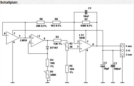
Hallo Forum, habe mal eine Frage an die Speziallisten. Ich probiere jetzt schon länger herum, die Verstärkung des OP's LTC1049 in beiliegender Schaltung zu ermitteln, komme aber auf keinen grünen Zweig. Das knifflige daran ist die Offset Spannung von 200mV die am LM10-Pin 1 anliegen. Eventuell kann mir jemand mit der Herleitung des Verstärkungsfaktors bzw. auch das Verhältnis Ausgangsspannung zu Eingangsspannung helfen. Schon mal vielen Dank für Eure Rückmeldungen. FG Markus
Man könnte es mit LtSpice simulieren. Was ist das für ein Bauelement ganz links?
Gerald K. schrieb: > Man könnte es mit LtSpice simulieren. Was ist das für ein > Bauelement ganz links? Die Referenzspannung Sektion des LM 10
Diode im Gegenkopplungspfad des OPV weist auf einen Logarithmierer hin. Beitrag "Logarithmierer mit OPV und Diode". Die Verstärkung hängt von der Eingangspannung ab. In diesem Fall von der Referenzspannung des LM 10. Der rechte OPV wird als Subtrahierer verwendet und bildet die Differenz zwischen der Referenzspannung und dem Logarithmus der Referenzspannung. Die DC-Verstärkung der Referenzspannung wird durch R6+R8 und R7 entsprechen https://www.elektronik-kompendium.de/sites/slt/0210141.htm bestimmt. Die DC-Verstärkung des Ausgangsignals des Logarithmierer erfolgt gemäß https://www.elektronik-kompendium.de/sites/slt/0210151.htm , wobei die Eingangspannung am nichtinvertierenden Eingang durch den Spannungsteiler, bestehend aus R3, R2 und R5, reduziert wird. Offen ist nur die "Spannungverstärkung" die durch den Logarithmierer entsteht. Hier kommt auch https://www.elektronik-kompendium.de/sites/slt/0210141.htm zum Einsatz. Wobei hier für die Verstärkung die Diode und R1+R4 verantwortlich ist. Der "Widerstand" der Diode hängt von Uf und If ab. Die große Frage ist, was stellt die Eingangsgröße dar? Die Referenzspannung abhängig von Spannung und Temperatur?
Markus schrieb: > kann mir jemand mit der Herleitung des Verstärkungsfaktors bzw. auch das > Verhältnis Ausgangsspannung zu Eingangsspannung helfen. Welche Eingangsspannung? Wenn man die Spannung an Pin 3 des LTC1049 als Eingangsspannung Ue betrachtet, müsste gelten: Ua = Ue * [R7/(R6+R8) + 1] - 200 mV * R7/(R6+R8)
Thomas B. schrieb: > Ua = Ue * [R7/(R6+R8) + 1] - 200 mV * R7/(R6+R8) Wie wirkt sich die Diode KTY87, R4 und R1 ... auf das Ergebnis aus?
KTY87 ist keine Diode, sondern ein Widerstands-Temperatursensor. Die Spannung an Pin 3 hängt somit von der Temperatur und von den Potieinstellungen ab.
Gerald K. schrieb: > Diode im Gegenkopplungspfad des OPV weist auf einen Logarithmierer hin. das ist zwar als Diode gezeichnet, aber ich kenne den KTY87 einfach nur als temperaturabhängigen Widerstand. Der LM10 liefert also 200mV, verstärkt diese temperaturabhängig mit dem Bezugspunkt Masse. Die Ausgangsspannung der ersten Verstärkerstufe liegt damit grob bei 0,4V (abhängig von der Potieinstellung) und steigt halbwegs linear mit ca. 1,5mV/°C. Das wird wieder runtergeteilt. Wahrscheinlich ungefähr halbiert, um bei einer "Referenztemperatur" wieder die 200mV zu treffen (also z.B. 200mV bei 0°C). Damit halbiert sich auch wieder die Temperaturempfindlichkeit (auf z.B. 0,8mV/°C). Und die zweite Vestärkerstufe verstärkt dass dann mit dem Faktor 21 relativ zu der Referenzspannung 200mV. Die genaue Funktion hängt von den Potieinstellungen ab. Aber es könnte einfach ein Thermometer sein, dass bei 0°C die Spannung 0V ausgibt und andere Temperaturen mit 20mV/°C
Das Ganze ist bzw. war ein Temperaturmessmodul von Conrad für die C-Control: https://www.qsl.net/dg1xpz/elektronik/ccontrol/temperatur11.html
Thomas B. schrieb: > KTY87 ist keine Diode, sondern ein Widerstands-Temperatursensor. > Die Spannung an Pin 3 hängt somit von der Temperatur und von den > Potieinstellungen ab. Aber hat dieser Zweig keine Auswirkung auf das Ausgangsignal?
Gerald K. schrieb: > Aber hat dieser Zweig keine Auswirkung auf das Ausgangsignal? Doch, natürlich, das ganze ist ja ein Temperaturmessumformer mit Spannungsausgang. Drum ist die Frage nach dem Verhältnis Ausgangsspannung zu Eingangsspannung eigentlich unsinnig bzw. nur in Bezug auf den LTC1049 zu beantworten, aber nicht in Bezug auf die ganze Schaltung. Da gibt es ja keine Eingangsspannung. Man müsste vielmehr nach dem Verhältnis von Ausgangsspannung zu Messtemperatur fragen. Allerdings hängt das von den nicht bekannten Potieinstellungen ab und ist zudem nichtlinear, so dass sich die Frage nicht beantworten lässt.
Thomas B. schrieb: > Allerdings hängt das von den nicht bekannten > Potieinstellungen ab das stimmt. Über die Potis lassen sich Nullpunkt und Steigung der Ausgangsspannung in einem gewissen Bereich variieren. Thomas B. schrieb: > ist zudem nichtlinear das sehe ich allerdings nicht so. Die Linearität wird hier nicht von der Schaltung begrenzt sondern primär vom Sensor. Die Kennlinie von Si-Widerstandssensoren ist halbwegs linear, kommt aber nicht z.B. an die Linearität von einem Platin-Widerstandssensor ran.
Achim S. schrieb: > Die Kennlinie von Si-Widerstandssensoren ist halbwegs linear Das habe ich anders in Erinnerung und in der C-Control-Software wird ja laut Yalus Link auch eine Umrechnungstabelle verwendet. Edit: Ok, ich lese gerade, der KTY87 ist hier tatsächlich besser, mit dem hatte ich noch nie zu tun.
Thomas B. schrieb: > Edit: Ok, ich lese gerade, der KTY87 ist hier tatsächlich besser, mit > dem hatte ich noch nie zu tun. Im Anhang mal ein grober Vergleich der Kennlinien für verschiedene Temperatursensortypen. NTC und Halbleiter-PTC sind extrem nichtlinear (haben aber dafür im interesanten Bereich eine schön steile Kennlinie und damit eine hohe Empfindlichkeit). Halbleiter-Widerstandssensoren (wie der KTY87) sind nahe bei den Metall-Thermistoren.
Was ist für dich der Unterschied zwischen einem Halbleiter-PTC und einem Halbleiter-Widerstandssensor? Die KTY-Sensoren sind ja schon auch PTCs in dem Sinn, dass sie einen positiven Temperaturkoeffizienten haben. Deine PTC-Kennlinie zeigt einen "Schalt-PTC", wie er für Motorschutz o. ä. verwendet wird, das ist natürlich wieder was anderes. Der KTY81 ist nicht so wirklich linear, siehe etwa Beitrag "KTY81-210 normieren" Der KTY87 soll besser sein, aber ein Datenblatt finde ich dazu nicht, scheinbar gibt es ihn schon seit langem nicht mehr?
Thomas B. schrieb: > Deine PTC-Kennlinie zeigt einen "Schalt-PTC", wie er für Motorschutz o. > ä. verwendet wird, das ist natürlich wieder was anderes. Genau. Das ist kann z.B. ein undotiertes, ferroelektrisches Halbleitermaterial sein. Unterhalb der Sprungtemperatur hat es ein NTC-Verhalten, bei der Sprungtemperatur verliert es die ferroelektrischen Eigenschaften und wird praktisch isolierend. Die Halbleiter-Widerstandssensoren (wie der KTY87) bestehen dagegen aus homogen dotiertem Halbleitermaterial (Si). Sie haben also bei Raumtemperatur eine gewisse Leitfähigkeit, die sich aus der Dotierdichte ergibt. Wenn sich die Temperatur etwas ändert, bleibt die Dichte der freien Ladungsträger gleich (alle Dotieratome sind ohnehin schon ionisiert). Die Temperaturabhängigkeit ergibt sich genau wie bei Metallen daraus, dass ein bei höherer Temperatur mehr Stöße mit dem Kristallgitter stattfinden. Thomas B. schrieb: > Der KTY81 ist nicht so wirklich linear, siehe etwa Ist immer die Frage, über welchen Temperaturbereich du ihn einsetzt und was deine Anforderungen an die Linearität sind. Wie schon gesagt: er kommt nicht an die Linearität von Platin ran, im Vergleich mit Nickel sieht er gar nicht so schlecht aus. Thomas B. schrieb: > Der KTY87 soll besser sein, aber ein Datenblatt finde ich dazu nicht, bitteschön: https://www.datasheetarchive.com/pdf/download.php?id=6c88e374a139f370c9fbec2bd9285062692737&type=M&term=KTY87
Warum wurde für KT89 ein Diodensymbol gewählt? Die Liniarität von Spannung(Strom) und Spannung(Temperatur) sind zwei verschiedene paar Schuhe.
Gerald K. schrieb: > Warum wurde für KT89 ein Diodensymbol gewählt? Weil es der Ersteller des Plans nicht besser wusste (https://www.qsl.net/dg1xpz/uebermich/index.html)
Gerald K. schrieb: > Thomas B. schrieb: >> Ua = Ue * [R7/(R6+R8) + 1] - 200 mV * R7/(R6+R8) > > Wie wirkt sich die Diode KTY87, R4 und R1 ... auf das Ergebnis aus? Habe die Formel von Thomas noch etwas umgestellt, und jetzt scheint es zu passen. Die Ausgangsspannung (Ua) am Pin 6 des LTC1049 ergibt sich in Abhängigkeit der Eingangsspannung (Ue) am Pin 3 des LTC1049 nach folgender Formel: Ua=(Ue-0,2)*(1+R7/(R6+R8))+0,2 Danke für Eure Rückmeldungen.
Bitte melde dich an um einen Beitrag zu schreiben. Anmeldung ist kostenlos und dauert nur eine Minute.
Bestehender Account
Schon ein Account bei Google/GoogleMail? Keine Anmeldung erforderlich!
Mit Google-Account einloggen
Mit Google-Account einloggen
Noch kein Account? Hier anmelden.

