Hallo, für ein SPS Prozessmodell sollen zwei funktioniert simuliert werden. 1. Funktion Pulssignal eines Förderband Sensor welcher eine Laufüberwachungsfeedback an den SPS Eingang liefert. Ich habe mir folgenden Lösungsvorschlag ausgedacht Mithilfe eines NE555(Anhang 1). 2. Sollen zwei Led Bänder, bestehend aus 5-6 LEDs abwechselnd blinken. Hierfür kommt auch der NE555 in Frage mithilfe eines Transistor Schaltstufe. Bei der Simulation mit LTSpice funktioniert die Schaltung leider nicht. Da nun meine Frage ob das so überhaupt funktioniert? Danke
Julian schrieb: > (Anhang 1). Du hast den Ausgang des 555 mit den 9V Betriebsspannung kurzgeschlossen – warum? So wird das garantiert nicht funktionieren, sondern den 555 zerstören. Außerdem: Der PNP-Transistor braucht einen Basiswiderstand, da Emitterschaltung. Wird so aber auch nicht funktionieren wie gewünscht, da der PNP nie richtig sperren würde. Am Emitter des NPN-Transistors (in Kollektorschaltung) würdest du abwechselnd ca. 8 Volt und 0 Volt bekommen, also nicht wie vermutlich gewünscht 24V.
Julian schrieb: > für ein SPS Prozessmodell sollen zwei funktioniert simuliert werden. Hätte man dazu nicht die Dateinamen sinnvoll wählen können? > > 1. Funktion Pulssignal eines Förderband Sensor welcher eine > Laufüberwachungsfeedback an den SPS Eingang liefert. Ich habe mir > folgenden Lösungsvorschlag ausgedacht Mithilfe eines NE555(Anhang 1). Nö, das ist der 2. IMG_20230323_111619.jpg Dein Koppelrelais ist ein [[Optokoppler]. Kann man machen, der braucht aber einen Vorwiderstand. > 2. Sollen zwei Led Bänder, bestehend aus 5-6 LEDs abwechselnd blinken. > Hierfür kommt auch der NE555 in Frage mithilfe eines Transistor > Schaltstufe. Deine Treiber funktionieren so nicht. Dazu braucht es einen richtigen Treiber und Pegelwandler. https://www.mikrocontroller.net/articles/Transistor#Wie_kann_ich_mit_5V_vom_Mikrocontroller_12V_und_mehr_schalten? Für einen NE555 braucht man keinen DC/DC Wandler, da reicht ein einfacher Linearregler ala 78L12 oder sogar nur ein Vorwiderstand + 12V Z-Diode. > Bei der Simulation mit LTSpice funktioniert die Schaltung leider nicht. > Da nun meine Frage ob das so überhaupt funktioniert? Nö.
Über die Dimensionierung der Widerstände können wir noch sprechen.
So kann der Treiber für die LEDs aussehen, da ist auch die Invertierung schon drin. Kann man mit einem NE555 und 9-12V ansteuern.
Michael M. schrieb: > Über die Dimensionierung der Widerstände können wir noch sprechen. Geht aber nur, wenn die LEDs nicht fest an Masse liegen. Und gerade im SPS-Umfeld liegen die meisten Verbraucher fest an Masse, weshalb man immer VCC schalten muss.
Falk B. schrieb: >> 1. Funktion Pulssignal eines Förderband Sensor welcher eine >> Laufüberwachungsfeedback an den SPS Eingang liefert. Ich habe mir >> folgenden Lösungsvorschlag ausgedacht Mithilfe eines NE555(Anhang 1). > > Nö, das ist der 2. IMG_20230323_111619.jpg > > Dein Koppelrelais ist ein [[Optokoppler]. Kann man machen, der braucht > aber einen Vorwiderstand. Schaltung eins sollte soweit funktionieren? D.h DC/DC Wandler durch einen Spannungsregler ersetzten, da billiger und weniger Platzbedarf. Optokoppler Vorwiderstand berechnen anhand auf IF. Kannst du hierfür einen Typ empfehlen, der den Takt schnell durchreicht? Falk B. schrieb: > So kann der Treiber für die LEDs aussehen, da ist auch die > Invertierung > schon drin. Kann man mit einem NE555 und 9-12V ansteuern. Ok, ich werde das nochmals neu Zeichnen, Danke!
Julian schrieb: > Schaltung eins sollte soweit funktionieren? Niemals. Und das sind wahrlich grobe Fehler.
Julian schrieb: > Schaltung eins sollte soweit funktionieren? > D.h DC/DC Wandler durch einen Spannungsregler ersetzten, da billiger und > weniger Platzbedarf. Optokoppler Vorwiderstand berechnen anhand auf IF. > Kannst du hierfür einen Typ empfehlen, der den Takt schnell durchreicht? Eigentlich fast jeder, denn du wirst vermutlich bestenfalls ein paar kHz Takt haben.
Julian schrieb: > an den SPS Eingang Welchen Eingang welcher SPS? Üblicherweise erkennt so eine SPS mit offenem Eingang eine '0' und braucht aktive 24V für eine '1'. Mit irgendwelchen "gegen Low" schaltenden Schaltern/Kontakten usw kann die ohne einen Pullup für den '1' Pegel nichts anfangen. > Bei der Simulation mit LTSpice funktioniert die Schaltung leider nicht. Dann zeig doch mal genau diese Simulation. Oder besser noch: hänge die Datei hier an. > NE555(Anhang 1). Ich finde nichts, das den Namen "Anhang 1" hat. Abhilfe: 1. benenne deine Dateien anders oder 2. schreib "Bild IMG_20230323_111615.jpg" Mag sich akribisch anhören. Bringt aber Klarheit. Und wegen Uklarheit sind schon viele Threads aus dem Ruder gelaufen.
Johannes F. schrieb: > Du hast den Ausgang des 555 mit den 9V Betriebsspannung kurzgeschlossen > – warum? So wird das garantiert nicht funktionieren, sondern den 555 > zerstören. Nö, hat er nicht... Ist doch kein Punkt drauf, also keine Verbindung. ;-)
Anbei die Datei für die Simulation eines Nockensignals. 1 Hz Takt sollte völlig ausreichen um einen laufenden Motor zu detektieren. Es steht ein 24V Netzteil zur Verfügung. Statt der 9V Spannungsquelle würde ich einen 78L09 verwenden. Kann man das so bauen?
Julian schrieb: > Anbei die Datei für die Simulation eines Nockensignals. Den Reset-Eingang des 555 kannst du direkt an VCC legen, da braucht es keinen Widerstand dazwischen. Was sollen die „1mR“ SPS_E1 … E3 bedeuten? Kann ja wohl kaum 1 Milli-Ohm an 24V gemeint sein.
Ne, der Widerstand soll einfach den Eingang der SPS darstellen. Sollte 1Meg heißen.
Julian schrieb: > Ne, der Widerstand soll einfach den Eingang der SPS darstellen. Sollte > 1Meg heißen. Keine SPS hat einen derart hohen Eingangswiderstand.
Julian schrieb: > Statt der 9V Spannungsquelle > würde ich einen 78L09 verwenden. Dann am besten einen z.B. 100-µF-Elko plus 100-nF-Keramikkondensator parallel möglichst nahe am Eingang gegen Masse, sowie am Ausgang einen 100-nF-Keramikkondensator ebenfalls möglichst nahe am 78L09 gegen Masse. Und dem NE555 würde ich auch noch einen z.B. 10-µF-Elko parallel zur Betriebsspannung spendieren.
Julian schrieb: > den Eingang der SPS darstellen. Sollte 1Meg heißen. Lies mal das Datenblatt deiner SPS. Denn die Simulation sollte ja irgendwie die Realität nachbilden. Möglichst gut... Und wenn du da dann so etwa 10mA annimmst und mithin etwa 2k2, dann passt das auch.
Beitrag #7377570 wurde von einem Moderator gelöscht.
Johannes F. schrieb: > Julian schrieb: >> Statt der 9V Spannungsquelle >> würde ich einen 78L09 verwenden. > > Dann am besten einen z.B. 100-µF-Elko plus 100-nF-Keramikkondensator > parallel möglichst nahe am Eingang gegen Masse, sowie am Ausgang einen > 100-nF-Keramikkondensator ebenfalls möglichst nahe am 78L09 gegen Masse. > > Und dem NE555 würde ich auch noch einen z.B. 10-µF-Elko parallel zur > Betriebsspannung spendieren. Oder macht ein DC/DC Wandler mehr Sinn, da weniger Bauaufwand. Kosten sind mal egal. SPS Innenwiderstand sin 1,2kR
Julian schrieb: > Oder macht ein DC/DC Wandler mehr Sinn, da weniger Bauaufwand. Kosten > sind mal egal. Wenn du recht stabile 24V hast, reicht auch eine 15V-Z-Diode aus. Das ist noch weniger Aufwand.
Julian schrieb: > Oder macht ein DC/DC Wandler mehr Sinn, da weniger Bauaufwand. Kosten > sind mal egal. Naja, die drei Kondensatoren sind ja jetzt nicht der große Aufwand. Einen Schaltregler aka DC-DC-Wandler für einen einzigen NE555 einzusetzen wäre jedenfalls mächtig overkill. Lothar M. schrieb: > Wenn du recht stabile 24V hast, reicht auch eine 15V-Z-Diode aus. Das > ist noch weniger Aufwand. Dann würde ich aber eher 9…12 V Z-Spannung nehmen, um etwas mehr Abstand zum Absolute Maximum (18 V) zu haben. Gibt ja keinen Grund, bis ans obere Ende des zulässigen Versorgungsspannungsbereichs zu gehen. Und außerdem würde ich gerade in diesem Fall dann eine CMOS-Version des 555 wie TLC555 oder LMC555 etc. bevorzugen.
Ich habe jetzt noch die Simulation für das Wechsellauflicht zusammengebaut. Scheint auch soweit zu funktionieren. Sieht jemand einen Fehler? Den DC/DC Wandler würde ich für beide NE 555 kombiniert einsetzen.
Julian schrieb: > Sieht jemand einen Fehler? Die PNPs sind verkehrt herum. Die Emitter müssen an +24V.
Johannes F. schrieb: > Julian schrieb: >> Statt der 9V Spannungsquelle >> würde ich einen 78L09 verwenden. > > Dann am besten einen z.B. 100-µF-Elko plus 100-nF-Keramikkondensator Wozu der riesige Elko. Das ist kein Brückengleichrichter. 100nF jeweils am Ein- und Ausgang reichen vollkommen.
Johannes F. schrieb: > Und außerdem würde ich gerade in diesem Fall dann eine CMOS-Version des > 555 wie TLC555 oder LMC555 etc. bevorzugen. Da der TE anscheinend zwei braucht, könnte man auch gleich ein passendes IC aus der 4000er Serie nehmen.
Falk B. schrieb: > Wozu der riesige Elko. 100µ würde ich jetzt nicht als „riesig“ bezeichnen. Kostet nur 3 Cent (16-V-Typ), ist klein und puffert die Umschalt-Stromspitzen des 555. Man weiß ja nicht, wie groß die Impedanz der Leitung etc. vor dem Regler ist. Falk B. schrieb: > 100nF jeweils am Ein- und Ausgang reichen vollkommen. Das Datenblatt empfiehlt zumindest 330 nF am Eingang. Harald W. schrieb: > Da der TE anscheinend zwei braucht, könnte man auch gleich ein > passendes IC aus der 4000er Serie nehmen. Oder bspw. einen TLC556.
Johannes F. schrieb: >> Wozu der riesige Elko. > > 100µ würde ich jetzt nicht als „riesig“ bezeichnen. Kostet nur 3 Cent > (16-V-Typ), ist klein und puffert die Umschalt-Stromspitzen des 555. Solche "Riesen-Elkos" haben oft den Nachteil, das sie steile Spitzen schlechter dämpfen als kleine Kerkos.
Harald W. schrieb: > Solche "Riesen-Elkos" haben oft den Nachteil, das sie steile Spitzen > schlechter dämpfen als kleine Kerkos. Deshalb ja die Parallelschaltung mit dem 100-nF-Kerko. 10µ-Elko würde wahrscheinlich auch reichen, kostet aber nicht weniger und ist auch nicht kleiner. https://www.reichelt.de/elko-radial-100-f-16-v-rm-2-5-85-c-2000h-20--rad-100-16-p15101.html https://www.reichelt.de/elko-radial-10-f-35-v-rm-2-0-85-c-2000h-20--rad-10-35-p23716.html
Julian schrieb: > Ich habe jetzt noch die Simulation für das Wechsellauflicht > zusammengebaut. > Scheint auch soweit zu funktionieren. > Sieht jemand einen Fehler? Die PNPs sind verpolt. Außerdem kann es in LTspice komische Effekte geben, wenn man die idealen Bauteile NPN und PNP benutzt, weil da einige Parameter extrem sind. Man sollte möglichst immer ein reales Bauteil auswählen. Parameter haben in LTspice keine Einheiten, denn was soll ein Widerstand sonst haben außer Ohm? UNd wenn man ein Schaltung etwas ordentlicher und kompakter zeichnet, paßt sie auch auf einen Bildschirm. > Den DC/DC Wandler würde ich für beide NE 555 kombiniert einsetzen. Kann man machen, ist trotzdem Overkill. Der olle NE555 braucht ein paar mA, neuere CMOS-Versionen wie TLC555 ein paar hundert Mikroampere. Vorwiderstand (2k2) + 12V Z-Diode, einfacher und billiger geht es nicht.
Habe die LED-Bänder noch erweitert. Idee ist nun, das die LED Bänder jeweils über ein Relais Kontakt zu und abgeschaltet werden. Nur hat sich noch ein Fehler in der Simulation eingeschlichen.
Julian schrieb: > Idee ist nun, das die LED Bänder > jeweils über ein Relais Kontakt zu und abgeschaltet werden. Warum? Und ich sehe kein Relais in der Schaltung.
@ Falk B. (falk) Es sollte an Q4 noch ein Widerstand B-E drin sein, z.B. 47k. Sonst ist die U_BE bei AUS noch immer bei über 500mV und das könnte bei höheren Temperaturen die LED noch leuchten lassen. Alternativ für D3 eine Schottkydiode nehmen.
Relais sind hier unnötig, ein BC327 schafft locker deine 360 mA, falls es mehr werden könnte man über MOSFETs nachdenken. Und du brauchst die LEDs nicht alle einzeln einzeichnen, nimm eine Diode plus Widerstand (hier 67 Ohm) in Reihe pro Transistor. Für die Simulation erfüllt das denselben Zweck.
Ich möchte 6 Lichtbandpaare schalten. Jeweils 2 Lichtbandpaare sollen, falls sie geschaltet sind abwechselnd blinken. Dafür sollen nicht 3 NE555 Schaltungen herhalten sondern eine, wo das Lichtband jeweils zu oder abgeschaltet wird. In etwa wie in dem Anhang, mal 3.
Julian schrieb: > Ich möchte 6 Lichtbandpaare schalten. > Jeweils 2 Lichtbandpaare sollen, falls sie geschaltet sind abwechselnd > blinken. > Dafür sollen nicht 3 NE555 Schaltungen herhalten sondern eine, wo das > Lichtband jeweils zu oder abgeschaltet wird. Da brauchst du trotzdem keine Relais. Du musst nur in die VCC-Leitungen der Paare noch jeweils einen PNP-Transistor zwischenschalten, der die 24V entweder „an- oder abschaltet“. Die drei Paare können währenddessen mit demselben Takt eines NE555 betrieben werden.
Julian schrieb: > Ich möchte 6 Lichtbandpaare schalten. > Jeweils 2 Lichtbandpaare sollen, falls sie geschaltet sind abwechselnd > blinken. Und wo liegt das Problem? > Dafür sollen nicht 3 NE555 Schaltungen herhalten Warum nicht? Zu teuer? > sondern eine, wo das > Lichtband jeweils zu oder abgeschaltet wird. Kann man auch machen. Einfach in 24V Leitung zu den beiden Endstufen einen Schalter setzen. Dann sind die AUS. den brauchst du so oder so, egal wie du das im Detail löst.
Johannes F. schrieb: > Da brauchst du trotzdem keine Relais. > Du musst nur in die VCC-Leitungen der Paare noch jeweils einen > PNP-Transistor zwischenschalten, der die 24V entweder „an- oder > abschaltet“. Wozu? Der Schalter kann das direkt schalten, sind ja nur ein paar hundert mA.
Johannes F. schrieb: > Dann würde ich aber eher 9…12 V Z-Spannung nehmen, um etwas mehr Abstand > zum Absolute Maximum (18 V) zu haben Ich denke da auch eher an eine Reihenschaltung: 24V-15V = 9V.
Falk B. schrieb: > Johannes F. schrieb: >> Da brauchst du trotzdem keine Relais. >> Du musst nur in die VCC-Leitungen der Paare noch jeweils einen >> PNP-Transistor zwischenschalten, der die 24V entweder „an- oder >> abschaltet“. > > Wozu? Der Schalter kann das direkt schalten, sind ja nur ein paar > hundert mA. Ja, wenn er das per Hand an- und ausschalten will. Ich dachte, er hat irgendwelche Signale, die das schalten sollen, weil er Relais nehmen wollte. Lothar M. schrieb: > Johannes F. schrieb: >> Dann würde ich aber eher 9…12 V Z-Spannung nehmen, um etwas mehr Abstand >> zum Absolute Maximum (18 V) zu haben > Ich denke da auch eher an eine Reihenschaltung: 24V-15V = 9V. Ach so – ja, das sollte natürlich auch gehen.
Falk B. schrieb: > So kann der Treiber für die LEDs aussehen, da ist auch die Invertierung > schon drin. Kann man mit einem NE555 und 9-12V ansteuern. Hallo Falk, ich bin gerade dabei das ganze in ein Eagle Layout kombiniert mit dem NE556 zu bringen. Nun versuche ich mir gerade die Funktion der Schaltung zu erklären. Zustand1: Es liegt kein Takt an T1 an, Strom fließt durch R4 über D2 und R1. T1 Sperrt, und der Strom fließt über die Basis von Q1 und sperrt. Zustand 2: T1 leitet und zieht das ganze Pot. von R4 auf GND somit sperrt T2 und Q1 und Q2 leitet. Stimmt das so? Für was brauch ich den 10k Vorspannungsteiler im LTSpice Projekt und die beiden Dioden ?
Julian schrieb: > Für was brauch ich den 10k Vorspannungsteiler im LTSpice Projekt und die > beiden Dioden ? D3 wird dafür benötigt, dass wenn Q1 ausgeschaltet ist, damit kein Strom über die B-E-Strecke von Q2 über R3 nach Q4 fließt. Das würde bedeuten das sich die LED D5 nicht ausschalten lässt, sondern einfach zusammen mit LED D4 weiterleuchtet. Deswegen bekommt Q4 seinen eigenen Basisvorwiderstand R5. D2 verdoppelt quasi künstlich die B-E-Flussspannung von Q4 von 0,7 auf 1,4 Volt, damit Q1 trotz D3 weiterhin in der Lage ist Q4 auszuschalten.
Julian schrieb: > Zustand1: Es liegt kein Takt an T1 an, Strom fließt durch R4 über D2 und > R1. T1 Sperrt, und der Strom fließt über die Basis von Q1 und sperrt. Von welcher Schaltung sprichst du? In meiner gibt es keinen T1. https://www.mikrocontroller.net/attachment/593126/Bild1.png > Zustand 2: T1 leitet und zieht das ganze Pot. von R4 auf GND somit > sperrt T2 und Q1 und Q2 leitet. > > Stimmt das so? > Für was brauch ich den 10k Vorspannungsteiler im LTSpice Projekt und die > beiden Dioden ? Welche denn? Die haben sicher Namen.
OK. Q1 und Q2 sind ein einfacher Pegelwandler. Q3 und Q4 machen das Gleiche. Q3 muss aber für deine Anwendung invertiert angesteuert werden. D.h. wenn Q1 und Q2 durchschalten, müssen Q3 und Q4 sperren. Das erreicht man, indem man mittels Q1 Q3 den Basisstrom abschaltet. Das macht D3, denn wenn Q1 durchschaltet (Spannung über Kollektor und Emitter nahe Null), zieht es die Spannung über D3 an der Basis von Q3 auch nahe Null. D3 ist nötig, damit, wenn Q1 sperrt, die Spannung am Kollektor von Q1 nach VCC gehen kann. Ohne D3 und D2 würde die Spannung am Kollektor durch die Basis-Emitter Strecvke von Q3 auf 0,7V festklemmen und Q2 wäre dauerhaft eingeschaltet. D2 erhöht die Basis-Emitter Spannung von Q3 künstlich, damit Q1 + D3 die "neue" Basis sicher so weit runter ziehen können, daß Q3 sicher sperrt. Kann man ja in der Simulation mal ausprobieren, wenn man D2 entfernt.
Falk B. schrieb: > OK. Q1 und Q2 sind ein einfacher Pegelwandler. Q3 und Q4 machen das > Gleiche. Q3 muss aber für deine Anwendung invertiert angesteuert werden. > D.h. wenn Q1 und Q2 durchschalten, müssen Q3 und Q4 sperren. Das > erreicht man, indem man mittels Q1 Q3 den Basisstrom abschaltet. Das > macht D3, denn wenn Q1 durchschaltet (Spannung über Kollektor und > Emitter nahe Null), zieht es die Spannung über D3 an der Basis von Q3 > auch nahe Null. D3 ist nötig, damit, wenn Q1 sperrt, die Spannung am > Kollektor von Q1 nach VCC gehen kann. Ohne D3 und D2 würde die Spannung > am Kollektor durch die Basis-Emitter Strecvke von Q3 auf 0,7V > festklemmen und Q2 wäre dauerhaft eingeschaltet. D2 erhöht die > Basis-Emitter Spannung von Q3 künstlich, damit Q1 + D3 die "neue" Basis > sicher so weit runter ziehen können, daß Q3 sicher sperrt. Kann man ja > in der Simulation mal ausprobieren, wenn man D2 entfernt. Super, danke du meinst wahrscheinlich mit Q1, und Q4 den Basisstrom abschalten... Aber habe es verstanden. Zur Dimensionierung des Basisstroms und der Bauteilauswahl. Mit dem R4 begrenze ich den Strom auf 1,2 mA. Der 2N222 bräuchte doch eig. das er sicher gesättigt ist laut Datenblatt 15 mA. Wo liegt hier mein Denkfehler? Des weiteren wollte ich noch die Optokoppler Schaltung aufbauen. Auch hier ist mein Problem, das mir ja durch R11 und die Z-Diode nur 6mA zur Verfügung stehen. Wird hier auch eine Transistorstufe benötigt?
Julian schrieb: > Zur Dimensionierung des Basisstroms und der Bauteilauswahl. > Mit dem R4 begrenze ich den Strom auf 1,2 mA. Der 2N222 bräuchte doch > eig. das er sicher gesättigt ist laut Datenblatt 15 mA. Wie kommst du darauf? > Wo liegt hier > mein Denkfehler? Keine Ahnung. Ich kenn ja deine Rechnung dazu nicht. Man muss bei Q2 anfangen. Der soll einen Strom X schalten, sagen wir 500mA. Bei einer Stromverstärkung von 100 braucht der 5mA Basisstrom. Q1 schaltet den, R3 stellt den auf ca. 11mA ein. Das reicht, da ist schon ein Sicherheitsfaktor (Übersteuerung) von 2 drin. Also muss Q1 11 mA schalten. Bei einer Verstärkung von 100 reichen 0,11mA. R4 liefert 1,2mA, also mehr als genug. Siehe Basiswiderstand. >Des weiteren wollte ich noch die Optokoppler Schaltung aufbauen. Auch >hier ist mein Problem, das mir ja durch R11 und die Z-Diode nur 6mA zur >Verfügung stehen. Wird hier auch eine Transistorstufe benötigt? Ja, denn der Optokoppler ist sinnlos, der hat sogar Nachteile, weil er keine Stromverstärkung bewirkt. Du brauchst den gleich Pegelwandler wie bei der 1. Schaltung mit 2 Transistoren.
> >> Wo liegt hier >> mein Denkfehler? > > Keine Ahnung. Ich kenn ja deine Rechnung dazu nicht. Man muss bei Q2 > anfangen. Der soll einen Strom X schalten, sagen wir 500mA. Bei einer > Stromverstärkung von 100 braucht der 5mA Basisstrom. Q1 schaltet den, R3 > stellt den auf ca. 11mA ein. Das reicht, da ist schon ein > Sicherheitsfaktor (Übersteuerung) von 2 drin. Also muss Q1 11 mA > schalten. Bei einer Verstärkung von 100 reichen 0,11mA. R4 liefert > 1,2mA, also mehr als genug. > Ahh, verstehe. Nochmals zusammengefasst, das ich das auch richtig verstehe. Ich gehe ins Datenblatt: https://www.reichelt.de/bipolartransistor-npn-60v-0-8a-0-5w-to-18-2n-2222-p1967.html Seite 2 Verstärkung B(Gain) bei hier z.B. Ic=10mA. Hier Angegeben min. B=35. Und daraus lässt sich jetzt der minimale Ib bestimmen. Wäre hier Ib = Ic/B = 10mA/35 also 285uA? Der Optokoppler hat halt den großen Vorteil, dass ich eine galvanische Trennung zwischen Schaltstufe und SPS habe, zwecks der Masseproblematik.
Wozu eigentlich die LEDs (wenn nur paar mA) über Transistoren betreiben? EInfach beide LED-Gruppen (mit geeigneter Parallel-/Reihenschaltungskombination innerhalb jeder Gruppe) in Reihe zw. Plus und Minus schalten, und Mittelabgriff an Pin3 des 555 ... (natürlich nicht mit 24V)
Jens G. schrieb: > Wozu eigentlich die LEDs (wenn nur paar mA) über Transistoren betreiben? > EInfach beide LED-Gruppen (mit geeigneter > Parallel-/Reihenschaltungskombination innerhalb jeder Gruppe) in Reihe > zw. Plus und Minus schalten, und Mittelabgriff an Pin3 des 555 ... > (natürlich nicht mit 24V) Komme auf ca. 100 mA pro LED Band und würde gerne folgende Einbau Leds verwenden. https://www.reichelt.de/led-signalleuchte-5-mm-rot-24-v-aussenrefl-8-mm-80-mcd-led-1904-24rt-p32368.html?&trstct=pol_7&nbc=1
Ok, wenn 24V, dann nicht. 100mA wären aber kein Problem gewesen ...
Julian schrieb: > Ahh, verstehe. > > Nochmals zusammengefasst, das ich das auch richtig verstehe. > > Ich gehe ins Datenblatt: > https://www.reichelt.de/bipolartransistor-npn-60v-0-8a-0-5w-to-18-2n-2222-p1967.html > > Seite 2 Verstärkung B(Gain) bei hier z.B. Ic=10mA. > > Hier Angegeben min. B=35. Und daraus lässt sich jetzt der minimale Ib > bestimmen. Wäre hier Ib = Ic/B = 10mA/35 also 285uA? Ja. Aber den 2N2222 und 2N2907 habe ich im LTspice nur benutzt, weil die oben in der Liste standen. Das sind uralte Standardtransistoren. Bei Q1 und Q3 ist das egal, dort wird nur sehr wenig Strom geschaltet. Bei Q2 und Q4 sollte man was besseres nehmen, z.B. BC327-40. > Der Optokoppler hat halt den großen Vorteil, dass ich eine galvanische > Trennung zwischen Schaltstufe und SPS habe, zwecks der Masseproblematik. Welche Masseproblematik? Da hat dir nur wieder einen einen Floh ins Ohr gesetzt. Du hast kein Masseproblem.
Falk B. schrieb: > Aber den 2N2222 und 2N2907 habe ich im LTspice nur benutzt, weil die > oben in der Liste standen. Das sind uralte Standardtransistoren. Genau. @ Julian: Die alten „Blechdosen“ nimmt man nicht mehr, werden auch nur noch von wenigen asiatischen Herstellern zu relativ hohen Preisen gefertigt. Für Q1 und Q4 nimmst du BC547 https://www.reichelt.de/bipolartransistor-npn-45v-0-1a-0-5w-to-92-bc-547c-dio-p219131.html und für Q2 und Q3 kann man BC327-40 nehmen: https://www.reichelt.de/bipolartransistor-pnp-45v-0-5a-0-625w-to-92-bc-327-40-dio-p219124.html
Johannes F. schrieb: > Die alten „Blechdosen“ nimmt man nicht mehr, Bei Mouser: 2N2222 im TO-18: 2,07€ (ab 10) 2N2222 im TO-92: 0,164€ (ab 10)
Peter D. schrieb: > 2N2222 im TO-92: 0,164€ (ab 10) Hmm, okay, wusste nicht, dass es die auch im TO-92 gibt. Aber mit 16 Cent immer noch sehr teuer, verglichen mit BC337-40. Stromverstärkung ist auch niedriger.
Johannes F. schrieb: > [2N2222 und 2N2907] werden auch nur noch von > wenigen asiatischen Herstellern […] gefertigt. Diese Aussage nehme ich auch zurück – scheinbar werden die im TO-18 immer noch u.a. von Microchip und Central Semiconductor hergestellt, warum auch immer ...
Ich habe jetzt den Schaltplan und das Layout in Eagle erstellt. Sieht jemand etwas fehlerhaftes? Wie ist es den unter Eagle möglich das gezeichnete Layout zu duplizieren? Anbei die Datei.
Julian schrieb: > Ich habe jetzt den Schaltplan und das Layout in Eagle erstellt. > Sieht jemand etwas fehlerhaftes? Naja. Wenn du das per Hand löten willst, würde ich zumindest die Pads der Widerstände und Kondensatoren und von T2 und T3 vergrößern, sonst macht sich das schlecht. Mindestens so 2 mm Durchmesser bzw. Ovale von 3 × 1,5 mm. Warum nicht einfach auf Lochraster aufbauen? Bei der einfachen Schaltung und sämtlich THT-Teilen würde das am schnellsten gehen und du ersparst dir Kosten und Wartezeit für die Platinenfertigung.
Ja, Lochraster wäre möglich, aber da das Modell auch für Messen ähnl. verwendet werden soll, sieht eine entwickelte Platine einfach schöner aus. Die Pads kann ich doch nur vergrößern, durch ändern der Bauteile oder? Weißt du wie ich das gesamte Board Duplizieren kann?
Julian schrieb: > Die Pads kann ich doch nur vergrößern, durch ändern der Bauteile oder? Weiß nicht, wie das bei Eagle ist. Mit KiCad geht das auch noch direkt im Layout, besser ist es aber natürlich, sich eine eigene Library mit angepassten Footprints anzulegen. Julian schrieb: > Weißt du wie ich das gesamte Board Duplizieren kann? Leider nicht – benutze kein Eagle, nur KiCad.
Julian schrieb: > Ich habe jetzt den Schaltplan und das Layout in Eagle erstellt. > Sieht jemand etwas fehlerhaftes? Wozu überhaupt der Aufwand mit einem 555? Das geht auch ganz einfach mit einem AMV aus zwei Transistoren, und zwei weiteren als Treiber.
H. H. schrieb: > Wozu überhaupt der Aufwand mit einem 555? Das geht auch ganz einfach mit > einem AMV aus zwei Transistoren, und zwei weiteren als Treiber. Ohje, jetzt gehts los. NE555 wird zum "Aufwand".
Falk B. schrieb: > H. H. schrieb: >> Wozu überhaupt der Aufwand mit einem 555? Das geht auch ganz einfach mit >> einem AMV aus zwei Transistoren, und zwei weiteren als Treiber. > > Ohje, jetzt gehts los. NE555 wird zum "Aufwand". Er ist schlicht überflüssig.
Julian schrieb: > Ich habe jetzt den Schaltplan und das Layout in Eagle erstellt. > Sieht jemand etwas fehlerhaftes? Naja, für den Anfang ganz OK. Allerdings kann und sollte man einiges besser machen. Die Pinbelegung von JP1 ist ungewöhlich. Normalerweise legt man VCC und GND nebeneinander, ebenso die geschalteten +24V mit der zugehörigen Masse. Bei der extrem niedrigen VErdrahtngsdichte kann man das locker einseitig layouten. Hast du ja schon fast erreicht. Allerdings mit ein paar Leitungen auf TOP. Die kann man ohne Ecken legen, sodaß man sie ggf. mit Drahtbrücken ersetzen kann. Das ist bei einseitigen, selbstgeätzten Platinen von Vorteil. Wenn man sowieso zweiseitige, durchkontaktierte vom Profi bestellt, ist es egal. Es fehlen Montagelöcher. https://www.mikrocontroller.net/articles/Richtiges_Designen_von_Platinenlayouts Ich würde es so machen, siehe Anhang. > Wie ist es den unter Eagle möglich das gezeichnete Layout zu > duplizieren? Das macht der Platinenhersteller selber.
H. H. schrieb: >> Ohje, jetzt gehts los. NE555 wird zum "Aufwand". > > Er ist schlicht überflüssig. Jaja.
Es genügen auch ein NE555 und zwei PNP-Transistoren hintereinander geschaltet. Bei der ersten Stufe muss nur ein Widerstand parallel zur LED geschaltet werden, damit sie durch den Basisstrom der zweiten Stufe nicht weiterleuchtet. Fertig.
H. H. schrieb: > So gehts viel einfacher. Es geht sogar noch einfacher, wenn man für den Multivibrator direkt 2xBC327 (PNP) einsetzt.
Michael M. schrieb: > Es geht sogar noch einfacher, wenn man für den Multivibrator direkt > 2xBC327 (PNP) einsetzt. Naja, da ist die Stromverstärkung etwas mager.
Michael M. schrieb: > Es geht sogar noch einfacher, wenn man für den Multivibrator direkt > 2xBC327 (PNP) einsetzt. Mit solchen Vereinfachungen wärst du in en 1970ern, wo einzelne Transistoren richtig Geld gekostet haben, am rechten Platz. Heute keine Sekunde. Da werden selbst LED-Blinker mit 32 Bit CPUs gebaut, auch wenn das maximaler Overkill ist.
Falk B. schrieb: > Michael M. schrieb: >> Es geht sogar noch einfacher, wenn man für den Multivibrator direkt >> 2xBC327 (PNP) einsetzt. > > Mit solchen Vereinfachungen wärst du in en 1970ern, wo einzelne > Transistoren richtig Geld gekostet haben, am rechten Platz. Heute keine > Sekunde. Da werden selbst LED-Blinker mit 32 Bit CPUs gebaut, auch wenn > das maximaler Overkill ist. Naja, Kosten von NE555 samt sonstiger Bauteile gegenüber Tiny13A halten sich in etwa die Waage. Und ein STM32C011 kommt auch in die Gegend, also was solls.
Falk B. schrieb: > Julian schrieb: >> Ich habe jetzt den Schaltplan und das Layout in Eagle erstellt. >> Sieht jemand etwas fehlerhaftes? > > Naja, für den Anfang ganz OK. Allerdings kann und sollte man einiges > besser machen. > > Die Pinbelegung von JP1 ist ungewöhlich. Normalerweise legt man VCC und > GND nebeneinander, ebenso die geschalteten +24V mit der zugehörigen > Masse. > > Bei der extrem niedrigen VErdrahtngsdichte kann man das locker einseitig > layouten. Hast du ja schon fast erreicht. Allerdings mit ein paar > Leitungen auf TOP. Die kann man ohne Ecken legen, sodaß man sie ggf. mit > Drahtbrücken ersetzen kann. Das ist bei einseitigen, selbstgeätzten > Platinen von Vorteil. Wenn man sowieso zweiseitige, durchkontaktierte > vom Profi bestellt, ist es egal. > Es fehlen Montagelöcher. Super, das sieht natürlich nochmals anders aus. Für den Taktgeber kann ich ja auch einfach die selbe Platine nehmen und eben an den geschalteten Ausgängen nur einen Abgreifen.
Falk B. schrieb: > Für die old schol Fans. Da hat der TE ja jetzt freie Auswahl. Und etwas mehr Mühe beim Entflechten hätte mehr Breite für die stromtragenden Leiterbahnen erlaubt.
H. H. schrieb: > Und etwas mehr Mühe beim Entflechten hätte mehr Breite für die > stromtragenden Leiterbahnen erlaubt. ...... weil da ja so viel Strom fliesst ....
H. H. schrieb: > Und etwas mehr Mühe beim Entflechten hätte mehr Breite für die > stromtragenden Leiterbahnen erlaubt. 0,4mm breite Leiterbahnen bei 35um Kupferstärke vertragen ca. 0,8A bei 10K Temperaturerhöhung, sagt der Artikel Leiterbahnbreite. Wird schon echt knapp . . .
Beitrag #7383850 wurde von einem Moderator gelöscht.
Falk B. schrieb: > Für die old schol Fans. Ja das sieht doch mal richtig nach was aus. Klar hätte man noch die Leiterbahnen auf 0,8mm verbreitern können und die Lötpads etwas größer machen können, wenn genug Platz vorhanden ist. Eine Automasse hätte noch das unnötige Auflösen von Kupfer eingespart. Diese Maßnahmen tun ja alle nicht weh, aber das kann dann ja jeder im nachhinein so machen wie er will. Falk hat mit dem Layout aber schon mal eine gute Grundlage geschaffen, die man im Bedarfsfall mit wenig Aufwand modifizieren könnte.
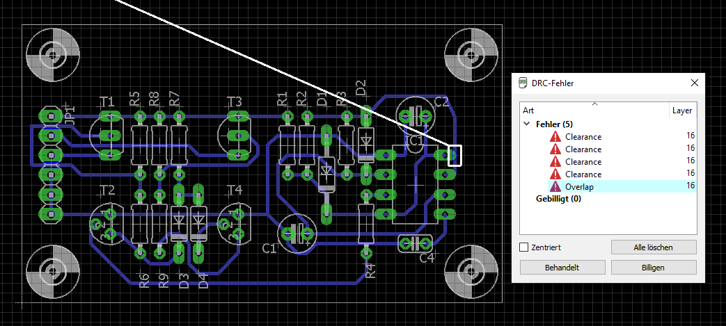
Ich bin nun heute endlich zum Löten gekommen. Nur leider funktioniert die Schaltung nicht so wie gewünscht. Ich habe nun 2 NE555 ICs probiert. Beim einen Leuten beide Ausgänge, beim anderen nur der zweite. Wenn ich die Spannung VCC am IC messe hab ich irgendwas mit 2 Volt. Woran könnte das liegen.
Julian schrieb: > Woran könnte > das liegen. Fehler im Layout. Da hat wohl einer keinen DRC gemacht... Und beim Belichten/Entwickeln/Ätzen ist auch was schief gelaufen.
MHH stimmt, naja die Leiterbahnen muss ich sowieso durch eine Drahtbrücke ersetzen. Aber jetzt funktionierts, danke!
Bitte melde dich an um einen Beitrag zu schreiben. Anmeldung ist kostenlos und dauert nur eine Minute.
Bestehender Account
Schon ein Account bei Google/GoogleMail? Keine Anmeldung erforderlich!
Mit Google-Account einloggen
Mit Google-Account einloggen
Noch kein Account? Hier anmelden.











