Nachdem der Batteriewechselrichter Beitrag "Re: Eigenbau Einspeisewechselrichter" so schön funktioniert, baue ich mir jetzt einen Wechselrichter für meine Balkonsolaranlage. Drei Stück sollen es werden. Jedes Solarmodul hat einen eigenen Wechselrichter, der unter dem Modul montiert ist. Das Solarpanel ist gleichzeitig eine Wetterschutzüberdachung für den Wechselrichter. Momentan habe ich dort zugekaufte grid tie inverter. Denen schaue ich relativ hilflos beim Stromrichten zu und hoffe, dass sie nicht kaputt gehen. Der Vorteil beim Eigenbau ist, dass ich die Parameter nach belieben einstellen und den Inverter selbst reparieren kann. Also technologische Autarkie. Ich fange jetzt einfach mal an zu bauen und dokumentiere den Fortschritt hier. Erstmal habe ich einen Alurahmen gebaut. Dort passen bequem drei Eurokarten rein. Platz ist ja unter dem Solarmodul. Das Konzept vom Modul aus gesehen: Buck --> DCDC Converter --> Einspeisegleichrichter Ich fange vom Netz her an. Als nächstes kommt der Einspeisegleichrichter.
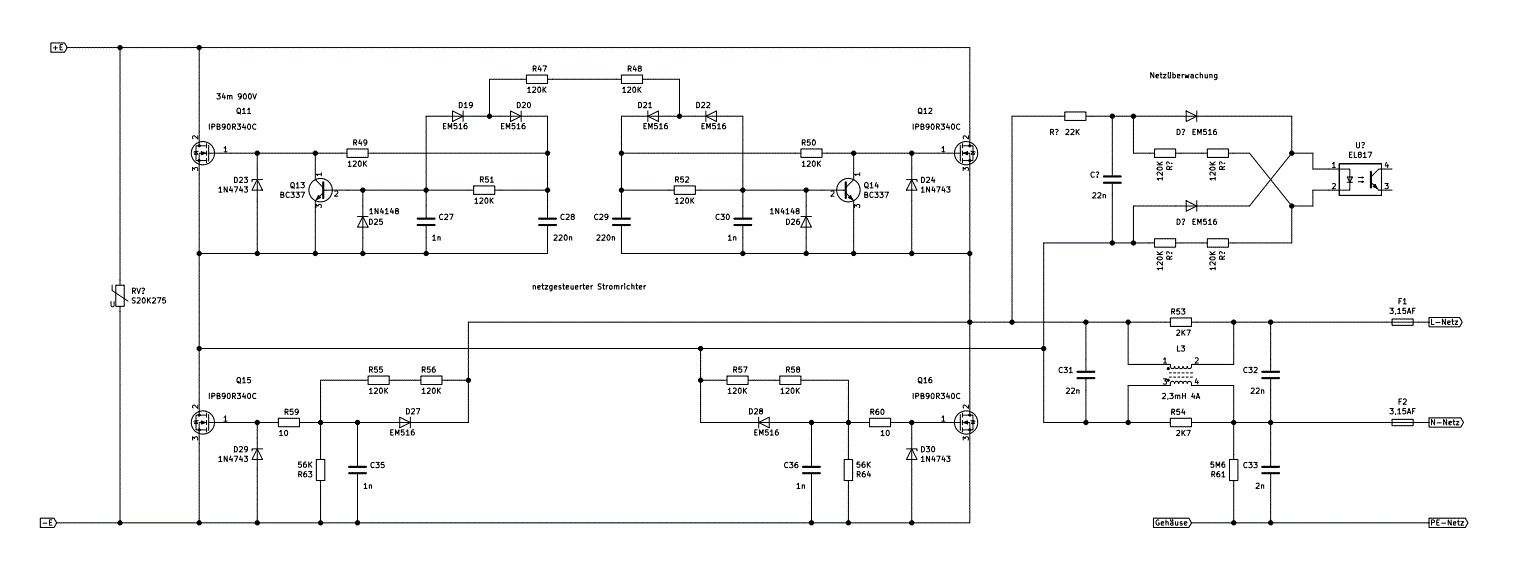
Der Einspeisegleichrichter ist fertig und arbeitet. Anbei Oszillogramme im Gleichrichter- und Einspeisebetrieb. Einspeisen tue ich da über einen 10K Widerstand vom 350V Labornetzteil.
Sorry, aber das ist üblicher China-Billigmüll, sieht man ja wie extrem verzerrt der "Sinus" bei der "Einspeisung" ist weil keiner der beiden Zweige leitend ist. Diese Schaltungen kann man nur komplett zerreißen, von sowas wie gutem Wirkungsgrad oder grundlegende Anforderungen an einen Einspeisewechselrichter wie ENS-Trennung oder Schutz gegen Inselnetzbildung mal ganz abgesehen.
Die Verzerrungen kommen vom Netz.* Damit man erkennt, dass das nicht von der Schaltung kommt, habe ich noch ein Bild von der Brückengleichrichtung hinzugefügt. Die Halbwellen sind deckungsgleich, mehr kann man nicht wollen. ENS-Trennung oder Schutz gegen Inselnetzbildung sind sogar bei diesem Schaltungsteil schon gegeben. Allerdings wird der Mikrokontroller das noch verfeinern. _______________________________________________________ * Mein Staubsauger läuft mit Phasenanschnitt an jeder Phase unterschiedlich schnell.
Sorry, aber Du hast keine Ahnung. Erstens meine ich mit Verzerrungen nicht den verschliffenen Netzsinus. Das schon lange keine echte Sinuskurve mehr aus der Steckdose kommt, ist mir klar. Was ich meine sind die 350V-Peaks während des "Einspeisebetriebes", diese Schaltung kann in einem sehr großen Bereich um den Nullpunkt nicht einspeisen. Zweites Thema ENS usw. - Du musst sicher verhindern können, daß selbst im Fehlerfall (wie durchlegierte Transistoren oder ein klebendes ENS-Relais, einen unsteuerbar gewordenen und freilaufenden Wandler...) irgend eine Form von PV-Spannung aus dem Wechselrichter kommt. Weder Gleich- noch Wechselspannung, das Ding muss im Fehlerfall einfach aus sein. Davor schützt die gezeigte Schaltung kein bißchen.
Ben B. schrieb: > diese Schaltung kann in einem sehr großen Bereich um den Nullpunkt nicht > einspeisen. Das muss sie auch nicht, weil um den Nullpunkt keine Leistung bezogen oder eingespeist werden kann. Die Leistung ist Spannung mal Strom, also eine Sinus Quadrat Funktion. Das ist der rote Verlauf. Der Mikrokontroller (Arduino) wird die Stromversorgung dann aus schalten und der Sprung auf 350V ist nicht mehr da. Das hier war hetzt ein Laboraufbau für einen Schaltungsteil. Wie das technisch genau geht, kannst du ja in dem Thread für den Batterie Einspeise Wechselrichter anschauen. http://meinearduinoprojekte.blogspot.com/2022/10/diy-arduino-grid-tie-inverter.html https://rechneronline.de/trigonometrie/img/quadratfunktionen.png Quellenangabe: https://rechneronline.de/trigonometrie/quadrat.php Ben B. schrieb: > Zweites Thema ENS usw. - Du musst sicher verhindern können, Ja, wird sicher verhindert.
Ich weiß wie sowas geht, ich habe selbst vor etwa 10 Jahren so einen Wechselrichter gebaut weil ich wissen wollte ob ich's hinkriege - und da stand ich vor den gleichen Problemen mit einer netzgesteuerten Vollbrücke, die ohne µC arbeiten sollte damit bei einem Fehler nicht gleich die FETs explodieren - aber bei meinem "Patent" hab ich es deutlich besser hinbekommen als diese China-Billigstschaltung. Klar, mein Entwurf ist komplexer und benötigt 12V und 5V Hilfsspannung (braucht der Wechselrichter sowieso), allerdings schaltet der aktiv um und hat nur einen extrem kleinen Totbereich von etwa +-3V um den Nulldurchgang. Nicht keine Ahnung +-20V wie dieses Beispiel hier. Und obwohl mein Entwurf von Anfang an eine ENS besaß, die wie alle zugelassenen kommerziellen Geräte mit zwei ENS-Relais ausgestattet ist, die bei Abweichungen fallen gelassen werden, hat man mir das Ding hier im Forum dermaßen zerrissen, daß ich mir geschworen habe, niemals etwas davon zu veröffentlichen. Da kamen dann Vorwürfe, ich würde mit dem Ding nur EVU-Elektriker grillen wollen, die irgendwo an den Kabeln arbeiten usw... Mich erstaunt es ehrlich, daß dieser Gegenwind jetzt nicht auch bei deutlich schlechteren Entwürfen weht. Wahrscheinlich hat man sich im Zuge der Chinakracher und Balkonkraftwerke an den Pfusch gewöhnt, wobei mich ehrlich interessieren würde, wie viele dieser Chinakracher nach einer Prüfung nach deutschen Maßstäben noch eingesetzt werden dürfen. Ich hatte selbst auch einen dieser Chinakracher zu Forschungszwecken. Der sollte 300W oder so können, wurde aber bei meinen mickrigen 130Wp schon dermaßen heiß, daß man den nicht mehr lange anfassen konnte. Wenn sowas für Dich ausreichend ist, na dann viel Spaß. > Arduino War klar, was sonst. > Ja, wird sicher verhindert. Das glaube ich erst wenn ich es sehe.
Ben B. schrieb: > da > stand ich vor den gleichen Problemen mit einer netzgesteuerten > Vollbrücke, die ohne µC arbeiten sollte damit bei einem Fehler nicht > gleich die FETs explodieren Mit der Schaltung oben ist das Problem gelöst. Ben B. schrieb: > allerdings schaltet der aktiv um > und hat nur einen extrem kleinen Totbereich von etwa +-3V um den > Nulldurchgang. Nicht keine Ahnung +-20V wie dieses Beispiel hier. Wenn es für dich wichtig ist den Totbereich um den Nulldurchgang klein zu halten, bitte. Mir ist das egal. Du kannst dann ja in Benland eine Bestimmung schaffen die das erfordert und exklusiv Wechselrichter bauen. So läuft das ja üblicherweise. Wir hatten diese Diskussion ja schon im Nachbarthread. So wie die Netzspannung ausschaut, wäre es sinnvoll nur während der Sinuskappen einzuspeisen. ;) Ben B. schrieb: > zwei ENS-Relais ausgestattet ist, > die bei Abweichungen fallen gelassen werden Was soll so ein Relais bringen? Das kann ja durch einen Fehler eingeschaltet werden. Eine Schutzfunktion ist damit deshalb nicht gegeben.
> Mir ist das egal. Genau das ist das Problem und leider ein K.O.-Argument für mich, wonach ich Dir nur noch eine Meldung an den zuständigen Netzbetreiber anbieten kann, daß Du sein Netz weil's Dir egal ist mit irgendwelchen Oberwellen vollpustest. > Du kannst dann ja in Benland eine Bestimmung schaffen > die das erfordert Ich würde Dir einfach mal empfehlen, Dich in die in Deutschland (wo ich Dich vermute, da brauche ich kein Benland für) gültigen Normen und Vorschriften für Anlagen zur Netzeinspeisung einzulesen. Wenn Du schon mal dabei bist, in die EMV-Vorgaben ebenfalls. Danach können wir das Thema gerne weiter diskutieren, vorher macht's keinen Sinn. - Ende der Diskussion.
Christian M. schrieb: > ich baue mir einen Akkuschrauber selber... Solange du ihn nicht ans öffentlich Schraubernetz anschließt...
Ben B. schrieb: > Ich würde Dir einfach mal empfehlen, Dich in die in Deutschland (wo ich > Dich vermute, da brauche ich kein Benland für) gültigen Normen und > Vorschriften für Anlagen zur Netzeinspeisung einzulesen. Das empfehle ich dir auch. Und nun? Ben B. schrieb: > daß Du sein Netz weil's Dir egal ist mit irgendwelchen Oberwellen > vollpustest. Das ist deine böswillige Interpretation meiner Aussage. Klar kannst du meinen Netzbetreiber anlügen um mir Probleme zu bereiten. Wozu eigentlich? Weil ich mir etwas bauen kann, was du nicht kannst und mir das deshalb nicht gönnst? Es wird dir nichts nützen, weil ich zugelassene Wechselrichter in Betrieb und am Lager habe. :)
Ben B. schrieb: > Ich hatte selbst auch einen dieser Chinakracher zu Forschungszwecken. > Der sollte 300W oder so können, wurde aber bei meinen mickrigen 130Wp > schon dermaßen heiß, daß man den nicht mehr lange anfassen konnte. Dann musst Du was falsch gemacht haben. Mein Chinakracher (Hoymiles HM-1200) funktioniert einwandfrei. Komisch.
Wäre es nicht sinnvoll, überhaupt mal die gesetzlichen / normativen Anforderungen an so einen Wechselrichter zu sammeln? Dann könnte man diskutieren was mit den Forderungen gemeint ist, wofür sie gut sind und wie man sie ggf. umsetzen könnte. Dann kommt vielleicht raus: ENS-Schutz heißt XYZ, das lässt sich nur mit 2 Relais umsetzen weil ... Oder: Eine Q(U)-Regelung ist gefordert (in Norm XYZ, seit ..., mit folgenden Parametern...), und damit scheiden rein spannungs-polaritätsgeführte Umrichter aus, aber XYZ wäre z.B. möglich. Das wäre für mich ein Erkenntnisgewinn und würde denen, die einen eigenen Wechselrichter bauen wollen sicher helfen. Die oben gezeigte Schaltung ist schon im Nachbarthread ausführlich zerlegt worden. Ob der Strom jetzt aus einer Batterie oder einem PV-Modul kommt macht für den Wechselrichter und die einzuhaltenden Normanforderungen nicht so den Riesen-Unterschied.
Tilo R. schrieb: > Das wäre für mich ein Erkenntnisgewinn und würde denen, die einen > eigenen Wechselrichter bauen wollen sicher helfen. Darius allerdings nicht, da muss schon ein Arzt ran.
Tilo hat recht. Statt sich immer die gleichen Totschlagargumente um die
Ohren zu hauen ("da gibts Normen für!!1") sollte man doch einfach mal
belastbare Fakten auftischen, das würde alle weiter bringen.
Normen die bewusst nur einem kleinen Kreis Zugeneigter zur Verfügung
stehen sind natürlich ein anderes Problem, aber die zuständigen Organe
sollen sich dann nicht wundern dass munter weitergebastelt wird.
Tilo R. schrieb: > Ob der Strom jetzt aus einer Batterie oder einem > PV-Modul kommt macht für den Wechselrichter und die einzuhaltenden > Normanforderungen nicht so den Riesen-Unterschied. Aber sonnst doch schon. Das fängt beim Einschalten an und hört bei der Stromsteuerung des Wandlers auf. Und dann vielleicht noch MPPT. Ich muss mich da, wie beim Batterie-Einspeise-WR Schritt für Schritt vorarbeiten, bis das genau so perfekt arbeitet. Ben B. schrieb: >> Arduino > War klar, was sonst. Eben! Als nächstes baue ich die Steuerung mit dem Arduino. Ich brauche das Ausschaltsignal beim Nulldurchgang für weitere Experimente. Ben B. schrieb: > 12V und 5V Hilfsspannung Auch die werden gebraucht. Dafür habe ich kleine Buck Module. Dann befasse ich mich mit dem Einschaltproblem. Das habe ich mir so gedacht: Der Arduino misst die Spannung an einem Belastungswiderstand. Ist sie hoch genug, schaltet er den Widerstand weg und startet den Inverter.
> Dann musst Du was falsch gemacht haben. Mein Chinakracher > (Hoymiles HM-1200) funktioniert einwandfrei. Komisch. Ich vermute da eher, daß die Chinesen zumindest in diesem Punkt nachgebessert haben. Der Wirkungsgrad ist zwar vielleicht immer noch nicht so hoch wie bei "Markengeräten", aber es ist keine Herdplatte mehr wie das was ich vor über 10 Jahren in den Fingern hatte. > das lässt sich nur mit 2 Relais umsetzen weil ... ... eines von beiden beim Abschalten kleben könnte, bei zweien ist die Chance sehr hoch, daß zumindest eines von beiden abschaltet. Außerdem werden beide Relais vor dem Einspeisebetrieb getestet ob sie fehlerfrei funktionieren. Ja, da steckt leider etwas Aufwand drin. Im wesentlichen kann man für kleine Leistungen sagen, daß sich der Wechselrichter wie eine negative ohmische Last verhalten sollte. Große Wechselrichter können auch Blindleistung (brauchen dafür aber eine Vorgabe/Anforderung durch den Netzbetreiber), da muß man die Kurve des eingespeisten Stromes ein Stück gegen die Spannungskurve verschieben (und muss zwingend auch während des Nulldurchgangs Strom übertragen können, an dem Moment funktionieren so einfache selbst-netzsynchrone Vollbrücken nicht mehr).
Ben B. schrieb: >> das lässt sich nur mit 2 Relais umsetzen weil ... > ... eines von beiden beim Abschalten kleben könnte, bei zweien ist die > Chance sehr hoch, daß zumindest eines von beiden abschaltet. Außerdem > werden beide Relais vor dem Einspeisebetrieb getestet ob sie fehlerfrei > funktionieren. Ja, da steckt leider etwas Aufwand drin. Du kannst die Steuerschaltung für den DC-DC-Converter genau so zuverlässig abschalten wie eine Relaisspule. Ja, ein Relais kann kleben, aber ein DC-DC-Converter hört dann garantiert auf zu arbeiten. In Wirklichkeit braucht das Markengerät die Relais als Schutz für die fremdgesteuerte Einspeisebrücke. Dem Kunden wird das Relais als ENS schön geredet. Das wissen aber auch nur die, die schonmal einen Einspeise-Inverter gebaut haben. ;)
Ben B. schrieb: > Außerdem > werden beide Relais vor dem Einspeisebetrieb getestet ob sie fehlerfrei > funktionieren. Ja, da steckt leider etwas Aufwand drin. Ja - und dann kommt da so ein Chineeees und macht das ganz ohne Relais besser. Da hast du richtig dran zu knacken. Schau mal Ben, ich habe eine Telefonanlage mit Relais und RSM. Da habe ich richtig dran Freude. http://meinearduinoprojekte.blogspot.com/2020/08/arduino-impulswahl-frequenzwahl.html Schöne Technik zum anfassen. Aber ich tingele doch deshalb nicht durch jeden Thread und mache die Telefonanlagen ohne Relais schlecht oder erhebe das Relais zur Norm bei Telefonanlagen.
Entweder möchtest Du sachlich diskutieren oder gar nicht, da solltest Du Dich mal entscheiden. Ein Halbleiter kann durchlegieren, aus welchem Grund auch immer, daher wird er nicht als sichere Trennung angenommen. Auch nicht in Deiner tollen Vollbrücke, die Du vom Chinesen abgekupfert und Dich so sehr darin verliebt hast. Das hat nichts mit besser machen zu tun. Es geht einfach darum, daß im Falle einer Inselnetzbildung oder Unterbrechung der Netzverbindung kein PV-Strom aus dem Wechselrichter herauskommt - und das muss selbst bei einem einfachen Fehler im Wechselrichter gewährleistet sein. Da ja viele mit ihrer Balkon-PV über den normalen Schuko-Stecker einspeisen, liegen da sogar die Kontakte frei wenn man diesen während des Betriebs herauszieht. Wenn man da nun anfasst und der Wechselrichter hat schlechte Laune oder ist defekt oder was auch immer, kann man daran so richtig kräftig eine geplättet bekommen. Spätestens wenn einer daran krepiert, fangen die Probleme an - das kann ich Dir versprechen! Bei meinem Wechselrichter gibt es dafür eine Art Sammelstörung, sprich wenn die ENS ein Problem feststellt, werden die Relais fallen gelassen und gleichzeitig alle Treiberschaltkreise der FETs gesperrt. Alle Schutzschaltungen wie sowas simples wie Überspannung im Einspeisekreis (quasi die sinusförmige Betriebsspannung der Vollbrücke am Ausgang) wirken ebenfalls darauf. Das ist einfach doppelte Sicherheit und bringt den Wechselrichter selbst auch in einen sicheren Grundzustand, der ihn vor Schäden schützen sollte. Und selbst wenn eine dieser Sicherheitsmaßnahmen versagen sollte, dann greift eine andere. Selbst dann wenn der Sinuswandler aus irgend einem unerfindlichen Grund mit so hoher Spannung weiterlaufen sollte, daß die FETs der ausgangsseitigen Vollbrücke zerstört werden (da habe ich 600V FETs verwendet), kommt da dank der ENS-Relais kein Strom aus dem Ausgang. So und nun sag mir, was der Chinese mit seinem ziemlich schlechten Billigdesign daran besser gemacht haben soll. Wenn Du Deinen Wechselrichter fertig hast mach folgenden Test: Nimm eine Steckdosenleiste, in die steckst Du Deinen Wechselrichter und eine 10..15W Glühlampe. Eine LED-Lampe reicht auch. Anschließend gehst Du mit voller Leistung in den Einspeisebetrieb und ziehst die Steckdosenleiste aus der Steckdose, so daß die Verbindung zwischen Wechselrichter und Glühlampe erhalten bleibt. Wenn die Glühlampe dabei zum Blitzlicht mutiert, ist ganz sicher irgendwas an Deinem Design noch verbesserungsbedürftig.
Ben B. schrieb: > - Ende der Diskussion. Warum setzt du das nicht um? Mich interessiert das Unterfangen sehr und dein egomanisches Gehabe stört mich ungemein.
Ben B. schrieb: > Anschließend gehst Du mit > voller Leistung in den Einspeisebetrieb und ziehst die Steckdosenleiste > aus der Steckdose, so daß die Verbindung zwischen Wechselrichter und > Glühlampe erhalten bleibt. Wenn die Glühlampe dabei zum Blitzlicht > mutiert, Du kennst doch die Schaltung und den Sketch. Natürlich wird die nicht zum Blitzlicht. Wieso sollte sie? Ben B. schrieb: > Ein Halbleiter kann durchlegieren, aus welchem Grund auch immer, daher > wird er nicht als sichere Trennung angenommen. Ich brauche diese Trennung nicht, weil da kein Zwischenkreiskondensator liegt, der DC auf die Netzseite bringen kann. Dein Problem existiert bei dem Konzept hier einfach nicht und benötigt da kein Trennrelais.
Du willst das nicht verstehen, oder? Es wäre durch einen (Programm)fehler möglich, daß der Spannungswandler Deines Wechselrichters, der notwendigerweise irgendwas bis hinauf auf etwa 370V erzeugen können muss, weiterläuft obwohl am Ausgang kein Netz anliegt. In dem Fall reicht so eine einfache Vollbrücke mit einem möglicherweise defekten FET nicht aus. Und jetzt komm mir bitte nicht damit, das könne Dir ja nicht passieren...
Ben B. schrieb: > daß der Spannungswandler Deines > Wechselrichters, der notwendigerweise irgendwas bis hinauf auf etwa 370V > erzeugen können muss, weiterläuft obwohl am Ausgang kein Netz anliegt. und genauso gut könnte deine Relaisspule weiter bestromt werden. Wenn das Netz fehlt, schaltet der Stromrichter von selbst ab. Das macht der ohne Programm oder Relais.
Darius schrieb: > Wenn das Netz fehlt, schaltet der Stromrichter von selbst ab. > Das macht der ohne Programm oder Relais. Nur das es ja nicht fehlt solange der WR läuft. Sollte also die netzgsteuerte Brücke kein Netz mehr haben und einfach im letzen Zustand stehenbleiben UND der Arduino erkennt das nicht über die Frequenzmessung, dann speist der WR DC. Da müssen also zwei Fehler zusammenkommen UND jemand auf Netzseite muss die Sicherheitsregeln mißachten denn zwischen freischalten und anfassen kommen noch 4 weitere. Können wir Euer persönliches Drama hier mit dem Gedanken beenden das keine CE Zert angestrebt wird und das ein einfacher WR mit bestimmten Kompromissen im Design wird der keinen Anspruch auf Perfektion erhebt? Der ganze Shice ist nicht Zulassungsfähig und eine Bastelei. Ist doch okay. Bernd, auch wenn Du Frust hast das Dein Konzept besser war und zerrissen wurde, das ist hier mc.net und nett ist es hier selten. Nun lass bitte gut sein oder tu uns allen den Gefallen und poste auch Deinen WR. Das ist ansonsten recht öde, weil es hier nur noch um Verfahrensfragen und persönliche Animositäten geht. Lieber würde ich dann sehen wie Du das gemacht hast. Kommen wir bitte zum nächsten Teil.
Ich lese beruflich viele Normen, leider in einem anderen Bereich. Oft wird dort keine technische Lösung vorgegeben, sondern es werden Anforderungen an das System formuliert. Ich vermute dass die ENS-Anforderungen eine doppelte Sicherheit, durch 2 voneinander unabhängige Mechanismen verlangen. Ggf. auch, dass die vor der Einspeisung in einem Selbsttest zu überprüfen sind. 2 Relais scheinen eine mögliche Lösung zu sein. Ggf. würde auch ein Relais und ein deaktivierter Umrichter reichen. Vielleicht reicht es auch, den Umrichter zu deaktivieren und die Stufe davor abzukoppeln, wenn man die Unabhängigkeit der Abschaltorgane belegen kann. Wissen tu ich es nicht, weil ich nicht weiß, was genau normativ gefordert ist. Deswegen fände ich es so spannend, die tatsächlichen Anforderung zu sehen. Ich vermute, Details dazu finden sich in der VDE AR 4105, Kapitel 6: "Ausführung der Erzeugungsanlage/Netz- und Anlagenschutz (NA-Schutz)". Leider habe ich keinen Zugriff auf den Normtext. Für meine PV-Anlagen hat mir immer das Herstellerzertifikat gereicht.
Max M. schrieb: > Sollte also die netzgsteuerte Brücke kein Netz mehr haben und einfach im > letzen Zustand stehenbleiben UND der Arduino erkennt das nicht über die > Frequenzmessung, dann speist der WR DC. Nein, tut er nicht! Das kann er einfach nicht. Ihr habe doch LTsice. Tipp: Überlegt mal, warum der 220nF Kondensator eben 220nF hat und nicht 10uF. Ich kann an die Netzpole fassen, wenn da 350V vom Labornetzteil anliegen. Das ist eine ganz geniale Schaltung. Und ihr braucht da euer Relais schon deshalb, weil ihr beim Stecken des Netzsteckers erstmal den ZWK laden müsst. Jetzt macht ihr die Not zur Tugend. Max M. schrieb: > Kommen wir bitte zum nächsten Teil. Dafür muss ich noch etwas basteln ...
Darius schrieb: > Das Konzept vom Modul aus gesehen: > Buck --> DCDC Converter --> Einspeisegleichrichter Hallo Darius, mir leuchtet deine Topologie nicht ein. Ein Buck am PV-Modul erscheint mir ungeschickt, weil der einen stark pulsierenden Eingangsstrom hat, was schlecht für den MPP ist. Man bräuchte relativ viel C, um nicht mit jedem Puls den MPP deutlich zu verlassen. Der nachfolgende DCDC, um mit der Spannung hochzukommen, verbraucht dann zusätzlich Wirkungsgrad. Für mich einleuchtender wäre: Boost (mit MPP) --> C-Puffer bei >330V --> Einspeise-Buck/Umrichter
Tilo R. schrieb: > Ein Buck am PV-Modul erscheint mir ungeschickt, weil der einen stark > pulsierenden Eingangsstrom hat, was schlecht für den MPP ist. Man > bräuchte relativ viel C, um nicht mit jedem Puls den MPP deutlich zu > verlassen. Nabend Tilo, Kapazität ist kein Problem. Die gibt es für NF-Verstärker günstig. Ich habe hier 2*15000uF 63V am Lager. Zum MPP: Beitrag "Re: Eigenbau Einspeisewechselrichter" Ich bin erstmal froh, wenn ich es schaffe dem Buck beizubringen die Eingangsspannung auf 33V zu halten und über eine Periode einen konstanten Strom zu liefern. Bzw. dann noch sinusförmig. Das wird nicht leicht, weil man da sehr schnell Regelschwingungen bekommen kann. Die Ausgangsspannung des Buck wird sich ja zwischen ein paar Volt und 24V bewegen. Mit einem Boost (Sperrwandler) habe ich das leicht hinbekommen, weil der von seiner Natur her eine Stromregelung besitzt. Ich meine mit einem Boost mit Faktor >10 bekomme ich einen schlechteren Wirkungsgrad. Da müsste ich 200A mit einem >400V FET schalten. Zudem hätte ich dann keine Netztrennung zum Solarmodul und zur USB-Buchse vom Arduino.
Was spricht gegen den Boost? Schalten musst du keine 200A, sondern nur die Größenordnung, die vom Modul kommt. 13A? Den Strom musst du ohnehin steuern, denn er ist die Stellgröße für den MPP-Regler. Ein Buck am Eingang heißt ja noch mehr Strom, das ist die falsche Richtung. Bei einer angenommenen Einspeiseleistung von 300W gibt es in jedem Leistungstal etwa 1J, das du zwischenspeichern musst. Mit 2 x 15.000 uF kannst du den Eingangsripple gerade so auf 1V begrenzen. An einem Zwischenkreiskondensator könntest du einen viel größeren Hub zulassen. Z.B. von 350V auf 400V reichen 68uF um 1J unterzubringen. Deutlich billiger. Warum ist dir Netztrennung so wichtig? Die braucht später kein Mensch, und bis dahin kann es an einem Trenntrafo laufen. Die PV-Module sind schutzisoliert, heutzutage 1000V und mehr.
Tilo R. schrieb: > Warum ist dir Netztrennung so wichtig? Auch wenn die PV-Module erstmal schutzisoliert sind, dann haben diese doch eine große parasitäre Kapazität gegenüber der Erdung. Das kann den FI auslösen, aber die DC-Anteile der Module im Berührungsfehlerfalle kann einen dafür nicht geeigneten FI auch blind machen.
Tilo R. schrieb: > Schalten musst du keine 200A Ja, hast Recht. Natürlich leitet der Transistor etwa 90%. Ich hatte das gestern Abend verdreht. Tilo R. schrieb: > Mit 2 x 15.000 uF > kannst du den Eingangsripple gerade so auf 1V begrenzen. Na dann reichen ja 6800µF 63V. Der MPP ist ja etwa 4V breit. Tilo R. schrieb: > Warum ist dir Netztrennung so wichtig? Die braucht später kein Mensch, > und bis dahin kann es an einem Trenntrafo laufen. > Die PV-Module sind schutzisoliert, heutzutage 1000V und mehr. Auch richtig. Ist dann von der Handhabung wie ein Fernseher aus den 70ger 80ger Jahren. Was für den Boost spricht ist, dass ich dafür ein erprobtes Konzept habe. Die Steuerschaltung ist ja die gleiche wie beim Sperrwandler.
Soll ichs wirklich machen, oder lass ichs lieber sein? Bitte anmelden und mit der Beitragsbewertung abstimmen. Für Boost +1 Für Buck und DC-DC-Converter* -1 https://www.youtube.com/watch?v=1FwA85uqvms * gemeint ist Zerhacker Übertrager Gleichrichter
Ich würde für die Entscheidung ja eher rechnen, simulieren und ausprobieren.
Tilo R. schrieb: > Ich vermute dass die ENS-Anforderungen eine doppelte Sicherheit, durch > 2 voneinander unabhängige Mechanismen verlangen. Normalerweise werden die Relais im stromlosen Zustand geschaltet und die Leistungshalbleiterstufen dementsprechend angesteuert. Im Störungsfalle gibt es die Relais und als Notnagel noch die fliegende Sicherung. Darius schrieb: > Bitte anmelden und mit der Beitragsbewertung abstimmen. Das kommt auch auf die Solarpanele und den örtlichen Gegebenheiten, wie Teilabschattungen an. Wenn diese unbekannt sind, macht es mehr Sinn, diese über Dioden parallel zu schalten und Aufwärtswandler zu verwenden.
Tilo R. schrieb: > Ich würde für die Entscheidung ja eher rechnen, simulieren und > ausprobieren. Dann mach doch bitte und stimme ab. Dieter D. schrieb: > Das kommt auch auf die Solarpanele Das im Anhang, ein Stück.
Darius schrieb: > Das im Anhang, ein Stück. D.h. 34V haben aber 340V brauchen, also wird ein Aufwärtswandler benötigt mit einem Übertrager ab rund 1:4 damit das Tastverhältnis nicht zu ungünstig wird. Dito gilt auch für den Sperrwandler.
Ich baue die Version mit Netztrennung. Als Zerhacker Übertrager nehme ich zum testen ein China-Modul. Das ist für Selbstbau 12V auf 230V Converter. Wenn ich das mit dem Buck in den Griff bekomme, werde ich den Übertrager und die FETs ausbauen und mit dem IRS2453 eine Vollbrücke für 24V bauen.
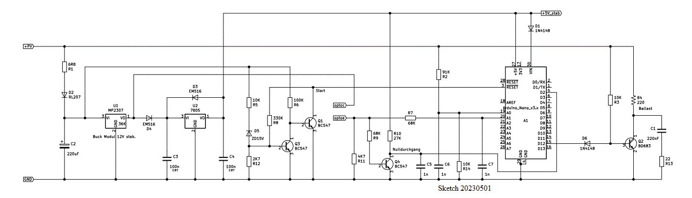
Darius schrieb: > Eben! Als nächstes baue ich die Steuerung mit dem Arduino. > Ich brauche das Ausschaltsignal beim Nulldurchgang für > weitere Experimente. Heute fertig geworden. Darius schrieb: > Ben B. schrieb: >> 12V und 5V Hilfsspannung > > Auch die werden gebraucht. Dafür habe ich kleine Buck Module. > Dann befasse ich mich mit dem Einschaltproblem. > Das habe ich mir so gedacht: > Der Arduino misst die Spannung an einem Belastungswiderstand. > Ist sie hoch genug, schaltet er den Widerstand weg und startet > den Inverter. Funktioniert auch. Allerdings starte ich den Arduino über seinen Reset Eingang. Dann kann der Arduino über einen Transistor den Widerstand weg schalten. Schaltung folgt noch.
Schaltung für die Spannungsversorgung und den Arduino Nano sowie der Sketch dafür anbei.
Ich habe erstmals chatgpt getestet und mir einen Sketch für das Startsignal für den dcdc-converter schreiben lassen. In Zeile 8 habe ich auf µs umgeschrieben. Das gefällt mir. :) Wenn ich künftig eine Programmierfrage habe, ist das jetzt meine erste Adresse.
Ach du Scheiße. Na dann gute Nacht! Kein Wunder wieso Samsung seinen Mitarbeiten jetzt die Nutzung von ChatGPT verboten hat.
Ben B. schrieb: > Ach du Scheiße. Na dann gute Nacht! Für die arroganten Nerds definitiv. Was war das immer für ein Akt eine kleine Hilfestellung zu bekommen. Was musste man da einstecken!!! Jetzt könnt ihr mich alle mal kreuzweise ... Ach ist das schön. :))) Und die KI ist noch piepjung und lernt dazu. Ich freue mich. Das ist das schönste Geschenk seit Arduino.
Ich bin ja manchmal schwer von Begriff, ich hab das mit dem Buck auch schon nicht verstanden. Wozu ist die Variable halfWaveTime gut? Wie geht das mit dem Overflow der Zeitvariable? Soll der Controller noch andere Aufgaben in der Main-Loop bekommen?
Tilo R. schrieb: > Wozu ist die Variable halfWaveTime gut? Weil er die Position als relative Angabe gemacht hatte. Das ist eine geänderte Version. (d) Das Komma in Zeile 16 war ich. Komischerweise kompiliert das so. Es funktioniert und das zählt. Mich wundert, dass die KI da z.B. pulseEnd in der Loop definiert. Ich lasse aber meinen Sketch, weil das ist nicht mehr Aufwand und für mich natürlich verständlich. Es ist der Teil am Ende ab Zeile 116: dcdc Converter Start. Die Nulldurchgangserkennung habe ich jetzt zum zweiten Mal gebaut. Da ist die Position ein wenig anders und ich muss das über die Flankenkorrektur softwaremässig trimmen. Hardwaretrimmer wäre auch möglich, ist aber störanfällig. Klar kommen da noch andere Sachen in den Sketch. Anbei die aktuelle Version.
Heute Abend habe ich ein SG3525 Zerhackermodul getestet. Mit MUR460 und 1µF arbeitet es sauber und mit sehr gutem Wirkungsgrad. Die Transistoren müssen aber schon gekühlt werden. Der Leerlaufverlust im Kern beträgt etwa 2,5W bei 20KHz und 12V DC Betriebsspannung. Bei 12V erwarte ich etwa 120W Einspeiseleistung. Als Alternative zur H-Brücke könnte ich auch zwei Module in Serie verwenden. Oder das Modul mit ca. 20V betreiben und den Abgriff am Übertrager verwenden. Ist leider kein Mittelabgriff und ich mag da keine offene Wicklung Gefällt mir aber momentan nicht wirklich. Ach ja, mit dem REO-Stat da als Last konnte ich schon über 5mm lange Funken ziehen. Das an die ENS-Relais- Fraktion. ;)
5mm lange Funken klingen mir nicht nach einer AC-Spannung, die man in so einem Wechselrichter erzeugen sollte und dann gibt's auch keine Probleme mit ENS-Relais. So langsam komme ich mir hier getrollt vor und wenn solche schweren Fälle von Pfusch, Unprofessionalität und Ignoranz hier öfter auftreten, verstehe ich so langsam, warum ich damals mit meinem eigenen Wechselrichterbau solchen Gegenwind abgekriegt habe. Schade. Btw. wo ist bei dem Wechselrichterentwurf eigentlich die Sinusmodulation? Oder hast Du vor, auch noch Gleichstrom oder mit konstanter Leistung einzuspeisen? Nur so als Tipp, ich hatte vor ein paar Jahren die gleiche Idee und habe das mal durchgerechnet, dabei treten massive Schwankungen im vergleich zu einem negativen ohmischen Widerstand auf, die nichts mehr mit einer Sinuskurve zu tun haben. Lass den Scheiß bleiben. Edit: Kann es eigentlich sein, daß DD3ET irgendwas mit dem DARC zu tun hat? Sagt Dir Berghausen was, zwischen Solingen und Remscheid? Nunja, dann solltest Du eigentlich wissen, warum sowas wichtig ist und wie sehr die meisten Deiner Kollegen, die sich immerhin ernsthaft mit der Technik auseinandersetzen und nicht nur kleinkindlich ignorant damit herumspielen bis Vaddi ihnen auf die Pfoten haut, über solche PV-Schaltungen aufregen, die sich an keine Regeln halten. Wie alt bist Du eigentlich?
Ben B. schrieb: > 5mm lange Funken klingen mir nicht nach einer AC-Spannung, Korrekt. Du sprachst oben davon im Fehlerfall DC mit dem Relais abtrennen zu können.
Ben B. schrieb: > Btw. wo ist bei dem Wechselrichterentwurf eigentlich die > Sinusmodulation? Der Buck wird vom Arduino entsprechend moduliert.
Ben B. schrieb: > Oder hast Du vor, auch noch Gleichstrom oder mit > konstanter Leistung einzuspeisen? Gleichstrom ja nicht wegen der selbstsynchronisierenden Brücke. Darius schrieb: > Der Buck wird vom Arduino entsprechend moduliert. So lange man die Verzerrungen nicht misst, nicht vorhat safe gegen die ganzen Ereignisse am Netz zu sein die auftreten können und keine ofizielle Zulassung anstrebt, kann man tatsächlich so Energie ins Netz einspeisen. Es ist beides: Eine Einspeisung ins Netz UND ziemlicher Pfusch. @TO: Du brauchst da nichts schönzureden. Ja, Du speist irgendwas ein. Das ist auch okay für mich. Die paar Watt machen kein Netz instabil und ein Fachmann am Netz wird auch durch Rückspeisung nicht gegrillt. Du hast aber absolut keine Ahnung vor Ausfallsichereit und Fehlertoleranz und was alles gefordert wird wenn man sowas zulassen will. Wenn ich da ankomme und sage das ich die Ansteuerung, die die Funktion macht, durch einen Softwarekniff dazu benutzen will die Sicherheitsabschaltung mal eben mitzumachen, ohne dedizierte, völlig unabhängige Hardware, ohne all das was unbestritten als Mindeststandards in jedem sicherheitskritischen Bereich angenommen wird, werfen die mich lachend aus dem Labor. Sinusmoduation über den Arduino? Ich werf mich weg. Da kannst Du eine feste Sinuskurve hinterlegen und er wird seine liebe Not haben wenigstens die synchron zum Netz abzufahren. Um tatsächlich auf das zu reagieren das WIRKLICH am Netz passiert brauchst Du einen DSP mit handoptimierten Code. Du schaust auf primitive Messtechnik und siehst das Du Energie einspeist. Das stimmt auch. Du speist ins Netz. Das ist aber auch schon alles. Da fehlt bis zu einer Zulassungsfähigkeit aber jede Menge.
>> 5mm lange Funken klingen mir nicht nach einer AC-Spannung, > Korrekt. Du sprachst oben davon im Fehlerfall > DC mit dem Relais abtrennen zu können. Alles was auch nur 1mm Funken schafft, würde bei meinem Entwurf größeren Schaden auf der 230V-Seite verursachen, z.B. die Gleichrichterdioden zerstören (das sind 600V Leistungsdioden wie sie auch in PFC-Schaltungen stecken) und der Kondensator des LC-Filters würde ebenfalls Schaden nehmen, so daß der Trafo kurzgeschlossen wird. Damit speist man nichts mehr ein, angenommen die Abschaltung würde nicht funktionieren, gibt's irgendwann eine Kernschmelze in den FETs auf der PV-Seite und spätestens dann ist die Leistung weg. Bei Akkubetrieb würde wahrscheinlich schon bei kurzgeschlossenem Trafo die Schmelzsicherung kommen.
Max M. schrieb: > Ich werf mich weg. Das ist gut. Muss ich das nicht tun. :) Ben B. schrieb: > bei meinem Entwurf Ach, jetzt ist es nur noch ein Entwurf.
Momentan hänge ich an dem 12V Eingangskondensator vom Zerhacker. Diese hohen Ströme sind nicht meine Welt und ich muss mich da erst rein arbeiten. Frequenz, Lücke und Flakensteilheit wollen optimiert werden. Der Elko wird zum einen sehr heiß und hat zu viel Kapazität für die Anwendung hier. Also dachte ich mir, nimm mal 100µF und einen 10µF MLCC parallel ... ja geschi... . Ich wusse gar nicht, dass die auch heiß werden können. ;) Jetzt habe ich mir diese MLCC-Bank gebaut. Aber glaubt mal nur nicht, dass die bei 20A kalt bleibt. Ich muss da eine größere Fläche verwenden. Auf jeden Fall besser als der Elko. Ich bin ja froh, dass bei dem Converter und am Buck Ausgang sowieso praktisch über die ganze Periode Strom fließt.
Ich glaube, Du wirst Dich noch bei vielen Dingen darüber wundern, daß sie heiß werden können.
Hahaha, immerhin habe ich was worüber ich mich wundern kann. Nur wer etwas praktisch anpackt lernt und erreicht das Ziel.
Darius schrieb: > Hahaha, immerhin habe ich was worüber ich mich wundern kann. > Nur wer etwas praktisch anpackt lernt und erreicht das Ziel. Wie ist es denn nun weiitergegangen? Ist der Umrichter nun erfolgreich im Einsatz?
Wolfram F. schrieb: > Wie ist es denn nun weiitergegangen? Sein Account wurde gesperrt, zum x-ten mal.
Wolfram F. schrieb: > Wie ist es denn nun weiitergegangen? > Ist der Umrichter nun erfolgreich im Einsatz? Wenn man sucht, findet man die Weiterentwicklung in einem anderen Forum.
Bitte melde dich an um einen Beitrag zu schreiben. Anmeldung ist kostenlos und dauert nur eine Minute.
Bestehender Account
Schon ein Account bei Google/GoogleMail? Keine Anmeldung erforderlich!
Mit Google-Account einloggen
Mit Google-Account einloggen
Noch kein Account? Hier anmelden.












