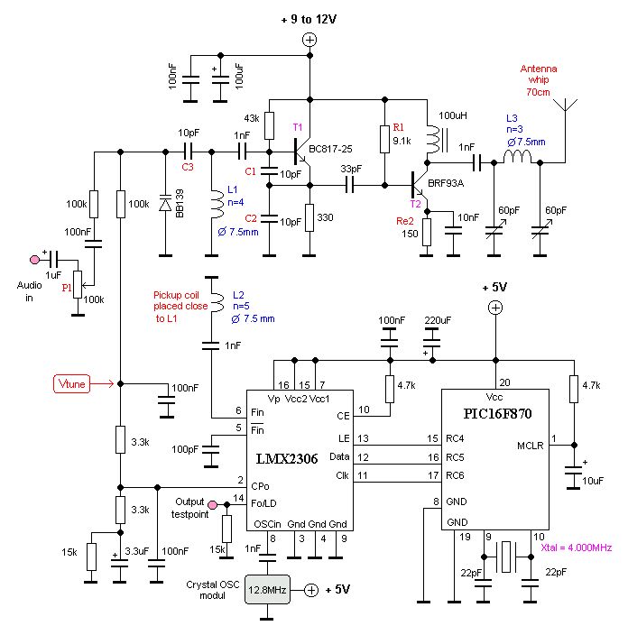
Hallo Ich habe den LC-Tank des VCO (siehe Schema) so geändert, dass er im 2m Amateurband schwingt (ich habe eine Klasse A Amateurfunk Lizenz). Ich habe dafür eine PLL-Schaltung gebaut, die zusammen mit dem VCO funktioniert. Nun wollte ich den eher mageren Pegel mit einer Verstärkerschaltung der Klasse A von ca. -9dBm um ca. 20dB verstärken. Dafür habe ich die Tiefpassfilterstufe (L2, L3, C12) entfernt. Doch die angehängte Verstärkerschaltung (siehe zweites Bild) funktioniert nicht. Hat jemand ne Ahnung, was ich ändern muss? (Die Verstärkerstufe hängt direkt am Kollektor von Q1) Hier noch den Link zur Verstärkerstufe: [[https://www.analogictips.com/vhf-class-a-amplifier-design/]]
Laurin E. schrieb: > Doch die angehängte > Verstärkerschaltung (siehe zweites Bild) funktioniert nicht. Woran stellst du das fest? Klare Darstellung des Problems bitte. Laurin E. schrieb: > Die Verstärkerstufe hängt direkt am Kollektor von Q1 Damit tötest du eventuell die Schingungen des VCOs. Um welche Frequenz(en) soll es sich denn handeln. Ist das geheim? Sorry, alles in Allem sehr Wischi-Waschi ....
Ich habe mir eine ähnliche Verstärkerstufe gebaut. Auch hier war die Verstärkung geringer als erwartet. https://www.elektronik-kompendium.de/sites/slt/0204302.htm Die Ursache war, dass der Ausgangswiderstand ra der Emitterschaltung wesentlich höher war als der 50 Ohm Lastwiderstand. Die Ausgangsspannung ist durch den Lastwiderstand eingebrochen. Lösung: Tranistor in Kollektorschaltung nachschalten. Man sieht es recht gut, wenn man die Schaltung mit LtSpice simuliert und den Lastwiderstand variert.
-Schwingt der VCO noch mit dem Verstärker hinten dran? -Schwingt der VCO oder der Verstärker ganz wo anders? -Stimmt der Arbeitspunkt, fließt Strom?
Feststellung: Der Verstärker, bzw. der VCO schwingt nicht mehr frei, wenn die Verstärkerstufe dran ist. Seltsamerweise schwingt er ziemlich stabil bei ca. 130MHz (Ziel ist jedoch der Frequenzbereich von 144 bis 146MHz). Ohne den Verstärker kann ich den Frequenzbereich mit der Spule L1 beeinflussen. Mit geht da nix mehr. Und locken mit PLL lässt sich der VCO enstsprechend auch nicht mehr. Mit Verstärkerschaltung fliessen ca. 50mA. Ohne ca. 30mA.
Laurin E. schrieb: > Seltsamerweise schwingt er ziemlich stabil bei ca. 130MHz Wastl schrieb: > Woran stellst du das fest?
Auf dem Spektrum meines SDR. Am Ausgang hängt übrigens ein 50 Ohm Dummyload. Bei dieser Schaltung (siehe Anhang), die ich zuvor aufgebaut hatte, gelingt die Verstärkung per Emitterschaltung ziemlich gut. Am Ausgang kommen ca. 23dBm raus. Dieses Konzept sollte sich also übertragen lassen. Ich habe für den Frequenzbereich von 144MHz die neue Schaltung gewählt, weil der BC817-25 ein Bandbreitengewinnungsprodukt von nur 100MHz hat.
Wastl schrieb: > Wastl schrieb: >> Woran stellst du das fest? Es soll angeblich Menschen geben, die entsprechende Anzeige-, Mess- und Prüfmittel besitzen.. ;-) SCNR
Michael M. schrieb: > Es soll angeblich Menschen geben, die entsprechende Anzeige-, Mess- und > Prüfmittel besitzen. Was nicht heißt, das man damit umzugehen weiß. Selbst mir unterlaufen immer wieder Fehler bei der Anwendung entsprechender Anzeige-, Meß- und Prüfmittel. Ich halte die Nachfrage für unbedingt berechtigt. Es hätte ja auch sein können, das er die Frequenz mit dem Multimeter messen will.
Poste mal ein Bild deines Aufbaus. Evtl. hast du ungeeignete Teile oder zu lange Drähte verwendet. Die Kondensatoren sind vermutlich alle zu gross und werden jenseits ihrer Eigenresonanz betrieben. Das betrifft vor allem den C2 in der Emitterleitung. P.S.: Laurin E. schrieb: > Bei dieser Schaltung (siehe Anhang), die ich zuvor aufgebaut hatte, > gelingt die Verstärkung per Emitterschaltung ziemlich gut. Am Ausgang > kommen ca. 23dBm raus. Diese Schaltung hat aber ein pi-Filter im Ausgang. Das ist nicht nur ein Tiefpass, sondern damit kann man auch die Impedanzen von Transistor und Last aneinander anpassen. Möglicherweise leistet dein Ausgangsfilter entsprechendes, aber ohne Abgleichmöglichkeit wird wohl weniger rauskommen als hineingeht. Das sollte man mal mit einem Simulator, z.B. Puff durchexerzieren.
Laurin E. schrieb: > Doch die angehängte > Verstärkerschaltung (siehe zweites Bild) funktioniert nicht. Hat jemand > ne Ahnung, was ich ändern muss? (Die Verstärkerstufe hängt direkt am > Kollektor von Q1) Die Eingangskapazität des Verstärkers ist ziemlich hoch, weshalb der VCO recht stark verstimmt werden wird. Die Ausgangsimpedanz liegt abseits von 50 Ohm und wird sich eher im Bereich 150...200 Ohm bewegen. Anbei eine rückwirkungsarme Pufferstufe mit 10dB Spannungsverstärkung (@Ic~15mA). Die Eingangsimpedanz liegt bei etwa 2,5kOhm || 5,6pF, wodurch der VCO nur geringfügig belastet bzw. verstimmt wird. Es stehen zwei voneinander isolierte 50 Ohm Ausgänge zur Verfügung, einer davon für die PLL. Ein zusätzlicher Verstärker in 50 Ohm Technik am zweiten Ausgang kann die Ausgangsleistung auf jeden gewünschten Wert anheben. Die RC-Glieder an den Ausgängen sind optional. Damit lässt sich bei Bedarf die Streuinduktivität des 4:1 Übertragers kompensieren.
Beitrag #7507209 wurde von einem Moderator gelöscht.
Vielen Dank Robert für die interessante Schaltung, die Du gepostet hast! Werde sie evt. demnächst aufbauen. Wie hast Du den Übertrager realisiert? Mit einem Ferritkern nehme ich an? Im Anhang noch auf Wunsch von nachtmix eine Aufnahme meiner Verstärkerstufe. Die Verbindungen habe ich so kurz wie möglich gemacht, um Induktivitäten zu verringern. Ich frage mich aber auch, ob die Kondensatoren richtig dimensioniert sind. Besonders auch die Koppelungskondensatoren.
Laurin E. schrieb: > Verstärkerstufe funktioniert nicht Wenn man schon ein SDR hat dann ist doch der logische Schritt dieser https://www.ebay.de/itm/392913581477 um einen Generator zu haben um einen Verstärker störungsfrei (störungsarm) durchtesten zu können. Das erspart jede Menge Ärger und graue Haare. Und man muss weniger herumfragen warum sein Verstärker angeblich nicht funktioniert.
Es gibt auch schon etwas mundgerecht auf dem Silbertablett serviert, man muss es nur zu sich nehmen. (auf dem Bild nichts Neues, nur nochmal zur Verstärkung ....) Hier das Häppchen auf dem Silbertablett: Beitrag "ADF4351 Steuerung mit BluePill"
Laurin E. schrieb: > Wie hast Du den Übertrager > realisiert? Mit einem Ferritkern nehme ich an? Das ist ein handelsüblicher, breitbandiger Z=1:4 Übertrager (50:200Ohm) für UKW. Selbst gebaut wären das z.B. 1...2 trifilare, verdrillte Wdg. auf einem kleinen UKW-Doppellochkern.
Okay, alles klar. Kann ich für Q1 auch einen BFR92P nehmen? Der BFR92W ist leider nur schwer zu beschaffen...
Die beiden Typen sind ja ziemlich ähnlich, bis auf den Kollektorstrom, der mit 45mA beim BFR92P deutlich höher ist als beim BFR92W mit nur 30mA.
Robert M. schrieb: > Selbst gebaut wären das z.B. 1...2 trifilare, verdrillte Wdg. > auf einem kleinen UKW-Doppellochkern. Man braucht keine trifilare Wicklung. Ein bifilarer Trafo als Leitungsübertrager gewickelt erreicht durch den Anzapf das gleiche Ergebnis. An einem Koppel-C wird es wohl nicht scheitern. Wer keinen Doppellochkern hat, klebt sich z.B. 2 Ferritperlen zusammen. Leitungsübertrager sind so etwas von gutmütigen Gesellen, die jeden Scheiss mitmachen wenn man es nicht auf die Spitze treibt und nicht die exaktesten! Ergebnissse erwartet. Hier gibt es z.B. so einen selbstgestrickten TLT Beitrag "Re: RF Verstärker mit "Resonanz" bei 7 MHz" Nicht wundern, kein SMD, sieht bescheiden aus, aber funktioniert. Ich habe ein Problem mit dem Verständnis des Oszillatorschaltbildes des TO in seinem 1. Beitrag. Ich sehe eine Transistor, an der vernünftigen Basisspannungsversorgung hat man gespart. Ich sehe Spulen, Kapazitätsdioden, Kondensatoren, Ferritperlen u.v.a.m. Verstehen tu ich die Schaltung nicht, Da lobe ich mir die doch sehr verständliche Schaltung von Laurin Beitrag "Re: Verstärkerstufe funktioniert nicht" Ich wünsche mir Erklärung. 73 Wilhelm
Was sind das für 100nF-Kondis an Ein- und Ausgang des originalen Verstärkers? Und das bei 150MHz? Da sind die sooo schlecht, dass nichts mehr an Signal durchkommt. Probiere es doch mal mit NP0-Typen im Bereich von 1-10nF.
Helmut -. schrieb: > Was sind das für 100nF-Kondis an Ein- und Ausgang des originalen > Verstärkers? Mit wem sprichst du ?? 73 Wilhelm
Laurin E. schrieb: > Kann ich für Q1 auch einen BFR92P nehmen? Der BFR92W ist leider nur > schwer zu beschaffen... Ja. Wilhelm S. schrieb: > Man braucht keine trifilare Wicklung. Ein bifilarer Trafo als > Leitungsübertrager gewickelt erreicht durch den Anzapf das gleiche > Ergebnis. An einem Koppel-C wird es wohl nicht scheitern. Das "trifilar" habe ich nicht aus Jux geschrieben. Die bifilare Sparvariante ist hier Fehl am Platz. Es wird ein Übertrager mit 4 Ports benötigt. Getrennte Primär- und Sekundärwicklung (mit Anzapf) ginge auch, es handelt sich hier ja nicht um eine Breitbandanwendung. Wer will kann den 1:4 Spannungsbalun mit einem 1:4 Strombalun ersetzen. Da käme man dann mit bifilaren Wicklungen aus, allerdings in doppelter Ausführung.
Ich habe nun diesen Trafo bestellt. Der sollte passen, oder? https://eu.mouser.com/ProductDetail/Coilcraft/WBC4-1TLC?qs=ZYnrCdKdyeeYSC4oicN8aA%3D%3D&_gl=1*19xg8oq*_ga*MTEzOTAyNzY4OC4xNjQ1MDE2MDQw*_ga_15W4STQT4T*MTY5NjMxODUzMC4xNC4wLjE2OTYzMTg1MzEuNTkuMC4w
Laurin E. schrieb: > Ich habe nun diesen Trafo bestellt. Der sollte passen, oder? > https://eu.mouser.com/ProductDetail/Coilcraft/WBC4-1TLC?qs=ZYnrCdKdyeeYSC4oicN8aA%3D%3D&_gl=119xg8oq_gaMTEzOTAyNzY4OC4xNjQ1MDE2MDQw_ga_15W4STQT4T*MTY5NjMxODUzMC4xNC4wLjE2OTYzMTg1MzEuNTkuMC4w Description: **Audio Transformers** / Signal Transformers WBC SMT Mini Wdebnd 1:4 0.250-750 MHz https://mou.sr/3tiH0nK Als "Audio Transformator" dürfte aufgrund der begrenzenten Bandbreite 250kHz -750MHz nicht geeignet sein.
Laurin E. schrieb: > Das verstehe ich jetzt nicht. Der geht ja bis 750MHz? Für manchen Leute ist halt Kurzwelle/UKW wie Audio, also de facto Gleichstrom. Wen juckt da schon die Frequenzangabe. Gerald K. schrieb: > Als "Audio Transformator" dürfte aufgrund der begrenzenten Bandbreite > 250kHz -750MHz nicht geeignet sein.
Laurin E. schrieb: > Das verstehe ich jetzt nicht. Der geht ja bis 750MHz? Unter 200kHz ist mit der Übertragung Schluß, siehe Beilage. Audio-Signale bewegen sich mit der Frequenz zwischen 16Hz und 32kHz.
Ich hab mich halt voll auf die Trägerfrequenz von 144MHz fokussiert. Aber demnach sollte ich beim Träger trotzdem eine Verstärkung sehen, korrekt?
Laurin E. schrieb: > Aber demnach sollte ich beim Träger trotzdem eine Verstärkung sehen Wo ist denn der Träger?
Laurin E. schrieb: > Ich habe nun diesen Trafo bestellt. Der sollte passen, oder? > > https://eu.mouser.com/ProductDetail/Coilcraft/WBC4-1TLC?qs=ZYnrCdKdyeeYSC4oicN8aA%3D%3D&_gl=1*19xg8oq*_ga*MTEzOTAyNzY4OC4xNjQ1MDE2MDQw*_ga_15W4STQT4T*MTY5NjMxODUzMC4xNC4wLjE2OTYzMTg1MzEuNTkuMC4w Ist OK. Die induktivität der Wicklungen ist deutlich höher als wirklich benötigt. Wichtig ist, dass der winzige Kern die 15mA Gleichstrom für den Transistor verträgt. Mouser hätte auch deutlich günstigere 1:4 Übertrager von Mini-Circuits oder Macom im Angebot.
Gerald K. schrieb: > Description: > > **Audio Transformers** Ist keinem aufgefallen dass das nur ein "tag" der Klassifikation von Mouser ist? Die werfen eben Übertrager aller möglichen Frequenzbereiche in einen Topf!
Das T-Filter darf nicht entfernt werden, es dient der Impedanzanpassung und unterdrückt Oberwellen. Lässt sich denn der Oszillator duchstimmen? Einfach irgend eine beliebige Verstärkerstufe nachschalten wird ohne Anpassung nie funktionieren. Aber das hast du ja bereits festgestellt. Bei Treiber und Endstufen im HF-Bereich werden die Transistoren oft nur geschaltet. Der Transistor bekommt also keine Basis Vorspannung. Am Ausgang wird dann ein Filter, wiederum zur Anpassung und Unterdrückung der Oberwellen nachgeschaltet.
Kurt schrieb: > Das T-Filter darf nicht entfernt werden, es dient der Impedanzanpassung > und unterdrückt Oberwellen Laut Schaltbild hat er den aber gar nicht an der Endstufe, sondern am VCO gehabt und dort entfernt. Dafür sieht es aus, als sei auf dem Weg der HF vom Kollektor zur SMA-Buchse der dicke Draht rechts angelötet. Dann wundert es mich nicht, dass am Ausgang kaum noch etwas ankommt. Die Kapazitäten der breiten Kupferstreifen im Signalweg dürften auch viel Verstärkung dieses unsinnigen Breitbandverstärkers kosten. Wenn man solch grosse Kupferflächen zur Kühlung des Transistors benötigt, so sollte man ihre Kapazität mit einer Induktivität kompensieren und gleichzeitig möglichst noch etwas für die Leistungsanpassung tun. Das kostet natürlich Bandbreite, aber gerade die scheint hier ja keine grosse Rolle zu spielen.
Bei 100Mhz wirkt sich bereits jeder Millimeter auf die Frequenz und Stabilität der Schaltung aus. Leitungen so kurz wie möglich. Bei so einem chaotischen Aufbau ist es kein Wunder, dass nichts funktioniert. Ich hab in meiner Amateurfunk Zeit viele Sender gebaut. HF ist ein anderes Kapitel, da kann man net einfach irgendwelche Grundschaltungen miteinander kombinieren.
Hp M. schrieb: > Dafür sieht es aus, als sei auf dem Weg der HF vom Kollektor zur > SMA-Buchse der dicke Draht rechts angelötet Das ist die DC Stromversorgung. Du beziehst dich aber auf den alten Aufbau. Ich glaube es macht wenig Sinn, den neuen Aufbau mit der Buffer-Stufe zu posten. Sonst hagelt es hier nur wieder abwertende Kritik. Ich habe vor Jahren mehrere VHF-Quarzoszillatoren nach Schema mit THT-Bauteilen und deutlich längeren Leiterbahnen in den HF-Pfaden gebaut. Die funktionieren alle einwandfrei. Meine Erfahrung ist, dass VHF noch einiges verzeiht. UHF und aufwärts definitiv nicht. Ich bin mir sicher, dass er Fehler woanders liegt (Ausgangs- Eingangsimpedanzen etc.). Ich habe den Aufbau exakt nach Schema von Robert M. (r0bm) realisiert.
Hp M. schrieb: > dieses unsinnigen Breitbandverstärkers Hast Du einen besseren Ansatz? Ich bin offen für konstruktive Vorschläge!
Laurin E. schrieb: > Hast Du einen besseren Ansatz? Ich bin offen für konstruktive > Vorschläge! Es ist nicht der Verstärker, sondern die Auskopplung die schlecht bzw. unsinnig ist. Einen VCO belastet man nicht unnötig mit einer niedrigen Impedanz in der Nähe von 50 Ohm. Man wählt einen Auskopplungspunkt der den VCO nicht oder nur wenig "stört", oder man belastet den VCO nur "hochohmig" mit einem dafür passenden Verstärker. Daher schrub ich schon vor langer Zeit: Wastl schrieb: > Laurin E. schrieb: >> Die Verstärkerstufe hängt direkt am Kollektor von Q1 > > Damit tötest du eventuell die Schingungen des VCOs.
Wastl schrieb: > Es ist nicht der Verstärker, sondern die Auskopplung die schlecht > bzw. unsinnig ist Aktuell ist die Pufferstufe von Robert M. am Ausgang, die nach seinen Angaben mit 2.5k Ohm recht hochohmig ist. Mein VCO wird aktuell nicht "abgetötet". Ich kann einfach bei 144MHz keine wirkliche Verstärkung messen (Am Ausgang ist ein 50 Ohm Dummy). Gemäss seinen Angaben müssten es rund 10dB Spannungsverstärkung sein.
Laurin schrieb: > Gemäss seinen Angaben müssten > es rund 10dB Spannungsverstärkung sein. Das klingt realistischer, als deine ursprüngliches Vorhaben: Laurin E. schrieb: > Nun wollte ich den eher mageren Pegel mit einer Verstärkerschaltung der > Klasse A von ca. -9dBm um ca. 20dB verstärken. Der gewählte Transistor könnte wohl auch 20dB Verstärkung bei 150MHz schaffen, aber sicher nicht mit der Beschaltung eines NF-Verstärkers. P.S. Induktivitäten für den angepeilten Frequenzbereich muss man nicht kaufen. Eine Handbreit geeigneten Draht wirst du ja noch irgendwo finden. Der Vorteil der Eigenproduktion ist, -neben vermutlich geringeren Verlusten-, dass man die Induktivität durch Längen oder zusammendrücken noch etwas justieren kann.
Hp M. schrieb: > Induktivitäten für den angepeilten Frequenzbereich muss man nicht > kaufen. Ich stelle Induktivitäten fast auschliesslich selbst her. So ist auch die Spule des VCO eine Luftspule. So kann ich den VCO grob abstimmen. Noch eine Korrektur zu meinem aktuellen Setup: Ich konnte heute mit einem geeigneten Oszilloskop nachmessen. Resultat: Die Spannungsverstärkung von ca. 10dB funktioniert. Ich habe nach der Pufferstufe 250mV p-p gemessen (mit 50 Ohm belastet). Vor der Stufe sind es die ungefähren 25mV. Damit bin ich aber immer noch erst bei ca. -8dBm am Ausgang. Ich werde wohl den Arbeitspunkt von Q1 (BFR92P) nochmals genauer anschauen müssen. Für mein Verständnis müsste der mehr Output als ~25mV generieren können.
Laurin schrieb: > Die > Spannungsverstärkung von ca. 10dB funktioniert. Ich habe nach der > Pufferstufe 250mV p-p gemessen (mit 50 Ohm belastet). Vor der Stufe sind > es die ungefähren 25mV. Damit bin ich aber immer noch erst bei ca. -8dBm > am Ausgang. Nöö. Gratuliere! Du hast 20dB erreicht, evtl sogar etwas mehr. *) Bei HF geht es selten um eine Spannungserhöhung, -die kann man auch mit passiven Bauteilen wie z.B. Transformator, Filter oder Leitungsstücken machen-, sondern fast immer um Leistungsverstärkung. Wenn, wie üblich Z_in = Z_out, bedeutet 10-fache Spannungserhöhung 20dB, also 100-fache Ausgangsleistung. dB= 10*log(P2/P1) = 20*log (U2/U1) *) Das hängt davon ab, unter welchen Bedingungen du die 25mVpp gemessen hast.
25 mV an 50 Ohm sind -28 dBm 250 mV an 50 Ohm sind -8 dBm 10-fache Spannung macht 100-fache Leistungsverstärkung = +20dB Wo hat jetzt wer einen Denkfehler? Das "m" machts...
Laurin schrieb: > Vor der Stufe sind > es die ungefähren 25mV. Damit bin ich aber immer noch erst bei ca. -8dBm > am Ausgang. Ich werde wohl den Arbeitspunkt von Q1 (BFR92P) nochmals > genauer anschauen müssen. Für mein Verständnis müsste der mehr Output > als ~25mV generieren können. Es sollten eindeutig mehr als nur 25mVeff sein. Ich würde mehr als 1Vss erwarten. Etwas stimmt (noch) nicht mit dem VCO. Die Ferritperle in der Basis und der niederohmige R6 (1k) sind z.B. nicht gerade zuträglich für die Schleifenverstärkung. Gibt es einen bestimmten Sinn oder Zweck warum eine Pierce Konfiguration für den VCO gewählt wurde? Tom schrieb: > 25 mV an 50 Ohm sind -28 dBm > 250 mV an 50 Ohm sind -8 dBm > 10-fache Spannung macht 100-fache Leistungsverstärkung = +20dB 25mVeff hochohmig gemessen am Ausgang des VCO und 250mVss an 50 Ohm (-8dBm) am Ausgang des Pufferverstärkers ergibt eine Spannungsverstärkung von etwa 3,5 (ca. 10dB).
Robert M. schrieb: > hochohmig Spannungsverstärkung ist 10dB, klar Und hochohmig gegen niederohmig kannst du keine Leistungsverstärkung angeben. Da hätte er den VCO auch mit 50 R belasten müssen, worauf der in die Knie gegangen wäre...
Professionelle Schaltungen der 1980er (in Büchern wie Gerzelka, T. Red) haben fast durchweg Colpitts-Oszillatoren, gefolgt von einem Breitband-Verstärker (mit Ausgangsübertrager) mit BJT wie BFT66 oder BFR96, selten mit einer FET-Pufferstufe dazwischen.
Robert M. schrieb: > Gibt es einen bestimmten Sinn oder Zweck warum > eine Pierce Konfiguration für den VCO gewählt wurde? Schön, dass du eine Pierce-Schaltung gefunden haben willst. Ich bitte um Erklärung. Ich hatte hier Beitrag "Re: Verstärkerstufe funktioniert nicht" schon mal gefragt. Tom schrieb: > Professionelle Schaltungen der 1980er (in Büchern wie Gerzelka, T. Red) > haben fast durchweg Colpitts-Oszillatoren, gefolgt von einem > Breitband-Verstärker (mit Ausgangsübertrager) mit BJT wie BFT66 oder > BFR96, selten mit einer FET-Pufferstufe dazwischen. Anders kenne ich das auch nicht, soll ja aber nix heissen. Der TO beschreibt hier selbst eine andere Struktur, Beitrag "Re: Verstärkerstufe funktioniert nicht" die er wegen eines BCxxx-yy aufgegeben hat, weil der nicht gut genug war. Wenns ordentlich schwingt...??? Ich bin gespannt. 73 Wilhelm
Wilhelm S. schrieb: > Schön, dass du eine Pierce-Schaltung gefunden haben willst. > Ich bitte um Erklärung. > > Ich hatte hier > Beitrag "Re: Verstärkerstufe funktioniert nicht" > schon mal gefragt. Vielleicht wäre Clapp (oder Gouriet) dem Verständnis zuträglicher da Pierce normalerweise mit einem Quarz in der Rückkopplung assoziiert wird. Egal welcher Name bevorzugt wird, die verschiedenen Varianten lassen sich immer auf einen Colpitts in Emitterschaltung zurückführen. Der Serienschwingkreis in der Rückkoplung des VCOs wirkt hier wie eine Induktivität da der Oszillator leicht oberhalb dessen Serienresonanz schwingt (vgl. mit Colpitts/Vackar Schaltung im Anhang). Diese "Induktivität" lässt sich mittels Varaktordioden verändern, wodurch auch die Frequenz des VCO variiert.
von Laurin: https://www.mikrocontroller.net/attachment/610999/500mw-pll-fm-transmitter-88-108mhz.gif Die Oszillatorschaltung ist falsch dimensioniert. C1, C2 sind zu klein. C1 würde ich mindestens 5 mal größer als C2 machen. Der Koppelkondensator zum Schwingkreis von 1nF ist viel zu groß, damit ist der Schwingkreis viel zu fest an den Transistor gekoppelt, daß verschlechtert die Betriebsgüte des Schwingkreises. https://www.mikrocontroller.net/attachment/610986/Design-VHF-Class-Amplifier_Fig31.jpg Wenn bei ein Verstärker weniger Leistung rauskommt als erwartet, kann daß an einer Fehlanpassung liegen, wie bei dieser Schaltung. Die Impedanz des Verstärkers ist viel größer als die Last von 50 Ohm. Maximale Leistung gibt es nur bei Leistungsanpassung. Die Auskopplung an eine Anzapfung der Spule würde helfen.
Ich hab den Original-VCO aus dem 1.Beitrag mal simuliert. Nach gut 1.6ms Einschwingzeit bringt er unbelastet 1,8Vss auf 130 MHz, mit 470pF ausgekoppelt und 470 R Last immerhin noch 1,2Vss - das wäten +5dBm an 470 Ohm. Allerdings gibt es deutliche Oberwellen, das nachgeschaltete Filter wäre also sinnvoll. Und mit einem Verstärker die geforderte Leistung an 50 Ohm zu liefern sollte kein Problem darstellen.
Tom schrieb: > das nachgeschaltete Filter wäre also sinnvoll. Nö, denn ein darauffolgender Verstärker erzeugt dir wieder Oberwellen, es sei denn man baut einen sehr anspruchsvollen Verstärker der explizit sehr wenig Oberwellen erzeugt.
Wastl schrieb: > ein darauffolgender Verstärker erzeugt dir wieder Oberwellen Na dann setzen wir es eben hinter den Verstärker und kann es dann auch gleich korrekt auf 50 Ohm bemessen.
Hab mal Vcc von 7 auf 12V erhöht in der Simulation - wie zu erwarten wurde das Signal sauberer, Grundwelle 130 MHz von 585 auf 660 mV Amplitude, 1. Oberwelle geht von 210 auf 175 mV zurück. Aber es gibt sicher eine Arbeitspunkteinstellung, die bei ähnlicher Amplitude der Grundschwingung ein deutlich saubereres Signal liefert.
Tom schrieb: > Ich hab den Original-VCO aus dem 1.Beitrag mal simuliert. ...und entsprechend deiner Simu werden jetzt endlose Beiträge geschrieben, die einzig und allein der 'theoretischen Verschlimmbesserung' dienen oder dienen sollen. Nicht theoretisieren -> aufbauen -> messen! Bringt das Teil doch erstmal zum Schwingen, anschliessend kann man sich immer noch Gedanken dazu machen, wie es dahinter weitergeht. @ Robert M. Vielen Dank für deine - für mich - nichtsagenden Bildchen. Wir sind hier nicht bei Wikipedia. Theoretische Grundschaltungen kenne ich zur Genüge. Überführe für mich verständlich bitte mal deinen theoretischen Colpitts nach hier Beitrag "Re: Verstärkerstufe funktioniert nicht" Ich schaffe das nicht, für jede Hilfe wäre ich dankbar. 73 Wilhelm
Wilhelm S. schrieb: > aufbauen -> messen! Könnte ich, ersatzweise mit einem BFR91, aber für 144 MHz habe ich keine geeigneten Messmittel. Das abgegebene Frequenzspektrum könnte ich mit einem nano-VNA messen, und die Amplitude per Gleichrichtung mit einer Germaniumdiode, also Auskoppelkondensator, 50-Ohm-Widerstand gegen Masse, danach Diode und Multimeter.
Huch, da ist ja jemand, der möchte basteln.. ;-) Tom schrieb: > Könnte ich, ersatzweise mit einem BFR91, aber für 144 MHz habe ich keine > geeigneten Messmittel. Der BFR91 ist erstmal mehr als (fast schon zuviel) prima. Wichtige Frage: möchtest du etwas bewusst für 144MHz bauen oder willst du erstmal 'Oszillator' üben? Erkläre bitte, was du vorhast! Der Rest wird sich finden. Ich helfe gerne. 73 Wilhelm
Nein, das muss jetzt nicht sein dass ich den Lötkolben anwerfe, einen VHF-Oszillator könnte ich nicht unbedingt gebrauchen. Um zu zeigen, dass -9dBm Leistung (225mVss an 50 Ohm) durch die Belastung der Oszillatorschaltung mit 50 Ohm kommen können, reicht mir die Simulation. Aber eine Pufferstufe ist ja alleine schon wegen der Frequenzstabilität zu empfehlen. Für mich ist das Thema abgeschlossen, für den TE ja eh schon längst.
Tom schrieb: > Nein, das muss jetzt nicht sein dass ich den Lötkolben anwerfe.... Nein, man simuliert es und hat fürs Leben gelernt. 73 Wilhelm
Wilhelm S. schrieb: > Vielen Dank für deine - für mich - nichtsagenden Bildchen. Wir sind hier > nicht bei Wikipedia. Theoretische Grundschaltungen kenne ich zur Genüge. ...und die sind nicht hilfreich für dich weil? Wilhelm S. schrieb: > Überführe für mich verständlich bitte mal deinen theoretischen Colpitts > nach hier > > Beitrag "Re: Verstärkerstufe funktioniert nicht" Ich stehe auf dem Schlauch. K.A. was du genau möchtest und was, wohin und warum "überführt" werden soll.
Robert M. schrieb: > Ich stehe auf dem Schlauch. K.A. was du genau möchtest und was, wohin > und warum "überführt" werden soll. Ganz einfach: das ganz oben gezeigte Schaltbild ist ein Colpitts in Kollektor-Schaltung. Deiner in deiner allgemeinen Aufstellung ist ja (Emitter an Masse) ein Colpitts in Emitterschaltung. Mach daraus mal ein richtiges Schaltbild mit einem Transistor und Bauteilewerten, der Basisbeschaltung, einem Schwingkreis (100kHz...20MHz, egal), allen Abblock-Cs, Drosseln, was auch immer.. Die Stabilisierung der Betriebsspannung muss nicht sein. ..und wenn du das auch noch für die Basisschaltung schaffst, wäre ich dir sehr verbunden. Ich erwarte keine! bis aufs Letzte aufgefuchste Schaltung! Mir geht es um das Verständnis, nicht um das Prinzip -> siehe Wikipedia. Von den Vorteilen des Clapps muss du mich nicht überzeugen, und einen Pierce habe ich ohne! Quarz noch nie gesehen. Vielen Dank im Voraus 73 Wilhelm
Wilhelm S. schrieb: > Ganz einfach: das ganz oben gezeigte Schaltbild ist ein Colpitts in > Kollektor-Schaltung. As liegt doch eindeutig der Emitter auf Masse, sowohl gleichspannungs- als auch HF-mäßig, während grade am Kollektorwiderstand die HF ausgekoppelt wird und über den HF-Spannungsteiler aus C1 und C4 per Reihenschwingkreis aus L1 und C6+D1+C7 sowie parallel dazu C2 ein Teil auf die Basis zurückgeführt wird. Das entspricht schon etwa dem Ersatzschaltbild eines Quarzes, wenn auch nicht mit so extremem L/C-Verhältnis. Aber ich lerne gern dazu.
Tom schrieb: > As liegt doch eindeutig der Emitter auf Masse.... Wir sprechen wohl von verschiedenen Schaltungen. Ich meinte diese, die der TO selbst eingestellt hat: Beitrag "Re: Verstärkerstufe funktioniert nicht" Diese Schaltung weist keine der von dir erwähnten Eigenschaften auf. 'Zurück auf Los' ;-) 73 Wilhelm
Wilhelm S. schrieb: > Ich meinte diese Ach so, ja, die ist natürlich Kollektorschaltung, keine Frage! Ich hatte die aus dem Eröffnungsbeitrag Beitrag "Verstärkerstufe funktioniert nicht" vor Augen, und die lässt sich aus der Colpitts-Schaltung auf https://www.mikrocontroller.net/articles/Oszillator herleiten, siehe Bild: Zuerst den Spannungsteiler an der Basis durch einen einfachen Basiswiderstand ersetzen, ist natürlich von hfe abhängig. Dann rationalisiert der BWLler auch gleich den überbrückten Emitterwiderstand weg - schon sind 3 Bauteile gespart. Dann nimmt man heute keinen PNP-AF-Typ, sondern NPN-BF. Dann legen wir der besseren Übersichtlichkeit die Drossel nach oben und ersetzen sie durch einen Widerstand: ist billiger. Dann noch ein bisschen umzeichnen, ohne was an der Schaltung zu verändern, so dass die Bauteile wie in der Originalschaltung des TE liegen. Für die letzte Variante wird dann der eine Kondensator noch näher an die Basis gelegt, wodurch der Reihenschwingkreis entsteht, und die Rückkopplung über einen weiteren Kondensator statt direkt angeschlossen. Jetzt müsste man noch den Basiswiderstand teilen, und den größeren Teil HF-mäßig überbrücken. In der Simulation funktioniert die Schaltung, aber erheblich instabiler als der Original-Colpitts (Variante oben links). Außerdem braucht sie viel länger zum Anschwingen, wohl um den Kondensator über dem Basiswiderstand aufzuladen. Ich würde sie nicht verwenden, grade wegen der unvermeidlichen Exemplarstreuungen.
Aber wie man auf https://www.nutsvolts.com/magazine/article/bipolar_transistor_cookbook_part_5 in Fig. 10 liest, nennt sich diese Variante "Gouriet or Clapp oscillator"...
Bitte melde dich an um einen Beitrag zu schreiben. Anmeldung ist kostenlos und dauert nur eine Minute.
Bestehender Account
Schon ein Account bei Google/GoogleMail? Keine Anmeldung erforderlich!
Mit Google-Account einloggen
Mit Google-Account einloggen
Noch kein Account? Hier anmelden.











