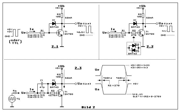
Hallo zusammen, auf der Suche nach Möglichkeiten einen schnellen Schalter zu realisieren, habe ich im Elektronik-Kompendium die Schaltung im Anhang gefunden. Darin ist ein Schottky-Transistor gleich mit entsprechendem Kondensator und Vorwiderständen dimensioniert so daß die Schaltflanken möglichst steilflankig werden. Selbst eine Auswahl an Schottky Transistoren in einem Gehäuse gibt es leider nur sehr wenige, siehe hier Beitrag "Schottky-Transistor gesucht". Aber gibt es das nicht vielleicht auch als komplettes Modul?
Es gibt "DC Solid-State Relais" . Diese verwenden allerdings meist einen Mosfet. Vielleicht erfüllt es aber trotzdem deine Anforderungen. /edit: hier eine High-Speed Variante: https://www.weidmueller.com/int/products/electronics/relay_modules_solid_state_relays/high_switching_frequencies.jsp Gruß Roland
Dieter R. schrieb: > Aber gibt es das nicht vielleicht auch als komplettes Modul? Deine gezeigten Schalter sind langsame Inverter, bis ca. 25 oder 10 MHz je nach Tansistor (golddotiert oder nicht). Wenn es irgendwie 'schnell' sein soll verwendet man weder Bipolartransistoren noch open collector mit pull up, sondern CMOS Inverter https://www.nexperia.com/products/analog-logic-ics/logic/buffers-inverters-transceivers/inverters/series/74HC1G04-74HCT1G04.html Kleinere Spannungen schalten schneller https://www.ti.com/lit/gpn/sn74auc1g04 geht bis knapp 500MHz.
Dieter R. schrieb: > auf der Suche nach Möglichkeiten einen schnellen Schalter zu > realisieren Sagtest Du, WOZU (und das noch möglichst präzise - also geplante Anwendung mitsamt div./aller Randbedingungen ...), bekämst Du wohl sowohl die - erschwinglichste als auch - einfachste und -sicherste ... Variante als 3 Vorschläge präsentiert (in Rekordzeit! :-). Das würde uns nämlich sämtliche (noch zwingend nötigen) Zusatzinfos liefern, Nachfragen - falls es überhaupt noch welche gäbe - auf ein absolutes Minimum reduzieren, ... Bitte mach' das doch.
Geht es darum, ein hochohmiges Signal niederohmiger zu machen? Die Signalspannung zu erhöhen? Den Strom zu erhöhen? Die Flanken zu beschleunugen? Die Signalform zu ändern? Wie ist das Eingangssignal: Spannung, Impedanz, Signalform, Frequenz, Steilheit? Wie soll das Ausgangssignal aussehen?
Einwand ist berechtigt. Hätte ich 5V wie im Bild, wäre mein Griff direkt zu einem SingleInverter gegangen. Ein ESP32 soll mit 3,3V max 40mA einen Konstantstrom 700mA 60-120V, nach GND schalten, invertierend oder nicht ist zweirangig. 1% duty bei 100kHz, also Pulsdauer 100ns.
Also soll ein ESP32 Ausgang eine vorhandene Quelle der 0,1kW Klasse für 100ns Pulse nach Masse durchschalten. Wenn das kein Trapezpuls werden darf, braucht es <10ns Steilheiten. Ist der ESP Ausgang steil genug? Und die Konstantstromquelle kann im ns-Bereich regeln? Oder ist es nur eine Spannungsquelle mit niederinduktivem Widerstand? Denkbar ist einen gekühlten FET mit niedriger Gatekapazität mit einem schnellen Hochstrom-Gatetreiber ansteuern. Schon an die EMV Abstrahlung gedacht? Welche geheime Last soll denn betrieben werden?
An die EMV habe ich noch nicht gedacht, und der Test soll eben zeigen wie die KSQ darauf reagiert. Ja, der ESP kann das tatsächlich, die genaue Flankensteilheit habe aber gerade nicht parat. Die Last sind einfach LEDs, daher auch die unterschiedliche Spannung je nach vebautem Modul. Da fallen über dem Schalter bis zu maximal 120V ab. Im Modell scheint es grundsätzlich zu funktionieren, bei 250mA/40V Abfall siehe Anhang. Deshalb auch die Eingangsfrage nach fertigem Modul.
Dieter R. schrieb: > Ein ESP32 soll mit 3,3V max 40mA einen Konstantstrom 700mA 60-120V, nach > GND schalten, So so. Und die Konstantstromquelle hast du ? Die reagiert sagen wir in 10ns um den Strom zu regeln ? Du hast ein ganz anderes Problem, als einen schnellen Schalter.
Dieter R. schrieb: > Die Last sind einfach LEDs Ach was... Und seit wann gibt's nun bei "einfach LEDs" (also wohl für Beleuchtung, oder was sollte bitte "einfach" sagen?) solche Vorgaben bzgl. der Höhe der Dimm-Frequenz (welche dann in Verbindung mit weiteren Anforderungen zu den "100ns = min. Pulsbreite" führen könnten... KÖNNTEN, es fehlen halt Infos)? Michael B. schrieb: > Und die Konstantstromquelle hast du ? > > Die reagiert sagen wir in 10ns um den Strom zu regeln ? > > Du hast ein ganz anderes Problem, als einen schnellen Schalter. So ist es definitiv. Und wer weiß, wie viele & welche genau. Daher wiederhole ich gern: Alfred B. schrieb: > Sage bitte, WOZU (und das noch möglichst präzise - also > geplante Anwendung mitsamt div./aller Randbedingungen ...) Sonst kommt man hier nämlich evtl. echt LANGE nicht zu Potte.
Ihr sagt es fehlen Infos, aber nicht welche. Wie soll ich zB Randbedingungen nennen, von denen ich nichts weiß. So reden wir aneinander vorbei. Da das ganze nicht in Serie gehen soll, baue ich das erst einmal ein Muster mit Transistor und Peripherie auf und sehe dann weiter. Falls noch von Interesse: Ich habe nie geschrieben, dass die Frequenz die LED Dimmfrequenz sein soll, dem ist ja auch nicht so. Ja ich habe die KSQ, TCI MAXIJOLLY HV, 122409. Natürlich weiß ich nicht, wie schnell die regelt. Wie auch? Und muss sie denn? Angenommen Schalter ist an, 350mA fließt über die LEDs, Spannung bei 65V, der Schalter schält für 100ns aus und wieder an. Die Idee ist, dass die KSQ eben nicht so schnell ist, und das "gar nicht mitbekommt". Dennoch dimmt das die LED. Deshalb die hohe Frequenz. Es mag Zufall sein, aber grundsätzlich funktioniert das auch so, derzeit mit BSS123. Leider verlängert der aber die Pulsdauer um 30ns.
Dieter R. schrieb: > Ja ich habe die KSQ, TCI MAXIJOLLY HV, 122409. Natürlich weiß ich nicht, > wie schnell die regelt. Wie auch? > Und muss sie denn? Angenommen Schalter ist an, 350mA fließt über die > LEDs, Spannung bei 65V, der Schalter schält für 100ns aus und wieder an. > Die Idee ist, dass die KSQ eben nicht so schnell ist, und das "gar nicht > mitbekommt". Dennoch dimmt das die LED. Deshalb die hohe Frequenz Mit Grundkenntnissen hast du es nicht so, oder ? Funktionierte dein Leben bisher mit Wünschen ? Im Datenblatt steht zwar nicht, welche Schaltung der Regler verwendet https://www.ledclusive.de/datenblaetter/0884529001535816179.pdf das kann ein Flyback oder ein nicht netzgetrennter step down sein. Aber sicher kein Linearregler ohne Ausgangskondensator. Wenn du also den LED Stromkreis unterbrichst, geht der Strom in den Elko und lädt ihn etwas weiter auf, schaltest du wieder ein, fliesst der gesammelte Strom ZUSÄTZLICH durch die LED, in Summe fliesst aller von der KSQ erzeugte Strom durch die LED ab, deren Helligkeit ändert sich also GAR NICHT. Bis hin zu dem Moment, wo der Regler reagiert. Dann entdeckt er, dass kein Strom fliesst obwohl 700mA fliessen sollen, also pumpt er mehr Leistung rein, bei fehlenden LED geht das in den Elko, bei wiederangeklemmten LED fliesst alles gesammelt als schädlicher Spitzenstrom (sagen wir mal 2A) durch die LED. Sie werden also HELLER. Selbst wenn wir deine LED an einem selbstgebauten absichtlich schnellen Linearregler verwenden wollen, müsste der Strom in 10ns von 0 auf 700mA und die Spannung von 0 auf 60-120V steigen, das sind bis 12000V/us. Ich weiss nicht, was physikalisch bei 12000V/us passiert (ich denke da an dielektrischen Durchbruch), aber ein guter Teil schafft es gar nicht durch die Leitung sondern wird als Radiowelle abgestrahlt. Jedenfalls reichen 700mA nicht, um so schnell die Kapazität einer LED von 0V auf 3.2V auf/ent zu laden. Ich hab keine Ahnung welche Kapazitat oder trr deine LED haben, sagen wir 20pF dann brauchst du 1.12A um sie in 10ns umzuladen. Mit 700mA ist das nicht zu schaffen. Beitrag "Re: LED Kapazität" Deinen Wünschen fehlt also komplett der Realitätsbezug,.Physik war wohl nicht dein Fach
Mir fällt nur ein Grund ein, warum man eine LED mit 10ns PWM ansteuern will: https://www.golem.de/news/optische-datenuebertragung-schnelles-wlan-soll-aus-der-lampe-kommen-1210-94903.html Ich behaupte mal, die LED wird augrund parasitärer Kapazitäten gar nicht aus gehen. Falls es sich wirklich um Datenübertragung handelt, wirst wahrscheinlich eine analoge Endstufe brauchen (mindestens Push/Pull) und dich mit QPSK Modulation auseinander setzen müssen. Bedenke bitte auch, dass das Licht in 10ns nur etwa 3m weit kommt. Eine Reflexion an den Wänden "versaut" dir durch Überlagerung das Signal. Gruß Roland
Dieter R. schrieb: > auf der Suche nach Möglichkeiten einen schnellen Schalter zu > realisieren, habe ich im Elektronik-Kompendium die Schaltung im Anhang > gefunden. Da werden Erinnerungen wach. Diese Schaltung habe ich 1979 in meiner Ingenieur - Arbeit verwendet. Sie hatte da noch eine weitere Stufe. Es wurde ein gewöhnlicher BC107 eingesetzt. In der nachfolgenden Stufe kam ein BC177 zum Zuge. Die Schaltung nutzt die Vorteile ungesättigter Transistoren. Die Flankensteilheit war mit einem guten 10 MHz Oszi nicht zubestimmen. Ich hatte Schaltung vermutlich aus der Funschau. Es ist also ein sehr alter Hut.😉 mfg Klaus
Bitte melde dich an um einen Beitrag zu schreiben. Anmeldung ist kostenlos und dauert nur eine Minute.
Bestehender Account
Schon ein Account bei Google/GoogleMail? Keine Anmeldung erforderlich!
Mit Google-Account einloggen
Mit Google-Account einloggen
Noch kein Account? Hier anmelden.

