Hallo, ich bin neu im Forum und habe eine Frage: Ich baue gerade einen Honigautomaten (wie Zigaretten, nur mit Honig) und habe dabei eine kleine Steuer-Einheit gebaut (s. Anhang). Ich möchte schluss endlich ein Relais ansteuern. Im Aufbau hier der Einfachheit halber nur eine LED. Ich habe drei Eingänge, die mit UND (74LS15) verbunden sind. Am Ausgang jetzt ein LED, dann später ein Relais. Mein Problem: Die Logik arbeitet nicht. Nur wenn ich den Ground-Anschluss des 74LS15 entferne, dann erhalte ich am Ausgang ein High-Signal. Ist der 74LS15 korrekt angeschlossen immer LOW. Irgendwo mache ich einen Fehler. Kann mir einer helfen?
Erster Fehler: Kein Schaltplan. Zweiter Fehler: der 74LS15 hat OC-Ausgänge, i.e. du musst die LED gegen Vcc verschalten. HTH
OK, das mit 0V wird es sein. Schaltplan folgt, wenn weiter Fragen entstehen. Vielen Dank für die schnelle Hilfe Martin
Hannes J. schrieb: > Dritter Fehler: Nicht den Mikrocontroller die Logik und Ansteuerung der > LEDs machen lassen. Gib ihm die Chance, TTLs kennen zu lernen.
Aber zu Ehrenrettung des TOs: Wenn man das IC (74ls15) sucht, findet man haeufig das Motorola-Datenblatt. Open Collector steht nur klein mit Sternchen am Bildchen. Ehrlich gesagt: Ich habe das nicht gesehen.
Martin schrieb: > Nur wenn ich den Ground-Anschluss des 74LS15 > entferne, dann erhalte ich am Ausgang ein High-Signal. Dann kannst du besser einen Draht nehmen. Von TTL-Schaltungen ohne angeschlossene Versorgungsspannung kannst du keine geordnete Funktion entsprechend der Beschreibung im Datenblatt erwarten und musst dankbar sein, wenn das IC das überlebt. Wie kommt man auf so einen Exoten wie den alten 74LS15? Mit welcher Spannung und bei wieviel Strom arbeitet das Relais? Und nicht vergessen: Beim Schalten von induktive Lasten benötigst du eine Freilaufdioden, damit beim Abschalten keine hohe Induktionspannung entsteht, die dir leicht deinen Treiber killt. Thomas W. schrieb: > Open Collector steht nur klein mit Sternchen am Bildchen. ... immerhin gleich auf Seite 1 im ersten Bild und die Erklärung direkt darunter. Und auch bei Fairchild steht es ziemlich dick gleich ganz oben auf Seite 1.
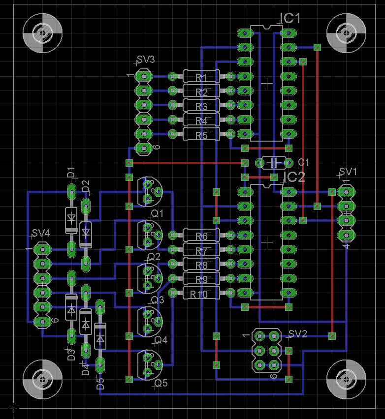
Erstmal danke, für die Hilfe. Vorneweg: ich komme eher aus der Programmierung und habe tatsächlich nur wenig Ahnung mit TTL und Co. Nix was man nicht lernen könnte, aber manchmal ist Hilfe nötig... Ich erklär mal kurz, was ich mache. Wie gesagt baue ich einen Honigautomaten. Der besteht aus Fächern, die per Relais und elektronmagnetischem Schloss (ich weiß: Dioden!) geöffnet werden können. Jedes Fach besitzt auch noch ein LED, um das ausgewählte Fach zu beleuchten. Ich benutze Plastikkisten mit je 5 Fächern nebeneinander (gibt es so zu kaufen). Es soll möglich sein, bis zu vier dieser Kisten zu stapeln, also bis zu 20 Fächer zu bedienen. Die Kisten sind mit fünf Datenleitungen adressiert (D0 bis D4 für jedes Fach), dann eine Leitung pro übereinander gestapelte Kiste (M) und eine Leitung um die Relais zu aktivieren (R). Die Ausgänge L0 bis L4 plus M aktivieren die Beleuchtungs-LEDs. Die Ausgänge R0 bis R4 aktivieren dann die Relais. Ich möchte 5V-Relais nehmen, fertig auf einer Karte. Ich habe mich für diese Adressierung und die notwendige Hardware entschieden, um Datenleitungen zu sparen und den Sketch einfach zu halten, egal ob 5 Fächer oder 20 gewählt werden. Wenn ich jetzt richtig geschaut habe, dann sollte die Schaltung mit einem 74 LS 11 laufen? Ich hatte tatsächlich nicht erkannt, was "open collector" bedeutet. Schande auf mein Haupt... Und ich wollte hier auch kein Fass aufmachen, sondern nur bei meinem Projekt weiterkommen. Martin
Martin schrieb: > Ich erklär mal kurz, was ich mache. Wie gesagt baue ich einen > Honigautomaten. Der besteht aus Fächern, die per Relais und > elektronmagnetischem Schloss (ich weiß: Dioden!) Relais mit Logik ansteuern. > Datenleitungen adressiert (D0 bis D4 für jedes Fach), dann eine Leitung > pro übereinander gestapelte Kiste (M) und eine Leitung um die Relais zu > aktivieren (R). Ein Dekoder, OK. Kann man machen, ist hier aber eher nicht nötig. > Ich habe mich für diese Adressierung und die notwendige Hardware > entschieden, um Datenleitungen zu sparen Kann man machen. > und den Sketch einfach zu > halten, egal ob 5 Fächer oder 20 gewählt werden. Der "Sketch", der füher mal Quelltext hieß, ist so oder so trivial. Meistens ist man bemüht, die Hardware so einfach wie möglich zu halten, denn Software ist "Kostenlos". > Wenn ich jetzt richtig geschaut habe, dann sollte die Schaltung mit > einem 74 LS 11 laufen? Dein Schaltplan ist vollkommen unverständlich, selbst wenn er logisch korrekt sein sollte. Das tut sich aber keiner an, den zu lesen oder gar verstehen zu wollen. Und du tust dir auch keinen Gefallen. Man unterscheide zwischen einem Schaltplan, welcher die Logik möglichst einfach, klar und verständlich darstellt und dem realen hardwareaufbau (LAyout), welcher meist deutlich unübersichlicher ist. Du hast letzeres. Schaltplan richtig zeichnen > Ich hatte tatsächlich nicht erkannt, was "open > collector" bedeutet. Schande auf mein Haupt... Asche. Aber auch das ist nicht nötig. > Und ich wollte hier auch > kein Fass aufmachen, sondern nur bei meinem Projekt weiterkommen. Dann zeichne deutlich bessere Schaltpläne. Nicht für uns, für dich selber.
Falk B. schrieb: > Dein Schaltplan ist vollkommen unverständlich, selbst wenn er logisch > korrekt sein sollte. Das tut sich aber keiner an, den zu lesen oder gar > verstehen zu wollen. Und du tust dir auch keinen Gefallen. > Man unterscheide zwischen einem Schaltplan, welcher die Logik möglichst > einfach, klar und verständlich darstellt und dem realen hardwareaufbau > (LAyout), welcher meist deutlich unübersichlicher ist. Du hast letzeres. > > Schaltplan richtig zeichnen > Dann zeichne deutlich bessere Schaltpläne. Nicht für uns, für dich > selber. So, wie ich das gerade recherchiert habe, kann Fritzing auch "lesbarere" Schaltpläne exportieren bzw. zumindest anzeigen.
Falk B. schrieb: >> Datenleitungen adressiert (D0 bis D4 für jedes Fach), dann eine Leitung >> pro übereinander gestapelte Kiste (M) und eine Leitung um die Relais zu >> aktivieren (R). > > Ein Dekoder, OK. Kann man machen, ist hier aber eher nicht nötig. Das kann man deutlich einfacher und übersichtlicher machen. Siehe Anhang. Die Zeilen und Spalten aller Kisten schaltet man parallel. Die ganze Signale kann man auf einen 16pol Stecker legen, z.B. Wannenstecker. Dann ist die Verdrahtung mehrere Kisten sehr einfach und robust (Flachbandkabel).
Wenn man noch weniger Verdrahtungsaufwand haben will (Hardware!), nimmt man einen Bus. Onewire oder I2C bieten sich an, die sind einfach zu nutzen und brauchen nur 1 bzw. 2 Datenleitungen und VCC/GND. [[Port-Expander PCF8574]] Ein PCF8574(A) kann dann 4 Fächer mit LED und Relais ansteuern, macht 5 ICs/ Kiste. Da man aber bestenfalls 8 bzw. 16 davon an einen I2C Bus bekommt (A-Version), braucht es am Arduino einen I2C Multiplexer. https://www.reichelt.de/entwicklerboards-i2c-multiplexer-tca9548a-debo-i2c-multi-p235517.html Bei OneWire gibt es das Problem nicht, da sind MILLIARDEN an ICs vom gleich Typ an einem Bus möglich, die 48 Bit ID macht's möglich. https://www.analog.com/en/products/ds2408.html
Moin, Wenn schon Seriell, dann bietet sich z.B. auch der TPIC6A595 an. Sein "Claim to fame" sind acht Open Drain Transistorausgänge die sich selber schützen und pro Ausgang bis zu 50V und 350mA Laststrom vertragen. Relaisspulen Schutzdioden sind nicht notwendig. Dieser Käfer ist leicht anzusteuern. Die 24-Pin Version kann mit ihren zusätzlichen Masse Pins über 1A vertragen. Wäre halt von der Verdrahtungskomplexität einfach. Die verUNDung lässt sich ja in FW bewerkstelligen. Sonst wären z.B. die ULN2003 , ULN2981 u.ä. noch brauchbare Kandidaten zur Relaisansteuerung. Diese haben die Schutzdioden schon eingebaut (Nicht übersehen, deren gemeinsamen Anoden Anschluß mit der Relaisversorgung mitzuverbinden). Gruß, Gerhard
Hmm, kleine Korrektur. Es sind je nur 4 Kisten mal je 5 Fächern geplant. D.h. meine Matrix oben ist schon der Gesamtausbau. Und da nur 2x5=10 Bit pro Kiste benötigt werden, reicht auch der olle PCF8574, davon kann man 8 direkt an einen I2C Bus anschließen.
Falk B. schrieb: > Das kann man deutlich einfacher und übersichtlicher machen. Siehe > Anhang. Ohh, Anfänger Falk hat den Abblock-C vergessen ... ;-) Falk B. schrieb: > Bei OneWire gibt es das Problem nicht, da sind MILLIARDEN an ICs vom > gleich Typ an einem Bus möglich, die 48 Bit ID macht's möglich. Man sollte dann aber paar dicke Signalleitungen für paar kA Signalstrom vorsehen ...
Jens G. schrieb: >> Das kann man deutlich einfacher und übersichtlicher machen. Siehe >> Anhang. > > Ohh, Anfänger Falk hat den Abblock-C vergessen ... ;-) Nein, ich rette die Welt, weil man den in DER Zeitlupenschaltung nicht braucht! Wenn man Milliarden dieser Schaltungen bauen will, kommt da schon was zusammen ;-)
Bitte melde dich an um einen Beitrag zu schreiben. Anmeldung ist kostenlos und dauert nur eine Minute.
Bestehender Account
Schon ein Account bei Google/GoogleMail? Keine Anmeldung erforderlich!
Mit Google-Account einloggen
Mit Google-Account einloggen
Noch kein Account? Hier anmelden.








