Ich habe einen TL-136 Drucksensor zur Füllstandsmessung einer Zisterne über ein Strom-Spannungswandler-Modul an einen ADS1115 AD-Wandler angeschlossen. Dieser liefert Daten an einen Wemos D1, das Ganze funktioniert wunderbar. Nachdem ich eine zweite Zisterne habe, überlege ich mir, ob ich die vorhandene Schaltung durch einen zweiten Sensor ergänze (siehe Skizze). Allerdings frage ich mich, ob sich die beiden Sensoren dann beeinflussen. Feedback welcome, bevor ich mir eine funktionierende Lösung zerschieße... Wenn das nicht möglich ist, baue ich eben die Schaltung noch mal parallel auf...
Maz schrieb: > über ein Strom-Spannungswandler-Modul Mir erscheint der Aufwand für die IU-Wandlung unnötig hoch. Ich würde da einfach einen passenden Widerstand nehmen, so wie dort: - https://nachbelichtet.com/wasserstand-in-zisternen-mit-homeassistant-esphome-und-tl-136-drucksensor-messen > Allerdings frage ich mich, ob sich die beiden Sensoren dann > beeinflussen. Ich gehe einfach mal davon aus, dass alles, was "GND" heißt miteinander verbunden ist. Dann lautet die Antwort: Nein. BTW: wenn du in deinem Schaltplan die IU-Wandler gedreht hättest, dann wäre der Signalfluss sinnvoll von oben nach unten. Derzeit hast du unnötige Kreuzungen drin, weil der Stromeingang unten und der Spannungsausgang oben ist.
:
Bearbeitet durch Moderator
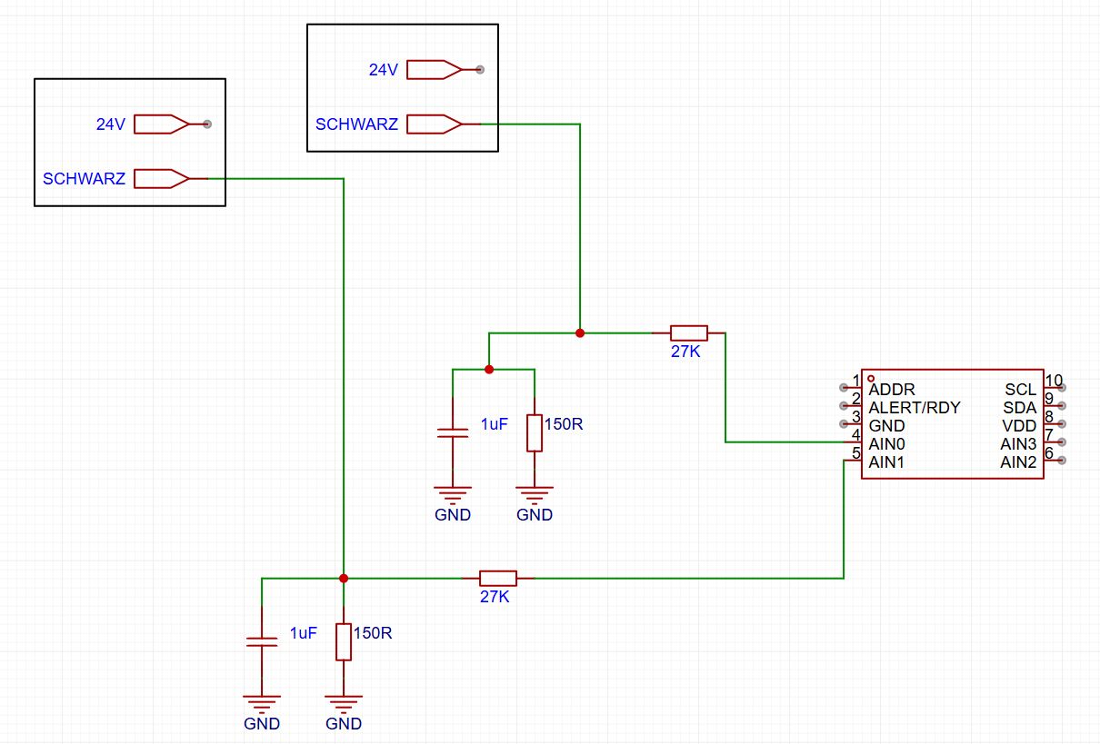
Danke für Dein schnelles Feedback. Natürlich sind alle GND miteinander verbunden, ich versuch's gerne auch ohne Spannungswandler (siehe Skizze im Anhang). Müsste so passen, oder? Ich werde berichten :-)
Maz schrieb: > Müsste so passen, oder? Mach den 27k ruhig ein wenig kleiner, denn sonst bekommst du evtl. gegenseitige Beeinflussung bei abwechselnder Wandlung der beiden Kanäle. Im Datenblatt vom ADS1115 taucht der Hinweis auf "resistor values to below 1kΩ" auf. Mach also mal 1k dort rein. Zum Hintergrund siehe den Beitrag "Re: Bessere Poti Schaltung für Arduino?"
Lothar M. schrieb: > BTW: wenn du in deinem Schaltplan die IU-Wandler gedreht hättest, dann > wäre der Signalfluss sinnvoll von oben nach unten. Derzeit hast du > unnötige Kreuzungen drin, weil der Stromeingang unten und der > Spannungsausgang oben ist. Um solche Gewissenskonflikte zu vermeiden, zeichnet man Schaltpläne meist mit Signalfluss von links nach rechts, d.h. in der in großen Teilen der Welt üblichen Leserichtung für Texte, Versorgungsspannungen nach Wert sortiert von oben nach unten. Und das Ganze malt man dann nicht mit Wimmelbildchen, sondern mit aussagekräftigen Schaltsymbolen ;-) Und auch Kästchen mit wild angeordneten Pins (stur nach Pin-Nummer), machen den Schaltplan nicht lesbar. Der Schaltplan soll in abstrahierter Form die Funktion darstellen. Lothar M. schrieb: > Mach den 27k ruhig ein wenig kleiner ... 27 kΩ sind 27 kΩ - da kann man nichts kleiner machen ;-) Für Diskussionen sollte jedes Bauelement im Schaltplan einen Namen bekommen (z.B. R2), sonst artet der Bezug auf ein bestimmtes Bauelement schnell in einen "Roman" aus, sobald mehrere Bauteile mit gleichem Wert im Schaltplan vorkommen. Maz schrieb: > Clipboard_2.jpg Da die Signale von einem Füllstandssensor langsam sind, empfiehlt sich hinter den 27 kΩ Widerständen noch jeweils ein Kondensator nach Gnd (100nF), um Störungen heraus zu filtern und die Eingänge unempfindlich gegen ESD zu machen.
:
Bearbeitet durch User
Lothar M. schrieb: > Mach den 27k ruhig ein wenig kleiner, denn sonst bekommst du evtl. > gegenseitige Beeinflussung bei abwechselnder Wandlung der beiden Kanäle. > Im Datenblatt vom ADS1115 taucht der Hinweis auf "resistor values to > below 1kΩ" auf. Mach also mal 1k dort rein. Wo tauchen diese "kleiner 1kΩ" auf, ich hatte mal vergeblich gesucht und auch im Forum keine sinnvolle Antwort zu dessen Eingangsimpedanz bekommen? In meinem Aufbau fahre ich den ADS1115 hochohmiger an und habe trotzdem stabile Ergebnisse. Allerdings habe ich die Kondensatoren nicht vergessen, 47nF bzw. 0,1µF direkt am Eingang nach GND. Rainer W. schrieb: > Da die Signale von einem Füllstandssensor langsam sind, empfiehlt sich > hinter den 27 kΩ Widerständen noch jeweils ein Kondensator nach Gnd > (100nF), um Störungen heraus zu filtern
Manfred P. schrieb: > Lothar M. schrieb: >> Mach den 27k ruhig ein wenig kleiner, denn sonst bekommst du evtl. >> gegenseitige Beeinflussung bei abwechselnder Wandlung der beiden Kanäle. >> Im Datenblatt vom ADS1115 taucht der Hinweis auf "resistor values to >> below 1kΩ" auf. Mach also mal 1k dort rein. > > Wo tauchen diese "kleiner 1kΩ" auf, ich hatte mal vergeblich gesucht und > auch im Forum keine sinnvolle Antwort zu dessen Eingangsimpedanz > bekommen? Der ADS1115 weisst an seinen vier Messeingängen einen nicht zu vernachlässigen (relativ niedrigen) Innenwiderstand auf.
Der ADS1115 benötigt nach dem Umschalten des Eingang eine gewisse "Ruhepause", abhängig von der Wandlungsrate.
Andrea B. schrieb: > Der ADS1115 benötigt nach dem Umschalten des Eingang eine gewisse > "Ruhepause", abhängig von der Wandlungsrate. Wie meinst Du das? Er misst an seinen vier Eingängen die Spannungen und/oder Differenzen (4/2). Der TE nutzt nur zwei Eingänge des ASD1115. Wer schaltet da etwas um?
Ralf X. schrieb: > Der ADS1115 weisst an seinen vier Messeingängen einen nicht zu > vernachlässigen (relativ niedrigen) Innenwiderstand auf. Andrea B. schrieb: > Der ADS1115 benötigt nach dem Umschalten des Eingang eine gewisse > "Ruhepause", abhängig von der Wandlungsrate. Wenn der Innenwiderstand "relativ niedrig" ist, sollte es dazu eine Zahl geben. Wenn das Umschalten eine "gewisse Ruhepause" benötigt, gibt es auch zu dieser eine Zahl. Also, wie gehabt: Zwei Kommentare ohne jeglichen Wert! Ralf X. schrieb: > Wer schaltet da etwas um? Der ADS1115. Das IC hat einen Vorverstärker und einen A/D-Wandler, die auf die vier Eingänge umgeschaltet werden.
Ralf X. schrieb: > Er misst an seinen vier Eingängen die Spannungen und/oder Differenzen > (4/2). > Der TE nutzt nur zwei Eingänge des ASD1115. > Wer schaltet da etwas um? Der TE misst keine Differenzen, also muss der Multiplexer zwischen den beiden Eingängen umschalten. Oder wie stellst du dir das vor?
Manfred P. schrieb: > Ralf X. schrieb: >> Der ADS1115 weisst an seinen vier Messeingängen einen nicht zu >> vernachlässigen (relativ niedrigen) Innenwiderstand auf. > > Andrea B. schrieb: >> Der ADS1115 benötigt nach dem Umschalten des Eingang eine gewisse >> "Ruhepause", abhängig von der Wandlungsrate. > > Wenn der Innenwiderstand "relativ niedrig" ist, sollte es dazu eine Zahl > geben. > > Wenn das Umschalten eine "gewisse Ruhepause" benötigt, gibt es auch zu > dieser eine Zahl. > > Also, wie gehabt: Zwei Kommentare ohne jeglichen Wert! Ok, kannst Du Dich an Beitrag "Re: Spannungsteiler auslegen für ADS1115" erinnern? > Ralf X. schrieb: >> Wer schaltet da etwas um? > > Der ADS1115. Das IC hat einen Vorverstärker und einen A/D-Wandler, > die auf die vier Eingänge umgeschaltet werden. Und dann steht ein Mandfred vor einem Display an einem Arduino, um zwei Pausen zwischen den empfangenen Spannungswerten von dem ASD mit Spannung zu erwarten? Meine Güte, was ist mit Dir los?
Rainer W. schrieb: > Der TE misst keine Differenzen, also muss der Multiplexer zwischen den > beiden Eingängen umschalten. Oder wie stellst du dir das vor? Sorry, ich habe gedacht, dass die Daten der ASD1115 Eingänge analog über I2C zum Arduino wandern. 🤣
Manfred P. schrieb: > Lothar M. schrieb: >> Mach den 27k ruhig ein wenig kleiner, denn sonst bekommst du evtl. >> gegenseitige Beeinflussung bei abwechselnder Wandlung der beiden Kanäle. >> Im Datenblatt vom ADS1115 taucht der Hinweis auf "resistor values to >> below 1kΩ" auf. Mach also mal 1k dort rein. > > Wo tauchen diese "kleiner 1kΩ" auf, ich hatte mal vergeblich gesucht und > auch im Forum keine sinnvolle Antwort zu dessen Eingangsimpedanz > bekommen? Seite 35: Abschnitt 9.2.2.6 First-Order RC Filter Considerations https://www.ti.com/lit/ds/symlink/ads1115.pdf
Bitte melde dich an um einen Beitrag zu schreiben. Anmeldung ist kostenlos und dauert nur eine Minute.
Bestehender Account
Schon ein Account bei Google/GoogleMail? Keine Anmeldung erforderlich!
Mit Google-Account einloggen
Mit Google-Account einloggen
Noch kein Account? Hier anmelden.


