Hallo werte Gemeinschaft, ich möchte gern eine Platine fertigen lassen. Dies ist aber mein erster Versuch, zuvor habe ich immer auf Lochraster aufgebaut. Wenn sich jemand bitte die Zeit nehmen würde um sich meinen Entwurf anzusehen, wäre ich sehr Dankbar darüber. Es soll eine Fernbedienung werden. Ein µC liest ein paar Tasten ein, diese auf separaten Platinen verbaut sind. Die verarbeiteten Daten werden per UART auf ein Display visualisiert. Es wird ein Bluetooth-Modul per SPI angesteuert. Da ich keinerlei Erfahrung im Routen und Platzieren von Bauteilen habe, bin ich mir sicher das ich so ziemlich alles falsch gemacht habe. Durch das mitlesen in diesem Forum weis ich aber um die geballte Fachkompetenz hier. vielen Dank vorab
Hallo Thomas, ein Schaltbild wäre auch hilfreich, aber ich versuche es trotzdem auf die Schnelle vorm Frühstück. Sehr viele 90° Winkel, ich würde viele Leiterzüge auf 45° abschrägen und damit Abstrahlflächen minimieren - alles was (Digital) getaktet wird, sendet Störungen aus und die sollte man prinzipiell minimal halten. Und das errreicht man unter anderen durch kleine Schleifenflächen. Dann ganz wichtig: Masseflächen auf TOP und Bottom anlegen. Dient auch der Entstörung und sorgt auch für saubere Digitalpulse innerhalb der PCB. Zum Silksreen (Bestückungsdruck): Ich drehe die Schrift immer so, das alles aus einer Richtung lesbar ist. Und bei fast allen Steckern fehlt eine Bezeichung. J3 ist zu weit weg. Überhaupt nicht mit Beschriftung geizen, kostet ja nicht mehr, wenn man mehr rauf schreibt. Namen was das überhaupt für eine Platine ist, Spannungen, Schaltungsbereiche, Steckeraufgaben benennen, Herstellungsdatum. Alles was dir einfällt, was jemand der mal in fünf Jahren diese Platine defekt in die Hände bekommt, bei einer Reparatur helfen kann. Falls das KICAD ist, kannst Du mit gleichzeitigen Drücken von ALT+3 eine 3D Ansicht erzeugen (die auch mal hier reinstellen) Da sieht man immer erstaunlich viel selber, was man besser machen kann. Enger rücken oder weiter auseinanderrücken wegen Lötbarkeit. Nutze diese Möglichkeit. Und über was man überhaupt nachdenken könnte-allerdings weiß ich nicht, ob du die Tastaurplatine drunter hast und es nicht möglich ist- die Bauteile auch unten zu plazieren und damit wesentlich Fläche einzusparen.
Masseflächen fügst du noch hinzu, nehme ich an. Sie dienen auch der stabilen Befestigung, soweit das mit den gewählten Buchsen überhaupt geht (welche mit Lochbefestigung wären viel stabiler). Die Leitungen der Versorgungsspannung sind arg dünn.
Lothar schrieb: > ein Schaltbild wäre auch hilfreich, Hmmmm, was könnten denn die *.pdf Dateien im Anhang für eine Bedeutung haben?
vielen vielen Dank schonmal.
kurz zur Vervollständigung, es ist ein reines Hobby Projekt.
Als CAD wird Autodesk Fusion verwendet, weil es kostenlos ist und ich
bereist Erfahrungen mit EAGLE gesammelt habe.
Alle Punkte werde ich nacheinander abarbeiten, den fehlenden
Bestückungsdruck habe ich auch bemerkt und schon behoben. Die fehlenden
Bezeichnungen steckten auf einen anderen Layer der nicht exportiert
wird.
Den bereinigten Bestückungsdruck anbei, aber ich werde den nochmals
überarbeiten.
Die 3D Ansicht im Autodesk Fusion finde ich nicht so Hilfreich, wenn es
kein 3D-Model für die Bauteile gibt. Anbei die "Leiterplatzte_v1".
>Die Leitungen der Versorgungsspannung sind arg dünn.
Wo meinst du das diese zu dünn sind? Vom Stecker J2 über die Sicherung
F1/F2 bis zum PMOS K1/K2 (da fehlt wieder der Siebdruck) sind die
Leiterbahnen in 1,27mm ausgeführt, und danach in 0,3048mm. Ich hoffe das
ich mich nicht verlesen habe, um die 1A vom TSR1-2433SM leiten zu
können.
Die Themen Massefläche und abknickende Leiterbahnen (45° statt 90°)
werde ich angehen, wenn ich eine weitere Frage klären konnte. Und zwar
habe ich selbst bedenken bei den Abblockkondensatoren am µC. Den
positiven Anschluss habe ich so kurz wie möglich von C zum µC geführt.
Um mit weniger Vias auszukommen habe ich alle GND vom µC unter diesem in
einer Massefläche zusammengefasst. Dies ist zentral an die GND-Leitung
angebunden. Daher ergeben sich ziemlich lange Wege wischen µC-GND und
Abblockkondensator.
Wie sollte die Anbindung eurer Meinung nach ausgeführt werden? Direkte
Einzelleitung vom µC-Pin zum Abblockkondensor (V+ & GND), oder die
"Massefläche" mit Einzelleitungen an die verschiedenen
Abblockkondensatoren anbinden.
Thomas W. schrieb: > Und zwar habe ich selbst bedenken bei den Abblockkondensatoren am µC Du hast Glück, dein Mikrocontroller hat klar zuordenbare Vcc/Gnd Paare. An jedes dieser Paare gehört unmittelbar an die Pins ein 100nF Kondensator dran. Von den Pads des Kondensators dann weiter ins Vcc bzw. Gnd Netz. An Vias brauchst du nicht zu sparen, die kosten nichts :-) Gruß Peter
Hier ist ein nützlicher Artikel, der die Basics von Abblockkondensatoren kurz un bündig erklärt: http://www.lothar-miller.de/s9y/archives/12-Entkopplung.html Ein ATMega Hobbyprojekt wie dieses hier wird zwar auch dann einwandfrei funktionieren, wenn diese Regeln nicht pedantisch genau eingehalten werden. Es empfiehlt sich aber auf jeden Fall diese Prinzipien zu verinnerlichen, denn irgendwann kommt der Fall, bei dem deine Schaltung überdurchschnittlich schnell, robust, störungsarm oder EMV-konform sein soll. Spätestens dann zeigt sich der Einfluss der Layout-Qualität;) PS: Für einen erstes Layout sieht das gar nicht mal so schlecht aus. Du steckst vielleicht noch etwas in der Lochrasterplatine-Denkweise. PCBs bieten so viele tolle Möglichkeiten und Freiheiten, die entdeckt ausgenutzt werden wollen :)
>An Vias brauchst du nicht zu sparen, die kosten nichts
vielen Dank, die Antwort ist eindeutig.
Kann man "unmittelbar an die Pins" definieren?
Irgendeinen Tod muss ich ja sterben, und sei es der das man die
Massefläche auf dem Bottomlayer nicht unnötig zerscheiden soll.
Kann man die Abblockkondensatoren 1-2 cm vom µC-Pin entfernt
positionieren um das Routing der Signalleitungen zu optimieren?
Thomas W. schrieb: > Wo meinst du das diese zu dünn sind? Überall. Durchbrennen werden sie nicht, aber Spannungsabfall provoziert Störungen. Nutze den verfügbaren Platz aus. Für ungenutzte Fläche bekommst du kein Geld zurück.
Thomas W. schrieb: > Wo meinst du das diese zu dünn sind? Vom Stecker J2 über die Sicherung > F1/F2 bis zum PMOS K1/K2 (da fehlt wieder der Siebdruck) sind die > Leiterbahnen in 1,27mm ausgeführt, und danach in 0,3048mm. Ich hoffe das > ich mich nicht verlesen habe, um die 1A vom TSR1-2433SM leiten zu > können. Grösster Fehler bei Versorgungsleitungen ist dieser: laut Netzliste werden alle Vcc Leitungen ja richtig verbunden. Nur verliert sich beim Übergang von Schaltplan auf Layout die Topologie welcher Pin wann "drankommt" und alle Verbraucher hängen an einer Kette die sich zufällig durch die Platzierung der Bauteile ergibt. So geschieht es durch die vorhandene Un-übersichtlichkeit dass starke Verbraucher oft am Ende der Versorgungskette liegen und den davorliegenden Bauteilen durch Störungen zu Schaffen machen. Um es einfach auszudrücken: eine Versorgung sollte redundant ausgeführt werden (also mehrere Leitungen) mit eiem Netz damit jeder Verbraucher kurz an die Versorgung angebunden wird. Alternativ und gleichwertig dazu ist eine echte Sternpunkt-Versorgung möglich.
Wastl schrieb: > eine Versorgung sollte redundant ausgeführt > werden für mein Verständnis bitte folgende Frage: Ich glaube irgendwo gelesen zu haben das die Stromversorgung nicht "Kreisförmig" ausgeführt werden soll. Sprich VCC/GND eines Abblock-C bekommt nicht von zwei Leiterbahnen aus Strom "geliefert" (Ausfallsicherheit). Meinst du mit "Redundant" das ein verzweigtes Verteilnetz ausgeführt werden soll? Wobei nach verschiedenen Verbrauchern aufgeteilt wird.
Wastl schrieb: > So > geschieht es durch die vorhandene Un-übersichtlichkeit dass > starke Verbraucher oft am Ende der Versorgungskette liegen und den > davorliegenden Bauteilen durch Störungen zu Schaffen machen. Entschuldige aber deswegen macht man sich bereits vor der Platzierung Gedanken. VCC und GND sollte man zumindest grob vorab routen, es sei denn man hat sowieso eigene Lagen vorgesehen.
Wastl schrieb: > Lothar schrieb: >> ein Schaltbild wäre auch hilfreich, > > Hmmmm, was könnten denn die *.pdf Dateien im Anhang für eine > Bedeutung haben? Oh - Ja - Das war noch vor meinen Frühstückskaffee. Ohne den bin ich nicht richtig anwesend. Glatt übersehen. (Die 3D Ansicht von Fusion ist ja schon eher traurig zu nennen. Nun gut bei KICAD bleibt die Stelle leer, wenn kein Modell definiert ist. man findet sich bei KICAD rein und dann ist es gut und auch für > 95% aller professionellen Aufgaben zu benutzen. Und es kostet nichts und man hat kein teures Abo-Modell wie bei Fusion/Eagle. Aber das ist hier ja nicht das Thema.)
:
Bearbeitet durch User
Alexander schrieb: > Entschuldige aber deswegen ....... Warum entschuldigst du dich bei mir? Ich habe nichts vorgeschrieben oder vorbereitet oder verlangt. Oder hab ich was angestellt? Um mit Günther Jauchs Worten zu sprechen: Ich gebe ja nur die Tipps.
Thomas W. schrieb: > Kann man "unmittelbar an die Pins" definieren? So nahe an die Pins, dass man gerade noch so mit den Leiterbahnen an die Nachbarpins ran kommt. Thomas W. schrieb: > Ich glaube irgendwo gelesen zu haben das die Stromversorgung nicht > "Kreisförmig" ausgeführt werden soll. Sobald ein Kreis an einer Stelle unterbrochen ist, ist es ja kein Kreis mehr ;-). Du kannst das Vcc Netz um den Mikrocontroller herum auf jeden Fall als "U" bzw. "Y" ausführen, also irgendwas in Richtung Baumstruktur.
Neben der Breite der Stromzuführungen, die halt den Versorgungsstrom tragen müssen, ist die Masseanbindung am Wichtigsten. Hierbei muss man insbesondere für hohe Frequenzen wissen, dass der Strom den >magnetisch< kürzesten Weg nimmt. Das heißt, die Umhüllende von hin und Rückleitung muss möglichst klein sein. Oder noch einfacher formuliert Jede Hinleitung muss am besten in einer anderen Lage eine parallele Rückleitung besitzen. Dabei ist es klar, dass 2-lagige PCBs eine besondere Herausforderung darstellen. Man kann aber Unterbrechungen in der Flutung von GND bzw. VCC Flächen durch 0 Öhmer oder 100nF Cs überbrüchen, sodas hochfrequente Rückströme trotzdem dort durch können.
Ach ja und lass beim Bestückungsdruck die Bauteilwerte weg. Man ändert oft noch Werte bei den ersten Tests und dann ärgert man sich das der falsche Wert auf der PCB drauf steht. Also nicht R9 9k76 sondern nur R9. Überhaupt warum 9k76 und nicht 10k? Und warum 3k24 und nicht 3k3? 1k65?--> 1k6 Etc. Ist einfach billiger, üblicher und außerdem besser erhältlich, wenn man die E24 Reihe nimmt. Und den Bestückungsdruck noch mal sorgfältig so verschieben, das er nicht in die Lötpads reingeht.
Thomas W. schrieb: > Die 3D Ansicht im Autodesk Fusion finde ich nicht so Hilfreich, wenn es > kein 3D-Model für die Bauteile gibt. Anbei die "Leiterplatzte_v1". Du kannst aber aus Deiner PCB einen Gerberdatensatz machen und diesen dann mit einen Gerberviewer anschauen. Ich benutze gern diesen Viewer https://de.zofzpcb.com.Der ist zwar an einigen Stellen etwas gewöhnungsbedürftig, aber man arbeitet sich recht schnell ein.
Arthur D. schrieb: > die Umhüllende von hin > und Rückleitung muss möglichst klein sein Mit "Umhüllende" meinst du so etwas wie der Mantel von einer mehradrigen Leitung? Ich dachte bis jetzt das ich mit beiden Leiterbahnen (VCC & GND) direkt übereinander einen Kondensator baue, den ich vermeiden sollte. Wenn ich dich also richtig verstehe sollte ich diese Ausführung bevorzugen, was es doch etwas einfacher macht.
damit ich nicht alles ändere und dann hab ich doch etwas falsch verstanden, hier die Frage ob die Abblockkondensatoren so korrekt angebunden sind? Ganz speziell die Leiterbahnführung GND im gelbem Kreis. (Leiterbahnbreite GND noch nach dem Screenshot angepasst) Von den Stromführenden Leiterbahnen im 45° Winkel abgehen(verzweigen)? vielen Dank (super Tipps, da werde ich ein paar Tage brauchen um alles umzusetezen)
Thomas W. schrieb: > ob die Abblockkondensatoren so korrekt angebunden sind? Du musst die Leiterbahnen nicht immer gezwungenermaßen von hinten an die Lötpads heranführen, du kannst auch seitliche Zugänge gestalten (gelb).
Ganz ehrlich - auf Lochraster hattest Du auch 90 Grad Winkel und da störte es die Elektronen gar nicht.
>Du musst die Leiterbahnen nicht immer gezwungenermaßen von hinten an die Lötpads heranführen jetzt bin ich verwirrt. Laut den Link von GHz N. sollen die Leiterbahnen in den Kerko zeigen und aus diesen heraus führen. "Kondensator nicht lose in den Strompfad einkoppeln" (linkes unteres Bild "Falsch" im Screenshot) https://www.lothar-miller.de/s9y/archives/12-Entkopplung.html Aber wenn das wie in deinem Bild auch geht, wäre es für mich leichter.
Thomas W. schrieb: > Fernbedienung_SLP_v109__2.pdf > Fernbedienung_SLP_v109__1.pdf Diese krakeligen Symbole für die Widerstände sind ein Relikt aus der Zeit der Drahtwiderstände, dass sich nur in einigen Teilen der Welt noch erhalten hat. Hier kannst du für Widerstände generell besser das übliche Symbol nach DIN EN 60617 (IEC 60617) verwenden, das nicht soviel Unruhe in Schaltpläne bringt. https://www.elektronik-kompendium.de/sites/bau/0812261.htm p.s. Warum zerreißt du den Schaltplan in zwei PDF-Daten und packst nicht beide Blätter in eine?
:
Bearbeitet durch User
Thomas W. schrieb: > Abblockkondensator. > Wie sollte die Anbindung Am hochpoligen uC überlegenswert (optimal) wären Kondensatoren auf der LP Unterseite. Wer bestückt die Platine?
> Wer bestückt die Platine? Ich hatte geplant dies händisch selbst durchzuführen. C`s auf der Unterseite ist eine gute Idee. >Warum zerreißt du den Schaltplan in zwei PDF-Daten Audodesk gestattet mir in der kostenlosen Version leider nur 2 Seiten, aber diese können dafür riesig sein. Beim exportieren hab ich mir kein Mühe gegeben und einfach die .pdf Funktion im Druckermenü genutzt. >krakeligen Symbole Die gefallen mir auch nicht, aber die waren nun einmal im Footprint dabei. Mit dem Bauteileditor bin ich bis auf Reinschnppern nicht weiter gekommen. Nochmals vielen Dank für die hilfreichen Tipps, die werden alle eingearbeitet.
Wenn alles was J* heisst Anschlussbuchsen o.ä. sind, dann wären es mir zuwenig Befestigungsbohrungen bei den J*.
Thomas W. schrieb: >> Wer bestückt die Platine? > > Ich hatte geplant dies händisch selbst durchzuführen. Dazu noch folgender Hinweis: KiCad bietet als footprint für die üblichen Smd 0603 0805 1206 jeweils 2 Varianten an: Standard und "hand solder". Vgl. https://electronics.stackexchange.com/questions/669778/kicad-0805-hand-soldered-package Die Pads bei "hand solder" sind etwas größer und so hat man mehr Platz mit der feinen Lötspitze das Pad aufzuheizen, auch wenn das Bauteil bereits draufsitzt. Besonders wichtig ist dies bei Bauteilen, die an den Enden keine hochgezogene Metallisierung haben (LEDs in 0805 beispielsweise).
Bradward B. schrieb: > Wenn alles was J* heisst Anschlussbuchsen o.ä. sind, dann wären es mir > zuwenig Befestigungsbohrungen bei den J*. Ja alle J sind Anschlussbuchsen. Bis auf J1 und J2 sind aber alle von Oben mit Stecker belegt. So wie bei Pfostenbuchsen. Ich denke bei denen benötige ich keine Bohrungen, die bietet das Bauteil auch nicht an. Für J1 und J2 müsste ich prüfen ob ich Ersatz finde. Danke für den Hinweis.
Thomas W. schrieb: > Die 3D Ansicht im Autodesk Fusion finde ich nicht so Hilfreich, wenn es > kein 3D-Model für die Bauteile gibt. Falls es in Fusion kein 3D-Modell für ein Bauteil gibt, muss man selbst ein bisschen aktiv werden und Bibliothekspflege betreiben. Um auf der Platine einen Eindruck von der Platzierung zu bekommen, kann der künstlerische Anspruch an das Modell auch etwas zurückgeschraubt werden. Es gibt viele Modelle zum Herunterladen in den Weiten des Internets, z.B. bei Bauteilhersteller, Distributoren oder in community-basierenden Sammlungen wie z.B. https://www.snapeda.com/, https://grabcad.com/
:
Bearbeitet durch User
Rainer W. schrieb: > Falls es in Fusion kein 3D-Modell für ein Bauteil gibt, muss man selbst > ein bisschen aktiv werden und Bibliothekspflege betreiben. 100% ACK. Man sollte es einfach zur unumstößlichen eigenen Regel machen, das zur Erstellung eines Bauteils ein 3D-Modell einfach dazugehört. Auf Dauer zahlt sich das aus. Ich habe die Erfahrung gemacht, dass bei Nichtauffindbarkeit von 3D-Daten eine einfache Anfrage sehr oft hilft. Auch bei asiatischen Firmen, egal wie groß oder klein. Notfalls kann man sich auch selber mit einfachsten geometrischen Mitteln ein Hilfsmodell basteln - besser als nichts.
Harald A. schrieb: > Man sollte es einfach zur unumstößlichen eigenen Regel machen, > das zur Erstellung eines Bauteils ein 3D-Modell einfach dazugehört. Vielleicht mal eine „dumme“ Frage: Warum legst Du so viel Wert auf eine 3D-Ansicht?
Wolle G. schrieb: > Vielleicht mal eine „dumme“ Frage: Warum legst Du so viel Wert auf eine > 3D-Ansicht? Die reine "Ansicht" ist mir zweitrangig. Weil eine Platine aber oft in einen mechanischen Bauraum wandert sind die exakten 3D-Daten hilfreich. Oder man konstruiert das Gehäuse durch 3D-Druck um die Platine. Letzteres kommt bei mir immer häufiger vor, gerade bei Kleinserien. Kann sein, dass das aktuelle Projekt, für das man ein Bauteil anlegt, nicht kritisch in dieser Hinsicht ist. Aber so ein Bauteil erfährt ja oftmals eine Wiederverwendung in neuen Projekten und irgendwann ist es dann soweit. Ganz nebenbei erkennt man auch Probleme bei der Fertigung schon vorher. Ein Beispiel ist z.B. eine Abschattung von Pads beim klassischen Reflow durch nebenliegende hohe Bauteile.
:
Bearbeitet durch User
Lothar schrieb: > Hallo Thomas, > > ein Schaltbild wäre auch hilfreich, aber ich versuche es trotzdem auf > die Schnelle vorm Frühstück. > Sehr viele 90° Winkel, ich würde viele Leiterzüge auf 45° abschrägen und ... Viele der Worte, ich hätte geschrieben das der Strom geschmeidig fließen will.
Beitrag #7980858 wurde vom Autor gelöscht.
BirnKichler S. schrieb: > Lothar schrieb: >> Hallo Thomas, >> >> ein Schaltbild wäre auch hilfreich, aber ich versuche es trotzdem auf >> die Schnelle vorm Frühstück. >> Sehr viele 90° Winkel, ich würde viele Leiterzüge auf 45° abschrägen und > ... > > Viele der Worte, ich hätte geschrieben das der Strom geschmeidig fließen > will. Da muss ich ehrlicherweise gestehen das die ausführliche erste Antwort mir am meisten gebracht hat (Wissen). So ist die zweite Aussage zwar kürzer aber ich muss doch viel mehr überlegen was mit "geschmeidig" gemeint ist.
Damit ihr sehen könnt das ich versuche eure Tipps umzusetzen, anbei der neuste Stand für die Platine. Die Masseflächen muss ich noch einfügen. Ansonsten hoffe ich keine allzu groben Schnitzer mehr im Design zu haben. vielen Dank für eure tolle Unterstützung.
Thomas W. schrieb: > Leiterplatte__TOP.png Das Ding heißt "Hexapod". Die Bezeichnung leitet sich ab von πούς, ποδός (poús, podós) griech.: Fuß.
Rainer W. schrieb: > Thomas W. schrieb: >> Leiterplatte__TOP.png > > Das Ding heißt "Hexapod". Die Bezeichnung leitet sich ab von πούς, ποδός > (poús, podós) griech.: Fuß. Roboter mit 6 Beinen... Da gibt es wohl mehrere Schreibweisen, je nachdem wie weit man einen "Laufroboter" von einer Plattform abgrenzen möchte.
:
Bearbeitet durch User
Thomas W. schrieb: > Roboter mit 6 Beinen... Genau das sagt da Wort "Hexapod" https://de.wikipedia.org/wiki/Hexapod > Da gibt es wohl mehrere Schreibweisen, ... Ein weiches 'p' mag es wohl in der Aussprache geben, aber nicht in der griechischen Wortherkunft. Da ist die Transcription eindeutig.
Thomas W. schrieb: > anbei der neuste Stand für die Platine. Warum führst du die Leiterbahnen über unnötig lange Umwege an die Kondensatoren ran? Und dann noch mit unterschiedlichen Linienstärken! Orientiere dich an C11, da hast du es einigermaßen richtig hinbekommen. Lege C14 quer, dann wird's besser.
Thomas W. schrieb: > Die Masseflächen muss ich noch einfügen. Es wäre sinnvoll das vorher zu machen. Da wohl GND eine Massefläche wird, erspart man sich "langes" routen von GND. Weiter fällt auf daß ganze Reihe von DK links vom uC (von J12 kommend) erspart werden könnten, wäre das durchführende GND (oder ist es VCC) auf Unterseite oder jedenfalls anders geroutet.
Warum hast du Abblockkondensatoren an PA0? Ist das nicht ein gewöhnlicher Port-Pinn?
> Warum hast du Abblockkondensatoren an PA0? > Ist das nicht ein gewöhnlicher Port-Pinn? So gewöhnlich ist er nicht, lt. Datenblatt auch "Analog function". Vielleicht will man über PA0/62 die Versorgungsspannung überwachen.
:
Bearbeitet durch User
Kurze Antwort: ARef Auf die die schnelle am Handy hab ich nur das Dokument für die B-Serie gefunden. Mein uC ist C-Serie, aber ich gehe davon aus dassl in diesem Punkt das gleiche im Dokument steht. https://ww1.microchip.com/downloads/en/Appnotes/doc8414.pdf Macht es mir einfacher die Potentiometer (Joystick) auszuwerten. Ich habe nicht geprüft ob ich als Referenzspannungsquelle auch VCC im Register wählen kann.
Thomas W. schrieb: > Kurze Antwort: ARef Ah okay, wusste nicht dass die auf einen "normalen" Portpin geführt ist.
Hier steht alles drin was man beachten sollte: Richtiges Designen von Platinenlayouts (Ist ein µC-Link)
:
Bearbeitet durch User
Marcel V. schrieb: > Lege C14 quer, dann wird's besser. Danke für den Tipp, hab ich gleich umgesetzt. Laut der verlinkten Seite von GHz N. sollten die Abblockkondensatoren mit einer "dünnen" Leiterbahn vom supply aus angebunden werden. Die Leiterbahn zwischen C und IC sollte dann breiter ausgeführt sein. http://www.lothar-miller.de/s9y/archives/12-Entkopplung.html @Rainer W. ich habe die Platine jetzt in ...Hexabot umbenannt. Tatsächlich schreibt man Roboter ohne "d". :-) @Klaus F. >Weiter fällt auf daß ganze Reihe von DK links vom uC (von J12 kommend) erspart werden könnten Ich hab mich da an Peter G. gehalten >An Vias brauchst du nicht zu sparen, die kosten nichts :-)
:
Bearbeitet durch User
Thomas W. schrieb: > Ich hab mich da an Peter G. gehalten >>An Vias brauchst du nicht zu sparen, die kosten nichts :-) Na gut, aber richtige Strickmusterplatinen haben eine gewisse Ästhetik https://freight.cargo.site/w/2000/q/75/i/Z1904429678393414849427067409550/FInal.26-2.jpg https://freight.cargo.site/w/2000/q/75/i/O1883086210277177159771830391950/SON09167-2.jpg
Klaus F. schrieb: > aber richtige Strickmusterplatinen haben eine gewisse Ästhetik > https://freight.cargo.site/w/2000/q/75/i/Z1904429678393414849427067409550/FInal.26-2.jpg > https://freight.cargo.site/w/2000/q/75/i/O1883086210277177159771830391950/SON09167-2.jpg Widerstand zwecklos.
Thomas W. schrieb: > Die Masseflächen muss ich noch einfügen. Ansonsten hoffe ich keine allzu > groben Schnitzer mehr im Design zu haben. Wenn du die Massefläche einfügst, wirst du feststellen, dass sie sehr fragementiert ist. Dann kannst du sie auch weglassen ... hilft eh für nix. Grund für die Fragmentierung sind deine sehr langen Signalleitungen auf der Rückseite. Abhilfe: - Das Ziel "Signale ausschließlich auf der Vorderseite" und "voll flächige GND-Plane auf der Rückseite" verfolgen (du machst eine 2-Lagen PCB) - Platzieren der Elemente, die das eben genannte Ziel unterstützen (Mittel: rotieren von Elementen, Elemente tauschen ihre Plätze, ...). Die Platzierung der Elemente ist dabei das "ah und oh" - Routen auf der Vorderseite. Wenn es kreuzungsfrei nicht funktioniert, dann a) eine Umplatzierung des Elementes erwägen, um ein kreuzungsfreies Design zu ermöglichen, und wenn das nicht klappt b) Routen auf der Rückseite - Beim Routen auf der Rückseite die Leiterbahnen so kurz wie möglich halten, um eine unnötig große Fragmentierung der GND-Plane zu vermeiden (und eben nicht, wie du das gemacht zu haben scheinst: "ach, jetzt bin ich auf der Rückseite, dann mach ich da mal weiter (sieht auch viel einfacher aus)") - Wechselströme wollen den Pfad zurück, den sie gekommen sind. Daher ist ggf. eine GND-Leiterbahn auch auf der Vorderseite zu erwägen, wenn eine größere Unterbrechung der GND-Plane nicht vermieden werden kann und daher die Ströme einen größeren Umweg fließen müssten.
Sebastian S. schrieb: > Nachtrag: > https://www.signalintegrityjournal.com/blogs/12-fundamentals/post/1207-seven-habits-of-successful-2-layer-board-designers Da steht: > There is no copper fill on any layer Was ist dann die große blaue Fläche im Bild? Sieht für mich stark nach einer Kupferfläche aus.
zu b. das ist eine Ground Plane. Was er meint ist Power vorrouten. Mache ich mit Ground ebenfalls. zu a. Link in den Kommentaren beachten
Niklas G. schrieb: > Sebastian S. schrieb: >> Nachtrag: >> > https://www.signalintegrityjournal.com/blogs/12-fundamentals/post/1207-seven-habits-of-successful-2-layer-board-designers > > Da steht: > >> There is no copper fill on any layer > > Was ist dann die große blaue Fläche im Bild? Sieht für mich stark nach > einer Kupferfläche aus. copper fill != copper plane Es geht darum, z.B., bei einer 2-lagigen Platine, auf deren Vorderseite Signale und Stromversorgung geroutet wurden, etwaige (kleinere) Freiflächen nicht mit Kupfer zu füllen (-> fill). Die GND-Plane auf der Rückseite soll hingegen (idealerweise) die gesamte Fläche (-> plane) der Platine ausmachen.
:
Bearbeitet durch User
Sebastian S. schrieb: > copper fill != copper plane Macht das Autodesk Fusion so oder woher kommt das? Wenn da tatsächlich Inseln erzeugt werden würde ich die mit Vias noch anschließen.
Hallo Leute, noch kurz ein paar Worte zum Thema Kupferflächen: In einer Anleitung eines PCB-Herstellers (könnte JLPCB gewesen sein) steht ausdrücklich, dass man aus fertigungstechnischen Gründen immer die Flächen fluten soll. Hat irgendwie mit dem Herstellungsprozess zu tun, der evtl. schlechte Ergebnisse ergibt, wenn es große Freiflächen zwischen den Leiterbahnen gibt. An die genaue Begründung erinnere ich mich nicht mehr... ciao Marci
Alexander schrieb: > Sebastian S. schrieb: >> copper fill != copper plane > > Macht das Autodesk Fusion so oder woher kommt das? Wenn da tatsächlich > Inseln erzeugt werden würde ich die mit Vias noch anschließen. Nö, obwohl ich Fusion nicht verwende würde ich denken, dass da nicht mal eben einfach so Kupferflächen erzeugt werden. Der Artikel beschreibt "Habits" und die aufgeführten habits sind als einfache Regeln zu verstehen. Danach ist auf copper fills zu verzichten, da sie im Zweifelsfall mehr schaden würden als helfen. Wer viel Zeit hat, sieht sich die Tutorials von/mit Rick Hartley oder Eric Bogatin an (über den YouTube Kanal von Altium oder Altium Academy). Sind recht lehrreich, wobei es eben für nicht-rocket-science-Anwendungen auf die 7 Habits zusammenschrumpft. Marci W. schrieb: > In einer Anleitung > eines PCB-Herstellers (könnte JLPCB gewesen sein) steht ausdrücklich, > dass man aus fertigungstechnischen Gründen immer die Flächen fluten > soll. Fertigung vs Signalintegrität. Natürlich ist nicht weggeätztes Kupfer weniger umweltbelastend und verbrauchsintensiv. Aber wenn am Ende die Schaltung nicht funktioniert, oder durch irgendwelche EMV-Test fällt, ist niemanden geholfen. Dennoch habe ich das (copper fill) auch schon gemacht, etwa für eine Platine, wo nur Schalter, Drehgeber oder langsam vor sich hinblinkende LEDs verbaut waren. Aber eben nicht auf Platinen, auf denen irgendwelche Bits hin- und herflitzen.
:
Bearbeitet durch User
Sebastian S. schrieb: > etwaige (kleinere) Freiflächen nicht mit Kupfer zu füllen Aber bei mehrlagigen Platinen ist es ok?
Sebastian S. schrieb: > Es geht darum, z.B., bei einer 2-lagigen Platine, auf deren Vorderseite > Signale und Stromversorgung geroutet wurden, etwaige (kleinere) > Freiflächen nicht mit Kupfer zu füllen (-> fill). > Die GND-Plane auf der Rückseite soll hingegen (idealerweise) die gesamte > Fläche (-> plane) der Platine ausmachen. So baut man Bimetalle auf. Auf zweilagigen Platinen sollte im Idealfall an jeder Stelle oben und unten gleich viel Kupfer gleichmäßig verteilt sein. Wenn man das nicht beachtet, dann biegt sich die Leiterplatte beim Löten und nach dem Abkühlen sind Lötstellen und Bauteile unter mechanischer Spannung. > auf deren Vorderseite Signale und Stromversorgung geroutet wurden Zur "Stromversorgung" zählen für mich Masse und die Versorgungsspannung(en). Sebastian S. schrieb: > Dennoch habe ich das (copper fill) auch schon gemacht Mann "füllt" nicht einfach potentialfreies Kupfer irgendwo rein, sondern man sorgt mit Vias dafür, dass diese Kupferinseln einen Potentialbezug haben. Im Idealfall GND. Dann kann man sie auch noch dafür verwenden, eine "zerschnittene" Massefläche wieder durchgängig zu machen. Denn zweilagige Platinen bringen es idR. mit sich, dass Signale oben und unten verlaufen. Da hat schon so macher gedacht: "Masse muss ich nicht routen, die flutet sich von selbst" und ist dann auf die Nase gefallen, weil eine oder zwei Leiterbahnen diese Fläche in 2 Flächen zerschnitten haben. Thomas W. schrieb: > Da ich keinerlei Erfahrung im Routen und Platzieren von Bauteilen habe Dann würde ich es machen, wie es erfolgreiche Buchautoren auch machen: sie lesen viele andere Bücher und finden dann ihren Stil. Auch du solltest einfach mal einige andere Layouts z.B. von EVAL-Board anschauen und überlegen, warum der Layouter das gerade so gemacht hat. Zudem gibt es in den Datenblättern von ICs meistens Hinweise, wie das Layout auszusehen hat. Marcel V. schrieb: > du kannst auch seitliche Zugänge gestalten (gelb). Und zudem viel kleinere Bauteile nehmen. Es müssen ja nicht die Monster mit 1206 sein. Wenn daneben ein IC mit 0,8mm Pitch sitzt und gelötet werden können muss, dann darf auch der Blockkondensator klein sein: nimm 0603 mit 10nF, die passen super direkt an die Pins.
:
Bearbeitet durch Moderator
Niklas G. schrieb: > Sebastian S. schrieb: >> etwaige (kleinere) Freiflächen nicht mit Kupfer zu füllen > > Aber bei mehrlagigen Platinen ist es ok? Undefiniertes Füllen erzeugt leicht "Antennen", d.h. nur an einem Punkt angebundenen Gebilde, die zu Schwingungen angeregt werden können und diese dann Abstrahlen - Gift für die EMV.
Sebastian S. schrieb: > Fertigung vs Signalintegrität. Natürlich ist nicht weggeätztes Kupfer > weniger umweltbelastend und verbrauchsintensiv. Das gilt ausschließlich für selbstgeätzte Leiterplatten, nicht jedoch für die industrielle Fertigung. Bei letzterer wird zum einen weggeätztes Kupfer auf elektrolytischem Wege zurückgewonnen, d.h. es landet nicht irgendwann mit der Leiterplatte auf der Müllkippe, sondern wird direkt weiterverwendet. Außerdem werden insbesondere bei durchkontaktierten Leiterplatten anfänglich nur sehr dünne Kupferfolien (z.B. 9 µm) für die Außenlagen verwendet. Im Rahmen des galvanischen Durchkontaktierens erfolgt gleichzeitig die Abscheidung des Kupfers auch auf den vorhandenen Kupferflächen bzw. Leiterbahnen, und zwar bis zur gewünschten Enddicke (z.B. 35 µm). Nur auf Innenlagen, die nicht gleichzeitig die Außenlagen eines Durchkontaktierprozesses(*) sind, kann mit dickeren Kupferfolien gearbeitet werden. Gleichzeitig sehr kleinen Strukturen (Leiterbahnen, Abstände) auf Innenlagen erfordern aber wiederum eine möglichst dünne zu ätzende Kupferauflage, so dass letztendlich doch ggf. wieder mit dünner Folie gearbeitet und dann aufgekupfert wird. Eine heutzutage übliche Innenlage hat meist 18 µm, bestehend aus 9 µm Folie und 9 µm Aufkupferung. Unterm Strich sparen Kupferflächen also keine Ressourcen, sondern ver(sch)wenden solche. Zu (*): Bei sog. "unechten Sacklöchern" oder bei gestapelten Microvialagen erfolgen die Galvanisierungsschritte der Innenlagen auch, um damit Durchkontaktierungen zu schaffen.
Lothar M. schrieb: > Auch du solltest einfach mal einige andere Layouts z.B. von EVAL-Board > anschauen und überlegen, warum der Layouter das gerade so gemacht hat. Auch bei vielen Evalboards gibt es grauenhafte Layouts. Den Vogel abgeschossen hatten mal ein Board, bei dem direkt an den Bauelemente keine Abblockkondensatoren hingen, sondern alle Kondensatoren waren fein säuberlich in einer Matrix in der Ecke der Baugruppe angeordnet. Ein Wunder, dass das Board überhaupt funktioniert. Wahrscheinlich strahlt das aber wie ein Weihnachtsbaum oder die Sonne über Fukushima. > Zudem gibt es in den Datenblättern von ICs meistens Hinweise, wie das > Layout auszusehen hat. Ja, diese Layouthinweise sind sehr wichtig. Sie sind aber deutlich von den Beispiellayouts zu unterscheiden, die der Hersteller für seinen Testaufbau verwendet hat. Letzterer dient nämlich dazu, das Bauteil möglichst unabhängig vom Rest der Schaltung zu vermessen, und nicht als generelle Layoutvorschrift. Ich hatte mal eine sehr längliche Diskussion mit einem Kunden, der anfangs darauf bestand, dass der Traco-Spannungswandler zwingend auf einer länglichen Kupferinsel sitzen müsse, denn so sei das ja auch im Datenblatt gezeigt. Es kostete mich sehr viel Überzeugungsarbeit, ihm zu erklären, dass dies keine Layoutvorschrift ist, sondern völlig kontraproduktiv.
Thomas W. schrieb: > Die Leiterbahn zwischen C und IC sollte dann breiter ausgeführt sein. > http://www.lothar-miller.de/s9y/archives/12-Entkopplung.html Ein Tipp: sieh dir einfach dort auch die Bilder von den Beispiellayouts an. Dann siehst du auch die paar Beispielbilder nicht mehr so "heilig" an. Denn natürlich sind auf dem Screenshot die Leiterbahnen 45° seitlich "von aussen" an die Kondensatoren geführt, aber eben deswegen, weil das beispielhafte IC die Versorgungsanschlüsse nicht direkt nebeneinander, sondern weit auseinander hat. Im mittleren Foto dort weiter unten sieht das dann entsprechend anders aus. Fazit: du sollt nicht das nachmalen, was andere gemalt haben, sondern du solltest verstehen, was damit erreicht werden soll und das dann selber für deine Anwendung bedarfsgerecht umsetzen.
Moin, Waer's bzgl. der hurtigen GND-Anbindung nicht vieeeel einfacher, auf 4 Lagen zu gehen? Das wird doch - wenn ueberhaupt - nicht so wahnsinnig viel mehr kosten, aber das meiste Gschiss mit Inseln und niederimpedanter Stromversorgung etc. ist auf einmal weg. Oder wird da noch in Mutters Gaensebraeter geaetzt und im Kinderzimmer gebohrt und geloetet? Dann koennt' ich eher verstehen... Gruss WK
Dergute W. schrieb: > Waer's bzgl. der hurtigen GND-Anbindung nicht vieeeel einfacher, auf 4 > Lagen zu gehen? Bei der Bestückungsdichte hier im Bereich um 20% (mehr ist das nicht) wären 4 Lagen nun wirklich technischer Overkill.
Andreas S. schrieb: > weggeätztes Kupfer auf elektrolytischem Wege zurückgewonnen Andreas S. schrieb: > Unterm Strich sparen Kupferflächen also keine Ressourcen, sondern > ver(sch)wenden solche. Genau, weil die elektrolytische Zurückgewinnung des Kupfers ebenfalls wieder elektrische Energieressourcen kostet! Also ist es unterm Strich besser, nicht genutzte Flächen mit Automasse zu fluten. Zumal das Ergebnis dann auch mit der entsprechend gefärbten Wunschlackschicht besser aussieht.
Moin, Lothar M. schrieb: > Bei der Bestückungsdichte hier im Bereich um 20% (mehr ist das nicht) > wären 4 Lagen nun wirklich technischer Overkill. Ist schon klar, dass sowas natuerlich auch mit 2 Lagen geht. Aber grad als Anfaenger tut man sich doch leichter, wenn man z.b. einfach nur (fast) jeden Masseanschluss in der Schaltung direkt neben dem Bauteil auf ein Via fuehrt und schon ist's fertig. Mit Betriebsspannung auch so aehnlich. Und HF-technisch zu 99% auch voellig ok. Und thermisch/exposed-Pad maessig. Gruss WK
Marcel V. schrieb: > Andreas S. schrieb: >> weggeätztes Kupfer auf elektrolytischem Wege zurückgewonnen > > Andreas S. schrieb: >> Unterm Strich sparen Kupferflächen also keine Ressourcen, sondern >> ver(sch)wenden solche. > > Genau, weil die elektrolytische Zurückgewinnung des Kupfers ebenfalls > wieder elektrische Energieressourcen kostet! Falsch. Bereits das elektrolytische Aufkupfern kostet Ressourcen (Kupfer, Energie). > Also ist es unterm Strich besser, nicht genutzte Flächen mit Automasse > zu fluten. Zumal das Ergebnis dann auch mit der entsprechend gefärbten > Wunschlackschicht besser aussieht. Das letzte Argument ist ja wohl ein üblicher Whataboutismus. Ich habe nie bestritten, dass es neben der Ressourcenbetrachung beim Aufkupfern/Ätzen auch noch anderen Gesichtspunkten geben kann, die für bzw. gegen gefüllte Kupferflächen sprechen, z.B. der Bimetalleffekt durch asymmetrische Kupferlagen.
Oh Gott was ich alles falsch gemacht habe! Da bleibt nur noch der Weg zurück auf Lochraster.
Moin, Alexander schrieb: > Oh Gott was ich alles falsch gemacht habe! Da bleibt nur noch der > Weg > zurück auf Lochraster. Sehr gute Idee, Beweis: https://www.mikrocontroller.net/attachment/679573/2nd-usb.jpg Hier qualmt und leuchtet nix, was nicht leuchten soll, sondern es USBt genau wie erwartet. Sicherlich nur dank Lochraster. scnr, WK
Was sind das eigentlich für Schlitze auf dem Nucleo, Trennung von analog/digital GND oder Bruchkanten?
Moin, Alexander schrieb: > Was sind das eigentlich für Schlitze auf dem Nucleo, Trennung von > analog/digital GND oder Bruchkanten? Links vom Schlitz: Programmier/debugadapter, rechts vom Schlitz: Das eigentliche Evalboard. Gruss WK
Alexander schrieb: > Was sind das eigentlich für Schlitze auf dem Nucleo, Trennung von > analog/digital GND oder Bruchkanten? Man kann den Programmer/Debugger Teil abbrechen und separat verwenden. Rainer W. schrieb: > Undefiniertes Füllen erzeugt leicht "Antennen", d.h. nur an einem Punkt > angebundenen Gebilde, die zu Schwingungen angeregt werden können und > diese dann Abstrahlen - Gift für die EMV. Ich habe schon einige HF-Layouts gesehen bei denen alles "massiv" mit GND geflutet war, natürlich dann mit Massen an Vias angebunden. Das sind dann aber typischerweise mehr als 2 Layer - daher die Frage, ob man bei zweilagigen Platinen dann nicht fluten soll
Alexander schrieb: > Was sind das eigentlich für Schlitze auf dem Nucleo, Trennung von > analog/digital GND oder Bruchkanten? Bruchkanten. An der Stelle kannst du den ST-Link Adapter vom Target Board abtrennen und von da an stand-alone benutzen. Achtung: Damit entfällt der "externe" 8 Mhz Takt am Target. Man kann allerdings einen Quarz nachrüsten.
:
Bearbeitet durch User
Dergute W. schrieb: > Sehr gute Idee, Beweis: > https://www.mikrocontroller.net/attachment/679573/2nd-usb.jpg > Hier qualmt und leuchtet nix, was nicht leuchten soll, sondern es USBt > genau wie erwartet. Wozu sind denn die Widerstände am USB?
Moin, Leicht OT hier :-) Niklas G. schrieb: > Wozu sind denn die Widerstände am USB? Das ist ein 4.7k nach GND und ein 2.2k Widerstand an 5V, die zusammen so tun, als ob sie ein 1.5k Widerstand von Data+ nach +3.3V waeren, auf dass der Host sofort mitkriegt, dass da was an dem Port haengt. Gruss WK
Dergute W. schrieb: > Das ist ein 4.7k nach GND und ein 2.2k Widerstand an 5V, die zusammen so > tun, als ob sie ein 1.5k Widerstand von Data+ nach +3.3V waeren, auf > dass der Host sofort mitkriegt, dass da was an dem Port haengt. Aber der STM32F411 (es ist doch einer?) hat die doch in der USB-Peripherie integriert...?
Moin, Niklas G. schrieb: > Aber der STM32F411 (es ist doch einer?) hat die doch in der > USB-Peripherie integriert...? Weiss ich mittlerweilen auch. Aber auf dem Schaltbild dieses Evalboards ist an dem Debug-USB eine aehnliche Schaltung vorhanden, und nachdem ich diese fabrikfrischen, nagelneuen und sauteuren Widerstaende zufallig grad da hatte, hab' ich sie halt mal draufgebraten - und siehe, es hat nicht geschadet. Gruss WK
Dergute W. schrieb: > Weiss ich mittlerweilen auch. Hihi, die STM32F1 haben sie nicht, kann man drauf reinfallen 🙃 Dergute W. schrieb: > und siehe, es hat > nicht geschadet. Nachteil ist dass beim Reset&Neustart des MCU der Host das Device nicht neu enumeriert, und man abstecken und neu verbinden muss; das automatische Abschalten der internen Widerstände macht das Debuggen sehr komfortabel. Solche fliegenden Verdrahtungen hab ich auch schon bei USB und auch SD-Karten mit SDIO genutzt ohne wirklichen Probleme... Letztens hatte ich aber einen kuriosen Effekt: Ich hatte mehrere STM32s frei-fliegend verdrahtet mit Drähten direkt an den Pins, ohne PCB, mit Abblockkondensatoren direkt an den Pins. Die laufen wunderbar einwandfrei, aber das Programmieren per SWD ist sehr instabil, außer ich habe einen Oszilloskop-Tastkopf an einer der SWDIO/SWCLK Leitungen (vergessen welche) - selbst wenn kein Oszilloskop dran ist, selbst wenn der GND-Clip offen ist. Ein simpler Draht statt Tastkopf reicht nicht. Wie kommt das denn? Probleme mit der Impedanz/Terminierung? Ist doch bei PCBs eigentlich auch unkritisch. Normalerweise sind zusätzliche Stichleitungen an Datenleitungen doch eher hinderlich.
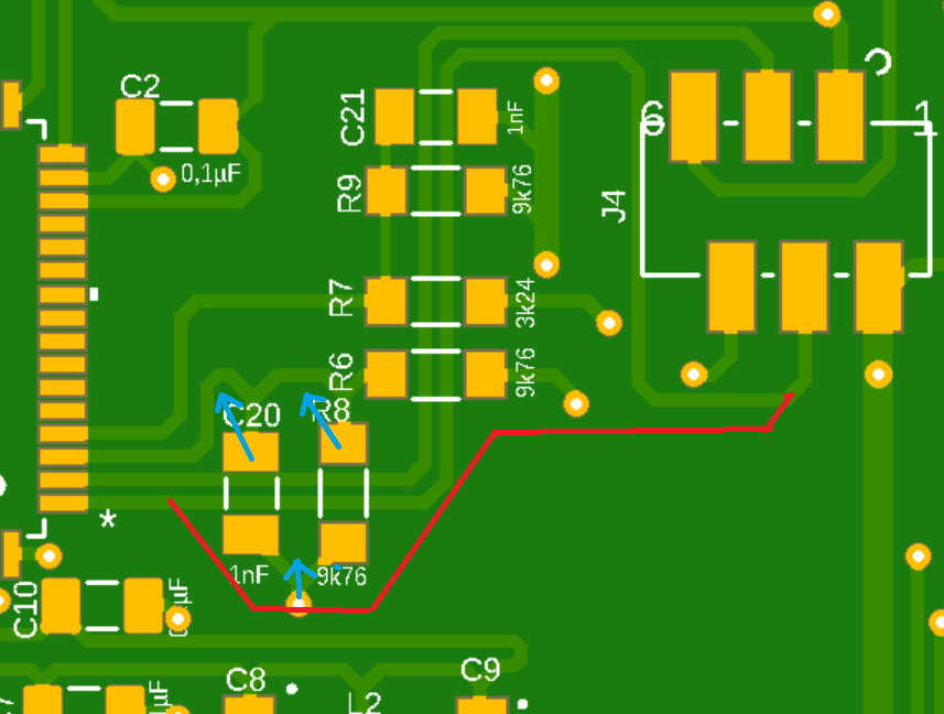
Thomas W. schrieb: > Leiterplatte__TOP.png Das mäandernde Signal JOY_LINKS_X und die hautenge Passage unter C20 könntest du dir noch einmal angucken. C20 und R8 können etwas hoch und dann kann die Leiterbahn ganz entspannt unten herum unter dem Via geführt werden. Die ganze Durchführerei unter C21, R9, R7, R6, R8 entfiele dann ebenso. JOY_LINKS_Y kann auch direkt runter gehen, da wo "J4" steht und jetzt JOY_LINKS_X hoch geht.
Niklas G. schrieb: > Nachteil ist dass beim Reset&Neustart des MCU der Host das Device nicht > neu enumeriert, und man abstecken und neu verbinden muss Dirty hack: Den Pin kurz als Ausgang konfigurieren und auf LOW setzen.
:
Bearbeitet durch User
Hallo liebe Leser, Marci W. schrieb: > In einer Anleitung > eines PCB-Herstellers (könnte JLPCB gewesen sein) steht ausdrücklich, > dass man aus fertigungstechnischen Gründen immer die Flächen fluten > soll. Habe den Artikel wieder gefunden: https://jlcpcb.com/blog/the-importance-of-copper-pour-in-empty-areas ciao Marci
Moin, Niklas G. schrieb: > Hihi, die STM32F1 haben sie nicht, kann man drauf reinfallen 🙃 Tja, haettzte hier mal piep gesagt... Beitrag "KM-Switch Schaltplangenoergele" Jetzt hab' ich die teuren Widerstaende und superteuren PNP-Transistoren ganz umsonst aufm Board. Naja, besser haben und nicht brauchen als umgekehrt :-) Gruss WK
Rainer W. schrieb: > könntest du dir noch einmal angucken. Und nicht nur DAS, er könnte sich alles noch einmal angucken, denn er hat bis heute nicht kapiert, dass man die Leiterbahnen auch seitlich in den Foodprint einführen kann! Wenn man ihm hier jede einzelne Leiterbahnverlegung mit Worten einzeln erklären müsste, dann würden wir hier Weihnachten noch sitzen! Am sinnvollsten war immer noch der Link von Rainer S. vom 17.12.2025 um 16:10!
Marcel V. schrieb: > Rainer W. schrieb: >> könntest du dir noch einmal angucken. > > Und nicht nur DAS, er könnte sich alles noch einmal angucken, denn er > hat bis heute nicht kapiert, dass man die Leiterbahnen auch seitlich in > den Foodprint einführen kann! Wenn man ihm hier jede einzelne > Leiterbahnverlegung mit Worten einzeln erklären müsste, dann würden wir > hier Weihnachten noch sitzen! > > Am sinnvollsten war immer noch der Link von Rainer S. vom 17.12.2025 um > 16:10! Warum denn gleich schreien "!"? Warum mir gleich (indirekt) Dummheit unterstellen? Warum kannst du nicht verstehen, das es noch andere Themen am Tag gibt, als nur diese eine Leiterplatte zu erstellen? Bis jetzt war ich ganz zufrieden mit dem Verlauf hier, man liest ja auch anderes.... Vielen Dank an alle mit den nützlichen Tipps, die Abarbeitung erfolgt Stück für Stück.
Nemopuk schrieb: > Bruchkanten. An der Stelle kannst du den ST-Link Adapter vom Target > Board abtrennen und von da an stand-alone benutzen. Ja, das funktioniert bei den meisten Nucleos ganz ausgezeichnet. Ich habe auf einigen Prüfadaptern für die Baugruppenfertigung auch einen abgesägten Nucleo-STLINK eingesetzt. Mittlerweile verwende ich für solche Zwecke aber die STLINK-V3MODS zum direkten einlöten. Man darf sie aber nicht darauf verlassen, dass dies immer funktioniert. Auf einigen integrierten STLINKs ist wohl eine Firmware enthalten, die an einen bestimmten Microcontrollertyp gebunden ist.
Lothar M. schrieb: > Zur "Stromversorgung" zählen für mich Masse und die > Versorgungsspannung(en). Hm, ja, in dem Kontext war aber der Teil der Zuleitung gemeint (war vielleicht nicht ganz klar), und dann gibt es eben GND. Für die Spannungsversorgung (=Zuleitung) kann es ja auch noch eine Lage auf/in der Platine geben. Lothar M. schrieb: > Sebastian S. schrieb: >> Dennoch habe ich das (copper fill) auch schon gemacht > Mann "füllt" nicht einfach potentialfreies Kupfer irgendwo rein, Von einfach habe ich nichts geschrieben. Lediglich, dass ich abseits der 7 Habits auch Kupferflächen abseits der GND Plane erstellt habe. Andreas S. schrieb: > Sebastian S. schrieb: >> Fertigung vs Signalintegrität. Natürlich ist nicht weggeätztes Kupfer >> weniger umweltbelastend und verbrauchsintensiv. > > Das gilt ausschließlich für selbstgeätzte Leiterplatten, nicht jedoch > für die industrielle Fertigung. Ok, ich hätte gedacht, dass Variante 1: Kupfer aufbringen - wegätzen - recyclen aufwendiger ist als Variante 2: Kupfer aufbringen Allein schon, weil da zwei Schritte fehlen. Aber gut, auch wenn ich nicht weiß, wie auf Leiterbahnen, die keine Vias haben das elektrische aufkupfern (zugegebenermaßen nie davon gehört) vonstatten gehen soll. Dass dürfte aber zumindest auf der Oberseite (Signale, Stromversorgung / Zuleitung) in den meisten Fällen so sein. Aber, das Ansinnen des TO ist eine zweiseitige Platine, und da reichen die Tipps erstmal, denke ich. Und wenn dann die Platine etwas dichter mit den Bauelementen gepackt wird, dann muss auch nicht soviel Kupfer weggeätzt werden.
:
Bearbeitet durch User
Sebastian S. schrieb: > Allein schon, weil da zwei Schritte fehlen. Aber gut, auch wenn ich > nicht weiß, wie auf Leiterbahnen, die keine Vias haben das elektrische > aufkupfern (zugegebenermaßen nie davon gehört) vonstatten gehen soll. Zum Zeitpunkt des Aufkupferns gibt es noch keine Leiterbahnen, sondern nur durchgängige Kupferfolien und vorbehandelte Bohrlöcher. Nach dem Aufkupfern wird eine Photomaske aufgebracht, bei der die späteren Leiterbahnen und Kupferflächen frei liegen. Darauf wird eine dünne Zinnschicht als Ätzresist abgeschieden und der Photolack wieder entfernt. Diese Zinnschicht hat aber nichts mit einer an den Kunden ausgelieferten Verzinnung zu tun. Anschließend wird die Leiterplatte geätzt, danach die Zinnschicht entfernt. Dieser Zwischenschritt mit Zinn ist erforderlich, damit die zuvor metallisierten Bohrlöcher nicht gleich wieder freigeätzt werden. Lack als Ätzschutz wäre u diesem Zeitpunkt nicht geeignet, weil er die Bohrlöcher so weit verstopfen könnte, dass er sich anschließend nicht mehr rückstandfrei auflösen ließe. Kleinste Zinnreste in den Bohrlöcher stören aber ggf. nicht so sehr die spätere Lötbarkeit wie es Lackreste täten. Löse Dich von Deiner Bastlervorstellung, bei der erst geätzt, dann gebohrt und zuletzt ggf. durchkontaktiert wird. In der industriellen Fertigung läuft das fast genau umgekehrt: Bohren, durchkontaktieren/aufkupfern, ätzen. > Aber, das Ansinnen des TO ist eine zweiseitige Platine, und da reichen > die Tipps erstmal, denke ich. Und wenn dann die Platine etwas dichter > mit den Bauelementen gepackt wird, dann muss auch nicht soviel Kupfer > weggeätzt werden. Kupfer, das nicht innerhalb dieses geschlossenen Fertigungsprozesses heruntergeätzt und fürs nächste Aufkupfern wiederverwendet wird, landet irgendwann auf der Müllkippe. Zwar gibt es auch eine gewisse Recyclingquote bei Elektroschrott, aber auf Grund des wilden Materialmixes ist die Trennung der einzelnen Rohstoffe ungleich energieaufwändiger.
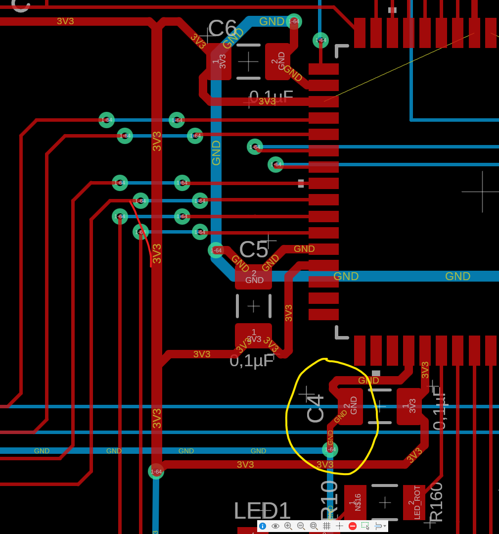
Sebastian S. schrieb: > Wenn du die Massefläche einfügst, wirst du feststellen, dass sie sehr > fragementiert ist. Ich habe die Massefläche für den Top- und Bottom-Layer eingefügt. Ein Paar Tipps habe ich dabei umgesetzt. Die Frage ist wie stark ist die Fragmentierung auf "Leiterplatte_BOTTOM"? Ein Bauteilverschieben/rotierten hab ich nicht ausgeführt, aber versucht die Signalleitungen auf der Unterseite kürzer zu gestalten. Beim flooding mit GND auf dem Top-Layer ist mir aufgefallen das die explizite Leiterbahnführung einfach überschrieben wird[GND_flood_Top.png]. Ich hatte versucht mich strikt an das verlinkte Dokument von "GHz N. (ghz-nerd)" gehalten [GND_unflooded_Top.png]. Jetzt stellt sich die Frage, an die Fachkundigen, welche Ausführung geeigneter ist? Beispielhaft habe ich C14 auf den Screeshots gewählt. Das Dokument "https://www.signalintegrityjournal.com/blogs/12-fundamentals/post/1207-seven-habits-of-successful-2-layer-board-designers" spricht davon das die Signalleitungen nur 6mil breit sein sollen. Mir wurde aber bereits erklärt das all meine Leitungen zu schmal sind. Die Begründung mit dem Spannungsabfall ist für mich schlüssig. Nun bin ich bei diesem Widerspruch ein weiteres mal verwirrt was den "richtiger" ist. Lothar M. schrieb: >Und zudem viel kleinere Bauteile nehmen. Ich habe solche µC mit 0,8 Pitch bereits mehrfach auf Breakout-Bords gelötet. Dies ist aber meine erste SMD Platine, da wollte ich mir nicht unnötig mehrere Baustellen aufmachen. Das Designen und für die Fertigung vorbereiten ist schon genug Tobak zum lernen. Die Volksweisheit sagt ja das man mit kleinen anfangen soll ;-) Wenn ich also mit den "riesigen Bauteilen", diese absichtlich so gewählt wurden, zurecht komme dann werden auf der nächste Platine die Bauteile eine Nummer kleiner gewählt. Dergute W. schrieb: > Waer's bzgl. der hurtigen GND-Anbindung nicht vieeeel einfacher, auf 4 > Lagen zu gehen? kostet leider das 4-Fache. Rainer W. schrieb: >...Die ganze Durchführerei... Danke für deinen Hinweis. Manchmal sieht mal den Wald vor lauter Bäumen nicht.
Rainer W. schrieb: > Undefiniertes Füllen erzeugt leicht "Antennen" Gutes Beispiel ;-) Sobald auf der Gnd-Leitung irgendetwas zappelt, wird das über diese Antenne in die Umgebung abgestrahlt. > Dergute W. schrieb: >> Waer's bzgl. der hurtigen GND-Anbindung nicht vieeeel einfacher, auf 4 >> Lagen zu gehen? > > kostet leider das 4-Fache. Ganz sicher nicht. Wohl kaum ein PCB-Hersteller fährt noch einen 1-lagigen Herstellungsprozess. Und die Grundkosten für die Auftragsabwicklung sind unabhängig von der Lagenanzahl immer vorhanden. Guck dir einmal reale Preise an.
:
Bearbeitet durch User
Das mit den Antennen leuchtet ein. Danke Wäre es denn sinnvoller auf die GND Flutung des TOP-Layer zu verzichten? Ein anpassen der Flutung wäre möglich, aber der Durchblick mit den Leiterbahnanbindungen zu den Abblockkondensatoren geht mir immer weiter verloren. Bei bei JLCPCB konnte ich zwischen 2 lagig für ~9€ und 4 lagig für ~ 35€, bei gleicher Platinengröße und sonstigen Optionen wählen. Wenn du noch einen Tipp hast wo ich als Privatperson 4 lagig, zu moderaten Preisen, fertigen lassen kann dann her damit.
Rainer W. schrieb: > Gutes Beispiel ;-) > Sobald auf der Gnd-Leitung irgendetwas zappelt, wird das über diese > Antenne in die Umgebung abgestrahlt. Genau diese Antenne geht sogar noch weiter. Und hängt nur ein einem Via. Entweder die Flutung weglassen und das Via direkt mit dem Kondensator und dann mit dem Pin verbinden oder eben viele Vias setzen. Also grob an jede Ecke der Insel.
Thomas W. schrieb: > Wäre es denn sinnvoller auf die GND Flutung des TOP-Layer zu verzichten? Das aktuell lose Ende der "Antenne" müsste mit einem Via an Gnd angebunden werden. Oder du verhinderst, dass der Bereich geflutet wird, z.B. indem du das Signal N$4 so dicht an die 3V3-Leiterbahn heranschiebst, dass kein Platz mehr bleibt (kommt drauf an, ob N$4 von 3V3 geschirmt werden muss).
Thomas W. schrieb: > Wäre es denn sinnvoller auf die GND Flutung des TOP-Layer zu verzichten? Nein, dann biegt sich deine Platine wie ein Bimetall! Schiebe C14 noch etwas weiter nach links und füge die Leiterbahnen seitlich ein, die Leiterbahn ist nämlich immer noch unnötig lang. Den GND Pad sollte man als Thermalpad ausführen, oder über eine 2 mm lange Leiterbahn mit GND verbinden! Wenn es sein muss, auch über Vias.
Rainer W. schrieb: > Rainer W. schrieb: >> Undefiniertes Füllen erzeugt leicht "Antennen" > > Gutes Beispiel ;-) > Sobald auf der Gnd-Leitung irgendetwas zappelt, wird das über diese > Antenne in die Umgebung abgestrahlt. Zu dem von dir eingekreisten Bereich: Diese Kupferfläche bewirkt außerdem eine zusätzliche, kapazitive Kopplung zwischen der 3V3- und N$4-Leiterbahn, die ohne die Füllung nicht da wäre. Andreas S. schrieb: > Zum Zeitpunkt des Aufkupferns gibt es noch keine Leiterbahnen, ... Danke für die Erläuterungen! Thomas W. schrieb: > Die Frage ist wie stark ist die > Fragmentierung auf "Leiterplatte_BOTTOM"? Thomas W. schrieb: > Das Dokument > "https://www.signalintegrityjournal.com/blogs/12-fundamentals/post/1207-seven-habits-of-successful-2-layer-board-designers"; > spricht davon das die Signalleitungen nur 6mil breit sein sollen. Fragementierung: Schau dir Figure 4 von dem Dokument an, wo auf der Oberseite "current return straps" geroutet wurden. Also, alles was über eine Leiterbahn mit minimalen Abstand zwischen den beiden Vias zum Untertunneln der einen zu kreuzenden Leiterbahn hinaus geht, führt zu einer zu starken Fragmentierung. Klingt vielleicht arg pingelig, aber es geht ja um einfache Regeln (und Vias kosten nix, wie andere hier schon erwähnt haben). Leiterbahnbreite: Ach, ich denke, die Regel will sagen, dass man für nicht-rocket-science-Anwendungen die Kirche im Dorf lassen soll. Auf Signalleitungen fliessen kleine Ströme, und die Stromversorgungsleitungen (muss ich eigenlich jetzt ständig von Stromversorgungshin(!)leitungen sprechen?) dürfen breiter sein. Aber auch hier gilt: Wer nur mA durch kleine Gegenden schiebt, darf gelassen bleiben. Ich persönlich finde, dass Leiterbahnbreite sich nicht an den Fertigungsfähigkeiten orientieren sollten, sondern dürfen breiter sein, um nicht von Schwankungen im Herstellungsprozess abhängen zu müssen. Zudem gehen dünne Leitungen gehen bei einer Reparatur leichter kaputt - weswegen ich eine Mindestbreite von 0.3mm verwende (was knapp 12mil) sind. Noch allgemein: GND auf einem 2-Lagen-Design zu routen halte ich, gelinde gesagt, für bekloppt. GND Layer auf die Rückseite, und immer wenn eine Verbindung zu GND gebraucht wird, ein Via in unmittelbarer Nähe zum Bauteil setzen - und fertig ist die Laube. Der Rest kommt auf die Oberseite.
Sebastian S. schrieb: > Wer viel Zeit hat, sieht sich die Tutorials von/mit Rick Hartley oder > Eric Bogatin an Ist vielleicht etwas unspezifisch - die haben recht viele gemacht. Nun, zwei zu den hier diskutierten Aspekten: Eric Bogatin: "You must Unlearn what You have Learned", zu copper fills zu 40:10 vorspringen, davor geht es um Entkopplungskondensatoren. https://www.youtube.com/watch?v=y4REmZlE7Jg Rick Hartley, über Grounding allgemein, aber auch für 4, 6 oder 8-fach Layer. Wie gesagt, Zeit haben, der Vortrag geht über mehr als 2h! https://www.youtube.com/watch?v=ySuUZEjARPY (Beide YouTube-Videos werden nicht durch nervige Werbung unterbrochen)
:
Bearbeitet durch User
Habe nicht den ganzen Thread gelesen, aber das im Bild sprang mir direkt ins Auge. Ansonsten kann ich auch nur sagen, klarer Fall für 4-Lagen PCB. Es wird aber auch so funktionieren, wenn Du das Gerät durch keine EMV-Prüfung bringen musst.
Harald A. schrieb: > aber das im Bild sprang mir direkt > ins Auge Das hatte ich dem TE bereits vor 'ner Woche geschrieben. Beitrag "Re: erste Platine, bitte um Hilfe/Kritik" Seine Antwort war "kost ja nix". Worauf ich ihm weit bessere Strickmusterplatinen vorschlug. Aber Ästhetik ist so nicht sein Ding.
Harald A. schrieb: > Habe nicht den ganzen Thread gelesen, aber das im Bild sprang mir direkt Danke für den Tipp. Ich hatte hier gelernt dass der Strom erst in den C fließen soll und dann in den uC. Bei deinem Vorschlag wird dies nicht beachtet, der der C erst nach dem VCC-PIN angebunden wird. Und wie so oft erwähnt kosten die Vias nix. Sebastian S. schrieb: >Noch allgemein: GND auf einem 2-Lagen-Design zu routen halte ich, > gelinde gesagt, für bekloppt. Alexander schrieb: > ...VCC und GND sollte man zumindest grob vorab routen... Vielen Dank an alle für die hervorragende Unterstützung, da konnte ich eine ganze Menge lernen. Bei der nächste Platine kann ich von Anfang an die Zahlreichen Tipps beachten. Auch wenn sich ab und an ein paar kleine Wiedersprüche ergeben. Die Platine habe ich bei JLCPCB in Auftrag gegeben, auch wenn sie alles andere als perfekt ist. 2 Lagig für ~9€, 4-Lagig hätte ~35€ gekostet. Da ich privat keine EMV Messung benötige, und es bei einem Einzelstück bleibt, denke ich das die übrigen Fehler vertretbar sind.
Thomas W. schrieb: > Sebastian S. schrieb: >>Noch allgemein: GND auf einem 2-Lagen-Design zu routen halte ich, >> gelinde gesagt, für bekloppt. > Alexander schrieb: >> ...VCC und GND sollte man zumindest grob vorab routen... > > [...] Auch wenn sich ab und an ein paar kleine Wiedersprüche ergeben. Die Aussagen widersprechen sich nicht, wenn der gesamte Text gelesen wird. Da steht einerseits (zweiten Satz beachten!): Sebastian S. schrieb: > GND auf einem 2-Lagen-Design zu routen halte ich, > gelinde gesagt, für bekloppt. GND Layer auf die Rückseite, und immer > wenn eine Verbindung zu GND gebraucht wird, ein Via in unmittelbarer > Nähe zum Bauteil setzen und weiterseits (nun den Teil nach dem Komma beachten!) Alexander schrieb: > VCC und GND sollte man zumindest grob vorab routen, es sei > denn man hat sowieso eigene Lagen vorgesehen. Ich vermag keinen Widerspruch zu erkennen. Thomas W. schrieb: > Die Platine habe ich bei JLCPCB in Auftrag gegeben, auch wenn sie alles > andere als perfekt ist. 2 Lagig für ~9€, 4-Lagig hätte ~35€ gekostet. Ich glaube auch nicht, dass eine 4-lagige notwendig ist. Thomas W. schrieb: > Da ich privat keine EMV Messung benötige, und es bei einem Einzelstück > bleibt, denke ich das die übrigen Fehler vertretbar sind. Das wird dir vermutlich keiner hier bestätigen. Noch zur Illustration ein Bildchen eines Entwurfes anbei, bei dem ich die "7 habits" angewendet habe. Du siehst: GND-Plane auf der Rückseite und Signale einschließlich der Stromversorgungs(hin-)leitungen auf der Vorderseits. Geht also, auch wenn dem findigen Beobachter auffallen wird, dass ich es selbst nicht 100%ig eingehalten habe bzw. aus Platzgründen nicht konnte (muss aber auch nicht durch einen EMV-Test). Ich wünsche schöne Weihnachten!
Bitte melde dich an um einen Beitrag zu schreiben. Anmeldung ist kostenlos und dauert nur eine Minute.
Bestehender Account
Schon ein Account bei Google/GoogleMail? Keine Anmeldung erforderlich!
Mit Google-Account einloggen
Mit Google-Account einloggen
Noch kein Account? Hier anmelden.






















