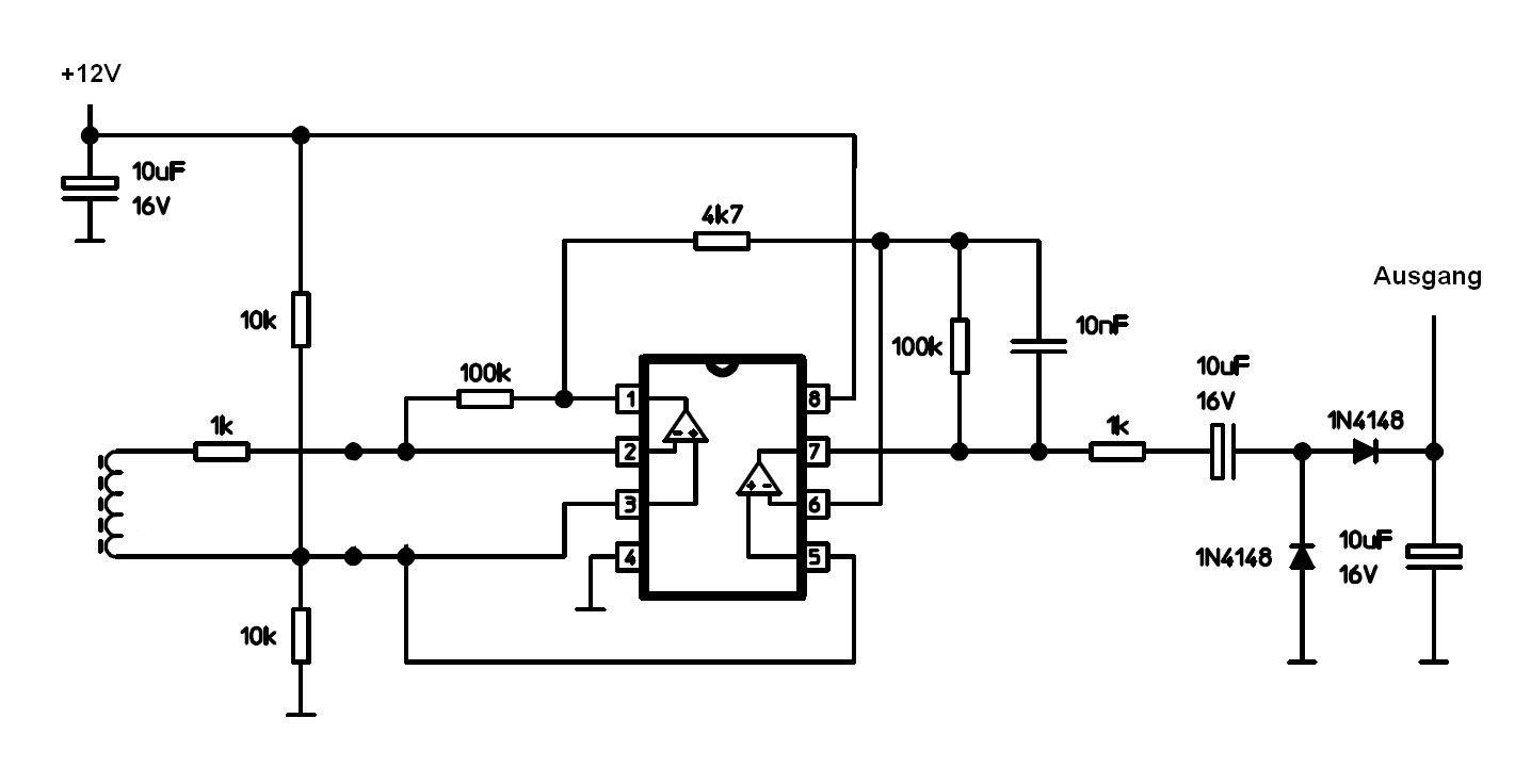
Ach, ich schon wieder mit meinem Arduino-Projektchen... Nun habe ich also wie im ersten Thread dazu (Beitrag "Suche kleines Modul/Breakout: DCDC von Arduino steuerbar") beschrieben die gesamte Schaltung aufgebaut und merke, dieses typische Mikrofon-Modul für Arduino ist ja ein Riesensch..ß. Muß kurz "etwas" ausholen: In einen obsoleten Lichtschacht habe ich eine Art Vitrine eingebaut, so daß ich in meinem Bastelkeller meine RC-Modelle hinter einer Glastür schön aufbewahren und sogar "präsentieren" kann. Nun steigt aber durch die Außenwände des Lichtschachts (alter Beton, nix feuchte-isoliert) hinter der geschlossenen Vitrinentür die Luftfeuchtigkeit ins Unermeßliche. Abhilfe schafft nicht ein stromfressender Entfeuchter, sondern ein schlichter kleiner Radiallüfter, der durch einen dünnen Kanal Luft aus dem Kellerraum in den Raum hinter der Vitrinenrückwand saugt, dann tritt die Luft über den Vitrineninnenraum und den Spalt der Tür wieder aus. Das reicht, um die Luftfeuchte da drin erträglich zu halten. Damit noch ein bißchen Strom gespart wird, wird der Lüfter vom Ardunio entsprechend der Luftfeuchtigkeit gedrosselt. Die meiste Zeit des Jahres reicht es wohl, wenn der statt 2,4W Nennleistung nur 1W verbraucht und dabei auch noch viel leiser ist. Zusätzlich möchte ich noch eine Beleuchtung in der Vitrine ansteuern. Allerdings ist die Luftführung und die Stromzuführung gleichzeitig in einem 25mm Rohr, und dieses wollte ich nicht unnötig einengen durch eine Vielzahl von Kabeln. Also führt nur eine 2x0,14mm2 nach hinten zur Schaltung. Jetzt kommt's: Zum Einschalten des Lichts kam ich auf die glorreiche Idee eines "Klatsch-Schalters". Also keine Funkstrecke, keine Handy-App, kein extra Kabel wieder nach vorne zu einem Taster. Einfach kurz gegen die Plexiglasscheibe klopfen und das Licht geht für ne Minute an. Aber ich vermute, mit diesem Mikrofon-Modul Pustekuchen. Ich dachte, da würde eine Art Spitzenwertdetektion, Gleichrichtung, oder einfach irgendwas auf diesem Modul passieren, damit an seinem Analog-Ausgang ein Wert für die Lautstärke ansteht. Weit gefehlt: Da ist ein Poti drauf, mit dem sich eine Art Bias für das Mikrofon einstellen läßt, dann wird es direkt auf einen Komparator gegeben, dessen Ausgang dann das Digital-Ausgangssignal des Moduls darstellt. Gut, kann man jetzt die Potistellung so hindrehen, daß bei normaler Lautstärke nichts anspricht und bei einem deutlichen Klatschen oder Fingerschnippen das digitale Ausgangssignal wackelt und ausgewertet werden kann, sei es nun über pollen oder Interrupt. Aber der Analog-Ausgang des Moduls ist der Hammer: Das ist das rohe mit Bias versehene Signal der Elektret-Kapsel vor dem Komparator! Siehe Schaltplan. Das wackelt bei richtig lautem Klatschen über dem Mikrofon gerade mal 1-2 Zählwerte vom AD-Wandler. Tolle Wurst. Es ist ja klar, daß man mit einem Arduino mit ATmega328p keine Audio-Verarbeitung macht. Und ich mit meinen Programmierkenntnissen schon gleich gar nicht. Aber mit einem komplett unverstärktem Mikrofon wäre das auch völlig unmöglich! Nun ist die Frage, was tun? Selbst eine Mikrofon-Einheit bauen, die das Signal zunächst ordentlich verstärkt, dann gleichrichtet und glättet? DAS könnte ich dann schön verarbeiten. Da könnte ich dann eine selbstjustierende Sache programmieren, die sich auf den dauernden Geräuschpegel des eigenen Lüfters einstellt und nur reagiert, wenn plötzlich ein lautes, kurzes Geräusch dazukommt. Selbstbau ist mir nicht unmöglich, aber ich müßte mich erstmal ranarbeiten. Ein Vierfach-OP vom Schlage eines LM324 sollte genug "Bausteine" enthalten, um die Verstärkung, Gleichrichtung und Glättung zu erledigen? Hat jemand Schaltungsideen parat?
Tom H. schrieb: > Nun ist die Frage, was tun? Kapazitiven Touch-Sensor von hinten an die Scheibe kleben https://www.google.com/search?q=touch+lamp+control https://www.amazon.de/dp/B0DPG87M2L
:
Bearbeitet durch User
von Tom H. schrieb: >Hat jemand Schaltungsideen parat? Man findet doch jede Menge Beispiele und Grundlagen im Internet. https://www.youtube.com/watch?v=J_OP1NwEsjU Zum Gleichrichten schalte die Greinacher-Schaltung dahinter. https://de.wikipedia.org/wiki/Spannungsverdoppler
Ich würde probieren, einen Piezo-Sensor an die Scheibe zu kleben und direkt mit dem ADC auszuwerten.
Hab so was ähnliches mal gemacht, der Arduino hört der Musik zu und steuert einen LED-Streifen. Ich denke da könntest du 'was abkupfern. https://github.com/uhi22/ToneLighter Das Layout bitte mit Vorsicht genießen, bin reingefallen weil der Footprint nicht zu den Arduino-Clones passt. Meine zwei Prototypen laufen handgefädelt ohne PCB.
Schaltung für einen Mikrofon-Vorverstärker: http://www.stefanfrings.de/mikrofon_vorverstaerker/index.html
Tom H. schrieb: > Nun ist die Frage, was tun? Nicht so zaghaft an das Fenster oder den Rahmen klopfen, das Mikro seitlich an Rahmen und Scheibe kleben. Variante 2 wäre ein Lichtsensor, der erst reagiert, wenn Du nahe mit der Leucht-LED des Smartphone darauf leuchtest.
Dieter D. schrieb: > Variante 2 wäre ein Lichtsensor, der erst reagiert, wenn Du nahe mit der > Leucht-LED des Smartphone darauf leuchtest. Wenn man den Sensor tauschen wollte, koennte man auch eine Reflexlichtschranke oder einen Naeherhungsschalter nehmen. Ein Piezo braeuchte leider auch mehr "Wumms" zum Ausloesen (da kann man auch gleich beim Mikrofon bleiben).
Großflächige Fotodioden wären zum Beispiel die bekannten Typen BPW34 oder BPW21.
Tom H. schrieb: > Zum Einschalten des Lichts kam ich auf die glorreiche Idee eines > "Klatsch-Schalters". Es gibt Ideen, die waren schon in den 70ern, als sie durch die Elektor-Schaltungshefte geisterten, nicht wirklich gut. Nimm irgendwas anderes. Taster. Reflexlichtschranke. Kapazitiver Sensor. Irgendwas.
Tom H. schrieb: > Nun ist die Frage, was tun? Ganz andere Lösung suchen. z.B. ein robuster Schalter. oder ein PIR Bewegungsmelder. oder ein Touch-Sensor. oder ein IR Entfernungsmesser. Tom H. schrieb: > Das reicht, um die Luftfeuchte da drin erträglich zu halten Macht aber deine Kellerluft feuchter, oder ?
Tom H. schrieb: > Einfach kurz gegen die > Plexiglasscheibe klopfen und das Licht geht für ne Minute an. > > Aber ich vermute, mit diesem Mikrofon-Modul Pustekuchen. Wenn das Mikrofon das Klopfen gegen die Scheibe erfassen soll, ist ein Kontaktmikrofon die beste Möglichkeit, d.h. eines, wo nicht eine Membran die von der Scheibe erzeugten Luftschwingungen auffängt, sondern wo die Scheibe direkt angekoppelt ist.
Für ein digitales Mikrofon (z.B INMP441) bräuchte es I2S auf dem uC. Die ESP hätten so etwas. Da könnte man auch noch den Frequenzgang des Klopfens an die Scheibe analysieren. LG, Sebastian
Tom H. schrieb: > Ein Vierfach-OP vom Schlage eines LM324 sollte genug > "Bausteine" enthalten, um die Verstärkung, Gleichrichtung und Glättung > zu erledigen? PS: Mit 4x OPAMP, Alufolie/Drahtschleifen auf der Scheibe und etwas Vogelfutter kann man einen Touch-Sensor auch voll-analog umsetzen.
Sebastian W. schrieb: > Da könnte man auch noch den Frequenzgang des > Klopfens an die Scheibe analysieren. Der Frequenzgang ändert sich, wenn die Scheibe eine Sprung haben sollte oder die Dichtungen der Glaseinfassungen nachlassen.
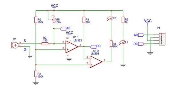
Tom H. schrieb: > Es ist ja klar, daß man mit einem Arduino mit ATmega328p keine > Audio-Verarbeitung macht. So pauschal würde ich das nicht sagen. Wenn man sich mit Telefonqualität begnügt klappt auch Soundanalyse per FFT. Ich würde erstmal die bestehende Schaltung verbessern indem R6 und VR1 über ein Siebglied versorgt werden.
Matthias schrieb: > Ich würde probieren, einen Piezo-Sensor an die Scheibe zu kleben und > direkt mit dem ADC auszuwerten. So hätte ich das auch gedacht. Geht auch ohne ADC, einfach mit einem Monoflop. Für einfache Probleme gibt es auch meistens einfache Lösungen.
Wenn er das (vorhandene) Mikrofon ausserhalb der Vitrine an der Rückseite (oder Seitenwand) anbringt und durch ein enges (!) Loch in den Innenraum lauschen lässt, sollte die Anordnung sehr sensibel werden. Durch das Klopfen schwankt der Druck in einer Art "Druckkammer-Effekt" relativ stark ...
:
Bearbeitet durch User
Würdest du einen Tiny mit Verstärker (Tiny25-Tiny85) benutzen, brauchst du keine aktiven Bauteile. Als Mikro benutze ich einen alten Leichtkopfhörer. Den obligatorischen Abblockkondensator noch hinzufügen...
:
Bearbeitet durch User
So Leute, sorry, jetzt habe ich gestern Nacht diese Frage rausgelassen und heute den ganzen Tag nicht reagiert... familiäre Unternehmungen. Versuche mal der Reihe nach von ganz oben zu antworten. @Uwe: Das ToneLighter-Projekt hört sich interessant an, allerdings find ich auf dem Git kein pdf vom Schaltplan, und Kicad habe ich nicht... gäbs da noch was "niederschwelliges" zum Lesen über das Projekt? @Günter und andere, die NF-Verstärker mit OPs vorgeschlagen haben: Ja, das wäre der Weg, den ich notfalls zu Fuß gehen würde. In meiner Jugend habe ich mich mit OP-Schaltungen auseinandergesetzt, das werde ich schon schaffen. Die Grundschaltungen sind sicher noch irgendwo im Netz zu finden. Nicht nur ein schlichter Verstärker, sondern auch ein idealer Gleichrichter usw... Auch über Verstärker für Elektret-Mikrofone werde ich mich einlesen können. Änderungsvorschläge zum bestehenden Mikrofon-Modul: Ich möchte nochmal darlegen, daß dieses hoffnungslos grottenschlecht ist. Wenn die kolportierte Schaltung (findet man mehrfach im Netz) überhaupt richtig ist, auch da könnte man zweifeln. Aber nochmal: In diesem Modul findet trotz Anwesenheit eines Doppel-OPs LM393 KEINE Verstärkung statt. Das Mikrofonsignal wird direkt auf eine Komparator-Schaltung geleitet, und genau an dieser Stelle auch als analoges Ausgangssignal angeboten. Das bestätigt sich auch beim Betrieb: Wenn man das Poti so einstellt, daß der Komparator bei Geräusch anspricht, ist das analoge Ausgangssignal bei ca. 2,5V und wackelt durch das Geräusch nur wenige mV herum - wie gesagt nur 1-2 AD-Wandlerwerte. Der zweite OP im LM393 ist einfach nur Treiberstufe für die onboard-LED - muß man da noch mehr sagen? Vorschläge zu anderen Sensoren und Anbringungsorten: Ja, schon. Natürlich gibt es viele Möglichkeiten. Und ein simpler Taster ist die einfachste und vermutlich beste davon. Das würde nur 1 Leitung mehr in dem 25mm-Rohr bedeuten, das auch den Luftstrom "beherbergt". Ich kann den ja gegen Masse schalten lassen. Aber es wäre halt irgendwie reizvoll mit dem Klatschschalter. Klar haben Klatschalter schon früher nicht toll funktioniert. Und die Bedíngungen hier sind wahrlich nicht ideal: Der Lüfter macht ja auch dauerhaft ein bißchen Geräusch, und zwischen der Scheibe, an die man klopfen würde, und dem Mikrofon befindet sich noch die Rückwand der Vitrine. Dafür könnte eben der Arduino mit ein bißchen Intelligenz gegenhalten, zum Beispiel ein langfristiges Integrieren des Nebengeräusch-Levels, so daß das Klopfen doch gut detektiert wird, ohne daß man mit Fingerspitzengefühl ein Poti justieren muß. Wäre halt so mein Traum. Ganz andere Sensoren wie Piezo, oder Sharp-Abstandsensor oder sonstwas will ich jetzt nicht. Ich habe mit Mühe und Not das lange Loch gebohrt, das Luft und Strom in den Raum hinter der Vitrine bringt. Auch daß ich wegen mangelhafter Planung noch das Kabel für die in die Tür integrierte Beleuchtung nachträglich hinter die Seitenwand pfriemeln mußte, war kein Spaß. Also ich würde gerne den Innenraum der Vitrine "clean" lassen und da nicht irgendwelche Augen und Sensoren rausgucken lassen. Das kann man jetzt vielleicht nicht richtig verstehen, warum ich mich da so drauf versteife. Ich wollte das jetzt halt nicht durch mechanisches Weiterbasteln an der Vitrine lösen, sondern irgendwie ganz elegant alles in der Schaltung vereinen, die hinter der Rückwand werkelt. Ein Spleen, ich weiß. Anbei noch ein Foto von der Situation. Die Beleuchtung ist in die Tür bzw. deren Rand integriert, die Verdrahtung ist noch provisorisch und wird noch sauber abgedeckt, und mit der weißen Zuleitung, die in der Seitenwand steckbar ist, verbunden. Das Kästchen mit den geriffelten Seiten unterhalb ist der Luft-Eingang. Da könnte ich den Taster platzieren. Fazit: Je mehr ich hier schreibe und je mehr ich herumargumentiere, warum ich dies und das nicht will, desto sympathischer wird mir der Taster... Dann macht der Arduino halt nur die Lüftersteuerung und einen Treppenhausautomat für die Beleuchtung, meinetwegen mit schön hoch- und runterdimmen.
Tom H. schrieb: > In diesem Modul findet trotz Anwesenheit eines Doppel-OPs > LM393 KEINE Verstärkung statt. Du solltest dir mal die Funktionsweise eines KOMPARATORs ansehen: Da kommt kein analoges Signal raus. > Das Mikrofonsignal wird direkt auf eine > Komparator-Schaltung geleitet, und genau an dieser Stelle auch als > analoges Ausgangssignal angeboten. Das bestätigt sich auch beim > Betrieb: Wenn man das Poti so einstellt, daß der Komparator bei Geräusch > anspricht, ist das analoge Ausgangssignal bei ca. 2,5V und wackelt durch > das Geräusch nur wenige mV herum - wie gesagt nur 1-2 AD-Wandlerwerte. Wie misst du das alles? Würdest du ein Oszilloskop verwenden, würdest du eine Rechteckfrequenz sehen. > Der zweite OP im LM393 ist einfach nur Treiberstufe für die onboard-LED Immer noch kein OP, sondern ein Komparator. > - muß man da noch mehr sagen? Du schreibst doch sowieso immer viel zu viel. Eine Mengge Zeug, das überhaupt nichts mit der dir selber gestellten Aufgabe zu tun hat. Die Komparatorschaltung (aka "Klatschschalter") detektiert einfach nur Spannungen über einem (durchs Poti eingestellten) bestimmten Pegel (aka "Schaltschwelle") und schaltet den Ausgang entsprechend. Da braucht man keinen AD-Wandler, sondern einen digitalen Eingang. Dafür künnte man auch ein Monoflop zum Entprellen und ein Flopflop zum Speichern des Einschaltzustandes verwenden.
Rahul D. schrieb: >> - muß man da noch mehr sagen? > Du schreibst doch sowieso immer viel zu viel. > Eine Mengge Zeug, das überhaupt nichts mit der dir selber gestellten > Aufgabe zu tun hat. Alleine die Überschrift. Würde da "Klatschschalter mit Arduino und Mikrophon-Modul" stehen, wüsste jeder sofort, um was es geht. So muss man erst mal 1 Bildschirmseite lesen, um auf den Punkt zu kommen :-(
:
Bearbeitet durch User
Udo S. schrieb: > "Klatschschalter mit Arduino und Mikrophon-Modul" Das wäre ja schon viel zu präzise / technisch. "Licht durch klopfen an einer Plexiglasscheibe einschalten". Matthias S. schrieb: > Als Mikro benutze ich einen alten > Leichtkopfhörer. Das zählt doch (in der Beschallungstechnik) als Dynamisches Mikrofon, ergo liefert von sich aus eine (Induktions-) Spannung.
Udo S. schrieb: Rahul D. schrieb: empörte Worte. Der Thread hätte bereits wunderbar einschlafen können. Aber ihr müßt ihn wieder hervorholen, nicht etwa mit einer neuen guten Idee, sondern mit Beschwerden. Ich schreib jetzt nochmal viel, ätsch, denn ihr habt es ja noch nicht verstanden. 1. Das Mikrofon-Modul hat einen digitalen Komparator-Ausgang und einen Analog-Ausgang. Soviel wußte ich, bevor ich das Modul gekauft und ausprobiert hatte. 2. Ich wollte den (vermeintlich tauglichen) Analogausgang nutzen, um in der Software noch ein bißchen auf unterschiedliche Hintergrundgeräusch-Pegel reagieren zu können. Z.B. durch lange Mittelwertbildung und nur ein plötzlicher Lautstärkesprung führt zum Schalten. 3. Der Analogausgang taugt aber nichts, es ist DAS ROHE, MIT DC_BIAS VERSEHENE MIKROFONSIGNAL, GENAUSO WIE ES ALS *EINGANGS*SIGNAL FÜR DEN KOMPARATOR verwendet wird. 4. Klar funktioniert das Komparator-Ausgangssignal im Prinzip wie gewünscht. Man muß halt das Poti so einstellen, daß die Hintergrundgeräusche nicht zum Überschreiten der Schaltschwelle führen, das "Klatschen" aber schon. Und wenn sich das Hintergrunfdgeräusch ein bißchen ändert, und das "Klatschen" nicht viel lauter ist als der Hintergrund, hat man halt mit einer festen Poti-Einstellung ein Problem. 5. Ich verstehe natürlich, was ein Komparator ist. Und ja, dann ist halt auch die "Treiberstufe" für die LED ein Komparator. 6. Jedenfalls, ganz runtergebrochen, dachte ich, da würde auf diesem Mikrofon-Modul eine analoge Signalverarbeitung stattfinden. Die Schaltung hatte ich vorher NICHT rausgesucht und angeschaut. So war halt die Enttäuschung groß, als der eine Teil des 8-Beiners, der sich als LM339 entpuppte, nur als Komparator arbeitet und der andere Teil mit dem Signal überhaupt nichts mehr zu tun hat, sondern nur die LED aus dem Ausgangssignal des ersten treibt. 7. Und nun wäre der Wunsch da, selbst etwas besseres zu bauen, das einen Analogausgang bietet, das den vollen AD-Wandlerbereich des Arduino nutzt. Und da direkte Audiosignal-Verarbeitung mit dem ATmaga328 und meinem laienhaften Arduino-Sketch-Gestöpsel keinen Sinn macht, wollte ich analog das Audiosignal verstärken, gleichrichten und glätten. So daß das zu wandelnde Analogsignal den Schallpegel darstellt, nicht das Schallsignal.
Tom H. schrieb: > Ich schreib jetzt nochmal viel, ätsch, denn ihr habt es ja noch nicht > verstanden. Ist ja auch schwierig bei soviel irrelevantem Text. Tom H. schrieb: > 3. Der Analogausgang taugt aber nichts, es ist DAS ROHE, MIT DC_BIAS > VERSEHENE MIKROFONSIGNAL, GENAUSO WIE ES ALS *EINGANGS*SIGNAL FÜR DEN > KOMPARATOR verwendet wird. und das misst du wie? Was soll da ("A0") auch anderes als das Eingangssignal rauskommen? Da ist ja nichts weiter an aktiven Bauelementen vorhanden. Tom H. schrieb: > 5. Ich verstehe natürlich, was ein Komparator ist. Und ja, dann ist halt > auch die "Treiberstufe" für die LED ein Komparator. Weil du ihn auch OP nennst und ihm Dinge andichtest, für die er gar nicht gedacht ist. Die "Treiberstufe" braucht keine Anführungszeichen. Tom H. schrieb: > dachte ich Denken ist bei manchen Glückssache. Tom H. schrieb: > 7. Und nun wäre der Wunsch da, selbst etwas besseres zu bauen, das einen > Analogausgang bietet, das den vollen AD-Wandlerbereich des Arduino > nutzt. Und da direkte Audiosignal-Verarbeitung mit dem ATmaga328 und > meinem laienhaften Arduino-Sketch-Gestöpsel keinen Sinn macht, wollte > ich analog das Audiosignal verstärken, gleichrichten und glätten. So daß > das zu wandelnde Analogsignal den Schallpegel darstellt, nicht das > Schallsignal. Viel Erfolg!
Rahul D. schrieb:
angriffslustigen und besserwisserischen, unsympathischen Unsinn.
Also ich schrieb, daß ich bei der Auswahl und Verwendung des
Mikrofonmoduls von falschen Annahmen ausgegangen bin und daß es so nicht
geht. Und daß ich jetzt was anderes bauen will.
Das ist, wie wenn ich einem Freund erzähle, ich hab mir in der Büroküche
Salz in den Kaffee gekippt, weil in dem Glasgefäß, das aussah wie ein
Zuckerbehälter, doch irrtümlich Salz drin war.
Jetzt kommst Du, verschränkst die Arme und sagst:
Selbst schuld.
Du hättest Zucker nehmen sollen.
Es ist doch klar, daß Kaffee mit Salz nicht schmeckt.
Schwierig mit solchen Zeitgenossen.
Ich muß es einfach nochmal ausbreiten.
Ich schrieb also:
1. Das Mikrofon-Modul hat einen digitalen Komparator-Ausgang und einen
Analog-Ausgang. Soviel wußte ich, bevor ich das Modul gekauft und
ausprobiert hatte.
2. Ich wollte den (vermeintlich tauglichen) Analogausgang nutzen, um in
der Software noch ein bißchen auf unterschiedliche
Hintergrundgeräusch-Pegel reagieren zu können. Z.B. durch lange
Mittelwertbildung und nur ein plötzlicher Lautstärkesprung führt zum
Schalten.
3. Der Analogausgang taugt aber nichts, es ist DAS ROHE, MIT DC_BIAS
VERSEHENE MIKROFONSIGNAL, GENAUSO WIE ES ALS *EINGANGS*SIGNAL FÜR DEN
KOMPARATOR verwendet wird.
Darauf antwortest Du:
und das misst du wie? Was soll da ("A0") auch anderes als das
Eingangssignal rauskommen? Da ist ja nichts weiter an aktiven
Bauelementen vorhanden.
Puh.
Also ich dachte/vermutete, daß das Modul auf gewisse Weise arbeitet.
Dann habe ich es ausprobiert und gemerkt, es ist anders. Dann beschreibe
ich noch, wie es wirklich ist.
Das heißt, ich WEISS UND BESCHREIBE, daß es so nicht geht und daß ich
was anderes bauen müßte.
Und Du bellst nochmal hinterher, daß es so nicht gehen kann und wie und
warum ich mir einbilde, daß es so gehen müßte.
Vielleicht noch einfacher runtergebrochen.
Ich schreibe: 1 + 1 ist nicht 5, wie ich immer dachte, sondern 2.
Du schreibst: Was soll denn der Blödsinn? Wie kommst Du auf 5? Wie soll
denn da 5 rauskommen? 1 + 1 ist 2! Da sieht man doch! Das muß man doch
nur rechnen! Ich weiß nicht, wie du dich darauf versteifen kannst, daß
da 5 rauskommen muß.
Merkste was?
Du mußt an Deinem Textverständnis und an Deiner Sozialkompetenz
arbeiten.
Hast Du eine Frau? Armes Ding.
Hast Du Kinder? Die armen Dinger.
Tom H. schrieb: > Also ich dachte/vermutete, daß das Modul auf gewisse Weise arbeitet. Tja, elektronische Schaltungen unterstützen kein Wunschdenken. Tom H. schrieb: > Hast Du eine Frau? Armes Ding. Seit fast 25 Jahren und du? Meine Neffen und Nichten haben komischerweise keine Probleme mit meiner Sozialkompetenz (eigene Kinder haben wir aufgrund einer Erbkrankheit keine). Tom H. schrieb: > Du mußt an Deinem Textverständnis und an Deiner Sozialkompetenz > arbeiten. Schreibt einer, der um den heißen Brei rumlamentiert. Informationen, die völlig irrelevant sind) und den Ärger über sich selber liefert. Das ist hier ein technikorientiertes Forum.-Da darf man gerne präzise Fragen stellen. Die sogar so aussehen, wie ich oben schon schrieb, nachdem Udo deine Überschrift schon bemängelt hatte. Deinen Ärger über dich selber kannst gerne bei deiner Frau abladen.
Tom H. schrieb: > 7. Und nun wäre der Wunsch da, selbst etwas besseres zu bauen, das einen > Analogausgang bietet, das den vollen AD-Wandlerbereich des Arduino > nutzt. Und da direkte Audiosignal-Verarbeitung mit dem ATmaga328 und > meinem laienhaften Arduino-Sketch-Gestöpsel keinen Sinn macht, wollte > ich analog das Audiosignal verstärken, gleichrichten und glätten. So daß > das zu wandelnde Analogsignal den Schallpegel darstellt, nicht das > Schallsignal. Sowas ähnliches gibt/gab es fertig. https://wiki.sipeed.com/soft/maixpy/en/develop_kit_board/maix_dock.html Mikrofon auf dem Board und Hardware FFT & KI Modul im K210 Natürlich ist ein dual Core 64Bit Board völlig überzogen! Aber wenn es noch billige Restbestände gibt ...
:
Bearbeitet durch User
Bitte melde dich an um einen Beitrag zu schreiben. Anmeldung ist kostenlos und dauert nur eine Minute.
Bestehender Account
Schon ein Account bei Google/GoogleMail? Keine Anmeldung erforderlich!
Mit Google-Account einloggen
Mit Google-Account einloggen
Noch kein Account? Hier anmelden.




