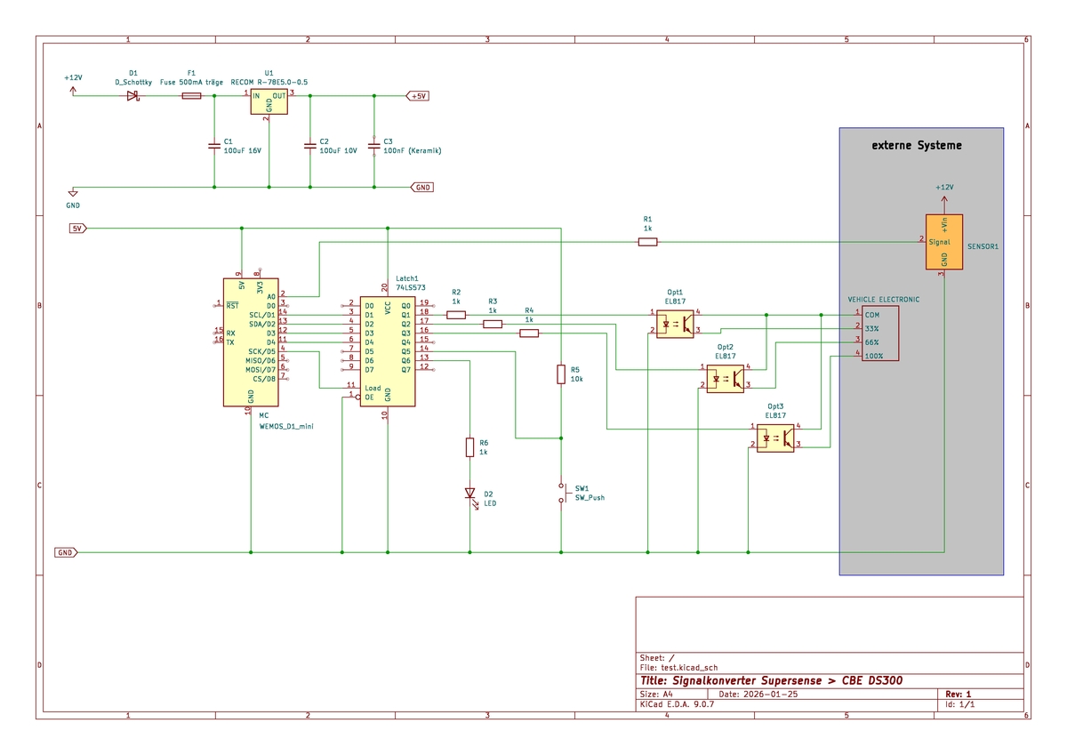
Hallo zusammen, ich habe mir ein Projekt vorgenommen und da meine Elektronik-Kenntnisse etwas eingestaubt sind (da ich schon sehr sehr lang nichts derartiges mehr gemacht habe), bitte ich euch um Review einer kleinen Schaltung. Eine kurze Beschreibung, was eigentlich gemacht werden soll: In einem Wohnmobil soll der bestehende Sensor für den Füllstand des Wassertanks durch einen neuen Sensor getauscht werden. Der bisherige Sensor von CBE 505145KN ist ein sog. 4-Stab-Sensor. Dabei ist ein Stab COM und die anderen drei liefern die Signale für drei feste Füllstände (33%, 66%, 100%, und leer gibts auch noch). Der Sensor liefert auf drei Drähten eine Spannung gegen COM, wenn der zugehörige Stab im Wasser steht. Dieser Sensor ist über eine sog. Distribution-Box (CBE DS300) mit einem Anzeige-Panel (CBE PC110) verbunden. Der neue Sensor liefert ein analoges Signal für den Füllstand (0V = leer, 2,5V = voll). Um diesen Sensor an die DS300 und PC110 anschließen zu können wird ein Konverter für das Analogsignal benötigt. Und genau dieser soll erstellt werden. Grundsätzlich soll der Konverter mit einem Microcontroller (Wemos D1 Mini) realisiert werden. Zum Betrieb des MC wird zunächst eine Spannungsversorgung benötigt. Im Wohnmobil stehen 12V Batteriespannung zur Verfügung. Da der MC mit 5V läuft, wird ein Spannungskonverter von 12V auf 5V erstellt. Dafür ist eine (Teil-)Schaltung im Schaltplan enthalten. Die Spannungskonvertierung wird mit einem RECOM R-78E5.0-0.5 gemacht (Ausgang: 5V fest, 500mA). Aussen rum sind ein paar Kondensatoren zur Spannungsglättung und Ausgangsentkopplung vorgesehen. Bitte schaut euch das mal an, ob das passt. Der eigentliche Signalkonverter besteht aus - dem Wemos D1 Mini, - einem Latch 74HC573 Latch damit der MC in den deep sleep gehen kann und die Ausgangs-Signale erhalten bleiben - und pro Signal einem Optokoppler zur galvanischen Entkopplung - einem Teach-Taster um die analoge Spannung anzulernen, wann welches Signal geschaltet werden soll - einer Status LED die mir per Blinksignal den Zustand des MC angibt Bitte seht euch die Schaltung an. Brauche ich die Widerstände bzw. sind die Werte i.O.. Fehlt was? Ich hoffe ich konnte es halbwegs beschreiben, was ich machen will. Ansonsten einfach fragen. Ich danke euch schon mal. Grüße Bernd
Dein gesamter Ansatz ist reichlich kompliziert. Es bietet sich an, eine analoge Lösung mit 2 Komparatoren zu machen.
:
Bearbeitet durch User
Haben die alten Elektroden mit DC gearbeitet, oder aus Korrosionsschutzgründen mit AC? Schon probiert, ob die alte Schaltung mit den Optokopplern klarkommt? Wenn sehr hochohmig gemessen wurde, muss man an den Dunkelleckstrom denken. Bei den Kopplern müssen die Emitter gemeinsam an COM, nicht die Kollektoren. Ich würde noch vorbeugend am MC Pin2 100nF nach Masse schalten, falls sich die lange Leitung zum Sensor mal Störungen einfängt. Wie ist der Ruhestrom vom Analogsensor? Mit 1x PNP nach +, einem NPN von der Basis nach GND und zwei Widerständen könnte ein Port den nur zur Messung einschalten. Was ist der Vorteil gegenüber der alten Lösung?
Bernd schrieb: > - einem Teach-Taster um die analoge Spannung anzulernen, wann welches > Signal geschaltet werden soll Warum sitzt der am Ausgang des '573?
Klaus F. schrieb: > Es bietet sich an, eine analoge Lösung mit 2 Komparatoren zu machen. Zwar wird er drei brauchen, aber 1xLM339, 1xLM385-2,5 und ein paar Widerständen reichen direkt an 12V aus, um alles mit ~1mA zu erledigen, ganz ohne Software!
Bernd schrieb: > einem Latch 74HC573 Latch ... Im Schaltplan zeigst du einen 74LS573. Da der ESP8266 auf deinem Wemos D1 Mini mit 3,3V arbeitet, sind seine Signale für die Ansteuerung des mit 5V betriebenen 74HC573 etwas grenzwertig. Den 74LS573 wirst du nur noch antiquarisch bekommen. Aktuell wäre ein 74HCT573. Schaltet der ESP im Sleep seine Ausgänge wirklich ab? Wieviel Strom fließt aus den Eingängen deiner vorhandenen Pegelanzeigeeinheit? Kommt dort Gleich- oder Wechselstrom raus?
Für die D1 brauchst du keine Schottky, eine normale Siliziumdiode reicht. Kann die Diode mindestens ein Ampere? Wenn nicht, besser noch einen niederohmigen Vorwiderstand (2-10 Ohm) in Reihe. Ich würde noch einen Kondensator (ca 1u) parallel ADC zu Masse direkt an den Controller schalten, der Messwert wird stabiler.
Bernd schrieb: > Der Sensor liefert auf drei Drähten eine Spannung gegen COM, wenn der > zugehörige Stab im Wasser steht. Glaube ich nicht. Das sind einfach Edelstahlelektroden, die entsprechend mit Wasser "gebrückt" werden. Wolf17 schrieb: > Schon probiert, ob die alte Schaltung mit den Optokopplern klarkommt? Das wäre das erste, was ich ausprobieren würde: reagiert die Anzeige überhaupt, wenn die Eingänge wie gezeichnet mit den OK-Transistoren gebrückt werden? Bernd schrieb: > einem Latch 74HC573 Latch damit der MC in den deep sleep gehen kann und > die Ausgangs-Signale erhalten bleiben Wenn du schon allgemein den Ausgangspins des ESP nicht traust, warum traust du dann dem SCK/D5 Pin zu, dass grade der im Sleep einen brauchbaren Pegel ausgibt? Was, wenn der Ausgang dabei hochohmig wird? Ich würde da zumindest noch einen Pulldown-Widerstand vorsehen. > und pro Signal einem Optokoppler zur galvanischen Entkopplung Ich glaube nicht, dass in einem KFZ irgendwas wirklich eine galvanische Trennung braucht. Aber insgesamt wäre das für mich eine klassische Anwendung für einen 8-Pin-Tiny85, der per Watchdog alle paar Sekunden mal aufwacht, dann mit langsamst möglicher Taktfrequenz vor sich hin läuft, das Eingangssignal wandelt und sich wieder schlafen legt.
:
Bearbeitet durch Moderator
Der ADC geht nur bis 1 V. Deshalb muss er über einen Spannungsteiler angesteuert werden. Der LE-Eingang vom '573 braucht einen Pulldown, denn D5 floatet im Sleep-Mode.
Wolf17 schrieb: > Bei den Kopplern müssen die Emitter gemeinsam an COM, nicht die > Kollektoren. wo du recht hast hast du recht - danke Magnus M. schrieb: > Warum sitzt der am Ausgang des '573? auf meiner Papier-Version war das auch am MC. Beim Übertrag nach KiCad ist mir da wohl ein Fehler unterlaufen - danke. Rainer W. schrieb: > Den 74LS573 wirst du nur noch antiquarisch bekommen. > Aktuell wäre ein 74HCT573. Stimmt im Schaltplan war es ein ...LS... beschrieben hatte ich den ...HC... - danke. Lothar M. schrieb: > Wenn du schon allgemein den Ausgangspins des ESP nicht traust, warum > traust du dann dem SCK/D5 Pin zu, dass grade der im Sleep einen > brauchbaren Pegel ausgibt? Was, wenn der Ausgang dabei hochohmig wird? > Ich würde da zumindest noch einen Pulldown-Widerstand vorsehen. good point - danke Wolf17 schrieb: > Bei den Kopplern müssen die Emitter gemeinsam an COM, nicht die > Kollektoren. danke Ich danke euch allen für die Antworten. Das bringt einen dann doch mal zum Nachdenken über andere Sichtweisen. Ich habe den Schaltplan aktualisiert. die cyan eingefärbten Bereiche enthalten neue bzw. verschobene Bauteile oder die Verbindungen wurden geändert.
Mario M. schrieb: > Der ADC geht nur bis 1 V. Der Wemos D1 mini hat einen 220k-100k Spannungsteiler vor dem 1V-ADC vom ESP8266 und packt daher Spannungen bis 3,2V (laut DB max. 3V3).
Ich nehme an du hast den Sleep-Modus vorgesehen um deine Batterie zu schonen? Sind die wenigen Milliampere relevant im Gesamtkontext mit der Distributionsbox? Falls nicht dann wäre mein Ansatz: - Den ESP in einem "Sleep-Light" Modus laufen lassen (I/Os aktiv) - das Latch entfernen - die Optokoppler durch Mosfest ersetzen - den 5V-Linear-Regler durch ein 12V -> 3,3V Schaltreglermodul ersetzen - den Regler auf dem Wemos-Modul übergehen und direkt in die 3,3V einspeisen
Lothar M. schrieb: > Wemos D1 mini hat einen 220k-100k Spannungsteiler vor dem 1V-ADC Danke für die Info. Again what learned.
Christian schrieb: > Ich nehme an du hast den Sleep-Modus vorgesehen um deine Batterie > zu > schonen? Sind die wenigen Milliampere relevant im Gesamtkontext mit der > Distributionsbox? > > Falls nicht dann wäre mein Ansatz: > - Den ESP in einem "Sleep-Light" Modus laufen lassen (I/Os aktiv) > - das Latch entfernen > - die Optokoppler durch Mosfest ersetzen > - den 5V-Linear-Regler durch ein 12V -> 3,3V Schaltreglermodul ersetzen > - den Regler auf dem Wemos-Modul übergehen und direkt in die 3,3V > einspeisen Und last not least den Wemis D1 Mini durch einen ESP32-C3 erstezen. Ersterer schluckt 70-80 mA und letzterer 17 mA (jeweils ohne WLAN)
Bernd schrieb: > Ich habe den Schaltplan aktualisiert. Jetzt hast du einen 74HC573 drin, doch keinen 74HCT573?
Rainer W. schrieb: > Bernd schrieb: >> Ich habe den Schaltplan aktualisiert. > > Jetzt hast du einen 74HC573 drin, doch keinen 74HCT573? jepp, denn der liegt auf dem Schreibtisch
Bernd schrieb: >> Jetzt hast du einen 74HC573 drin, doch keinen 74HCT573? > > jepp, denn der liegt auf dem Schreibtisch Bei 3.3V Signalen vom ESP ist die Wahl mutig. Garantiert für die Erkennung eines H-Pegels bei 5V Versorgung sind 3,5V. Das hört sich ein bisschen nach blindem Vertrauen auf typische Werte bei wohldefinierten Bedingungen an. Was macht der GPIO des ESP mit den 5V, die über die Pull-Ups kommen?
@Admin: ich hatte euch eine email geschrieben, am 15.2., bitte um Reaktion. Danke.
Rainer W. schrieb: > Bei 3.3V Signalen vom ESP ist die Wahl mutig. Garantiert für die > Erkennung eines H-Pegels bei 5V Versorgung sind 3,5V. Das hört sich ein > bisschen nach blindem Vertrauen auf typische Werte bei wohldefinierten > Bedingungen an. > > Was macht der GPIO des ESP mit den 5V, die über die Pull-Ups kommen? Und dann wird nachher wieder gemeckert wenns bei Kälte nicht mehr tut oder neben irgendwelchen induktiven Lasten.
:
Bearbeitet durch User
Bernd schrieb: > @Admin: ich hatte euch eine email geschrieben, am 15.2., bitte um > Reaktion. Danke. Oha, Pluralis Majestatis. Du kannst den Admin (aka. Andreas) auch duzen. Aber erwarte nicht, dass er grade diesen Post mit der Aufforderung zur Beantwortung der Mail liest.
Bernd schrieb: > @Admin: ich hatte euch eine email geschrieben, am 15.2., bitte um > Reaktion. Danke. Was stand denn dran?
@Bernd Es gab mehrere Rückfragen an dich. Warum beantwortest du keine davon?
Statt der nomalen Optokoppler, welche mit Photo-Mos nehmen. Die kommen auch mit AC klar und man braucht nicht auf die Polung des Ausgangs achten.
Bitte melde dich an um einen Beitrag zu schreiben. Anmeldung ist kostenlos und dauert nur eine Minute.
Bestehender Account
Schon ein Account bei Google/GoogleMail? Keine Anmeldung erforderlich!
Mit Google-Account einloggen
Mit Google-Account einloggen
Noch kein Account? Hier anmelden.

