Hallo zusammen, ich versuche zur Zeit eine Ora (Companion) P21 - wurde unter anderem Namen unter der Bezeichnung "Ingrid Orgel Student 49" vertrieben - zu reparieren. Ich bin nun an dem Punkt angelangt wo ich ohne Schaltplan nicht weiterkomme und suche auf diesem Wege selbigen. Vielleicht könnt ihr mir helfen? Konkret geht es darum das die Orgel beim Einschalten die Feinsicherung im Verstärker-Teil schmeißt. Außerdem wird ein Transistor in der Vorverstärkung auffallend heiß. Alle Widerstände, Potis und Kondensatoren sind normwertig. Dreht man nun aber die Eingangsspannung langsam hoch, so hält die Sicherung, wobei der Sicherungsnennstrom schon bei 180V fließt (im Leerlauf da ist noch kein Ton gespielt). Gruß
In solchen Fällen speise ich mit einem Labornetzteil auf den sekundärseitigen Gleichstrompfad ein - z.B. direkt am dicken Ladeelko und suche dann den Kurzschluß. Hochverdächtig sind bunte Tantaltropfenkondensatoren aus jener Zeit...
Mark S. schrieb: > In solchen Fällen speise ich mit einem Labornetzteil auf den > sekundärseitigen Gleichstrompfad ein - z.B. direkt am dicken Ladeelko > und suche dann den Kurzschluß. Hochverdächtig sind bunte > Tantaltropfenkondensatoren aus jener Zeit... Genauso hab ich das gemacht. Im Verstärker sind keine defekten Kondensatoren (auch Ladeelko ist zwar nicht perfekt aber noch oke), hatte alle einseitig ausgelötet (zum richtigen Messen) und das Problem bleibt bestehen. Habe den Verstärkerteil alleine am Netzteil…
Stelle die Strombegrenzung auf 1 A ein und miss das Spannungsgefälle entlang der Versorgungsschiene mit einem DVM im mV-Bereich um den Kurzschlus einzukreisen. Scanne mit einem Oberflächenthermometer das Ganze ab. Damit findet man auch schon Teile die nur um 1-2C wärmer sind als die Umgebung. Die Spannung am Labornetzteil dabei möglichst niedrig einstellen damit bei Aufhebung des Kurzschlusses keine Schäden entstehen.
:
Bearbeitet durch User
Mark S. schrieb: > Stelle die Strombegrenzung auf 1 A ein und miss das Spannungsgefälle > entlang der Versorgungsschiene mit einem DVM im mV-Bereich um den > Kurzschlus einzukreisen. Scanne mit einem Oberflächenthermometer das > Ganze ab. Damit findet man auch schon Teile die nur um 1-2C wärmer sind > als die Umgebung. Die Spannung am Labornetzteil dabei möglichst niedrig > einstellen damit bei Aufhebung des Kurzschlusses keine Schäden > entstehen. Ich werde es mal so ähnlich versuchen. Ich glaube bei 1A entweicht schon der magische Rauch. Als Oberflächenthermometer stehen mir leider nur meine beiden vollanalogen Tastinstrumente zur Verfügung.
Früher waren bei solchen Sachen immer die Endstufentransistoren durch. HolgerR
Ich würde für eine Reparatur den offensichtlich defekten Audioteil von der Versorgung ganz trennen, und erst einmal feststellen, ob die Orgel überhaupt noch ein Signal erzeugt.
Holger R. schrieb: > Früher waren bei solchen Sachen immer die Endstufentransistoren durch. > HolgerR Die scheinen zu funktionieren, wenn ich am Koppelkondensator mit dem Signalgenerator ein z.B 440Hz Sinus einspeise, kommt der Tadellos Verstärkt am Ausgang raus (und ist natürlich auch zu hören). Der Rest der Orgel bekommt von einer zweiten Trafowicklung Power. Das hat mit dem jetzigen Problem erstmal nix zu tun. Der restliche Teil funktioniert augenscheinlich auch normal. So ganz genau lässt sich das ja ohne Schaltplan nicht feststellen. Danke euch schon mal!
Update: ich habe nun ALLE Transistoren und Kondensatoren auf der Platine getauscht (Verzweiflungstat) und immernoch wird ein Transistor in der Vorstufe und ein Widerstand kochheiß. Och bin Ratlos. Ich hab im Bild mal die Problemzonen markiert. Hat noch jemand irgend eine Idee? Den AP der Endstufe habe ich am Poti so eingestellt, dass so wenig wie möglich Strom fließt bei so wenig wie möglich Verzerrung.
Vielleicht hat ein Widerstand seinen eigentlichen Wert vergessen und ist hoch- oder niederohmig geworden. Die Platine ist ja relativ übersichtlich und einlagig. Da sollte man schnell zu einem Schaltplan kommen.
Rick schrieb: > Vielleicht hat ein Widerstand seinen eigentlichen Wert vergessen und ist > hoch- oder niederohmig geworden. > Die Platine ist ja relativ übersichtlich und einlagig. Da sollte man > schnell zu einem Schaltplan kommen. Leider passen alle Werte zu den Farben. Einzig möglich wäre das mal jemand mit schmutziger Brille nen Widerstand ausgetauscht hat und den falschen neuen erwischt. Der heiß werdende Widerstand sieht tatsächlich auch anders aus als alle anderen. Aber ohne originalen Wert ist das alles nur Glaskugel und Kaffeesatz. Auch schmeißt die Platine beim direkten Einschalten immernoch die originale Sicherung :‘( -auch wenn nur und einzig allein diese angeschlossen ist-
Ich sehe da 2 Möglichkeiten. Entweder nimmst du mal den Schaltplan der wirklich einfachen Endstufe auf, oder du ersetzt das Board durch einen fertigen Endstufenblock deiner Wahl. Sowas kostet heute nicht viel und er muss lediglich zu der Betriebsspannung passen.
:
Bearbeitet durch User
Matthias S. schrieb: > Ich sehe da 2 Möglichkeiten. Entweder nimmst du mal den Schaltplan der > wirklich einfachen Endstufe auf, oder du ersetzt das Board durch einen > fertigen Endstufenblock deiner Wahl. Sowas kostet heute nicht viel und > er muss lediglich zu der Betriebsspannung passen. Ich kann den Schaltplan bei Gelegenheit ja mal aufzeichnen. Aber wenn alle Bauteile okay sind, bringt mir dieser Schaltplan einfach nichts. Ich kann ja nur mit dem Bauteilen welche vorhanden sind, arbeiten. Wenn da mal jemand was verbaselt hat, bekomme ich das im Leben nicht raus. Ich bräuchte ja den Originalplan, um zu wissen welches Bauteil welchen Wert haben soll. Klar, kostet sowas nicht die Welt. Aber er hat ja mal funktioniert und sollte es wieder tun. Die Frage ist halt wie. Im Prinzip sind alle Bauteile neu bis auf die Widerstände. Und die sind zu allem Überfluss auch noch werthaltig.
Simon A. schrieb: > Ich kann den Schaltplan bei Gelegenheit ja mal aufzeichnen. > Aber wenn alle Bauteile okay sind, Och menno... nimm halt mal den verdammten Schaltplan auf. > bringt mir dieser Schaltplan einfach nichts. ABER UNS ! Man fragt ja in einem Forum, weil dort vielleicht Leute sind, die MEHR WISSEN als man selbst... > Ich kann ja nur mit dem Bauteilen welche vorhanden sind, > arbeiten. Siehst Du, das ist der Unterschied: Wenn Lautsprecherimpedanz, Betriebsspannung, Schaltungsstruktur und Eingangsspannung klar sind, gibt es für die Bauteilwerte nicht mehr so arg viele Freiheitsgrade. Es gibt gute Chancen, dass man falsch bestückte Bauteile erkennt. > Wenn da mal jemand was verbaselt hat, bekomme ich das im > Leben nicht raus. Erwähnte ich schon, dass in Foren wie diesen häufig Leute anwesend sind, die mehr wissen, als man selbst...? Ich kann natürlich nicht GARANTIEREN, dass hier jemand helfen kann, aber einen Versuch ist es doch wohl wert...
:
Bearbeitet durch User
Simon A. schrieb: > Update: ich habe nun ALLE Transistoren und Kondensatoren auf der Platine > getauscht (Verzweiflungstat) und immernoch wird ein Transistor in der > Vorstufe und ein Widerstand kochheiß. Ich bin Ratlos. Was stellt man mit den Trimmern ein? Die könnten die besten Kandidaten sein, die einen Wert unerlaubt geändert haben.
.● Des|ntegrator ●. schrieb: > Was stellt man mit den Trimmern ein? Auch das ist mit einem Schaltplan leicht herauszufinden. Simon A. schrieb: > Aber wenn > alle Bauteile okay sind, bringt mir dieser Schaltplan einfach nichts. Wenn alles okay wäre, gäbe es diesen Thread nicht. Aber es gibt hier im Forum eine Menge Leute, die was von alter Endstufentechnik verstehen, und das falsch bestückte Bauteil finden und richtig stellen können. Es gibt sogar Leute hier, die die Schaltung in einen Simulator einnageln und damit vorhersagen können, wo welche Spannungen sein sollen. Aber ohne Schaltplan geht das nicht, also los.
Ist gut ist gut. Ihr bekommt dem Schaltplan sobald ich Gelegenheit habe den zu zeichnen. Anders kommen wir nicht weiter. Mir hilft der ja auch Schlussendlich. Ich hatte halt gehofft es zaubert noch wer das Original irgendwo her ;-)
Matthias S. schrieb: > .● Des|ntegrator ●. schrieb: >> Was stellt man mit den Trimmern ein? > > Auch das ist mit einem Schaltplan leicht herauszufinden. zeig her.
Simon A. schrieb: > Ist gut ist gut. Ihr bekommt dem Schaltplan sobald ich Gelegenheit habe > den zu zeichnen. Lade halt ein paar Fotos hoch, z. B. von der Leiterbahnseite. Da Du anscheinend nicht genügend von Verstärkerschaltungen verstehst, wird "Dein" Schaltplan ein eher seltsames Durcheinander werden. Andere wissen, dass der mit Pfeil markierte Transistor ein Leistungstransistor mit anmontiertem Alustab als Kühlkörper ist, Du hältst das für die "Vorstufe". Es wird aber der Treibertransistor in Klasse-A-Einstellung sein.
Heinrich K. schrieb: > Simon A. schrieb: >> Ist gut ist gut. Ihr bekommt dem Schaltplan sobald ich Gelegenheit habe >> den zu zeichnen. > > Lade halt ein paar Fotos hoch, z. B. von der Leiterbahnseite. > Da Du anscheinend nicht genügend von Verstärkerschaltungen verstehst, > wird "Dein" Schaltplan ein eher seltsames Durcheinander werden. > Andere wissen, dass der mit Pfeil markierte Transistor ein > Leistungstransistor mit anmontiertem Alustab als Kühlkörper ist, Du > hältst das für die "Vorstufe". > Es wird aber der Treibertransistor in Klasse-A-Einstellung sein. Na hör mal. Ich bin nicht minderbemittelt. Ich hab leider nur keine Ahnung von alten Endstufen. Das das ein „Leistungs“ Transistor ist mit nem Alukühlkörper ist mir sonnenklar. Ich hab ihn ja schließlich gewechselt in meiner Schaltplanlosigkeit. Ich werde beides machen. Bild der Unterseite und einen Plan malen. Dann kann jeder das nehmen was er möchte. Dauert aber noch ein bisschen.
Hier eine unverbastelte Verstärkerplatine einer ORLA Companion L5A Orgel. Fundstelle: https://reverb.com/en-nl/item/53823631-orla-companion-l-5-a-keyboard-orgel-organ Hier scheint ein 470Ω Widerstand verbaut zu sein. Leider gibt der Screenshot nicht mehr Details her.
Engelbert S. schrieb: > Hier eine unverbastelte Verstärkerplatine einer ORLA Companion L5A > Orgel. > > Fundstelle: > https://reverb.com/en-nl/item/53823631-orla-companion-l-5-a-keyboard-orgel-organ > > Hier scheint ein 470Ω Widerstand verbaut zu sein. Leider gibt der > Screenshot nicht mehr Details her. Ich danke dir vielmals. Das hilft. Muss ich später mal messen. Heute früh hab ich erstmal gekämpft, irgendwo hab ich schlechte Kontakte oder ne Kalte Lötstelle oder ggf sogar nen Leiterbahnbruch. Wenn ich die Platine etwas bewege fällt der Kasten aus. Der Verstärker funktioniert währenddessen bis auf seine Probleme normal. Und der Stecker zwischen beiden Boards ist es leider nicht. Den hab ich gereinigt.
Simon A. schrieb: > Der Verstärker funktioniert währenddessen bis auf seine Probleme normal. Mach doch einfach mal ein Foto von der Platinenrückseite. Was ist denn so schwer daran?
Michael L. schrieb: > Simon A. schrieb: >> Der Verstärker funktioniert währenddessen bis auf seine Probleme normal. > > Mach doch einfach mal ein Foto von der Platinenrückseite. Was ist denn > so schwer daran? Geduld ist eine Tugend…
Heinrich K. schrieb: > Fotografieren kann er also auch nicht 😄 Was um Himmels Willen passt den jetzt wieder nicht?!
Die bescheidene Ausleuchtung, aber die Tasten sind ja schön hell ausgeleuchtet. Reg Dich ab 😄😄 aber denke mal in einer ruhigen Minute darüber nach, daß Du hier der Hilfesuchende bist und was Du den Hilfeleistenden zumutest. Die paar Transistorbezeichnungen noch ablesen und wiedergeben, BD176 und so weiter, Leute vom Fach wissen dann schnell, ob es sich um NPN oder PNP-Transistoren handelt.
Simon A. schrieb: > Hier das ersehnte Bild Dann mal im Anhang beide Bilder nebeneinander mit gespiegelter Platinenlötseite, damit man das nicht im Hirn spiegeln muß. Man sieht, daß der Gleichrichter scheinbar auch noch Baugruppen außerhalb der Platine versorgt. Was soll eigentlich das da unten heißen: Simon A. schrieb: > Wenn ich die > Platine etwas bewege fällt der Kasten aus. Der Verstärker funktioniert > währenddessen bis auf seine Probleme normal. Und der Stecker zwischen > beiden Boards ist es leider nicht. Den hab ich gereinigt. Welcher "Kasten" fällt aus? Was heißt "funktioniert".."normal". Kannst Du Dich mal so ausdrücken, daß auch Leute das verstehen, die nicht neben Dir sitzen und zugucken können. Das ist ziemlich anstrengend zu lesen.
Also. Der Verstärker funktioniert ja halbwegs bis auf die Überhitzung und die fliegende Sicherung beim direkten Einschalten. Bei 180V Eingang AC-seitig… dann kann man auf dem Gerät spielen und es verhält sich eigentlich normal. Aber: wenn man die Platine bewegt, fällt die restliche Elektronik aus, während der Verstärker im Rahmen seiner derzeitigen Einschränkungen aber noch weiter verstärkt. Das hab ich rausgefunden mit Signalgenerator am Verstärkereingang. Die Steckkontake zwischen den beiden Platinen kann ich nahezu ausschließen, der Kontaktdruck ist ordentlich und keine Oxidation. Das sind zwei getrennte Probleme. Zuerst wäre es schön die Überhitzung zu lösen. Den „Wackler“ werde ich höchstwahrscheinlich alleine finden und lösen. Ich hoffe nun habe ich es verständlicher ausgedrückt. @Heinrich K. Naja du hast mich hier schon ziemlich dumm hingestellt, da ärgere ich mich freilich. Und ich finde das Bild ist eigentlich gut zu sehen. Mehr licht hätte nur Spiegelung bedeutet. „Zumuten“ ist übertrieben. Ich bin dankbar für die Hilfe aber die Pöbelei muss nun wirklich nicht sein. Wir sind ja schließlich erwachsen. Die Transistortypen lauten wie folgt: das Bild mit Siebelko oben rechts als Grundlage ist der linke obere Transistor der BD233, der untere BD234 und der rechte mit dem Alustück BD132. Die beiden kleinen sind BC548A. Danke.
Simon A. schrieb: > Aber: wenn man die Platine bewegt, fällt die > restliche Elektronik aus, während der Verstärker im Rahmen seiner > derzeitigen Einschränkungen aber noch weiter verstärkt. Für mich unlogisch. Ich würde mal den Trimmer für die Ruhestromeinstellung erneuern. HolgerR
Holger R. schrieb: > Ich würde mal den Trimmer für die Ruhestromeinstellung erneuern. Das ist übrigens der Trimmer ziemlich in der Mitte der Platine. Der Klassiker mit Schleifer auf der Basis des Transistors der zwischen den Basen der Endstufen liegt.
Holger R. schrieb: > Simon A. schrieb: >> Aber: wenn man die Platine bewegt, fällt die >> restliche Elektronik aus, während der Verstärker im Rahmen seiner >> derzeitigen Einschränkungen aber noch weiter verstärkt. > > Für mich unlogisch. > Ich würde mal den Trimmer für die Ruhestromeinstellung erneuern. > HolgerR Das habe ich Testweise probiert mit einem (viel zu großen [mechanisch]) Poti. Leider hat das nichts geändert. Hab das Poti wieder wie am Anfang so weit runter gedreht das der Strom minimal war und dann gerade so weit hoch, dass der Verstärker nicht verzerrt hat. (Dann lande ich auch ziemlich genau auf dem Widerstandswert den der Trimmer aufweist und das wenn er in der Stellung wie auf dem Bild mit der Vergleichsplatine ist)
Die Endstufen-Transistoren sind in Ordnung? Kann es sein, dass der Treibertransistor (rechts der auf dem Blech) im A-Betrieb den Lautsprecher treibt und der Widerstand, der da so arg warm wird, versehentlich als Arbeitswiderstand dient? Gibt es denn jetzt schon einen Schaltplan? Hat sich jemand erbarmt? Sonst schick her, die Platine. Ich versteh' das immer nicht. Wurde doch nun schon empfohlen, was zu tun sei.
Axel R. schrieb: > Die Endstufen-Transistoren sind in Ordnung? Kann es sein, dass der > Treibertransistor (rechts der auf dem Blech) im A-Betrieb den > Lautsprecher treibt und der Widerstand, der da so arg warm wird, > versehentlich als Arbeitswiderstand dient? > Gibt es denn jetzt schon einen Schaltplan? Hat sich jemand erbarmt? > Sonst schick her, die Platine. > Ich versteh' das immer nicht. > Wurde doch nun schon empfohlen, was zu tun sei. Man lese. Die Transistoren müssen in Ordnung sein, denn sie wurden gegen brandneue getauscht in der Verzweiflung… Schaltplan wurde ja dann mangels meine Kompetenz doch nicht gewünscht sondern nur Bilder…
.● Des|ntegrator ●. schrieb: > Brandneue. Woher? Reichelt. Ersatztypen versteht sich. BD 175 und 176. Klas die Usat ist bisschen anders und der hFE auch. Aber näher bin ich dem ganzen nicht gekommen. Ich habe übrigens erst alle Kondensatoren ersetzt ->Problem blieb bestehen, dann die Transistoren-> Strom unverändert gleiches Problem. Also die neuen Typen sind ehr nicht das Problem. Den BD132 habe ich gegen ein neues Exemplar getauscht die gabs noch und die BC548A gibts auch noch. Hier habe ich auch penibel drauf geschaut dass es wieder -A werden denn die -B und -C haben ganz andere hFE
Simon A. schrieb: > Schaltplan wurde ja dann > mangels meine Kompetenz doch nicht gewünscht Du meinst, das einer hier das machen soll? So haben wir aber nicht gewettet. Die eigentliche Endstufe ist ja nicht so das Problem, aber die Schaltung um den extra Trimmer, den zweiten BC548 und den extra Transistor auf Kühlblech könntest du ruhig mal rauszeichnen. Und wenn du schon dabei bist, gleich das ganze Board. Das sind wirklich nicht viele Bauteile.
:
Bearbeitet durch User
Axel R. schrieb: > Gibt es denn jetzt schon einen Schaltplan? Anbei mal ein Entwurf. Im Zug skizziert und der Smartphonebildschirm ist klein, also sind möglicherweise Fehler drin und diverse Werte fehlen. Simon A. schrieb: > pdate: ich habe nun ALLE Transistoren und Kondensatoren auf der Platine > getauscht (Verzweiflungstat) und immernoch wird ein Transistor in der > Vorstufe und ein Widerstand kochheiß. Wie hoch ist denn die Spannung über dem Widerstand? Simon A. schrieb: > Den AP der Endstufe habe ich am Poti so eingestellt, dass so wenig wie > möglich Strom fließt bei so wenig wie möglich Verzerrung. Wie hat man das denn gemessen und wie hoch ist die Spannung über 1 Ohm Widerständen an den Endtransistoren. Simon A. schrieb: > Die Transistoren müssen in Ordnung sein, denn sie wurden gegen > brandneue getauscht Das ist erst mal ne bloße Behauptung.
:
Bearbeitet durch User
Solche Schaltungen neigen zum Schwingen. Dreh mal den Eingangstrimmer auf einen höheren Wert und berichte. Ist den die Ausgangsspanung der Endstufe ca. UB/2 ???? Gruß HolgerR
Holger R. schrieb: > Solche Schaltungen neigen zum Schwingen. Wenn das hier: > https://www.mikrocontroller.net/attachment/693305/Orla_Schaltplan_Entwurf.jpg die Schaltung ist, ist das sehr wahrscheinlich. Es fehlt nämlich das hier: https://www.startpage.com/do/dsearch?q=boucherot Und gammlige Einstellregler, können eine Endstufe auch sehr leicht hochgehen lassen. ☺
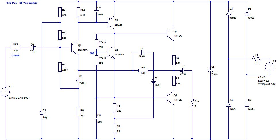
Sooo. Es hat berufsbedingt ein paar Tage gedauert, aber hier ist meine Version eines Schaltplans zu der Orgel. Ich habe versucht ihn so gut es geht zu sortieren, aber ich bin nicht so bewandert mit alten Verstärkerschaltungen, daher sehe es man mir nach falls das ein oder andere etwas deplatziert wirkt. Vor dem Koppel-C des Lautsprechers messe ich exakt Ub/2. Die Spannung über den mega heißen R (der 210 Öhmer hier R4) beträgt 15,5V. Den einen Trimmer der da im Basisstrang liegt, habe ich ersetzt, der andere sollte ja keinerlei Bewandtnis für das Problem haben (ich hatte auch nur noch einen da). Danke schonmal!
Simon A. schrieb: > aber hier ist meine > Version eines Schaltplans zu der Orgel. Das ist nicht richtig. Q1 geht sicher nicht mit der Basis an die + Schiene sondern an den Kollektor von Q3. Der Kollektor von Q3 geht dann an den Kollektor von Q5. Zurück zum Zeichenbrett, bitte.
In einer Zuleitung des Gleichrichters liegt die Schmelzsicherung, die Gleichspannung geht direkt an die Steckerleiste und wird dort einer externen Baugruppe zur Verfügung gestellt. Die Polarität des Ausgangs-Koppelelkos ist wahrscheinlich falsch herum. Der Treibertransistor BD136 hat einen geteilten Arbeitswiderstand am Collector, die 220 und 82 Ohm liegen in Reihe. An deren mittleren Verbindungspunkt liegt der Elko zum Endstufenausgang (noch vor dem Lautsprecher-Elko). Diese Schaltungstechnik nennt sich Bootstrapping. Das Ruhestrom-Poti ist mit seinen drei Anschlüssen jeweils hart mit einem Anschluss des BC548A verbunden. Dessen Collector gehört also an den Collector des Treibers BD1... Der Wert des Eingangspotis ist nicht 500 Ohm, sondern 100 Kiloohm.
Lautsprecher-Auskoppel-Kondensator ist sicher falsch herum, Pluspol liegt an den niederohmigen Emitterwiderständen der Endstufe.
Die Endtransistoren sind original einhundertdreissig und xx, nicht 170 und xx.
Der gesamte Verstärker ist gleichstromgekoppelt. Es muss eine ohmische Verbindung bis zurück zum Eingangstransistor geben, damit sich am Ausgang U/2 ergibt.
Genug erstmal für heute 😄 die Endtransis sind original "hundertdreissiger" nicht "hundertsiebziger". Die Verzinnung der Randkontaktleiste macht mit Sicherheit Kontaktprobleme. Vom Minuspol des Ladeelkos gehört sich eine direkte Drahtbrücke zum "Minuspol" des Endstufenpärchens. Der Ausgangswechselstrom fliesst sonst über die Masseleiterbahn nahe des Eingangstransistors, ergibt Schwingneigung.
Heinrich K. schrieb: > Die Endtransistoren sind original einhundertdreissig und xx, nicht 170 > und xx. Lies halt mal: ich hatte die originalen wegen Verdacht auf defekt ausgetauscht gegen die bestmöglich ähnlichen Typen. >C8 hat wahrscheinlich nur 10 Nanofarad, nicht 100. Nein hat er nicht. Er hat 100nF, außer jemand vor mir hat nen anderen reingelötet... >Der Wert des Eingangspotis ist nicht 500 Ohm, sondern 100 Kiloohm. Eingestellt auf 500Ohm... Rest war leider der Übertragung von Papier auf digitale Schaltplan geschuldet.
Der Trimmer ist 100k und wird in Schaltplänen auch so angegeben. Die Transistoren sind original 130er, nicht 170er. Natürlich kannst Du malen, was Du willst. Die Handelsmarke ist aber Orla, nicht "Ora", wie Du das im Titel und Startpost schreibst. Kann man natürlich machen.
Heinrich K. schrieb: > Der Trimmer ist 100k und wird in Schaltplänen auch so angegeben. Die > Transistoren sind original 130er, nicht 170er. > > Natürlich kannst Du malen, was Du willst. > > Die Handelsmarke ist aber Orla, nicht "Ora", wie Du das im Titel und > Startpost schreibst. Kann man natürlich machen. Na wenn du nen Schaltplan hast, dann war die Arbeit ja für die Katz.
Simon A. schrieb: > Vor dem Koppel-C des Lautsprechers messe ich exakt Ub/2. > Die Spannung über den mega heißen R (der 210 Öhmer hier R4) beträgt > 15,5V. 15V über R4 sollte nicht sein, seine beiden Seiten sollten sich nahe Ub/2 bewegen. Ist die linke Seite vom R4 sehr hoch oder sehr tief?
Uwe schrieb: > Simon A. schrieb: >> Vor dem Koppel-C des Lautsprechers messe ich exakt Ub/2. >> Die Spannung über den mega heißen R (der 210 Öhmer hier R4) beträgt >> 15,5V. > > 15V über R4 sollte nicht sein, seine beiden Seiten sollten sich nahe > Ub/2 bewegen. Ist die linke Seite vom R4 sehr hoch oder sehr tief? Danke für die konstruktive Hilfe. Am R4 habe ich jetzt bei erneutem Messen und kalter Schaltung sogar 20V auf der im Plan linken Seite gemessen, auf der rechten 5,7V. Nach Masse…
:
Bearbeitet durch User
Dann vom Eingangstransistor alle drei Spannungen, jeweils nach Masse, messen. Hilfreich wäre glaub ich noch ein Schaltplan Update, in der Bleistiftskizze seh ich R4 nicht, aber insgesamt macht die Skizze einen stimmigeren Eindruck als das Kicad-Bild. Und dann alle Spannungen in den Schaltplan schreiben, wahrscheinlich wird's dann spontan klar :-)
:
Bearbeitet durch User
Uwe schrieb: > Dann vom Eingangstransistor alle drei Spannungen, jeweils nach Masse, > messen. C: 39,3V B: 22,9V E: 22,5V
Sieht nicht so verkehrt aus. Dann nächste Runde mit aktuellem Plan und weiteren Spannungen (sorry, hatte das oben erst später ergänzt)
Uwe schrieb: > Sieht nicht so verkehrt aus. Dann nächste Runde mit aktuellem Plan und > weiteren Spannungen (sorry, hatte das oben erst später ergänzt) Kein Problem. Ich bin froh wenn mir jemand hilft. Hab ja jetzt auch schon ein paar Beine gestellt außversehen :/. ... Ich hab mich noch mal dran gesetzt:
Simon A. schrieb: > auf der rechten 5,7V Dann zieht irgendwas die rechte Seite runter. In Frage kommen: - (defekter) C2 mit Lautsprecher - defekter Q2, weil bei 20 V an der Basis sollte der nicht aufmachen - (defekter) C3, wobei dann über R3 auch nennenswert Strom fließt Bei 15 V über R4 und 210 Ohm reden wir von ca. 70 mA. Das ergibt rund 1 W Verlustleistung an R4. Da sollte der langsam schwarz werden und man verbrennt sich den Finger dran.
Rick schrieb: > Simon A. schrieb: >> auf der rechten 5,7V > Dann zieht irgendwas die rechte Seite runter. > In Frage kommen: > - (defekter) C2 mit Lautsprecher > - defekter Q2, weil bei 20 V an der Basis sollte der nicht aufmachen > - (defekter) C3, wobei dann über R3 auch nennenswert Strom fließt > > Bei 15 V über R4 und 210 Ohm reden wir von ca. 70 mA. Das ergibt rund 1 > W Verlustleistung an R4. Da sollte der langsam schwarz werden und man > verbrennt sich den Finger dran. verbrannter Finger positiv. C2 ist neu, Lautsprecher war beim Messen nicht angeschlossen Q2 ist auch neu und wäre dann erst im Laufe der Prozedur kaputt gegangen, hier möchte ich nochmal drauf verweisen, dass ich die Transistoren gegen Ersatztypen getauscht habe... Es sind BD235 und BD236 drin gewesen... C3 ist auch neu :/ Sorry ich will deine Vorschläge nicht dementieren, aber das ist der Stand der Bastelei.
Die Spannungen sehen für mich stimmig aus, auch dass R4 warm wird ist bei der beobachteten Auslegung "normal". Works as designed. Was ist die Beanstandung? Die fliegende Sicherung erklären diese Spannungen nicht. Wieviel Strom fließt am Netzteil, wenn man den Einsteller auf Minimumstrom einstellt? Und auf wieviel Strom stellst du den dann ein?
Uwe schrieb: > Hilfreich wäre glaub ich noch ein Schaltplan Update, Der Schaltplan ist Schrott. Das der Trimmer für den Ruhestrom über E und C vom BC548 liegt und B am Abgriff des Trimmers., sieht man meiner Meinung nach eindeutig. > in der > Bleistiftskizze seh ich R4 nicht, aber insgesamt macht die Skizze einen > stimmigeren Eindruck als das Kicad-Bild. Vermutlich ist das der in meiner Skizze mit 330 Ohm bezeichnete Widerstand. Die Farben sind halt vom Foto aus schlecht bestimmbar. In dem Bereich stimmt aber sein Schaltplan auch nicht. Es hätte ja mal gereicht, meine Skizze zu überprüfen und für die Bauteile die tatsächlichen Werte anzugeben. Außerdem sehe ich noch nirgendwo die Versorgungsspannung, noch den Ruhestrom (Spannung über R1 bzw.R2 messen) der Endstufe. Es scheint, daß das mal wieder so einen Thread gibt, der mangels Infos im Sande verläuft.
Anderer Gedanke: Das ist nicht zufällig ein Import aus 110V-Gegenden? Kein Spaß, wir hatten sowas schon im Reparaturcafé, und etwas gebraucht um's zu sehen ;-)
Sorry, übersehen: 17V an R6 mit 33 Ohm kann nicht gehn ohne Rauch
Die neue Version vom Schaltplan stimmt auch nicht. C von Q3 liegt an B von Q1, E von Q3 liegt an B von Q2.
:
Bearbeitet durch User
Uwe schrieb: > Sorry, übersehen: 17V an R6 mit 33 Ohm kann nicht gehn ohne Rauch Kann auch nicht sein, wenn R7 180k hat.
Ich seh zwei Möglichkeiten: R6 hochohmig, oder R6 kalte Lötstelle oder Leiterbahn gebrochen, oder falsch gemessen.
Uwe schrieb: > Die Spannungen sehen für mich stimmig aus, auch dass R4 warm wird ist > bei der beobachteten Auslegung "normal". Works as designed. Was ist die > Beanstandung? Die fliegende Sicherung erklären diese Spannungen nicht. > Wieviel Strom fließt am Netzteil, wenn man den Einsteller auf > Minimumstrom einstellt? Und auf wieviel Strom stellst du den dann ein? Die Beanstandung ist ein sehr sehr heißer Widerstand der auch schon leicht dunkel wird und ein sehr sehr heißer BD132. Den Trimmer hab ich so eingestellt das der Strom minimal ist und dabei der Verstärker gerade so nicht verzerrt (1kHz Sinus am Eingang und am Ausgang das Oszi und den Spektrumanalysator). Es fließt dann ein Ruhestrom von 75mA solange kein Eingangssignal dran ist. Der Strom steigt dann mit dem Sinus auf 100mA. Minimum fließen 60mA aber da hört man sogar das der Verstärker verzerrt. Ich gehe die Tage wohl nochmal in Ruhe an den Schaltplan. Ich kann selbst nicht glauben wie viele Fehler drin sein sollen.
Uwe schrieb: > Anderer Gedanke: Das ist nicht zufällig ein Import aus 110V-Gegenden? > Kein Spaß, wir hatten sowas schon im Reparaturcafé, und etwas gebraucht > um's zu sehen ;-) Ich hatte den Verdacht auch aber ehr in Richtung verstelltem Spannungsumschalter. Den gibts aber nicht, der Trafo hat nur eine Primärwicklung ohne Anzapfungen, das Gerät hat einen Schukostecker. Mehr Indizien für 230V gibts erst mal nicht, da das Teil kein Typenschild hat.
Aber noch 'was: wenn der Verstärker 75mA zieht, aber bei 180V am Eingang schon 200mA, dann fließen deutlich über 100mA woanders hin. Ich würde mal den 180V-Fall messen, also Spannungen und wenn die plausibel sind (um die 30V Versorgung und um die 15V am Ausgang), dann die Ströme. Aktuell passen die Aussagen nicht zusammen, oder ich hab's falsch verstanden.
Sorry, vielleicht Fehlannahme meinerseits. Sind die 40V Betriebsspannung "offiziell", oder haben die sich einfach so ergeben?
Uwe schrieb: > Sorry, vielleicht Fehlannahme meinerseits. Sind die 40V Betriebsspannung > "offiziell", oder haben die sich einfach so ergeben? Offiziell ist da leider in Ermangelung jedweder technischen Daten garnix. Das hab ich anfangs mal gemessen. Könnte natürlich sein das der Trafo nen Windungsschluss hat… das lässt sich schwer rausfinden.
Nö. Alles sekundärseitige vom Trafo abklemmen, 230V primär anlegen und schauen ob etwas warm wird. Oder gibt's eine primärseitige Sicherung?
Uwe schrieb: > Nö. Alles sekundärseitige vom Trafo abklemmen, 230V primär anlegen und > schauen ob etwas warm wird. Oder gibt's eine primärseitige Sicherung? Die gibts. Aber ohne Sollwert Angabe. Also wer weiß was im Laufe der Jahre da vielleicht reingewandert ist
Simon A. schrieb: > Dreht man nun aber die Eingangsspannung langsam hoch, so hält die > Sicherung, wobei der Sicherungsnennstrom schon bei 180V fließt Ist "die Sicherung" die 200mA vor dem Gleichrichter oder die primärseitige? Wenn die primärseitige intakt bleibt und der Trafo wird bei 230V nicht warm, ist das Thema Windungsschluss vom Tisch. Dann ist die nächste Frage, wieviel Versorgungsspannung für die Verstärkerplatine ist normal. Also bei 230V (ohne Verstärkerplatine) im AC-Bereich messen. Und dann mit dieser Spannung, wenn sie plausibel ist, nochmal den Labornetzteil-Versuch mit dem Verstärker machen. Also mit besserem Schaltplan die einzelnen Spannungen notieren. So langsam glaub ich an die Idee, dass jemand den Widerstand falsch getauscht hat.
Bitte den Schaltplan noch mal aktualisierten und Ohm bitte durch R ersetzen oder gleich weglassen. Dieses 330hm für 33 und 2100hm für 210 ist ja furchtbar zu lesen. Dann R3 R4 R6 einseitig auslöten und messen, 70mA durch R4 macht keinen Sinn, mit so viel Ib wäre Q2 in der Sättigung. Dann die mV Spannungsabfall an R1 und R2 messen, damit man die Emitterströme kennt.
Guter Punkt mit dem IB vom Q2. Wieviel braucht der? Kann mir vorstellen, dass einerseits bei hohen Frequenzen die Kapazitäten in Q2 relevant werden, und bei sagen wir 4 Ohm Lautsprecher und 40V da mal kurz 10A am Ausgang fließen. Bei Stromverstärkung 100 würde es 100mA Basisstrom brauchen, kenn die Werte des Transistors nicht.
Beitrag #8029208 wurde vom Autor gelöscht.
Wolf17 schrieb: > Dann R3 R4 R6 einseitig auslöten und messen, 70mA durch R4 macht keinen > Sinn, mit so viel Ib wäre Q2 in der Sättigung. Den Schaltplan hat der OP ja inzwischen geändert. R4/R3 bilden einen Spannungsteiler, zu dem die gemessenen Spannungen an R4 überhaupt nicht passen. Der Ib ist dann in Wirklichkeit auch gar nicht 70 mA.
Rolf schrieb: > Den Schaltplan hat der OP ja inzwischen geändert. Trotzdem stimmt er nicht, lies den Thread. > R4/R3 bilden einen > Spannungsteiler, zu dem die gemessenen Spannungen an R4 überhaupt nicht > passen. Der Ib ist dann in Wirklichkeit auch gar nicht 70 mA. Die gemessenen Spannungen werden schon stimmen, der gezeichnete Schaltplan aber nicht. Z.B. gibt es den Knoten Emitter Q3 mit R4 nicht.
Michael L. schrieb: > ... Spannungen werden schon stimmen, der gezeichnete > Schaltplan aber nicht. Z.B. gibt es den Knoten Emitter Q3 mit R4 nicht. Und der Kollektor von Q3 geht sicherlich zur Basis von Q1 statt zu dessen Kollektor. Ohne oder mit falschem Plan wird es kaum zielführende Tipps geben, höchstens irgendwann einen Zufallstreffer. Bernhard
:
Bearbeitet durch User
Hat die Fotos der Platine schon mal jemand in die KI gestopft, zusammen mit der Aufgabe, den Schaltplan zu zeichnen (oder eine Netzliste)?
Uwe schrieb: > Hat die Fotos der Platine schon mal jemand in die KI gestopft, zusammen > mit der Aufgabe, den Schaltplan zu zeichnen (oder eine Netzliste)? Ich hatte das zwischenzeitlich probiert, aber da kommt nur bullshit raus. Ich habe mich heute noch mal hingesetzt. Ich hoffe jetzt wirklich da sind keine Fehler mehr drinne, sonst geb ich auf. Alle R habe ich gemessen diese sind identisch mit ihrem Farbcode ±Toleranz. Wie gesagt sind alle C neu und alle Transistoren. Ersatzweiße wurde der BD175 und 176 statt den originalen Endstufentransistoren eingebaut. Das hat aber am gesamten Problem nix geändert. Die Schaltung wurde auch mit neuen C und alten Transistoren getestet mit exakt gleichem Verhalten. Die Trimmer sind gereinigt, geprüft und oke, da habe ich eine Kennlinie geschrieben während ich gedreht habe im ausgebauten Zustand, keine Abbrecher und keine Sprünge. Ich habe auch noch mal meine Schaltplanvorstufe mit angehängt. Die Spannungen habe ich nochmal kontrolliert, diese stimmen, gehören aber natürlich zu den Bauteilen nicht zu den Knoten (die falsch waren). Danke an alle die noch die Nerven behalten haben. Ich habe irgendwie viel gepfuscht, bin selbst erschrocken über das Unkönnen. Das kommt davon wenn man alles so zwischen Tür und Angel macht.
:
Bearbeitet durch User
Michael L. schrieb: > Rolf schrieb: >> Den Schaltplan hat der OP ja inzwischen geändert. > > Trotzdem stimmt er nicht, lies den Thread. Lies, auf was ich geantwortet hatte. Und was ich nicht gesagt hatte. > Die gemessenen Spannungen werden schon stimmen, der gezeichnete > Schaltplan aber nicht. Z.B. gibt es den Knoten Emitter Q3 mit R4 nicht. In der neuesten Schaltplanversion ist dieser Knoten immer noch drin ...
Simon A. schrieb: > Genauso hab ich das gemacht. Im Verstärker sind keine defekten > Kondensatoren (auch Ladeelko ist zwar nicht perfekt aber noch oke), > hatte alle einseitig ausgelötet (zum richtigen Messen) und das Problem > bleibt bestehen. Habe den Verstärkerteil alleine am Netzteil… Simon A. schrieb: > Wie gesagt sind alle C neu Diesen alten Gurken von SUNTAN traue ich nicht. Vor allem dem Siebelko. Ist der wirklich neu oder aus der Bastelkiste? Die Endstufe müsste um die 3W liefern. Die 200mA Sicherung ist da etwas kurz gegriffen. Schon wegen dem dicken Elko.
Ich sehe folgende Fragen zu klären: - Warum liegen an den 33 Ohm 17V an. Das passt nicht zur Physik. 17*17/33 wären 9W, das würde glühen. Nochmal messen, Spannung, Strom, Widerstand, Leistung ausrechnen. - Wie hoch ist die Versorgungsspannung im geplanten Betrieb (also 230V Netzspannung)? - Spannungen bei geplanter Versorgungsspannung messen und in den Schaltplan schreiben. - Bleibt die Sicherung drin, wenn man probehalber R4 um zB Faktor 5 vergrößert?
Simon A. schrieb: > Uwe schrieb: >> Hat die Fotos der Platine schon mal jemand in die KI gestopft, zusammen >> mit der Aufgabe, den Schaltplan zu zeichnen (oder eine Netzliste)? > > Ich hatte das zwischenzeitlich probiert, aber da kommt nur bullshit > raus. Im Anhang das, was ChatGPT draus macht. Zumindest identifiziert der das zutreffend als Audio-Mono-Endstufe. Oliver
Das sieht doch schon viel besser aus. Der Kondensator 2,2 µF am Eingang (C9?) fehlt noch. R4 hat tatsächlich 210 Ohm? (ist kein Wert der E24-Normreihe) Bernhard
Rolf schrieb: > Michael L. schrieb: >> Rolf schrieb: >>> Den Schaltplan hat der OP ja inzwischen geändert. >> >> Trotzdem stimmt er nicht, lies den Thread. > > Lies, auf was ich geantwortet hatte. Und was ich nicht gesagt hatte. > >> Die gemessenen Spannungen werden schon stimmen, der gezeichnete >> Schaltplan aber nicht. Z.B. gibt es den Knoten Emitter Q3 mit R4 nicht. > > In der neuesten Schaltplanversion ist dieser Knoten immer noch drin ... Also es mag sein das ich jetzt nichts mehr peile, aber das ist doch exakt die hier markierte Leiterbahn...
ChatGPT hat nochmal nachgebessert, ich muß aber bis 22:54 auf den neuen Schaltplan warten, da das Tokenlimit erschöpft ist. Oliver
Und jetzt bitte noch die Spannungswerte in den Schaltplan eintragen, ggf. neu messen: > Dann die mV Spannungsabfall an R1 und R2 messen, damit man die > Emitterströme kennt. > 17V an R6 mit 33 Ohm kann nicht gehn ohne Rauch Wenn am Knoten tatsächlich 17V anliegen, dann bitte die Spannungsdifferenz direkt an den Widerstandsdrähten messen. Und bitte gleich die Widerstandsströme berechnen und eintragen. Das erleichtert die Plausibilitätskontrolle an den Knoten. Zusätzlich empfehle ich die Platinenunterseite mit Spiritus und Bürste zu reinigen. Und dann optisch auf Risse zu untersuchen. Im Schaltplan fehlt der +Ub Anschluss. Was versorgt der extern bei welchem Strom? Notfalls die Leiterbahn schlitzen, 0R1 darüber löten und mit Drähten die Differenz extern messen.
Bernhard schrieb: > Das sieht doch schon viel besser aus. > > Der Kondensator 2,2 µF am Eingang (C9?) fehlt noch. > R4 hat tatsächlich 210 Ohm? (ist kein Wert der E24-Normreihe) > > Bernhard Ah Mist, ja der fehlt in der Tat noch. ROT-BRAUN-BRAUN-GOLD würde ich sagen. Und messen.
Anbei noch der Text mit der Beschreibung der Schaltung von ChatGPT. Oliver
>> Wie gesagt sind alle C neu > > Diesen alten Gurken von SUNTAN traue ich nicht. > Vor allem dem Siebelko. > Ist der wirklich neu oder aus der Bastelkiste? > > Die Endstufe müsste um die 3W liefern. > Die 200mA Sicherung ist da etwas kurz gegriffen. > Schon wegen dem dicken Elko. Kondensatoren wurden bei Reichelt, hier Lagerdauer unbekannt, bestellt, drei Tage Postweg, ein Tag daheim, eingelötet. Älter sind sie nicht. Und gemessen auch OK. Habe die auch auf Nennspannung aufgeladen vor dem Einbau und den Strom kontrolliert. Da hatte ich mal schlechte Erfahrungen gemacht...
Simon A. schrieb: > Bernhard schrieb: >> Das sieht doch schon viel besser aus. >> >> Der Kondensator 2,2 µF am Eingang (C9?) fehlt noch. >> R4 hat tatsächlich 210 Ohm? (ist kein Wert der E24-Normreihe) >> >> Bernhard > > Ah Mist, ja der fehlt in der Tat noch. > > ROT-BRAUN-BRAUN-GOLD würde ich sagen. Und messen. Möglich wäre natürlich auch ROT-ROT-BRAUN-GOLD und dann ±11 Ohm, käme mit dem Messen auch noch hin. Der Widerstand wechselt leider aufgrund der massigen Hitzeentwicklung schon langsam die Farbe, daher evtl nicht mehr naturgetreu
:
Bearbeitet durch User
> Im Schaltplan fehlt der +Ub Anschluss. Was versorgt der extern bei > welchem Strom? Notfalls die Leiterbahn schlitzen, 0R1 darüber löten und > mit Drähten die Differenz extern messen. Der versorgt die Rhythmusplatine, aber die ist ja momentan nicht angeschlossen und das Fehlerbild ist gleich.
Oliver S. schrieb: > Im Anhang das, was ChatGPT draus macht. Lass es bitte bleiben. Das geht ja schon mit großen Blödsinn bei der Stromversorgung los. > Zumindest identifiziert der das > zutreffend als Audio-Mono-Endstufe. Ach. Das wusste der TO auch schon ohne GPT.
Simon A. schrieb: >> Im Schaltplan fehlt der +Ub Anschluss. Was versorgt der > Der versorgt die Rhythmusplatine, aber die ist ja momentan nicht > angeschlossen und das Fehlerbild ist gleich. Der Verbindungsdraht ist auf seinem gesamten Verlauf einsehbar und geht nirgendwo sonst hin? Sonst mal Spannung anlegen und Strom messen.
Im zweiten Schaltplan mit den eingetragenen Spannungswerten liegt am Ausgang 20,8 Volt an. Der neu bestückte Elko zwischen den Kühlkörpern, der den Lautsprecher ankoppelt, ist mit 16 Volt Spannungsfestigkeit zu knapp bemessen. Die Gleichspannung liegt dauerhaft über dem Elko alleine an, nicht über dem Lautsprecher. Wenn der Elko durchschlägt ist der Lautsprecher hin. Der Widerstandswert des köchelnden Widerstands ist nominell 220, nicht 210 Ohm. Auf den Lautsprechern finden sich recht häufig Angaben über Leistung und Impedanz. Für 4 Ohm wäre der Auskoppelelko mit 220uF etwas knapp bemessen. Wahrscheinlich, auch aufgrund der hohen Betriebsspannung, ist die Nennimpedanz des Lautsprechers höher.
Wenn die Betriebsspannung 40 V beträgt, ist die Ruhespannung zwischen den Endstufentransistoren ca. 20 V. Dann ist der Strom durch R3 und R4: I = (Ub / 2) / (R3 + R4) = (40 V / 2) / (220 Ω + 82 Ω) = 20 V / 302 Ω = 66 mA. Die Verlustleistung in R3 ist dabei: P = I² * R = (66 mA)² * 220 Ω = 0,96 W. Dass R3 sehr heiß wird, ist also normal. Der gleiche Strom fließt auch durch Q5. Die Verlustleistung in Q5 ist dabei: P = U * I = 20 V * 66 mA = 1,3 W. Dass Q5 sehr heiß wird, ist also auch normal. Der Strom durch Q5, R3 und R4 fließt auch durch Q3 (BC848A). Bei 66 mA ist dessen Stromverstärkung ziemlich unbekannt und er wird warm. Eigentlich soll der die Temperatur der beiden Endstufentransistoren annehmen. Bei einer Aussteuerung von Us = 16 V (Uss = 32 V) und Lastwiderstand R = 8 Ω muss die Endstufe mindestens 2 A liefern können. Bei max. 66 mA Basisstrom muss die Verstärkung der Endstufentransistoren bei Ic = 2 A mindestens 2 A / 66 mA = 30 sein. Das können weder BD175/176 noch BD233/234 leisten. Außerdem sind deren Kühlkörper wahrscheinlich viel zu klein. Fazit: Der NF-Verstärker ist nicht für eine Betriebsspannung von 40 V ausgelegt, eher für 20 V. Dazu passt auch die zu niedrige Spannungsfestigkeit mancher Kondensatoren, was Heinrich K. oben angemerkt hat. Bernhard
:
Bearbeitet durch User
> Der Verbindungsdraht ist auf seinem gesamten Verlauf einsehbar und geht > nirgendwo sonst hin? Sonst mal Spannung anlegen und Strom messen. Die Platine ist ja nicht in ihrem Sockel und daher geht da garnix weg. Ich lege ja aus dem Labornetzteil 40V am Glättungselko an.
> Fazit: Der NF-Verstärker ist nicht für eine Betriebsspannung von 40 V > ausgelegt, eher für 20 V. Dazu passt auch die zu niedrige > Spannungsfestigkeit mancher Kondensatoren, was Heinrich K. oben > angemerkt hat. > > Bernhard Also die Kondensatoren waren im Originalzustand teilweise ehr noch niedriger von der Spannungsfestigkeit. Da habe ich schon teilweise höhere mangels anderer Typen genommen. Der LS hat interessanterweise aber 4 Ohm das steht drauf :/ Die zu-hohe-Spannung-Theorie ist mir auch immernoch im Hinterkopf. Aber wie könnte es dazu gekommen sein. Wie gesagt der Trafo hat Primär keine Anzapfungen. Ich habe auch noch mal getestet. Wenn ich die Platine mit dem Originalen Trafo versorge dann habe ich am Glättungselko 39,5V. Also hab ich mir das auch nicht ausgedacht…
Bei 180V AC oder bei 230V? Und fließen dann 75mA oder 200mA über die Sicherung?
:
Bearbeitet durch User
Uwe schrieb: > Bei 180V AC oder bei 230V? 230V Input. Was mich auch immernoch wundert ist die fliegende Sicherung beim Einschalten. Aber auch das wäre durch zu hohe Eingangsspannung ja auch erklärbar, da zieht der Ladeelko halt kurzzeitig mehr.
Uwe schrieb: > Bei 180V AC oder bei 230V? > > Und fließen dann 75mA oder 200mA über die Sicherung? ~100mA. Ohne irgendwas anderes. Nur die Platine. Gibts das, das der Strom AC-Seitig höher ist als DC-Seitig
Simon A. schrieb: > wobei der Sicherungsnennstrom schon bei 180V fließt Wenn das so gemeint ist, dass bei 180V AC schon 200mA DC fließen, dann ist es nicht verwunderlich, dass 230V weit außerhalb des normalen ist für die Sicherung. Und dann der Einschaltpeak durch den Elko. Aber es war auch von 75mA die Rede, es ist etwas schwierig den Überblick zu bewahren;-)
Simon A. schrieb: > Gibts das, das der Strom AC-Seitig höher ist als DC-Seitig Ja. Extremfall: Unbelasteter Trafo. Ausgangsstrom ist 0, Eingangsstrom ist Blindstrom, der sich ergibt aus Primär Induktivität, Netzspannung und Netzfrequenz.
Uwe schrieb: > Simon A. schrieb: >> wobei der Sicherungsnennstrom schon bei 180V fließt > > Wenn das so gemeint ist, dass bei 180V AC schon 200mA DC fließen, dann > ist es nicht verwunderlich, dass 230V weit außerhalb des normalen ist > für die Sicherung. Und dann der Einschaltpeak durch den Elko. > > Aber es war auch von 75mA die Rede, es ist etwas schwierig den Überblick > zu bewahren;-) Das war ja auch mit der restlichen Elektronik. Jetzt ist nur die Verstärkerplatine gemeint. Die meiner Meinung nach immernoch zu viel zieht und nen Knall hat.
Naja, wenn ich die Schaltung zur Ruhestromeinstellung anschaue (RV2 mit Q3): Wenn der Schleifer von RV2 am unteren Anschlag (3) steht oder wenn er mal keinen Kontakt hat, fällt die Stufe komplett aus und Q3 sperrt. Q1 wird über Q5 eingeschaltet und Q2 wird über R3 + R4 eingeschaltet. Q1 und Q2 schließen die Versorgung kurz. C1 liefert dann sehr hohen Strom und irgendwann später löst F1 aus. Ob Q1 und Q2 das sicher überleben möchte ich anzweifeln. Das sieht eher nach Bastelschaltung aus, aber nicht nach berechneter Schaltung. Die Schaltung ist jedenfalls für eine Betriebsspannung von ca. 15 V und max. 1,5 A Laststrom, also Lastwiderstand mind. 8 Ω ausgelegt. Warum die höher versorgt wird, musst du den fragen, der das gemacht hat. Bernhard
:
Bearbeitet durch User
Mache mal ein Foto von dem Netzteil, oder Trafo. Und alle Halbleiter prüfen, auch den Gleichrichter. Irgendetwas läuft hier falsch. UB 40V finde ich auch seltsam hoch. Anbei mal eine Schaltung aus einem Fachbuch. Sind nur max 3W Ausgangsleistung. Deine wird wohl 5-8W leisten. Mit den 3Watt lag ich etwas zu niedrieg, sorry. An den Daten kann man aber abschätzen wo man liegt.
Bernhard schrieb: > Fazit: Der NF-Verstärker ist nicht für eine Betriebsspannung von 40 V > ausgelegt, eher für 20 V. Dazu passt auch die zu niedrige > Spannungsfestigkeit mancher Kondensatoren Und warum ist dann der Glättungskondensator ein 63V Typ und keiner für 50 oder 35V? Der Rest der Schaltung ist ja auch sparsam dimensioniert.
Wolf17 schrieb: > Bernhard schrieb: >> Fazit: Der NF-Verstärker ist nicht für eine Betriebsspannung von 40 V >> ausgelegt, eher für 20 V. Dazu passt auch die zu niedrige >> Spannungsfestigkeit mancher Kondensatoren > Und warum ist dann der Glättungskondensator ein 63V Typ und keiner für > 50 oder 35V? Der Rest der Schaltung ist ja auch sparsam dimensioniert. Der Glättungskondensator war einer mit 50V. Ich habe aber nur einen mit 63V bekommen
Thomas B. schrieb: > Mache mal ein Foto von dem Netzteil, oder Trafo. > Und alle Halbleiter prüfen, auch den Gleichrichter. > Irgendetwas läuft hier falsch. > UB 40V finde ich auch seltsam hoch. > > Anbei mal eine Schaltung aus einem Fachbuch. > Sind nur max 3W Ausgangsleistung. > Deine wird wohl 5-8W leisten. > Mit den 3Watt lag ich etwas zu niedrieg, sorry. > > An den Daten kann man aber abschätzen wo man liegt. Ich kann Morgen natürlich ein Bild vom Trafo machen. Aber dann siehst du nur „toll Trafo halt“ Den Gleichrichter hab ich auch schon mit dem Diodentest vom DMM durch. Der ist ok. Ich widerhole mich zwar aber ALLE ANDEREN HALBLEITER WURDEN BEREITS ERSETZT ZUM TESTEN.
:
Bearbeitet durch User
Wie sieht es denn mit den Kondensatorspannungen auf der auch mit 40V versorgten Rhythmusplatine aus? Irgendein Indiz, dass 40V zu hoch sein könnten?
Simon A. schrieb: > Gibts das, das der Strom AC-Seitig höher ist als DC-Seitig Ja, durch die Sicherung fliesst kein sinusförmiger Wechselstrom. Es sind viel kürzere, starke Nachlade-Impulse mit langen Pausen dazwischen. Der sogenannte Stromflußwinkel ist sehr klein, das ist diejenige Zeit, in der bei jeder Halbwelle der Ladeelko nachgeladen wird. Die üblichen Messgeräte sind aber auf sinusförmigen Wechselstrom ausgelegt. Nicht weiter darum kümmern, es handelt sich praktisch um einen Messfehler, weil das verwendete Amperemeter nicht dafür geeignet ist.
> Nicht weiter darum kümmern, es handelt sich praktisch um einen > Messfehler, weil das verwendete Amperemeter nicht dafür geeignet ist. Stimmt das macht natürlich Sinn. Dann ist das wohl leider nicht so wirklich TrueRMS. Teuer wars ja mal… das Keithley Model 2790 SourceMeter
Wolf17 schrieb: > Wie sieht es denn mit den Kondensatorspannungen auf der auch mit 40V > versorgten Rhythmusplatine aus? Irgendein Indiz, dass 40V zu hoch sein > könnten? Hab sie angeschaut, in der Spannungsversorgung liegen leider keine Kondensatoren. Die vorhandenen haben alle 16V Spannungsfestigkeit
Wohin führen die 40V auf der Rhythmusplatine? Spannungsregler? Operationsverstärker? Z-Diode? Kein einziger Elko? Etwas überraschend.
Die Verstärker-Schaltung habe ich nun doch mal in LTspice eingegeben. Falls jemand damit spielen will, z. B. mit dem Lastwiderstand, der Betriebsspannung oder der Ruhestrom-Einstellung, lege ich sie bei. LTspice kann auch Verlustleistung oder Effektiv-Strom anzeigen. Bernhard
Bitte melde dich an um einen Beitrag zu schreiben. Anmeldung ist kostenlos und dauert nur eine Minute.
Bestehender Account
Schon ein Account bei Google/GoogleMail? Keine Anmeldung erforderlich!
Mit Google-Account einloggen
Mit Google-Account einloggen
Noch kein Account? Hier anmelden.












