Forum: Mikrocontroller und Digitale Elektronik SHT11 an MEGA16 funktioniert nicht


von Timo (Gast)


Angehängte Dateien:

Lesenswert?

Hallo zusammen,

versuche mich nun schon seit einer Weile daran, einen SHT11 
(http://www.driesen-kern.de/downloads/dbsht1x7xdeutschdk0704.pdf) an 
einem MEGA16 ans laufen zu bringen. Gemäß Datenblatt müßte der Sensor 
das nach dem Erhalt eines Befehls die gewünschte Messung durchführen und 
DATA auf low ziehen wenn er diese beendet hat. Tut er aber nicht...

Vermute das der Sensor nen Defekt hat, denn die Übertragung ist ja 
eigentlich recht simpel.

Habe den Sensor wie in Beitrag "Erfahrungen mit SHT11 Sensor?" 
beschrieben mal durchgemessen. Ist demnach scheinbar in Ordnung.

Hat jemand einen funktionierenden C-Code, den er vieleicht selbst im 
Einsatz hat? Möglichst in ner Minimalausführung bei der ich nichts oder 
höchstens die beiden I/O-Pins umschreiben muß, um den Sensor mal testen 
zu können? Einfach um Klarheit zu haben ob der Sensor nun defekt ist 
oder meine Programmversuche Fehler haben. Die Codes die ich hier bisher 
gefunden habe, führten nicht zum Erfolg -> viel viel umschreiben.

Im Anhang ist ein Auszug aus meinem Aufbau. R2 ist ein Pull-Up, R1 ist 
zum Schutz von Sensor und uC vor ungeschickter Programmierung, MEGA16 
mit 4MHz.


Vielen Dank im voraus...

Timo

von Hans J. (hjm)


Lesenswert?

Hallo Timo,

sieh einmal hier: Beitrag "Lib für Sensirion SHT1x Sensor an AVR"
oder hier: Beitrag "sht11-Neuling"

Bei Sensirion gibt es auch Beispiel-Code

Grüße
Hans-Josef

von Stefan B. (stefan) Benutzerseite


Lesenswert?

Im MegaEIB Projekt sind Sourcen von Patrick Bernhart für die Ansteuerung 
eines SHT11 angegeben.

Im entsprechenden Schaltplan sind Pullups an beiden Leitungen (DATA, 
SCK) vorgesehen, statt nur an einer Leitung (DATA). Der Wert der Pullups 
ist 2,7K statt 10K. Der 10K Serienwiderstand fehlt. Es wird PORTF0 und 
PORTF1 an einem Atmega128 benutzt.

http://www.dehof.de/eib/DE/
http://www.dehof.de/eib/DE/atmel.htm

von Msp 4. (msp430_crew)


Lesenswert?

Poste doch mal deinen Code, dann kann man Fehler ausschließen, ansonsten 
ist es schwer Dir zu helfen. Ansonsten kann ich nur sagen die Sensirion 
Serie ist sehr robust -> hatte bis jetzt noch keine Probleme!

von Timo (Gast)


Angehängte Dateien:

Lesenswert?

Erstmal besten Dank für die zügigen Antworten.



@ Hans-josef Mennen & Msp 430_crew

Den Beispiel-Code für nen 80C51 von Sensirion kenne ich. Die libsht_0v2 
von Timo Dittmar (Beitrag "Lib für Sensirion SHT1x Sensor an AVR") kenne 
ich auch (bruht ebenfalls auf dem Sensirion-Code) und verwende diese.

In der libsht.h habe ich
1
/* SHT SCK and DATA Port and Pin definitions */
2
#define SHT_DATA_PORT PORTD 
3
#define SHT_SCK_PORT PORTD
4
#define SHT_DATA_DDR DDRD
5
#define SHT_SCK_DDR DDRD
6
#define SHT_DATA_PORT_PIN PIND
7
#define SHT_DATA_PIN PD6
8
#define SHT_SCK_PIN PD7

zu
1
/* SHT SCK and DATA Port and Pin definitions */
2
#define SHT_DATA_PORT PORTA 
3
#define SHT_SCK_PORT PORTA
4
#define SHT_DATA_DDR DDRA
5
#define SHT_SCK_DDR DDRA
6
#define SHT_DATA_PORT_PIN PINA
7
#define SHT_DATA_PIN PA2
8
#define SHT_SCK_PIN PA1

geändert.

Die main-Funktion (im Anhang) stammt aus dem Sensirion-Code und wurde 
entsprechend angepasst.



@ Stefan B.

Die exakte Größe der Pull-Ups sollte doch eigentlich relativ unkritisch 
sein und dienen doch lediglich dazu einem uC-Pin der als Eingang 
definiert ist, zu jedem Zeitpunkt einen absoluten Wert zu liefern.

Wozu soll ein Pull-Up an SCK gut sein? Ist doch permanent Ausgang am uC. 
Seite 2 von 
http://www.driesen-kern.de/downloads/dbsht1x7xdeutschdk0704.pdf sieht 
auch nur einen Pull-Up von 10k an DATA vor.

von Stefan B. (stefan) Benutzerseite


Lesenswert?

Ich bin von der grundsätzlichen TWI Beschreibung im Atmega16 Datenblatt 
ausgegangen (Datenblatt Figure 76 auf Seite 172). Dort sind zwei Pullups 
angegeben.

Auch wenn man den TWI per Software nachbildet, empfiehlt Atmel zwei 
Pullups (AVR 300: Software TWI Master Interface, Figure 4 auf Seite 3)

Der Wert der Pullups ist genaugenommen von der beabsichtigten 
Ubertragungsrate, der Versorgungsspannung und der Leitungskapazität der 
Busleitungen abhängig (Datenblatt Table 120 auf Seite 294).

Über 10K oder weniger (Atmel schreibt typ. 4,7K bei Vcc=5V) kann man 
reden. 10K ist für die Kommunikation mit dieser Art Sensor anscheinend 
ein gängiger Wert.

Add:

> Wozu soll ein Pull-Up an SCK gut sein? Ist doch permanent Ausgang am uC.

Soweit ich TWI verstehe (und das ist nicht viel), hat der Sensor die 
Möglichkeit SCK (bzw. SCL in Atmel Nomenklatur) auf low zu ziehen, wenn 
er mehr Zeit braucht. Damit wäre SCK am µC nicht nur als Ausgang zu 
betrachten... in der oben erwähnten AVR300 wird dies durch die Routine 
TWI_get_ack berücksichtigt.

von Dirk (Gast)


Lesenswert?

Moin,

bei mir funktioniert der SHT mit der Lib von Timo Dittmar einwandfrei.

Meinst Du das es eine gute Idee ist die Datenleitung mit 10 k zu ziehen 
und einen 10 k Serienwiderstand einzubauen?

Ich habe nur einen 4,7 k Pullup in der Datenleitung sonst nichts...

von Timo (Gast)


Lesenswert?

@ Stefan B.

Verstehe, so macht das natürlich Sinn. Da der Sensor ja allerding nur 
mit einem "ähnlichen" Protokoll arbeitet, halte ich einen den zweiten 
Pull-Up nicht für notwendig (siehe auch Dirks Beitrag). Probiere es 
gegebenfalls dennoch mal mit nem zweiten Pull-Up und tausche gegen 4,7k.



@ Dirk

Der 10k Serienwiderstand dient eigentlich nur zum Schutz von Sensor und 
uC vor ungeschickter Programierung (uC-Pin Ausgang 0V wärend DATA 5V 
oder umgekehrt).

Tausche meinen Pull-Up dann auch mal gegen 4,7k und entferne den 10k 
Serienwiderstand. Kannst Du Deine main-Funktion (oder Auszug) mit der Du 
die Lib von Timo Dittmar nutzt posten?

von Dirk (Gast)


Angehängte Dateien:

Lesenswert?

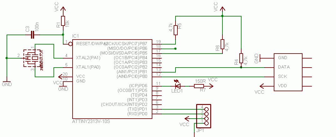
Hier ist die Schaltung

von Dirk (Gast)


Angehängte Dateien:

Lesenswert?

Und hier das Projekt.

Es handelt sich um einen kleinen Klimalogger mit einem Tiny 2313...

von Dirk S. (fusebit)


Angehängte Dateien:

Lesenswert?

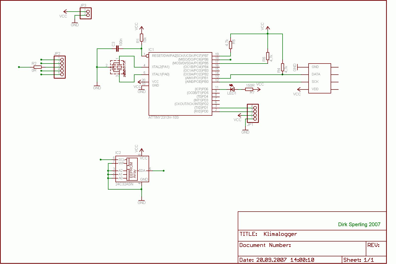
Hier mal der ganze, umfangreiche ;-), Schaltplan. Beim oberen habe ich 
irgendwie zu viel weggeschnitten...

von Timo (Gast)


Lesenswert?

Super! Das ist ja schonmal ganz informativ. Vermisse aber noch die 
main-Funktion. Finde kein include der libsht.h

von Dirk S. (fusebit)


Lesenswert?

Main ist die Klimalogger.c, so wie es im Makefile steht. Dort wird auch 
die sht-Libary eingebunden...

von Timo (Gast)


Lesenswert?

klimalogger.c und makefile fehlen dann scheinbar in dem zip.

von Dirk S. (fusebit)


Angehängte Dateien:

Lesenswert?

Wieso auch immer!?!?

Hier ist es nochmal mit :-)

von Timo (Gast)


Lesenswert?

Hallo Dirk,

hab nun inzwischen etwas mit Deinem Code gearbeitet. Bin aber leider 
noch immer nicht erfolgreicher.

Sehe ich das richtig, das ausschließlich mit
1
error= sht_measure(&daten, &error, 0);
2
temperatur=daten;
und
1
error= sht_measure(&daten, &error, 1);
2
feuchte=daten;
der Sensor auszulesen ist und die Werte anschließend in den Variablen 
"temperatur" und "feuchte" zur Verfügung stehen?

von Dirk S. (fusebit)


Lesenswert?

Jupp, den Rest macht ja die Lib. Die habe ich übrigens nur für den Tiny 
so stark auskommentiert, weil ich das Ganze sonst nicht in 2kB 
untergebracht hätte...

von Timo (Gast)


Lesenswert?

Das dachte ich mir schon... ;)

Erhalte vom Compiler noch folgende Warnung zu Zeile 20 und 26:
../main.c:20: warning: passing argument 1 of 'sht_measure' from 
incompatible pointer type

Muß mit dem Datentyp von "daten" zusammenhängen, aber brauch vieleicht 
ja garnicht beachtet zu werden. Der Inhalt der Variablen ist immer 0.

Hier ist mal meine main:
1
#include <avr/io.h>
2
#include "lcd.h"
3
#include "float2lcd.h"
4
#include "libsht.h"
5
6
7
int main(void) {
8
9
  lcd_init();
10
11
  lcd_data('O');
12
  lcd_data('K');
13
  lcd_data(' ');
14
15
  unsigned int feuchte, temperatur, daten;
16
  unsigned char error;
17
18
  while(1) {
19
20
    error = sht_measure(&daten, &error, 0);    //Zeile 20
21
    temperatur=daten;
22
23
    float_to_lcd(temperatur);
24
    lcd_data(' ');
25
      
26
    error = sht_measure(&daten, &error, 1);    //Zeile 26
27
    feuchte=daten;
28
29
    float_to_lcd(feuchte);
30
    lcd_data(' ');
31
32
  }
33
  
34
  return 0;
35
36
}

Noch ne Idee? Sollte der Sensor vieleicht doch defekt sein?

von Dirk S. (fusebit)


Lesenswert?

Deine Schaltung überprüfen.

Wie gesagt, bei mir funktioniert das einwandfrei. Die Compilerwarnung 
habe ich auch...

Hast Du die Beschaltung jetzt geändert?

Wie sieht denn Dein Code jetzt aus?

von Timo (Gast)


Lesenswert?

Beschaltung habe ich geändert... 10k Serienwiderstand raus... Pull-Up 
auf 4,7k...

Die main-Funktion habe ich ja eben gepostet, libsht.c und libsht.h aus 
Deinem Projekt übernommen und angepasst (PA1 für SCK, PA2 für DATA, 
etc). Also so:
1
/* SHT SCK and DATA Port and Pin definitions */
2
#define SHT_DATA_PORT PORTA
3
#define SHT_SCK_PORT PORTA
4
#define SHT_DATA_DDR DDRA
5
#define SHT_SCK_DDR DDRA
6
#define SHT_DATA_PORT_PIN PINA    //  ! the PINx register of the DATA Port ! 
7
#define SHT_DATA_PIN PA2
8
#define SHT_SCK_PIN PA1

von Dirk S. (fusebit)


Lesenswert?

Hast Du auch diesen Bereich angepasst?
1
/* Defining the CPU frequency for the additional delay loops */
2
#ifndef F_CPU
3
  #define F_CPU 2000000
4
#endif

von Timo (Gast)


Lesenswert?

Hab ich wohl übersehen... Ist jetzt aber auch geändert -> keine 
Verbesserung...

Zum verzweifeln...

von Stefan W. (wswbln)


Lesenswert?

...ganz ketzerische Frage:
Da Du den Port A benutzst: Hast Du AVCC und AGND angeschlossen?

von Timo (Gast)


Lesenswert?

Jop... Ist angeschlossen...

von Timo (Gast)


Angehängte Dateien:

Lesenswert?

So... Habe ein Programm 
(http://www-user.tu-chemnitz.de/~heha/viewzip.cgi/hs_freeware/sht11.zip/) 
gefunden, mit dem der SHT11 am LPT-Port ausgewertet werden kann... 
Sensor funktioniert...

Ist Port A am MEGA16 vieleicht aus irgendeinem anderen Grund nicht ohne 
weiteres voll verwendbar? Vieleicht änhlich wie Port C mit JTAG?

von Timo D. (tdittmar)


Lesenswert?

Hallo Timo,

hast du dem Thread zu meiner lib ganz gelesen und den "Patch" von 
rockclimber  eingebaut? In der lib wird habe ich leider vergessen den 
SCK Pin auch als Ausgang zu schalten.

Also entweder direkt bei deinen Ini Routinen den Pin als Ausgang setzen 
oder:

[..]
Also folgende Zeile in libsht.h ergänzt:
#define MAKE_SHT_SCK_PIN_OUTPUT SHT_SCK_DDR |= ( 1 << SHT_SCK_PIN)

und in libsht.c in der Funktion sht_softreset(void) folgende Zeile vorn
angefügt:
MAKE_SHT_SCK_PIN_OUTPUT;
[... Zitat rockclimber]


Grüße
von dem anderen Timo :-)

von Timo D. (tdittmar)


Lesenswert?

Hallo Timo,

habe mir mal dein Programm angesehen (allerdings nur den sht teil :-) 
und noch ein paar Fehler gefunden:

Du übergibst der sht_measure() Funktion einen uint daten. sht_measure 
verlangt aber einen Zeiger des Types sht_value.
Dieser Typ ist in der sht.h definiert und ist ein union aus einem float 
und einem uint.
Danach übergibst du Daten an Temperatur bzw Feuchte und gibst sie 
vermutlich mit float_to_lcd() aus. Da diese Funktion nicht in der 
klimalogger.zip Datei dabei ist kann ich nur spekulieren, dass diese 
Funktion einen float erwartet und diesen dann auf dem LCD ausgibst. Das 
kann nicht funktionieren, da die sht_measure() Funktion in dem union nur 
die Rohdaten als uint in p_sht_value.i zurückgibt.
Um die menschen lesbaren Werte zu erhalten muss die Funktion 
sht_raw_to_physical(sht_value *p_humidity ,sht_value *p_temperature) 
aufgerufen werden. Diese Funktion berechnett aus den rohdaten in 
*p_humidity und *p_temperature die physikalischen Werte. Diese stehen 
danach im float Teil (sht_value.f) der unions bereit. Die rohdaten 
werden dabei überschrieben.

Sorry für die vielen Fragen die sich durch den fehlenden Beispielcode 
und das gewöhnungsbedürftige Design der Bibliothek ergeben.


Grüße Timo

Zusammenfassung:
sht_measure(sht_value *p_sht_value, unsigned char *p_checksum, unsigned 
char mode)
liefert in p_sht_value.i die Rohdaten.

sht_raw_to_physical(sht_value *p_humidity ,sht_value *p_temperature)
berechnet aus Temperatur und Feuchte Rohdaten die echte Temperatur und 
die relative Luftfeuchte. Diese stehen dann in p_humidity.f  bzw. 
p_temperature.f als float Wert bereit.

von Timo (Gast)


Lesenswert?

Hallo auch Timo,      :)

den Patch von rockclimber hatte ich gelesen und auch eingebaut.

Die Funktion float_to_lcd() stammt von mir und gibt wie Du schon sehr 
richtig spekuliert hast, ein float auf einem LCD aus. Verkraftet auf 
Grund der C-Konventionen aber auch ein Integer.

Aber vielen Dank für die Erläuterung der Datentypen. Werde das gleich 
mal angehen und erstatte dann nochmal Meldung.  ;)


Gruß
Timo

Bitte melde dich an um einen Beitrag zu schreiben. Anmeldung ist kostenlos und dauert nur eine Minute.
Bestehender Account
Schon ein Account bei Google/GoogleMail? Keine Anmeldung erforderlich!
Mit Google-Account einloggen
Noch kein Account? Hier anmelden.