@Dirk Sicher kannst du dort 1% Widerstaende einsetzen , es kann allerdings sein das du je nach Toleranzlage denn einstellbereich des Trimmers etwas grosszuegiger auslegen muss und die Schaltung abzugleichen. Da dann der einflussbereich des Trimmers groesser wird muss man leider auch in kauf nehmen das die Temperaturstabilitaet etwas darunter leidet. Du koenntest die Widerstaende ja voreher ein bisschen selektieren. Ich habe in meiner Schaltung 0.1% vorgesehen weil ich diese Schaltung mal fuer meinem AG. mal entwickelt habe. So teuer waren die 0.1% Widerstaende damals auch nicht selbst bei RS. Du kannst ja versuchen statt der TK100 besser TK50 kaufen. Gruss Helmi
So, ich habe das mal in ein konkretes Layout gegossen (-20 bis 150°C). Falls jemand Lust hat, an dem Layout gibt es mit Sicherheit einiges zu verbessern. Ich bin im Bauteile platzieren nicht gut...
@ Dirk S. (fusebit) >preview image for pt100.jpg >Hier mal als jpeg Und warum nicht PNG? Siehe Bildformate. MfG Falk
@Dirk S. (fusebit) Wenn du die PT100_7 nimmst hast du dir die teurere REF02 referenz erspart. LM385-2.5 ist billiger. Die OP07 oder OP077 sind in punkto stabilitaet auch besser als die OP2340. Der einzige nachteil von denen ist das sie nicht Rail to Rail sind und deshalb dort dafuer eine kleine Ladungspumpe exestiert. Das ist auch die Schaltung die Kai letztendlich aufgebaut hat. Wenn du moechtest kann Ich dir auch das Eagle .SCH File schicken Gruss Helmi
@Helmi Die 7er-Version hat aber mehr Bauteile und im zweiten Entwicklungsschritt möchte ich das platzsparend in SMD bauen. Da gebe ich lieber etwas mehr aus, aber danke für das Angebot...
Kann man die Temperaturschaltung auch so aufbauen das man ohne negative Spannung auskommt? Welche Änderung währen dafür nötig?
@Christian (Gast) Welche von denn hier geposteten Schaltungen ? Gruss Helmi
Die Schaltung aus Version 7 ist ja so nicht schlecht es sind halt nur viele Bauteile und da war mein Gedanke evtl. die Schaltung so zu ändern das man keine negative Spannung braucht also andere OPs damit würde die Ladepumpe schon mal wegfallen. In Welchem Toleranzbereich würde das ganze eigentlich bei einem LM324 liegen?
Es kommt halt darauf an welche genauigkeit du an die Schaltung stellst. Der LM324 ist in punkto Offsetspannung und Offsetspannungsdrift nicht gerade das Non Plus Ultra der Operationsverstaerker auch kann er nicht bis an die positive Versorgung heran ausgesteuert werden. Besser zu empfehlen sind zum OPA2340 von TI (Burr Brown) . Die koennen bis zu Versorgungsspannung ausgesteuert werden und haben kleiner Offsetspannungen und Drift.Aber auch bei Rail to Rail OP's wie diesen wird die Genauigkeit schlechter wenn sie in der naehe der Versorgungsspannung ausgesteuert werden (je nach Last am Ausgang). Denn Toleranzbereich mit einem LM324 kann ich dir auch nicht sagen weil ich mit dem sowas nie gebaut habe. Gruss Helmi
>Es kommt halt darauf an welche genauigkeit 0.1°C wären schön es reicht aber auch 0.5°C besser 0.2°C. Bevor hier jetzt eine Lawine losbricht: ja dafür geht auch der 1820 nur mein Problem ist das ich die Temperatur an einer Solaranlage messen will und die auch jenseits von 130°C sein kann und ich bautechnisch nur ein dünnes Messrohr habe. >wird die Genauigkeit schlechter wenn sie in der naehe der >Versorgungsspannung ausgesteuert werden Versorgungsspannung kann man ja höher nehmen?!
>>wird die Genauigkeit schlechter wenn sie in der naehe der >>Versorgungsspannung ausgesteuert werden >Versorgungsspannung kann man ja höher nehmen?! Nach oben hin ja. Aber wenn du ohne negative Spannung auskommen willst nein. Es sei denn du legst 0 Grad nicht auf 0 Volt fest sondern z.B. 0 Grad = 1 Volt. Zur genauigkeit sage ich hier nichts weiter wegen der dann ausbrechenden Lawine wie letzte Woche. Gruss Helmi
>und die auch jenseits von 130°C sein kann und ich bautechnisch nur ein dünnes
Messrohr habe
Bin auch grade am Bau der Solaranlage. Ich habe mir Tauchhülsen aus
Messing gedreht, die werden in 22mm-Kupferrohr-T-Stücke gelötet. Die
Hülsen haben eine 6mm-Bohrung zur Aufnahme von Pt100 (die mit den
6mm-Edelstahlhülsen).
Auf diese Weise lässt sich ein defekter Sensor ohne Eingriff ins System
wechseln.
Pt100 hat den Vorteil, dass er 1:1 austauschbar und recht genau ist.
Die Auswerteschaltung ist etwas aufwändiger und begnügt sich bei mir auf
eine Widerstandsmessung (Vierleiter mit 1mA Konstantstrom), die
Berechnung der Temperatur erfolgt im µC. Siehe mein Posting weiter oben.
@ Christian (Gast) >0.1°C wären schön es reicht aber auch 0.5°C besser 0.2°C. die 0.1C kannst du mal GANZ schnell vergessen. Dazu braucht eine WIRKLICH gute Schaltung und Sensoren, Kostenpunkt 1000 Euro++. 0,5K Genauigkleit ist acuh schonschön gerechnet, 1K real erreichbar. Und bitte nicht Auflösung und Genauigkeit verwechseln. >mein Problem ist das ich die Temperatur an einer Solaranlage messen will Und dafür brauchst du 0,1K Genauigkeit? Selbst mit +/-2K bist du dort bestens bedient. MfG Falk
Habe meine Schaltung mit einem geprüften BURSTER Digistant 4423 mal 'durchgefahren', bei einem Bereich von -20..50°C war die Abweichung über den gesamten Bereich < 0.3K! Umgebungstemperatur der Schaltung 24°C und 60°C. P.S.: Falk hat schon Recht, für die Solaranlage reichen +/- 2K dicke.
So, ich habe die Helmi 6 aufgebaut und mal kurz getestet. Bei 20, 60 und 130°C bekomme ich die Genauigkeit auf unter 0,1°C. Das exakte Abgleichen ist aber recht aufwändig und setzt natürlich auch einen entsprechenden wertigen Sensor voraus. Allerdings spinnt die Schaltung völlig, wenn ich sie aus einem Reichelt Steckerschaltnetzteil speise. Gute Werte spukt sie nur im Akkubetrieb aus. Bei dem empfindlichen Gefrickel an den Trimmern halte ich eine Genauigkeit von 0,5°C auf Dauer für realistisch. Versuche zur Temperaturdrift und eine ausführliche Überprüfung mit dem Hart mache ich auch noch... Warum spinnt die Schaltung am Schaltnetzteil? An meinem alten 10 MHz Hameg sehe ich nur einen 5 mV Sägezahn auf der Spannung. Die Werte springen aber um zig Grad?
@ Dirk S. (fusebit) >So, ich habe die Helmi 6 aufgebaut und mal kurz getestet. Bei 20, 60 und >130°C bekomme ich die Genauigkeit auf unter 0,1°C. Das exakte Abgleichen Unter idealen Laborbedingungen und mit kuschelweicher Messung. >Temperaturdrift und eine ausführliche Überprüfung mit dem Hart mache ich >auch noch... Genau, DANN reden wir weiter. MfG Falk
@Dirk S. (fusebit) Wie wäre es wenn du mal einen Linearregler und ein Filter davor schaltest. Analogschaltung versorgt man nicht direkt aus einem Schaltregler. Was du noch tun kannst ist in der Gegenkopplung der OP noch einen Kondensator von einigen 100nF zu schalten. Gruss Helmi
>Was du noch tun kannst ist in der Gegenkopplung der OP noch einen >Kondensator von einigen 100nF zu schalten. Richtig. Sehr wichtig bei längeren Leitungen zum Sensor. Würde eher 470nF empfehlen, sonst neigt das Ganze zum Schwingen.
Hallo, beim "C" gibt es ein IC SMT-UTI-18SOIC TRANSDUCER INTERFACE. Das ist zum Auswerten von PT100 / 1000 geigenet mit einer Auflösung von 14 bit und linearität von 13 bit. Scheint ein serielles Interface zuhaben... Habe das Datenblat nur kurz überflogen. Vielleicht ist das ja was Gruß André
Das UTI ist, wie der Name schon sagt, ein universelles Teil. Auch für Dehnungsmesstreifen und Ähnlliches verwendbar. Die Konfiguration der Beschaltung für die jeweilige Anwendung erfordert einiges an Aufwand. Auch ist das Teil bei falscher Handhabe schnell hinüber. Die Auflösung von 14 Bit erschließt sich mir nicht so ganz, so wie ich das interpretierterte ist das ein auszuwertendes Tastverhältnis. Ist schon 'ne Weile her dass ich damit experimentiert habe, vielleicht ist es ja ganz easy auszuwerten ?!
Kann man eigentlich statt des PT100/1000 auch einen Analogmultiplexer verwenden um mehrere PT100/1000 mit einer Messschaltung zu messen?
@Christian (Gast) Ja das ist moeglich, du must nur alle 4 Leitungen umschalten. Ich habe gerade so eine Schaltung in vorbereitung. Messsystem das 4 PT100 anfragen kann und digitalisiert und auf eine RS232 Schnittstelle ausgeben kann. Gruss Helmi
Falk Brunner wrote: > @ Christian (Gast) > >>0.1°C wären schön es reicht aber auch 0.5°C besser 0.2°C. > > die 0.1C kannst du mal GANZ schnell vergessen. Dazu braucht eine > WIRKLICH gute Schaltung und Sensoren, Kostenpunkt 1000 Euro++. 0,5K > Genauigkleit ist acuh schonschön gerechnet, 1K real erreichbar. > Und bitte nicht Auflösung und Genauigkeit verwechseln. > MfG > Falk Mach mal eine Fehlerbetrachtung/rechnung für eine Schaltung mit folgenden Komponenten: AD7794 + 1/10 DIN PT100 + 0.01% Referenzwiderstand und rechne dann mal die Kosten für PCB, Bauteile etc. zusammen...
Hier nun die naechste Schaltung um mit PT100 Temperaturen zu messen. Es handelt sich hierbei um ein komplettes Board mit ADC drauf. Es kann bis zu 4 PT100 Messstellen abfragen. Gruss Helmi
@Helmi Hast du schon mal darüber nach gedacht diese Schaltung(PT100BOX) auch als I2C zu bauen? Welche Widerstände müssen verändert werden damit man eine PT1000 – BOX hat evtl. kann man ja dies auch als Option mit Jumpern ändern.
@Criss (Gast) Um daraus eine PT1000 Box zu machen brauchst du nur den Strom durch den PT-Widerstand kleiner zu machen. Also R4+R5 die beiden Widerstaende die Konstantstrom bestimmen um den Faktor 10 groesser machen. So dass nur 0.1mA durch den Sensor fliesst. >Hast du schon mal darüber nach gedacht diese Schaltung(PT100BOX) auch >als I2C zu bauen? Wie meinst du das ? Anstatt der RS232 Schnittstelle 2 Leitungen fuer SDA SCK dort vorsehen und die I2C software maessig zu simulieren ? Koennte man machen. Hardware maessig sicher kein Thema. Bei der Software muesste man sich absprechen. Wenn du mir deine E-Mail addresse verraets gib ich dir einen Link wo du die PT100 Box mal testen kannst. HelmutLenzen at t-online.de Gruss Helmi
>Wie meinst du das ? >Anstatt der RS232 Schnittstelle 2 Leitungen fuer SDA SCK dort vorsehen >und die I2C software maessig zu simulieren ? Ja. >Koennte man machen. Super >Bei der Software muesste man sich absprechen. Die Kommantos für die Seriele Version sind doch schon recht gut, ich habe jetzt bloß nicht die Ahnung ob ein I2C ständig von sich aus senden darf (Befehl CM) was aber auch kein Problem ist muss man halt mal bei der Box Nachfragen ;-) wenn man die Temp. braucht
Hier die naechste Version der PT100 Box. Es koennen jetzt mehrere Boxen an einer Schnittstelle angeschlossen werden. Gruss Helmi
Hallo, könnten Sie mir bitte helfen: ich such eine Schaltung für Temperaturmessung ( pyrometer messung).
Hallo Zusammen; ich suche eine Temperaturmessschaltung mit Pyrometer Sensor, kann jemand mir helfen. vielen dank
@ Helmi Hab mir deine Schaltung Nr. 6 jetz mal genauer durch den Kopf gehen lassen. Soweit is mir eigentlich alles klar, nur wie du in deinen Formeln zur Berechnung der Ausgangsspannung auf: Ua=(U1-U2*k2)*k1 + U1 kommst. Am Ausgang des ersten der beiden Verstärker müsste ja: Ua1=U2*k2 anliegen. Soweit is das noch in Ordnung. Der zweite Verstärker verstärkt ja dann noch die Differenz aus U1 und U2*k2. Also Ua=(U1-U2*k2)*k1. Aber woher dann noch das "+ U1" in deiner Formel herkommt is mir gerade völlig unklar, oder ich steh voll auf der Leitung... Und um Geld und Platz zu sparen würd ich mir auch gern die -9V schenken und Rail-to-Rail OP's verwenden. Hat das schon wer mit dieser schaltung gemacht und wenn ja welchen OP könnt ihr empfehlen?
>Also Ua=(U1-U2*k2)*k1. Aber woher dann noch das "+ U1" in deiner Formel >herkommt is mir gerade völlig unklar, oder ich steh voll auf der >Leitung... Die Ausgangsspannung des Differnzverstaerker ist neben des aus der Differnzspannung herruehrenden Anteils zusaetzlich mit einer Offsetspannung ueberlagert eben (+U1) Gruss Helmi
Mhmh, aber der mittlere OP is ja so gesehen ein Nichtinvertierender Verstärker. Wenn ich jetz mal die Ausgangsspannung des mittleren OP's mit Ua1 bezeichne dann kann ich ja sagen: Ua1=k2*U2 Der rechte OP is ein Invertierender Verstärker für den gilt Ua=k1*Ue Die Eingangsspannung Ue für diesen Verstärker is ja dann die Differenz aus U1 und Ua1 also Ue=U1-k2*U2. Diese Spannung müsste ja lediglich mit k1 verstärkt werden da es sich beim rechten OP ja um einen invertierenden Verstärker handelt. Also falls das jetz definitiv falsch ist könntest du mir bitte die Herkunft des "+U1" etwas genauer erklären...
Die 2. Stufe sieht ja so aus
-------
U1 --------------+ + |
| +------ Ua
U2 ----- R1 ---+-+ - | |
| ------- |
| |
+-- R2 ----+
Wir können für den Strom durch R1 schreiben (U1-U2)/R1 = I1
für den Strom durch R2 schreiben wir (Ua-U1) / R2 = I2
und I1 = I2
(Ua-U1)/R2 = (U1-U2)/R1
umgestellt nach Ua
(U1-U2)*R2/R1 +U1 = Ua
Ich hoffe das erklärt deine Frage nach +U1
Im überigen ist die Schaltung kein reiner Differenzverstärker sondern
auch gleichzeitig noch ein Subtraierer um den Offset von den 100 Ohm zu
entfernen. Also um bei 0 Grad entsprechen 100 Ohm am Ausgang 0V zu
erzeugen.
Gruss Helmi
Man bin ich am Schlauch gesessen. Dadurch dass der OP nicht mit einem Eingang auf Masse liegt kommt noch einmal das U1 dazu... Danke für deine Geduld mir das anschaulich vor Augen zu führen! Könntest du mir bitte noch sagen ob das ganze auch so gut funktioniert wenn man ohne die -9V auskommen möchte und z.B den OPA2340 anstatt dem OP77D verwendet
Moin Hannes, ich habe das mit dem OPA aufgebaut, funktioniert sehr gut. Leider ist die Schaltung recht anspruchsvoll bezüglich der Versorgungsspannung. Wenn ich den Saft aus einem Schaltsteckernetzteil beziehen, dann ergibt es murkst. Bei Akkubetrieb ist es bestens. Da müsste eine gute Glättung / Filter her, aber da habe ich mich noch nicht weiter mit beschäftigt.
@Dirk Du hast doch einen Regler eingebaut. Wie hoch ist den dessen Eingangsspannung ? Wie hoch ist die Spannung deines Steckernetzteiles ? @Hannes Kein problem. Wenn du mehrere PT100 anschliessen willst hast du dir schon mal die PT100BOX angeschaut ? Es konnen in dieser BOX 4 PT100 angeschlossen werden. Oder mit Autokalibierung anhand von genauen Widerstaenden 2 PT100. Dann brauchst du noch nicht mal an den Potis zu drehen. Layouts im Eagle-Format sind auch vorhanden. Gruss Helmi
Die Ausgangsspannung ist variabel, es ist das SNT 3129 von Reichelt. Die Spannung habe ich auf 9 V gestellt, weil der REF02 ja mindestens 8 V verlangt. Mit meinem Hightech 10 MHz Hameg erkenne ich keine besonders unsaubere Spannung, aber die Messwerte sind trotzdem nicht stabil. Wenn ich die Schaltung mit einem Akku betreibe bekomme ich wirklich sehr konstante Werte. Ich habe die Schaltung schon einige Tage nicht mehr ernsthaft benutzt, aber schon häufiger über einen Filter in der Eingangsspannung nachgedacht. Nur umgesetzt habe ich das noch nicht...
In deinem Foto der Schlatung erkeen ich 3 verschiedene OP's. Kann ich da nicht einfach 3mal den OPA verwenden? Kann ich einfach so ohne Bedenken die Kondensatoren in den Rückkopplungszweig der Verstärker einbauen, weil dann wirken die OP's ja leicht integrierend? Und ich bräuchte die Schaltung für den Betieb mit einem Netzteil, nicht mit einem Akku. Gibts jetz da was zu beachten um dennoch eine einwandfreie Funktion zu gewährleisten?
Die Kondensatoren in der Rückkopplung verbessern die Stabilität gegen schwingen. Eine normale Temperaturmessung ist zu langsam um davon beeinflußt zu werden. Man kann mehrfach OPs nehmen. Man könnte z.B. einen Einfach und eine 2 fach OP nehmen. In der Schaltung ist das wohl auch so gemeint, denn der OPA2340 ist ein 2 fach OP. Man könnte auch einen 4 fach OP nehmen (z.B. LT1014).
Genau! Es ist ein zweifach OP und ein einfacher. Der dritte Käfer ist die 5 V Referenzspannungsquelle...
@ Dirk S. - welche anpassungen sind nötig um diese schaltung auch für pt500 oder pt1000 zu verwenden - und wie wird der fühler angeschlossen da in der schaltung nur eine kontaktleiste vorhanden ist aber kein anschlussschema
@ Criss (Gast) >- welche anpassungen sind nötig um diese schaltung auch für pt500 oder >pt1000 zu verwenden Der Strom muss angepasst werden. Er wird duch R2 + R4 eingestellt I = 5V/(R2+R4) = 2mA. >- und wie wird der fühler angeschlossen da in der schaltung nur eine >kontaktleiste vorhanden ist aber kein anschlussschema Methode des scharfen Blicks(tm) Pin 2/3 sind die Konstantstromanschlüsse, Pin 1/4 die Messanschlüsse (Vierleiteranschluss). MFG Falk
Kleiner Fehler bei dir Falk
I = 2.5V / (R2+R4) = 1mA
Also im Fall von Pt1000 R2+R4 = 25K = 100uA
Pt500 R2+R4 = 12.5K = 200uA
Gruss Helmi
@ Helmi (oder andere die sich auskennen) Kannst du mir mal bitte deine Schaltung (Beitrag "Re: Temperaturmessschaltung möglichst genau?") genauer erklären. Wie die einzelnen Teile zusammen arbeiten (Ref. und Ladepume nicht)?!
@Criss Da ich hier mehrere Schaltung drin stehen habe , welche genau meinst du ? Gruss Helmi
beitrag Datum: 29.11.2007 09:00 Dateianhang: pt100_7.pdf (hier nochmal der Link 775294 Beitrag "Re: Temperaturmessschaltung möglichst genau?")
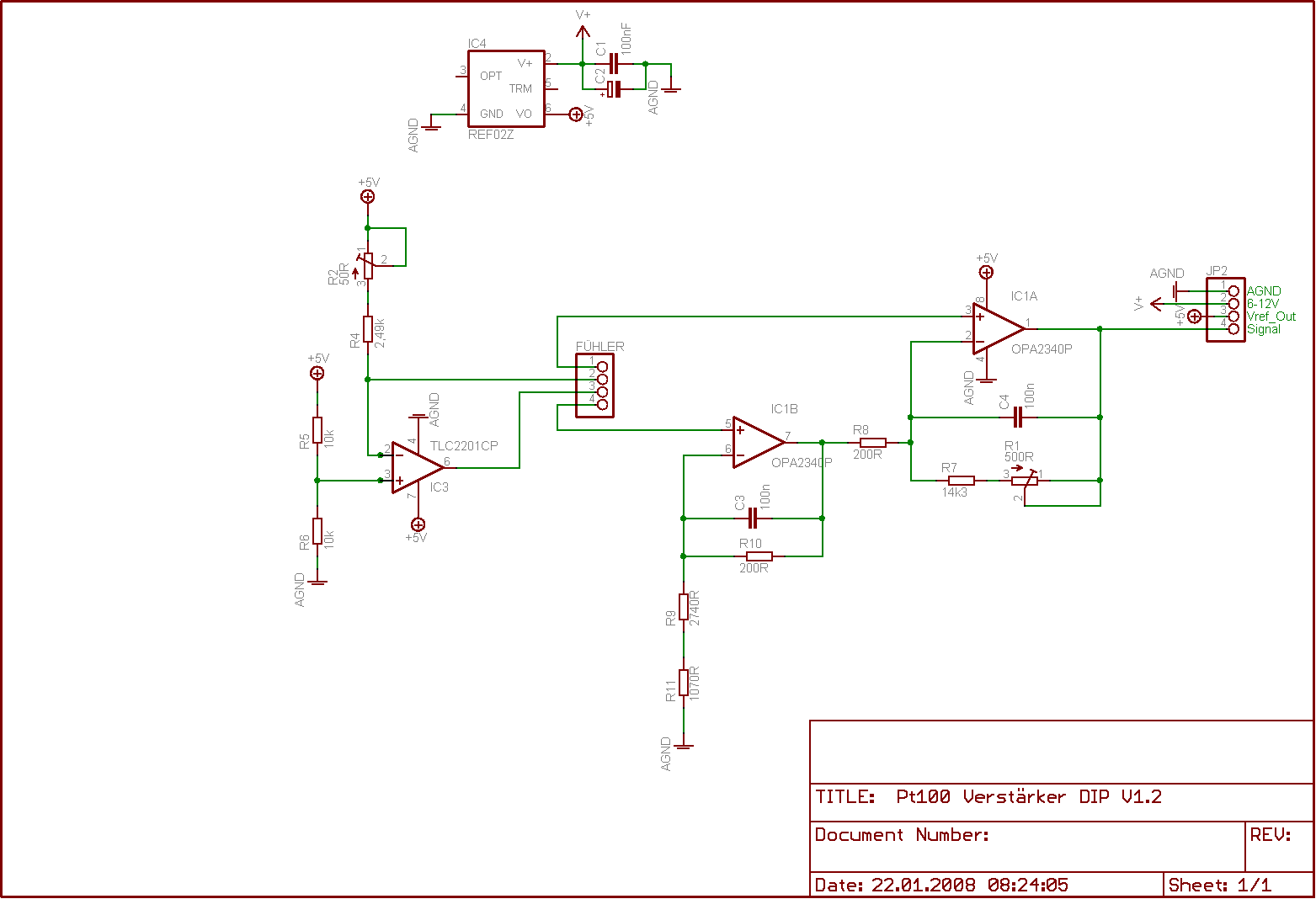
IC2A bildet mit den Teilen R5,R6,R4 und R2 eine Konstantstromquelle die einen konstanten Strom durch R3(PT100) fliessen laesst. Dieser Strom bleibt konstant unabhaengig von der Leitungslaenge zum PT100 (innerhalb des Aussteuerungsbereiches des OPs). Die 5V Referenzspannung wird durch R6,R5 heruntergeteilt auf 2.5V. Der OP ist nun bestrebt seine Differnzspannung zwischen seinen beiden Eingaengen klein zu halten. Dadurch liegt an den Widerstaenden R4,R2 eine konstante Spannung an. Konstante Spannung ueber einen Widerstand bedeutet konstanter Strom. Also ist der Strom der Konstantstromquelle hier (5V - 2.5V) = 2.5V / (R2+R4) = 1mA. Da wir den Spannungsabfall auf den Zuleitungen zum PT100 kompensieren wollen messen wir mit 2 zusaetzlichen Leitungen die Spannung am PT100 direkt. Da die beiden OPs (IC4+IC5) einen hohen Eingangswiderstand haben verursachen sie auf den Leitungen zum PT100 einen vernachlaessigbaren Spannungsabfall. Auf diese weise wird die Spannung am PT100 direkt gemessen. Da der PT100 wie der Name schon sagt bei 0 Grad einen Widerstand von 100 Ohm besitzt sind unsere Spannungsmesswerte mit dem Offset von 1mA * 100 Ohm = 0.1V belastet. Ausserdem ist die Spannungsaenderung pro Grad Temperaturaenderung sehr klein. Um nun vernueftige Spannungsaenderungen pro Grad zu bekommen und den Offset von 0.1 V zu kompensieren braucht man eine Schaltung die 1. Verstaerkt und 2. den Offset subtraiert. Die beschaltung der beiden OPs ist so ausgelegt das sie beides erfuellen kann und am Ausgang Ua eine Spannung bereitsstellt die bei 0 Grad 0V erzeugt und den ADC bei Messbereichsende voll austeuern kann. Also im dem Beispiel aus de Schaltung 0Grad -> 0V und 100 Grad -> 5V. (Bei einem ADC mit 5V Full Scale). Zur berechnung der Bauteile steht im Schaltplan die Formeln. Gruss Helmi
Und gibt es schon neues zum Temperaturdrift? Ich denke, dass das Ganze nur mit einem beheizten Gehäuse (oven controlled) etwas wird. Bei einer Auflösung von 0,01K darf bei einem Endwert von 100°C die Stromquelle nur um 27,35ppm abweichen ([R(100) / R(99,99) - 1] * 10^6).
Hallo Helmi, Ich bin gerade dabei mich mit der Helmi6 auseinanderzusetzen... Ich benötige auch eine Schaltung zur Temperaturmessung , in 4Leitertechnik und für eine Messbereich von -20 bis +60°C der dann 0-10V entsprechen soll. Könntest du das evtl. mal durch dein Programm jagen und mir die Bauteilewerte zukommen lassen? Das wäre sehr nett.
Hallo, möchte gerade ein neues Projekt mit einem PT500 bei einem Messbereich von 0-300 C verwirklichen. Kann ich hierfür eine eurer Schaltungen übernehmen und was müsste ich ändern um es an meine Bedürfnisse anzupassen. l.G. Armin
Aaaahhhhhhhh, einfach einen Thread hervorkramen, nix lesen und unten anfuegen... Ja sich kann man eine besprochene Schaltung verwenden. Was ist denn genau deren Eigenheit ?
Hallo, na klar hab ich mir den Tread durchgelesen aber leider stellen sich mir dabei viele Fragen. Möchte eine Temperaturregelung für eine Räucherkammer verwirklichen. Habe bisher 3 PT500 Fühler an einer gekauften Elektronik angeschlossen. Da ich leider nur wenig Einstellmöglichkeiten habe(Zu-/Abluftklappen.....) und die Temperaturen gerne dokumentieren möchte bin ich auf den Trichter gekommen mir ein vorhandenes AVR-NET-I0 von Pollin anzuschließen und die Temps via MySql zu speichern.
Hallo, Hab mich hier mal durchgelesen. Bin auf der suche nach einem Messverstärker für PT500(2 Draht). Messbereich 0-250 C. Eingangsspannung 5V. Ausganngsspannung 5V. Dirk hat da ja für die pt100_6 eine super Exel-Datei angefügt. Leider ist die ja für 4 Draht Fühler. Was muss ich ändern um die Schaltung für mich zu verwenden.
Für Pt500 must du den Konstantstrom verkleinern. Also von 1 mA auf 0.2 mA Aus 4 Draht kannst du doch 2 Draht machen. Einfach die beiden Leitungen zusammenfassen am Eingang der Schaltung
Helmut Lenzen schrieb: > Für Pt500 must du den Konstantstrom verkleinern. Also von 1 mA auf 0.2 > mA Wie muss ich das machen. Kann ich dazu einfach Dirks Exel-Datei zu deinem Plan verwenden. Da ändere ich den Widerstandswert auf 500 Ohm und die max. Temperatur auf 250 C und erhalte die geänderten Widerstandswerte von R9+R11 und R7+R11. Ist das so in ordnung. > Aus 4 Draht kannst du doch 2 Draht machen. Einfach die beiden Leitungen > zusammenfassen am Eingang der Schaltung Bedeutet das ich muss einfach IC2 und R2,R4,R5,R6 weglassen. oder Fühler eingang 1-2 und 3-4 brücken. Sorry ist nicht gerade mein Fach
>oder Fühlereingang 1-2 und 3-4 brücken. Genau so >> Für Pt500 must du den Konstantstrom verkleinern. Also von 1 mA auf 0.2 > mA >Wie muss ich das machen. An R2+R4 fallen 2.5V ab. Die bestimmen den Konstantstrom. Wenn der Strom 0.2mA betragen soll muss nach einem Herrn Ohm dort ein Widerstand von 2.5V / 0.2mA = 12.5KOhm rein. Denn kannst du jetzt aufteilen in 12 KOhm Fest und 1K Ohm Trimmer und dann abgleichen. Die anderen Widerstaende kannst du dann nach dem Excell Sheet berechnen. Gruss Helmi
Hab mich an die Schaltung von Helmi gerichtet. Benötige keine Offset eliminierung da ich ab den theoretischen 0 Ohm am PT100 messen möchte. Daher ein einfacher Subtrahierer hinter der Konstantstromquelle. Im Anhang ist die Schaltung. Meine Frage dazu lautet , benötige ich davor noch einen Impedanzwandler ? Da ich das ganze mit einem OPA4340 aufbaue hätte ich noch 2 Ops übrig. Gruß
@Helmi, dank Deiner hilfe habe ich die Schaltung geändert. Platinenlayout hab ich auch schon auf Folie gelasert. Leider ist mir der Entwickler ausgegangen, aber egal. Wo bestellt Ihr eigentlich eure komponenten. "C" und "Reich" haben jeweils nicht alle komponenten. Farnell wäre um die Ecke - Gibt es gute alternativen. Beim Aufbaubild von Dirk vom 29.05 hat er anstatt dem OPA344PA den TLC2201CP verwendet. Welchen Unterschied haben die beiden Komponenten und welcher ist besser. Lohnt der Mehrpreis von 2,39 € beim TLC. Ich lese in den Datenblättern nur Bahnhof, Bahnhof, Bahnhof........ Welchen Unterschied macht eigentlich die Messtoleranz wenn ich einen PT500 statt einen PT100 verwende(PT500 habe ich halt schon). Glaube er misst genauer, oder ? Wie ändert sich die Messtoleranz wenn ich statt 0-250C, 0-200C oder 0-300C verwende.
Du meinst mit Entwickler NaOH? Geh zum nächsten Discounter und hole WC-Verstopfungsreiniger. Besteht meist aus NaOH und Al-Kugeln. Die kannste dann leicht raussortieren. Die Kugeln sind groß und weiß, die Al grau. Alternativ ne Packung Bretzen zum Selberbacken aus dem Tiefkühler. Das beigepackte Tütchen enthält auch NaOH. Gruß - Abdul
Abdul K. schrieb: .. > Alternativ ne Packung Bretzen zum Selberbacken aus dem Tiefkühler. Das > beigepackte Tütchen enthält auch NaOH. ich sag mal das ist ein Backtreibmittel und besteht eher aus Natrium- oder Kaliumcarbonat (aka Backpulver) - zerfällt beim Erhitzen und das CO2 macht die Bretzen aufgehen Deine NaOH-Bretzen wird eher beinhart sitzen bleiben, aber Deinen Magenschleimhäute wird das wurscht sein weil die nehmen nach dem NaOH-Grossangriff final nix mehr wahr -Michael
Ja klar. Hier hast du mal ne richtige Anleitung: http://209.85.135.132/search?q=cache:56pSoD2zZtUJ:www.hefe-und-mehr.de/2009/08/bbd23-bretzeln/+bretzel+naoh&cd=4&hl=de&ct=clnk&gl=de Der Magen wirds überleben. Da mach dir mal keine Sorgen. Da laufen sofort die Protonenpumpen an... Backpulver besteht nicht aus den von dir gelisteten Stoffen. Da du mir eh nicht glauben wirst, hier: http://de.wikipedia.org/wiki/Backpulver Wenn du schon keine Ahnung hast, dann sei doch einfach still. Furchtbar! Gruß - Abdul
Ich wollte auch einmal meine PT100 Schaltung vorstellen, es ist eine die mit einem IC auskommt, dennoch sehr genau arbeitet. Sie ist momentan für PT100 und einem Bereich von 0 - 400°C ausgelegt, dafür liefern Sie 0 bis 4 V am Ausgang. An einem 10bit-A/D (Atmega..) mit 4.096 Referenz ergibt das genau 250 counts pro Volt. Sie basiert auf einem LTC2052, eine präzisions-Opamp mit geringer Drift. Einen Teil der Schaltung habe ich aus einem AN von Maxim http://www.maxim-ic.com/appnotes.cfm/appnote_number/3450 Ich habe hinten ran noch eine Offsettkompensation und verstärkung angebaut, so komme ich dann auf 0-4 V Ausgang. Die erste Stufe liefern bei -100°C 0,97V Bei 0° und 100 Ohm dann 1,63666V Da ich ab 0° messen möchte wird dahinter subtrahiert, und zwar 1,6366V Dann gibts 1,6366 - 1,6336 = 0V Die Offsetspannung wird erzeugt durch den Spannungsteiler R7 und Roffset. Ein Impedanzwandler sorgt dafür, dass das ganze über den ganzen Bereich stabil bleibt. Bei 200° haben wir dann ohne Subtraktion des Offsets 2,97V Nach Offsetkompensation sind es dann 2,97 - 1,6336 = 1,333 V Da wir aber 2,0 V haben möchten muss eine Verstärkung her: 2,0 / 1,33 = 1,50 Eine Verstärkung von 1,50 können wir beim Subtrahierer gleich mit erledigen, rechnerisch sind es 2K und 3K Widerstände. (Rgain / R8 bzw. R11/R10) Das ganze gibt simuliert dann aalglatte Werte, mit Roffset lässt sich der Offset gut einstellen, ein 100 Ohm Widerstand einklemmen und auf 0V abgleichen. Mit Rgain kann man dann den oberen Bereich anpassen: 247,04 Ohm anlegen und so lange drehen bis 4,00 Volt anliegen. Der Linear LTC2052 ist ein SO14 Gehäuse mit 4 Opamps, das ganze ist also mit einem IC machbar, ein Opamp ist über. Im Anhang ist die Schaltung sowie das Simufile für LTSpice, da kann man schön daran herumspielen. Das ganze its übrigens für die Temp.-steuerung eines Vaporphase-Lötofens. Daher die 400°C Louis
Hallo Erst mal ein Kompliment für diesen Thread, hilft mir echt sehr viel. Ich möchte die Schaltung von helmi nachbauen und komme in einem Punkt nicht weiter. So wie ich das verstehe, wird bei der Berechnung der Schaltung U1 als konstant angenommen (mittels Konstantstromquelle berechnet). Führt das nicht systematisch zu einem Fehler ? Der Sinn der 4-Draht Messung ist es doch den Spannungsabfall über der Leitung zu umgehen, hier geht aber eine Leitung direkt in die Rechnung ein. (Leitung vom PT100 zum negativen Eingang des OPs und R4). Vielleicht mache ich auch einen Denkfehler. Mit freundlichen Grüssen Andreas Schumann
Bei 4-Draht sind die Messleitungen annähernd stromlos, ergo kein Spannungsabfall. Bei 3-Leiter ist es eben anders..
Hi Ich muss einfach nochmals nachfragen. Ich denke, dass ich das Prinzip der 4-Draht Messmethode schon verstanden habe, mein Problem ist ein anderes. Helmi sagt, dass für U1 folgendes gelte: U1=Vref-((R4+R2)*Imess) Wenn wir nun aber die Messleitungen als Widerstände betrachten (die gilt es ja aus der Messung auszuschliessen), gilt diese Beziehung meineserachtens nicht. Hab mal im Anhang der Leitungswiderstand in der stromführenden Messleitung (etwas hässlich) eingezeichnet. Nach mir würde folgendes gelten: U1=Vref-((R4+R2+Rleitung)*Imess) Da U1 zur berechnung der Schaltung benötigt wird, wird hier ein Fehler eingerechnet. Es handelt sich hier eher um eine 3-Leiter Messung. Dieses Problem wird natürlich mit der Abgleichung kompensiert, was ich jedoch nicht unter einer 4-Draht Messung verstehe. Mit freundlichen Grüssen Andreas Schumann
Die Spannung U1 ist am PT100 Widerstand eingezeichnet. Durch diesen fliesst aber ein Konstantstrom von 1mA. Die Messspannung wird ueber 2 weitere Leitungen direkt am PT100 abgenommen. Also spielt der Spannungsabfall auf den beiden linken Leitungen keine Rolle. Die beiden linken Leitung sind fuer den Konstantstrom da und die beiden rechten fuer die Spannungsmessung am PT100. Da diese aber hochohmig abgeschlossen sind faellt an ihnen keine nennenswerte Spannung ab. Und der Spannungsabfall auf den beiden anderen ist egal. Gruss Helmi
Hallo, ich bin gerade dabei die Schaltung nach zu bauen, aber wie realisiert ihr die Werte 2,49Kohm oder 24,9Kohm ?! Alles andere ist ja recht genormt :D
Gast2 schrieb: > Hallo, > > ich bin gerade dabei die Schaltung nach zu bauen, aber wie realisiert > > ihr die Werte 2,49Kohm oder 24,9Kohm ?! Alles andere ist ja recht > > genormt :D Auch 2.49 K ist genormt. Ist in der E96 Serie. Ansonsten aus anderen Widerständen durch Reihe/Parallelschaltung ersetzten.
Aaaa OK, ich habe in Target die Auswahl auf 0,1% gesetzt und dort gab es dann keine, gerade mal bei Reichelt geschaut und bei den Präzisions Widerständen diese auch nicht gefunden :( Ich habe sie mir jetzt aus 2,2K + 270ohm = 2,47kOhm + das 50 Ohm Poti sollte. Das selbe dann für 24,9K, 22K+2,47K = 24,7K + 500 Ohm Poti, das sollte dann doch hin hauen? Danke für die Arbeit an dieser stelle... lg
Aber sicher hat Reichelt 2.49KOhm http://www.reichelt.de/?;ACTION=3;LA=2;GROUPID=3078;ARTICLE=11594;SID=152K00GdS4AQ8AABU1HL41c0b0aabbed5b753cba22f55772e713d
Ja, aber nicht 0,1% sondern 1% Toleranz, also könnte ich die Schaltung auch mit 1% Widerständen aufbauen?!
Gast2 schrieb: > Ja, aber nicht 0,1% sondern 1% Toleranz, also könnte ich die Schaltung > auch mit 1% Widerständen aufbauen?! Da du ja sowieso ein Poti hast um den exakten Abgleich zu machen ... warum nicht. 1% heißt ja nicht, dass der Widerstand von 1 Sekunde zur nächsten seinen Wert um 1% ändert. Sein Wert ist schon konstant, aber halt irgendwo in einem Umfeld von 1% um den Nennwert. Macht aber nichts, den Rest machst du mit dem Poti.
Der errechnete Wert ist sowie so 2.5KOhm . Der Rest muss das Poti machen
Das habe ich mir gedacht, ich war nur etwas unschlüssig da in der PDF Explizit 0,1% Toleranz stand. Ich baue es jetzt mit 1% Widerständen und Präzisionspotis auf, ich denke das haut dann hin... lg und danke
Hallo, ich bin gerade dabei, die Schaltung umzusetzen. So weit alles klar, jetzt wurde aber weiter oben beschrieben das die REF 02 anfällig auf den Betrieb mit Netzteilen ist. Beitrag "Re: Temperaturmessschaltung möglichst genau?" Wie bekomme ich das denn am besten in den Griff wenn ich ein Standard 12V Netzteil verwenden möchte? lg Malte
Malte schrieb: > So weit alles klar, > jetzt wurde aber weiter oben beschrieben das die REF 02 anfällig auf den > Betrieb mit Netzteilen ist. Die ist nicht anfaellig gegen Netzteile. Da wird einfach zu wenig Spannung zum regeln da sein. Ich kenne so den Aufbau der Schaltung nicht. Ansonsten kannst du die Referenz wie ich beschrieben hatte aufbauen.
Malte schrieb: > Hallo, > ich bin gerade dabei, die Schaltung umzusetzen. So weit alles klar, > jetzt wurde aber weiter oben beschrieben das die REF 02 anfällig auf den > Betrieb mit Netzteilen ist. > Nö. Ref02 kann gut mit Netzteilen zusammenarbeiten. > > Wie bekomme ich das denn am besten in den Griff wenn ich ein Standard > 12V Netzteil verwenden möchte? Kannst Du sorglos machen, da die ref02 ja mit dieser Eingangsspannung keine Problem hat
Hallo, dieser Thread ist ja schon ellenlang. Falls die Experten nicht schon die Nase voll davon haben hätte ich auch eine Bitte. Ich will ein elektronisches Thermostat mit einen PIC bauen. Programmieren ist kein Problem, was ich brauche ist folgenedes. Eine Schaltung mit möglichst einem Pt1000 o.ä. und einem OP möglichst einem LM358 da dieser soweit ich weis keine negative Spannung braucht und ausserdem extrem günstig ist. Bei einer Temperatur zwischen 34°C-42°C soll am Ausgang des OP's proportional eine Spannung von 0-5V anliegen. Also direkt für den PIC analogeingang. Wäre für eine Schaltung wirklich sehr dankbar. grüsse
Rafael Duda schrieb: > Eine Schaltung mit möglichst einem Pt1000 o.ä. und einem OP möglichst > einem LM358 da dieser soweit ich weis keine negative Spannung braucht > und ausserdem extrem günstig ist. Beim PT1000 must du halt den Strom kleiner waehlen. Berechnungsgrundlagen gibt es hier ja genug. > Bei einer Temperatur zwischen 34°C-42°C soll am Ausgang des OP's > proportional eine Spannung von 0-5V anliegen. Also direkt für den PIC > analogeingang. Wäre für eine Schaltung wirklich sehr dankbar. > grüsse Du weist aber das der LM358 bei 5V Versorgung nicht am Ausgang auf 5V geht ? Bei 3.5V etwa ist da Schluss. Wenn du nicht den teueren OPA2340 nehmen willst da bieted sich als alternative ein TS912/TS914 an. Schaltung wie Berechnungsgrundlagen sind hier ja genug vertreten. Gruss Helmi
Hi, danke ersteinmal für die Superschnelle Antwort. Also 0- 3,5V wären völlig ausreichend. Bei einer Auflösung von 8Bit wären dass ca. 0,044°C schritte. Könntest du mir vielleicht ein paar links schicken wie ich solch eine Schaltung selbst aufbauen u. berechnen kann. grüsse
Hier in diesem Thread stehen doch ueberall die Hinweise , Schaltungen und Berechnungsgrundlagen drin. Schau dir mal meine Beitraege dazu an.
Hallo zusammen, möchte die Schaltung auch verwirklichen. Will aber 2 PT100 auslesen. Benötige ich da 2 kompl. getrennte Aufbauten oder kann ich das irgendwie zusammenfassen.
Schau dir mal die PT100 Box an. Da ist eine Schaltung drin wie man mit einem Multiplexer zwischen mehreren PT100 um schalten kann.
Danke werds mir mal ansehen. habe für die single-schaltung fast alle komponenten da. Dachte es lässt sich damit irgendwie lösen.
Hi, ich denke nun schon ein paar Tage darüber nach, wie ich am besten eine Messschaltung für einen PT100 in Vierleiterschaltung aufbauen soll, und ein paar Dinge sind noch nicht so ganz klar, deswegen grabe ich den Thread mal wieder aus. Ich würde gerne Chopper-OpAmps nehmen, die sind zwar etwas teuerer, dafür habe sie aber einen unschlagbar niedrige Offsetspannung, ich denke hier an einen LTC1050 im speziellen, kost rund 3€, spricht was dagegen Chopper zu benutzen? Die Verwendung eine Stromquelle ist klar, ich setz hier mal auf ein 1mA erzeugt mit einer LT1021 Präzisionsspannungsquelle + OpAmp und ein paar Widerstände. Die Spannung am PT100 würde ich gerne dann mit einen OpAmp als Differenzverstärker mit Gain=1 abgreifen und anschließen mit einen nichtinvertieren OpAmp auf den Eingangsbereich des AD-Wandlers verstärken. Spricht was gegen dieses vorgehen? Kann man/muss man die Eingänge der Opamps die direkt an den Klemmen des PT100 liegen irgendwie schützen? Lohnt es sich, da ein Tiefpass einzubauen? Gruß Henning
Henning M. schrieb: > Ich würde gerne Chopper-OpAmps nehmen, die sind zwar etwas teuerer, > dafür habe sie aber einen unschlagbar niedrige Offsetspannung, ich denke > hier an einen LTC1050 im speziellen, kost rund 3€, spricht was dagegen > Chopper zu benutzen? Wozu ? Du hast doch schon einen Offset vom PT100 her (rund 100 Ohm bei 0 Grad) Henning M. schrieb: > Die Spannung am PT100 würde ich gerne dann mit einen OpAmp > als Differenzverstärker mit Gain=1 abgreifen und anschließen mit einen > nichtinvertieren OpAmp auf den Eingangsbereich des AD-Wandlers > verstärken. Spricht was gegen dieses vorgehen? Kann man machen. Ist aber etwas aufwendiger als die anderen Schaltungen hier. Henning M. schrieb: > Kann man/muss man die Eingänge der Opamps die direkt an den Klemmen des > PT100 liegen irgendwie schützen? Lohnt es sich, da ein Tiefpass > einzubauen? Das haengt von deiner Umgebung ab. Einen Tiefpass , Schutzdioden waeren nicht verkehrt.
Helmut Lenzen schrieb: >> spricht was dagegen >> Chopper zu benutzen? > > Wozu ? Du hast doch schon einen Offset vom PT100 her (rund 100 Ohm bei > 0 Grad) Mh, meine Überlegung war, dass sich die Offsetspannung im kompletten Spannungsbereich mit der Eingangsspannung überlagert. Oder verschwindet die, sobald der Unterschied zwischen beiden Eingängen des OpAmps ≠0 wird? Spätestens, wenn ich den an der untersten Grenze meines Temperaturbereiches bin liegt auch bei deiner Schaltung an einem OpAmp 0V an, wenn ich das richtig sehe. Zugegeben, dass ist aber eher ein theoretisches Problem. Helmut Lenzen schrieb: > Kann man machen. Ist aber etwas aufwendiger als die anderen Schaltungen > hier. Wäre auch 3 OpAmps, 3 Trimmer und ein paar Widerstände. Gruß Henning
Henning M. schrieb: > Wäre auch 3 OpAmps, 3 Trimmer und ein paar Widerstände. Wozu 3 Trimmer ? Einer für Offset und einer für Verstärkung. Und damit sind alle Offsets mit erfasst.
> ich denke nun schon ein paar Tage darüber nach, wie ich am besten eine > Messschaltung für einen PT100 in Vierleiterschaltung aufbauen soll Warum nimmst du nicht einfach eine erprobte ? http://www.dse-faq.elektronik-kompendium.de/dse-faq.htm#F.7.8 +-----+---+------- Vref+ Beispielwerte (hängen ja vom gewünschten Temperaturbereich ab) R1 R2 | +-----)---)-R3-+ RTD = Pt1000 RTD = Pt100 +-R6--)--|+\ | R1 = 3k9 R1 = 3.01k | | | >--+-- A/D R2 = 39k R2 = unendlich | +--|-/ | R3 = 107k R3 = 11.8k RTD +---)-R5-+ R4 = 1k R4 = 12.4k | R4 | R5 = 27k R5 = 105k +-----+---+------- Vref- R6 = 941 Ohm R6 = 11k (kompensiert Eingangsstrom) Rechenformeln siehe http://www.maxim-ic.com/appnotes.cfm/appnote_number/3450 http://www.umnicom.de/Elektronik/Schaltungssammlung/Temperatur/Pt1000/Pt1000.html > spricht was dagegen Chopper zu benutzen? Sind seit zero Drift eigentlich überflüssig. > Die Verwendung eine Stromquelle ist klar Warum ? Auch mit Stromquelle wird die Kennlinie nicht vollkommen linear. Wenn man einen Festwiderstand mit dem Pt100 als Spannungsteiler an der ARef nimmt, sind deren Schwankungen egal. Rechnen zur Linearisierungunng muss man eh. > Kann man/muss man die Eingänge der Opamps die direkt an den Klemmen des > PT100 liegen irgendwie schützen? Lohnt es sich, da ein Tiefpass > einzubauen? Wenn dein Kabel lang ist, könnte es gegenüber Störungen wie eine Antenne wirken. Ist es jedoch so kurz, daß die eingestreuten Frequenzen (Lambda/4 wellenlängenabhängig) eh wesentlich höher liegen als die Grenzfrequenz des OpAmps, ist das nicht nötig. Ein dicker Kondensator hilft allerdings gegen so hohe Frequenzen nicht, eher eine UKW-Drossel und kleine Kondensatoren mit niedrigster ESL. Man sollte noch die Eigenerwärmung der Sensoren durch den hindurchfliessenden Strom zumindest mal ausgerechnet haben, und den Strombedarf, und eventuell den Sensor nur kurz zum Messen einschalten.
MaWin schrieb: > Warum nimmst du nicht einfach eine erprobte ? Hi MaWin, Wenn ich es richtig sehe, dann geht die nicht als 4-Leiter. Und ich würde den Temperatursensor gerne extern anschließen. Ich habe zwar die beiden Links von dir gelesen, aber die Schaltung verstehe ich leider tortzdem nicht. Du hast sie zwar an verschiedenen Stellen gepostet, aber nie erklärt wie sie funktioniert (oder ich habs noch nicht gefunden) MaWin schrieb: > Warum ? > Auch mit Stromquelle wird die Kennlinie nicht vollkommen linear. > Wenn man einen Festwiderstand mit dem Pt100 als Spannungsteiler an der > ARef nimmt, sind deren Schwankungen egal. Rechnen zur Linearisierungunng > muss man eh. Ja, dass werde ich wahrscheinlich tun. Gruß Henning
Hallo, ich muss sagen tolle Schaltung, nur kapier ich wie A. Schumann bereits geschrieben hat nicht wie alle für U1 auf die folgende Formel kommen. U1=Vref-((R4+R2)*Imess) Es ist klar, dass es sich um eine Konstantstromquelle handelt und somit am PT100 immer der gleiche Spannungsabfall ist, nur bezieht man sich bei dieser Formel auf GND. Ein sich ändernder Leitungswiderstand zwischen R3 und R4 verändert somit direkt das Messergebnis, da sich die Spannungen in dem Zweig verschieben. Somit ist dies keine 4-Leiterschaltung! Wäre schön wenn mich jemand von was änderem Überzeugen kann. ;-) Einfach mal messen, ich habe es auch nicht glauben können. Grüße
würde bitte jemand mir bei meinem Problem weiterhelfen? wie kann ich mit dieser Schaltung eine Temperatur bis 300 Grad oder höher messen? brauche ich dazu eine Schaltung mit PT1000? Danke.
Nicole Monit schrieb: > wie kann ich mit dieser Schaltung eine Temperatur bis 300 Grad oder > höher messen? brauche ich dazu eine Schaltung mit PT1000? Welche Schaltung? In diesem Thread sind so viele gepostet worden. Nein du brauchst kein PT1000. Die 1000 besagt lediglich das dieser Messwiderstand bei 0 Grad Celsius 1000 Ohm hat.
@Helmut Danke für die schnelle Antwort, ich meinte eigentlich deiner PT100Box Schaltung :) sie macht genau was ich vorhabe. Temperatur messen und an PC per RS232 weitergeben. sie sieht aber wirklich sehr umfangreich aus. hast du inzwischen eine einfachere Version mit uC davon? ah und, zu meiner erste Frage, was muss ich daran ändern um eine Temperatur bis 300 Grad oder höher messen zu können. Vielen Dank.
Nicole Monit schrieb: > hast du inzwischen eine einfachere Version mit uC davon? ah und, zu > meiner erste Frage, was muss ich daran ändern um eine Temperatur bis 300 > Grad oder > höher messen zu können. Die Berechnung der Widerstaende findest du hier. Beitrag "Re: Temperaturmessschaltung möglichst genau?" Einen uC hat die Schaltung doch (AT89C4051). Und so einen riesigen Aufwand ist die Schaltung doch nun auch nicht.
Hey, hoffe ihr könnt mir helfen, habe die Berechnung der Schaltung nach dem Excel Sheet in der ZIP in diesem Thread auf 500°C berechnet, dann habe ich in Mulitsim die Schaltung aufgebaut und simuliert, da ich bei Conrad (bin Österreicher) keine OPA 2340 bekomme, hab ich die Schaltung nochmal mit LM833 aufgebaut (Siehe Anhang) die Genauigkeit sollte zwischen 1-5°C liegen, je weniger desto besser, jedoch nicht genauer als 1°C ich beschicke die Schaltung nur mit 4V, da ich die Daten über die H-Tronic USB Karte von Conrad (8x Analog EIN 0...4096mV) auswerten möchte. Passt die Schaltung so? kann ich so direkt an den Analogport der H-Tronic gehen? bin Maschinenbauer und befasse mich seit langem wieder mit Elektrotechnik. lg
> Passt die Schaltung so? Bei 4V funktioniert kein LM833, der zudem eine 10x höhere Offsetspannung halt als der OPA2340. Dann musst du halt mal in einem ordentlichen Laden einkaufen lernen und nicht bei Conrad.
Danke für die Info, dann werd ich wohl bei Reichelt bestellen ;o) muss die Schaltung noch ein bisschen warten.
Hallo, brauche noch mal euere Hilfe, habe die Schaltung aufgebaut, hat super Funktioniert, jedoch nach 2-3h Test bekam ich keine Wertänderung mehr am Ausgang. VCC stellt ein LT1021 zur Verfügung, Spannungsversorgung erfolgt über einen LIPO Akku mit 11,1V (11,8V gemessen) bei den Tests mit dem Arduino Board hat alles noch geklapp, Sensor auf Eis legen Messpannung geht auf 0,01V Erhitzung Messensor mit Feuerzug, Messpannung geht auf 4,5V dann ohne Grund auf einmal keine Änderung bei veränderung des Messwiderstandes (PT100) gestern Abend hatte ich am Ausgang 0,21V konstant --> getestet Ref Widerstand (100 Ohm) heute 4,99V konstant --> getestet mit Ref Widerstand für PT100 (100 Ohm) den LT1021 habe ich heut nochmal gemessen, dieser liefert noch 5V können die OPA zerschossen worden sein? was kann ich überprüfen in der Schaltung? hält ein TS912 mehr aus? lg Stefan
Olep schrieb: > den LT1021 habe ich heut nochmal gemessen, dieser liefert noch 5V > können die OPA zerschossen worden sein? was kann ich überprüfen in der > Schaltung? hält ein TS912 mehr aus? Sieht so aus als ob der defekt ist. Maximale Betriebsspannung beim OPA ist 5.5V , der TS912 haelt 16V aus.
Wenn es so gebaut ist, wie gezeichnet, gibt es aber keinen Grund, warum er kaputt gegangen sein sollte.
war aber so... kann man den opa2340 messen? ob er beschädigt ist, gibts dazu eine kleine Schaltung?
Olep schrieb: > kann man den opa2340 messen? ob er beschädigt ist, gibts dazu eine > kleine Schaltung? Das ist ein normaler OP. Also kannst du jede Verstaerkerschaltung fuer eine OP nehmen ob er funktioniert, must halt nur die Grenzwerte einhalten.
Moin, nachdem ich gestern fasziniert diesen Thread gelesen habe, hats mich gepackt und ich habe ein wenig simuliert. Im angehängten Bild sieht man 3 Schaltungen, jede für sich funktioniert in der Simulation. Der Verbund aller Schaltungen liefert aber Müll. Ich habe aus einem Buch [Elektrische Messtechnik, Elmar Schrüfer, Hanser-Verlag, 8. Auflage] auf Seite 231 in Bild 3.5c eine 4-Leiter-Schaltung gefunden. Diese liefert eine Spannungsdifferenz am Ausgang von U1 im angehängten Bild (Differenz zwischen ua_high und ua_low). Mit R1 100 Ohm ist die Differenz so gut wie 100mV, weil 1mA durch R1 fließt. Im Bild sieht man 3 Schaltungen. Meine Frage ist, wie man jetzt die Konstantstromquelle I1 durch die Konstantstromquelle gebildet durch U2 ersetzt? Anstelle von R6 muss ja die 4-Leiter-Messung "angebracht" werden. Nur wie? Bevor Falk jetzt wieder, zu recht, mir digitale Fertiglösungen vorschlägt: Ich will von ca. 0°C bis 450°C messen. Dabei interessiert mich die absolute Temperatur. Schön wäre 0.1°C, weil geregelt werden soll. Langen tut wahrscheinlich 0.5°C oder 1°C. Ob das ganze Zeitkritisch ist, weiß ich noch nicht. Wird ausprobiert wenn ich mal Temperaturen messen kann. Wahrscheinlich hat der uC aber massig Zeit um gegen zu steuern.
Ich wuerd mit einem Thermoelement arbeiten. Das Thermoelement einfach an einen 24 Bit ADC und gut ist. Ein Polynom bringt dann den Wert.
Benjamin K. schrieb: > Ich will von ca. 0°C bis 450°C messen. Dabei interessiert > mich die absolute Temperatur. Schön wäre 0.1°C, Bevor du dir über die Messung Gedanken machst, solltest du klären ob dein Messobjekt überall die gleiche Temperatur hat und du damit überhaupt eine sinnvolle Temperaturangabe mit einer Genauigkeit von 0,1°C machen kannst. Wenn das nicht so ist, kannst du die letzen Stellen deiner Messung auch von einem Zufallsgenerator erzeugen lassen. MfG Klaus
@Gast könnte ich machen, hat aber nix mit meiner Frage zu tun. Ich könnte auch auf die Betankung meiner Yacht verzichten und mir ein Deluxe Messsystem zulegen das keine Wünsche offen lässt, hat aber trotzdem nix mit meiner Frage zu tun ... @Klaus schon richtig. Allerdings wollte ich mehrere Sensoren in dem zu beheizenden Raum unterbringen und dann über alle die Temperatur mitteln. Da der Raum sehr klein sein wird, sollte das eigentlich funktionieren. Ich denke da an einen Kubus mit Kantenlänge von höchstens 200mm. Da werden dann wohl keine 1 bzw. 0.1 Grad unterschiede zwischen "Decke" und "Boden" auftauchen. Ob da dann ein Temperaturunterschied von 0.0xxx Grad herrscht spielt keine Rolle. Allerdings möchte ich die Temperatur über die Zeit ändern können. Hat aber auch nix mit meiner Frage zu tun. Einer eine Idee wie die Konstantstromquelle aus U2 anzuschließen ist?
Ich habe einen AD7794 hier mit dem ich eine 3-Leiter-Messung machen kann. Programm ist auch schon fertig und funktioniert. Werte sehen gut aus. Hat aber leider auch nix mit meiner Frage zu tun. Ich schätze mal das es schlicht keiner weiß, wie man da jetzt die Konstantstromquelle I1 durch U2 ersetzen muss.
Benjamin K. schrieb: > Da > werden dann wohl keine 1 bzw. 0.1 Grad unterschiede zwischen "Decke" und > "Boden" auftauchen. Bei 450°? Wahrscheinlich sogar deutlich mehr. Hängt von Isolation, Luftzirkulation und Art der Heizung ab.
Vergiss die Stromquelle. Die bringt nichts aber auch gar nichts an Genauigkeit. Und... mehrere Grad ueber ein Objekt verteilt sind keine Seltenheit.
> Der Verbund aller Schaltungen liefert aber Müll. Deine 4-Leiter-Messschaltung ist Quatsch, vermutlich falsch abgezeichnet. Da der LTC2052 nur bis ca. 4V messen kann, baut man es ungefähr so auf: +---R----+ URef -----|+\ | | | >--+ +-R-+--|+\ | +--|-/ \/ | >--+-- A/D | Pt100 +--|-/ | /\ | +--------+ +-R-+--R---+ | | RM | | | GND GND > Ich denke da an einen Kubus mit Kantenlänge von höchstens 200mm. Da > werden dann wohl keine 1 bzw. 0.1 Grad unterschiede zwischen "Decke" und > "Boden" auftauchen. Aber sicherlich, eher 10 GradC so lange du die Luft nicht mit einem Ventilator durcheinanderwirbelst.
Benjamin K. schrieb: > Ich denke da an einen Kubus mit Kantenlänge von höchstens 200mm. Da > werden dann wohl keine 1 bzw. 0.1 Grad unterschiede zwischen "Decke" und > "Boden" auftauchen. Darauf würde ich nicht wetten. Ich würde bei den höheren Temperaturen eher 10° und mehr erwarten, wenn du dem System nicht viel Zeit zum Temperaturausgleich gibst. MfG Klaus PS sehe gerade, ich liege nicht ganz alleine mit meiner Schätzung
Benjamin K. schrieb: > Ich schätze mal das es schlicht keiner weiß, wie man da jetzt die > Konstantstromquelle I1 durch U2 ersetzen muss. Da irrst Du gewaltig. Es sieht bloß keiner einen Sinn darin, das Fahrrad wieder und immer wieder neu zu erfinden. Peter
Benjamin K. schrieb: > Da > werden dann wohl keine 1 bzw. 0.1 Grad unterschiede zwischen "Decke" und > "Boden" auftauchen. Mach mal den Kasten rundherum aus 200mm dickem Kupfer und flieg damit ins Weltall (keine Schwerkraft), dann könnte das machbar sein. Ansonsten sag ich mal, bei 450°C im Kasten nur 10°C Unterschied, dann bist Du schon sehr gut. Peter
Hey Leute, ganz ruhig. Ich hatte bloß eine Frage - no offence. Ich fand es verwunderlich, dass jeder zwar etwas zu sagen hat, aber keiner auf meine Frage eingeht. Es geht mir hier - an dieser Stelle - ausschließlich um die Simulation der gezeichneten Schaltung. Mag sein, dass mein Vorhaben an anderer Stelle ein Fehlschlag wird. Wenn es soweit ist und ich nicht weiter weiß, werde ich entsprechend nachfragen und ihr dürft dann ruhig euer "hab ich ja gleich gesagt" los werden. Ich gebe zu dass ich mit dem beheizen von Räumen keine Erfahrung habe, daher lass ich mich einfach mal überraschen. @MaWin: ich bin mir ziemlich sicher, dass die 4-Leiter-Messschaltung genau so im Buch abgebildet ist, werde das aber heute abend nochmal prüfen. In der Simulation mit I1 funktioniert die Schaltung zumindest wie vom Autor angedacht. Mag sein dass es bessere/schlechtere Schaltungen gibt. @PeDa: dann sei doch bitte so nett und erklär kurz wie es gehen müsste, ich seh es leider nicht.
Moin, hab die Schaltung nochmal mit der im Buch abgebildeten verglichen. Die Schaltung ist wirklich genau so im Buch abgebildet. In der Simulation funktioniert der rechte Teil für sich und der linke Teil für sich wie angedacht. Die Kopplung der beiden Teile ist mein Problem ( ohne R6). Da niemand mit einem sinnvollen Hinweis zu meiner Frage raus rückt, weiß es wohl keiner - vielleicht geht es auch schlicht gar nicht. Trotzdem danke
Deine Schaltungen sind schlichtweg ungeeignet, sie haben unterschiedliche Bezugspotentiale. Die Schaltung von MaWin funktioniert doch, nimm die. Den hinteren Teil könnte man auch mit einem Differenzverstärker (INA122) aufbauen. Viele ADCs haben aber auch einen Differenzeingang. Peter
Benjamin K. schrieb: > Da niemand mit einem sinnvollen Hinweis zu meiner Frage raus rückt, weiß > es wohl keiner - vielleicht geht es auch schlicht gar nicht. Doch das wissen hier eine ganze Menge Leute wie das richtig geht. In deiner Schaltung sind halt sehr viele Fehler drin. Erstmal misst du in deiner Schaltung mit dem ADC nicht am Ausgang des OPs sondern an RL4. Die Schaltung um U1 ist einfach falsch. Entweder ist das Buch falsch wo du die her hast oder du hast es schlicht falsch abgezeichnet. Ich vermute mal Letzteres im anderen Fall würde ich das Buch wegschmeissen. Der linke Teil der Schaltung ist ja eine Konstanstromquelle wie von mir schon der öfteren in diesem Thread beschrieben. Die Last R6 (PT100) ist dabei Massefrei. Das heist du must mit einem Differenzverstärker dort die Spannung abgreifen. Was du da mit U1 aufgebaut hast ist kein Differenzverstärker. Bau das so auf wie Mawin es dir vorgeschlagen hat oder wie ich es schon vor langer Zeit in diesem Thread es gezeigt hat. Jetzt irgendwie 2 Schaltungen die man gefunden hat zusammen zu schalten bringt nix. Um es mal mit MaWins Worten ähnlich zu sagen: Elektronik ist wie Lego, man kann die Bausteine sinnlos zusammen stecken oder sich Gedanken machen darüber ob das so passen kann. Nur das beim sinnlosen zusammenstecken auch was Sinnloses rauskommt.
Meiner Meinung nach funktioniert die gezeigte 4-Leiter Schaltung
nur mit einer negativen Spannnung
+------------+
| |
A/D--+ + GND--|+\ |
\/ | >--+
Pt100 +--|-/
/\ |
b + +---+ a
|
1mA
|
NEGATIVE !
Da Punkt a auf GND-Potential liegt, liegt auch b auf GND
(sogar leicht drunter, Spannungsabfall am 4-Leiter),
also kann 1mA nur abfliessen, wenn
diese 1mA zu einer negativen Spannung gezogen werden.
Ein einfacher Widerstand an -5V tut es übrigens nicht.
Dieser Konstastromquellen Ansatz ist zu kompliziert & veraltet. Denn erstens muss die Konstantstromquelle den Genauigkeistanforderungen entsprechen. Was bedeutet Praezisionswiderstaende, 1% reichen nicht, Einen OpAmp mit Low Offset und eine Referenz. Der ADC muss nochmals eine Referenz haben, allenfalls die selbe. Demgengenueber ist der Halbbrucken Ansatz einfacher. Einen 1k in Serie, einen ADC, und eine billigste Referenz. Bei hinreichend kurzen Kabeln kommt man mit 3.3V Single Supply hin.
Moin, ich glaube ihr habt mich falsch verstanden. Das dies kein Differenzverstärker ist, weiß, das habe weder ich noch der Autor behauptet. Wenn ich die Schaltung, unter zu Hilfenahme der Erläuterungen aus dem Buch, richtig verstehe, dann kann man mit Hilfe von U1 den Spannungsabfall über dem PT100 zwischen einem Punkt oberhalb von RL4 und einem Punkt zwischen I1 und R8 messen. Damit eliminiert U1 lediglich den Leitungswiderstand (hier gegeben durch RL3 und RL2, bei der Annahme das die 4 Leitungen gleich dimensioniert sind und dementsprechend annähernd den gleichen Widerstand, hier 10Ohm, haben), verstärkt wird da gar nichts. Damit müsste ich effektiv oberhalb von RL4 den Spannungsabfall über dem PT100 und R8 bezogen auf Masse messen. @helmi: Danke, damit sind beide Schaltungen unvereinbar. Es müsste als eine andere Schaltung als Konstantstromquelle entworfen werden um den Rest zu betreiben oder umgekehrt. Das war eigentlich auch schon alles was ich wissen wollte.
иммэр эин нэуёр намэ schrieb: > Dieser Konstastromquellen Ansatz ist zu kompliziert & veraltet. Denn > erstens muss die Konstantstromquelle den Genauigkeistanforderungen > entsprechen. Was bedeutet Praezisionswiderstaende, 1% reichen nicht, Da man typisch PT100 abwechselnd mit einem Präzisionswiderstand misst, muss die KSQ nur kurzzeitstabil sein. Da reicht dann eine einfache OPV-Standard-KSQ für Auflösungen bis in den mK-Bereich. Gruss Harald
Harald Wilhelms schrieb: > Da man typisch PT100 abwechselnd mit einem Präzisionswiderstand misst, > muss die KSQ nur kurzzeitstabil sein. Da reicht dann eine einfache > OPV-Standard-KSQ für Auflösungen bis in den mK-Bereich. Stimmt. Diese Lösung findest du in Beitrag "Re: Temperaturmessschaltung möglichst genau?" Diese Schaltung ist mit dem Multiplexer beliebig erweiterbar. Lediglich 2 Widerstände müssen stabil bleiben. Deren absoluter Wert ist dabei egal. Die Software kompemsiert dabei die Fehler in der Schaltung. So braucht man auch keinen extern 24Bit ADC sondern kann den in den meisten µC eingebauten ADC nutzen.
>So braucht man auch keinen extern 24Bit ADC sondern kann den in den meisten
µC eingebauten ADC nutzen.
Eher nicht. Ein Platinwiderstand aendert sich um 0.38% /Kelvin. Fuer 0.1
Kelvin gibt's also eine Aenderung um 3.8E-4. Das laeuft mit einem
10bitter eher nicht mehr, denn der kann nur 1E-3 aufloesen, ohne
Rauschen.
иммэр эин нэуёр намэ schrieb: > Eher nicht. Ein Platinwiderstand aendert sich um 0.38% /Kelvin. Fuer 0.1 > Kelvin gibt's also eine Aenderung um 3.8E-4. Das laeuft mit einem > 10bitter eher nicht mehr, denn der kann nur 1E-3 aufloesen, ohne > Rauschen. Das ist nicht richtig. Der riesige Offset von den 100 Ohm wird vorher abgezogen. Und damit reicht auch 10/12 Bit vollkommen.
Helmut Lenzen schrieb: > Das ist nicht richtig. Der riesige Offset von den 100 Ohm wird vorher > abgezogen. Und damit reicht auch 10/12 Bit vollkommen. Die Kompensation von vielen Fehlern durch abwechselndes Messen von PT und Ref.-Widerstand klappt nur, wenn man wirklich den ganzen Widerstand misst. Dann braucht man aber eine höhere Auflösung von mindestens 16 Bit für genügend Auflösung beim Temp.Wert. Gruss Harald
Helmut Lenzen schrieb: > Harald Wilhelms schrieb: >> Da man typisch PT100 abwechselnd mit einem Präzisionswiderstand misst, >> muss die KSQ nur kurzzeitstabil sein. Da reicht dann eine einfache >> OPV-Standard-KSQ für Auflösungen bis in den mK-Bereich. > > Stimmt. Diese Lösung findest du in > > Beitrag "Re: Temperaturmessschaltung möglichst genau?" > Dieser Link funktioniert nicht. Der Beitrag ist nicht vorhanden! Poste bitte den richtigen. > Diese Schaltung ist mit dem Multiplexer beliebig erweiterbar. Lediglich > 2 Widerstände müssen stabil bleiben. Deren absoluter Wert ist dabei > egal. Die Software kompemsiert dabei die Fehler in der Schaltung. So > braucht man auch keinen extern 24Bit ADC sondern kann den in den meisten > µC eingebauten ADC nutzen. Wie wäre die Alternative in Form eines Oszillators? Der Fehler des Kondensators läßt sich ja rausrechnen. Frequenzen können die meisten Controller von Haus aus sehr genau messen.
Bedenkend, dass ein 24 bit Wandler nur ein paar Taler kostet, und dass ein 16 bit wandler teurer ist... was soll die Verzoegerung ?
Abdul K. schrieb: > Der Beitrag ist nicht vorhanden! Doch: Beitrag von Autor: Helmi (Gast) am Datum: 29.01.2008 17:21
Abdul K. schrieb: > Dieser Link funktioniert nicht. Der Beitrag ist nicht vorhanden! Poste > bitte den richtigen. Also bei mir funktioniert es Abdul.
Hm. Habs mal genauer untersucht. Das Problem scheint bei eingeschalteter Seitenaufteilung und abgeschalteten JS aufzutreten.
Hallo liebe leute. Ich bin absolut neu hier im Forum und kenne somit nicht alle Regeln bezüglich des Postens etc. .-) also wenn ich etwas falsch mache, bitte drauf ansprechen. Nun zu meinem kleinen Problemchen :-) Ich habe die Schaltung von Helmi PT7 nachgebaut, soweit funktioniert auch alles. aber es scheint mir, das die Ladungspumpe am ADC Pulst, also das heißt, die werte am ADC ändern sich ständig, es sind auch einige spitzen dabei... als beispiel, habe ich z.b. 110 Ohm wiederstand als PT100 ersatz benutzt, das wäre in etwa 26°C dieser wert stimmt auch in etwa, jedoch springt es permanent zwischen 25,5 -26,5 hin und her, ab und zu sogar 60-80, man kann es nicht genau sagen, da es zu schnell geht. Hat jemand eine Idee, woran das liegen könnte? Des Weiteren ist mir auf gefallen, das wenn die Ladungspumpe ohne Last betrieben wird, die etwa -9 Volt ausgibt, etwas weniger wegen des Spannungsabfalls über den Dioden. Sobald ich die OP´s mit dran hänge, sinkt die Spannung auf etwa 5,56 Volt. ist das Normal? Ich bedanke mich für jede erdenkliche Hilfe. Liebe Grüße Matze :-)
Keine Ahnung welche der dutzenden Schaltungen aus diesem thread du meinst, mach besser einen neuen thread auf und zeichne in deinem Beitrag genau die verwendete Schaltung, aber klar stören Ladungspumpen. Das bekommt man weg in dem man den Mittelwert über mehrere Messwerte bildet, zeitlich unkorreliert zur Ladungspumpenfrequenz. Meinst du +5.56V oder-5.56V ? -5.56V wären normal denn Ladungspumpen sind sehr schwach, und diese scheint schon leicht überlastet.
Matthias Zenker schrieb: > Sobald ich die OP´s mit dran hänge, > sinkt die Spannung auf etwa 5,56 Volt. ist das Normal? So in etwa. Du kannst die 1N4148 durch Schottkydioden ersetzen dann wird es etwas mehr. Matthias Zenker schrieb: > habe ich z.b. 110 Ohm wiederstand als > PT100 ersatz benutzt, das wäre in etwa 26°C dieser wert stimmt auch in > etwa, jedoch springt es permanent zwischen 25,5 -26,5 hin und her, ab > und zu sogar 60-80, man kann es nicht genau sagen, da es zu schnell > geht. Hat jemand eine Idee, woran das liegen könnte? Wie aufgebaut? Versorgungsspannungen mal mit dem Skope betrachtet. 60..80 Grad ist echt viel. Sieht nach ein Problem im Aufbau aus. Eventuell mal die Elkos die die Versorgung puffern etwas groesser machen.
MaWin schrieb: > Keine Ahnung welche der dutzenden Schaltungen aus diesem thread du > meinst, er meint die PT100_7.
genau die PT100_7 :-) ja -5,56 Volt natürlich :-). Hmm das mit dem Mittelwert berechnen, habe ich gemacht. Da scheint es dann auch zu funktionieren, jedoch blockiert mir die "lange" bzw mehrmalige Messung den Controller erheblich :-) Gibts keine möglichkeit, das pulsen am ADC weg zu bekommen? das der wert zumindestens nicht zu stark schwankt..dann könnte man z.b. 10 mal messen mittelwert ok... aber bei den starken schwankungen, würde die genauigkeit doch sehr nachlassen oder? Achso was ich vergessen habe ist, wenn ich den 4,7N Kondensator, der ja für die Frequenz des NE555 verantwortlich ist, raus nehme, dann schwanken die werte nicht ganz so extrem... ^^ völlig unlogisch aber leider war... ich messe derzeit alle 100ms um das schwanken deutlich zu sehen. Ich könnte eventuell,wenn es hilft eine kleines Video von der schaltung sowie von dem sich ständig wechselnden Werten erstellen.
Matthias Zenker schrieb: > Achso was ich vergessen habe ist, wenn ich den 4,7N Kondensator, der ja > für die Frequenz des NE555 verantwortlich ist, raus nehme, dann > schwanken die werte nicht ganz so extrem... ^^ völlig unlogisch aber > leider war... Voellig logisch. Dann hast du eine hoeher Taktfrequenzen in der Ladungspumpe und damit koennen die Kondensatoren das besser unterdruecken. Wie schon mal gefragt wie sieht die Versorgungsspannung mit dem Skope aus?
Ein oszilloskop hab ich leider nicht zur Hand, falls du das meinst. Die Versorgungsspannung, wird von einem 7809 über ein Relais geliefert. über den 7809 wird auch die Vref angesteuert, sowie die OP´s +9Volt... am Ausgang vom 7809 sind 8,72Volt, Aref liefert 4,98Volt und an den Op´s kommen -5,56 Volt an MaWin schrieb: > Das > bekommt man weg in dem man den Mittelwert über mehrere Messwerte bildet, > zeitlich unkorreliert zur Ladungspumpenfrequenz. Wie meinst du das genau, hast du eine ideale Lösung dafür? also wie oft wird gemessen und in welchen intervallen etc?
Matthias Zenker schrieb: > Ein oszilloskop hab ich leider nicht zur Hand, falls du das meinst. Dann must du dir eins besorgen. Du hast ein Problem mit der Versorgungsspannung, da ist ein Ripple drauf.
Hmm Okay, werd mal schauen, ob ich Irgendwo einen her bekomme. Das Netzteil, ist ein 12V Schaltnetzteil. Wenn ein Ripple drauf wäre, wie könnte ich den weg bekommen?
Matthias Zenker schrieb: > Hmm Okay, werd mal schauen, ob ich Irgendwo einen her bekomme. Das > Netzteil, ist ein 12V Schaltnetzteil. Wenn ein Ripple drauf wäre, wie > könnte ich den weg bekommen? Ein Filter einbauen. Für grössere Ströme LC, bei kleinen Strömen RC in der Versorgungsleitung zu den OPs.
Ich könnt echt verrückt werden... Hab nen 10µF Elko vom Eingang des 7809 nach GND gezogen..zack sind die werte nahezu perfekt stabil -.- xD
Matthias Zenker schrieb: > Ich könnt echt verrückt werden... Hab nen 10µF Elko vom Eingang des 7809 > nach GND gezogen..zack sind die werte nahezu perfekt stabil -.- xD Ja das bestätigt die Vermutung nach Störungen auf der Versorgung. Trotzdem mal mit dem Skope draufschauen.
Das werde ich auf jeden Fall tun, ich danke euch ersteinmal ganz Recht Herzlich, das ihr mir so schnell helfen konntest. ich hab da jedoch noch eine Frage, gibt es die möglichkeit, die schaltung so zu Dimensionieren, das man von -30°C bis +100 °C messen kann? der PT100 sollte dafür ja gehen.
Matthias Zenker schrieb: > ich hab da jedoch noch eine Frage, gibt es die möglichkeit, die > schaltung so zu Dimensionieren, das man von -30°C bis +100 °C messen > kann? der PT100 sollte dafür ja gehen. Kann man, die Formeln dazu sollten hier irgendwo stehen.
Hmm ich hab nach geschaut, in deiner Schaltung, sind jedoch nur ab 0°C bis 60, 100 und 200°C mehr hab ich hier nicht gefunden, wäre es möglich, das du mir die Bauelemente sagen könntest, die ich durch andere Werte ersetzen muss? Also die Schaltung, tut jetzt genau das was sie soll... von ca 10 messungen schwankt es maximal zwischen 0,0°C und 0,4°C also alles bestens, jedoch musste ich den Kondensator, für den NE555 von 4,7N auf 100N ändern, da bei 4,7N die Schwankungen doch noch recht groß waren..etwa zischen 0,0 - 0,8°C
Matthias Zenker schrieb: > Hmm ich hab nach geschaut, in deiner Schaltung, sind jedoch nur ab 0°C > bis 60, 100 und 200°C mehr hab ich hier nicht gefunden, wäre es möglich, > das du mir die Bauelemente sagen könntest, die ich durch andere Werte > ersetzen muss? Less dir mal den Text bei der PT100_7 durch. Da steht die Berechnung drin.
Moinsen Helmi, Also ich bekomme bei den Rechnungen immer komische Werte raus ^^ anscheinend kriege ich die Berechnungen nicht hin. Das scheint doch eine Recht komplizierte angelegenheit zu sein. Jedoch würde ich gerne von -30°C bis 100°C messen können. -20°C bis 100°C würden es auch tun. Könntest du mir helfen? zwecks der Berechnungen? Gruß Matze
Bitte melde dich an um einen Beitrag zu schreiben. Anmeldung ist kostenlos und dauert nur eine Minute.
Bestehender Account
Schon ein Account bei Google/GoogleMail? Keine Anmeldung erforderlich!
Mit Google-Account einloggen
Mit Google-Account einloggen
Noch kein Account? Hier anmelden.









