Hallo ihr könnt mir als laie sicher weiter helfen. Ich wollte eine möglichst genau Messschaltung aufbauen die über längere Zeit läuft, ich dachte da an ne 9V Blockbatterie, dann mit nem Spannungsregler 3805 auf 5V. Wollte dann mit einem Elektrometersubtrahierer und ner Brückenschaltung in der ein PT100 drin ist, die Differenzspannung verstärken. als op wollte ich einen lm324 verwenden nur der braucht ne negative spannung. Kann das alles so funktionieren? und wie bekomme ich die negative spannung hin? gibt es vielleicht ne bessere schaltung mit einem pt100? danke schonmal für die antworten mit freundlichen grüßen kai
Bei "möglichst genau" geht hier gewissen Leuten regelmässig der Hut hoch. Das Ergebnis ist nämlich für praktische Belange unbezahlbar. Also entweder: wie genau? Oder: welches Budget?
er soll ne auflösung von 0,1°C haben und dann die genauigkeit auch nicht viel mehr, ich sage mal maximal 0,3°C sollte mit nem pt ja gehen. budget ist sagen wir mal 20-50euro soviel es halt kostet. weniger ist immer besser ^^
ich bin mal kurz was essen. also wenn die schaltung nur 5euro kostet habe ich sicher nix dagegen bin aber bereit für die genauigkeit etwas mehr zu zahlen
Spannungsregler meinst du bestimmt den 7805? Der LM324 ist ein älterer 4fach-Standard-OP, was du brauchst ist geringe Offsetspannung. Dazu vielleicht noch low power, damit die Batterie ne Weile hält, und den Regler gleich auch in low power. Negative Versorgung: geht auch ohne, es gibt viele single-supply Applikationen für den zweck.
:-) @ a-k nächster Punkt bei Temperaturmessung ist immer das Medium .... da kann man noch sone gute schaltung (Vref, Linearelement) haben wenn einem die Physik dazwischen spuckt. Die Bauform des PT100 entscheidet dabei. Bspw. die Lufttemperatur auf 1K genau zu messen ist schon eine große Kunst. Bei hochgenauen Tempi-Messungen machts Sinn den PT100 als schlechtes Kalorimeter zu betrachten und mit Wärmepulsen ranzugehen. Desdawegen: Was ist die Messaufgabe ?
Ich kann den DS1820 empfehlen. Mit dem Ding lässt sich im Bereich von -10 bis +85Grad Celcius die Temperatur auf 0,03Grad genau ermitteln, wenn man eine bestimmte Methode der Erfassung verwendet.
Sorry,... zu spät abgeschickt. Kann da nur den LTC1053CN empfehlen .... kostet zwar einiges hat dafür aber nen chopper .... optimal für sowas (kann auch 15 V ab) ... vllt. kannst den regler ja dann kicken wenn du ne schlechte Vref (zener?) nimmst und dafür aber nen hochstabilen Referenzwiderstand.
@Tom jo meine den 7805 er komme langsam durcheinander. @gast die messaufgabe ist ungefähr 0-60°C Lufttemperatur. gleichzeitig soll noch die feuchtigkeit gemessen werden aber das mache ich danach ^^ die auch so im bereich 20%-90% aber hier muss es nicht ganz so genau sein +- 1% vielleicht wenn das geht am ende soll es ein gerät werden das daten über länger zeit speichert sagen wir mal 4 wochen. die messschaltung soll dann an ein einplatinencomputer angeschlossen werden der die daten speichert. an dem ist auch schon ein AD-wandler dran.
Hallo, ich versuche gerade etwas ähnliches. Messung der Temperatur auf 0.1K genau und geringer Energieverbruach. Vielleicht schaust du mal in meinen Thread rein Beitrag "Heizungssteuerung mit Funk-Temperaturfühler" Ich habe eine Schaltung gepostet. Ich wollte eigentlich, dass die sich jemand anschaut ob da irgendwelche Fehler drin sind. Ich benutze einen KTY 81 Temperatursensor und verstärke den interessanten Bereich mit einem OP Subtrahierer. Die Spannungsregulierung mit einem Linearregler ist wohl für Batteriebetrieb nicht geeignet. Ich will den AVR direkt an die Batterie (4.5V) anschließen. Man kann ja auch Knopfzellen nehmen wenns klein sein soll.
Der DS1820 ist mit einer Genauigkeit von ±0,5°C (-10°C - +85°C) angegeben und läuft mit einer Betriebsspannung von 3V - 5,5V. Für Langzeitmessungen scheint mir die Kombi 9V-Block und Linearregler nicht das Optimum zu sein, nimm lieber 3x1,5V oder 3-4x1,2V (AA oder AAA). Da kann man sich den Regler sparen der sonst 4V verbraten müsste.
> am ende soll es ein gerät werden das daten über länger zeit speichert Also das ganze noch AD Wandeln? Da würde ich aber auch schon eher über einen digitalen Sensor nachdenken. Sowas wie z.B. der TSic506 oder der schon angesprochenne DS18S20/DS18B20.
Das Problem ist, dass die meisten Sensoren nur +-0.5K liefern. Sonst hätte ich auch einfach nur nen 1-Wire Sensor drangepappt. P.S.: Der 506 hat eine ausreichende Auflösung. Vielleicht garnicht so dumm.
Jörg B. wrote: > Der DS1820 ist mit einer Genauigkeit von ±0,5°C (-10°C - +85°C) Aus dem Datenblat: "Resolutions greater than 9 bits can be calculated using the data from the temperature, COUNT REMAIN and COUNT PER °C registers in the scratchpad" Dadurch ergbit sich eine Auflösung von bis zu 1/32 Grad Celsius. Das Ganze habe ich bereits umgesetzt und funktioniert stabil und ohne sprünge (jitter). Ausserdem hat man sich den Umweg über A/D-Wandlung gespart. > angegeben und läuft mit einer Betriebsspannung von 3V - 5,5V. Für > Langzeitmessungen scheint mir die Kombi 9V-Block und Linearregler nicht > das Optimum zu sein, nimm lieber 3x1,5V oder 3-4x1,2V (AA oder AAA). Ich finde, du widersprichst dir hier quasi. Für eine a/d-wandlung sind stabile Spannungen maßgeblich. Einen Weg ohne Spannungsregelung würde ich tatsächlich nur gehen, wenn ein digitaler Temperatursensor genutzt würde.
Niels Hüsken wrote: > Ich finde, du widersprichst dir hier quasi. > Für eine a/d-wandlung sind stabile Spannungen maßgeblich. Einen Weg ohne > Spannungsregelung würde ich tatsächlich nur gehen, wenn ein digitaler > Temperatursensor genutzt würde. War auch in Verbindung mit dem DS1820 gemeint.
also ich wollte das schon mit dem pt100 durchziehen und auf einen digitalen verzichten. ich weiß jetzt zwar nichts weiter über die, aber mich haben bei dem pt100 die langzeitstabilität und die genauigkeit überzeugt gehabt. habe mich jetzt schon auf den festgelegt. suche dafür jetzt eine möglichst gute schaltung. auch wenn die anderen varianten sicher auch super sind. bin halt wirklich neuling in dem gebiet.
und das mit den 0,5 schritten bei dem DS1820 ist auch nicht das was ich brauche es muss leider 0,1 schritte haben
> und das mit den 0,5 schritten bei dem DS1820 ist auch nicht das was ich > brauche es muss leider 0,1 schritte haben Dann nimm den DS18'B'20
kai wrote: > und das mit den 0,5 schritten bei dem DS1820 ist auch nicht das was ich > brauche es muss leider 0,1 schritte haben Wie ich bereits sagte, der DS1820 kann eine Auflösung von 0,031. Die 0,5Grad sind über einen Standardweg zu erreichen. Um 0,031Grad zu erreich bedarf es lediglich einer kleinen floating-point Rechenoperation. Die DS1820-Variante hätte einige Vorteile: Kein Spannungsregler mehr nötig, was dir deutlich längere Akkulaufzeiten geben lassen dürfte. Keine lästige d/a-Wandlung die vieleicht sogar jitterkorrekturen nötigt macht.
kai wrote: > er soll ne auflösung von 0,1°C haben und dann die genauigkeit auch nicht > viel mehr, ich sage mal maximal 0,3°C sollte mit nem pt ja gehen. Sensoren der Klasse A dürfen schon 0.21 °C bei 25 °C falschliegen, Klasse B +-0.425°C. Für die restlichen DIN B Klassen (1/3, 1/5 und 1/10) entsprechend weniger. > budget ist sagen wir mal 20-50euro soviel es halt kostet. weniger ist immer > besser ^^
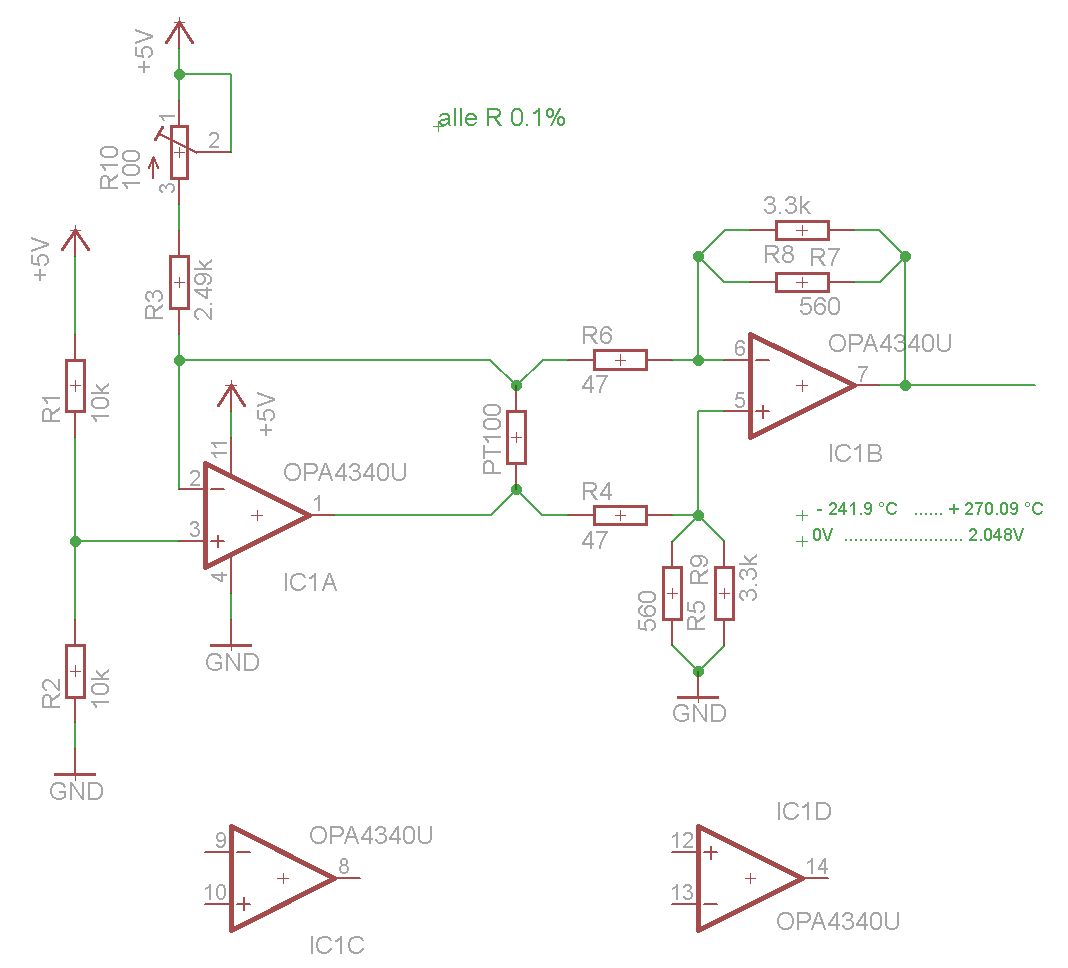
Temperatur Messung mit PT100 Diese Messschaltung hat einen Bereich von 0 .. 100 Grad entspricht 0..5V am Ausgang. Man kann die beiden Potis eleminieren in dem man Festwiderstaende einsetzt was der Langzeitstabilataet zu gute kommt. zwecks Energieeinsparung kann mit die ganze Schaltung ueber einen Transistor abschaltbar machen und nur bei einer Temperaturmessung einschalten. Die verwendeten OPA2340 sind Rail to Rail Verstaerker koennen aber auch durch andere ersetzt werden. Gruss Helmi
Hallo,.... nur mal prinzipiell mit single supply im anhang .... Rcurr müsste hochstabil sein (ca. 3 ppm/K) der Fehler (elektroniktemperatur) geht dann gegen null. als referenzquelle etwas um die 1 V, z.b. lm4140 (auch sehr stabil - vllt. zu sehr ?) Differenzverstärker über den PT100 und ab damit zum A/D. Nur noch mal am Rande: Lufttemperatur zu messen ist nicht trivial !!! ... nen Fehler wirst du garantiert drinne haben .... um mal nicht zu weit in die physik zu steigen, empfehle ich dir nen winzigen PT100 auf nem keramik chip.
danke für die vielen antworten, wobei ich mit der von helmi noch mit am meisten anfangen kann. wie gesagt bin noch ganz am anfang. ist zwar sicher ne dumme frage aber an den ops was für ne spannung muss da dran? bei der schaltung von helmi.
ich habe hier noch ein paar ops rumliegen woran erkenne ich das es ein rail to rail ist oder hilft da nur im datenblatt kucken
Da hilft nur im Datenblatt nachzuschauen. Was fuer Typen hast du denn da ?
naja ich will eh zu conrad da hole ich dann gleich die ops. müssen an den op +-5V oder +5V und gnd
ich wollte anfangs eigentlich die angehängte schaltung etwas abgewandelt nutzen.
Öhem, nö da kann ich so nicht mitgehen weil: @helmi 1. keine Vierleiterschaltung 2. zu hohe eigenerwärmung (gerade bei Lufttemp. !) wegen 5mA 3. puste mal deine elektronik an und du wirst dich wundern ... (offset voltage drift) 4. warum denn rail zu rail ??? ... 5. ick halt jetzt meine klappe und wünsche noch viel erfolg
bin für so gute kritiken offen brauche halt nur ne schaltung die ich auch gut verstehe. ^^ vierleiterschaltung finde ich auch besser aber dazu braucht man doch wieder ne konstanstromquelle und nen negativen widerstand oder? habe ich gelesen. kann mir nicht mal jemand eine schaltung schicken die funktioniert und sie mir idiotensicher erklären darin sollten nur der pt100 und ein paar ops drin sein. als basis vielleicht noch ne vierleiterschaltung und dann ne genau funktionsbeschreibung. das wäre ideal. wenn jemand so freundlich wäre
@ Niels Hüsken (monarch35) >Wie ich bereits sagte, der DS1820 kann eine Auflösung von 0,031. Die >0,5Grad sind über einen Standardweg zu erreichen. Um 0,031Grad zu >erreich bedarf es lediglich einer kleinen floating-point >Rechenoperation. Du verwechselst Auflösung und Genauigkeit, ausserdem reicht hierfür locker Festkommaarithmetik. >geben lassen dürfte. Keine lästige d/a-Wandlung die vieleicht sogar >jitterkorrekturen nötigt macht. ??? Was? Bei nem Temperatursensor? Lass mal die Kirche im Dorf. MfG Falk
@gast >1. keine Vierleiterschaltung Wenn nicht allzu lange Leitung zwischen PT100 und OP sind geht es. Ich kann auch ne 4 Leiterschaltung zeichnen ist aber mehr aufwand und ich wollte den Aufwand gering halten. >2. zu hohe eigenerwärmung (gerade bei Lufttemp. !) wegen 5mA Wenn er mit einer 9V Blockbatterie ueber Wochen messen will dann darf mit die Schaltung sowieso nur kurz einschalten und dann erwaermt sich der PT100 bei den paar ms fuer die Messung auch nicht und bei 5mA brauch ic anschliessend auch nicht si hoch zu verstaerken >3. puste mal deine elektronik an und du wirst dich wundern ... (offset voltage drift) Schau dir mal das Datenblatt vom OPA2340 an "2.5uV/C Drift" b.z.w. 120uV ueber den gesammten Bereich macht am Ausgang 120uV * ca. 26 = 3.12mV Am Ausgang entspricht 5mV = 0.1 Grad Also ist die Drift kleiner als 0.1 Grad wenn man den Verstaerker von -40 .. +85 Grad betreibt !!! >4. warum denn rail zu rail ??? ... Weil er keine negative Spannung zu verfuegung hat und nach einer einfachen Schaltung gefragt hat und da bleiben nun mal nur Rail to Rail Ops ueberig wenn man am Ausgang 0 .. 5V erziehlen will um den ADC voll auszunutzen Gruss Helmi
Ziel war es eine möglichst genaue Lufttemperaturmessung durchzuführen. Ich bin nicht hier um zu streiten, da ist mir die Zeit zu schade und das haben andere auf diesem gebiet zu genüge schon getan. Fakt ist: Deine Schaltung ist imho dafür ungeeignet. Der OP alleine machts net ... die Tempcos von deinen Potis und R's unterschätzt du wohl ein wenig .... nur mal so ein gedanke .... Gruß und Tschüss ...
@gast (Gast) Ich will mich auch mit dir nicht streiten. Fakt ist das diese Schaltung in Professioneller Umgebung schon seit mehr als 10 Jahren ihren Dienst tun. Sie sind in Messgeraeten die Temperaturmaessig auch eine Genaugigkeit von 0.1 C haben muessen . Stichwort Temperaturmessung und Feuchtemessung ueber Taupunktspiegel systeme. Gruss Helmi
@ Helmi (Gast) >Fakt ist das diese Schaltung in Professioneller Umgebung schon seit mehr >als 10 Jahren ihren Dienst tun. Es gibt viele Profis, an denen nur der Name so klingt. No offence. >Sie sind in Messgeraeten die Temperaturmaessig auch eine Genaugigkeit >von 0.1 C haben muessen . Stichwort Temperaturmessung und Feuchtemessung Genauigekeit oder Auflösung? Über welchen Temperaturbereich? Ein Fieberthermometer ist auch auf 0.1K genau (denke ich mal), aber nur über 30..45 Grad. Auflösung und Genauigkeit MFG Falk
@Falk Messbereich 0.. 100 Grad (Optional -40 .. +100 Grad) Aufloesung 12Bit Genauigkeit 0.1 Grad Gruss Helmi
@ Helmi (Gast) >Messbereich 0.. 100 Grad (Optional -40 .. +100 Grad) >Aufloesung 12Bit Das ist kein Problem. >Genauigkeit 0.1 Grad Wie gemessen? Messtechnik die die Genauigkeit WIRKLICh schafft, ist schweineteuer. Und pack mal deine Messchaltung in nen Klimaschrank und teste mal dei Temperaturdrift. MFg Falk
ihr macht mich fertig. naja versuche die morgen mal aufzubauen. habe bei conrad allerdings die ops vergessen ich depp. also ich habe noch hier an ops: TL-082 -081 -071 -084 LM-317 -324 -339 -311 -723 -393 -1017 -710 UA747CN TAA861 1151 kann ich davon einen nehmen? habe mir auch jetzt noch so überlegt mit 12V baterie ranzugehen und mit einem 7810 auf 10 runter zugehen und dann über nen spannungsteiler +-5V zu erzeugen ist das möglich? wird vielleicht einiges leichteroder?
... mein Reden ! ... ne Pspice simulation tuts vllt. auch schon. die Betriebsspannung würd ich niemals als Referenz ranziehen !!! so, muss weg ... schaue morgen nochmal rein Gruß an alle
bin auch erstmal weg. aber morgen auf jeden fall wieder hier. vielen dank nochmal an der stelle
geht eigentlich einer der anderen ops die ich da habe anstatt des opa2340 und was ist der rechte teil des schaltbilds 3 damit kann ich nichts anfangen. wie gesagt. würde jetzt auch mit 10v und spannungsteiler arbeiten um +-5V zu bekommen
Wenn du bereit bist, etwas mehr auszugeben (<200€), wie wär's damit: http://eshop.phoenixcontact.com/phoenix/treeViewClick.do;jsessionid=dyzzHM5Z7S67LS2SJ5jJN97fyyFv8LGZn7qSSx1tlYJLpQQ0QynS!-2100654536!NONE?UID=204163&parentUID=202324&reloadFrame=true
also für 40 euro gibs ein fertigen temp.-feuchte datenlogger- wollte den aber schon selber bauen, muss aber natürlich alles im rahmen bleiben
@kai (Gast) Der rechte Teil des Schaltbildes deutet deinen AD-Wandler an. Deine TL0xx Op brauchen eine negative Versorgung. Der LM324 braucht auch eine negative Versorgung. zusätzlich können die alle nicht bis zur Versorgung ausgesteuert werden. Wenn du jetzt mit +- Versorgung arbeiten willst dann kannst du eventuell die -5V mit einer kleinen Ladungspumpe erzeugen. Dann könntest du eventuell mit TLxx OP's arbeiten (haben aber höhere Offsetspannung und drift) . Allerdings kannst du dann nicht bis auf 5V aussteuern max bis etwa +2.5V. Dann könntest du meine Schaltung 3 nehmen. Denn MAX6250 könntest du auch durch eine andere stabile 5V referenz ersetzen. Gruss Helmi
ok das mit dem ad wandler dachte ich mir schon fast :-) ich muss doch sicher noch alles wieder den neuen ops und versorgung anpassen oder? kann ich einfach den op lm324 einsetzten und mit +-5V betreiben? der max6250 was macht der genau konnte das datenblatt eben nicht öffnen. weil dieses teil habe ich glaube nicht. wenn du mir sagst was das ist kucke ich mal ob ich so was ähnliches habe.
Nimm den LM324 mit +- 5V Versorgung der hat zwar nicht die Offsetwerte vom OPA2340 aber für den Anfang zum Testen geht der auch . (auch wenn Falk wieder was zum moppern hat) Der MAX6250 ist eine Prezisions Referenz von Maxim mit 5V Ausgang. Macht nix anderes als stabile 5V zu erzeugen. Glaub zwar nicht das du denn da hast. Zur not tuts auch ein normaler 7805 Spannungsregler mit ein paar abstrichen an die Temperaturstabilität. Aber Ich glaube wohl nicht das du den Logger in so extremen Temperaturbereichen einsetzen willst. Ich meine damit die Schaltung und nicht den PT100 bevor das jetzt wieder mißverstanden wird. Das der LM324 jetzt nicht bis zur Versorgungsspannung ausgesteuert werden kann ist auch nicht so ganz schlimm denn Ich habe die Schaltung für 0..100Grad -> 0..5V ausgelegt. Bei deinen geforderten 60 Grad kommen halt 3 V am ausgang was der LM324 noch machen dürfte. Gruss Helmi
Ach ja an -5V bitte nur die (-) Versorgung der OP's alles was sonst an Gnd liegt bleibt auch auf GND
ich baue sie gleich auf und kucke mal ob alles geht wenn ich wieder ne frage habe kommt die dann :-)
@Helmi: Ist es möglich die Schaltung mit einem kleinen Kniff auf 200Grad zu erweitern ? Wenn ja, an welcher Stelle ? Gruß Sven
um z.B. +- 9V zu erhalten kann man auch einfach zwei 9V Blöcke nehmen, ob das dann sinnvoll ist möge jeder für sich selbst entscheiden.
Falk Brunner wrote: > Du verwechselst Auflösung und Genauigkeit, ausserdem reicht hierfür > locker Festkommaarithmetik. Ich kann mir einfach nicht vorstellen, weshalb man eine Genauigkeit von 0.1Grad Celsius brauchen könnte, daher bin ich davon Ausgegangen, daß der OP selber Auflösung und Genauigkeit verwechselt. Ich denke auch nachwievor, daß ich mit dieser Vermutung richtig liege. Der OP klingt sich seiner Sache nicht sonderlich sicher... Im übrigen ist es egal, ob ich Festkomma- oder Gleitkommaarithmetik verwende. Beide implementieren das selbe. Gleitkomma scheint für den C-Programmierer weniger Aufwendig zu sein. Lediglich der Kontroller hat ungleich mehr zu tun. In nicht-zeitkritischen Umgebungen ein vernachlässigbarer Nachteil.
@ Niels Hüsken (monarch35) >Ich kann mir einfach nicht vorstellen, weshalb man eine Genauigkeit von >0.1Grad Celsius brauchen könnte, daher bin ich davon Ausgegangen, daß >der OP selber Auflösung und Genauigkeit verwechselt. Was ist denn das für eine Logik? >Im übrigen ist es egal, ob ich Festkomma- oder Gleitkommaarithmetik >verwende. Beide implementieren das selbe. Nein. > Gleitkomma scheint für den C-Programmierer weniger Aufwendig zu sein. Ja. > Lediglich der Kontroller hat ungleich mehr zu tun. Eben. > In nicht-zeitkritischen Umgebungen ein vernachlässigbarer Nachteil. Ja. ;-) MFG Falk
Falk Brunner wrote: > @ Niels Hüsken (monarch35) > >>Ich kann mir einfach nicht vorstellen, weshalb man eine Genauigkeit von >>0.1Grad Celsius brauchen könnte, daher bin ich davon Ausgegangen, daß >>der OP selber Auflösung und Genauigkeit verwechselt. > > Was ist denn das für eine Logik? Ich nenne sie "anpassungsfreudige Interpretationslogik" :) Wie du bereits sagtest, normalerweise haben Klasse-A Sensoren schon eine Genauigkeit von +-0.15Grad. 0.1Grad scheint mir deutlich übertrieben. Es ist etwa so, als würde ein Laie in den Computerladen gehen und nach ner 80Terrabyte Platte fragen. Dem würde auch kein Verkäufer wirklich 80Terrabyte in die Hand drücken.
Über das Thema Genauigkeit und Messunsicherheit kann man lange diskutieren. Aufwand, Nutzen und die Kosten müssen in einem akzeptablen Verhältnis stehen. Ich war vor ein paar Wochen mal bei der PTB in Braunschweig die messen alle Größen "am Genausten" in Deutschland, leider wird das Normal für die Temperatur nicht in Braunschweig festgelegt sondern in Berlin (Genau hier für die die aus Berlin sind: http://maps.google.de/maps?oe=UTF-8&hl=de&q=&ie=UTF8&ll=52.515421,13.322049&spn=0.001511,0.003321&t=h&z=18&om=1). Es ist schon ganz schön beeindruckend mit welchem Aufwand dort Durchflüsse, Zeiten, Längen, Kräfte und noch einiges mehr gemessen werden. Zurück zur Temperaturmessung, auf meiner Arbeitsstelle (Kraftwerk) werden die Temp. auch mit Pt 100 gemessen. Ob es nun sinnvoll ist die Aussentemperatur auf x.xx Stellen zu messen? Nun ja die letzten Stellen werden eh hin und her springen, denn die ist ja nie so richtig konstant jedenfalls nicht wenn man sie so klein Auflöst.
also habe die schaltung mal mit dem lm324 aufgebaut. also strom von 0,9mA am pt100 passt ja. am ausgang kommt dann aber ein signal von 4,15V an bei einer temperatur von 0°C (100ohm widerstand eingesetzt). und wenn ich was mit den potis einstellen will geht das nicht habe etwas größere potis genommen da ich nicht die da habe die in der schaltung sind sollte doch aber kein problem sein oder? habe anstatt des 200 ner 470 und anstatt des 50 nen 100 poti genommen. gen rest der schaltung müsste aber stimmen.
habs nochmal neu aufgebaut das selbe problem. habe an pin4 +5V und an pin 11 -5V und noch den IC unten rechts geändert die 2 auf 9 die 3 auf 10 und die 1 auf 8 müsste doch so stimmen. was mache ich falsch?
@kai Sorry Kay kleiner Zeichenfehler in der Schaltung. Bitte tausch mal die beiden Pins von IC1 (Pin 5 mit Pin 3 tauschen). Haette doch die Zeichnung aus switchercad nehmen sollen und nicht noch einmal in Eagle neu und sauber zeichnen sollen. Gruss Helmi
so jetzt kann ich schon den nullpunkt einstellen. aber das größere poti wozu ist das da? an dem kann ich nichts einstellen zumindest ändert sich hier nichts. und bei vergrößerung von 100 auf 130ohm bleibt der ausgang bei 0V der sollte doch eigentlich höher sein. wo ist jetzt der fehler? ^^
Kleiner Tipp: nimm für die Schaltung ausschließlich Metallfilm-Widerstände, keine Kohleschicht! Auch bei Potis (Trimmern) lieber Drahtpotis benutze, am Besten ganz drauf verzichten. Bei den kleinen Spannungen die da verstärkt werden müssen hast du sonst schnell eine inakzeptable Temperaturdrift drin. Auch an den OPs würde ich nicht sparen. EinAD712 oder OPA2604 liefern sehr gute Ergebnissen, da fast kein Offsetdrift und kleine Schwingneigung.
@kai Welche Widerstaende hast du genommen ? Kohle oder Metall Die werte sind genau einzuhalten 1% oder besser (also keine 5% Typen oder Brikett Widerstaende oder so) Auch solltest du die Widerstaende vohe mit dem Multimeter selektieren und vielleicht durch Reihen oder Parallelschaltung auf den Wert zu kommen. Wenn der widerstand der den PT100 simuliert 100 Ohm => 0Grad ist solltest du folgende Spannung messen koennen an (+) IC1B = 2.4V bei 100 Grad = 138 Ohm 2.362V am Ausgang IC1B 2.52V bei 0 Grad 2.48V bei 100Grad an (+) IC1A in beiden Faellen 2.5V an (-) IC1A in beiden Faellen 2.5V Der Strom durch den PT100 muss in allen Faellen 1mA sein bei 0 Grad = 100 Ohm muss dann am Ausgang IC1A = 0 V sein bei 100 Grad = 138 Ohm muss dann am Ausgang IC1A = 5V da du aber einen LM324 eingesetzt hast kannst du nur bis 60 Grad messen 60 Grad = 122.8 Ohm entspricht am Ausgang 3V Gruss Helmi
@Helmi: Sorry, vielleicht hast Du meine Frage nicht gesehen.... ist es möglich die Schaltung mit einem kleinen Kniff auf 200Grad zu erweitern ? Wenn ja, an welcher Stelle ? Gruß Sven
also kohleschichtwiderstände habe ich hier glaube nicht. habe alle widerstände vorher nochmal überprüft damit ich die 1% wenigstens einhalten kann. ich überprüfe gleich die werte ob die stimmen
@Sven Doch Ich habe deine Frage gesehen. Ist nicht vergessen. Ist moeglich. Grueble zur zeit ueber das Problem von Kai nach wo sein Fehler steckt. Werd mich wieder melden. Gruss Helmi
so die werte passen fast an (+) IC1B = 2.43V bei 100 Grad = 137,9 Ohm 2.39V am Ausgang IC1B 2.56V bei 0 Grad 2.51V bei 100Grad an (+) IC1A in beiden Faellen 2.53V (bei ic1a dem unteren an pin 2 sinds nur 2,52) an (-) IC1A in beiden Faellen 2.53V Der Strom durch den PT100 muss in allen Faellen 1mA sein (passt) bei 0 Grad = 100 Ohm muss dann am Ausgang IC1A = 0 V sein () bei 100 Grad = 138 Ohm muss dann am Ausgang IC1A = 5V (kam nur 3,73V raus bei 137,9ohm)das was jetzt kommt habe ich überlesen ^^ mache ich jetzt da du aber einen LM324 eingesetzt hast kannst du nur bis 60 Grad messen 60 Grad = 122.8 Ohm entspricht am Ausgang 3V
bis 60°C reicht mir vollkommen bei 119,7ohm waren es dann 2,69V
passt ja fast muss ich vielleicht noch etwas besser einstellen da der lm eh nur 60°C schafft kann man die nicht so einstellen das da das maximum mit 5V ist? sicher oder? dachte das geht über das 2te poti das hat bei mir aber keine auswirkung auf irgendwas
@kai >an (+) IC1A in beiden Faellen 2.53V (bei ic1a dem unteren an pin 2 sinds nur 2,52) Das sind die 10mV Offset des LM324 stimmt so mit dem Datenblatt Der LM324 ist fuer solche Anwendungen halt nicht das gelbe vom Ei . @Sven In dem Schaltplan sind auch die werte fuer 200Grad Bereich. Gruss Helmi
Das zweite Poti macht nur den Full Scale abgleich. Die Einstellmoeglichkeiten sind hier nur sehr gering. Kannst du eventuelle ein etwas grosseres Poti nehmen auf kosten der Stabilitaet. Beim LM324 ist bei knapp ueber 3V Schluss -> besseren OP nehmen oder die Versorgung des LM324 (4) an mehr als 5V haengen. Berechne die Schaltung jetzt fuer 60 Grad. 60 Grad = 5V (Die allerdings dein LM324 so nicht schaft) Gruss Helmi
kannst du mir mal sagen wie du das berechnest wäre überaus interessant für mich. gehe sicher nochmal zu conrad und hole dann nen guten op und vielleicht noch gute und genaue widerstände damit alles gut läuft. das mit dem 7810 habe ich mal getestet da kamen nur 9,7V bei raus allerdings muss man dazusagen das ich keine optimalen kondensatoren da hatte. ich versuchs nochmal wenn ich die teile besorgt habe.
@kai Was machst du mit dem 7810 ? Poste bitte mal deine Komplete Schaltung mit Spannungsversorgung. Mal sehen was man da noch optimieren kann. Gruss Helmi
habe doch noch ordentliche kondensatoren gefunden allerdings kamen da auch nur 9,7V raus
ich habe zur zeit nur 2 spannungsversorgungen genutzt mit je 5V wollte dann aber später mit 12V auf 10v mit dem 7810 und dann mit spannungsteiler +-5V erzeugen. aber wenn ich den die guten ops aus deiner schaltung nehme reichen ja 5V und so ein 7805 habe ich auch da. ich wollte jetzt halt nur mit 10V arbeiten weil ich keine ahnung habe wieviel die feuchteschaltung später braucht. habe eben nochmal gekuckt wenn die batterie auf 11V runter ist bricht die spannung zusammen und sinkt stark ab. wenn ich aber mit dem 7805 arbeite und ner 9V blockbatterie gehts bis 7V bevor was passiert und bei dem ding sind es wenigstens auch 5V. was meinst du?
kannst du mir noch sagen wie die schaltung funktioniert und berechnet wird. ich vermute mal der erste op dient als konstantstromquelle. durch die vier leiter bleibt der strom im pt100 konstant dann werden die verstärkt naja den linken teile verstehe ich noch nicht ganz. wie du auf die widerstände kommst würde mich noch interessieren. mit den rechten sorgst du sicher für die 1mA oder? wenn ich die schaltung jetzt doch mit 5V betreibe und den guten ops und bis 60°C muss ich da eigentlich die pins wieder tauschen oder war das allgemein falsch.
@kai 4 Fach Op beim Big C 151944-33 http://www.linear.com/pc/downloadDocument.do?navId=H0,C3,P1520,D2013 Denke der schaut schon mal gut aus allerdings ein bisschen teuer. LT1057 2 Fac OP 152521-93 http://www.linear.com/pc/downloadDocument.do?navId=H0,C1,C1154,C1009,C1100,P1260,D3824 Der beste bei C (braucht allerdings auch -5V) OP 07 1 Fach 148008-93 http://www.ame.arizona.edu/courses/ame455/Laboratory/OP07.pdf Du brauchst an fuer sich nur den IC1A und IC1B mit diesem OP'S zu bestuecken fuer die Stromquelle IC2 tuts auch ein TL081. Auswahl parameter fuer die OP's niederige Offetspannung und drift. < 1mV 177377-93 REF02 5 V referenz anstatt des MAX6250 Gruss Helmi
das mit dem REF02 verstehe ich noch nicht richtig ich macht der nuicht nur +5V ich brauche doch aber +-5V?
@kai: also die einfachen Spannungsregler brauchen immer mehr Spannung am Eingang um zu regeln: http://www.fairchildsemi.com/ds/LM/LM7810.pdf Bei diesem habe ich ein Dropout von 2V gefunden. Als Handregel bei den einfachen 78xx Reglern einfach 3V aufaddieren. d.h. wenn Du am Ausgang 10V haben willst müssen mindestens! 12V angelegt werden (nicht weniger, sonst arbeitet der nicht anständig) Es gibt regler die auch mit 0,5V (oder auch weniger...) auskommen, die heissen dann anders und sind in einer Kategorie LOW-Dropout zu finden. Gruß Sven
ich habe hier noch so ein lm317 ein einstellbarer aber der fällt sicher auch unter die kategorie mist oder? naja mache es jetzt mit den 10V weil ich für die feuchteschaltung anscheinend auch +-5V brauche. und dann hänge ich beides an eine 12V Batterie und dafür reicht anscheinend kein 7810. obwohl die spannung erst bei ca. 11V einbricht. aber da nur 9,7 rauskommen egal wie hoch die eingangsspannung ist. wollte das mit dem 317 den man ja einstellen kann testen wann der weg bricht. naja bin spätestens morgen wieder hier.
Die Pins brauchst du nicht mehr zu tauschen das war ein Zeichnungsfehler (Sorry) Bevorzugter OP von mir ware OPA2340 (Ich glaub C hat den nicht aber R) allerding nur in SO08 Gruss Helmi
ich brauche wegen der feuchteschaltung +-5V und die bekomme ich ja nicht aus 5V ohne weiteres oder? deshalb würde ich den OP 07 nehmen wenn der gut ist. den gibs ja bei conrad? und dann teste ich die schaltung nochmal, dann müsste es ja gehen. was mir jetzt noch sorgen macht ist die stabilisierung auf die 10V von einer 12V batterie der 7810 hat keine 10 sondern 9,7 rausgegeben und ist bei 11V zusammengebrochen. alles drüber hat er auf die 9,7 runtergeregelt. wenn ich jetzt mit nem spannungsteiler rangehen bekomme ich doch +-4,85V für die 2 schaltungen raus(temp und feuchte). oder was schlägst du vor soll ich lieber ein ersatz für den 7810 nehmen?
Ich bin dabei dir eine Schaltung aufzumalen und dir die Berechnung des Verstaerkers aufzuschreiben. Noch ein klein wenig gedult. Gruss Helmi
danke schön, lass dir zeit ich kucke mir das genau an wenn du fertig bist.
@kai Im dem pdf ist dein PT100 Verstaerker , deine Spannungsversorgung u. die Beschreibung wie man den Verstaerker dimensioniert. Ich hoffe mal das du da mit klar kommst und Ich keine Tippfehler gemacht habe. Alles ohne Schiessgewehr. Wenn du weiter Fragen hast melde Dich. Gruss Helmi
danke schön wenn noch fragen auftauchen schreibe ich sie hier rein gruß kai
Wär's nicht vllt auch interessant zu wissen, wie das verstärkte Signal weiterverarbeitet wird? Wenn danach ein AD-Wandler + MCU kommt, kann man sich den OpAmp-Teil sparen, nimmt 'ne einfache Stromquelle und einen Präzisionswiderstand und misst das ganze ratiometrisch oder man nimmt gleich einen Controller der den Großteil davon integriert hat (z.B. MSC12xx von TI, ADuC84x, ADuC83x von Analog oder den C8051F35x von SiLabs).
die 9V an der ladungspumpe sind schon die 5V oder? und die spannungsreferenz verbraucht weniger als der 7805 oder worin besteht der vorteil?
da sind ja noch mehr 9V am op woher nimmst du die ich dachte ich regele das alles auf 5V?
@kai >die 9V an der ladungspumpe sind schon die 5V oder? und die >spannungsreferenz verbraucht weniger als der 7805 oder worin besteht der >vorteil? Der Vorteil der Spannungsreferenz liegt darin das die ausgegebenen 5V Stabiler und genauer sind als ein 7805 was sich auf den Rest der Schaltung auswirkt. Diese 5Vref sind allerdings nur dazu da die Punkte zu speisen wo +5Vref dransteht. Daran kommen keine Digital Ic oder sonst irgendwas. Wenn du fuer deinen uP noch 5V brauchst dann must du dafuer einen seperaten 7805 verwenden. Die OP77 brauchen ein bisschen mehr Spannung. Die Ladungspumpe macht aus deinen +9V von der Batterie -9V. Diese -9V werden fuer die OP's gebraucht. So laeuft deine OP Schaltung mit +-9V. Gruss Helmi
aber so ne batterie entlädt sich doch mit der zeit und die spannung fällt ab was passiert dann mit der schaltung. achso mit dem 7805 habe ich 5V hinbekommen ohne abweichung.
@kai >aber so ne batterie entlädt sich doch mit der zeit und die spannung >fällt ab was passiert dann mit der schaltung. achso mit dem 7805 habe >ich 5V hinbekommen ohne abweichung. Haste du dir die Frage gerade selber beantwortet ? Laut Datenblaetter muesste alles bis mindestens 8V Funktionieren. Frage was fuer ein Prozessor und AD-Wandler haengt den an der Schaltung ? Gruss Helmi
wegen dem prozessor und dem ad-wandler muss ich sagen weiß ich selbst noch nichts bekomme den erst noch. ich weiß nur das es ein einplatinencomputer ist mit ad-wandler dran soll wohl funktionieren. programmieren bekomme ich schon hin wenns erstmal alles funktioniert. sollte mir noch über die schnittstelle gedanken machen aber wie gesagt da ich das ding noch nicht habe. bekommen den erst wenn die schaltungen fertig sind. ist zwar doof aber was solls. woran merke ich wenn die batterie alle ist werden die werte dann abnormal oder kann man noch so was wie ne led einbauen die auflauchtet wenn die leer ist?
Wenn die Batterie leer wird dann stimmen deine Messwerte nicht mehr. Man koennte jetzt mit einem Komperator die Spannung ueberwachen und wenn sie unterschritten wird eine LED aufleuchten lassen. 1. Moeglichkeit Also LM393 nehmen. An Pin 2 (- Eingang) die +5Vref anlegen An Pin 3 (+ Eingang) ueber einen Spannungsteiler von +9V ( 30K ) Pin 3 (100K) nach masse Pin 8 an +9V Pin 4 an Gnd. An Pin 1 Ausgang ueber einen 680 Ohm an Kathode LED Anode LED an +9V Sollte angehen wenn die Spannung kleiner 8 V wird (hoffe Ich) 2. Moeglichkeit Wenn dein Board mit dem ADC mehrere AD-Wandler eingaenge hat (wo ich mal von ausgehe) dann ueber einen Spannungsteiler von +9V ( 20K) Eingang AD (10K) Masse. So wenn du dann den Kanal Wandelst dann entsprechen 3V am Eingang 9V von der Batterie. Also deine Batterie Spannung wird durch 3 geteilt. Dann musst du nur noch in deiner Software was damit anfangen. Gruss Helmi
ich glaube da ist auch ein lcd dran also kann ich das mit dem spannungsteiler mache ist auch am einfachsten und dann sagt der wenn die batterie gewechselt werden muss und daten brauch er dann ja auch nicht mehr speichern. noch ne doofe frage zur ladungspumpe an den widerständen was heißt das hinter den kilo die 6??? und was ist das für eine größe bei c4 und c5 vielleicht N wie nanofarad? gruß kai
R12 = 5K6 = 5.6 Kilo Ohm R13 = 5K6 = 5.6 Kilo Ohm C4 = 100N = 100Nanofarad C5 = 4N7 = 4.7 Nanofarad (man spart sich bei dieser Schreibweise das Komma und setzt statt dessen N = Nano , P = Piko , u = Mikro , m = milli K = Kilo , M = Mega , R oder E fuer ohne Das spart so ein Zeichen wo doch der Platz in Zeichnungen immer knapp ist. Gruss Helmi
noch eine frage hätte ich. wenn das von 9V auf 8V sinkt funktioniert ja die schaltung noch aber sind dann die gemessenen temperaturwerte noch genau oder schwanken die mit. das wäre ja nicht wünschenswert gruß kai
@kay 7805 und REF02 können bis 8V laut Datenblatt stabil arbeiten. Bis dahin geben die 5V Stabil ab , sollte also meines erachtens die Messwerte Stabil sein. Die -9V brauchen ja nur die OP's . Die -9V sinkt zwar dementsprechend auch aber von der ist in der Schaltung keine Referenz abgeleitet. Gruss Helmi
also wenn die 9v auf 8v sinken spielt das keine rolle für die ops die arbeit so weiter wie zuvor
Ja die dürften so weiter arbeiten. Ganz einfach dein Ausgangsspannungsbereich ist 0 .. 5V Die Versorgung von den OP's ist minimum + - 8V Der OP77 braucht bei +5V Ausgangsspannung eine Versorgung von + 7..8V Also hat er noch genug resevere um die Spannung aufzubringen. Und negative Ausgangsspannungen braucht er sowie nicht aufzubringen. Gruss Helmi
der ref02 kostet ja über 5euro bei conrad ich glaube ich versuchs mit dem 7805 sollte ja auch gehen den op77d habe ich allerdings nicht bei conrad gefunden gibs da nen anderen vielleicht der op07?
@kay OP07 geht auch. OP77 ist nachfolger davon Beim 7805 geht deine Stabiltaet verloren der ist nicht so Temperaturstabil wie der REF02 Bei 0.1 Grad Aufloesung und 0.3 Genauigkeit must du schon was tun mit den Bauteilen. 7805 = Spannungsregler REF02 = Spannungsreferenz eventuelle können wir da auch eine andere Lösungen einbauen. Ich lasse mir morgen mal was einfallen. Bin morgen wieder so 11Uhr auf sendung Nacht Helmi
LT1019 ist auch eine (wenn auch nicht ganz billige) Spannungsreferenz, gibt's in verschiedenen Spannungen.
ich teste mal die veränderungen bei erwärmung, ob sich da viel verändert
so habs mal etwas krass mit nem lötkolben getestet. 0.03V abweichung ist nun nicht gerade eine große schwankung. ich sage mal in meinem bereich von 0-60°C schwankt es um 0,02V oder ist das auch schon entscheidend?
@kay Morgen , Ich habe in der Zeichnung eine andere Referenz Spannungsquelle eingebaut. Type: LM385-2.5 (kostet nur ein paar Cent) gibst auch beim 'C' aufpassen es gibt 2 verschieden eine mit 1.2V und eine mit 2.5V Du brauchst die mit 2.5V. zusammen mit dem IC2B entstehen daraus stabile +5Vref Nochmals die zusammen fassung Regler <-> Referenz Spannungsregler: hoher Ausgangsstrom , niederige Genauigkeit , hoher Tempcoff. Spannungsreferenz: niederiger Ausgangsstrom (mA Bereich) , hohe Genauigkeit , niederiger Temperaturcoff. Gruss Helmi
ich habe ein nur den LM385 1,2 naja kommt mit auf die liste von conrad. der hat 3 beine wie sind die bei dir in der schaltung verteilt? welches bauteil davon ist der LM385?
Ich habe einfach 2 Dioden 1N4001 in Reihe genommen (mit Aluminiumklebeband auf das zu messene Objekt), diese direkt an den Analogeingang geschaltet. versorgung über 10K. Auflösung 0,1 °C, Genauigkeit scheint recht gut zu sein.. Ist zumindest eine sehr billige Lösung. Gruß ReinHerR
Der LM385 ist in meiner Schaltung mit U1 bezeichnet. Der sieht zwar wie eine Z-Diode aus ist in wirklichkeit aber ein IC. Der Pin 3 am LM385 ist nicht intern belegt. Hier das Datenblatt dazu: http://www.national.com/ds/LM/LM185-2.5.pdf Wenn du eine LM385-1.2 da hast kannst du denn auch zum Test nehmen Dazu aenderst du folgende Widerstaende: R15 = 12K R14 setzt sich zusammen aus einer Reihenschaltung von 33K + 2.9K + 150 Ohm Dann muesste am Ausgang von IC2B 5V anstehen. Das mit dem LM7805 als Referenz wuerde Ich lassen. Ich habe mal eine Simulation mit PSPICE durhgefuehrt mit deinem 20mV Drift beim 7805. Ergebnis der Ausgang schwankt um ca. 0.6 Grad. Der LM385 ist inbezug auf Temperatur stabilitaet ca. 10mal besser. 0.8mV/C beim 7805 (laut Datenblatt) 0.08mV/C beim LM385 Gruss Helmi
mache mich morgen früh mal auf zu conrad habe mal die referenzschaltung getestet hat aber leider nicht funktioniert naja ich versuchs morgen nochmal mit den richtigen teilen. die ladungspunme habe ich mal getestet da kamen -13V raus nicht neun vielleicht waren die widerständ nicht genau. ich kucke gleich nochmal. kannst du mir sagen wenn ich die schaltung mit dem op07 aufbaue (übrigens welche bauart brauche ich da gibs ja ein paar), wie hoch die Genauigkeit dann ist?
an pin 4 der ladungspumpe, hat der kreis da was zu bedeuten(logisch nein oder so)?
habe die ladungspumpe nochmal aufgebaut und wieder -14,15V rausbekommen. wo liegt nur der fehler gruß kai
@kai mit wieviel Volt speist du die Ladungspumpe (Spannung an Pin8) ? Diese Spannung - 1.4V ist die Spannung die hinten raus kommt. Pin 4 ist der Reset eingang vom NE555 der muss auf + liegen. Der Kreis heist das mit logisch 0 ein Reset durchgefuehrt wird. Der OP07 mit der ArtNo. 148008 - 62 ist Ok. Die Referenzschaltung sollte eigentlich funktionieren. Was kommt den dahinten raus an IC2B Pin 7 ? Gruss Helmi
also die ladungspumpe hat alles wie im schaltplan bekommen +9V. und an der stelle wo -9V rauskommen sollten kamen -14,15V raus. bei der referenzspannung weiß ich nicht mehr genau, aber ich versuche es morgen nochmal. mache mich gleich früh auf zu conrad und teste das nochmal.
@kai Also bei +9V Betriebsspannung an Pin 8 vom NE555 duerften ueber den Kondensator C7 maximal -8V anliegen. Bitte ueberpruef noch mal genau den Schaltungsaufbau und mess dann die Spannung ueber C7 . Ich glaube das du ein Messfehler machst. Deine -14.15 V kann ich mir beim besten willen nicht erklaeren. Gruss Helmi
@kai kann es sein das du die Spannung von +9V nach -9V misst ? Also von Pin 8 vom NE555 nach C7 (-) Anschluss ?
ich habe die spannung von gnd zu dem punkt wo die -9v dran stehen gemessen also da wo die diode und der kondensator dran zusammenlaufen. ich kucke morgen nochmal alles nach vielleicht lag ein kondensator im falschen kasten aber ansonsten dächte ich das alles richtig ist. mich hatte nur der kreis an pin 4 gewundert ich habe ihn aber nicht weiter beachtet.
Ich messe meine PT100 so wie im Anhang. Die Stromquelle ist sehr Temperaturstabil. Und nein, die 2mA heizen den PT100 nicht auf, das ist nur bei Lufttemperaturmessung (stehende Luft) etwas hoch, ansonsten kein Problem.
kann ich mir nicht vorstellen, aber ich kucke morgen nochmal danach
so habe nochmal die ladungspumpe aufgebaut habe alle teile mal getauscht und durch andere ersetzt und selbest mal alle elektrolyt kondis gedreht und alle dioden. bringt alles nix. wenn alles so aufgebaut ist wie auf dem plan dann kommen hinten -14,.. V raus. an pin 8 und 4 liegen die +9V an. ich weiß es auch nicht. gruß kai
die schaltung will ich damit auch noch versorgen. kannst du mir einen op dafür empfehlen den es bei conrad gibt? und was an Uref angelegt werden muss? gruß kai
@kay
Als erstes belastest du mal die -Spannung mit einem 10K Widerstand. Mal
sehen wie die Spannung dann aussieht.
Zu deiner Feuchtemessschaltung.
An URef brauchts du keine Spannung anzulegen vielmehr kommt da eine
Spannung raus. Zur Funktion der Schaltung.
U1B ist als Rechteck generator geschaltet. Der macht an seinem Pin 9 ein
Rechtecksignal. Dieses wird durch R6,C2 intergriert. Am Kondensator C2
steht dann der Mittelwert der Rechteckspannung an.
Und zwar:
URef = tein/(tein+taus) * VCC_5
tein = Zeit wo der Ausgang Q(Pin9) '1' ist
taus = Zeit wo der Ausgang Q(Pin9) '0' ist.
So nun zum 2. Teil der Schaltung.
Der Timer U1A ist hier als Monoflop geschaltet. Er wird durch den als
Rechteckgenerator geschalteten Time U1B fortwaehrend getriggert. Die
Zeit wo das Monoflop ablaeuft wird durch die Kapazitatet des
Feuchtesensors bestimmt. Das heist wenn der Feuchtesensor eine hoehere
Kapazitatet hat dann wird die einschaltdauer des Monoflops laenger
ansonsten kuerzer.
Auch diese Rechteckschwingung wird durch das R-C Glied R5,C22
intergriert
Die Spannung am C22 bestimmt sich dann nach der gleichen Formel wie oben
U_humidity = tein/(tein+taus) * VCC_5
tein = Zeit wo der Ausgang Q(Pin5) '1' ist
taus = Zeit wo der Ausgang Q(Pin5) '0' ist.
So kann man also am C22 ein Spannung abgreifen die proportional der
Feuchte am Sensor ist.
Es besteht nur noch ein kleines Problem. Da die Kapazitaetsaenderung des
Sensor sehr klein ist, ist die aenderung der Spannung an C22 auch sehr
klein wird aber von einer grossen Offsetspannung ueberlagert. Um diese
Offsetspannung weg zu bekommen ist die Spannung Uref da die in der
gleichen Groessenordnung liegt. Um nun eine Auswertbare Spannung zu
erhalten muss du die Differenz der beiden Spannung bilden. Dafuer nimmt
man bevorzugter weise eine Differnzverstaerker.
Wenn du willst kann Ich dir mal einen aufmalen.
Gruss Helmi
@kai Ach ja deine OP in der Schaltung ist kein OP sonderm ein Dual Timer NE556 muesste auch beim 'C' erhaeltlich sein Artikel-Nr.: 152251 - 62 0,47 EUR http://www.fairchildsemi.com/ds/LM%2FLM556.pdf Gruss Helmi
danke schön ich kann das alles aber wieder erst montag testen leider. ich war heute bei c und habe mal wieder ein paar teile geholt unter anderem auch genaue widerstände und die ops halt für die tempschaltung. da kucke ich dann ob alles geht. wie gesagt die ladungspumpe funktioniert einfach nicht so wie sie soll. gruß kai
@kay Hier deine Feuchtemessschaltung mit Differenzverstaerker. P.S. bin morgen alledings nicht zu erreichen erst Sonntag wieder. Gruss Helmi
danke schön melde mich montag wieder hier, schönes wochenende gruß kai
so die temperaturschaltung geht nur die ladungspumpe und die referenzspannung machen immer noch probleme. bist du dir absolut sicher das da alles stimmt? ich versuche noch etwas an der ladungspumpe und späer mache ich dann noch die feuchteschaltung da müsste ich auch alle teile da haben. gruß kai
@kai Hallo Kai ein bisschen Lesestoff fuer die Ladungspumpe Die ist zwar etwas anders Dimensioniert aendert aber an der Funktionweise nix. Die groesseren Kondensatoren mit 220 uF stammen daher das er den NE555 mit kleinerer Frequenz betreibt deshalb auch die andere dimensionierung der Widerstaende und Kondensatoren http://www.sprut.de/electronic/switch/minus.html Gruss Helmi
@kai Lege doch bitte mal einen Kondensator von +9V nach GND (ca. 100nF .. 1uF) Dein Effekt mit den -14V kommt dadurch zu stande das der NE555 wegen wahrscheinlich langer Anschlussdraehte zu deinem Netzteil und unguenstigen Aufbau auf deinem Steckbrett am Ausgang parasitaere Schwingungen verursacht. Diese parasitaeren Schwingungen laden dann denn Kondensator C7 aufgrund fehlender Belastung dann auf -14V auf. Abhilfe: Versorgungsspannung mit einem Kondensator von 100nF .. 1uF dicht am NE555 abblocken. Und denk daran den C7 vor der naechsten Messung zu entladen sonst hat der noch 14V gespeichert. Gruss Helmi
die andere schaltung hat auch nicht funktioniert. habe dann mal wie die beschrieben haben nen 47kohm widerstand zwischen pin 4 und eingang gepackt und nun pendelt er sich ein, wo weis ich noch nicht, aber unter -9V(naja über wie mans nimmt zwischen -5 und -9V) bei 12V eingang. ich kanns daran gelegen haben oder woran ich habe keine ahnung naja ich versuche es weiter ^^
habs mal ein paar kondensatoren getestet zwischen gnd und +9V kamen aber maximal -7,8V raus bei 1µ. reicht ja noch nicht, ist aber schon eine verbesserung danke schön
únd nun habe ich mal 10kohm als last drangehängt -6,4V kamen an ihm raus
@kai Zur Ladungspumpe: Die -9V erreichst du nicht ganz (verlust durch die 2 Dioden) 9V-1.4 = 7.6V. Verbesserung nur durch Schottky-Dioden moeglich. -7.8V sind ok fuer deinen Zweck. Nun zur Referenz: Welche Spannung liegt an dem LM385-2.5V b.z.w. am Eingang Pin 5 von IC2B ? welche an Pin 6 und welche an Pin 7 ? Bedenke das der IC2 mit +9V (oder +12V) am Pin 8 gespeisst wird und mit den ungefaehr -7.8V am Pin 4. Die Ladungspumpe mit dem NE555 muss dabei schon laufen. Gruss Helmi
wenn ich genau auf 9V komme kann ich das dann so nehmen? ne war weil wenn ich da noch die schaltung parallel mache dann sinkt das wieder. ach was weiß ich. hilfe :-)
@kai wie schon gesagt die -7.8V sind schon Ok. Die Schaltungen funktionieren in einem Bereich von ca. -4V bis -12V. P.S gib mir mal deine E-MAIL Addresse (nur wenn du willst) Gruss Helmi
so geht damit und fertig ^^ gehen wir zur referenz. da kommen über 7V raus und bei veränderung der 9V eingangsspannung schwankt der ausgang ganz schön. muss das so sein? naja habs nun mal im zusammenhang mit der ladungspumpe getestet und ner 9V batterie da kommen dann 8,5V hinten raus.
@Helmi Ich habe Deine Berechnungen aus der Version 6 mal in ein Excelblatt übertragen um mir flexibel die Widerstände berechnen zu können. Dabei ist mir aufgefallen das der Wert für U1 fehlt, wenn ich es richte sehe ergibt sich U1 nur über den Spannungsabfall über R2+R4 bei Imess. Richtig? U1=Vref-((R4+R2)*Imess)
@Dirk S. (fusebit) Ja dann annahme ist Richtig U1=Vref-((R4+R2)*Imess) Du kannst es auch so berechnen: U1 = Uref * R5 /(R5+R6) Poste mal dein Excel Sheet Gruss Helmi
Moin, da es ja jetzt stimmen sollte, einfach die gelben Felder nach belieben anpassen...
@Dirk S. (fusebit) Hallo Dirk , dein Excelsheet sieht gut aus Gruss Helmi
Hi kai, hier mal meine Lösung. Über die (temperaturstabile) Konstantspannungsquelle kann der Strom gewählt werden, angepasst auf den jeweiligen Fühler. Diverse Schutzbeschaltungen und ein Leitungsbruch-Meldeausgang ist auch drin. Die Linearisierung erfolgt im µC mit folgendem Code für 12-bit-ADC:
1 | double const Nullpunkt = 88.22; // Nullpunkt Pt100 für -30°C in Ohm |
2 | double const Endbereich = 157.31; // Endbereich Pt100 für +150°C in Ohm |
3 | |
4 | // Platin- Temperaturkoeffizient
|
5 | double const A = 3.9083E-3; |
6 | double const B = -5.775E-7; |
7 | double const C = -4.183E-12; |
8 | double const R0 = 100; // Widerstand bei 0°C (=> PT100) |
9 | double T =0; // Temperatur global definieren |
10 | double Spanne = 0; // Messpanne |
11 | |
12 | //Berechnung der Mess-Spannen
|
13 | void PT100_Bereich_init (void) |
14 | {
|
15 | Spanne = (Endbereich - Nullpunkt)/4096; // Spanne nur 1x berechnen |
16 | }
|
17 | |
18 | double PT100_Temp (unsigned int Messwert) |
19 | {
|
20 | double R = (Spanne*Messwert)+Nullpunkt; // widerstand berechnen |
21 | T = ((-A*R0)+(sqrt(((A*R0)*(A*R0))-(4*B*R0*(R0-R)))))/(2*B*R0); // Temperatur berechnen |
22 | return T; // Temperatur zurückgeben |
23 | }
|
Messwert ist in diesem Fall der gemessene INT-Wert 0..4095. Vielleicht kannst du was damit anfangen. Die Schaltung und der Code sind getestet und funktionieren prima.
@Thilo M. (power) Die hast du doch schon mal gepostet. Last das mal nicht Falk sehen da straeuben sich dem wieder die Haare. Gruss Helmi
@ Helmi: Stimmt (aber nicht ganz). ;) Mittlerweile ist sie optimiert und remperaturstabilisiert. Getestet und für gut befunden. Auch wenn's dem Falk nicht gefällt, es funktioniert wunderbar. ;-)
Thilo M. (power) Mal sehen wann er sich zu Wort meldet. Gruss Helmi
Bin ich auch gespannt. :) Habe schon schöne handlich Platinen für Modularen Aufbau machen lassen, werden in meinem Heizungsregler 8x zum Einsatz kommen.
@ Thilo M. (power) >Mittlerweile ist sie optimiert und remperaturstabilisiert. Die Referenzquelle ist getauscht. Na immerhin. > Getestet und für gut befunden. Wie getestet? >Auch wenn's dem Falk nicht gefällt, es funktioniert wunderbar. ;-) Des Menschen Wille ist sein Himmelreich. ;-) @ Thilo M. (power) >werden in meinem Heizungsregler 8x zum Einsatz kommen. DAFÜR hätte es locker der originale Schaltplan getan. Meine Kritik damals bezog sich auf die unhaltbare Aussage "Industiequalität". MfG Falk
>Wie getestet? Bei 24°C und bei 60°C im Ofen. >Des Menschen Wille ist sein Himmelreich. ;-) Viele Wege führen nach Rom (um bei den Sprichwörtern zu bleiben)! ;-) Unter "Industiequalität" (Prozessleittechnik) verstehe ich eine Messung mit etwas größeren Toleranzgrenzen. Für Labormessungen, Kalibrierung und Eichung sollte es natürlich sehr präzise sein. Ich denke, im Grunde meinen wir das Selbe. ;)
@ Thilo M. (power) >Unter "Industiequalität" (Prozessleittechnik) verstehe ich eine Messung >mit etwas größeren Toleranzgrenzen. Bitte? Das was du da beschreibst ist 0815 Hobbynivau. Industiequalität ist was ganz anderes. >Ich denke, im Grunde meinen wir das Selbe. ;) Nicht wirklich. MfG Falk
Hallo Bastler und Profi-Gemeinde, ´bin gerade eben auf diesen Beitag im Forum gestoßen. Mit 157 Beiträgen scheint das ein Thema zu sein das viele interessiert. Ich habe mich zwischen Weihnachten und Neujahr zufällig genau mit dieser Aufgabe Beschäftigt: Temperaturmessung, Genauigkeit <1K, und das ganz billig und einfach. Da habe ich folgendes ausgeknobelt: Als Sensor habe ich einen AD592AN verwendet. Mit Hilfe von nur 2 OP´s und ein paar Widerständen habe eine zur Temperatur lineare Ausgansgspannung erzeugt: -15°C =0V, +35°C =5V. Das reichte für europäische Temperaturen, ist total leicht umzurechnen und kann direkt an den Mikrocontroller geschickt werden. Die Grenzen lassen sich auch probmlos verschieben. Bei den OP´s habe ich eine ganz einfachen aber geauen Typ verwendet, der nur eine positive Betreibsspannung braucht, keine Offset etc. (und mit dem auch ein Maschinenbauer wie ich klar kommt): TLC 272 CP Ich habe Vergleichsmessunge mit einem hochwertigen Temperaturmessgerät gemacht und die Abweichung lag bei 0,3K! Der AD592AN kostet 7,48€ , die beiden OP´s gibts in einem Gehäuse für 1,15€. Ich habe mir die Mühe gemachte eine Schaltplan im CAD zu zeichen, eine Excel Tabelle für Auslegung zu erstellen etc.. Falls jemand interesse daran hat: kurzes Email an mich senden und ich schicke Euch die Unterlagen (Schaltpan etc.)--> Jungbluthmartin@aol.com Jetzt bin ich gepannt ob ich überhaupt Post kriege oder überschwemmt werde. Währendessen gehe ich in meine Bastelecke und werde die Schaltung vom Steckbrett auf die Lochrasterplatine verfrachten.... Gruß Martin
@ Martin Jb (Gast) >Aufgabe Beschäftigt: Temperaturmessung, Genauigkeit <1K, und das ganz >billig und einfach. Da habe ich folgendes ausgeknobelt: Der einfachst und billigste Weg um auf die Genauigket zu kommen ist die Verwendung eines fertig kalibrierten digitalen Temperatursensors. Alle anderen Lösunge haben meist nur eine gefühlte Geanuigkeit, die realen Test selten standhält. >Als Sensor habe ich einen AD592AN verwendet. Mit Hilfe von nur 2 OP´s >und ein paar Widerständen habe eine zur Temperatur lineare >Ausgansgspannung erzeugt: -15°C =0V, +35°C =5V. Das reichte für Das machen alle Schaltungen so. Der Knackpunkt ist, eine Schaltung zu bauen, die WIRKLICH so genau ist, nicht nur unter Kuschelbedingungen im Labor. >Ich habe Vergleichsmessunge mit einem hochwertigen Temperaturmessgerät >gemacht und die Abweichung lag bei 0,3K! Jaja, bei zwei Punkten, an denen du kalibriert hast. >Der AD592AN kostet 7,48€ , die beiden OP´s gibts in einem Gehäuse für >1,15€. ??? Ein DS1822 kostet 3,50 bei Reichelt und ist Plug& Play und GARANTIERT auf 0,5K genau. Ohne zusätliche Kalibrierung. >Jetzt bin ich gepannt ob ich überhaupt Post kriege oder überschwemmt >werde. Bitteschön. MfG Falk
Hallo Falk, ich habe doch geschrieben dass ich nur Maschinenbauer bin.. Aber für alles selbst ausgeknobels doch gar nicht so schlecht, oder? Ich werde mir den DS1822 also ´mal anschauen. Gruß Martin
@Falk Laut Datenblatt ist der DS1822 im Bereich von -10 .. 85 Grad nur auf +- 2 Grad genau. Gruss Helmi
@ Helmi (Gast) >Laut Datenblatt ist der DS1822 im Bereich von -10 .. 85 Grad nur auf +- >2 Grad genau. Dann hab ich wohl den falschen Typ erwischt. In der Serie gibts auch 0,5K Versionen. MfG Falk
Hallo Zusammen, ich habe mir den DS1822 ´mal angeschaut. Bin über den selben Punkt wie Helmi gestolpert. Vielleicht bin ich ja zu doof oder hier im falschen Forum aber mit plug&play hat der Sensor für mich nichts zu tun: Spannung aus der Schaltung raus, in den Controller rein und dann umrechnen ist für mich hinzukriegen. Aber bitweiser Datenaustausch.. so weit bin ich noch nicht. Übrigens ist der AD592AN auch kalibriert und ganz so leicht hab ich´s mir dann doch nicht gemacht ("Jaja, bei zwei Punkten, an denen du kalibriert hast,." ".. unter Kuschelbedingungen im Labor.") Gruß Martin
@ Martin Jb (Gast) >Vielleicht bin ich ja zu doof oder hier im falschen Forum aber mit >plug&play hat der Sensor für mich nichts zu tun: Das beantworte ich jetzt mal nicht . . >Spannung aus der Schaltung raus, in den Controller rein und dann >umrechnen >ist für mich hinzukriegen. Super. >Aber bitweiser Datenaustausch.. so weit bin ich noch nicht. Dann musst du halt noch bissel was lernen. >Autor: Thilo M. (power) >DS1822: 750ms (max.) für 'ne Wandlung und 64 bit Protokoll .. naja .. Klar, du willst alle 1ms die Temperatur messen. Und 64 Bit über ne Leitung klingeln ist auch soooo schwer. Und vor allem so störanfällig . . . MfG Falk
> DS18S20 ? DS18B20 kommt der Sache schon näher. Noch schöner bezüglich Genauigkeit und Temperaturbereich sind die oben erwähnten hochpräzisen digitalen TSic-Sensoren, z.B. TSic306WTB. Maximal 0.3 Grad Fehler bis 90 Grad und es geht sogar bis 150 Grad. Die haben nur einen kleinen Schwachpunkt beim Protokoll: einerseits ist das Protokoll extrem einfach, andererseits nur ein Sensor pro ZACwire-Leitung möglich. Und der Sende-Takt kommt leider vom Sensor, nicht vom Microcontroller.
>Und 64 Bit über ne Leitung klingeln ist auch soooo schwer. Und vor allem so
störanfällig .
Nee, weder störanfällig noch schwer, aber Codeintensiv und Zeitraubend.
Die Messung sollte nicht zur Haupaufgabe werden, es könnte ja noch mehr
auf dem µC laufen.
Ich taste momentan 8 Kanäle (incl. Linearisierung) mit 12 bit testweise
in 30ms ab. 4 PI-Regler, DCF77-Uhr mit RTC, Displayausgabe und
RS232-Ausgabe incl. Geht schneller, bei Widerstandsthermometer aber
unnötig, 1s reicht da schon.
> DS1822: 750ms (max.) für 'ne Wandlung und 64 bit Protokoll .. naja ..
Das nervt mich auch, zumindest in einer Multidrop-Umgebung. Zumal man
einen Haufen Daten lesen muss, bis endlich die CRC-Summe kommt (128 bit
senden/lesen für 11 bit Nutzdaten bei 15 Kbps - das dauert fast 8.5 ms).
Wenn es aber darum geht wirklich genau zu messen, dann landet man beim Pt100. Ich habe im Job an die hundert am laufen in verschiedenen Qualitäten bis hin zu 0,12K Genauigkeit bei 0,01K Auflösung. Das kostet dann schon fast 10k€, aber eine einigermaßen einfache Schaltung für privat hatte ich bisher nicht zur Hand. Die Teile sind nicht nur genau, sondern auch 1:1 austauschbar, haben einen guten Temperaturbereich, können mit normalem Kabel verlängert werden und sind langzeitstabil. Einfach super und kommen ohne CJC aus wie die Thermoelemente. Ich werde das mal mit einem Klasse A Fühler aufbauen und mit meinem Referenzthermometer vergleichen. Bei der Gelegenheit kann ich die Schaltung auch gleich im Trockenschrank betreiben :-)
@ Thilo M. (power) >Nee, weder störanfällig noch schwer, aber Codeintensiv und Zeitraubend. >Die Messung sollte nicht zur Haupaufgabe werden, es könnte ja noch mehr >auf dem µC laufen. Klar, DU bist der uC Spezialist. Ohweh! >Ich taste momentan 8 Kanäle (incl. Linearisierung) mit 12 bit testweise >in 30ms ab. 4 PI-Regler, DCF77-Uhr mit RTC, Displayausgabe und >RS232-Ausgabe incl. Und? dabei langweilt sich jeder uC zu Tode. CPU-Last 10% wenns hoch kommt. MfG Falk
@ Dirk S. (fusebit) >Wenn es aber darum geht wirklich genau zu messen, dann landet man beim >Pt100. Der allein macht GAR NCIHTS! Die Messchaltung dahinter ist der Knackpunkt. >Qualitäten bis hin zu 0,12K Genauigkeit bei 0,01K Auflösung. Das kostet Auflösung ist hier niemals das Problem, die Genauigkeit schon. Siehe Auflösung und Genauigkeit MfG Falk
@ Dietmar E (Gast) >> DS1822: 750ms (max.) für 'ne Wandlung und 64 bit Protokoll .. naja .. >Das nervt mich auch, zumindest in einer Multidrop-Umgebung. Zumal man >einen Haufen Daten lesen muss, bis endlich die CRC-Summe kommt (128 bit >senden/lesen für 11 bit Nutzdaten bei 15 Kbps - das dauert fast 8.5 ms). Hmm, wenn du den 1 mal pro Sekunde auslesen willst sind das 0,85% CPU-Last. BEACHTLICH! MfG Falk
@ Falk: habe grade versucht, einen nicht 'runterputzenden Beitrag von dir zu finden. Leider ohne Erfolg. Wie frustriert bist du eigentlich, dass du nur anderer Leute Beiträge 'runterputzen musst? Deine Art ist extrem nervend und dürfte hier viele stören. Bitte bessere dich oder halte dich zurück!
@ Thilo M. (power) >habe grade versucht, einen nicht 'runterputzenden Beitrag von dir zu >finden. Ich putze niemanden runter. Ich argumentiere hart aber fair. Und wenn ich mich mal irre (ja, das kommt vor) dann steh ich dazu. Und fange nicht an, "Argumente" and den Haaren herbeizuziehen, nur um "meine schöne Schaltung" doch noch glänzen zu lassen. MfG Falk
Meine Güte Thilo, dem Falk sein Stil mag nicht jedem gefallen, aber inhaltlich hat er es drauf, und seine Posts halte ich für kompetent. Wenn Du seine Art nicht abkannst, les doch einfach drüber weg.
1. habe ich von dir noch keine 'schöne Schaltung' gesehen und 2. der Ton macht die Musik. Ist aber Erziehungssache.
@ Tom: hast Recht. Werde ich machen. Nur kommt leider jedesmal ein 'runterputzender Beitrag von F., da kann man nicht anders! :D
@Falk Wie wäre es denn wenn du mal eine Schaltung (von Dir) posten würdest die profesionellen Ansprüchen genügen würde. Gruss Helmi
@ Helmi (Gast) >Wie wäre es denn wenn du mal eine Schaltung (von Dir) posten würdest die >profesionellen Ansprüchen genügen würde. Ich hab keine zur Temperaturmessung. Ich hab aber zufällig das letze Jahr mit solchen Sachen zu tun gehabt und mich intensiv damit befasst. Mit dem Ergebnis, dass ich die Schaltungen hier eben mit mit den genannten Kritikpunkten belegen muss. Die Schaltungen funktionieren ja recht gut. Nur eben nicht so superpräzise wie sich das einige in ihrer Naivität vorstellen. Temperaturmessung über 100Grad Messbereich mit WIRKLICH 0,5K Genauigkeit ist nicht mal so hoppla hop aufgebaut. Das kostet RICHTIG Aufwand und Geld. MfG Falk
> wenn du den 1 mal pro Sekunde auslesen willst sind das 0,85% CPU-Last Toll. Ein Sensor einmal pro Sekunde ist ok. Ich habe aber fünf 1-Wire-Devices: vier Sensoren und ein GPIO. Die Sensoren weren drei mal pro Sekunde ausgelesen, um etwas mitteln zu können und das Zappeln zu reduzieren (was per Reduzierung der Auflösung auf 11 bit möglich ist). Der 1-Wire-GPIO wird zehn mal pro Sekunde ausgewertet. Das zusammen addiert sich schon sehr. Dazu kommen noch Zero-Cross-Erkennung und Phasenanschnitt (zeitkritisch), per ADC angebundene Taster, i2c-Bus mit Uhr, RS232-Schnittstelle, LCD, Schieberegister für LEDs, 5 Sensoren mit SPI- bzw. ADC-Interface, mechanische Relais usw. Ich wäre sehr froh, wenn die 1-Wire-Temperatur-Sensoren nicht so lahm wären bzw. zumindest den Overdrive-Modus unterstützen würden.
@ Dietmar E (Gast) >1-Wire-Devices: vier Sensoren und ein GPIO. Die Sensoren weren drei mal >pro Sekunde ausgelesen, um etwas mitteln zu können und das Zappeln zu >reduzieren (was per Reduzierung der Auflösung auf 11 bit möglich ist). Ist immer noch rasend schnell für einen Temperatursensor. >Der 1-Wire-GPIO wird zehn mal pro Sekunde ausgewertet. Das zusammen >addiert sich schon sehr. Dazu kommen noch Zero-Cross-Erkennung und Sicher, aber immer noch keine wirklich kritische Zeit. >Phasenanschnitt (zeitkritisch), Dafür gibts Interrupts. > per ADC angebundene Taster, i2c-Bus mit WOW, brauchen verdammt viel CPU-Leistung. >Uhr, RS232-Schnittstelle, LCD, Schieberegister für LEDs, 5 Sensoren mit >SPI- bzw. ADC-Interface, mechanische Relais usw. Ich wäre sehr froh, >wenn die 1-Wire-Temperatur-Sensoren nicht so lahm wären bzw. zumindest >den Overdrive-Modus unterstützen würden. Ist eben nicht, weil die normalerweise nur alle paar Sekunden sinnvoll ausgelesen werden. So what. Muss man halt sehen wo man sinnvoll Zeit sparen kann. Z.B. bei deinem GPIO. Nimm ein Schieberegister, ist billiger und schneller. Und wenns (zu) einfach wäre, würde es jeder Depp fertigbringen. Und um mal wieder zum ursprünglichen Problem zurück zu kommen. Meine Aussage war die, dass die DS???? eben schon kalibriert sind und WIRKLICH die Genauigkeit bringen, die das Datenblatt angibt. Und das billiger als ne selbstgestrickte OPV-Schaltung. Um die ultimative Geschwindigkeit beim Auslesen gings gar nicht. MfG Falk
> Ist immer noch rasend schnell für einen Temperatursensor Der Sensor ist lahm und das Protokoll ist lahm. Wüsste nicht, was es daran zu beschönigen gibt. Rasend schnell und DS18B20 in einem Satz ist ein Witz.
@ Dietmar E (Gast) >> Ist immer noch rasend schnell für einen Temperatursensor >Der Sensor ist lahm und das Protokoll ist lahm. Wüsste nicht, was es >daran zu beschönigen gibt. Rasend schnell und DS18B20 in einem Satz ist >ein Witz. Was willst du? Temperatursensor mit Gigabit-Ethernet? MfG Falk
> Was willst du? Temperatursensor mit Gigabit-Ethernet? Wenn ich Vorschläge machen dürfte: einen DS18B20 im TO92-Mini-Gehäuse mit aktuellem 1-Wire-Frontend (140 Kbps statt 15 Kbps sowie Parity-Bit(s) statt CRC über 8 Bytes). Der Sensor ist zu fett (= aussergewöhnlich schlechte thermische Zeitkonstante) und der Protokoll zu verquast.
@ Dietmar E (Gast)
>Wenn ich Vorschläge machen dürfte: einen DS18B20 im TO92-Mini-Gehäuse
Sag das MAXIM, vielleicht beherzigen die das beim nächsten Release.
MfG
Falk
Erstaunlich, was den so fuer Anforderungen an Temperaturmesssysteme gestellt werden. Nicht alle Produkte sind fuer alle Anwendungen geeignet. Teilweise sind die Preisvorstellungen auch etwas unrealistisch. Ein schneller Sensor ist zB klein. Je kleiner, desto schneller. Und mit einem TO92 Teil geht es nicht sehr viel schneller als eine Messungen pro Sekunde. Ein PT100 oder ein Thermoelement koennen beide beinahe beliebig klein und daher beliebig schnell gebaut werden. Irgendwann ist der Sensor optimiert, dh beliebig genau und beliebig schnell. Dann faellt vielleicht auf, dass man einen Mist messen kann.
@falk Ach Falk, lese Dir den letzten Beitrag von mir mal genau durch, dann solltest Du erkennen das ich den Unterschied zwischen Auflösung und Genauigkeit sehr wohl kenne. Die GENAUIGKEIT von 0,12K ist übrigens NIST-Zertifiziert (Gerät stammt aus Amiland). Der PT100 ist dabei auch sehr wichtig! Ein üblicher Klasse A hat alleine schon über 0,1K Abweichung, die 0,12K beziehen sich auf den Messwert! Da kostet nur der Fühler über 1000€ und ein Sekundärreferenzfühler liegt bei etwa 7000€. Aber das ist für die Schaltung hier nicht so wichtig. Der Vorteil den ich bei den Pt100 sehe, sind die kleinen Chip-Varianten von Heraeus. Die sind sehr flink im Gegensatz zu irgendwelchen Halbleiterfühlern und bei NiCr-Ni hat man immer Ärger mit den Leitungen und der CJC... Fehlerkorrektur: Die Genauigkeit des Fühlers liegt bei 0,051°C und die des Messgerätes bei 0,012°C, ergibt also einen maximalen Gesamtfehler von weniger als 0,1°C.
> Die Genauigkeit des Fühlers liegt bei 0,051°C und die des Messgerätes > bei 0,012°C, ergibt also einen maximalen Gesamtfehler von weniger als > 0,1°C. Bei welcher Temperatur? Wie sieht's nach der Kalibrierung aus? Wiederholungsgenauigkeit? Wie sieht's aus wenn die Auswertung von -45 °C - 85 °C arbeiten muss? Preis hängt stark von der Bauform ab. Die Sensorelemente ohne das Drumherum gibt's als 1/10 DIN B Keramikelemente (-220 °C - 800 °C) für 15 € - 30 €. > Die sind sehr flink im Gegensatz zu irgendwelchen Halbleiterfühlern und bei > NiCr-Ni hat man immer Ärger mit den Leitungen und der CJC... Schneller als Thermoelemente wird's nicht. Leitungen sollten Thermoelementmaterial und keine Ausgleichsleitungen sein (aber das interessiert selbst einige Hersteller nicht). Kaltstelle kriegt man, zumindest wenn man weiß wie, sehr gut in den Griff.
Thilo M. wrote:
> DS1822: 750ms (max.) für 'ne Wandlung und 64 bit Protokoll .. naja ..
Übrigens, ich glaube kaum, dass deine float-Rechnerei mit sqrt(...) und
allem klimbamm deutlich schneller ist als 750ms.
@Arc Net Um Missverständnisse vorzubeugen: Das erwähnte Messgerät benutze ich auf der Arbeit und nicht privat. Die angegebene Genauigkeit ist die Kalibrierung der Messkette (also Fühler und Gerät) im Bereich 0 cis 200°C von der NIST. Es ist ein Hart Scientific 1502, die Eckdaten kannst Du auf der Hart Seite nachlesen, der Fühler müsste der 5627 sein, das habe ich nicht im Kopf. Die Schaltung von Helmi ist für privat und das nervt die CJC ganz extrem und das NiCr-Ni schneller als Pt100 sind habe ich auch erwähnt. Schließlich gibt es Fühler unter 0,1 mm, das schafft kein Dünnschicht PT100. Für meine Zwecke ist das so passend und die Genauigkeit werde ich einfach mal im Ölbad mit dem Hart gegenchecken. Leider habe ich einen Kalibrator zur Verfügung...
@ Simon K.: Ein Scan (Messung 8 Kanäle und Berechnung) dauert bei 16MHz lt. Debugger ca. <2ms (je nach Werten). LTC1290 per SPI mit 1.25Mbit.
> Hart Scientific Die Angabe reicht mir schon... > Die Schaltung von Helmi ist für privat Deswegen hatte ich auch schon den Vorschlag mit den Controllern gemacht (der auch in professionellen Lösungen ganz gut aussehen kann).
@Arc Net Ich benutze halt standardmäßig AVRs mit unterschiedlichen externen ADC und habe davon einige rumliegen, daher ist so eine Verstärkerschaltung als Modulkonzept ideal. Oben sollte es natürlich "Habe ich leider KEINEN Kalibrator..." heißen :-)
@ Helmi (Gast) Super Schaltung! Ich hätte da noch ein paar Fragen: 1. Durch die 4-Drahtmessung wird der Widerstand der Zuleitung zum Sensor (PT100 / PT1000) eliminiert? 2. Kann ich diese Schaltung auch für einen PT1000 verwenden? -> ist deine Exceltabel dafür ausgelegt auch die Widerstände für einen PT1000 zu errechnen? mfg
@ Christian (Gast) >1. Durch die 4-Drahtmessung wird der Widerstand der Zuleitung zum >Sensor (PT100 / PT1000) eliminiert? Ja. >2. Kann ich diese Schaltung auch für einen PT1000 verwenden? -> ist Dann muss der Strom auf 1/10 gesenkt werden. Geht über die Widerstände an IC2. MfG Falk
@Falk Brunner
Danke für die schnelle Antwort
> Dann muss der Strom auf 1/10 gesenkt werden. Geht über die Widerstände an IC2.
Also R5 und R6 je 100k
@Christian (Gast) >1. Durch die 4-Drahtmessung wird der Widerstand der Zuleitung zum >Sensor (PT100 / PT1000) eliminiert? Ja >2. Kann ich diese Schaltung auch für einen PT1000 verwenden? -> ist >deine Exceltabel dafür ausgelegt auch die Widerstände für einen PT1000 >zu errechnen? Du kannst sie auch für eine Pt1000 verwenden du musst nur den Strom auf 0.1 mA reduzieren. Dafür änderst du die Widerstände R2 + R4. R2 = 500 Ohm R4 = 24.9K >Also R5 und R6 je 100k Nein die must du so lassen wie sie sind die ändern wenn sie beide um den Faktor 10 vergrössert werden nicht den Strom durch den PT100(0) Die Excel Tabelle ist nicht von mir sondern von Dirk S. (fusebit) Ich habe sie nur mal getestet. Gruss Helmi
Mal eine Kostenfrage: Wenn ich die zwei Trimmer fest vorsehen (als 25 Gang Trimmer), dann reichen für R4 und R7 doch 1% Metallschichtwiderstände? Die 0,1% sind ja um ein vielfaches teurer. Das Temperaturverhalten sollte ja gleich sein, Metallschicht ist halt Metallschicht. Bitte jetzt keine Vishay S102J vorschlagen, es soll preisoptimiert werden für den Hobbybereich...
@Dirk Sicher kannst du dort 1% Widerstaende einsetzen , es kann allerdings sein das du je nach Toleranzlage denn einstellbereich des Trimmers etwas grosszuegiger auslegen muss und die Schaltung abzugleichen. Da dann der einflussbereich des Trimmers groesser wird muss man leider auch in kauf nehmen das die Temperaturstabilitaet etwas darunter leidet. Du koenntest die Widerstaende ja voreher ein bisschen selektieren. Ich habe in meiner Schaltung 0.1% vorgesehen weil ich diese Schaltung mal fuer meinem AG. mal entwickelt habe. So teuer waren die 0.1% Widerstaende damals auch nicht selbst bei RS. Du kannst ja versuchen statt der TK100 besser TK50 kaufen. Gruss Helmi
So, ich habe das mal in ein konkretes Layout gegossen (-20 bis 150°C). Falls jemand Lust hat, an dem Layout gibt es mit Sicherheit einiges zu verbessern. Ich bin im Bauteile platzieren nicht gut...
@ Dirk S. (fusebit) >preview image for pt100.jpg >Hier mal als jpeg Und warum nicht PNG? Siehe Bildformate. MfG Falk
@Dirk S. (fusebit) Wenn du die PT100_7 nimmst hast du dir die teurere REF02 referenz erspart. LM385-2.5 ist billiger. Die OP07 oder OP077 sind in punkto stabilitaet auch besser als die OP2340. Der einzige nachteil von denen ist das sie nicht Rail to Rail sind und deshalb dort dafuer eine kleine Ladungspumpe exestiert. Das ist auch die Schaltung die Kai letztendlich aufgebaut hat. Wenn du moechtest kann Ich dir auch das Eagle .SCH File schicken Gruss Helmi
@Helmi Die 7er-Version hat aber mehr Bauteile und im zweiten Entwicklungsschritt möchte ich das platzsparend in SMD bauen. Da gebe ich lieber etwas mehr aus, aber danke für das Angebot...
Kann man die Temperaturschaltung auch so aufbauen das man ohne negative Spannung auskommt? Welche Änderung währen dafür nötig?
@Christian (Gast) Welche von denn hier geposteten Schaltungen ? Gruss Helmi
Die Schaltung aus Version 7 ist ja so nicht schlecht es sind halt nur viele Bauteile und da war mein Gedanke evtl. die Schaltung so zu ändern das man keine negative Spannung braucht also andere OPs damit würde die Ladepumpe schon mal wegfallen. In Welchem Toleranzbereich würde das ganze eigentlich bei einem LM324 liegen?
Es kommt halt darauf an welche genauigkeit du an die Schaltung stellst. Der LM324 ist in punkto Offsetspannung und Offsetspannungsdrift nicht gerade das Non Plus Ultra der Operationsverstaerker auch kann er nicht bis an die positive Versorgung heran ausgesteuert werden. Besser zu empfehlen sind zum OPA2340 von TI (Burr Brown) . Die koennen bis zu Versorgungsspannung ausgesteuert werden und haben kleiner Offsetspannungen und Drift.Aber auch bei Rail to Rail OP's wie diesen wird die Genauigkeit schlechter wenn sie in der naehe der Versorgungsspannung ausgesteuert werden (je nach Last am Ausgang). Denn Toleranzbereich mit einem LM324 kann ich dir auch nicht sagen weil ich mit dem sowas nie gebaut habe. Gruss Helmi
>Es kommt halt darauf an welche genauigkeit 0.1°C wären schön es reicht aber auch 0.5°C besser 0.2°C. Bevor hier jetzt eine Lawine losbricht: ja dafür geht auch der 1820 nur mein Problem ist das ich die Temperatur an einer Solaranlage messen will und die auch jenseits von 130°C sein kann und ich bautechnisch nur ein dünnes Messrohr habe. >wird die Genauigkeit schlechter wenn sie in der naehe der >Versorgungsspannung ausgesteuert werden Versorgungsspannung kann man ja höher nehmen?!
>>wird die Genauigkeit schlechter wenn sie in der naehe der >>Versorgungsspannung ausgesteuert werden >Versorgungsspannung kann man ja höher nehmen?! Nach oben hin ja. Aber wenn du ohne negative Spannung auskommen willst nein. Es sei denn du legst 0 Grad nicht auf 0 Volt fest sondern z.B. 0 Grad = 1 Volt. Zur genauigkeit sage ich hier nichts weiter wegen der dann ausbrechenden Lawine wie letzte Woche. Gruss Helmi
>und die auch jenseits von 130°C sein kann und ich bautechnisch nur ein dünnes
Messrohr habe
Bin auch grade am Bau der Solaranlage. Ich habe mir Tauchhülsen aus
Messing gedreht, die werden in 22mm-Kupferrohr-T-Stücke gelötet. Die
Hülsen haben eine 6mm-Bohrung zur Aufnahme von Pt100 (die mit den
6mm-Edelstahlhülsen).
Auf diese Weise lässt sich ein defekter Sensor ohne Eingriff ins System
wechseln.
Pt100 hat den Vorteil, dass er 1:1 austauschbar und recht genau ist.
Die Auswerteschaltung ist etwas aufwändiger und begnügt sich bei mir auf
eine Widerstandsmessung (Vierleiter mit 1mA Konstantstrom), die
Berechnung der Temperatur erfolgt im µC. Siehe mein Posting weiter oben.
@ Christian (Gast) >0.1°C wären schön es reicht aber auch 0.5°C besser 0.2°C. die 0.1C kannst du mal GANZ schnell vergessen. Dazu braucht eine WIRKLICH gute Schaltung und Sensoren, Kostenpunkt 1000 Euro++. 0,5K Genauigkleit ist acuh schonschön gerechnet, 1K real erreichbar. Und bitte nicht Auflösung und Genauigkeit verwechseln. >mein Problem ist das ich die Temperatur an einer Solaranlage messen will Und dafür brauchst du 0,1K Genauigkeit? Selbst mit +/-2K bist du dort bestens bedient. MfG Falk
Habe meine Schaltung mit einem geprüften BURSTER Digistant 4423 mal 'durchgefahren', bei einem Bereich von -20..50°C war die Abweichung über den gesamten Bereich < 0.3K! Umgebungstemperatur der Schaltung 24°C und 60°C. P.S.: Falk hat schon Recht, für die Solaranlage reichen +/- 2K dicke.
So, ich habe die Helmi 6 aufgebaut und mal kurz getestet. Bei 20, 60 und 130°C bekomme ich die Genauigkeit auf unter 0,1°C. Das exakte Abgleichen ist aber recht aufwändig und setzt natürlich auch einen entsprechenden wertigen Sensor voraus. Allerdings spinnt die Schaltung völlig, wenn ich sie aus einem Reichelt Steckerschaltnetzteil speise. Gute Werte spukt sie nur im Akkubetrieb aus. Bei dem empfindlichen Gefrickel an den Trimmern halte ich eine Genauigkeit von 0,5°C auf Dauer für realistisch. Versuche zur Temperaturdrift und eine ausführliche Überprüfung mit dem Hart mache ich auch noch... Warum spinnt die Schaltung am Schaltnetzteil? An meinem alten 10 MHz Hameg sehe ich nur einen 5 mV Sägezahn auf der Spannung. Die Werte springen aber um zig Grad?
@ Dirk S. (fusebit) >So, ich habe die Helmi 6 aufgebaut und mal kurz getestet. Bei 20, 60 und >130°C bekomme ich die Genauigkeit auf unter 0,1°C. Das exakte Abgleichen Unter idealen Laborbedingungen und mit kuschelweicher Messung. >Temperaturdrift und eine ausführliche Überprüfung mit dem Hart mache ich >auch noch... Genau, DANN reden wir weiter. MfG Falk
@Dirk S. (fusebit) Wie wäre es wenn du mal einen Linearregler und ein Filter davor schaltest. Analogschaltung versorgt man nicht direkt aus einem Schaltregler. Was du noch tun kannst ist in der Gegenkopplung der OP noch einen Kondensator von einigen 100nF zu schalten. Gruss Helmi
>Was du noch tun kannst ist in der Gegenkopplung der OP noch einen >Kondensator von einigen 100nF zu schalten. Richtig. Sehr wichtig bei längeren Leitungen zum Sensor. Würde eher 470nF empfehlen, sonst neigt das Ganze zum Schwingen.
Hallo, beim "C" gibt es ein IC SMT-UTI-18SOIC TRANSDUCER INTERFACE. Das ist zum Auswerten von PT100 / 1000 geigenet mit einer Auflösung von 14 bit und linearität von 13 bit. Scheint ein serielles Interface zuhaben... Habe das Datenblat nur kurz überflogen. Vielleicht ist das ja was Gruß André
Das UTI ist, wie der Name schon sagt, ein universelles Teil. Auch für Dehnungsmesstreifen und Ähnlliches verwendbar. Die Konfiguration der Beschaltung für die jeweilige Anwendung erfordert einiges an Aufwand. Auch ist das Teil bei falscher Handhabe schnell hinüber. Die Auflösung von 14 Bit erschließt sich mir nicht so ganz, so wie ich das interpretierterte ist das ein auszuwertendes Tastverhältnis. Ist schon 'ne Weile her dass ich damit experimentiert habe, vielleicht ist es ja ganz easy auszuwerten ?!
Kann man eigentlich statt des PT100/1000 auch einen Analogmultiplexer verwenden um mehrere PT100/1000 mit einer Messschaltung zu messen?
@Christian (Gast) Ja das ist moeglich, du must nur alle 4 Leitungen umschalten. Ich habe gerade so eine Schaltung in vorbereitung. Messsystem das 4 PT100 anfragen kann und digitalisiert und auf eine RS232 Schnittstelle ausgeben kann. Gruss Helmi
Falk Brunner wrote: > @ Christian (Gast) > >>0.1°C wären schön es reicht aber auch 0.5°C besser 0.2°C. > > die 0.1C kannst du mal GANZ schnell vergessen. Dazu braucht eine > WIRKLICH gute Schaltung und Sensoren, Kostenpunkt 1000 Euro++. 0,5K > Genauigkleit ist acuh schonschön gerechnet, 1K real erreichbar. > Und bitte nicht Auflösung und Genauigkeit verwechseln. > MfG > Falk Mach mal eine Fehlerbetrachtung/rechnung für eine Schaltung mit folgenden Komponenten: AD7794 + 1/10 DIN PT100 + 0.01% Referenzwiderstand und rechne dann mal die Kosten für PCB, Bauteile etc. zusammen...
Hier nun die naechste Schaltung um mit PT100 Temperaturen zu messen. Es handelt sich hierbei um ein komplettes Board mit ADC drauf. Es kann bis zu 4 PT100 Messstellen abfragen. Gruss Helmi
@Helmi Hast du schon mal darüber nach gedacht diese Schaltung(PT100BOX) auch als I2C zu bauen? Welche Widerstände müssen verändert werden damit man eine PT1000 – BOX hat evtl. kann man ja dies auch als Option mit Jumpern ändern.
@Criss (Gast) Um daraus eine PT1000 Box zu machen brauchst du nur den Strom durch den PT-Widerstand kleiner zu machen. Also R4+R5 die beiden Widerstaende die Konstantstrom bestimmen um den Faktor 10 groesser machen. So dass nur 0.1mA durch den Sensor fliesst. >Hast du schon mal darüber nach gedacht diese Schaltung(PT100BOX) auch >als I2C zu bauen? Wie meinst du das ? Anstatt der RS232 Schnittstelle 2 Leitungen fuer SDA SCK dort vorsehen und die I2C software maessig zu simulieren ? Koennte man machen. Hardware maessig sicher kein Thema. Bei der Software muesste man sich absprechen. Wenn du mir deine E-Mail addresse verraets gib ich dir einen Link wo du die PT100 Box mal testen kannst. HelmutLenzen at t-online.de Gruss Helmi
>Wie meinst du das ? >Anstatt der RS232 Schnittstelle 2 Leitungen fuer SDA SCK dort vorsehen >und die I2C software maessig zu simulieren ? Ja. >Koennte man machen. Super >Bei der Software muesste man sich absprechen. Die Kommantos für die Seriele Version sind doch schon recht gut, ich habe jetzt bloß nicht die Ahnung ob ein I2C ständig von sich aus senden darf (Befehl CM) was aber auch kein Problem ist muss man halt mal bei der Box Nachfragen ;-) wenn man die Temp. braucht
Hier die naechste Version der PT100 Box. Es koennen jetzt mehrere Boxen an einer Schnittstelle angeschlossen werden. Gruss Helmi
Hallo, könnten Sie mir bitte helfen: ich such eine Schaltung für Temperaturmessung ( pyrometer messung).
Hallo Zusammen; ich suche eine Temperaturmessschaltung mit Pyrometer Sensor, kann jemand mir helfen. vielen dank
@ Helmi Hab mir deine Schaltung Nr. 6 jetz mal genauer durch den Kopf gehen lassen. Soweit is mir eigentlich alles klar, nur wie du in deinen Formeln zur Berechnung der Ausgangsspannung auf: Ua=(U1-U2*k2)*k1 + U1 kommst. Am Ausgang des ersten der beiden Verstärker müsste ja: Ua1=U2*k2 anliegen. Soweit is das noch in Ordnung. Der zweite Verstärker verstärkt ja dann noch die Differenz aus U1 und U2*k2. Also Ua=(U1-U2*k2)*k1. Aber woher dann noch das "+ U1" in deiner Formel herkommt is mir gerade völlig unklar, oder ich steh voll auf der Leitung... Und um Geld und Platz zu sparen würd ich mir auch gern die -9V schenken und Rail-to-Rail OP's verwenden. Hat das schon wer mit dieser schaltung gemacht und wenn ja welchen OP könnt ihr empfehlen?
>Also Ua=(U1-U2*k2)*k1. Aber woher dann noch das "+ U1" in deiner Formel >herkommt is mir gerade völlig unklar, oder ich steh voll auf der >Leitung... Die Ausgangsspannung des Differnzverstaerker ist neben des aus der Differnzspannung herruehrenden Anteils zusaetzlich mit einer Offsetspannung ueberlagert eben (+U1) Gruss Helmi
Mhmh, aber der mittlere OP is ja so gesehen ein Nichtinvertierender Verstärker. Wenn ich jetz mal die Ausgangsspannung des mittleren OP's mit Ua1 bezeichne dann kann ich ja sagen: Ua1=k2*U2 Der rechte OP is ein Invertierender Verstärker für den gilt Ua=k1*Ue Die Eingangsspannung Ue für diesen Verstärker is ja dann die Differenz aus U1 und Ua1 also Ue=U1-k2*U2. Diese Spannung müsste ja lediglich mit k1 verstärkt werden da es sich beim rechten OP ja um einen invertierenden Verstärker handelt. Also falls das jetz definitiv falsch ist könntest du mir bitte die Herkunft des "+U1" etwas genauer erklären...
Die 2. Stufe sieht ja so aus
-------
U1 --------------+ + |
| +------ Ua
U2 ----- R1 ---+-+ - | |
| ------- |
| |
+-- R2 ----+
Wir können für den Strom durch R1 schreiben (U1-U2)/R1 = I1
für den Strom durch R2 schreiben wir (Ua-U1) / R2 = I2
und I1 = I2
(Ua-U1)/R2 = (U1-U2)/R1
umgestellt nach Ua
(U1-U2)*R2/R1 +U1 = Ua
Ich hoffe das erklärt deine Frage nach +U1
Im überigen ist die Schaltung kein reiner Differenzverstärker sondern
auch gleichzeitig noch ein Subtraierer um den Offset von den 100 Ohm zu
entfernen. Also um bei 0 Grad entsprechen 100 Ohm am Ausgang 0V zu
erzeugen.
Gruss Helmi
Man bin ich am Schlauch gesessen. Dadurch dass der OP nicht mit einem Eingang auf Masse liegt kommt noch einmal das U1 dazu... Danke für deine Geduld mir das anschaulich vor Augen zu führen! Könntest du mir bitte noch sagen ob das ganze auch so gut funktioniert wenn man ohne die -9V auskommen möchte und z.B den OPA2340 anstatt dem OP77D verwendet
Moin Hannes, ich habe das mit dem OPA aufgebaut, funktioniert sehr gut. Leider ist die Schaltung recht anspruchsvoll bezüglich der Versorgungsspannung. Wenn ich den Saft aus einem Schaltsteckernetzteil beziehen, dann ergibt es murkst. Bei Akkubetrieb ist es bestens. Da müsste eine gute Glättung / Filter her, aber da habe ich mich noch nicht weiter mit beschäftigt.
@Dirk Du hast doch einen Regler eingebaut. Wie hoch ist den dessen Eingangsspannung ? Wie hoch ist die Spannung deines Steckernetzteiles ? @Hannes Kein problem. Wenn du mehrere PT100 anschliessen willst hast du dir schon mal die PT100BOX angeschaut ? Es konnen in dieser BOX 4 PT100 angeschlossen werden. Oder mit Autokalibierung anhand von genauen Widerstaenden 2 PT100. Dann brauchst du noch nicht mal an den Potis zu drehen. Layouts im Eagle-Format sind auch vorhanden. Gruss Helmi
Die Ausgangsspannung ist variabel, es ist das SNT 3129 von Reichelt. Die Spannung habe ich auf 9 V gestellt, weil der REF02 ja mindestens 8 V verlangt. Mit meinem Hightech 10 MHz Hameg erkenne ich keine besonders unsaubere Spannung, aber die Messwerte sind trotzdem nicht stabil. Wenn ich die Schaltung mit einem Akku betreibe bekomme ich wirklich sehr konstante Werte. Ich habe die Schaltung schon einige Tage nicht mehr ernsthaft benutzt, aber schon häufiger über einen Filter in der Eingangsspannung nachgedacht. Nur umgesetzt habe ich das noch nicht...
In deinem Foto der Schlatung erkeen ich 3 verschiedene OP's. Kann ich da nicht einfach 3mal den OPA verwenden? Kann ich einfach so ohne Bedenken die Kondensatoren in den Rückkopplungszweig der Verstärker einbauen, weil dann wirken die OP's ja leicht integrierend? Und ich bräuchte die Schaltung für den Betieb mit einem Netzteil, nicht mit einem Akku. Gibts jetz da was zu beachten um dennoch eine einwandfreie Funktion zu gewährleisten?
Die Kondensatoren in der Rückkopplung verbessern die Stabilität gegen schwingen. Eine normale Temperaturmessung ist zu langsam um davon beeinflußt zu werden. Man kann mehrfach OPs nehmen. Man könnte z.B. einen Einfach und eine 2 fach OP nehmen. In der Schaltung ist das wohl auch so gemeint, denn der OPA2340 ist ein 2 fach OP. Man könnte auch einen 4 fach OP nehmen (z.B. LT1014).
Genau! Es ist ein zweifach OP und ein einfacher. Der dritte Käfer ist die 5 V Referenzspannungsquelle...
@ Dirk S. - welche anpassungen sind nötig um diese schaltung auch für pt500 oder pt1000 zu verwenden - und wie wird der fühler angeschlossen da in der schaltung nur eine kontaktleiste vorhanden ist aber kein anschlussschema
@ Criss (Gast) >- welche anpassungen sind nötig um diese schaltung auch für pt500 oder >pt1000 zu verwenden Der Strom muss angepasst werden. Er wird duch R2 + R4 eingestellt I = 5V/(R2+R4) = 2mA. >- und wie wird der fühler angeschlossen da in der schaltung nur eine >kontaktleiste vorhanden ist aber kein anschlussschema Methode des scharfen Blicks(tm) Pin 2/3 sind die Konstantstromanschlüsse, Pin 1/4 die Messanschlüsse (Vierleiteranschluss). MFG Falk
Kleiner Fehler bei dir Falk
I = 2.5V / (R2+R4) = 1mA
Also im Fall von Pt1000 R2+R4 = 25K = 100uA
Pt500 R2+R4 = 12.5K = 200uA
Gruss Helmi
@ Helmi (oder andere die sich auskennen) Kannst du mir mal bitte deine Schaltung (Beitrag "Re: Temperaturmessschaltung möglichst genau?") genauer erklären. Wie die einzelnen Teile zusammen arbeiten (Ref. und Ladepume nicht)?!
@Criss Da ich hier mehrere Schaltung drin stehen habe , welche genau meinst du ? Gruss Helmi
beitrag Datum: 29.11.2007 09:00 Dateianhang: pt100_7.pdf (hier nochmal der Link 775294 Beitrag "Re: Temperaturmessschaltung möglichst genau?")
IC2A bildet mit den Teilen R5,R6,R4 und R2 eine Konstantstromquelle die einen konstanten Strom durch R3(PT100) fliessen laesst. Dieser Strom bleibt konstant unabhaengig von der Leitungslaenge zum PT100 (innerhalb des Aussteuerungsbereiches des OPs). Die 5V Referenzspannung wird durch R6,R5 heruntergeteilt auf 2.5V. Der OP ist nun bestrebt seine Differnzspannung zwischen seinen beiden Eingaengen klein zu halten. Dadurch liegt an den Widerstaenden R4,R2 eine konstante Spannung an. Konstante Spannung ueber einen Widerstand bedeutet konstanter Strom. Also ist der Strom der Konstantstromquelle hier (5V - 2.5V) = 2.5V / (R2+R4) = 1mA. Da wir den Spannungsabfall auf den Zuleitungen zum PT100 kompensieren wollen messen wir mit 2 zusaetzlichen Leitungen die Spannung am PT100 direkt. Da die beiden OPs (IC4+IC5) einen hohen Eingangswiderstand haben verursachen sie auf den Leitungen zum PT100 einen vernachlaessigbaren Spannungsabfall. Auf diese weise wird die Spannung am PT100 direkt gemessen. Da der PT100 wie der Name schon sagt bei 0 Grad einen Widerstand von 100 Ohm besitzt sind unsere Spannungsmesswerte mit dem Offset von 1mA * 100 Ohm = 0.1V belastet. Ausserdem ist die Spannungsaenderung pro Grad Temperaturaenderung sehr klein. Um nun vernueftige Spannungsaenderungen pro Grad zu bekommen und den Offset von 0.1 V zu kompensieren braucht man eine Schaltung die 1. Verstaerkt und 2. den Offset subtraiert. Die beschaltung der beiden OPs ist so ausgelegt das sie beides erfuellen kann und am Ausgang Ua eine Spannung bereitsstellt die bei 0 Grad 0V erzeugt und den ADC bei Messbereichsende voll austeuern kann. Also im dem Beispiel aus de Schaltung 0Grad -> 0V und 100 Grad -> 5V. (Bei einem ADC mit 5V Full Scale). Zur berechnung der Bauteile steht im Schaltplan die Formeln. Gruss Helmi
Und gibt es schon neues zum Temperaturdrift? Ich denke, dass das Ganze nur mit einem beheizten Gehäuse (oven controlled) etwas wird. Bei einer Auflösung von 0,01K darf bei einem Endwert von 100°C die Stromquelle nur um 27,35ppm abweichen ([R(100) / R(99,99) - 1] * 10^6).
Hallo Helmi, Ich bin gerade dabei mich mit der Helmi6 auseinanderzusetzen... Ich benötige auch eine Schaltung zur Temperaturmessung , in 4Leitertechnik und für eine Messbereich von -20 bis +60°C der dann 0-10V entsprechen soll. Könntest du das evtl. mal durch dein Programm jagen und mir die Bauteilewerte zukommen lassen? Das wäre sehr nett.
Hallo, möchte gerade ein neues Projekt mit einem PT500 bei einem Messbereich von 0-300 C verwirklichen. Kann ich hierfür eine eurer Schaltungen übernehmen und was müsste ich ändern um es an meine Bedürfnisse anzupassen. l.G. Armin
Aaaahhhhhhhh, einfach einen Thread hervorkramen, nix lesen und unten anfuegen... Ja sich kann man eine besprochene Schaltung verwenden. Was ist denn genau deren Eigenheit ?
Hallo, na klar hab ich mir den Tread durchgelesen aber leider stellen sich mir dabei viele Fragen. Möchte eine Temperaturregelung für eine Räucherkammer verwirklichen. Habe bisher 3 PT500 Fühler an einer gekauften Elektronik angeschlossen. Da ich leider nur wenig Einstellmöglichkeiten habe(Zu-/Abluftklappen.....) und die Temperaturen gerne dokumentieren möchte bin ich auf den Trichter gekommen mir ein vorhandenes AVR-NET-I0 von Pollin anzuschließen und die Temps via MySql zu speichern.
Hallo, Hab mich hier mal durchgelesen. Bin auf der suche nach einem Messverstärker für PT500(2 Draht). Messbereich 0-250 C. Eingangsspannung 5V. Ausganngsspannung 5V. Dirk hat da ja für die pt100_6 eine super Exel-Datei angefügt. Leider ist die ja für 4 Draht Fühler. Was muss ich ändern um die Schaltung für mich zu verwenden.
Für Pt500 must du den Konstantstrom verkleinern. Also von 1 mA auf 0.2 mA Aus 4 Draht kannst du doch 2 Draht machen. Einfach die beiden Leitungen zusammenfassen am Eingang der Schaltung
Helmut Lenzen schrieb: > Für Pt500 must du den Konstantstrom verkleinern. Also von 1 mA auf 0.2 > mA Wie muss ich das machen. Kann ich dazu einfach Dirks Exel-Datei zu deinem Plan verwenden. Da ändere ich den Widerstandswert auf 500 Ohm und die max. Temperatur auf 250 C und erhalte die geänderten Widerstandswerte von R9+R11 und R7+R11. Ist das so in ordnung. > Aus 4 Draht kannst du doch 2 Draht machen. Einfach die beiden Leitungen > zusammenfassen am Eingang der Schaltung Bedeutet das ich muss einfach IC2 und R2,R4,R5,R6 weglassen. oder Fühler eingang 1-2 und 3-4 brücken. Sorry ist nicht gerade mein Fach
>oder Fühlereingang 1-2 und 3-4 brücken. Genau so >> Für Pt500 must du den Konstantstrom verkleinern. Also von 1 mA auf 0.2 > mA >Wie muss ich das machen. An R2+R4 fallen 2.5V ab. Die bestimmen den Konstantstrom. Wenn der Strom 0.2mA betragen soll muss nach einem Herrn Ohm dort ein Widerstand von 2.5V / 0.2mA = 12.5KOhm rein. Denn kannst du jetzt aufteilen in 12 KOhm Fest und 1K Ohm Trimmer und dann abgleichen. Die anderen Widerstaende kannst du dann nach dem Excell Sheet berechnen. Gruss Helmi
Hab mich an die Schaltung von Helmi gerichtet. Benötige keine Offset eliminierung da ich ab den theoretischen 0 Ohm am PT100 messen möchte. Daher ein einfacher Subtrahierer hinter der Konstantstromquelle. Im Anhang ist die Schaltung. Meine Frage dazu lautet , benötige ich davor noch einen Impedanzwandler ? Da ich das ganze mit einem OPA4340 aufbaue hätte ich noch 2 Ops übrig. Gruß
@Helmi, dank Deiner hilfe habe ich die Schaltung geändert. Platinenlayout hab ich auch schon auf Folie gelasert. Leider ist mir der Entwickler ausgegangen, aber egal. Wo bestellt Ihr eigentlich eure komponenten. "C" und "Reich" haben jeweils nicht alle komponenten. Farnell wäre um die Ecke - Gibt es gute alternativen. Beim Aufbaubild von Dirk vom 29.05 hat er anstatt dem OPA344PA den TLC2201CP verwendet. Welchen Unterschied haben die beiden Komponenten und welcher ist besser. Lohnt der Mehrpreis von 2,39 € beim TLC. Ich lese in den Datenblättern nur Bahnhof, Bahnhof, Bahnhof........ Welchen Unterschied macht eigentlich die Messtoleranz wenn ich einen PT500 statt einen PT100 verwende(PT500 habe ich halt schon). Glaube er misst genauer, oder ? Wie ändert sich die Messtoleranz wenn ich statt 0-250C, 0-200C oder 0-300C verwende.
Du meinst mit Entwickler NaOH? Geh zum nächsten Discounter und hole WC-Verstopfungsreiniger. Besteht meist aus NaOH und Al-Kugeln. Die kannste dann leicht raussortieren. Die Kugeln sind groß und weiß, die Al grau. Alternativ ne Packung Bretzen zum Selberbacken aus dem Tiefkühler. Das beigepackte Tütchen enthält auch NaOH. Gruß - Abdul
Abdul K. schrieb: .. > Alternativ ne Packung Bretzen zum Selberbacken aus dem Tiefkühler. Das > beigepackte Tütchen enthält auch NaOH. ich sag mal das ist ein Backtreibmittel und besteht eher aus Natrium- oder Kaliumcarbonat (aka Backpulver) - zerfällt beim Erhitzen und das CO2 macht die Bretzen aufgehen Deine NaOH-Bretzen wird eher beinhart sitzen bleiben, aber Deinen Magenschleimhäute wird das wurscht sein weil die nehmen nach dem NaOH-Grossangriff final nix mehr wahr -Michael
Ja klar. Hier hast du mal ne richtige Anleitung: http://209.85.135.132/search?q=cache:56pSoD2zZtUJ:www.hefe-und-mehr.de/2009/08/bbd23-bretzeln/+bretzel+naoh&cd=4&hl=de&ct=clnk&gl=de Der Magen wirds überleben. Da mach dir mal keine Sorgen. Da laufen sofort die Protonenpumpen an... Backpulver besteht nicht aus den von dir gelisteten Stoffen. Da du mir eh nicht glauben wirst, hier: http://de.wikipedia.org/wiki/Backpulver Wenn du schon keine Ahnung hast, dann sei doch einfach still. Furchtbar! Gruß - Abdul
Ich wollte auch einmal meine PT100 Schaltung vorstellen, es ist eine die mit einem IC auskommt, dennoch sehr genau arbeitet. Sie ist momentan für PT100 und einem Bereich von 0 - 400°C ausgelegt, dafür liefern Sie 0 bis 4 V am Ausgang. An einem 10bit-A/D (Atmega..) mit 4.096 Referenz ergibt das genau 250 counts pro Volt. Sie basiert auf einem LTC2052, eine präzisions-Opamp mit geringer Drift. Einen Teil der Schaltung habe ich aus einem AN von Maxim http://www.maxim-ic.com/appnotes.cfm/appnote_number/3450 Ich habe hinten ran noch eine Offsettkompensation und verstärkung angebaut, so komme ich dann auf 0-4 V Ausgang. Die erste Stufe liefern bei -100°C 0,97V Bei 0° und 100 Ohm dann 1,63666V Da ich ab 0° messen möchte wird dahinter subtrahiert, und zwar 1,6366V Dann gibts 1,6366 - 1,6336 = 0V Die Offsetspannung wird erzeugt durch den Spannungsteiler R7 und Roffset. Ein Impedanzwandler sorgt dafür, dass das ganze über den ganzen Bereich stabil bleibt. Bei 200° haben wir dann ohne Subtraktion des Offsets 2,97V Nach Offsetkompensation sind es dann 2,97 - 1,6336 = 1,333 V Da wir aber 2,0 V haben möchten muss eine Verstärkung her: 2,0 / 1,33 = 1,50 Eine Verstärkung von 1,50 können wir beim Subtrahierer gleich mit erledigen, rechnerisch sind es 2K und 3K Widerstände. (Rgain / R8 bzw. R11/R10) Das ganze gibt simuliert dann aalglatte Werte, mit Roffset lässt sich der Offset gut einstellen, ein 100 Ohm Widerstand einklemmen und auf 0V abgleichen. Mit Rgain kann man dann den oberen Bereich anpassen: 247,04 Ohm anlegen und so lange drehen bis 4,00 Volt anliegen. Der Linear LTC2052 ist ein SO14 Gehäuse mit 4 Opamps, das ganze ist also mit einem IC machbar, ein Opamp ist über. Im Anhang ist die Schaltung sowie das Simufile für LTSpice, da kann man schön daran herumspielen. Das ganze its übrigens für die Temp.-steuerung eines Vaporphase-Lötofens. Daher die 400°C Louis
Hallo Erst mal ein Kompliment für diesen Thread, hilft mir echt sehr viel. Ich möchte die Schaltung von helmi nachbauen und komme in einem Punkt nicht weiter. So wie ich das verstehe, wird bei der Berechnung der Schaltung U1 als konstant angenommen (mittels Konstantstromquelle berechnet). Führt das nicht systematisch zu einem Fehler ? Der Sinn der 4-Draht Messung ist es doch den Spannungsabfall über der Leitung zu umgehen, hier geht aber eine Leitung direkt in die Rechnung ein. (Leitung vom PT100 zum negativen Eingang des OPs und R4). Vielleicht mache ich auch einen Denkfehler. Mit freundlichen Grüssen Andreas Schumann
Bei 4-Draht sind die Messleitungen annähernd stromlos, ergo kein Spannungsabfall. Bei 3-Leiter ist es eben anders..
Hi Ich muss einfach nochmals nachfragen. Ich denke, dass ich das Prinzip der 4-Draht Messmethode schon verstanden habe, mein Problem ist ein anderes. Helmi sagt, dass für U1 folgendes gelte: U1=Vref-((R4+R2)*Imess) Wenn wir nun aber die Messleitungen als Widerstände betrachten (die gilt es ja aus der Messung auszuschliessen), gilt diese Beziehung meineserachtens nicht. Hab mal im Anhang der Leitungswiderstand in der stromführenden Messleitung (etwas hässlich) eingezeichnet. Nach mir würde folgendes gelten: U1=Vref-((R4+R2+Rleitung)*Imess) Da U1 zur berechnung der Schaltung benötigt wird, wird hier ein Fehler eingerechnet. Es handelt sich hier eher um eine 3-Leiter Messung. Dieses Problem wird natürlich mit der Abgleichung kompensiert, was ich jedoch nicht unter einer 4-Draht Messung verstehe. Mit freundlichen Grüssen Andreas Schumann
Die Spannung U1 ist am PT100 Widerstand eingezeichnet. Durch diesen fliesst aber ein Konstantstrom von 1mA. Die Messspannung wird ueber 2 weitere Leitungen direkt am PT100 abgenommen. Also spielt der Spannungsabfall auf den beiden linken Leitungen keine Rolle. Die beiden linken Leitung sind fuer den Konstantstrom da und die beiden rechten fuer die Spannungsmessung am PT100. Da diese aber hochohmig abgeschlossen sind faellt an ihnen keine nennenswerte Spannung ab. Und der Spannungsabfall auf den beiden anderen ist egal. Gruss Helmi
Hallo, ich bin gerade dabei die Schaltung nach zu bauen, aber wie realisiert ihr die Werte 2,49Kohm oder 24,9Kohm ?! Alles andere ist ja recht genormt :D
Gast2 schrieb: > Hallo, > > ich bin gerade dabei die Schaltung nach zu bauen, aber wie realisiert > > ihr die Werte 2,49Kohm oder 24,9Kohm ?! Alles andere ist ja recht > > genormt :D Auch 2.49 K ist genormt. Ist in der E96 Serie. Ansonsten aus anderen Widerständen durch Reihe/Parallelschaltung ersetzten.
Aaaa OK, ich habe in Target die Auswahl auf 0,1% gesetzt und dort gab es dann keine, gerade mal bei Reichelt geschaut und bei den Präzisions Widerständen diese auch nicht gefunden :( Ich habe sie mir jetzt aus 2,2K + 270ohm = 2,47kOhm + das 50 Ohm Poti sollte. Das selbe dann für 24,9K, 22K+2,47K = 24,7K + 500 Ohm Poti, das sollte dann doch hin hauen? Danke für die Arbeit an dieser stelle... lg
Aber sicher hat Reichelt 2.49KOhm http://www.reichelt.de/?;ACTION=3;LA=2;GROUPID=3078;ARTICLE=11594;SID=152K00GdS4AQ8AABU1HL41c0b0aabbed5b753cba22f55772e713d
Ja, aber nicht 0,1% sondern 1% Toleranz, also könnte ich die Schaltung auch mit 1% Widerständen aufbauen?!
Gast2 schrieb: > Ja, aber nicht 0,1% sondern 1% Toleranz, also könnte ich die Schaltung > auch mit 1% Widerständen aufbauen?! Da du ja sowieso ein Poti hast um den exakten Abgleich zu machen ... warum nicht. 1% heißt ja nicht, dass der Widerstand von 1 Sekunde zur nächsten seinen Wert um 1% ändert. Sein Wert ist schon konstant, aber halt irgendwo in einem Umfeld von 1% um den Nennwert. Macht aber nichts, den Rest machst du mit dem Poti.
Der errechnete Wert ist sowie so 2.5KOhm . Der Rest muss das Poti machen
Das habe ich mir gedacht, ich war nur etwas unschlüssig da in der PDF Explizit 0,1% Toleranz stand. Ich baue es jetzt mit 1% Widerständen und Präzisionspotis auf, ich denke das haut dann hin... lg und danke
Hallo, ich bin gerade dabei, die Schaltung umzusetzen. So weit alles klar, jetzt wurde aber weiter oben beschrieben das die REF 02 anfällig auf den Betrieb mit Netzteilen ist. Beitrag "Re: Temperaturmessschaltung möglichst genau?" Wie bekomme ich das denn am besten in den Griff wenn ich ein Standard 12V Netzteil verwenden möchte? lg Malte
Malte schrieb: > So weit alles klar, > jetzt wurde aber weiter oben beschrieben das die REF 02 anfällig auf den > Betrieb mit Netzteilen ist. Die ist nicht anfaellig gegen Netzteile. Da wird einfach zu wenig Spannung zum regeln da sein. Ich kenne so den Aufbau der Schaltung nicht. Ansonsten kannst du die Referenz wie ich beschrieben hatte aufbauen.
Malte schrieb: > Hallo, > ich bin gerade dabei, die Schaltung umzusetzen. So weit alles klar, > jetzt wurde aber weiter oben beschrieben das die REF 02 anfällig auf den > Betrieb mit Netzteilen ist. > Nö. Ref02 kann gut mit Netzteilen zusammenarbeiten. > > Wie bekomme ich das denn am besten in den Griff wenn ich ein Standard > 12V Netzteil verwenden möchte? Kannst Du sorglos machen, da die ref02 ja mit dieser Eingangsspannung keine Problem hat
Hallo, dieser Thread ist ja schon ellenlang. Falls die Experten nicht schon die Nase voll davon haben hätte ich auch eine Bitte. Ich will ein elektronisches Thermostat mit einen PIC bauen. Programmieren ist kein Problem, was ich brauche ist folgenedes. Eine Schaltung mit möglichst einem Pt1000 o.ä. und einem OP möglichst einem LM358 da dieser soweit ich weis keine negative Spannung braucht und ausserdem extrem günstig ist. Bei einer Temperatur zwischen 34°C-42°C soll am Ausgang des OP's proportional eine Spannung von 0-5V anliegen. Also direkt für den PIC analogeingang. Wäre für eine Schaltung wirklich sehr dankbar. grüsse
Rafael Duda schrieb: > Eine Schaltung mit möglichst einem Pt1000 o.ä. und einem OP möglichst > einem LM358 da dieser soweit ich weis keine negative Spannung braucht > und ausserdem extrem günstig ist. Beim PT1000 must du halt den Strom kleiner waehlen. Berechnungsgrundlagen gibt es hier ja genug. > Bei einer Temperatur zwischen 34°C-42°C soll am Ausgang des OP's > proportional eine Spannung von 0-5V anliegen. Also direkt für den PIC > analogeingang. Wäre für eine Schaltung wirklich sehr dankbar. > grüsse Du weist aber das der LM358 bei 5V Versorgung nicht am Ausgang auf 5V geht ? Bei 3.5V etwa ist da Schluss. Wenn du nicht den teueren OPA2340 nehmen willst da bieted sich als alternative ein TS912/TS914 an. Schaltung wie Berechnungsgrundlagen sind hier ja genug vertreten. Gruss Helmi
Hi, danke ersteinmal für die Superschnelle Antwort. Also 0- 3,5V wären völlig ausreichend. Bei einer Auflösung von 8Bit wären dass ca. 0,044°C schritte. Könntest du mir vielleicht ein paar links schicken wie ich solch eine Schaltung selbst aufbauen u. berechnen kann. grüsse
Hier in diesem Thread stehen doch ueberall die Hinweise , Schaltungen und Berechnungsgrundlagen drin. Schau dir mal meine Beitraege dazu an.
Hallo zusammen, möchte die Schaltung auch verwirklichen. Will aber 2 PT100 auslesen. Benötige ich da 2 kompl. getrennte Aufbauten oder kann ich das irgendwie zusammenfassen.
Schau dir mal die PT100 Box an. Da ist eine Schaltung drin wie man mit einem Multiplexer zwischen mehreren PT100 um schalten kann.
Danke werds mir mal ansehen. habe für die single-schaltung fast alle komponenten da. Dachte es lässt sich damit irgendwie lösen.
Hi, ich denke nun schon ein paar Tage darüber nach, wie ich am besten eine Messschaltung für einen PT100 in Vierleiterschaltung aufbauen soll, und ein paar Dinge sind noch nicht so ganz klar, deswegen grabe ich den Thread mal wieder aus. Ich würde gerne Chopper-OpAmps nehmen, die sind zwar etwas teuerer, dafür habe sie aber einen unschlagbar niedrige Offsetspannung, ich denke hier an einen LTC1050 im speziellen, kost rund 3€, spricht was dagegen Chopper zu benutzen? Die Verwendung eine Stromquelle ist klar, ich setz hier mal auf ein 1mA erzeugt mit einer LT1021 Präzisionsspannungsquelle + OpAmp und ein paar Widerstände. Die Spannung am PT100 würde ich gerne dann mit einen OpAmp als Differenzverstärker mit Gain=1 abgreifen und anschließen mit einen nichtinvertieren OpAmp auf den Eingangsbereich des AD-Wandlers verstärken. Spricht was gegen dieses vorgehen? Kann man/muss man die Eingänge der Opamps die direkt an den Klemmen des PT100 liegen irgendwie schützen? Lohnt es sich, da ein Tiefpass einzubauen? Gruß Henning
Henning M. schrieb: > Ich würde gerne Chopper-OpAmps nehmen, die sind zwar etwas teuerer, > dafür habe sie aber einen unschlagbar niedrige Offsetspannung, ich denke > hier an einen LTC1050 im speziellen, kost rund 3€, spricht was dagegen > Chopper zu benutzen? Wozu ? Du hast doch schon einen Offset vom PT100 her (rund 100 Ohm bei 0 Grad) Henning M. schrieb: > Die Spannung am PT100 würde ich gerne dann mit einen OpAmp > als Differenzverstärker mit Gain=1 abgreifen und anschließen mit einen > nichtinvertieren OpAmp auf den Eingangsbereich des AD-Wandlers > verstärken. Spricht was gegen dieses vorgehen? Kann man machen. Ist aber etwas aufwendiger als die anderen Schaltungen hier. Henning M. schrieb: > Kann man/muss man die Eingänge der Opamps die direkt an den Klemmen des > PT100 liegen irgendwie schützen? Lohnt es sich, da ein Tiefpass > einzubauen? Das haengt von deiner Umgebung ab. Einen Tiefpass , Schutzdioden waeren nicht verkehrt.
Helmut Lenzen schrieb: >> spricht was dagegen >> Chopper zu benutzen? > > Wozu ? Du hast doch schon einen Offset vom PT100 her (rund 100 Ohm bei > 0 Grad) Mh, meine Überlegung war, dass sich die Offsetspannung im kompletten Spannungsbereich mit der Eingangsspannung überlagert. Oder verschwindet die, sobald der Unterschied zwischen beiden Eingängen des OpAmps ≠0 wird? Spätestens, wenn ich den an der untersten Grenze meines Temperaturbereiches bin liegt auch bei deiner Schaltung an einem OpAmp 0V an, wenn ich das richtig sehe. Zugegeben, dass ist aber eher ein theoretisches Problem. Helmut Lenzen schrieb: > Kann man machen. Ist aber etwas aufwendiger als die anderen Schaltungen > hier. Wäre auch 3 OpAmps, 3 Trimmer und ein paar Widerstände. Gruß Henning
Henning M. schrieb: > Wäre auch 3 OpAmps, 3 Trimmer und ein paar Widerstände. Wozu 3 Trimmer ? Einer für Offset und einer für Verstärkung. Und damit sind alle Offsets mit erfasst.
> ich denke nun schon ein paar Tage darüber nach, wie ich am besten eine > Messschaltung für einen PT100 in Vierleiterschaltung aufbauen soll Warum nimmst du nicht einfach eine erprobte ? http://www.dse-faq.elektronik-kompendium.de/dse-faq.htm#F.7.8 +-----+---+------- Vref+ Beispielwerte (hängen ja vom gewünschten Temperaturbereich ab) R1 R2 | +-----)---)-R3-+ RTD = Pt1000 RTD = Pt100 +-R6--)--|+\ | R1 = 3k9 R1 = 3.01k | | | >--+-- A/D R2 = 39k R2 = unendlich | +--|-/ | R3 = 107k R3 = 11.8k RTD +---)-R5-+ R4 = 1k R4 = 12.4k | R4 | R5 = 27k R5 = 105k +-----+---+------- Vref- R6 = 941 Ohm R6 = 11k (kompensiert Eingangsstrom) Rechenformeln siehe http://www.maxim-ic.com/appnotes.cfm/appnote_number/3450 http://www.umnicom.de/Elektronik/Schaltungssammlung/Temperatur/Pt1000/Pt1000.html > spricht was dagegen Chopper zu benutzen? Sind seit zero Drift eigentlich überflüssig. > Die Verwendung eine Stromquelle ist klar Warum ? Auch mit Stromquelle wird die Kennlinie nicht vollkommen linear. Wenn man einen Festwiderstand mit dem Pt100 als Spannungsteiler an der ARef nimmt, sind deren Schwankungen egal. Rechnen zur Linearisierungunng muss man eh. > Kann man/muss man die Eingänge der Opamps die direkt an den Klemmen des > PT100 liegen irgendwie schützen? Lohnt es sich, da ein Tiefpass > einzubauen? Wenn dein Kabel lang ist, könnte es gegenüber Störungen wie eine Antenne wirken. Ist es jedoch so kurz, daß die eingestreuten Frequenzen (Lambda/4 wellenlängenabhängig) eh wesentlich höher liegen als die Grenzfrequenz des OpAmps, ist das nicht nötig. Ein dicker Kondensator hilft allerdings gegen so hohe Frequenzen nicht, eher eine UKW-Drossel und kleine Kondensatoren mit niedrigster ESL. Man sollte noch die Eigenerwärmung der Sensoren durch den hindurchfliessenden Strom zumindest mal ausgerechnet haben, und den Strombedarf, und eventuell den Sensor nur kurz zum Messen einschalten.
MaWin schrieb: > Warum nimmst du nicht einfach eine erprobte ? Hi MaWin, Wenn ich es richtig sehe, dann geht die nicht als 4-Leiter. Und ich würde den Temperatursensor gerne extern anschließen. Ich habe zwar die beiden Links von dir gelesen, aber die Schaltung verstehe ich leider tortzdem nicht. Du hast sie zwar an verschiedenen Stellen gepostet, aber nie erklärt wie sie funktioniert (oder ich habs noch nicht gefunden) MaWin schrieb: > Warum ? > Auch mit Stromquelle wird die Kennlinie nicht vollkommen linear. > Wenn man einen Festwiderstand mit dem Pt100 als Spannungsteiler an der > ARef nimmt, sind deren Schwankungen egal. Rechnen zur Linearisierungunng > muss man eh. Ja, dass werde ich wahrscheinlich tun. Gruß Henning
Hallo, ich muss sagen tolle Schaltung, nur kapier ich wie A. Schumann bereits geschrieben hat nicht wie alle für U1 auf die folgende Formel kommen. U1=Vref-((R4+R2)*Imess) Es ist klar, dass es sich um eine Konstantstromquelle handelt und somit am PT100 immer der gleiche Spannungsabfall ist, nur bezieht man sich bei dieser Formel auf GND. Ein sich ändernder Leitungswiderstand zwischen R3 und R4 verändert somit direkt das Messergebnis, da sich die Spannungen in dem Zweig verschieben. Somit ist dies keine 4-Leiterschaltung! Wäre schön wenn mich jemand von was änderem Überzeugen kann. ;-) Einfach mal messen, ich habe es auch nicht glauben können. Grüße
würde bitte jemand mir bei meinem Problem weiterhelfen? wie kann ich mit dieser Schaltung eine Temperatur bis 300 Grad oder höher messen? brauche ich dazu eine Schaltung mit PT1000? Danke.
Nicole Monit schrieb: > wie kann ich mit dieser Schaltung eine Temperatur bis 300 Grad oder > höher messen? brauche ich dazu eine Schaltung mit PT1000? Welche Schaltung? In diesem Thread sind so viele gepostet worden. Nein du brauchst kein PT1000. Die 1000 besagt lediglich das dieser Messwiderstand bei 0 Grad Celsius 1000 Ohm hat.
@Helmut Danke für die schnelle Antwort, ich meinte eigentlich deiner PT100Box Schaltung :) sie macht genau was ich vorhabe. Temperatur messen und an PC per RS232 weitergeben. sie sieht aber wirklich sehr umfangreich aus. hast du inzwischen eine einfachere Version mit uC davon? ah und, zu meiner erste Frage, was muss ich daran ändern um eine Temperatur bis 300 Grad oder höher messen zu können. Vielen Dank.
Nicole Monit schrieb: > hast du inzwischen eine einfachere Version mit uC davon? ah und, zu > meiner erste Frage, was muss ich daran ändern um eine Temperatur bis 300 > Grad oder > höher messen zu können. Die Berechnung der Widerstaende findest du hier. Beitrag "Re: Temperaturmessschaltung möglichst genau?" Einen uC hat die Schaltung doch (AT89C4051). Und so einen riesigen Aufwand ist die Schaltung doch nun auch nicht.
Hey, hoffe ihr könnt mir helfen, habe die Berechnung der Schaltung nach dem Excel Sheet in der ZIP in diesem Thread auf 500°C berechnet, dann habe ich in Mulitsim die Schaltung aufgebaut und simuliert, da ich bei Conrad (bin Österreicher) keine OPA 2340 bekomme, hab ich die Schaltung nochmal mit LM833 aufgebaut (Siehe Anhang) die Genauigkeit sollte zwischen 1-5°C liegen, je weniger desto besser, jedoch nicht genauer als 1°C ich beschicke die Schaltung nur mit 4V, da ich die Daten über die H-Tronic USB Karte von Conrad (8x Analog EIN 0...4096mV) auswerten möchte. Passt die Schaltung so? kann ich so direkt an den Analogport der H-Tronic gehen? bin Maschinenbauer und befasse mich seit langem wieder mit Elektrotechnik. lg
> Passt die Schaltung so? Bei 4V funktioniert kein LM833, der zudem eine 10x höhere Offsetspannung halt als der OPA2340. Dann musst du halt mal in einem ordentlichen Laden einkaufen lernen und nicht bei Conrad.
Danke für die Info, dann werd ich wohl bei Reichelt bestellen ;o) muss die Schaltung noch ein bisschen warten.
Hallo, brauche noch mal euere Hilfe, habe die Schaltung aufgebaut, hat super Funktioniert, jedoch nach 2-3h Test bekam ich keine Wertänderung mehr am Ausgang. VCC stellt ein LT1021 zur Verfügung, Spannungsversorgung erfolgt über einen LIPO Akku mit 11,1V (11,8V gemessen) bei den Tests mit dem Arduino Board hat alles noch geklapp, Sensor auf Eis legen Messpannung geht auf 0,01V Erhitzung Messensor mit Feuerzug, Messpannung geht auf 4,5V dann ohne Grund auf einmal keine Änderung bei veränderung des Messwiderstandes (PT100) gestern Abend hatte ich am Ausgang 0,21V konstant --> getestet Ref Widerstand (100 Ohm) heute 4,99V konstant --> getestet mit Ref Widerstand für PT100 (100 Ohm) den LT1021 habe ich heut nochmal gemessen, dieser liefert noch 5V können die OPA zerschossen worden sein? was kann ich überprüfen in der Schaltung? hält ein TS912 mehr aus? lg Stefan
Olep schrieb: > den LT1021 habe ich heut nochmal gemessen, dieser liefert noch 5V > können die OPA zerschossen worden sein? was kann ich überprüfen in der > Schaltung? hält ein TS912 mehr aus? Sieht so aus als ob der defekt ist. Maximale Betriebsspannung beim OPA ist 5.5V , der TS912 haelt 16V aus.
Wenn es so gebaut ist, wie gezeichnet, gibt es aber keinen Grund, warum er kaputt gegangen sein sollte.
war aber so... kann man den opa2340 messen? ob er beschädigt ist, gibts dazu eine kleine Schaltung?
Olep schrieb: > kann man den opa2340 messen? ob er beschädigt ist, gibts dazu eine > kleine Schaltung? Das ist ein normaler OP. Also kannst du jede Verstaerkerschaltung fuer eine OP nehmen ob er funktioniert, must halt nur die Grenzwerte einhalten.
Moin, nachdem ich gestern fasziniert diesen Thread gelesen habe, hats mich gepackt und ich habe ein wenig simuliert. Im angehängten Bild sieht man 3 Schaltungen, jede für sich funktioniert in der Simulation. Der Verbund aller Schaltungen liefert aber Müll. Ich habe aus einem Buch [Elektrische Messtechnik, Elmar Schrüfer, Hanser-Verlag, 8. Auflage] auf Seite 231 in Bild 3.5c eine 4-Leiter-Schaltung gefunden. Diese liefert eine Spannungsdifferenz am Ausgang von U1 im angehängten Bild (Differenz zwischen ua_high und ua_low). Mit R1 100 Ohm ist die Differenz so gut wie 100mV, weil 1mA durch R1 fließt. Im Bild sieht man 3 Schaltungen. Meine Frage ist, wie man jetzt die Konstantstromquelle I1 durch die Konstantstromquelle gebildet durch U2 ersetzt? Anstelle von R6 muss ja die 4-Leiter-Messung "angebracht" werden. Nur wie? Bevor Falk jetzt wieder, zu recht, mir digitale Fertiglösungen vorschlägt: Ich will von ca. 0°C bis 450°C messen. Dabei interessiert mich die absolute Temperatur. Schön wäre 0.1°C, weil geregelt werden soll. Langen tut wahrscheinlich 0.5°C oder 1°C. Ob das ganze Zeitkritisch ist, weiß ich noch nicht. Wird ausprobiert wenn ich mal Temperaturen messen kann. Wahrscheinlich hat der uC aber massig Zeit um gegen zu steuern.
Ich wuerd mit einem Thermoelement arbeiten. Das Thermoelement einfach an einen 24 Bit ADC und gut ist. Ein Polynom bringt dann den Wert.
Benjamin K. schrieb: > Ich will von ca. 0°C bis 450°C messen. Dabei interessiert > mich die absolute Temperatur. Schön wäre 0.1°C, Bevor du dir über die Messung Gedanken machst, solltest du klären ob dein Messobjekt überall die gleiche Temperatur hat und du damit überhaupt eine sinnvolle Temperaturangabe mit einer Genauigkeit von 0,1°C machen kannst. Wenn das nicht so ist, kannst du die letzen Stellen deiner Messung auch von einem Zufallsgenerator erzeugen lassen. MfG Klaus
@Gast könnte ich machen, hat aber nix mit meiner Frage zu tun. Ich könnte auch auf die Betankung meiner Yacht verzichten und mir ein Deluxe Messsystem zulegen das keine Wünsche offen lässt, hat aber trotzdem nix mit meiner Frage zu tun ... @Klaus schon richtig. Allerdings wollte ich mehrere Sensoren in dem zu beheizenden Raum unterbringen und dann über alle die Temperatur mitteln. Da der Raum sehr klein sein wird, sollte das eigentlich funktionieren. Ich denke da an einen Kubus mit Kantenlänge von höchstens 200mm. Da werden dann wohl keine 1 bzw. 0.1 Grad unterschiede zwischen "Decke" und "Boden" auftauchen. Ob da dann ein Temperaturunterschied von 0.0xxx Grad herrscht spielt keine Rolle. Allerdings möchte ich die Temperatur über die Zeit ändern können. Hat aber auch nix mit meiner Frage zu tun. Einer eine Idee wie die Konstantstromquelle aus U2 anzuschließen ist?
Ich habe einen AD7794 hier mit dem ich eine 3-Leiter-Messung machen kann. Programm ist auch schon fertig und funktioniert. Werte sehen gut aus. Hat aber leider auch nix mit meiner Frage zu tun. Ich schätze mal das es schlicht keiner weiß, wie man da jetzt die Konstantstromquelle I1 durch U2 ersetzen muss.
Benjamin K. schrieb: > Da > werden dann wohl keine 1 bzw. 0.1 Grad unterschiede zwischen "Decke" und > "Boden" auftauchen. Bei 450°? Wahrscheinlich sogar deutlich mehr. Hängt von Isolation, Luftzirkulation und Art der Heizung ab.
Vergiss die Stromquelle. Die bringt nichts aber auch gar nichts an Genauigkeit. Und... mehrere Grad ueber ein Objekt verteilt sind keine Seltenheit.
> Der Verbund aller Schaltungen liefert aber Müll. Deine 4-Leiter-Messschaltung ist Quatsch, vermutlich falsch abgezeichnet. Da der LTC2052 nur bis ca. 4V messen kann, baut man es ungefähr so auf: +---R----+ URef -----|+\ | | | >--+ +-R-+--|+\ | +--|-/ \/ | >--+-- A/D | Pt100 +--|-/ | /\ | +--------+ +-R-+--R---+ | | RM | | | GND GND > Ich denke da an einen Kubus mit Kantenlänge von höchstens 200mm. Da > werden dann wohl keine 1 bzw. 0.1 Grad unterschiede zwischen "Decke" und > "Boden" auftauchen. Aber sicherlich, eher 10 GradC so lange du die Luft nicht mit einem Ventilator durcheinanderwirbelst.
Benjamin K. schrieb: > Ich denke da an einen Kubus mit Kantenlänge von höchstens 200mm. Da > werden dann wohl keine 1 bzw. 0.1 Grad unterschiede zwischen "Decke" und > "Boden" auftauchen. Darauf würde ich nicht wetten. Ich würde bei den höheren Temperaturen eher 10° und mehr erwarten, wenn du dem System nicht viel Zeit zum Temperaturausgleich gibst. MfG Klaus PS sehe gerade, ich liege nicht ganz alleine mit meiner Schätzung
Benjamin K. schrieb: > Ich schätze mal das es schlicht keiner weiß, wie man da jetzt die > Konstantstromquelle I1 durch U2 ersetzen muss. Da irrst Du gewaltig. Es sieht bloß keiner einen Sinn darin, das Fahrrad wieder und immer wieder neu zu erfinden. Peter
Benjamin K. schrieb: > Da > werden dann wohl keine 1 bzw. 0.1 Grad unterschiede zwischen "Decke" und > "Boden" auftauchen. Mach mal den Kasten rundherum aus 200mm dickem Kupfer und flieg damit ins Weltall (keine Schwerkraft), dann könnte das machbar sein. Ansonsten sag ich mal, bei 450°C im Kasten nur 10°C Unterschied, dann bist Du schon sehr gut. Peter
Hey Leute, ganz ruhig. Ich hatte bloß eine Frage - no offence. Ich fand es verwunderlich, dass jeder zwar etwas zu sagen hat, aber keiner auf meine Frage eingeht. Es geht mir hier - an dieser Stelle - ausschließlich um die Simulation der gezeichneten Schaltung. Mag sein, dass mein Vorhaben an anderer Stelle ein Fehlschlag wird. Wenn es soweit ist und ich nicht weiter weiß, werde ich entsprechend nachfragen und ihr dürft dann ruhig euer "hab ich ja gleich gesagt" los werden. Ich gebe zu dass ich mit dem beheizen von Räumen keine Erfahrung habe, daher lass ich mich einfach mal überraschen. @MaWin: ich bin mir ziemlich sicher, dass die 4-Leiter-Messschaltung genau so im Buch abgebildet ist, werde das aber heute abend nochmal prüfen. In der Simulation mit I1 funktioniert die Schaltung zumindest wie vom Autor angedacht. Mag sein dass es bessere/schlechtere Schaltungen gibt. @PeDa: dann sei doch bitte so nett und erklär kurz wie es gehen müsste, ich seh es leider nicht.
Moin, hab die Schaltung nochmal mit der im Buch abgebildeten verglichen. Die Schaltung ist wirklich genau so im Buch abgebildet. In der Simulation funktioniert der rechte Teil für sich und der linke Teil für sich wie angedacht. Die Kopplung der beiden Teile ist mein Problem ( ohne R6). Da niemand mit einem sinnvollen Hinweis zu meiner Frage raus rückt, weiß es wohl keiner - vielleicht geht es auch schlicht gar nicht. Trotzdem danke
Deine Schaltungen sind schlichtweg ungeeignet, sie haben unterschiedliche Bezugspotentiale. Die Schaltung von MaWin funktioniert doch, nimm die. Den hinteren Teil könnte man auch mit einem Differenzverstärker (INA122) aufbauen. Viele ADCs haben aber auch einen Differenzeingang. Peter
Benjamin K. schrieb: > Da niemand mit einem sinnvollen Hinweis zu meiner Frage raus rückt, weiß > es wohl keiner - vielleicht geht es auch schlicht gar nicht. Doch das wissen hier eine ganze Menge Leute wie das richtig geht. In deiner Schaltung sind halt sehr viele Fehler drin. Erstmal misst du in deiner Schaltung mit dem ADC nicht am Ausgang des OPs sondern an RL4. Die Schaltung um U1 ist einfach falsch. Entweder ist das Buch falsch wo du die her hast oder du hast es schlicht falsch abgezeichnet. Ich vermute mal Letzteres im anderen Fall würde ich das Buch wegschmeissen. Der linke Teil der Schaltung ist ja eine Konstanstromquelle wie von mir schon der öfteren in diesem Thread beschrieben. Die Last R6 (PT100) ist dabei Massefrei. Das heist du must mit einem Differenzverstärker dort die Spannung abgreifen. Was du da mit U1 aufgebaut hast ist kein Differenzverstärker. Bau das so auf wie Mawin es dir vorgeschlagen hat oder wie ich es schon vor langer Zeit in diesem Thread es gezeigt hat. Jetzt irgendwie 2 Schaltungen die man gefunden hat zusammen zu schalten bringt nix. Um es mal mit MaWins Worten ähnlich zu sagen: Elektronik ist wie Lego, man kann die Bausteine sinnlos zusammen stecken oder sich Gedanken machen darüber ob das so passen kann. Nur das beim sinnlosen zusammenstecken auch was Sinnloses rauskommt.
Meiner Meinung nach funktioniert die gezeigte 4-Leiter Schaltung
nur mit einer negativen Spannnung
+------------+
| |
A/D--+ + GND--|+\ |
\/ | >--+
Pt100 +--|-/
/\ |
b + +---+ a
|
1mA
|
NEGATIVE !
Da Punkt a auf GND-Potential liegt, liegt auch b auf GND
(sogar leicht drunter, Spannungsabfall am 4-Leiter),
also kann 1mA nur abfliessen, wenn
diese 1mA zu einer negativen Spannung gezogen werden.
Ein einfacher Widerstand an -5V tut es übrigens nicht.
Dieser Konstastromquellen Ansatz ist zu kompliziert & veraltet. Denn erstens muss die Konstantstromquelle den Genauigkeistanforderungen entsprechen. Was bedeutet Praezisionswiderstaende, 1% reichen nicht, Einen OpAmp mit Low Offset und eine Referenz. Der ADC muss nochmals eine Referenz haben, allenfalls die selbe. Demgengenueber ist der Halbbrucken Ansatz einfacher. Einen 1k in Serie, einen ADC, und eine billigste Referenz. Bei hinreichend kurzen Kabeln kommt man mit 3.3V Single Supply hin.
Moin, ich glaube ihr habt mich falsch verstanden. Das dies kein Differenzverstärker ist, weiß, das habe weder ich noch der Autor behauptet. Wenn ich die Schaltung, unter zu Hilfenahme der Erläuterungen aus dem Buch, richtig verstehe, dann kann man mit Hilfe von U1 den Spannungsabfall über dem PT100 zwischen einem Punkt oberhalb von RL4 und einem Punkt zwischen I1 und R8 messen. Damit eliminiert U1 lediglich den Leitungswiderstand (hier gegeben durch RL3 und RL2, bei der Annahme das die 4 Leitungen gleich dimensioniert sind und dementsprechend annähernd den gleichen Widerstand, hier 10Ohm, haben), verstärkt wird da gar nichts. Damit müsste ich effektiv oberhalb von RL4 den Spannungsabfall über dem PT100 und R8 bezogen auf Masse messen. @helmi: Danke, damit sind beide Schaltungen unvereinbar. Es müsste als eine andere Schaltung als Konstantstromquelle entworfen werden um den Rest zu betreiben oder umgekehrt. Das war eigentlich auch schon alles was ich wissen wollte.
иммэр эин нэуёр намэ schrieb: > Dieser Konstastromquellen Ansatz ist zu kompliziert & veraltet. Denn > erstens muss die Konstantstromquelle den Genauigkeistanforderungen > entsprechen. Was bedeutet Praezisionswiderstaende, 1% reichen nicht, Da man typisch PT100 abwechselnd mit einem Präzisionswiderstand misst, muss die KSQ nur kurzzeitstabil sein. Da reicht dann eine einfache OPV-Standard-KSQ für Auflösungen bis in den mK-Bereich. Gruss Harald
Harald Wilhelms schrieb: > Da man typisch PT100 abwechselnd mit einem Präzisionswiderstand misst, > muss die KSQ nur kurzzeitstabil sein. Da reicht dann eine einfache > OPV-Standard-KSQ für Auflösungen bis in den mK-Bereich. Stimmt. Diese Lösung findest du in Beitrag "Re: Temperaturmessschaltung möglichst genau?" Diese Schaltung ist mit dem Multiplexer beliebig erweiterbar. Lediglich 2 Widerstände müssen stabil bleiben. Deren absoluter Wert ist dabei egal. Die Software kompemsiert dabei die Fehler in der Schaltung. So braucht man auch keinen extern 24Bit ADC sondern kann den in den meisten µC eingebauten ADC nutzen.
>So braucht man auch keinen extern 24Bit ADC sondern kann den in den meisten
µC eingebauten ADC nutzen.
Eher nicht. Ein Platinwiderstand aendert sich um 0.38% /Kelvin. Fuer 0.1
Kelvin gibt's also eine Aenderung um 3.8E-4. Das laeuft mit einem
10bitter eher nicht mehr, denn der kann nur 1E-3 aufloesen, ohne
Rauschen.
иммэр эин нэуёр намэ schrieb: > Eher nicht. Ein Platinwiderstand aendert sich um 0.38% /Kelvin. Fuer 0.1 > Kelvin gibt's also eine Aenderung um 3.8E-4. Das laeuft mit einem > 10bitter eher nicht mehr, denn der kann nur 1E-3 aufloesen, ohne > Rauschen. Das ist nicht richtig. Der riesige Offset von den 100 Ohm wird vorher abgezogen. Und damit reicht auch 10/12 Bit vollkommen.
Helmut Lenzen schrieb: > Das ist nicht richtig. Der riesige Offset von den 100 Ohm wird vorher > abgezogen. Und damit reicht auch 10/12 Bit vollkommen. Die Kompensation von vielen Fehlern durch abwechselndes Messen von PT und Ref.-Widerstand klappt nur, wenn man wirklich den ganzen Widerstand misst. Dann braucht man aber eine höhere Auflösung von mindestens 16 Bit für genügend Auflösung beim Temp.Wert. Gruss Harald
Helmut Lenzen schrieb: > Harald Wilhelms schrieb: >> Da man typisch PT100 abwechselnd mit einem Präzisionswiderstand misst, >> muss die KSQ nur kurzzeitstabil sein. Da reicht dann eine einfache >> OPV-Standard-KSQ für Auflösungen bis in den mK-Bereich. > > Stimmt. Diese Lösung findest du in > > Beitrag "Re: Temperaturmessschaltung möglichst genau?" > Dieser Link funktioniert nicht. Der Beitrag ist nicht vorhanden! Poste bitte den richtigen. > Diese Schaltung ist mit dem Multiplexer beliebig erweiterbar. Lediglich > 2 Widerstände müssen stabil bleiben. Deren absoluter Wert ist dabei > egal. Die Software kompemsiert dabei die Fehler in der Schaltung. So > braucht man auch keinen extern 24Bit ADC sondern kann den in den meisten > µC eingebauten ADC nutzen. Wie wäre die Alternative in Form eines Oszillators? Der Fehler des Kondensators läßt sich ja rausrechnen. Frequenzen können die meisten Controller von Haus aus sehr genau messen.
Bedenkend, dass ein 24 bit Wandler nur ein paar Taler kostet, und dass ein 16 bit wandler teurer ist... was soll die Verzoegerung ?
Abdul K. schrieb: > Der Beitrag ist nicht vorhanden! Doch: Beitrag von Autor: Helmi (Gast) am Datum: 29.01.2008 17:21
Abdul K. schrieb: > Dieser Link funktioniert nicht. Der Beitrag ist nicht vorhanden! Poste > bitte den richtigen. Also bei mir funktioniert es Abdul.
Hm. Habs mal genauer untersucht. Das Problem scheint bei eingeschalteter Seitenaufteilung und abgeschalteten JS aufzutreten.
Hallo liebe leute. Ich bin absolut neu hier im Forum und kenne somit nicht alle Regeln bezüglich des Postens etc. .-) also wenn ich etwas falsch mache, bitte drauf ansprechen. Nun zu meinem kleinen Problemchen :-) Ich habe die Schaltung von Helmi PT7 nachgebaut, soweit funktioniert auch alles. aber es scheint mir, das die Ladungspumpe am ADC Pulst, also das heißt, die werte am ADC ändern sich ständig, es sind auch einige spitzen dabei... als beispiel, habe ich z.b. 110 Ohm wiederstand als PT100 ersatz benutzt, das wäre in etwa 26°C dieser wert stimmt auch in etwa, jedoch springt es permanent zwischen 25,5 -26,5 hin und her, ab und zu sogar 60-80, man kann es nicht genau sagen, da es zu schnell geht. Hat jemand eine Idee, woran das liegen könnte? Des Weiteren ist mir auf gefallen, das wenn die Ladungspumpe ohne Last betrieben wird, die etwa -9 Volt ausgibt, etwas weniger wegen des Spannungsabfalls über den Dioden. Sobald ich die OP´s mit dran hänge, sinkt die Spannung auf etwa 5,56 Volt. ist das Normal? Ich bedanke mich für jede erdenkliche Hilfe. Liebe Grüße Matze :-)
Keine Ahnung welche der dutzenden Schaltungen aus diesem thread du meinst, mach besser einen neuen thread auf und zeichne in deinem Beitrag genau die verwendete Schaltung, aber klar stören Ladungspumpen. Das bekommt man weg in dem man den Mittelwert über mehrere Messwerte bildet, zeitlich unkorreliert zur Ladungspumpenfrequenz. Meinst du +5.56V oder-5.56V ? -5.56V wären normal denn Ladungspumpen sind sehr schwach, und diese scheint schon leicht überlastet.
Matthias Zenker schrieb: > Sobald ich die OP´s mit dran hänge, > sinkt die Spannung auf etwa 5,56 Volt. ist das Normal? So in etwa. Du kannst die 1N4148 durch Schottkydioden ersetzen dann wird es etwas mehr. Matthias Zenker schrieb: > habe ich z.b. 110 Ohm wiederstand als > PT100 ersatz benutzt, das wäre in etwa 26°C dieser wert stimmt auch in > etwa, jedoch springt es permanent zwischen 25,5 -26,5 hin und her, ab > und zu sogar 60-80, man kann es nicht genau sagen, da es zu schnell > geht. Hat jemand eine Idee, woran das liegen könnte? Wie aufgebaut? Versorgungsspannungen mal mit dem Skope betrachtet. 60..80 Grad ist echt viel. Sieht nach ein Problem im Aufbau aus. Eventuell mal die Elkos die die Versorgung puffern etwas groesser machen.
MaWin schrieb: > Keine Ahnung welche der dutzenden Schaltungen aus diesem thread du > meinst, er meint die PT100_7.
genau die PT100_7 :-) ja -5,56 Volt natürlich :-). Hmm das mit dem Mittelwert berechnen, habe ich gemacht. Da scheint es dann auch zu funktionieren, jedoch blockiert mir die "lange" bzw mehrmalige Messung den Controller erheblich :-) Gibts keine möglichkeit, das pulsen am ADC weg zu bekommen? das der wert zumindestens nicht zu stark schwankt..dann könnte man z.b. 10 mal messen mittelwert ok... aber bei den starken schwankungen, würde die genauigkeit doch sehr nachlassen oder? Achso was ich vergessen habe ist, wenn ich den 4,7N Kondensator, der ja für die Frequenz des NE555 verantwortlich ist, raus nehme, dann schwanken die werte nicht ganz so extrem... ^^ völlig unlogisch aber leider war... ich messe derzeit alle 100ms um das schwanken deutlich zu sehen. Ich könnte eventuell,wenn es hilft eine kleines Video von der schaltung sowie von dem sich ständig wechselnden Werten erstellen.
Matthias Zenker schrieb: > Achso was ich vergessen habe ist, wenn ich den 4,7N Kondensator, der ja > für die Frequenz des NE555 verantwortlich ist, raus nehme, dann > schwanken die werte nicht ganz so extrem... ^^ völlig unlogisch aber > leider war... Voellig logisch. Dann hast du eine hoeher Taktfrequenzen in der Ladungspumpe und damit koennen die Kondensatoren das besser unterdruecken. Wie schon mal gefragt wie sieht die Versorgungsspannung mit dem Skope aus?
Ein oszilloskop hab ich leider nicht zur Hand, falls du das meinst. Die Versorgungsspannung, wird von einem 7809 über ein Relais geliefert. über den 7809 wird auch die Vref angesteuert, sowie die OP´s +9Volt... am Ausgang vom 7809 sind 8,72Volt, Aref liefert 4,98Volt und an den Op´s kommen -5,56 Volt an MaWin schrieb: > Das > bekommt man weg in dem man den Mittelwert über mehrere Messwerte bildet, > zeitlich unkorreliert zur Ladungspumpenfrequenz. Wie meinst du das genau, hast du eine ideale Lösung dafür? also wie oft wird gemessen und in welchen intervallen etc?
Matthias Zenker schrieb: > Ein oszilloskop hab ich leider nicht zur Hand, falls du das meinst. Dann must du dir eins besorgen. Du hast ein Problem mit der Versorgungsspannung, da ist ein Ripple drauf.
Hmm Okay, werd mal schauen, ob ich Irgendwo einen her bekomme. Das Netzteil, ist ein 12V Schaltnetzteil. Wenn ein Ripple drauf wäre, wie könnte ich den weg bekommen?
Matthias Zenker schrieb: > Hmm Okay, werd mal schauen, ob ich Irgendwo einen her bekomme. Das > Netzteil, ist ein 12V Schaltnetzteil. Wenn ein Ripple drauf wäre, wie > könnte ich den weg bekommen? Ein Filter einbauen. Für grössere Ströme LC, bei kleinen Strömen RC in der Versorgungsleitung zu den OPs.
Ich könnt echt verrückt werden... Hab nen 10µF Elko vom Eingang des 7809 nach GND gezogen..zack sind die werte nahezu perfekt stabil -.- xD
Matthias Zenker schrieb: > Ich könnt echt verrückt werden... Hab nen 10µF Elko vom Eingang des 7809 > nach GND gezogen..zack sind die werte nahezu perfekt stabil -.- xD Ja das bestätigt die Vermutung nach Störungen auf der Versorgung. Trotzdem mal mit dem Skope draufschauen.
Das werde ich auf jeden Fall tun, ich danke euch ersteinmal ganz Recht Herzlich, das ihr mir so schnell helfen konntest. ich hab da jedoch noch eine Frage, gibt es die möglichkeit, die schaltung so zu Dimensionieren, das man von -30°C bis +100 °C messen kann? der PT100 sollte dafür ja gehen.
Matthias Zenker schrieb: > ich hab da jedoch noch eine Frage, gibt es die möglichkeit, die > schaltung so zu Dimensionieren, das man von -30°C bis +100 °C messen > kann? der PT100 sollte dafür ja gehen. Kann man, die Formeln dazu sollten hier irgendwo stehen.
Hmm ich hab nach geschaut, in deiner Schaltung, sind jedoch nur ab 0°C bis 60, 100 und 200°C mehr hab ich hier nicht gefunden, wäre es möglich, das du mir die Bauelemente sagen könntest, die ich durch andere Werte ersetzen muss? Also die Schaltung, tut jetzt genau das was sie soll... von ca 10 messungen schwankt es maximal zwischen 0,0°C und 0,4°C also alles bestens, jedoch musste ich den Kondensator, für den NE555 von 4,7N auf 100N ändern, da bei 4,7N die Schwankungen doch noch recht groß waren..etwa zischen 0,0 - 0,8°C
Matthias Zenker schrieb: > Hmm ich hab nach geschaut, in deiner Schaltung, sind jedoch nur ab 0°C > bis 60, 100 und 200°C mehr hab ich hier nicht gefunden, wäre es möglich, > das du mir die Bauelemente sagen könntest, die ich durch andere Werte > ersetzen muss? Less dir mal den Text bei der PT100_7 durch. Da steht die Berechnung drin.
Moinsen Helmi, Also ich bekomme bei den Rechnungen immer komische Werte raus ^^ anscheinend kriege ich die Berechnungen nicht hin. Das scheint doch eine Recht komplizierte angelegenheit zu sein. Jedoch würde ich gerne von -30°C bis 100°C messen können. -20°C bis 100°C würden es auch tun. Könntest du mir helfen? zwecks der Berechnungen? Gruß Matze
Bitte melde dich an um einen Beitrag zu schreiben. Anmeldung ist kostenlos und dauert nur eine Minute.
Bestehender Account
Schon ein Account bei Google/GoogleMail? Keine Anmeldung erforderlich!
Mit Google-Account einloggen
Mit Google-Account einloggen
Noch kein Account? Hier anmelden.














