MisterGNZ schrieb: > Hi everyone, I tried to compile the makefile with geany (Ubuntu), but it > gives me an error on: Makefile: 376: ../setup.mk: File or directory does > not exist I don't know, what you have made wrong. Please check, that the changed Makefile is in any subdirectory of trunk. The trunk directory should contain all source files (.c, .S, .h) and also the extension files for the Makefile (.mk). This should be right, if you download the trunk directory from the subversion archive (svn checkout svn://www.mikrocontroller.net/transistortester/Software/trunk). The option WITH_ROTARY_CHECK is only needed, if you plan to check any rotary encoder connected to the test ports (TP1 - TP3) by a special menu function. The support for the "rotary encoder" hardware extension is enabled with the option WITH_ROTARY_SWITCH ! Please note, that the actual Makefile has been changed to support different project names.
Marcel D. schrieb: > Raphael P. schrieb: > >> ... >> Kurze Erklärung der Schaltung: >> Das MAX1811 lädt den LIPO über USB mit 100mA bis 4,1V. >> Die Batteriespannung wird vom MC34063AD auf 5V per Step Up >> Wandlerverfahren erhöht. >> Ein Taster ist mit Batterieplus verbunden und mit seinem zweiten pin an >> SWITCH1. >> Beim drücken des tasters liegt somit Batteriespannung am Gate von T1, >> die Massen verbinden sich, der ATmega startet und schaltet über PD6 5V >> ans Gate. >> Dadurch ist die Selbsthaltung aktiv und der Tester arbeitet. >> Beim Ausschaltprozess schaltet PD6 auf Masse. Die beiden Massen werden >> über T1 getrennt und der Tester ist ausgeschaltet. > > Das angehängte vollständige Schaltbild ist eine große Hilfe. Der > Spannungswandler löst das von mir angesprochene Problem 1. Um die > Batterie vollständig am Pluspol abzuschalten, muss das trennende > Element, Transistor oder FET, vor den ersten Verbrauchern liegen. Die > Beschaltung des MAX1811 muss auch noch geprüft werden. Im Standby mit > Eingang EN auf 5V verbraucht er ein paar mA. Mit EN auf GND braucht er > hingegen nur maximal 5uA. Im vorliegenden Fall kann er wohl fest an der > Batterie angeschlossen sein, denn der Eingang EN ist ja mit der > 5V-Spannung des USB-Eingangs verbunden. Das sollte im Prinzip gut sein, > wenn kein Pulldown-Widerstand erforderlich ist. > > Die ursprüngliche Schaltung sollte mit einer überarbeiteten > Dimensionierung funktionieren. Die Werte kann man nicht 1:1 übernehmen, > da im Original eine 9V Batterie verwendet wird, so dass Strom und > Spannung stark abweichen. Aber wenn Du möchtest, kann ich das ja mal > abschätzen, könnte aber ein bis zwei Tage dauern. > > Gruß, derri Guten Morgen! Ich kann leider jetzt erst antworten da die Seite von Mikrocontroller.net bei Mir ewig lädt und ich keine Antworten erstellen kann. Daher antworte ich jetzt mit meinem Smartphone, das klappt. Hat dasonst auch jemand solche Probleme mit der Seite? @Derri Danke für deine Info! Wie du schon vermutest kann der Max 1811 so geschaltet bleiben daher über USB mit 5 V versorgt wird. Würde der Fet richtig abschalten wäre Der Strom verschwindend klein. Aktuell habe ich eine „Notlösung“ gefunden. Ich habe einen 5,6K Widerstand vom Gate nach Batteriemasse geklemmt. Dadurch sperrt der Fet zwar komplett leider habe ich aber dann einen Stromfluss über diesen Widerstand und der Strom beträgt im ausgeschalteten Zustand circa 0,4mA. Wenn du dir mal Gedanken über die Dimensionierung der Schaltung machen könntest wäre ich dir sehr dankbar. Aktuell habe ich nur noch die Möglichkeit das ganze über einen separaten Schalter zu trennen, wie es die Chinesen in ihrer 3,7v Version machen. Ich hätte aber gerne die aktuelle Schaltung mit nur einem Taster beibehalten. Ich hätte aber gerne die aktuelle Schaltung mit nur einem Taster beibehalten. Beste Grüße Raphael
MisterGNZ schrieb: > Hi everyone, I tried to compile the makefile with geany (Ubuntu), but it > gives me an error on: Makefile: 376: ../setup.mk: File or directory does > not exist I tried to compile the firmware you mention using Geany, under Linux LXLE. I opened the Makefile in Geany and called the menu function <Build><Make> and the sources were compiled without errors (Please see the attached scrennshot). I have no custom Build commands installed, it works out of the box. The files setup.mk and finish.mk are in the directory "trunk" and are included by the Makefile. That is why the are calld by ../setup.mk and ../finish.mk. So make sure you have the Makefile of your choice open in the active window in Geany before you call <Build>. Please note, I'm no Linux expert, maybe I'm just lucky? As an alternative, you could try to open a terminal window and change directory to the one containing the Makefile you wish to use (not the "trunk" directory). Then type "make" and the compiler should be started. Good luck, derri
Raphael G. schrieb: > Ich kann leider jetzt erst antworten da die Seite von > Mikrocontroller.net bei Mir ewig lädt und ich keine Antworten erstellen > kann. Das kannst Du beheben, wenn Du Dich anmeldest. Dann kannst Du unten auf der Forumseite die Seitenaufteilung einschalten. Die Ladezeiten verkürzen sich dann dramatisch, und Du kannst auch Antworten posten. Ich habe schon mal vorgegriffen, und (aus Neugier) einen ersten Entwurf für die Dimensionierung der Standardschaltung gemacht. Es gibt da zwei wunde Punkte, die noch zu klären sind: 1. Die LED in Reihe mit der Basisleitung von Q1 verursacht etwa 1,8 (rot) bis 2,2 (grün) Volt Spannungsabfall. Damit wird es bei einer Batteriespannung unter 4 Volt kritisch, was die Dimensionierung von R9 angelangt. Ich habe die LED deshalb in einen getrennten Strang verlegt. Man könnte sie auch an die Kollektorseite von Q1 anschließen. 2. Q1 ist ein chinesischer Wald- und Wiesen-Transistor, der in fast allen Testern aus China verwendet wird. Meiner Abschätzung nach liegt der Eingangsstrom des Wandlers bei ca 45 mA, so dass für eine gute Sättigung bei einem Basisstrom von ca 2 ..3 mA eventuell ein anderer Typ mit garantierter Stromverstärkung >300 eingesetzt werden muss. Ansonsten habe ich für die Batteriespannungsmessung noch den Spannungsteiler R12/R13 angepasst, um den vollen Bereich des ADC zu nutzen. Deshalb müssen auch in der Makefile deiner Version die Parameter für den Batteriecheck angepasst werden, z. B.: CFLAGS += -DBAT_POOR=3200 // 3,2V CFLAGS += -DBAT_NUMERATOR=182 // 10k + 8,2k CFLAGS += -DBAT_DENOMINATOR=100 // 10k
Marcel D. schrieb: > Raphael G. schrieb: >> Ich kann leider jetzt erst antworten da die Seite von >> Mikrocontroller.net bei Mir ewig lädt und ich keine Antworten erstellen >> kann. > > Das kannst Du beheben, wenn Du Dich anmeldest. Dann kannst Du unten auf > der Forumseite die Seitenaufteilung einschalten. Die Ladezeiten > verkürzen sich dann dramatisch, und Du kannst auch Antworten posten. > > Ich habe schon mal vorgegriffen, und (aus Neugier) einen ersten Entwurf > für die Dimensionierung der Standardschaltung gemacht. Es gibt da zwei > wunde Punkte, die noch zu klären sind: > > 1. Die LED in Reihe mit der Basisleitung von Q1 verursacht etwa 1,8 > (rot) bis 2,2 (grün) Volt Spannungsabfall. Damit wird es bei einer > Batteriespannung unter 4 Volt kritisch, was die Dimensionierung von R9 > angelangt. Ich habe die LED deshalb in einen getrennten Strang verlegt. > Man könnte sie auch an die Kollektorseite von Q1 anschließen. > > 2. Q1 ist ein chinesischer Wald- und Wiesen-Transistor, der in fast > allen Testern aus China verwendet wird. Meiner Abschätzung nach liegt > der Eingangsstrom des Wandlers bei ca 45 mA, so dass für eine gute > Sättigung bei einem Basisstrom von ca 2 ..3 mA eventuell ein anderer Typ > mit garantierter Stromverstärkung >300 eingesetzt werden muss. > > Ansonsten habe ich für die Batteriespannungsmessung noch den > Spannungsteiler R12/R13 angepasst, um den vollen Bereich des ADC zu > nutzen. Deshalb müssen auch in der Makefile deiner Version die Parameter > für den Batteriecheck angepasst werden, z. B.: > > CFLAGS += -DBAT_POOR=3200 // 3,2V > CFLAGS += -DBAT_NUMERATOR=182 // 10k + 8,2k > CFLAGS += -DBAT_DENOMINATOR=100 // 10k WOW! Erstmal danke für den Tipp mit der Seitenaufteilung! Endlich kann man das Forum mal richtig nutzen :) Die Schaltung werde ich morgen ertmal testen. Allerdings muss ich mich dann mal umsehen was ich so an Transistoren finden kann und eventuell einen Ersatz für den von dir vorgeschlagenen finden! Mit den 45mA liegst du wirklich gut :D Die Stromaufnahme schwankt im Betrieb von 45-20mA. Ich danke dir für deine Mühe!!! Falls das so klappt werde ich die Platine entsprechend umplanen und dann hier der Gemeinde zur Verfügung stellen. So hat dann jeder etwas davon :) Ein Gehäuse für den 3D Drucker ist übrigens auch in Planung :) Beste Grüße und ein schönes Restwochenende wünsche ich.
Raphael G. schrieb: > Allerdings muss ich mich dann mal umsehen was ich so an Transistoren > finden kann und eventuell einen Ersatz für den von dir vorgeschlagenen > finden! Die klassischen BC547B/C bzw. 557B/C oder Ersatztypen dafür sollten es eigentlich tun. > Ich danke dir für deine Mühe!!! Bitte, gern geschehen! > Falls das so klappt werde ich die Platine entsprechend umplanen und dann > hier der Gemeinde zur Verfügung stellen. So hat dann jeder etwas davon > :) Das finde ich echt gut! > Ein Gehäuse für den 3D Drucker ist übrigens auch in Planung :) Auch das! > Beste Grüße und ein schönes Restwochenende wünsche ich. Danke, derri
> Raphael G. schrieb: > >> Allerdings muss ich mich dann mal umsehen was ich so an Transistoren >> finden kann und eventuell einen Ersatz für den von dir vorgeschlagenen >> finden! Ich habe die Schaltung mal schnell aufgebaut, mit einem Flip-Flop aus zwei CMOS Nand-Gattern als uC-Simulator ;-), das ganze mit 3,3V gespeist. Q1 ist ein BC556B mit hfe=330, Widerstände wurden angepasst: läuft. Zwei Widerstände à 220 Ohm und eine LED mit Vorwiderstand simulieren die Last. Der Spannungsabfall an Q1 beträgt lediglich 0.100 Volt Schönen Abend noch, derri
good morning everyone, I solved, with the command from terminal: sudo apt-get install avr-libc gcc-avr, now i just have to try if it works, i will let you know soon
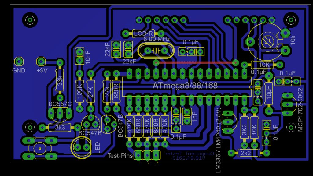
good morning everyone, I have programmed atmega328p, unfortunately nothing appears on the 16x2 display, strange because it works well with the 1.12k version in English on my component tester. maybe I should make another pcb more aggressive or wrong ?, picture of my pcb
MisterGNZ schrieb: > I have programmed atmega328p, unfortunately > nothing appears on the 16x2 display, Your PCB should have more blocking capacitors (10uF or more) and you should remove the 10uH coil (jumper). Also you should add a jumper between the both ATmega GND pins (8,22) for a clother connection between the long way GND contact of the board. When nothing appear at the LCD, you should check, if the program starts to test. The on-board LED should light after releasing the start key (PD6 output is set to 5V). Otherwise your ATmega328 is not programmed correctly. You can also connect a test-LED to any of the test ports (TP1-TP3). The LED should flicker sometimes after pressing the start key when the program runs normal. In this case your problem is only the correct LCD operation.
Karl-Heinz K, Thanks for the answer, I have pins 8 and 20 to ground, pin 22 goes to the n2 of the component test, the capacitor is 100 uF, I remove the inductor as recommended, then I will do tests to see the cause, last thing, I programmed the atmega328p and if i try to delete everything, the software tells me it can't, i have to do the factory reset with fuses doctor, maybe the fuses are wrong?
MisterGNZ schrieb: > maybe the fuses are wrong? If you try to program the ATmega328 outside the board, you need a crystal connected to the XTAL pins (9,10). You can use a crystal with any legal frequency for programming. Usually the 22pF capacitors are not required.
Karl-Heinz K, I checked with an LED and it doesn't turn on, I recompiled everything again, but on the dislpay only a row of squares on the top, the only way to see if it works is: could you program it for me, to see if it works for me, or maybe it's better to change pcb and display. see photo
Karl-Heinz K, I also replaced the quartz, I put an 8mhz one, but it does not work the same, taboo ... never encountered difficulties like this but there is always luck to learn. I thank you for being helpful
Karl-Heinz K, I have also used the files already compiled inside the mega328_2X16_menu folder, but from the same problem, it is better for me to make another more sophisticated pcb, the one I built in 2015, is precise and works very well, I wanted just update to use the rotary encoder, so it's not my mistake in the compilation and programming, thank you so much for being helpful
MisterGNZ schrieb: > but on the dislpay only a row of squares on the top The squares appear, if the LCD is powered on, but is not initiated by commands over the hardware interface. I see no error with the connection at your PCB layout, but you should check all the connections at your board. Are all 6 connections from the ports to the LCD OK? Is there no short between the pins?
Karl-Heinz K, hello, I am attaching some photos, there is a photo that shows version 1.12k, but the software I wanted to update does not work on my pcb board, I have 3 atmega328p which I used to try new software, but I have not yet been successful
MisterGNZ schrieb: > Karl-Heinz K, Thanks for the answer, I have pins 8 and 20 to ground, pin > 22 goes to the n2 of the component test, the capacitor is 100 uF, I > remove the inductor as recommended, then I will do tests to see the > cause, last thing, I programmed the atmega328p and if i try to delete > everything, the software tells me it can't, i have to do the factory > reset with fuses doctor, maybe the fuses are wrong? Hello, Pin 8 and 22 is Ground, Pin 7 and 20 is Vcc. If you remove the Inductor, then short with a Wire. Greeting Asko
I think he wants to communicate that the same HW is working with the old µC (old fw) but not with a new chip flashed with new version fw.
Hallo Schufti, ja, so, oder so ähnlich hatte ich das auch verstanden. Aber man sollte ja noch die BASICs abfragen? An den Bildern gegenüber dem Layout kann ich jetzt auch nichts negatives erkennen. Also wirklich von Vorn, vom Urschleim an.... Wenn das LCD nicht Initialisiert wird, kann es nur ein Softwareproblem sein. Version 1.10k lief also immer...demzufolge MUSS 1.12k auch laufen! Da gibts bestimmt ein Bug wegen dem Drehencoder. Ehrlich gesagt, wegen solcher Probleme, habe ich mich immer an Karl-Heinz gewendet. Wenn, wenn nicht er, kennt die Fallstricke. Mal sehen, eventuell lerne ich auch noch was.
interessant wäre, ob 1.10k auch läuft wenn er sie auf einen der neuen µC dupliziert ... ev. liegt das Problem ja nicht an der HW sondern am Programmieren? (fuses? eep vergesen?)
Karl-Heinz K, good morning, I had a doubt, if all my atmega328p were defective?, As soon as I can buy a new atmega328p to get rid of the doubt, it is said that it is not possible, to have sold me a defective lot of atmega328p, then I will let you know. Good day
MisterGNZ schrieb: > Karl-Heinz K, good morning, I had a doubt, if all my atmega328p were > defective? I think it is very implausible, that all 3 ATmega328p has the same defect. Probable the programming data have a bug. Can you send the .hex and .eep programming data to my email address (title page of PDF documentation) for a local test. If you send also the Makefile, I can also test my self-generated programming data.
Karl-Heinz K. you could send me an email, then I will send you the requested files
MisterGNZ schrieb: > Karl-Heinz K. you could send me an email, then I will send you the > requested files I don't know your email address and you are not registered as mikrocontroller.net user, so I can not send a user message to you. Otherwise I dislike to disclose my email address in this thread. So you should take my address from the title page of the ttester.pdf documentation. You find the actual documentation in the subversion (svn) archive at the directory Doku/trunk/pdftex/english. For Linux you can use "svn cat svn://www.mikrocontroller.net/transistortester/Doku/trunk/pdftex/english /ttester.pdf > ttester.pdf".
Karl-Heinz K. hello, I first give you my email, you see my name on the pcb image, you add it to: 1404@tiscali.it
Hallo an alle Seit Jahren benutze ich den Transistortester, um die kompilierten Dateien von dieser Website herunterzuladen. Jetzt möchte ich mich (in meiner Sprache) mit WinAVR 2010 kompilieren und aufgrund meiner geringen Erfahrung kann ich das nicht, es gibt mir Fehler. Kann mir jemand zeigen, wie man den Transistortester für ST7735 mit WinAVR kompiliert? Vielen Dank Ich habe Google zum Übersetzen verwendet.
Antonio C. schrieb: > Kann mir jemand zeigen, wie man den Transistortester für ST7735 mit > WinAVR kompiliert? Das Thema ist hier schon vorher behandelt worden. Meistens kommen die Probleme von einem zu alten avr-gcc. Man sollte zusätzlich die Arduino IDE installieren und die .exe Dateien für WinAVR gegen die .exe Dateien von der Arduino IDE überschreiben.
Data ready to write to the atmega168P-20PU. These data are working perfectly in version 5.23 of Asko. They were copied by the Minipro recorder.
Karl-Heinz K. schrieb: > Antonio C. schrieb: >> Kann mir jemand zeigen, wie man den Transistortester für ST7735 mit >> WinAVR kompiliert? > > Das Thema ist hier schon vorher behandelt worden. Meistens kommen die > Probleme von einem zu alten avr-gcc. Man sollte zusätzlich die Arduino > IDE installieren und die .exe Dateien für WinAVR gegen die .exe Dateien > von der Arduino IDE überschreiben. Thank you very much for responding Karl-Heinz K. You can answer me in English, Google does not translate well into German and I only speak Spanish. I have installed WinAVR-20100110-install.exe I have not found a more modern one. Attached is a photo of the error that WinAVR gives me. Although I know a little electronics, I know little about programming. Attached is a photo of the improvement I made to the transistortester a few years ago. I would really appreciate your help, I am blocked and I don't know how to continue Thank you. Antonio Catena.
Antonio C. schrieb: > I have installed WinAVR-20100110-install.exe I have not found a more > modern one. There is no newer WinAVR with my knowlege. You should get the Software support (IDE) for the Arduino project. If you install this IDE, you should see the newer AVR tools in the directory ProgramFiles(x86)\Arduino\hardware\tools\avr\bin\. You should copy the .exe files like avr-gcc.exe, avr-as.exe, avr-ld.exe, avr-size.exe, ... to the WinAVR-20100110\bin\ directory to get newer avr tools for WinAVR. Please overwirte the existing avr tools. You can not use the Arduino IDE (www.arduino.cc/en/Main/Software) directly for the TransistorTester project .
Karl-Heinz K. schrieb: > Antonio C. schrieb: >> I have installed WinAVR-20100110-install.exe I have not found a more >> modern one. > > There is no newer WinAVR with my knowlege. > You should get the Software support (IDE) for the Arduino project. > If you install this IDE, you should see the newer AVR tools in the > directory ProgramFiles(x86)\Arduino\hardware\tools\avr\bin\. You should > copy the .exe files like avr-gcc.exe, avr-as.exe, avr-ld.exe, > avr-size.exe, ... to the WinAVR-20100110\bin\ directory to get newer avr > tools for WinAVR. Please overwirte the existing avr tools. You can not > use the Arduino IDE (www.arduino.cc/en/Main/Software) directly for the > TransistorTester project . Karl-Heinz K. schrieb: > Antonio C. escribió: > > He instalado WinAVR -20100110-install.exe No he encontrado uno más >> moderno. > > No hay un WinAVR más nuevo con mi conocimiento. > Debe obtener el soporte de software (IDE) para el proyecto Arduino. > Si instala este IDE, debería ver las nuevasherramientas AVR en el > directorio Archivos de programa (x86) \ Arduino \ hardware \ tools \ avr > \ bin \. Debe > copiar los archivos .exe como avr-gcc.exe, avr-as.exe, avr-ld.exe, > avr-size.exe, ... al directorio WinAVR -20100110 \ bin \ para obtener > herramientas deavr másnuevas para WinAVR . Overwirte las herramientas > AVR existentes. No puedes > use el IDE de Arduino (www.arduino.cc/en/Main/Software) directamente > para el > proyecto TransistorTester. Thanks Karl-Heinz K. for your reply. I have overwritten the files .. avr-gcc.exe, avr-as.exe, avr-ld.exe and avr-size.exe .. from Arduino-1.8.12 \ hardware \ tools \ avr \ bin \ .. to .. WinAVR -20100110 \ bin \, gave me a missing libwinpthread-1.dll error which after copying This file gave me the error 20200506_165649.jpg, which I have attached a photo. I do not know if I am doing the process correctly, as I do: From transistortester-817 \ Software \ trunk \ .. I copy main.c to .. transistortester-817 \ Software \ trunk \ ST7735 \ .. and from Programmer´s Notepad .. I call .. main.c .. to copy in .. transistortester-817 \ Software \ trunk \ ST7735 \. I have tested this on a 32bit win-7 and a 64bit win-7, with the same result. Thanks for your help.
Antonio C. schrieb: > I do not know if I am doing the process correctly There is no need to copy any source file to the ST7735 subdirectory. You need only the Makefile in this directory. It seems to be difficult to change the avr utilities for WinAVR. If your avr-gcc from the Arduino IDE has version 4.9.2, you should also copy the 4.9.2 directory from Arduino/hardware/tools/avr/lib/gcc/avr/ to WinAVR-20100110/lib/gcc/avr/. Also the 4.9.2 directory from Arduino/hardware/tools/avr/libexec/gcc/avr/ to WinAVR-20100110/libexec/gcc/avr/ . By my quick test, the assembler source was then compiled, but not the C files. But I don't use Windows with the TransistorTester project, I use Linux Mint 19.3!
Karl-Heinz K. schrieb: > Antonio C. schrieb: >> I do not know if I am doing the process correctly > > There is no need to copy any source file to the ST7735 subdirectory. You > need only the Makefile in this directory. > It seems to be difficult to change the avr utilities for WinAVR. If your > avr-gcc from the Arduino IDE has version 4.9.2, you should also copy the > 4.9.2 directory from Arduino/hardware/tools/avr/lib/gcc/avr/ to > WinAVR-20100110/lib/gcc/avr/. Also the 4.9.2 directory from > Arduino/hardware/tools/avr/libexec/gcc/avr/ to > WinAVR-20100110/libexec/gcc/avr/ . By my quick test, the assembler > source was then compiled, but not the C files. > But I don't use Windows with the TransistorTester project, I use Linux > Mint 19.3! Hi Karl-Heinz K., thanks for your reply. On my Arduino I have the 7.3.0 folders, I have copied the 7.3.0 directory from Arduino \ hardware \ tools \ avr \ lib \ gcc \ avr \ .. to WinAVR -20100110 \ lib \ gcc \ avr \. Also the 7.3.0 directory of Arduino \ hardware \ tools \ avr \ libexec \ gcc \ avr \ .. a WinAVR -20100110 \ libexec \ gcc \ avr \. I get this error 20200507_021149.jpg, which I attach Thank you very much for your help.
Antonio C. schrieb: > I get this error 20200507_021149.jpg I have copied also the full Arduino\hardware\tools\avr directory to WinAVR-20100110\ and it seems to run now. The last output is from avr-size.
Karl-Heinz K. schrieb: > Antonio C. schrieb: >> I get this error 20200507_021149.jpg > > I have copied also the full Arduino\hardware\tools\avr directory to > WinAVR-20100110\ and it seems to run now. The last output is from > avr-size. Thanks for your reply Karl-Heinz K. After doing what you tell me, I get the same error as the last time, attached photo 20200507_112735.jpg. All tests are done in Win-7 32Bits. I have done a test on Win-7 64Bit (without modifying WinAVR) and the result is better, but I still get an error that I attached Error-Win7-64Bit.jpg, look at the penultimate line: additional relocation overflows omitted from the output. In this case, in the \ Obj \ ST7735 \ folder there are 41 files, and also in the \ Obj \ ST7735 \ dep \ folder there are 41 files. Also, in \ trunk \ ST7735 \ create file ST7735.map Thank you very much for your help.
Antonio C. schrieb: > I have done a test on Win-7 64Bit (without modifying WinAVR) and the > result is better The reason for the fail is the missing optimizing of the old avr-gcc. I have copied the full directories named avr, bin, lib, libexec (including the subdirectories and files) from the Arduino\hardware\tools directory to the WinAVR-20100110 directory. Just overwrite all original files with the same name. With this action I had the following result with the original Makefile: avr-objdump -h -S ../Obj/ST7735/ST7735.elf > ST7735.lss 8 MHz operation configured. AVR Memory Usage ---------------- Device: atmega328p Program: 32316 bytes (98.6% Full) (.text + .data + .bootloader) Data: 202 bytes (9.9% Full) (.data + .bss + .noinit) EEPROM: 882 bytes (86.1% Full) (.eeprom) Probably your result is different as mine with avr-gcc version 4.9.2, but should match to the flash size. With my actual avr-gcc version 5.4.0 at the Linux system the same Makefile use fewer flash: Program: 32042 bytes (97.8% Full) If you have a problem with the avr-size program (option -C unknown), you should take another version of avr-size (probably the old one).
Karl-Heinz K. schrieb: > Antonio C. schrieb: >> I have done a test on Win-7 64Bit (without modifying WinAVR) and the >> result is better > > Probably your result is different as mine with avr-gcc version 4.9.2, > but should match to the flash size. > With my actual avr-gcc version 5.4.0 at the Linux system the same > Makefile use fewer flash: Program: 32042 bytes (97.8% Full) > If you have a problem with the avr-size program (option -C unknown), you > should take another version of avr-size (probably the old one). Now YES YES YES, after all the changes made in WinAVR, with the last thing you have told me, IT WORKS, attached photo. I want to try Win-7 64Bit and see the result. Now I have to study what I need and modify the Makefile of the ST7735 Thank you very much for your help Karl-Heinz K. you are FANTASTIC, THANK YOU.
Hello Karl-Heinz K. I have tried the latest on a Win-7 64Bit and it also works, in this case the avr-gcc (from Arduino) is version 5.4.0. Greetings to all. THANKS A LOT.
hello Karl-Heinz K. I changed the 16x2 display, I changed the fuses: low E2, High D9, Ext Fc, and finally it worked, thanks also to your advice, thank you very much. I could change the word:Campione guasto and put:Componente guasto ?
Marcel D. schrieb: >> Raphael G. schrieb: >> >>> Allerdings muss ich mich dann mal umsehen was ich so an Transistoren >>> finden kann und eventuell einen Ersatz für den von dir vorgeschlagenen >>> finden! > > Ich habe die Schaltung mal schnell aufgebaut, mit einem Flip-Flop aus > zwei CMOS Nand-Gattern als uC-Simulator ;-), das ganze mit 3,3V > gespeist. Q1 ist ein BC556B mit hfe=330, Widerstände wurden angepasst: > läuft. > > Zwei Widerstände à 220 Ohm und eine LED mit Vorwiderstand simulieren die > Last. Der Spannungsabfall an Q1 beträgt lediglich 0.100 Volt > > Schönen Abend noch, derri Schönen Guten Morgen, ich habe mich diese Woche intensiv mit der 3,7V Version des Transistortesters auseinandergesetzt und konnte mit der Hilfe von Marcel D. meinen Schaltplan komplettieren. Der Tester funktioniert einwandfrei und auch die Abschaltung wurde jetzt perfektioniert. Wie schon angekündigt will ich hier meine Daten mit euch teilen. Im angehängten Archiv findet ihr die Eagle Pläne zum nachbauen meiner Platine mit: -Layout -Bestückungsplan -Lage der Brücken -Schaltplan Außerdem habe ich eine Stückliste von Reichelt angefügt und die fertig kompilierte Firmware für den Tester. Nächste Woche werde ich noch ein Gehäuse für den 3D Druck entwerfen. Sobald dieses fertig ist werde ich mich nochmals melden. @derri Ich hatte dir die Woche eine PN gesendet, allerdings kam keine Antwort. Schau bitte mal in deinem Email Postfach. Ich wollte mich nochmal extra bei dir bedanken wegen deiner Mühe mit dem Schaltplan, allerdings hat das hier nichts zu suchen. Viel Spaß beim Nachbauen! Schönes Wochenende
Sehr akkurat gemacht und eine selbst erstellte Platine (gefräst)! Schön! OLED ist auch ne gute Alternative, stimmt. Den LiPo / Abschaltungs Teil können die Chinesen bitte mal in ihre Tester übernehmen :) -> Wieso aber kein Drehencoder? Klaus.
Klaus R. schrieb: > Sehr akkurat gemacht und eine selbst erstellte Platine (gefräst)! Schön! > > OLED ist auch ne gute Alternative, stimmt. Den LiPo / Abschaltungs Teil > können die Chinesen bitte mal in ihre Tester übernehmen :) > > -> Wieso aber kein Drehencoder? > > Klaus. Danke :) Den Drehimpulsgeber habe ich noch nie ausprobiert mit dem Transistortester. Ich habe in der Firmware auch das Menü deaktiviert damit ich genug Speicher hatte für die große Schrift (8x16). Daher wäre ein Drehimpulsgeber unnötig oder?
Hallo Raphael, prima, das sieht doch gut aus. Ist die Leiterplatte wirklich gefräst? Ich hätte das auf dem Bild für geätzt gehalten. Dann wollte ich mir mal den Schaltplan ansehen, jedoch wird bei mir ein korruptes Archive gemeldet. @all: Ist das bei Euch korrekt? Gruss Asko
Raphael P. schrieb: > @derri > Ich hatte dir die Woche eine PN gesendet, allerdings kam keine Antwort. > Schau bitte mal in deinem Email Postfach. > Ich wollte mich nochmal extra bei dir bedanken wegen deiner Mühe mit dem > Schaltplan, allerdings hat das hier nichts zu suchen. Ich hab meine eMail-Postfächer durchstöbert, aber keine Nachricht von Dir gefunden. Es könnte sein, dass sich in meinem Profil noch eine alte, ungültige Mailadresse befindet. Ich werde das mal checken. Jedenfalls finde ich Deine Platine sehr gelungen, saubere Arbeit. Ansonsten freut es mich, wenn ich Dir helfen konnte. Aber im Vergleich zu dem, was Karl-Heinz alias Kubi hier leistet, ist das nur ein bescheidener Beitrag. Viel Freude mit Deinem Tester.
Asko B. schrieb: > @all: Ist das bei Euch korrekt? Hallo Asko, bei mir kommt auch die Fehlermeldung über ein korruptes rar-Archiv. Zum Entpacken 7zip-64bit. Auch beim 2ten Download. Hat das schon jemand geschafft zu entpacken und mit welchem Prg. MfG Jörg
Moin! Das RAR-Archiv funktioniert bei mir, evtl. wurde zum Erstellen eine neuere Winrar-Version verwendet. Da kann es sein, dass die Archive mit einer alten Version nicht mehr zu öffnen gehen. Leider sind in dem Archiv nur die Ausdrucke (pdf) vom Schaltplan und Board. Wäre es evtl. möglich, auch die Eagle *.brd- und *.sch-Datei zu bekommen? Dann könnte man das einfach mal selbst auf die Leiterplattenfräse packen und nachbauen. Gruß, Helge
Asko B. schrieb: > Dann wollte ich mir mal den Schaltplan ansehen, jedoch > wird bei mir ein korruptes Archive gemeldet. > @all: Ist das bei Euch korrekt? Hallo, Raphael das ist wirklich eine gelungene Arbeit! Entpacken mit 7-ZIP 18.06 (x64) klappte völlig problemslos. Ich kann auch alle Dateien öffnen. Die Eagle-Files würden mich auch interessiern, wenn es möglich wäre. VG Joachim
Helge T. schrieb: > Moin! > Das RAR-Archiv funktioniert bei mir, evtl. wurde zum Erstellen eine > neuere Winrar-Version verwendet Hallo Helge, der Tipp war goldrichtig. Habe gerade festgestellt, dass ich noch eine Version von 2011 hatte. Mit der aktuellen Version klappt es jetzt einwandfrei. Hallo Raphael, auch von mir ein Kompliment für die Arbeit. Auch ich wäre an den Eagle-Files interessiert. MfG Jörg
Beitrag #6258250 wurde von einem Moderator gelöscht.
Antonio C. schrieb: > Kann mir jemand zeigen, wie man den Transistortester für ST7735 mit > WinAVR kompiliert? winavr2010 wird schon seit 10 Jahren nicht mehr weiterentwickelt und hat einen veralteten avr-gcc. Am besten verwendet man Atmel Studio mit avr-gcc 3.6.2. Der avr-gcc von Arduino IDE ist ein sehr neuer avr-gcc, dieser macht allerdings einen größeren Code, da könnte es sein, dass sich einige Tester nicht ausgehen mit der Codegröße. Winavr is outdated and not in development anymore, the avr-gcc is to old - development stops in year 2010. Use Atmel Studio, it has a stable win-avr 3.6.2 and is recomend for compiling. Arduino IDE has to new avr-gcc and creates bigger code, it could be create to big code for some testers.
Raphael P. schrieb: > Den Drehimpulsgeber habe ich noch nie ausprobiert mit dem > Transistortester. Ich habe in der Firmware auch das Menü deaktiviert > damit ich genug Speicher hatte für die große Schrift (8x16). > Daher wäre ein Drehimpulsgeber unnötig oder? Ja, ohne Menü macht der Drehimpulsgeber nicht viel Sinn. Aber der Transistortester kann außer Transistoren ja noch eine Menge anderer Bauteile testen, und da hat der Drehgeber durchaus seine Berechtigung. Ich möchte ihn jedenfalls nicht missen. Gruß, derri
You can download the Arduino IDE for free from Microchip page: https://www.microchip.com/mplab/avr-support/atmel-studio-7 To compile the projects, you can use the Atmel Studio 7 Command Prompt With this you do not need to copy any file and have the whole toolchain with libc and other libs for compiling. (I use this also)
Happy Sunday everyone. Software version 1.12k Italian, 1nF capacitor on aref removed, 16x lcd changed, fuses atmega328p: low F7, High D9, Ext FC, power supply: n2 18650 batteries in parallel, with MT3608 step up and TP4056 usb Lithium Battery Charger. Still in the process of being refined, and thanks again for the professional suggestions to: Karl Heinz
Da hier viele nach den Eagle Files meines Komponententesters gefragt haben könnt ihr sie jetzt hier runterladen :)
Hi Raphael, vielleicht könntest du die Eagle files auch als Version 7 hier reinstellen, dann könnten auch user älterer Eagle Versionen deine Arbeit genießen.
Jörn P. schrieb: > Hi Raphael, > vielleicht könntest du die Eagle files auch als Version 7 hier > reinstellen, > dann könnten auch user älterer Eagle Versionen deine Arbeit genießen. Wie geht das denn? Ich habe den Plan mit der neusten Eagle Version vom Autodesk erstellt. Diese kann man kostenlos runterladen und nutzen.
@alle Hihi, das erinnert mich an die Zeit der Umstellung von Vers.5 auf Vers.6 , da gab es die selben huddeleien. Die neuen Versionen können alte Files einlesen aber nicht im alten Format abspeichern. Die alten Versionen können neuere Formate NICHT einlesen. Jetzt sag ich auch: Danke Softwarehersteller!!! (also brauch ich mir das gar nicht erst herunterzuladen) Gruss Asko
Asko B. schrieb: > @alle > > Hihi, > > das erinnert mich an die Zeit der Umstellung von Vers.5 > auf Vers.6 , da gab es die selben huddeleien. > Die neuen Versionen können alte Files einlesen aber nicht > im alten Format abspeichern. > Die alten Versionen können neuere Formate NICHT einlesen. > Jetzt sag ich auch: Danke Softwarehersteller!!! > (also brauch ich mir das gar nicht erst herunterzuladen) > > Gruss Asko Was ist das Problem sich die neuste Version runterzuladen welche kostenlos ist, viele neue Features hat, und um es nochmal zu sagen KOSTENLOS ist? :D Selbst wenn man sich die Version nur für den Transistortester runterlädt?
Goodmorning everyone. Why when I turn on the transistor tester, do squares appear in the display, then the right words appear? What can be the cause?, I have two transistor testers, and both have the same problem, can it be the software?
MisterGNZ schrieb: > Why when I turn on the transistor tester, do squares appear in the > display The tester software wait additional 500ms after powering on the system (line 59 in main.c), therefore the LCD is powered up faster before it is initiated by the tester software. The LCD usually shows squares in the first line, when it is not initiated. You can try to remove the wait500ms() call in main.c or reduce the wait time (200ms or 100ms). But you should be shure, that your operating voltage is stable fast enough.
Raphael G. schrieb: > Was ist das Problem sich die neuste Version runterzuladen welche > kostenlos ist, viele neue Features hat, und um es nochmal zu sagen > KOSTENLOS ist? :D > Selbst wenn man sich die Version nur für den Transistortester > runterlädt? Das Problem ist, das ich die Bedingungen von AD so nicht akzeptiere. Wahrscheinlich ließt du die EULA nicht? AFAIK kann (konnte)man die die Dateien als Version 7 speichern.
Geiles Projekt! Ich hab aber jetzt nicht alles gelesen... ;-O Ich besitze hier nen TC1, das Luxus-Teil mit Farbbildschirm. Beruht das auch auf eurer Entwicklung? mfg
MisterGNZ schrieb: > What can be the cause?, I have two transistor testers, and both have the > same problem, can it be the software? Coronavirus. SCNR
Jörn P. schrieb: > Das Problem ist, das ich die Bedingungen von AD so nicht akzeptiere. Tja, keine Hände - keine Kekse. > Wahrscheinlich ließt du die EULA nicht? Wer nicht in der Lage ist, diese simple Schaltung in [ECAD der Wahl] selbst zu layouten, hat definitiv auch keine realen Nachteile der Autodesk EULA zu fürchten.
Phobiker schrieb: > Wer nicht in der Lage ist, diese simple Schaltung in [ECAD der Wahl] > selbst zu layouten, hat definitiv auch keine realen Nachteile der > Autodesk EULA zu fürchten. Nun mach mal halblang! Nicht jeder der solch Teil haben möchte, gebrauchen kann, oder basteln möchte, ist ein professioneller CAD-Designer. Ich wage sogar zu behaupten, gerade die unprofessionellen Anwender profitieren von solch einem Testgerät. Die "richtigen Profis" haben natürlich besseres und verstehen es auch mit Ihrem Messpark umzugehen. ;-) Gruss Asko
Asko B. schrieb: > Nun mach mal halblang! > > Nicht jeder der solch Teil haben möchte, gebrauchen kann, > oder basteln möchte, ist ein professioneller CAD-Designer. Da hast du mich gründlich missverstanden! Der Transistortester (was für ein Understatement!) ist ein absolut geiles kleines Gerät. Meinen hab ich vor Jahren auf Lochraster gebaut und nutze ihn seitdem gerne und regelmäßig. Mein Rant richtet sich gegen Jörn, der angedeutet hat, Autodesk würde ihn gar schröcklich ausspionieren, wenn er die GRATIS Version dieser Software auf seinem Rechner installiert oder was immer für diffuse, irrationale Ängste da mitschwingen.
Bitte macht doch diesen Thread nicht durch Eure "Fehde" über Autodesk kaputt. Gehört nicht hierher.
~Mercedes~ . schrieb: > Beruht das auch auf eurer Entwicklung? Der TC1 verwendet wahrscheinlich eine modifizierte "m" Version der Software von Markus R.! Die freie "m" Version findet man im Subversion (SVN) Archiv unter Software/Markus (derzeit neueste Version ComponentTester-1.39m.tgz).
Jörn P. schrieb: > Hi Raphael, > vielleicht könntest du die Eagle files auch als Version 7 hier > reinstellen, > dann könnten auch user älterer Eagle Versionen deine Arbeit genießen. Ich hoffe die Polemik um diese Nebensächlichkeit legt sich bald. Version 9.5.2 von Eagle kann *sch, *.brd und *.lib Dateien durchaus in einem Format für Version 7 abspeichern. Das hab ich mal getan. Alle anderen Dateien von Raphael sind im Text- oder PDF-Format und können demnach einfach so in ein neues Projekt kopiert werden. Was die Eula von Autodesk anbelangt, so bin ich da auch etwas zu faul zum Lesen. Aber wenn das Ausspionieren verhindert werden soll, kann man die Anmeldung bei Autodesk beim Start von Eagle einfach übergehen. Dann läuft das Programm eben Offline. Also lassen wir den Streit. Schönen Abend noch, derri.
hey, @Karl-Heinz, Danke!! Ich will das Teil nicht mehr missen. Ist wunderbar für unbekannte Transis aus der Wühlkiste, da ja die Stromverstärkung, Anschlußbelegung und der Reststrom bei Germanen (!) angezeigt wird, Respekt!! mfg
> Phobiker schrieb: >> Wer nicht in der Lage ist, diese simple Schaltung in [ECAD der Wahl] >> selbst zu layouten, hat definitiv auch keine realen Nachteile der >> Autodesk EULA zu fürchten. Phobiker schrieb: > Mein Rant richtet sich gegen Jörn, der angedeutet hat, Autodesk würde > ihn gar schröcklich ausspionieren, wenn er die GRATIS Version dieser > Software auf seinem Rechner installiert oder was immer für diffuse, > irrationale Ängste da mitschwingen. Dann rante man ruhig weiter. Deinen gratis Hinweis kannst du dir an deine dunkelste stelle stecken und du bist es der von Spionage labert. Mich hätte einfach die Schaltung interessiert, weiter nix. Ich habe 2 Transistortester, 1 mit Standard LCD, einen mit Grafik und beide sind eigenes layout. Thema beendet!
Was ich so mitbekommen habe, kann die gratis Version von Autodesk-Eagle nur 4cm² Platinen layouten. Die Eagle 7 kann noch Euro Platinen Größe in der gratis Version. Oder haben die bei Autodesk schon wieder was an deren EULA herumgebastelt? Und, wer braucht schon 3D beim Schaltplan Zeichnen. Wenn ich mir eine Software kaufe, dann gehört sie mir, da möchte ich nicht jedes Jahr eine Lizenzverlängerung, oder gar jedes Monat Zahlen, damit ich die Software noch nutzen darf.
Hallo, schade das hier so viel über Eagle und Autodesk diskutiert wird. Ich wollte hier nur meine Arbeit mit der Menge teilen und keine Diskussionswelle auslösen. Es gibt jetzt die originalen Dateien von mir und die Version 7 Eagle Dateien von @derri. Damit sollte alles geregelt sein und es kann hier wieder um wichtigeres diskutiert werden. Zudem wollte ich Bescheid sagen das ich aktuell am Gehäuse meiner Version des Transistortesters zugange bin und sehr wahrscheinlich noch diese Woche die Dateien hier hochladen werde :)
Gottfried schrieb: > nur 4cm² Platinen layouten Nein, es gilt nach wie vor eine maximale Größe von 80*100 mm² = 80cm². So, und jetzt höre ich auch damit auf. Schönen Abend, und bleibt gesund. derri
Guten Morgen, wie angekündigt kommt hier mein Upload des Gehäuses für meine Version des Transistortesters. Ich habe eine eine .stl und eine .amf angehangen. Viel Spaß damit :) @derri Ich habe dir nochmals eine PN gesendet. Hoffentlich ist die dieses mal angekommen :D
Beitrag #6266995 wurde von einem Moderator gelöscht.
Hi, First of all, thanks for having achieved such a masterpiece of a software! Is there a reason why the project still resides here in these fairly inaccessible parts of the web, and uses SVN? If the project was hosted on say github, I think you would get considerably more attention, support, and contributions there. Gruß, Karl
The question is: Why? Its already anyway one if the most famous open source projects I' ve ever seen and anyway almost perfect?! Klaus.
There was a svn2github service which ended a while ago unfortunately. But I manage a new repo for simplifying downloads of packages as the SVN is quite cumbersome, i.e. you can only download an archive of a complete directory and not specific files. The GitHub repo is at https://github.com/madires/Transistortester-Warehouse. It's not a direct copy of the SVN, but offers all the files most users are looking for.
Hallo Karl–Heinz Ihre email Adresse funktioniert nicht mehr Schöne Grüße Leon Tümmers
Ltumm schrieb: > Ihre email Adresse funktioniert nicht mehr Die Benachrichtigung für diesen Thread-Eintrag habe ich aber noch bekommen! Die email sollte also noch erreichbar sein!
hallo suche funktionierende HEX Files und Fuse Einstellungen für den GM328 Transistor Tester (von Banggood) da ich mir den Atmega aus versehen zerschossen habe. Der originale scheint auslesegeschützt zu sein :-( Auf dem OLed steht TX7014DH, danke für eine Rückmeldung
Löt Z. schrieb: > suche funktionierende HEX Files und Fuse Einstellungen für den GM328 Wahrscheinlich sollte die Makefile im Ordner Software/trunk/mega328_color_kit passen. Da sind auch die kompilierten .hex und eep Daten zu finden.
Fuses für den ATmega328 mit Quarz: Lfuse=0xff , Hfuse=0xd9, Efuse=0cfc (4.3V BrownOut) Die Fuses können mit make fuses-crystal gesetzt werden, wenn avrdude läuft.
leider bleibt das Display ohne Reaktion mit der FW, noch irgend eine Idee ? der def. Atmega zeigt ja wenigstens noch was an, Batt. OK usw. !
Für Fehler gibt es immer verschiedene Möglichkeiten. Zunächst kann man prüfen, ob der neue ATmega überhaupt startet und mit einer Messung beginnt. Die LED auf der Platine sollte nach dem Start einige Sekunden aufleuchten und dann wieder ausgehen. Mit einer an den Testpins angeschlossenen LED kann man dann beobachten, ob der Messvorgang läuft. Die LED sollte ein paar Mal flackern. Wenn das alles ok ist, stimmt etwas mit dem Display-Anschluss nicht. Entweder ist es ein anderer Typ wie angenommen oder der Anschluss an den ATmega wurde gegenüber der Schaltung in der Doku geändert. Das Display selber muss ja noch in Ordnung sein, wenn das mit dem alten ATmega was anzeigt.
Hallo Löterich, Karl-Heinz K. schrieb: > Fuses für den ATmega328 mit Quarz: > Lfuse=0xff , Hfuse=0xd9, Efuse=0cfc (4.3V BrownOut) Ich hab bei mir gerade einen funktionierenden 328er ausgelesen. Jedenfalls was die Fuses betrifft. Lfuse 0xF7, Hfuse 0xd9, und Efuse 0xFC Ich teste das nochmal mit einem zweiten gegen. Weil mir der Unterschied zu Karl-Heinz seiner Lfuse komisch vorkommt. Hab ich doch immer die Angaben von Karl-Heinz genommen. Efuse=0_C_FC ist bestimmt nur nen Tippfehler. Hast Du auch wirklich zu den Fuses setzen auch die *.hex UND die *.EEP geflasht? Gruss Asko
Löt Z. schrieb: > Auf dem OLed steht TX7014DH, Hallo Löterich, wo hast Du denn die Beschriftung gefunden? Also ich kann da nix lesen. Eventuell wenn ich das Display von der Trägerplatine herunterreiße. Aber ich hoffe das hast Du nicht gemacht.
> .. wenn ich das Display von der Trägerplatine herunterreiße.
Hallo Asko,
.. "Loeterich" wird die zwei Schrauben am Display gelöst haben und es
von der Kontaktleiste abgezogen haben. So konnte er es dann von unten
betrachten und dort ev. eine Bezeichnung entdecken.
Wenn "Loeterich" nun noch Fotos der Platinenunter- und Oberseite des
Testers und der Unterseite des Displays einstellt, kann man ev. die
Portbelegung und die korrespondierenden Display-Anschlüsse herausfinden.
Gruß Horst
Horst O. schrieb: > .. "Loeterich" wird die zwei Schrauben am Display gelöst haben und es > von der Kontaktleiste abgezogen haben. Genau das macht mich ja stutzig. Ich hatte ja gestern auch mein Display abgezogen um an den Prozessor zu kommen, um ihn auszulesen. Ich habe mal Ober- und Unterseite der Displayplatine fotographiert. Da ist keine Bezeichnung zu lesen. Außerdem schrieb Löterich von OLED ... bei mir ist das ein LCD. Gruss Asko
Asko B. schrieb: > .. schrieb Löterich von OLED ... bei mir ist das ein LCD Hallo Asko, .. OLED könnte schon sein, bei dem heftigen Kontrast und Schwarzwert, den diese kleinen Displays erzeugen?! Gemeint ist in diesem Fall der Lochraster-Aufbau. Gruß Horst
Horst O. schrieb: > .. OLED könnte schon sein, bei dem heftigen Kontrast und Schwarzwert, > den diese kleinen Displays erzeugen?! Jetzt wo Du´s sagst... Könnte schon sein. Ich hab aber zZ. selber ein Problem. Irgendwas ist faul, der GM328 kommt mit: "Bat. 5,4V empty" Dabei hab ich extra ne frische rangesteckt. Denn in letzter Zeit hatte ich immer den M644 benutzt. Auf Deinem Bild ist ja zu sehen, Du hast ja auch einen kleinen Transistortester-Zoo. ;-) In der Schachtel lagen noch 2 Atmega328er. Ich weiß jetzt nach Jahren nicht mehr, welcher der Orginale war, und welche ich mit Karl-Heinz Software bespielt hatte. Auf meinem Merkzettel steht jetzt schmales Beschriftungsband besorgen, und dann muss ich das auch so mache wie Du. Wie gesagt, ich blick jetzt schon nicht mehr durch, wie soll das später erst werden. ;-) Gruss Asko
Asko B. schrieb: > jetzt nach Jahren nicht mehr, welcher der > Orginale war, und welche ich mit Karl-Heinz Software > bespielt hatte. Hallo Asko, ... ja, die Beschriftung ist hilfreich. Vorgestern habe ich im EEV-Forum vom Forumsmitglied robca in Beitrag #6329 die Orginaldatei herunterladen können, die ich gestern mal auf den 328er "geflasht" habe. Funktioniert bei meinen 3 AY-AT Testern (Fa. GeekTeches Bez. GM328A) auf Anhieb. Es ist eine von den Chinesen etwas erweiterte Version der K. H. 1.12! Im Anhang die entsprechende Zip-Datei. Ach ja, denke daran den 8MHz Quarz wieder einzustecken, falls Du auf 16MHz umgestiegen bist, sonst wundert man sich über zu große Bauteilwerte. Gruß Horst
Asko B. schrieb: > Karl-Heinz K. schrieb: >> Fuses für den ATmega328 mit Quarz: >> Lfuse=0xff , Hfuse=0xd9, Efuse=0cfc (4.3V BrownOut) > > Ich hab bei mir gerade einen funktionierenden 328er ausgelesen. > Jedenfalls was die Fuses betrifft. > > Lfuse 0xF7, Hfuse 0xd9, und Efuse 0xFC F7 vs FF besagt nur Quarzoszillator oder Schwing-Quarz. https://www.engbedded.com/fusecalc/ .
Beitrag #6332561 wurde von einem Moderator gelöscht.
Asko B. schrieb: > in letzter Zeit hatte ich immer den M644 benutzt. Hallo Asko, ist Dein 644er auch ein Selbstbau oder ein Clon, interessiert mich deshalb, weil es Probleme mit der hFE-Bewertung beim "Hiland M644" gab. Ev. existiert ja noch ein anderer Clon mit 'nem M644? Gruß Horst
Hallo Horst, es ist ein HILAND M644. Ich habe gar keine Eigenbauten vom Componententester mehr. Ich hatte die verschenkt. Für den 644 wollte ich auch mal ne eigene Platine machen. Aaaaber, bisher hat immer die Faulheit gesiegt. ;-) Das es bei den Hiland M644 zu Messfehlern kommen soll ist mir neu. Oder ich habs einfach nicht mitbekommen. Kannst Du dazu mal was schreiben? Also GM328 <--> M644 könnte ich gegentesten. Gruss Asko
Horst O. schrieb: > Hallo hier ins Forum, > > ... beim Test der CT-Version 1.36 von Markus Reschke ist mir > aufgefallen, daß die hFE-Messung im Hiland 644M stark von der mit 328er > Clones abweicht. Hallo Asko, ab ca. mitte letzten Jahres hatte ich mich etwas intensiver mit den versch. Testern und den dafür verfügbaren unterschiedlichen SW-Versionen beschäftigt und bin dabei auf die voneinander abweichende hFE-Bewertung gestossen. Betroffen war im Wesentlichen die M-Version von Markus R. In seinen neueren SW-Versionen ist ein Patch für diesen Fehler enthalten, die eigentliche Ursache scheint aber noch nicht geklärt. Gruß Horst
Hallo Horst, sri, ich habe bisher IMMER NUR die xx.K-Versionen getestet. Muss ich jetzt ein Schlechtes Gewissen haben? Ich glaube NEIN. ;-) K-H hat mir mitgeteilt, das er immer noch an einer weiter Entwicklung interessiert ist, jedoch durch persönliche Sachen davon behindert ist. Warten wir´s ab. Ich persönlich kann maximal ein Layout erstellen. Ob das dann letztendlich zur Software passt (oder machbar ist) kann nur K-H oder Markus entscheiden. Gruss Asko
Karl-Heinz K. schrieb: > Horst O. schrieb: >> Im Anhang ist eine Tabelle mit Messergebnissen versch. Transistoren auf >> 4 Vergleichs-Geräten und den Werten eines (alten) Kurven-Schreibers zur >> Plausibilitätsprüfung. > > Mir machen die viel zu niedrigen hFE-Ergebnisse der k-Version für den > 2N5142 und den MJE350 Kopfzerbrechen. Das Problem tritt ja sowohl beim > m328 als auch beim m644 auf. Wurden hier Kollektor und Emitter korrekt > angezeigt? > Wurde der hFE in der Kollektor-Schaltung (Ie=xxmA) oder der > Emitter-Schaltung (Ic=xxmA) angezeigt? Hallo Asko, danke für Deine Antwort. Das "Problem" ist nicht ausschliesslich auf den "Hiland M644" und die M-Version bezogen (hier nur sehr ausgeprägt), sondern bei allerdings nur wenigen Transistoren, auch bei der K-Version 1.13. Ich habe die Beiträge mal verlinkt - falls es interessiert. ;-) Gruß Horst
Sasa Z. schrieb: > Schaltplan zum Hiland M644 Hallo Asko, unter obigem Link findest Du ein Schaltbild vom Hiland M644. Gruß Horst
Asko B. schrieb: > wo hast Du denn die Beschriftung gefunden? OLED hatte ich nur vermutet, kann auch LCD sein zumal an den Leitungen rechts unten A und K dransteht ;-)
Horst O. schrieb: > Wenn "Loeterich" nun noch Fotos der Platinenunter- und Oberseite 14Pin Kabel am Display, kann also nur das mit dem ST7735 sein.
Hallo Loeterich, ... Deine Platinen-Bilder deuten sehr stark auf das weit verbreitete AY-AT DIY Kit (Color-Kit) hin. (Anhang Bild aus Beschreibung TransistorTester von Karl-Heinz Kübbeler S. 31) Dein Photo vom Diplay ist zwar etwas undeutlich, scheint aber auch dem "Standart" des beim Color-Kit verwendeten Displays zu entsprechen. Wenn kein "Dreher" in der Portbelegung vorliegt, sollte die vorgesehene Color-Kit Software von Karl-Heinz auch unverändert funktionieren. Im Anhang füge ich mal eine M-Version (1.40) der Software bei, welche so auf meinen "Color-Kit-Clones" prima läuft. Gruß Horst P.S. Schaltplan aus versehen doppelt.
Hallo @all, habe heute wieder mal etwas Zeit gefunden, mich mit meine TT auseinander zusetzen. Leider gelingt mir nicht mehr, die übersetzten Dateien auf den Tester hochzuladen. Ich habe jetzt nochmals das ganze Archiv geklont, der Aufruf von 'make' funktioniert, jedoch alle weiteren Aufrufe scheitern, d.h. ich kann die .hex und .epp files nicht brennen. Hier die Fehlermeldung bei make read als Bsp. avrdude -c avrisp2 -B 5.0 -p m644p -P usb \ -U Flash:r:./TTactual.hex.1 avrdude done. Thank you. ../finish.mk:180: recipe for target 'read' failed make: *** [read] Error 1 Ich habe mich jetzt auch schon durch die manpage vor avrdude gequält, finde jedoch den Fehler nicht selbst. Wer kann mir da weiterhelfen? MfG Jörg
Hallo Jörg, ... hast Du testweise mal den Weg über ein GUI (z.B. AVRDUDESS) probiert? Gruß Horst
Jörg S. schrieb: > Hier die Fehlermeldung bei make read als Bsp. > avrdude -c avrisp2 -B 5.0 -p m644p -P usb \ > -U Flash:r:./TTactual.hex.1 > > avrdude done. Thank you. > > ../finish.mk:180: recipe for target 'read' failed > make: *** [read] Error 1 Ich vermisse eine Fehlermeldung von avrdude. Normalerweise nennt avrdude einen Grund, wenn der Aufruf mit Fehler abgebrochen wurde. Irgenwie sieht auch der Aufruf seltsam aus. Der -U Parameter müßte eigentlich so aussehen "-U flash:r:./TTactual.hex:i". Ist der Fehler beim Eintippen des Fehlerprotokolls passiert oder sieht der Aufruf tatsächlich so aus wie berichtet? Der Aufruf von avrdude über die Makefile läßt sich auch per copy and paste getrennt aufrufen und durch -v Parameter hinter dem avrdude ergänzen. Mit jedem v wird avrdude gesprächiger und berichtet bei -vvvv ausführlich jeden Schritt. Der Aufruf würde dann so aussehen: avrdude -vvvv -c avrisp2 -B 5.0 -p m644p -P usb -U flash:r:./TTactual.hex:i Stimmt dann der Typ des ISP-Programmers (-P usb) ? Der müßte für AVRISP MKII und Clones wie Diamex ALL-AVR passen. Neuere Programmer verwenden oft die Schnittstelle von USB-Seriell Wandlern und brauchen dann einen passenden -P Eintrag wie /dev/ttyUSB0 oder /dev/ttyACM0. Bei frisch eingestecktem Programmer sollte man mit "dmesg | tail -20" den Typ erkennen können.
Karl-Heinz K. schrieb: > Ist der Fehler beim Eintippen > des Fehlerprotokolls passiert oder sieht der Aufruf tatsächlich so aus > wie berichtet? Hallo Karl-Heinz, Du hattest wie immer Recht. Der Fehler lag am abtippen. Der eigentliche Fehler für die Fehlermeldung war aber ein nicht angeschlossener USB-Port. Ich hatte es zwar so im Hinterkopf, dass sich avrdude beschwert, wenn es den Programmer nicht findet, aber ... Jetzt funktioniert wieder das Brennen. Besten Dank nochmals für die Hilfe mit dem -vvvv Tip. MfG Jörg
Hallo, ich bin Anfänger im Bereich MC und habe keine Ahnung vom Programmieren. Ich habe mir vor ein einigen Jahren ein DIY- Kit des Transistortesters geholt (Version 1.12k). Funktioniert auch super. Jetzt möchte ich mal die Software aktualisieren. Einen ISP-Anschluss habe ich nachgerüstet. Es ist die Version aus dem SVN mega328_st7565_kit. Wenn ich die beiden .hex und .eep files aus dem Ordner brenne funktioniert auch alles wunderbar. Wenn ich aber jetzt das (unveränderte) Make-file kompiliere, sollten ja eigentlich die gleichen Files erzeugt werden. Bei mir kommt aber eine Fehlermeldung (siehe Anhang) und der Vorgang wird abgebrochen. Wenn ich jetzt aber im Make-file die Funktion 'WITH_MENU' ausklammere, läuft das Programm ohne Fehler durch und es werden die .hex und .eep Dateien generiert. Ich gehe davon aus, das die Datei 'make_frepuency.c' keinen Fehler hat, das wäre bestimmt schon aufgefallen. Ich versuche ja Probleme erst einmal selbst zu lösen, aber hier versuche ich seit Tagen weiterzukommen. WinAvr mit Patch für makefuse mehrmals neu installiert, Daten vom svn-Sever neu heruntergeladen, Makefiles von anderen Hardwarekofiguratinenen im SVN probiert. Im Netz bin ich auch nicht wirklich fündig geworden. Also, nun die Frage an die Experten, was läuft hier schief? Vielen Dank schon mal Gruß Jürgen
Hallo zusammen, mit GCC 10 musste ich folgenden Workaround anwenden: Beitrag "Re: avr gcc update von 9.3.0-1 => 10.1.0.1 Linker Error" setup.mk:
1 | # Workaround for GCC version >= 10.0
|
2 | CFLAGS += -fcommon |
Da ich hier keine Hilfe erhalten habe, habe ich es weiter probiert und nun habe ich geschafft! Es läuft alles. Gruß Jürgen
Jürgen.D schrieb: > Da ich hier keine Hilfe erhalten habe, habe ich es weiter probiert und > nun habe ich geschafft! Es läuft alles. Lässt Du uns nun blöd sterben? Wie hast Du das Problem lösen können? Offentsichtlich hat niemand der doch hier ab und zu mitlesenden eine Lösung dafür gehabt. Für spätere Mitleser wäre es jedoch sehr interessant wie Du das Problem lösen konntest. Gruss Asko
Es lag an der Toolchain von WinAVR-20100110. Sie ist wohl zu alt. Zu erst habe ich erst einmal den kompletter Ordner von WinAVR (mit Unterordnern) kopiert und gesichert, um bei nichtfunktionieren alles zurück schreiben zu können (erspart das Deinstallieren und neu Installieren von WinAVR). Dann habe ich die kompletten Ordner aus der Arduino-IDE c:\Programme\Arduino\hardware\tools\avr\*.* nach c:\WinAVR-20100110 kopiert. Alle schon vorhandenen Dateien überschreiben lassen! Und schon funktioniert es fehlerfrei. Hat mich aber auch einige Stunden Probieren gekostet. Jetzt kann ich mit dem Make-file rumspielen und mal verschiedene Konfigurationen ausprobieren... Jürgen
Das umsetzen von gcc ist ja schon im forum beschrieben, viel einfacher ist es aber um ein mintstick zu machen und unter Linux weiter zu gehen mit den gleichen compiler / gleiche Umgebung als Karl-Heinz. Mintstick heißt ein bootfähiges usb stick mit Linux Mint. Viel Erfolg
So wird das gemacht eine kurze Beschreibung auf Englisch To all Windows users of the AVR Transistortester by Karl-Heinz Kübbeler. Avoid the hassle trying to get things working in Windows, it is very easy, the only thing you need on your PC or laptop is an empty USB-stick. I will describe how I did make it work. You start with downloading and installing Live USB Creator (https://www.linuxliveusb.com/), make sure you set the persistence option (step 3 max. 4090 mb) otherwise you will loose all changes after reboot or shutdown . Downloading linux from within live USB creator does not work very well so the easy way is to download an ISO-image of your favorite Linux distribution, I used Linuxmint 19.1 xfce because my laptop is rather old, on more recent hardware you could use the Cinnamon flavour or if you have a spare harddisk or partition you could install Linux mint LMDE 4. After installing this and booting from the USB stick you have to install the avr tools, in the mentioned versions you can start Synaptic package manager. If you search for arduino you can check de box next to arduino, then you get a list of dependant files which you can mark with one click. After that you click apply and have the installation done. After installation you have all the tools to work with like Karl-Heinz describes it for LINUX. Differences in the linux surface compared to windows are very small so you should’t have much trouble to use it, switching to “cmd-prompt”is even easier right click in a map and choose open in terminal . So forget the hassle and make your life easy.
Leon T. schrieb: > So wird das gemacht eine kurze Beschreibung auf Englisch Was soll denn der Scheiss?
Barney G. schrieb: > Leon T. schrieb: >> So wird das gemacht eine kurze Beschreibung auf Englisch > > Was soll denn der Scheiss? Copy/Paste? Der Beitrag von Leon richtet sich ja an alle, also auch an fremdsprachige Leser. Und da ist Englisch keine schlechte Wahl. Auf Wunsch übersetzt < https://translate.google.com/ > jeden Sch... ;-) Übrigens heißt das ekelhafte Zeug "Scheiß" und nicht "Scheiss". Nur mal so am Rande. Mahlzeit.
Dankeschön Marcel, auf Holländisch ist der beitrag von Barney „poep“ und Englisch schreibe ich besser als Deutsch
Leon T. schrieb: > So forget the hassle and make your life easy. Hallo Leon, ... schöner Ansatz, wenn 's funktioniert, bei mir leider nicht. Der Stick wurde so wie von Dir beschrieben eingerichtet und ist dann auch mit Linux-Mint gestartet. Dann jedoch, bei der Einrichtung der "avr tools" mit "Sinaptic package manager" (im deutschen Linux-Mint 20 nicht vorhanden) gehn die Probleme los: avr tools wird nicht gefunden, suche nach avr findet jede Menge, was aber nun davon installieren? Die vorbesetzten Einträge übernehmen? Schaun wir mal, ist ja "easy"! Die Suche narch Arduino hat wieder einiges vorbesetzt - dann auch das Ausgewählt. Installation done!!! Bei dieser Installation war nichtmal ein Editor auf dem Desktop! Nach längerer Suche "Geany" gefunden und makefile aus dem verzeichnis \transistortester\Software\trunk\mega328_color_kit geladen - Editieren geht, Compilieren nicht? Alles in Allem, für "Linux-Laien" kein "So forget the hassle and make your life easy". Wirklich hilfreich wäre es, ein vom Linux-Experten vorbereitetes abgespecktes Linux-Image mit allen benötigten avr-Tools in funktionierender Umgebung mit der aktuellen Version eines Grafischen Editors, aus dem heraus alle benötigten Arbeiten erledigt werden können. Gruß Horst
Hallo Horst Tut mir leid das es nicht geklappt hat, bei sowohl die 19.1 xfce und die debbie Version in Englisch hat es auf Anhieb geklappt. Vielleicht habe ich diese Woche Zeit um mir die deutsche Version herunter tu laden Grüße leon
Horst O. schrieb: > Alles in Allem, für "Linux-Laien" kein "So forget the hassle and make > your life easy". Installier das in eine Virtuelle Maschine. https://www.virtualbox.org/ Ich weiss auch nicht warum man sich so Uraltversionen wie ein 19.1er Mint runterladen muss. http://ftp5.gwdg.de/pub/linux/debian/mint/stable/20/linuxmint-20-cinnamon-64bit.iso Auf dem USB-Stick, wie oben vorgeschlagen, sind beim Reboot alle Daten wieder geloescht, macht also Null Sinn sowas zu nutzen. Horst O. schrieb: > Wirklich hilfreich wäre es, ein vom Linux-Experten vorbereitetes > abgespecktes Linux-Image mit allen benötigten avr-Tools in > funktionierender Umgebung mit der aktuellen Version eines Grafischen > Editors, aus dem heraus alle benötigten Arbeiten erledigt werden können. Die ganze Logik verstehe ich nicht so wirklich. Funktioniert doch unter windows auch. Leon T. schrieb: > Vielleicht habe ich diese Woche Zeit um mir die deutsche Version > herunter tu laden Auweia.
Hallo Horst Lm 20 xfce 64 bits heruntergeladen zwar Englisch aber der Unterschied ist ja nur ein languagepack für deutsch Nur zur Bestätigung hast du das Vergrößerungsglas benutzt zum suchen? In lm 20 bekommt man außer arduino und arduino-core noch arduino-builder dazu fur arduino sketches ohne main Prozedur, für den Tester braucht man nur die erste zwei. Meine Entschuldigung wenn das suchen nicht deutlich war Gruß Leon
Hallo Der Unterschied ist das es meines Erachtens in windows funktioniert mit viel gefummel um die programme vom arduino ide umzusetzen und dann gibt es noch immer eine ältere Version von der software, bis 1.12k funktionierte es sowieso mit winavr, ab 1.13k gibt es Probleme Die von mir geschriebene Anleitung ist meines Erachtens die einfachste Lösung um auf den neuesten Stand zu kommen mit so wenig möglich Aufwand Außer Fragen um Unterstützung schließe Ich hiermit die Diskussion Grüße Leon
Leon T. schrieb: > Die von mir geschriebene Anleitung ist meines Erachtens die einfachste > Lösung Nein, ist es nicht. Du beschreibst lediglich wie man ein ISO-File auf einen USB Stick bekommt nicht mehr. Kein Windows Nutzer kann dann damit was anfangen. Wie sollen die wissen wie man was installieren muss? Was soll der Unsinn mit dem USB Stick, wenn updates (geht bei Kernel update dann schon garnicht mehr), Installationen, Dateien.. nach dem Reboot wieder weg sind?! Das ist doch voellig Sinnfrei.
https://www.mikrocontroller.net/articles/AVR-GCC#Windows Barney G. schrieb: > Was soll der Unsinn mit dem USB Stick Richtig
Barney G. schrieb: > Kein Windows Nutzer kann dann damit was anfangen. Dann muss sich Windows Nutzer mit bestecklosem Essen wie Pizza, Döner, Burger zufrieden geben. Manchen hilft offensichtlich, so eine Ente süß-sauer in der To-Go-Box nicht, um sie verzehren zu können. Aber wie man mit Stäbchen isst, sollte natürlich beigepackt werden? Traurig. Barney G. schrieb: > nach dem Reboot wieder weg sind?! Nein, persistence. Die oben verlinkte Anleitung ist ausreichend. Finde ich...
Mister A. schrieb: > Die oben verlinkte Anleitung ist ausreichend. Finde ich... Deswegen kommt ja auch sowas bei rum: Horst O. schrieb: > Der Stick wurde so wie von Dir beschrieben eingerichtet Horst O. schrieb: > ... schöner Ansatz, wenn 's funktioniert, bei mir leider nicht.
Hallo Horst Tut mir Leid dass es bei dir bisher nicht klappte Was passiert wenn linux als Live-dvd gestartet wird? Außer synaptic kann das gleiche übrigens auch mit software manager. Allerdings geht bei der live start beim reboot alle arbeit verloren, kostet aber weniger zeit um den Versuch zu machen. Gruß Leon
Hallo, ich habe die Arduino-Version des Testers nachgebaut. Mein Tester hat folgenden Fehler: Nach jeder Messung wird "Not Calibrated" angezeigt. Kleine Kondensatoren werden gar nicht gemessen. Ein 330uF Elko wird scheinbar korrekt gemessen, allerdings wird ein ESR von .00R angezeigt. Induktivitätsmessung (440uH) scheint korrekt zu funktionieren. Der Widerstanswert der Induktivität ist aber zu klein. (1.2R statt 2.4R) Ein Transistor wird erkannt, der hfe-Wert ist aber zu klein (ca.30 statt korrekt ca. 100). Ohne Bauteil wird meistens eine Kapazität (ca.100µF) angezeigt. Selten wird korrekt erkannt dass kein Bauteil angeschlossen ist. Beim Kalibrieren werden die Kondensatoren (22n und 2,2µF) richtig erkannt. Hat jemand eine Idee woran das liegen kann? Gruß Ralf
Hallo Ralf Habe selbst Tester auf nano v3 gebaut, läuft gut auf 1.12k aber unerwartete Ergebnisse auf 1.13k Weiter bräuchte man mehr Informationen uber deinen Tester Gruß Leon
Beitrag #6379921 wurde von einem Moderator gelöscht.
Ralf schrieb: > ich habe die Arduino-Version des Testers nachgebaut. Das Dingen hat ja nicht viel zusaetzliche Hardware. Guck Dir die Spannungsteiler an den Eingaengen nochmal an und teste das mal mit einer alten Software Version. Poste mal mehr Daten. Welcher µC ist da drauf, welche Software, mach mal ein paar brauchbare Bilder.
Hallo, Ich habe einen Arduino Nano benutzt. Der Prozessor ist ein ATMEGA328P. Die Softwareversion ist 1.13k. Die Spannungsteiler sind 470k/680R. Wie gesagt während der Kalibrierung werden die Kapazitäten korrekt bestimmt. Die Hardware scheint also nicht völlig falsch zu sein. Allerdings habe ich die 470k-Widerstände aus 4 Widerständen in Reihe zusammengesetzt (nachgemessen=>470.36k). Das Layout ist sicher nicht optimal. (Auf Lochrasterplatine aufgebaut, fast alle Widerstände unter dem Arduino zwischen den Steckleisten des Arduino. Können die Übergangswiderstände der Steckleisten problematisch sein? (Der Tester selbst ermittelt ca. 20R.) Oder reagiert der Tester evtl. empfindlich auf Störsignale. Bisher ist es mir noch nicht gelungen eine andere Softwareversion zum Laufen zu bringen. (1.13k habe ich als .ino gefunden das hat sofort geklappt) Ich habe die "Arduino"-Schaltung. Welche Parameter muss ich im Makefile einstellen damit das LCD richtig angesteuert wird? In der config.h habe ich die passende Konfiguration gefunden. Aber bei der Einstellung im Makefile mache ich anscheinend was falsch. Gruß Ralf
Ralf schrieb: > Ich habe einen Arduino Nano benutzt. Beim Nano ist an Port B5 ein Widerstand mit einer LED angeschlossen. Da der Port B5 auch zum Messen (470k an TP3) benutzt wird, sollte der Widerstand zur LED (wahrscheinlich 1k) auf der Nano Platine entfernt werden oder die betreffende Leiterbahn durchtrennt werden. Die arduino_uno Software ist vor längerer Zeit über die serielle Schnittstelle ohne Display getestet worden. Soweit ich mich erinnere, gab es bei der Nano Variante (mit Display) aber außer der LED noch weitere Probleme. Derzeit untersuche ich im Zusammenhang mit dem Assembler optiboot Bootloader ziemlich aufwendig verschiedene USB-seriell Wandler. Die Durchlaufzeit für eine Programmvariante der Baudraten-Messung beträgt etwa 2 Stunden jeweils für einen Adapter-Typ. Der ATmega wird dabei mit externen Takt aus einem Funktionsgenerator gespeist, wobei die Frequenz für die Baudraten-Untersuchung schrittweise von 14 MHz bis 18 MHz in Stufen von 100 kHz erhöht wird. Um Statistik über die Zuverlässigkeit zu bilden, wird ein Download von 10 kByte mit avrdude 40 Mal wiederholt. Dabei konnte ich noch Verbesserungen der automatischen Baudratenbestimmung finden, was dann leider auch die Wiederholung von bereits durchgeführten Tests erforderlich machte. Die Verbesserungen werden demnächst veröffentlicht. Wenn ich dann die Dokumentation zu den Untersuchungen fertig habe, hoffe ich, mich wieder intensiver mit dem Transistortester befassen zu können.
Hallo Ralf hier eine .zip datei von mir benutzte 1.12k version auf nano sollte funktionieren mit winavr 2010 und die von Karl-Heinz beschriebene prozedur für Windows. Einen Versuch wert. Um die .hex files zu brennen habe ich ein Beispiel in avrd.bat, dies habe ich übernommen aus was die Arduino IDE anzeigt beim brenne des .ino Wünsche dir viel Erfolg. Gruss Leon
Karl-Heinz K. schrieb: > Wenn ich dann die Dokumentation zu den Untersuchungen fertig habe Freue ich mich schon drauf. Nu kennen wir uns schon so viele Jahre und immer wenn ich Dich lese muss ich sagen: Respekt!
Vielen Dank, die LED war das Hauptproblem, ohne wurden alle Bauteile die ich getestet habe korrekt erkannt. Einige Werte (ESD, hfe) sind immer noch nicht ganz korrekt und nach jeder Messung wird "Not Calibrated" angezeigt. Aber das reicht mir erst mal. Viele Grüße, vielen Dank für die Hilfe und ein ganz dickes Lob an alle die hier mitarbeiten. Ein super Projekt! Ralf
@Leon, ich habe die 1.12 Version getestet, das Display funktioniert damit. Aber die Messergebnisse sind schlechter als mit der 1.13k. Trotzdem hilft mir das, ich kann nun das MAKEFILE so konfigurieren dass ich andere Versionen testen kann. Vielen Dank. Ralf
Hallo Ralf Bei mir stimmen die Wiederstande nicht ganz, im makefile stehen die ich glaube als 6700 und 470000, die kannst du auskommentieren. Die wichtigste Änderung ist strip—grid—board=3 Vielleicht kannst du dein makefile von 1.13k hochladen? Bei mir stimmen die meßwerte bei 1.2k viel besser als 1.13k Gruß Leon
Hallo, ich habe nun auch so ein Chinateil vom Amazon.Komplett mit Gehäuse und Grafikdisplay. Allerdings bleibt das Teil nicht an. Solange ich den Powerknopf drücke zeigt das Display zunächst kurz die Firmware usw, dann springt es in die Sprachenauswahl und sowie ich den Knopf loslasse geht es aus. Wenn an, zieht es bei 9V vom LNG rund 220mA, was mir etwas viel vorkommt. Eine ältere Version hier aus dem Forum läuft mit einer 9V-Batterie schon seit Jahren (Dank Auto-Power-Off. Zurück schicken oder ist da was bekannt? Genaue Daten kann ich morgen liefern. Old-papa
Old P. schrieb: > Hallo, > > ich habe nun auch so ein Chinateil vom Amazon.Komplett mit Gehäuse und > Grafikdisplay. > > Allerdings bleibt das Teil nicht an. Solange ich den Powerknopf drücke > zeigt das Display zunächst kurz die Firmware usw, dann springt es in die > Sprachenauswahl und sowie ich den Knopf loslasse geht es aus. > Wenn an, zieht es bei 9V vom LNG rund 220mA, was mir etwas viel > vorkommt. > Eine ältere Version hier aus dem Forum läuft mit einer 9V-Batterie schon > seit Jahren (Dank Auto-Power-Off. > Zurück schicken oder ist da was bekannt? > > Genaue Daten kann ich morgen liefern. > > Old-papa Kannst Du das Amazon-Angebot präzisieren? Durch einen Link oder durch ein ein Bildschirmausschnitt? Du solltest alt genug sein, um zu wissen, das Deine Frage weit ins leere geht. Gruss Asko
Asko B. schrieb: > Kannst Du das Amazon-Angebot präzisieren? > Durch einen Link oder durch ein ein Bildschirmausschnitt? > Du solltest alt genug sein, um zu wissen, das Deine > Frage weit ins leere geht. > > Gruss Asko Nu bleib mal ganz ruhig, ich schrieb doch, dass das heute kommt. https://www.amazon.de/gp/product/B075F7MXCR/ref=ppx_yo_dt_b_asin_title_o00_s00?ie=UTF8&psc=1 Ich habe natürlich reingeschaut, leider kann man die Platine nicht aufklappen, das Flexkabel zum Display ist zu kurz. Der Aufbau ist grottig, das Display mit Heißkleber verkleistert, die LED sitzt gut 3mm unterhalb der Bohrung zur Front (leuchtet also das Gehäuse innen schön aus). Welcher µC verbaut ist kann man ohne Demontage des Flexkabels nicht sehen, die sichtbare Platinenrückseite zeigt nur ein paar Leiterbahnen. Der mitgelieferte IC-Sockel hat viel zu kurze Pins, er greift überhaupt nicht in die Buchsen rein. Naja, das Ding geht zurück. Old-Papa
Raphael P. schrieb: > Schönen Guten Morgen, > ich habe mich diese Woche intensiv mit der 3,7V Version des > Transistortesters auseinandergesetzt und konnte mit der Hilfe von Marcel > D. meinen Schaltplan komplettieren. > Der Tester funktioniert einwandfrei und auch die Abschaltung wurde jetzt > perfektioniert. > > Wie schon angekündigt will ich hier meine Daten mit euch teilen. > Im angehängten Archiv findet ihr die Eagle Pläne zum nachbauen meiner > Platine mit: > -Layout > -Bestückungsplan > -Lage der Brücken > -Schaltplan > > Außerdem habe ich eine Stückliste von Reichelt angefügt und die fertig > kompilierte Firmware für den Tester. > > Nächste Woche werde ich noch ein Gehäuse für den 3D Druck entwerfen. > Sobald dieses fertig ist werde ich mich nochmals melden. Hallo Raphael, spricht was dagegen, dass ich davon einen Stapel Platinen fertigen lasse? Ich habe Deine Platine nochmal etwas überarbeitet, hauptsächlich einen ICSP-Header und eine (absägbare) "Buchsenplatine" dazugezeichnet. Aber auch die (von Eagle oftmals) ungünstig plazierten BE-Bezeichnungen habe ich ins Sichtbare gerückt. Gruß Old-Papa
Old P. schrieb: > habe Deine Platine nochmal etwas überarbeitet, hauptsächlich einen > ICSP-Header und eine (absägbare) "Buchsenplatine" dazugezeichnet. Aber > auch die (von Eagle oftmals) ungünstig plazierten BE-Bezeichnungen habe > ich ins Sichtbare gerückt. .. wo Du grad dabei bist - füge doch noch, alternativ zum Taster einen Drehgeber mit Taster hinzu, wird dann ev. etwas größer, gewinnt aber an Funktionalität? Gruß Horst
Horst O. schrieb: > .. wo Du grad dabei bist - füge doch noch, alternativ zum Taster einen > Drehgeber mit Taster hinzu, wird dann ev. etwas größer, gewinnt aber an > Funktionalität? > Gruß Horst Das wird nicht so einfach, da ich seine Gerberdateien in Sprintlayout importiert und damit weiter gearbeitet habe. Kleine Änderungen sind machbar, auf der Bottom-Seite sogar größere, doch mehr bedeutet alles neu zu zeichnen. Was ist der Vorteil? Ich habe noch eine ältere Version (von Markus?) in Gebrauch, da komm ich mit dem Taster völlig aus. Old-Papa
Old P. schrieb: > habe noch eine ältere Version (von Markus?) in Gebrauch, da komm ich > mit dem Taster völlig aus. ... in der aktuellen Version von Markus sind über 20 Menü-Punkte mit z.T. weiteren Unter-Menüs, da wird 's mit dem Taster schon schwierig, zu manövrieren. Gruß Horst
Horst O. schrieb: > > ... in der aktuellen Version von Markus sind über 20 Menü-Punkte mit > z.T. weiteren Unter-Menüs, da wird 's mit dem Taster schon schwierig, zu > manövrieren. > > Gruß Horst Nun, dann bau dafür eine Platine. Ich bin nie mit der ulkigen Softwaredatenbank (SVN oder so) klar gekommen, also nutze ich nur halbwegs fertige Projekte. Insgesamt ist das ganze Projekt mit den unzähligen Chinanachbauten und Softwareständen völlig unüber- bzw. undurchschaubar geworden. Wenn ich eine nachbausichere Schaltung nebst HEX-Datei habe, dann ist eine neue Platine auch kein Problem. Old-Papa
Old P. schrieb: > Nun, dann bau dafür eine Platine. Ich bin nie mit der ulkigen > Softwaredatenbank (SVN oder so) klar gekommen, also nutze ich nur > halbwegs fertige Projekte. Insgesamt ist das ganze Projekt mit den > unzähligen Chinanachbauten und Softwareständen völlig unüber- bzw. > undurchschaubar geworden. > > Wenn ich eine nachbausichere Schaltung nebst HEX-Datei habe, dann ist > eine neue Platine auch kein Problem. ... bei den Preisen für "China-Clones" lohnt m.E. eine Selbst-Entwicklung der Platine nicht mehr. Zum Testen versch. Hardware kann der gute alte Lochraster-Aufbau sinnvoll sein, auch als Zusatz für den "Arduino". Gruß Horst
Horst O. schrieb: > ... bei den Preisen für "China-Clones" lohnt m.E. eine > Selbst-Entwicklung der Platine nicht mehr. Zum Testen versch. Hardware > kann der gute alte Lochraster-Aufbau sinnvoll sein, auch als Zusatz für > den "Arduino". > > Gruß Horst Hä? Warum sollte ich dann auf Deinen Wunsch hin einen Encoder integrieren? Mit meinem ersten und einzigen Chinaclone bin ich ja gleich auf die Fresse gefallen (siehe ein paar Posts höher), darum will ich selber basteln. Old-Papa
Old P. schrieb: > Warum sollte ich dann auf Deinen Wunsch hin einen Encoder integrieren? ... es war nicht mein Wunsch, sondern ein gutgemeinter Ratschlag, im Hinblick auf die erweiterten Möglichkeiten der neueren Versionen der Tester-Software, sowohl von Karl-Heinz als auch von Markus. Gruß Horst
Horst O. schrieb: > ... es war nicht mein Wunsch, sondern ein gutgemeinter Ratschlag, im > Hinblick auf die erweiterten Möglichkeiten der neueren Versionen der > Tester-Software, sowohl von Karl-Heinz als auch von Markus. > > Gruß Horst Na mal sehen.... Wo in diesem Durcheinander der über 5000 Posts finde ich das dazu passende Schaltbild und die HEX-Datei? Selber compilieren fällt aus, bin ich zu doof zu ;-) Old-Papa
Hallo Old-Papa, im Anhang findest Du die Datei der Beschreibung von Karl-Heinz: Auf Seite 14 ist der Drehgeber mit seinen Anschlüssen gezeigt. Das Compilieren kann ich für Dich übernehmen. Gruß Horst
Horst O. schrieb: > Hallo Old-Papa, > im Anhang findest Du die Datei der Beschreibung von Karl-Heinz: > Auf Seite 14 ist der Drehgeber mit seinen Anschlüssen gezeigt. > Das Compilieren kann ich für Dich übernehmen. > > Gruß Horst So, ich habe den Encoder nach seite 14ff verbaut ;-) Zunächst musste ich die komplette Massefläche wegpusseln (Eagle generiert die im Gerber als hunderte waagerechte Leiterbahnen). Dann konnte ich ein paar BEs verschieben bzw. drehen, zuletzt noch das Display etwas nach rechts. Gezeichnet habe ich nach einem vorhandenen Encoder, dvon liegt ein rundes Dutzend in meinen Schachteln. Ich hätte noch größere, doch dann richt der Platz überhaupt nicht. Der Mittelpunkt dieses Enkoders (also die Achse) sitzt allerdings ein paar Millimeter weiter oben, das zu druckende Gehäuse könnte knapp werden. Ok, kommt ja ein großer Knopp drüber ;-) Was mir völlig unklar ist, ist die Drehrichtung.... Üblicherweise sollte bei Rechtsdrehung ein Wert größer werden oder die Menuepunkte nach rechts und/oder unten gesprungen werden. Ich habe die beiden Anschlüsse derzeit nach einfacherem Layout an PD1 und PD3 gehäkelt, noch könnte ich das mit Brücken tauschen. Ich vermute, dass kann man auch im Code vertauschen.... oder? Old-Papa
Old P. schrieb: > dass kann man auch im Code > vertauschen.... oder? .. ja, geht per Software-Anpassung. Board sieht gut aus. Gruß Horst
Horst O. schrieb: > .. ja, geht per Software-Anpassung. Hatte ich so erwartet ;-) > Board sieht gut aus. Danke... Bevor das zum Fertiger geht, gibt es noch ein Finish. Mal sehen, was 10 Stück kosten, wird wohl mit Versand Richtung 1,50 - 2 Euro/Stück gehen. Klar, summa-sumarum wäre ein Chinamoped auch nicht teurer, doch ich bin ein Fan vom Selberbauen. Old-Papa
Ich nochmal... Ich grüble gerade über das von Raphael verwendete Display. Mit dieser Pinbelegung finde ich nichts. Entweder in I2C mit 4 Polen oder SPI mit 7 und 8 Polen, aber andere Zuordnung. Irgendwie habe ich einen Knoten im Kopf :-( Old-Papa
Old P. schrieb: > Entweder in I2C mit 4 Polen oder SPI mit 7 > und 8 Polen, aber andere Zuordnung. ... die 8polige Version hat "Rei...lt" für 21,74€ auf Lager, die I2C Versionen funktionieren auch (K_1.13 bzw. M1.40 entspr. anpassbar) und die Platine muss dann auch noch angepasst werden. Die I2C bei "ama..n" 1St. 5,99€ od. 3St. 11,9€ jew. +Vers. Lieferung aus Deutschland. Gruß Horst
Horst O. schrieb: > > ... die 8polige Version hat "Rei...lt" für 21,74€ auf Lager, die I2C > Versionen funktionieren auch (K_1.13 bzw. M1.40 entspr. anpassbar) und > die Platine muss dann auch noch angepasst werden. > Die I2C bei "ama..n" 1St. 5,99€ od. 3St. 11,9€ jew. +Vers. Lieferung aus > Deutschland. > > Gruß Horst Reichelt fällt ja wohl aus! ;-) Klar muss ich die Platine anpassen, darum habe ich ja nach verfügbaren geschaut. Irritiert hat mich der Chipsatz, die preiswerteren i2C haben einen 1106er, Raphael hatte 1306er genannt. Aber wenn der auch unterstützt wird (scheint ja fast gleich zu sein), dann den. Old-Papa
Old P. schrieb: > Horst O. schrieb: >> >> ... die 8polige Version hat "Rei...lt" für 21,74€ auf Lager, die I2C >> Versionen funktionieren auch (K_1.13 bzw. M1.40 entspr. anpassbar) und >> die Platine muss dann auch noch angepasst werden. >> Die I2C bei "ama..n" 1St. 5,99€ od. 3St. 11,9€ jew. +Vers. Lieferung aus >> Deutschland. >> >> Gruß Horst > > Reichelt fällt ja wohl aus! ;-) > Klar muss ich die Platine anpassen, darum habe ich ja nach verfügbaren > geschaut. > Irritiert hat mich der Chipsatz, die preiswerteren i2C haben einen > 1106er, Raphael hatte 1306er genannt. > Aber wenn der auch unterstützt wird (scheint ja fast gleich zu sein), > dann den. > > Old-Papa ... I2C hatte ich geprüft, Chipsatz 1106 muss ich nochmal verifizieren. Gruß Horst
Horst O. schrieb: > Chipsatz 1106 muss ich nochmal verifizieren ... wird bisher leider nicht unterstützt! Gruß Horst
Horst O. schrieb: > Horst O. schrieb: >> Chipsatz 1106 muss ich nochmal verifizieren > > ... wird bisher leider nicht unterstützt! > > Gruß Horst Mist! Die etwas größeren I2C (1,3") haben den alle drauf, nur die 0,96er habe ich bisher mit 1306er gefunden. Raphael hat ja für 1,3" Display die Maße genommen (hoffe ich doch) 1,3" ist halt minimal besser lesbar ;-) Old-Papa
So, da ich mich bisher auf die Abmessungen von Raphael verlassen habe, habe ich dennoch ins "Datenblatt" beim Reichelt geschaut. Ergebnis: Völliger Blödsinn! Zumindest was da drin steht. Raphael wird wohl am realen Modul gemessen haben. Zu diesem Zweck habe ich eben beim Amazon ein paar 0,96" geordert, mal sehen, wie die passen. Kann man ja auch für andere Projekte gebrauchen oder zurück schicken ;-) Ich habe aus Fehllieferung noch ein paar größere TFT-Module mit 2,2" und IL9341 Chipsatz zu liegen (240x320 Pixel), doch die werden wahrscheinlich auch nicht unterstützt. Das wäre aber auch eine komplett andere Platine. Old-Papa
Old P. schrieb: > IL9341 Chipsatz zu liegen ... der wird von der M-Version unterstützt, da sieht man wenigstens was drauf, ist aber besser für 644er Controller (mehr Speicher) geeignet! Gruß Horst
Hier noch ein (für mich) interessanter Artikel zur 1306 vs. 1106er Problematik. https://www.heise.de/select/make/2017/3/1498421637812722 Verstehe zwar nicht wirklich alles, geht ja hauptsächlich auch um Arduino-Libaries, doch ein paar Details entnimmt man schon. Old-Papa
Old P. schrieb: > doch ein paar Details entnimmt man schon. ... hatte ich auch gelesen. Meine Programmierkenntnisse reichen jedoch nicht aus, um das umzusetzen. Makefiles und Config-Dateien kann ich entsprechend der vorhandenen Hardware anpassen und die geänderten Dateien dann kompilieren. Displays, die nicht in den versch. Konfigurations-Verzeichnissen vorhanden sind, kann ich dann auch nicht einfügen. Im Anhang ein Bild meines Lochrasters jetzt mal mit dem 240x320 2.4" Display. Gruß Horst
Horst O. schrieb: > ... hatte ich auch gelesen. Meine Programmierkenntnisse reichen jedoch > nicht aus, um das umzusetzen. Makefiles und Config-Dateien kann ich > entsprechend der vorhandenen Hardware anpassen und die geänderten > Dateien dann kompilieren. Na einer der vielen Mitleser vielleicht ;-) > Displays, die nicht in den versch. Konfigurations-Verzeichnissen > vorhanden sind, kann ich dann auch nicht einfügen. Willkommen im Klub... > Im Anhang ein Bild meines Lochrasters jetzt mal mit dem 240x320 2.4" > Display. Sieht doch gut aus. Wie schon geschrieben, ein paar mit IL9341 liegen hier im Moment auf dem Tisch, doch dafür müsste man (ich) eine völlig neue Platine stricken. Ist kein Hexenwerk und ein paar Dinge könnte ich ja von Raphael übernehmen. Old-Papa
Horst O. schrieb: > Im Anhang ein Bild meines Lochrasters jetzt mal mit dem 240x320 2.4" > Display. Hut ab! Für ein Lochrasterprojekt eine erstaunlich kompakte Bauweise. Gruß Derri.
Marcel D. schrieb: > Für ein Lochrasterprojekt eine erstaunlich kompakte Bauweise. ... danke, ja: Man hat quasi "Multilayer", aber dafür einen ziemlichen Drahtverhau, der mit weiteren Änderungen immer unübersichtlicher wird! Gruß Horst
Barney G. schrieb: > Ich frage mich warum man sich sowas fuer einen 10.- Tester antut. Vielleicht gab es die China-Invasion zu dem Zeitpunkt noch nicht? Im Anhang ist meiner zu sehen, Baujahr 2005. Die Originalschaltung war noch mit PIC statt ATmega. Den Elektor Transistortester gab es auch als kommerzielles Gerät von der Firma Peak Atlas. Ist schon toll was durch den AVR-Port und die Weiterentwicklung aus dem 15 Jahre alten Projekt geworden ist.
Barney G. schrieb: > Ich frage mich warum man sich sowas fuer einen 10.- Tester antut. ... keiner dieser China-Clones erfüllt im Ausliefer-Zustand alles, was mit dieser Software möglich ist. Daher beginnt man mit den Modifikationen: Nachrüsten der ISP-Schnittstelle, Ergänzung eines Drehgebers, genauerer Widerstände, Spannungsregler, Spanungs-Referenzen, anderer Controller ect. Mein Lochraster-Modell enstand, um Vergleiche zum damaligen ersten Clon mit Atmega644 anzustellen. Es geht in diesem Zusammenhang sicher nicht um's Geld. Manche Leute Basteln halt gern und andere wollen nicht lange auf Lieferung aus China warten. Wieder andere haben Interesse an diesem tollen offenen Projekt und begnügen sich daher nicht mit einer gekauften Fertiglösung. Lies aufmerksam hier im Forum und Du wirst sicher noch mehr Antworten finden. Gruß Horst
Barney G. schrieb: > Ich frage mich warum man sich sowas fuer einen 10.- Tester antut. Ich frage mich, warum Du überhaupt hier mitliest. Alles, fast alles kann man vom Chinamann (oder Indermann oder Türkenmann...) immer ein paar Cent billiger kaufen als selber bauen. Wenn Du also alles billiger bekommst, dann lngweilst Du Dich hier im Forum doch nur. Old-Papa
So leute, mein Projekt mit dem 1,3"-OLED lege ich zunächst auf Eis. Vielleicht kullern mir mal passende Displays für erschwingliche Taler über den Weg. Bei Reichelt sind die mir schlicht zu teuer! Im "Weltnetz" habe ich zwar einige mit der Angabe "SSD1306" gefunden, doch die entpuppten sich dann auch nur als 1106er. Stattdessen ist mir bei der Suche ein echter Winzling über den Bildschirm gekullert, das Dingens hat was! Seht euch das Video an... https://youtu.be/J4nZ0n5suDk (Stefan Wagner) Die Platine habe ich mit anderer USB-Buchse versehen, da ich keine Lust hatte auf eine Ali-Lieferung im nächsten Frühjahr zu warten ;-) Stefan hat diese hier verwendet: https://de.aliexpress.com/item/32931657320.html Ich eine in THD vom Reichelt, Mini-USB ist auch etwas robuster als Micro-USB. Außerdem habe ich noch eine Schutzdiode am USB verbaut. Platinen sind in Produktion, wie immer ja mindestens 5 Stück.... Old-Papa
Old P. schrieb: > Platinen sind in Produktion ... ohne Anschluss 1 und 2 der MCU und 3 an Masse? Gruß Horst
Horst O. schrieb: > ... ohne Anschluss 1 und 2 der MCU und 3 an Masse? > > Gruß Horst (fast) gute Augens! Das ist Absicht. 3 ist an Masse und 1 und 2 sind laut Schaltbild unbeschaltet. So könnte man da noch irgendwas anpusseln ;-) Old-Papa
Old P. schrieb: > (fast) ... leider Belegung mit DIP-Gehäuse verwechselt, sorry. Viel Erfolg diesmal. Gruß Horst
Barney G. schrieb: > Ich frage mich warum man sich sowas fuer einen 10.- Tester antut. Na, warum wohl? Aus Spaß an der Freude :-)
Hey, naja, Lochraster, komische LCDs, das bekommt man doch beim freundlichen Chinesen in richtig gut fuer 20.- Es sollte mal jemand einen fetten AVR einsetzen und damit spielen. Da wären noch sooo viele Moeglichkeiten, wenn das Dingen mehr Ports und Speicherplatz haette. In's Blaue geschossen, fetter 1284P oder sowas. UART, Diodentest, ESR, Zaehler, Generator, PWM, ist ja alles schon da, muss man nur mal in Angriff nehmen. Dann geht sicherlich auch ein riesen Display mit Grafik, vielleicht noch Datenbank. Der Themomix 8 fuer Bastler quasi.
Old P. schrieb: > Ich frage mich, warum Du überhaupt hier mitliest. > Alles, fast alles kann man vom Chinamann (oder Indermann oder > Türkenmann...) immer ein paar Cent billiger kaufen als selber bauen. > Wenn Du also alles billiger bekommst, dann lngweilst Du Dich hier im > Forum doch nur. > > Old-Papa Hae?! Gerade Du solltest mich besser kennen.
Horst O. schrieb: > Lies aufmerksam hier im Forum und Du wirst sicher noch mehr Antworten > finden. An die eigene Nase fassen. Ich habe schon Sammelbestellungen fuer diesen Tester (Mega8) gemacht, da warst Du nicht mal angemeldet.
Barney G. schrieb: > > Hae?! > Gerade Du solltest mich besser kennen. Kann sein, doch warum rümpfst Du dann so virtuell die Nase? Klar, beim Chinamann ist manches billiger. Wobei das auch nur begrenzt stimmt. Für 20 Euro kann ich das ganze Ding auch selber zusammenhäkeln. Vorteil 1: Ich kann einiges der Hunderttausende (real wohl Millionen) BEs aus den Schachtel zum Leben erwecken. Vorteil 2: Ich pinsel die Leiterplatte nach vorhandenen BEs, Gehäuse, Display usw. Vorteil 3: Man wird nicht dümmer dabei. Nachteil: Es liegen schon einige Projekte auf Eis..... Old-Papa
Barney G. schrieb: > Ich habe schon Sammelbestellungen ... es ging nicht um Sammelbestellungen, sondern um Gründe, warum Leute was selber machen wollen. Das aufmerksame Lesen hat nichts mit dem Anmeldezeitraum oder der Anzahl von Beiträgen zu tun! Ach ja, ein weiterer Grund zum Selbermachen: Unzufriedenheit mit den Cina-Nachbauten!!!
Horst O. schrieb: > Horst O. schrieb: >> Chipsatz 1106 muss ich nochmal verifizieren > > ... wird bisher leider nicht unterstützt! Hi! Ich bin gerne bereit, Treiber für weitere Display-Controller zu schreiben (m-Firmware), wenn mir jemand die entsprechenden Displays zum Testen schickt, ein Datenblatt verfügbar ist, und der Controller nicht exotisch ist. Bitte auch an die unterschiedlichen Busse denken. Der SH1106 kann 8-Bit-Parallel in zwei Modi, 3-Wire-SPI, 4-Wire-SPI und I2C. Gruß, Markus PS: In der nächsten Firmware-Version unterstützt der ILI9341-Treiber auch 8-Bit-Parallel und Displays mit deaktiviertem erweiterten Befehlssatz (kommt bei den Arduino-Shields manchmal/öfters? vor).
madires schrieb: > Hi! > > Ich bin gerne bereit, Treiber für weitere Display-Controller zu > schreiben (m-Firmware), wenn mir jemand die entsprechenden Displays zum > Testen schickt, ein Datenblatt verfügbar ist, und der Controller nicht > exotisch ist. Schön schön.... Nur wie Kontakt aufnehmen mit einem Gast? > Bitte auch an die unterschiedlichen Busse denken. Der > SH1106 kann 8-Bit-Parallel in zwei Modi, 3-Wire-SPI, 4-Wire-SPI und I2C. Also dessen Datenblatt hast Du wohl schon? > PS: In der nächsten Firmware-Version unterstützt der ILI9341-Treiber > auch 8-Bit-Parallel und Displays mit deaktiviertem erweiterten > Befehlssatz (kommt bei den Arduino-Shields manchmal/öfters? vor). Mit diesem Chipsatz habe ich noch ein paar liegen, SPI oder I2C würden mir reichen ;-) Old-Papa
Old P. schrieb im Beitrag \#6395579: > Schön schön.... Nur wie Kontakt aufnehmen mit einem Gast? EMail-Adresse steht im README. ;) > Also dessen Datenblatt hast Du wohl schon? Ja! > Mit diesem Chipsatz habe ich noch ein paar liegen, SPI oder I2C würden > mir reichen ;-) Der ILI9341/ILI9342 kann kein I2C.
madires schrieb: > > EMail-Adresse steht im README. ;) Da muss ich mal suchen. > Der ILI9341/ILI9342 kann kein I2C. Na gut.... Old-Papa
Horst O. schrieb: > ... damit Du nicht so lange suchen musst. > > Horst Oha, vom Regen in die Traufe.... Ich darf jetzt über 1400 Dateien in 81 Verzeichnissen nach einer (oder ehrere) Mailadressen durchforsten? Nach Murphy ist es dann die letzte. Nö.... Ich hätte Ihm ja ein Display spendiert, mch ich auch, aber dann umgekehrt. Meine Mail ist halbwegs bekannt. (old-Papa ät web dot de) Old-papa Update: "steht im Readme" grenzt das natürlich ein ;-) (Mail ist raus)
Hallo Forum Neulich wollte ich nach einem Upgrade auf Windows10 Firmware kompilieren. Nach der Installation von WinAVR wurde Toolchain eingefügt. Makefile mit Programmers Notepad bearbeitet. Das Kompilieren wurde mit einer Fehlermalung "Exit code: 2" abgebrochen. Im Anhang die Ausgebe von WinAVR. Kann mir bitte einer der Software-Insider weiterhelfen ? Gruß Roland
Roland B. schrieb: > Das Kompilieren wurde mit > einer Fehlermeldung "Exit code: 2" abgebrochen. Es fehlt wahrscheinlich nur ein leeres Obj Verzeichnis in Software/trunk . Aus dem mega328_color_kit Verzeichnis heraus kann das mit "mkdir ../Obj" angelegt werden. Das leere Verzeichnis trunk/Obj habe ich inzwischen im subversion (SVN) Archiv ergänzt.
Hallo Karl-Heinz Vielen Dank für Deine Bemühungen. Die Ausgabe beim Kompilieren war schon länger - aber dann doch wieder eine Fehlermeldung. Ich befürchte, daß die avrdude die Ursache ist. Hast Du noch eine Idee oder ein anderer Teilnehmer des Forums? Gruß Roland
Roland B. schrieb: > aber dann doch wieder eine Fehlermeldung. Leider ist die Fehlermeldung nicht sehr deutlich. Weil avr-objdump der letzte protokollierte Aufruf ist,vermute ich aber, daß das Programm avr-objdump eine der Optionen (-S ???) nicht kennt. Möglicherweise ist es eine gute Idee, statt anderer avr Pakete die Arduino IDE zu installieren. Die in dieser Umgebung installierten avr Programme sind immer ziemlich aktuell (Verzeichnis c:\Arduino\Hardware\tools\bin). Die avr Programme aus der WinAVR Umgebung kann man mit den aktuelleren Programmen der Arduino Umgebung überschreiben, wenn man WinAVR verwenden will. Ich arbeite selbst fast ausschließlich mit Linux. Bei Windows10 habe ich zusätzlich das Cygwin Paket installiert, das viele Linux Kommandos auch unter Windows verfügbar macht. Das zusätzliche Cygwin Paket war für das Erstellen eines optiboot Bootloaders (Assembler-Version) unter Windows erforderlich, da die automatisierte Einstellung der AVR-Fuses einige Hilfsprogramme aus der Linux Welt voraussetzt. Da ich den Pfad der Cygwin Programme (C:\Cygwin64\bin) ziemlich vorne in der Windows PATH Variablen eingetragen habe, wird make.exe aus der Cygwin Umgebung benutzt, auch wenn ich die Eingabeaufforderung (Terminal Window) von Windows benutze. Anstelle des Windows Terminal kann man natürlich auch das spezielle Cygwin64 Terminal für Kommando Eingaben benutzen. Hier heißt das Windows Laufwerk C: aber /cygdrive/c/ , da es in der hier emulierten Linux-Welt keine Laufwerke gibt.
Roland B. schrieb: > ... oder ein anderer Teilnehmer des Forums? Hallo Roland, ... mit Win10 arbeite ich eher selten, aber irgendwann muß man ev. ja mal umsteigen? Ich habe das ausprobiert und dann auch das gleiche Fehlerbild wie Du bekommen. Meine Suche im Internet führte mich zu der Seite: http://www.dietrich-kindermann.de/softwareerstellung.html Auf dieser Seite findet man u.a. einen "WinAVR Patch für Windows 10" zu Behebung des Compiler-Problems. Die zwei Dateien "msys-1.0.dll" und "rm.exe" werden in das Verzeichnis "WinAVR-20100110\utils\bin" kopiert (vorhandene vorher umbenennen oder überschreiben), womit dann der Compiler ordentlich funktioniert. Wenn nun Dein Programmer Win10 tauglich ist (richtige Treiber), kann das ausprobieren der neuen Software für den Transistor-Tester auch unter Windows10 losgehen. Viel Erfolg damit, Horst
Guten Abend @ Karl-Heinz und Horst Vielen Dank für die Vorschläge. Bin momentan dabei, diese abzuarbeiten. Mal mit Installation nach derri, mal mit Dateiquelle Arduino. Zwischendurch immermal Fehlermeldung, daß irgendwelche Dateien, dll fehlen. Natürlich immer mit Neuinstallation von WinAVR. Jetzt ist erstmal Pause. Morgen geht es weiter. Grüsse Rolend
Hallo Forum langsam reicht es - immer wieder Fehler beim Kompilieren. WinAVR neu installiert, Ohne Änderung ein Versuch zu Kompilieren -> Fehler: 2. Dann Einfügen avrdude4WinAVR-Paket siehe WinAVR_Error 3.txt. Danach Horst's Vorschlag zum Austausch rm.exe + msys-1.0.dll -> WinAVR_Error 4.txt. Ich hatte erst einmal die toolchain nicht verändert, um so eine Fehlerquelle auszuschließen. Was könnte noch die Fehlerursache sein ? Gruss Roland
Bitte melde dich an um einen Beitrag zu schreiben. Anmeldung ist kostenlos und dauert nur eine Minute.
Bestehender Account
Schon ein Account bei Google/GoogleMail? Keine Anmeldung erforderlich!
Mit Google-Account einloggen
Mit Google-Account einloggen
Noch kein Account? Hier anmelden.



















































