Forum: Projekte & Code Transistortester mit AVR


Announcement: there is an English version of this forum on EmbDev.net. Posts you create there will be displayed on Mikrocontroller.net and EmbDev.net.
von Kluchscheißernder N. (kluchscheisser)


Lesenswert?

DerdaOben schrieb:
> Hc Zimmerer schrieb:
>> Profi schrieb:

Also Du selbst schriebst:

>>> Ist jetzt schon die Leckstrommessung mit drinnen,
>>
>> Könntest Du vielleicht aufhören, unter verschiedenen Pseudonymen nach
>> Deiner Leckstrommessung zu quengeln?  Du führst Dich auf wie ein Kind im
>> Supermarkt, das seinen Schokoriegel nicht bekommt.

Da hat er recht!

>>
>> Du hast den Source, bau's ein.

Das riet ich Dir auch schon.

>
> Vielleicht kann der ja garnicht programmieren. Schon mal daran gedacht?

Aha, Du sprichst von Dir in der dritten Person.
Du kannst also garnicht programmieren. Aber an Andere große Ansprüche 
stellen. Man könnte meinen, du könntest nur kluchscheißern, aber das ist 
mein Job, nicht Deiner, also pfusche mir bitte nicht ins Handwerk!

> Leckstrom währe wirklich nicht schlecht.

Das braucht heutzutage fast kein Mensch mehr, die Germanium-Zeit ist 
vorbei. Außerdem kann ich mir gut vorstellen, dass es Konflikte mit mit 
den anderen bereits implementierten Messverfahren geben könnte.

> Aber ob das ohne Referenz so
> einfach möglich ist, möchte ich mal bezweifeln. Dazu müssten schon
> mehrere Kalibrierwerte abgespeichert werden.

Eben, und deshalb sollte man wegen eines Features, das fast niemand 
braucht, die anderen bereits implementierten Features nicht gefährden.

Und nein, Du bekommst den Schokoriegel nicht....

MfG

von DerdaOben (Gast)


Lesenswert?

Habe nichts mit den anderem Typen zu tun. Ich kann ihm auch nur raten, 
sich selbst etwas zu basteln. Dafür ist das Projekt ja offen.

von Alexander S. (agentbsik)


Angehängte Dateien:

Lesenswert?

Das ist meine Variante des Transistortesters von Markus.
Ich hatte noch ein 20x4 LC-Display und reichlich Li.Ion Akkus aus alten 
Laptops im Keller. Daraus ist dann dieser überdimensionale Tester 
entstanden, den man auch als Ziegel verwenden könnte :).
Das Gehäuse besteht aus Leiterplattenmaterial. Die Akkuzellen 
(3s2p)(12.3V, 4.4Ah) werden einzeln überwacht.

Der Tester wird mit einem 5V Stepdown-Wandler versorgt und braucht ca 
0.8W bei eingeschaltetet Hintergrundbeleuchtung.

von Andrnet (Gast)


Lesenswert?

Alexander Sewergin
Gib mir bitte die Regelung und Firmware.

von RAIDER (Gast)


Angehängte Dateien:

Lesenswert?

The Displays with Cyrillic font don`t have Omega and µ (like uF) 
symbols. Can you enter these characters as drawn, like diode symbol?

von Markus F. (5volt) Benutzerseite


Lesenswert?

RAIDER wrote:
> The Displays with Cyrillic font don`t have Omega and µ (like uF)
> symbols. Can you enter these characters as drawn, like diode symbol?

Yes, of course this would be possible. But each drawn character needs 9 
bytes of EEPROM memory and multiple commands to send it to the LCD.
So, for all users of LCDs with the "standard" character set it would be 
a waste of EEPROM and flash memory.

von RAIDER (Gast)


Lesenswert?

Would you write two kind of firmware, one for standard character set and 
one for Cyrillic character set? If you not interested to write the 
"Cyrillic" firmware would you tell wich compiler use for programming?

von soptea (Gast)


Lesenswert?

Hello Mr Markus,
your transistor tester has a lot of fans (promeasure.ru , 
elektroda.pl,elforum.ro ).I did it myself, it works well only see a 
thrystor as a resistor ,but this is not a big trouble .
I want to ask you if you can modify/improve this project to use a three 
point measurement method for acurate "in circuit" measurement .
Let s say we check a resistor in circuit .One probe is always connected 
to chassis ground and the others two at the DUT terminals .By taking 
three measurement :
-one across DUT
-terminal 1 of DUT  to ground , the terminal 2 DUT is grounded by tester
-from terminal 2 of DUT  to the ground whith terminal 1 grounded by 
tester
Now we have an system of algebric ecuations with 3 unknowns ,the one of 
the result is the value of DUT .
One more thing,maybe the testing voltage should be kept low , let s say 
0.3 v ,and maybe use of variable voltage to test capacitors and coils .
Regards,
Radu

von Markus F. (5volt) Benutzerseite


Lesenswert?

RAIDER wrote:
> Would you write two kind of firmware, one for standard character set and
> one for Cyrillic character set?
Yes, I wrote a version which generates the characters not implemented in 
the cyrillic character set as custom characters.

=>All:

And because it became a real chaos with the different versions 
(languages, software UART, ...), I created a download page where it is 
possible to select the desired settings, and then download a ZIP archive 
containing only the selected files:

http://frickelpower.bplaced.net/ctest/

I didn't test it for all combinations of the settings, but I hope it 
will work!

soptea wrote:
> One more thing,maybe the testing voltage should be kept low , let s say
> 0.3 v ,and maybe use of variable voltage to test capacitors and coils .
This isn't that simple, because the ADCs will get a poor resolution: The 
minimum ADC reference voltage ist about 1.1V; and only the range between 
0 and 0.3V would be used.
So, the resolution is just about 8 bits.
Also, the test voltage of 0.3V must be created (for example) by voltage 
dividers. For adjustable test voltage, 3 DACs (digital to analog 
converters) would be necessary.
Of course this is possible. But I don't think in-circuit-testing of 
passive components (resistors, capacitors and inductors) is very useful, 
because these components mostly show visible damage when they're broken.
In-circuit-testing of semiconductors would be more useful, but this 
tends to give false results due to the circuitry around the part being 
tested.

von Salvatore M. (Firma: Privat) (salva)


Lesenswert?

Hallo Zusammen!!


Ich habe der Transistortester Gebaut, ohne autom. abschaltung,
und ich habe nur ein Display vom Displaytech 16x2,der nicht ganz, oder 
uberhaupt nicht Kompatibel ist mit der HD44780! wenn ich das gerät 
Einschalten schaltet nur die obere reihe aber nur lauter vierheck,kein 
ziffer
oder nummer, ich weis nicht ob ich der richtige display finde, aber ich 
erstmal sage danke an der autor für diese projekt, dann bitte ich ihm um 
eine version der firmware oder schaltplan der kompatibel ist mit der 
display vom displaytech.
Danke nochmals in Voraus.


mfg

Salva

von .x. (Gast)


Lesenswert?

Für ca. 2,79 Euro würde ich mich nicht trauen, jemand zu fragen, ob er 
sich die Arbeit macht, den Source Code zu ändern.
e.b.a.y Artikel Nr.: 160488401029

von Stefan B. (stefan) Benutzerseite


Lesenswert?

Monteleone Salvatore schrieb:

> Ich habe der Transistortester Gebaut, ohne autom. abschaltung,
> und ich habe nur ein Display vom Displaytech 16x2,der nicht ganz, oder
> uberhaupt nicht Kompatibel ist mit der HD44780!

Sicher?

> wenn ich das gerät
> Einschalten schaltet nur die obere reihe aber nur lauter vierheck,kein
> ziffer oder nummer

Du kannst mal testen, ob ein Reset des AVR die Initialisierung des 
Displays verbessert. Dazu nicht die Spannung entfernen, sondern GND kurz 
mit dem Resetpin (Pin 1) des Atmega8 verbinden.

von Salvatore M. (Firma: Privat) (salva)


Lesenswert?

Hi Stefan.


Danke für deine hilfe,Ich habe probiert aber passiert trotzdem nicht!



Gruß Salva

von Stefan B. (stefan) Benutzerseite


Lesenswert?

Du kannst dann warten bis ein anderer User genau dieses Display 
erfolgreich verwendet. Wenn du es eiliger hast: Mache einen Vergleich 
der Datenblätter der beiden Displays (dein Display und das Display aus 
dem Projekt). Wenn du dann angegeben kannst, was zu ändern ist, ändere 
ich das.

von Salvatore M. (Firma: Privat) (salva)


Lesenswert?

Hi Stefan!

Die anschlusse sind mehr oder weniger gleich ich glaube das hat mit der 
prozessor zu tun mein display hat der kontroller ST7066U-0A-B und driver 
ST7065C,Vielleicht hat auch mit der initialisierung zu tun und die reset 
zeit.


Gruß.

von Stefan B. (stefan) Benutzerseite


Lesenswert?

Kannst du ein Datenblatt des Controllers ST7066U-0A-B auftreiben? Das 
braucht man, wenn man die Initialisierung und Ansteuerung 
umprogrammieren will.

von .x. (Gast)


Lesenswert?


von .x. (Gast)


Lesenswert?


von Stefan B. (stefan) Benutzerseite


Angehängte Dateien:

Lesenswert?

@ Mods

.x. macht die ganze Pädagogik kaputt!

@ Salvatore

Im Anhang ist ein LCD Test mit geänderter Initialisierung. Die 
Änderungen sind:

Eine etwas längere Wartezeit zu Beginn lcd_init()
5ms Wartezeiten zwischen den Schritten der Initialisierung
Zweimal Function Set
zusätzlich Display Clear

Wenn du magst, teste das mit deinem Display. Mein HD4470 arbeitet auch 
mit dieser geänderten Routine.

von Salvatore M. (Firma: Privat) (salva)


Lesenswert?

Stefan  Danke  aber wo soll ich diese hex dateien laden in der AVR?

von gibts alles im Baumarkt (Gast)


Lesenswert?

Hallo Salvatore,
am Besten, Du fährst ganz schnell zum Prak.. Baumarkt, da gibts heute 
noch 20%.
Da kaufst Du einen Diamantbohrer 2mm, Silicon 20ml und schwarzen 
Acryllack (Spraydose mit 450ml).
Mit dem Diamantbohrer bohrst Du ein Loch in den AVR zwischen Pin4 und 
Pin17 genau mittig.
Da stopftst Du die hex Datei rein.
Mit Silicon dichtest Du das Loch dann ab.
Anschließend sprühst Du den schwarzen Acryllack darüber, damit kein 
Sonnenlicht an die Hex Datei kommt (UV Strahlen könnten die Hex Datei 
beschädigen).
Das sollte dann funktionieren - und wenn nicht - gibst Du alles Montag 
beim Baumarkt an der Info zurück und läßt Dir das Geld wiedergeben.

von Salvatore M. (Firma: Privat) (salva)


Lesenswert?

@ gast

wirklich!? das aber ich habe nicht gewusst!
Dann muss ich ausprobieren!.. sowiel ich weiss die routine für ein lcd 
initialisierung kann mann auch in der main dateien integrieren. Und weil 
Stefan hat mir die dateien separat gegeben hat, (Funktioniert trotzdem 
nicht). Wusste ich nicht was er damit meint.. Danke für den tip, die 
farbe muss nicht schwarz sein oder? kann man auch weiss oder blau 
nehmen?

von Calogero D. (Firma: swissgrd.va) (cdg)


Lesenswert?

Salvatore M. schrieb:
> Danke für den tip, die
> farbe muss nicht schwarz sein oder? kann man auch weiss oder blau
> nehmen?

Hallo Salvatore,
Du solltest schon die Vorschläge beachten die Dir
für den Transistortester und LC-Meter gemacht wurden,
ansonsten bleibt nur

"schwarz" für den Beitrag "Transistortester"
und
"mitternachtsblau" für "LC-METER/LC-Messgerät ATmega8 Assembler"

grün oder weiß geht zur Zeit überhaupt nicht,
die Bauvorschläge (mit LCD natürlich) kommt erst noch.

Du hast zwei Baustellen (s.o.),
beide mit dem Problem "Display geht nicht".

Warum kaufst/nimmst Du nicht ein passendes Display ?


Calogero

von Salvatore M. (Firma: Privat) (salva)


Lesenswert?

Calogero, Danke für dein tip, inzwischen hat sich erledigt ich habe die 
LCD
was mir die autor x. s.o. empfohlen hat aus ebay bestellt, ich bin neu 
am herumbasteln mit avr (glaube habt hier schon verstanden) bis jetzt 
habe meine sache mit PIC erledigt aber will jetzt auch mit atmel 
probieren,selber codieren kann ich NOCH nicht viel und wenn dann nur in 
c nich in asm obwohl die letzte ist die kurzeste weg zum 
maschinensprache.



Gruß Salva

von Josef S. (Gast)


Lesenswert?

Hallo
bei Verwendung eines ATMEGA88/48 muß der Sapannungsteiler zun Anschluß 
ADC5 geändert werden (R11, R12 bzw. R13)! Die interne Ref- Spannung 
beträgt dort 1,1V.
Auch beim ATMEGA8 liegt die Spannung an ADC5 bei 9V Versorgungsspannung 
schon sehr knapp an 2,5V. Bei 10,2V Eingangsspannung wird auch hier die 
Eingangsspannung zum ADC-Pin überschritten!
Danach muß auch die Software für Batterie schwach bzw. leer angepasst 
werden.

Gruß Josef

von Dietmar G. (malcom)


Lesenswert?

Hallo Markus Frejek,
dein Projekt ist klasse.
Ich finde es ist ein absolutes "MUSS HABEN".
Aufgebaut und funktioniert.
Sag wo die Spenden hin gehen sollen.
Wenn man sich überlegt, das Fa. Reichelt pro Gerät 45 € verlangt...
Vielen Dank für deine Leistung

Gruß Malcom

von Walter J. (oberallgeier)


Lesenswert?

Markus, das hübsche Werkzeug ist bei mir seit über einem Jahr 
störungsfrei in Betrieb - und mittlerweile unabkömmlich. Nochmal danke.

Frage: Gibt es für eagle irgendwo (wo?) das Symbol für den HD44xx aus 
dem Schaltplan vom 16.03.2009 ?

Ich habe mein Teilchen aufgebohrt auf nen m168 - und da gibts 
mittlerweile auch einen I2C-Stecker - und der Logger soll dazu kommen - 
und da wollte ich gerne eine saubere Dokumentation . . .

Danke im Voraus.

von RAIDER (Gast)


Lesenswert?

Markus Frejek schrieb:
> RAIDER wrote:
>> Would you write two kind of firmware, one for standard character set and
>> one for Cyrillic character set?
> Yes, I wrote a version which generates the characters not implemented in
> the cyrillic character set as custom characters.

I tested the firmware for LCD with Cyrillic character set, but the 
custom characters Omega and µ are depicted as black symbol on LCD. I use 
several types of displays, every time the same black symbol.

von Stefan B. (stefan) Benutzerseite


Lesenswert?

RAIDER schrieb:

> I tested the firmware for LCD with Cyrillic character set, but the
> custom characters Omega and µ are depicted as black symbol on LCD. I use
> several types of displays, every time the same black symbol.

Did you forget to program the EPROM?

Without EPROM programming the empty EPROM is filled with 0xFF and when 
the firmware reads this as bitmask for the custom characters it will 
result in a black square on the LCD.

von RAIDER (Gast)


Lesenswert?

Stefan B. schrieb:
> RAIDER schrieb:
>
>> I tested the firmware for LCD with Cyrillic character set, but the
>> custom characters Omega and µ are depicted as black symbol on LCD. I use
>> several types of displays, every time the same black symbol.
>
> Did you forget to program the EPROM?
>
> Without EPROM programming the empty EPROM is filled with 0xFF and when
> the firmware reads this as bitmask for the custom characters it will
> result in a black square on the LCD.

Of course not. With an empty EEPROM there is nothing on the display. All 
texts are in EPPROM memory. There is a problem only with Omega and μ 
symbols, this characters are in Flash memory.

von Stefan B. (stefan) Benutzerseite


Lesenswert?

How is the definition of LCD_CHAR_OMEGA and LCD_CHAR_U in lcd-routines.h 
of your firmware? Are these numbers suitable for your LCDs with Cyrillic 
character set (Datasheets)?

von RAIDER (Gast)


Lesenswert?

The Cyrillic LCD displays don`t have charters Omega and µ. Thats why 
they need to be drawn by firmware. I use firmware for Cyrillic LCD from 
http://frickelpower.bplaced.net/ctest/ but only the symbols Omega and µ 
are black square

von Stefan B. (stefan) Benutzerseite


Lesenswert?

The firmware from http://frickelpower.bplaced.net/ctest/ may be broken.

I tried to get Firmware, schematics and Sourcecode with options Atmega8, 
Language English and Cyrillic LCD

But the first line in main.c is //#define LCD_CYRILLIC anfd there is a 
#define GERMAN in line 35...

Try understand the sourcecode, remove the // and compile again.

von RAIDER (Gast)


Lesenswert?

I used only compiled firmware. I understand the source code, but I don`t 
now which compiler to use for compile it. I asked Markus Frejek, but he 
didn`t told me.

von Alexander S. (esko) Benutzerseite


Lesenswert?

RAIDER schrieb:
> but I don`t now which compiler to use for compile it.
It is GCC.

von Stefan B. (stefan) Benutzerseite


Lesenswert?

I'll compile the source for you. And i can test the result with Atmega8 
and non-cyrillic LCD, Omega and µ in regular charset.

But you should provide the configuration.

Which microcontroller do you have?

[ ] Atmega8
[ ] Atmega48
[ ] Atmega88
[ ] Atmega168

which resistor values do you use?

[ ] default, 680 and 470k resistors
[ ] other:
    R_L_VAL = __
    R_H_VAL = __

Which language do you want?

[ ] GERMAN = deutsch
[ ] ENGLISH = englisch
[ ] POLISH = polnisch
[ ] CZECH = tschechisch
[ ] SLOVAK = slowakisch

Which LCD do you use?

[ ] non-cyrillic LCD, Omega and µ in regular charset
[X] cyrillic LCD, Omega and µ custom chars

Are the default calibration values for the capacity measurement OK?

[ ] yes
[ ] no, compile with:
    H_CAPACITY_FACTOR = __
    L_CAPACITY_FACTOR = __

von RAIDER (Gast)


Lesenswert?

Stefan B. schrieb:
> I'll compile the source for you. And i can test the result with Atmega8
> and non-cyrillic LCD, Omega and µ in regular charset.
>
> But you should provide the configuration.
>
> Which microcontroller do you have?

 [X] Atmega8
 [ ] Atmega48
 [ ] Atmega88
 [ ] Atmega168

 which resistor values do you use?

 [X] default, 680 and 470k resistors
 [ ] other:
     R_L_VAL = __
     R_H_VAL = __

 Which language do you want?

 [ ] GERMAN = deutsch
 [X] ENGLISH = englisch
 [ ] POLISH = polnisch
 [ ] CZECH = tschechisch
 [ ] SLOVAK = slowakisch

 Which LCD do you use?

 [ ] non-cyrillic LCD, Omega and µ in regular charset
 [X] cyrillic LCD, Omega and µ custom chars

 Are the default calibration values for the capacity measurement OK?

 [X] yes
 [ ] no, compile with:
     H_CAPACITY_FACTOR = __
     L_CAPACITY_FACTOR = __

Thank you very much!!!

von RAIDER (Gast)


Lesenswert?

Can it be used WinAVR (GNU GCC compiler for C and C++, software 
development tools for the Atmel AVR series of RISC microprocessors 
hosted on the Windows platform) for compile the firmware?

von Markus F. (5volt) Benutzerseite


Lesenswert?

Stefan B. wrote:
> The firmware from http://frickelpower.bplaced.net/ctest/ may be broken.

> I tried to get Firmware, schematics and Sourcecode with options Atmega8,
> Language English and Cyrillic LCD

The downloaded sourcecode isn't affected my the language settings; only 
the downloaded hex and eep files are changed.
I'll fix this soon!

@ RAIDER:
I use Atmel AVR Studio and WinAVR for compiling.

von billi b (Gast)


Lesenswert?

Könnten diejenigen, die Layouts beigesteuert haben, diese bitte in den 
Artikel einpflegen?
http://www.mikrocontroller.net/articles/AVR-Transistortester#Hardware
Ich suche was für SMD

von Alex H. (hoal) Benutzerseite


Lesenswert?

billi b schrieb:
> Könnten diejenigen, die Layouts beigesteuert haben, diese bitte in den
> Artikel einpflegen?
> http://www.mikrocontroller.net/articles/AVR-Transistortester#Hardware
> Ich suche was für SMD

Ist schon seit einigen Monaten drin:
http://svn.coremelt.net/avr/semiconductor_tester/board_mgr/

von Stefan B. (stefan) Benutzerseite


Angehängte Dateien:

Lesenswert?

@ RAIDER

This is the eep and hex file for m8, english and cyrillic lcd. But i 
have not much hope that this file solves your problem. Because Markus 
has already produced firmware with the same setting (see reply above). 
And when i tested this firmware with my regular non-cyrillic LCD i could 
only see black boxes with Omega and µ custom defined characters too.

von RAIDER (Gast)


Angehängte Dateien:

Lesenswert?

I succeed to build and translate in Bulgarian. In Firmware are no black 
boxes with Omega and µ custom defined characters. They are that need to 
be. Thanks a lot for help from Stefan B.

von Michael G. (linuxgeek) Benutzerseite


Lesenswert?

Ich hab grad mal das Teil neu geflasht und festgestellt dass Slovakisch 
als Standardsprache ausgewaehlt war. Hab das nun auf Englisch geaendert 
und die Spracheinstellung in das Makefile verlagert.

von Michael G. (linuxgeek) Benutzerseite


Lesenswert?

Ich hab grad mal das Teil neu geflasht und festgestellt dass Slovakisch 
als Standardsprache ausgewaehlt war. Hab das nun auf Englisch geaendert 
und die Spracheinstellung in das Makefile verlagert.
1
# available languages are: LANG_ENGLISH, LANG_GERMAN, LANG_POLISH, LANG_CZECH, LANG_SLOWAK
2
UI_LANGUAGE = LANG_ENGLISH

Alles in allem wirklich ein super Projekt!
Wer noch weitere Layouts fuer das Repo beisteuern will soll sie mir 
bitte zukommen lassen, z.B. per linuxgeek -at- freenet dot de.

Greets,
Michael

von Theo K. (dg0om)


Lesenswert?

Hallo, erst mal Gratulation zu dem gelungenen Projekt. Ich hab das Teil 
gestern abend mal schnell auf einen Testboard zusammengebaut und gleich 
einige Messungen gemacht. Funktioniert alles auf den ersten Blick. Zu 
der Referenzspannung an ADC5 hab ich verschiedene Schaltbilder gesehen. 
Einmal 9V-> 3,3k-> (10k || Z-D.5,1V )-> GND und ein weiteres 9V-> 10k -> 
3,3k-> GND. Was ist richtig, wie hoch und wie stabil sollte die 
Referenzspannung sein? Ist es nicht besser, sie aus der geregelten 5Volt 
zu bilden oder muß sie größer 5V sein?

von Hubert G. (hubertg)


Lesenswert?

An ADC5 ist keine Referenzspannung, hier wird die Batteriespannung 
gemessen und je nach Wert Batterie schwach oder Batterie leer angezeigt.

von Theo K. (dg0om)


Lesenswert?

HubertG, Danke für die schnelle Antwort. Ich will das Gerät nur in der 
Werkstatt am Steckernetzteil benutzen. Da ist die Funktion eigentlich 
überflüssig.
Muß mir mal überlegen, wie ich die Meßfunktion für andere Zwecke nutzen 
kann z.B. verschiedene Batteriearten mit umschaltbaren Spannungsteiler 
prüfen.

von Hubert G. (hubertg)


Lesenswert?

Dazu müsstest du aber dann auch die SW umschreiben, die Batteriespannung 
wird gleich am Anfang abgefragt.

von Theo K. (dg0om)


Lesenswert?

Ja, das ist richtig.Hab mal wieder nicht zu Ende gedacht.Der Aufwand 
lohnt nicht, ein Multimeter hab ich ja auch. Und es soll ja auch ein 
Transistor-Tester bleiben.

von radhoo (Gast)


Angehängte Dateien:

Lesenswert?

my implementation. works great, thanks!

my construction details are here: http://www.pocketmagic.net/?p=1599

von Markus F. (5volt) Benutzerseite


Lesenswert?

Now I updated dte download site:

http://frickelpower.bplaced.net/ctest

I put all the often used configuration stuff (language, LCD mode, 
software UART mode) in an new file called "config.h".
This file is automatically adapted to the selected values on the 
download page (for example, if you choose English as display language, 
the define in the config file is also changed to english.

And I made a mistake last time with the eep files for the cyrillic LCD.
I fixed this, and I think now also the Omega and µ sign should work with 
LCDs with cyrillic charset.

von hans (Gast)


Lesenswert?

Würde dieser Transistortester auch mit dem ATmega328 Funktionieren?

von Markus F. (5volt) Benutzerseite


Lesenswert?

@ hans:
Im Prinzip sollte das gehen. Nur die Referenzwerte für die 
Kapazitätsmessung stimmen dann nicht; und der Spannungsteiler für die 
Batteriespannungs-Messung passt auch nicht.
Der Mega328 ist kompatibel mit den kleineren Typen Mega48/88/168.
Für den Mega88 oder Mega168 gibt's auf meiner Download-Site aber auch 
noch keine Firmware zum Runterladen (muss ich endlich mal erstellen, 
wenn ich mal ein paar Mega88 oder Mega168 zur Hand habe)...

von Thomas G. (tgfuellner) Benutzerseite


Angehängte Dateien:

Lesenswert?

Hallo Leute,

ich finde den Tester wirklich sehr brauchbar und nutze ihn regelmäßig.

Wie kontaktiert Ihr SOT23 Bauteile?
Bei mir klappt, der in den Bildern gezeigte Aufbau, ganz gut.

von Bogdan M. (bogdan_m)


Lesenswert?

Hi to all,
I have read all the thread, but my tester still doesn't work. I am using 
different LCD type: DEM16216 SGH/V and getting only black boxes in one 
or two rows. Anny idea? (I am not EE so please don't tell me abouth some 
compillers...) My knowledge is limited, I can burn at8 with lpt (stk200) 
and solder.
Regards,

von Herbert K. (avr-herbi)


Lesenswert?

@Thomas Gfüllner
Super Idee !
Frohe Weihnachten und einen Guten Rutsch ins Neue Jahr

von Stefan B. (stefan) Benutzerseite


Lesenswert?

Bogdan M. schrieb:

> Hi to all,
> I have read all the thread, but my tester still doesn't work. I am using
> different LCD type: DEM16216 SGH/V and getting only black boxes in one
> or two rows. Anny idea? (I am not EE so please don't tell me abouth some
> compillers...) My knowledge is limited, I can burn at8 with lpt (stk200)
> and solder.
> Regards,

Bogdan, do you have at least a datasheet of your LCD or a link to a 
datasheet?

One row of black boxes on 16x2 LCD indicates usually a wrong software 
initialization and/or wrong timing during software initialization. 
Without knowledge of programming this kind of problems can be very hard 
to solve. Last time i saw this error there was a combination of bug in 
the delay functions in avr-libc 1.7.0 (check library version!) and a too 
weak power supply for tester plus LCD backlight (try without 
backlight!).

Two rows of black boxes on 16x2 LCD indicate mostly a wrong contrast 
voltage setting (contrast too dark/strong).

von Bogdan M. (bogdan_m)


Lesenswert?

Hi Stefan B.!

> Bogdan, do you have at least a datasheet of your LCD or a link to a
> datasheet?
Yes, here is link. 
http://www.datasheetcatalog.com/datasheets_pdf/D/E/M/1/DEM16216SYH-LY.shtml
I don' think that is much differences between last characters because 
all uses same driver.
> One row of black boxes on 16x2 LCD indicates usually a wrong software
> initialization and/or wrong timing during software initialization.
> Without knowledge of programming this kind of problems can be very hard
> to solve.
I don't have a clue about programming, sorry....
> Last time i saw this error there was a combination of bug in
> the delay functions in avr-libc 1.7.0 (check library version!) and a too
> weak power supply for tester plus LCD backlight (try without
> backlight!).
LCD is without back light,

> Two rows of black boxes on 16x2 LCD indicate mostly a wrong contrast
> voltage setting (contrast too dark/strong).
I have added a poti for contrast regulation, seems that something is 
working while tasting the knob both rows become brighter, then upper 
goes darker.
Nothing is displayed in any contrast setting.
Anny help...

von Stefan B. (stefan) Benutzerseite


Lesenswert?

>> the delay functions in avr-libc 1.7.0 (check library version!)

Any news about your C toolchain? You can attach the zipped version of 
your AVR Transistortester firmware too (including the HEX and EEP 
files!).

von Bogdan M. (bogdan_m)


Lesenswert?

Stefan B. schrieb:
>>> the delay functions in avr-libc 1.7.0 (check library version!)
I am burning with PonyProg, where can I find this "avr-libc" ?
I have just download zip file from link a few posts up & programmed hex 
& eep files. PonyProg returns "o.k." for both...
I have also trying few different hex & eep files but no success...
Fuse I have "as is" no change...

von Stefan B. (stefan) Benutzerseite


Lesenswert?

Bogdan M. schrieb:

> I have just download zip file from link a few posts up & programmed hex
> & eep files. PonyProg returns "o.k." for both...
> I have also trying few different hex & eep files but no success...

Which one in detail? Maybe i can check these files and you don't have to 
look for avr-libc.

> Fuse I have "as is" no change...

That's OK.

von usuru (Gast)


Angehängte Dateien:

Lesenswert?

> Wie kontaktiert Ihr SOT23 Bauteile?
> Bei mir klappt, der in den Bildern gezeigte Aufbau, ganz gut.

Ich habe so etwas ähnliches. Das zangenähnliche Teil nennt sich 
Leimzwinge, gibt es im Baumarkt.

von usuru (Gast)


Angehängte Dateien:

Lesenswert?

Huch, da ist ein falsches Bild dabei ...

von Bogdan M. (bogdan_m)


Lesenswert?

Stefan B. schrieb:
>
> Which one in detail? Maybe i can check these files and you don't have to
> look for avr-libc.
I have download from: http://frickelpower.bplaced.net/ctest/
States:
* ATMega8 (recommended)
* Display: English
* Compiled firmware
* Schematics
* not inverted, for connecting to level shifter (such as MAX232) oder 
TTL   level UART
* For LCD with standard character set (containing µ und Omega symbol)

Is this o.k.?

von Jörg W. (dl8dtl) (Moderator) Benutzerseite


Lesenswert?

usuru schrieb:
> Huch, da ist ein falsches Bild dabei ...

Hab' das andere gelöscht.

von Stefan B. (stefan) Benutzerseite


Lesenswert?

Bogdan M. schrieb:

> I have download from: http://frickelpower.bplaced.net/ctest/
> States:
> * ATMega8 (recommended)
> * Display: English
> * Compiled firmware
> * Schematics
> * not inverted, for connecting to level shifter (such as MAX232) oder
> TTL   level UART
> * For LCD with standard character set (containing µ und Omega symbol)
>
> Is this o.k.?

This firmware is OK. I just tested it on my hardware. No problems.

Now it's rather difficult because you have to do an error search on your 
hardware. Some ideas:

Check with levelshifter (MAX232) and PC whether the hardware/firmware is 
working but the LCD is not.

If it's "only a problem with the LCD", try another one (other 
controller, other brand).

If it's a problem with the tester not working at all, inspect the 
hardware, do measurements (over all current consumption, voltage at 
strategic points...), show your hardware (photos, scans...).

von Bogdan M. (bogdan_m)


Lesenswert?

> Check with levelshifter (MAX232) and PC whether the hardware/firmware is
> working but the LCD is not.
with that I don't know, I don't have such equipment sorry...

> If it's "only a problem with the LCD", try another one (other
> controller, other brand).
I have tested with same type only with back light using for another 
instrument, same result...

> If it's a problem with the tester not working at all, inspect the
> hardware, do measurements (over all current consumption, voltage at
> strategic points...), show your hardware (photos, scans...).
I have made some minor mistake on board (don't think it was lethal for 
at8) , so now I must buy another processor and burned.
I have made test instrument from this page and works fine (same LCD, 
same AT8, same way of programming with PoyProg & STK200)
http://elfly.pl/multimetr/multimetr_en_DIP.htm

von Bogdan M. (bogdan_m)


Lesenswert?

I have found error, somehow was solder bridge much thinner than human 
hair. During inspection under big lens I have solve this.
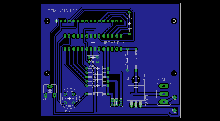
Manny thanks for help and tips. Now it works with LCD DEM 16216 super.
I am really pleased.
Regards, Bogdan

von Bogdan M. (bogdan_m)


Angehängte Dateien:

Lesenswert?

and here is my layout from Eagle.
Now I must just find suitable box...

von Michael D. (mike0815)


Lesenswert?

Bogdan M. schrieb:
> and here is my layout from Eagle.
> Now I must just find suitable box...

Hi Bogdan,
this Layout is very nice!
For a siutable box I would use a transparent Plexiglas, it should be 
looks nice, I think!
Is it Possible to set your Eagl-File in here?

Greetings

von Bogdan M. (bogdan_m)


Angehängte Dateien:

Lesenswert?

> Is it Possible to set your Eagl-File in here?
>
I don't think that is possible ... I will try

von Bogdan M. (bogdan_m)


Angehängte Dateien:

Lesenswert?

Bogdan M. schrieb:
>> Is it Possible to set your Eagl-File in here?

looks that goes...
here is pdf file for those who will make this board and will need exact 
position of the holes, lcd window ...

von Michael D. (mike0815)



Lesenswert?

Hallo erstmal...

soeben habe ich den Transistortester fertig gestellt.
An dieser Stelle möchte ich ein dickes Lob an die Entwickler 
aussprechen!

Hatte mich dann doch für das Layout von Armin_Diehl entschieden, mußte 
es allerdings etwas modifizieren(Display).
Statt dem Brückengleichrichter habe ich die 1N4148 verwendet.
Das Display ist ein Displaytech 162C, (16x2) Controller KS0070B mit 
Backlight!
Die Firmware ist die
---TransistorTestNew.hex---
EEPROM
---TransistorTestNew_German.eep---
für den Mega8

> Autor: Salvatore M. (Firma: Privat) (salva)
> Datum: 25.10.2010 18:10

> Hallo Zusammen!!

> Ich habe der Transistortester Gebaut, ohne autom. abschaltung,
> und ich habe nur ein Display vom Displaytech 16x2,der nicht ganz, oder
> uberhaupt nicht Kompatibel ist mit der HD44780! wenn ich das gerät
> Einschalten schaltet nur die obere reihe aber nur lauter vierheck,kein
> ziffer...

Da muß der Fehler wohl woanders liegen, denn bei mir hat das Display auf 
anhieb funktioniert!
Der Kontrast kommt erst bis kurz vor Anschlag des Potis, evtl. müsste 
der 4K7 gegen einen 3K3 (R8 zu VCC) getauscht werden, ich teste das mal 
bei Gelegenheit.
Die Displaybeleuchtung ist sehr dunkel, für den Batteriebetrieb ist das 
ok.
Ansonsten müsste der 100R (R11) für den Netzstrom gebrückt werden.

Frage: Welchen Bereich deckt die Kapazitätsmessung ab? (Kann sein, das 
ich da was überlesen habe!)
Interessand wäre ab dem Picofarad-Bereich?!?

Anbei mal ein paar Fotos

Gruß, Michael

von Markus F. (5volt) Benutzerseite


Lesenswert?

Michael D. schrieb:
> Frage: Welchen Bereich deckt die Kapazitätsmessung ab? (Kann sein, das
> ich da was überlesen habe!)
Steht eigentlich in dem Artikel: Ca. 200pF...7000µF; aber ab 4000µF 
wird's recht ungenau (ich habe aber nicht herausgefunden warum das so 
ist).

von Günter N. (checkit)


Lesenswert?

Hallo, habe mir den Tester auch mal zusammen gebaut. Es läuft auch alles 
soweit. Nur mir ist im Kapazitätsbereich eine sehr hohe differenz von 
bis zu 50% aufgefallen. Bei einen 1nF Kondensator zeigt er mir 1,57nF 
und bei einem 100nF C sind es es immer noch 137nF. Größere Cs (Elkos) 
habe ich zur Zeit nicht zur Verfügung. Geht das nur mir so?
Habe meiner Lochrasterplatine auch einen ISP gegönnt. Kann das damit 
zusammen hängen?

Gruß
Günter

von Hubert G. (hubertg)


Lesenswert?

Ich habe einen ATmega8A in Verwendung, da gehören diese Zeilen 
angepasst.
1
//  unsigned int H_CAPACITY_FACTOR EEMEM = 394;     //  Standardwerte für M8
2
//  unsigned int L_CAPACITY_FACTOR EEMEM = 283;     //  Standardwerte für M8
3
    unsigned int H_CAPACITY_FACTOR EEMEM = 250;     //  Standardwerte für M8A
4
    unsigned int L_CAPACITY_FACTOR EEMEM = 162;     //  Standardwerte für M8A

von Günter N. (checkit)


Lesenswert?

Einen ATmega8A habe ich nicht im Einsatz.

von Stefan B. (stefan) Benutzerseite


Lesenswert?

Die Abweichungen werden von Markus mit Fertigungstoleranzen des AVR 
erkärt. Und dafür ist bereits eine Anpassung im Sourcecode vorgesehen.

Mein Transistortester (Atmega8, auch mit ISP Stiftleiste) hatte 
ebenfalls zu hohe Messwerte im Bereich niedriger Kapazitäten. Hier der 
Ausschnitt bei mir mit meiner Änderung für die Kondensatormessung:

1
/*  
2
  Faktoren für die Kapazitätsmessung bei Kondensatoren
3
  Diese Faktoren hängen von Fertigungstoleranzen des AVR ab 
4
  und müssen somit ggf. angepasst werden.
5
6
  H_CAPACITY_FACTOR ist für die Messung mit 470k-Widerstand 
7
                    (geringe Kapazität)
8
9
  L_CAPACITY_FACTOR ist für die Messung mit 680-Ohm-Widerstand 
10
                    (hohe Kapazität)
11
12
  Der gesamte Messbereich ist ca. 0,2nF bis 1000µF.
13
*/
14
#define H_CAPACITY_FACTOR 185 // war 394 im Original
15
#define L_CAPACITY_FACTOR 283

Auf die (heftigen) 185 statt 394 für meinen Aufbau (Lochraster) bin ich 
nach einer kleinen Messreihe gekommen. Messung (Ladezeit) zu hoch, dann 
Konstante (Skalierfaktor Ladezeit nach Kapazität) verkleinern usw..

Dabei habe ich ein paar Kondensatoren aus dem niedrigen Bereich genommen 
und zuerst für jeden Wert den korrigierten Wert berechnet

Für dein Beispiel:
1
Soll 100nF, Ist 137nF:
2
100/x = 137/394 => x = 288
3
Neuer H_CAPACITY_FACTOR 288
4
5
Soll 1nF, Ist 1,57nF:
6
1/x = 1,57/394  => x = 251
7
Neuer H_CAPACITY_FACTOR 251

Leider kein linearer Zusammenhang (X gleich), d.h. also für einen Wert 
entscheiden oder eine Art Mittelwert nehmen.

Ich habe mehr als zwei Messungen gemacht mit den typ. Kondensatoren aus 
dem "niedrigen" Bereich, die ich so verbaue, und den Mittelwert für den 
neuen H_CAPACITY_FACTOR berechnet. Bei anderen Bauteilen mit 
Gatekapazitäten habe ich noch nicht nachgesehen.

ADD: Ich habe anscheinend eine andere Source als Hubert. Egal, das 
Prinzip für die Korrektur bleibt gleich.

von Hubert G. (hubertg)


Angehängte Dateien:

Lesenswert?

Das ist der Source von der letzten Ausgabe, der Wert ist hier im EEPROM 
gespeichert. So wie auch die verschiedenen Sprachen.
Sollte aber, wie du schon geschrieben, im Prinzip egal sein.
Ich habe mir übrigens eine Mini-Version gemacht, 100x60x25mm.
Die hat sich schon auf einigen Flohmärkten bewährt.

von ... (Gast)


Lesenswert?

@hubert: wo hast du diese buchsenleiste für das displaykabel her?

von Günter N. (checkit)


Lesenswert?

Vielen Dank Stefan für Deine ausführliche Beschreibung.

Ich werde dann mal ein paar Messungen und die dazu gehörigen 
Berechnungen starten um dann meinen eigenen Mittelwert für 
"H_CAPACITY_FACTOR" zu bekommen.

Günter

von Hubert G. (hubertg)


Lesenswert?

Display und Buchse für das Folienkabel gibt es bei www.neuhold.at

von Hubert G. (hubertg)


Lesenswert?

Falscher Link, es ist http://www.neuhold-elektronik.at
N0037

von Günter N. (checkit)


Angehängte Dateien:

Lesenswert?

So mein Komponententester ist fertig und läuft sehr gut. Darum möchte 
ich mich an dieser Stelle auch bei den Entwicklern des Gerätes bedanken.

Der Tip von Stefan mit dem Referenzwert für die Kapazitätsmessung hat 
der genauigkeit des Gerätes sehr gut getan.

Dank der kleinen Größe von 125x70x30mm ist es universell Einsetzbar.

Günter

von Michael D. (mike0815)


Lesenswert?

Hallo an Alle und ein schönes neues Jahr wünsche ich!

Meine Begeisterung für den Transistortester steigt von Tag zu Tag!

Habe so einige Messungen mit Kondensatoren u. Widerständen durchgeführt, 
die Genauigkeit ist enorm!
Kondensatoren konnte ich bis 10000µF u. Widerstände bis 10Megaohm 
messen.
Nach unten habe ich Widerstände bis 1 Ohm locker Messen können(Vergleich 
mit Multimeter).

Zur Spannungsversorgung muß ich sagen, ist der Siebelko vor dem Regler 
eindeutig zu klein dimensioniert (100µF)! Ich habe Diesen gegen einen 
470µF ersetzt. Am Ausgang des Reglers wurde noch ein 220µF Elko ergänzt, 
jetzt läuft das Ganze um einiges stabiler, denn wenn die 
Displaybeleuchtung zugesschaltet wird, werden die Messungen ungenau.
Zu beobachten war das mit der Spannungsmessung am Ausg. des Reglers ab 
4,9V !!! Kurzum, sobald minimale Spannungsschwankungen nach dem Regler 
auftreten, wird's ziehmlich ungenau.

Zur Software:
In diesem Link:---  http://frickelpower.bplaced.net/ctest/ ---gibts nur 
kaputte Archive bei der Zusammenstellung, oder ist das nur bei mir so?

Gibt es eine aktuelle FW bzw. wo wird sie aktualisiert, bei den vielen 
Links blickt man fast nicht mehr durch...


Gruß Michael

von Holger P. (Gast)


Angehängte Dateien:

Lesenswert?

Frohes neues Jahr.

Auch ich habe mir das ganze mal angeschaut und nachgebaut. Spitze
Projekt, weiter so.

Meine Version ist 80mmx45mm groß und beidseitig bestück aber nur
einseitig geroutet. Komme sogar ohne Brücken aus.

Habe mich nach dem Schaltplan in der Projektbeschreibung gehalten und
lediglich die Hintergrundbeleutung mit eingebunden. Über ein 220Ohm geht
das mit dem Pollin-Display für 6.95 echt klasse. Auch der Kontrast ist
total OK mit den Vorgabe aus dem original Schaltplan.

Mit der Software hatte ich meine Probleme und zum erfolg führte dan die
Version aus dem SVN Archiv.

Die Software in der Projektbeschreibung unter Firmware inkl. Schaltplan
und Sourcecode wollte nicht, warum auch immer.

Wer nimmt sollte auch geben :-) Deswegen hier der Schaltplan in Eagle
wie auch das Layput.

Danke an den Entwickler.

Ach ja eine kleine Frage habe ich doch noch auf den Lippen. Wie kann ich 
die Kondesatormessung genauer bekommen die schwimmt noch ein wenig :-)

von Alexander B. (chasm)


Lesenswert?

Hi,

die Schaltung legt eine Spannung auf PC5/AD5.
Momentan verstehe ich nicht wo der Port im Programm verwendet wird. Kann 
mir jemand auf die Sprünge helfen?

von Holger P. (Gast)


Lesenswert?

Alexander B. schrieb:
> Hi,
>
> die Schaltung legt eine Spannung auf PC5/AD5.
> Momentan verstehe ich nicht wo der Port im Programm verwendet wird. Kann
> mir jemand auf die Sprünge helfen?

Für die Eingangsspannung. Schau mal genau. Damit wird die Batterie 
kontrolliert und dessen Status auf dem Display angezeigt. Fast leer bzw. 
leer

von Thomas Kiss (Gast)


Lesenswert?

Haufen Threads...sehr schönes Projekt, nun ich möchte es auch nachbauen. 
Welche Version ist aktuell für Atmega8 ? ( Hex File , weil ich nur 
Bascom benutze )..

Danke !!!

von Theo K. (dg0om)


Lesenswert?

Hallo, der Link zum Artikel, sehr lesenswert, ist
http://www.mikrocontroller.net/articles/AVR-Transistortester

Dort findest du auch den Quellcode und die Hex-Dateien.
Ich musste für den von mir benutzten ATMega8L8 im Quellcode jedoch 
folgende Änderung für die Kapazitätsmessung durchführen.

/*  Faktoren für die Kapatitätsmessung bei Kondensatoren
  Diese Faktoren hängen von Fertigungstoleranzen des AVR ab und müssen 
somit ggf. angepasst werden
  H_CAPACITY_FACTOR ist für die Messung mit 470k-Widerstand (geringe 
Kapazität)
  L_CAPACITY_FACTOR ist für die Messung mit 680-Ohm-Widerstand (hohe 
Kapazität)
  Der gesamte Messbereich ist ca. 0,2nF bis 1000µF.
*/
#define H_CAPACITY_FACTOR 394 <-- Hierfür den Atmega8L8 251 eingesetzt
#define L_CAPACITY_FACTOR 283

Ist auch im Thread von Stefan am 02.01.2011 schön beschrieben. Bei einem 
ATMega8-16PU, den ich auf dem Programmierboard benutze, war die 
C-Messung mit dem H_CAPACITY_FACTOR 394 jedoch in Ordnung.

Das solltest du bei der Benutzung der Hex-Files im Auge behalten.

von Alexander B. (chasm)


Lesenswert?

Holger P. schrieb:
> Alexander B. schrieb:
>> Hi,
>>
>> die Schaltung legt eine Spannung auf PC5/AD5.
>> Momentan verstehe ich nicht wo der Port im Programm verwendet wird. Kann
>> mir jemand auf die Sprünge helfen?
>
> Für die Eingangsspannung. Schau mal genau. Damit wird die Batterie
> kontrolliert und dessen Status auf dem Display angezeigt. Fast leer bzw.
> leer

Danke, manchmal sieht man den Wald vor lauter Bäumen nicht.

von Vlad T. (vlad_tepesch)


Lesenswert?

mal was anderes: fehlen dem 7805 in der Schaltung nicht ein paar Elkos?

von Michael D. (mike0815)


Lesenswert?

Hi,

Vlad Tepesch schrieb:
> mal was anderes: fehlen dem 7805 in der Schaltung nicht ein paar Elkos?

Ich habe am Eingang vom 7805 statt dem 100µF (ist wohl etwas undersized, 
wie ich finde), einen 470µF gesetzt und am Ausgang einen 100µF.
Ergänzt habe ich auch jeweils am Ein-u. Ausgang 100nF Kerkos, die 
sollten schon sein, jetzt läuftz das Ganze um Einiges stabiler, denn 
eine klleine Spannungsschwankung und die Messungen sind nicht mehr 
genau, habe ich festgestellt!
An der Display-Spanungsversorgung sowie an der LED-Beleuchtung, habe ich 
auch noch mal 100 nanos verbaut, kann auf keinen Fall schaden.

Ich habe die aktuelle Firmware aufgespielt, jetzt kommt ständig ein 
Timeout! Kann das an den Fusebits liegen oder ist das ein Bug?

Gruß Michael

von Michael D. (mike0815)


Angehängte Dateien:

Lesenswert?

hmm, kein Bug!
Die Fehlerquelle waren die Fusebits!
Habe das gerade mal mit dem Gaul überprüft: BODLEVEL u. BODEN waren 
aktiviert, jetzt funzt alles wie es soll!
Anbei mal 2 Shots, falls noch Jemand vor dem "Timeout!" -Problem stehen 
sollte...
1. Shot: Falsche Fusebits Einstellung.
2. Shot: Richtige Fusebits Einstellung.

Gruß Michael

EDIT: Schade das man den Atmega8 nicht 'Onboard' programmieren kann, 
jedes mal diese Aushebelei...

von Stefan B. (stefan) Benutzerseite


Lesenswert?

> EDIT: Schade das man den Atmega8 nicht 'Onboard' programmieren kann,
> jedes mal diese Aushebelei...

Kannst du nicht? Ich habe mir einen ISP Header montiert und kann in 
system programmieren. Soweit ich feststellen konnte, funktioniert mein 
ISP Programmer (STK200) trotz der Bauteile an den ISP-Leitungen.

von Michael D. (mike0815)


Lesenswert?

Hi Stefan,

Nein, habe den Header nachträglich montiert, die Leitungen direkt an 
PIN1 (Reset) u. 17(MOSI), 18(MISO), 19(SCK), da hängen ja die 
Widerstände dran, irgendwie lässt sich der Programmer da nicht mit ein 
(USB-ISP)!
Der SDK200, ist das nicht ein Paralleler?

Gruß Michael

von Happy (Gast)


Lesenswert?

Tolles Teil dieser Transistortester. Hab mir jetzt auch einen nachgebaut 
und seit ich ihn habe brauche ich ihn. :)

Eine Frage am Rande:
Hat schon jemand versucht/oder sich Gedanken gemacht, den Tester um ein 
Lc-Meter zu erweitern? Dann wäre es die ultimative eierlegende 
Wollmilchsau.

von Paul W. (paramac)


Lesenswert?

Ein verspätetes gutes neues Jahr allerseits!

Per Zufall bin ich vor Wochen auf diesen Thread gestoßen und war sofort 
begeistert. Vor allem die vielen positiven Rückmeldungen machten mich 
glauben, der Tester wäre leicht nach zu bauen.
Inzwischen habe ich meinen dritten Tester aufgebaut; der erste auf einer 
gekauften Platine von IT-WNS Shop, der zweite auf einem Breadboard und 
der letzte nun auf einer selbst geätzten Plaine (Vorlage Markus F.).

Alle drei funktionieren insofern, als ich die gemessenen Werte über UART 
im Terminalfenster angezeigt bekomme.

Ich schaffe es aber nicht, die Anzeige auf das LCD zu bekommen, wobei 
ich schon vier verschiedene Typen verwendet habe: TC1602A, TC1602E, 
TC1604A sowie ein kompatibles MiniLCD aus China. Alle Anzeigen zeigen 
nur eine Reihe Klötzchen (Egal wie ich die Kontrastspannung verstelle, 
etc).
Da die Werte korrrekt im Terminal gezeigt werden, gehe ich mal von einer 
richtigen Beschaltung aus.

Nachdem ich den kompletten Thread gelesen habe (Und alles ausprobiert 
was es an Hilfen für ähnliche Probleme gab), bin ich nun am Ende meines 
Lateins.

Wer kann mir noch weiter helfen? Jeder Tipp wird dankbar angenommen...

Gruß
Paul

von Hubert G. (hubertg)


Lesenswert?

Wenn die "Klötzchen" da sind, wird es wohl nicht initialisiert.
Liegt R/W auf GND.
Verzögerungszeiten beim init vergrößern.

von Vlad T. (vlad_tepesch)


Lesenswert?

Eine Frage zu Differenzen im Artikel und im SVN:

der Spanungsteiler zur Messung der Batteriespannung ist im Artikel 
anders rum.
Was ist denn richtig?

Artikel:
10k an VCC, 3k3 an GND

SVN
3k3 an VCC, 10k an GND mit 5V Z-Diode

Oder ist die SW an die anderen Messwerte angepasst?

von Theo K. (dg0om)


Lesenswert?

Guten Abend, 10k an Batterie Plus 9V und 3,3k an Masse ist richtig. 
Kannst es mal an einen regelbaren Netzteil testen. Die Z-Diode soll den 
AD schützen.

von Vlad T. (vlad_tepesch)


Lesenswert?

Theo K. schrieb:
> Guten Abend, 10k an Batterie Plus 9V und 3,3k an Masse ist richtig.
> Kannst es mal an einen regelbaren Netzteil testen. Die Z-Diode soll den
> AD schützen.

dann sind die eingecheckten Schaltpläne aber falsch.



das heißt auch, dass der AVR nur 1/4 der Batteriespannung sieht.


umgedreht mit 3/4 und der Z-Diode wär aber auch irgendwie logisch, da er 
da weniger als 5V sieht, wenn die Eingangspannung unter 6,7V fällt.


Beides ist verwendbar, benötigt nur jeweils unterschiedliche 
Schwellenwerte für die Batterie-Warnung.

von Vlad T. (vlad_tepesch)


Lesenswert?

Also ich komm noch nicht klar mit der Batteriespannungsmessung

ich hab im Code geschaut.
Dort wird mit der internen Referenz gemessen.
Der Vergleichswert ist

als Kommentar steht beim Schwellwert aber 7.6V
den 10:3.3 Spanungsteiler aus dem Artikel angenommen ergibt sich am 
Abgriff bei 7.6V aber etwas anderes:



Das heißt irgend etwas bei Schaltplänen, Code oder Kommentaren passt 
nicht zusammen.

Auf jeden Fall scheinen die Widerstände der eingecheckten Schaltpläne 
falsch zu sein. mit 3.3:10 passen die Werte überhaupt nicht.

kann dazu noch mal jemand eine Klarstellung posten.



Anmerkungen zum Code:
Ist ja ganz schönes Durcheinander ;)
- fertig berechnete Konstanten mitten im Code
- duplizierte Codeteile
- zweckentfremdete globale Variablen (hfe[0])
- lcd-bibliothek präfix nicht konsequent benutzt (Line1, Line2, 
SetCursor)

Trotzdem:
Super Projekt! Vielen Dank

von Stefan B. (stefan) Benutzerseite


Lesenswert?

Vlad Tepesch schrieb:

> Auf jeden Fall scheinen die Widerstände der eingecheckten Schaltpläne
> falsch zu sein. mit 3.3:10 passen die Werte überhaupt nicht.

Ich benutze die Spannungsüberwachung nicht, weil ich keine Batterie 
verwende.

War die Schaltung mal für R2 2K7 statt 3K3 vorgesehen? Das würde zu dem 
ADC Schwellwert passen.

Zum Batterie-Spannungsteiler siehe auch 
Beitrag "Re: Transistortester mit AVR"

von Josef S. (Gast)


Lesenswert?

Hallo,
habe bereits am 1.11.2010 einen Kometar zur Spannungsüberwachung 
geschrieben. Hat keiner gelesen.
Ich verwende einen ATMEGA88 und habe den Spannungsteiler geändert, damit 
auch bei externer Spannungsversorgung bis 12V die Versorgungsspannung 
gemessen werden kann.
Gruß Josef

von Michael D. (mike0815)


Lesenswert?

Hallo Josef,

das mit der externen Spannungsüberwachung finde ich eine gute Idee!
Ich selber hatte mal Spannungsschwankungen weil sich eine 
Gleichrichterdiode verabschiedet hatte, den Fehler muß man erstmal 
finden.
Mit der Überwachung hätte ich viel Zeit gespart.
Willst du deine Änderungen preis geben? Muß da noch was im Code geändert 
werden?
Mit der Source habe ich irgendwie Probleme mit dem Kompilieren im 
AVR-Studio, jedes mal, wenn ich auf das Kompilierbutton drücke, kommen 
Fehlermeldungen und es werden im Ordner "DEFAULT", keine HEX u. EEP 
gebildet, was stimmt da nicht?

Gruß Michael

von Vlad T. (vlad_tepesch)


Lesenswert?

Michael D. schrieb:
> Willst du deine Änderungen preis geben? Muß da noch was im Code geändert
> werden?

eigentlich nur die schwellenwerte.

nicht im Studeo kompileren.
einfach in dem Verzeichnis make aufrufen.

vielleicht wäre es am besten, wenn man die beiden Widerstandswerte auch 
ins eeprom schreibt und den AVR selbst ausrechnen lässt?
da kann man auch gleich noch die unterschiedlichen Referenzspannungen 
berücksichtigen

von Josef S. (Gast)


Angehängte Dateien:

Lesenswert?

Hallo Michael,
Hex- Dateien werden in AVRStudio mit WINAVR erst nach fehlerfreier 
Kompilierung erzeugt.
Bei mir wird vor jeder Messung die Spannung angezeigt. Dazu habe ich ein 
paar Zeilen Code eingefügt und die Werte für die Spannungsüberwachung 
geändert.
Siehe Code im Anhang
Gruß Josef

von Michael D. (mike0815)


Lesenswert?

na toll,

@Vlad tepesch
> nicht im Studeo kompileren.
> einfach in dem Verzeichnis make aufrufen.

Jetzt bin ich überfordert, denn Programmieren kann ich garnicht, 
vorgebene Zeilen einfügen, dürfte nicht das Problem sein. Die 
Wiederstandswerde zu editieren wäre auch kein Ding.
Wenn ich die "transistortestnew.aps" aus dem FW-Ordner aufrufe, müsste 
das doch mit dem Kompilierknopp kompiliert werden, oder?
Die "aps" ist doch eine Projektdatei, bei anderen Projektdateien 
funktioniert das doch auch, z.B. beim LC-Meter, da klappt das wunderbar!

@Josef
> Hex- Dateien werden in AVRStudio mit WINAVR erst nach fehlerfreier
> Kompilierung erzeugt.

Eben, wo kommen in dem originalen Projekt denn die vielen Fehler her?

Ich habe mal in deinen Code geschaut, ist also eine generelle 
Spannungsüberwachung eingefügt!?! Finde ich äusserst praktisch und würde 
das gerne mal testen, dazu bräuchte ich aber eine Fehlerfreie "aps" !
Wäre es möglich, diese mal zu posten bzw. mit dem kompletten Code, damit 
ich wenigstens eine Basis habe. Vielleicht steht der Eine oder Andere 
genauso da wie ich?!?

Gruß Michael

von Vlad T. (vlad_tepesch)


Angehängte Dateien:

Lesenswert?

hab ganz übersehen, das da eine APS drin war


Ich hab die mal in Ordnung gebracht (Anhang):
suart.s und suart.h ins Projekt geschmissen
-DLANG_GERMAN als Compileroption hinzugefügt

Allerdings hab ich den Code aus dem SVN ausgecheckt, keine Ahnung ob 
sich die Projektstruktur zwischendurch geändert hat.

von Michael D. (mike0815)


Angehängte Dateien:

Lesenswert?

Wie g... ist das denn?
Hab's gleich mal getestet, Kompilieren ohne Fehlermeldung, ich bin 
begeistert, vielen Dank für das File!!!

Die Widerstandswerte werden ja in der main.c editiert, sehe ich das 
richtig? Gibt es noch etwas zu beachten? Muß "unsigned" in "define" 
geändert werden, oder kann das so bleiben?
Ich weiß, ich nerve...

Gruß Michael

von Josef S. (Gast)


Lesenswert?

Hallo Michael,
da .aps Dateien den kompletten Katalogzweig z.B. D:\Eigene 
Dateien\Projekte\WinAVR enthält kann diese Datei nicht so kopiert 
werden.
Anleitung für Übernahme eines Projektes mit AVR Studio:
1. Projekt neu erzeugen mit Eingabe des Projektnamen und Prozessor
   es ensteht eine Projekt.c Datei
2. mit der rechten Maustaste unter 'Source File' diese umbenennen auf 
main.c
3. entwerder durch copy-paste die Originaldatei übernehmen oder
   AVR Studio beenden und main.c ersetzen durch die echte main.c Datei
3. weitere .c und .h Dateien in Katalog hinkopieren
4. mit der rechten Maustaste unter 'Source File' weitere existierende .c 
Dateien einfügen
5. unter Project/Configuration options die Quarzfrequenz eingeben
danach sollte kompilieren möglich sein
Gruß Josef

von Vlad T. (vlad_tepesch)


Lesenswert?

Michael D. schrieb:
> Die Widerstandswerte werden ja in der main.c editiert, sehe ich das
> richtig?
Jain - das sind die Widerstandswerte für die TRansistormessungen.

Die Werte für die Batterieüberwachung stehen schon fertig umgerechnet im 
Code.

Das ist mehrfach unschön.
1. haben die Beiden Zielplatformen unterschiedliche Referenzspannungen
2. ist es ein wenig rechnerrei auf die passenden Widerstände zu kommen.
3. passen die Kommentare nicht zu den Werten

hier ist der Test der Batteriespannung.
1
  //Versorgungsspannung messen
2
  ReadADC(5 | (1<<REFS1));  //Dummy-Readout
3
  hfe[0] = ReadADC(5 | (1<<REFS1));   //mit interner Referenz
4
  if (hfe[0] < 650) {      //Vcc < 7,6V; Warnung anzeigen
5
    lcd_eep_string(Bat);    //Anzeige: "Batterie"
6
    if(hfe[0] < 600) {          //Vcc <7,15V; zuverlässiger Betrieb nicht mehr möglich
7
      lcd_eep_string(BatEmpty);    //Batterie leer!
8
      _delay_ms(1000);
9
      PORTD = 0;  //abschalten
10
      return 0;
11
    }
12
    lcd_eep_string(BatWeak);    //Batterie schwach
13
    Line2();
14
  }



Mir ist noch ein Fehler aufgefallen:

in readADC wird mit die Referenzspannungen geändert.
Laut Datenblatt ist die nächste Messung nicht verwendbar.
es müsste also eine Dummy-Messung eingeschoben werden.

Negative Auswirkungen hat das Momentan auf die 
Batteriespannungsmessungen und die erste Messung Pinmessung, wo jeweils 
ein undefinierter Wert zu 1/20 in das Ergebnis eingeht.

von Michael D. (mike0815)


Lesenswert?

Hallo Josef,
ich habe die "aps" von Vlad, durch die Originale vom 13.01.2011 ersetzt 
und das Kompilieren funktioniert, kann ich die hex u. eep, jetzt 
garnicht verwenden??? Immerhin bleiben die Fehlermeldungen aus!
Trotzdem danke für die ausführliche Anleitung, ist sehr hilfreich, finde 
ich ganz klasse von Euch!
...was ich da für eine Zeit im I-Net verbracht habe...man nutzt ja 
erstmal die Suchfunktion.

Gruß Michael

EDIT: Ich habe 0,1% Widerstände bestellt und werde das Teil nochmal 
nachbauen.
Allerdings mit der Spannungsüberwachung, mal schauen, ob da noch was 
rauszuholen ist, ich werde dann mal berichten

von Michael D. (mike0815)


Lesenswert?

Oha, jetzt haben wir hier parallel gepostet!

@Vlad
Ich meinte ja erstmal die Widerstandswerte für die Transistormessung!

Als nächste Frage wäre gewesen, welche Widerstände du für die 
Spannungsüberwachung eingesetzt hast, besser wäre vielleicht ein Auszug 
aus dem Schaltplan?!?

Gruß Michael

EDIT: Ich hab's gerade gesehen. Spannungsteiler:
1k5 und 10k für den Atmega 8
und für den Atmega88 600R und 10k, korrekt?

von Josef S. (Gast)


Lesenswert?

Hallo Michael,
Widerstände für Spannungsüberwachung korrekt, wers ganz genau haben will 
muß ausmessem und den 1,5k / 600 Ohm widerstand durch Paralellschalten 
mit einem zweiten Widerstand abgleichen.
Gruß Josef

von Michael D. (mike0815)


Lesenswert?

Hallo Josef,

oder man nimmt gleich 1% Tolleranz. Apropos Genauigkeit, könnte es etwas 
bringen, wenn man den AVR mit 1 MHz extern taktet?
Ich habe mal gehört, das der interne Takt nicht so genau sein soll?!?

Gruß Michael

von Josef S. (Gast)


Lesenswert?

Hallo Michael,
die Anzeige mit meinen Widerständen ist nicht sehr genau, also Anzeige 
mit Voltmeter vergleichen.
Gruß Josef

von Michael D. (mike0815)


Lesenswert?

Hallo Josef,
ich nehme mal, das du die Spannungüberwachung meinst?!?
Ich meinte die allgemeinen Messbereiche des Transistortesters, ob das 
mit einer externen Quarz-oder Oszillatortaktung etwas bringen würde, die 
Genauigkeit des Gerätes zu erhöhen!
Wenn ja, würde ich das im nächsten Layout mit einbauen.

Gruß Michael

von Vlad T. (vlad_tepesch)


Lesenswert?

leute macht euch nicht so einen Aufwand.
Das Teil ist als Schätzeisen gedacht, um ein paar Bauteile aus der 
Bastelkiste grob zu bestimmen.
zum beispiel, ob es jetzt ein Transistor ist, wie die Pins liegen und 
welche Stromverstärkung er grob hat, um zu wissen, ob er als digitaler 
Schalter zu gebrauchen ist.
Diesen Zweck erfüllt es super, vor allem für dieses 
Preis-Leistungsverhältnis.
Als präzises Messgerät taugt es nicht und ist es nicht gedacht, da 
helfen auch die besten 0.1% Widerstände nicht.

von Michael D. (mike0815)



Lesenswert?

Hallo Vlad,

> Als präzises Messgerät taugt es nicht und ist es nicht gedacht, da
> helfen auch die besten 0.1% Widerstände nicht.

Magst ja Recht haben, aber warum nicht testen, ob da noch was geht!?

Ich habe das Teil ständig im Einsatz, vorallem um endlich mal die 
SMD-Brocken zu prüfen.
Das Problem ist, die Teile zu messen ohne das sie abhauen,wenn man sie 
anfasst.
Da habe ich mir mal was überlegt und eine kleine Platine mit Anschlüssen 
dafür geätzt. Die Pltine ist gerade mal 25 x 35mm.
Zugegeben, das Layout könnte durchaus etwas schicker sein, aber naja, 
vielleicht kommen noch ein paar Ideen?!?

Der Vorteil dieses Adapters ist, das er frei in der Luft hängt, man kann 
die SMD's quasi auch von unten dingfest machen.
Um die Kupferbahnen etwas zu erhöhen, habe ich diese etwas "wulstiger" 
verzinnt, sonst gibt's nur teilweise Kontakt, zuviel ist auch nicht gut, 
da rutschen die Teile weg!
Man Fixiere das Teil auf das dafür vorgesehene Pad mit der Pinzette, 
dann zieht man einen Latexhandschuh an und drückt den Transistor mit dem 
Daumen "oben" und dem Zeigefinger "unten", leicht an.
Jetzt hat man noch eine Hand für den "Reset" frei, ohne einen Haufen 
Messstrippen verwenden zu müssen.

Anbei mal ein paar Fotos

Gruß michael

von Peter11 (Gast)


Lesenswert?

Hallo,
ich hab da mal ne Frage:
Wie ist den der schwarze Bestückungsdruck auf die große Platine 
gekommen?
Die Platine ist ja wohl nicht durch einen Drucker geschoben worden oder?
Viele Grüße Peter

von Wolfgang S. (wsm)


Lesenswert?

Hallo,

hab auch ne Frage:

Ich habe den Tester nachbegaut und schlechte Messwerte bei 
Kondensatoren.

Welche Bauteiltoleranzen bei Atmegas  sind dafür verantwortlich?

Lohnt sich der Austausch des Atmega8?

W.

von Wolfgang S. (wsm)


Lesenswert?

Bei mir kommt eine Meldung, dass ein Skript die Ausführung dieser Seite 
verlangsamt.

Wie lässt sich das vermeiden ?

W.

von Michael D. (mike0815)


Lesenswert?

Peter11 schrieb im Beitrag:
> Hallo,
> ich hab da mal ne Frage:
> Wie ist den der schwarze Bestückungsdruck auf die große Platine
> gekommen?
> Die Platine ist ja wohl nicht durch einen Drucker geschoben worden oder?
> Viele Grüße Peter

Hallo Peter,

Die Platine habe ich bestimmt nicht in den Drucker geschoben, das wär' 
ja mal was...
Nein, es ist ein Spiegeldruck in Schwarz auf ganz glatten, dünnen 
Papier(Katalogseite auf normales Druckerpapier geklebt)dann mit Platine 
durch einen modifizierten Laminator mehrmals gejagt(ca. 200-220 Grad), 
in Seifenlauge eingeweicht, leicht abgerubbelt, Klarlack drauf und schon 
braucht man keinen Plan mehr zum bestücken!
Die Anleitung dafür, gibt es hier im Forum: Rubrik "Platinen"

Hallo Wolfgang,
zu deiner Frage:
>  Welche Bauteiltoleranzen bei Atmegas  sind dafür verantwortlich?

Welche Widerstände verwendest du (Toleranz)? Die Widerstände sollten 
fast identische Werte aufweisen, ich habe da "Einige" vorher 
durchgemessen, damit das einigemaßen hinhaut! Ansonsten 1% Toleranz wäre 
vielleicht zu empfehlen.
Ich habe einige Mega8 getestet und konnte keinen gravierenden 
Unterschied feststellen, meine Erfahrung!

Zu dem Skript: Ich habe das auch manchmal, dann wieder nicht, keine 
Ahnung, was da vor sich geht?!?

Hat denn noch Jemand eine Idee, wie man den SMD-Adapter für den TTester 
verbessern könnte?

Gruß Michael

von Peter11 (Gast)


Lesenswert?

Hallo Michael,
Danke für die Antwort.

Hallo  Wolfgang + Michael,
das mit dem Script habe ich noch nie gesehen und ich lese (zu) häufig.
Ich benutze einen (alten) Firefox/3.5.7.

Viele Grüße Peter

von Michael D. (mike0815)


Lesenswert?

Hallo Peter,
ich habe zufälligerweise festgestellt, daß das Problem mit dem Skript 
nur dann auftritt, wenn du nicht eingeloggt bist!

@Vlad,

Ich habe  mal deinen Code für die Spannungsüberwachung eingefügt und die 
Widerstände vertauscht, also 10k zum Regler und 1k5 parallel zur 
Zehnerdiode.
Zum Abgleichen bin ich deinem Vorschlag gefolgt und habe so lange mit 
einem Präzisionspodi und einem Multimeter abgeglichen, bis die 
Spannungsmessung auf 2 Stellen nach dem Komma fast genau hinkommt.
Den Wert, den ich für den 1k5 ermittelt habe, war 1464 Ohm.
Einen Widerstand mit exakt diesem Wert, habe ich tatsächlich in der 
Kiste gefunden!
Da kann man mal sehen, wie die Spannung primär(vor dem Regler) 
zusammenbricht, wenn die Displaybeleuchtung einegeschaltet 
ist(Displaytec 162)!
Allerdings kann man die originale Software für diese Bestückung nicht 
verwenden! Es kommt sofort "Batterie leer" und danach ein "Timeout"

Gruß Michael

von Vlad T. (vlad_tepesch)


Lesenswert?

Michael D. schrieb:
> @Vlad,
Ich steh grad ein wenig auf dem Schlauch

>
> Ich habe  mal deinen Code für die Spannungsüberwachung eingefügt
meinen Code?
ICh hatte doch gar keinen gepostet, nur ein Zitat aus dem Quellcode
> und die
> Widerstände vertauscht, also 10k zum Regler und 1k5 parallel zur
> Zehnerdiode.
so steht es ja im Artikel (nur gibts da die Zenerdiode gar nicht)

> Zum Abgleichen bin ich deinem Vorschlag gefolgt und habe so lange mit
> einem Präzisionspodi und einem Multimeter abgeglichen, bis die
> Spannungsmessung auf 2 Stellen nach dem Komma fast genau hinkommt.
Das habe definiv nicht vorgeschlagen

von Michael D. (mike0815)


Lesenswert?

...hast recht, habe gerade noch mal nachgeschaut, das war der Josef!

Beitrag "Re: Transistortester mit AVR"

> ICh hatte doch gar keinen gepostet, nur ein Zitat aus dem Quellcode

...stimmt auch:
> "die Kommentare passen nicht zu den Werten"


Vielleicht sollte der Josef das mal berichtigen?!?

Was ein ein Durcheinander,

Gruß Michael

von Theo K. (dg0om)


Angehängte Dateien:

Lesenswert?

Leute, macht euch nicht verrückt. Das ist ein Tester und kein 
Präzisionsmessgerät. Am Steckernetzteil betrieben wird die 
Unterspannungswarnung sowieso nie benötigt. Ich hab mir zwei Geräte 
aufgebaut, einmal für Netzbetrieb mit Steckernetzteil und einer 
LCD-Anzeige mit Hintergrundbeleuchtung für den Werkstattbereich. Die 
Ein/Aus Logik hab ich hier weggelassen. Der Vorteil ist, mit 
eingesteckten Prüfling und Betätigung des Tasters bleiben die Werte im 
Display solange gespeichert bis eine neue Messung gestartet wird. Auch 
wenn der Prüfling danach entfernt wird bleiben die Werte bis zum 
Ausschalten in der Anzeige.
Ein zweites Gerät für unterwegs hab ich mit 9V-Block und der originalen 
Schaltung in ein Handgehäuse mit den kleinen Pollin-Display aufgebaut.

von Juppi J. (juppiii)


Lesenswert?

Michael D. schrieb:
> Hallo Peter,
>
> ich habe zufälligerweise festgestellt, daß das Problem mit dem Skript
>
> nur dann auftritt, wenn du nicht eingeloggt bist!


Bei mir tritt es auch dann auf!

von Hubert G. (hubertg)


Angehängte Dateien:

Lesenswert?

@Theo K.
Genau so ist es. Ich habe auch zwei Geräte, eines für die Werkstatt und 
eines für Unterwegs, macht sich auf Flohmärkten sehr gut wenn man so ein 
Super-Sonderangebot gleich mal Testen kann.
Das zweite Gerät ist jeweils ein Tester für Grundwellenquarze, 
Quarzoszillatoren und Uhrenquarze.

von skymann (Gast)


Lesenswert?

Hallo Leute!

Ich habe ein Problem mit der Programmierung von Atmega.
Ich benutze einen ISP-Programmer, aber ich kann leider nicht EEProm 
programmieren.
Der PC schreibt mir die ganze Zeit "Leaving Programming mode..FAILDE.
Kann mir werd herlfen?

Danke!
skymann

von Vlad T. (vlad_tepesch)


Lesenswert?

je nach dem wo du wohnst kannst du zum programmieren des Megas 
vorbeikommen, oder dir gegen Erstattung der Versandkosten und Preis 
einen programmierten zuschicken lassen.

Edit:
wenn du das Problem an der Wurzel lösen willst, dann mach einen neuen 
Thread auf und beschreib dein System (Programmer, Programmier-SW, Os, 
genauen Ablauf, Aussgabe) etwas genauer.

von Markus F. (5volt) Benutzerseite


Lesenswert?

Michael D. schrieb:
> Hat denn noch Jemand eine Idee, wie man den SMD-Adapter für den TTester
> verbessern könnte?
Vielleicht irgendwelche Federn als Kontakte verwenden; dann wäre eben 
die Kontaktsicherheit besser und man müsste die Bauteile nicht so fest 
andrücken.
Geeignete Federkontakte sollten sich in Steckverbindern (z.B. PCI-Slots) 
finden. Probiert habe ich das aber noch nicht...

Und zu dem "Skript-Problem": Bei mir (mit Firefox 3.6.13) tritt das 
nicht auf.

von Michael D. (mike0815)



Lesenswert?

Hi Markus,

> Vielleicht irgendwelche Federn als Kontakte verwenden; dann wäre eben
> die Kontaktsicherheit besser und man müsste die Bauteile nicht so fest
> andrücken.
> Geeignete Federkontakte sollten sich in Steckverbindern (z.B. PCI-Slots)
> finden. Probiert habe ich das aber noch nicht...

Wie stellst du dir das denn vor? Die SMD-Popel auf kleine Federkontakte 
zu fixieren könnte etwas schwierig werden, weil die ja gerne abhauen 
wollen?!?

Ich habe am WE noch 2 kleine Adapter geätzt(nur für Widerst. u. 
Kondensatoren), nur diesmal habe ich  Silberleitlack auf die Kontakte 
gepinselt.
Den Tester ist auf einer 8mm Plexiplatte befestigt. Unter der Platine 
habe ich in das Plexi ein 3mm Gewinde gebohrt.
Man kann jetzt die verschiedenen Adpter aufstecken und mit nur einer 
Schraube und einer 6mm Aluhülse Dingfest machen.
Das Aufsetzen der SMD's gestaltet sich dadurch etwas einfacher u. der 
Kontakt ist auch besser. Die Teile drücke ich mit einem leicht gewölbten 
CD-Schreiber (Kappe) auf, klappt bisher ganz gut und man hat immer noch 
eine Hand für das Restten frei!
Ich hänge mal ein paar Bildchen an...

Gruß Michael

von skymann (Gast)


Lesenswert?

Vlad Tepesch schrieb:
> je nach dem wo du wohnst kannst du zum programmieren des Megas.....

Hallo vielen Dank für dein Angebot, aber dieses Wochende habe ich das 
Problem gelöst.
Das Problem lag zwischen der Tastatur und dem Sessel :)

von Helmut R. (Gast)


Lesenswert?

Hallo Leute,
ich hab bei R.. 10 Atmega8-16PU mit der Seriennummer 1045 gekauft.
ich hab 5 Stück programmiert, Fuses richtig gesetzt und keiner geht in 
meiner erprobten Schaltung.
Ein Atmega8-16PU mit der Serie 0842G aus meinem Lagerbestand 
funktionierte auf Anhieb.
Wenn ich die neuen Atmegas mit Spielereichen füttere, Lauflicht, LCD 
Ansteuerung usw. kann ich keine Fehler feststellen.

Hat jemand bereits Erfahrung mit der Serie? Softwareanpassung?

Gruß Helmut

von Michael D. (mike0815)


Lesenswert?

Hallo Helmut,
ich hatte da auch mal ein Problem, das egal wo ich die zu messenden 
Bauteile reingesteckt habe, hat der Tester nur 2 Ports erkannt und zwar
(TP) 1 und 3. Auch die Messungen waren da für die Füsse!
Nach einem Tausch desselben Typs (Atmega8-16PU Serie 0931G), war wieder 
alles ok.
Jetzt dachte ich, daß der Atmega8 defekte Ports hat, komischerweise habe 
ich 21 Ports mit 21 LEDs mit einem Programmm angesteuert und konnte 
keinen Defekt feststellen.

Also für LED-Steuerung noch zu gebrauchen, für Messaufgaben eben nicht, 
man muß sie dann also nicht gleich in die Tonne kloppen


Edit: Mir ist gerade aufgefallen, das dieser Effekt erst dann auftrat, 
als ich in der Schaltung rumgelötet hatte, warscheinlich ein 
ESD-Problem!
Ab jetzt wird nur noch im ausgesockelten Zustand gelötet, dann ist man 
auf der sicheren Seite!

Gruß Michael

von Helmut R. (helmut-stromer)


Lesenswert?

Hallo Michael,
bei mir zeigen von 10 Bestellten Atmels 5 getestete den gleichen Effekt.
Gleiche Hardware, kein Löten nur im Sockel tauschen.

Die Atmels funktionieren auch im USBasp Adater nach Radig nicht.
LED wird angesteuert, und der PC bringt am USB unbekannte Hardware. 
Atmega mit anderer Seriennummer und alles ist OK.

Ich hab inzwischen bei einem anderen Händler 2 Stück zum testen mit der 
gleichen Seriennummer bestellt.

Vielleicht wurde R.. von seinem Distributor gelinkt.

Sobald ich die neuen zwei habe, geb ich bescheid, ob Serie oder 
Einzelfall.

Gruß Helmut

von Thomas S. (moinsmoins)


Lesenswert?

Hallo zusammen,

vielen Dank für dieses Projekt. Es war interessant und hat Spaß 
gemacht, es nachzubauen. Ich habe es auf einer Euro-Platine (Lochraster) 
incl. Netzteil und ISP-Anschluss für den AVRISP mkII aufgebaut und bin 
beim Zusammenbau auf folgende "Probleme" gestoßen:

- RST-Widerstand gegen GND angeschlossen (dank der orangenen 
Blinkanzeige des AVRISP mkII aber sehr schnell entdeckt ;) )
- billige Taster sind einfach blöd, nach den ersten paar (mehr oder 
weniger erfolgreichen) Bauteil-Tests hatte ich immer nur noch 
"Timeout"-Meldungen
- Zwischen den Anschlüssen für die Testpins muss wirklich sauber gemacht 
werden, da bei mir ein 470k Widerstand als Kondensator oder sogar als 
Transistor gemeldet wurde
- die LC-Displays von Poll** sind genügsam... selbst eine komplette 
Verpolung (1 auf 16 usw.) überstehen sie klaglos ;) Erkennungszeichen: 
Die oberste Zeile zeigt Rechtecke, die 2. Zeile ist leer.

Jetzt noch der Einbau in ein passendes Gehäuse und dann mal schauen, was 
als nächstes kommt ...

Gruß
Thomas

von Michael D. (mike0815)


Lesenswert?

Hallo Thomas,

Ich bin völlig zufrieden mit dem Teil, es mist ziehmlich genau, muß ich 
sagen!
Das Timeoutproblem hatte ich unter Anderem, auch durch 
Spannungseinbruch!!!
Das kam durch eine defekte 1N4148. Ich habe dann alle 
Gleichrichterdioden gegen 1N4004 getauscht, jetzt ist Ruhe.
Ist die Versorgungsspannung nicht stabil, mist man Mist!

Ausserdem habe ich die "Spannungsüberwachung" vom Josef, die vor jeder 
Messung angezeigt wird, mit in den Code eingebaut, sehr praktisch...
Hier der Link:
Beitrag "Re: Transistortester mit AVR"

Zeig mal deinen Aufbau!

Gruß Michael

von Thomas S. (moinsmoins)


Angehängte Dateien:

Lesenswert?

Hallo Michael,

da ich mit einem Netzteil statt Batterie arbeite, kann ich mit einer 
Spannungsüberwachung wohl nichts werden. Falls ich nochmal 
Timeout-Probleme haben sollte, werde ich größere Stütz-Kondensatoren 
einsetzen. Die eingesetzten Typen sollten aber an sich reichen.

Und du hast es so gewollt ;) Hier mein Aufbau (Schema und Realität) als 
Anhänge.

Einige Erläuterungen / Hinweise dazu:

Die 2-er-Jumper an der Power-LED und dem Push-Button dienen dem 
Anschluss der Pendants im Gehäuse.

Der 6-er-Jumper bei den Messwiderständen dient der Trennung der 
Leitungen beim Anschluss des AVRISP mkII, da ich hier im Thread gelesen 
hatte, dass jemand Probleme hatte (macht bei mir aber keinen 
Unterschied, sind also hier überflüssig... möglicherweise verschlechtere 
ich durch das Vorhandensein sogar die Messergebnisse... mal schauen).

Ich habe sowohl für den Kontrast als auch die Hintergrund-LED des 
LC-Displays jeweils Potis (10K und 1K) verwendet.

Nicht wundern, dass der Stecker für den Anschluss des LCD breiter ist, 
als er muss. Es handelt sich um ein eingekürztes IDE-Kabel.

Bei der verwendeten Lochraster-Platine handelt es sich um eine ohne 
durchgehende Lötstreifen. Sie sind nach jeweils 3 Anschlusslöchern ab 
Werk durchgetrennt.

Die Abstände des 230V-Teils zu der // den anderen Leitungen // Bauteilen 
sind eingehalten, die Unterseite ist entsprechend isoliert und der 
Einbau in ein passendes Gehäuse steht unmittelbar bevor. Das Bild zeigt 
also den Testaufbau.

Gruß
Thomas

Edit: P.S. Bei der Nachbearbeitung des Schaltplans ist leider die 
Verbindung von Pin28 gegen +5V abhanden gekommen.

von Thomas S. (moinsmoins)


Lesenswert?

Sorry,

noch ein Nachtrag (Editierzeit überschritten): Der verwendete 
Gleichrichter ist ein B80C1500, rund, und kein BC80C1500.

Gruß
Thomas

von Michael D. (mike0815)


Lesenswert?

moin Thomas,

> da ich mit einem Netzteil statt Batterie arbeite, kann ich mit einer
> Spannungsüberwachung wohl nichts werden.
In dem Fall ist das Wurscht, ob Batterie oder Netzteil, gemessen wird 
die Spannung immer(Primär)!
Aber du hast die Spannungsüberwachung garnicht eingebaut, wie ich 
sehe?!?

> Falls ich nochmal Timeout-Probleme haben sollte, werde ich größere Stütz-> 
Kondensatoren einsetzen. Die eingesetzten Typen sollten aber an sich
> reichen.
Wie gesagt, die Spannungsschwankungen haben bei mir zum Timeout und 
falschen Messergebnissen geführt. Festgestellt habe ich das durch messen 
der Spannung am 7805. Beim drücken der Resettaste,hat hatte sich die 
Spannung leicht verändert, prüfe das mal! Schickes Display, wo 
erstanden?
Die Displaybeleuchtung zieht auch gut Strom, auch das solltest du mal 
prüfen, ob da die 6 VA des Trafos ausreichen.

> Der 6-er-Jumper bei den Messwiderständen dient der Trennung der
> Leitungen beim Anschluss des AVRISP mkII, da ich hier im Thread gelesen
> hatte, dass jemand Probleme hatte
...stimmt, dem war so!
> (macht bei mir aber keinen
> Unterschied, sind also hier überflüssig... möglicherweise verschlechtere
> ich durch das Vorhandensein sogar die Messergebnisse... mal schauen).
könnte sein. Ich konnte bei meinem Aufbau keine ISP-Programmierung 
vornehmen, weder per USB noch parallel, warum auch immer, ich muß das 
Teil immer aus dem Sockel ziehen :-(

Gruß Michael

von Thomas S. (moinsmoins)


Lesenswert?

Hallo Michael,

Michael D. schrieb:
> Aber du hast die Spannungsüberwachung garnicht eingebaut,
> wie ich sehe?!?

Nein, bzw. doch... die ist direkt auf die +5 Volt Leitung gelegt. Hatte 
ich nur im überarbeiteten Schaltplan vergessen wieder einzuzeichnen.

> Wie gesagt, die Spannungsschwankungen haben bei mir zum Timeout
> und falschen Messergebnissen geführt. Festgestellt habe ich das
> durch messender Spannung am 7805. Beim drücken der Resettaste,
> hat hatte sich die Spannung leicht verändert, prüfe das mal!

Gemessen am 7805: Veränderung - wenn überhaupt - in der 3. 
Nachkomma-Stelle. Meines Erachtens nach zu vernachlässigen. Und diese 
Änderungen gab es auch, wenn ich das Gerät einfach nur eingeschaltet 
hatte.

> Schickes Display, wo erstanden?

Pollin: Best.-Nr. 94-120422, LCD TC1602A-09, 16x2, blau, 6,95 EUR (Stand 
24.02.2011).

> Die Displaybeleuchtung zieht auch gut Strom, auch das solltest du mal
> prüfen, ob da die 6 VA des Trafos ausreichen.

Habe ich geprüft, zumindest spannungsmäßig. Keine Veränderung am 7805, 
egal ob on / off. Und die Messergebnisse bleiben auch (weitestgehend) 
identisch (leichte Abweichungen in der Einer-Stelle dürften kaum von 
Bedeutung sein. Es ist ja kein Präsizionsmessgerät). Ehrlich gesagt 
hatte ich aber auch nichts anderes erwartet.

Gruß Thomas

von tt2t (Gast)


Lesenswert?

Wäre es nicht zweckmässig, für R1 bis R6 Präzisionstypen zu nehmen, die 
gibt es bei Reichelt zwar nur als bedrahtete Teile, aber Platz ist ja 
genug auf den Platinen.

Hat jemand einen Gehäuse-Vorschlag von reichelt für die SMD-Version?

von Hubert G. (hubertg)


Lesenswert?

Falls mit Batteriebetrieb ist die Kleinheit ohnehin limitiert. Schau mal 
den Beitrag von 02.01.2011 14:22 an, das Gehäuse gibts bei Reichelt.

von jam jam (Gast)


Lesenswert?

Moinn zusammen
Finde ich es nicht oder gibt es das prog nicht Bascom.

Prjekt ist toll und funktioniert auch prima. nur ich will kein Display 
sonder die ausgabe aus serielen bus legen in bascom könnt ich das aber 
nicht in c oder asm
dafür lohnt es sich nicht da reinzuarbeiten .

Also konkrett hatt jemand das teil mit zusätzlich der ausgabe über 
seriel.

gruß und danke

von Hubert G. (hubertg)


Lesenswert?

Das gibt es doch, in der Version die ich habe ist ein SW-Uart dabei.

von Hubert G. (hubertg)


Lesenswert?

Das gibt es doch, in der Version die ich habe ist ein SW-Uart dabei.
In BASCOM gibt es das Projekt meines Wissens nach nicht.

von Michael D. (mike0815)


Lesenswert?

Aha, in welcher Version ist das? Vielleicht könntest du den Code mal 
hier posten?

Gruß Michael

von Hubert G. (hubertg)


Lesenswert?

http://viewvc.coremelt.net/viewvc/avr/semiconductor_tester/firmware/
Hier zum Download, Quellcode und mit *.hex und *.eep Files

von jam jam (Gast)


Lesenswert?

Danke werds mal versuchen

von Dominik µ. (dominik_)


Lesenswert?

Hallo,

will auch mal mit µC anfangen.

Taugt das Pollin Board zum Proggn des Atmegas etwas?

von Thomas S. (moinsmoins)


Lesenswert?

Dominik µc schrieb:

> Taugt das Pollin Board zum Proggn des Atmegas etwas?

Siehe: 
[[http://www.mikrocontroller.net/articles/Pollin_ATMEL_Evaluations-Board]]

Gruß
Thomas

von Michael D. (mike0815)


Lesenswert?

bei 14,95€ für den Bausatz kann man eigendlich nicht viel verkehrt 
machen, denke ich, bis auf die kleine Umstrukturierung.
Oder man baut sich für noch kleineres Geld einen USBASP mit dem Mega8, 
habe ich in Betrieb und funzt wunderbar...

Die Atmegas bei Pollin sind viel zu teuer, wie ich sehe!

Gruß Michael

von Dominik µ. (dominik_)


Lesenswert?

Hallo, Leute!

Großes Lob an Markus Frejek & und an die anderen!


Gibts für den Transistortester auch ein aktuelles Layout?
Zum Tonertransfer-ätzen...


Mit freundlichen Grüßen,
Dominik

von Michael D. (mike0815)


Lesenswert?

no, hier natürlich:
http://viewvc.coremelt.net/viewvc/avr/semiconductor_tester/firmware/

und hier:
Beitrag "Re: Transistortester mit AVR"

und hier is' meins, da habe ich für das Display aber ein paar Brücken 
drinnen!
Ist übrigens auch mit der Tonertransfermethode gemacht.

hier ist noch eins:
Beitrag "Re: Transistortester mit AVR"

Gruß Michael

von jam jam (Gast)


Lesenswert?

MOin ich nochmal

ich habe da C Dsisplay DIP162-DNLED am Tester dran und alle Leitingen 
sind direkt verlötet.

Die Beschriftung auf der Rückseite ist eigentlich eindeutig aber ich 
habe nur eine Zeile mit schwarzen Blöcken und in der zweiten Zeile nix.
Also genau so wie in der Fehlersammlung beschrieben nur halt einzeln 
verdrahtet. Kann also nicht verdreht sein   was mach ich falsch ??
bin für jeden Tipp dankbar

Danke

von Michael D. (mike0815)


Lesenswert?

puh, das Display kostet über 23 Euro!
Hast du das Display schon mal woanders getestet?
Welchen Schaltplan, Layout hast verwendet?
Welche Soft hast aufgespielt, bei mir war mal eine falsche Software im 
Chip, da hatte das auch so ausgesehen!
Mach mal nen Shot...
Überprüf mal deine Lötkünste, sitzt der µC richtig im Sockel?

PS. ist deine Tastatur kaputt, oder waren die Finger zu schnell?

von jam jam (Gast)


Lesenswert?

Nein habe ich nocht wo anders getestet
der mega8 benimmt sich normal Spanungen an den driepolen schwanken und 
ändern sich wie wild mit einen Transi drann stellst sich schnell ein 
stabiler zusand ein .
Schaltplan und Software ist aus dem Forum
http://www.mikrocontroller.net/wikifiles/1/11/AVR-Transistortester_neu.zip

Lötstellen wurden mehrfach geprüft nicht nur von mir auch vom Kollegen
ist soweit ok

was mich wundert es benimmt sich genau wie in der Fehlerbeschreibung des 
Treads

"Sollte auf einem 2x16 Display nur eine Zeile als Klötzchen dargestellt 
werden und in der zweiten Zeile gar nichts, dann ist bei Anschluss 
mittels Adapterkabel die Verbindung komplett verdreht (Pin 1 der Platine 
also auf Pin 16 des LC-Displays). "

von Joe (Gast)


Lesenswert?

jam jam schrieb:
> dann ist bei Anschluss
> mittels Adapterkabel die Verbindung komplett verdreht

Dunkler Balken bedeutet nur, dass die Initialisierung nicht geklappt hat 
und sonst nichts.

Dafür gibt es 100 Ursachen.

Joe

von jam jam (Gast)


Lesenswert?

Ok nehm ich schon mal zur kenntnis  wie kann man da systematisch 
ansetzen um das problem einzugrenzen.  Hat wer nen fuktionierende 
Testsoftware
am besten in Bascom dann könnt ich's selber anpassen.

von Baskomiker (Gast)


Lesenswert?

Hallo,
wenn ich die Einträge davor lese und dann diesen Satz
"am besten in Bascom dann könnt ich's selber anpassen"
frage ich mich allen Ernstes, wozu bei BASCOM LCD Beispiele mitgeliefert 
werden, die man selbst anpassen kann....
siehe Verzeichnis "SAMPLES" bei der BASCOM Installation.
Die sind sogar bei der kostenlosen DEMO dabei.
Helau & Helaf & last die Bits krachen und die Bytes lachen ...

von Theo K. (dg0om)


Lesenswert?

Hallo, mal zum Thema Probleme... Habe gute Erfahrungen gemacht, wenn man 
den Controller vor einer Programmierung mehrmals löscht.

von FaSo (Gast)



Lesenswert?

Hallo,
hier ein kurzes Testprogramm nur für die LCD Anzeige:

Die PINS müssen wie unten verdrahtet sein.
(Das wäre wie hier 
http://www.mikrocontroller.net/wikifiles/1/11/AVR-Transistortester_neu.zip 
)

Ich kann es selbst nicht testen, da ich keinen ATmega8 mit LCD Anzeige 
hier habe. Ich habe es an einem ATmega16 getestet und dann "blind" für 
einen ATmega8 übersetzt.


Auf der Anzeige müßte erscheinen:
1234567890123456
*..............*


var LCD_D4 : sbit at PORTD0_bit;
var LCD_D5 : sbit at PORTD1_bit;
var LCD_D6 : sbit at PORTD2_bit;
var LCD_D7 : sbit at PORTD3_bit;

var LCD_D4_Direction : sbit at DDD0_bit;
var LCD_D5_Direction : sbit at DDD1_bit;
var LCD_D6_Direction : sbit at DDD2_bit;
var LCD_D7_Direction : sbit at DDD3_bit;

var LCD_RS : sbit at PORTD4_bit;
var LCD_EN : sbit at PORTD5_bit;

var LCD_RS_Direction : sbit at DDD4_bit;
var LCD_EN_Direction : sbit at DDD5_bit;

von jam jam (Gast)


Lesenswert?

Danke werds mal versuchen und dann berichten

von Thomas R. (tinman) Benutzerseite


Lesenswert?

eigentlich benutze ich den tester sein monaten ohne probleme, heute aber 
etwas seltsame ergebnisse bekommen.

Von 20 nagelneuen BFR96TS haben 12 hfe von ~960 und 8 hfe von ~105 (was 
zum BFR96TS passt).

Fw eigentlich jan 2010, ist mir aber nie aufgefallen das hfe falsch 
angezeigt wäre, möglicherweise bfr96ts fehlerkennung.

Falls jemand diese transistoren hat bitte kurz durchtesten.

von Salvatore M. (Firma: Privat) (salva)


Lesenswert?

Hi Holger!

Könntest bitte mir der link geben für die Firmware die Du benutzt hast?

Danke!

Gruß

von Nobody (Gast)


Lesenswert?

Ich kann zwischen Klemme 1 und 2 problemlos Widerstände (z.B. 10 Ohm) 
und Dioden (in beiden Richtungen) messen. Wenn ich aber Klemme 1 und 2 
direkt verbinde wird nicht Widerstand 0 Ohm angezeigt sondern Kein, 
unbek. oder defektes Bauteil.

Ist da noch ein Bug in der Software oder habe ich Mist zusammengelötet?

Abgesehen davon: Ein super Projekt und jeden Tag nützlich!

von Nobody (Gast)


Lesenswert?

Ist das noch keinem Aufgefallen? Wenn doch Transistoren etc. alle 
korrekt erkannt werden, wieso dann keine sehr kleinen Widerstände 
zischen 1-2?

von Reiner (Gast)


Lesenswert?

>Wenn doch Transistoren etc. alle korrekt erkannt werden, wieso dann keine sehr 
kleinen Widerstände zischen 1-2?

Weil Transistoren 3 (drei) Anschlüsse haben )-:
Ich habe dasselbe Verhalten festgestellt.  Das Problem ist die eine 
offene Messleitung.  Wenn die zu lang ist, fängt sich die Leitung jede 
Menge Netzbrumm etc ein.  Das Verkürzen der Messleitungen löst das 
Problem.

von Nobody (Gast)


Lesenswert?

Ich habe die dritte Leitung von der Platine abgelötet. Es gab leider 
keine Besserung.

Dann hatte ich eine neue Platine geätzt und bestückt, die zeigt das 
selbe Verhalten.

von Michael D. (mike0815)


Lesenswert?

Hi,

> Ich kann zwischen Klemme 1 und 2 problemlos Widerstände (z.B. 10 Ohm)
> und Dioden (in beiden Richtungen) messen. Wenn ich aber Klemme 1 und 2
> direkt verbinde wird nicht Widerstand 0 Ohm angezeigt sondern Kein,
> unbek. oder defektes Bauteil.

Das ist normal, wenn der Widerstand zu klein ist, dann wird ein defektes 
Bauteil angezeigt(Kurzschluss)! Ist der Widerstand etwas über 0 Ohm, 
dann wird "0 Ohm" angezeigt, d.h. der Widerstand "muß" über null Ohm 
sein, Nachkomma wird eben nicht angezeigt, dafür war es ja auch nicht 
gedacht.

Ich habe das gerade mal getestet, eine direkte Brücke an den Pins, zeigt 
das Defekte Bauteil an! Eine Pinzette z.B., 0 Ohm.

Gruß Michael

von Nobody (Gast)


Lesenswert?

Vielen Dank Michael, das beruhigt mich!

Gruß Nobody

von Dimi S. (ilovespeccy)


Angehängte Dateien:

Lesenswert?

Hier ist meine Variante.
Wollte schon länger diesen Transistortester bauen.
In einem Elektronikladen bei uns habe ich dieses Gehäuse gekauft.
Vielen dank an Markus Frejek für dieses tolles Projekt!!!

MfG aus Westerwald

von Sergey (Gast)


Lesenswert?

Markus, bitte Umsetzung der Messung des ESR-Kondensatoren!

von Koi (Gast)


Lesenswert?

@Sergey:
Wie wärs damit, die Grundlagen selbst zu erarbeiten und dann in den 
Quelltext einbauen? Den Quelltext findet man z.B. hier verlinkt:
http://www.mikrocontroller.net/articles/AVR-Transistortester
(ganz am Ende)

Auch wenn Du höflich "Bitte" gesagt hast, hat nicht jeder Lust und Zeit, 
Features für Andere zu programmieren.

Das Andere/man selbst an die Entwicklung anknüpfen können/kann - deshalb 
kann man ja hier den Quelltext anderen zur Verfügung stellen. Markus hat 
schon eine ganze Menge getan (auch für Andere). Dafür ein Danke an 
Markus.

von Hannes L. (hannes)


Lesenswert?

Koi schrieb:
> Auch wenn Du höflich "Bitte" gesagt hast,

In Verbindung mit dem Ausrufezeichen ist das aber keine "höfliche Bitte" 
mehr, sondern eher eine freche Forderung...

...

von Sergey (Gast)


Lesenswert?

Ich benutze den Dolmetscher google. Das Gerät ist einfach wunderbar, 
aber die Anwesenheit von ESR Meter würde ihn machen einfach super

von Sergey (Gast)


Lesenswert?

Ich entschuldige mich, wenn mein Antrag nicht richtig gemacht wurde

von Alexander Schmidt (esko) (Gast)


Lesenswert?

Hi Sergey,
dont use the google translator, nearly everyone in this forum 
understands english.

The hardare is not ideal suited for ESR measurements, so do you have an 
idea how to measure ESR with the existing tester hardware?


Benedikt K. schrieb:
> Elko auf um die Vcc/2 laden, über einen Widerstand z.B. 25mA in den Elko
> jagen und möglichst sofort die Spannung messen, so dass der Elko keine
> Zeit hat sich zu laden. Dann das ganze in die andere Richtung.
> Da man den Widerstand der den Strom liefert kennt, könnte man so einfach
> über den Spannungsteiler aus dem Widerstand und dem ESR diesen
> berechnen.
> Wird nicht sonderlich genau, aber als Anhaltspunkt sollte es gehen.
> Bei 100 Ohm Vorwiderstand liegt die Auflösung bei 200mOhm. Das ist nicht
> gerade gut, <50mOhm sollten es für brauchbare Messungen mindestens sein.

means translated:
preload the cap to Vcc/2 and then load it with an defined current of 
25mA. As the voltage should not have changed in this short intervall, it 
can be assumed to be left at Vcc/2. If you measure the voltage you can 
easily calculate the resistance R = voltage/current
the resolution is 200mΩ with an resistor of 100Ω.

von Michael D. (mike0815)


Lesenswert?

Sergey ist Ausländer, wie man sieht und sollte doch etwas Nachsicht 
walten lassen. Deutsch ist eines der schwersten Sprachen!

ESR-Meter, habe ich da was verpasst?

Diese Woche wird noch eine Lieferung vom Reichelt bei mir eintreffen. 
Geordert waren u.a. 680R 0,1% und 470k 0,1% Tol., jetzt waren die leider 
ausverkauft, da habe ich mich für die 510k als Ersatz entschieden. 
Reicht das aus, den neuen Wert in der Soft einzutragen oder sind 510k zu 
hoch?

Ich habe ja schon einen Prototyp am laufen, der mir schon sehr gute 
Dienste geleistet hat, daher mußß noch eine Referenz her.

Ich hätte da noch eine Idee, könnte man für die Displaybeleuchtung noch 
einen LCD-Dimmer realisieren? Ein Schaltungsvorschlag mit einem 
Transistor (an Pin13 evtl.)Basis mit 4k7 für den Dimmausgang, Emitter an 
GND, Kollektor mit 10R an die Kathode der Displ.-Beleuchtung.
Einen PWM-Ausgang für diverse Displays für den Kontrast, war ja schon 
mal im Gespräch, glaube ich?!?

Gruß Michael

von sergey (Gast)


Lesenswert?

@Alexander Schmidt
Meine Sprache - Russisch. Ich spreche Englisch schlecht. Deutsch weiß 
einfach nicht.
Ich denke, dass die Messung der ESR erforderlich ist, um das System zu 
verfeinern.

Zum Beispiel ist es möglich, auf diese Entwicklung zu bauen: 
http://koti.mbnet.fi/hsahko/elek/kv/esr/index.en.shtml

von sergey (Gast)


Lesenswert?

Sie können weiterhin etwas von hier: 
http://forum.cxem.net/index.php?showtopic=42955&st=0

von Uwe (de0508)



Lesenswert?

Hallo,

ich will euch noch den Aufbau auf der Platine von IT-WNS vorstellen.

Nicht wundern, auf der Platine fehlen noch die 680R 1% 
Metallfilm-Widerstände - diese sind mir gerade ausgegangen.

von Coviraylhik (Gast)


Angehängte Dateien:

Lesenswert?

Очень интересный прибор , и схема  моделируется в протеусе.

von Paul Baumann (Gast)


Lesenswert?

>Очень интересный прибор , и схема  моделируется в протеусе.

Übersetzung:
Ein sehr interessantes Gerät und die Schaltung ist mit Proteus? 
gezeichnet.

MfG Paul

von Stephan S. (uxdx)


Lesenswert?

Wäre es nicht möglich, noch eine Versionsanzeige einzubauen (z.B. in die 
2. Zeile während der Anzeige "Test läuft..."

von Markus F. (5volt) Benutzerseite


Lesenswert?

Stephan S. schrieb:
> Wäre es nicht möglich, noch eine Versionsanzeige einzubauen (z.B. in die
> 2. Zeile während der Anzeige "Test läuft..."
Ja, wäre im Prinzip möglich.
Aber was sollte ich da als jetzige Versionsnummer nehmen? Ich habe 
nämlich dafür bislang keine Versionsnummern verwendet...

von Marius S. (mimamau)


Angehängte Dateien:

Lesenswert?

Hallo Markus,
vielen vielen Dank für dieses tolle Projekt. Ich habe es heute mal 
nachgebaut und bin total begeistert! Das wird bestimmt eines meiner 
meißtgenutzten Meßgeräte (mit dem Digitalmultimeter).
Das ist übrigens mein erstes Layout und meine erste selbstgeätzte 
Platine. Das hat mit der Direct-Toner-Methode trotz der dünnen 
Leiterbahnen gut funktioniert.
Im Anhang findet ihr Fotos und die Dateien (Target 3001! 
PCB-Pool-Version).
Die Platine ist 84x44mm groß, so daß diese direkt unter das Display 
(183342-62 bei Conrad o. ä.) montiert werden kann.
Es handelt sich um die Version mit echtem Ein-/Ausschalter.
R11 muß nur bei einem Display mit Hintergrundbeleuchtung bestückt werden 
(meins hat keine Beleuchtung, konnte ich also nicht testen).
R9 ist für den Kontrast, bei meinem Display sieht es mit 6,8k ganz gut 
aus.
Nur der Taster hat irgendwie keine Funktion?!
Aso, ich hatte keine ultragenauen Widerstände da, hab einfach mit einem 
Meßgerät selektiert.
Der 'Allestester' wird jetzt erstmal auf ein paar Endstufentransen 
losgelassen... :)

von Michael D. (mike0815)


Lesenswert?

mein lieber man, du hast ja glatt 9 Leiterbahnen durch den Atmel gejagt, 
respekt, das trau' ich mich ja nicht mal...
Also einige Leiterbahnen hättest du ein wenig besser legen können, 
müssen an verschiedenen Stellen ja nicht so nah beieinander sein...
Aber trotzdem, wenn es funktioniert...

Gruß Michael

von Marius S. (mimamau)


Lesenswert?

Das war weitgehend der Autorouter von Target.
Und ja, es funktioniert, konnte gestern schon zwei defekte 
Endtransistoren ausmachen.

von Schimpl (Gast)


Lesenswert?

Ich habe den Tester eben aufgebaut und freue mich, doch zu früh. bei 
Transistoren wird nur eine Verstärkung um 700 angezeigt. Nein es kann 
nicht sein das 8 BD139 um die 700hFE haben, sie sollten um die >200 
iegen.
ich verwende Atmega 48.
Hat sonst jemand ein ähnliches Problem?

Mfg Schimpl

von Michael D. (mike0815)


Angehängte Dateien:

Lesenswert?

Hi Schimpl (interessanter Name)
Das wollte ich jetzt wissen und habe mal ein paar Exemplare gemessen.
Laut Datenblatt streuen die Teile zwischen 63 und 190 bei einem 
Kollektorstrom von 150mA.
Meine Teile zeigen mit dem Tester zwischen 83 und 128hFE an.
Anbei mal 4 Shots.

Der ATmega48 müsste doch schon randvoll sein mit der Sofware, oder?

Gruß Michael

von DB3JHF (Gast)


Lesenswert?

Wo kann ich denn die derzeit aktuelle Software finden? Eine 
Firmwareanzeige wäre meiner Meinung nach eine wirklich sinnvolle 
Ergänzung (vielleicht reicht einfach das Datum der Veröffentlichung).


Hier könnt Ihr unser (einseitiges) Layout finden (im KiCad-Format):

http://df0fkw.datenoase.de/index.php?option=com_content&view=article&id=112:vielseitiger-bauteiltester&catid=36:bastelprojekte&Itemid=67

Vielen Dank schon mal!
Jens, DB3JHF

Beitrag "KiCAD: Workshop im Raum Köln im 3. Quartal 2011"

von Gerd J. (geju)


Lesenswert?

Hallo die Runde !

Ich bin neu hier und möchte mir den Halbleitertester bauen.
Kann mir jemand sagen, wo ich die aktuelle (letzte) SW-Version für den 
ATMEGA8 hierfür finde ?

Vielen Dank im voraus

geju

von Michael D. (mike0815)


Angehängte Dateien:

Lesenswert?

Ok, dann stelle ich mal meine zur Verfügung.
Eingefügt ist die Spannungsüberwachung für Batterie und oder externe 
Spannungsquelle. Wird vor jedem Messen für ca. 2 Sek. angezeigt, wer's 
nicht haben möchte, kann's ja raus nehmen.
Die Widerstandswerte sind noch anzupassen, weil hier meine drin stehen:

  Genaue Werte der verwendeten Widerstände in Ohm.
  Der Nennwert für R_L ist 680 Ohm, für R_H 470kOhm
  Um das Programm auf Abweichungen von diesen Werten (z.B. durch 
Bauteiltoleranzen)
  zu kalibrieren, die Widerstandswerte in Ohm in die folgenden Defines 
eintragen:
*/
#ifdef UseM8
  unsigned int R_L_VAL EEMEM = 674;      //R_L; Normwert 680 Ohm
  unsigned int R_H_VAL EEMEM = 4690;      //R_H; Normwert 470000 Ohm, 
durch 100 dividiert angeben

#else

Viel Spass damit!

Gruß Michael

Dieser Beitrag ist gesperrt und kann nicht beantwortet werden.