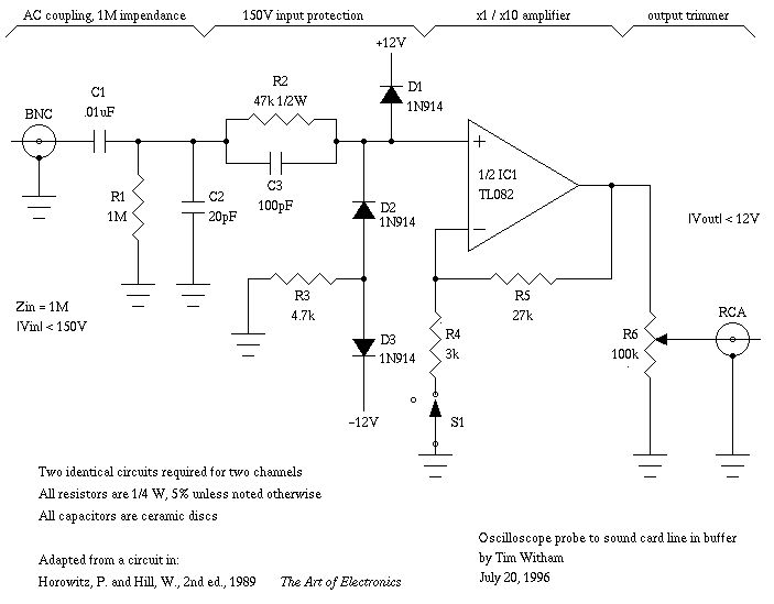
Hi Leute, wir möchten gerne ein Soundkarten-Oszilloskop basteln und haben uns das xoscope Projekt herausgesucht (siehe folgender Link: http://xoscope.sourceforge.net/). Wir möchten dazu die Vorschaltung, die auf folgender Seite beschrieben ist bauen: http://xoscope.sourceforge.net/hardware/hardware.html Nun haben wir ein paar Probleme mit der Schaltung: 1) Wir wollen USB zur Stromversorgung nehmen, darum sind die +-12V etwas ungünstig - wir haben schon den Beitrag hier gelesen: Beitrag "5V -> -12V und 12V" - da wird vorgeschlagen es mit einem MAX232 zu versuchen oder das Bauteil SIM2-0512D SIL7 (reichelt.de) zu verwenden. Wir werden es mit dem MAX232 versuchen aber fragen uns ob es nicht einen OP-AMP gibt der ähnlich arbeitet aber nur +-5V benötigt. Wenn ja wie würde man so einen finden? Wir scheitern daran gerade. 2) Die Schaltung bietet einen 150V Überspannungsschutz. Wir vermuten, dass das auf das Amerikanische Stromnetz ausgelegt ist und halten es darum für sinnvoll einen 230V (oder 300V) Überspannungsschutz einzubauen. Leider wissen wir nicht so recht wie die der Input-Protection Teil er Schaltung funktioniert darum haben wir Probleme das umzubauen. Kann uns jemand dazu vielleicht ein paar Hinweise geben wie das abgeändert werden muss oder vielleicht eine kurze Erklärung dieses Teils der Schaltung geben damit wir uns das selber überlegen können? Danke im Voraus :-) Sebastian
Sebastian S. wrote: > > Nun haben wir ein paar Probleme mit der Schaltung: > 1) Wir wollen USB zur Stromversorgung nehmen, darum sind die +-12V etwas > ungünstig - wir haben schon den Beitrag hier gelesen: > Beitrag "5V -> -12V und 12V" - da wird vorgeschlagen es > mit einem MAX232 zu versuchen oder das Bauteil SIM2-0512D SIL7 > (reichelt.de) zu verwenden. Wir werden es mit dem MAX232 versuchen aber > fragen uns ob es nicht einen OP-AMP gibt der ähnlich arbeitet aber nur > +-5V benötigt. Wenn ja wie würde man so einen finden? In dem man in den Datenbüchern der Hersteller nach eben dem Kriterium "supply voltage" schaut? > > 2) Die Schaltung bietet einen 150V Überspannungsschutz. Wir vermuten, > dass das auf das Amerikanische Stromnetz ausgelegt ist und halten es > darum für sinnvoll einen 230V (oder 300V) Überspannungsschutz > einzubauen. Leider wissen wir nicht so recht wie die der > Input-Protection Teil er Schaltung funktioniert darum haben wir Probleme > das umzubauen. Kann uns jemand dazu vielleicht ein paar Hinweise geben > wie das abgeändert werden muss oder vielleicht eine kurze Erklärung > dieses Teils der Schaltung geben damit wir uns das selber überlegen > können? Indem man den 47K Widerstand durch 2 Stück 47k Widerstände 0.25W (in Serie geschaltet) ersetzt; und den 100p Kondnesator durch einen 100p /630V Kondensator. Die restliche Mimik leitet via Dioden bei Überspannung gegen -12V , GND oder +12V ab. hth, Andrew
> In dem man in den Datenbüchern der Hersteller nach eben dem Kriterium > "supply voltage" schaut? Naja, op amps gibt's ja wie Sand am Meer.. wir dachten eher das jemand ein solcher den wir brauchen kennt ;) man dankt!
Claudiu C. wrote: >> In dem man in den Datenbüchern der Hersteller nach eben dem Kriterium >> "supply voltage" schaut? > Naja, op amps gibt's ja wie Sand am Meer.. wir dachten eher das jemand > ein solcher den wir brauchen kennt ;) Wer wir? Na Ihr Wer Ihr? Na er. Ach ich. (aus: Asterix in Rom) Na dann seit Ihr ja schon mit den Erkenntnissen viel weiter. Da wir hier nicht wissen was der OP sonst noch so können soll (BW, offset, Preisregion, Gehäuse, Lieferant, Farbe der Anschlußpins, etc.): können wir nur raten was Ihr benötigt. Wir empfehlen: Klare Frage mit allen relevanten Angaben stellen.
Sebastian S. wrote: > 2) ... Kann uns jemand dazu vielleicht ein paar Hinweise geben > wie das abgeändert werden muss oder vielleicht eine kurze Erklärung > dieses Teils der Schaltung geben damit wir uns das selber überlegen > können? Das wäre doch eine prima Gelegenheit mit dem Thema Schaltungssimulation zu beginnen und eines der freien Tools damit zu quälen z.B. LTspice
Andrew Taylor wrote: > Claudiu C. wrote: >>> In dem man in den Datenbüchern der Hersteller nach eben dem Kriterium >>> "supply voltage" schaut? >> Naja, op amps gibt's ja wie Sand am Meer.. wir dachten eher das jemand >> ein solcher den wir brauchen kennt ;) > > Wer wir? > Na Ihr > Wer Ihr? > Na er. > Ach ich. > (aus: Asterix in Rom) :) Ich und Sebastian Wer ist Sebastian? Ja, einervondenen! Achso > > Na dann seit Ihr ja schon mit den Erkenntnissen viel weiter. > Da wir hier nicht wissen was der OP sonst noch so können soll (BW, > offset, Preisregion, Gehäuse, Lieferant, Farbe der Anschlußpins, etc.): > können wir nur raten was Ihr benötigt. > > Wir empfehlen: Klare Frage mit allen relevanten Angaben stellen. Der Operationsverstärker worum es hier geht ist der TL082. Auszug Datenblatt: Wide Bandwidth Dual JFET Input Operational Amplifier - Internally trimmed offset voltage: 15 mV - Low input bias current: 50 pA - Low input noise voltage: 16nV/√Hz - Low input noise current: 0.01 pA/√Hz - Wide gain bandwidth: 4 MHz - High slew rate: 13 V/µs - Low supply current: 3.6 mA - High input impedance: 1012Ω - Low total harmonic distortion: ≤0.02% - Low 1/f noise corner: 50 Hz - Fast settling time to 0.01%: 2 µs Unser Problem dürfte hier sein: Supply Voltage ± 18V da wir per USB nur ± 5V haben. Wir suchen also ein ähnlich arbeitender Operationsverstärker, den man per USB mit Strom (und Spannung ;) versorgen kann. Wir haben schon gesucht, aber bisher nichts passendes gefunden.. Danke!
Sebastian S. wrote: > ... aber > fragen uns ob es nicht einen OP-AMP gibt der ähnlich arbeitet aber nur > +-5V benötigt. Obacht! Der Ersatz von +12V/-12V durch +5V/-5V bedeutet aber auch, dass der durchgelassene Spannungsbereich eures Messsignals am Eingang mehr als halbiert wird. Ist der Vorsatz dann noch nützlich bzw. was wollt ihr messen und geht das dann noch? EDIT: Macht mal die Simulation und schaut euch das Signalclipping in der Sektion input protection an, wenn einmal mit +-12V gearbeitet wird und einmal mit +-5V. Den OPV Teil könnt ihr in der Simulation weglassen. Oder ihr könnt statt des TL082 OPVs - für die Simulation - den LT1057 einsetzen, weil in LTSpice nur OPVs von der Linear Technology Cooperation mitinstalliert sind.
Zusaetzlich waere noch anzumerken das USB keine 5V hat. Da kommt irgendwas zwischen 4 und 5V raus. Ich hab z.B so einen 4xHub in meinem PC da laeuft diese Ausgangspannung ueber eine 1N4007. Da kommen also 5V-(Diode je nach last) raus. Das machen die deshalb weil auf diese Weise auch noch 5V vom Motherboard ueber eine zweite Diode angelegt werden koennen. So hat man an USB naemlich auch dann noch 5V wenn der Rechner aus ist. Vermutlich dafuer gedacht damit man ihn ueber eine an USB angeschlossene Tastatur einschalten kann. Ich wuerde also empfehlen alles fuer 3.3V auszulegen. Sonst hat man hinterher eine Schaltung die nur an manchen Rechnern oder nicht an allen USB-Ports laeuft. Olaf
Stefan B. vielen Dank für den Tipp. Das werden wir uns mal anschaun. Ist sicher auch sehr lehrreich für die Zukunft wenn wir mal was anderes bauen. Allerdings habe ich einen Einwand. Wenn wir die Schaltung simulieren lernen wir doch lediglich wie das System auf bestimmte Eingangssignale reagiert. Natürlich können wir versuchen "auf gut Glück" Bauteile zu verändern und uns anschaun wie sich die Übertragungsfunktion ändert aber ich finde das ist nicht das selbe wie verstehen was passiert finde ich. Dennoch werden wir es natürlich versuchen. Olaf, danke für den Hinweis. Ich denke wir wollen es zunächst mal einfach halten und werden uns damit abfinden, dass USB nicht in jedem System 5V liefert.
Sebastian S. wrote: > Allerdings habe ich einen Einwand. Wenn wir die Schaltung simulieren > lernen wir doch lediglich wie das System auf bestimmte Eingangssignale > reagiert. Natürlich können wir versuchen "auf gut Glück" Bauteile zu > verändern und uns anschaun wie sich die Übertragungsfunktion ändert aber > ich finde das ist nicht das selbe wie verstehen was passiert finde ich. Richtig: A fool with a tool is still a fool Aber, wenn du nur auf den Schaltplan schaust oder auf die fertige Schaltung, verstehst du noch weniger was passiert. Zum Verstehen brauchst du Wissen. Dieses Wissen kann man sich erarbeiten. Bücher, Seminare, Vorlesungen, Schulstunden, Tutorials, wenn du Glück hast ein geduldiger Mensch in einem Forum... Die Simulation kann dir dann Erlerntes bestätigen, wenn du eigene Änderungen oder Tipps aus Foren mit der Ausgangschaltung vergleichst und wenn das Erwartete herauskommt.
Das Oszilloskop kann allerdings nur Wechselspannung darstellen, wegen dem Kondensator am Eingang und der Soundkarte.
Stefan B. wrote: > Zum Verstehen brauchst du Wissen. Dieses Wissen kann man sich > erarbeiten. [...] wenn du Glück hast ein geduldiger Mensch in einem > Forum... Und so verpuffen Deine zwei sicherlich nett gemeinten Beiträge in einer Logik-Wolke. Genau darum frage ich nämlich hier nach. Dein Tipp den LT1057 in der Simulation zu verwenden war sehr hilfreich. Ich habe die Schaltung jetzt mal gebastelt, werde aber noch nicht ganz schlau aus den Simulationsergebnissen. Alexander Schmidt, uns ist klar, dass das Soundkartenoszilloskop einigen Einschränkungen unterliegt. Wir wollen es aber dennoch bauen. Ich formuliere meine Fragen vielleicht nochmal konkreter: 1) Wie funktioniert die Input Protection der Schaltung? 2) Kennt jemand einen Wide Bandwidth Dual JFET Input OpAmp der mit +-5V Versorgungsspannung arbeitet? Sebastian
Naja, wenn Du schon ein Oszi bauen willst, warum nicht gleich ein richtiges? Ich habe ein einfaches Design entwickelt, das kinderleicht zusammenzubauen ist (keine exotischen Bauteile und keine exotischen Gehaeuse oder SMD) und einem Soundkarten-Scope um mindestens den Faktor 10 ueberlegen ist: http://www.pdamusician.com/lcscope/ Es gibt schon eine ganze Reihe von Leuten, dies es gebaut haben und bisher hat es noch bei jedem funktioniert. Ich biete die Platinen und vorprogrammierte Mikrokontroller zum Kauf an, aber man kann es durchaus auch auf einer Lochrasterplatte aufbauen, wenn man masochistisch ist und/oder gerne mehr loetet als notwendig ist und danach Verdrahtungsfehler suchen will :-) Wolfgang
Wolfgang, wir kennen das LCS natürlich. Aber um erste Tests mit dem Selbstbau von solchen Dingen zu machen ist es ein bisschen zu teuer - im Vergleich zum xoscope jedenfalls. Die Vorschaltung kriegen wir für weniger als 5 Euro gebaut. Wir erwarten natürlich keine Weltwunder aber ein paar Signale können wir vielleicht anschauen damit. Was uns am LCS auch nicht ganz so gut gefällt ist, dass es Windows basiert ist und die Firm- und Software nicht frei verfügbar ist (oder haben wir es nur übersehen?). Da wir aus der Software-Ecke kommen, also eventuell selber Modifikationen machen wollen und da wir das Freie-Software Prinzip allgemein sehr gut finden wäre dies für uns besonders interessant.
Noch ein paar Anmerkungen zu Eurer OP-AMP Suche: 1. Wenn Ihr +/-5V verwendet, schränkt man auch das messbare Signal entsprechend ein. Um 12V AC zu messen muß man auch den OP entsprechend betreiben sonst kann er das Signal nicht verarbeiten. Ist also mehr eine Frage der Brauchbarkeit der Schaltung. (Hat auch schon jemand geschrieben) 2. Aus dem USB bekommt Ihr (bestenfalls) +5V - aber niemals +/-5V. Mit einer einzigen +5V Betriebsspannung hat sich das mit dem Messen von AC Signalen dann auch erledigt. Man kann zwar aus +4-5V +/-12V machen (Schaltregler), ich behaupte aber mal, daß der Aufbau einer +/-12V Versorgung für Messzwecke eine Nummer zu groß für Euch sein wird. Mein Tip: Vergesst die Versorgung per USB und baut ein einfaches +/-12V Netzteil mit einem 78L12 und 79L12 auf. Gruß, Marcus
Hallo Sebastian, die Firmware (Quellcode) ist frei herunterladbar von meiner Webseite (Design --> Downloads). Der PC-Software-Quellcode steht dort zwar nicht herum, ich kann sie aber privat an interessierte Leute unter der Bedingung weitergeben, dass sie nicht weiterverbreitet wird. Braucht VB6 Professional (nicht bloss die VB6-Standardversion), um sie zu compilieren. Ich bin derzeit mit jemandem in Kontakt, der basierend auf meiner Software an einer plattformunabhaengigen Version arbeitet (Windows, Linux und MacOS), wenn das Erfolg hat, stelle ich diese frei zur Verfuegung (inkl. Quellcode). Wolfgang
Sebastian S. wrote: > Und so verpuffen Deine zwei sicherlich nett gemeinten Beiträge in einer > Logik-Wolke. Genau darum frage ich nämlich hier nach. Schon gut, ich werde euch nicht mehr belästigen.
Wolfgang M. schrieb: > Ich bin derzeit mit jemandem in Kontakt, der basierend auf > meiner Software an einer plattformunabhaengigen Version arbeitet > (Windows, Linux und MacOS), wenn das Erfolg hat, stelle ich diese frei > zur Verfuegung (inkl. Quellcode). Gibt's da Neuigkeiten? Da ich ausschließlich Linux im Einsatz habe, kann ich mit dem DPScope leider so nichts anfangen. Daniel
Nein, das laeuft leider nach dem altbekannten Prinzip: Wenn man's nicht selber macht, passiert nix. Viele schauen sich sowas an, meinen "das ist ja prinzipiell kinderleicht, da muss man nur...", kommen dann nach kurzer Zeit drauf, dass ein vollstaendiges Programm schreiben eben doch viel mehr Kleinarbeit erfordert, und geben dann auf.
Ihr braucht da einen OP, der eine saubere sinus linie zaubert und dazu braucht man jedoch auch genau +/- Spannungsversorgung. Sowas kann man nicht mit einer 5 Volt USB Spannungsversorgung machen, ausser man macht vorher aus den +5V eine -5V damit wieder +/- zur Verfügung stehen.
Hier gibt es ein kleines aber feines Projekt um eine Soundkarte (11€) zu einem Oszilloskop umzufunktionieren: Beitrag "Basteltip USB / Oszi"
Bitte melde dich an um einen Beitrag zu schreiben. Anmeldung ist kostenlos und dauert nur eine Minute.
Bestehender Account
Schon ein Account bei Google/GoogleMail? Keine Anmeldung erforderlich!
Mit Google-Account einloggen
Mit Google-Account einloggen
Noch kein Account? Hier anmelden.
