Hallo, bei TI gibt es schöne Class-D Verstärkerbausteine wie den TAS5630, die wollte ich mir mal anschauen. Jetzt lese ich im Datenblatt etwas von 50V Spannungsversorgung für den Audioteil. Hat hier schon jemand damit gewerkelt? LG, Pete
>Jetzt lese ich im Datenblatt etwas von 50V Spannungsversorgung für den >Audioteil. passt doch alles
Wie kann man die 50V denn günstig "herstellen"? Ringkerntrafos kosten ja gerne mal 60-80€ oder mehr in der Leistungsklasse.
Pete K. schrieb: > Hallo, > > bei TI gibt es schöne Class-D Verstärkerbausteine wie den TAS5630, die > wollte ich mir mal anschauen. > > Jetzt lese ich im Datenblatt etwas von 50V Spannungsversorgung für den > Audioteil. > > Hat hier schon jemand damit gewerkelt? > > LG, > Pete Hallo Pete, hast du schon weitergemacht in sachen TAS5630Suche Dringend ein Layout. mfg Mario
Ich habe das EVM für den TAS5630 nachgebaut, und möchte demnächst bestellen. Falls du interesse hast, ein PCB wird um die 40€ kosten, da ich nur eine Hand voll bestellen werde... Ich kann dir auch später wenn ich zu Hause bin das Layout mal zeigen.
Hier ist auch ein interessanter Thread zu dem TAS5630: http://www.diyaudio.com/forums/class-d/147772-tas5630-d-class-build.html In dem Forum sind noch weitere Threads zum TAS5630.
crow187 schrieb: > Ich habe das EVM für den TAS5630 nachgebaut, und möchte demnächst > bestellen. Falls du interesse hast, ein PCB wird um die 40€ kosten, da > ich nur eine Hand voll bestellen werde... Ich kann dir auch später wenn > ich zu Hause bin das Layout mal zeigen. Was für ein Netzteil verwendest Du?
Als Netzteil nehm ich erstmal ein 300 Watt Schaltnetzteil was ich hier rumliegen habe. Das macht 50V, und ist ziemlich stabil. Leider kann ich keine weiteren Angaben zu dem Klotz machen, da ich den einfach mal bei einer Auktion bei ebay für 1€ gekauft habe. War ein total guter "Blindkauf" ;) N Screenshot vom Layout gibts auch gleich...
> Was für ein Netzteil verwendest Du?
Ich habe mein Trafo in einen Anderen Theade schonmal vorgestellt und auf 
der Basis wollte ich ein Verstärker aufbauen. Kein Hight End Teil 
einfach nur solide mit Bums. Der Trafo hat 46VAC Leerlaufspannung und 
1500W.
  Ich habe mal eine grobe Kalkulation gemacht. Die PCBs werden wie oben schon geschrieben etwa 40€ kosten, die Bauteile nochmal etwa 25€. NICHT darin sind ein paar Bauteile von TI. (Opamp, DC/DC, und TAS5630...) Layout poste ich heute abend, gestern hatte ich doch keine Zeit mehr ;)
Hier eine PDF als Export von meinem Design... Das PCB ist doch noch günsiger geworden und wird ca. 25€ kosten...
Bestellt habe ich noch nicht. Ich werde wohl 10 Stueck bestellen, dann gilt der oben genannte Preis ;) 100x140mm, 70µ CU, und kein China-Hersteller, sonst wäre es noch guenstiger..
Mario K. schrieb: > wieviel hast du den gemacht davon ??? (PCB) Mario, hast du eigentlich schon ins Datenblatt des TAS5630 geschaut? Dort ist ein Layout-Vorschlag. Hier mal ein Link: http://www.ti.com/lit/gpn/tas5630 Das Layout von crow187 ist stark ans Evaluation Module des TASS5630DKD angelehnt. Und noch ein paar Links: http://focus.ti.com/docs/toolsw/folders/print/tas5630dkd2evm.html http://www.ti.com/lit/pdf/slau288
Wie Alex H. schon geschrieben hat ist mein Board stark ans EVM angelehnt. Es kann sowohl als Stereo (BTL) als auch im Mono-Betrieb (PBTL) laufen. Ich habe mir aber die Schalter gespart und 0R-Lötbrücken vorgesehen, ich möchte meinen Verstärker also nicht alle 10 Minuten umstellen, sondern eine Platine als Stereo-Amp machen, und eine andere vielleicht mal als Mono... Schaus dir in der EVM-Beschreibung an... Gruß
Also ich hätte Interesse an einem PCB (Stereo). Wenn der Preis noch etwas runter geht, dann wäre das auch nicht schlecht (hab keine Abneigung gegen China :-). Könntest Du das Bottom- und Top-Layer Layout posten und eine Stückliste? Dann kann man abschätzen, was man in seiner Grabbelkiste noch hat bzw. neu bestellen muss.
In welchem Format hättest du denn gern das Layout? ;) Wegen der Stückliste guck ins pdf des EVM, diese Stückliste ist praktisch 1:1 meine Stückliste. Außer den Schaltern und Buchsen die ich NICHT verwendet habe, da das PCB für den Einbau in ein Gehäuse gedacht ist. Hier der Link zur besagten PDF: http://www.ti.com/litv/pdf/slau288 Naja, 25€ find ich für ein doppelseitiges PCB (fast euro-größe) mit 70µ Cu, qualitativ hochwertigem Stoplack, UND Bestückungsdruck wirklich nicht viel... Bevor ich mir für 5 € weniger ein PCB bestelle was ich wegschmeißen kann.... Und so bleibt das Geld in Deutschland und geht nicht an dubiose China-Firmen... Gruß!
Eagle-Format wäre perfekt, wobei Du IMHO nicht Eagle benutzt :-) Ich habe etwas Bedenken wegen meine Lötkünste und den 0603 Bauteilen. Bisher habe ich 1206 verlötet, nun ja, 0805 wird wohl auch gehen. Meine Idee war, die 0603 Bauteile teilweise durch 1206 zu ersetzen, dafür brauche ich ich natürlich ein Layout, welches ich ändern kann. Ich hatte auch schon einmal ein Schaltplan in Eagle angefangen, aber leider aus Zeitmangel und wegen der Worldclock das Thema etwas zurückgestellt.
Habe gerade mal zwei LP-Hersteller gerechnet. Die 25€ sind scheinbar schon günstig :-)
Pete K. schrieb: > Eagle-Format wäre perfekt, wobei Du IMHO nicht Eagle benutzt :-) Sind das nicht von Eagle generierte Gerber-Daten? > Meine Idee war, die 0603 Bauteile teilweise durch 1206 zu ersetzen, > dafür brauche ich ich natürlich ein Layout, welches ich ändern kann. Bedenke aber, dass dann der Preis wieder höher ist. Die 25 Euro kommen zustande, weil mit 10 Platinen kalkuliert wurde.
Ja, die 25€ sind schon ein wirklich guter Preis! =) Ich würde dir wohl Layoutdaten geben, aber ich habe das Layout in Altium-Designer gemacht, fallst du das hast geb ich dir gern das Layout... Gerberdaten helfen auch nur wenig, da man die nicht bzw nicht wirklich sinnvoll bearbeiten kann, würd ich dir aber auch wohl exportieren. Ansonsten kann ich nur sagen dass das Löten von 0603-Bauteilen auf gefertigte PCBs wirklich nicht sooo schwer ist. Anfang nächsten Monats bestelle ich (jaja, bin auch nur Student und habe kein Geld) 10 PCBs, in meinem Freundeskreis werd ich die wohl los, wenn jemand eine haben möchte kann er mich gern kontaktieren. Habe mich mal angemeldet, hoffe das funktioniert mit PNs... Nochmal im Bezug auf die Stückliste, ein paar Kondensatoren habe ich als low ESR-SMD Kondensatoren ausgewählt, und keine bedrahteten. Ich mache mal eine google-Tabelle öffentlich in der eine aktuelle Stückliste enthalten ist (gebt mir ein paar Tage!)
Ich wollte die Stückliste nochmal prüfen, vielleicht ist noch der ein oder andere Fehler drinne... Hier schonmal der Link, ich war so frei und habe auch schon Distributoren, Bestellnummern und Preise rausgesucht. http://spreadsheets.google.com/ccc?key=0AreHNoOLcjWBdHQwdnFDR3pTTVZlOFc0TVU0c0NubWc&hl=de Gruß edit: Ich habe die Widerstände jetzt noch nicht mit in die Kalkulation aufgenommen, da ich die hier noch alle rumfliegen habe... Kann ich bei bedarf aber wohl auch noch hinzufügen!
Wow, da steckt ja schon eine Menge Arbeit drin. Kannst Du den Schaltplan und das Layout noch einmal als Grafik posten, so dass man man drüberschauen kann. Nicht, dass ich Dir die Kompetenz absprechen will, aber 10 Platinen in den Sand setzen ist ja auch teuer :-) In der Stückliste vermisse ich den Kühlkörper, oder habe ich das übersehen? Also ich würde eine Platine nehmen...
Ja, mit dem Kühlkörper habe ich nichts passendes gefunden (und auch nicht wirklich gesucht). Ich habe die Bohrungen und Abstände so gewählt dass der "orginale" (sprich einen wie TI) drauf passt. Ich habe aber in der Hochschule die Möglichkeit mir selber Kühlkörper zurecht zu fräsen. Ich habe mich also nicht auf die Suche begeben, denn ich denke auch der Kühlkörper von TI ist eine Maßanfertigung...
Sorry für den x-fach Post, hier die Scematic, nicht schön, sondern schnell gemacht ;)
Alex H. schrieb: > Pete K. schrieb: >> Eagle-Format wäre perfekt, wobei Du IMHO nicht Eagle benutzt :-) > Sind das nicht von Eagle generierte Gerber-Daten? Lukas L. schrieb: > Ich würde dir wohl Layoutdaten geben, aber ich habe das Layout in > Altium-Designer gemacht, fallst du das hast geb ich dir gern das > Layout... Ups, voll verhauen :) Die Schriftart des Textes sah so ähnlich aus.
Evtl. hätte ich auch Interesse an einem PCB, ich bin mir allerdings noch nicht ganz sicher ob dein PCB meinen audiophilen Ansprüchen gerecht wird.^^
Gustav schrieb: > Evtl. hätte ich auch Interesse an einem PCB, ich bin mir allerdings noch > nicht ganz sicher ob dein PCB meinen audiophilen Ansprüchen gerecht > wird.^^ Also wenn deine Zweifel nur an meinem Layout liegen kann ich dich beruhigen. Wie du vielleicht gelesen hast habe ich mich streng an die Empfehlungen vom Evaluation-Board gehalten. Und das wird wohl so ausgelegt sein dass es die Daten vom Verstärker-chip ensprechend aufgebaut ist. Guck ins Datenblatt, dort ist die Linearität, SNR, THD und alles gut beschrieben. ps: Ja, er wird verdammt gut klingen ;)
Wäre es möglich, Schaltplan und Board etwas größer hochzuladen? Auf den PDFs kann ich selbst bei Vergrößerung nicht viel erkennen...
Pete K. schrieb: > Wäre es möglich, Schaltplan und Board etwas größer hochzuladen? Auf den > PDFs kann ich selbst bei Vergrößerung nicht viel erkennen... Klick mal nicht auf das Vorschaubild, sondern auf den Dateinamen der PDF. Da bin ich auch schon drauf reingefallen.
Alex H. schrieb: > Klick mal nicht auf das Vorschaubild, sondern auf den Dateinamen der > PDF. > Da bin ich auch schon drauf reingefallen. Danke für den Hinweis, ja das geht besser :-)
So, endlich kommt mal neuer Wind in die Sache hier... PCBs sind da, ich habe auch schon eins Bestückt. Leider noch keine Fotos von der bestückten Variante, hier aber nochmal nähere Infos: http://crow187.no-ip.com/AMPV2 MfG
Schöne Platinen. Da bin ich ja mal gespannt, ob die auch funktionieren. In den diyaudio Threads wurde davon gewarnt, die vollen 50V anzulegen. Halt uns mal weiter auf dem Laufenden. ... und ich habe noch nicht einmal meinen Schaltlan fertig ...
Heute bin ich endlich mal dazu gekommen die Platine fertig zu bestücken! Dann habe ich erstmal Lastwiderstände genommen, nicht dass doch was schief geht ;) Da ich noch keinen Kühlkörper habe erstmal ohne getestet. Läuft! An den Lautsprechern dann erstmal was ruhiges aufgelegt und er klingt wirklich gut! Kein hörbarer Unterschied zu meinen anderen class-D amps die ich bis jetzt gebaut habe... Die Spannung hab ich hier 'leider' nur bis 45 Volt hochdrehen können, da ich gerade nur ein 32V Labornetzteil und ein 13.8V Festspannungsnetzteil mit Schub hier habe. Aber keine Probleme mit den Spannungen, warum auch... Dann hab ich mal aufgedreht, (wie gesagt noch ohne Kühlkörper!) und wollte endlich mal ausprobieren ob die OverTemperature Warning auch tut.. (Lüfter kann damit von 5V auf 12V Versorgungsspannung angehoben werden) Es ist zwar schwer abzulesen an Digitalanzeigen bei stark wechselnden Lasten, aber es dürften etwa 150 Watt RMS gewesen sein, erst dann kam die Warning... Bin mal gespannt ob der spätere Kühli überhaupt selbst bei Party-Lautstärke wirklich warm wird. ;) Jede Menge Leistungsreserve! Sorry für den emotionalen Post ;) Bin nur gerade begeistert.
Wie hast Du die Eingänge bestückt? Direkt einen CD-Player rangehängt? Und wie die Lautstärkeregelung?
Hast Du die Drosseln (L11-L14) selbst gewickelt? Ich habe die hier bei Reichelt gefunden: MESC 7µ :: Medium Funkentstördrossel, 7µ meinst Du, die kann man auch verwenden?
Ich wollte den gesamtaufbau nochmal gesondert beschreiben, hier also nur in Kurzform: Der gesamte Verstärker wird mit einem µC gesteuert der die Lautstärke regelt, RC5 dekodiert, ein Servo-Poti steuert, die Endstufen ein/aus schaltet und so weiter... Die Lautstärkeregelung hab ich mit PGA2311 realisiert, ebenfalls von TI. Das Layout für die Lautstärkeregelung habe ich aber nicht fertigen lassen, sondern selber gefräst... Könnte ich auch als Gerberdaten hergeben falls Interesse besteht ;) Die Drosseln sehen von den Werten her ja super aus. Ähnliche hatte ich auch schonmal verwendet! Kann sein dass die mehr Verluste haben, aber gehen dürften die auf jden Fall!
Ja, das Layout für den PGA2311 würde mich interessieren. Kannst Du das hier hochladen oder als Bild einfügen?
Hallo! ich habe dem Macher von den Altium-Files schon ne PN geschrieben, aber da kam leider noch nichts zurück: deshalb hier nochmal: kann mir jemand, der die Pläne hat, diese schicken oder hier im board hochladen? ich wäre wirklich dankbar! <<Philipp>>
Ich hätte auch gerne die Pläne der bewährten TAS5630-Platine als Vorlage :) Kann mir die wer zusenden? Format ist mir relativ egal, Eagle aber bevorzugt. Danke :)
Philipp H. schrieb: > Hallo! > > ich habe dem Macher von den Altium-Files schon ne PN geschrieben, aber > da kam leider noch nichts zurück: deshalb hier nochmal: push Hat bitte irgendjemand die Pläne zur Verfügung? Bitte lasst uns hier nicht hängen!
Hi alle miteinander! Ich habe mein Studium gerade beendet und bin im Bewerbungs(gespräch) Stress... Sorry dass ich mich so lange nicht gemeldet habe. Ich habe meinen Verstärker nun soweit fertig aufgebaut. ServoPoti zur Lautstärkeregelung kann nun entweder direkt am Knopf eingestellt, oder per IR-Fernbedienung eingestellt werden. Ein/Aus-schalten ist ebenfalls über Knopf oder über IR-Fernbedienung realisiert. Anbei eine zip die einige PDFs und auch das PCBdoc enthält (Altium-PCB-File) Viel Spaß beim Basteln der Endstufen! =) Wenn noch Fragen sind stellt sie gern, ich werde hoffentlich dann etwas schneller antworten ;) Lukas
Hallo, ich hänge mich mal mit dran, da ich mir auch Module mit dem 5630 aufbauen möchte. Wie wäre es, wenn wir ein PCB feritgen lassen um die Kosten für jeden im erträglichen Bastlerbudget halten zu können? Der Vorschlag von Crow sieht ja gut aus und lässt Varianten offen. Nur leider kann ich das File im Viewer zwar anzeigen lassen aber sonst nichts. Jemand ne Idee? Gruß Markus
Hi, Das PCBDoc File kann einfach zu nem Hersteller hingeschickt werden die Altium/Protel können. Ich habe wie oben bereits einmal geschrieben die PCBs mit 70µ Kupfer produzieren lassen. Der günstigste Anbieter war WE Direkt (http://www.wedirekt.de/) für 10 Stück, die mittlerweile alle vergeben sind/in Betrieb sind. Einen klitze kleinen Schönheitsfelher hat mein PCB jedoch (noch). Eine Bohrung zur Befestigung ist zu nahe an einem Pfostenstecker (Reset) dass keine Schraube sinnvoll passt. Wenn ihr mir noch ~1 Woche Zeit gebt werde ich das korrigieren. @Markus, möchtest du das Design noch ändern bzw erweitern? Nochmals zur Funktion: Das Modul ist mittlerweile an 50 Volt (genauer sogar 55 Volt) und mit erheblicher Last erfolgreich getestet worden, keine Probleme, obwohl ich natürlich strikt davon abrate dem Modul mehr als 50 Volt zu verpassen, wie Texas Instruments es empfiehlt. MfG, Lukas
Hallo, ich wäre auch an ein paar Platinen interessiert. Ich bin über Mail erreichbar. Gruss Klaus.
Hallo, ich habe mal L11-L14 mit dem Mini-Ringkern-Rechner geprüft. Ich bin von 7 uH und 50V ausgegangen. Beim T94-2 komme ich da auf 440 KHz, darunter geht die Kernsättigung in den roten Bereich. Das bedeutet auch das die Unlinearitäten stärker ansteigen. Der nächst grössere Kern wäre der T106-2. Dort kann ich bis 220 KHz heruntergehen. Dieser Kern hat einen Aussendurchmesser von 27 mm, ist also nur 3 mm breiter. Gruss Klaus.
Hallo, dann könnte man ja mehr Platz für die größeren Kerne schaffen und es jeden freistellen, welche er nutzen will. Ansonsten finde ich nichts, was ich jetzt ändern würde. Also, ich würde schon mal 6 Stück nehmen. Gruß Markus
Also ich würde auch 2 Platinen nehmen. Das Löten muss ich dann noch etwas üben :-) Wäre schön, wenn die Drosseln dabei sind, oder man die von Reichelt (s.o.) verwenden kann.
Also ich hab schon mal die Drosseln auf die T106-2 Kerne gewickelt. Mit 21 bis 22 Windungen erhält man 7uH, wenn sie gleichmäßig über den Kern verteilt sind. Also ganz easy. Als Kupferlieferant hat ein alter Trafo hergehalten. Hab 1mm Cu verwendet. Wenn jemand die T94-2 kerne gewickelt hat, könte er ja mal die Windungszahl verraten. Dann ist Selberwickelt wirklich easy. Am Ende noch Schrumpfschlauch oder Heißkleber drauf und fertig. Gruß Markus
Gibt's doch alles online: 10 Sekunden google bringen hervor: http://e2e.ti.com/cfs-file.ashx/__key/CommunityServer-Components-PostAttachments/00-00-26-12-81/TIC_2D00_INDC_2D00_026_2800_1.00_2900_.pdf Laut TI weren also empfohlen 29 Turns aufzubringen! bye, Crow187
Hallo crow187, auf dem etwas kleineren 94-2er Kern sind es auch laut Mini-Ringkern-Rechner 29 Wdg für 7uH. Der 106-2er Kern benötigt nur 23 Wdg. 106-2 -> AL=13,5 nH/N² 94-2 -> AL= 8,4 nH/N² Eine Frage: wie sieht es mit dem geänderten Platinenentwurf aus? Ist eine Sammelbestellung möglich? Gruss Klaus.
Hi Klaus! Also mit dem Layout... Dauert ja nicht lang, aber mir kommt immer was dazwischen... Heut ist mir z.B. jemand hinten drauf gefahren, so darf ich jetzt erstmal in meiner Freizeit um die Reparatur kümmern... Aber wenn wirklich Interesse besteht mach ich das bis zum nächsten Wochenende auf jeden Fall fertig, und stelle das Design gern zur Verfügung. Um eine Bestellung kümmer ich mich allerdings nicht =D, ich hab ja bereits alles fertig. Aber vielleicht findet sich ja ein anderer der hier eine "Sammelbestellung" organisieren möchte? Nochmals: Günstigster Anbieter für das PCB war vor geraumer Zeit WE-Direkt... Schönen Abend noch
Passt, ich mach ja auch nix wenn ich nicht getreten werde.... Wenn ich denke, dass nur so sporadisches Interesse besteht, dauerts bei mir auf jeden Fall länger als wenn ich weiß, da wartet jemand ;)
Hallo, also wenn der Ersteller des Boards nichts dagegen hat, würde ich das mit der Sammelbestellung übernehmen. In Frage kommt das aktuelle Design, es läuft ja bereits. Ich habe mal etwas rumgeschaut. Bei 10 Stück kämen wir bei einem vernünftigen Chinamann incl. aller Kosten auf einen Preis von 15.- EUR pro Board. Falls keine weiteren Steuern oder Zoll anfällt, auch auf 12 EUR. Lötstop würde ich gern in matschwarz nehmen. Mailt mir bitte an buts@gmx.net eure Wünsche bez. Stückzahl. Ich brauch von euch ne Mailadresse und eure Postanschrift. Daten werden natürlich vertraulich behandelt und nicht an Dritte weitergegeben. Zahlung entweder per Vorkasse oder per Nn. Bestellungen werden bis kommenden Donnerstag (25.11.) berücksichtigt. Gruß Markus
Hallo Markus, wie ich schon sagte, ich bin mit 5 Stück dabei. crow187 wollte aber noch eine kleine Verbesserung des Layouts durchführen. Diese Zeit sollten wir uns noch nehmen. Ich werde Dir meine Angaben zusenden. Gruss Klaus.
Jao, auf sowas hab ich gewartet! =) Morgen änder ich das Layout! Schönen Abend euch allen! p.s.: Ich glaub ich würd dann vielleicht sogar auch noch eine nehmen, überlegs mir nochmal... Wäre vielleicht mal interessant zu sehen wie groß/gering die Unterschiede sind. Und nen schwarzes PCB macht auch was her ;)
Wollte noch die Bilder anfügen, Layout fehlt aber noch. Dafür habe ich 1206 Hühnerfutter berücksichtigt. Mir gefällt das PHD Package besser.
Hier das leicht überarbeitete Design. Nun könnten auch alle Löcher zum festschrauben ohne Probleme genutzt werden! ;) @Pete: Wie groß ist dein Design geworden? Wäre interessant wenn dein 1206 Design bestellt werden sollte...
Das Design fehlt ja noch :-) Das PcbDoc kann ich nicht öffnen. Kannst Du ein PDF oder png hochladen? (Jeweils top u. bottom).
Pete K. schrieb: > Wollte noch die Bilder anfügen, Layout fehlt aber noch. > Dafür habe ich 1206 Hühnerfutter berücksichtigt. Hey Pete, würdest du auch die SCH-Datei hier reinstellen? Das wäre eine gute Vorlage für eigene Layouts.
Ich bin mal nicht so :-) Bitte noch Korrekturlesen, da sind vielleicht noch ein paar Macken drin.
Hallo, Danke Crow für deine Arbeit. Also, ran an den Speck! Wir sind jetzt bei 12 Stück. Gruß Markus
Hallo, da ich nicht genau weiß, wie viel öffentliche Abgaben auf die Sendung kommen, sag ich mal als Richtwert max. 15€ pro Platine. Es könnten aber auch nur 12? werden. Gruß Markus
Was uns jetzt noch fehlt ist ein kompaktes 50V / 10A Schaltnetzteil ((zur Stromversorgung natürlich, der 5630 ist ja nichts anderes als ein moduliertes schmelles schaltnetzteil)) Klaus
Hallo Markus! Sag mal hast Du meine Mail bekommen? Vielleicht ist sie ja im Spamfilter gelandet? Ich wäre mit 2 Platinen dabei! Alles Gute und vielen Dank für Euer Engagement! Christoph bc547c[schnörkel]web.de
Zwischenstand: 15 Platinen bei pcbcart.com bestellt, Bestellung hat Status "Warteschlange" Gruß Markus
Ich hatte ja oben das Eagle *.sch File hochgeladen. Hat sich das jemand mal angeschaut oder sogar ein Layout angefangen?
So, die Pleiterlatten sind da. Werde sie nach der Arbeit mal untersuchen. Ging eigentlich recht schnell. Bin echt gespannt...
Das freut mich! Ich hoffe die PCBs sind einwandfrei! Ich würde mich freuen zu sehen was ihr so alles mit den Endstufen baut! Ich werde Bei Zeiten auch mal meinen Verstärker vorstellen... Also scheut euch nicht Bilder zu posten! Falls übrigens irgendwie doch noch ne Platine über ist würd ich die wohl auch noch nehmen... :)
Auf die schnelle mal ein Scan. Auf den ersten Blick sind die Boards recht ordentlich. Keine Mängel. Kosten liegen bei knap 10€ pro Stück.
"Was hast Du für die Terminals (Anschlüsse) geplant?" -> Dicke Kabel... =) Ich hab absichtlich auf Klemmen oder sonstiges verzichtet da die bei mir in Geräte (Gehäuse) eingebaut wurden, einerseits weils einfacher ist, andererseits ist es auch ein Kostenfaktor gewesen, nicht noch extra dicke Terminals kaufen zu müssen. p.s.: Sehen wirklich ganz gut aus! =) Viel Spaß euch beim Zusammenlöten und Musik genießen!!!
@Crow187 schick mir bitte mal ne mail: buts ät gmx nät Ja, ich werde auch 2,5mm Löcher bohren und Kabel einlöten. Jetzt erst mal müssen wir irgendwo einen Bestückungsplan erstellen, da einige Bezeichnungen nicht so gut lesbar sind, wegen der vielen Vias. Die Bestückung werde ich Baugruppenweise durchführen. Erst die Stromversorgung, wenn die geht die Impedanzwandlerstufe, danach den TAS. Zu allerletzt die größeren Elkos und die Spulen. Ich habe mir 2 preiswerte Schaltnetzteile mit 50V 6,8 und 8 A über ebay aus China ersteigert. Sie funktionieren 1A, nur der kleine Lüfter nervt wenn er losgeht. Hier müsste man einen größeren leiseren Fan einsetzen. Also, auf gehts., Gruß Markus
Moin, Die sehen ja richtig gut aus! Nochmals Vielen Dank für die Organisation und Abwicklung des Ganzen. Alle notwendigen Bauteile liegen schon hier :-) Das mit den Anschlussterminals ist etwas schade, je nachdem wie das Top-Layer aussieht tendiere ich dazu die Lötflächen zu durchbohren und M3 Lötösen oder Ringösen mit dem PCB zu verschrauben. Saubere Isolierung auf dem Top-Layer natürlich vorrausgesetzt. Alles Gute, Christoph
Wegen dem Bestückungsplan schaut mal die letzte PDF an die ich hochgeladen habe. Da solltet ihr alles nötige drin finden! Ich bin gerade nur mit dem Handy online Und werde wohl vor weihnachten nicht mehr dazu kommen was neues hochzuladen... Ich schaue gleich nochmal nach, aber ich denke dass in der PDF wirklich alles drin ist. Ich wünsch euch Viel Spaß Und alles Gute!
Hallo, Ich könnte von meinen 4 Platinen ja noch 2 abgeben, nur dann müsste der Versandkostenanteil der andere neu berechnet werden....( wenn man mal kleinlich wäre) Falls weiter Interesse an größere Stückzahlen besteht kann ich auch welche nachbestellen. Ab 10 Stück lohnt das. Andere Frage: ist im Design ein Kühlkörper vorgesehen, den man direkt ohne zu bohren oder zu feilen montieren kann?
Hallo, vielen Dank an crow187 und Markus. Die Platinen sind da und wirklich toll. Ich habe mal nach einem passenden Kühlkörper gesucht. Der geeignetste wäre wohl dieser. http://www.conrad.de/ce/de/product/188727/ Er ist zwar 100mm lang, passt aber gerade. Die Platine ist 98,5mm breit und somit würde er um 0,75mm überstehen. Die Höhe ist um 10mm kürzer als bei TI auf dem Eval-Board, dort sind es 44mm. Die Breite ist OK. Alternativ gibt es bei Reichelt (auch bei Conrad) diesen hier: http://www.reichelt.de/?ACTION=3;ARTICLE=22253;PROVID=2402 Die Kühlrippen sind hierbei aber nicht so optimal für unsere Zwecke. Conrads Kühlkörper hat einen Steg von 8,0mm. Hier könnte man etwas wegfräsen um eine superplane Kontaktfläche zu erhalten. Dazu mal eine Frage. Ist die Kühlfläche des TAS5630 isoliert oder muss man selber noch isolieren mit Glimmer oder Pad? Sollte man wirklich die Kontaktfläche des Kühlkörpers noch planschleifen lassen? Gruss Klaus.
Da muss man die Post wirklich mal loben!! Habe die Briefe gestern 17.30 Uhr aufgegeben. Die Massefläche ist mit den Pins 9 und 10 verbunden. Der Kühler ist laut Ti zu grounden. Der KK sieht ja gut aus. Notfalls muss ein großer leiser Lüfter über das gesamte Board. Es sieht so aus, als ob es eine Nachbestellung geben wird. Wer noch Lust bekommen hat meldet sich bitte. Also viel Spaß beim Bestücken. Achso, vergesst nicht zu sampeln so lange es noch geht. Und die OPA1632 und den TL2575HV-15I gleich dazu ;-) Gruß Markus
Hallo, ich bin die Bestellliste von Lukas noch einmal durchgegangen. Ich habe sie im ODS-Format von OpenOffice beigefügt. Der Elko (1000µF, 63V, RM7.5) ist bei Reichelt zur Zeit nicht lieferbar. Conrad hat aber genau den Typ den TI vorschlägt. L15 (1mH / 0.55A 20% (1.68R)) liefert auch Reichelt. D18 (3A / 60V Shottky) ist gemäss Datenblatt MBRS 360 SMD und auch von Reichelt zu haben. Läuft bei mir in einem 1A Schaltnetzgerät seit Jahren. Der TAS5630DKD kostet bei Digi-Key nur 13,81€. Der TL2575HV-15IKTTR ist bei Farnell nur ab Lager USA mit 20€ Bearbeitungsgebühr zu haben. Hier ist Digi-Key wieder aber auch der billigere. Ich wollte für L11, L12, L13, L14 eigentlich den etwas grösseren Kern T 106-2 einsetzen. Er geht weniger in die Sättigung. Nur jetzt ist der Platz auf der Platine doch etwas zu klein für diesen Kern. Die benachbarten Bauteile würden sich fast berühren. Ein wenig Abstand sollte man hier einhalten. Sonst bekommen die Ekos zu viel Wirbelströme in die äussere Hülle induziert und auch die benachbarten Spulen würden sich mehr gegenseitig beeinflussen. Bleiben wir also besser beim von TI vorgeschlagenen Kern T 94-2. Bei Farnell habe ich noch nicht bestellt. Ich gehe davon aus das die auch an Privatpersonen liefern. Digi-Key ist auch interessant. Ich habe mal hier und da positives gelesen. Hat jemand da Erfahrung? Wie sieht es mit MWST und Zoll aus? Gruss Klaus.
Hallo, Ja genau diese KK hatte ich mir auch rausgesucht. Im Moment ist allerdings erstmal Prototypen-Test bei 25V angesagt - da braucht es erstmal keinen KK. Ich den ganzen Krempel bei Mouser bestellt, da gibts auch den TL2575HV ;) Vorsicht! Manche der 0603 Cs und Rs gibt es so nicht bei Reichelt obwohl nicht in der Bauteil-Liste erwähnt! Die 1mH Speicherdrossel hab ich bei Reichelt nicht gefunden, mit 680u geht es aber auch ;) Alles Gute Christoph
Na da hatte ich ja eben noch Glück gehabt. Gerade hat mir die Post diese 1000µ/63V Elkos gebracht. Nur ich Depp hab die 2,2µ Kondis vergessen zu bestellen. Ich wollte sie irgendwo günstiger finden und nun fehlen sie. Der Preis bei Farnell beträgt derjeit 2,01€ netto pro Stück. Das tut ja fast weh. Wir könnten 100 Stück zum halben Preis nehmen... Farnell liefert nur an Studenten oder Gewerbetreibende. Falls noch jemand die TL2575HV-15I bestelle könnte er mir bitte 5 Stück mitbestellen. Möchte wegen 5 Teilen nicht bei Digi oder Mouser bestellen. Farnell nimmt tatsächlich 20€ netto extra für Überseelieferungen. Ich wünsche allen noch ein frohes Fest und Spaß beim Körnerlöten ;-) Markus
Hallo, ich habe die Bauteilliste mal im XLS-Format angehangen. Das ODS-Format kann vermutlich nicht jeder lesen. > Vorsicht! Manche der 0603 Cs und Rs gibt es so nicht bei Reichelt obwohl > nicht in der Bauteil-Liste erwähnt! Christoph, kannst genaueres sagen? Die Speicherdrossel bei Reichelt hat die BestellNr: L-PIS4728 1,0M. Mouser ist doch auch in den USA ansässig. Wie läuft das denn da mit MWST und Zoll? Gruss Klaus.
Hallo, so, nun die letzte Version der Einkaufsliste. Ich habe mal für besondere Bauteile Preise bei Mouser eingeholt. 2.2uF, 100V, X7R 1210 Farnell 1,776€, Mindestmenge 10, nur 10erPacks Mouser 0,924€ WIMA 0.68µF 250V Farnell hat EPCOS Mouser hat den empfohlenen WIMA-Typ TAS5630DKD OPA1632D LM317MDCY TL2575HV-15IKTTR sind alle bei Mouser zu guten Preisen erhältlich. Eine Frage speziell an Christoph: Du hattest ja schon bei Mouser bestellt. Die Preise im Internet-Shop sind alle in Euro ausgewiesen. Sind das Netto-Preise? Sowie ich es herausgefunden habe hat man ab 70€ kostenlose Lieferung. Zoll würde Mouser übernehmen und auch FED-EX Gebühren. Stimmt das? Schöne Feiertage. Klaus
Hallo, Ich bin inzwischen ein großer Freund von Mouser. Ab 70 Euro schicken die dir das Kostenlos mit FedEx zu. Spitzen Service, und das auch an Privat einfach über Kreditkarte. Preisbeispiel: TL2575HV 2,81 Euro das Stück im Online-Shop -> gezahlt habe ich 3,16 Euro (habs extra mal ausgerechnet, wird nicht ausgewiesen). Alles Gute, Christoph
Ok, es gibt bei den 2,2u 100v doch extreme Preisunterschiede und ich hab die "edeltypen" gekauft :-( Kennt jemand die Unterschiede zwischen einem 70ct kondi und einen für 3Euro? Gruß Markus
Hallo Markus, Bei Versendern wie Farnell und Mouser muss man schon genau hinsehen. Es werden zu bestimmten Parametern oft eine ganze Reihe von Produkten aufgelistet. Die 2.2uF/100V/1206 gab es bei Mouser aber nur drei Mal. Die ersten beiden von TDK zu 10% und 20%, Typ X7S zu jeweils 0,996€. Den 10%ter haben die sogar mit einem Bestand von 10.000 Stück auf Lager. Der dritte Anbieter hatte einen X7R zu 1,49€, war aber nicht auf Lager. Der X7R hat +/- 15% und der X7S hat +/- 22% temperaturabhängige Kapazitätsabweichung. Also dürfte dies für unsere Zwecke keinen wesentlichen Unterschied machen. Wikipedia hat eine gute Abhandlung über Kerkos. http://de.wikipedia.org/wiki/Keramikkondensator#Keramikvielschicht-Chipkondensatoren_.28MLCC.29 Gruss Klaus.
Hallo Markus, ich mach das mit einer Lupe und flexiblen Schwanenhals. Wo ist das Problem? Gruss Klaus.
Hi sehr interessanter Thread, habe aber leider noch eine Newbfrage zu dem Verstärker weil ich im Audiobereich leider nicht bewandert bin. Wie stellt man den Verstärkungsfaktor bei der Platine ein, in der Beschreibung zum Evaluation Board von TI finde ich hierfür keinen Regler? Was bekommt man zum Beispiel für eine Ausgangsspannung wenn man am Eingang eine 100mV Sinusspannung anlegt?
Die Tas5630 ics machen wenn ich mich recht erinnere +23dB, d.h. ca faktor 14.
Bestellt ihr den MKT-4 680nF/250V 15mm bei mouser oder hat jemand schon eine andere Quelle gefunden?
Hallo Pete, ich habe den WIMA-Typ auch nur bei Mouser gefunden. Farnell hat zwar den "EPCOS - B32652A3684J - KONDENSATOR, 0.68UF, 250V", ist aber eben nicht WIMA. Der Kondensator wird in der Schaltung stark gefordert und sollte deshalb unbedingt von hoher Qualität sein. Vielleicht kann ja jemand etwas zum EPCOS-Typ sagen. Gruss Klaus.
Bürklin hat auch noch einige im Programm. Allerdings wohl auch nur epcos: https://www.buerklin.com/default.asp?event=ShowArtikel%2837D1836%29&l=d&jump=ArtNr_37D1836 Allerdings ist auf dem Bild des Evaluation Boards (Seite 3, SLAU287A) zu erkennen, dass TI selbst Epcos Kondensatoren verbaut hat :-) Segor in Berlin hat WIMA MKS4 680nF/250V (U68-R15-250/MKS4) für 0,60€ als Bestellartikel.
Hallo, bei Segor hatte ich nicht nachgeschaut. Die haben auch gute Preise. Dort hat man nur der Nachteil, dass man keinen Link zu Datenblättern bietet um die Qualität beurteilen zu können. Hier bei dem WIMA - Kondensator ist das eindeutig. Man kann sich direkt bei WIMA kundig machen. Wenn sonst nicht die Herstellerbezeichnung angegeben wird, dann wird es abenteuerlich. Gerade bei Elkos. Gruss Klaus.
Hallo Pete, das dauert noch. Ich muss noch ein paar Teile bestellen. Gruss Klaus.
Hallo Pete, siehe 23.04.10, crow > ich habe mir aber die Schalter gespart und 0R-Lötbrücken > vorgesehen, ich möchte meinen Verstärker also nicht alle 10 Minuten > umstellen, sondern eine Platine als Stereo-Amp machen .. 1 Ohm sollte es auch tun. Gruss Klaus
Klaus Ra. schrieb: > Hallo Pete, > siehe 23.04.10, crow >> ich habe mir aber die Schalter gespart und 0R-Lötbrücken >> vorgesehen, ich möchte meinen Verstärker also nicht alle 10 Minuten >> umstellen, sondern eine Platine als Stereo-Amp machen .. > 1 Ohm sollte es auch tun. > Gruss Klaus Ich habe den Schaltplan jetzt nicht im Kopf, aber müssen dann für BTL/SE die 6 Widerstände als 0R (oder 1R) ausgeführt werden?
Hallo Pete, die 6 Widerstände setzen die MODE SELECTION PINS. Also reiner Logikpegel. Vermutlich genügen hier auch 10k. Nimm einfach etwas niederohmiges. O Ohm müssen es bestimmt nicht sein. Gruss Klaus.
Geschafft! Nach nächtelanger Lötarbeit durfte heute nachmittag Stacey Kent mit "So Nice" das Konzert eröffnen. Der Verstärker lief auf anhieb und läuft und läuft... Gelötet habe ich mit 2 Lötkolben und Lötlack. Das ging am schnellsten, besonders vorteilhaft für das Auflöten der Mehrbeiner. Am meisten Zeit verbraten habe ich beim Auflöten des TAS. Grauselig, wie viele Kurzschlüsse es zwischen den Pins gibt. Trotz vorsichtigem lötens und reichlich Entlötlitze, Skalpell und Lupe. Den habe ich übrigens zuerste bestückt. Es lohnt sich, erst dann weiterzumachen, wenn das TAS 100% sitzt. Mit fehlen noch die 3R3 Widerstände im Ausgangsfilter. Sieht man auch deutlich im Oszi. Da der Kühlkörper noch nicht bearbeitet ist, habe ich vorsichtshalber erst einmal nur 25V angelegt. So, jetzt seid ihr drann. Gruß Markus
Für Steroebetrieb müssen nur 3 Brücken gesetzt werden. M1 und M3 auf Masse, M2 auf Vreg. Auf der LP ist dafür alles vorbereitet. Die Beschaltung der anderen Modi stehen im Datenblatt.
Hallo Markus,
erst einmal herzlichen Glückwunsch.
> Gelötet habe ich mit 2 Lötkolben und Lötlack.
Wozu der Lötlack? Zum fixieren? Ich löte eigentlich zuerst GND und UB an 
und dann ziehe ich das Lötzinn über die Pins. Gut, hierbei würde ich 
auch einzeln vorgehen ohne aber zuerst auf Kurzschlüsse zu achten. Die 
bekommt man mit Lötlitze Flussmittel wieder weg. Hauptsache ist, der 
Kontakt ist in Ordnung.
Was machst Du mit dem Kühlkörper? Setzt Du einen Distanzring ein?
Die ICs löte ich eigentlich erst nach den Widerständen ein. Damit löte 
ich nicht unnötig an offenen Pins herum. Durchgeschossen habe ich zwar 
noch kein IC aber man muss es ja nicht unnötig herausfordern. Das ich 
dabei Lötkolben und mich selber Erde und eine antistatische Unterlage 
für die Platine nutze ist selbst verständlich.
Gruss Klaus.
  Hi, immer frischer Lötlack als Flussmittel. Normalerweise haste ja in einer Hand den Kolben, in der anderen das Zinn mit Flusmittelseele. Hab lange probiert, wie es für mich an besten geht. Daher die Variante mit den 2 Lötkolben (je 16W geregelt). An die Lötspitzen kam eine minimale Zinnmenge, dann das Bauteil entweder auf den klebrigen Lötlack platziert, oder direkt mit einer Lötspitze fassen und platzieren. Letzteres geht dann sogar ohne zwischen 2 Bauteilen abzusetzen. Naja, habe eben seit fast 20 Jahren kein SMD mehr bestückt. Gruß Markus
Ich habe noch einmal 10 Platinen geordert. 3 sind noch zu haben. Es bleibt bei 10€ da der Zoll noch 19%EUSt verlangt. Gruß Markus
Nach einem gefühlten Meter Entlötlitze habe ich den TAS5630 endlich fertig gelötet. Jetzt kommt der Rest... Hoffentlich hat der TAS5630 das überlebt :-) Die Teile habe ich alle bei Segor bestellt, was nicht vorrätig ist kann besorgt werden (z.B. MKT4). Die Preise sind jetzt nicht viel teurer, als wenn man 2x Versandkosten bezahlt. Gruss, Pete
Noch mal ne Frage zur Bestückung: 1) Wie und mit was muss R200 und R201 bestückt werden? Könnten Jumper sein... 2) Der Bereich um R48/C54 ist mir nicht klar. Der Bestückungsaufdruck ist auch nicht eindeutig. Wäre schön, wenn jemand ein Bild oder eine Zeichnung posten könnte. Das Löten der SMD-Elkos ist ja auch eine Herausforderung :-) Viele Grüße, Pete
Hi, R200 und 201 müssen bei Stereobetrieb frei bleiben. Hab mal ein Foto von der Umgebung um R48 angehängt. Bei der Bestückung hatte ich auch gelegentlich Schwierigkeiten, die Bauteilpositionen zu finden. Mit einem Ohmmeter habe ich dann die richtigen Positionen gefunden. Orientierung boten die Anschüsse der Halbleiter. Viel Spaß noch, und mach(t) mal Fotos. Gruß Markus
Falls du ohne Lüfter arbeiten möchtest, können R47, R48.... und das ganze Gefittel um U13 auch unbestückt bleiben. Bei mir läuft der Verstärker meist stundenlang mit ordentlicher Lautstärke an den Kellerboxen. Der Kühler wird nicht mal handwarm. (Ohne KK funktioniert er übrigens auch ganz gut.) An und in einer Bassbox könnte das anders aussehen. Die zweite Fuhre Pleiterlatten ist heute angekommen :-)) und ich werde dann mal zur Post gehen. Gruß Markus
Gibt es eigentlich auch einen Schaltplan von der Platine im pdf-Format? In obigem pdf sind ja nur die Layout-Daten enthalten.
Ich meine die 10µF/16V. Bei einem 4,3x4,3cm Gehäuse (müsste 10/16 sein, siehe Reichelt) passen die Anschlussbeinchen gerade auf die Pads, nur das Löten wird dann schwierig, weil das Pad nicht mehr sichtbar ist.
Hallo Pete, laut Datenblatt sollten die Pads am Elko max. 5,5 mm äusseren Abstand haben. Die Pads auf der Platine haben so ungefähr den selben Abstand. Das ist etwas ungünstig. Ich glaube Mark hatte ähnliche Probleme. Siehe Bild. Wenn die Anschlüsse und die Pads vorher verzinnt werden sollte es aber gehen. Gruss Klaus.
Und wieder eine Frage: Wie schließe ich ein Audio Signal an? Auf dem Board sind 3 Pins zu sehen, aber irgendwie habe ich den Eindruck, dass das einer zu viel ist :-)
Hallo Pete, schau Dir mal die Schaltung an. Wir haben hier einen symmetrischen Eingang. Symmetrische Verbindungen nutzt man in hochwertigen Anlagen, z.B. in Tonstudios. Auch hochwertige D/A Wandler haben symmetrische Ausgänge. Du kannst aber einen der Eingänge einfach auf Masse legen. Dabei musst Du Dich auf jeden Fall einheitlich für + oder - entscheiden. Gruss Klaus.
Danke, jetzt habe ich auch den Schaltplan oben gefunden. Das macht die Sache etwas einfacher und ich muss nicht so dumme Fragen stellen :-)
So, meine Platine ist fertig. Kann ich die irgendwie gefahrlos testen? Ich wollte die Platine über ein Labornetzgerät mit ca. 24V max. 1,5A ansteuern und über einen geregelten Kopfhörerausgang meiner Computerboxen Musik draufgeben. Lautsprecher sind 2 kleine Hochtöner aus einem 5.1 Set. Ist das so ok?
Hallo Pete, im Datenblatt geben die 25V als Mindestspannung an. Ich würde es aber mal so versuchen. Ich hatte sonst immer beim ersten Mal einen Widerstand in die Stromzuführung eingefügt, so dass gerade für den Ruhestrom genügend Spannung da war. Also nur um zu Testen ob es nicht gleich knallt. Gruss Klaus.
Im Zuge der Qualitätsverbesserung der Lötstellen habe ich jetzt mal mit SMD Lötpaste experimentiert. Muss sagen, dass es sich damit viel einfacher und schneller arbeiten lässt. Zum einems fixiert die Paste die Bauteile, zweitens spart man sich die dritte Hand für das Zinn. Die Lötstellen werden sehr sauber. Nam läuft auch nicht Gefahr, dass R´s und C´s nur einseitig Kontakt erlangen. Sonst noch jemand fertig? Markus
So, ich habe es jetzt mit 30V probiert. positiv: Es gab keinen Knall :-) negativ: Es gab keine Musik :-( Nach dem Anschalten leuchteten D13,14,16 kurz auf, die LED D14 blieb dann an (Reset). D11 (Ready) leuchtet nicht auf. Spannungen am TAS5630 sind soweit vorhanden, das habe ich nachgemessen. Ich habe jeweils Pin3 der Eingänge auf GND gelegt. Eingang Left ist nicht belegt (kein Signal dran). Was kann ich noch prüfen?
Den Jumper bei Reset gesetzt? Wenn der fehlt ist der TAS im Reset-Zustand und die H-Brücke inaktiv. Nachdem der Jumper aufgesteckt wurde, muss die grüne LED leuchten. Sonst die Signalpfade bis zum Tas mit einem Oszi oder Lautsprecher prüfen. Gruß Markus
Juhuuu... Kaum macht man's richtig schon geht's :-) Danke für den Hinweis, es war der Reset. Jetzt höre ich Musik! Das Ploppen der LS kann man verhindern, wenn man erst Power on gibt und dann den Reset. Alles bestens, jetzt kann ich mich ja an den Vorverstärker und die SPMS machen. (freu)
Gratuliere Dir zu deinem Erfolg! Ich bastel auch grad an einerm Vorverstärker/Eingangswahl/+DAC mit dem PGA2311 rum. Das "Resetfeature" werde ich dabei nutzen und vom µC aus steuern. Markus
Markus, wie hast Du auf obigem Bild den Kühlkörper befestigt? Man sieht keine Schrauben...
Stimmt, als ich die Fotos gemacht habe, war der KK nur aufgelegt. Jetzt habe ich 2 2,5mm Durchgangslöcher gebohrt und ihn mit 2 3mm Blechschrauben verschraubt. Als Distanzstücke dienen 2 übereinandergelegte und verlötete Streifen aus durchkontaktieren Lochrasterplatten(zusammen 3mm). Hatte grad nichts anderes. Damit der KK stabil aufliegt, haben die Streifen die Breite des KK. Kannst es auch feiner machen mit Gewinde und schönen Distanzhülsen. Nur bitte bedenken, dass der KK auch genug Auflagefläche hat damit er sich nicht neigt. Eigentlich soll die Kühlfläche ja mit Masse verbunden werden. Dafür müsste man den KK an der Auflagefläche freifräsen und eine dünne Kupferplatte zwischen TAS und KK legen. Aber man kann auch übertreiben... Gruß Markus
Werde mir den KK bei Conrad besorgen, der scheint ja ganz gut zu passen. Eine andere Frage. Ich habe hier einen Ringkerntrafo mit 40V liegen. Wenn ich jetzt 40V * 1,41 - 2,4V (Gleichrichtung) rechne, dann komme ich auf 54V. Der TAS5630 verträgt ja max. 69V, das könnte klappen. Absichern wollte ich das mit einer TVS Diode 1.5KE62CA, geschaltet gegen GND. Die Diode ist mit Vbr 58,9V-65,1V angegeben (siehe DataSheet). Geht das?
Hallo Pete, vorsicht! TI gibt als ABSOLUTE MAXIMUM RATINGS 69V an. Als RECOMMENDED OPERATING CONDITIONS werden nominell 50,0V und maximal 52,5V angegeben. Also, ich würde die 50,0V nicht überschreiten. In der Tat ist es so, dass unsere Netzspannung mit 230V +/- 10% definiert ist. Also bei ungeregelten Netzteilen sollte man auch gelegentliche Überspannungen mit berücksichtigen. Gruss Klaus.
Deswegen auch die 54V. Ich dachte, dass dies noch im Rahmen liegt als Dauerlast. Absichern gegen Netzschwankungen etc. sollte dann die TVS. Auf 50V komme ich leider nicht runter.
Halli hallo alle miteinander! Aus unerfindlichen Gründen sind seit geraumer Zeit alle µC-Forum Mails in meinem Spam-Ordner gelandet, da schau ich halt nicht so oft rein. Habe also gar nicht mitbekommen dass es hier doch rund geht! Toll dass jetzt schon ein paar weitere Leute zu dem Genuss guter Musik mit selbstgebauten Verstärkern gekommen sind! Und super dass alle Fragen so gut von allen beantwortet werden. =) Habe gerade gelesen dass ich nicht der Einzige bin der gerade an einem Vorverstärker mit Quellenwahl und DSP bastelt ;) Bin immer über Status-Berichte dankbar! Gutes Basteln noch, Lukas
@Lukas Welchen DSP hast du den gewählt? Ich habe mir mal den TAS3103 angeschaut und gesampelt, aber das dauert noch ne Weile, bis da mal was wird. Wollen wir nicht was zum Vorverstärker mit Quellenwahl starten? Gibt zwar schon zig solcher Threats, aber einer hat sicherlich noch Platz ;-). Vielleicht kommt ja ein (offenes) Projekt zustande. Gruß Markus
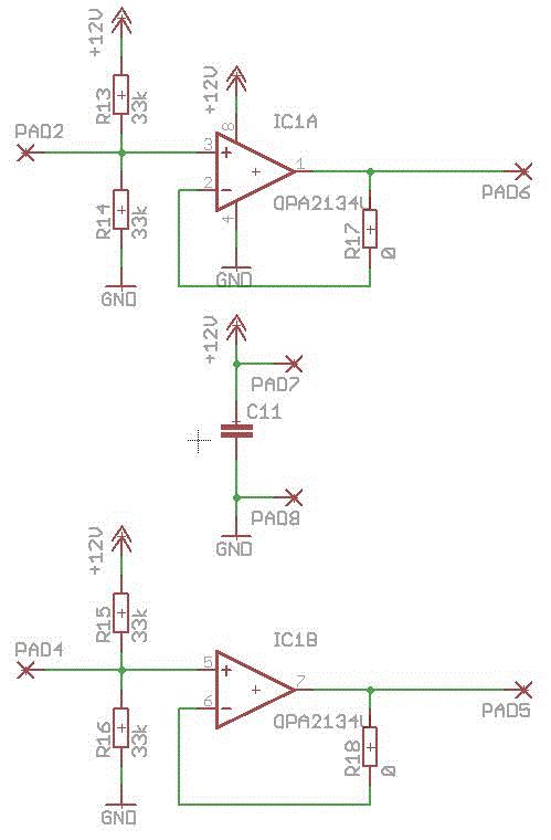
Ich werfe mal das hier in den Ring. Ist noch nicht ganz fertig und Layout fehlt auch noch...
>>Hört sich gut an. Wird wohl mal Zeit, dass der picplayer ein >>AVR-Äquivalent bekommt :-) Dann macht ihr mal :) Aber nicht alles bei mir abgucken :) Der Verstaeker sieht mal echt fein aus. Sind denn noch Platinen verfuegbar? Wollte den auch schon immer mal aufbauen und hatte auch schon ein Board vorbereitet aber nie herstellen lassen. Sind denn schon Messungen gemacht worden? Mich wuerde neben Verzerrungen etc. auch mal interessieren, wie das mit der Verlustleistung bei Volllast aussieht. Denn bei 2x300W und 90%+ an Wirkungsgrad sind das ja schon einige Watt, die durch dieses kleine IC muessen. Gibts da bereits Erfahrungen? Grusse, Stefan mit dem Picplayer :)
Hallo Stefan, deine Schaltung ist schon so gut, dass es schwer wird, da noch was zu verbessern ;-) Viel Spielraum hat man aber eh nicht, den PGA zu verschalten. Auf alle Fälle werde ich den empfohlenen OP als Impedanzwandler am Eingang und eine rauscharme Stromversorgung nehmen... Der eigentliche Hirnschmalz steckt aber in der Software. Mal sehen, was da so rauskommt. So. Mein "Pflichtenheft" Hardware - Eingangsstufe mit rauscharmen OPV - rauscharmes Netzteil - updatefähig mit internen Bootloader --> USB mit FT232RL - um eine Pegelanzeigen erweiterbar - IR Fernbedieung zusätzlich - Anschlussmöglichkeit für ein Erweiterungsboard mit DAC und Digitaleingängen Software - Bezeichnung der Eingangsquellen änderbar - Abspeicherung der letzten Werte für Vol. und Quelle - Steuerung/Überwachung des TAS / Lüftersteuerung falls notwendig - Balance - Updatefähige "Firmware" - der oberste +dB Verstärkungswert muss sich per Software einstellen lassen (limit) Möchtest du eine vermessen? Ich könnte dir ein Board zum Vermessen zur Verfügung stellen. Habe dafür momentan kein Equipment. Gruß Markus
Klaus Ra. schrieb: > Hallo Pete, > vorsicht! TI gibt als ABSOLUTE MAXIMUM RATINGS 69V an. Als RECOMMENDED > OPERATING CONDITIONS werden nominell 50,0V und maximal 52,5V angegeben. > Also, ich würde die 50,0V nicht überschreiten. Da der Trafo auch einen 240 Abgriff hat, sollten sich bei 230V ungefähr 51,7V einstellen (230/240*40-2,4). Das passt dann schon eher (weniger geht nicht). Was für ein Netzteil/SMPS nehmt ihr? Und wozu benötigt man den Op-Amp vor dem pga2311? Bei TI ist der nicht vorgesehen.
Stimmt, ham die vergessen ins Datenblatt zu schreiben ;-} Liest man aber die Erfahrungsberichte bei diyaudo, so kann man glauben, dass sich die Klangqualität mit OPA etwas verbessert. Schaden kanner ja nicht. Ich wäre dann eher geneigt, den opa1632 vor dem TAS wegzulassen und den PGA direkt - ev. über KopplungsC´s mit dem TAS zu verbinden. Oder was meint ihr? Gruß Markus
Hi Jungs, >Möchtest du eine vermessen? Ich könnte dir ein Board zum Vermessen zur >Verfügung stellen. Habe dafür momentan kein Equipment. Hab leider im Moment keine Moeglichkeit, da ich auch gar nicht in Deutschland bin. Die Verzerrungen sind das eine, mich interessiert aber vor allem, ob ihr mal an das Mopped 2 Stueck 4 Ohm Widerstaende drangehaengt habt und dann mal ueber ne Stunde oder mehr die 2 x 300W gefortdert habt. Mich wuerde da mal interessieren, wie sich das ganze temperaturmaessig verhaelt (und von der Effizienz). >Und wozu benötigt man den Op-Amp vor dem pga2311? Bei TI ist der nicht >vorgesehen. Nicht direkt: Es steht aber im DB, dass der PGA gerne eine niederohmige Quelle am Eingang sieht. Das ist wohl mit dem eingangsseitigen, ohmschen Spannungsteiler im PGA zu begruenden. Dazu gibts auch ein Diagramm, aber wenn man von 600 Ohm auf 2k Quellinmpedanz geht, verschlechtert sich der THD+N nur minimal. >Ich wäre dann eher geneigt, den opa1632 vor dem >TAS wegzulassen und den PGA direkt - ev. über KopplungsC´s mit dem TAS >zu verbinden. Oder was meint ihr? Du musst doch voll diffentiell in den TAS hinein. Wie soll das ohne OPV der dir irgendwie ein symmetrisches Signal liefert gehen? Zu deinem Pflichtenheft: >- um eine Pegelanzeigen erweiterbar Wieder verworfen. >- Anschlussmöglichkeit für ein Erweiterungsboard mit DAC und >Digitaleingängen Bereits in Arbeit. Gruesse, Stefan
Moin, Hans W. schrieb: >>Ich wäre dann eher geneigt, den opa1632 vor dem > >>TAS wegzulassen und den PGA direkt - ev. über KopplungsC´s mit dem TAS > >>zu verbinden. Oder was meint ihr? > > Du musst doch voll diffentiell in den TAS hinein. Wie soll das ohne OPV > der dir irgendwie ein symmetrisches Signal liefert gehen? Damit wollte ich mich noch befassen. Die Frage ist, ob es ein MUSS ist, oder ob man den TAS auch unsymmetrisch betreiben kann. Er hat ja genug Modi. Sonst bleibt der 1632 halt. Gruß Markus
Gerade wollte ich mal die Leistung an einem 4 Ohm Widerstand messen. Der Test dauerte genau eine halbe Sekunde. Nun leuchtet nur noch die Error LED und ich kann den TAS auslöten. Also bitte nicht nachmachen ;-(( Gruß Markus
Hallo Markus, was ist schief gelaufen? An den 4 Ohm kann es nicht gelegen haben. War der Potentialausgleich Lötkolben/TAS5630 nicht ausreichend? Gruss Klaus.
Moin, ich habe den Widerstand angeschraubt. Er hatte auch genau 4 Ohm und bestand aus 4 parallelen 16 Ohm Widerständen. Einer davon hat sogar noch geraucht. Könntet ihr mal bitte bei gesetzter Resetbrücke eure Spannungen am Oszi anschauen. Bei mir sieht das alles sehr wild aus. Massenweise Störungen durch die PWM. Selbst auf der 12V Strecke und den Audio Signalleitungen. Müsste man vlt. doch die Kühlfläche sauber auf Masse legen? Ich mach heute mal zum Vergleich ein Foto. Gruß Markus
Einen symmetrischen Verstärker kann man auch mit unsymmetrischer Signalquelle treiben. Eine Leitung muss dann auf ein festes Potential gelegt werden (am besten (-) auf die Masse direkt an der Signalquelle).
Markus M. schrieb: > Eigentlich soll die Kühlfläche ja mit Masse verbunden werden. Im Datenblatt steht, dass der Kühlkörper mit Masse verbunden werden soll (über die Schraubenlöcher). Die obige Aussage habe ich nicht gefunden.
Hallo Markus, wie hast Du diesen Test gefahren? Falls die 16 Ohm Widerstände 5W Teile sind, dann ist wohl irgendwo bei 20-25W Schluss. VG, Pete77
Hi, was genau sind das fuer Widerstaende? Ich habe hier welche zuhause, die aus nem aufgewickelten (ich denke mal Konstantan) Draht bestehen. Die sind entsprechend induktiv und da haben so manche Amps ihre Probleme. Im Vergleich dazu sind Schichtwiderstaende deutlich besser fuer solche Tests geeignet, wenn man den Amp nicht gleich grillen will. Gruss, Stefan
Hallo, da habe ich einen Vorschlag. Vor einigen Jahren kam ich auf die Idee einen alten Föhn auszuschlachten. Ich habe den Wickelkörper bifilar mit Blumendraht bewickelt. Siehe Bilder. Die Spule hat 8 Ohm und dürfte so gut wie keine Induktivität aufweisen. Ab 350W fängt der Draht langsam an zu glühen. Wenn man noch mehr Leistung verheizen will dann kann man die Spule anblasen. Aber noch einmal zu Markus. Der TAS5630 darf wegen einer Last von 4 Ohm oder weniger nicht hochgehen. Ist er nicht auch kurzschlussfest? Wie sehen die Lötstellen des TAS5630 aus? Hat jeder Pin wirklich Kontakt? Am sichersten ist dies mit einem Ohmmeter zu testen. Ich denke da aber an die etwas neueren Messgeräte die so 0,6V oder weniger dazu benötigen. Was ist mit der 50V-Versorgung? Kann es eine Überspannung gegeben haben? Gruss Klaus.
Ich habe mal mit einem Konstantan-Draht Widerstand einen Trafo auf Belastung getestet (Leistungsangabe fehlte). Der Draht war wassergekühlt. Die Blubberblasen waren schön anzusehen :-) Das der TAS5630 in die Knie geht stimmt mich auch etwas nachdenklich. Sollten denn nicht die LEDs hier eine Überlast bzw. einen Fehlerzustand signalisieren?
Stampede schrieb: > Hi, > > was genau sind das fuer Widerstaende? Ich habe hier welche zuhause, die > aus nem aufgewickelten (ich denke mal Konstantan) Draht bestehen. Die > sind entsprechend induktiv und da haben so manche Amps ihre Probleme. Im > Vergleich dazu sind Schichtwiderstaende deutlich besser fuer solche > Tests geeignet, wenn man den Amp nicht gleich grillen will. Der Verstärker hat Probleme mit induktiver Last? Ja ne is klar!
So, ich meine doch, dass es egal ist, ob der Widerstand ne Induktivität hat oder nicht. Ein Lautsprecher besteht doch auch aus einer Spule mit ordentlich Induktivität..... Die Impedanz ist ja proportional zur Frequenz. Ich hatte ein 1kHz Sinus drauf. Die Überlastungs-LED ging sofort an und auch nach Reset und abklemmen der Spannung erneut sofort wieder an. Die H-Brücke war damit inaktiv. Ich weiß nicht, ob ich das noch mal testen will. Theoretisch sollte es ja funktionieren, das weiß ich auch. Vieleicht mit einem 6-8 Ohm Fönwiderstand, gekühlt in Birkenhaarwasser ;-). Der eigentliche Test kommt dann später im Doppel-Subwoofer. Gruß Markus
Hi,
>Der Verstärker hat Probleme mit induktiver Last? Ja ne is klar!
Jo, ich war gedanklich noch bei den guten AB Stufen, die ich bisher 
immer gebaut hatte. Haben ja hier Class D, mein Fehler.
Trotzdem glaube ich nicht, dass man das Teil beliebig induktiv belasten 
darf. War ja erstmal auch nur eine Vermutung.
Nur die angegebenen 2x 300W sollte der TAS schon bringen, wundert mich 
dass er das nicht mitmacht. Kann mir sonst du Problem mit der Kühlung 
oder einer schlechten Lötverbindung vorstellen. Bin mal gespannt ob 
jemand anders dieses Verhalten bestätigen oder widerlegen kann, wollte 
das Ding vielleicht auch mal aufbauen.
Gruß
Stampede
  Hallo Markus,
welche Spannung hatte denn das 1KHz-Signal?
>Der eigentliche Test kommt dann später im Doppel-Subwoofer.
Läuft der Verstärker denn jetzt noch?
Gruss Klaus.
  Ich glaub das war 1Vss. Habe dann gleich ein neues Board bestückt, weil einen Austausch hätte das alte nicht mehr mitgemacht. Bein rausdremeln sind einige Leiterzüge abgerissen... Der neue läuft natürlich. Übrigens ist die Schaltung verpolfest ;-)) Wenn die neuen Boards Ende Februar eintreffen mach ich nochmal einen Test. Nur bis dahin möchte ich gern Musik hören. Gruß Markus
Hier noch ein paar Fotos von meiner Platine. Ich habe auch noch eine Siebung auf Lochraster aufgebaut, aber noch nicht getestet. Leider habe ich die 2,2µ Kondensatoren nur in 50V bekommen. Hat jemand eine gute Quelle für 63V? Segor hatte mir das Stück zu 2€ angeboten, das war mir dann doch etwas zu teuer.
Hallo Pete, ich hatte noch etwas zusätzliches zusammenzustellen und fange voraussichtlich nächste Woche an zu bestellen. Zuerst bei Reichelt, dann bei Conrad und zum Schluss bei Mouser. Dabei wollte ich jeweils den Liefereingang abwarten um ggf. beim nächst günstigsten zu ordern. Mouser 2.2uF, 100V, X7R 1210 80-C1210C225K1R 0,94 € Die Kerkos sind recht teuer. Aber ich habe nichts günstigeres gefunden. Meine SMD Widerstände habe ich bei CSD bestellt. Jeweils 100 Stück für 1,00€. Weiss jemand wie lang dort die Bearbeitungszeiten sind? Also wenn Du noch ca. 3 Wochen warten kannst, dann könnte ich Dir etwas mitbestellen. Gruss Klaus.
Da ich mit 54V Spannungsversorgung arbeite(n muss), nehme ich das Angebot gerne an. Da sind meine 50V glaube ich etwas schwach. Die Rabatte sind ja gewaltig. Der Preis für 65 entspricht dem für 100 Stück.
Pete K. schrieb: > Spaßbremse: > http://www.aliexpress.com/fm-store/601158/21050288... Hallo. Ich bin dabei ein Paar Module bei der "Spassbremse" zu bestellen. Und wollte fragen, ob hier noch Jemand keine Lust auf Experimente hat und mit mir die Versandkosten teilen will? Ein Modul "TAS5630 AND SMPS AII IN ONE BOARD" (mit Schaltnetzteil, ohne Gehäuse) würde 80 EUR (inkl. Versand, Einfuhr-USt. und evtl. Zollgebühren) kosten, Vorkasse an mich. Bei Interesse, bitte den Thread hier nicht zumüllen, sondern eine Nachricht an mich persönlich. P.S. Die Module haben zwar eine Garantie, aber bei einer Beanstandung müsste der Versand hin- und zurück (China) bezahlt werden.
Für die Stromversorgung habe ich meinem 500W/40V Ringkern eine Glättung mit 12*2200µF spendiert. Nach der Formel (Strom * 10.000) / Kapazität (µF) ergibt das eine Brummspannung von ca. 10A * 10.000 /12 /2.200 = 3.79V Ich könnte noch auf 36.300µF aufrüsten, das sind dann 2.75V Brummspannung. Ist das zuviel Brummspannungsanteil?
Bei 1A (50W) sind es natürlich nur noch: 1A * 10.000 /12 /2.200 = 0,38V bzw. 0,275V.
Hallo Pete, wenn die Brummspannung auf 3,79V angestiegen ist wirst Du vermutlich nicht mehr in der Lage sein einen Brummton heraus zu hören. Gruss Klaus.
Ein Herzliches Hallo an alle im mikrocontroller-net Ich habe hier auch massive Probleme mit induktiver Last am TAS5630 DKD. Der Verstärker funktioniert supper, solange am Ausgang eine Ohmsche Last oder ein "normaler" Lautsprecher hängt. Ich wollte den TAS aber als 100V ( ELA ) Verstärker nutzen. Daher habe ich an den Ausgang einen Ringkernübertrager für 100V Technik gehängt. Zum Schutz des Verstärkers habe ich einen Eingagsfilter von 70-18kHz vorgeschaltet (endspricht der Kennlinie des Übertragers) Im Sinus Betrieb funktioniert der TAS Herforragend (0-20kHz, Vollast Leerlauf alles kein Problem). Schalte ich aber auf Rechteck um (1kHz) raucht das ding sang und klanglos ab (Versorgungspins schmelzen weck) Überlast oder Sättigung habe ich ausgeschlossen, da es auch passiert wenn der 100V Übertrager am Ausgang nicht oder nur mit 50W belastet wird. Auserdem habe ich festgestellt das ich starke Überschwinger (71kHz) im Ein- und Ausschaltpunkt des Audio-Rechtecksignals habe. Besonders im nicht belasteten Betrieb (Vermutlich durch Rückinduktion). Diese Überschwinger Sekundärseitig durch einen RC , CL oder RCL Filter zu killen war nur bedingt erfolgreich. - RC-Filtern abgestimmt auf 71kHz Bedämpfung nicht ausrechend. - RC-Filtern abgestimmt auf 36kHz Bedämpfung ausrechend aber zuviel Verlustleistung im Bereich von 6-15kHz (>20W). - CL-Filter abgestimmt auf 71kHz Überschwinger werden größer - RCL-Filter abgestimmt auf 33-109kHz Überschwinger werden größer und haben eine Frequenz von 33kHz Über irgendwelche Lösungsvorschläge währe ich sehr dankbar . mfg XSper
Hallo XPer, wenn am ELA-Übertrager eine ohmsche Last hängt, so sieht der speisende Verstärker ebenfalls eine ohmsche Last. Aber Du sagst ja selber, > Im Sinus Betrieb funktioniert der TAS hervorragend > (0-20kHz, Vollast Leerlauf alles kein Problem). Du schaltest also dann von Sinus auf Rechteck um. Das dürfte in der Regel auch kein Problem sein. Ein Rechteck setzt sich letztlich aus Sinusschwingungen zusammen. Bei welcher Amplitude machst Du das? Bei z.B. 100W Sinus an an einem Lautsprecher, wird bei einem Rechteck gleicher Spitzenamplitude daraus die doppelte Leistung. Siehe Effektivwert, http://de.wikipedia.org/wiki/Formfaktor_(Elektrotechnik) Gruss Klaus.
Hallo Forum , Hallo Klaus vielen Dank für die schnelle Antwort. Mit der Leistung habe ich kein Problem. Wie gesagt passiert es ja auch im Leerlauf (Nur Übertrager angeschlossen). Und die Testübertrager haben eh erst mal nur je 8ohm/50W. (Waren halt die einzigsten Audioübertrager die ich grade hier hatte) Mein Problem liegt höchst wahrscheinlich in der Steilflankigkeit. Steile Flanken an einer Spule = hohe Induktion. Nur wie bekomme ich diese Induktionsspannung weck ohne das Audiosignal noch weiter zu beschneiden ? mfg XSper
Hallo XPer, wenn bei rein ohmscher Last alles bestens ist, so dürfte der Verstärker in Ordnung sein. Knackpunkt wären sonst die 7µH Induktivitäten (falscher Kern/falsche Windungszahl/zu dünner Draht). Macht der ELA-Übertrager wirklich 18KHz mit? Jedenfalls sorgt der Übertrager, bzw. die Übertrager, für deutliche Phasengänge. Hier müsste man sicher kompensieren. Wie sieht es denn aus wenn die obere Grenzfrequenz des Eingangsfilter weiter herabgesetzt wird? Bei ELA-Anlagen dürfte eine Begrenzung auf 12KHz oder 10KHz kaum ins Gewicht fallen. Gruss Klaus.
LÖSUNG GEFUNDEN !!!! Für alle die eine ELA Verstärker oder 100V Audioverstärker mit dem TAS 5630 aufbauen wollen oder Probleme bei nidrigen impedanzen haben. Nach diversen zerstörten IC´s mit weckgebrannten Beinchen und/oder hörbaren Überschlägen habe ich endlich die Lösung gefunden. Der Tas macht einen Gleichspannungsoffset von bei mir bis 80mV. Dieser offset ist eingangssignalabhängig. Je nach Frequenz und Amplitude wechselt das Vorzeichen bzw die Größe. An Lautsprechern ist dieser Wert völlig unkritisch und auch für den Tas ist das kein ding. Bei meinem 50W Audio-Übertrager mit 0,1ohm DC führt das aber zu einem Strom von 800mA. Das wiederum bringt meinen Ringkernübertrager zeitweise in die Sättigung, mit den oben beschribenen Problemen. Sollte einer von euch also ähnliche Probleme bei nidrigen Impedanzen haben hoffe ich das er dieses hier liest. Meine momentane (gut funktionierende) Lösung ist ein C in Reihe zu jedem Ringkernübertrager VISATON 470µ 63V Bipolar Der von mir erreichte Frequenzgang liegt dabei bei 70Hz-18kHz (-3dB) Viel Spass beim Arbeiten Danke XSper
Ja, dass der Hochpassfilter am Eingang bis zu sehr niedrigen Frequenzen geht (habs nicht mehr im Kopf, aber nach Gefühl -> wenige Hz bis 1 Hz), ist das bestimmt des Problems Ursprung. Man könnte also anstatt des Kondensators im Ausgang auch den Eingangs-Hochpass modifizieren, dass derart tiefe Frequenzen vom Trafo ferngehalten werden! MfG, Lukas
>Ja, dass der Hochpassfilter am Eingang bis zu sehr niedrigen Frequenzen >geht (habs nicht mehr im Kopf, aber nach Gefühl -> wenige Hz bis 1 Hz), >ist das bestimmt des Problems Ursprung. Man könnte also anstatt des >Kondensators im Ausgang auch den Eingangs-Hochpass modifizieren, dass >derart tiefe Frequenzen vom Trafo ferngehalten werden! Groebster Unfug! Gegen einen systematischen Offset am Ausgang (so wie oben beschrieben und mal als gegeben angenommen) hilft die dein HP am Eingang mal gar nix! Die AC Kopplung ist da das Mittel der Wahl, wobei eine solche LC Kombo auch so ihre Probleme mit sich bringen kann. Gruss Stampede
Stampede beruhige dich! Natürlich hilft der HP am Eingang nur wenn es nicht vom Chip einfach so gemacht wird. Wie geschrieben wurde hängt der offset aber vom eingangssignal ab. Wer kann garantieren dass der Eingang ohne jeden Offset war? Ich denke das sollte man erstmal untersuchen. Gruß
Moin crow, jaja, keine Panik :) Der aufmerksame Leser wird im Datenblatt fuendig: Typ. 40mV, max 150mV (betragsmaessig) Offset sind da ausgangsseitig angegeben. Dass dann eine Spule mir nur 0.1Rdc lustig Saft zieht ist nur allzulogisch. Ob das ganze noch mit dem Signal am Eingang schwankt oder nicht ist jetzt erst mal nicht so wichtig, denn bei 0,1R und auf 50W ausgelegter Uebertrager wird wie XSper schon richtig gesagt hat schnell saettigen. Wie gesagt, AC Coupling sollte das beheben. Eine andere Option waere noch ein DC Servo, wobei ich jetzt auf die Schnelle nicht weiss, wie gut sich das in einen ClassD Amp einbauen laesst. Fuer Class A/B ist das gegen Offsets auf jeden Fall hervorragend geeigenet. Das Anpassen den HP am Eingang hilft sicher auch, wird aber nicht Grund des Problems sein. Das wollte ich damit nur hervorheben. :) Gruss, Stampede
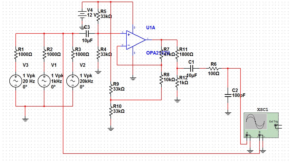
Gibt es etwas Neues von der "PGA3211 Front"? Anbei mein Schaltplan, der immernoch auf sein Layout wartet. Habe leider wenig Zeit im Moment... Wäre schön, wenn jemand mal drüber schauen könnte, ob hier noch Fehler schlummern. VG, Pete77
N'abend, PGA Front. Habe meinen Versuchsaufbau mal fertig bekommen. Leider ein paar Probleme. Der PGA brummt bis Volumewerte 190. Zw. 190 und 198 ist absolute Ruhe. Kein Rauschen, kein Brummen. Danach gehts munter weiter. Eigenartig. Der Brumm kommt vom NT, soviel ist klar. Aber dass bei 194 alles weg ist, irritiert micht. Ich glaube nicht, dass ich das PGA Zeugs weitervervolge. So toll ist er nun auch nicht. Ein Step Attenutor ist sicher die bessere Wahl. Der TAS dagegen läuft einwandfrei. Mitlerweile habe ich ein weiteres Feld erüffnet: einen DAC der keine Wünsche offen lässt. Derzeit im Test: WM8741, TDA1541A, AD1865. Gruß Markus
Mein gott, meine Räschtschreibung: Seit 8 Wochen läuft mein gewohntes altes Microsoft Natural Keyboard (das ganz große) nicht mehr mit Windoof7 am PS/2 Anschlus und ich musste auf ein anderes Keyboard umsteigen. Kennt jemand ne Lösung..? Gruß Markus
Der Schaltplan ist so nahe an meinem das muss ja funktionieren :) Nur manche Bauteilewerte sind etwas eigenartig :) Hast du da auch diese lustige Ladungspumpe verbaut?
Hans W. schrieb: > Der Schaltplan ist so nahe an meinem das muss ja funktionieren :) Nur > manche Bauteilewerte sind etwas eigenartig :) > Hast du da auch diese lustige Ladungspumpe verbaut? Ja, das ist der Max660. Wobei mir noch nicht so ganz klar ist, ob hierdurch nicht viele Störungen kommen können. Welche eigenartigen Bauteilwerte meinst Du?
Obwohl der PGA sicher eine ganz gute PSRR hat, ist die Ladungspumpe sicher nicht die beste Wahl. Aber das ist eine andere Geschichte. Bei den Bauteilen denke ich kontrekt an R15, R11, C15, und vor allem an C18 und C19.
Danke für die Hilfe, da hat wohl vor dem OpAmp der Copy-Teufel zugeschlagen. R15 habe ich auf 100k hochgesetzt, R11 auf 4k7, C15 4µ7 statt 4k7. Anbei Schaltplan und Image. Eine Alternative zum MAX660 habe ich noch nicht gefunden, bin für jeden Tipp oder Hinweis dankbar.
Hallo, gibt es denn Neuigkeiten von den vielen Interessenten? Erfolge? Niederlagen? Fotos? Is zwar Sommer, aber trotzdem trau ich mich mal, hier nachzufragen. Derzeit teste ich den "Lightspeed Attenuator", also einen Laustärkesteller mit Optokopplern. Er klingt hervorragend, wirklich besser als der PGA2311, aber die einzelnen Optokoppler haben so viel Toleranz, das ich mich hierbei eher an die DDR Zeiten erinnert fühle ;-) KATASTROPHE!!! Gruß Markus
Ich werde versuchen, bis Ende Juni meinen Verstärker fertig zu bauen. Es fehlt noch die Einschaltverzögerung und der PGA2311 mit AVR-Controlleransteuerung. Und dann muss das alles noch in ein Gehäuse...
Was haltet ihr denn von dem OPA1602 von TI als OPAmp? http://focus.ti.com/docs/prod/folders/print/opa1602.html Ansonsten habe ich gesehen, dass es auch einen Single-Supply OpAmp für 5V gibt, also ohne 15V+-. Damit könnte die Ladungspumpe entfallen: http://focus.ti.com/docs/prod/folders/print/lm124-sp.html?sp_rid_pod1=MjE0Nzc3Nzg1NzgS1&sp_mid_pod1=3492076 Allerding habe ich von letzterem noch keinen 2-Channel Typ gefunden.
Ich habe für C26,28,30,32 jetzt die 1µF/100V eingelötet. Leider bekomme ich die zweite Reihe nicht Huckepack mehr drauf (für 2µF), denn der Aufbau wird für den Kühlkörper zu hoch. Hat das große Auswirkungen, wenn statt 2,2µF nur 1µF vorhanden sind?
Hallo Pete, die Kerkos sind parallel zu den 1000uF Elkos geschaltet. Sie sollen die Schwächen der Elkos vermindern. Ich würde sagen, ob 1uF oder 2,2uF, da wirst Du wohl kaum einen Unterschied bemerken. Wie schaut es aus wenn Du die gestapelten Kerkos um 90° drehst? Dann geht der Stapel nicht in die Höhe sondern in die Breite. Gruss Klaus.
Klaus Ra. schrieb: > Wie schaut es aus wenn Du > die gestapelten Kerkos um 90° drehst? Dann geht der Stapel nicht in die > Höhe sondern in die Breite. Ja, das wäre eine Möglichkeit, allerdings sind da ein paar Vias im Weg, die sich über etwas Lötzinn bestimmt freuen würden :-)
Hallo Pete, meine letzte Antwort ist wohl nicht angekommen. Ich habe mal die Kerkos getestet. Die Kerkos haben eine Abmessung von 1,5mm x 1,7mm. Zwei Kerkos können hochkant untergebracht werden. Beide passen so gerade auf das Pad. Gruss Klaus.
Und wenn du den Kühlkörper an den entsprechenden Stellen etwas ausfräst? Passt es dann? Gruß Markus
Hallo Markus, an fräsen dachte ich auch schon. Ich glaube, der von TI eingesetzte Kühlkörper ist auch gefräst. Also die Kerkos lassen sich in der Tat nicht gestapelt unterbringen. Daran hatte ich zuvor auch nicht gedacht. Aber glücklicher Weise haben die Pads so um die 3mm Breite und bieten Platz für zwei Kerkos hochkant nebeneinander. Jedenfalls bleibt noch ausreichend Platz zu den besagten Vias. Das man hier präzise löten muss ist klar. Ich selber muss hier gestehen, dass mir einiges dazwischen kam und ich noch mit den Schaltnetzgeräten zu tun habe. Deshalb bin noch nicht selber auf das Problem gestossen. Gruss Klaus.
Wegen Gehüuse habe ich auch schon geschaut. Hier http://www.modushop.biz/ecommerce/cat072.php?n=1 gibt es sehr schöne Gehäuse. Selber eins bauen wäre auch noch ne Möglichkeit. Kann hier jemand 10mm Alu Wasserstrahlschneiden oder sauber fräsen?` Gruß Markus
Wie sollte man den RESET Pin des Verstärkers beschalten? Da ich den Vorverstärker separat, also nicht in dem gleichen Gehäuse bauen wollte, habe ich keinen µC in dem Verstärker greifbar, der diesen Pin steuern könnte. Kann man das mit einem RC-Glied machen? Was ist mit der OTE Protection? Jemand eine Idee?
Hallo, ich mach noch mal ne Bestellung Platinen fertig. Wer noch welche braucht bitte bis zum 15.12.2011 melden. (PM) Gruß Markus
Hallo Miteinander, Nach einem Jahr habe ich leider immer noch keine Zeit gefunden die PCBs zu bestücken. Deswegen möcht ich Sie nun günstig abgeben! Viel Erfolg bei Euren Bauten! Christoph
Hallo Markus, ich hätte noch an einer Platine interesse. Allerdings habe ich ein paar Verbesserungsvorschläge: - Lötpads der Kondensatoren etwas größer/länger machen - Anschlussmöglichkeit von externen LEDs parallel zu den vorhandenen vorsehen (z.B. Durchkontaktierungen in den Signalpfad einfügen, dort kann man dann ein Kabel anlöten) - Anschluss für Stromversorgung nur einlagig, so dass man die Kupferfläche auch durchbohren kann zum Einbau von Schraub-/Klemmbuchsen - Befestigungslöcher isolieren und nicht auf GND legen. Das ist besser für einen Einbau in ein Metallgehäuse mit nicht isolierten (normalen) stand-offs. - Reset-Pin mit RC-Glied versehen, damit man alternativ auf eine Beschaltung mit Mikrocontroller verzichten kann (z.B. Aufbau als Mono-Block mit separatem Vorverstärker) Viele Grüße, Pete
Hallo. Die Änderung des Designs käme einer Neubestellung gleich bei der die Erstellungskosten (ca. 60€) zusätzlich anfallen würden. Außerdem wurde das Board mit Altium designt. Ich kann es nicht ändern. Gruß Markus
Christoph schrieb: > Hallo Miteinander, > [...] > Deswegen möcht ich Sie nun günstig abgeben! Hallo Christoph, sind die Platinen noch zu haben? Gruß Timo
Ich habe jetzt meinen Verstärker mit Einschaltverzögerung und Siebung in Betrieb genommen. Funktioniert soweit fast alles bis auf zwei Dinge: 1) Da ich den Reset gesteckt lasse höre ich ein hässliche Ploppen beim Einschalten 2) Nachdem ich den Stecker gezogen habe, sorgt die Kondensatorbank (12x2200uF) für weitere 10 Sekunden Musikgenuss. Das will man aber nicht immer haben :-) Kennt jemand eine Lösung für die Probleme? Viele Grüße Pete
Wie sieht denn die Einschaltverzögerung aus, wenn nicht mit Reset? Du könntest eine Spannungsüberwachung einbauen und an Reset anschließen. Z.B. einen Spannungsteiler berechnen, bei dem sich mit Uv-20% am Eingang ca. 0,7V am Ausgang ergeben und den Ausgang an die Basis eines kleinen NPN Transistors hängen. Der Kollektor kommt an den Reset-Eingang und über Pull-up an Uv. Somit ist das Reset immer aktiv, wenn die Spannungsversorgung unter 20% des Normalwertes ist, also auch beim Ein- und Auschalten.
Die Einschaltverzögerung ist eher eine Strombegrenzung für den Ringkerntrafo. Der Verstärker hat einen Reset# Pin, der auf Masse gezogen werden muss, wenn er durchsteuern soll (siehe Bild).
Nein, aber da die Spannung schon anliegt wenn Reset inaktiv wird, gibt es kein Ploppen. Du kannst auch parallel zu R2 einen Kondensator anschließen, dann hast du die Verzögerung. Mach sie aber nicht zu lang, sonst hast du am Ende wieder 10s Musik.
- Parallel zu R2 einen kleinen Elko Parallel zu R1 eine Diode. A an +, K an Basis. Darüber entläd sich der Kondi beim Ausschalten sehr schnell. Dann geht die Musi auch gleich aus. Peter
Peter schrieb: > - > Parallel zu R2 einen kleinen Elko > Parallel zu R1 eine Diode. A an +, K an Basis. > Darüber entläd sich der Kondi beim Ausschalten sehr schnell. > > Dann geht die Musi auch gleich aus. > > Peter Die Diodenatürlich andersherum- Kathode oben an plus, Annode am Kondi. Peter
Hallo zusammen, hat eigentlich schonmal jemand hier das von TI vorgeschlagene Netzteil aufgebaut? Ich sehe mir gerade die Beschreibung zu dem Teil an und finde es ziemlich interessant. Es scheint platzsparend und leistungsstark zu sein und dabei trotzdem noch relativ günstig. Layout, etc. ist bei TI erhältlich, daher wäre das Herstellen von Platinen unproblematisch. Für mich sind dafür die Trafos ein Problem. Ich habe bisher noch keinen Trafo selbst gewickelt und das müsste man hier wohl machen. Das Schaubild zum LLC Trafo erschließt sich mir nicht wirklich und zu den anderen beiden Trafos gibt es auch keine Informationen, die mir helfen. Weiß jemand, wie diese Trafos aufgebaut sind? Welche Kerne verwendet werden, lässt sich - glaube ich - aus den Ole Wolff Bestellnummern unter Punkt 7.1 ableiten. Da hört es aber dann auch auf. Gruß Timo
Hallo Timo, es war mir nicht bekannt das TI ein Netzteil vorschlägt. Das würde ich gerne mal sehen. Hast Du ein Link? Gruss Klaus.
Hallo Timo, das Netzteil ist ja ziemlich wild. Es werden allerdings halbwegs gut erhältliche Komponenten verwendet. Zumindest bei Mouser ist alles, ausser den Trafos erhältlich. Ich selber habe mir einen Halbbrückengegentaktwandler gebaut. Beim LLC blicke ich auf Anhieb erst einmal nicht durch. Die Kopplung zwischen Primär- und Sekundärwicklung ist da bewusst ziemlich "lose". Dies bewirkt der Spacer. Gewöhnlich will man eigentlich eine möglichst feste Kopplung erzielen. Man würde die Wicklung so aufbauen das die Sekundärwicklung zwischen den beiden Primärlagen liegt. Jegliche Streuung bereitet da nur Probleme. Ich würde mal dieses Thema extra einstellen mit einem Titel wie "Schaltnetzteil mit LLC-Trafo". Wir haben hier im Forum ein paar echte Experten. Gruss Klaus.
Hallo Klaus, Dein Netzteil würde mich interessieren. Kannst Du mehr Infos und evtl. ein Bild posten? Ich quäle mich mit meinem RKT, funktioniert zwar, aber macht die Sache doch recht "schwer" :-) VG, Pete
Hallo Pete, ich muss gestehen das ich erst die PFC am laufen habe. Mit dem SNT bin ich auf der Zielgeraden. Es ist etwas merkwürdig das TI das PFC und das SNT auf eine Platine etwas kleiner dem Europaformat bekommen hat. Ich habe es nicht geschafft. Der Trafo hat als Kern ein ETD39. Für 600W und Spitze 1000W ist er meines Erachtens etwas zu klein. Wie die da die Wicklungen mit dem nötigen Querschnitt unterbringen ist mir erst recht schleierhaft. Der ETD39 wird gerade für 50V 6A, also 300W empfohlen. http://schmidt-walter.eit.h-da.de/smps/smps.html Für 50V 10A, als 500W, wird als Querschnitt 3,33m² empfohlen. Danach hatte ich mich gerichtet. Ein ETD44 hätte es getan. Als Schaltfrequenz habe ich zuerst 200KHz angesetzt. Volldraht ist hier nicht sinnvoll. Die nötige HF-Litze gibt es im Spulenshop nicht, 2,21 mm² ist der grösste hier erhältlich Querschnitt. Ich wickle hier eine Litze mit 1,178 mm² dazu parallel. http://www.spulen.com/shop/ Wenn man sich allerdings vor Augen hält was für 10A an Leiterquerschnitt auf der Platine empfohlen wird, so muss ich jetzt sagen, 2,21 mm² müssten ausreichend sein. Jedenfalls, für diesen Querschnitt kommt man nur auf dem ETD49 mit einer Lage aus (15 Wdg). Und dies ist für den Aufbau des Trafos wichtig. Ich möchte mal zu gerne Wissen was TI da macht. Jedenfalls habe ich auf der Herstellerseite gesehen das die einen ETD39 bei 150KHz für < 200W einsetzen. Wie ich gerade feststellen muss ist das hochgeladene Bild mit 5MByte etwas zu gross. Gruss Klaus.
Hallo Pete, hier die BOT-Seite der Platine. Dort ist die Ansteuerung des PFC. Gruss Klaus.
Klaus Ra. schrieb: > Wie ich gerade feststellen muss ist das hochgeladene Bild mit 5MByte > etwas zu gross. Dann hättest du gleich mal noch auf "Beitrag melden" drücken können. Hab's verkleinert.
Hallo Jörg, auf diese Idee bin ich nicht gekommen. Vielen Dank für die Hilfe. Gruss Klaus
Hallo zusammen, ich habe meine Verstärker mittlerweile auch fertig. Generell funktioniert auch alles, aber in einigen Situationen verhält sich der TAS in meinen Augen merkwürdig. Ich habe einen der Verstärker auf 1xBTL + 2xSE Konfiguration umgebaut, weil ich damit ein 2.1 System betreiben möchte. Dazu habe ich eine kleine Zusatzplatine gebaut um die Schaltung dem Datenblatt entsprechend zu erweitern. Von der Eingangsbeschaltung sind nur die Teile bestückt, die hinter dem OPA1632 liegen, sowie die beiden 10µ Elkos vor dem OPA. Zum Puffern des Eingangssignals sitzt noch ein OPA2134 dazwischen. Am BTL Kanal lief alles wie gewohnt. Dann kamen die SE Kanäle dran. Der erste Test (mit Musik) hat dann gezeigt, dass das Ganze zwar prinzipiell funktioniert, aber klanglich noch nicht das Wahre ist. Den nächsten Test habe ich mit einem Sinussignal durchgeführt. Klang nach Clipping, trat aber bereits bei geringster Lautstärke auf. Ich habe das Problem beim OPA vermutet, weil ich ihm keine symmetrische Spannungsversorgung gegönnt habe. Um das zu kompensieren, habe ich daraufhin eine Offsetspannung an die Eingänge angelegt. Vom Ergebnis her hat dies allerdings nichts bewirkt, weder im Positiven, noch im Negativen. Natürlich wollte ich dann genauer wissen was los ist, und habe das Oszi rausgekramt. Das hat dem TAS offensichtlich nicht sonderlich gefallen... Ich habe das Oszi parallel zum Lautsprecher an den Ausgang gehängt. Als ich das Sinussignal dann eingeschaltet habe und das Oszi einstellen wollte, wurde der Lautsprecher immer leiser, bis er schließlich ganz verstummte. Dafür hat er einen ziemlich penetranten Gestank produziert => Kernschrott. War zum Glück ein Wegwerflautsprecher extra für solche Tests. Das ganze hat mich ziemlich erstaunt, daher habe ich einen neuen Lautsprecher angeklemmt und das ganze nochmal probiert. Gleiches Ergebnis. Den TAS hat das Ganze nicht sonderlich beeindruckt, es ist nichtmal eine Warnlampe angegangen. Die nächsten Tests habe ich dann lieber ohne Lautsprecher durchgeführt. Die Ausbeute an Erkenntnissen blieb aber dennoch eher mager. Die 400kHz Oszillatorfrequenz lässt sich sehr gut nachvollziehen, sie liegt noch mit einer Amplitude von etwa 350mV am Ausgang an. Dem Lautsprecher dürfte das allerdings nichts ausgemacht haben, die Schwingspule dürfte davon ja praktisch nichts annehmen. Das kam mir trotzdem seltsam vor (hätte deutlich weniger erwartet), darum wollte ich mal nachsehen, was am BTL Kanal los ist. Hier war bis auf ein leichtes Hintergrundrauschen zunächst fast nichts zu sehen. Habe vermutet, dass die 400k Schwingung an beiden Kanälen symmetrisch anliegt. Zum Test wollte ich dann gegen Ground messen, aber noch bevor ich irgendetwas am Versuchsaufbau geändert hatte, waren auf einmal ganz wirre Signale zu sehen (Oszi hing mittlerweile knapp 5-10 sek an diesem Kanal). Nach einer halben Sekunde ging dann die OTW LED an und ich habe Sicherheitshalber den Stecker gezogen. Das hat mich dann doch ziemlich überrascht. Nach ein paar Sekunden abkühlen habe ich die Spannungsversorgung dann wieder angeschaltet und der TAS hat auch direkt seine Bereitschaft signalisiert. Eine Messung gegen Ground war nicht möglich, da ist der TAS direkt in den Shutdown gegangen. Nach einem Reset war er aber wieder bereit. Ich habe die Messung am Ausgang des BTL Kanals dann wiederholt und wieder hat der TAS sich nach einer Weile aufgeschwungen. Hat irgendjemand eine Erklärung für dieses Verhalten? Warum kommt der TAS mit 1 nF zwischen Ausgängen und GND klar, steigt aber aus, wenn ein paar pF vom Tastkopf dazukommen? Ich vermute mal, das gleiche Phänomen hat auch die beiden Lautsprecher getoastet. Ich werde gleich nochmal einen Test starten, ob der TAS überhaupt noch Töne von sich gibt, oder ob er zerschossen ist, aber so langsam muss ich mit meinen Wegwerflautsprechern haushalten, wenn das so weitergeht. Viele Grüße Timo
Nachtrag: Verstärker funktioniert noch, aber verzerrt noch immer... Dafür habe ich den Grund für die Zerstörung gefunden: Ich habe als Signalquelle meinen Laptop verwendet. Ich wusste nicht, dass bei eingestecktem Ladekabel eine Verbindung von der Signalmasse zum Schutzleiter besteht. Das hat natürlich lustige Nebenwirkungen, wenn ich - im Glauben, einen ungeerdeten Aufbau vor mir zu haben - die Masseklemme des Oszis irgendwo dranklemme... Der Lautsprecher hat diesmal allerdings überlebt, da ich ihn durch Kondensatoren vor DC geschützt habe. Bleibt also 'nur' noch das Problem mit dem mäßigen Sound.
Hallo Timo, also eigentlich sollte der Verstärker auch bei Verbindung von GND und Schutzleiter (PE) funktionieren. Das wird bei käuflichen Geräten häufig auch so gemacht. Hast Du auch die Jumper R100/200 entsprechend SE/BTL umkonfiguriert? Gruss, Peter
Hallo Peter, ja, der Amp funktioniert auch problemlos, wenn GND auf PE liegt. Meine Probleme traten ja erst auf, als ich eine zweite Verbindung zu PE hergestellt habe, ohne von der ersten zu wissen. Als ich das Ausgangssignal mit dem Oszi betrachten wollte, habe ich dadurch versehentlich den Ausgang gegen GND kurzgeschlossen (Lautsprecherausgang => Masseklemme Oszi => PE => Laptop GND => Eingangssignalleitung => GND) Glücklicherweise habe ich nur winzige Brüllwürfel zum Testen angeschlossen und keinen Kühlkörper auf den TAS gesetzt, sonst wäre wahrscheinlich eher im Laptop was verschmirt. Die Jumper sind auf 2.1 Betrieb gesetzt. Das funktioniert ja prinzipiell auch, allerdings ist der Klang noch nicht akzeptabel. Leider ist es schwierig, das Ausgangssignal vernünftig zu analysieren, da durch die 400kHz Schaltfrequenz kaum etwas anderes zu erkennen ist. Habe es mit dem FFT Modus des Oszis versucht, der ist allerdings mehr was zum groben Abschätzen, als zum Messen. Es scheint kein Anti-Aliasfilter vorhanden zu sein, daher taucht in praktisch jeder Einstellung irgendwo ein Echo der Schaltfrequenz auf. Ich konnte jedenfalls bei reinen Sinustönen am Eingang recht deutlich den 1., 2. und 3. Oberton am Ausgang erkennen. Der 3. Oberton scheint dabei am stärksten vertreten zu sein, was ich allerdings eher als Messfehler einschätze. Ich schiebe einen Großteil der Verzerrungen auf die Eingangsbeschaltung der SE-Kanäle. Meine Lösung (Spannungsfolger) ist da ganz offensichtlich Murks. Das Teil scheint jede Menge an Nebengeräuschen aufzuschnappen und mit an den TAS zu leiten. Selbst wenn auf dem BTL Kanal am Eingangssignal etwas verändert wird, ist das auf den anderen beiden Kanälen hörbar. Ich brauche da also etwas robusteres. Meine Idee ist es jetzt, den Eingangs-Op direkt an die (Gehäuse)-Eingangsbuchsen zu verlagern und mit geschirmten Kabeln bis auf die Ausgangspads des OPA1632 zu gehen. Würde es Sinn machen, das Signal an den Eingangsbuchsen zu Verstärken und erst an der Stelle, wo es durch die Eingangselkos C16/C17 des TAS ausgekoppelt wird per Spannungsteiler wieder zu reduzieren? Bei relativ niederohmigem Abschluss nach GND sollten Eingekoppelte Störgeräuche dann doch einen deutlich geringeren Einfluss haben, oder? Mein nächster Gedanke wäre noch, anstatt der 10µ Elkos 10µ Chipkondensatoren in 0603 Bauform zu verwenden und diese sehr dicht am TAS zu platzieren (entweder auf freigekratzter Leiterbahn oder durch dünnen Lackdraht direkt auf das Beinchen vom TAS). Ich werde versuchen, diese Ideen über das Wochenende mal umzusetzen. Gruß Timo
Hallo Timo, > Leider ist es schwierig, das Ausgangssignal vernünftig zu analysieren, > da durch die 400kHz Schaltfrequenz kaum etwas anderes zu erkennen ist. Hast Du am Ausgang auch eine Last angeschlossen gehabt? Am besten wären rein ohmsche Widerstände. Ich hatte mir mal selber einen 8 Ohm Widerstand mit Blumenbindedraht erstellt den ich bifilar auf einem Wickelkörper eines Föhns gewickelt hatte. Bei 300W fängt er leicht zu leuchten an. Ich glaube, ich habe hier im Thread davon ein Bild eingestellt. > Ich schiebe einen Großteil der Verzerrungen auf die Eingangsbeschaltung > der SE-Kanäle. Meine Lösung (Spannungsfolger) ist da ganz offensichtlich > Murks. Kannst Du mal einen Auszug aus dem Schaltplan Deiner Erweiterung zum TAS5630 hier hineinstellen? So kann ich nichts dazu sagen. > Würde es Sinn machen, das Signal an den Eingangsbuchsen zu Verstärken > und erst an der Stelle, wo es durch die Eingangselkos C16/C17 des TAS > ausgekoppelt wird per Spannungsteiler wieder zu reduzieren? Im Prinzip ja. Aber Dein Problem liegt da wohl eher bei der Signalquelle. Die wird wohl relativ hochohmig sein. Die paar Zentimeter im Verstärker dürften nichts machen. Klar, man sollte hier auch eine geschirmte Leitung verwenden. Bei langen Zuleitungen sind symmetrische Übertragungen besser. Gruss Klaus.
Hallo Klaus, bei den Messungen hatte ich am Ausgang meistens einen kleinen Lautsprecher angeschlossen, teilweise habe ich auch ganz ohne Last gemessen. Nach deinem Post habe ich gestern mal 4 10W Drahtwiderstände zu einem 6,8 Ohm Widerstand zusammengeschaltet und damit getestet. Den Eingang des BTL Kanals habe ich auf GND gelegt und in die anderen beiden Kanäle Sinussignale eingespeist. DieLeitungen für das Eingangssignal habe ich von den anderen Leitungen so weit es ging ferngehalten. Am 400 kHz Signal hat sich nicht viel geändert, aber interessanterweise konnte ich am Widerstand in der FFT keine Oberwellen des Eingangssignals mehr erkennen. Am kleinen Lautsprecher klang das Signal aber unverändert (schlecht). Ich habe dann mal einen richtigen Lautsprecher angeschlossen. Damit klang die Sache deutlich besser, ich könnte nicht objektiv sagen, ob Verzerrungen hörbar waren. Muss ich im Direktvergleich mit einem klassischen Verstärker noch genauer überprüfen. Ich werde gleich auch noch testen, ob das Problem mit dem Übersprechen durch die geänderte Kabelführung behoben ist. Meine Erweiterungen habe ich angehängt. Von den Komponenten vor C16/C17 sind nur C70/C71 bestückt. Das OPA2134 Board ist an die Pads für den OPA1632 angeschlossen. Die Eingangssignale kommen von den Pads für R67/R70. Die Anschlussleitungen sind alle etwa 15 mm lang, allerdings ungeschirmt. Das Board ist mit doppelseitigem Klebeband auf den 4 Elkos befestigt. An J25 habe ich die Eingangssignale über 10k mit GND verbunden. Das ist aber auch schon alles. Gruß Timo
Hallo Timo, wenn Du sonst nichts vor dem OPA1632 machst ist der OPA2134 eigentlich überflüssig. Der Spannungsfolger ist so auch OK. Den Eingang sollte man aber mit einem Kondensator abblocken. Je nach Signalquelle könnte sie da Dir doch UB/2 herunterziehen. Das bedeutet in der Regel, das Signal wird verzerrt. Was ist denn mit der Schaltung in Ausgang.gif? Gruss klaus.
Hallo Klaus, den 2134 wollte ich eigentlich nur zur Impedanzwandlung benutzen. Ich habe jetzt aber einen (hoffentlich) effektiveren Schaltplan erstellt, wodurch die zickigen SE Eingänge vielleicht noch besser gebändigt werden können. In der Simu schlägt sich die Schaltung ganz gut, bis auf eine leichte Phasenverschiebung im Bassbereich. Bild der Schaltung ist angehängt. Ich versuche, morgen ein Layout zu erstellen und ein Board anzufertigen. Aber Sonntags kommt ja leider immer so viel dazwischen... Die Schaltung in Ausgang.gif entspricht der Ausgangsbeschaltung der SE Kanäle im Datenblatt des TAS5630. Von R5 / R7(anderer Kanal entsprechend) ist nur einer bestückt, ich habe hier auf dem Board eine 0805 und eine bedrahtete Variante vorgesehen. Im Nachhinein nützlich, da ich statt des Widerstands einen zusätzlichen 100n Kondensator einlöten konnte. Die GND / VDD Versorgung ist für beide Kanäle getrennt ausgeführt. Die Elkos sind aus der FR Serie von Panasonic. Gruß Timo
IHallo zusammen, ich melde mich mal wieder mit dem aktuellen Stand der Entwicklung. Ich habe die vorab gepostete Schaltung nochmal überarbeitet (vernünftige Spannungsreferenz) und aufgebaut. Funktioniert ziemlich gut, also in dem Bereich ist erstmal alles in Ordnung. Dafür habe ich ein neues Problem ausgemacht: Die SE Kanäle rauschen relativ stark. Der Grund dafür ist die Versorgungsspannung (Mean well Schaltnetzteil, 27 (25)V / 100 W), die ordentlich herumzappelt, sobalt der Verstärker dran hängt. Am Labornetzteil rauscht es deutlich weniger, aber das ist ja keine Lösung für den Dauerbetrieb. Das SNT möchte ich weiter benutzen, der ganze mechanische Aufbau ist schon fertig und auf dessen Maße abgestimmt. Ich will daher versuchen, die Störungen herauszusieben. Das ganze Board zu entstören, halte ich für schwierig (und eigentlich auch unnötig), daher hatte ich mir überlegt, eine CRC Siebung hinter die Abgriffpunkte von UB für die SE-Extension zu setzen. Ich will zunächst mal 4000µF (die 4 Elkos auf dem Board) - 0R5 - 20mF || 2.2µF || 100 nF testen. Die dicken Elkos werde ich dabei besser erstmal über einen größeren Vorwiderstand aufladen, damit der Einschaltstrom im Rahmen bleibt. Für die Lautsprecher ist sowieso eine Einschaltverzögerung nötig, um ein Ploppen zu vermeiden, die kann ich dann dafür mitbenutzen. Falls irgendjemand plant, den TAS für 4-Kanal oder 2.1 Betrieb zu nutzen: lasst es lieber sein! Da kann man besser zwei Boards aufbauen und eins im BTL, eins im PBTL Modus betreiben. Mehrkosten sind ggü. Mehraufwand vernachlässigbar! Aber bei mir ist das Kind jetzt schon in den Brunnen gefallen, da muss ich das jetzt durchziehen... Grüße Timo
Timo H. schrieb: > Der Grund dafür ist die Versorgungsspannung (Mean well > Schaltnetzteil, 27 (25)V / 100 W), Die unterste Grenze für die Spannungsversorgung ist mit 25V angegeben (PVDD). Vielleicht ist die Spannung des Schaltnettzteils zu klein, gerade wenn noch Schwankungen zu erwarten sind.
Hallo Timo, leider hatte ich die Benachrichtigung nicht mehr aktiv, deshalb meine verspätete Antwort. Du hast einen kleinen Fehler in der Schaltung vom 25.03.2012. R9 und R10 sollen einen virtuellen Massepunkt darstellen. Gleichstrommässig ist das OK. Wechselstrommässig muss Du noch einen Kondensator gegen 0V schalten. Ansonsten liegt R9//R10 in Reihe mit R8 und vermindert die Verstärkung. Oder war das so gewollt? Jedenfalls ginge dann ein Rauschen der 12V - Spannungsquelle anteilig mit in das Signal ein. Gruss Klaus.
Hallo Pete, die 25 V sind ja die Untergrenze des empfohlenen Betriesspannungsbereichs, daher gehe ich eigentlich davon aus, dass der Chip mit dieser Spannung auch schon vernünftig arbeitet. Bei mir sind derzeit 27V eingestellt, was zwar nicht besonders viel Reserve ist, aber immerhin schon etwas über dem absoluten Minimum liegt. Ich habe leider gerade kein SNT mit höherer Ausgangsspannung zum überprüfen da, daher kann ich dazu erstmal nicts weiter sagen. Hallo Klaus, die Schaltung habe ich vor der Platinenherstellung noch etwas angepasst. Die virtuelle Masse über zwei Widerstände war mir zu unsicher, daher habe ich sie über Z-Diode + Spannungsfolger realisiert. Zudem musste ich die Versorgungsspannung des Boards per LC Glied Glätten, da die 12V vonder TAS Platine nicht besonders sauber sind. Die Vorstufe funktioniert jetzt allerdings gut, die übrigen Störgeräusche kommen also von anderer Stelle. Den zweiten Kanal des Op-Amps zum Puffern der virtuellen Masse nutze ich für ein Signal zum Schalten der Relais für die Einschaltverzögerung der Lautsprecher. Es reicht übrigens nicht, die Lautsprecher einfach nach einer gewissen Zeit zuzuschalten, dadurch ändert sich am Einschaltgeräusch nichts. Ich schalte die Ausgänge daher zunächst auf einen 3,3 Ohm Widerstand und etwa 2 Sekunden nach dem Ready-Signal wird auf die Lautsprecher umgeschaltet. Die Versorgungsspannung für die virtuelle Masse der SE Zweige dürfte mittlerweile auch ausreichend gut geglättet sein (wie oben beschrieben, nur noch mit 100µH Drossel davor). Das hat das Rauschen auch deutlich reduziert, aber ich bin immer noch der Meinung, dass das besser geht. Mir ist gerade beim Testbetrieb am PC aufgefallen, dass ich diesen teilweise im Hintergrund 'heraushören' kann. Eine aus dem Ruhemodus aufwachende Festplatte erzeugt beispielsweise ein leises Ticken. Dies ist allerdings nicht der Fall, wenn ich mir die Versorgungsspannung des Schaltnetzteils von einer weiter vom PC entfernten Steckdose hole oder das Signalkabel nicht anschließe. Mein Fazit ist, dass ich mir über die Masseleitung etwas einschleppe, bzw. über den Schutzleiter. Die Platine ist auf einem geerdeten Metallrahmen montiert und von diesem nicht isoliert. Als nächstes werde ich daher die Platine im Gehäuse gegen PE isolieren. Wenn das nicht weiterhilft, gehen mir aber so langsam die Ideen aus. Als letztes Mittel könnte ich natürlich noch Pfuschen: Tiefpass an den Ausgang und in der Vorstufe die Höhen entsprechend anheben. Aber schön ist das nicht! ;) Gruß Timo
Hallo Timo,
Du solltest aber unbedingt den Kondensator gegen 0V schalten.
Achte auch auf die Grenzfrequenz.
>>  Eine aus dem Ruhemodus
aufwachende Festplatte erzeugt beispielsweise ein leises Ticken.
Irgendwie kommt da noch etwas an Störstrahlung herein.
Hasst Du den OP abgeblockt? 100nF von +UB gegen (virtuelle) Masse und 
100nF von -UB (0V) gegen (virtuelle) Masse? Das ist aber nur eine 
Möglichkeit.
Gruss Klaus.
  Hallo Klaus, die virtuelle Masse ist sowohl vor als auch nach dem Spanungsfolger mit 100nF gegen 0V geschaltet. Welche Grenzfrequenz meinst du denn? Der OP ist nur von +UB nach GND abgeblockt. Gegen die virtuelle Masse kann ich leider keine Kondensatoren in der direkten Umgebung des OPs unterbringen, dazu ist einfach kein Platz vorhanden. Aber wie zuvor schon gesagt, die Vorverstärkerplatine funktioniert sehr gut, daher vermute ich die Probleme woanders. Der Ground-Lift war halb-erfolgreich. Die Rückwirkungen vom PC waren weg, dafür wurde nach einigen Sekunden ein relativ lauten Fiepen hörbar. Durch Kondensatoren von GND und UB gegen PE konnte ich das aber beseitigen. Ich habe außerdem sämtliche ungeschirmten Leitungen, über die nennenswert Strom geht (230V zum NT, Versorgung vom NT zum TAS-Board, Lautsprecherleitungen) abgeschirmt. Morgen mache ich nochmal einen Vergleichstest mit dem Labornetzteil. Vom Gefühl her würde ich sagen, das Rauschen dürfte mittlerweile in etwa gleich laut sein. Wenn sich die Vermutung bestätigt, werden weitere Verbesserungen wahrscheinlich ziemlich schwierig. Eine Möglichkeit sehe ich noch darin, an den PVDD Kondensatoren zu schrauben. Zusätzlich zu den vorhandenen Kondensatoren könnte ich z. B. noch je 100n in unmittelbarer Nähe zum TAS einbauen (=> direkt auf die Pins gelötet). Wäre leider mit erheblichem Aufwand verbunden, daher würde ich das nur machen, wenn das wirklich Aussicht auf Erfolg hätte. Ich habe übrigens auch ein kleines Add-on gebaut, dass evtl auch für andere Interessant sein könnte. Ich habe den Amp im Subwoofergehäuse untergebracht und kann daher die Statusleuchten nicht sehen. Zumindest die OTW Leuchte wollte ich aber shcon gerne im Blick haben, um ggf. rechtzeitig noch auf eine Störung reagieren zu können (die anderen erkenne ich ja ohnehin schon passiv.. => Reset ist gebrückt, Ready über Rauschen der Lautsprecher, SD über fehlendes Rauschen). Ich habe mir daher die Lüfterspannung auf eine Buchse nach aussen geführt. Daran hängt eine grüne LED mit 1k Vorwiderstand, sowie eine sehr helle rote LED mit 5,1V Zenerdiode und 220 Ohm Vorwiderstand. Die Schaltung ist im Gehäuse einer 2,1mm DC Kabelbuchse untergebracht. Im Normalbetrieb leuchtet nur die grüne LED, wird aufgrund von Übertemperatur die Spannung erhöht, leuchtet auch die rote LED. Gruß Timo
Hallo Timo, der OPV UA1 hat gewöhnlich folgende Verstärkung: V = (R7/R8) + 1 = (47K/10K) + 1 = 5,7 Das gilt aber nur dafür, wenn R8 wechselstrommässig gegen Masse ist. In Deiner Schaltung sieht der R8 einen 33K Widerstand gegen +UB und einen 33K Widerstand gegen 0V. Sie liegen für die OPV-Schaltung beide parallelgeschaltet in Reihe zu R8. V = (R7/(R8 + (R9//R10))) + 1 = (47K/(10K + 16,7K)) + 1 = 2,76 Gut, etwas weniger Verstärkung. Aber dann sollte +UB zu 0V direkt an den 33K Widerständen gut geblockt sein. Sonst gehen Störungen der Versorgungsspannungen zu Hälfte zuzüglich dem Verstärkungsfaktor mit in das Ausgangssignal ein. Oder, Du schaltest von R8 einen Kondensator gegen 0V. Damit schliesst Du R9//R10 wechselstrommässig kurz. Allerdings bilden (R9//R10)//C einen Hochpass für diese OPV-Schaltung. Xc = 1/(2*3,14*C*F); Grenzfreuenz Xc = R9//R10 C = 1/(2*3,14*Xc*F) C = 1/(2*3,14*16,7K*10) C = 0,95 µF für fg = 10 Hz Gruss Klaus.
Hi, auch wenn hier jetzt schon länger nichts mehr geschrieben wurde - hat jemand noch ein Platine übrig? LG, John
Timo H. schrieb: > Ich habe übrigens auch ein kleines Add-on gebaut, dass evtl auch für > andere Interessant sein könnte. Ich habe den Amp im Subwoofergehäuse > untergebracht und kann daher die Statusleuchten nicht sehen. Zumindest > die OTW Leuchte wollte ich aber shcon gerne im Blick haben, um ggf. > rechtzeitig noch auf eine Störung reagieren zu können (die anderen > erkenne ich ja ohnehin schon passiv.. => Reset ist gebrückt, Ready über > Rauschen der Lautsprecher, SD über fehlendes Rauschen). Hallo Timo, kannst Du davon ein Schaltbild zeichnen? Wie hast Du das mit dem RESET ploppen gelöst (was heisst: Ready über Rauschen der Lautsprecher) ?
Hi, laufen die Amps noch? Was gibt es für Erfahrungen darüber zu berichten? Wurde bei dem Platinenlayout 35 oder 70µm Kupfer verwendet? Im Datenblatt hab ich was davon gelesen dass 70µm empfohlen werden. Gruß Bernhard
Hallo zusammen! Kurze Info: Es gibt eine Sammelbestellung für eine TAS5630b Platine. Beitrag "Re: Biete Mitbestellmöglichkeit Platine TAS5630B Class D Amp" Würde mich freuen wenn ein paar zusammen kommen würden. Vielen Dank!
Bitte melde dich an um einen Beitrag zu schreiben. Anmeldung ist kostenlos und dauert nur eine Minute.
  
  Bestehender Account
  
  
  
  Schon ein Account bei Google/GoogleMail? Keine Anmeldung erforderlich!
Mit Google-Account einloggen
Mit Google-Account einloggen
  Noch kein Account? Hier anmelden.




















