Forum: Haus & Smart Home Brötje ISR Plus Kommunikation / LPB


Announcement: there is an English version of this forum on EmbDev.net. Posts you create there will be displayed on Mikrocontroller.net and EmbDev.net.
von Sascha K. (kuschelganxta)


Lesenswert?

Hallo liebes Forum,

ich versuche neuerdings einige Messdaten meiner künftigen Heizung (eine 
Luft/Wasser-Wärmepumpe von Brötje) zu entlocken zur Aufzeichnung und 
Auswertung.

Die sog. ISR-Plus-Regelung basiert lt. Systemhandbuch (darf man 2,8MB 
PDF-Dateien anhängen?) auf dem LPB-Bus. Etwas Googelei verät, dass 
dieser Bus von Siemens stammt - mehr auch leider nicht. Im Handbuch 
steht zum Glück ein wenig mehr:
1
Technische Daten LPB
2
Physical Layer Spannungspegel und Zeichenübertragung gemäss nach ISO / OSI NF C 46 621
3
Data Link Layer Buszugriffsverfahren, Telegrammaufbau, Telegrammübermittlung nach ISO / OSI und Datensicherung gemäss NF C 46 622
4
Application Layer Siemens-spezifisch nach ISO / OSI
5
Bus-Leerlaufspannung 15,5 V ± 10 % (unbelastet)
6
Signalpegel < 7 V: logisch ’1’, > 9 V: logisch ’0’
7
Polarität nicht vertauschbar
8
Kabel Zweidraht-verdrillt
9
Kabelkapazität 100 pF /mbei 800 Hz
10
Bus-Topologie Linie, Baum, Stern und Kombinationen davon Bemerkung: die
11
Ringtopologie wird aus Blitzschutzgründen nicht empfohlen
12
Zeichenübertragung NRZ-Codierung, 8 Datenbit, ungerade Parität, 1 Stopbit
13
Baud-Rate 4800 Baud
14
Telegrammlänge max. 32 Zeichen
15
Übertragungs- durchschnittlich ca. 10 Telegramme pro Sekunde
16
kapazität
17
Buszugriffsverfahren CSMA / CA (Mehrfachzugriff mit Kollisionsverhinderung)
18
Adressbereich 1..240, aufteilbar in 15 Gruppen / Segmente zu 16 Geräten
19
Anzahl Teilnehmer bei verteilter Busspeisung: max. 16

Das ist ja schonmal eine Menge an Informationen. Also ist es ein Bus der 
mit 4800 8U1 überträgt und die Pegel zwischen <7V und >9V liegen. NRZ 
klingt nach RS232/UART. CSMA/CA muss ich erst berücksichtigen, wenn ich 
auf den Bus schreiben will, richtig?

Leider komme ich auch bei den Normen nicht weiter. Physisch nach NF C 46 
621 und Telegrammsicherung nach NF C 46 622. Weiß jemand was die 
bedeuten?

Erstmal, da ich die Heizung noch nicht habe, würde es mir genügen, 
physisch an den Bus zu kommen und die Daten mitzuprotokollieren. Wenn 
ich dann später den Telegrammaufbau und die Daten dekodieren kann, 
könnte ich so die 'verlorenen Daten' aufbauen.

Ich schreibe hier etwas ausführlicher, da es leider nicht viele 
Informationen zu der ISR im Netz zu geben scheint.

Ich hoffe auf eure Anregungen und Informationen.

Vielen Dank schoneinmal,
Sascha

von Helmut (Gast)


Lesenswert?

Mit dem Signalkonverter könntees klappen:
Beitrag "ebus protokoll mitschnitt bei einem Wolf Heizkessel"

von Sascha K. (kuschelganxta)


Lesenswert?

Hallo Helmut,

vielen Dank für den Hinweis-sieht auch ganz interessant aus.

Weil ich die Heizung noch nicht habe kann ich es leider noch nicht 
ausprobieren. Damit das Projekt dann schnell weiter gehen kann, bin ich 
für weitere Anmerkungen sehr dankbar.

Sascha

von Uli (Gast)


Lesenswert?

Hallo Sascha, weitere Informationen kann ich derzeit nicht bieten. Ich 
bin jedoch dabei, ein Kästchen mit X-Port oder so zu stricken, um per IP 
auf den LPB meiner neuen Brötje zu kommen. Was da softwaremäßig dazu 
kommt, weiß ich noch nicht. Werde Neuigkeiten hier posten

Uli

von Sascha K. (kuschelganxta)


Lesenswert?

Hallo Uli,

super, dass sich noch jemand gefunden hat, der in der gleichen Situation 
steckt. Weil ich die Heizung noch nicht habe, sind die Infos oben leider 
alles was ich habe.

Anbei auch das Systemhandbuch für den ISR - das bisher aussagekräftigste 
wasa ich finden konnte. Speziell Kapitel 8 ist interessant ;)

Dann auf zu einem Ergebnis,
Sascha

von Sascha K. (kuschelganxta)


Angehängte Dateien:

Lesenswert?

Misst, den Anhang vergessen...

von Uli (Gast)


Lesenswert?

Hallo Sascha, danke für das Systemhandbuch. Ich hab's selber da, 
allerdings ist deine Version vermutlich aktueller als meine. Jedenfalls 
kann kennt meine Heizung sehr viele Parameter, die in meinem Handbuch 
noch nicht auftauchen.
Was stellst Du Dir als Schnittstelle vor, mit der Du weiterkomst? RS232, 
Ethernet (vielleicht so, daß man mit Telnet draufkommt)? Ist für mich 
interessant zu wissen, in welche Richtung es gehen könnte.
Nochmal zum terminlichen: Ich denke vor September kann ich mich da nicht 
ransetzen aber da ich selbst eine Lösung benötige, wird es auf jeden 
Fall werden.

Bis später, Uli

von dj999 (Gast)


Lesenswert?

Hallo,

da ich auch eine Brötje-Heizung besitze, bin ich auch an dem Aufbau 
einer Kommunikation interessiert.

Ich habe ein interessantes Dokumant gefunden, der beschriebene 
Telegrammaufbau könnte passen:
https://prof.hti.bfh.ch/uploads/media/BatiBus_v1.4.pdf

Grüße
dj999

von Sascha K. (kuschelganxta)


Lesenswert?

Danke dj für das Dokument - besonders der Frame-Aufbau und die 
Veranschaulichung der Signale finde ich interessant.

Als Schnittstelle werde ich erstmal einen Pegelwandler und einen AVR 
verwenden.

Grüße
Sascha

von Marco L. (marco_l)


Angehängte Dateien:

Lesenswert?

Hallo!
Bin seit gut 2 Jahren schon auf der Suche nach einer Anbindung an die 
BRÖTJE-Heizungssteuerung - schön hier ebenfalls Interessierte gefunden 
zu haben.
Bisher wurde die Fernwartung bzw. das Auslesen von Daten immer mit sehr 
teuren Adaptern realisiert. Der eigentliche Lieferant dieser Sachen war 
und ist SIEMENS, bzw. besser gesagt SIEMENS SCHWEIZ - was wohl früher 
dann mal LANDIS&STAEFA war... soweit zur Historie. Auch der von UNS zu 
verstehen versuchte LPB-Bus kommt aus früherer Zeit - womit DJ mit 
seinem Dokument recht hat.
Es gibt bei SIEMENS verschiedene Fernwartgeräte, die den Zugriff auf den 
LPB ermöglichen z.B.:
https://www.hqs.sbt.siemens.com/gip/general/dlc/data/assets/hq/10116_hq-en.pdf
bzw.
http://hnc.ru/lib/a&c%20%28automatic%20&%20controls%29/siemens/EN/introfiles/E_05_F.pdf

Hier noch ein paar mehr Doku zum Thema LPB:
http://hnc.ru/lib/a&c%20%28automatic%20&%20controls%29/siemens/EN/datasheets/N2030E.PDF
http://hnc.ru/lib/a&c%20%28automatic%20&%20controls%29/siemens/EN/datasheets/N2032E.PDF

Im letzten Jahr ist ein interessantes Gerät von SIEMENS für den LPB auf 
den Markt gekommen - jedoch ist es in Deutschland kaum erhältlich -
ein LPB-Webserver OZS164.
https://www.cee.siemens.com/web/cz/cz/corporate/portal/home/industry/IBT/mereni_a_regulace/regulatory/komunikace/Documents/58703_CE1G5711xx$de$en$cs.pdf

Es scheint, dass SIEMENS das Gerät und viele anderen Komponenten für LPB 
nur noch im Osteuropa (Polen, Tschechei, Griechenland...) vertreibt, da 
in Westeuropa sich der KNX-Bus vorherrschend durchgesetzt hat.

OK, soweit mal mein Beitrag zu diesem Thema...

Gruß
Leuschman

von Helmut (Gast)


Lesenswert?

Es müßte auch mein Adapter vom IPSymcom Forum:

http://www.ip-symcon.de/forum/f19/ebus-adapter-senden-empfangen-10799/index6.html#post119974

dafür funktionieren.
Die Z-Diode muß etwas kleiner (5,1V o.5,6V) werden, dann sollte er auch 
senden können.
Gruß Helmut

von DeejayT (Gast)


Lesenswert?

Hi, habe auch ein brötje Brennwertgerät und möchte auch gerne die Daten 
auslesen. Ist jemand schon weiter?

von Sascha K. (kuschelganxta)


Lesenswert?

Ich denke, dass der Adapter von Helmut schon ganz gut aussieht. Den 
Sendeweg möchte ich allerdings ersteinmal weglassen, damit ich nicht 
irgendwelche Daten an die Heizung schicke (zumal ich diese erst seit 
gestern im Haus habe g)

Zumindest hätten wir dann einen Sniffer, der die Daten lesbar von der 
Leitung holt.

Danach sollten Daten gesammelt werden um diese auswerten zu können. Ich 
hoffe, dass die Heizung von sich aus erzählt was so passiert und wir 
nicht alles abfragen müssen...

von Ruuudiii (Gast)


Lesenswert?

Hallo zusammen,

oute mich hier auch als Brötje-Besitzer und Informationsgieriger des LPB 
:)

Habe mir die Schaltung von Helmut mal angesehen (nicht daß ich was von 
analoger Elektronik verstehen würde...) und bin über die 2-fache 
Negierung "gestolpert"...
Laut LPB Spec sind Buspannungen > 9V logisch "0" und < 7V logisch "1". 
Nach dem ersten NAND-Gatter würde doch, wenn auf dem Bus logisch "0" 
anliegt (also Spannung > 9V), auch eine logische "0" rauskommen, oder? 
Falls das so ist, dann würde das 2. Gatter doch daraus eine "1" machen?

Naja, ist mir nur aufgefallen :)

Ist denn schon jemand weiter mit der Schaltung und hat vielleicht sogar 
schon mitgesnifft?

Wäre schön, wenn wir das kleine Projekt hier etwas vorantreiben 
könnten...

Grüße aus der Pfalz,



//rudi

von Helmut (Gast)


Lesenswert?

Ev. hilft das PDF hier, Seite 17

http://datasheets.maxim-ic.com/en/ds/MAX220-MAX249.pdf

Dort sieht man gut, dass der Max-Baustein auch nochmal invertiert.


Gruß Helmut

von Ruuudiii (Gast)


Lesenswert?

So weit war ich bei meinen Überlegungen noch gar nicht ;)

Deine Schaltung funktioniert ja auf dem eBus (und wahrscheinlich vielen 
anderen) einwandfrei (setze ich jetzt einfach mal als gegeben voraus). 
Laut eBus Spec liegt eine logische "1" an, bei Spannungen > 15V, und 
eine "0" bei Spannungen ~ 9V. Die beiden NAND-Gatter machen also aus 
einer logischen eBus "1" zuerst eine "0" und dann wieder eine "1". Ist 
also "logisch richtig" :)
Bei LPB liefert die hohe Spannung aber eine logische "0", die liegt dann 
schon nach dem ersten NAND-Gatter an...

Versuch einer tab. Darstellung der logischen Zustände bei Anlegen der 
Busspannung:

       Bus   nach NAND 1   nach NAND 2

eBus    1         0             1

LPB     0         0             1


Bei LPB kommt also "hinten" nicht das an, was "vorne" reingeht ;)


Zum MAX232: nach meinem Verständnis invertiert er nicht die logischen 
Zustände, sondern nimmt nur eine Anpassung der TTL-Pegel and die RS-232 
Pegel vor.

Uff... noch eine Tabelle:

       log. "0"     log. "1"

TTL       0V           5V

232    +3...+25V    -3...-25V

Wenn also am Eingang des MAX eine logische "1" (TTL 5V) anliegt, muss er 
eine negative Spannung erzeugen, um die "1" auch richtig an die serielle 
weiterzugeben...

Soweit also mein Verständnis, wobei die Welt in meinem Kopf aber nicht 
immer realitätsnah ist ;)




//rudi

von Ruuudiii (Gast)


Lesenswert?

Hallo nochmal,

habe mittlerweile noch etwas rausgefunden: bei einer logischen "1" liegt 
auf meinem Bus 0 Volt an. Die LPB Spec stimmen zwar ( < 7 Volt) aber mit 
0 hätte ich nicht gerechnet...
Das wirkt sich, höchstwahrscheinlich, auch auf die Versorgungsspannung 
aus... vielleicht eine externe 5V Versorgung für die Schaltung, oder 
einen entsprechend großen Kondensator hinter den 7805, wobei ich, wie 
schon erwähnt, mich da nicht sonderlich auskenne...

Jemand hier, der das kommentieren bzw. ausrechnen könnte?




//rudi

von Helmut (Gast)


Lesenswert?

Du solltest die Schaltung einfach mal aufbauen.

Sie läuft auf dem E-Bus und auf dem Buderus EMS-Bus, ist getestet.

Das Verständniss-Problem ist bei vielen Leuten, dass dieser Adapter nur 
den Bus auf RS232 umsetzt, lesen und senden, nix anderes.

Die Daten werden aber nicht decodiert oder geordnet.

Wer die Applikationen von Buderus, Wolf oder was weiß ich kennt, weiß 
was da auf dem Bus los ist.

Mit einer Wolf-Heizung und IPSymcon gibt es schon eine Art Ordnung der 
Busdaten, weil ein begnadeter User ein Modul dafür gemacht hat.

Auch die Checksummen-Geschichte ist von ihm erfasst worden.

Gruß Helmut

von Holger (Gast)


Lesenswert?

Hallo an die Freaks hier,

ich bin seit einem viertel Jahr im Besitz einer EcoTherm WGB 15E ohne 
zusätzliche Austattung (1 Heizkreis).
Mich interessiert das Projekt, da ich dieses Gerät gern irgendwie an 
meine vorhandenen KNX-Komponenten "schrauben" möchte. Es geht aber damit 
los, daß es scheinbar keinen Buanschluß gibt. Zumindest eine Klemme 
existiert nicht, die für den LPB-Bus da sein könnte. Ich weiß aber, daß 
es ein Busmodul BBM gibt. Benötige ich das auf jeden Fall?

Danke und Gruß Holger

PS: Ich weiß, fast am Thema vorbei aber ohne Busanschluß keine 
Testschaltung...

von Numsi (Gast)


Angehängte Dateien:

Lesenswert?

Du brauchst dazu ein Busmodul CIB (Typ OCI 420) welches auf deine BMU 
gesteckt wird. Ohne dem kein LPB.
Muss mal suchen, habe mindestens noch ein solches über.
Im Anhang eine Info zum Bus aus der Doku

von Simon Z (Gast)


Lesenswert?

Hallo Zusammen,

ich besitze seit 3 Tagen nun auch eine Brötje EcoTherm mit einem 
Busmodul CIB. Bin sehr interessiert an den Ergebnissen. Hat jemand schon 
mit einem oder anderem Modul die Daten lesen können?

Gruß

Simon

von Marco L. (marco_l)


Angehängte Dateien:

Lesenswert?

Hallo,

ich hatte bereits im September schon einmal hier ein paar Infos 
hinterlassen und die Zeit über hin und wieder mal den Verlauf des Themas 
verfolgt.

Es ist nicht unbedingt erforderlich ein LPB-Modul nachzurüsten, da die 
Thermen, wenn sie von SIEMENS kommen, meist bereits mit BSB ausgestattet 
sind. BSB steht hier für "BoilerSystemBus" und scheint eine 
"vereinfachte" Ausgabe des LPB's zu sein.

Mittlerweile hat auch SIEMENS reagiert und nun das hier in Mitteleuropa 
kaum zu erhaltene OZS164.xx durch das OZW672.xx ersetzt. Das OZS wird 
abverkauft...

Genial ist, dass, wenn man nur eine Therme überwachen will, das Gerät 
auch nutzen kann - ohne LPB - eben auf dem besagten BSB!

Nähere Informationen und auch die dazu unterstützen Geräte findet Ihr 
hier:
https://www.swe.siemens.com/greece/internet/en/pss/IC/BT/Documents/OZW67(en).pdf

oder im beigefügten PDF.

Alles hat nur einen Haken:
SIEMENS verlangt minimum 380€ für das Teil....

Gruß
Leuschman

von H3tz (Gast)


Lesenswert?

Autor bitte melde dich mal bei mir. Danke

von Sascha K. (kuschelganxta)


Lesenswert?

@H3tz: falls ich gemeint bin, ist es ziemlich schwierig ohne 
Kontaktdaten  ;-)

von robin k. (Firma: HardSoft.nl) (orthelius)


Lesenswert?

Ich bezitze die OZW672 aber es gelingt mir nicht ueber FTP die data aus 
zu lezen. Hat jemand einige tips?

von Bernd D. (Firma: ☣ ⍵ ☣) (bernd_d56) Benutzerseite


Lesenswert?

Guten Abend!
ich bin seit heute zu einer Brötje Brennwertheizung gekommen. (brötje 
ecotherm plus wgb 20e)
Ich bin sehr interessiert, den Bus an einen Controller o.a. 
weiterzuleiten.
@kuschelganxta: Bist du schon weiter gekommen?
Ist die 3 Drahtleitung zum RGT dafür geeignet, oder benötigt man
OZW672?
Ich hoffe, wenn das Protokoll nicht allzu kompliziert ist, komme ich 
ohne aus.
Mir geht es in erster Linie darum, die Betriebsdaten zu loggen.

von Sascha K. (kuschelganxta)


Lesenswert?

Hallo zusammen,

hier scheint es ja einige Interessierte zu geben, daher mal der aktuelle 
Stand:

 - Der BSB ist interessanter als der LPB, weil lt. Systemhandbuch der 
LPB quasi-extern und der BSB 'Heizungs-Intern' genutzt wird. Das 
RGT/QAA7x verwendet auch den BSB.
 - BSB und LPB sind ja lt. Spezifikation gleich also wird sich nur der 
Appl. Layer unterscheiden.

Und hier der "Fortschritt":
Ich habe mal meinen kleinen LA ausgepackt und bin an den RGT gegangen 
(ohne Bus-Verbindung). Per Spannungsteiler 100k/50k und CL+-Spannung=15V 
versucht das RGT nach einigen Sekunden den Bus abzufragen...
Leider lässt sich mit dem UART-Protokoll-Analyser keine saubere 
Übertragung finden.

Es ergeben sich neue Fragen:
 - Warum werden keine Zeichen übertragen sondern anscheinend nur die 
Bus-Leitung getoggelt? Löst das ein Antworten der Zentrale aus?
 - Sehen die Daten auf dem Bus anders aus?

Ich werde mal mutig sein und die Heizung anzapfen...mal sehen, ob hier 
sauber mit 4800-8O1 übertragen wird. Aber erst später ;-)

Grüße
Sascha

von maltec (Gast)


Lesenswert?

Auch ich hätte Interesse an der Steuerung über den LPB oder BPB BUS.
In Internet sind kaum Infos zu bekommen. Scheint wirklich gut behütet zu 
sein :-(
Ich schau hier gelegentlich mal vorbei, eventuell kann ich ja etwas 
unterstützen.

maltec

von Sascha K. (kuschelganxta)


Lesenswert?

So, Fortschritt:
- Beim Anschluss des RGT/QAA75.611 bin ich auf Suche nach dem BSB 
gegangen, da ich keine weitere Leitung nach Außen legen wollte.

- Die Klemmen CL+ und CL- sind am Erweiterungsmodul/EM-BUS (glaube 
Bezeichnung X30 oder  X50) verfügbar und werden vom AVS37 genutzt.

- Am AVS37 gibt es vorn eine Service-Buchse mit Stiftleisten. Hier kann 
gut ein AVR ran. BSB sind die mittleren Pins (messen welcher CL+ und 
welcher CL- ist. Spannung war bei mir 11.7V und leichte Einbrüche bei 
Übertragung)

- Ein einfacher Spannungsteiler (30k nach CL+, 10k nach CL-) ermöglicht 
das Mitschneiden mit einem AVR (4800Baud, 8U1).

Ich werde die Tage mal den Aufbau beschreiben und Daten liefern.

von Sascha K. (kuschelganxta)


Angehängte Dateien:

Lesenswert?

Aufbau wiefolgt:
- BSB CL+ ist Pin 2 von oben am Bediengerät (Service-Buchse). CL- ist 
Pin 3 (Foto 1).
- Test mit RGT/QAA78.610 erfolgreich (Foto 2)
- BSB-zu-USB: Spannungsteiler mit 2.2k und 1.5k Widerstand an USB-UART 
anschließen. Z.b. mit HTERM mit 4800baud, 8 data, 1 stop, odd Parity 
verbinden. Die Daten kommen im Sekundentakt oder öfter.

Hier einige Daten:
# Heizbetrieb, Anzeige Standby (auch bei TWW-Betrieb)
REQ:  23 75 FF F4 F9 C2 FA F8 4F 5B 73
RET:  23 7F F5 F2 F8 FA C2 F8 4F FF 76 11 1E

# Aus, Solltemp erreicht, Anzeige Standby

REQ:  23 75 FF F4 F9 C2 FA F8 4F 5B 73
RET:  23 7F F5 F2 F8 FA C2 F8 4F FF E6 92 A7

# Aus, Solltemp erreicht, "Gesperrt EVU"
REQ:  23 75 FF F4 F9 C2 FA F8 4F 5B 73
      23 7F F5 F2 F8 FA C2 F8 4F FF F5 B0 F5

Byte
1   Fest 23?
2   Ziel/Quelle? Manchmal 7B, evtl. Raumfühler  (75 Bedienteil, 7F 
Regler, 7B Raumfühler)???
3   NOT, Dezimal, Datenlänge Gesamtpaket in Bytes
4
5
6
7
8
9
10
11
12
13


# Raumfühler?
23 79 FF F1 FD C2 D2 FD EA FA C5 FF 07 BE
23 79 80 EB FD FA FF FF 93 FF 8F F4 E5 FE EE C4 F7 FF C1 67 # 20.8
23 7B FF ED FD FA FF FD D6 FA C3 06 FF 9B FE FB 0F 37

# TWW aktiv, HKP aus, Verdichter an, Komp an, Heizbetrieb, Mischer TWW
REQ:  23 75 FF F4 F9 C2 FA F8 4F 5B 73
23 7F F5 F2 F8 FA C2 F8 4F FF 76 11 1E

# Raumfühler fragt TTW-Temperatur 1 (8830)
23 79 FF F4 F9 C2 CE FA D0 47 95
23 7F F9 F1 F8 CE C2 FA D0 FF F8 A0 95 11 # 29,5 °C
23 7F F9 F1 F8 CE C2 FA D0 FF F8 2D D5 34 # 31,3 °C
23 7F F5 F1 F8 CE C2 FA D0 FF F7 CD DF 5A # 32,8 °C
23 7F F5 F1 F8 CE C2 FA D0 FF F7 67 CB FA # 34,4 °C
23 7F F5 F1 F8 CE C2 FA D0 FF F7 0B 66 D0 # 35,8 °C
23 7F F5 F1 F8 CE C2 FA D0 FF F6 A1 41 41 # 37,5 °C
23 7F F5 F1 F8 CE C2 FA D0 FF F6 48 2D 46 # 38,9 °C
23 7F F5 F1 F8 CE C2 FA D0 FF F5 FF AF 29 # 40,0 °C
23 7F F5 F1 F8 CE C2 FA D0 FF F5 E9 DD DE # 40,3 °C

# vom Regler
23 75 FF F4 F9 C2 CE F8 B4 1C 62
23 7F F5 F1 F8 CE C2 F8 B4 FF FE BF EC B7 # 39,8 °C

# ISR fragt außentemperatur (8700)
23 75 FF F4 F9 C2 FA FA DE AE 89
23 7F F5 F1 F8 FA C2 FA DE FF FE 02 77 70 # 8,0 °C
23 7F F5 F1 F8 FA C2 FA DE FF FD EE 1E 81 # 8,3 °C
23 7F F5 F1 F8 FA C2 FA DE FF FD E2 DF 0D # 8,5 °C

23 75 FF F4 F9 C2 FA FA DE AE 89
23 7F F5 F1 F8 FA C2 FA DE FF FD ED 2E E2 # 8,3 °C
23 7F F5 F1 F8 FA C2 FA DE FF FD E8 7E 47 # 8,4 °C

# Raumtemp 1
23 7F F5 F1 F8 D2 C2 FA 6C FF FA BF 2C 20 # 20.8 °C

# TWW ausschalten
23 75 FF F2 FC C2 CE FA 8E FE FF CD 5B
23 7F F5 F4 FB CE C2 FA 8E F1 FB

# 8400, Verdichter aus
23 75 FF F4 F9 C2 FA F6 4A 28 D9
23 7F F5 F2 F8 FA C2 F6 4A FF FF 58 15

Die Daten scheinen invertiert zu sein - die Werte sind sehr "hoch". 
Evtl. ist ein invertierender Transistor noch sinnvoll - oder halt in 
Software.

Das Ganze läuft über Frage/Antwort. Ich gehe davon aus, dass nur der RGT 
periodisch seinen Ist-Wert auf den Bus legt.

Der grobe Paketaufbau scheint einfach. Start ist immer 23, gefolgt vom 
Quell-Gerät (7F Regler, 75 Bediengerät, 79 RGT), dann ein Byte was wie 
ein "Anzahl folgende Daten" aussieht und ein paar festen Bytes. Dann 
Daten dann eine Prüfsumme.

Hat jemand die Muse sich damit einmal auseinander zu setzen?

Grüße
Sascha

von Sebastian G. (borsti87)


Lesenswert?

Hallo zusammen,

ich habe seit kurzem einen Brötje Öl-Brennwert Heizung im Keller stehen 
und würde gerne einige Daten aus der Heizung an eine übergeordnete 
Gebäude Steuerung übergeben.
Nur weis ich jetzt nicht genau wie ich an die Daten in der Heizung heran 
komme. Ich habe mir das hier duchgelesen und hab das vorgehen nicht ganz 
verstanden, da steht irgenwas von EBus adapter und dan was von einem 
MAX.
Könntet ihr mal Posten wie die Kommunikation elektrisch aufgebaut wird?

Gruß
Sebastian

von erik (Gast)


Lesenswert?

Hallo Sascha,

das sieht doch schon ganz gut aus. Leider habe ich kein
externes Bediengerät so wie du. Ich würde nun meinen raspberry dran 
hängen über den usb uart mal versuchen die die daten mitzuschneiden. 
Hast du über Hyperterminal mal ein paar Kommandos an die Therme 
geschickt um zu sehen was sie macht?

Gruß
Erik

von Sascha K. (kuschelganxta)


Lesenswert?

erik schrieb:
> das sieht doch schon ganz gut aus.
Danke, inzwischen habe ich auch eine Mapping-Tabelle mit 
Daten/Temperaturen zusammen und kann lustige RRD-Grafiken erstellen - 
openHAB auf dem Raspberry sei dank ;-)


> Leider habe ich kein externes Bediengerät so wie du.
Ist auch nicht wirklich notwendig - ich sehe es so, dass die Telegramme 
problemlos emuliert werden können.

> Ich würde nun meinen raspberry dran
> hängen über den usb uart mal versuchen die die daten mitzuschneiden.
Mitschneiden ist einfach. Steht ja schon oben in meinem Post wie das 
geht ;)

> Hast du über Hyperterminal mal ein paar Kommandos an die Therme
> geschickt um zu sehen was sie macht?
Ich sende noch nicht, da ich nicht wüsste was ;-) Später will ich in 
Abhängigkeit der zu erwartenden Außentemperaturen die TWW-Bereitung und 
Aufheizphasen in günstige Zeiten legen.

Meine aktuelle Meinung zu Absenkung mit Wärmepumpe/Neubau:
Bringt nichts. Bis alles wieder auf molliger Temperatur ist vergeht 
zuviel Zeit. Außerdem gerät die Luft/Wasser-WP dann sehr oft in die 
Abtauung -> Ineffizient.
Ich habe die Heizung konstant auf 21,5° mit Hysterese von 0,5° nach 
unten. In 'günstigen Zeiten' (Nachtstrom, hohe zu erwartende AußenT) 
erwärme ich auf 22,25° was dann recht angenehm ist und lange vorhält - 
und Geld spart.

Sehr schade finde ich die codierung der Daten, die bestimmt einige Zeit 
in Anspruch nehmen wird.

Grüße
Sascha

von erik (Gast)


Lesenswert?

Hallo Sascha,

okay eine wärmepumpe habe ich leider nicht
ich verballere das gute erdgas....
und da ich die 200m² altbau nun mit 800m³ x 10 = 8000 kwh erdgas in den 
letzte 3 monaten befeuert habe muss ich mir nun dringen was einfallen 
lassen. bei erdgas bringt die nachtabsenkung schon einiges deshalb würde 
ich das ding ganz gerne über ein webinterface einstellbar haben, denn 
wenn man mal etwas länger macht muss man dann nicht in den keller um die 
therme anzuwerfen ;-) am besten wäre für mich die Therme über einen 
google kalender zu steuern, avm scheint ja da was machen zu wollen mit 
der fritzbox....

mal sehen was wird auf jedne fall schon mal danke für die infos,
und wenn du irgendwie an die beschreibung des protokoll dran kommst dann 
lass es mich wissen ;)

Gruß
Erik

von erik (Gast)


Lesenswert?


von erik (Gast)


Lesenswert?

also iniverter transistor rein denn es müsste wohl "0xdc" heißen ansatt 
"0x23"

von Sascha (Gast)


Lesenswert?

dc scheint richtig. dieSeite sieht sehr gut aus, danke

Sascha

von Sascha K. (kuschelganxta)


Lesenswert?

So, jetzt nochmal ausführlich:
0xDC Start-Of-Frame ist korrekt. Die Seite erläutert Layer1 schon sehr 
gut - dem gibt es nichts mehr hinzuzufügen

Meine Heizanlage scheint in einem anderen Segment zu stehen - die 
SRC-Felder sind um +80 erhöht.

Hier ein paar interessante Telegramme:

Wird alle 10 Sekunden vom Bediengerät abgefragt (Anzeige "Standby"):
Status Wärmepumpe
DC  80  0A  0D  7  5  3D  7  B0  0
19  6D  58  WP aus
7D  41  7A  Abtauen
02  CE  02  Störung
18  7D  79  Frostschutz
89  EE  E1  Heizbetrieb
0A  4F  0A  EVU-Sperre
25  9A  87  Begrenzungszeit aktiv

Sendet der Raumregler periodisch (ca. 60 Sekunden)
DC  86  0  0E  2  3D  2D  2  15  5
Byte 13 & 14 sind nicht die Temperatur. Diese versteckt sich in Bytes 10 
&11. Excel-Sprech: =HEXINDEZ(BYTE10&BYTE11)/64 :-)
5  8C  22,1875
5  8A  22,15625
3  F0  15,75
etc
Warum sich auch über die letzten Bytes eine relation zur Ist-Temperatur 
herleiten lässt kann ich nur vermuten: Evtl. wird hier ein Wärmedefizit 
mitgeteilt?

Sollte ich am Wochenende endlich mal dazu kommen, werde ich mal etwas an 
den Bus senden.

Sascha

von Jens (Gast)


Lesenswert?

Hallo zusammen,

da ich meine Brötje Gasheizung auch anzapfen möchte, habe ich mir die 
Daten mal angesehen.

Bei Saschas letztem Posting habe ich leider nicht ganz verstanden wie 
die gezeigten Fragment genau Telegramme (Anfrage und Antwort) bilden 
aber ich versuche derzeit aus den ersten Daten schlau zu werden. Die 
Temperaturumrechnung mit /64 funktioniert dort auch.
Ich versuche irgendwie die Parameternummern aus dem Handbuch in den 
Telegrammen wiederzufinden. Leider habe ich kein RGT. Sascha, könntest 
Du bitte die folgenden Parameter auslesen und Anfrage und Antwort 
posten?

8830  Trinkwassertemperatur 1
8831  Trinkwassersollwert
8801  Raumsollwert P

8700  Außentemperatur 0
8703  Außentemperatur gedämpft 0
8704  Außentemperatur gemischt 0

1610  Nennsollwert
1612  Reduziertsollwert

710  Komfortsollwert 20
712  Reduziertsollwert 16
714  Frostschutzsollwert 10

501  1. Phase Ein 06:00 1. Phase Ein
502  1. Phase Aus 22:00 1. Phase Aus
503  2. Phase Ein 24:00 2. Phase Ein
504  2. Phase Aus 24:00 2. Phase Aus


Danke und Gruß,
Jens

von Sascha K. (kuschelganxta)


Lesenswert?

Na klar, mach ich heute mal.

Die Parameter<->Adress-Zuornung habe ich auch noch nicht geschafft.

In meinem obigen Posting ist nur die Antwort des Reglers (Status WP) und 
das Telegram des RGT zu finden. Das letztere sendet sich automatisch ;)

Im Systemhandbuch habe ich auf den Seiten 46ff in den Tabellen 
Min/Max-Werte gefunden. Evtl. orientiert sich die Berechnung an den 
Min/Max-Werten.

Bisher würde ich auf folgenden Telegram-Aufbau setzen:
1
Byte    Kennung Bezeichnung
2
1  SOF  Start-of-Frame
3
2  SRC  SENDER Phy Adresse  
4
3  RCV  Receiver Phy Adresse  
5
4  LEN  Telegramlänge
6
5  TYP1    
7
6  UKN    
8
7  UKN    
9
8  A1    
10
9  A2    
11
10..LEN  DATA

Hier die SRCs der unterschiedlichen Geräte. Ich habe 2 
Erweiterungsmodule, kann aber noch nicht zuordnen, welches Modul welche 
Adresse hat.
1
SRC  Gerät
2
80  RVSxx Grundgerät 
3
83  Erweiterungsmodul
4
84  Erweiterungsmodul
5
86  QAAxx Raumgerät 1
6
8A  AVS37 Bediengerät

Sascha

von Sascha K. (kuschelganxta)


Angehängte Dateien:

Lesenswert?

Hallo zusammen,

@Jens:
Den 8831 habe ich nicht?!? Anbei die Traces der verschiedenen Parameter. 
Der Dateiname enthält nach dem Punkt den angezeigten Parameter. Vorn 
angefügt ist ein UNIX-Timestamp.
Die Aktion habe ich am RGT und auch am Bediengerät gemacht. Der einzige 
Unterschied sind SRC und RCV.

Ich würde gern möglichst viel Informationen erhalten ohne den Bus mit 
dauernden Status-Abfragen "zuzumüllen".

Interessant finde ich noch die Außen-Temperatur. Hier fällt mir dieses, 
regelmäßig von selbst gesendete Telegramm auf, das scheinbar an Alle(7F) 
gesendet werden soll:
DC 80 7F 17 02 05 00 02 19 00 93 00 00 FF FF FF FF FF FF 00 0F 11 E8

Also dann, ran an die Daten ;)

Sascha

von Sebastian G. (borsti87)


Lesenswert?

Hallo zusammen,
ich habe seit kurzem einen Brötje Öl-Brennwert Heizung im Keller stehen
und würde gerne einige Daten aus der Heizung an eine übergeordnete
Gebäude Steuerung übergeben.
Was für eine Schnittstelle nutzt ihr und die schließe ich das an meinen 
PC an? RS232 und MAX? habt ihr ein Schaubild für mich?

Gruß
Sebastian

von Sascha K. (kuschelganxta)


Lesenswert?

@Sebastian:
wegen fehlender Zeit und schnellem Internet (Telekom kriegt echt gar 
nichts hin!) hier nur ein paar Links zum kurzen Einlesen:
[1] http://de.wikipedia.org/wiki/Spannungsteiler
[2] http://de.wikipedia.org/wiki/Transistorgrundschaltungen
[3] 
http://forum.electronicwerkstatt.de/phpBB/Projekte_im_Selbstbau/signal_invertieren_mittels_transistor-t26077f34_bs0.html

Die grundsätzliche Schaltung habe ich oben beschrieben (27.11.2012 10:29
). Ergänzt werden muss diese extrem einfache Schaltung erstmal (zum 
Empfangen) nur um einen invertierenden Transistor (siehe Link 2)

@All:
Parameter 8700 (Außentemperatur):
Anfrage vom Bediengerät: DC 8A 00 0B 06 3D 05 05 6F F8 7C
Antwort 2,2°C: DC 80 0A 0E 07 05 3D 05 6F 00 FD 8E F5 4A
Antwort 2,3°C: DC 80 0A 0E 07 05 3D 05 6F 00 FD 93 36 D6

Letzten 3 Bytes nehmen, von HEX in Dezimal umwandeln und das Ergebnis 
durch 4096000 teilen. Negative Temperaturen habe ich noch nicht 
raus...und das im Winter :(

Sascha

von Sebastian G. (borsti87)


Angehängte Dateien:

Lesenswert?

Hallo Sascha,

danke erstmal für deine Antwort, mir bleiben da nur noch ein paar Fragen 
offen:

Wie genau wird denn der Spannungsteiler angeschlosen?
2,2k Widerstand an CL+ ?
1,5k Widerstand an Cl- ?
Die beiden freien Beine zusammen an den UART?
Welchen UART hast du genommen?
Welche Pins am UART hast du wie genutzt?
Wie wird der invertirend Transistotr (Emiterschaltung siehe Anhang?) 
dazugeschaltet?
Was für einen Transistor hast du genutzt?

Gruß
Sebastian

von Sascha K. (kuschelganxta)


Lesenswert?

Hallo Sebastian,

ja, Emitterschaltung invertiert. Wichtig ist, dass auch der 
Pull-Up-Widerstand mit dabei ist (wie in deiner Zeichnung)
1
CL+
2
^
3
|
4
|
5
2.2k
6
|
7
|
8
-------> (Basis Emitterschaltung)
9
|
10
|
11
1.5k
12
|
13
|
14
CL-/GND

GND und CL- wird direkt verbunden, um ein definiertes Potential zu 
erhalten.

Am USB-TTL-UART muss zum Mitlauschen der Abgriff der Emitterschaltung an 
RX und GND angeschlossen werden.

Zu verwenden ist z.B. sowas:
http://www.ebay.de/itm/USB-2-0-an-RS232-TTL-UART-Module-Konverter-6PIN-Serial-/251125751211?pt=DE_Computing_USB_Kabel_Hubs_Adapter&hash=item3a7842ddab

Wichtig ist nur, dass es TTL-Level sind - nicht die -15V und so von 
RS232/V24 whatever ;)

Grüße
Sascha

von Sebastian G. (borsti87)


Angehängte Dateien:

Lesenswert?

Hallo Sascha,

ich habe das jetzt mal aufgemalt wie ich deine Ausführungen verstanden
habe. Nur kann ich so ja nur empfangen, wie sieht das mit dem Senden 
aus?

Gruß
Sebastian

von Sascha K. (kuschelganxta)


Lesenswert?

Hallo Sebastian,

ja, das hast du vollkommen richtig verstanden.
Danke für die Zeichnung - das erleichtert es anderen schneller 
einzusteigen :)

Das Senden habe ich bisher nur ein paar Mal hinbekommen - basierend auf 
dem eBUS-Adapter empfohlen von Helmut ganz weit oben.

Aufbau ist CL+ -- 100 Ohm Widerstand -|- CL-/GND. Zwischen CL-/GND und 
Widerstand einen NPN-Transistor (ich habe 2N2222), der dann die Leitung 
auf 0 zieht.

Das schwierige beim Senden ist CSMA/_CA_. Hier gilt es anderen 
Telegrammen nicht "in die Suppe zu spucken". Bei richtigem Timing landet 
die Botschaft dann auch auf dem Bus. Ebenso ist die Parity zu beachten - 
das macht aber der USB-UART.

Grüße
Sascha

von Sebastian G. (borsti87)


Angehängte Dateien:

Lesenswert?

Halla Sascha,

das würde dann wohl so aus sehen!?

Gruß
Sebastian

von Sascha K. (kuschelganxta)


Lesenswert?

Hallo,

ja, das sieht gut aus. Die Sendestufe wird vielleicht noch ein paar 
Verbesserungen benötigen, aber läuft so erstmal.

Sascha

von Numsi (Gast)


Lesenswert?

Zum Thema Aussentemperatur, diese wird per Bus allen anderen Teilnehmern 
zur Verfügung gestellt, sowohl den Raumgeräten via BSB als auch den 
Regelgeräten via LPB.

Ich habe derzeit:
Gasbrenner
  und Display im Gerät am BSB
  und ClipInModul am BSB für den LPB

daran:

-SolarSystemRegler
  und 2 Erweiterungsmodule am BSB
  und 4 Raumgeräte (3x HKs + 1x ext. Servicegerät)
  und Aussenfühler

-2-ZonenRegler
  und 2 Raumgeräte

geplant noch:
-2-ZonenRegler
  und 2 Raumgeräte
  und 2 RaumThermostate

Ich finde das echt spannend weil ich daneben eine S7 mit WagoKlemmen 
habe
die nur darauf wartet an die Sensorwerte der Heizung zu kommen.
Mal sehen ob ich Musse finde den Adapter zu bauen.

von F. F. (foldi)


Lesenswert?

Hallo Jungs!

Frohe Weihnachten!

Hab noch nicht alles gelesen, bin aber hoch interessiert.

Werde diesen Thread ganz besonders verfolgen, denn ich muss auch noch 
für eine Brötje (gleicher Regler) eine Fernsteuerung bauen. Das kostet 
von Brötje mit Einbau fast 2000 Euro. Hab schon gesehen, dass man 
einfach da ran kommt, aber ich will versuchen das über IP zu schalten.

Wenn also jemand da was macht oder gemacht hat, immer her damit! Man 
muss ja das Rad nicht immer neu erfinden.:-)
Außerdem werde ich da nächstes Jahr wahrscheinlich auch noch nicht zu 
kommen

Danke schon mal an dieser Stelle!


Liebe Grüße
Frank

von Numsi (Gast)


Lesenswert?

Hab noch etwas vergessen.
Datum & Uhrzeit werden auch noch zyklisch ausgetauscht,
vom Master zu den Slaves und diese dann an die Raum- / Bediengeräte.

von Sascha K. (kuschelganxta)


Lesenswert?

Danke für die Informationen, Numsi.
Du scheinst ja dein Gebäude Heiz-Technisch voll auf LPB aufzubauen.

Ich vermute auch die Zeit und Außentemperatur in den Telegrammen, die an 
7F geschickt werden. Aber die Bytes zu finden ist schwierig ;)

@Frank:
Natürlich wäre eine Ethernet<->BSB-Schnittstelle toll - am Besten mit 
kleiner Visu und REST-Schnittstelle für andere Systeme. Aber da ist noch 
ein ganzer Weg dazwischen :-(

Weihnachtliche Grüße
Sascha

von F. F. (foldi)


Lesenswert?

Sascha K. schrieb:
> @Frank:
> Natürlich wäre eine Ethernet<->BSB-Schnittstelle toll - am Besten mit
> kleiner Visu und REST-Schnittstelle für andere Systeme. Aber da ist noch
> ein ganzer Weg dazwischen :-(

:-):-):-):-) Hast ja noch das ganze nächste Jahr Zeit, erst 2014 brauche 
ich das.:-):-):-):-):-)

von Sascha K. (kuschelganxta)


Lesenswert?

Außentemperatur steckt im regelmäßig von selbst übertragenden Telegramm 
"DC 80 7F 17 02 05 00 02 19":

DC 80 7F 17 02 05 00 02 19 01 FF 00 00 FF FF FF FF FF FF 00 0F 0F FB
Außen: 7.98437

Berechnung analog Innentemperatur:
Bytes 10+11 von HEX in Dezimal umwandeln ("01FF"=>511) und durch 64 
teilen (511/64=>7,984375°C). Ebenso ist hier noch offen, wie die 
negativen Zahlen dargestellt werden.

Späte Grüße
Sascha

von Sascha K. (kuschelganxta)


Angehängte Dateien:

Lesenswert?

Update: Puffer-, TWW- und HK-Vorlauf sind entschlüsselt :)
Problem: Das wird nur gut gehen, wenn die Fühler an Erweiterungsmodulen 
angeschlossen sind, da die Telegramme von diesen Modulen kommen.

Vorlauf:
DC 84 00 12 02 05 00 02 29 .............
Bytes 10+11, Berechnung wie die anderen Temperaturen

TWW & Puffer:
DC 83 00 12 02 05 00 02 29 .............
Bytes 10+11: TWW
Bytes 12+13: Puffer

Das ganze gibt dann dank OpenHab auf meinem Raspberry ein schönes Ding 
für wenig Geld... schaut euch einfach die Grafik an :-)

Gute Nacht,
Sascha

von Sascha K. (kuschelganxta)


Angehängte Dateien:

Lesenswert?

So, die Daten kommen von der Grafik ganz gut hin :-)
Und das Beste: Alles, ohne eine Abfrage aktiv zu schicken.

Zur Verdeutlicherung mal mein Heizungsaufbau:
- Luft/Wasser-Außengerät mit Heizstab,Verdichter,Kompressor und 
RVS41-Grundgerät
- Innen stehen Puffer, TWW-Speicher, Kondensatorpumpe (Förderpumpe WP), 
Mischer, Regelgerät AVS37 mitsamt 2 Erweiterungsmodulen hintenan.
- Über ein paar Meter Kabel geht dann der BSB an einen Arduino, der auf 
dem Bus mit dem oben beschriebenen Spannungsteiler auf dem BSB lauscht 
und die Daten per USB/Seriell an einen Rasperry weitergibt. Auf dem 
Raspberry läuft openHAB.
- Das BSB-Kabel geht noch weiter und endet an einem QAA75.610. Oben habe 
ich mich vertippt fällt mir gerade auf :-/

Was gibt es jetzt noch zu forschen:
 - Negative Temperaturen ausrechnen
 - Vernünftig auf den Bus zu senden und CSMA/CA beachten
 - Soll-Temperaturen setzen (Raum, TWW), evtl. Zeitplan ändern

Und nun schöne Zeit mit euren Familien :)
Sascha

von F. F. (foldi)


Lesenswert?

@Sascha: Deinen Kopf möchte ich haben.
Toll gemacht.
Bis ich so was umsetzen kann, das dauert wohl noch.
Darf ich mich, wenn ich da mit anfange (ungefähr in 2014) mal an dich 
wenden, wenn ich hänge?

von UH868 (Gast)


Lesenswert?

Hallo,

ich bin auch schon lange auf der Suche nach einer Lösung. Wie wandelt 
Ihr die Daten in lesbare Informationen um. Habt Ihr ein Skript (PHP) 
oder was ähnliches ?

Gruß Uwe

von Sascha K. (kuschelganxta)


Lesenswert?

Hallo,

bei mir ist der physische Aufbau wie oben beschrieben.
Layer 0 wird über den Spannungsteiler erledigt
Layer 1 ist das Parity-Bit

Danach geht es vom Arduino zum Raspberry, der die fertigen Bytes
über die serielle Schnittstelle annimmt. Hier wird über ein kleines
UNIX-Skript aus den Telegrammen der Inhalt interpretiert - hauptsächlich
mit grep, cut & co.

Wenn ihr wollt, kann ich mein Skript mal online stellen.

Schöner wäre natürlich eine vernünftige Klasse direkt auf dem Arduino,
die auch gleich das Checksumming erledigt und ungültige Telegramme 
verwirft.

Übrigens:
Im alle 285 Sekunden selbst-versendeten Telegramm
DC  86  7F  14  2  5  0  0  6C  0  70  0C  7  5  12  29  6  0  6F  CD
steckt in
Byte 15 Stunde in HEX
Byte 16 Minute in HEX
Byte 17 ist vermutlich Sekunde in HEX

Byte 13 und 14 werden vermutlich weitere Status-Informationen sein.
Byte 13 hat in meinem Log bisher die Werte 0x07,0x08,0x09,0x0A 
angenommen
Byte 14 hat in meinem Log bisher die Werte 0x01,0x05,0x06,0x09 
angenommen
...oder halt codiert der Wochentag ;)

Grüße
Sascha

von UH868 (Gast)


Lesenswert?

Hi Sascha,

ich habe meine HomeAutomation in IPS-Symcon erstellt. Die Programmierung 
dort ist in PHP. Dein Skript zur Auswertung wäre mal interessant.

Gruß Uwe

von F. F. (foldi)


Lesenswert?

Sascha K. schrieb:
> Wenn ihr wollt, kann ich mein Skript mal online stellen.

Ja bitte, auch einen Schaltplan wie da wo der Spannungsteiler rein 
kommt.
Hab leider bisher nur sehr wenig Ahnung und wäre sehr froh über jede 
Zeile.

von Sascha K. (kuschelganxta)


Lesenswert?

Frank O. schrieb:
> Ja bitte, auch einen Schaltplan wie da wo der Spannungsteiler rein
> kommt.
Wow - sehe ich gerade erst - im Blog von dest-unreach.be ist sogar eine 
Optokoppler-getrennte Ausführung inkl. Sendestufe:
http://blog.dest-unreach.be/2012/12/14/reverse-engineering-the-elco-heating-protocol

> Hab leider bisher nur sehr wenig Ahnung und wäre sehr froh über jede
> Zeile.
Ich geb mir Mühe ;-)

Grüße
Sascha

von UH868 (Gast)


Angehängte Dateien:

Lesenswert?

Du meinst diese Zeichnug, da fehlen aber noch ein paar Daten.

Gruß Uwe

von x86 (Gast)


Lesenswert?

Hallo UH868,
was fehlt denn da genau? Das ist ein total simpler Schaltplan.

von UH868 (Gast)


Lesenswert?

Die Daten der Dioden und des Transisors.

Im IPS Forum habe ich was vom eBUS gelesen, ist das der selbe Bus wie 
beim Brötje?

Gruß Uwe

von UH868 (Gast)


Lesenswert?

Nach meinen Kenntnissen kommt der Webserver von Siemens (Die Regelung 
ist eine Siemens!) nächstes Jahr in Deutschland auf den Markt. Mit 
diesem wird es wohl möglich sein die Daten der Brötje Heizung abzurufen 
und auch zu verändern. Ob es dann über IPS möglich ist weiß ich noch 
nicht. Die Info ist von einem Brötje Ingenieur.


Quelle http://www.ip-symcon.de/forum/threads/20454-Brötje-Heizung-an-IPS

von UH868 (Gast)


Lesenswert?


von Frank W. (Firma: DB1FW) (frankw) Benutzerseite


Lesenswert?

Hallo zusammen,

> Aufbau ist CL+ -- 100 Ohm Widerstand -|- CL-/GND. Zwischen CL-/GND und
> Widerstand einen NPN-Transistor (ich habe 2N2222), der dann die Leitung
> auf 0 zieht.

Was mich sehr interessieren würde - wie seit Ihr auf die 100 Ohm 
gekommen.
Hier geistert auch die andere Schaltungen mit den Optokopplern rum, bei 
der (wenn ich alles richtig verstanden habe), CL+ direkt auf CL- 
runtergezogen wird.

Dabei währe mit eher unwohl. Aber wieso wird hier 100 Ohm genommen.
Wieso nicht 50 oder 200. Woher weiss man wie stark man belasten 
darf/soll.

---------------------------------
 Was ich z.Z. absolut faszinierend finde.
 Ich mache seit eingen Jahren im Bereich der Yachtelektronik mit
 dem SeaTalk Bus rum. Und wie ich mir so Eure Erfolge hier anschaue,
 da fällt mir auf dass ich anscheinend meine SeaTalk
 Anbindungsschaltung 1:1 verwenden kann und auch einen großen
 Teil der Software verwenden kann.
 SeaTalk ist auch ein 4800 Baud Bus, benötigt auch ein
 Kollisionserkennung etc.
 Ok - dort gibt es 9-Bit statt 8 Bit und kein CRC, aber die
 Hardware sieht für mich sehr ähnlich aus.

von Sascha K. (kuschelganxta)


Angehängte Dateien:

Lesenswert?

Hi,

Frank W. schrieb:
> Was mich sehr interessieren würde - wie seit Ihr auf die 100 Ohm
> gekommen.
Ein Wort - Angstwiderstand :) Ich wollte dem Transistor nicht 
überlasten.

Der SeaTalk sieht ja echt ähnlich aus. Aber bei dem geringen HW-Aufwand 
lohnt sich das Equipment kaum... außer man hat es eh rumliegen. Ob damit 
natürlich wirklich etwas funktioniert (Software gibt es hier ja 
nicht...) wage ich nicht bewerten zu können.

Anbei mein Skript mit den wichtigsten Daten. Viel Spaß damit.
Auch ein Log des Busses - vorn ist ein Unix-Timestamp.

@UH868
Danke für die Texte. Ja, es gibt den LPB-Webserver. Für viel Geld. Daher 
diese Seite ;-)
Das Skript sollte genügen, um es auf PHP zu migrieren - da wäre das 
Ganze auch simpler im Aufbau. Viel Spaß beim Übersetzen. Wäre vielleicht 
ganz gut, wenn du diesen Thread im Kommentar in deinem Skript erwähnen 
würdest ;-)

Grüße
Sascha

von UH868 (Gast)


Lesenswert?

Hi Sascha, klar mache ich das.

momentan überlege ich noch wie ich die Hardware LPB<->USB baue und was 
ich genau brauche. Und wie ich USB auslese am PC.

Gruß Uwe

von UH868 (Gast)


Lesenswert?

Hi, der eBUS Adapter Endwikler im IPS Forum sagte. Posting #15

->Ich kann Dir mit dem E-Bus-Adapter helfen auf den Bus zukommen, das 
kann der Adapter sicherlich.



http://www.ip-symcon.de/forum/threads/20454-Brötje-Heizung-an-IPS?p=185237#post185237

von Frank W. (Firma: DB1FW) (frankw) Benutzerseite


Lesenswert?

@ Sascha K.

> Ein Wort - Angstwiderstand :) Ich wollte dem Transistor nicht
> überlasten.

:-) Ok. Gute Antwort. Ich hätte es auch  nicht einfach ohne 
Strombegrenzung "kurzschliessen" wollen.

> Der SeaTalk sieht ja echt ähnlich aus. Aber bei dem geringen HW-Aufwand
> lohnt sich das Equipment kaum... außer man hat es eh rumliegen.

Well - wenn wir mit der einfachsten Schaltung anfangen, dann ist die 
sicher nicht komplizierter als die Schaltungen hier.

Siehe : 
http://www.gadgetpool.de/nuke/modules.php?name=News&file=article&sid=20
Siehe : http://www.thomas-knauf.de/rap/seatalk3.htm#Uni


Die Dinger die ich mache haben halt nen eingenen AVR, der das Protokoll 
entschlüsselt und sich z.B. beim senden um die Kollisionüberwachung 
kümmert.

> Ob damit
> natürlich wirklich etwas funktioniert (Software gibt es hier ja
> nicht...) wage ich nicht bewerten zu können.

Ich auch nicht.
Ich werde morgen mal meine Hardware einfach ausprobieren.
Ich sage gerne Bescheid was rausgekommen ist, wenn's interessiert.
Die Software ist natürlich verfügbar - aber hier geht's ja nicht um 
SeaTalk und Nmea. Da interessiert hier höchstens der "Netzwerk Teil".
Und wenn's funktionieren sollte, stelle ich es natürlich zur Verfügung.


Danke für Deine Scripts

von Niffko _. (niffko)


Lesenswert?

Moin Sascha,

Sascha K. schrieb:
> DC 80 7F 17 02 05 00 02 19 01 FF 00 00 FF FF FF FF FF FF 00 0F 0F FB
> Außen: 7.98437
>
> Berechnung analog Innentemperatur:
> Bytes 10+11 von HEX in Dezimal umwandeln ("01FF"=>511) und durch 64
> teilen (511/64=>7,984375°C). Ebenso ist hier noch offen, wie die
> negativen Zahlen dargestellt werden.

Negative Temperaturen: Könnte ein ganz normaler "signed Integer(16bit)" 
sein.

Wenn das höherwertigste Bit gesetzt ist, ist der Wert negativ, dann 
65536 vom Dezimalwert subtrahieren.

Beispiel:
FE01 => 65025 => 65025-65536 = -511 => -511/64 = -7.98437


//Niffko

von Sascha K. (kuschelganxta)


Angehängte Dateien:

Lesenswert?

@UH868
> momentan überlege ich noch wie ich die Hardware LPB<->USB baue und was
> ich genau brauche. Und wie ich USB auslese am PC.
Ich will die Tage mal einen USB<->BSB-Wandler zeichnen. Den würde ich 
dir dann empfehlen ;)
Zum passiven Mitlesen - was ja erstmal reichen sollte - nimm einfach wie 
oben beschrieben einen USB-UART und den Spannungsteiler.

Am PC auslesen - auf Windows? Mh. Kleines VB-Skript? Aber wenn PHP eh 
zur Verfügung steht, nimm doch phpserial 
(http://code.google.com/p/php-serial).

@ Frank W.
Da hast du Recht mit dem geringen Aufwand. Kurz überflogen würde ich 
auch sagen, dass das passt - wobei ich jetzt nicht die logischen Level 
geprüft habe.
Wie passiert denn auf dem SeaTalk eine Arberitierung oder 
Kollisionserkennung? CSMA/CA vielleicht? Kannst du mir da ein wenig 
Infos geben?

@ Niffko
Danke - das sieht verlockend gut aus. Wie bist du darauf gekommen?

Ich habe auch angefangen, den BSB auf einen Arduino zu packen und 
nebenher laufen zu lassen. Anbei mein erster Prosa-Code, der bestimmt 
noch nicht kompiliert.
Ist halt nicht viel zu tun auf dem AVR aber der Raspberry hat mit dem 
Skript und dem Java-Gelumpe nebenan schon gut zu tun - auch weil einige 
Daten sehr häufig (Status) kommen.

Danke an alle :)

von Frank W. (Firma: DB1FW) (frankw) Benutzerseite


Lesenswert?

Sascha K. schrieb:
> Da hast du Recht mit dem geringen Aufwand. Kurz überflogen würde ich
> auch sagen, dass das passt - wobei ich jetzt nicht die logischen Level
> geprüft habe.

Logik Level und Spannungen passen. (Zumindest an meiner Heizung. Habe es 
gestern mit Oszi gemessen )

> Wie passiert denn auf dem SeaTalk eine Arberitierung oder
> Kollisionserkennung? CSMA/CA vielleicht? Kannst du mir da ein wenig
> Infos geben?

Nun - der Bus ist ein wired-or. Wer eine "1" senden will, der zieht den 
Bus auf < 7 Volt.
Soweit ich gestern gemessen habe, wird der Bus bei meiner Heizung auf 0 
Volt runtergezogen.

Nun - Ein Teilnehmer will senden :

Er wartet 10/4800 Sek ab, lauscht und schaut ob der Bus in dieser Zeit 
von jemand anderem benutzt wird. Sprich ob der Bus in dieser Zeit mal 
auf 0 runtergezogen wurde. Wenn ja - mit den warten neu anfangen.

Wenn nicht wird das erste Bit gesendet. ( Startbit )

Jedes gesendete Bit wird ( wegen Bus ) ja sofort auf der Empfangsleitung 
wieder ankommen. Man schaut nach, ob das gesendetet Bit mit dem 
empfangenen Bit übereinstimmt.
Wenn ich eine "0" sende - also den Bus auf High lasse, dann will ich 
sehen, dass der Bus weiterhin auf High ist. Sollte ein anderer 
Teilnehmer in dieser Zeit eine "1" senden - also den Bus herunterziehen, 
dann höre ich sofort auf mit dem Senden und fange oben wieder an.
Danach folgen nach gleichem Muster die folgenden Bits, Bit 7..0, Parity 
und Stop Bit.

Ich habe das auf einem AVR mit Software-Uart gemacht.
Damit kann eine Kollision sofort erkannt werden, da ja jedes einzelne 
Bit überwacht wird. Wenn man den Hardware-Uart verwenden würde, dann 
würde ich den Unterschied gesendetet Daten/empfangene Daten erst nach 
einem ganzen Byte erkennen können.

Halbwegs verständlich ?

von Sebastian G. (borsti87)


Angehängte Dateien:

Lesenswert?

UH868 schrieb:
> Du meinst diese Zeichnug, da fehlen aber noch ein paar Daten.
>
> Gruß Uwe

Hallo Uwe,

ich habe Niobos auf dest-unreach.be nach den Werten gefragt und in der 
Zeichnung ergänzt

Gruß
Sebastian

von UH868 (Gast)


Lesenswert?

Hi Sebastian,

nimm noch mal an der unteren Diode 1N4148 den Text (SignalDiode) weg.
Es ist nur eine normale Diode, laut Zeichnung.

Gruß Uwe

von Niffko _. (niffko)


Lesenswert?

Sascha K. schrieb:
> @ Niffko
> Danke - das sieht verlockend gut aus. Wie bist du darauf gekommen?

Bitte, gern geschehen ... komme vom Buderus-Thread nebenan, wir hatten 
das Thema schon durch.

Wenn man direkt auf dem AVR parst, kann man sich die Rechnerei natürlich 
sparen ... hast du ja in bsb.c auch schon entsprechend umgesetzt.



//Niffko

von Sebastian G. (borsti87)


Lesenswert?

Niobos schrieb auf 
http://blog.dest-unreach.be/2012/12/14/reverse-engineering-the-elco-heating-protocol#comment-121505 
:
>The “signal”-diodes (Gnd and bus) are unmarked, but are “small signal diodes”.

So die Aussage von Niobos

von UH868 (Gast)


Lesenswert?

Eine SignalDiode ist eine LED, wie die oben mit den 2 Pfeilen dran. Eine 
1N4148 ist keine SignalDiode, es ist eine HigspeedDiode (Google).

http://www.conrad.de/ce/de/product/162280/Universal-Silizium-Diode-1-N-4148-Diotec-1-N-4148-Gehaeuseart-DO-35-IF-150-mA-Sperrspannung-UR-75-V


Gruß Uwe

von Sebastian G. (borsti87)


Lesenswert?

UH868 schrieb:
> Eine SignalDiode ist eine LED, wie die oben mit den 2 Pfeilen dran. Eine
> 1N4148 ist keine SignalDiode, es ist eine HigspeedDiode (Google).
>
> 
http://www.conrad.de/ce/de/product/162280/Universal-Silizium-Diode-1-N-4148-Diotec-1-N-4148-Gehaeuseart-DO-35-IF-150-mA-Sperrspannung-UR-75-V
>
>
> Gruß Uwe

Hallo Uwe,

wenn ich bei Google nach "signal diode" bzw. "small signal diode" suche 
kommen bei mir z.B. Dioden vom Typ 1N4148.
Außerdem ist eine LED eine "light emmiting diode".

Gruß
Sebastian

von Sascha K. (kuschelganxta)


Angehängte Dateien:

Lesenswert?

Auch wenn Weihnachten schon war... anbei ein kleines Arduino-Sketch samt 
Aufbauanleitung und einer kleinen Library, die das Empfangen und Parsing 
übernimmt.
Die Klasse BSB stellt in den Attributen T_* die verschiedenen 
Temperaturen zur Schau und state beinhaltet den Status der Heizung.

Im Auslieferungszustand erscheint nach jeder empfangenen Nachricht "GOT 
MESSAGE". Wenn diese erkannt/geparst wurde, erscheinen die Raum und 
Außentemperaturen.

Checksumming u.a. ist nicht implementiert.

Bitte lasst, solltet ihr das Werk weiterverwenden, die Header erhalten. 
Danke.

Bis dahin,
Sascha

@Frank
Eine gute Basis für deine Visu ;)

Nachtrag:
Im Ordner Libraries ist die ebenfalls mit Arduino ausgelieferte 
SoftwareSerial. Bitte die von Arduino umbenennen und diese nutzen. Diese 
geht mit den 8E1 "korrekt" um, sprich sie ignoriert das Parity bit ;-)

von F. F. (foldi)


Lesenswert?

Sascha K. schrieb:
> Auch wenn Weihnachten schon war... anbei ein kleines Arduino-Sketch samt
> Aufbauanleitung und einer kleinen Library, die das Empfangen und Parsing
> übernimmt.
> Die Klasse BSB stellt in den Attributen T_* die verschiedenen
> Temperaturen zur Schau und state beinhaltet den Status der Heizung.
>
> Im Auslieferungszustand erscheint nach jeder empfangenen Nachricht "GOT
> MESSAGE". Wenn diese erkannt/geparst wurde, erscheinen die Raum und
> Außentemperaturen.
>
> Checksumming u.a. ist nicht implementiert.
>
> Bitte lasst, solltet ihr das Werk weiterverwenden, die Header erhalten.
> Danke.
>
> Bis dahin,
> Sascha
>
> @Frank
> Eine gute Basis für deine Visu ;)
>
> Nachtrag:
> Im Ordner Libraries ist die ebenfalls mit Arduino ausgelieferte
> SoftwareSerial. Bitte die von Arduino umbenennen und diese nutzen. Diese
> geht mit den 8E1 "korrekt" um, sprich sie ignoriert das Parity bit ;-)

@Sacha
Schon gedownloadet.:-)

Du bist mein Held des Jahres 2012. Vielleicht wage ich mich dann ja doch 
nächste Jahr daran.
Danke, danke, danke!

von UH868 (Gast)


Lesenswert?

Sascha K. schrieb:
> Auch wenn Weihnachten schon war... anbei ein kleines Arduino-Sketch samt
>
> Aufbauanleitung und einer kleinen Library, die das Empfangen und Parsing
>
> übernimmt.

Danke, für deine Mühe.

Momentan weiß ich nur noch nichts damit anzufangen. Arduino habe ich 
gefunden es ist ein uP-System.

Wo finde ich die Aufbauanleitung? Was brauche ich noch dafür?

Wenn ich es richtig verstehe Arduino irgendwie an meine Brötje Heizung, 
Arduino übernimmt die Auswertung der Signal, und stellt mir diese dann 
zu Verfügung, wie kommen diese dann in den PC.

Danke für deine Infos, Gruß Uwe

von F. F. (foldi)


Lesenswert?

UH868 schrieb:
> Wenn ich es richtig verstehe Arduino irgendwie an meine Brötje Heizung,
> Arduino übernimmt die Auswertung der Signal, und stellt mir diese dann
> zu Verfügung, wie kommen diese dann in den PC.
>
> Danke für deine Infos, Gruß Uwe

Der Arduino hat ja auch eine eigene IDE und die hat einen Serial 
Monitor. Da kannst du dir das alles ausgeben lassen.
Hier findest du alles:
http://arduino.cc/en/Tutorial/HomePage
Du kannst aber, wenn du C oder C++ kannst, auch das in der IDE 
verwenden.

von Michael R. (Gast)


Angehängte Dateien:

Lesenswert?

Hallo Zusammen,

Habe selbst eine Brötje Gastherme und bin daran interessiert verschiedne 
Daten in IP-Symcon zu loggen, bzw. auch damit zu senden.
Ich hatte mir mitte November den von Helmut ins spiel gebrachten ebus 
adapter gebaut und die ersten Daten mitgeloggt. Bin allerdings nicht 
wirklich schlau daraus geworden.
Dank des Links von erik zu dest-unreach und der tollen Arbeit von Sascha 
habe ich jetzt die ersten sinnvollen Daten in IP-Symcon drin.

Leider mußte ich schnell feststellen, dass ohne auf dem Bus zu senden, 
das alles recht beschränkt ist. Ich bekomme immer nur alle 10 sekunden 
den Wert dem im Display der
Bedienung angezeigt wird / Brenner an und aus, einen Zeitstempel sowie 
einige Status Meldungen die ich noch nicht richtig entziffern konnte.

Zum Zeitstempel, es scheinen Jahr (ab 1900), Monat, Tag, Stunde, Minute, 
Sekunde darin zu stecken, sieht dann als date funktion in php so aus: 
date("r",mktime($arr[14],$arr[15],$arr[16],$arr[11],$arr[12],($arr[10]+1 
900)))

Das IP-Symcon script hänge ich mal an, kurzbeschreibung ist im Skript.
Im Moment werden Länge sowie CRC geprüft und die Kommandos die ich 
soweit identifizieren konnte verarbeitet.
Im Moment bin ich am sendeskript, Ziel wäre das RGT (1 und 2) zu 
simulieren und hier vor allem auch die aktuelle Raumtemperatur and die 
Heizung zu senden. Da ich leider kein RGT habe,
bin ich mir nicht so sicher wie die Daten aussehen müssen.

Wenn jemand die folgden daten mal loggen könnte wäre ich sehr dankbar:
  RGT als RGT1 konfigurieren
  RGT als RGT2 konfigurieren
  RGT1 zum steuern von Heizkreis 1 konfigurieren
  RGT1 zum steuern von Heizkreis 1+2 konfigurieren
Ich hoffe, dass ich daraus schlau werde, wie das Paket aussehen muß um 
ein RGT1 und ein RGT2 zu simulieren und die Raumteperaturen auf den BUS 
zu senden.



Danke and alle die hier mithelfen.

Grüsse
Michael

von Sascha K. (kuschelganxta)


Lesenswert?

ACHTUNG
Gestern habe ich mir den AVS zerschossen beim Versuch zu senden. Der Bus 
ist eigentlich kurzschlussfest (wird ja auch detektiert) aber scheinbar 
ist irgendwas schief gelaufen. Nach Tausch eines durchgeknallten 
Widerstands lief es wieder (gut, dass der RGT gleich aufgebaut ist). 
Also: ACHTUNG

@Michael:
Mache ich heute mal. Zufällig hatte ich gestern im Systemhandbuch 
gesehen, dass der RGT ja quasi noch ein Programmiermenü hat 
(Präsenztaste >3 Sekunden drücken).

Vielleicht ist wegen dem Problem oben eine Skizze vom Sende/Empfangsteil 
des AVS nicht verkehrt. Mal schauen wann ich die Muse dazu finde...

Ganz nebenbei finde ich es toll, was hier so aus der Forschung 
geschieht. Inzwischen schon bei IPSYMCON :-)

Grüße
Sascha

von Helmut (Gast)


Lesenswert?

@Sascha
soll ich Dir mal einen E-Bus-Adapter zukommen lassen?

Bringt uns alle weiter Deine Ardunio-Geschichte, da helfe ich gerne !!

Mailadr findest Du im IPSymcon-Forum.

Ich hätte auch noch ein Platinchen für OpenTherm, da ich nix mit E-Bus 
habe, kann ich selber nix testen.

Gruß Helmut

von Michael R. (Gast)


Lesenswert?

Das motiviert mich nicht gerade das Senden zu testen :-(
Wollte nicht unbedingt die Kiste zerschießen.

@Sascha:
Wie hast du denn die Sendestufe realisiert?

Ich habe mein Empfansteil auf Basis der Plans von Tony aus dem ebus 
Thread aufgebaut:
Beitrag "ebus protokoll mitschnitt bei einem Wolf Heizkessel"
http://www.mikrocontroller.net/attachment/85171/schaltung.gif

und dann noch einen usb - seriell (ttl) wandler drangehängt.

Den Sendeteil habe ich noch nicht aufgebaut, wollte aber den Plan 
verwenden und wie von Helmut beschrieben eine kleinere Z-Diode nehmen.

Mir ist nur unklar, ob das Senden auch mit den invertierten Daten 
klappt. script zum CRC berechnen und invertieren über IP-Symcon habe ich 
zumindest für einen Test soweit fertig. (nur traue ich mich jetzt 
irgendwie nicht mehr....)

Grüße
Michael

von Helmut (Gast)


Lesenswert?

Ich hatte auch schon eine Platine vorgestellt, die eine 
Konstantstromquelle in der Sendestufe hat.

Vorteil: Es fließt ein definierter Sendestrom. Müßte auch im 
IPSymcon-Forum irgendwo sein... ;-).

Gruß Helmut

von Sascha K. (kuschelganxta)


Angehängte Dateien:

Lesenswert?

@ Michael
Adresse RGT:
RGT1  86
RGT2  87

Das Setzen auf HK1 / HK2 ist im Protokoll anbei. Falls du es genauer 
haben willst, schreib am Besten einen definierten Ablauf, dann kann ich 
den nachvollziehen und im Log kommentieren ;-)

@ Helmut
Danke für das Angebot :)


Ich denke - wobei ich es nicht erklären kann - es lag am Optokoppler. 
Ich wollte von der weiter oben gezeichneten Sendeschaltung auf eine 
"sicherere" wechseln. Dabei habe ich es zum Empfang beim Spannungsteiler 
belassen und über einen Optokoppler CL+ und CL- verbinden wollen.

Hat auch irgendwie geklappt - aber die Daten waren kompletter Müll... 
ich mache mich mal ans Aufzeichnen der Stufe im AVS ;-)

Grüße
Sascha

von Michael R. (Gast)


Lesenswert?

@Sascha:
Vielen Dank für die schnelle Rückmeldung. Damit bestätigt sich meine 
Vermutung, dass die 87 das RGT2 ist.
Auf dein Angebot komme ich gerne nochmal zurück, im Moment reicht mir 
das so. Ich gehe davon aus, dass default RGT1 für HK1 und RGT2 für HK2 
genommen wird. Die Einstellung (wechsel auf HK2) wird anscheinend in 2 
Paketen an das Grundgerät geschickt. Zurück kommt jeweils ein "ACK" 
Paket

1357229557 DC 86 00 0D 03 3D 2D 05 74 01 01 A1 7A
1357229557 DC 80 06 0B 04 2D 3D 05 74 58 5F
1357229557 DC 86 00 0E 03 3D 2D 05 8E 01 05 00 C9 AD
1357229557 DC 80 06 0B 04 2D 3D 05 8E 16 0A

In den regelmäßigen Raumtemperatur Meldungen ist dann wirklich nur die 
Temperatur drin.
Sollte also reichen, die Daten einmal als RGT1 und einmal als RGT2 für 
die beiden HKs zu senden.

An deiner Zeichnung der AVS Stufe wäre ich sehr interessiert.
Ich werde mich jetzt erstmal damit beschäftigen das Menü abzuklappern 
und die Parameter alle zuordnen.

Für die Pakettypen habe ich bislang (nach meinem Verständnis):
02 - Info Message
03 - Setzen eines Parameters, wird mit
04 - "ACK" bestätigt
06 - auslesen eines Wertes, und es kommt
07 - Antwort mit Wert

Grüße
Michael

von Sebastian G. (borsti87)


Lesenswert?

Hallo Helmut,

das mit dem E-Bus-Adapter kingt für mich ganz interessant.
Wie ist den dort der aktuelle Stand, wie sieht die Schaltung aus?

Gruß
Sebastian

von Sascha K. (kuschelganxta)


Lesenswert?

Hi,

@  Michael R.
Du redest vom Feld TYP1, Byte 5, richtig? Hier war mir auch schon eine 
Relation aufgefallen, aber du bist schon echt sehr weit. Und es sieht 
plausibel aus - hier mal Beispiele:
02 - Kommt vom Regler (Zeit, AußenT), Raumgerät (Temperatur)
03 - Zeitprogramm, Sollwert ändern
04 - nach jeder Änderung mit 03
06 - Status WP, Wertabfrage über i-Taste
07 - Antwort mit Wert

Danke für die gute Arbeit - sehr hilfreich :)

Übrigens muss das letzte Byte ein Stuff-Byte sein, damit die Prüfsumme 
passt. Online unter 
http://www.lammertbies.nl/comm/info/crc-calculation.html zu prüfen: 
Telegramm in Textfeld, HEX auswählen, prüfen drücken, "CRC-CCITT 
(XModem)" muss 0x0000 sein.

Wie dieses berechnet wird um komplett eigene Telegramme zu bauen, habe 
ich leider noch nicht gefunden - sollte aber irgendwie über XModem zu 
finden sein.

@ Sebastian G.
Helmut möchte mir einen zusenden. Den kann ich dann ja mal am 
reparierten AVS testen und versuchen den Regler zu emulieren, so dass 
der AVS denkt er hängt am richtigen Bus.

@ Helmut
Kannst du kurz was zum Adapter schreiben, wie der funktioniert oder auf 
einen Post verweisen?
So wie ich das sehe, ist die Konstruktion aus den 2 Dioden+Z-Diode da, 
um einen Low-Pegel mit klarer Flankensteilheit zu erkennen (haben die 
Dioden eine Funktion beim Senden?). Der Poti macht das Gleiche wie mein 
Spannungsteiler und bringt die Bus-Spannung auf ein "erträgliches" 
Niveau.
Der 78L05 stellt V+ für den NAND - aber warum wird der NAND so oft 
benutzt? Warum gibt es eine Kopplung V+ & VBUS und dann nochmal auf V+?

Warum müssen zwischen 2-3V am Schleifer anliegen / darf der Bus nicht 
auf 0V gezogen werden?

Ich probiere halt rauszufinden, warum der AVS abgelebt hatte ;) Ich 
vermute, dass der Kurzschluss - der ja eigentlich zulässig ist - ein 
Bauteil an der Toleranzgrenze zerstört hatte. Der restliche Bus läuft ja 
ohne Probleme weiter.

Grüße Sascha

von Michael R. (Gast)


Lesenswert?

@Sascha:

Wegen der CRC berechnung (CCIT Xmodem):
Startwert ist 0x0000, Polynom ist die 0x1021
Schau mal ganz unten in das IP-Symcon script das ich gepostet hatte 
rein,
da ist die Funktion in PHP drin.

hier ganz unten auf der Seite das ganze für AVR in C
http://www.nongnu.org/avr-libc/user-manual/group__util__crc.html#ga1c1d3ad875310cbc58000e24d981ad20

Grüße
Michael

von Sascha K. (kuschelganxta)


Lesenswert?

Danke Michael, aber die CRC-Prüfung habe ich schon hinbekommen. Mir geht 
es um das Ausgleichs-Byte, dass dafür sorgt, dass die Prüfsumme am Ende 
passt ;)

Oder habe ich was übersehen... ;)

von Helmut (Gast)


Lesenswert?

Sascha K. schrieb:
> @ Helmut
>
> Kannst du kurz was zum Adapter schreiben, wie der funktioniert oder auf
>
> einen Post verweisen?
>
> So wie ich das sehe, ist die Konstruktion aus den 2 Dioden+Z-Diode da,
>
> um einen Low-Pegel mit klarer Flankensteilheit zu erkennen (haben die
>
> Dioden eine Funktion beim Senden?). Der Poti macht das Gleiche wie mein
>
> Spannungsteiler und bringt die Bus-Spannung auf ein "erträgliches"
>
> Niveau.
>
> Der 78L05 stellt V+ für den NAND - aber warum wird der NAND so oft
>
> benutzt? Warum gibt es eine Kopplung V+ & VBUS und dann nochmal auf V+?

Die Dioden und die Z-Diode ist nur zum Senden da.

Ist der Transistor leitend, also Befehle gesendet, wird die Busspannung 
auf den Wert Diodenspannung plus Z-Diodenspannung runter gezogen.

Die Spannung an Poti ist die Schwellspannungserkennung zu High und Low 
der E-Bus-Spannung.

Andere Schaltungen machen Das mit OP's.

Meine Schaltung ist unter anderen hier, wobei der 7805 ein 78L05 werden 
sollte:

http://ebus.webhop.org/twiki/bin/view.pl/EBus/EBusKonverter

Fertige Adapter im Hutschienengehäuse gibt es bei Andreas:

http://eservice-online.de

Gruß Helmut

von Michael R. (Gast)


Lesenswert?

@Sascha:
was meinst du mit ausgleichsbyte?

Wenn ich mal ein beispiel aus deinem log weiter oben nehme:

Frage:
SOT SRC DST LEN TYP XX  XX  XX  XX  [CRC]
DC  8A  00  0B  06  3D  05  07  B0  A4 8C

Antwort:
SOT SRC DST LEN TYP XX  XX  XX  XX  [Data] [CRC]
DC  80  0A  0D  07  05  3D  07  B0  00  19 6D 58

wobei XX XX XX XX scheinbar immer nach dem Muster funktioniert, dass die 
ersten beiden bytes zwischen abfrage/setzen Parameter und Antwort 
gedreht werden. (Soweit ich das bis jetzt gesehen habe ist die 3d auch 
immer gleich, das andere byte ist mal 05, mal 2d...)
also Abfrage
3D  05  07  B0  liefert als Antwort
05  3D  07  B0

Ich weis nicht was 3D  05  07  B0 fuer ein Wert ist (was zeigt dein 
Display im Standard immer an?), aber z.B. habe ich immer fuer die 
Aussentemperatur abfrage 3d 05 05 21, Antwort ist immer 05 3d 05 21.

die letzen 2 bytes im Telegramm sind dann immer der CRC wert.

Meine Idee war jetzt die 3 Byte (05  07  B0) den Namen, bzw. Nummern aus 
dem isr Handbuch zuzuordnen.

Gruesse
Michael

von Helmut (Gast)


Lesenswert?

schnell ein Nachtrag, bevor's schief geht:

Mein, und auch der fertige Adapter von Andreas, sind für die serielle 
Schnittstelle gebaut.

Wenn jemand an einen µProzessor damit will, muß der Max-Baustein raus 
und

GANZ WICHTIG

der 4011 muß vom µP so mit Spannung versorgt werden, dass der Transistor 
NICHT angesteuert wird, also es muß LOW an dem 4011 (Sende-Eingang) 
sein.

Zum Üben reicht es wenn die Z-Diode oder der Transtistor nicht bestückt 
wird.

Gruß Helmut

von Herbert K. (avr-herbi)


Lesenswert?

Hallo, an diese Platine RVA63.242/100 (Brötje)
Beitrag "ALA1 im PLCC Gehäuse analog/digital Wandler?"
kann auch ein QAA70 angeschlossen werden. Vielleicht kann jemand helfen.
Ich will die Protokoll Analyse nur nicht durcheinanderbringen. Darum 
habe ich ein extra Thread gestartet.
Viele Grüße Herbert

von Sebastian G. (borsti87)


Lesenswert?

Hallo,

ich habe jetzt mal die Schaltung der Empangsstufe (mit dem 
Spannungsteiler und Transistor) aufgebaut und an meiner Heizungsregelung 
an die BSB-Steckkontakte CL+ und CL- angeschlossen und dann mit HTERM
(Baud: 4800, Data: 8, Stop: 1, Parity: Odd) gelauscht, ohne Ergebniss 
:-(
Was mache ich falsch?

Gruß
Sebastian

von Sascha K. (kuschelganxta)


Lesenswert?

@ Sebastian
Schade, dass es nicht auf Anhieb geklappt hat. Probier doch erstmal nur 
mit Spannungsteiler und ohne Inverter. Da sollte zumindest etwas kommen. 
Ebenso kannst du mit der Parity Odd/Even herumtesten.

@ Herbert
Der QAA70 hat m.W.n. ein anderes Protokoll - die Hardware war glaube ich 
aber ähnlich. www.marjorie.de/heizung/heizung20.htm

Nebenbei interessant:
Ich habe mir mal einen anderen AVS geholt für Gas-Heizungen 
(AVS37.294/184). Die Einheit funktioniert - bis auf die Uhrzeit. Diese 
will einfach nicht syncronisieren. Dafür gibt's ein Telegram für 
Handbetrieb - schicke ich später vorbei.

Sascha

von Herbert K. (avr-herbi)


Lesenswert?

@Sascha:
Ich habe einen Kessel, den gab es zuerst mit einer alten 
Steuerung+QAA70. Seit einigen Jahren gibts den gleichen mit der ISR 
Plus. Wenn ich meine Änderungen so wie gedacht nicht hinbekomme, dann 
tausch ich evt. einfach die Steuerung und die Adapterplatine gegen die 
aktuelle Version. Bedienungsanleitung für die ISR Plus habe ich schon.
Mein QAA70 habe ich auch erst gestern bekommen. Muß erst noch Löcher 
durch die Decke bohren usw. dauert also noch etwas.
Viele Grüße Herbert

von Michael R. (Gast)


Angehängte Dateien:

Lesenswert?

Hallo Zusammen,

ich habe mal die Parameter aus dem isr Handbuch in ein Excel kopiert und
bin dann mal alle Werte an meiner Gas-Heizung durchgegangen und habe die 
Bytes 6/7/8/9 aus den Telegrammen notiert. (Immer aus sicht der Heizung, 
die bytes 6/7 werden beim Setzen, oder Abfragen über AVS/RGT gedreht)

einige Parameter (Nummern größer 10000 habe ich mir selbst definiert, da 
die nicht im Handbuch sind und keine im Display angezeigte nummer 
haben.)
Einige mit Nummer habe ich in der Liste auch ergänzt die waren im 
Handbuch nicht drin.

Ich habe das jetzt genutzt um meinem IP-Symcon script die ganzen 
Parameter in einem Array mitzugeben. (Aktuell habe ich keine Telegramme 
mehr die ich nicht zumindest identifizieren kann)
Vielleicht helfen die Daten dem ein oder anderen weiter die Telegramme 
auszuwerten.

Nächster Schritt ist jetzt zu schauen wie die jeweiligen werte in der 
Daten hinterlegt sind.

@Sascha:
Gibt es Neuigkeiten zur Sendestufe? Bin echt heiß darauf zu senden, trau 
mich aber nicht ran... :-)

Grüße
Michael

von Sebastian G. (borsti87)


Lesenswert?

Sascha K. schrieb:
> @ Sebastian
> Schade, dass es nicht auf Anhieb geklappt hat. Probier doch erstmal nur
> mit Spannungsteiler und ohne Inverter. Da sollte zumindest etwas kommen.
> Ebenso kannst du mit der Parity Odd/Even herumtesten.

Du meinst den Spannungsteiler direkt an RXD und CL- an GND?

von Sascha K. (kuschelganxta)


Lesenswert?

@Sebastian
Genau. Aber bloß nicht ohne Widerstand direkt an RXD!! Falls du Lust 
hast, könntest du meine Aufzeichnung die gleich folgt einmal zeichnen? 
Ich habe leider immernoch nur GSM :((

@ Michael
Toll gemacht :) Vielleicht ganz nützlicher Hinweis - mein RGT zeigt bei 
einigen Einstellungen nur eine Zahl an während der AVS da Klartext 
macht. Evtl. geht die angezeigte Zahl sogar über den Bus. Muss mal 
raussuchen welche Parameter das waren.

Zur Sendestufe:
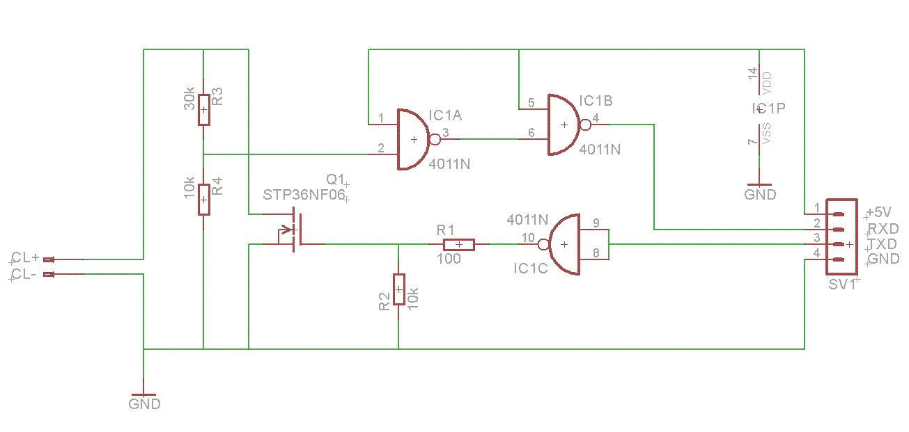
Hier der Plan vom AVS abgezeichnet und unterteilt in "Eingangsfilter", 
"Sendeteil" und "Empfangsteil"

Eingangsfilter:
CL+/CL- sind die direkten Eingänge, die auch an die Servicebuchse vorn 
1:1 durchgeleitet werden (Pin2+3). Die Diode links ist lt. Beschriftung 
18A 0AA, den Kondensator kann ich nicht messen, wird aber vermutlich 
zum Filtern sein.
1
CL+ --------- CL+1
2
     |     |
3
     _     _
4
     ^     _
5
     |     |
6
CL- --------- CL-1

Empfangsteil:
Hier verwendet auch Siemens einen Spannungsteiler :) Dieser ist 
allerdings größer ausgelegt und eine Darlington-Schaltung ist 
nachgelagert um die niedrigen Pegel wieder verwenden zu können. Hier 
würde mich interessieren, warum erst so niedrig gepegelt wird.
RCV ist dann der PIN am uC.
Die Transistoren sollten PNP sein und sind in ASCII schwer zu zeichnen 
;)
1
CL+1 --
2
      |      
3
    100k     -GND--
4
      |     /  |  |
5
      >----|   /  |
6
      |     \-|   100k 
7
     12k       \--|----- RCV
8
      |
9
CL-1 --

Sendeteil:
Ein N-Channel FET 
(http://www.datasheetcatalog.org/datasheet/siemens/BSP318S.pdf) zieht 
die ganze Leitung auf den Pegel der es sein soll. Die Ansteuerung diesen 
passiert über einen Transistor und 2 Widerständen.
Mit Gate, Drain, Source kenne ich mich nicht aus und rate einfach mal.
1
S CL+1
2
D CL-1
3
4
V+ -----------------
5
         |    /
6
SND ----10k--|
7
              \
8
               \
9
Gate -----1,2k-/
10
       |
11
      4,7k
12
       |
13
GND ----

Und nun wäre ein Eagle-Schaltplan schön :)

von F. F. (foldi)


Lesenswert?

Sascha K. schrieb:
> Hier
> würde mich interessieren, warum erst so niedrig gepegelt wird.
> RCV ist dann der PIN am uC.

Nur ein bescheidener Gedanke dazu: Vielleicht weil der sonst zu viel 
Strom "klauen" würde?

Man Jungs! Ich kann dem Ganzen hier nur noch marginal folgen, weil ihr 
mir Lichtjahre voraus seid, aber das ist so spannend bei euch mit zu 
lesen.

Hoffentlich kriege ich das mit der Heizung dann im nächsten Jahr hin, 
wenn ihr so schöne Vorarbeit geleistet habt.
Aber leider glaube ich, wenn ich realistisch sein will, dass das noch 
bis 2017 dauert, bis ich so was kann.

von Michael R. (Gast)


Angehängte Dateien:

Lesenswert?

@Sascha:

Bin mir nicht sicher ob ich deine Zeichnung richtig verstehe.
Kannst du mal über die angehängte Zeichnung schauen, ob das so passt? 
(nur das Sendeteil im Moment)
Ich denke source und drain gehören in deiner Beschreibung gedreht.

Grüße
Michael

von Sebastian G. (borsti87)



Lesenswert?

Hallo Sascha,

habe das mal aufgemalt, ich hoffe ich habe alles richtig verstanden.

Gruß
Sebastian

von Sascha K. (kuschelganxta)


Lesenswert?

@Michael & Sebastian
Dank euch beiden für die Zeichnungen.

Zum besseren Verständnis vielleicht noch eine kleine Anmerkung:
Die V+ wird im Gerät aus CL+ generiert. Wie hoch diese ist, möchte ich 
nicht im frisch reparierten Gerät messen ;) Ich gehe aber von 1,8V < V+ 
< 5V aus.
Lt. Datenblatt des BSP318 liegt CL+1 an Pin 2. Pin 3 ist GND, Pin 1 ist 
der Steueranschluß. Ich weiß jetzt nicht, wie die Pins heißt - mit FETs 
habe ich noch nichts entwickelt.

@ Michael
Sebastian hat alles prima verstanden. Ich denke, wir sollten seine 
Zeichnung als weitere Referenz nehmen. Trotzdem herzlichen Dank :)

@Sebastians Zeichnung
1. Ich weiß nicht, ob die Reihenfolge entscheidend ist, aber der 
Eingangsfilter liegt im Gerät direkt an den Klemmen.
2. Q4 in der Zeichnung ist bei dir NPN. Ich gehe auch von NPN aus, da 
über V+ geschaltet wird. R5 ist richtig in der Datenleitung platziert 
sehr gut

Danke euch nochmal für die Zeichnungen.

Ich werde in den nächsten Tagen leider keine Zeit zum Basteln finden. 
Möchte jemand versuchen an den Bus zu senden?

Grüße
Sascha

von Sascha K. (kuschelganxta)


Lesenswert?

Frank W. schrieb:
> Ich habe das auf einem AVR mit Software-Uart gemacht.

Könntest du mir diesen Teil deines AVRs zur Verfügung stellen ;-)
Ich kriege die Logik zur Arberetierung nicht hin, weiß aber auch nicht 
wo es hängt.
Deine Ausführung zum Thema CSMA/CA waren echt hilfreich, vielen Dank.

Grüße
Sascha

von Sebastian G. (borsti87)


Lesenswert?

Sascha K. schrieb:
> Die V+ wird im Gerät aus CL+ generiert. Wie hoch diese ist, möchte ich
> nicht im frisch reparierten Gerät messen ;) Ich gehe aber von 1,8V < V+
> < 5V aus.

Wie wird den V+ erzeugt? Schaltung?

Sascha K. schrieb:
> 1. Ich weiß nicht, ob die Reihenfolge entscheidend ist, aber der
> Eingangsfilter liegt im Gerät direkt an den Klemmen.

Ja das macht schon sinn direkt an den Klemmen, habe dass gestern Abend 
falsch gelese ;-)

Gruß
Sebastian

von Frank W. (Firma: DB1FW) (frankw) Benutzerseite


Lesenswert?

Sascha K. schrieb:
> Könntest du mir diesen Teil deines AVRs zur Verfügung stellen ;-)

Sag mir kurz, für welchen uC Du das brauchst.
Ich habe Versionen für Atmega32, Atmega128, Atmega1284p.
( At90Can128 und Atmega644 müsse ich erst nachschauen )

Gruss
Frank

von Michael R. (Gast)


Lesenswert?

Wollte mal mein Glück mit dem Senden probieren und habe den Sendeteil 
des e-bus Adapters aufgebaut. Das Ergebnis war, dass auch das Empfangen 
nicht mehr richtig funktioniert hat :-(

Beim mitloggen habe ich zwar die Anfragen vom AVS noch sauber gesehen, 
die Antworten waren allerdings Schrott. Der BUS lief zwar ohne Probleme 
weiter und das  AVS hat die Daten korrekt angezeigt. Daher vermute ich 
mal, dass die Versorgungsspannung (diese wird ja aus CL+ / CL- vom Bus 
erzeugt) meines Adapters zu sehr einbricht und der dann nicht mehr 
sauber funktioniert. Nach trennen der Verbindung von TXD (RS232-TTL / 
USB Adapter) zum Widerstand läuft das Empfangen nun wieder.

Die 5V stattdessen vom USB Adapter zu nehmen habe ich mich bislang nicht 
getraut.

Grüße
Michael

von Sascha K. (kuschelganxta)


Lesenswert?

Zum Glück doch noch ein paar Minuten gefunden :-)

Sebastian G. schrieb:
> Wie wird den V+ erzeugt? Schaltung?
Die Spannung wird im AVS abweichend vom QAA NICHT aus dem BSB 
gewonnen, sondern über +12V generiert (PIN 1 vorne). Wenn mir meine 
Augen und das Internet keinen Streich spielen, steht auf dem 
generierenden IC "ABP". Google verrät dass das ein LM4040CIX3-2.5 sein 
soll. Kann man denn daraus ein Gerät versorgen... soll ja ein Shunt 
sein???

BTW, der uC ist ein "NEC d78f1145".

Frank W. schrieb:
> Sag mir kurz, für welchen uC Du das brauchst.
Am Besten für den ATMEGA328. Ich denke, der ATMEGA32 tut's auch ;) Ist's 
denn ASM oder C? C wäre mir lieber, da ASM bei mir immer so langsam im 
Kopf läuft :-D

Michael R. schrieb:
> Sendeteil des e-bus Adapters
Das Problem scheint zu sein, dass die Geräte nicht mit einem Störer 
zurecht kommen können. Es darf nicht in der Übertragung 
dazwischengefunkt werden. Ich verstehe nur noch nicht warum weil der Bus 
ja für solche Szenarien ausgelegt ist....



Grüße
Sascha

von Sebastian G. (borsti87)


Lesenswert?

Sascha K. schrieb:
> Google verrät dass das ein LM4040CIX3-2.5 sein
> soll. Kann man denn daraus ein Gerät versorgen... soll ja ein Shunt
> sein???

Ja das könnte stimmen hab das mal bei MAXIM rausgesucht 
http://www.maximintegrated.com/datasheet/index.mvp/ver/C/id/2297/t/qv?ver=C&utm_expid=50713806-2&utm_referrer=http%3A%2F%2Fwww.maximintegrated.com%2Fdatasheet%2Findex.mvp%2Fver%2FC%2Fid%2F2297%2Ft%2Fdo%3Fver%3DC

Ausgangsspannung wäre dan +2,5V gegen GND
Ist da den noch nen Vorwiederstand Verbaut?

Gruß
Sebastian

von Sebastian G. (borsti87)


Angehängte Dateien:

Lesenswert?

Hallo Sascha,

für die Diode im Eingangsfilter anbei eine Tabelle mit möglichen 
Bauteilen hängt wohl von der Bauform ab ;-)

Gruß
Sebastian

von Numsi (Gast)


Lesenswert?

Tach zusammen
Ich kann euch leider noch nicht so folgen, würde aber einen
RVS43.143 nebst AVS75 Display und passendem Verbindungskabel
zur Verfügung stellen, um das mal anzuschieben....

Somit braucht derjenige nicht am lebenden Objekt spielen.
Es soll ja noch kälter werden :)

Der RVS43.143 ist der ISR-BCA Kaskadenregler,
gibbet dann allerdings ohne das Gehäuse.

Jemand?

von Sascha K. (kuschelganxta)


Lesenswert?

Ich würde mich deinem tollen Angebot gern zur Verfügung stellen :)

von Numsi (Gast)


Lesenswert?

Zuschlag, Sascha, du hast Post.

von Sascha K. (kuschelganxta)


Lesenswert?

Ich werde die hier zusammengetragenen Erkenntnisse in einem Wiki 
zusammenschreiben. Ihr seid gern eingeladen, mit zu helfen.

Das Wiki befindet sich hier: http://www.wikihost.org/w/bsbrev

von Michael R. (mitternachtsdiver)


Lesenswert?

Ich habe mich nochmal an das Senden gewagt. Hierzu habe ich meinen ebus 
Adapter ein wenig umgebaut. (Empfangen über festen Spannungsteiler 
10k/30k, Versorgungsspannung kommt jetzt vom rs232 - USB wandler.

Zumindest ein Teilerfolg. Ich bekomme das gesendete Telegramm selbst 
sauber zurück. Schaffe es aber nicht die Heizung zu einer Antwort zu 
bewegen. Das die Bytes korrekt sind bin ich mir recht sicher, das zurück 
empfangene Paket (Abfrage der Außentemperatur) sieht genauso aus wie das 
Paket des AVS... aber es kommt einfach keine Antwort.

habe jetzt schon alles mögliche ausprobiert, aber irgendwie fehlen mir 
die weiteren Ideen :-(
Habe es mit kleineren Z-Dioden, einem anderen USB/rs232 Adapter probiert 
und versucht jeweils vor/nach der Übermittlung ein Break zu senden...



Grüße
Michael

von F. F. (foldi)


Lesenswert?

Sascha K. schrieb:
> Ich werde die hier zusammengetragenen Erkenntnisse in einem Wiki
> zusammenschreiben. Ihr seid gern eingeladen, mit zu helfen.
>
> Das Wiki befindet sich hier: http://www.wikihost.org/w/bsbrev


Hab mich hier immer mal (kleinlaut) zu Wort gemeldet. Bitte sch reib das 
so, dass auch jemand wie ich das einigermaßen nachvollziehen kann.

Ich hab ne ungefähre Vorstellung von dem was hier läuft, aber richtig 
folgen kann ich euch schon ne ganze Weile nicht mehr.

Für mich ist das sehr interessant und ich wwürde mich freuen, wenn ich 
da was von in ein bis zwei Jahren gebrauchen kann.
Danke für all eure Mühe. Ihr seid wirklich ein spitzen Team.:-)

von Michael R. (mitternachtsdiver)


Lesenswert?

Bin auf Sendung! :-)

und bekomme auch die erwarteten (und ersehnten) Antworten.
Der Rest ist jetzt nur noch ein bischen Fleißarbeit.
Das ebus sendeteil habe ich gegen einen n-kanal fet getauscht und schon 
klappt alles. Ich werden später mal aufzeichnen wie der adapter jetzt 
aussieht.


Grüße
Michael

von Sascha K. (kuschelganxta)


Lesenswert?

@ Michael
Sehr gut. Ich bin auch gerade dabei die Parity-Berechnung und alles 
schön in die Arduino-Lib zu packen. Das Senden hatte ich gerade versucht 
und wieder "keine Verbindung" erhalten... hatte schon Angst, dass wieder 
was hin ist - ist aber alles OK. Hatte nur nen Pull-Up am 
Sende-Transistor.

Damit ich dich richtig verstehe: Dein Adapter ist der ebus-Adapter von 
Helmut und den Sendetransistor samt der 3 Dioden hast du mit einem 
n-Mosfet ersetzt?

Grüße
Sascha

von Michael R. (mitternachtsdiver)


Angehängte Dateien:

Lesenswert?

@Sascha:

vom eBus Adapter sind eigentlich nur die NAND Gatter geblieben.
Die Empfangsstufe hat einen festen Spannungsteiler, die Versorgung 
erfolgt über externe 5V aus dem USB/RS232 Wandler.
Die Sendestufe ist ein N-Kanal Mosfet (TTL) der direkt über das NAND 
Gatter angesteuert wird. Der Mosfet ist zwar etwas überdimensioniert, 
der war aber noch in der Bastelkiste :-)


Sascha K. schrieb:
> Ich werde die hier zusammengetragenen Erkenntnisse in einem Wiki
>
> zusammenschreiben. Ihr seid gern eingeladen, mit zu helfen.

Werde mich gerne beteiligen, klasse Idee. Durch den Thread sieht ja 
langsam keiner mehr durch der das ganze nicht verfolgt.

Sascha K. schrieb:
> Vielleicht ganz nützlicher Hinweis - mein RGT zeigt bei
>
> einigen Einstellungen nur eine Zahl an während der AVS da Klartext
>
> macht. Evtl. geht die angezeigte Zahl sogar über den Bus. Muss mal
>
> raussuchen welche Parameter das waren.

Ja, scheint so zu sein, dass bei den Textparametern einfach von 1 an 
durchnummeriert wird. Also nur etwas Fleißarbeit die Zuzuordnen.
Bei den Zahlen Parametern gibt es die /64 und *2 (scheint immer da zu 
sein, wo ,5 werte möglich sind. Andere zahlen sind einfach 1:1 in hex.

Sascha K. schrieb:
> Das Problem scheint zu sein, dass die Geräte nicht mit einem Störer
>
> zurecht kommen können. Es darf nicht in der Übertragung
>
> dazwischengefunkt werden. Ich verstehe nur noch nicht warum weil der Bus
>
> ja für solche Szenarien ausgelegt ist....

Kann ich nicht bestätigen, wenn ich "dazwischen quatsche" und 
gleichzeitig Werte im AVS aufrufe, zeigt das nur ein wenig länger die 
Sanduhr und holt sich den Wert nochmal. Meinen ersten Sendeversuch habe 
ich mit der Adresse des AVS gemacht, das hat mir dann die "bimmel" 
angezeigt, es erkennt also sofort das ein zweites device mit der selben 
Adresse am Bus hängt. Läuft aber sauber weiter. Jetzt bin "ich" das RGT1

Schau bitte mal über die Schaltung, ich hoffe ich habe keine Fehler in 
die Zeichnung gebaut.

Grüße
Michael

von Sascha K. (kuschelganxta)


Lesenswert?

Michael R. schrieb:
> Bei den Zahlen Parametern gibt es die /64 und *2 (scheint immer da zu
> sein, wo ,5 werte möglich sind. Andere zahlen sind einfach 1:1 in hex.
Meinst du damit die Umrechnung vom angezeigten Parameter in die Bytes 
6-9 im Telegramm? Das wäre ja toll, wenn man die einfach umrechnen 
könnte. Eventuell gibt es eine "Grenze" und dass im unteren Bereich 
nicht gerechnet werden muss und oberhalb nach deiner Formel... kann ich 
mir aber nicht vorstellen - man will ja nicht 2 Methoden haben wollen.

Michael R. schrieb:
> Kann ich nicht bestätigen
Habe auch das Gefühl, dass mein altes AVS einen Schuss hat - ein 
kurzschlussfester Bus sollte bei Kurzschluss kein Gerät zerhauen können. 
Naja - geht ja wieder ;)

Michael R. schrieb:
> Schau bitte mal über die Schaltung
Kann zu so später Stunde keinen Einwand werfen - der sieht echt gut aus. 
Ich muss mal nach nem FET in selbiger Kiste schauen ;-)

Zum Spannungsteiler:
Der Einwand, dass der "Original-Aufbau" weniger Strom zieht mag sein, 
allerdings wird im Einfamlilienhaus der Bus nicht an die Grenze 
getrieben - weder mit Buskabellänge noch Anzahl der Geräte. Daher sollte 
der "Mehrverbrauch" durchaus praktikabel sein.

Grüße
Sascha

von Michael R. (mitternachtsdiver)


Lesenswert?

Sascha K. schrieb:
> kann ich
> mir aber nicht vorstellen - man will ja nicht 2 Methoden haben wollen.

Ich habe mich vielleicht etwas mißverständlich ausgedrückt. So wäre es 
ja gemein :-)
Innerhalb eines Parameters ist die Berechnung eindeutig.
Aber z.B. bei Trinkwasserspeicher  Parameter  Schaltdifferenz 2.5°C 
werden als Hex 00 05 übertragen.
Ein  Aus Parameter als Ein 00 00  Aus 00 ff
Ist ein Parameter deaktiviert steht im ersten Datenbyte eine 01 statt 
00. Z.B. Heizkreis2 / Reduziert anhebung Beginn zeigt bei mir im Display 
---°C im Telegramm 01 fe c0.  (Die beiden hinteren bytes bleiden dann 
wohl auf dem zuletzt aktiven Wert stehen.)

Grüße
Michael

von Sascha K. (kuschelganxta)


Lesenswert?

Das ist ja richtig geil - die Temperatur über den BSB setzen und dann am 
Bediengerät angezeigt zu bekommen :-)

*Danke Michael für den mutigen Versuch und die Info wie der Adapter 
auszusehen hat!!!!!!*

Seit heute wird der Heizstab in der Heizung nur noch "freigegeben" (also 
konfiguriert) wenn es wirklich nötig ist. Die Reglung ist - was das 
angeht - wirklich zu freizügig und starr.... oder ich und mein 
Heizungsbauer blicken's nicht wie's richtig geht :-(

Ich schreibe in den nächsten Wochen mal alles zusammen und werde die 
Arduino-Bibliothek erweitern, sodass ein einfaches bsb.getOutside reicht 
um die Außentemperatur zu kriegen (Beispiel ;)

Wer also leicht auf den Bus will, sollte den USB-Adapter bauen und kann 
mit jedem Terminal-Programm lauschen und senden. Wer mehr will sollte 
vielleicht einen Arduino/AVR zur Hand haben und die Bibliothek nehmen - 
da wird dann auch CSMA/CA (Danke Frank ;) und das Protokoll verarbeitet.

Grüße
Sascha

PS: Danke Numsi für das schnelle versenden und sowieso für die Geräte. 
Ich habe ja schon geschrieben, dass ich mir einen RVS besorgt habe und 
dann mal die LPB Kommunikation angehe.
PPS: Die Telekom... endlich wollen sie DSL schalten... ENDE JANUAR 
freu *Drecksladen*. Dann geht's auch alles schneller ;-)

von Michael R. (mitternachtsdiver)


Lesenswert?

@Sascha:
Klingt als ob die Bastelkiste noch einen fet hergegeben hat :-))
Hab ich das richtig gelesen du benutzt einen atmega328? Da ich gerade 
entdeckt habe, dass ich Arduino auch mit einem vorhandenen avr net-io 
nutzen kann würde ich das doch glatt auch gerne mal ausprobieren. Glaub 
da steckt im Moment ein 644 drin. Meine Idee wäre das invertieren, CRC 
und CSMA/CA im AVR machen zu lassen und das dann z.B. wieder an die IP 
Symcon zu hängen.

Habe bislang vergeblich versucht mich bei Wikihost anzumelden, bekomme 
immer eine Meldung das etwas "wirklich schiefgelaufen ist" :-(

Bin gerade dabei mein IP Symcon script schön zu machen und die 
entsprechenden Umrechnungen für die Paramter zu hinterlegen.

Die RGTs werden schon schön emuliert (Raumtemperaur) und die Heizung 
weis nun endlich wie warm es in der Burg ist.


Grüße
Michael

von UH868 (Gast)


Lesenswert?

Hi Michael,

hast du im  IP Symcon Forum schon was geschrieben, da finde ich nichts. 
Wer bist du da?

Hier komme ich momentan gar nicht so schnell mit. Wird Symcon nicht 
überfordert wenn es dauernd die ganzen Daten mitlesen muß?

Gruß Uwe

von Sebastian G. (borsti87)


Lesenswert?

Sebastian G. schrieb:
> Sascha K. schrieb:
>> @ Sebastian
>> Schade, dass es nicht auf Anhieb geklappt hat. Probier doch erstmal nur
>> mit Spannungsteiler und ohne Inverter. Da sollte zumindest etwas kommen.
>> Ebenso kannst du mit der Parity Odd/Even herumtesten.
>
> Du meinst den Spannungsteiler direkt an RXD und CL- an GND?

Sascha K. schrieb:
> @Sebastian
> Genau. Aber bloß nicht ohne Widerstand direkt an RXD!!

So habbe jetzt mal den Spannungsteiler (wie auch im Wiki 30k zu 10k) 
aufgebaut und den Mittelpunkt an RXD und CL- an GND vom USB/RS232 
Wandler gelegt.
Ohne Ergebniss :-(
Woran kann das liegen???

Gruß
Sebastian

von Michael R. (mitternachtsdiver)


Lesenswert?

@Uwe:
nein, habe bislang noch nichts im IP Sysmcon Forum geschrieben. Habe 
mich erste gerade dort registriert. (Gleicher Beutzername wie hier)
Bislang spielt die IP Symcon ohne Probleme mit. Die meiste Übertragung 
bezieht sich auf den Wert der aktuell im AVS angezeigt wird (1*Frage, 1* 
Antwort alle 10 Sekunden)
Da steckt auch noch die meiste Arbeit was das Skript angeht, ich möchte 
das ja so gestalten, dass man definieren kann, welche daten regelmäßig 
abgefragt warden.

@Sebastian:
Ich würde mal die NAND Gatter dazwischen packen. Dann hast du einen 
sauberen TTL pegel. die USB/RS232 Adapter sind oftmals 3,3V die zwar 
auch 5V Vertragen, vielleicht trennt dann der Adapter high/low nicht 
sauber. Hast du mal mit einem Multimeter gemessen, du aolltest ca. alle 
10 Sekunden sehen, dass die Spannung minimal einbricht. (Nur um sicher 
zu sein, dass auch Daten übertragen warden.)

Grüße
Michael

von Sascha K. (kuschelganxta)


Angehängte Dateien:

Lesenswert?

Servus,

Sebastian G. schrieb:
> Ohne Ergebniss :-(
> Woran kann das liegen???
Das mit dem Multimeter ist ein guter Tipp - die "Normalspannung" sollte 
um die 5V liegen, mit Einbrüchen auf ca. 3,x - je nach Geschwindigkeit 
des Multimeters.

Prüfe bitte, ob die Parity-Einstellung richtig ist - nicht dass das 
Terminal die Daten verwirft sollte die Parity nicht stimmen.

Noch sehr interessant:
Die (sinnvolle) Einsatzgrenze bewegt sich um die -2°C Außentemperatur. 
Wie in der Grafik ersichtlich, ist die WP bei niedrigeren Temperaturen 
zwar am wärmegenerieren; entzieht jedoch regelmäßig fast genausowie 
Wärme zum Frostschutz/Abtauen. Der Heizeinsatz ist komplett aus. Ergo: 
Zum "Warmhalten" geeignet, zum Heizen muss bei <-2° der Heizeinsatz an 
sein.

Ebenso interessant:
Im Systemhandbuch steht zu "Frostschutz WP", dass diese den Vor und 
Rücklauf zur WP bei < 5° beheizt, damit dieser nicht einfriert. 
Lustigerweise macht sie das auch, wenn Vor und Rücklauf im Heizbetrieb 
mal eben > 20-30° haben!

Grüße
Sascha

von Sebastian G. (borsti87)


Lesenswert?

Sascha K. schrieb:
> Das mit dem Multimeter ist ein guter Tipp - die "Normalspannung" sollte
> um die 5V liegen, mit Einbrüchen auf ca. 3,x - je nach Geschwindigkeit
> des Multimeters.

So habe jetzt mal gemessen:
Normalspannung CL+ zu CL- 11,68V
Einbrüche auf 10-9,8V

von Sascha K. (kuschelganxta)


Lesenswert?

Sebastian G. schrieb:
> So habe jetzt mal gemessen:
> Normalspannung CL+ zu CL- 11,68V
> Einbrüche auf 10-9,8V

Alles super :) Und den Mittelabgriff am RXD anschließen - erstmal was 
sehen ist das Ziel.

Kannst du ein kleines Foto deines Aufbaus posten?

Grüße
Sascha

von Sebastian G. (borsti87)


Angehängte Dateien:

Lesenswert?

Sascha K. schrieb:
> Sebastian G. schrieb:
>> So habe jetzt mal gemessen:
>> Normalspannung CL+ zu CL- 11,68V
>> Einbrüche auf 10-9,8V
>
> Alles super :) Und den Mittelabgriff am RXD anschließen - erstmal was
> sehen ist das Ziel.
>
> Kannst du ein kleines Foto deines Aufbaus posten?
>
> Grüße
> Sascha

So habe jetzt zwischen Mittelpunkt (MP) des Spannungsteilers
CL+ - 30k - MP - 10k - CL-/GND
und GND gemessen:
Normalspannung: ca. 2,9V
Einbrüche auf ca. 2,5V

Gruß
Sebastian

PS: anbei Fotos von meiner Schaltung

von Sascha K. (kuschelganxta)


Lesenswert?

Sebastian G. schrieb:
> Normalspannung: ca. 2,9V
> Einbrüche auf ca. 2,5V
Ist zu wenig. Falls du hast, nimm bitte eine Kombination aus diesen:
100k / 50k
20k / 10k
2.2k / 1.5k

Damit landest du "im Normalbetrieb" an den 5V - nicht mehr bei < 3V.
Damit sollte es laufen :)
Du kannst auch einen Poti nehmen und am Abgriff auf 5V "im 
Normalbetrieb" ausrichten und dann anschließen.



Michael R. schrieb:
> Meine Idee wäre das invertieren, CRC
> und CSMA/CA im AVR machen zu lassen und das dann z.B. wieder an die IP
> Symcon zu hängen.
Tut die Library schon sehr gut. Bin zur Zeit noch am Interfacen 
(setRoomTemp...) und dann gibt's die online. Bisher braucht das Ganze 
nur:
 - Einen Arduino/AVR
 - 2 Widerstände (z.B. 100k / 50k)
 - z.B. BSP170 n-Kanal FET
 - Kabel ;-)

Toll :)

Grüße
Sascha

PS: Der 1284p ist richtig toll mit Arduino!

von Sebastian G. (borsti87)


Lesenswert?

Sascha K. schrieb:
> Sebastian G. schrieb:
>> Normalspannung: ca. 2,9V
>> Einbrüche auf ca. 2,5V
> Ist zu wenig. Falls du hast, nimm bitte eine Kombination aus diesen:
> 100k / 50k
> 20k / 10k
> 2.2k / 1.5k
>
> Damit landest du "im Normalbetrieb" an den 5V - nicht mehr bei < 3V.
> Damit sollte es laufen :)
> Du kannst auch einen Poti nehmen und am Abgriff auf 5V "im
> Normalbetrieb" ausrichten und dann anschließen.

Habe jetzt ein 10k Trimmer eingebaut und folgendes probiert:

Einstellung 5V RXD gegen GND ohne USB-Converter (Leerlauf)
und
Einstellung 5V RXD gegen GND mit USB-Converter (Belastet)

beides ohne im HTerm Received Data zu bekommen

Einstellung 4800Baud 8Data 1Stop Odd- bzw. Even-Parity

Den USB Converter habe ich getestet in dem ich RXD und TXD verbunden 
habe und mal Ascii "Hallo" gesendet habe. Habe "Hallo" zurückbekommen.

Gruß
Sebastian

von Sascha K. (kuschelganxta)


Lesenswert?

Sebastian G. schrieb:
> Einstellung 5V RXD gegen GND ohne USB-Converter (Leerlauf)
> und
> Einstellung 5V RXD gegen GND mit USB-Converter (Belastet)

Im Leerlauf sollten da ca 5V anliegen.
Hast du den Inverter dazwischen? Falls ja, häng mal bitte den Abgriff 
direkt an RXD.

...das muss doch bei dir auch funktionieren!

Hoffnungsvolle Grüße
Sascha

von Sebastian G. (borsti87)


Lesenswert?

Sascha K. schrieb:
> Sebastian G. schrieb:
>> Einstellung 5V RXD gegen GND ohne USB-Converter (Leerlauf)
>> und
>> Einstellung 5V RXD gegen GND mit USB-Converter (Belastet)
>
> Im Leerlauf sollten da ca 5V anliegen.
> Hast du den Inverter dazwischen? Falls ja, häng mal bitte den Abgriff
> direkt an RXD.
>
> ...das muss doch bei dir auch funktionieren!
>
> Hoffnungsvolle Grüße
> Sascha

Nein habe keinen Inverter dazwischen Mittelpunkt geht direkt auf RXD

Gruß
Sebastian

von Jannik (Gast)


Lesenswert?

Hallo zusammen,
ich verfolge den Thread jetzt schon eine Weile, da ich auch eine Brötje 
Steuerung habe und die Daten loggen will. Ihr habt ja schon super Arbeit 
geleistet und gute Fortschritte gemacht.

Ich habe eine Frage die den Grundaufbau angeht:

Sascha K. schrieb:
> - Über ein paar Meter Kabel geht dann der BSB an einen Arduino, der auf
> dem Bus mit dem oben beschriebenen Spannungsteiler auf dem BSB lauscht
> und die Daten per USB/Seriell an einen Rasperry weitergibt. Auf dem
> Raspberry läuft openHAB.

Ist es nicht sogar möglich die digitalen IO-Ports des Rasperry direkt 
für die BSB-Busansteuerung zu benutzen? Warum macht ihr den Weg über 
USB/Seriell und Arduino?

Außerdem schrieb Sascha K. im Beitrag #2970531:
> - Das BSB-Kabel geht noch weiter und endet an einem QAA75.610. Oben habe
> ich mich vertippt fällt mir gerade auf :-/

Ich habe kein externes Bediengerät. Kann ich trotzdem einfach über den 
Servicestecker auf den Bus zugreifen? Die Abfragen der Parameter muss 
ich dann selber auf den Bus schreiben, um die Mess- und Statuswerte aus 
der Steuerung zu bekommen. Ist das soweit richtig?

von Sascha K. (kuschelganxta)


Lesenswert?

Hallo Jannik,

Jannik schrieb:
> Warum macht ihr den Weg über USB/Seriell und Arduino?
Ich mache den Umweg, um den RasPi zu entlasten und zusätzlich Daten 
anzureichern (433MHz Empfänger/Sender, Strom/Wasserzähler, Barometer, 
Klingel...). Prinzipiell sollte der RasPi mit seinem UART das 
hinbekommen...aber ich lasse die Arbeit lieber einen kleinen uC machen - 
das CRC-Checken, Telegramme auspacken und so ist in Summe doch etwas an 
Last.

Jannik schrieb:
> Ich habe kein externes Bediengerät.
Macht nichts - alles gut. Der Bus kann auch nur aus dem Regler bestehen. 
Am Praktischsten ist halt am AVS/Bediengerät des Kessels/etc an den Bus 
zu gehen wie oben beschrieben.

Ich habe seit gestern einen zweiten Arduino direkt am AVS hängen, der 
alle 30 Sekunden verschiedene Daten abfragt. Der andere Arduino wertet 
dann aus ;)

Bei Fragen gerne fragen,
Sascha

PS: Wie ist denn die Arduino-Dichte im Thread? Haben ein paar von euch 
einen? Dann würde ich bald endlich mal die Lib online packen. Wenn mich 
der Ehrgeiz packt, mixe ich noch RESTduino rein, dass man direkt per IP 
Werte abfragen und ändern kann - auch wenn ich den Stromverbrauch des 
ETH etwas hoch finde.

@Frank: Du müsstet dann nur noch eine Visu bauen.

von Sebastian G. (borsti87)


Lesenswert?

Hallo Sascha,

hast du ne idee wo das Problem liegen kann?


Gruß
Sebastian


Sebastian G. schrieb:
> Sascha K. schrieb:
>> Sebastian G. schrieb:
>>> Einstellung 5V RXD gegen GND ohne USB-Converter (Leerlauf)
>>> und
>>> Einstellung 5V RXD gegen GND mit USB-Converter (Belastet)
>>
>> Im Leerlauf sollten da ca 5V anliegen.
>> Hast du den Inverter dazwischen? Falls ja, häng mal bitte den Abgriff
>> direkt an RXD.
>>
>> ...das muss doch bei dir auch funktionieren!
>>
>> Hoffnungsvolle Grüße
>> Sascha
>
> Nein habe keinen Inverter dazwischen Mittelpunkt geht direkt auf RXD
>
> Gruß
> Sebastian

von F. F. (foldi)


Lesenswert?

Sascha K. schrieb:

> PS: Wie ist denn die Arduino-Dichte im Thread? Haben ein paar von euch
> einen?

Einige.:-) Sind richtig klasse. Da ich jetzt gelesen habe, dass man in 
der Arduino IDE auch C und C++ programmieren kann, werde ich sicher ganz 
viel dort machen, wenn ich das mal richtig kann. Atmel Studio ist auf 
dem Netbook kein Spaß.
Arduino kann (korrigiert mich, wenn ich falsch liege) keinen ganze Port 
auf einmal lesen. Das war bei dem Codeschalter dann doch relativ viel 
Aufwand den zu lesen.
Wenn du das in Arduino machen willst, freuen sich sicher alle Anfänger 
die so eine Heizung haben. Aber ich denke, wenn man so weit ist die 
eigene Heizung auszulesen, dann braucht man nur noch die Arduino 
Hardware.

von Sascha K. (kuschelganxta)


Angehängte Dateien:

Lesenswert?

Sodele,

leider habe ich im Moment zu wenig Zeit um hier mehr zu forschen... und 
dabei liegt auf dem Seziertisch doch so nettes Equipment danke Numsi und 
Helmut.

Anbei die Arduino-Bibliothek in der aktuellen Version, die seit ein paar 
Tagen produktiv ist. Besonders die Funktion Query ist toll - sie fragt 
den Regler und gibt dann nur die Antwort aus - abgesichert duch einen 
Timeout.

Die Funktion Set kann Parameter auf einen Wert setzen. Da leider noch 
nicht raus ist, wie die Parameter Nummer in die 4 Hex-Werte umgerechnet 
werden kann, ist hier nur beispielhaft für 4 Werte (Modus, Sollwer, 
Reduziert, TWW) enthalten um den Speicherbedarf klein zu halten.

@Sebastian: Hast du einen Arduino?

Aufbau ist im Beispiel-Sketch beschrieben.

Grüße
Sascha

von F. F. (foldi)


Lesenswert?

Hallo Sascha,

hab meine ersten Versuche auch mit Arduino gemacht und nun lerne ich C. 
Dabei bin ich darauf gestoßen, dass die Arduino IDE auch C und C++ kann. 
Du musst dann gar nicht mehr auch noch in Arduino programmieren.

Danke für deine Arbeit! Dauert noch etwas, aber dann kann ich es gut 
brauchen.
Finde es toll wie ihr das so fleißig gemacht habt und eure tolle 
Zusammenarbeit ist beispielhaft.

von Sebastian G. (borsti87)


Lesenswert?

Sascha K. schrieb:
> @Sebastian: Hast du einen Arduino?
>
> Aufbau ist im Beispiel-Sketch beschrieben.

Nein habe ich nicht, ich möchte das mit einem Embedded IPC abfragen und 
verarbeiten der meine gebäudesteuerung übernimmt.

Gruß
Sebastian

PS: Hast du dafür eine Lösung:

Sebastian G. schrieb:
> Sascha K. schrieb:
>> Sebastian G. schrieb:
>>> Einstellung 5V RXD gegen GND ohne USB-Converter (Leerlauf)
>>> und
>>> Einstellung 5V RXD gegen GND mit USB-Converter (Belastet)
>>
>> Im Leerlauf sollten da ca 5V anliegen.
>> Hast du den Inverter dazwischen? Falls ja, häng mal bitte den Abgriff
>> direkt an RXD.
>>
>> ...das muss doch bei dir auch funktionieren!
>>
>> Hoffnungsvolle Grüße
>> Sascha
>
> Nein habe keinen Inverter dazwischen Mittelpunkt geht direkt auf RXD
>
> Gruß
> Sebastian

von Daniel H. (daniel_h69)


Lesenswert?

Hallo zusammen,

ich möchte für den Raspberry Pi
eine Schaltung bauen mit der auf dem BSB
gesendet und empfangen werden kann.

Das Problem: der Raspi hat 3.3V beim GPIO.

Da ich noch Anfänger im Elektronik-Bereich bin,
könnte mir jemand eine Zeichnung/Empfehlung für
eine Schaltung die mit 3.3V beim Sende/Empfangspin
funktioniert zukommen lassen ?
(Habs noch nicht kappiert wie der BSP170 FET
funktoniert und verdratet werden muss..)

2. Frage:
Wird der Bus beim Senden mit dem "BSP170 n-Kanal FET"
eigentlich nun ganz gegen 0 gezogen oder bleibt noch ne Spannung über
und mit wieviel mA ist zu rechnen ?
Möchte die Steuerung nicht zerschiessen ...

Ich hoffe jemand hat zeit mir Anfäger zu helfen,
würde auch sobald der C-Code für den Ras-Pi
steht diesen wieder zur Verfügung stellen.
(Beim programmieren bin ich kein Anfänger ;-)

Gruss
Daniel

von Max M. (max_m37)


Lesenswert?

Moin moin,

beschäftige mich seit Kurzem auch mit der Kommunikation mit einer Brötje 
Gasheizung. Daten mitzuschneiden klappt auch einwandfrei.

Allerdings drängt sich mir die Frage auf, was passiert, wenn im 
Telegramm eigentlich eine 0xDC gesendet werden müsste. Was wird dann 
stattdessen gesendet? Weiss jemand drüber Bescheid?

Gruss
Max

von Michael R. (mitternachtsdiver)


Lesenswert?

Hallo Max,

0xDC kann auch im Telegramm vorkommen. Du kannst leider nicht einfach 
davon ausgehen, dass 0xDC der Anfang ist. Ich prüfe, ob die Länge ( Byte 
4) passt und dann ob die Checksumme Ok ist.

Grüße Michael

von Sascha K. (kuschelganxta)


Lesenswert?

Hi,

habt ihr Beispiele für 0xDC in den Daten?

Ich habe seit ca. 6 Monaten den Code oben am Laufen und "vermisse" 
nichts. Ich fange bei DC mit einem neuen Telegramm an und prüfe nach 
Erhalt Checksumme und Länge. Funzt ;)

Grüße
Sascha

von Daniel H. (daniel_h69)


Angehängte Dateien:

Lesenswert?

Hallo zusammen,

ist jemand schon weiter beim Decodieren der Messages ?

Vor allem der Sin / Inhalt folgender würde mich interessieren:

SOF     : 0xdc
 (OK)
SRC     : 0x80
 (OK)      ==> 000 Segment 0 Grundgerät, Regler
RCV     : 0x7f
 (OK)      ==> 127 Broadcast Message
LEN     : 0x15
 (OK)      ==> 21
TYP     : 0x02
 (OK)      ==> 002 Info / Status Update
PARAM   : 0x2d000211
 (OK)      ==> No Menu / HK1 - TBD
DATA    : 0x0000247bffffffff0005
 (UNKNOWN)
CRC     : 0xaf82
 (OK)


Bin dabei eine Klasse in Python zu implementieren,
diese braucht zum abhören des bsb weniger als 1% der Rechenleistung des 
Raspi.

Für alle die auch direkt an den Raspi wollen,
hier noch der Plan der Schaltung, diese ist getestet und funktioniert.

Um den Sender scharf zu schalten muss der GPIO25 auf Ausgang und 1 
konfiguriert werden.
Dies weil der Raspi beim booten den UART und alles andere auf INPUT 
setzt und somit der Bus kurzgeschlossen würde,
falls keine Vorsorge getroffen wird.

Weitere Details folgen später oder auf Anfrage ...

Gruss Daniel

von F. F. (foldi)


Lesenswert?

Daniel H. schrieb:
> Weitere Details folgen später oder auf Anfrage ...
>
> Gruss Daniel

Hallo Daniel,

ich bin noch lange nicht so weit, dass ich es euch gleich tun könnte, 
aber mich interessiert das trotzdem brennend.
Könntest du nicht einen Artikel darüber verfassen und den online 
stellen?
Das wäre wahnsinnig nett und hilft dann später sicher vielen mal weiter.

Für die Zukunft ist das auch ein Projekt für mich und ich würde mich 
sehr über eure Wegbereitung freuen.

Vielen lieben Dank!

von Sascha K. (kuschelganxta)


Angehängte Dateien:

Lesenswert?

Jungs, jungs, jungs ;)

Anbei meine Lösung, die inzwischen praxis-erprobt ist. Ich verwende 
einen arduino mit einem ethernet-shield und ein paar passiven Bauteilen.

Die Werte können z.B. http://heizung/3D050521 abgefragt werden. Die URL 
ist dabei die in der oben erfassten Excel-Datei Feld 1-4 zusammen 
geschrieben. Die URL hier liefert den Außentemperaturwert.

Die Antwort sieht so {"3D050521":"16.17":"04 0b"} aus. Erstes Feld ist 
der abgefragte Parameter, das zweite Feld ist die dezimale 
Representation des Rohwertes aus Feld 3.

Über http://heizung/3D650A26/01 kann z.B. der Kühlbetrieb aktiviert 
werden.

Außerdem sendet der Arduino Werte die eh gerade über den BSB gehen per 
HTTP PUT an meinen openhab-Server.

Grüße
Sascha

von Daniel H. (daniel_h69)


Lesenswert?

Hallo Sascha,

könntest du mir die besagte Excel-Datei
auch noch zukommen lassen ? Hab sie in deinem .rar
nicht gefunden ...

Gruss Daniel

von Daniel L. (andann)


Angehängte Dateien:

Lesenswert?

Hallo zusammen,

ich habe Saschas Arduino Projekt in ein ethersex module umgeschrieben.

Ist noch nicht ganz fertig und enthält bestimmt noch ein paar bugs aber 
ich wollte es trozdem schonmal zur Verfügung stellen. Werte mitlesen 
funktioniert bei mir, mit einem AVR-NetIO und der Hardware wie weiter 
oben gepostet, einwandfrei.

Anfragen wie das RGT bei Anzeige der Werte im Display kann ich auch 
absetzen. Zum senden auf dem Bus verwende ich einen Inverter und einen 
BUZ11 n-Fet. Das Setzen von Werten und die Statusupdates habe ich aber 
noch nicht raus.

Ich habe das YPort Module als Basis genommen deshalb kann man auf einem 
einstellbaren Netzwerkport den BSB Verkehr Transparent mitlesen und auch 
aktiv senden. Das ist beim Debugging recht hilfreich.

P.S. Ich Habe das Exelsheet um ein paar Werte erweitert und auch in das 
Archiv gepackt.

Gruß
Daniel

von Daniel L. (andann)


Lesenswert?

Hallo,

habe gerade gesehen das ich vergessen habe die usart init Routine 
mitzuliefern.

Damit die Hardware UART mit 8O1 läuft muss man in ethersex/core/usart.h 
diese Funktion einfügen:
1
/* init the usart module ( 8O1 )*/
2
#define generate_usart_init_8O1() \
3
static void \
4
usart_init(void) \
5
{\
6
  /* The ATmega644 datasheet suggests to clear the global \
7
   * interrupt flags on initialization ... */\
8
  ATOMIC_BLOCK(ATOMIC_RESTORESTATE) \
9
  { \
10
    usart(UBRR,H) = UBRRH_VALUE; \
11
    usart(UBRR,L) = UBRRL_VALUE; \
12
    /* set mode 8O1: 8 bits, 1 stop, odd parity, asynchronous usart \
13
     * and set URSEL, if present, */ \
14
    usart(UCSR,C) = _BV(usart(UPM,0)) | _BV(usart(UPM,1)) | _BV(usart(UCSZ,0)) | _BV(usart(UCSZ,1)) | _BV_URSEL; \
15
    /* Enable the RX interrupt and receiver and transmitter */ \
16
    usart(UCSR,B) |= _BV(usart(TXEN)) | _BV(usart(RXEN)) | _BV(usart(RXCIE)); \
17
    /* Set or not set the 2x mode */ \
18
    USART_2X(); \
19
  } \
20
}

Und in ethersex/config.mk (anlegen wenn sie nicht exsistiert) diese 
Zeile einfügen:
1
LDFLAGS += -Wl,-u,vfprintf -lprintf_flt -lm
Ich habe die Werteausgabe über das ecmd-interface nur mit float 
hinbekommen deshalb wird das große printf benötigt. Sonst bekommt man 
nur ? bei den Werten angezeigt.

von Daniel L. (andann)


Lesenswert?

Ich habe jetzt einen fork von ethersex auf github erstellt und mein 
bsbport modul dorhin gepusht.

Herlunterladen einfach mit:
1
 git clone http://github.com/AnDann/ethersex.git

mit make menuconfig das bsbport modul aktivieren. Die restliche 
Konfiguration bitte im ethersex Wiki nachschlagen oder Google hilft auch 
weiter.

Das Modul lauscht permanent auf Nachrichten die Werte enthalten (Type 
Info und Answer). Diese werden in einem Nachrichtenpuffer gespeichert. 
Die Puffergröße kann mit make menuconfig angepasst werden.

Diese Nachrichten können mit der ecmd Schnittstelle abgefragt werden.

Gesamten Nachrichtenpuffer ausgeben:
1
 bsbport list
Die Spalten sind:
Nachrichtennummer
Adresse in HEX
Wert als Temperatur interpretiert (RAW / 64)
Wert als Festkommazahl mit 1/10 Schritten interpretiert (RAW / 10)
Wert als Festkommazahl mit 1/2 Schritten interpretiert (RAW / 2)
Wert als unsigned Integer

Einzelne Nachricht :
1
 bsbport get A1 A2 A3 A4 SRC VALUETYPE
Die Adressbytes sind in Hex im Format 0x00 oder Decimal anzugeben.
SRC ist das die Quelle der Nachricht (normal 0)
Valuetype ist die gewünschte Ausgabeform:
TMP - Wert als Temperatur interpretiert (RAW / 64)
FP1 - Wert als Festkommazahl mit 1/10 Schritten interpretiert (RAW / 10)
FP5 - Wert als Festkommazahl mit 1/2 Schritten interpretiert (RAW / 2)
RAW - Wert als unsigned Integer

Wert Anfragen:
1
 bsbport query A1 A2 A3 A4 DEST
DEST ist das Ziel der Nachricht (normal 0)

Wert setzen:
1
 bsbport set A1 A2 A3 A4 DEST VALUETYPE VALUE
SRC ist das die Quelle der Nachricht (normal 0)
Valuetype gibt an wie der Wert Value zu verpacken ist:
TMP - Wert als Temperatur interpretiert (VALUE * 64)
FP1 - Wert als Festkommazahl mit 1/10 Schritten interpretiert (VALUE * 
10)
FP5 - Wert als Festkommazahl mit 1/2 Schritten interpretiert (VALUE * 2)
RAW - Wert als unsigned Integer
SEL - Speziell zum setzen der Trinkwasserbereitung und der Betriebsart 
(VALUE = 0 oder 1 Trinkwasser aus oder an) (VALUE = 0,1,2,3 Betriebsart 
Frostschutz,Automatik,Kompfort,Reduziert)

@Daniel H.
Im ersten Byte deiner Nachricht konnte ich die Betriebsart 
identifizieren.
DATA    : 0x0000247bffffffff0005 <- 0x00 = Frostschutz (ist analog zum 
setzen 0,1,2,3)
Wobei sich auch das zweite Byte mit der Betriebsart ändert aber da hab 
ich noch keine Idee was das bedeutet.

von numsi (Gast)


Lesenswert?

Es wird kälter, man merkt es --> Bastelzeit --> Klasse
Ich hoffe das das nicht zu abstrakt wird und ich meinen Einstieg noch 
finde.
Bin mal gespannt wo das so hinführt...?
Danke an alle!

von Sungod S. (Firma: google) (sungod) Flattr this


Lesenswert?

hi
hab auch eine brötje heizung...
hatte mal irgenwo gelesen das es ein "erweiterungsmodul" fürs netzwerk 
gibt....
habe also heute mal wieder gegoogelt und folgendes gefunden...
https://www.broetje.de/Gesamtprospekt_Gas.pdf
scrollt mal auf seite 23...

Zitat:
"Unabhängig regeln.
Einfach mal schnell die Heizung anstellen, wenn es plötzlich kalt wird?
Kein Problem mit der BRÖTJE App! Per Smartphone oder Tablet-PC regeln
Sie die wichtigsten Einstellungen Ihrer BRÖTJE Heizung einfach und 
schnell
von jedem Ort aus. Das macht Ihre Heizung noch effizienter und gibt 
Ihnen
noch mehr Freiheit in Bezug auf individuellen Heizkomfort"

leider konnte ich diese App nirgends finden...vielleicht jemand von 
euch...?

von Sascha K. (kuschelganxta)


Lesenswert?

Stefan S. schrieb:
> hatte mal irgenwo gelesen das es ein "erweiterungsmodul" fürs netzwerk
> gibt....
> habe also heute mal wieder gegoogelt und folgendes gefunden...
> https://www.broetje.de/Gesamtprospekt_Gas.pdf
> scrollt mal auf seite 23...
Das Problem ist, dass die/meine Heizung keine LAN-Schnittstelle 
mitbringt. Ergo wie sollen die Daten zur Heizung. Interessant finde ich, 
dass von ISR-Plus-Regelung gesprochen wird. Entweder ist es eine "neue 
Generation" oder der Regler hat nun analog Novelan eine RJ45 an Board.

> leider konnte ich diese App nirgends finden...vielleicht jemand von
> euch...?
Die Bilder sehen wie iDevices aus. Im Playstore konnte ich auch nichts 
finden. Vielleicht gibt es die App dann auch per Mail zugesandt (glaub 
ich nicht dran...)

Grüße
Sascja

von numsi (Gast)


Lesenswert?

@Stefan S.
Ich glaube die meinen den Zugriff mit der App auf dieses Gateway; damit 
hat man dann Netzwerk-Zugriff.

<Zitat>
Der Web-Server OZW672… ermöglicht die Fernbedienung und Fernüber-
wachung von Anlagen über Web.
Der Web-Server OZW672… ist in drei Ausführungen verfügbar: Für den
Anschluss von 1 LPB/BSB-Gerät bzw. von 4 oder 16 LPB-Geräten der
Sortimente Sigmagyr / Albatros und Albatros2.

• Bedienung über Web-Browser mit PC/Laptop und Smartphone
• Bedienung über PC-Tool ACS790
• Verbindungsarten: USB und Ethernet
• 2 Digitaleingänge für Störungsmeldungen
• Anzeigen von Störungsmeldungen im Web-Browser
• Senden von Störungsmeldungen an bis zu 4 E-Mail Empfänger
• Periodisches Senden von Systemreports an die E-Mail Empfänger
• Anlagenvisualisierung im Web-Browser mit benutzerdefinierten
Anlagen-Webseiten
• Verschlüsselung mit https und E-Mail mit TLS
• Trending mit ACS790
• Software-Update
</Zitat>

von Sungod S. (Firma: google) (sungod) Flattr this


Lesenswert?

naja ...das ist doch optimal...oder was wird hier gesucht...?
man kann alles bequem per pc/smartphone steuern bzw anzeigen...

von Sascha K. (kuschelganxta)


Lesenswert?

Auf den Webserver hat Marco bereits hingewiesen:
Autor: Marco L. (marco_l)
Datum: 22.02.2012 17:59

Das Problem an der ferigen Lösung ist der Preis - ich glaube es waren 
>300€. Für Business und wo-Geld-egal-ist bestimmt die richtige Lösung, 
bei den meisten gerade-erst-ein-Haus-gebaut Leuten bestimmt nicht "aus 
Spaß" drin.

Sascha

von Daniel H. (daniel_h69)


Lesenswert?

Darüber habe ich mich auch schon informiert,
einzige Probleme: proprietär (unterstützt keine offenen standards) und 
sau teuer >700 CHF

Da mach ich lieber selber was ...

von numsi (Gast)


Lesenswert?

Nachtrag...
Die App heisst:
iOS App Siemens HomeControl

von Sungod S. (Firma: google) (sungod) Flattr this


Lesenswert?

aha...außerdem nicht für Android...
daher nicht gut...kann man nicht mal auf andere (eigene) android geräte 
benutzen...
:-(
dann doch eher die eigene Lösung von einigen hier...

von Sascha K. (kuschelganxta)


Lesenswert?

Ich versuche ein Binding für openHAB an den Start zu bringen - so könnte 
man direkt z.B. einen RasPi für Heizung&HA nutzen ;)

von Holger S. (holger_hu)



Lesenswert?

Hallo,
vielen Dank für diesen thread, besonders an Sascha! Vor ca. 14 Tagen 
wurde ich auf diesen Beitrag aufmerksam. Seit Anfang diesen Jahres 
betreiben wir auch einen Brötje 21KW Gaskessel mit der ISR Plus. 
Motiviert von euren Beiträgen habe ich kurze Hand ein kleines Gerät 
entwickelt, dass die Kommunikation per Ethernet oder COM-Port erlaubt. 
Ein paar Eckdaten dazu:

Mikrokontroller:
Renesas RL78G13 (R5F100LJAFA) 64pins, 256K-ROM-Flash, 8K-Data-Flash, 20K 
RAM.
IDE: CubeSuite+
http://www.renesas.com/products/mpumcu/rl78/rl78g1x/rl78g13/index.jsp

Ethernet:
Lantronix XPort-Pro mit uCLinux.
mit ser. Port z. B. 115200bd, 8, N, 1.
http://www.lantronix.com/device-networking/embedded-device-servers/xport-pro.html

COM-Port:
z. B. RS232 115200bd, 8, N, 1.

LPB/BSB-Interface:
Eigenentwicklung mit galv. opt. Trennung.
4800 bd, 8, E/O, 1.

Stromversorgung:
Externes Steckernetzteil, DC 5V..35V, < 1W oder vom BSB-Bus Anschluss.

Gehäuse: Bopla Alubos
http://www.bopla.de/de/gehaeusetechnik/product/alubos.html

Im Anhang habe ich ein paar Bilder dazu.
Die techn. Doku werde ich hier nicht online stellen,
wer daran Interesse hat, meldet sich gerne unter sie_hu@gmx.de.
Ein paar Leiterplatten sind noch verfügbar.

Grüsse aus dem Norden von D.

Holger

von F. F. (foldi)


Lesenswert?

> Im Anhang habe ich ein paar Bilder dazu.
> Die techn. Doku werde ich hier nicht online stellen,
> wer daran Interesse hat, meldet sich gerne unter sie_hu@gmx.de.
> Ein paar Leiterplatten sind noch verfügbar.
>
> Grüsse aus dem Norden von D.
>
> Holger

Hallo Holger,

ist es möglich übers Internet die Heizung einzuschalten, mit deinem 
Gerät?

Es geht eigentlich nur um diese eine Funktion.
Wie und wo wird es an die Brötje angeschlossen?
Würdest du ein fertiges Gerät und zu welchem Preis verkaufen?

von Holger S. (holger_hu)


Lesenswert?

Hallo foldi,

mein Beitrag soll eine weitere Hardwarelösung zum Anschluss an den 
internen Kommunikationsbus der Brötje ISR Plus aufzeigen. Da sich 
moderne Hardware wg. der SMD-Bauform kaum noch auf eine 
Lochrasterplatine löten lässt, habe ich dazu ein Layout erstellt und 
eine Platine herstellen lassen. Diese Hardware erlaubt das Lesen und 
Schreiben der am BSB-Bus angeschlossenen Kessel Komponenten über den 
localen COM-Port oder von weit entfernten Standorten über den 
Ethernet-Port. Zur weiteren Realisierung einer Automatisierungslösung 
ist jedoch Software erforderlich, die diese Schnittstellen mit Daten 
bedient. Dazu arbeitet Sascha wohl augenblicklich, wie er schreibt, an 
einer openhab Lösung (http://www.openhab.org/index.php/start/). 
Weiterhin wäre eine Smartphoneapp nötig.
Die Umsetzung des BSB Protokolls auf ein anderes bestehendes Protokoll 
mag sinnvoll erscheinen, um auf bereits bestehende Softwarelösungen 
aufsetzen zu können. Vieles ist denkbar. Die Hardware benötigt auf jeden 
Fall noch weitere Softwarelösungen um erfolgreich funktionieren zu 
können. Informatiker sind jetzt hier gefragt, Lösungsmöglichkeiten 
aufzuzeigen.
Die Heizung darüber Ein- und Auszuschalten wäre nur ein kleiner 
Unterpunkt des ganzen Projektes.
Die Hardware zu verkaufen macht ohne die noch zu realisierende Software 
nur Sinn für jmd. der sich eine eigene Softwarelösung erarbeiten will.

lg Holger

von F. F. (foldi)


Lesenswert?

Holger, vielen Dank für deine Ausführungen.

Es geht hier in diesem Fall um eine Ferienwohnung, in der, wenn man zum 
We dort hin fährt, kurz vorher die Heizung einschalten kann.

Vor einiger Zeit (ist schon fast zwei Jahre her) sah ich mir mal den 
Schaltplan an und da (so hab ich das noch im Kopf, aber ich konnte es zu 
diesem Zeitpunkt auch nur überfliegen) ist wohl über ein Zusatzmodul von 
außen ein Relais zu schalten.
Ein zertifizierter Händler wollte für eine Lösung über GSM richtig viel 
Geld dafür haben.
Mittlerweile ist da auch Internet und ich werde mal sehen, ob ich das 
nicht mit einem Arduino machen kann, wenn es nur ein Relais ist. Für 
Arduino gibt es einfache und gut funktionierende Hardware, auch ne App 
für Android ist da und ansonsten über VPN.

Muss mich da wohl doch noch selbst mit auseinander setzen.:-)

Wünschenswert wäre eine komplette (bezahlbare) Lösung gewesen, mit der 
neben der Schaltung auch ein Monitoring möglich wäre.

Vielen Dank!

P.S.: Habe mir den Link gerade mal angeschaut. Das ist auf jeden Fall 
etwas für mich. Aber dazu muss ich mich erstmal mit den µC und der 
Programmierung viel(!) besser auskennen.

von Holger S. (holger_hu)


Lesenswert?

foldi, das, was du beschreibst ist das Ziel dieses thread. Die Hardware 
existiert soweit, an den Softwarelösungen wird gearbeitet. Saschas 
openHAB Lösung mit einem Raspi finde ich erfolgversprechend. Den Weg 
dahin sollten wir hier diskutieren, um auch auf unterschiedlichen 
Hardwareplattformen zu einem einheitlichen Ergebnis zu kommen.
Evtl. wäre eine Umsetzung des LPB/BSB-Protokolls auf ein anderes 
bekannteres Protokoll wie z. B. KNX sinnvoll um die bereits bestehenden 
openHAB-Bindings nutzen zu können. Diese Umsetzung kann bereit in der 
Interface Hardware von mir (Renesas/Lantronix) oder einer Arduino 
Hardware erfolgen.
Bei Allem sollten wir jedoch ein gemeinsames Vorgehen anstreben, um das 
Rad nicht 2x zu erfinden :D
Mich würde auch interessieren, ob, und wenn ja, welche bisherigen 
Erfahrungen Sascha mit openHAB gemacht hat. Ob z. B. ein eigenes LPB/BSB 
binding angestrebt wird oder man besser mit der Umsetzung eines 
bestehenden bindings arbeiten sollte.

lg Holger :)

von F. F. (foldi)


Lesenswert?

Holger S. schrieb:
> Bei Allem sollten wir jedoch ein gemeinsames Vorgehen anstreben,

Das sehe ich auch so, aber ich kann da noch gar nichts zu beitragen, da 
die Sache mir noch 3 Nummern zu groß ist.
Ich war schon irre beeindruckt wie die das Protokoll geknackt haben und 
konnte dem irgendwann nicht mal mehr folgen.
Den Beitrag, den ich maximal leisten könnte, wären zu grundsätzlichen 
logischen Konzepten eine Meinung dazu zu geben. Aber ich fürchte das 
setzt wieder die Kenntnisse voraus, die ich noch nicht habe. Deshalb 
werde ich mich eher lesend beteiligen.
Diese "open" Geschichten halte ich -nach dem Thread mit dem LNK304- 
nicht nur für besonders gut, sondern auch für notwendig.
Man sollte sukzessiv immer mehr Hardware (die nötige Software natürlich 
auch), die das tägliche Leben betreffen, in "offene" Hände legen.
Allein schon aus Gründen der Nachhaltigkeit.
Rohstoffe sind nicht unbegrenzt. Beim Kies (den für Beton)kann man das 
heute schon sehen. Unternehmer die aus hier umliegenden Kiesgruben Kies 
bekommen, müssen hier ansässig sein.

von Holger S. (holger_hu)


Lesenswert?

foldi, eine Erweiterung meiner Hardware mit zus. (Halbleiter-) Relais 
zum Schalten von 230V Einrichtungen ist eine gut Idee für die Zukunft. 
Allerdings bezweifele ich, dass eine kmpl. Abschaltung einer 
Heizungsanlage mittels Relais wg. des notwendigen Frostschutzes 
erstrebenswert ist :D
Eine Relais Anschaltung mittels openHAB ist auch nicht Bestandteil 
dieses threads. Dennoch kann man den Gedanken mit berücksichtigen.
Die 'open' Geschichte ist zwiespältig zu sehen, gibt sie doch 
kommerziellen Anbietern häufig eine Steilvorlage für neue Ideen und 
deren Umsetzung. Aber dafür gibt es bestimmt andere Foren zum 
diskutieren.

lg Holger :)

von Daniel L. (andann)


Lesenswert?

Hi,

ich würde kein extra Binding für OpenHAB machen. Da es bereits 3 
Verschiedene Hardwarevarianten gibt würde es ein Binding sehr 
kompliziert machen.

Aus meiner Sicht würde ein Binding nur sinn machen wenn direkt mit einem 
Seriellwandler ohne dazwischenliegende Protokollverarbeitung 
kommuniziert würde.

Da meine Hardware auf ethersex basiert welches bereits die sehr gut 
ausgebaute ecmd Schnittstelle mitbring habe ich auf OpenHAB seite 
einfach das http Binding benutzt um auf die ecmd Schnittstelle 
zuzugreifen.

Abfrage 1-Wire Temperaturfühler
1
http="<[http://192.168.1.3/ecmd?1w+get+108ff35f020800a6:60000:REGEX((.*?))]"

Abfrage Trinkwassertemperatur über BSB
1
http="<[http://192.168.1.3/ecmd?bsbport+get+0x31+0x3d+0x05+0x2f+0x00+TMP:60000:REGEX((.*?))]"

Abfrage Pumpenstatus Heizkreis 1
1
http="<[http://192.168.1.3/ecmd?bsbport+get+0x05+0x3d+0x09+0xA5+0x00+RAW:60000:REGEX((.*?))]"

Abfrage und setzen Heizungssollwert
1
http=">[*:GET:http://192.168.1.3/ecmd?bsbport+set+0x2d+0x3d+0x05+0x8e+0x00+TMP+%2$.1f] <[http://192.168.1.3/ecmd?bsbport+get+0x2d+0x3d+0x05+0x8e+0x00+TMP,:60000:REGEX((.*?))]"

Abfrage Heizungsstatus (Kompfort,Reduziert,Auto,Frostschutz)
1
http="<[http://192.168.1.3/ecmd?bsbport+get+0x2d+0x00+0x02+0x11+0x00+RAW:60000:REGEX((.*?))]"
Das setzen müsste analog zum setzen des Heizungssollwerts funktioniern, 
habe ich aber noch nicht getestet.

Was mir noch feht ist eine Erkennung des Fehlermerkers (Glocke im 
Broetje Display) damit ich darauf eine E-Mail versenden kann.

von Holger S. (holger_hu)


Lesenswert?

Daniel Lindner schrieb:
>
> ich würde kein extra Binding für OpenHAB machen. Da es bereits 3
> Verschiedene Hardwarevarianten gibt würde es ein Binding sehr
> kompliziert machen.
>

Hi Daniel,

thx für deine Info und Einschätzung, sehe ich ebenso^^

Grüsse

Holger

von polofahrer (Gast)


Lesenswert?

wie sehen eure Sende- Empfangs module aus hat jemand einen 
funktionierenden Schaltplan ? wäre nett wenn ihr den posten könntet

von Ottelo (Gast)


Lesenswert?

Leider funktioniert die Wiki : http://www.wikihost.org/w/bsbrev nicht 
(mehr). Habt ihr schon eine neue aufgesetzt? Wäre Schade um das ganze 
Wissen. Der Thread ist ja echt ellenlang geworden.

von Christian O. (ottelo)


Lesenswert?

Also ich habe eine Schäfer Interdomo Gastherme mit dem Bedienteil 
DomoCommand DC 225, das über den Siemens Bus LPB mit der Therme 
verbunden ist. Ich habe mal einige Telegramme abgehorcht. Zwischen jedem 
Telegramm ist eine Pause von ca 500 ms, so bin ich auf die Länge 
gekommen.

(kurzer Ausschnitt)
1
71 7C 00 00 00 00 78 84 07 00 
2
74 0A AD FF 1A FE D2 E1 FE 33 00 
3
71 1E 00 00 00 00 3D 74 00 
4
74 0A B5 01 02 02 04 04 F8 0B 00 
5
71 7C 00 00 00 00 78 84 07 00 
6
74 0A A5 02 04 04 18 4A 7F DB 00 
7
71 1E 00 00 00 00 3D 74 00 
8
74 0A AD FF 1A FE D2 E1 FE 33 00 
9
71 7C 00 00 00 00 78 84 07 00 
10
74 0A B5 01 02 02 04 04 F8 0B 00 
11
71 1E 00 00 00 00 3D 74 00 
12
74 0A A5 02 04 04 18 4A 7F DB 00 
13
71 7C 00 00 00 00 78 84 07 00 
14
74 0A AD FF 1A FE D2 E1 FE 66 00

Ich habe noch nicht ganz rausbekommen können, ob 0x71 oder 0x74 der 
Master/DC225 ist. Folgendes habe ich aber bereits rausbekommen. Vom 0x71 
Gerät werden nur 2 Telegramme versendet:
1
71 7C 00 00 00 00 78 84 07 00
1
71 1E 00 00 00 00 3D 74 00
(2. scheinbar IMMER GLEICH. 1. ändert sich alle paar Minuten)

Das Gerät 0x74 verschickt 3 unterschiedliche Telegramme (denke ich mal)
1
74 0A AD FF 1A FE D2 E1 FE 33 00
2
74 0A B5 01 02 02 04 04 F8 0B 00
3
74 0A A5 02 04 04 18 4A 7F DB 00

0xAD 0xB5 und 0xA5. Die erste Zeile habe ich mal über einen Zeitraum von 
mehreren Minuten aufgenommen und mir in Excel anzeigen lassen. Das 
Telegramm kommt alle 3 Sekunden.
1
14:15:02  74  0A  AD  FF  EE  FE  D2  E3  FF  8E  00
2
14:15:05  74  0A  AD  FF  EA  FF  D2  E3  FF  92  00
3
14:15:08  74  0A  AD  FF  E2  FE  D2  E3  FF  9A  00
4
14:15:11  74  0A  AD  FF  DE  FE  D2  E3  7F  CF  00
5
14:15:14  74  0C  AD  FF  DA  FF  D2  E3  7F  D1  00
6
14:15:17  74  0C  AD  FF  D6  FF  D2  E3  7F  D3  00
7
14:15:20  74  0A  AD  FF  D2  FE  D2  E3  7F  D5  00
8
14:15:23  74  0A  AD  FF  CE  FF  D2  E3  7F  D7  00
9
14:15:26  74  0A  AD  FF  CA  FE  D2  E3  7F  D9  00
10
14:15:29  74  0A  AD  FF  C6  FE  D2  E3  7F  DB  00
11
14:15:32  74  0A  AD  FF  BE  FE  D2  E3  7F  DF  00
12
14:15:35  74  0A  AD  FF  BA  FF  D2  E3  7F  E1  00
13
14:15:38  74  0A  AD  FF  B6  FF  D2  E3  7F  E3  00
14
14:15:41  74  0A  AD  FF  B2  FE  D2  E3  FF  65  00
15
14:15:45  74  0A  AD  FF  AE  FF  D2  E3  FF  67  00
16
14:15:48  74  0A  AD  FF  A6  FE  D2  E3  FF  6B  00
17
14:15:51  74  0C  AD  FF  9E  FF  D2  E3  FF  6F  00
18
14:15:54  74  0A  AD  FF  9A  FE  D2  E3  FF  71  00
19
14:15:57  74  0A  AD  FF  92  FF  D2  E3  FF  75  00
20
14:16:00  74  0A  AD  FF  8A  FF  D2  E3  FF  79  00
21
14:16:03  74  0A  AD  FF  86  FF  D2  E3  FF  7B  00
22
14:16:06  74  0A  AD  FF  7E  FE  D2  E3  FF  7F  00
23
~                      
24
14:17:04  74  0A  AD  FF  6E  FF  B2  E1  FE  19  00  
25
14:17:34  74  0A  AD  FF  6E  FF  B2  E1  FE  19  00  
26
14:18:02  74  0A  AD  FF  6E  FF  B2  E1  FE  99  00  
27
14:18:32  74  0A  AD  FF  6E  FF  B2  E1  FE  99  00  
28
14:19:06  74  0A  AD  FF  96  FE  D2  E1  FE  EA  01  00

Sehr merkwürdig das das 2. Byte manchmal zu 0C wird. Das 5. Byte wird 
heruntergezählt bleibt bei 14:16:15 bei 0x6E stehen und wird erst am 
Ende bei 14:19:06 auf 0x96 angehoben (weil ich die Solltemperatur wieder 
auf 21°C stelle?). Die Heizung war während der Zeit aktiv aber es hat 
sich an der (19.0°C)Raum-/Kessel(45.0°C)-/(-3.0°C)Außentemperatur nichts 
verändert. Ich habe lediglich die Solltemperatur stückweise erhöht und 
zwar:

~14:15:00 Soll ist auf 21.0 °C
~14:15:40 Soll auf 21.5 °C gestellt
~14:16:50 Soll auf 22.0 °C gestellt
~14:17:20 Soll auf 22.5 °C gestellt
~14:18:00 Soll auf 23.0 °C gestellt
~14:19:00 Soll auf 21.0 °C zurückgestellt

Ich mache mich heute mal daran, die anderen Telegramme in Excel 
darzustellen, mal sehn ...

von Christian O. (ottelo)


Lesenswert?

Ah, nachdem den Thread noch einmal durchgelesen hatte bin ich auf das 
Problem mit der Invertierung gestoßen. Zwar nutze ich den richtigen 
Konverter, jedoch zeigte mir HTerm ständig Fehler an (alles rot). Da ich 
einen FT232RL verwende, kann ich diesen via FT_Prog.exe umprogrammieren. 
Dort kann der RX Eingang einfach invertiert werden. Und schwups zeigt 
mir HTerm alles richtig an.
1
1D 0E FF FF FF FF 0F 00 CA 
2
17 FD 4A 00 3B 00 0B 0F 00 64 
3
1D 0C FF FF FF FF 0A 00 D1 
4
17 FD 29 FF FF FF FF FF 80 5F 
5
1D 0E FF FF FF FF 0F 00 CA 
6
17 FD 2B FF FF FF FE 0C 80 51 
7
1D 0C FF FF FF FF 0A 00 D1 
8
17 FD 4A 00 3B 00 0B 0F 00 64 
9
1D 0E FF FF FF FF 0F 00 CA 
10
17 FD 29 FF FF FF FF FF 80 5F 
11
1D 0C FF FF FF FF 0A 00 D1 
12
17 FD 2B FF FF FF FE 0C 80 51 
13
1D 0E FF FF FF FF 0F 00 CA 
14
17 FD 4A 00 3B 00 0B 0F 00 64

von Christian O. (ottelo)


Lesenswert?

Ich habe jetzt fast alles "entschlüsselt". Falls es jemand interessiert:

Am Anfang des Telegramms steht immer 0x17 oder 0x1D. 0x17 steht 
für ein Telegramm von der Therme (Ist-Werte) und 0x1D für das RGT DC 
225 (Soll-Werte. Das 2. Byte vom RGT steht für die Art des Wertes, der 
übermittelt werden soll. 0xOE = Telegramm enthält Solltemperatur für 
Heizungsvorlauf. 0x0C = Telegramm enthält Sollboilertemperatur. Bei 
den Telegrammen, die von der Therme kommen, ist das 2. Byte immer 
0xFD. Das 3. gibt dort an, um was für ein Telegramm es sich handelt 
(Es sind alles Ist-Werte). 0x29 = Übermittlung der Außentemperatur. 
0x4A = Übermittlung der Brennerleistung, Thermenstatus, 
Heizungsvorlauftemperatur. 0x2B = Übermittlung der Boilertemperatur. 
Das letzte Byte im Telegramm ist ein CRC Byte. Ich habe es leider noch 
nicht herausgefunden, wie es genau funktioniert. Mit Dem Online CRC 
Check www.lammertbies.nl/comm/info/crc-calculation.html bekomme ich 
nichts logisches heraus :(

RGT Soll-Werttelegramme:
1D 0E FF FF FF FF 0F 00 CA
-> 0x0F00 = 3840 / 64 = 60 °C (Soll Vorlauftemperatur der Heizung)

1D 0C FF FF FF FF 0A 00 D1
-> 0x0A00 = 2560 / 64 = 40 °C (Soll Boilertemperatur, meine Präsenztaste 
der Heizung war zur Messzeit auf "AUS" d.h. Heizungstemperatur und 
Boilertemperatur werden niedriger gehalten)


Therme Ist-Werttelegramme:
17 FD 4A 00 3B 00 0B 0F 00 64
-> 0x3B = 59 % Brennerleistung
-> 0x000B = wahrscheinlich Status 11 (es gibt noch 7, 19 usw, sicher bin 
ich mir da nicht)
-> 0x0F00 = 3840 / 64 = 60 °C Ist-Kesseltemperatur

17 FD 29 FF FF FF FF FF 80 5F
-> 0xFF80 = (2^16) - 65408 =  128 / 64 = -2 °C Außentemperatur in B1 
Komplementdarstellung

17 FD 2B FF FF FF FE 0C 80 51
-> 0x0C80 = 3200 / 64 = 50 °C Ist-Boilertemperatur


Ich werde mir nun den "Eletric Imp" holen und die Daten auf einer 
Homepage loggen. Die Präsenztaste kann über die Homepage dann geschaltet 
werden.

Achja, als Pegelwandler habe ich den sehr einfachen aus dem vorherigen 
Beitrag genommen Beitrag "Re: Brötje ISR Plus Kommunikation / LPB" mit 
dem BC547 Transistor.

von numsi (Gast)


Lesenswert?

Danke otello. Bitte berichte weiter über deine Erfolge damit.

von HolyA (Gast)


Lesenswert?

Hallo zusammen,
meine neue Brötje Heizung hat einen Regler LSM14. Der hat einen 
USB-Stecker drauf, sowie einen RJ-XY (11?, Telefonsteckerformat), wohl 
zu Servicezwecken.
Kann man über einen dieser Stecker die Bus-Telegramme mit einem PI nicht 
einfacher auslesen?
Ist in jedem Fall die von Euch beschriebene Hardware-Eigenentwicklung 
notwendig? Kann man nicht auch etwas günstiges kaufen? Ich Sachen 
Hardware/Elektronik bin ich leider nicht versiert.
Ich habe die Hoffnung, dass Eure Modelle vielleicht etwas älter sind und 
diese Anschlüsse noch nicht hatten...
Viele Grüße,
HolyA

von Daniel L. (andann)


Lesenswert?

Hallo,

welche Funktion die USB Schnittstelle hat ist mir nicht bekannt. Hat 
meine ISR SSR nicht.

Wenn sich an dem LPM 14 ein Raumgerät anschließen lässt (Brötje RGT) 
würde ich über dessen Anschluss gehen.

Die Hardware eigentwicklung beschränkt sich auf ein paar Bauteile für 
die Spannungsanpassung Bus 0-12V auf Microkontroller verträgliche 0-5V.

von Brötjespezi (Gast)


Lesenswert?

Leute...fragt mal jemand der was davon versteht,das ist doch alles 
Waaahnsinnig komplex und viel zu verwirrend.
Warum fahrt ihr von Hamburg über New York nach Hannover.
Der Trick heißt Siemems WEB Server OZW672. Den an den LPB Bus dran und 
dann übers Netzwerk oder USB auf den Rechner....und schon haste alles 
über Computer gesteuert-ausgelesen und Trend aufgezeichnet.
Aber bitte nicht in den Fachmann Parametern rumfummeln wenn ma nicht 
weiß was man tut.

von Daniel L. (andann)


Lesenswert?

Toll bei einem Preis von 700€. Mein AVR-NETIO hat gerademal 50€ gekostet 
hat ein Display und steuert nebenbei noch einige andere Dinge wie zum 
Beispiel das Garagentor.

von ottelo (Gast)


Lesenswert?

Genau das ist es. Vor allem macht es ja auch Spaß :). Der Electric Imp 
kostet auch soviel und kann viel mehr. Habe nun ne HTML App auf nem 
Handy. Kann nun bequem jederzeit die Präsenztaste betätigen und meine 
Heizungswerte checken. Letztens habe ich einen neuen Status bekommen: 
529 = keine Flamme erkannt. Hat sich jemand mit den Stati der Schäfer 
Interdomo beschäftigt?

von Piet (Gast)


Lesenswert?

Hallo!

Gibt es eine Übersicht aller Information und deren Bedeutung auf den 
Bus?
ich meine so was wie ...

+ DC 8A 7F 14 02 05 00 00 6C 00 72 0B 09 07 14 02 26 00 AE DF
  |  |  |  |  |  |     |        |  |  |  |  |           |
  |  |  |  |  |  |     |        |  |  |  |  |           |
  |  |  |  |  |  |     |        |  |  |  |  Uhrzeit: 20:02:38
  |  |  |  |  |  |     |        |  |  |  |  |           |
  |  |  |  |  |  |     |        |  |  |  Wochentag: Sonntag
  |  |  |  |  |  |     |        |  |  |  |  |           |
+ DC 8A 7F 14 02 05 00 00 6C 00 72 0B 0A 01 14 34 23 00 25 4A
  |  |  |  |  |  |     |        |  |  |  |  |           |
  |  |  |  |  |  |     |        |  |  |  |  |           |
  |  |  |  |  |  |     |        |  |  |  |  Uhrzeit: 20:52:35
  |  |  |  |  |  |     |        |  |  |  |  |           |
+ DC 8A 7F 14 02 05 00 00 6C 00 72 0B 0A 01 16 0C 25 00 0E 80
  |  |  |  |  |  |     |        |  |  |  |  |           |
  |  |  |  |  |  |     |        |  |  |  |  |           CRC
  |  |  |  |  |  |     |        |  |  |  |  |
  |  |  |  |  |  |     |        |  |  |  |  Uhrzeit: 22:12:37
  |  |  |  |  |  |     |        |  |  |  |
  |  |  |  |  |  |     |        |  |  |  Wochentag: Montag
  |  |  |  |  |  |     |        |  |  |
  |  |  |  |  |  |     |        |  |  Tag: 10
  |  |  |  |  |  |     |        |  |
  |  |  |  |  |  |     |        |  Monat: 11
  |  |  |  |  |  |     |        |
  |  |  |  |  |  |     |        Jahr: 1900 + 0x72 (114) = 2014
  |  |  |  |  |  |     |
  |  |  |  |  |  |     Message A1/A2 : 0x006C
  |  |  |  |  |  |
  |  |  |  |  |  Message U1/U2 : 0x0500
  |  |  |  |  |
  |  |  |  |  Message type  : 0x02 – INFO
  |  |  |  |
  |  |  |  Frame length  : 20 Bytes
  |  |  |
  |  |  Source Address: 0x7F - Broadcast
  |  |
  |  Dest. Address : 0x8A – Display
  |
  Start of Frame: 0xDC


Vielleicht hab ich ja nur nicht gesehen wo es steht.
Über Hilfe würde ich mich sehr freuen.

von Daniel L. (andann)


Angehängte Dateien:

Lesenswert?

Das meiste hast du ja schon erkannt.

Hab ein Excelsheet angehängt da stehen einige Werte für P1-P4 drin.

In dem Arduinocode oder im ethersex quellcode stehen auch noch ein paar 
informationen zb:
1
enum msg_pos
2
{
3
  SOT = 0,
4
  SRC,
5
  DEST,
6
  LEN,
7
  TYPE,
8
  P1,
9
  P2,
10
  P3,
11
  P4,
12
  DATA
13
};
14
15
enum msg_types
16
{
17
  INFO = 2,
18
  SET = 3,
19
  ACK = 4,
20
  QUERY = 6,
21
  ANSWER = 7
22
};
23
24
enum msg_src
25
{
26
  SSR = 0, //Zentrale
27
  RGT1 = 6,//Raumgerät 1
28
  RGT2 = 7,//Raumgerät 2
29
  HK = 10, //Heizkreis 1
30
  All = 15 //Broadcast
31
};

von Versteller (Gast)


Lesenswert?

Hi,

kann mir einer von euch vielleicht von seiner Brötje BLW7 die 
Einstellungen für das Abtauen geben... ich habe die verstellt ohne 
vorher auf zu schreiben und nun taut das Gerät (gefühlt) sehr oft ab.

Im Speziellen brauche ich die Abtauende und Abtropfdauer - also die 
Parameter 2951 - 2965.

Ich danke euch recht herzlich und wünsche schonmal einen guten Rutsch :)
- Marcus

von Dzairo (Gast)


Angehängte Dateien:

Lesenswert?

Hi all.
I read this post... and I'm interesting for this too..
In my house I use heat pump WAMAK DW06 water/water with RVS61 regulation 
and QAA 75.611/701 room temperature controller.
I make easy receiver (resistor voltage divider) and connect to USB-UART 
controller ..
I recevied data :
Uart speed: 4800bps
Parity : set

if receive data then invert all bits and then I received this data :


 DC 80 7F 0F 02 05 00 02 13 00 00 02 C9 :OK ->FA94
 DC 80 7F 0E 02 31 00 02 12 00 00 41 :OK ->A1C3
 DC 80 7F 15 02 2E 00 02 11 00 00 00 00 F8 F1 DC 80 7F 15 :E 022F :N 
CC7E
 DC 80 7F 15 02 2F 00 02 11 00 00 00 00 83 90 DC 80 7F 15 :E 022D :N 
82AC
 DC 80 7F 15 02 2D 00 02 11 00 00 0C 27 5A 72 00 01 93 CB :E DC80 :N 
1585
 DC 80 7F 0F 02 05 00 02 13 00 00 02 C9 :OK ->FA94
 DC 80 7F 0E 02 31 00 02 12 00 00 41 :OK ->A1C3
 DC 80 7F 15 02 2E 00 02 11 00 00 00 00 F8 F1 DC 80 7F 15 :E 022F :N 
CC7E
 DC 80 7F 15 02 2F 00 02 11 00 00 00 00 83 90 DC 80 7F 15 :E 022D :N 
82AC
 DC 80 7F 15 02 2D 00 02 11 00 00 0C 27 5A 72 00 01 93 CB :E DC80 :N 
1585
 DC 80 7F 0F 02 05 00 02 13 00 00 02 C9 :OK ->FA94
 DC 80 7F 0E 02 31 00 02 12 00 00 41 :OK ->A1C3
 DC 80 7F 15 02 2E 00 02 11 00 00 00 00 F8 F1 DC 80 7F 15 :E 022F :N 
CC7E
 DC 80 7F 15 02 2F 00 02 11 00 00 00 00 83 90 DC 80 7F 15 :E 022D :N 
82AC
 DC 80 7F 15 02 2D 00 02 11 00 00 0C 27 5A 72 00 01 93 CB :E DC80 :N 
1585
 DC 80 7F 0F 02 05 00 02 13 00 00 02 C9 :OK ->FA94
 DC 80 7F 0E 02 31 00 02 12 00 00 41 :OK ->A1C3
 DC 80 7F 15 02 2E 00 02 11 00 00 00 00 F8 F1 DC 80 7F 15 :E 022F :N 
CC7E
 DC 80 7F 15 02 2F 00 02 11 00 00 00 00 83 90 DC 80 7F 15 :E 022D :N 
82AC
 DC 80 7F 15 02 2D 00 02 11 00 00 0C 27 5A 72 00 01 93 CB :E DC80 :N 
1585
 DC 80 7F 0F 02 05 00 02 13 00 00 02 C9 :OK ->FA94
 DC 80 7F 0E 02 31 00 02 12 00 00 41 :OK ->A1C3
 DC 80 7F 15 02 2E 00 02 11 00 00 00 00 F8 F1 DC 80 7F 15 :E 022F :N 
CC7E
 DC 80 7F 15 02 2F 00 02 11 00 00 00 00 83 90 DC 80 7F 15 :E 022D :N 
82AC
 DC 80 7F 15 02 2D 00 02 11 00 00 0C 27 5A 72 00 01 93 CB :E DC80 :N 
1585
 DC 80 7F 0F 02 05 00 02 13 00 00 02 C9 :OK ->FA94
 DC 80 7F 0E 02 31 00 02 12 00 00 41 :OK ->A1C3

you can see some packet are OK - CRC match with received data .. but 
some packet is bad ..
I connect to bus RVS61 controll unit only , I don't use QAA unit .. and 
I received data from RVS61 only ..

and this packet:
 DC 80 7F 15 02 2E 00 02 11 00 00 00 00 F8 F1 DC 80 7F 15 :E 022F :N 
CC7E
 DC 80 7F 15 02 2F 00 02 11 00 00 00 00 83 90 DC 80 7F 15 :E 022D :N 
82AC
 DC 80 7F 15 02 2D 00 02 11 00 00 0C 27 5A 72 00 01 93 CB :E DC80 :N 
1585

not match CRC .. if you see then 4 byte (size of frame) is 21 .. but 
it's not true .. somethink wrong .. and I don't know why .. and problem 
is that this 3 bad packet are again and again .. and are same .. then 
what is problem??

regard.

von Dzairo (Gast)


Lesenswert?

I forgot ..
Analyzer is my easy utility to received data from serial port and 
analyze..

von Dzairo (Gast)


Lesenswert?

Hi all .. all work..
I find problem .. fuck .. in my Delphi component I have set discart null 
.. then if received $00 , $00 then delete it .. and this is problem ..
now working .. thanks for all..

regards.

von Silvio A. (silvio_a)


Angehängte Dateien:

Lesenswert?

Configuration
HT:                          ELCO 22H
controller:                  RVS61.843/160
room temperature controller: QA75.111

photovoltaic plant:          18.9 kWp


Starting from -Daniel H. schema- (to whom I extend my thanks), I 
realized a standalone unit with the following features:

HW
microprocessor:              PIC32MX350F
protocoll:                   TCP-UDP  <-> PC
                             RS232/DIRECT <-> controller
SW
language                     Microchip XC32 + Stack

I expanded the original schema so the input from the controller uses the 
RX of the microprocessor and the output is "formed" directly to have a 
direct control of the signal.
During the first month of test, I had same chained collisions with the 
consequent timeout.
With the delay's time set from 100ms to 3000ms, all goes well.
The unit has the following function:
1- Read a single value;
2- Update a single value;
3- Log all incoming messages;
4- Group command's values, max 15;

Operations of my Home Control(OS:Windows 8):
1- initial set of the 15 group's operating line commands:
   900 8400 8404 8406 8820 740 741 8980 8982 1612 1610 8830 8740 8700 
N.U.
2- periodically every 10 seconds:
   a- the Home Control inquires the interface for the values;
   b- normally the interface has the values ready to be sent;
   c- the interface reads the 15 values from the controller and waits;
      this process takes 2,5 seconds;
      if a collision happens,the read process restarts 3 seconds later;

I added new rules to the Home Control:
if the photovoltaic plant is producing more of 10.0 KWh, the upper limit 
of the puffer temperature (740-741) is set to 56-58, otherwise to 46-48;
during the night-non-heathing-hours the limit is 36-38;
the same rules for the DHW (1612-1610) with the values of 48-50, 43-45 
and 33-35 respectively.
These actions are visible on the attached image.

I have a question to -Daniel Lindner- and -Michael R-.
(I used your tables to build my data base (SqLite))

Q: Have You investigate the following operating line?
        2843  I  Compressor off time min (paired with 8440)

Normally set to 20 minutes, but I wish to set it to 10 minutes; I don't 
have the parameters of the command.

Silvio

von Kai (Gast)


Lesenswert?

Hallo, ich habe das Siemens OCI700 und gehe über die Verbindung LPB.
Ist die hier genannte Software auch für dieses Teil nutzbar unter Linux?

vielen Dank im voraus

von Silvio A. (silvio_a)


Lesenswert?

Hi to All.
For those who are interested.

SURVEY CODE 2843
-----------------------------------------------------------
Ope. Ope.                           default
line level Function                 value  Min Max Unit

2843 I     Compressor off time min  20     0   120 min
-----------------------------------------------------------

1- I downloaded from the Siemens RVS61.843/160 all the values, about 
3000.
    Unfortunately there are no links with the line of the manual(!!!).
2- I extracted all the commands with the value 20 (0x14), which was the
    active current value.
-----------------------------------------------------------
                         P1 P2 P3 P4   en value       crc
W1   *   dc 80 07 0e 07  3d 05 00 00   00 00 14       3d 2f
 W2   *   dc 80 07 0d 07  3d 05 08 d0   00 14          ad 43
 W3   *   dc 80 07 0d 07  3d 05 0c 9d   00 14          38 4e
W4   *   dc 80 07 0e 07  3d 06 00 00   00 00 14       e5 ad
W5   *   dc 80 07 0d 07  3d 06 08 d0   00 14          63 a3
W6   *   dc 80 07 0d 07  3d 06 0c 9d   00 14          f6 ae
W7   *   dc 80 07 0e 07  3d 07 00 00   00 00 14       5d cc
W8   *   dc 80 07 0d 07  3d 07 08 d0   00 14          26 03
W9   *   dc 80 07 0d 07  3d 07 0c 9d   00 14          b3 0e
W10  *   dc 80 07 0d 07  3d 2d 06 03   01 14          38 a6
W11  *   dc 80 07 0d 07  3d 2e 06 03   00 14          c5 77
W12  *   dc 80 07 0d 07  3d 2f 06 03   00 14          80 d7
W13  *   dc 80 07 0d 07  3d 31 0b 20   00 14          fc e0
W14  *   dc 80 07 0d 07  3d 49 0a e0   01 14          d7 4c
W15  *   dc 80 07 0d 07  3d 49 0a e2   01 14          b9 2c
 W16  *   dc 80 07 0d 07  3d 59 04 f2   00 14          71 a0
W17  *   dc 80 07 0e 07  3d 59 0b b7   00 00 14       c9 d0
W18  *   dc 80 07 0d 07  3d 59 0c e5   00 14          32 90
W19  *   dc 80 07 0d 07  3d 65 0b 6f   00 14          bb 49
-----------------------------------------------------------

3- I selected the commands with P2 = 05 and 59 with the value 1 byte 
long;
    I tried W2, W3 and W16; the last one is the right one.

4- The parameters P1 and P2 are reversed with respect to what used
    in this forum.

5- I changed the value from 20 to 10; be careful not to go down
    too, even if you can put 0, to allow the compressor
    to "rest".

Silvio

von Frank W. (Firma: DB1FW) (frankw) Benutzerseite


Lesenswert?

Frank W. schrieb:

Weiter oben (im Beitrag #2972295:) schrieb ich.
>  Was ich z.Z. absolut faszinierend finde.
>  Ich mache seit eingen Jahren im Bereich der Yachtelektronik mit
>  dem SeaTalk Bus rum. Und wie ich mir so Eure Erfolge hier anschaue,
>  da fällt mir auf dass ich anscheinend meine SeaTalk
>  Anbindungsschaltung 1:1 verwenden kann und auch einen großen
>  Teil der Software verwenden kann.

Ich habe nun über den Jahreswechsel endlich Zeit gehabt mal die Hard- 
und Software meiner "Segelboot-SeaTalk-Anbinding" an die Brötje Heizung 
anzuschliessen und die Software anzupassen. Ich hatte ja den "Verdacht", 
dass die Hardwareanbindung zufällig passt und dass die 
Kollisionserkennung auch wiederzuverwenden ist. Das scheint in der Tat 
so zu sein.

Es gibt noch nicht soo viel. Was aber geht ist.
- Empfangen von Telegrammen und Ausgabe über RS232 / USB in der Form 
$STALK,DC,86,00,0E,02,3D,2D,02,15,05*AB<CR><LF>
Das ganze ist also anaolg zu NMEA-0183 Datensätzen aufgebaut, wie sie 
z.B. von GPS u.ä verwendet werden. Die Prüfsumme (*AB) am Ende ist noch 
aus der alten NMEA Software drin, kann aber ignoriert werden.

- Senden von Telegramm an die Steuerung. Das geschieht auch in der Form
$STALK,DC,80,06..... usw. Prüfsumme muss keine angegeben werden.

Beim Senden erfolgt eine Kollisionserkennung, so dass das Senden auf den 
Bus sicher ist und keinen anderen Teilnehmer stört.

Das bedeutet, die einfache Hardwareanbinding funktioniert fast ohne 
Änderung. Nur R1 musste weggelassen werden.
( siehe 
http://www.gadgetpool.de/nuke/modules.php?name=News&file=article&sid=20 
)


Im Moment habe ich das ganze auf eine ATMega1284p laufen.
Sollte es jemanden interessieren - einfach melden.

Jetzt geht's dran die Daten aus den Telegrammen zu extrahieren. Die 
tollen Info's hier erleichtern das schon erheblich. Danke hierfür !

Bitte melde dich an um einen Beitrag zu schreiben. Anmeldung ist kostenlos und dauert nur eine Minute.
Bestehender Account
Schon ein Account bei Google/GoogleMail? Keine Anmeldung erforderlich!
Mit Google-Account einloggen
Noch kein Account? Hier anmelden.