Hallo Mikrocontroller Gemeinde, ich habe mich mal an dem KfzStabi versucht, so wie er in http://www.dse-faq.elektronik-kompendium.de/dse-faq.htm#F.23 von MaWin erwaehnt wurde. Diese Art des Spannungsreglers im Kfz Betrieb ist hier ja schon oft diskutiert worden. Leider habe ich ihn nie mit Bauteilen aufgebaut hier gesehen. Da ich kein Fachmann bin, aber meine Schaltung gerne hinreichend schuetzen moechte, moechte ich Euch bitten, meine Bauteilauswahl zu ueberpruefen. Nicht dass ich irgendwo voellig danebenliege und es so gar nicht geht. Ich moechte gerne alle Bauteile fuer mein Projekt bei RS bestellen. Deshalb habe ich die verwendeten Bauteile dorthin verlinkt (dort ist auch immer ein Datenblatt dazu). Ich wuerde mich sehr freuen, wenn mir jemand sagen koennte ob es so funktioniert oder eben auch nicht (dann waere das Warum interessant und eine Alternative toll.) D3 (TVS) ist uebrigens bidirektional und nur aus Faulheit (habe keine bidirektionale im SMB Gehaeuse bei Eagle gefunden) unidirektional gezeichnet. Folgende Bauteile moechte ich verwenden: D1, D2 Schottky-Diode Vishay SS2H10-E3/52T http://de.rs-online.com/web/p/gleichrichter/7000965/ L3 Power inductor Bourns SDR1005-470KL http://de.rs-online.com/web/p/induktivitaeten-smd/7296523/ D3 TVS ON Semiconductor P6SMB24CAT3 http://de.rs-online.com/web/p/products/5452197/ C1, C2, C3 Kerko 100nF Kemet C0805C104K5RAC http://de.rs-online.com/web/p/keramik-multilayer/2644416/ C4 Aluminium Elko Nichicon UCW1C221MCL1GS http://de.rs-online.com/web/p/aluminium/7151641/ C5 Aluminium Elko Nichicon UCW1V221MNL1GS http://de.rs-online.com/web/p/aluminium/7151745/ VR1 Spannungsreferenz TI TL431BCDBVTG4 http://de.rs-online.com/web/p/spannungsreferenz/6619528/ T1 NPN 1A 150V DiodesZetex FMMT625TA http://de.rs-online.com/web/p/universal-transistor/6697669/ R1, R2, R3 Widerstand TE Con.CRG0805F1K0 http://de.rs-online.com/web/p/smd/2230427/ Danke an alle, die sich mit meinem Anliegen beschaeftigen und sich moeglicherweise zu einer Aussage hinreissen lassen. Schoenen Gruss, Balze aka AVR Noob
Kurzschluss sekundär schiesst T1 ab. Wenn Kurzschluss weg, dann kriegt die Schaltung 12V und ist auch futsch. Deshalb gibt es heute integrierte Regler. Ist einfacher.
Hast du D1 und D2 als Spannungsmesser vorgesehen? Nach dem Motto, wenn schon mal über 100V auftreten, dann will ich das auch wissen (weil dann Diode futsch)?
A. K. schrieb: > Kurzschluss sekundär schiesst T1 ab. Wenn Kurzschluss weg, dann kriegt > die Schaltung 12V und ist auch futsch. > > Deshalb gibt es heute integrierte Regler. Ist einfacher. Es gibt aber nur wenige Regler, die die (elektrisch)rauhe Umgebung in einem KFZ-Bordnetz vertragen. Gruss Harald
Ich meinte ja auch nicht nur Regler, sondern das was sich im FAQ findet. Also Regler plus Zeug drumrum, Sicherung inklusive.
A. K. schrieb: > Hast du D1 und D2 als Spannungsmesser vorgesehen? Nach dem Motto, wenn > schon mal über 100V auftreten, dann will ich das auch wissen (weil dann > Diode futsch)? Hallo A. K., vielen Dank fuer Deine Antworten. Es tut mir leid, wenn ich Dich mit meiner Unwissenheit langweiel oder gar reize. Wenn Dir Unwissenheit und der Wille es zu lernen suspekt sind, dann ignoriere diesen Thread doch bitte. Falls nicht wuerde ich mich freuen, wenn Du mir helfen wuerdest, statt mich zu verscheissern. MfG, Balze aka AVR Noob
War nur als "dezenter" ironischer Hinweis auf eine Problemstelle gemeint. Aber wenn dir Hilfe nicht genehm ist: Ok, ich halte mich hier von nun an hier raus.
Wieviel Stom brauchst du denn? Dann würde ich einen 5V USB KFZ-Handylader verwenden. Billiger und einfacher wird man das wohl kaum hin bekommen.
A. K. schrieb: > War nur als "dezenter" ironischer Hinweis auf eine Problemstelle > gemeint. Aber wenn dir Hilfe nicht genehm ist: Ok, ich halte mich hier > von nun an hier raus. Hallo A.K., genau darum geht es mir, um Hilfe. Ich schrieb oben bereits, dass ich kein Fachmann bin. Und ich habe nict umsonst um das Warum und eine Alternative gebeten. Von Dir habe ich bisher nur gelernt, dass es so offensichtlich nicht gut ist. Wie man es (konkret) besser machen koennte, weiss ich leider noch nicht. MfG, Balze aka AVR Noob
Nico --- schrieb: > Dann würde ich einen 5V USB KFZ-Handylader verwenden. Welcher garantiert nicht für den Betrieb bei laufendem Motor zugelassen ist... Avr Noob schrieb: > Falls nicht wuerde ich mich freuen, wenn Du mir helfen wuerdest, statt > mich zu verscheissern. Es ging ihm nur um das Vorsehen Deinerseits einer Sicherung gegen zu hohem/ zu lang einwirkendem Strom. Er wollte also helfen...
Nico --- schrieb: > Wieviel Stom brauchst du denn? > > Dann würde ich einen 5V USB KFZ-Handylader verwenden. > Billiger und einfacher wird man das wohl kaum hin bekommen. Hallo Nico, ca.800mA koennen es werden. Ist denn in den genannten Handyladren eine geeignete Schuzbeschalung vorhanden? Hast Du ein konkretes Beispiel fuer mich? MfG, Balze
Harald Wilhelms schrieb: > A. K. schrieb: >> Kurzschluss sekundär schiesst T1 ab. Wenn Kurzschluss weg, dann kriegt >> die Schaltung 12V und ist auch futsch. >> >> Deshalb gibt es heute integrierte Regler. Ist einfacher. > > Es gibt aber nur wenige Regler, die die (elektrisch)rauhe Umgebung > in einem KFZ-Bordnetz vertragen. geht so, ist alle std... einfach mal bei Maxim, TI die parametrische suche bemühen. die hochintegrierten regler brauchen meistens nur noch eine diode für den eingangsseitigen verpolungsschutz - das wars so wie die schaltung oben ist, ist sie für den kfz bereich ungeeignet
Andi D. schrieb: > Harald Wilhelms schrieb: >> A. K. schrieb: >>> Kurzschluss sekundär schiesst T1 ab. Wenn Kurzschluss weg, dann kriegt >>> die Schaltung 12V und ist auch futsch. >>> >>> Deshalb gibt es heute integrierte Regler. Ist einfacher. >> >> Es gibt aber nur wenige Regler, die die (elektrisch)rauhe Umgebung >> in einem KFZ-Bordnetz vertragen. > > geht so, ist alle std... einfach mal bei Maxim, TI die parametrische > suche bemühen. die hochintegrierten regler brauchen meistens nur noch > eine diode für den eingangsseitigen verpolungsschutz - das wars > > so wie die schaltung oben ist, ist sie für den kfz bereich ungeeignet Hallo Andi D., leider weiss ich nicht, wie die Parameter der parametrischen Suche denn einzustellen sind, um einen Kfz geeigneten Regler auszusuchen. Kannst Du mir evtl. einen Tipp geben ? Warum ist die Schaltung denn Kfz ungeeignet? Hier: Beitrag "Re: Das KFZ-Bordnetz" ist es so beschrieben. MfG, Balze
Also die etwas besseren USB Adapter sollten schon geeignet sein. Die Teile für 1,99 vom Wühltisch wohl nicht. Die besseren sollten das können. Mein Nokia Adapter für 14,95 hat keine Probleme.
Sieht doch ganz gut aus. Mich würde eine Simulation interessieren, wegen eventueller Schwingneigung.
Hi Avr Noob (balze)! Sicherung wäre gut! Transil wäre gut. Schaltnetzteil wäre effizienter und zu empfehlen. Die Hinweise in der de.sci.electronics FAQ zu befolgen, wurde ja schon angemerkt. Falls Du bei Deinem Konzept bleibst: Warum soviel C am Ausgang? Warum sind Deine Spannungsteiler-Rs am Ausgang so niederohmig? (Wenn ich MaWin wär, würde ich sagen: war Dir der Rest noch nicht ineffizient genug?) Gruß Ronny
>Sicherung wäre gut!
Warum sind denn in den Vorschlägen von KFZ Spannungsregler immer
Sicherungen drin ?
Es gibt doch kein KFZ Steuergerät mit einer Sicherung.
In dem KFZ Steuergerät sollen Hinz & Kunz auch nicht mit einer Sicherung herumfummeln. Diese befindet sich wohl da wo sie hin gehoert: im Sicherungskasten.Diese schmilzt ja sowieso nur wenn das Auto so richtig brennt ;-)
Guten Morgen zusammen, eine Sicherung wird in der Zuleitung untergebracht, da die Platine nach Einbau nicht einfach zugaenglich ist. An einer Sicherung wird es also nicht scheitern. MfG, Balze
Avr Noob schrieb: > eine Sicherung wird in der Zuleitung untergebracht, da die Platine nach > > Einbau nicht einfach zugaenglich ist. Und damit der arme Techniker, der das Auto nach deinem Besitz reparieren muss, die auch findet, zeichnet man die auch im Stromlaufplan ein.
Wenn du bei deiner Schaltung bleiben solltest, vergiss den dicken Kühlkörper am Transistor nicht.
Interssante Schaltung. Es geht auch mit etwas weniger Aufwand, siehe Grafik. Bei Verpolungwird die Sicherung zwangsausgelöst - ob das sinnvoll ist, da läßt sich drüber streiten. L1: ~47 µH TP1: Varistor S14K14 U7: P6KE22A (Supressordiode) D1: SB130 C3: 10 µF Nach der Schutz-Schaltung kann beispielsweise ein 7805 oder 78L05 genutzt werden. Die Schaltung hat auch eine Prüfung nach ISO 7637-2 hinter sich und natürlich erfolgreich bestanden. Ich möcht' keine neue Grundsatzdiskussion lostreten.
H. O. schrieb: > Interssante Schaltung. Es geht auch mit etwas weniger Aufwand, siehe > Grafik. Bei Verpolungwird die Sicherung zwangsausgelöst - ob das > sinnvoll ist, da läßt sich drüber streiten. Gut, dann fange ich damit an. :-) Im KFZ muss man immer wieder mal mit Leistungsstarken Impulsen auch in negativer Richtung rechnen. D.h. die Sicherung wird häufiger auslösen. Ich würde eine Strombegrenzung vor die Diode setzen. Gruss Harald
Hallo zusammen, Ronny schrieb: > Sicherung wäre gut! Transil wäre gut. > Schaltnetzteil wäre effizienter und zu empfehlen. > Die Hinweise in der de.sci.electronics FAQ zu befolgen, > wurde ja schon angemerkt. Sicherung kommt in die Zuleitung. Transil ist vorhanden. (P6SMB24CAT3) Der Schaltungsaufbau kommt aus der de.sci.electronics FAQ !! Ronny schrieb: > Falls Du bei Deinem Konzept bleibst: > Warum soviel C am Ausgang? > Warum sind Deine Spannungsteiler-Rs am Ausgang so niederohmig? Weil diese so in der de.sci.electronics FAQ dimensioniert sind. Mawin schreibt übrigens hier: Beitrag "Re: Das KFZ-Bordnetz" zu dieser Schaltung (nicht zu meiner Bauteileauswahl!):
1 | Sehr sauber. Übersteht alle Widrigkeiten. |
2 | |
3 | Ich kenne es einfacher :-) |
Martin schrieb: > Wenn du bei deiner Schaltung bleiben solltest, vergiss den dicken > Kühlkörper am Transistor nicht. Genau hierum geht es mir in diesem thread. Hier: Ist der Transistor geeignet oder eher nicht? Wenn nicht waere eine Info warum nicht und eine Alternative toll. H. O. schrieb: > Interssante Schaltung. Es geht auch mit etwas weniger Aufwand, siehe > Grafik. Bei Verpolungwird die Sicherung zwangsausgelöst - ob das > sinnvoll ist, da läßt sich drüber streiten. > > L1: ~47 µH > TP1: Varistor S14K14 > U7: P6KE22A (Supressordiode) > D1: SB130 > C3: 10 µF > > Nach der Schutz-Schaltung kann beispielsweise ein 7805 oder 78L05 > genutzt werden. Die Schaltung hat auch eine Prüfung nach ISO 7637-2 > hinter sich und natürlich erfolgreich bestanden. Danke fuer den konstruktiven Beitrag. Ich wuerde aber eigentlich tatsaechlich gerne die von mir gezeigte Variante verwirklichen. Harald Wilhelms schrieb: > Im KFZ muss man immer wieder mal mit Leistungsstarken Impulsen auch > in negativer Richtung rechnen. Da dem so ist und die oben geannte Schaltung (nicht die ausgewaehlten Bauteile) aus VW Motorsteuergeraeten abgekupfert wurde, moechte ich diesen Weg ganz gerne gehen. Vielleicht kann jemand mal die von mir ausgewaehlten Bauteile pruefen und fuer gut oder schlecht befinden. Alternative Schaltungen sind natuerlich sehr interessant, nuetzen mir als Laien aber nur dann, wenn sie auch konkret ausgefuehrt sind (so wie H. O. es freundlicherweise getan hat). Danke Euch allen. MfG, Balze aka AVR Noob P.S.: @A. K. : Sorry, ich hatte gestern einen langen Tag und war fuer Ironie nicht mehr zu gebrauchen!
Hallo nochmal, nachdem ich total verunsichert war, habe ich das mal mit LTspice simuliert. Auch hier bin ich (leider) Laie. Ich wuerde mich freuen, wenn sich das mal jemand ansieht und beurteilt. Danke ! MfG, Balze aka AVR Noob. P.S.: Die Spannungsquelle gibt einen Sinus (0,1Hz) mit 17V Amplitude und 20V Gleichspannungsanteil raus (Innenwiderstand der Quelle 0,1 Ohm -> Kfz Batterie) Die verstellbare Last belastet das ganze mit 0,0 bis 1,0 Ampere (sinusfoermig, 1 Hz) Am realen Geraet wird die zu erwarten Last zwischen 20mA und 400mA sein. (Maximal sind ca. 1,3A moeglich, aber wohl nicht zu erwarten (TLC5941 mit 16 LEDs bei 80mA, alle LEDs voll an))
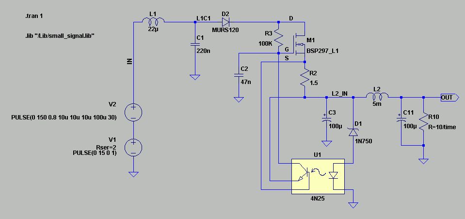
Ich mach mal einen Vorschlag für ne neue Schaltung. Habe sie mit LTspice simuliert und etwas ansatzweise optimiert. Gut für 3,3 oder 5V und 100mA. Mit größerem MOSFET auch Ampere-Bereich. Ist halt kein Schaltnetzteil. Die Schaltung sollte selbst Chancen haben eine abgewackelte Batterie zu überleben, also wenn die Lichtmaschine zur Furie wird und das Kfz ein älteres ohne zentralem Transientenschutz ist. Ihr dürft es verbessern! Strombegrenzung geht durch R2. D1 bestimmt die Ausgangsspannung. In der Simulation ist ein Burst drin, sowie eine Eingangsspannungsrampe und Ausgangsstromrampe. Die Ausgangsspannung beträgt momentan ca. 5,5V - was einen LDO ohne Kühlkörperzwang ermöglichen würde. Wenn die angeschlossene Schaltung es nicht superstabil haben will, dann reicht die Regelung ohne Nachregler aus. Die Bauelemente sind gängig und billig. L1 ist eine Stabkerndrossel. C1 Folie 200V oder so. Stimulatoren habe ich leider noch keine definiert. Hat die einer in SPICE? Vielleicht hat einer noch eine Idee für Verbesserungen? Mag andere Störungen simulieren?
Ich will ja nicht meckern, aber alle Schaltungen, die per default den Ausgang aufreißen und nur durch das Regelglied (hier den Optokoppler und dessen Vordiode) gebremst werden, machen mir ein eher mulmiges Gefühl. Ich würde folgendes bevorzugen: 1. am 12V Eingang ein fetter Vorwiderstand, an dem bei gedachter Maximallast so etwa 3..5 Volt abfallen. Am besten so ein 3..5 Watt Typ, der auch mal einen Knuff verträgt, ohne rot zu werden. 2. danach eine träge Feinsicherung, die bei 2fachem Maximalstrom kommt 3. ein fetter Elko, sagen wir mal 2200uF/35 4. eine Leistungs-Zenerdiode mit ner Zenerspannung von 18 oder 22V 5. Dann ein normaler 7805 im TO220 Gehäuse mit einem Stück Alublech zur Kühlung (inc. dessen üblicher Beschaltung) Das sollte eigentlich ausreichend sicher für die am Ausgang angeschlossenen Geräte sein. W.S.
Der MOSFET arbeitet als geregelte Stromquelle. Daher muß er auch bei größerem Strom gekühlt werden. Sind ja eh meist TO220. Die Schaltung ist am Ausgang kurzschlußfest, solange die Stromgrenze durch R2 passend zur möglichen Verlustleistung des MOSFET eingestellt wurde. Beim Einschalten regelt der MOSFET langsam auf. Nimm die Simulation und bau deine Bauelemente ein, dann lasse sie mit dem gleichen Transienten mal laufen. Damit wird es vergleichbar. Vielleicht kommt noch jemand mit den offiziellen Teststimulatoren... Welche Leistungszener schwebt dir vor? Meine Schaltung ist halt klein in der Baugröße und kommt mit 9V Eingangsspannung aus, was bei Startvorgängen interessant ist.
Lass es einfach sein und nimm einen LM2940 oder LM2931. Die sollten gängig sein und sind gegen Falschpolung und Line Transients geschützt.
Simon K. schrieb: > Lass es einfach sein und nimm einen LM2940 oder LM2931. Die sollten > gängig sein und sind gegen Falschpolung und Line Transients geschützt. Das ist eine andere Liga. Die sind zwar robuster als 78xx, aber halten niemals die vorgeschriebenen +/- 100V Transienten aus! Habe zwar auch schon 78L05 im Auto eingesetzt und keiner ist ausgefallen, aber ne Prüfung bestehst du damit niemals!
Abdul K. schrieb: > Habe zwar auch > schon 78L05 im Auto eingesetzt Oh Abdul, du willst nicht wirklich L Typen im Auto benutzen - nein? Ich hatte sowas schonmal in so einem chinesischen "Handy-Loader-for_Iphone" gesehen - glücklicherweise hatte bei dem Ding die reglerinterne Übertemperatur-Abschaltung schlimmees verhindert... Da ist es besser, einen 7805 im TO auf Drähten einzubauen. Trotzdem: brrr, igittigitt. und nochwas: "Der MOSFET arbeitet als geregelte Stromquelle..." Ja, eben, sag ich doch die ganze Zeit: Er wird über R3 aufgerissen und nur über den Optokoppler usw. gebremst. Geht zwar theoretisch sehr gut, ist mir aber nicht recht. Was passiert, wenn per Vibration irgendeine der vielen Lötstellen zwischen Spannungsabfrage und Kopplerausgang hochohmig wird? Dann reißt der FET auf und äschert seine Last ein. Der Optokoppler sollte also den Einschaltstrom und nicht den Abregelstrom liefern. Mag sein, daß das komplizierter ist, aber besser bei ner kalten Lötstelle abschalten als aufreißen. Und nochwas: Ein dicker simpler ohmscher Widerstand im Eingang hilft nicht nur gegen Spannungsspitzen, er übernimmt auch einiges von der anfallenden Verlustleistung und entlastet damit die Halbleiter. Die werden's danken. W.S.
Du willst nur stänkern. Ich bin nur an konstruktiver Kritik interessiert! Ich warte immer noch auf die Typenbezeichnung deiner Leistungszenerdiode, des dicken Elkos der bei -40°C noch seinen ESR bringt, usw. Solange du da nix bringst, nehme ich dich nicht für voll. Der 78L05 ist eine billich Lösung, die ein Kunde so wollte. Dank des zentralen Transientenschutz moderner Autos wird er überleben. Davor war ne 1N4007 und sein Abblock-Kondi mit 100nF Keramik. Prüfung gab es keine.
Bitte melde dich an um einen Beitrag zu schreiben. Anmeldung ist kostenlos und dauert nur eine Minute.
Bestehender Account
Schon ein Account bei Google/GoogleMail? Keine Anmeldung erforderlich!
Mit Google-Account einloggen
Mit Google-Account einloggen
Noch kein Account? Hier anmelden.




