Hallo Ich möchte die Spannung von Lipo's messen (2S). Eingang ist ein ADC des STM32 (0-3.3V). Beispiel 2S: Spannungsbereich zwischen 6 und 8.4 Volt ->Differenz also 2.4V die für die Messung relevant ist. Gibt es nicht eine Möglichkeit, dass ich für die Spannungsmessung die Spannung konstant um einen gewissen Betrag reduziere kann (z.B. 5.1Volt) und dann messe (Messbereich wäre dann 0.9-3.3V)? Ist die Auflösung nicht besser statt mit einem Spannungsteiler zu arbeiten? Gibt es statt einer Diode um die Spannung zu reduzieren eine andere präzisere Art der Konstanten Spannungsreduktion? Danke für die Aufklärung Gruss Andy
Wenn es dir mit hinreichender Genauigkeit gelingt, die Spannung um einen
konstanten Betrag zu reduzieren, ist es eine gute Idee. Hoch genaue
Zenerdioden ("Spannungsnormale") sind aber relativ teuer.
Nimm doch einen Opamp als Differenzverstärker. Dan eine genaue Spannungsquelle von 5.1V und Voila. Gruss
Danke allen für die Antworten Möchte noch nachtragen, dass ich auch 3S und 4S genau messen möchte.... ->ev.mit einem Schalter oder Lötbrücke einstellbar machen? TL431 (halt abschaltbar machen): Shunt Regulator habe ich auch gelesen. Habe aber keine Schaltung gefunden. Ich verstehe "..halt abschaltbarr machen" nicht... "Nimm doch einen Opamp als Differenzverstärker. Dan eine genaue Spannungsquelle von 5.1V und Voila." ->Was müsste ich denn bei 3S oder 4S machen? Spannungsquelle anpassen? Ich muss gestehen, dass ich noch vieles nicht begreiffe....:-) Gruss Andy
Andreas R. schrieb: > Ich möchte die Spannung von Lipo's messen (2S). Eingang ist ein ADC des > STM32 (0-3.3V). ... > Gibt es nicht eine Möglichkeit, dass ich für die Spannungsmessung die > Spannung konstant um einen gewissen Betrag reduziere kann (z.B. 5.1Volt) > und dann messe (Messbereich wäre dann 0.9-3.3V)? Ist die Auflösung nicht > besser statt mit einem Spannungsteiler zu arbeiten? Klar wäre das besser. Nur ist eben nicht so einfach, das so hinzubekommen, daß es 1. genau ist 2. den Akku nicht leer saugt Allerdings suchst du das Problem IMHO an der falschen Stelle. Denn selbst wenn man nur einen 8-Bit ADC hat und die Spannung von 4 Zellen in Reihe per Spannungsteiler mißt, ist die Genauigkeit allemal ausreichend um "Akku leer" zu diagnostizieren oder den Ladezustand zu schätzen. Was man aber eigentlich möchte, ist die Zellen einzeln und unabhängig zu messen. Damit man abschalten kann bevor die schwächste Zelle in die Tiefentladung gerät. XL
Danke Was ich gelesen habe ist, dass hier http://www.multiwii.com/forum/viewtopic.php?f=6&t=2661 mit einer Diode verbesserte Auflösung erreicht hat. Am Schluss des Post wurde nun vorgeschlagen, statt der Diode einen Shunt Regulator zu verwenden. Ich möchte verstehen, wie ich solch einen Shunt Regulator einsetzten könnte um dies zu erreichen. Auch ob es dann ev. eine einfache Möglichkeit gegeben könnte, via Jumper/Lötbrücke auf 2S, 3S und 4S Lipo umzustellen. Andy
Die Idee mit der Lötbrücke klingt gefährlich. Wenn die auf S1 steht du aber 4 Zellen ranhängst liegen am A/DC Pin mal eben ganz schnell mehr als 4 Volt an und das dürfte der uC nicht verkraften. Sry wenn ich so unkonstruktiv dazwischenfunke, aber wenn das öfter mal umgesteckt wird passiert sowas leider schnell.
Kein Problem. Ja ist gefährlich.... Das habe ich mir auch schon gedacht. Aber momentan fällt mir keine Alternative ein.... Wenn jemand eine einfach umzusetzende Idee hat. Her damit :-) Andy
Zwischenfrage: Wann spricht man von hochgenauen Zener-Dioden? Weniger als 1% Spannungsschwankungen? Danke Andy
Andreas R. schrieb: > Ich möchte die Spannung von Lipo's messen (2S). Eingang ist ein ADC des > STM32 (0-3.3V). Wenn Du schon einen µP hast, solltest Du mit einem Differenzverstärker jede Zelle einzeln messen. Dann kannst Du auch konstant immer 2,5V abziehen (unter 2,5V ist der Lipo tot). Der Rest ist Arithmetik im µC. Die 2,5V Offsetspannung könnte ein TL431A liefern. Gruss Harald
Das wäre sicher eine gute Möglichkeit. Allerdings habe ich nur 1 ADC Eingang zur Verfügung... Schlussentlich werde ich entweder bei einen einfachen Spannungsteiler oder ev. zusätzlich mit einer Zener Diode bleiben. Beide sollten genügend genaue Spannungswerte ergeben für ein Monitoring. Ich denke das ist für einen Neuling einfacher zu machen.... Ich verstehe aber die Lösung mit Shunt Regulator als Alternative zur Diode nicht. Stehe da wohl auf dem Schlau. Mit einer Zener Diode kann ich die Messende Spannung um eine Konstante Spannungswert reduzieren. Aber wie soll das mit einem TL431 gehen? Hat jemand einen Beispielsschaltplan? Danke für die Auklärung
Ein TL431 ist nach außen hin auch nur eine Zener-Diode. Ohne Beschaltung ist der TL431 eine Zener-Diode mit 2,5 Volt Zener-Spannung. Mit Spannungsteiler zwischen Kathode (hängt an + vom Lipo) und Anode (hängt am ADC Eingang) kannst du die Zener-Spannung einstellen. Der Mittelabgriff des Teilers/Potis gehört natürlich an den Ref-Pin des TL431. Der TL431 braucht aber auch ein wenig Strom, sonst arbeitet er nicht auf der gewünschten Kennlinie. Deshalb sollte man den ADC-Eingang niederohmig machen (so ca. 1kOhm parallel zum ADC Eingang). Den Arbeitswiderstand dann schaltbar, damit nicht immer Strom fließt.
Wenn man den Arbeitswiderstand weg schaltet, so leckt natürlich ein Strom vom Lipo in den ADC Eingang. Das Problem hat man auch mit einer Zenerdiode. Am einfachsten ist es dann den Eingang schön hochohmig zu machen.
In dem verlinkten Beitrag wird der Spannungsteiler nicht weg geschaltet. Daher wird immer unnötig Leistung verbraten. Den Schutzwiderstand (R3) kann man sich dafür aber sparen. Ich würde die Masse des Teilers nur während der Messung schalten und R3 mit z.B. 100k als Schutz nehmen.
Danke an Alle Ich werde mal versuchen, einen Schaltplan zu zeichnen
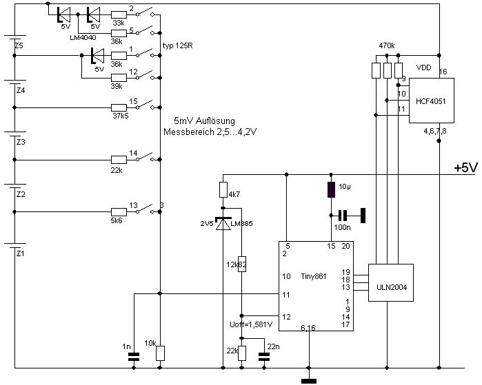
Hi, ich arbeite auch gerade an einer AVR-Messung mit 5 Li-Ion-Zellen mit möglichst hoher Auflösung und minimaler Belastung der Zellen. Der Plan ist fertig, aber aufgebaut habe ich es noch nicht. Mit normalem Spg-Teiler hat die 5. Zelle nur eine Auflösung von ca. 20mV, das war mir zu schlecht. Mein Plan ist nun, die Differenzmessung des AVRs zu benutzen. Damit kann man einen belibigen Offset abziehen. Zusätzlich erfasse ich noch die Zellen 4 und 5 doppelt wovon jeweils eine mit einer Spg-Referenz heruntergesetzt ist. D.h. ein Zweig erfasst nur einen Teilbereich der Spg und der AVR entscheidet, welche Messung passt. Über den Analogschalter wird nur während der Messung Strom gezogen. Mit einigen Rechnungen habe ich die Dimensionierung so optimiert, dass ich alle Zellen mit einer Bit-Auflösung von 5mV hinbekomme. Mit genauer Kalibrierung sollte das gerade reichen. Das ganze wird ein Akkuschrauber mit 18V und Balancing mit Abschaltung beim Laden und Entladen. Im Bild habe ich nur die Spg-Messung dargestellt. Was haltet ihr davon?
Hermann schrieb: > Hi, ich arbeite auch gerade an einer AVR-Messung mit 5 > Li-Ion-Zellen... > Auch Hi, bist Du dieser Hermann : Beitrag "Re: Akku mit konstantem Strom entladen" und könntest mal den Schaltplan davon hier reinstellen ? Arbeite irgendwie an ähnlichen Sachen wie Du. Beitrag "Wie überwacht man die Einzelzellenspannungen aus in Serie geschalteten Akkus ?" Ich habe nämlich mit meinem Jun-Si PowerLog 6s das Problem, das er keine einzelne Zelle loggen kann zu dem kann ich nirgendwo das HET 20 von ELV auftreiben. Beitrag "Datenlogger Jun-si PowerLog 6S verbessern" Beitrag "Akkueinzelzellentester HET 20 von ELV" Wäre sehr nett von Dir. Kannst das ja in dem alten Thread reinstellen. Bernd_Stein
Hallo Marius S. Ich danke Dir für Deine Hilfe. Verstehe aber dies nicht: Zum einen soll man den ADC-Eingang niederohmig machen: Marius S. schrieb: > ADC-Eingang niederohmig machen (so ca. 1kOhm > parallel zum ADC Eingang) Im nächsten Artikel schreibst Du: ".....dann den Eingang schön hochohmig zu machen" hmmm.. Hoch oder Niederohmig? Bitte um Aufklärung. Da die Messung immer laufen soll sobald Batterie angeschlossen ist muss ich den Spannungsteiler nicht zwingend wegschalten. Vermutlich deshalb wurde es im Link auch nicht gemacht.... "Mit Spannungsteiler zwischen Kathode (hängt an + vom Lipo) und Anode (hängt am ADC Eingang) kannst du die Zener-Spannung einstellen." ->Brauche hier auch noch einmal Hilfe: Die Anode des TL431 führt zum ADC Eingang? Ich dachte zum GND... Bin jetzt sehr verwirrt, aber ich habe das Schema von Shunt Regulator des TL431 angesehen.... (und noch nicht ganz verstanden) Danke noch einmal für Eure Hilfe Gruss Andy
Bernd Stein schrieb: > könntest mal den Schaltplan davon hier reinstellen ? Ja, ich bin der Hermann. Jetzt hast Du mehrere Sachen angesprochen und ich weiß nicht welchen Schaltplan Du haben möchtest. - Konstantstromquelle (die passt wohl in den zitierten Thread) - Akku-Überwachung einfach mit Abschaltung und Zeitmessung - Akku-Überwachung aufwendig mit wählbaren Abschaltkriterien und Logging - Akku-Pack mit Balancing und Über-/Unter-Spg-Abschaltung (Laden und Entladen) evlt. ist ein neuer Thrad sinnvoll, oder wo passt das rein? Hier geht es ja nur um Spg-Messung.
@Andreas R. ( andreas_r19 ) Entschuldigung das ich Deinen Thread kurz kapere, aber Hermann tritt meist nur als GAST auf, so das ich ihm keine PN zukommen lassen konnte. Ich suche ebenfalls nach so etwas jedoch für LiFePO4-Zellen und AVR-µC. Beitrag "Wie überwacht man die Einzelzellenspannungen aus in Serie geschalteten Akkus ?" Hermann schrieb: > Ja, ich bin der Hermann. Jetzt hast Du mehrere Sachen angesprochen und > ich weiß nicht welchen Schaltplan Du haben möchtest. > Konkret diesen, denn ich denke das ist der den Du im Januar diesen Jahres beschrieben hattest. Wie hoch ist hierbei der Lade,- und Entladestrom ? > - Akku-Überwachung aufwendig mit wählbaren Abschaltkriterien und Logging > Hermann schrieb: *am 5.1.14 12:29* > Inzwischen habe ich mir eine Akku-Überwachung gebaut, die Strom und Spg > misst und die Kapazität auch bei wechseldem Strom richtig anzeigt. Sie > enthält alle interessanten Abschaltbedingungen und einen Datalogger mit > PC-Interface zur Aufzeichnung von Akku-Kennlinien. > Beitrag "Re: Akku mit konstantem Strom entladen" Hermann schrieb: > evlt. ist ein neuer Thrad sinnvoll, oder wo passt das rein? Hier geht es > ja nur um Spg-Messung. > Habe gerade einen eröffnet : Beitrag "Akku - Zustandsautomat" Falls Du eine andere Idee als Threadüberschrift hast, kannst Du es mir ja per PN mitteilen, damit ich nicht weiter diesen Thread hier kapern muß ;-) Bernd_Stein
Hallo Ich habe eine Schaltung gefunden. Siehe Bild. ABer die Referenz des TL431 zeigt zum R1 Widerstand. Wie ist das wohl gemeint? Auch V0 zeigt auf R2. Oder ist gemeint, dass R1 und R2 aus jeweils 2 Widerständen bestehen? Gruss Andy
Georg G. schrieb: > Andreas R. schrieb: >> zeigt auf > > Schau mal in Wikipedia unter "Potentiometer". Super. Danke. Wieder etwas gelernt Dann scheint die Zeichnung korrekt zu sein. resp. macht meinen bescheidenen Kenntnissen sinn.... Gruss Andy
Hallo Habe mal den Schaltplan für 5-8.4V Input erstellt. R5 Widerstand damit mehr als 1mA Strom fliessen. Offset SPannung sollte 5V sein, d.h. Inputbereich 0-3.4V an Pin PA0. Stimmt diese Schaltung? Danke für jeden Input Gruss Andy
Die Schaltung ist eher Murks, weil halt 1 mA (oder etwas weniger) fließen muss, damit die 5 V Ref. arbeitet. Nachträglich die Genauigkeit des ADCs zu erhöhen geht halt nicht so einfach (besser wäre da schon Oversampling). Auch die Genauigkeit ist eher schlechter als der µC interne ADC mit einfachem Spannungsteiler davor. Wenn das nicht reicht dann nimmt man halt einen besseren ADC mit mehr Auflösung und eine passende gute Referenz - ein MCP3421 wäre schon mal eine deutliche Verbesserung gegenüber den µC internen. Die Einzelspannungen kann man ganz gut über Abtasten mit 2 CMOS Multiplexern und einen Speicherkondensator machen. In Grenzen geht das sogar nebenbei als Balancer-Schaltung.
Danke Dir Lurchi "Auch die Genauigkeit ist eher schlechter als der µC interne ADC mit einfachem Spannungsteiler davor" Ich muss mal schauen ob ich die Genaugikeit (resp im Vergleich zum Spannungsteiler) berechnen kann. Aber wieso sollte die Genauigkeit schlechter sein? Andy
Damit das Abziehen der Spannung einen Sinn macht, muss die Spannung sehr stabil sein - etwa so stabil wie die Ref. Spannung des AD-Wandlers oder die Auflösung des ADC. Der TL431 ist eher was billiges und nichts für einen 12 Bit Wandler wie der im µC. Man bekommt damit zwar eine hohe Auflösung, aber es kommt halt die Drift und Alterung des TL431 dazu, und das kann gut und gerne mehr als ein LSB des ADCs ausmachen. Wenn der ADC eine schlechte Ref. nutzt wäre das nicht so schlimm, aber dann könnte man auch einfacher den TL431 als Ref. für den ADC nutzen und einen Teiler nehmen.
Ich denke ich habe es in etwa verstanden. Dann wäre ev. der TL4051A http://www.mouser.ch/Search/ProductDetail.aspx?R=TL4051AQDBZRvirtualkey59500000virtualkey595-TL4051AQDBZR wenn überhaupt eine bessere Wahl weil er 1) genauer ist (0.1%) und gut Temperaturstabil 2) Verbrauch im uA Bereich und nicht mA. Ich habe gelesen, dass im Bereich wo ich es brauche man sogar mit einer Zener-Diode (statt TL431) bessere Ergebnisse hat als mit einem Spannungsteiler.... (weniger Rauschen). Aber wie du gesagt hast wahrscheinlich ziemlich viel Drift und daher eine Verfälschung.... Sind meine Schlüsse in etwa korrekt?
Bitte melde dich an um einen Beitrag zu schreiben. Anmeldung ist kostenlos und dauert nur eine Minute.
Bestehender Account
Schon ein Account bei Google/GoogleMail? Keine Anmeldung erforderlich!
Mit Google-Account einloggen
Mit Google-Account einloggen
Noch kein Account? Hier anmelden.

