Hallo, Ich suche nach einen Schaltplan für einen Weltempfänger für Kurzwelle 1-30MHz mit Novalröhren. Ich dachte für jedes Band einen Wellenbereich( wie LW und MW usw.) und Doppelsuperhit also mit zwei ZFs. Eine Lupe wollte ich auch vorsehen. Gruß Frank
Frank W. schrieb: > Ich suche nach einen Schaltplan für einen Weltempfänger für Kurzwelle > 1-30MHz mit Novalröhren. Was willst Du mit einem Weltempfänger machen, da es kaum noch AM-Sender auf dieser Welt gibt?
Frank W. schrieb: > Amateurfunk Frank W. schrieb: > einen Wellenbereich( wie LW und MW usw.) Du meinst sicherlich KW. Aber auch da kommst du mit einem normalen Weltempfänger nicht weit. Im Amateurfunk ist AM geschätzt seit den 60er Jahren aus der Mode gekommen. Was du brauchst, ist ein Amateurfunkempfänger mit (mindestens) den Betriebsarten SSB (USB und LSB) und CW. Da gibts gute Bausätze und Bauanleitungen. Schau mal beim Funkamateur rein oder auch beim QRP-Shop. Die haben gute Baumappen, die sich bewährt haben. Allerdings nichts mit Novalröhren.
http://forum.qrz.ru/attachments/kv-tehnika/44928d1296654567-lampovyy-radiopriyomnik-na-lyubitelskiy-kv-diapazon-12.gif http://forum.cxem.net/index.php?showtopic=83523
Sag mal, seit ihr alle Trolls? Bis zur zweiten ZF ist wohl alles iO. Danach werden die Betriebsarten festgeleht. Frank
Frank W. schrieb: > seit ihr alle Trolls? > Bis zur zweiten ZF ist wohl alles iO. Ein Doppelsuper mitRöhren dürfte recht anspruchsvolll sein.
Frank W. schrieb: > Sag mal, > seit ihr alle Trolls? > Bis zur zweiten ZF ist wohl alles iO. > Danach werden die Betriebsarten festgeleht. > > Frank Du wolltest einen Weltempfänger und hast nicht gesagt, daß du nur bis zur ZF gehen willst und dann die Demodulation selber machen willst. Dann sprichst du von Wellenbereichen (LW, MW) was ja eigentlich auf AM-Empfang hindeutet. Sowas kommt davon, wenn du nicht sagst, was du eigentlich machen willst. Aber so eine Antwort muß ich mir nicht geben lassen. Man will helfen und wird dann als Troll beschimpft.
Für einen ersten Eindruck, wie ein solcher Empfänger aufgebaut sein könnte, schau Dir mal das hier an: http://www.ve6aqo.com/RX57.htm . Der Aufwand läßt sich gegebenenfalls durchaus noch steigern...
Mikrowilli schrieb: > Für einen ersten Eindruck, wie ein solcher Empfänger aufgebaut > sein > könnte, schau Dir mal das hier an: http://www.ve6aqo.com/RX57.htm . Der > Aufwand läßt sich gegebenenfalls durchaus noch steigern... Und der hat auch nur AM. Das nützt für den Amateurfunk, den Frank ja hören will, gar nichts.
Frank W. schrieb: > Autor: ?!? (Gast) > scheinbar keine Ahnung. > > Frank Na dann erklär mal, wie du mit einem AM-Empfänger auf den Amateurfunkbändern glücklich werden willst. Vor 50 Jahren ging das noch... Aber ich bin hier raus. Du hast deine Meinung, und die ist dir heilig. Bleib dabei und lass die Leute in Ruhe, die dir helfen wollen.
> Was willst Du mit einem Weltempfänger machen, > da es kaum noch AM-Sender auf dieser Welt gibt? Kann man so doch auch nicht sagen. Die "Großen" sind weg, stimmt, aber dadurch haben die "Kleinen" endlich mal eine Chance. Die KW war noch nie so interessant, wie jetzt. Allerdings sollte man dann schon eine ernstzunehmende Empfangsausrüstung bereit halten, vor allem eine Antenne in störarmer Umgebung wäre wichtig. Sonst hört man nicht viel mehr als PLC, Plasma-TV, DSL-Modem, Schaltnetzteile, Mikrowelle, Waschmaschine......... Thorsten
Hallo
"Die "Großen" sind weg, stimmt, aber dadurch haben die "Kleinen" endlich
mal eine Chance. Die KW war noch nie so interessant, wie jetzt."
Na ja, das ist ganz eindeutig deine persönliche Meinung.
Zumindest was die Europäischen Sender angeht ist da meiner Meinung nach
nichts interessantes dabei:
-Religionspropaganda war schon immer unerträglich, da habe ich auch zu
den Hochzeiten der KW Nutzung ganz schnell weitergedreht
-"Rundfunk" auf inhaltlichen Niveau von Piratensender => den bekommst du
auf auch über deine UKW Ortssender in erschreckender Anzahl.
Leider ist es ja nicht so das über die wenigen überig gebliebenen
Sendeanlagen (lol "Sendeanlagen" - manch ein Ham hat bessre Antennen und
erzeugt dank SSB stärkere Signale) "echten" Radioprogramme verbreitet
werden - da hat jeder nahezu jeder privat gemachte Audiopodcast mehr
Tiefgang.
KW (MW LW) Rundfunk war (ist) nicht nur ein technisch interessant,
sondern auch die Programminhalt der dort größtenteils verbreitet wurden
waren noch das was man als vollwertige Radioprogramme bezeichnen konnte.
RTL (das Radioprogramm auf 1440 kHz und zwei KW Frequenzen) war da die
Ausnahme und Radioprogramme auf den Niveau wie DLF die Regel - wenn auch
teilweise natürlich oft ideologisch stark eingefärbt ("Kalter Krieg").
Leider ist "richtiger" AM Rundfunk in Europa so gut wie tot, und ein
wiederbelebung wird nicht stattfinden.
Das es "nur" ein so gut wie tot ist kann man der BBC auf LW 198kHz
verdanken - das ist echter Rundfunk.
Wer es noch mal auf deutsch erleben will kann bis ende des Jahres mal
auf den folgenden Frequenzen versuchen:
549 kHz, 756kHz, 1269kHz, 1422 kHz
Radiofreund
Hallo Frank Mir persönlch hätte der RX-57 zu viele Röhren. Auch im Winter wäre es in seiner Nähe immer schön warm, was den Oszillatoren nicht besonders gut bekommt. Es sollte jedoch möglich sein, mit ca. 5-6 Röhren einen Doppelsuper zu bauen. Ab ca. 15 MHz ist ein rauscharmer HF-Vorverstärker zu empfehlen. Das größte Problem wird sein, die Frequenzdrift auf ein erträgliches Niveau zu drücken. EF183 Vorstufe 6,3V / 300mA ECH81 1. Mischer 6,3V / 300mA ECH81 2. Mischer 6,3V / 300mA EF183 ZF-Verstärker 6,3V / 300mA ECH81 Produkt-Detektor 6,3V / 300mA ECL86 NF-Verstärker 6,3V / 700mA Heizleistung ~14 Watt Hier ein anderes Konzept, der Simple-X Mark II: https://www.youtube.com/watch?v=3Ww-IrPKJc0 https://www.youtube.com/watch?v=JcMQp5-jvmY http://www.bignick.net/simple_x/simplex.htm BFO und das Quarzfilter sollten für AM abschaltbar sein. Das Quarzfilter ist für AM viel zu schmal. Später wurde dazu übergegangen, mit Hilfe eines Quarzoszillators ein komplettes Frequenzband auf eine niedrigere ZF zu umzusetzen und dann weiter zu verarbeiten. http://www.qsl.net/wd4nka/TEXTS/REGENf~1.HTM Dadurch driftet der freilaufenden VFO deutlich weniger. Der Nachteil: Die 1. ZF hat Probleme mit der Großsignalfestigkeit. Hier könnte ein Quarzfilter erst in einer 2. ZF eingesetzt werden, da die 1.ZF einen ganzen Frequenzbereich enthält. Gruß, Bernd
Coole Idee und es heisst Superheterodyn oder einfach Super um genau zu sein. Aber das ist auch schon alles. Warum sollte man sich das mit den Röhren antun? Wenn man handwerklich begabt ist, gelingt es vielleicht, einen coolen Look mit den glühenden Glasröhrchen zu erreichen. Der Heizwert wurde schon erwähnt. Aber wenn es unbedingt Röhren sein müssen, dann wird es keine digitale Frequenzanzeige, geschweige denn ein PLL-System zur Frequenzstabilisierung geben, denn das geht nur mit IC's. Das geht heutzutage praktisch nur mit PLL Technik und programmierbaren Teilern usw.. Früher nahm man zur Frequenzstabilisierung von Schwingkreisen z.B. ausgewähltes keramisches Material, um Temperatureinflüsse auf die Frequenz zu kompensieren. Um das genau zu machen, hat man viel Aufwand bzw. bekommt die Teile nicht. Oder hast Du schon mal versucht, einen keramischen Kondensator aus einem bestimmten Material mit einem speziellem Temperaturkoeffizient zu bestellen? Das können nur große Radiofirmen, die sich speziell für ein Radio Bauteile herstellen lassen können. Über einen kleinen Bereich könnte man Quarze ziehen, um sich Oszillatoren für Amateurfunkbereiche zu ziehen. Für ein simples Radio, also z.B. ein Weltempfänger ohne SSB-Empfang, geht es auch gut mit Röhren und eingestellten Schwingkreisen. Aber um für Amateurfunk die Empfangsfrequenz genau einzustellen, halte ich eine quarzgesteuerte Empfangsfrequenz vonnöten. MfG und viel Spass.
Harald W. schrieb: >> Amateurfunk > > Auch die "digitalisieren" immer mehr. Naja Digitaltechnik wird von den alten Männern (OM) meist abgelehnt. Ausnahmen bestätigen die Regel.
> Warum sollte man sich das mit den Röhren antun? Warum fahr ich mit dem Rad, mit dem Auto geht es doch bequemer. Es gibt viele Spielarten, jedem das Seine. > um für Amateurfunk die Empfangsfrequenz genau einzustellen, halte > ich eine quarzgesteuerte Empfangsfrequenz vonnöten. Einen 2,2-2,7 MHz Oszillator kann man schon stabil hinbekommen, einen mit 25MHz eher nicht. Deshalb gibt es die Möglichkeit, den gewünschten Bereich per Quarzoszillator auf z.B. 2-2,5 MHz umzusetzen und diesen dann mit einem VFO auf 455kHz oder 200kHz zu Mischen. Dort können handelsübliche Filter verwendet werden. DDS und Röhren-Hybrid, wäre das ein Stilbruch?
Matthias K. schrieb: > Aber um für Amateurfunk die Empfangsfrequenz genau einzustellen, halte > ich eine quarzgesteuerte Empfangsfrequenz vonnöten. So ein Unsinn. Dir ist schon bekannt, wie lange es Amateurfunk gibt und wie die Geräte bis in die 70er aufgebaut waren?
Frank W. schrieb: > Autor: ?!? (Gast) > scheinbar keine Ahnung. > > Frank Lieber Frank Wa, das Du etwas mit Antennen und Funk basteln möchtest ist eine tolle Sache. Es gibt hier eine Menge Leute mit Erfahrung in dem Bereich und generell viele die Interesse an der Funktechnik haben. Es wäre schön, wenn Du Deine Fragen und Einwände nicht gar so knapp und rätselhaft formulieren würdest. Dann könnte man Dir auch viel gezielter und effektiver helfen. Dazu Frage ich mal: Wie ist Dein Wissenstand beim Thema HF und Funk? Was hast Du eigentlich genau vor? Du fütterst uns immer nur mit Antwortbröckchen, die so wenig Aussage haben, das der Thread ( auch der mit der Langdrahtantenne ) irgendwie nicht weiter kommt, oder in die falsche Richtung abgleitet. Gruß, Stefan
Moin Frank, was Du willst ist bzw. war im amerikanischen Raum sehr verbreitet, nicht so sehr in Europa. Schau Dir mal die Geräte von Hammarlund http://www.shortwaveradio.ch/radio-d/hammarlund.htm und National http://www.shortwaveradio.ch/radio-d/national.htm sowie Hallicrafters an. Dazu solltest Du an Menge an Unterlagen im Netz finden. Collins und Siemens (und andere Hersteller kommerzieller Geräte) solltest Du Dir auch mal anschauen, die sind aber im Vergleich zu den oben genannten äusserst komplex. 73
Frank W. schrieb: > Ich suche nach einen Schaltplan für einen Weltempfänger für Kurzwelle > 1-30MHz mit Novalröhren. Hat Siemens oder Telefunken nicht mal sowas gebaut? Stichwort Regenbogenskala Rohde&Schwarz hat mal einen Empfänger gebaut, nennt sich EK07 der war voll mit Röhren bestückt. Ein riesen Trümmer. Mit ein bischen Glück kann man den sicherlich preisgünstig erstehen. Von diesen Geräten gibt es sicherlich auch Servicemanuals. Aber zum nachbauen vermutlich zu aufwendig. Lohnt das überhaupt noch? Ralph Berres
> Ich bin gelernter Elektroniker.
Dann gibts ja sicher Oszilloskop und Frequenzzähler im Hobbykeller und
ein optionaler HF-Generator wäre auch nicht schlecht.
Der Aufwand für so ein Gerät setzt sich aus 30% Schaltung und 70%
hf-gerechter Ausführung zusammen. Der Bau entspricht eher einem
Entwicklungsprozess, es sei denn man kann auf einen erprobten Bausatz
zurückgreifen.
B e r n d W. schrieb: > Dann gibts ja sicher Oszilloskop und Frequenzzähler im Hobbykeller und > ein optionaler HF-Generator wäre auch nicht schlecht. 12 Oszis habe ich Generator ist in Bau. Glaskugel hat das ergeben: http://dampfradioforum.de/viewtopic.php?f=2&t=17261 Röhrenchassis habe ich reichlich. Gruß Frank
Nur mal so als Anregung: http://www.jogis-roehrenbude.de/Leserbriefe/Moppert-Doppelsuper/Doppelsuper.htm Es geht also im Selbstbau durchaus, der Aufwand ist aber enorm. Gruß Arne
Frank W. schrieb: > Ich suche nach einen Schaltplan für einen Weltempfänger für Kurzwelle > 1-30MHz mit Novalröhren. Hmm... Entweder du kannst sowas aus eigener Kraft realisieren oder es ist nix für dich. Natürlich könnte ich dir jetzt raten, den Schaltplan eines alten Drake herzunehmen. Die waren damals durchaus respektable KW-Empfänger. Aber wenn es um Nostalgie geht, wäre ein echter Drake die bessere Lösung. Siehe hier: "http://www.eham.net/reviews/detail/2625" Aber wenn es um tatsächlichen Neu- und Eigenbau geht, ist die Zeit der rein analogen Lösungen mittlerweile einfach vorbei. Ich weiß das, hab schließlich wie viele andere auch ein entsprechendes unvollendetes Projekt im Keller stehen und weiß genau, daß ich da nicht mehr weitermachen werde. Wenn Eigenbau, dann digital oder zumindest halbdigital. Ist aber ein für viele doch recht neumodisches Thema und bevor man in diesen Gefilden zurechtkommt, ist ne Menge Neu- und Umlernen nötig. Glaub's mir. W.S.
W.S. schrieb: > Hmm... > Entweder du kannst sowas aus eigener Kraft realisieren oder es ist nix > für dich. > > Natürlich könnte ich dir jetzt raten, den Schaltplan eines alten Drake > herzunehmen. Die waren damals durchaus respektable KW-Empfänger. Aber > wenn es um Nostalgie geht, wäre ein echter Drake die bessere Lösung. Kannst Du mir den Link posten? Meine Gedanken, ich nehme den Schaltplan vom Stradivari2 und passe ihn an. Röhrenbestückung: EF861 Vorstufe ECH81 1. Mischer EF861 1. ZF Stufe 1 EF861 2. ZF Stufe 2 ECH81 2. Mischer EF861 2. ZF Stufe 1 EAA91 Demodulator ECH81 Produkt-Detektor ECL81 NF-Verstärker EY88 Gleichrichter Drehspul. Feldanzeige Drehko 3x 500pF oder 8x300pF Tastensatz oder Relaisumschaltung für die Wellenbereiche. Chassis, Netztrafo und Ausgangsübertrager von einem Röhrenradio Spulen für die Filter muß ich wickeln Alle Teile sind verfügbar Wer kann mir mal die Lupe für die Wellenbereiche erklären? Gruß Frank
Frank W. schrieb: > ich nehme den Schaltplan vom Stradivari2 und passe ihn an. O je, was soll denn dabei herauskommen? Also, wenn es so mit deinen momentanen Vorstellungen aussieht, dann empfehle ich dir dringlichst, dich erstmal im Internet und in entsprechenden Büchern (ARRL Handbook, oder guck in der Literaturliste vom "Funkamateur") einzulesen. So naiv wie du bin ich damals als Bub an die Sache herangegangen, aber war vor dem OC821. Von Hallicrafter würde ich dir abraten, aber die Drake's waren gut und innerlich pfiffig aufgebaut, so daß sie auch für SSB ausreichend stabil und auflösend waren. Aber das ist NOSTALGIE !!! W.S.
Viele der Geräte hatten einen 100 kHz Marken-Generator eingebaut. Damit lassen sich mit dem 1. VFO beliebige 100kHz Abschnitte auf Marke setzen und mit dem 2. VFO kann man dann diesen 100kHz Bereich durchstimmen. Eine komplette Skala für den 100kHz (oder 200 oder 500 kHz) Abstimmbereich ist schon ordentlich auflösend. Allerdings ist das Driftproblem des 1. VFO nach wie vor vorhanden. Eine weitere Topologie verwendet nur 1 Mischer im Empfangsstrang. Jedoch wird das LO-Signal aufändig aufbereitet. Dazu wird 1 Quaroszillator mit einer niedrigen VFO-Frequenz hochgemischt und diese Frequenz dem Empfangsmischer zugeführt. Vorteil: Die Großsignalfestigkeit verbessert sich und es ergeben sich weniger Pfeifstellen. Jede Harmonische eines vorhandenen Oszillator oder ZF-Signals kann wieder zur Antenne gelangen und macht sich unangenehm bemerkbar. Modernere Superhetempfänger beinhalten einen HF-Vorverstärker, einen Mischer und dann folgt sofort das sogenannte Roofingfilter. Der Rest der Schaltung muss nur noch das Nutzsignal verarbeiten. Eine beliebter Mischer mit guter Großsignalfestigkeit war der Pullen-Mixer (bitte googeln). Als Alternative zur ECH81 käme auch eine ECF82 in Frage, die Mischsteilheit einer Pentode in additiver Mischung ist höher als bei der Heptode. Jedoch ist dann zur Vermeidung der Abstrahlung vom LO-Signal über die Antenne eine HF-Vorstufe zwingend erforderlich.
Der Dabendorf 1340 als Vorlage wäre auch eine Option: http://bama.edebris.com/manuals/rft/1340 http://www.radiomuseum.org/r/funkwe_dab_allwellenempfaengerdaben_2.html
W.S. schrieb: > O je, was soll denn dabei herauskommen? Ein KW Empfänger. Die Links funktionieren nicht. Gruß Frank
W.S. schrieb: > Frank W. schrieb: >> ich nehme den Schaltplan vom Stradivari2 und passe ihn an. > > O je, was soll denn dabei herauskommen? > > Also, wenn es so mit deinen momentanen Vorstellungen aussieht, dann > empfehle ich dir dringlichst, dich erstmal im Internet und in > entsprechenden Büchern (ARRL Handbook, oder guck in der Literaturliste > vom "Funkamateur") einzulesen. > > So naiv wie du bin ich damals als Bub an die Sache herangegangen, aber > war vor dem OC821. > > Von Hallicrafter würde ich dir abraten, aber die Drake's waren gut und > innerlich pfiffig aufgebaut, so daß sie auch für SSB ausreichend stabil > und auflösend waren. > > Aber das ist NOSTALGIE !!! > > W.S. Da will ich was lernen. Gruß Frank
Frank W. schrieb: > http://bama.edebris.com/manuals/rft/1340 > > Der Link geht nicht. Bei mir geht er problemlos.
Frank W. schrieb: > Der Link geht nicht. Du brauchst die djvu- Erweiterung für den Browser um die Datei 1340.15.djvu öffnen zu können! MfG
Hier ist noch ein Link zu einem Buch über die Restaurierung kommerzieller Empfänger mit Röhren: http://hrsasa.asn.au/docs/restoration-book-110926.pdf MfG
Sven D. schrieb: > Matthias K. schrieb: >> Aber um für Amateurfunk die Empfangsfrequenz genau einzustellen, halte >> ich eine quarzgesteuerte Empfangsfrequenz vonnöten. > > So ein Unsinn. Dir ist schon bekannt, wie lange es Amateurfunk gibt und > wie die Geräte bis in die 70er aufgebaut waren? Dafür wurde dann aber auch bereits genannter Aufwand mit genannten Bauteilen betrieben, Temperaturdrift usw.. Dafür finde ich keine Bauteile. Ich sehe nur die Möglichkeit, bei Herstellern von Kondensatoren entsprechende Bauteile zu bestellen. Für SSB Empfang muss auf den unterdrückten Träger bis auf wenige Hertz genau eingestellt werden, sonst hört es sich schlecht an. Für einen einzelnen Empfänger im Selbstbau dürfte das nach meiner Beurteilung das Aus bedeuten. Das hat auch nichts damit zu tun, wie man das früher mal lange Zeit gemacht hat, eine Aussage ähnlich wie "es ging doch früher auch" ist dazu wertlos.
> bei Herstellern von Kondensatoren Ich hab mich mit einem Sortiment NP0 Kondensatoren eingedeckt und irgendwann kam aus der Bucht noch eine Tüte Styroflex dazu. Damit kommt man schon ganz schön weit. > Für einen einzelnen Empfänger im Selbstbau dürfte das nach meiner > Beurteilung das Aus bedeuten. > eine Aussage ähnlich wie "es ging doch früher auch" Für SSB speilt das früher oder heute keine Rolle, eher die Schmerzfreiheit des Benutzers. Bei AM sind dagegen 1kHz Drift kaum hörbar. Deshalb besser das Empfangssignal quarzstabil auf eine niedrige ZF umsetzen. Zwischen 2 und 3 MHz sind die Störungen nicht so groß, ebenso bei ca. 6,5 MHz. Entweder werden viele Quarze im 0,5 oder 1 MHz-Raster benötigt oder mit Hilfe einer PLL könnten 100 kHz Schritte eingestellt werden, der Oszillator kann trotzdem mit einer Röhre laufen. Das Signal eines 1MHz Oszillators könnte man auch vervielfachen. @Frank Könntest Du mal überlegen, welche und wieviele Frequenzbereiche der Empfänger haben soll? Welche Filterbandbreiten die ZF?
Matthias K. schrieb: > Das hat auch nichts damit zu tun, wie man das früher mal lange Zeit > gemacht hat, eine Aussage ähnlich wie "es ging doch früher auch" ist > dazu wertlos. Das sind nun mal die Grundlagen des Selbstbaus. Einen stabilen VFO zum problemlosen Empfang von SSB Signalen aufzubauen ist kein Problem, wenn man sich an ein paar Regeln hält. Zu den Grundlagen empfehle ich http://www.box73.de/product_info.php?products_id=2941 . Ein freilaufender VFO driftet natürlich, aber dass sollte so langsam geschehen, das es kein Problem darstellt und ab und zu nachgestimmt werden kann. Matthias K. schrieb: > Für einen einzelnen Empfänger im Selbstbau dürfte das nach meiner > Beurteilung das Aus bedeuten. Nun glücklicherweise gibt es viele Menschen auf der Welt, die sich um sowas nicht scheren und gute Empfänger selber bauen, mit analogen VFOs :-)
Matthias K. schrieb: > Sven D. schrieb: >> Matthias K. schrieb: [..] > Für SSB Empfang muss auf den unterdrückten Träger bis auf wenige Hertz > genau eingestellt werden, sonst hört es sich schlecht an. > Für einen einzelnen Empfänger im Selbstbau dürfte das nach meiner > Beurteilung das Aus bedeuten. > Das hat auch nichts damit zu tun, wie man das früher mal lange Zeit > gemacht hat, eine Aussage ähnlich wie "es ging doch früher auch" ist > dazu wertlos. Du solltest mal nur zur Übung ein Audion mit eine EF80 und einem Kopfhörer dran bauen.. Gruß, Holm
Sven D. schrieb: > Einen stabilen VFO zum > problemlosen Empfang von SSB Signalen aufzubauen ist kein Problem, wenn > man sich an ein paar Regeln hält. Ach so einfach geht das? Auf wieviel praktische Erfahrung mit dem Selbstbau von stabilen freilaufenden VFOs blickst du denn zurück, dass du solche Ratschläge geben kannst? Meine praktische Erfahrung ist die, dass dies überhaupt nicht trivial ist. So ziemlich die anspruchsvollste Komponente beim Empfängerbau überhaupt. Grüße
Wellenbereiche: 80 m 40 m 30 m 20 m 17 m 15 m 12 m 10 m 6 m Frequenzstabilität kann man elektronisch und mechanisch erreichen. Wer kann mir mal die KW Lupe erklären? Gruß Frank
Frank W. schrieb: > Wellenbereiche: > 80 m > 40 m > 30 m > 20 m > 17 m > 15 m > 12 m > 10 m > 6 m > > Frequenzstabilität kann man elektronisch und mechanisch erreichen. > > Wer kann mir mal die KW Lupe erklären? > > Gruß Frank Hallo Frank, das sieht ja so aus, als wenn du jetzt doch keinen Weltempfänger bauen willst, sondern einen Amateurfunk-Empfänger. Allerdings passt das 6m-Band nicht zu deiner ursprünglichen Aussage: Frank W. schrieb: > Weltempfänger für Kurzwelle 1-30MHz Das liegt ja bei 50MHz. Bezüglich der "Lupe" ist eigentlich nur soviel zu sagen, daß das eine Feinabstimmung ist, um die Frequenz möglichst genau einstellen zu können. Die kann man mit einem kleinen Drehko am VFO erreichen oder auch elektronisch mit Varicaps und einem Poti. Da gibts viele Möglichkeiten. Vorschläge für die ZF-Bandbreite sind: für SSB: 2,4kHz und 1,8kHz für CW: 500Hz und 250Hz (Schmaler dann mit einem NF-Peakfilter) für AM wären ca. 6kHz empfehlenswert, aber in deinen genannten Amateurfunkbändern kommt kein AM vor. Wenn du die Rundfunkbänder noch haben möchtest, dann wäre AM mit 6kHz okay. mfg
Frank W. schrieb: > Wer kann mir mal die KW Lupe erklären? Irgendwie liest sich das wie ein Fernlehrgang "Schwimmen lernen ohne Wasser". Voll mit Dampfgeplauder und Ratschlägen vom Hörensagen von all den Leuten, die noch nie vorher einen 1 - 30 MHz SSB Empfänger wirklich gebaut haben. Bei deinem spärlichen Erfahrungshintergrund mit HF rate ich dir - wie vorher auch schon mal empfohlen - erstmal zum Bau eines einfachen Röhrenaudions. Einfach nur um ein Gefühl dafür zu bekommen, auf was es ankommt. Dann weitersehen. Dazu bietet sich das Pentodenaudion von Kainka an: http://www.jogis-roehrenbude.de/Leserbriefe/Kainka-Radio/Audion.htm http://www.b-kainka.de/Weblog/HF/EF89.html viel Spass
> Vorschläge für die ZF-Bandbreite sind: 1,8 kHz war sicher ein Typo CW 500 Hz SSB schmal 2,4 kHz SSB breit 2,7 kHz AM schmal 6 kHz AM breit 9 kHz > 1 - 30 MHz SSB Empfänger Keinen 1-30, aber mehrere Einbänder, Superhets, Direktmischer und auch Audions. > Wellenbereiche: > 10 m > 6 m Eine Faustformel sagt, die ZF sollte nicht niedriger liegen, als 1/10 der Empfangsfrequenz. Fürs 6m-Band wären das >= 5 MHz. Bei 6,55 MHz ließe sich noch die schmale AM-Bandbreite als Ladder-Filter verwirklichen. Die ZF könnte aber auch oberhalb des höchsten Bereiches liegen, z.B. bei 72 MHz. Dann kommt man aber um einen Doppelsuper nicht mehr rum. >> Wer kann mir mal die KW Lupe erklären? > Die kann man mit einem kleinen Drehko am VFO erreichen Ein kleiner Drehko parallel zum großen VFO-Drehko. Der Kleine kann nur um ein paar kHz verstimmen. Oft hat er nur 1 Platte mit großem Abstand, was zu max. 5 pF reicht.
Sven D. schrieb: > Nun glücklicherweise gibt es viele Menschen auf der Welt, die sich um > sowas nicht scheren und gute Empfänger selber bauen, mit analogen VFOs > :-) Das ist Polemik. Abgesehen davon, daß es durchaus eine Kunst ist, einen wirklich guten VFO zu bauen, hat man heutzutage kaum eine Chance, die dafür benötigten Bauteile zu bekommen. Wo kriegt man noch wirlich stabil gebaute Drehkos her? Wo gibt's stabile Keramik-Spulenkörper? Wo gibt's Sortimente von Kondensatoren mit definiertem Temperaturgang zum Kompensieren? Vergeßt es. All die Kenntnisse, die die Funkamateure in den vergangenen Jahrzehnten angesammelt haben, sind zwar zum Verständnis der Thematik immer noch wertvoll, aber die zum konkreten Bauen erforderliche Bauteilbasis gibt es nicht mehr. Wenn's Nostalgie sein soll, dann wäre das Aufarbeiten eines alten Drake oder so eine bessere Sache zum Verbraten der eigenen Freizeit. Wenn's keine Nostalgie sein soll, dann wäre das Sich-Einarbeiten in digitale Signalverarbeitung erforderlich. Zwischendrin ist inzwischen Niemandsland eingezogen. Klar, man kann dort mit nem Audion aufkreuzen, aber das rechne ich nicht mehr zu den tatsächlich benutzbaren Empfangskonzepten. W.S.
Harvey schrieb: > Auf wieviel praktische Erfahrung mit dem Selbstbau von stabilen > freilaufenden VFOs blickst du denn zurück, dass du solche Ratschläge > geben kannst? 2 die zu meiner Zufriedenheit funktionieren. Ein 5 bis 5,5 MHz VFO mit Drehko und einer war mal fürn nen Mittelwellensuper mit 10,7 MHz ZF. Harvey schrieb: > Meine praktische Erfahrung ist die, dass dies überhaupt nicht trivial > ist. Da stimme ich Dir zu, und ich habe auch nicht behauptet, das dies trivial sei. Ich schrieb es sei kein Problem und das man sich an Regeln halten muss. Allerdings wird es das für den TO wohl werden, denn so wie sich der Thread liest, hat er null Ahnung von dem was er vor hat. Harvey schrieb: > Voll mit Dampfgeplauder und Ratschlägen vom Hörensagen von all den > Leuten, die noch nie vorher einen 1 - 30 MHz SSB Empfänger wirklich > gebaut haben. Na dann zeig doch mal her, was Du schon so erschaffen hast.
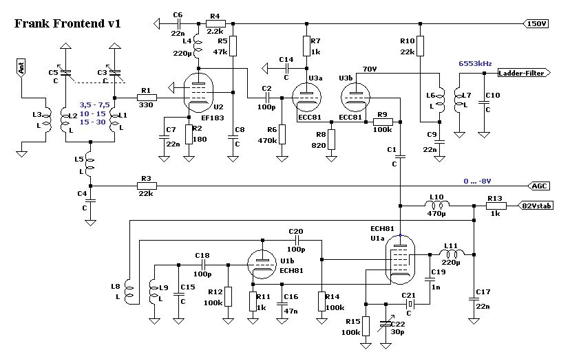
Hallo Frank Ich hab mal ein Blockschaltbild angehängt. Die Stabilität steht und fällt mit der Frequenzaufbereitung. Diese sollte sich mit einer ECH81 plus nachgeschaltetem Filter aufbauen lassen. Wenn das stabil läuft, bekommst Du den Rest eventuell auch hin. Gruß, Bernd
> Die 3850 MHz sollten wohl 4050MHz sein?
Danke, falscher Fehler. Der VFO läuft von 3550-4050.
B e r n d W. schrieb: > Ich hab mal ein Blockschaltbild angehängt. Jetzt muss Frank nur noch schnell aus den virtuellen Blöckchen eine real funktionierende Schaltung aufbauen. Wenn man ein paar Regeln einhält, sollte das kein Problem sein (Spässle gmacht) Auf unnötigen Luxus wie eine AGC kann man bei KW ja mal verzichten. Ein schlüssiger Pegelplan wäre nur unnötige Rumrechnerei. Schaltungsdesign und Dimensionierung komplexer HF-Röhrenschaltungen sind für die Schwarmintelligenz hier ein Klacks und das bisschen Mechanik kriegt man mit Hammer Schraubstock und Laubsäge schon irgendwie hin. Ich finds gut. Man sollte immer mehr Träume haben als die Realität zerstören kann. LG
> aus den virtuellen Blöckchen eine real funktionierende Schaltung Das soll vorerst eine Entscheidungshilfe für den TS sein. Leider kommt aus dieser Richtung bisher nicht viel. > Auf unnötigen Luxus wie eine AGC kann man bei KW ja mal verzichten. Ohne AGC pumpt das Signal, mit AGC das Rauschen. Immerhin hatte ich mit der EF183 eine Röhre mit Regelkennlinie vorgeschlagen. In der ZF wäre auch ein weiterer Verstärker notwendig, sonst reicht die Amplitude nicht für die Regelung. > die Schwarmintelligenz hier Ein tiefes Misstrauen, so geht es mir mit unserer politischen Führung ;)
Frank W. schrieb: > Wer kann mir mal die KW Lupe erklären? Das kann ein kleiner Drehko parallel zum Schwingkreisdrehko sein. Damit macht man dann die Feineinstellung. Der Knackpunkt VFO wurde schon genannt, ich würde noch den Gleichlauf von Vorkreis(en) und Oszillator dazunehmen. Wenn man das im Griff hat und einem der VFO nicht wegwandert ist der Rest nicht mehr schwer. Wenn der TE sich schaltungstechnisch an ein bestehendes Gerät hält brauchts auch keinen Pegelplan. Das ist was für ein design from scratch.
B e r n d W. schrieb: > Ein tiefes Misstrauen, so geht es mir mit unserer politischen Führung ;) Auf die kannst du beim Entwurf eines Röhrenempfängers nicht zählen. :-) Mal Spass beiseite. Für jemand der wenig Erfahrung mit a) HF-Schaltungen b) mit komplexen Röhrenschaltung c) mit der KW-Empfangstechnik und den damit verbundenen Anforderungen hat ist es schlichtweg surreal, so einem Projekt anzugehen. Das wird aus den verschiedensten Gründen mit aller Wahrscheinlichkeit scheitern. Wer gerade mal laufen lernt kann nicht darauf setzen, dass er am kommenden Wochenende den Marathon gewinnt. Design und Bau eines (guten) KW-Empfängers ist auch heute noch eine Köngisdisziplin für professionelle HF-Entwickler. Das Ganze auch noch freilaufend mit Röhren machen zu wollen, ohne PLL oder DDS, ist verklärende Nostalgie. Ohne jetzt den Spielverderber geben zu wollen: Ich würde Frank raten, mit einem kleinen Audion Röhrenprojekt, einem 0-V-1 anzufangen. Bewährte Schaltungen gibt es zu Hauf im Web. Damit kann man wenig Aufwand ein motivierendes Erfolgserlebnis beim Kurzwellenempfang erzielen und bekommt ganz nebenei ein Gefühl für den Umgang mit Röhren und mit HF. viel Erfolg
B e r n d W. schrieb: > Das soll vorerst eine Entscheidungshilfe für den TS sein. Leider kommt > aus dieser Richtung bisher nicht viel. Kommt schon. Warum soll die EF861 http://www.scheidig.de/Roehren/GenerierteSeiten/Spezialroehren/ef861.jpg.htm nicht funktionieren? Ich versuche mal meine Röhrenbestück in den Plan vom Bernd einzuzeichnen. Gruß Frank
Michael X. schrieb: > Wenn > der TE sich schaltungstechnisch an ein bestehendes Gerät hält brauchts > auch keinen Pegelplan. Das ist was für ein design from scratch. Wenn man von der Umsetzung des Blockschaltbilds ausgeht ist das wohl ein "Design from Scratch". Frank W. schrieb: > Warum soll die EF861 > http://www.scheidig.de/Roehren/GenerierteSeiten/Spezialroehren/ef861.jpg.htm > > nicht funktionieren? Es ging hier um die Automatische Verstärkungsregelung (AGC, Schwundausgleich) in der ZF. Die EF861 ist keine dezidierte Regelröhre Eine Regelröhre weist eine gekrümmte Ia/Ug1 Kennlinie auf, bei ihr ändert sich die Steilheit in Abhängigkeit von der Gittervorspannung. Der Preis sind höhere Verzerrungen. Meine Ansicht: Ohne AGC ist ein Kurzwellensuperhet mehr oder weniger unbrauchbar.
Im Datenblatt der EF183 steht: Pentode mit veränderlicher Steilheit Verwendung als TV ZF-Verstärker (bei ~40MHz) Req = 490 Ohm (rauscharm) Im Datenblatt der EF861 steht: Steile Pentode für Breitbandverstärker Eine Regelbarkeit bei dieser Anwendung nicht erwünscht. EF183, EF85 und EF89 sind dagegen gut regelbar. > mit einem kleinen Audion Röhrenprojekt, einem 0-V-1 anzufangen Zum Aufwärmen z.B. einen Twinplex bauen, macht evtl. Sinn. http://faculty.frostburg.edu/phys/latta/ee/twinplex/schematic/twinplexschematic.html Mit einem Frequenzbereich von 3,5-7,5 MHz könnte er eine Zeit lang als ZF-Nachsetzer verwendet werden, währen die HF-Vorstufe, der VFO und der Mischer aufgebaut wird.
Harvey schrieb: > ohne PLL Allbander 1-30 MHz ohne PLL? Mit o.g. VFO wären das ca. 60 einzelne Frequenzbänder. Wenn der TE erfährt, was ein Sack voller Mischquarze als Sonderanfertigung kostet, dann trifft ihn der Schlag. Dazu noch der Bandumschalter mit drei 60-pol. Schaltebenen für HF-Eingangskreise, Quarze und Ausgangskreise des VFO/Quarz-Mischers. Den Rx würde ich auch so auslegen, daß man z.B. Konverter für 2m/10m und 70cm/10m usw. anschließen kann und auf 10m mit dem Bandumschalter sofort zw. der Eingabe und Ausgabe von Relaisstationen umschalten kann. > Ohne AGC ist ein Kurzwellensuperhet mehr oder weniger unbrauchbar. Allerdings! Es ist z.B. auf AFu-Bändern absolut nervtötend, ständig an Knöpfen drehen zu müssen, weil die Stationen verschieden stark ankommen. Mit gut funktionierender AGC kann man sich beim Zuhören auch noch mit etwas anderem beschäftigen.
Rainer V. schrieb: > Allbander 1-30 MHz ohne PLL? Mit o.g. VFO wären das ca. 60 einzelne > Frequenzbänder. Wenn der TE erfährt, was ein Sack voller Mischquarze als > Sonderanfertigung kostet, dann trifft ihn der Schlag. Dazu noch der > Bandumschalter mit drei 60-pol. Schaltebenen für HF-Eingangskreise, > Quarze und Ausgangskreise des VFO/Quarz-Mischers. Na ganz so schlimm wird's ja nicht. Entgegen seiner ersten Aussage: Frank W. schrieb: > Ich suche nach einen Schaltplan für einen Weltempfänger für Kurzwelle > 1-30MHz mit Novalröhren. will er ja jetzt nur noch Amateurfunkbänder empfangen (allerdings jetzt auch das 50MHz-Band mit, dafür läßt er das 160m-Band weg) Frank W. schrieb: > Wellenbereiche: > 80 m > 40 m > 30 m > 20 m > 17 m > 15 m > 12 m > 10 m > 6 m Aber das reicht vom Aufwand her immer noch.
EF861 das hatte ich auch gerade gelernt. Also doch die EF183, 10 Stück vorhanden. B e r n d W. schrieb: > Zum Aufwärmen z.B. einen Twinplex bauen, macht evtl. Sinn. > http://faculty.frostburg.edu/phys/latta/ee/twinplex/schematic/twinplexschematic.html > Mit einem Frequenzbereich von 3,5-7,5 MHz könnte er eine Zeit lang als > ZF-Nachsetzer verwendet werden, währen die HF-Vorstufe, der VFO und der > Mischer aufgebaut wird. Hast Du da einen Plan für Novalrohren? VFO belese ich mich gerade. Bernd kleine Bitte, kannst Du mal die Röhrentypen bei deiner Zeichnun eintragen? Gruß Frank
Ein Kurzwellenempfänger benötigt ja auch ein S-Meter. Hier hast du schon mal eine Röhrenschaltung dafür.
Frank W. schrieb: > Bernd kleine Bitte, kannst Du mal die Röhrentypen bei deiner Zeichnun > eintragen? Das ist das Schöne an Blockschaltbildern: Sie sind so schön viereckung und kein Mensch weiß, wie es in der Realität letzendlich schaltungstechnisch umgesetzt werden wird. Das Blockschaltbild zu zeichnen ist der einfachste Teil im Entwicklungsprozess. Und ohne annähernd dimensioniertes Schaltungsdesign ist es müßig "Röhren einzutragen". Da kann man genauso gut als Erstes das Gehäuse bauen, die Farbe der Drehknöpfe festlegen und den Lautsprecher aussuchen....
npn schrieb: > nur noch Amateurfunkbänder empfangen (allerdings jetzt > auch das 50MHz-Band mit, dafür läßt er das 160m-Band weg) Na ja, auf 160m ist oft nur Gebrumm, Prasseln und Rauschen zu hören. Ich würde trotzdem nicht ausgerechnet auf 160m verzichten. 6m-Band geht auch mit Konverter auf 10m mittels preisgünstigem 22MHz-Quarz. Für 50-51MHz fest im Rx mit o.g. VFO sind dagegen 2 teure Mischquarze nötig und damit ist das 6m-Band noch nicht einmal komplett. Übrigends sollte man ab 11m aufwärts auch FM demodulieren können.
Rainer V. schrieb: > npn schrieb: >> nur noch Amateurfunkbänder empfangen (allerdings jetzt >> auch das 50MHz-Band mit, dafür läßt er das 160m-Band weg) > > Na ja, auf 160m ist oft nur Gebrumm, Prasseln und Rauschen zu hören. Ich > würde trotzdem nicht ausgerechnet auf 160m verzichten. 6m-Band geht auch > mit Konverter auf 10m mittels preisgünstigem 22MHz-Quarz. Für 50-51MHz > fest im Rx mit o.g. VFO sind dagegen 2 teure Mischquarze nötig und damit > ist das 6m-Band noch nicht einmal komplett. Übrigends sollte man ab 11m > aufwärts auch FM demodulieren können. Bitte bedenke: Bis du deinen Weltempfänger am laufen hast, sind die Bänder oberhalb 14 MHz zu, da Sonnenfleckenminimum.
Harvey schrieb:
> sind die Bänder oberhalb 14 MHz zu
Wer geht schon auf 12, 15 oder 17m? Da ist doch tote Hose ;)
Rainer V. schrieb: > Harvey schrieb: >> sind die Bänder oberhalb 14 MHz zu > > Wer geht schon auf 12, 15 oder 17m? Da ist doch tote Hose ;) Du machst kein CW, oder?
> Wer geht schon auf 12, 15 oder 17m?
Immerhin reicht eine relativ "kleine" Antenne.
Selbst mit "kleinen" Antennen gibt es oft noch Platzschwierigkeiten.
Meine Antenne für 80m und höher habe ich daher auf einen Besenstiel
gewickelt und mit der richtigen Anpassung funktioniert das auch.
npn schrieb:
> Du machst kein CW, oder?
Nein, für mich ist CW nicht zeitgemäß und zur normalen Kommunikation
ungeeignet. Ich habe für CW auch keine Nerven, bin nur ab und zu als SWL
unterwegs und höre mir gerne zur Erholung das Bandrauschen an ;)
Hallo Frank Die Schaltung ist erst mal als Diskussionsgrundlage zu verstehen. Fragen über Fragen: - Ist ein Filter mit zwei Schwingkreisen vor dem HF-Verstärker ok? Die Schaltung zwischen HF-Vorstufe und Mixer bleibt aperiodisch. - Regelbereich/Verstärkung der HF-Stufe -15dB .. +10dB. Es sollte eine Handabstimmung geben, die ZF-Regelung bleibt immer automatisch. - 3 Bereiche per Drehko abstimmbar ausreichend oder bekommt jedes Band sein eigenes, fest abgestimmtes Filter? - Pullen-Mixer oder doch lieber eine ECH81? - Quarz an der Heptode oder an der Triode? Was läuft stabiler? Weitere Variante: Eine extra EF861 für den VFO, die Triode der ECH81 kann für den BFO verwendet werden. - Ich schließe mich der allgemeinen Meinung an und stimme für folgende Bänder: 160m, 80m, 40m, 30m, 20m, 17m, 15m, 12m Gruß, Bernd
B e r n d W. schrieb: > Ist ein Filter mit zwei Schwingkreisen vor dem HF-Verstärker ok? > Die Schaltung zwischen HF-Vorstufe und Mixer bleibt aperiodisch. Ich glaube, das bringt nicht viel, bei Großsupern mit Eingangsbandfilter für MW u. LW hat man bei KW meist nur einen Einzelkreis verwendet. MfG
Volker S. schrieb: > Ich glaube, das bringt nicht viel, bei Großsupern mit Eingangsbandfilter > für MW u. LW hat man bei KW meist nur einen Einzelkreis verwendet. Bei Amateurfunk-KW-Transceiver mit hochliegender ZF hat man Oktavbandfilter direkt am Eingang benutzt, um den ersten Mischer zu entlasten. Diese sind aber nicht mitlaufend, sondern werden je nach Frequenzband automatisch umgeschaltet. Bei UKW-TRX hatte man in den Anfangszeiten ( TS700 FT221 ) tatsächlich mitlaufende Bandfilter am Eingang gehabt. Ich bezweifel aber, das die so schmal waren wie es FM benötigt hätte ( 25KHz ). Sie dienten sicher auch nur zur Entlastung des Mischers, und zur Vermeidung von Spiegelempfangsproblemen. Bei KW Empfängern mit einer ZF von 9MHz ( das war damals üblich ) geht es bei einen Mitlaufenden Eingangsfilter auch in erster Linie um Spiegelfrequenzunterdrückung. Sie brauchten also nicht so wahnsinnig schmal zu sein. Ralph Berres
Gleichlauf zwischen VFO und dem mitlaufenden Eingangsfilter wird eine Herausforderung sein.
Hallo alles leider mehr oder weniger eine akademische Disskusion. Die beste Hardware nützt nichts wenn die "Software" - also die über leistungsstarke und sich im Vollbetrieb befindliche AM Sender und Antennen abgetrahlen Programme fehlen. Afu hören macht spaß ist aber eben kein Rundfunk. Leider vergleichbar mit einer Museumeisenbahn die ihre Dampflok aufwendig und extrem teuer Instand setzt aber keine Strecke zue verfügung hat auf der das gute Stück läuft. Der komplette Irrsinn wäre es jetzt die Lok selber zu entwickeln... Mit einen einfachen selbstgebauten SDR und der Soundkarte deines Computers ist das wesentlich preiswerter und aktueller. Radiofreund
Hallo, danke erstmals. @ Günter Lenz R4 hat keinen Wert welchen soll ich nehmen? @ Harvey Das ist das Schöne an Blockschaltbildern: Sie sind so schön viereckung und kein Mensch weiß, wie es in der Realität letzendlich schaltungstechnisch umgesetzt werden wird. Blockschaltbild gleich Grobplanung danach geht es weiter. @ B e r n d W. Bereiche 160m bis 10m sollte o.K. sein. Bereichsumschaltung mit Vor. Zwischen- und Oszillator Filter, dann dreifach Drehko und dreifach Lupe. Pullen-Mixer oder doch lieber eine ECH81? ECH81 reicht. Quarz an der Heptode oder an der Triode? Was läuft stabiler? Da muß ich noch lernen. Zur ZF wollte ich zweie nehmen ähnlich wie hier: www.qsl.net/dk3wi/Dabendorf.html Welche Oszillatorfrequenzen ich nehme da lese ich erst mal was günstig ist. Röhren habe ich PCF8X und PCC8X reichlich da. Gruß Frank
Radiofreund schrieb: > Afu hören macht spaß ist aber eben kein Rundfunk. Was dem TO Spass macht darf man getrost ihm selbst überlassen. Vielleicht hat er einfach nur Spass daran über die Möglichkeit zu diskutieren, wie man einen Empfänger mit in nostalgischer Art mit Röhren bauen könnte. Und vielleicht haben die Mitdiskutanten einfach nur Spass daran, sich darauf einzulassen. Ich bezweifle zwar, dass es letztendlich zur funktionsfähigen Realisierung eines derart ambitionierten Projektes kommt. Lass mich aber gerne in naher oder ferner Zukunft von einem Bild und praktischen Empfangserfahrungen des fertiggestellten Empfängers überraschen. Aber auch wenn es bei einem "virtuellen KW-Empfänger" bleibt - der Weg ist das Ziel. Simulation hat ja auch ihren Reiz :-)
Harvey schrieb: > Gleichlauf zwischen VFO und dem mitlaufenden Eingangsfilter wird eine > Herausforderung sein. Hat mein Yaesu FR-101 auch nicht. Amateure kommen auch ohne Einknopfabstimmung klar. LG OXI
OXI T. schrieb: > Hat mein Yaesu FR-101 auch nicht. Amateure kommen auch ohne > Einknopfabstimmung klar. Darum sind es auch Amateure
Frank W. schrieb: > Zur ZF wollte ich zweie nehmen ähnlich wie hier: > www.qsl.net/dk3wi/Dabendorf.html Dieser verhältnismäßig einfach gehaltene Empfänger gibt einen guten Überblick mit welchem Aufwand man trotzdem rechnen muss. Unterlagen: http://bama.edebris.com/manuals/rft/1340
Ein weiteres Beispiel für einen damals populären Röhren Allwellenempfänger ist der Trio-Kennwood 9R59DE. Servicemanual mit Schaltbild: http://www.radiomanual.info/schemi/Trio_9R-59DE_serv.pdf
Harvey schrieb: > Da kann man genauso gut als Erstes das Gehäuse bauen, die Farbe der > Drehknöpfe festlegen und den Lautsprecher aussuchen.... Ähemm.... das ist im Grunde eine gute Idee, denn da befaßt man sich zu allererst mit sowas wie Gestaltung und Ergonomie. Wenn ich mir dazu im Gegensatz diverse Funkamateur-Elaborate anschaue, wo reihenweise unmotiviert aussehende Kippschalter an den unmöglichsten Stellen herausgucken, dann kommt mir die Idee, zu allererst sich auf's Design der Benutzerschnittstelle zu konzentrieren, ganz gut vor. W.S.
Harvey schrieb: > Servicemanual mit Schaltbild: > http://www.radiomanual.info/schemi/Trio_9R-59DE_serv.pdf 455KHz in der einzigen ZF ist aber schon gewagt. Stichwort Spiegelfrequenz Ralph Berres
Ralph B. schrieb: > 455KHz in der einzigen ZF ist aber schon gewagt. Stichwort > Spiegelfrequenz Dem stimme ich zu. Dieser "Communications Receiver" war in seinen Empfangsdaten nach heutigen Masstäben nicht besonders gut. Es gab aber 1968 als er herauskam neben tueren Profi-Empfängern nichts Vergleichbares. Mit 8 Röhren, Halbleiterdioden und trennscharfen mechanische Filtern setzte er Maßstäbe und war sehr populär unter den KW-Brodcast-Listenern. Mit einem Verkaufspreis von 475 DM war der Kenwood für eine breite Schicht von KW-DXern gerade noch erschwinglich. Video: http://www.google.de/imgres?imgurl=http%3A%2F%2Fi.ytimg.com%2Fvi%2FdiDbZzzq5I0%2Fhqdefault.jpg&imgrefurl=http%3A%2F%2Fwww.youtube.com%2Fwatch%3Fv%3DdiDbZzzq5I0&h=360&w=480&tbnid=Z_lZIpQWbsLFDM%3A&docid=dnRhxeQ4g8txQM&ei=byGpVYuOEIrbUdr0q4gC&tbm=isch&iact=rc&uact=3&dur=952&page=1&start=0&ndsp=47&ved=0CDAQrQMwBWoVChMIy4Gw07_ixgIVim0UCh1a-goh
Harvey schrieb: > und trennscharfen > mechanische Filtern setzte er Maßstäbe Naja die trennscharfen mechanischen Filter helfen aber nicht gegen Spiegelfrequenzempfang. Da hilft nur entsprechende Selektion am Eingang. Und bei 30 MHz ein Filter zu bauen, welches durchstimmbar, und im Gleichlauf mit dem Oszillator ist, und in 910KHz Abstand mindestens 70db Abfall hat ( was ja schon eher schlecht ist ) ist dann noch eine größere Herausforderung. Deswegen gibt es ja Doppelsuper. Ralph Berres
Ralph B. schrieb: > Naja die trennscharfen mechanischen Filter helfen aber nicht gegen > Spiegelfrequenzempfang. Das hat auch niemand behauptet. Die 455kHz ZF mit ihrer Spiegelfrequenzproblematik war damals halt ein Kompromiss aus Preisgründen. Selbst die nachfolgendenden und von KW-DXern in aller Welt hochgelobten Serien der Grundig Satellit Weltempfänger - richtige "Koffer"-Radios" - arbeiteten zwar als halbleiterbestückte Doppelsuper (mit 1 ZF von 2MHz, was auch nicht prickelnder ist), machten die Haupt-Selektion aber bei einer 2. ZF um 455KHz, weil nur dort bezahlbare SSB Filter zu realisieren waren. Ich habe den Kenwood 9R59DS ja auch nur als Beispiel angeführt, um aufzuzeigen, dass selbst einfach gehaltene Röhren-KW-Empfänger vom Aufwand her nicht zu unterschätzen sind. Das ist kein Spaziergang. Allein die Mechanik der Bandumschaltung ist aufwändig. Obwohl beim 9R59DS - auch aus Preisgründen, neben dem Einfachsuperprinzip mit niedriger ZF, der komplette KW-Bereich in nur 4 Bandsegmenten mit Band-Spreizung verwirklicht wurden. Eine Röhrenschaltung mit Haptselektion auf hoher ZF - wie es hier im Blockschalbild angedacht ist - ist dann nochmal eine schaltungstechnische Herausforderung. Nicht umsonst ging man damals bei professionellen Empfängern auf das Doppel- und Dreifachsuperprinzip über.
Spiegelfrequenz-Unterdrückung Die Schaltung entspricht einem induktiv am Fusspunkt gekoppelten Bandfilter. Diese Fallen auf beiden Seiten relativ gut ab. Der Kurvenverlauf eines kapazitiv gekoppelten Filters würde oberhalb der Resonanz deutlich flacher verlaufen. Mit einer ZF von 4550 kHz wird im höchsten Band eine Spiegelfrequenz-Unterdrückung von kaum 30 dB erreicht. Bei 1MHz wie beim Debendorf sind es gut 40 dB. Bei 1,7MHz, welches eine gebräuchliche ZF für den Selbstbau war beträgt die Unterdrückung 50 dB und bei den vorgeschlagenen 6,55 MHz werden gerade die 70 dB erreicht. Ein gekoppeltes Bandfilter hat Vorteile, da der Durchlassbereich flach verläuft und kleine Gleichlauffehler verzeiht. Weitab ist der Verlauf ähnlich zu zwei einzelnen Filtern. Die Hohe ZF von 6,55 MHz macht entweder einen Doppelsuper erforderlich oder es müssen Quarzfilter verwendet werden. Auf der Frequenz befinden sich keine starken Stationen und beim R. kostet das Stück 18 Cent. Gruß, Bernd
B e r n d W. schrieb: > Mit einer ZF von 4550 kHz wird im höchsten Band eine > Spiegelfrequenz-Unterdrückung von kaum 30 dB erreicht. Du meintest sicherlich 455kHz :-)
B e r n d W. schrieb: > Die Hohe ZF von 6,55 MHz macht entweder einen Doppelsuper erforderlich > oder es müssen Quarzfilter verwendet werden. Auf der Frequenz befinden > sich keine starken Stationen und beim R. kostet das Stück 18 Cent. Unabhängig von den billig erhältlichen Quarzen für Ladderfilter. Ein ZF-Zug bei 6,55 MHz mit Röhren und hoher geregelter Verstärkung ist im realen Aufbau nicht so einfach stabil hinzubekommen wie niederohmige Halbleiterstufen. Da kann das Doppelsuperprinzip das Leben schon erleichtern.
Im Prinzip würde die ECH81 als Mischer direkt das Quarzfilter speisen.
Da kann erst mal nichts schwingen, weil sich die Frequenz ändert.
Üblicherweise besteht die Gefahr eines Huth-Kühn-Oszillators (TPTG),
falls Filter am Gitter und an der Anode die selbe Frequenz zulassen.
Dazu benötigt es kein Quarzfilter, eventuell muss dann irgendwo ein
Serienwiderstand zur Bedämpfung rein.
Diskret aufgebaute Half-Lattice/Phasing-Filter waren durchaus üblich und
von einer Schwingneigung hab ich da bisher nichts gehört, eher dass es
einfach nicht funktioniert hat.
> kann das Doppelsuperprinzip das Leben schon erleichtern
Das Filter der 1. ZF muss auf jeden Fall eine recht schmale Bandbreite
haben, da sich sonst eine weitere Spiegelfrequenz bemerkbar macht. Um
auf Quarzfilter verzichten zu können, müsste die 2. ZF bei 100 kHz oder
tiefer liegen.
Welche Messmittel mit denen er auch umzugehen weiß, stehen denn dem TO für das Entwicklungsprojekt zur Verfügung? DMM/VTVM, Oszilloskop und Wobbler (neudeutsch: skalarer Netzwerkanalyzer) mit hochohmiger HF-Probe sind wohl das Minimum.
Hewlett schrieb: > Ein ganz tolles Radio. > SDR Empfänger in Twente, Holland > > http://websdr.ewi.utwente.nl:8901/ ...mit Novalröhren? Beitrag "Weltempfänger"
Harvey schrieb: > Ich bezweifle zwar, dass es letztendlich zur funktionsfähigen > Realisierung eines derart ambitionierten Projektes kommt. Lass mich aber > gerne in naher oder ferner Zukunft von einem Bild und praktischen > Empfangserfahrungen des fertiggestellten Empfängers überraschen. Ja das wird wohl etwas länger dauern. B e r n d W. schrieb: > Die Hohe ZF von 6,55 MHz macht entweder einen Doppelsuper erforderlich > oder es müssen Quarzfilter verwendet werden. Auf der Frequenz befinden > sich keine starken Stationen und beim R. kostet das Stück 18 Cent. Hast Du da auch einen Schaltungsvorschlag? Gruß Frank
Hallo Frank Das SSB-Filter ist hier mit 6 Quarzen eingezeichnet. Bei den Durchlasskurven wird ein CW-Filter mit 4 Quarzen und ein SSB-Filter mit 6 Quarzen verglichen. Je nach Anspruch kann die Flankensteilheit mit 8 Quarzen fürs SSB-Filter noch etwas verbessert werden. CW: 6 Quarze SSB: 8 Quarze AM: 12 Quarze Die Quarze müssen innerhalb eines Filters zusammenpassen und sollten nicht weiter als 50 Hz voneinander abweichen. Dazu werden ca. 50 Quarze benötigt, um genügend Ausbeute zu bekommen. Zusammenpassende werden auf die drei Häufchen AM, SSB und CW verteilt. Eine weitere Alternative: Auf 10,7 MHz gibt es in der Bucht oft günstige Quarzfilter mit Bandbreiten von 20-30 kHz. Damit könnte ein Doppelsuper mit einer 2. ZF um 50-100kHz aufgebaut werden. Die genaue 2. ZF-Frequenz hängt davon ab, welchen Quarz zum umstzen man dazu findet. Möglicherweise ist ein 10,6 MHz Quarz erhältlich, dann wählt man die 2. ZF mit 100 kHz. Gruß, Bernd
Sinnvollerweise wählt man dann als 1. ZF 10,7 und als zweite ZF die Standard 455kHz. 10,245MHz Quarze gibt es überall billig. SSB Filter für 455kHz sind preiswert. Spulen- und Filterbausätze - für Röhrenanwendungen - sind noch gut erhältlich. http://www.roehrentechnik.de/html/zf-bandfilter.html
Gerald M schrieb: > Spulen- und Filterbausätze - für > Röhrenanwendungen - sind noch gut erhältlich. > > http://www.roehrentechnik.de/html/zf-bandfilter.html Wobei die 10,7MHz Filter Typ 47/11 vermutlich 180KHz breit sind wie es für FM- Rundfunk nun mal erforderlich ist, Dieses Filter sollte schon so schmal sein, das es für die 455KHz ZF die notwendige Spiegelselektion hat, sonst bekommt man eine Nebenempfangsstelle im Abstand von 2*455KHz. Es gibt aber auch 10,7MHz Quarzfilter welches 25KHZ , 12KHZ oder sogar nur 3KHz Bandbreite hat. Dieses würde ich in die erste ZF setzen. Eventuell braucht man dann keine zweite ZF mehr , sondern käme mit einen Einfachsuper hin. Auf jeden Fall würde ich in der ersten ZF mindestens ein 6polige besser 8poliges Filter einsetzen. Ein 2poliges Filter reicht wegen der mangelnde Weitabselektion welche dann nur etwa 20db beträgt nicht aus um die 2*455KHz Spiegelfrequenz ausreichend zu unterdrücken. ( Selber erlebt bei dem TS770 da sitzt in der ersten ZF ein 2poliges 24,6MHz Quarzfilter mit 25KHz Bandbreite, was zur Folge hatte, das ich 2*455KHz höher als die eingestellte Frequenz auch noch was empfangen hatte. Abhilfe hat in diesem Falle ein zusätzliches 8poliges Filter für die 24,6MHz gebracht, welches ich aber nur in 50KHz Bandbreite bekommen habe. Das hat für die Weitabselektion aber ausgereicht. Ralph Berres
> SSB Filter für 455kHz sind preiswert Das wäre die Lösung für AM, aber >40 Euro für SSB ist nicht unbedingt preiswert. Aus dem CB-Funk-Bereich sind 10.615, 10.625 und 10.635 MHz verbreitet. Damit könnte man auf 65kHz, 75kHz oder 85 kHz umsetzen. > Wobei die 10,7MHz Filter Typ 47/11 vermutlich 180KHz breit Die sind für Schmalband-FM.
Danke für die Antworten. Den Dabendorf lasse ich fallen den Drehko bekommt man nicht. Drehkos habe ich zweimal 300-500pF und 12pF . Dreimal 300-500pF findet sich etwas in der Bucht aber viermal 300-500pF habe ich nocht nicht gefunden. Gruß Frank. Achso hat jemand eine Bibliothek mit Filtern für eagle?
B e r n d W. schrieb: >> Wobei die 10,7MHz Filter Typ 47/11 vermutlich 180KHz breit > > Die sind für Schmalband-FM. Das glaube ich nicht. 25Khz Bandbreite bei 10,7MHz wäre eine Güte von über 400 !! Das ist mit einen zweikreisigen LC-Filter nicht machbar. Außerdem wo im Konsumbereich wird ein 10,7MHz Filter in Röhrengeräten eingesetzt außer im UKW-Rundfunkbereich? Und UKW Rundfunk hat nun mal bei Mono 180KHz Bandbreite Ralph Berres
Es ist müßig sich darüber aufzuhalten, ob die von Reinnhöfer angebotenen 10,7 MHz Filter Schmal- oder breitbandig sind. So wie ich es verstanden habe ging es primör um die Sinnhaftigkeit einer 2. ZF von 455kHz weil man dafür Standard-Filter im Markt findet und weil die Frequenz schaltungstechnich gut beherrschbar ist. Natürlich gibt es sowohl für 10,7 oder 9 oder 21,4 MHz passende und bezahlbar Quarzfilter und MIschquarze. Die Frage die noch immer nicht beantwortet ist: ist der TE überhaupt von seiner Messgeräteausstattung und seiner Selbstbau-Erfahrung in der Lage Selektives Frontend, Mischer sowie Selbstbau Quarz-Ladderfilter bzw. einen hochverstärkenden selektiven ZF-Zug mit Filtern funktionsfähig zu realisieren und abzugleichen. Sind dafür die Voraussetzungen nicht gegeben, bleibt auch die stereotype Frage nach einem Schaltungsvorschlag eine rein akademische Trockenübung.
Du könntest eventuell das Vorfilter getrennt einstellen. Die Bandbreite ist so groß (>200kHz), dass bei einigen Bändern nicht nachgestimmt werden muss. Dann reichen 3 Bereiche am Eingang und die Umschaltung wird einfacher. Der Oszillator-Mischer erzeugt 2 Frequenzen und Harmonische. Deshalb benötigt er ein nachgeschaltetes Bandpass-Filter, möglicherweise sogar ein doppeltes. Dieses Filter könnte vermieden werden durch einen freischwingenden Oszillator mit den bekannten Driftproblemen oder einer PLL.
> nach einem Schaltungsvorschlag eine rein akademische Trockenübung Das kann natürlich sein, aber ich geh davon aus, dass sich der TS von den Lösung ein aussucht, die er sich auch zutraut. Dabei weitere Möglichkeiten zu kennen, schadet nichts. Ich geh davon aus, dass er Lötkolben und Multimeter hat, 10 Oszilloskope hat er schon angedeutet. Wenigstens ein Dip-Meter wäre nicht schlecht. >> Wobei die 10,7MHz Filter Typ 47/11 vermutlich 180KHz breit > Die sind für Schmalband-FM. Sowas: http://www.ebay.de/itm/Quarz-Filter-FTS-36-C50-F-10-7-MHz-/181804294841 http://www.ebay.de/itm/Quarzfilter-10-7-MHz-Crystal-Filter-NEU-sehr-selten-/181803325043 http://www.ebay.de/itm/Quarzfilter-10-7-MHz-CEPE-/381331804449
Hallo Frank, dann gib uns doch bitte eine Info was in deiner Hobbywerkstatt vorhanden ist: Gutes Digitalmultimeter Röhrenvoltmeter FET-Voltmeter? Oszilloskop mit kazitätsarmen 10:1 Tastköpfen? Netzwerkanalysator, der sich zum Selektieren von Filter-Quarzen eignet? Wobbelgenerator mit hochohmigen Tastkopf zum Abgleich von Mischern und ZF? Frequenzzähler? L/C Messgerät? Stabilisiertes Hochspannungs-Netzgerät? Trenntrafo? ggf. Spektrumanalyzer? Ohne NWA braucht man den Selbstbau eines Quarz-Ladderfilters gar nicht erst in Betracht zu ziehen. Grüße Gerald
Gutes Digitalmultimeter Röhrenvoltmeter FET-Voltmeter? ja Oszilloskop mit kazitätsarmen 10:1 Tastköpfen? 12X ja Netzwerkanalysator, der sich zum Selektieren von Filter-Quarzen eignet? nein kenne aber einen FA Wobbelgenerator mit hochohmigen Tastkopf zum Abgleich von Mischern und ZF? ja Frequenzzähler? ja L/C Messgerät? ja Stabilisiertes Hochspannungs-Netzgerät? nein Trenntrafo? ja
Ralph B. schrieb: > Es gibt aber auch 10,7MHz Quarzfilter welches 25KHZ , 12KHZ oder sogar > nur 3KHz Bandbreite hat. Dieses würde ich in die erste ZF setzen. > > Eventuell braucht man dann keine zweite ZF mehr , sondern käme mit einen > Einfachsuper hin. Als Alternative zum Quarzfilter gibts auch noch das DSP-Filter. Das gibts beliebig schmalbandig, wenn man im Empfänger gleich einen IQ-Mischer einbaut (den kann man auch mit Röhren aufbauen), dann kann man auch bei einem Einfachsuper eine wirksame Spiegelfrequenzunterdrückung erreichen.
Schreiber schrieb: > Als Alternative zum Quarzfilter gibts auch noch das DSP-Filter. Warum glaubt die halbe Welt eigentlich immer, mit einen DSP-Filter sämtliche Probleme auf der HF-Ebene erschlagen zu können? DSP-Filter Kann man in der letzten ZF einsetzen. Der TE wollte aber ein Röhrengerät aufbauen. Außerdem verhindert das DSP Filter immer noch nicht die Spiegelfrequenzprobleme am Eingang. Dagegen hilft nur eine ausreichende Selektion am Eingang. Nicht umsonst benutzen professionelle Empfänger immer eine erste ZF, welche über der höchsten zu empfangene Frequenz liegt. Da kommt man dann mit einen leichter zu realisierenden steilen Tiefpass am Eingang aus, und braucht keine mitlaufende Filter , welche nur mit Aufwand synchron zum Lokaloszillator zu bekommen sind. Ralph Berres
Schreiber schrieb: > Als Alternative zum Quarzfilter gibts auch noch das DSP-Filter. Das > gibts beliebig schmalbandig, wenn man im Empfänger gleich einen > IQ-Mischer einbaut (den kann man auch mit Röhren aufbauen), Endlich eine überzeugende Lösung! Dann sollte man das DSP-Filter konsequenterweise auch gleich in Röhrentechnik aufbauen. Vielleicht kann ja jemand das Schaltbild der Zuse Z22 auftreiben. Natürlich Mehrere davon parallel rechnen lassen. Irgendjemand wird dann schon die Software dazu schreiben. Brauchen wir nur noch zwei gute A/D Wandler in Röhrentechnik, die nach dem Röhren IQ Mischer das Signal digitalisieren, bevor es in den Zuse DSP geht. Hast du einen Schaltungsvorschlag?
Ralph B. schrieb: > DSP-Filter Kann man in der letzten ZF einsetzen. Der TE wollte aber ein > Röhrengerät aufbauen. > > Außerdem verhindert das DSP Filter immer noch nicht die > Spiegelfrequenzprobleme am Eingang. Doch, man kann einen Einfachsuper verwenden und die Empfangsfrequenz gleich entsprechend runtermischen. Spiegelfrequenzunterdrückung geht mittels IQ-Mischer und Software Ralph B. schrieb: > Warum glaubt die halbe Welt eigentlich immer, mit einen DSP-Filter > sämtliche Probleme auf der HF-Ebene erschlagen zu können? weil DSPs mittlerweile billiger wie sorgfältig abzugleichende Filter und aufwändige Analogtechnik sind? Dann brauchts mur noch einen entsprechend durchstimmbaren Oszillator (entweder PLL oder DSS) einen Mischer und etwas Hühnerfutter und schon hat man ein brauchbares Radio. Ralph B. schrieb: > Nicht umsonst benutzen professionelle Empfänger immer eine erste ZF, > welche über der höchsten zu empfangene Frequenz liegt. So gehts auch, wird dann aber komplizierter und teurer weil man entsprechend schnelle ADCs und einen viel schnelleren DSP benötigt.
Dann bin ich schon mal gespannt, wie ihr mit Röhren duerhaft >= 40 dB Seitenbandunterdrückung erreichen wollt. Jeden Tag nachkalibrieren? Analog zum FPGA bräuchte man ein HSTA = Hollow Solderable Tube Array
Harvey schrieb: > Dann sollte man das DSP-Filter konsequenterweise auch gleich in > Röhrentechnik aufbauen. würde ich nicht machen, das wird zu unhandlich. So eine kleine Platine mit einem kleinen IC lässt sich sicher auch in einem Röhrenradio verstecken. Notfalls mann man es auch in einem ausgehöhltem Gehäuse für historische Bandfilter verstecken. ...wer will, der kann natürlich auch eine Ersatzröhre bauen, idealerweise verwendet man hierzu (gerne auch defekte) Stahlröhren: Auf der Drehbank vorsichtig den Kolben öffnen, ausräumen, neue Elektronik rein und zuschweißen. Bei Röhren mit Glaskolben wirds etwas schwieriger (Tipp: Kolben innen verspiegeln, das sieht aus wie Getter und man erkennt die Elektronik nicht mehr)
B e r n d W. schrieb: > Dann bin ich schon mal gespannt, wie ihr mit Röhren duerhaft >= 40 > dB > Seitenbandunterdrückung erreichen wollt. Jeden Tag nachkalibrieren? So hat man das im früher teilweise gemacht. Alternativ kann man auch die Filter in einem Ofen temperieren, das Gerät stundenlang (bei möglichst konstanter Raumtemperatur) warmlaufen lassen, Bauteile einzeln nach Temperaturdrift selektieren, ...
Man musste den Exciter nach der Weaver-Methode wenigstens monatlich neu abgleichen, sonst ging die Unterdrückung auf 30 dB zurück. Das lag nicht an den passiven Bauteilen, sondern an den Röhren.
Harvey schrieb: > Brauchen wir nur noch zwei gute A/D Wandler in Röhrentechnik, die nach > dem Röhren IQ Mischer das Signal digitalisieren, bevor es in den Zuse > DSP geht. Du hast den DA-Wandler vergessen, der nach dem DSP respektive Zuse22 Rechner folgen muss. Schreiber schrieb: >> Außerdem verhindert das DSP Filter immer noch nicht die >> Spiegelfrequenzprobleme am Eingang. > > Doch, man kann einen Einfachsuper verwenden und die Empfangsfrequenz > gleich entsprechend runtermischen. > Spiegelfrequenzunterdrückung geht mittels IQ-Mischer und Software Verstehe ich jetzt nicht ganz. Das funktioniert noch höchstens wenn die ZF Null ist, also du gleich ins Basisband runtermischst? Dann brauchst du aber einen Sinus-Cosinus Lokaloszillator und zwei Mischstufen auf der HF-Ebene. Dann stellt sich mir gleich die nächste Frage. Das funktioniert doch nur mit doppelt balancierte Mischer wie Ringmischer Gilbertzelle etc? Da ja sonst noch Lokaloszillatorfrequenz und Eingangsfrequenz am Ausgang erscheinen? Schreiber schrieb: >> Nicht umsonst benutzen professionelle Empfänger immer eine erste ZF, >> welche über der höchsten zu empfangene Frequenz liegt. > > So gehts auch, wird dann aber komplizierter und teurer weil man > entsprechend schnelle ADCs und einen viel schnelleren DSP benötigt. Ich dachte hier aber mehr an einen konventionellen Empfänger wie der TE es aufbauen wollte halt mit Röhren. Also erste ZF > 50MHz ( da er 50MHz Band auch noch empfangen will ) , zweite ZF 10,7MHz .Für die erste ZF würde ich 70MHz vorschlagen, denn dafür gibt es wieder Quarzfilter von der Stange. 455KHz verwendet man übrigens in den Amateurfunk-RX oft nur um FM Demodulation zu machen. Weil bei den geringen Modulationshüben von vielleicht 1KHz die NF Ausbeute aus einen Konzidenzdemodulator bei 455KHz ZF viel größer ist als bei 10,7MHz ZF. Deswegen setzt man in diesem Fall ein drittes mal um. Wer FM nicht braucht, lässt die 455KHz weg. Ralph Berres
Gerald M. schrieb: > Hallo Frank, > dann gib uns doch bitte eine Info was in deiner Hobbywerkstatt vorhanden > ist: Röhrenprüfgerät L3-1 habe ich auch noch. Gruß Frank
> Das funktioniert doch nur mit doppelt balancierte Mischer wie > Ringmischer Gilbertzelle etc? Da ja sonst noch Lokaloszillatorfrequenz > und Eingangsfrequenz am Ausgang erscheinen? Solange die Frequenzen weit genug auseinanderliegen, kann gefiltert werde. Phasen- und Amplitudeneinflüsse müssen auf beiden Kanälen identisch sein. Abweichungen von 0,6° Phase oder 1% Amplitude reduzieren den Seitenbandabstand auf 40 dB oder kleiner. Da verwendet man lieber gutmütige Filtercharakteristiken, kein Chebycheff.
B e r n d W. schrieb: > Solange die Frequenzen weit genug auseinanderliegen, kann gefiltert > werde. Aber nur wenn am Ausgang nur die Summen und Differenzprodukte erscheinen. Bei einer Röhrenmischstufe erscheinen aber auch die ursprünglichen Frequenzen am Ausgang. Ralph Berres
so ich habe gerade 3X3 ca.300pF und 1X4 ca. 300pF Drehkos in der Bucht geschossen. Gruß Frank
Frank W. schrieb: > anbei mein Blockschaltbild bis zur 1.ZF. > > Nur Entwurf. > > Gruß Frank Nur eine Anmerkung: Im "Blockschaltbild" : AFC = Automatic Frequency Control. Gemeint ist aber sicherlich AGC = Automatic Gain Control (Automatische Verstärkungsregelung). Die Filter sind auch wahrscheinlich nicht nur "umschaltbar" mit fixer Bandbreite, sondern mit frequenzvariabel abgestimmt Für die Verständlichkeit von Blockschaltbildern ist Excel wohl nicht erste Wahl. LG
Frank W. schrieb: > Oszilloskop mit kazitätsarmen 10:1 Tastköpfen? > > 12X ja An Messmitteln scheint ja kein Mangel zu herrschen. Vorschlag: Überzählige der 12 Oszlloskope verkaufen und für den Erlös Quarzfilter beschaffen. Das erspart den Selbstbau eines Ladderfilters smile
Harvey schrieb: > Nur eine Anmerkung: > Im "Blockschaltbild" : AFC = Automatic Frequency Control. > Gemeint ist aber sicherlich AGC = Automatic Gain Control (Automatische > Verstärkungsregelung). sorry mein Fehler. Das ändere ich.
Hallo, hier kommt noch eine weitere Möglichkeit der Frequenzaufbereitung. Wenn man sich das Ganze genauer anschaut, fällt das umzuschaltende Filter auf dem Weg zum Empfangsmischer weg, da der VCO direkt auf gewünschten Frequenz schwingt. Das Filter zwischen Mixer und PLL läßt immer den gleichen Frequenzbereich durch. Umzuschalten sind: Der VCO-Schwingkreis und der Bandquarz. Welche Möglichkeiten gab es Anno dazumal, eine PLL zu realisieren? Gruß, Bernd
B e r n d W. schrieb: > Welche Möglichkeiten gab es Anno dazumal, eine PLL zu realisieren? Ein gutes Beispiel ist der Siemens E311: http://www.radiomuseum.org/r/siemens_rel_445e311_e311_e_311.html MfG
Hallo, bitte keine weiteren Schaltungsvorschläge mehr. Die Datei ist mein Plan und wird weitergeführt. Gruß Frank
Hallo Frank > Die Datei ist mein Plan und wird weitergeführt. Das ist Dein Empfänger, wir machen nur Vorschläge. Trotzdem, weils zum Thema passt und weil andere hier mitlesen, eine weitere Möglichkeit zur Frequenzaufbereitung. Der Oszillator rastet auf die Harmonischen eines 2 MHz Oszillators ein. Die 2 MHz Bereiche sind zwar relativ groß, jedoch wird nur 1 Quarz benötigt. http://www.jogis-roehrenbude.de/Leserbriefe/Peter_Treytl-PLL/PLL_Frequenzversorgung_fuer_KWE.htm
Hallo, ich dachte das ich alle Seiten von jogis-roehrenbude kenne aber diese Seite kannte ich noch nicht. Hier mal ein Beispiel für einen Kanal ohne Quarz: fu fo foszi fu foszi fo 1.ZF 2,50 5,00 13,20 15,70 10,70 alle Angaben in MHz. Geht das so? Gruß Frank
War das ungefähr so gemeint? Rx VFO f_Quarz VFO+f_Quarz 1.ZF 5,00 2,50 13,20 15,70 10,70 Falls ja: Im Prinzip, aber... Die zweite Harmonische des VFO fällt direkt auf die Empfangsfrequenz, was sich als Pfeifstelle bemerkbar macht.
B e r n d W. schrieb: > War das ungefähr so gemeint? > > Rx VFO f_Quarz VFO+f_Quarz 1.ZF > 5,00 2,50 13,20 15,70 10,70 > > Falls ja: Im Prinzip, aber... > Die zweite Harmonische des VFO fällt direkt auf die Empfangsfrequenz, > was sich als Pfeifstelle bemerkbar macht. Falsch geschrieben sorry. Empfangsfrequenz: 2,5-5MHz 1.ZF: 10,7MHz VFO nur LC Oszillator ohne Quarz: 13,2MHz – 15,7MHz Zweite Harmonische des VFO kannst Du mir mal einen Link posten oder nach welchen Suchwort muß ich suchen? Es gibt ja mehrere harmonische und die Spannung wird immer kleiner. Gruß Frank
> Empfangsfrequenz: 2,5-5MHz Jetzt ist es klarer, das funktioniert so. Begriffsdefinition: Die 1. Harmonische entspricht der Grundwelle, die 2. Harmonische der ersten Oberwelle. Oberwellen entstehen immer auf dem ganzzahligen Vielfachen der Grundwelle. Ein reiner Sinus enthält im Spektrum nur die Grundwelle. Ein symetrischer Rechteck enthält nur ungeradzahlige Harmonische (1. 3. 5. usw.) Ein Sägezahn enthält auch recht viele geradzahlige Harmonische. Ein Signal mit sehr kurzen Impulsen erzeugt ein kammartiges Spektrum, welches auch bei zweistelligen Harmonischen kaum in der Amplitude nachläßt. Hier sind die Oszillator-Spektren unterschiedlicher Röhren dokumentiert. Man sieht, dass u.U. die dritte Harmonische größer sein kann als die zweite. http://www.andreadrian.de/sdr/#mozTocId548859 Ein Röhrenoszillator schwingt in der Regel mit einer ordentlichen Amplitude von >= 10Vss. Gelangt nur der Bruchteil einer Harmonischen davon (-100dB) auf die Antenne, sind das 10-100µV. Fällt diese Frequenz in den Empfangsbereich, macht sie sich bei eingeschaltetem BFO als hässlicher, lauter Pfeifton bemerkbar.
Frank W. schrieb: > Zweite Harmonische des VFO kannst Du mir mal einen Link posten oder nach > welchen Suchwort muß ich suchen? http://www.sarganserland-walensee.ch/radio_tv_historisch/radiomann/radiomann0.htm
Dankeschön. Quarzkochbuch habe ich. Schwingkreise ect. habe ich auch als PDF Dateien also Wissen aufgefrischt. Gruß Frank P.S. hoffentlich kommen meine Drehkos bald.
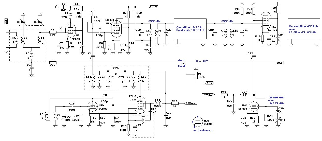
Hallo, anbei meine Zeichnung bis zur 2.ZF. 1.ZF 10,7MHz Bandbreite 20KHz 2X EF183 2. ZF Oszillator 10,245MHz Mischer 2. ZF 455KHz welche Bandbreite nehme ich da. 1X EF183. Demodulator da komme ich nicht weiter. Gruß Frank
Bandbreite der 2 ZF umschaltbar je nach Modulationsart ( AM SSB FM ) Dann folgt der Demodulator für die entsprechende Modulationsarten ( ebenfalls umschaltbar ). Kleinen Tipp kaufe dir einen Rohde&Schwarz EK07 wenn du schon unbedingt Röhren haben willst. Oder den Siemens E311. Nichts gegen dich. Aber nach dem Tread zur urteilen, wirst du mit deinen Wissensstand viel Geld ohne ein brauchbares Ergebnis versenken. Es gibt bei so ein Projekt eine Menge Fallstricke. Baue doch erst mal einen 0V2 als Einsteigerprojekt. Wenn du das zum laufen hast dann hast du eine Menge Erfahrungen gesammelt, welches dir bei deinen anvisierten Projekt von Nutzen sein wird. Ralph Berres
Ralph B. schrieb: > Bandbreite der 2 ZF umschaltbar je nach Modulationsart ( AM SSB FM ) > Dann folgt der Demodulator für die entsprechende Modulationsarten ( > ebenfalls umschaltbar ). Sage doch mal ein paar Zahlen danke. Ralph B. schrieb: > Es gibt bei so ein Projekt eine Menge Fallstricke. > Baue doch erst mal einen 0V2 als Einsteigerprojekt. > Wenn du das zum laufen hast dann hast du eine Menge Erfahrungen > gesammelt, welches dir bei deinen anvisierten Projekt von Nutzen sein > wird. Als Einsteigerprojekt nehme ein altes Radio und ändere Wellenbereiche. Das Projekt wird schon werden und etwas lernen will ich auch. Gruß Frank
Frank W. schrieb: > Das Projekt wird schon werden und etwas lernen will ich auch Hallo Frank, der Vorschlag mit einem überschaubaren Projekt zu beginnen und schrittweise Erfahrungen zu sammeln wurde dir jetzt im Laufe diese Threads schon häufiger nahegelegt. Denn deine Fragen deuten darauf hin, dass du dir rudimentäre Kenntnisse der HF-Technik erst noch erarbeiten musst. Dein Ehrgeiz, ohne größeren Erfahrungshintergrund ein derart komplexes Projekt zu stemmen, an dem früher ganze Entwicklerteams renommierter Profi-Firmen sich die Zähne ausgebissen haben ehrt dich zwar, wird aber höchstwahrscheinlich in ein Misserfolgserlebenis münden. Einen Schaltungsentwurf zu zeichnen ist Eines, ob es im realen Aufbau auch funktioniert steht ist die weitaus größere Herausforderung. Da helfen auch keine 12 Oszilloskope im Regal. Ich rate dir, beim Durchfahren der Lernkurve zwei Gänge zurückzuschalten. Du kommst damit sicherer an.
Frank W. schrieb: > Sage doch mal ein paar Zahlen danke. AM 9KHz SSB 3,5KHz FM schmal 12KHz FM breit 180KHz FM Stereo 280KHz Viel Spass Ralph Berres
Danke. Ich werde erstmal weiter lernen: https://de.wikipedia.org/wiki/Amateurfunkdienst und http://www.darc.de/ Blockschaltbild werde ich auf jeden Fall fertig bekommen bin ja fast am Ziel. Danach schrittweise aufbauen das dauert aber das weiß ich. Abschriche kann ich immer noch machen. Stupides nachbauen und viele Fragen stellen wenns nicht geht, das kommt bei mir nicht vor. Gruß Frank
Ralph B. schrieb: > AM 9KHz SSB 3,5KHz das stimmt so nicht. Heute gilt: AM: 6kHZ und weniger (9kHz ist der in Region 1 festgelegte Kanalraster bei der Frequenzvergabe für Lang- und Mittelwellensender, in USA 10kHz, Im Kurzwellenbereich wird innerhalb der Rundfunkbänder weltweit ein 5-kHz-Raster verwendet.) SSB: 2,7kHz gemäß Anlage 1 zu Amateurfunkverordnung http://www.buzer.de/gesetz/5900/a81452.htm
Hallo Frank
Wichtig: Auf keinen Fall den Mischer regeln, das wirkt sich negativ auf
die Großsignalfestigkeit aus. Die Verstärkung vor dem 1. Mischer darf
nicht zu groß werden, sie darf aber negativ werden. Das HF-Filter am
Eingang erzeugt eine Resonanzüberhöhung von 10-20 dB je nach Frequenz.
Selbst diese Überhöhung kann bei starken Signalen für die ECH81 schon zu
viel sein.
min max
HF-Filter 10 20 dB
HF-Preamp -20 10 dB
1. Mixer 6 6 dB
1. ZF Amp. 0 30 dB
2. ZF Amp. 0 30 dB
2. Mixer 6 6 dB
3. ZF Amp. 0 40 dB
----------------------
Summe +2 142 dB
Die maximale Verstärkung ist viel zu hoch. Ich würde eher zwischen 1.
und 2. Mischer gar keine Verstärkung vorsehen und in der 2. ZF nach dem
Roofing-Filter zwei Röhren. Bei ca. einem Volt Regelspannung fängt die
Regelung an zu wirken. Dazu müssen z.B. 1-2µV auf 1Veff verstärkt
werden. Es sind dafür 114-120 dB an Verstärkung nötig. In der 2.ZF kann
eine Röhre leicht 40dB Verstärkung erreichen.
> innerhalb der Rundfunkbänder weltweit ein 5-kHz-Raster verwendet
5khz Raster, aber nicht zwingend 5kHz Bandbreite. Manche Chinesen nutzen
sogar die doppelte Bandbreite (bis zu 20 kHz), eine reine Frage des
Geldes.
Bei einem 5kHz Raster und 9 kHz Banfbreite wird ein 5 kHz Pfeifton
hörbar, welcher mit einem Kerbfilter entfernt werden kann.
Harvey schrieb: > Heute gilt: > > AM: 6kHZ und weniger Bei AM Rundfunk sind 9KHz Bandbreite vorgesehen das sind immerhin 4,5KHz NF-Bandbreite. Bei deinen 6KHz Bandbreite hätte man nur Telefonqualität. Es ist aber richtig was du über die Kanalraster schreibst. Auf UKW Rundfunk ist der Kanalraster aber auch nur 100KHz obwohl bei Stereo fast 300 KHz Bandbreite belegt wird. Ralph Berres
Ralph B. schrieb: > Bei AM Rundfunk sind 9KHz Bandbreite vorgesehen das sind immerhin 4,5KHz > NF-Bandbreite. > Bei deinen 6KHz Bandbreite hätte man nur Telefonqualität. 9kHz Kanalraster gibt es nur auf der Mittelwelle! Da der TO aber einen "Allwellenempfänger" bauen will sind hier die 5kHz Bandbreite auf Kurzwelle maßgeblich. Denn alle BC-Kurzwellensender - und um die geht es ja bei einem Allwellenempfänger - senden im 5kHz Raster. Nenne es "Telefonqualität", es ist nun mal Fakt. Ein 6kHz FilTer ist ein übelicher Kompromiss zwischen Trennschärfe und Tonqualität. Wenn die Höhen zu sehr gedämpft klingen kann man die Abstimmung etwas unsymmetrisch auf Träger und ein Seitenband verschieben, dann klingt es höher. Mit einem Synchrondetektor mit Seitenbandwahl sollte die Bandbreite sogar eher weniger betragen als 6kHz. 9Khz Filterbandbreite sind für AM auf KW vollkommen untauglich, man würde zu sehr die Interferenzen durch den 5 kHz daneben liegenden Nachbarsender störend wahrnehmen.
Ralph B. schrieb: > Auf UKW Rundfunk ist der Kanalraster aber auch nur 100KHz obwohl bei > Stereo fast 300 KHz Bandbreite belegt wird. Leider ist dies Beispiel für KW nicht anwendbar. UKW-Sender haben eine begrenzte Reichweite und sind geografisch von den Regulierungsbehörden so koordiniert, dass kein potentielle störender Sender direkt im Kanalraster daneben liegt. Kurwellenausbreitung ist unbegrenzt. Die Sender senden tatsächlich in 5kHz Abstand. Ihre Modulationsbandbreite ist entsprechend ITU Recommendation R-BS560 begrenzt: https://www.itu.int/dms_pubrec/itu-r/rec/bs/R-REC-BS.560-4-199710-I!!PDF-E.pdf Wer Beispiele aus der Praxis hören will kann das hier: http://elektronikbasteln.pl7.de/was-klingt-wie-auf-kurzwelle.html
> 9Khz Filterbandbreite sind für AM auf KW vollkommen untauglich Falsch, eventuell werden zwei oder gar drei Bandbreiten benötigt. Schau selber CHN, 13575 kHz, bw = 10 kHz TUR, 13635 kHz, bw = 20 kHz http://websdr.ewi.utwente.nl:8901/
Harvey schrieb: > Da der TO aber einen "Allwellenempfänger" bauen will sind hier die 5kHz > Bandbreite auf Kurzwelle maßgeblich. Ich denke, die Diskussion um die AM-Bandbreite und das Kanalraster können wir vergessen. Hier gehts scheinbar nur um Amateurfunk. Und 30MHz reichen auch nicht, weil das 6m-Band ja schon bei 50MHz liegt. Frank W. schrieb: > Wellenbereiche: > 80 m > 40 m > 30 m > 20 m > 17 m > 15 m > 12 m > 10 m > 6 m
Hallo, Dankeschön für die Antworten. Blockschaltbild überarbeite ich Reglung Mischer war nur ein Kopierfehler. Hier die Empfangzfrequenzen aktuell: 1-30MHz auch für Radioempfang. Kanalraster und Bandbreite da belese ich mich nocheinmal. Großsignalfestigkeit wurde durch Bernd angesprochen da gibt es eine schöne Schaltung von den Ungarn die schalten eine ZF Verstärkerstufe einfach aus. So nun zum Schluß noch der Demodulator was empfiehlt ihr mir? NF Verstärker und Netzteil sind ja problemlos aufzubauen. Drehkos sind angekommen ich sage nur deutsche Wertarbeit solide gebaut. An den Schaltplan Erfurt Typ 188 http://www.opweb.de/de/model.php?id=8826 übernehme ich etwas bei meiner Planung. Gruß Frank
Frank W. schrieb: > Großsignalfestigkeit wurde durch Bernd angesprochen da gibt es eine > schöne Schaltung von den Ungarn die schalten eine ZF Verstärkerstufe > einfach aus. Über Großsignalfestigkeit solltest du dich auch nochmal belesen, um zu verstehen was darunter zu verstehen ist. Das Ausschalten einer ZF-Stufe verbessert da wenig. Die Empfängerdynamik (das Großsignalverhalten) wird nach unten hin durch die Grenzempfindlichkeit (Rauschzahl) und nach oben hin durch Blocking/Kompression und insbesondere durch die Entstehung von Intermodulationsprodukten bestimmt. Unerwünschte Mischprodukte zwischen zwei oder mehreren Empfangssignalen (Intermodulation) entstehen in der Regel viel weiter vorn in den ersten Stufen. Überall dort wo noch keine schmalbandige Selektion die Summe der gleichzeitig zu verarbeitenden Signale reduziert hat. In ZF-Stufen - wenn vorher schon schmalbandig selektiert wurde - ist die Gefahr von Intermodulation daher geringer. Neben einer großsignalfesten Schaltungsdimensionierung (vernünftiger Pegelplan) sind eine wirksame Vorselektion und ein zuschaltbarer Abschwächer vor der ersten aktiven Stufe geeignete Maßnahmen, um einen Empfänger großsignalfest zu machen.
Frank W. schrieb: > So nun zum Schluß noch der Demodulator was empfiehlt ihr mir? Einen simplen Hüllkurvendemodulator (Diodengleichrichter) mit BFO. Besser aber komplexer wäre ein Produktdetektor mit schaltbarer Seitenbandwahl für SSB. Vor noch einer weiteren Röhren-Mischstufe wirst du wahrscheinlich nicht zurückschrecken. Zumindest im Blockschaltbild wird es funktionieren. Nebenbei: Im Gegensatz zu Röhrenstufen bist du bei der Zeichensetzung in deinen Sätzen grundlos sparsam. Punkt und Komma kosten hier im Forum nichts, verwende sie ruhig. :-)
Harvey schrieb: > Besser aber komplexer wäre ein Produktdetektor mit schaltbarer > Seitenbandwahl für SSB. Hast Du da eine Schaltung für mich? Gruß Frank
Hallo Frank Etwa vor zwei Jahren hast du hier schon mal einen gleichlautenden Thread eröffnet: Frank W. schrieb: Link: Beitrag "Doppelsuperhet" > Hallo, > ich suche einen Schaltplan für einen Doppelsuperhet KW Empfänger mit > Röhren. Genau wie dieses Mal hat sich Bernd die Mühe gemacht und dir Einiges auf dem Tablett serviert, was du auch alleine hättest rausgoogeln können. Mittlerweile sind zwei Jahre vergangen und du fragst immer noch stereotyp nach irgendwelchen Schaltplänen. Obwohl es immer offensichtlicher wird, dass mit dem Erfahrungshintergrund für ein derart komplexes Mammutprojekt nicht der Hauch einer Realisierungschance besteht. Dass es wahrscheinlich bei einer Luftnummer auf Blockschaltbildbasis bleiben wird. Vielleicht fragst du in zwei Jahren wieder nach einem Schaltplan für einen KW-Empfänger mit Röhren? Nix für ungut, kann es sein, dass du ein Troll bist?
> kann es sein, dass du ein Troll bist?
Es scheint jetzt schon konkret zu werden.
Röhren rauschen von Haus aus stärker als Transistoren. Dies wird jedoch
nur bei den höheren Kurzwellenbereichen oberhalb ca. 15 MHz zum Problem,
da zusätzlich die Eingangsimpedanz der Röhre mit höhren Frequenzen
sinkt. Unterhalb überwiegt ohnehin das Antennenrauschen.
Rauscharme Trioden liegen in der Nähe eines J310. Rauschen wird in den
Datenblättern meist als equivalenter Rauschwiderstand Req angegeben. Es
entspricht dem thermischen Rauschen eines Widerstandes Req am Gitter der
Röhre.
Beispiele: Rauschspannung in nV
Typ Req in Ohm bei 3kHz Bw
EC86 230 118
EF184 330 137
EF183 490 164
ECC85 500 165
EF80 1000 229
EF95 2000 319
EF89 4200 460
ECH81 70000 650 (als Verstärker)
ECH81 70000 1870 (als Mischer)
Da ein Signal 10 dB Rauschabstand benötigt, um verständlich zu sein,
benötigt die ECH81 mindesten 6,5µV Eingangssignal am Gitter. Eine
Anhebung von 22 dB kann leicht durch die Resonanzüberhöhung am Vorfilter
und der Verstärkung der EF183 erreicht werden. Die EF183 macht damit
vermutlich noch keine großen Probleme, wenn man ihre Verstärkung auf
wenige dB reduziert.
Zu den angehängten Schaltungen
1) Schaltbares Dämpfungsglied (Vorschlag von Heinz)
bezüglich Großsignalverhalten die beste Lösung
2) Oft verwendete AGC mit Regelung über die Gittervorspannung.
3) Regelung über den Kathodenwiderstand
Dabei ändert sich die Gittervorspannung, die Schirmgitterspannung
und der Kathodenwiderstand wirkt in Relation zur Anodenimpedanz.
Nachteile: der Schleifer macht Störgeräusche,
eine Umschaltung mit Festwiderständen wäre jedoch möglich
4) Regelung der Kathodenspannung mit Spannungsteiler zum Schirmgitter
Diese Regelung ermöglicht den größten Regelbereich.
Beim Zurückregeln geht im Gegensatz zur Gitterregelung nicht nur
das Nutzsignal zurück, sondern auch das Rauschen.
Die ECH81 wird mit starken Signalen innerhalb der Bandbreite des Vorfilters bombardiert und soll diese auf die 1.ZF mischen. Dabei hat die Heptode eine zusätzliche Mischverstärkung und muss größere Signalen verkraften, als die EF183. Man denke an das 40m-Band, bei dem sich gleich das 41m Rundfunkband anschließt. Ein Beispiel (siehe Anhang) --------------------------- Zwei starke Sender (V2 und V3) aus dem 41m Band bewirken Kreuzmodulation. Dabei entstehen Mischprodukte im selben Abstand neben den beiden Störern. Regelmäßig befindet sich genau daneben ein schwaches Signal (V1), welches man gerne empfangen möchte. Wird jetzt ein 6 dB Dämpfungsglied in die Antennenleitung eingefügt, gehen alle Signale auf die Hälfte zurück, die Mischprodukte jedoch um das dreifache 3 * 6 dB -> 18dB. Die AGC bzw. AVR kann das nicht zurückregeln, da die Verursacher nicht durch die ZF-Filter an den Hüllkurven-Demodulator gelangen. Eine Handregelung der Vorstufe bzw. manuell schaltbare Dämpfungsglieder sind daher unbedingt erforderlich oder sogart eine Kombination davon.
B e r n d W. schrieb: > 1) Schaltbares Dämpfungsglied (Vorschlag von Heinz) > bezüglich Großsignalverhalten die beste Lösung Aber bitte nicht nur mit 6dB Dämpfung, das wäre nur eine S-Stufe. Bei KW-Empfängern üblich sind 10 oder 20dB.
Harvey schrieb: > Mittlerweile sind zwei Jahre vergangen und du fragst immer noch > stereotyp nach irgendwelchen Schaltplänen. Zwischen dem 13.07.2015 (erster Beitrag) und dem 25.07.2015 (heute) sind also zwei Jahre? Irgendwie geht mir dein Rechenweg zur Ermittlung der zwei Jahre nicht auf...
npn schrieb: > Zwischen dem 13.07.2015 (erster Beitrag) und dem 25.07.2015 (heute)... Guck lieber nochmal nach, denn Harvey schrieb: > Frank W. schrieb: > Link: Beitrag "Doppelsuperhet"
Rainer V. schrieb: > npn schrieb: >> Zwischen dem 13.07.2015 (erster Beitrag) und dem 25.07.2015 (heute)... > > Guck lieber nochmal nach, denn Harvey schrieb: >> Frank W. schrieb: >> Link: Beitrag "Doppelsuperhet" Oh, das hab ich übersehen. Sorry, meine Schuld, ich nehme alles zurück!
> Aber bitte nicht nur mit 6dB Dämpfung, das wäre nur eine S-Stufe
Wenn man zwei verschiedene Dämpfungsglieder kombinieren würde,
wären 0, 6, 12 und 18 dB umschaltbar oder 0, 8, 16, 24 dB...
Flüchtigkeitsfehler bei der ECH81 als ZF-Verstärker, Req=8,5k ECH81 8500 650 (als Verstärker) ECH81 70000 1870 (als Mischer)
Hallo, reden ist Silber und Schweigen ist Gold. Danke für die Antworten. Rauschen und Schwundregelung habe ich noch nicht so konkret untersucht. Frank W. schrieb: > So nun zum Schluß noch der Demodulator was empfiehlt ihr mir? > NF Verstärker und Netzteil sind ja problemlos aufzubauen. SSB gibt es ja schon fast Hundert Jahre. Eine Demodulatorschaltung habe ich im Netz nicht so richtig gefunden. Frank W. schrieb: > So nun zum Schluß noch der Demodulator was empfiehlt ihr mir? > NF Verstärker und Netzteil sind ja problemlos aufzubauen. Harvey schrieb: > Frank W. schrieb: >> So nun zum Schluß noch der Demodulator was empfiehlt ihr mir? > Einen simplen Hüllkurvendemodulator (Diodengleichrichter) mit BFO. Für: • Amplitudenmodulation A3E (AM) Amplitude Modulation (veraltet) • Telegrafie A1A (CW) Continuous Wave Reicht ja Hüllkurvendemodulator. Gruß Frank
Frank W. schrieb: > Eine Demodulatorschaltung habe > ich im Netz nicht so richtig gefunden. Bei mir arbeiten Seitenbandquarze im BFO, sonnst gleich. (2m ssb rx) LG OXI
Hallo OXI, aus welchen Buch stammt der Ausschnitt, ist sehr aufschlußreich. Gruß Frank
Was leider fehlt, ist die Umschaltung auf AM und die Regelspannungs-Erzeugung. Um die Regelung zu verzögern und gleichzeitig AM zu demodulieren, sind mindestens 2 Dioden notwendig. Das geht mit einer EABC80, EBC91, EBF89 oder EAA91 (siehe Anhang). Allerdings funktioniert die ECH81 als Produkt-Detektor deutlich besser, anstatt den BFO beim AM-Demodulator einzuspeisen. Bei einem "richtigen" Produkt-Detektor wird AM unterdrückt, was das Rauschen bei SSB verringert.
B e r n d W. schrieb: B e r n d W. schrieb: > Allerdings funktioniert die ECH81 als Produkt-Detektor deutlich besser, > anstatt den BFO beim AM-Demodulator einzuspeisen. Bei einem "richtigen" > Produkt-Detektor wird AM unterdrückt, was das Rauschen bei SSB > verringert. AM wird nicht demoduliert. Bei der Diodenschaltung hängt das stark vom BFO-Pegel ab. Ist aber auch zu machen. Mit Rauschen hat das nichts zu tun. Die Schaltung mit der ECH dämpft den Kreis davor praktisch gar nicht. Das bringt mehr Verstärkungsreserve und eine höhere Kreisgüte Beim SSB-RX kann man die Regelspannung aus der NF erzeugen. LG OXI
Frank W. schrieb: > Hallo OXI, > aus welchen Buch stammt der Ausschnitt, ist sehr aufschlußreich. > > Gruß Frank Da hast Du alles. B e r n d W. schrieb: > Um die Regelung zu verzögern ... wird die Diodenstrecke am Bremsgitter verwendet. LG OXI @ Moderatoren: Sorry, habe vergessen die Titelseite zu verkleinern.
OXI T. schrieb: > Da hast Du alles. Dankeschön. Produkt-Detektor wenn ich richtig gelesen habe, kann ich ihn für SSB und AM verwenden. Gruß Frank
https://www.mikrocontroller.net/attachment/263098/Produktdetektor_ECH81_PA0HH.png Nur ssb,cw, ... kein AM. Bei AM gibt es eine Schwebung zwischen dem Träger und dem BFO. Da müsstest Du ständig auf Schwebungsnull abgleichen und das halten. (Ohne BFO demoduliert der nicht. Bzw. schlecht, unerwünscht als Anodengleichrichter.) Kannst ihn ja zum "Synchrongleichrichter, Synchrondetektor" ausbauen. Dazu wird der BFO mit dem AM-Träger synchronisiert. Daher der Name. LG OXI
OXI T. schrieb: > Kannst ihn ja zum "Synchrongleichrichter, Synchrondetektor" ausbauen. Eine blendende Idee. "Hast du mal einen Schaltplan....."
Ein Noise Blanker fehlt auch noch. Nur falls noch Novalröhren übrig sollten. Einen Schaltplan treiben wir schon auf.
Harvey schrieb: > Eine blendende Idee. Habe die Ironie-Tags vergessen. Lohnt sich meines Erachtens nach nicht. Habe einen in meinem Sony-Weltempfänger. Beim Ausrasten wird es hässlich. Auch die C-QUAM-Stereodecoder-IC'a nutzen für 1+L+R keinen, obwohl das da ein Leichtes wäre. Beim Ausrasten schalten die einfach nur Mono. LG OXI
B e r n d W. schrieb: > Zu den angehängten Schaltungen > > 4) Regelung der Kathodenspannung mit Spannungsteiler zum Schirmgitter > Diese Regelung ermöglicht den größten Regelbereich. > Beim Zurückregeln geht im Gegensatz zur Gitterregelung nicht nur > das Nutzsignal zurück, sondern auch das Rauschen. Kann man auch die Verstärkung der Vorstufe regeln nur von Steuerung der Schirmgitterspanning? Es geht wie beim Dual-Gate MOS-FET in dem man die Verstärkung steuert von Regelung der Spannung auf G2.
Hallo, ich habe mal meine Röhrenbestückung aufgelistet: EF183 Vorstufe ECH81 1. Mischer EF183 1. ZF Stufe 1 EF183 2. ZF Stufe 2 ECH81 2. Mischer EF183 2. ZF Stufe 1 EAA91 Demodulator AM ECH81 Produkt-Detektor ECL81 NF-Verstärker Gleichrichter Skalenlampe Drehspul. Feldanzeige Anodenstrom wäre 145mA und Heizstrom 3300mA. Trafo, habe ich bestimmt, eventuell einen zweiten Trafo nur für Heizung mal sehen. Diverse Tasten- und Dreh- Schalter habe ich. Genau so viele Filter die angepasst werden. Zum Drehko noch eine Frage, 4fach oder 3fach, beide habe ich da. Für die KW Lupe habe ich auch Drehkos da. Netzteil: Eingangsseitig einen HF Filter, sekundär Zweiweggleichrichtung, Elko, Drossel und Stabilisierung. NF Stufe: Standartschaltung mit einer ECL81. Chassis habe ich von Röhrenradios da kann umgebaut werden. Skalenscheibe mu0 angefertigt werden. Ich fange mit einem Prüfsender für SSB an, da habe ich keine Erfahrungen. Danach wird das Chassis mit Bauteilanordnungen, Netzteil und Endstufe gebaut. Das Netzteil hat ca. 35% Reserve. Alle weiteren Baugruppen werden erst mal auf einen Testbrett aufgebaut. Gruß Frank
Frank W. schrieb: > EAA91 Demodulator AM Man muss es nicht übertreiben. Da nimmt man zwei Germaniumdioden und spart sich den Heckmeck mit einer gesonderten Röhrendiode nur für die AM Hüllkurvengleichrichtung. Seit Mitte der 50er Jahr hat das kein Mensch mehr gemacht.
Frank W. schrieb: > Hallo, > Ich suche nach einen Schaltplan für einen Weltempfänger für Kurzwelle > 1-30MHz mit Novalröhren. > > Ich dachte für jedes Band einen Wellenbereich( wie LW und MW usw.) und > Doppelsuperhit also mit zwei ZFs. Eine Lupe wollte ich auch vorsehen. > > Gruß Frank Sa möchte ich bleiben, aöso keine GE Dioden. Das ist realischtisch so die Berichte. Gruß Frank
>> 4) Regelung der Kathodenspannung mit Spannungsteiler zum Schirmgitter > Kann man auch die Verstärkung der Vorstufe regeln nur von Steuerung der Schirmgitterspanning? Das geht sicher auch, aber so richtig erst, wenn die Schirmgitterspannung kleiner 30V geht. Der Regeleffekt ist nicht so groß bzw. würde für die AGC eine weitere Röhre zur Regelspannungsverstärkung benötigt. Bei 4) wird ja auch die Schirmgitterspannung relativ zur Kathode geringer. Die Kathodenspannung darf z.B. bei der EF80 150V gegenüber der Heizung betragen. Bei 150V am G2 dürfte das Poti direkt dort angeschlossen werden. Dann muss man auch auf die Leistungsaufnahme des Potis achten. >> EAA91 Demodulator AM > mit Novalröhren Die EAA91 ist aber keine Novalröhre. (dropping the buckets and run)
Frank W. schrieb: > aöso keine GE Dioden. Eine EBF ist da doch für gemacht und eh besser für die AM-ZF als die EF183. LG OXI
Hallo, genau da werde ich nicht eingehen, wenn jetzt mein Projekt in den Dreck geredet wird. Danke für die Hilfen vor allem an Bernd. Gruß Frank
Hallo, mal eine Grundsätzliche Frage noch: Wie zähle ich die Kreise eines Empfängers? 0V2 ist klar. Null Vorröhren und 2 NF Röhren. Gruß Frank
Frank W. schrieb: > Wie zähle ich die Kreise eines Empfängers? > > 0V2 ist klar. > > Null Vorröhren und 2 NF Röhren. Klar ist offenbar gar nix. 0-V-2 sind Funktions-Stufen. Unter Kreise versteht man im Allgemeinen die im Signalweg befindlichen Schwingkreise.
Frank W. schrieb: > da passt doch nichts. > > Gruß Frank Versuch bite mal in einem verständlichen Satz zu artikulieren, was deiner Ansicht da nicht passen soll?
Hallo Frank > 0-V-2 sind Funktions-Stufen. Es handelt sich um einen Geradeausempfänger. Das V steht für den Detektor bzw. das Audion. Die Zahl davor steht für die Anzahl der HF-Vorverstärker und die Zahl danach für die NF-Verstärkerstufen. Der Thorn e.b. war z.B. ein 2V1 mit 4 Röhren: http://h-sommer.dk/images/Torn%20schematic%2001.jpg Beim Superhet wurden lange die Anzahl der LC-Kreise angegeben, da mehr Kreise eine höhre Selektivität und mehr Aufwand bewirken. Dabei wurden alle Kreise gezählt einschließlich des Vor-, des Oszillator- und der ZF-Kreise. Heute spielt das keine Rolle mehr, da ein bis zwei Keramikfilter bereits die selbe Selektivität/Filterwirkung erreichen und ein Quarzfilter erst recht. > Eine EBF ist da doch für gemacht und eh besser > für die AM-ZF als die EF183. Da muss ich Darius Recht geben, die EF183 ist gut geeignet für die Vorstufe wegen dem für eine Pentode recht geringen Rauschens. Aber sie ist heiss, sprich, falls man nicht sauber arbeitet, gibt es eine gewisse Schwingneigung wegen der großen Steilheit und manchmal muss man ein Abschirmblech quer über dem Sockel anbringen, um das Steuergitter gegenüber der Anode abzuschirmen. Es empfiehlt sich, einen Sockel mit einem Masseröhrchen in der Mitte zu verwenden. Auf das Masseröhrchen werden sternförmig alle Massepunkte der Stufe gelötet, dann wird das Röhrchen einmalig zum Chassis geführt. Die EF80, EF85, EBF89 usw. sind dagegen recht pflegeleicht. Mir persönlich erscheint die Verstärkung all der Stufen schon recht hoch und die EBF89 kommt einem da entgegen. Es macht keinen Sinn, um 140dB zu verstärken, damit dann die AGC die Verstärkung schon ohne Antenne, rein durch das Rauschen der ersten Stufe, 20 dB zurückregelt. Gruß, Bernd
B e r n d W. schrieb: > um das Steuergitter > gegenüber der Anode abzuschirmen. Im Gegensatz zur EF85 (VHF-Pentode) wird bei der EF183 (TV-ZF-Pentode) das "Schirm"gitter über eine lange Leitung oben im Kolben versorgt. Mit einer ZF im VHF Bereich bekommst Du das gar nicht vernünftig verblockt. Die EF183/4 ist wirklich genau auf die TV-ZF Anwendung zugeschnitten. Die hohe Steilheit braucht man da um bei den relativ geringen Resonanzwiderständen einer TV-ZF noch ausreichend Verstärkung zu erhalten. LG OXI
Die Gitter-Impedanz der EF183 ist bei 40 MHz mit 13k angegeben und die EF85 mit 9k bei 50 MHz. Diese Werte sind ziemlich ähnlich. Falls der Empfänger nur bis 30 MHz geht, sollte die EF183 funktionieren. Warum die das Schirmgitter obenrum geführt haben, ist mir ein Rätsel. Der Stab kommt unten raus und hätte kontaktiert werden können. Auch sieht die Abschirmung der Anode gegenüber den anderen Elektroden bei der EF85 besser aus. IMO wäre auch die ECF82 gut geeignet oder eine Kaskode, z.B. mit der ECC84.
Wie zähle ich die Schwinhkreise? In Beschreibung Radios wird angegeben 7Kreise z.B.. da komme ich noch nicht klar. 0V2 Null HF Röhren und zwei NF Röhren das ist klar. Aber scheinbar gibt es da auch Abweichungen in der Schaltung. Gruß Frank
Frank W. schrieb: > Wie zähle ich die Schwingkreise? am besten so: eins - zwei - drei - vier .... Dafür gab es sogar eine Norm: http://www.radiomuseum.org/forumdata/upload/schwingungskreise_entwurf_1956.png > 0V2 Null HF Röhren und zwei NF Röhren das ist klar. Anscheinend immer noch nicht so richtig. O-V-2: 0 Vorstufe 0 Stk V Audionstufe 1 Stk 2 Audio-Stufen 2 Stk.
Literarisch sehr unterhaltsam, wie der Thread sich entwickelt. Sachkundige Helfer analysieren Vor- und Nachteile von Schaltungsvorschlägen, interpretieren auf fachliche anspruchsvollem Niveau über Aufbaudetails und Eignung von Röhren, fachsimpeln über Steilheit, Außenwiderstand, Verstärkung und Schwingneigung, wägen ab zwischen Trioden und Pentoden und der Regelung übers Schirmgitter oder übers Steuergitter und so fort. Ziemlich unbeeindruckt von der geduldigen Beratung träumt der TO von "seinem Projekt", das bitteschön nicht "in den Dreck" geredet werden soll. Interessiert sich aber vorwiegend dafür, wie man Drehkos und Röhren sortiert und Kreise zählt, deren Bedeutung er bislang überhaupt nicht verstanden hatte. Irgendwie fällt mir dazu die Geschichte vom tragischen Helden Don Quijote und seinem treuen Diener Sancho Pansa ein. Namensvorschlag für den Allwellenempfänger: "Dulcinea von Toboso" :-)
Eine zweites Thema Beitrag "Langdrahtantenne Fragen" habe ich auch. Dein Satz Gerald M. schrieb: > Namensvorschlag für den Allwellenempfänger: "Dulcinea von Toboso" kannst du Dir sparen. In diesem Thema habe ich sehr viel gelernt. Harvey schrieb: > Dafür gab es sogar eine Norm: > http://www.radiomuseum.org/forumdata/upload/schwingungskreise_entwurf_1956.png Danke Gruß Frank
Bitte melde dich an um einen Beitrag zu schreiben. Anmeldung ist kostenlos und dauert nur eine Minute.
Bestehender Account
Schon ein Account bei Google/GoogleMail? Keine Anmeldung erforderlich!
Mit Google-Account einloggen
Mit Google-Account einloggen
Noch kein Account? Hier anmelden.

















