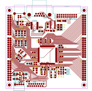
Hallo liebe Leute, vielleicht könnte bitte ein erfahrener STM32 User mal einen kurzen Blick auf meinen Schaltplan werfen. In ersteler Linie geht es mir um die Grundfunktionen: - Oszillatoren - SWD-Interface (Leitungslänge?) - Die ganzen Spannungsleitungen wie VCAPx, VREF,.... Warum das Ganze? Ich habe mir jetzt eine eierlegende Wollmilchsau mit einem STM32F466ZE gemacht. Für ein paar private Projekte (CNC-Steuerung mit 3x Quadrature Encoder, LED-Blitz mit 16 PWM gesteuerten LEDs, Stepperansteuerung und 3-4x Quadrature Encoder, Kontroller mit 20-25 Rotary Encoder dazu, Drehmaschinen-Positionserfassung mit 3 Quadrature-Encoder) brauch ich einfach richtige Power und viele Leitungen:-) Die bestehenden Teile mit normalen Arduino Mega sind mir einfach zu langsam. Zuerst wollte ich ja den Nucleo-144 verwenden, aber mit dem auf einem Adapterboard komme ich mit den Steckverbindungen auf 10x10cm Boards einfach nicht hin. und 10x10, weil die mit abstand am billigsten in China sind. Zu der CPU gibts dann jeweils 2 Sub-Boards dazu für die I/O Funktionen Fertigen möchte ich bei smart-prototyping.com Die CPU sitzt auf einem 4 Layer Board, mit KiCad erstellt (meine Target-Version kann nur 2 Lagen, die 4-Lagen-Version ist mir privat einfach zu teuer. Layer 1 (Top): Bauteile und Bahnen Layer 2: Ground Plane Layer 3: +3.3V Plane Layer 4: Bahnen Bei den beiden Quartzen habe ich jeweils einen Ground-Guard auf TOP gemacht, die Ground Plane darunter ist "ausgeschnitten". Soll/muss ich da die +3.3V Plane auch aussparen? Ansonsten: Wenn etwas auffällt, wäre es nett, wenn ihr mir das mitteilen könnt. Andreas aus Wien
Andreas K. schrieb: > Bei den beiden Quartzen habe ich jeweils einen Ground-Guard auf TOP > gemacht, > die Ground Plane darunter ist "ausgeschnitten". > Soll/muss ich da die +3.3V Plane auch aussparen? Ground Guard: Nicht nötig bei einem normalen 8...16MHz Quarz aber möglich. Ground Plane oder 3V-Plane ausschneiden - Nicht nötig. Warum so ein Megaklopper an Quarz, da gibt es günstige SMD in 3x5mm. und warum den MEEEEGA JTAG Stecker - es reichen 5 Pins für SWD, da nimmt man einen Adapter vom eigenen Stecker auf JTAG und setzt auf das Board was kleines. Alternativ den Samtec 2x5 poligen (siehe ARM Doku). Und vielleicht den NRST vom SWD auch auf die CPU führen sonnst KANN das beim Flashen/Debuggen mal auch Schwierigkeiten geben (muss nicht, Jumper vorsehen). rgds
> Ansonsten: Wenn etwas auffällt, wäre es nett, wenn ihr mir das mitteilen > könnt. Die Spannungsversorgung der CPU könnte etwas üppiger gepuffert sein. Ich dachte da sollte auch noch sowas wie ein 4u7 an der 3v3 sein und eine Ferrite Bead (Appnote?) davor. Die Ferrite Bead empfiehlt sich auch für die AVCC. Wo erzeugst Du überhaupt die 3V3? Würde das nicht besser auf der Platine passieren? rgds
6a66 schrieb: danke für die ausführliche Antwort/Hilfe! > Warum so ein Megaklopper an Quarz, da gibt es günstige SMD in 3x5mm. In der Appnote AN2867 sind Quarze angeführt, die sicher funktionieren. Bei 25MHz gibt's nur wenige, dieser war der einzige, den es bei meinen bevorzugten Lieferanten (reichelt.de, mouser.com und rs-components) auch gibt. > und warum den MEEEEGA JTAG Stecker - es reichen 5 Pins für SWD, da nimmt > man einen Adapter vom eigenen Stecker auf JTAG und setzt auf das Board > was kleines. Alternativ den Samtec 2x5 poligen (siehe ARM Doku). Das dachte ich zuerst auch und der war mir ein Dorn im Auge ;-) Allerdings geht sich der 20pol gerade auf dem freien Platz aus. Und so kann ich jeden JTAG/SWD kompatiblen Programmierer ohne Adapter verwenden > Und vielleicht den NRST vom SWD auch auf die CPU führen sonnst KANN das > beim Flashen/Debuggen mal auch Schwierigkeiten geben (muss nicht, Jumper > vorsehen). NRST ist bereits am SWD-Stecker, am Sub-Board-Bus und an der CPU angeschlossen. D.h. ich werde beim SWD-Stecker sicherheitshalber einen Jumper vorsehen. Vorne am freien Platz kommt auch noch ein Stecker, da kommt er auch hin. Da geht's zu der Frontplatte mit ein paar Schaltern und dem Reset.
Andreas K. schrieb: > Die CPU sitzt auf einem 4 Layer Board, mit KiCad erstellt (meine > Target-Version kann nur 2 Lagen, die 4-Lagen-Version ist mir privat > einfach zu teuer. 4 Layer ist natürlich mit der eigenen Fläche für GND und 3,3V besser. Aber in der Herstellung auch deutlich teurer als 2 Lagen. Da das fürs Hobby ist, würde ich es erst mal mit 2 Lagen versuchen. Die Zeit fürs Layout ist da ja auch nicht so kritisch. Und erst wenn das Board dann nicht sauber funktioniert auf 4 gehen. Die Liste Deiner Funktionen klingt nicht nach empfindlichen Analogschaltungen, daher denke ich daß das gut gehen sollte. Wenn nicht, dürften vermutlich eher die Leitungen zu den externen Bauteilen (Encoder,...) das Problem werden. Da würde sich anbieten auf jede 2. Ader Masse zu legen. Ansonsten: was macht der FTDI auf dem Board? Dein STM32 kann problemlos selber ein serielles Interface per USB bereitstellen.
Andreas K. schrieb: > Bei 25MHz gibt's nur wenige Hatte ich übersehen - sorry. Andreas K. schrieb: > so kann ich jeden JTAG/SWD kompatiblen Programmierer ohne Adapter > verwenden Klaro :) rgds
> Die Spannungsversorgung der CPU könnte etwas üppiger gepuffert sein. Ich > dachte da sollte auch noch sowas wie ein 4u7 an der 3v3 sein und eine > Ferrite Bead (Appnote?) davor. verdammt, vergessen :-( Also den Kondensator mit 2.2u. den kann ich eigentlich bei irgendeinem der vielen 100nF parallel schalten? > Die Ferrite Bead empfiehlt sich auch für die AVCC. Die ist eigentlich vorhanden? Möglicherweise im Schaltplan "schlecht" eingezeichnet. von 3.3V via L50 (=600Ohm/100MHz bzw 0.35Ohm DC) > Wo erzeugst Du überhaupt die 3V3? Würde das nicht besser auf > der Platine passieren? Nachdem ich sowieso eine kleine Power-Platine mit einem vernünftigem TO-220 Kühlkörper für die 5V brauche (bis zu 2A), dachte ich, den platziere ich auch dort. Dann habe ich alle Power-Komponenten auf einem Board. Und am CPU-Board habe ich bei jeder Spannung direkt am Eingang 100n und 10u vorgesehen.
Gerd E. schrieb: Danke für die Antwort. > 4 Layer ist natürlich mit der eigenen Fläche für GND und 3,3V besser. > Aber in der Herstellung auch deutlich teurer als 2 Lagen. > > Da das fürs Hobby ist, würde ich es erst mal mit 2 Lagen versuchen. Die > Zeit fürs Layout ist da ja auch nicht so kritisch. Und erst wenn das > Board dann nicht sauber funktioniert auf 4 gehen. Also ich hatte das schon in 2 Lagen zu routen probiert. Alleine eine "seriöse" Stromversorgung des ARM zerstückelt einem das komplette Layout aufs Ärgste. Und dann las ich immer wieder, gerade bei den ARM, dass unsauberes Routen der Versorgungsspannungen zu eigenartigen Verhalten führen kann. Preislich schockiert es mich nicht wirklich, das 4 Layer Board kostet bei für 10 Stück gerade mal 47,-. Die Überlegung war dadurch einfach, pro Board 5-6 Euro mehr auszugeben (ich brauch wahrscheinlich nur max. 5 Stück) und damit (hoffentlich) jeglichen Problemen aus dem Weg zu gehen. Die Nucleo-Boards von ST sind sogar 6-Layer, die Hersteller dürften da eher auf Nummer sicher gehen. Schliesslich soll das Teil ja dann mit 180MHz laufen. OK, Intern. Blöd wird's nur, wenn ich blöde Fehler habe, die eine erneute Fertigung verlangen. > Analogschaltungen, daher denke ich daß das gut gehen sollte. Wenn nicht, > dürften vermutlich eher die Leitungen zu den externen Bauteilen > (Encoder,...) das Problem werden. Da würde sich anbieten auf jede 2. > Ader Masse zu legen. Die Encoder sind eher grottenlangsam. Die werden aber sowieso auf den Sub-Boards gepuffert. > Ansonsten: was macht der FTDI auf dem Board? Dein STM32 kann problemlos > selber ein serielles Interface per USB bereitstellen. Ja, das dachte ich zuerst auch. Aber da muss ich dann ja eine komplette Library dazu laden? Das schreckte mich ab. Der Chip kostet gerade mal 3,- und den hab ich jetzt auch schon laufen. und ich spreche ihn als primitive serielle Schnittstelle an
Andreas K. schrieb: > Also ich hatte das schon in 2 Lagen zu routen probiert. > Alleine eine "seriöse" Stromversorgung des ARM zerstückelt einem das > komplette Layout aufs Ärgste. Ja, mit 2 Lagen wird das saubere Layouten natürlich anstrengender. Hat schon seinen Grund daß kommerzielle Produkte heute oft 4 oder mehr Lagen haben. >> Analogschaltungen, daher denke ich daß das gut gehen sollte. Wenn nicht, >> dürften vermutlich eher die Leitungen zu den externen Bauteilen >> (Encoder,...) das Problem werden. Da würde sich anbieten auf jede 2. >> Ader Masse zu legen. > > Die Encoder sind eher grottenlangsam. Die werden aber sowieso auf den > Sub-Boards gepuffert. Wie ist denn die Verbindung µC-Board zu Sub-Boards geplant? Wie lang? Was für Kabel? Schirmung? Wie wird dort die Masse angebunden? Wenn Du schreibst "CNC" dann assoziiere ich das mit Schrittmotoren und kräftigen EM-Ströungen. Da muss man mit langen Kabeln in der Nähe ziemlich aufpassen. Gerne trennt man das auch galvanisch mit Optokopplern um Masseverschiebungen etc. von der Steuerung fern zu halten. Wenn Du auf den Kabeln jeden 2. Pin als Masse vorsiehst, dann hilft das gegen Störungen der Signale untereinander und gegen Masseverschiebungen. Das spielt aber natürlich nur ne Rolle wenn die Signale einigermaßen schnell sind. Auch eine unzureichend geschützte und entstörte Verbindung zu den Subboards kann ein Grund für ein Redesign werden...
Gerd E. schrieb: > Wie ist denn die Verbindung µC-Board zu Sub-Boards geplant? Wie lang? > Was für Kabel? Schirmung? Wie wird dort die Masse angebunden? Gar keine Kabel. Die sitzen in Sandwich-Weise mit den langen Arduino-Pfostenverbindern direkt darunter. Also ca. 2cm länge, Abstand zueinander 2.54mm. Voraussichtlich 2 Sub-Boards, max. 3 Stück. > Wenn Du schreibst "CNC" dann assoziiere ich das mit Schrittmotoren und > kräftigen EM-Ströungen. Da muss man mit langen Kabeln in der Nähe > ziemlich aufpassen. Gerne trennt man das auch galvanisch mit > Optokopplern um Masseverschiebungen etc. von der Steuerung fern zu > halten. Ja, natürlich sind alle Signale Richtung den Maschinen galvanisch getrennt. Also sowohl die Motoransteuerung (die haben die Optokoppler in den Controllern) als auch die ganzen Endschalter. Nur die Glasmessstäbe hängen auf den gleichen 5V, aber die haben geschirmte Kabel. Das dürfte keinerlei Problem sein, da diese seit locker 15 Jahren funktionieren. Ich wüsste auch nicht, ob die mit Optokopplern laufen. Nur ist meine Uralt-Steuerung mit PICs eingegangen und die Software war mit uraltem Visual Basic, welches Windows 2000 erforderte :-( Deswegen war das Redesign notwendig. Aber die derzeitige Lösung mit einem Arduino Mega2560 und 3 Micros für die Encoder ist für eine sinnvolle Regelung einfach zu langsam. > Das spielt aber natürlich nur ne Rolle wenn die Signale einigermaßen > schnell sind. Die schnellsten Signale sind die Step-Leitungen. Die liegen im Nano-Sekunden-Bereich (wenn ich mich nicht verrechnet habe), einfach nur ein Port Toggle. Notfalls muss ich ein paar NOOP einfügen. Auf dem Subboard wird der Impuls mit einem 74HC123 auf die notwendige länge gebracht. > Auch eine unzureichend geschützte und entstörte Verbindung zu den > Subboards kann ein Grund für ein Redesign werden... Das sollte durch die Sandwich-Weise hoffentlich kein Thema sein.
Bei den Quarzen könnte man überlegen, ob die überhaupt benötigt werden. Insb. die 25 MHz. Die STM32 haben PLLs und interne Takte, die man zur Not mit dem externen 32 kHz abgleichen kann. USB wird, warum eigentlich, auch nicht vom Controller übernommen, sondern von einem FT232RL
Ich habe das hier in einem EMV-Guide gelesen. Vielleicht hilft es dir.
Nimm doch ein 5V/2A Netzteil mit MiniUSB Anschluss und platziere einen Schaltregler auf der Platine.
H-G S. schrieb: > Ich habe das hier in einem EMV-Guide gelesen. > Vielleicht hilft es dir. Ja, Danke! Das hilft auf jeden Fall, werde ich umsetzen
Pete K. schrieb: > Nimm doch ein 5V/2A Netzteil mit MiniUSB Anschluss und platziere einen > Schaltregler auf der Platine. Danke für den Tip. Irgendwie habe ich mir die Standard-Stecker-Netzteile mit den runden Steckern in den Kopf gesetzt. Und eben auch, daß ich auf dem Board keine Spannungsregler haben möchte. Das geplante Powerboard hat meines Erachtens den Vorteil, daß ich da völlig unabhängig vom verwendeten Steckernetztteil bin und die Verwendung eines falschen Netzteils nicht gleich zu einem Fiasko führt. Und viel Platz für zwei schaltregler (auf 5V und auf 3.3V) habe ich ja auch nicht wirklich.
Arc N. schrieb: > Bei den Quarzen könnte man überlegen, ob die überhaupt benötigt werden. > Insb. die 25 MHz. Die STM32 haben PLLs und interne Takte, die man zur > Not mit dem externen 32 kHz abgleichen kann. USB wird, warum eigentlich, > auch nicht vom Controller übernommen, sondern von einem FT232RL danke für den Hinweis. Ich werde warscheinlich bei den meisten Anwendungen sowieso den internen Oszillator verwenden. Nur dachte ich, ich sehe halt die beiden externen Oszillatoren einfach vor, falls ich doch mal eine genauere Frequenz brauche. USB hatte ich schon geschrieben: Ich möchte nicht externe Libraries verwenden müssen, um Serial/USB zu simulieren. Den FT232RL kenne ich schon und simple COM Umsetzung inkl. DMA erachte ich als wesentlich einfacher und vor allem habe ich die schon umgesetzt. Ist zwar minimal aufwendiger durch den Chip, aber eben eine schon bekannte funktionierende Umsetzung.
Was macht die Leiterbahn auf dem 3V3-Plane, die hätte doch auf BOTTOM locker Platz? Überdenke das Versorgungskonzept: - Ein Stecker mit 3 Spannungen, 9V wird auf dem Board aber gar nicht benötigt (sondern vermutlich auf einem Sub-Board, ev. für den Leistungsteil / die Motoren? Weshalb mit +5V (2A?) und den +9V über dünne! Leiterbahnen und mehrere Stecker fahren? - Was passiert wenn kein Subboard angesteckt ist / es nicht funktioniert (5V sind da, aber keine 3V3)? Kann ein Eingangspin eine Spannung sehen ohne dass der IC versorgt ist (beim STM32 nicht so tragisch, da 5V tolerant). Wie verhält sich ein Motorboard wenn nicht alle Spannungen oder keine Ansteuerung präsent sind bzw. bei Start wenn nicht alle Spannungen gleich schnell ansteigen? - Für meinen Geschmack zu wenige GND- Verbindungen an den Steckern, Masse wird nur in der "Versorgungsecke" weitergegeben. Ansonsten schaut das Layout ordentlich aus. Schöne Grüße nach Wien.
Andreas K. schrieb: > Irgendwie habe ich mir die Standard-Stecker-Netzteile mit den runden > Steckern in den Kopf gesetzt. > Und eben auch, daß ich auf dem Board keine Spannungsregler haben möchte. Also Standard sind für mich eher die mit USB-Konnektor (Mikro- oder Mini-USB, z.B. Handy-Netzteile). Hier kommt immer 5V raus. Bei den Hohlsteckern ist weder die Belegung noch die Spannung standardisiert. Danach könntest Du ja immer noch einen Längsregler für 3V3 nehmen, was aber nicht mehr "Stand der Technik" heute ist.
noti schrieb: Danke auch für die detaillierte Betrachtung. > Was macht die Leiterbahn auf dem 3V3-Plane, die hätte doch auf BOTTOM > locker Platz? Die werde ich auf BOTTOM schmeissen, ich dachte, ich brauch da den Platz > Überdenke das Versorgungskonzept: > - Ein Stecker mit 3 Spannungen, 9V wird auf dem Board aber gar nicht > benötigt (sondern vermutlich auf einem Sub-Board, ev. für den > Leistungsteil / die Motoren? Weshalb mit +5V (2A?) Ich habe früher Prozessorsteuerungen für diverse Interfaces mit Großrechnern entwickelt (als die Prozessoren noch mit Gleichspannung liefen und das Routen auf Transparentpapier in M2:1 auf zölligem Rasterpapier mit Letraset gemacht wurde ;-). Da war es üblich, einfach alle Versorgungsspannungen auf der Busplatine zur Verfügung zu stellen, falls man sie mal braucht. Und das CPU-Board soll mir in den nächsten Jahren einfach als Universal-Board dienen, wer weß, wozu ich das noch einsetze. Echte Leistungen wie für Schrittmotoren laufen da nicht drüber, die brauchen bei mir zwischen 4-7A. Da habe ich externe fertige Stepper-Controller im Einsatz. Einzig die LED-Platine wird mit 24V und knapp 10A laufen, die bekommt aber eine eigene Stromversorgung dafür. > und den +9V über dünne! Leiterbahnen und mehrere Stecker fahren? Wenn das Layout fertig ist, bessere ich die noch alle nach. > - Was passiert wenn kein Subboard angesteckt ist / es nicht funktioniert > (5V sind da, aber keine 3V3)? Kann ein Eingangspin eine Spannung sehen > ohne dass der IC versorgt ist (beim STM32 nicht so tragisch, da 5V > tolerant). Wie verhält sich ein Motorboard wenn nicht alle Spannungen > oder keine Ansteuerung präsent sind bzw. bei Start wenn nicht alle > Spannungen gleich schnell ansteigen? Nachdem die 9V die 5V erzeugen und die 5V die 3.3V sollte da bezüglich Ausfall eher kein Problem sein. Die Stepper-Controller sind sowieso extern. > - Für meinen Geschmack zu wenige GND- Verbindungen an den Steckern, > Masse wird nur in der "Versorgungsecke" weitergegeben. hmm, ich dachte, wenn ich zb auch in der gegenüberliegenden Ecke eine GND-Verbindung mache, daß ich da eine Masseschleife einbaue? Sollen die Versorgungsspannungen nicht Sternförmit verteilt werden? > Ansonsten schaut das Layout ordentlich aus. > Schöne Grüße nach Wien. Danke, elektronische Grüße zurück
So sieht übrigens meine CNC-Ansteuerung derzeit aus. Im Controller stecken nur die 5V Komponenen
Vias unter den Kondensatoren/Widerständen finde ich problematisch (zB C70, C51, R51). Sind die wenigstens durch Lötstopp abgedeckt? (Tenting) Auch würde ich die Vias unter dem TQFP etwas weiter nach innen legen, um die Gefahr von Kurzschlüssen bei der Fertigung zu senken. Den FT232RL würde ich wegen zu vieler Clones nicht mehr nehmen. FTDI hat neuere, bessere. Oder Microchip MCP2221 bzw MCP2200 (wenn Du Handshake-Leitungen brauchst) - die sind treiberlos und laufen mit dem CDC-ACM-Treiber des Betriebssystems. fchk
Andreas K. schrieb: > verdammt, vergessen :-( > Also den Kondensator mit 2.2u. > den kann ich eigentlich bei irgendeinem der vielen 100nF parallel > schalten? Ich habe den an die Zuführung gelich nach der FerriteBead gelegt. rgds
Frank K. schrieb: > Vias unter den Kondensatoren/Widerständen finde ich problematisch (zB > C70, C51, R51). Sind die wenigstens durch Lötstopp abgedeckt? (Tenting) > Auch würde ich die Vias unter dem TQFP etwas weiter nach innen legen, um > die Gefahr von Kurzschlüssen bei der Fertigung zu senken. danke, super Tip. Bereits geändert.
Andreas K. schrieb: >> Wie ist denn die Verbindung µC-Board zu Sub-Boards geplant? Wie lang? >> Was für Kabel? Schirmung? Wie wird dort die Masse angebunden? > > Gar keine Kabel. Die sitzen in Sandwich-Weise mit den langen > Arduino-Pfostenverbindern direkt darunter. Also ca. 2cm länge, Abstand > zueinander 2.54mm. Voraussichtlich 2 Sub-Boards, max. 3 Stück. Keine langen Kabel ist gut. Aber dennoch: Der Strom durch die Signalleitungen muss auch wieder über Masse zurücklaufen. Desto weiter dieser Rückweg über Masse von der Signalleitung entfernt ist, desto größer ist die Fläche die Du damit aufspannst. Um Störungen zu vermeiden sollte diese Fläche so gering wie möglich sein, also Hin- und Rückweg des Signals so nah beinander wie möglich. Du solltest also mehr Masseverbindungen an Deine Verbinder zu den Subboards legen. noti meinte das ja auch schon. Sternförmige Masse ist ein älteres Konzept, heutzutage verwendet man eher Masseflächen weil man damit die Störungen von schnellen Digitalsignale besser in den Griff bekommt.
Gerd E. schrieb: > Der Strom durch die Signalleitungen muss auch wieder über Masse > zurücklaufen. Desto weiter dieser Rückweg über Masse von der > Signalleitung entfernt ist, desto größer ist die Fläche die Du damit > aufspannst. Um Störungen zu vermeiden sollte diese Fläche so gering wie > möglich sein, also Hin- und Rückweg des Signals so nah beinander wie > möglich. > > Du solltest also mehr Masseverbindungen an Deine Verbinder zu den > Subboards legen. noti meinte das ja auch schon. > Sternförmige Masse ist ein älteres Konzept, heutzutage verwendet man > eher Masseflächen weil man damit die Störungen von schnellen > Digitalsignale besser in den Griff bekommt. leider überzeugend ;-) da werde ich mal alle stecker ändern und jeweils pro stecker eine masseverbindung schaffen
So, ich möchte mich herzlichst für die vielen Tips bedanken, habe die meisten davon umgesetzt: - fehlender Elko bei der CPU - auf jedem der 6 Subboard-Stecker einen GND Pin - nicht zuviele Vias zu knapp um Masseflächen-Unterbrechungen zu verhindern - LEDs für 3.3 und 5V - Keine Vias zwischen Kondensatoren/Widerständen - Keine Vias zu knapp bei den Kontakten unter der CPU Jetzt werde ichs noch 2x kontrollieren und danach geht's ab zur Fertigung :-)
Bitte melde dich an um einen Beitrag zu schreiben. Anmeldung ist kostenlos und dauert nur eine Minute.
Bestehender Account
Schon ein Account bei Google/GoogleMail? Keine Anmeldung erforderlich!
Mit Google-Account einloggen
Mit Google-Account einloggen
Noch kein Account? Hier anmelden.





