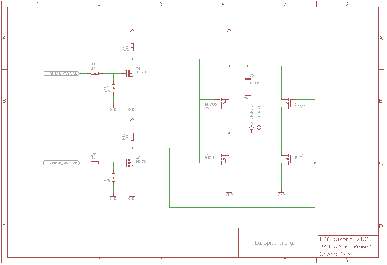
Hallo zusammen, ich hoffe Ihr hattet ein schönes Weihnachtsfest. Ihr könnt mir betimmt helfen. Ich hab ein Breadboard mit µC mit 1,6 kHz PWM der ein weiteres Breadboard mit H-Brücke (siehe Schaltplan) ansteuert. An die Klemmen X_Sirene kommt ein Lautsprecher dran. Das funktioniert schon ganz gut und der Lautsprecher drönt auch ziemlich laut. Beide Borad werden über das selbe Netzteil gespeist. Das Problem hab ich nur mit den dadurch entstehenden Störimpulsen, sogar bei nicht angeschlossenen Lautsprecher. Die PWM hab ich mit einer kleinen wartezeit programmiert, damit bei dem Übergang der Zweige der H-Brücke keine kurzzeitigen Kurzschlüsse entstehen (am Osszi überprüft). Ich weiß das ein Breadboard nicht gerade das Beste Mittel ist, um Störimpulse zu minimieren, nur laut Messungen macht es keinen Unterschied ob ich den Kondensator C5 einsetzte, mehrere parallel Schalte oder komplett auslasse. Der Osszi hat dabei folgendene Einstellung: 1. Eingangkopplung auf AC 2. 1V/div somit ca. 3Vss 3. 50µs/div somit ca. 3,2kHz (doppelt so hoch wie das PWM-Signal) Welche Vorgehensweise sollte ich treffen, um die Störungen so gut es geht zu reduzieren ? Geht das Überhaupt auf einen Breadboard, oder kann ich das nur von einer gut gelayouteten Platine erwarten ?
P. F. schrieb: > Der Osszi hat dabei folgendene Einstellung: Und an welcher Stelle deiner Schaltung hast du dabei gemessen? Von Vcc nach Gnd? P. F. schrieb: > Die PWM hab ich mit einer kleinen wartezeit programmiert, damit bei dem > Übergang der Zweige der H-Brücke keine kurzzeitigen Kurzschlüsse > entstehen (am Osszi überprüft). Sie entstehen leider trotzdem. Die Kurzschlüsse kommen ja nicht zwischen linkem und rechtem Brückenzweig, die du zeitverzögert ansteuerst (dazwischen begrenzt ja die Last den Strom). Sondern sie entstehen innerhalb der beiden Brückenzweige, wenn beim Umschalten pFET und nFET für eine kurze Zeit gleichzeitig leiten. Wenn das Gate von pFET und nFET gemeinsam angesteuert werden, passiert das automatisch (außer Vcc wäre kleiner als die Summe der beiden Schwellspannungen - dein Wert von Vcc ist leider nicht angegeben). https://www.mikrocontroller.net/articles/Treiber#Shoot-Through Der Effekt wird um so schlimmer, je langsamer du die FETs umschaltest - deshalb ist dein hochohmiger Pullup von 10kOhm ziemlich ungünstig. Ein schnellerer Gate-Treiber wäre schon mal besser (weil der Kurzschluss damit nicht ganz so lange anliegt). Ein bisschen könntest du dann noch verbessern, wenn du Vorwiderstände und Dioden vor die Gates packst (so dass die pFETs die positive Flanke am Gate schneller sehen, die nFETs die negative Flanke). Ein Halbbrückentreiber mit schnellen Flanken und mit Totzeit zwischen pFET und nFET Ansteuerung (nicht zwischen linkem und rechtem Brückenzweig) wäre die eigentlich Lösung.
Achim S. schrieb: > Und an welcher Stelle deiner Schaltung hast du dabei gemessen? Von Vcc > nach Gnd? Ja genau. Sozusagen direkt vor C5. Achim S. schrieb: > Die Kurzschlüsse kommen ja nicht zwischen > linkem und rechtem Brückenzweig, die du zeitverzögert ansteuerst > (dazwischen begrenzt ja die Last den Strom). Sondern sie entstehen > innerhalb der beiden Brückenzweige, wenn beim Umschalten pFET und nFET > für eine kurze Zeit gleichzeitig leiten. Ach man, natürlich. Wieso bin ich da nicht selber drauf gekommen ? Mein VCC zwischen 12-13,8V. Achim S. schrieb: > deshalb ist dein hochohmiger Pullup von 10kOhm ziemlich ungünstig. Ein > schnellerer Gate-Treiber wäre schon mal besser Ich hab das mal mit einen kleinen Widerstand probiert und am Osszi gemessen, ob sich die Schaltzeit des FETs sichtbar verändert. Ergebnis war, dass ich zwar einen Uunterschied gesehen habe, jedoch wirklich sehr gering. Achim S. schrieb: > Ein bisschen könntest du dann noch verbessern, wenn du Vorwiderstände > und Dioden vor die Gates packst (so dass die pFETs die positive Flanke > am Gate schneller sehen, die nFETs die negative Flanke). Probiere ich mal aus. Achim S. schrieb: > Ein Halbbrückentreiber mit schnellen Flanken und mit Totzeit zwischen > pFET und nFET Ansteuerung (nicht zwischen linkem und rechtem > Brückenzweig) wäre die eigentlich Lösung. Danke für den Tipp. Ich hab 2 verschiedene Typen hier, ich werde das mal austesten.
P. F. schrieb: > Achim S. schrieb: >> deshalb ist dein hochohmiger Pullup von 10kOhm ziemlich ungünstig. Ein >> schnellerer Gate-Treiber wäre schon mal besser > > Ich hab das mal mit einen kleinen Widerstand probiert und am Osszi > gemessen, ob sich die Schaltzeit des FETs sichtbar verändert. Ergebnis > war, dass ich zwar einen Uunterschied gesehen habe, jedoch wirklich sehr > gering. OK, ich muss das erstmal verstehen, aber ich hab das mal probiert und die Widerstände auf 1kOhm gesenkt. Der gesamte gemessene Strom hat sich deutlich gesenkt. Damit hat sich zwar die Belastung deutlich verbessert, aber laut Osszi sind die Störimpulse die selben.
Wenn du 4 Outputs zur Verfügung hast, kannst du die Fets ja auch alle einzeln und zeitlich schön gestaffelt ansteuern. Die Gates würde ich dann direkt (oder mit 33 Ohm Angst-Serienwiderstand) an den uC hängen.
Achim S. schrieb: > Ein Halbbrückentreiber mit ... > pFET und nFET Ansteuerung ... > wäre die eigentlich Lösung. Mit integrierten Halbbrücken-Gatetreibern? Ich dachte, gerade diese seien auf N-Channel hin "gemünzt". So daß Highside-High-Pegel und Lowside-High-Pegel "gegeneinander verriegelt" sind - und die Totzeit halt als verlängerte Verriegelung "dazwischen". Oder meintest Du eher integrierte High- und Lowside-Gatetreiber? (Die dann aber nicht mit identischem Signal für Highside und Lowside angesteuert werden könnten/dürften - weil sonst wiederum keine "echte" Totzeit entstünde. Also, wenn, mit RC-Beschaltung?) Oder gibt es auch "integrierte P+N-Channel-Halbbrücken-Gatetreiber"? Bei kurzer Suche nichts gefunden, muß aber nix heißen.
Schnapp Dir solch einen IR2184. Genau das richtige für dein Vorhaben. Den P-Kanal kannst Du dann soger gegen einen N-Kanal tauschen. StromTuner
Deine vorhandene Schaltung ist recht einfach auf echte H-Brücke umzubauen, wenn du nicht beide Halbbrücken FET, sondern die jeweils diagonal gegenüberliegenden ansteuerst. Ähnlich wie hier: Beitrag "Re: RC-Servoelektronik für DC-Motor" Wenn du nun noch eine kleine Totzeit zwischen den beiden PWM Signalen einführst, fliesst ohne Last null Strom. Ein extra Gatetreiber ist hier unnötig.
Axel R. schrieb: > Schnapp Dir solch einen IR2184. Genau das richtige für dein Vorhaben. > Den P-Kanal kannst Du dann soger gegen einen N-Kanal tauschen. Danke, aber ich würde das Ganze gerne diskret aufbauen. Matthias S. schrieb: > Deine vorhandene Schaltung ist recht einfach auf echte H-Brücke > umzubauen, wenn du nicht beide Halbbrücken FET, sondern die jeweils > diagonal gegenüberliegenden ansteuerst. Ähnlich wie hier: > Beitrag "Re: RC-Servoelektronik für DC-Motor" Ich denke das wäre ein Versuch wert. Ich probiere das mal aus.
Matthias S. schrieb: > Deine vorhandene Schaltung ist recht einfach auf echte H-Brücke > umzubauen, wenn du nicht beide Halbbrücken FET, sondern die jeweils > diagonal gegenüberliegenden ansteuerst. Ähnlich wie hier: > Beitrag "Re: RC-Servoelektronik für DC-Motor" Das klappt sehr gut, danke. Die Störimpulse sind deutlich weniger geworden. Ohne Totzeit messe ich ca. 7Vss und mit 15µs Totzeit nur noch 0,8Vss. Einen Unterschied mit oder ohne Kondensator sehe ich kaum.
P. F. schrieb: > Einen Unterschied mit oder ohne Kondensator sehe ich kaum. Lass ihn trotzdem drin. Wie im Artikel der Servoelektronik erwähnt, wird bei induktiven Lasten die Gegen-EMK über die Bodydioden der MOSFet zurück in die Versorgung geleitet - und das sind Impulse, die man da nicht haben möchte. Ein grosszügiger Reservoir Elko dicht an der H-Brücke schluckt die Dinger weg. > Das klappt sehr gut, danke. Freut mich :-)
Hallo, also ich hab mal die Schaltung angepasst und weitere Messungen durchgeführt. Die Schaltung ist zwar deutlich besser wie sie vorher war, doch es gibt Störungen wenn ein Lautsprecher angeschlossen wird, (ca. 1Vss). Gibt es weitere Möglichkeiten das zu minimieren ? Eine weitere Frage. Ich hab schon etwas hier im Forum darüber gelesen, was man beim layouten beachten sollte, um solche Störimpulse so gering wie möglich zu halten. Ich hab trotz allem nicht so ganz verstanden wie den nun die Leitungen von den die Störimpulse ausgehen tatsächlich verlegt werden sollte. Ich würde die so kurz wie möglich halten und viel Massefläche drum herum einplanen. Das ist zwar keine eindeutige Frage, nur wäre ich damit eigentlich auf dem richtigen Weg ? Gruss
P. F. schrieb: > doch es gibt > Störungen wenn ein Lautsprecher angeschlossen wird, (ca. 1Vss) Wie hoch ist Vcc? Und wann kommen die Störimpulse? Wenn die nur im Ruhezustand der Sirene kommen, macht du wahrscheinlich den Fehler, die OC Register auf 0 zu setzen. Damit erscheinen, wie im Datenblatt beschrieben, kurze Ausgangsimpulse an dem PWM Ausgängen. Es ist also besser, die H-Brücke dadurch auszuschalten, das du die PWM Ausgänge auf Eingang schaltest, statt die OC Register anzufassen. Leider schreibst du nicht, welchen MC du verwendest - das o.a. gilt für AVRs. > Ich würde die so kurz wie möglich halten und viel > Massefläche drum herum einplanen. Schon mal gut. Die Zuleitungen zu D und S der MOSFet sollten dick und kurz sein, die Abblockung möglichst mitten in der H-Brücke.
nun sind die 10µF nicht gerade viel. Wenn es dann kann LOW-ESR Typ ist, was genau für einen verwendest Du da? Ich hätte einen 2x470µF/25V genommen. Wo hast Du dein Massekabelklemmendings vom Oszi angeschlossen? Mach uns mal n Foto mit viel Licht von deinem Aufbau. StromTuner
kannst Du differentiell überm Lautsprecher messen? (Ich pack bei sowas den Lautsprecher immer in eine Decke und dann innen Schrank) :) http://www.muntermann.eu/epages/64913411.sf/de_DE/?ObjectPath=/Shops/64913411/Products/10011Q StromTuner
Matthias S. schrieb: > Wie hoch ist Vcc? Und wann kommen die Störimpulse? Wenn die nur im > Ruhezustand der Sirene kommen, macht du wahrscheinlich den Fehler, die > OC Register auf 0 zu setzen. Vcc ist 13,8V. Die Impulse kommen immer dann wenn das PWM-Signal umschaltet. Die PWM hat ca. 1,7kHz und die Impulse haben genau die doppelte Frequenz. Ich verwende einen Attiny24 und lege vor dem Umschalten eine Pause von 10µs ein. D.h. Ausgang 1 ausschalten, warten, Ausgang 2 einschalten usw. Matthias S. schrieb: > Schon mal gut. Die Zuleitungen zu D und S der MOSFet sollten dick und > kurz sein, die Abblockung möglichst mitten in der H-Brücke. Gut, dann werde ich das in dem Layout mit einpflegen. Axel R. schrieb: > nun sind die 10µF nicht gerade viel. Wenn es dann kann LOW-ESR Typ ist, > was genau für einen verwendest Du da? Ich hätte einen 2x470µF/25V > genommen. Ehrlich gesagt verwende ich Kondensatoren, die ich gerade hier habe. Der 100nF ist ein Tantal und der 10µF ein Standard-Elko. Axel R. schrieb: > Wo hast Du dein Massekabelklemmendings vom Oszi angeschlossen? > Mach uns mal n Foto mit viel Licht von deinem Aufbau. Der Minus des Netzteils ist mit den PE des Netzteil verbunden. Somit habe ist das Minus über PE an die Masseklemme des Osszis verbunden. Ich weiß der "chaotische" Aufbau ist nicht gerade gut gegen Störimpulse, ist halt nur ein Testaufbau bevor das Layout und die richtige Platine kommt. Axel R. schrieb: > kannst Du differentiell überm Lautsprecher messen? > (Ich pack bei sowas den Lautsprecher immer in eine Decke und dann innen > Schrank) :) Ich hab 2 Messungen an der Last gemacht, einmal mit Lastwiderstand 220Ohm und einmal mit den Lausprecher. Bei mir ist er in einen Karton voller Handtücher und Zewa eingebaut :-). Bei der Messung mit den Lausprecher ist ein Spannungsknick zu sehen, ich vermute der kommt von der Strombegrenzung des Netzteil. Der Lautsprecher hat 6Ohm Impedanz mit ca. 15-20W Leistung, wenn ich das richtig gerechnet habe, brauche ich ein 6Ohm Vorwiderstand um die direkt und ohne Strombegrenzung betreiben zu können.
Ja, nee, ja ähemm... DIe rote messpitze links (kanal1) an den Lastwiderstand, die weiße Spitze (Kanal2) rechts an den Lastwiderstand. Math. Add1+2 genauso am C5 die Störungen messen. Kanal1 vom Oszi an PLUS vom C5, Kanal2 an MINUS vom C5 math.Add1+2 Sonst scheint soweit alles iO, Du misst eben Mist. Wenn Du einkanalig messen möchtest, dann muss dein Masseanschluß auch bitte an dem Punkt angeschlossen sein, ÜBER dem Du messen möchtest und nicht übers Wohnzimmer am PE :) Den PE (die gelbgrüne Buchse in der Mitte der Front am Netzteil) mach mal wieder ab. und verwende zum messen die passenden Tastkopfklemmen und schliesse die genau dort an, wo Du misst. Mach dir ne kleine Platine oder steck das mal um, so dass der Strom hin - aber auch wieder zurückfliessen kann. StromTuner (Krasse Sache) :))
die 10µs braucht es nicht unbedingt. Sieh halt nur zu, das die Mosfets langsam einschalten und schnell ausschalten. Ein Widerstand im Gate lässt den FET langsamer durchschalten und eine Diode sorgt beim Abschalten dafür, das es zügig geht. Somit sind die Fets im Umschaltmoment einigermaßen getrennt voneinander. Während der eine sich bequemt, endlich einzuschalten ist der andere längst aus und es kann gar kein Querstrom fliessen. Zuviel Totzeit bringt meist noch mehr unvorhergesehene Störungen (siehe Haken im Spannungsverlauf am lautsprecher https://www.mikrocontroller.net/attachment/315173/Last_H-Bruecke_LSP_5V_div.bmp ) bmp?:böse: StromTuner Wie peinlich: die Dioden gehören genau andersrum rein
P. F. schrieb: > DSC_0193.JPG Ooookaayy ;-) Gut, da wundert mich nix. In dem Verhau kann man beim besten Willen nicht auf das Verhalten und Störimpulse schliessen. P. F. schrieb: > und der 10µF ein Standard-Elko Besorg dir mal ein paar 470µF oder zumindest 100µF und benutze die.
korrigiert... StromTuner Plus und Minusleitungen zum Brett mindestens so dick, wie auch dein Lautsprecherkabel ist.
Axel R. schrieb: > DIe rote messpitze links (kanal1) an den Lastwiderstand, die weiße > Spitze (Kanal2) rechts an den Lastwiderstand. Math. Add1+2 > genauso am C5 die Störungen messen. > Kanal1 vom Oszi an PLUS vom C5, Kanal2 an MINUS vom C5 math.Add1+2 > Sonst scheint soweit alles iO, Du misst eben Mist. Ok, hab ich gemacht. Kannst du das interpretieren, ich verstehe das Ergebniss nicht so ganz ? Axel R. schrieb: > Wenn Du einkanalig messen möchtest, dann muss dein Masseanschluß auch > bitte an dem Punkt angeschlossen sein, ÜBER dem Du messen möchtest und > nicht übers Wohnzimmer am PE :) > Den PE (die gelbgrüne Buchse in der Mitte der Front am Netzteil) mach > mal wieder ab. und verwende zum messen die passenden Tastkopfklemmen und > schliesse die genau dort an, wo Du misst. Ich dachte ich könnte mir so die Krokodilklemme beim messen sparen. Bei relativ "einfachen" Signalen kann man da so machen, oder sollte man komplett drauf verzichten ? Axel R. schrieb: > Ein Widerstand im Gate > lässt den FET langsamer durchschalten und eine Diode sorgt beim > Abschalten dafür, das es zügig geht Werde ich ebenfalls austesten. Axel R. schrieb: > Mach dir ne kleine Platine oder steck das mal um, so dass der Strom hin > - aber auch wieder zurückfliessen kann. Was meinst du damit ? Auf dem rechten Breadboard befindet sich nur die H-Brücke mit den Transistoren die diese ansteuern. Es gibt nur den einen Minus und zwar über die Bananenbuchsen. Es werden nur die PWM-Signal des linken Boards auf das rechte verbunden. Matthias S. schrieb: > Besorg dir mal ein paar 470µF oder zumindest 100µF und benutze die. Ich hab die PE-Verbindung entfernt, hab 3x 100µF Elkos eingefügt und messe jetzt direkt am letzten Kondensator vor der Spannungsversorgung. Es sind zwar noch Störimpulse sichtbar (0,3Vss) jedoch sind diese deutlich geringer, als wenn ich die Kondensatoren auslasse (min. 10Vss). Sind das Erfahrungswerte, welche Größe man da nimmt, oder gibt es eine Faustformel ? Matthias S. schrieb: > Ooookaayy ;-) Gut, da wundert mich nix. In dem Verhau kann man beim > besten Willen nicht auf das Verhalten und Störimpulse schliessen. Ja ich weiß schäm, jedoch weiß ich nicht genau wie ich einen Testaufbau besser beschalten soll als mit einen Breadboard.
Axel R. schrieb: https://www.mikrocontroller.net/attachment/315180/brueckenansteuerung.png Ich hab die Schaltung ausgetestet, es gibt tatsächlich eine Verzögerung von ca. 20µs vom n-FET (gelb n-FET, rot p-FET) bis dieser komplett durchgeschaltet ist. Wofür ist denn die Diode gut ? Ohne diese gibt es keinerlei Unterschied der Kurven. Alleine der Widerstand bewirkt die Verzögerung. Ich muss dazu sagen, dass ich für den Test nur Schottkydioden zur Verfügung.
Die Diode überbrückt den Widerstand, sodass dieser nur beim Einschalten in Reihe zum Gate wirkt. zusammen mit der Gatekapazität kommt man dann auf die von Dir gemessenen Zeiten...Allerding (und da fängt die Pfuscherei ja an), wird der N-Kanal-FET ja sowieso nur über die 1K-Widerstände aufgeladen und ist daher beim einschalten eh langsam. Abschalten (des N-FET) geht hingegen schnell, da der Treibertransistor das Gate direkt nach Masse zieht. Leider sind die die Verhältnisse (in deiner Schaltung) für den P-Kanal komplett "andersrum". der Treibertransistor gibt dem P-Ch beim Einschalten sofort volle Gatespannung. Der FET kann zügig durchsteuern. Was passiert hingegen, wenn der P-Ch Fet sperren, also ausgehen soll? Die Ladung aus dem Gate wird über 1K abgeführt... Die von Dir richtig beobachteten Verhältnisse kommen in erster Linie durch den 1K-Widerstnd in den Treiberstufen. Aber Du wolltest es ja diskret aufbauen. Um dir die Verhältnisse noch besser vor Augen führen zu können (bist ja eh am stecken auf deinem Brett) bau mal statt den 22Ω 1K-Widerstände in die Gate Zuleitungen der FETs ein. Erstnoch ohne Dioden. Dann bau die Dioden drüber. Die 1K ind den Treiberstufen mach mal kleiner, wenn Du hast 470, oder 220Ω. Zum Testen geht das - die werden aber warm :) Einfach, um einer perfekten Ansteuerung der FETs näher zu kommen und den "ausbremsenden" Faktor etwas zu eleminieren. Ich hab auch immer 470Ω und dann noch eine Biolarhalbbrücke mit BC639/640 (Emitterfolger) dahinter. > Ich muss dazu sagen, dass ich für den Test nur >Schottkydioden zur Verfügung. Schottkys sind schnell, aber haben auch einen Reststrom in die andere Richtung, nunja. geht ja in großen Schritten voran, die 10µSekunden Totzeit sind noch drinn? StromTuner
Beitrag "Re: n-kanal mosfet treiber diskret mit npn und pnp" Beitrag "Re: FET Treiber Schaltung so OK?" :) zweite Bild in der Googe suche StromTuner
Axel R. schrieb: > der Treibertransistor gibt dem P-Ch beim > Einschalten sofort volle Gatespannung. Wieso ? Die p-Fets (Q5/6) werden doch über R7 bzw. R11 angesteuert. Im Prinzip genauso wie die n-Fets oder nicht ? Axel R. schrieb: > Aber Du wolltest es ja diskret aufbauen. Ich meinte damit eigentlich die H-Brücke und nicht die Ansteuerung. Wenn ich noch ein paar Transistoren hinzukommen bekomme ich langsam Platzmangel. Axel R. schrieb: > Um dir die Verhältnisse noch besser vor Augen führen zu können (bist ja > eh am stecken auf deinem Brett) bau mal statt den 22Ω 1K-Widerstände in > die Gate Zuleitungen der FETs ein. Erstnoch ohne Dioden. Dann bau die > Dioden drüber. Ok mit 1K und den Dioden ist das dann doch sichtbarer. So ein riesen unterschied macht es aber nicht. Ist es da nicht einfacher verschiedene Gaterwiderstände zu verwenden ? In meinen Fall wären es dann die R7, R18, R11, R20. Axel R. schrieb: > geht ja in großen Schritten voran, > die 10µSekunden Totzeit sind noch drinn? Die von dir gezeichnete Testschaltung hab ich nochmal seperat aufgebaut und steuere das mit meinen FG an. Also die Totzeit gibt es damit nicht mehr.
P. F. schrieb: > Wieso ? Die p-Fets (Q5/6) werden doch über R7 bzw. R11 angesteuert. Im > Prinzip genauso wie die n-Fets oder nicht ? oder nicht ;) Es heisst U_gs, (Gate-Source, nicht gate-GND!) nicht umsonst. Wo hat der P-Kanal sein "gs"? Gate ist klar - Source? Verhält sich komplett genauso, wie der N-Ch, nur musst Du dir das "hochgeklappt" vorstellen. für den P-Ch ist sein Bezug der Source-Anschluß, genau wie für den N-Ch. Aber der Source-Pin vom P-Ch hängt eben "oben" am Plus. Somit sorgen R7 und R11 nicht zum leitend werden der P-Fets, sondern zum sperren eben jender. Sieh halt zu, das die Fets mit schmackes an und auch mit schmackes wieder aus gehen können. Etwas langsamer an und schnell aus wäre wünschenswert. Bei deinen niedrigen Frequenzen von 1-2khz alles noch kein Problem. Bei 100khz fallen da 10µs allerdings schon ins Gewicht. Wenn Du das hinbekommen hast, brauchst Du die Fets auch nicht mehr über Kreuz ansteuern. Viel Spaß noch beim basteln StromTuner
Axel R. schrieb: > Es heisst U_gs, (Gate-Source, nicht gate-GND!) nicht umsonst. > Wo hat der P-Kanal sein "gs"? Gate ist klar - Source? > Verhält sich komplett genauso, wie der N-Ch, nur musst Du dir das > "hochgeklappt" vorstellen. für den P-Ch ist sein Bezug der > Source-Anschluß, genau wie für den N-Ch. Aber der Source-Pin vom P-Ch > hängt eben "oben" am Plus. Naja, ich muss noch viel lernen. Vielen Dank für die wertvollen Tipps.
Axel R. schrieb: > Na wieso? machst Du doch gerade :) > guten Rutsch > StromTuner Allerdings, danke dito.
Hat jemand einen Tipp wie ich die "Kurzschlüsse" in der H-Brück mit dem Osszi messen kann ? Ich versuche die Tipps umzusetzten und will sehen ob das von Erfolg gekörnt ist.
P. F. schrieb: > Hat jemand einen Tipp wie ich die "Kurzschlüsse" in der H-Brück mit dem > Osszi messen kann ? Du braucht nur in den Fusspunkt, also zwischen GND der H-Brücke und GND der Versorgung einen niederohmigen 'Shunt', also einen Widerstand einzufügen, z.B. 0,1 Ohm oder so. Darüber baut sich eine Spannung auf, die dem Strom entspricht, bei 0,1 Ohm wären das 100mV pro Ampere durch die Halbbrücke. Mit 1 Ohm dann 1V pro Ampere usw. Siehe aber zu, das der Rest der Schaltung, also die Ansteuerung, direkt an GND der Versorgung liegt und nicht am oberen Ende des Shunt.
Matthias S. schrieb: > also zwischen GND der H-Brücke Hmm...was meinst du mit GND der H-Brücke ? So wie auf dem Bild ? Wenn z.B. der Q6 und Q7 geschlossen sind fliesst doch auch ein Strom über die Last an den Klemmen. Damit messe ich doch auch den "normalen" Strom. Hab ich einen Denkfehler ?
Axel R. schrieb: > so in etwa... > > StromTuner Damit messe ich doch auch den normaler Betriebsstrom der H-Brücke und keine Kursschlüsse die durch Q5/7 und Q6/8 verursacht werden.
der Ausdruck "WOHL!" ist bei einer Diskussion ein sehr ernst zu nehmendes Argument. Sollte dieser nicht ziehen, ginge immernoch "WOHOL!" :) Wo, denkst Du, fliesst der Kurzschlussstrom, verursacht von Q5/7 lang, wenn nicht über den Shunt? PLUS, Q5, Q7, Shunt, Masse. Mach den shunt 10mΩ groß, dann hast Du bei 10A genau 100mV. Oder eben 100mΩ, dann hast Du schon bei 1A 100mV Spannungsabfall. NATÜRLICH "siehst" Du auch den Strom , der im Normalfall durch den Lautsprecher fliessen wird. Dieser ist aber deutlich geringer (als Bspw. 10A) StromTuner StromTuner
Ne, ist allg. üblich, das so zu machen. Und - die Kurzschlußspitzen wirst Du sehr gut auf dem oszi sehen können. Setzt voraus, das Du einigermaßen große Elkos verbaut hast, die Dir den Strom auch liefern können. Sind ja nur kurze Spikes. StromTuner
Bitte melde dich an um einen Beitrag zu schreiben. Anmeldung ist kostenlos und dauert nur eine Minute.
Bestehender Account
Schon ein Account bei Google/GoogleMail? Keine Anmeldung erforderlich!
Mit Google-Account einloggen
Mit Google-Account einloggen
Noch kein Account? Hier anmelden.


















