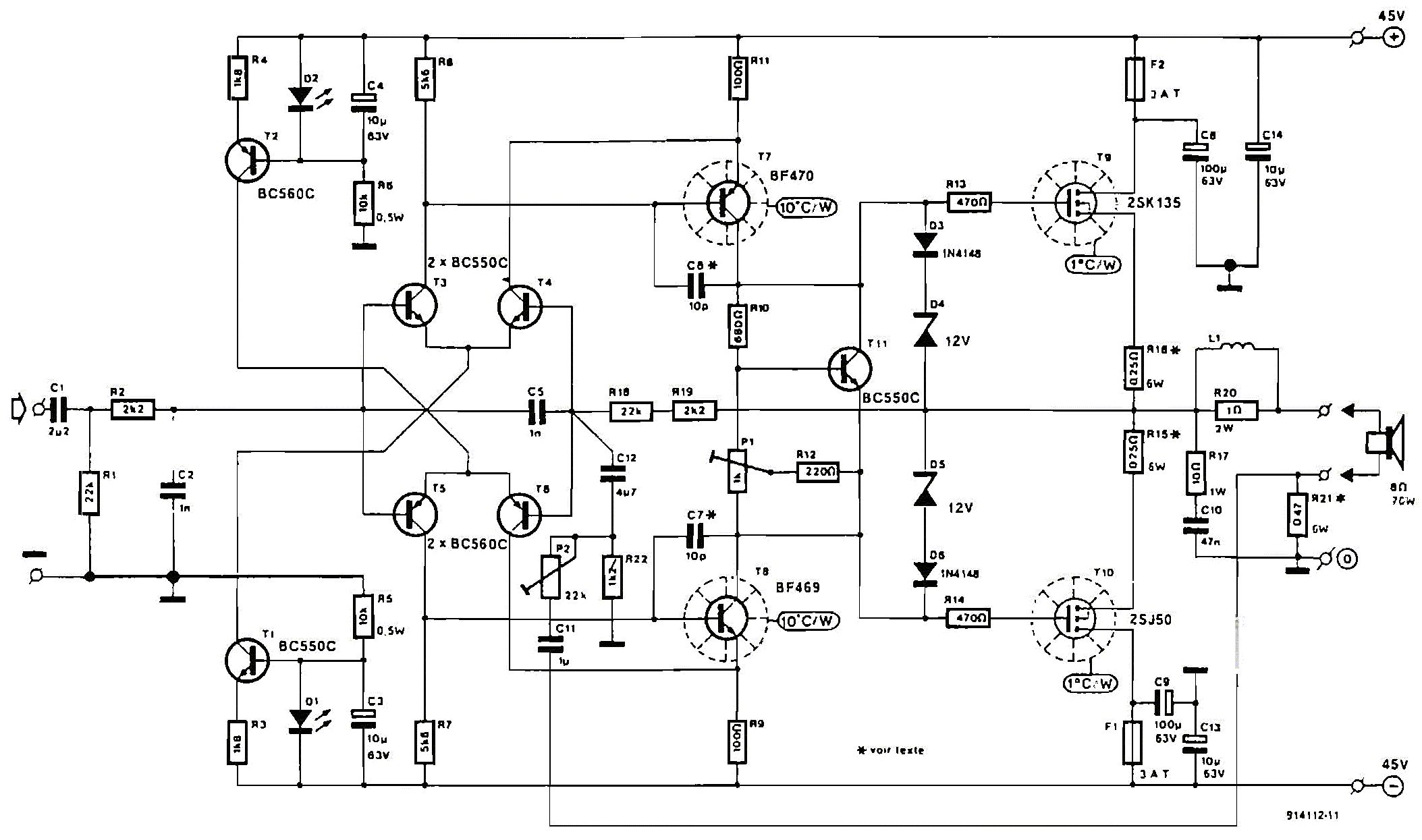
Hallo allerseits, beim genüsslichen Begutachten diverser Audio-Endverstärker-Schaltungen bin ich auf diesen Schaltplan eines größeren Verstärkers gestoßen, dessen Funktionsweise sich mir nicht vollständig erschließt. http://www.southampton.ac.uk/~apm3/diyaudio/Stochino_circuit.jpg Ich beschreibe mal, was ich bereits erkenne: -die Endstufe ist vollständig symmetrisch aufgebaut -ganz links die beiden Transistorpaare bilden Stromquellen für die Differenzverstärker. Aufgrund der hohen Betriebsspannung werden Zenerdioden nachgeschaltet, an denen zusätzlich Spannung abfällt. -2N5551, 2N5401 bilden die Diferenzverstärker -2N2907 und 2N2222 bilden Stromspiegel (schätze ich), um die Verstärkung der Differenzverstärker zu erhöhen. Was machen die beiden Dioden da den den Stromspiegeln? -Die mittleren 2xdrei Transistoren überspringe ich, diese begründen meine Frage hier, denn ich verstehe deren Funktionsweise nicht. -die 12V-Zenerdioden und die 4xBD139 dienen der Ruhestromeinstellung und Stabilisierung. -die Ausgangsstufe ist zwei mal parallel vorhanden. 2N5551, 2N5401 und die FETs am Ausgang bilden die Ausgangsstufe. Sieht recht einfach aus. Scheint keine Strombegrenzung zu haben. Nun also zur Frage: Was machen denn genau diese beiden Transistor-Tripel, dort wo der 10kOhm-Widerstand und der 47uF-Kondensator sich befinden. Wozu sind diese vielen Dioden gut? Sorgen die vielen anderen Dioden dafür, daß bei der hohen Betriebsspannung der Verstärker möglichst nicht ins Ungleichgewicht kommt, um zu hohe Verlustleistungen an den Vorstufen-Transistoren zu vermieden? Schon mal danke für die Antworten. Kleiner Kommentar zum Verstärker: Diesen nachzubauen dürfte schon ein recht aufwändiges Projekt darstellen aufgrund der hohen Spannungen und der Notwendigkeit, die 55V den Vorstufen geregelt anbieten zu müssen. Hinzu kommt natürlich noch die Schutzschaltung für die Lautsprecher. Die Teile selbst, mal abgesehen von den FETs und den erforderlichen Kühlkörpern sind eher vernachlässigbar billig. mit freundlichem Gruß
Ich kann deine Fragen nicht beantworten. Allerdings wirkt der Schaltplan auf mich, als ob da jemand krampfhaft versucht hat, die obere und untere Hälfte Symmetrisch zu gestalten. Es gibt Leute, die gleuaben ganz fest daran, dass dann der Ton sauberer klingt. Das sind allerdings auch die gleichen Leute, die sauerstoffarme Kupferkabel auf Holböcke verlegen. Solche krampfhaft symmetrisch designte Schaltungen neiden zu starken Übernahmeverzerrungen nahe dem Nullpunkt, was vor allem bei normalen Lautstärken (also Ausgangsspannungen von weniger als 2 Volt) stört. Außerdem hat der Designer (ich wählte das Wort bewusst) völlig ignoriert, dass NPN und PNP sich niemals exakty symmetrisch verhalten. Ebenso sind auch die MOSFETS am Ausgang nicht wirklich Symmetrisch in ihren Eigenschaften. Die Schaltung funktioniert nur deswegen, weil über den 10k Ohm Widerstand ein Feedback zum linken Operationsverstärker zurück geführt wird. Aber wenn ein Verstärker Feedback verwendet, dann gibt es keinen plausiblen Grund mehr, ihn komplett symmetrisch aufzubauen. Mein Tip: Such Dir eine andere einfachere Schaltung. Diese hier ist eine verschwenderische Materialschlacht und entsprechend schwer zu reparieren, wenn sie in 10 Jahren mal kaputt geht.
Nunja, aus dem Artikel dazu geht hervor, daß das Design immerhin schon 20 Jahre alt ist. Damals waren Mosfets in Mode. Es soll 150mA Ruhestrom fließen. MfG
> Es soll 150mA Ruhestrom fließen.
Bei 90V Versorgungsspannung, also fast 15 Watt verheizen. Im Winter
macht das Sinn :-)
Pro Mosfet 7,5W mal 4 pro Kanal. MfG
Christian S. schrieb: > Nun also zur Frage: Was machen denn genau diese beiden > Transistor-Tripel, dort wo der 10kOhm-Widerstand und der > 47uF-Kondensator sich befinden. Wozu sind diese vielen Dioden gut? Ich rede jetzt mal nur von der unteren Hälfte, oben analog. Der linke 2N2222 ist die sogenannte VAS (Spannungsverstärkerstufe) und arbeitet mit dem 2N5551 als Kaskodeschaltung, die vom rechten 2N2222 (der praktisch als aktive Diode geschaltet ist, aber dennoch von Diff etwas angesteuert wird) die Vorspannung (~5V an der Basis des 5551) bekommt. Die Kaskode ist für den linken 2222 nötig, weil der die auftretende Uce nicht aushält. Die linke BAX16 dürfte mMn nie leiten, weil das Anodenpotential (geklemmt durch die B-E-Strecke des linken 2222 und den niederohmigen Emitterwiderstand) nicht auf oder über das Kathodenpotential steigen kann. Die beiden anderen BAX sollen wohl die Sättigung des oberen Kaskodetransistors verhindern und die Z-Diode hebt die Vorspannung für den oberen Kaskodetransistor auf die o.g. 5V an.
Sehr sorgfältig scheint der Plan ohnehin nicht gezeichnet. Die 4 x BD139 zur thermischen Ruhestromkompensation werden ihre Funktion mit Kurzschluss Basis-Emitter, statt wie üblich, Basis-Kollektor kaum erfüllen werden können. Damit dürfte der Ruhestrom dann auch etwas größer als beabsichtigt...
Im allgemeinen kann ich sagen, dass alle selbsgebaute Verstärker zu Schwingungen neigen und die können die Transistoren sehr schnell zerstören. Es geht sehr schnell, in Sekunden oder noch schneller, so dass man überhaupt keine Zeit hat zu reagieren. Mir ist das noch nicht passiert, aber ich weiss davon.Und je komplexer der Verstärker ist desto eher kann das passieren. Dieser Verstärker ist kompliziert, hat viele Transistoren und deswegen bin ich fast sicher, dass er schwingen wird. Die Frage ist nur wie stark und ob du das dann beseitigen kannst.
Bastler schrieb: > Im allgemeinen kann ich sagen, dass alle selbsgebaute Verstärker zu > Schwingungen neigen und die können die Transistoren sehr schnell > zerstören. Stefan U. schrieb: > Ich kann deine Fragen nicht beantworten. Die versammelte Expertise...
Hallo, danke für die Ausführungen. Den Mittelteil habe ich somit verstanden. VAS in Kaskodeschaltung und der rechte wirkt als aktive Diode. Deshalb befinden sich hier diese 47pF-Kondensatoren. Dann dürften die beiden Dioden an den Stromspiegeln ebenfalls zur Vermeidung der Sättigung dienen wie am VAS. Danke für den Hinweis bezüglich der BD139. Einer würde bei ca 80V durchbrechen, so wie das gezeichnet ist. Über den vier Transistoren dürften nicht mehr als ca 25V liegen. B und C verbunden wäre eher plausibel. So steuern sie die TL431-Stromquelle. Apropos Sorgfalt: An der Spule fehlt jede Angabe. Oft werden einfach die Abmessungen und Windungszahl einer freitragenden Spule angegeben. Fehlanzeige. Die FETs sind noch heute erhältlich und eher von der kostengünstigen Sorte. 200V und 11A bzw 18A. Ich habe zwei selbstgebaute Endstufen, eine einfache 50 Watt-AB mit 5 Transistoren, die jahrelang in Gebrauch war, jetzt aber vorläufig auf ihren neuen Einsatz wartet und eine FET-Class-A, die nur gelegentlich angeschlossen war, da sie keinerlei Schutzschaltungen für die Lautsprecher besitzt und immer schön 100 Watt zieht. Kein Defekt bis jetzt und keine Überhitzung. Die AB konnte man locker bis an die Grenzen aussteuern. OK, gut, ich hatte Glück, daß sie beide funktionieren... mit freundlichem Gruß
Christian S. schrieb: > Über den vier Transistoren dürften nicht mehr als ca 25V liegen. Nein, über den 4 Transistoren (=aktive Dioden, bei richtiger Beschaltung)dürften nicht mehr als etwa 2,8V liegen. Christian S. schrieb: > So steuern sie die TL431-Stromquelle. Nein, keine Stromquelle, sondern temperaturabhängiger (4*TKUbe) Shunt-Spannungsregler.
@Gast Ralf
> Die versammelte Expertise...
Und wo ist dein besserer Beitrag zum Thema?
Hauptsache anonym herum pöbeln, was? Registriere Dich wenigstens, wenn
du kein Feigling bist. Dann können wir das Thema weiter diskutieren.
Christian S. schrieb: > Die Teile selbst, mal abgesehen von den FETs und den erforderlichen > Kühlkörpern sind eher vernachlässigbar billig. Zumal der Schaltplan perfekt selektierte IRF640 / 9640 haben will, die 0.33R Stromverteilungswiderstände sind VIEL ZU KLEIN als daß man dort mit normalen MOSFET-Toleranzen auskäme. Viele Audioverstärker wurden ja mit lateralen MOSFETs wie 2SK135/2SJ50 gebaut, weil dort der Spannungsabfall im Emitter/Sourcefolger viel niedriger ist, fast so wie bei bipolaren Transistoren. Christian S. schrieb: > Die FETs sind noch heute erhältlich und eher von der kostengünstigen > Sorte. 200V und 11A bzw 18A. Du wirst mehrere Stangen kaufen müssen bis du gut zusammenpassende findest.
Stefan U. schrieb: > Und wo ist dein besserer Beitrag zum Thema? Nirgendwo. Ich verfasse keine Beiträge, wenn ich nicht helfen kann oder will. Ralf
das mit den IRF640 / 9640 zu bauen ist eine Verschwendung. Die sind nicht für HiFi Audio gemacht.Wenn du schon so ein Frontend baust dann sollten die Ausgangs-Transistoren auch gut sein, z.B 2sk1530, 2sj201. Aber ich würde keine Mosfets nehmen, weil bipolare für audio besser sind.Der einzige Vorteil von Mosfets ist, dass sie kein "thermal runaway" haben, aber sonst sind sie in fast allen Bereichen unterlegen und ausserdem kosten zu viel.
Ralf schrieb: (frei übersetzt) > Ich verfasse (Flaming-) Beiträge, we(il) ich nicht helfen _will_ ...denn das Kritisieren anderer User macht ja auch viel mehr Spaß. Da kann man sich nach schlechten Tagen in der Realwelt (bei Deinem Karma sicher zahlreich) wunderbar "hochziehen". Stefan U. schrieb: > Feigling Zitat Bruce Willis: "Mehr als das..." Zugegeben ohne Lust, extra zu suchen (mangelndes Interesse an Dir), aber ich persönlich habe von Dir noch überhaupt nichts anderes, als solch völlig sinnfreie "Beiträge" gelesen. Bitte mach Dein Versprechen also wahr: Ralf schrieb: > Ich verfasse keine Beiträge, wenn ich nicht helfen kann oder > will. Das wäre wirklich erfreulich.
Hallo, bezüglich TL431 war ich nicht sorgfältig. Datenblatt Figure2. Danke für die Korrektur. In einem anderen Forum waren die Nachbauer dieses Verstärkers gar nicht zufrieden mit diesen FETs und haben nach Fehlschlägen stattdessen IRFP9240 und IRFP240 mit ähnlichen Daten aber im TO247-Gehäuse verwendet. Angeblich nur wegen der besseren Wärmeabfuhr. Sie waren in 2007 nochmals am Thema. Von selektierten Paaren zumindest im Kleinsignalbereich, um den DC-Offset zu verringern, war auch die Rede. Der geschmeidige Nachbau dieses Schaltbildes dürfte arg in Frage gestellt sein. Andere FETs dürften eine Verbesserung bringen. Wenn es so einfach wäre, wäre es auch nicht so interessant oder? Als Transistor-Paarungs-Tester möchte ich mich aber nicht monatelang vergnügen... Noch am Rande: Pollin hatte lange Zeit den BUZ73 für 0,15 Euro angeboten. Ein guter Preis für bauteilzehrende Basteleien. Kürzlich hatten sie ihn auf 1 Euro gesetzt. Mehr als das 6-fache. Der Class-A ist genau mit diesen lateralen FETs gebaut. Habe keinen Ersatz. mit freundlichem Gruß
Die symmetrischen Eingangstufen mit 2 Differenzverstärkern sind problematisch wegen des Offsets. Ohne eine Kopplung der Ausgänge stehen die Chancen gut, das der NPN oder der PNP Teil in die Sättigung geht und damit bei der VAS Stufe einfach nur als Stromquelle wirkt. Welche Hälfte des Verstärkers funktioniert ist Wohl größtenteils Zufall - wenn es beide sind wäre es Glück. Die Ketter der BD139 ist falsch gezeichnet - die sollten wohl als Diode geschaltet sein. MOSFETs habe schon der Vorteil einer einer relativ hohen Bandbreite, aber sonst vor allem Nachteile in einer AB Endstufe. Vor allem der hohe Ruhestrom, damit es halbwegs linear und schnell wird und auch die Schwierigkeit bei der Parallelschaltung.
Es gibt einige Bücher über das Verstärkerbau von Randy Slone. Eins heisst "The audiophil's project sourcebook" Da gibt's sehr interessante Verstärker.Und es wird auch erklärt wie man die Verstärker baut und entwickelt. Ich habe einen davon gebaut und er hat funktioniert. Empfehle dir dieses Buch zu lesen.
Lieber Christian, hier ist der Originalartikel über den Amp. Viel spaß zum studieren....
...und ein kleiner Nachtrag noch; http://www.angelfire.com/sd/paulkemble/sound8c.html http://hifisonix.com/wordpress/wp-content/uploads/2012/12/Stochino-ff1.pdf Gruß!
olala.... einfach genial ; http://www.keith-snook.info/wireless-world-magazine/wireless-world-articles.html
Lurchi schrieb: > Die symmetrischen Eingangstufen mit 2 Differenzverstärkern sind > problematisch wegen des Offsets. Insbesondere, wenn es sich um einzelne nicht thermisch gekoppelte Transistoren handelt. Selbst in besseren OPVs nimmt man nur eine Differenzstufe. Nur in R2R-OPVs muß man notgedrungen komplementäre Differenzstufen nehmen und nimmt die schlechteren elektrischen Eigenschaften in Kauf. Eine Endstufe muß aber nicht Rali to Rail am Eingang sein. Daher muß man ihre Kennlinie auch nicht mit Gewalt verschlechtern. Wer sich so eine Schaltung ausdenkt und dann nichtmal Dualtransistoren verwendet, der hat von Schaltungsdesign keine Ahnung. Hier mal ein Dualtransistor mit 10% Gain Matching, das kriegst Du nie mit Einzeltransistoren hin: http://www.onsemi.com/pub_link/Collateral/NST45011MW6-D.PDF
Ralf schrieb: > Ich verfasse keine Beiträge, wenn ich nicht helfen kann oder > will. offensichtlich doch
Hi, dieser Bursche hier hat es nachgebaut: https://www.southampton.ac.uk/~apm3/diyaudio/Stochino_progress.html Stochino war ein italienischer Ingeneur, so wie James Bongiorno. http://www.tnt-audio.com/edcorner/january13.html Irgendwie haben diese italiener einen besonderen und pfiffigen Draht zum spezial-Endstufenkonstruktion gehabt :-)) Bei Bongiorno fehlt genau der Schaltungsteil, wonach der TO gefragt hatte, ansonsten sind seine Schaltungen sehr bzw fast identisch mit dem Rest... Bongiorno hat zB. die SUMO Serie entwickelt, die ihrerzeit hochwertige Class-A Endstufen waren. Siehe auch Ampzilla 2000 oder XXXIB Power Amplifier..... Die Schaltungen waren, so wie diese vomStochino sehr sorgfälltig konstruiert, vollsymetrisch, DC Gekoppelt und mit gegentakt-Aufbau von Signalafang bis zu den Endtransistoren. Bongiorno hat mit Vorliebe MOSFETs in der Gegentaktendstufe eingesetzt. Ich besitze und benutze eine SUMO The Ten Endstufe, die ich wegen durchgebrannten Mosfets reparieren hatte, dann aber auch voll restauiert habe. Die Endstufe stellte bei mir alle bisher gehörte Verstärker in den Schatten. Auflösung und räumliche Abbildung, präzisität faszinieren mich tagtäglich beim Musikhören. Selbst ein Krell KSA200 oder ein Nelson Pass Aleph haben nicht die Transparenz geboten wie der Sumo, von sony denon und co ganz zu schweigen. Gruß!
> Auflösung und räumliche Abbildung, präzisität ... Transparenz
Was bedeutet das? Ich habe diese Begriffe schon öfters gelesen, kann
damit aber nichts anfangen.
Stefan U. schrieb: > Was bedeutet das? Ich habe diese Begriffe schon öfters gelesen, kann > damit aber nichts anfangen. Platinenlayout in hocher Auflösung, Gehäuseaufbau mit einen schöner räumlicher Abbildung, präzise zusammengelötete Schaltung und ein transparenter Schaltplan als Grundlage fürs Projekt.... vor allem dann Ohren machen, soooo groß wie die Kohlblätter.... :-)
Audiophiles Geschwurbele Stefan U. schrieb: >> Auflösung und räumliche Abbildung, präzisität ... Transparenz > > Was bedeutet das? Ich habe diese Begriffe schon öfters gelesen, kann > damit aber nichts anfangen. Audiophiles Geschwurbele - nichts Schlimmes also.
Hallo, ich könnte mal das eine oder andere Schaltbild nachbauen zur Untersuchung der Eigenschaften, würde aber aufgrund der vielen geäußerten Bedenken lieber nicht die Lautsprecher anschließen, um sie nicht zu gefährden. Danach liegen sie dann als Einzelstück herum.... Warum da keine Doppeltransistoren verwendet wurden, erstaunt mich immer wieder. Wer sich nicht für HiFi interessiert oder akustische Instrumente noch nie in echt gehört hat oder generell nur "grob-Hörer"ist, wird die Feinheiten einer besseren Stereoanlage gegenüber einer gewöhnlichen niemals erkennen können. Ich denke, daß nur auditive Typen diese Wahrnehmung haben können. Desweiteren sehe ich Hörempfinden als erlernte Fähigkeit an, die zumindest ein Grund-Talent bedingt. Aber der Hörtest mit der Anlage im Hifi-Laden anno 199X mit Tonabnehmer (ja, nur der) der 5kEuro-Klasse und Elektrostaten in beinahe Kleiderschrankgröße hinterließ bei der Wiedergabe einer 180gramm-Pressung einen bleibenden akustischen Eindruck. Die Drähte des MC Tonabnehmers wurden vermutlich von Elfen im Morgentau von Hand auf den Durchmesser gebracht und von Ameisen gewickelt. Räumliche Abbildung bedeutet beispielweise: Man kann genau erkennen bei z.B. 5 Sängern/innen/Gendervarianten, die akustisch aufgenommen sind, wo sich ihre Münder befinden und ob sie sich bewegen. Ebenso gelingt dies mit Instumenten. Findet man in guten Opern-Aufnahmen, Sinfonieorchester, guten Jazz Aufnahmen... Wer das nicht kennt, hat noch nie Stereo gehört oder immer ignoriert. Es gibt Verstärker mit so starkem inneren Übersprechen,so daß diese Schallquellen niemals punktförmig sind. Stichwort virtuelle Schallquellen. Danke für die Links, ich schaue mal rein. Ein Thema mit weit in die Zukunft reichenden Beschäftigungsmöglichkeiten. Mit freundlichem Gruß
Doppel-Transistoren bringen auch nur einen begrenzten Vorteil. Eine Offsetspannung im 20 mV Bereich ist für einen Audioverstärker eine Drama. Man muss halt nachmessen und ggf. justieren, wenn der Offset zu groß wird. Einzelnen Transistoren dicht beieinander sind auch nicht so schlecht. Das Problem bei der Schaltung hier ist, dass da 2 DC Verstärker mehr oder weniger parallel sind. Ein Offset zwischen der NPN und PNP Eingangsstufe verschiebt den Bias Strom für die nachfolgende VAS. Der kann recht hoch oder ggf. auch zu klein sein. Eine Abgleich-möglichkeit fehlt hier.
Lurchi schrieb: > Eine Abgleich-möglichkeit > fehlt hier. Das kann man hinzufügen, wenn mann will und weiss wie.
Christian S. schrieb: > 199X mit Tonabnehmer > (ja, nur der) der 5kEuro-Klasse Gab es damals glücklicherweise noch nicht. Und 1kmark hätte niemand geschrieben... Christian S. schrieb: > Wer das nicht kennt, hat noch nie Stereo gehört oder immer ignoriert. > Es gibt Verstärker mit so starkem inneren Übersprechen,so daß diese > Schallquellen niemals punktförmig sind. Es mag ja sein daß es sooo schlechte Verstärker gibt. Aber jeder noch so mittelmäßige Verstärker ist gerade bezüglich Übersprechen, nicht ansatzweise so schlecht, wie der teuerste 10kdollar Tonabnehmer. Prinzipbedingt - egal ob MM, MC oder lumpiger Kristall, 40db Kanaltrennung sind nie drin, schafft aber jeder "Aldi-Verstärker" mit links. Andererseits sind gerade die Techniken die Übersprechen wirkungsvoll verringern könnten, Laserabtastung oder aktive Kompensation in der "Haiend" Szene verpönt. Also doch, klarer Fall von voltwide schrieb: > Audiophiles Geschwurbele :-))
> Also doch, klarer Fall von > Audiophiles Geschwurbele Aber sowas von. Lass uns doch mal über linearität und Klirrfaktor diskutieren. Vie viel Promille sind für einen "hochwertigen" Verstärker angemessen und wie viel Klirrfaktor hat ein hochwertiger Lautsprecher? Da bekomme ich immer Lachkrämpfe. Für 30.000 Euro kann ich mir sicher eine beeindruckende Anlage kaufen. Und für weitere 300.000 Euro kann ich einen dazu passenden Raum bauen. Für das selbe Geld kann ich mir auch einige male eine echte Musikkapelle bestellen - mehr HiFi geht nicht.
Bastler schrieb: > Der einzige Vorteil von Mosfets ist, dass sie kein "thermal > runaway" haben, aber sonst > sind sie in fast allen Bereichen unterlegen und ausserdem kosten zu > viel. Der Mythos hält sich recht resistent, ist aber komplett falsch. In den linearen Regionen haben MOSFETs, genau wie bipolare Transistoren, einen negativen Temperaturkoeffizienten (mehr Hitze -> mehr Strom -> mehr Leistung -> mehr Hitze). Lediglich im ohmschen Betriebsbereich ("Rds(on)") haben sie einen positiven Temperaturkoeffizienten (mehr Hitze -> höherer Kanalwiderstand -> weniger Strom -> weniger Leistung -> *weniger Hitze).
Die MOSFETs der ersten Generation hatten noch keine Problem mit der thermischen Stabilität. Bei den neueren (d.h. noch keine 25 Jahre alt) Typen ist das Problem aber eher größer als bei BJTs. Ein Vorteil der MOSFETs war ihre hohe Geschwindigkeit - zumindest wenn der Strom nicht zu niedrig war. Da haben neue Audio BJTs wie 2SC5200 aber auch aufgeholt. Der hohe Ruhestrom macht lineare MOSFETs heute wieder uninteressant. Da schon eher Klasse D, damit es klein werden kann. Man muss es mit dem Verstärker auch nicht übertreiben: die Standardschaltung ist gut genug. Das gilt auch für die meisten der Verstärker ICs. Das schwache Glied in der Kette ist sowieso die Lautsprecherbox. Da gibt es mit einer aktiven Frequenzweiche noch ein wenig Potential für Verbesserungen. Mit dann 2 oder 3 Verstärkern werden Verstärker als IC interessanter.
Lurchi schrieb: > Das Problem bei der Schaltung hier ist, dass da 2 DC Verstärker mehr > oder weniger parallel sind. Ein Offset zwischen der NPN und PNP > Eingangsstufe verschiebt den Bias Strom für die nachfolgende VAS. Der > kann recht hoch oder ggf. auch zu klein sein. Eine Abgleich-möglichkeit > fehlt hier. In der Tat gibt es keine "echte" Common Mode Control Loop für die beiden VAS Ströme. Stattdessen wird mit den rechten 2N2222/2902 eine definierte Bias Spannung erzeugt und mit den 1k5 der eigentlichen VAS (linkes Paar "N2222/2902) zugeführt. Das ganze Gebilde verhält sich wie ein Stromspiegel für den VAS Bias current (und wird durch den 22k / 2W widerstand definiert). Die differential mode Austeuerung der VAS kommt von der ersten Stufe. Das Design ist sehr durchdacht. Das fällt allerdings nicht jedem auf.
Lurchi schrieb: > Die MOSFETs der ersten Generation hatten noch keine Problem mit der > thermischen Stabilität. Bei den neueren (d.h. noch keine 25 Jahre alt) > Typen ist das Problem aber eher größer als bei BJTs. Die haben alle prinzipiell das gleiche Problem, aber du hast recht, bei frühen lateralen MOSFETs (mit u.a. viel niedrigeren Stromdichten -- thermische Stabilität wird durch höhere Stromdichten immer schlechter) war es viel weniger ein Problem. Aber insbesondere wer moderne, d.h. nahezu ausschließlich vertikale FETs mit sehr hoher Stromdichte, MOSFETs im linearen Bereich einsetzt, muss schon sehr genau wissen, was er da tut, und wie er das thermisch stabilisiert.
Marian B schrieb: > Der Mythos hält sich recht resistent, ist aber komplett falsch. In den > linearen Regionen haben MOSFETs, genau wie bipolare Transistoren, einen > negativen Temperaturkoeffizienten (mehr Hitze -> mehr Strom -> mehr > Leistung -> mehr Hitze). Alle Welt sagt, dass die MOSFETs positiven Temperaturkoeffizient haben und deswegen kein "thermal runaway" und keinen "secondary breakdown", und nur hier behauptet jemand das Gegenteil. Wem soll ich wohl glauben? Natürlich glaube ich dem Rest der Welt.
Bastler schrieb: > Wem soll ich wohl glauben? Probiers einfach mal aus. Gib ne Gatespannung drauf, so das z.B. 50mA fließen und dann staune wie schnell der Strom hochpfeift. Der Hauptvorteil von FETs ist die bessere Überlastfestigkeit, d.h. wenn jemand den Ausgang kurzschließt. Daher nimmt man FETs gerne in Labornetzteilen. Heimanlagen haben in der Regel keinen wirksamen Schutz. Daher achte ich immer darauf, daß die Lautsprecherkabel festsitzen und keine Litze absteht.
Bastler schrieb: > Marian B schrieb: >> Der Mythos hält sich recht resistent, ist aber komplett falsch. In den >> linearen Regionen haben MOSFETs, genau wie bipolare Transistoren, einen >> negativen Temperaturkoeffizienten (mehr Hitze -> mehr Strom -> mehr >> Leistung -> mehr Hitze). > > Alle Welt sagt, dass die MOSFETs positiven Temperaturkoeffizient haben > und deswegen kein "thermal runaway" und keinen "secondary breakdown", > und nur hier behauptet jemand das Gegenteil. Wem soll ich wohl glauben? > Natürlich glaube ich dem Rest der Welt. Hier wird mal wieder alles durcheinander gebracht. Mosfets haben eingangsseitig (also für Id=f(Ugs)) je nach Arbeitspunkt einen positiven oder negativen Temperaturkoeffizienten. Genauer gesagt ist bei kleinen Ugs oder kleinen Drainströmen der Tk positiv (der Drainstrom nimmt bei konstanter Ugs mit der Temperatur zu) und bei großen Ugs oder großen Drainströmen negativ (der Drainstrom nimmt bei konstanter Ugs mit der Temperatur ab). Es gibt einen Punkt mit Tk=0. Ausgangsseitig ist der TK des ON-Widerstandes (also bei vollkommen durchgesteuertem Mosfet) positiv, der ON-Widerstand nimmt grundsätzlich mit der Temperatur zu.
Peter D. schrieb: > Probiers einfach mal aus. > Gib ne Gatespannung drauf, so das z.B. 50mA fließen und dann staune wie > schnell der Strom hochpfeift. Klingt so als ob du das schon versucht hast, wenn ja und du das wirklich beobachtet hast, dann sollte man alle Bücher über MOSFETs umschreiben.
Bastler schrieb: > Klingt so als ob du das schon versucht hast, wenn ja und du das wirklich > beobachtet hast, dann sollte man alle Bücher über MOSFETs umschreiben. Und Du bist Dir wirklich sicher, zu wissen, worüber Du da redest?
Bastler schrieb: > Peter D. schrieb: >> Probiers einfach mal aus. >> Gib ne Gatespannung drauf, so das z.B. 50mA fließen und dann staune wie >> schnell der Strom hochpfeift. > > Klingt so als ob du das schon versucht hast, wenn ja und du das wirklich > beobachtet hast, dann sollte man alle Bücher über MOSFETs umschreiben. Faktisch falsch, dafür aber sehr rechthaberisch!
Homo Habilis schrieb: > Und Du bist Dir wirklich sicher, zu wissen, worüber Du da redest? Ja, ich weiss worüber ich rede. Ich habe nur Verdacht, dass du keine Ahnung hast worum es geht. Oder du willst mich verunsichern und in die Irre fuhren, und ich hasse wenn jemand das tut. Solche Leute halte ich für Feinde und mit Feinden habe kein Mitleid.
Homo habilis ist eine ausgestorbene Art der Gattung Homo. Alle bislang als Homo habilis bezeichneten Funde stammen aus ostafrikanischen Gesteinsschichten. Einer ist noch geblieben, jetzt ist klar warum die ausgestorben sind.
Bastler schrieb: > Homo habilis ist eine ausgestorbene Art der Gattung Homo. Na klar. Ich bin der letzte meiner Art, alle anderen längst tot. (Komisch, wo ich doch noch viel dümmer bin, als die waren.) Und Du bist die Verkörperung von Bob der Baumeister, bloß drei-(äh... vier-)dimensional. Was der "Ratgeber" ist, darüber läßt sich kaum streiten. Ratgeber schrieb im Beitrag #4882878: > Er hängst sich in Diskussionen, nur um zu zündeln. Das stimmt ganz einfach nicht. Akkurat sowas (#) gehört nicht zu meinen Wesenszügen - gehörte es noch nie. Wenn Du das tatsächlich so erlebt und verstanden hast, dann hast Du mich (im Normalfall) mißverstanden. (Ausnahmen bestätigen die Regel - auch ich bin nicht vor "Ausrutschern" gefeit. Jedoch bin ich bereit (meistens - wenn zur Einsicht fähig...), diese konkreten Fehler dann zuzugeben.) [(#) "Hinterhältige Beeinflussung", welche Du mir hier ganz offensichtlich, und implikativ auch noch als einziges Motiv zu schreiben, unterstellst. Obwohl Du sie selbst schon ausführst... So dermaßen falsch, wie Du damit liegst, fühle ich mich persönlich gar nicht angegriffen... aber dieser Dein Versuch der hinterhältigen Beeinflussung sollte nicht "ungestraft" bleiben.] Bitte führe konkrete Beispiele an. Da hier im Thread unpassend: Mach doch im Offtopic einen Thread dazu auf, wenn es Dir schon so wichtig ist, mich und meine Beiträge (verallgemeinert) zu diskreditieren. (M.A.n. zumindest in Bezug auf diese Anschuldigung völlig unberechtigt.) Ich nehme gerne zu jeder einzelnen Anschuldigung Stellung (bitte aber "der Reihe nach"), und reiche keine "Beschwerde" bei der Moderation ein, solange die Diskussion sachlich bleibt. Und man sich gegenseitig bemüht, verständlich und klar zu argumentieren. Das ist weit mehr, als Du von den meisten anderen Usern erwarten könntest. Also los, Du (vermeintlich sehr "guter") "Ratgeber". Volle Erlaubnis. (Ich fürchte aber stark, Du scheust eine argumentative Diskussion. Denn sonst hättest Du nicht diesen "Angriff von hinten" gestartet.) MfG, herzlichst, Dein "Vormensch" Homo Habilis
Hört auf, wie die kleinen Kinder zu streiten. @Bastler: Bastler schrieb: > Alle Welt sagt, dass die MOSFETs positiven Temperaturkoeffizient haben > und deswegen kein "thermal runaway" und keinen "secondary breakdown", > und nur hier behauptet jemand das Gegenteil. Wem soll ich wohl glauben? > Natürlich glaube ich dem Rest der Welt. Wie Marian und Arno bereits geschrieben haben, hängt das Vorzeichen des Temperaturkoeffizienten von Id davon ab, in welchem Bereich der Mosfet betrieben wird. Das angehängte Diagramm aus dem Datenblatt des IRF640 zeigt Id in Anbhängigkeit von Ugs bei festem Uds (50V) für zwei verschiedene Temperaturen (25°C und 175°C). Die beiden Kurven schneiden sich bei Ugs=6,3V. Rechts von diesem Schnittpunkt ist der Temperaturkoeffizient von Id negativ, links davon positiv. Der ohmsche Bereich des Mosfet liegt vollständig innerhalb des Bereichs mit negativem Temperaturkoeffizienten von Id, d.h. im Schaltbetrieb (der typischen Anwendung von Leistungsmosfets) ist auch bei mehreren parallel geschalteten Mosfets kein thermal Runaway zu befürchten. Beim vorliegenden Audioverstärker werden die Mosfets jedoch im Abschürbereich betrieben. Gelangen sie sehr tief in den Abschürbereich, was bei einem solchen Verstärker oft und auch über einen längeren Zeitraum hinweg geschieht, wird der Temperaturkoeffizient von Id positiv, so dass genauso wie beim Bipolartransistor die Gefahr des thermal Runaway besteht, wenn schaltungstechnisch keine geeigneten Gegenmaßnahmen ergriffen werden.
Hallo, kleine Korrektur: Tonabnehmerdraht von Elfen bei Mitternachtssonne auf Duchmesser gezogen.... Schon erstaunlich, wie das Thema Musikwiedergabe die Leute polarisieren kann. Und nur weil Hörempfinden keine nach außen übertragende Schnittstelle hat. Im Hirnkasten entsteht erst das Hören dessen, was die beiden Spektrumanalysatoren liefern. Und wenigstens einer findet an dem Schaltbild etwas Gutes, wie z.B. den 22k Ohm 2Watt-Widerstand. Jedenfalls der mit den alten Mosfets aufgebaute A-Verstärker kommt so in mehr als 30 Minuten auf Betriebstemperatur. Allerdings mit schön großen Kühlkörpern. Er hat auch diese doppelten Differenzverstärker, BF469, BF470. Im angefügten Bild die AB-Variante. Die A-Variante hat niedigere Betriebsspannung und einige abgeänderte Werte, sieht aber genauso aus. Habe das Bild eben gerade nicht da. Das Schaltbild Stochino werde ich irgendwann mal aufbauen. Ist in Planung. Erstmal müssen die Teile da sein. mit freundlichem Gruß
Yalu X. schrieb: > genauso wie beim Bipolartransistor die Gefahr des > thermal Runaway besteht Das ist ja eine ganz dolle Nummer, dass die Temperatur- abhängigkeit mit der Drain-Source-Spannung auch noch ihr Vorzeichen ändert. Ich mag die MOSFET-Endstufen im linearbetrieb auch deshalb nicht, weil die MOSFETs gerne mal halb defekt sind. Auch neu-defekt durch falsches Handling. Anscheinend sterben da nach und nach einige MOSFET-Zellen (?) was sich beispielsweise als Gate-Source Widerstand beim durchmessen zeigt. So ein Verstärker funktioniert mit dem Fehler durchaus eine ganze Zeit lang. Man schafft man sich da zusätzliche Probleme die ein BJT-Verstärker gar nicht kennt. LG old.
Mir gefählt dieser Stochino Verstärker überhaupt nicht. Viel zu kompliziert und ich glaube, dass der Sound wird nicht so toll. Weil die IRF MOSFETs halt nicht für audio sind. Ausserdem sind 4 BD139 nebeneinander auch zu viel.Das kan man besser machen.Alles in allem glaube ich, dass dieser Verstärker eine Verschwendung von Zeit und Resourcen ist.
Verschiedene Leute sagen was anderes über MOSFETS. Randy Slone in seinem Buch sagt folgendes: Advantages of L-MOSFETs 1. When supplying significant drain currents, L-MOSFETs take on a negative temperaturecoefficient, automatically limiting drain current as the case temperature increases. Thermalrunaway is impossible, and VBIAS temperature tracking is not necessary. 2. L-MOSFETs are immune to secondary breakdown, thus increasing reliability expectations significantly. 3. L-MOSFETs are much more rugged and forgiving; they are very difficult to accidentally destroy. Unlike bipolar devices, rail fuses will protect L-MOSFETs, because they can literally pass hundreds of amps for short durations without destructive effects. The only reason I incorporate short-circuit protection circuits in the following amplifier designs is to eliminate the inconvenience of replacing rail fuses if an accidental short or overload condition develops (after all, consumers aren’t supposed to open the enclosures of modern solid-state equipment). 4. L-MOSFETs are primarily voltage devices, requiring almost negligible gate currents, which results in simpler output stage designs and less loading effects on the voltage amplifier stage. 5. L-MOSFETs are immune to switching distortion (there are no inherent charge-storage effects). 6. In the event of an L-MOSFET failure (which is rare), the failure is usually soft. Consequently, LMOSFET amplifiers are less susceptible to collateral damage resulting from output device failure. 7. The required VBIAS accuracy for L-MOSFET amplifiers is less critical. 8. L-MOSFETs have a much wider bandwidth capability. Disadvantages of L-MOSFETs 1. L-MOSFETs require higher quiescent bias currents for optimum performance, resulting is slightly poorer efficiency. Also, the RDS(ON) resistance is higher than their bipolar counterparts, adding an additional measure of inefficiency. 2. The VGS parameter is slightly higher for L-MOSFETs than the comparable VBE parameter for bipolar transistors, which places a little more of the signal within the crossover region, adding to overall distortion levels. 3. The transconductance (i.e., gain factor) of L-MOSFETs is low, resulting in poorer inherent linearity. 4. The cost of L-MOSFETs is about two to three times higher than comparable BJT devices. With all variables being equal, you can expect a well-designed L-MOSFET audio power amplifier to be a few millipercent higher in THD performance. For example, a high-performance LMOSFET amplifier might measure 0.006% THD, in contrast to an equivalent emitter-follower BJT amplifier that measures 0.004% THD, or an equivalent complementary-feedback BJT amplifier that measures 0.002% THD (all evaluated at 1-kHz fundamentals and 0-dB levels). However, the MTBF(mean time between failure) rate of an audio power amplifier with an L-MOSFET output stage design will easily be five times better than BJT equivalents (probably closer to ten times better than complementary-feedback designs).
Yalu X. schrieb: > Hört auf, wie die kleinen Kinder zu streiten. War meine Reaktion etwa kindisch? Ich bin (wie sehr wahrscheinlich auch Du) der Meinung, daß solche Scharmützel weder hier im Forum, noch im sozialen Umgang allgemein, angebracht sind. Aber eröffne doch mal Deine (eine "angemessene") Reaktion auf ein öffentliches Runtermachen Deines Nicks (ich benutze diesen praktisch immer), sowie der Motive und des Inhalts all Deiner Beiträge hier. (!) Ich bin ja sehr für Höflichkeit und Zurückhaltung (und ja, das wäre bei einer tatsächlichen Suche nach meinen Beiträgen wohl ersichtlich), aber hier ist es mit Ignoranz nicht getan - und Du weißt, warum. Also bitte: Erleuchte mich.
Bastler schrieb: > Ausserdem sind 4 BD139 > nebeneinander auch zu viel. Die sind hintereinander und so wie gezeichet, auch noch gesperrt. Ich kann mir vorstellen, dass jeder BD thermisch an einem IRF montiert wurde. LG old.
MAKE TUBES G. schrieb: > Ich kann mir vorstellen, dass jeder BD > thermisch an einem IRF montiert wurde. Für was braucht man sie überhaupt? Habe noch nie so was gesehen.
Bastler schrieb: > Für Temperaturkompensation. Verbinde mal die Basis mit dem Collector statt mit dem Emitter. Dann wird ein Schuh draus. LG old.
Dann sollte man jeden BD thermisch an einem IRF montieren, sonst wird nur ein BD ausreichen.
Ausserdem brauchen MOSFETs keine so genaue Temperaturkompensation.
Ratgeber schrieb im Beitrag #4883891:
> SCNR
Verzieh Dich in Dein Schlammloch, Du linke Drecksbazille.
Homo Habilis schrieb: > Verzieh Dich in Dein Schlammloch, Du linke Drecksbazille. Oh, Verzeih: "SCNR" DFW
Bastler schrieb: > MAKE TUBES G. schrieb: >> Ich kann mir vorstellen, dass jeder BD >> thermisch an einem IRF montiert wurde. > > Für was braucht man sie überhaupt? Habe noch nie so was gesehen. Wenn man den TK von 4 Basis-Emitterstrecken kompensieren muss (bipolare Komplementärendstufe mit 2 Darlingtons) ist es üblich, einen solchen Transistor, mit einem 4:1-Spannungsteiler an der Basis zu versehen. Hat nebenbei den Charme, das man den Ruhestrom feinfühlig einstellen kann und verbraucht nebenbei weniger Platz auf dem Kühlkörper. Da die hier verwendeten Mosfets, wie bereits bemerkt, aber einen abweichenden Temperaturgang haben ist das aber hier nicht so stimmig. Zusätzlich kommt hier ja noch die feste Referenzspannung vom TL431 dazu. mfG
Christian S. schrieb: > Das Schaltbild Stochino werde ich irgendwann mal aufbauen. Ist in > Planung. Hey Chris, ich begrüße dein Vorhaben ausdrücklich!!! Bitte bleibe dran an diesem Thread und informiere uns über Dein Vorankommen! Finde die Stochino Schaltung sehr spannend. Die Spannungsquelle mit 4xBD als Dioden geschaltet, wird unmittelbar neben oder auf die Mosfets montiert. Diese Variante von Uq gewährleistet eine gut brauchbare Temperaturkompensation für die Ruhestromeinstellung. Als Mosfets werden die IRF640 angegeben. Ich würde eher den Leistungs-MOSFETs Variante TO-247AC 200V 20A IRF240, praktisch den größeren Bruder vorschlagen. Problematisch ist bei den Audio-Ausgangsstufen der Linearbetrieb der Mosfets. Diesbezüglich verweise ich auf folgende Quellen: http://www.infineon.com/dgdl/Infineon-ApplicationNote_Linear_Mode_Operation_Safe_Operation_Diagram_MOSFETs-AN-v01_00-EN.pdf?fileId=db3a30433e30e4bf013e3646e9381200 http://www.onsemi.com/pub_link/Collateral/AND8199-D.PDF https://www.eeweb.com/blog/fairchild_semiconductor/practical-considerations-of-trench-mosfet-stability Ich habe selber mit verschiedenen Typ Mosfets in Endstufen experimentiert und zum Ergebnis gelangt, dass die grössere Gehäuse-Typen stabiler laufen als die TO220 Varianten. Parallelschalten der Dinge ist quasi Pflicht. 2 oder besser 4 Paare in der Endstufe verwenden. Die DC-Offset Einstellung ist verhältnismäßig einfach zu realisieren indem im Differenzglied der einer Emitterwiderstand regelbar gemacht wird. Außerdem sorgt das 200R+1nF RC Glied als Brücke zw. Diff-Paar Emitter Zweigen für gewissen Stromausgleich. Nehme ddiese Seite genau unter die Lupe; http://www.angelfire.com/sd/paulkemble/sound8c.html Wie Stochino es auch empfählt, die Endstufe braucht keine Stabilisierte Versorgung, aber die Vorstufe wird komplett mit etwa 6-bis-10V mehr Stabilisierten Spannung versorgt. Der Aufwand ist wirklich nur minimal! Nicht nur die Differenzpaare danken es, sondern die Mosfet werden beim bedarf Vollausgesteuert. Beachte die SOA beim Mosfets, insbesondere der DC-Betrieb ist wichtig. Meiner Erfahrung nach vertragen die IRF240 beim +-50V UDS einen Dauerruhestrom von Max 250mA. Ordentliche Kühlung vorausgesetzt. Das Problem ist natürlich die heiß-diskutierter Thermischer-weglauf!! Er ist unter bestimmten Ugs negativ, über den ZTC Punkt positiv! (The Zero Temperature Coefficient (ZTC). Deshalb muss man den Ruhestrom Sorgfältig eher niedriger halten, dafür aber mehrere Mosfets paralellschalten......
Falls noch nicht erfolgt, hier ist die Originalschaltung und Beschreibung ; http://www.abcelectronique.com/forum/attachment.php?attachmentid=28431 weiterführende Literatur; www.edn.com/Pdf/ViewPdf?contentItemId=4397177 http://www.superlinear-amplifier.it/?page_id=5 http://www.superlinear-amplifier.it/wp-content/uploads/2014/11/DOC00002.pdf
Alles klar, ein MOSFET kann unter bestimmten Umständen thermal instabil werden. Aber das passiert nur wenn er nicht in der SOA Region betrieben wird. Das war auch zu erwarten, gegen zu viel Strom und Spannung hält nichts.
Ratgeber schrieb im Beitrag #4884000: > Ich sag Dir was: Das liest sich manisch-depressiv. Wie bestürzend - aber ich glaube Dir natürlich. Hab grad den Notruf gewählt, hoffentlich dauert´s nicht lang. Ratgeber schrieb im Beitrag #4884000: > Aber schön, daß Du > die Maske hast fallenlassen. > > Laß Dir eine Öse auf den Kopf löten, dann... ...fällt mir diese ominöse Maske auch zukünftig nicht mehr so leicht runter, wie mit dem offenen Haken bisher. Ich dachte eigentlich, die hält ganz gut... muß an der gebeugten Körperhaltung nach dem Tiefschlag gelegen haben. Herzlichen Dank für Deinen - wie immer - ausschließlich wohlmeinenden Rat, Du freigiebiger Geber, Du. (Klingeling...) Ah, da ist der Gummiwagen. Muß weg. ------------------------------------------------------------------------ - Bastler schrieb: > Aber das passiert nur wenn er nicht in der SOA Region betrieben > wird. Nein, es ist eben leider nicht so einfach. Bitte lies noch mal ab: Beitrag "Re: Audio-Endestufe - bitte um Erklärung der Funktion einer Teilschaltung" Es geht drum, daß ab einem bestimmten Punkt im Abschnürbetrieb sich das Vorzeichen des Koeffizienten ändert. Damit wandert die Stabilität sozusagen von "mehr als stabil" (wenn man das sagen darf), über den Schnittpunkt, dort wäre es "exakt stabil", bis hin zur anderen Seite, dort "läuft es thermisch davon". Und das ausdrücklich_ auch _innerhalb der DC-SOA-Kurve.
Homo Habilis schrieb: > dort wäre es "exakt stabil" (noch) exakt stabil, da der Koeffizient grade dort 0 ist.
Zitat aus AND8199D ON-Semi; The implication is that when you are controlling the FET with a gate-to-source voltage below the inflection point, thermal runaway can occur. When one cell or a small group of cells becomes hotter than the surrounding cells, they tend to conduct more current. This situation, in turn, creates more heat, which allows more current to flow. These cells can pull a large amount of current and, if not limited in time, can cause the device to fail. This situation is similar to the well-known phenomenon of secondary breakdown that occurs in bipolar transistors except that a bipolar junction transistor is a single device, and you can take steps to avoid its destruction. A power MOSFET contains thousands of parallel devices that are internal to the die, and you cannot individually protect them. If hot spots occur, the SOA characteristics of the heavily conducting cells differ greatly from those of the marginally conducting cells.
Bei den speziellen lateralen MOSFETs hat man weniger Problem. Die sind aber heute ausgesprochen selten und teuer. Bei der Geschwindigkeit hat man auch keinen Vorteil mehr gegenüber BJTs. Also in der Summe fast kein Vorteil mehr, außer der ggf. einfacheren Strombegrenzung über Zenerdioden, die eventuell mit alten MOSFET Typen unter günstigen Bedingungen ausreichen könnte. Bei den heute zu findenden vertikalen MOSFETS wie IRF640 / IRFP240 und ähnlichen ist man in den Verstärkern immer im Bereich des negativen TK und damit der potentiellen Instabilität, wenn man nicht kompensiert. Problem mit Thermischer Instabilität kann man gleich mehrfach haben: 1) innerhalb eines MOSFETs - daher die oft ungünstige SOA kurve bei modernen MOSFETs. Ggf. fehlt die DC kurve gleich ganz. 2) zwischen MOSFETs die parallel arbeiten sollen. Hier brauch man i.A. größere Ausgleichswiderstände als bei BJTs und muss die MOSFETs selektieren auf etwa gleiche Gatespannung. 3) beim Ruhestrom der Endstufe - hier gilt es den Ruhestrom gegen weglaufen zu stabilisieren. Ggf. muss man einen Temperaturabhängigen (etwa Dioden) und einen Stabilen Teil (z.B. TL431) abzugleichen. Die aus dem Elektor kopierte Schaltung oben noch deutlich schlimmer mit dem Offset der 2 Differenzstufen: da ist der Ruhestrom der VAS Stufe echtes Lotteriespiel. Das könnte vom Klasse B bis Rauchzeichen gehen.
Für was sind dann diese MOSFETs gut? Mit bipolaren Transistoren hat man weniger Probleme.
Hallo, es zeichnet sich immer wieder ab, da erstmal keine Lautsprecher anzuschließen, die etwas Wert sind. Vom Selektieren war bei den Amp-Gurus schon öfter die Rede. Danke für die Links. Wo gibt es eigentlich diese Aluwinkel auf denen man die Transistoren so schön aufreihen kann, bevor man den großen Kühlkörper anschraubt? Können sich bitte die Herrschaften in einem anderen Thread austoben und sich von dem von mir gestarteten fern halten? Ist euch das nicht peinlich, wenn gelöscht werden muss? Mit freundlichem Gruß
Bastler schrieb: > Mit bipolaren Transistoren hat man weniger Probleme. Das ist natürlich schon richtig. Hält aber viele nicht davon ab. Man kann sogar noch weiter gehen: Es gibt (ohne Audiophilität, rein nach den Meßergebnissen) keinen "schlagenden" Grund, nicht alle Lautsprecher mit bipolaren Gainclones (obwohl die meist Quasi-Komplementär sind) für Mitten und Höhen, und Klasse D für den Baß, auszustatten (Bi- oder Tri-Amped). Das bringt eigentlich mehr, als ein teurer Amp, der von den Speakern noch durch eine (oft mit vielen Kompromissen konstruierte) passive Weiche getrennt ist. Und diese einzelnen Amps... könnte man heutzutage natürlich auch mit passenden Schaltnetzteilen speisen. Könnte.
Christian S. schrieb: > Können sich bitte... Sorry, Christian. Ich schreib nix mehr in der Richtung.
Christian S. schrieb: > Wo gibt es eigentlich diese Aluwinkel auf denen man die Transistoren so > schön aufreihen kann, bevor man den großen Kühlkörper anschraubt? Ich beziehe meine Alu(winkel)profile meist vom Ortsansässigen Eisenwarenhandel. Der hat einen riesigen Katalog, auch für "Sonderfälle". Sowas gibt´s doch aber sogar in der Bucht tausendfach - nur muß man da eventuell suchen. Baumärkte haben die auch, aber die Auswahl der Maße ist stark beschränkt. Zu empfehlen wäre auch, wenn man sie ohne viel Tamtam kriegt, schwarz eloxierte Aluwaren zu bevorzugen. Die strahlen die Hitze besser ab.
Christian S. schrieb: > Wo gibt es eigentlich diese Aluwinkel auf denen man die Transistoren so > schön aufreihen kann, bevor man den großen Kühlkörper anschraubt? Fischer Elektronik hat ne große Auswahl an Strangkühlkörpern bis zu 1m lang. Da ist entweder eine Nut für M3 Schrauben drin oder für Haltefedern. Man kann somit die Transistoren beliebig aneinander reihen. http://www.fischerelektronik.de/home/
Bastler schrieb: > Für was sind dann diese MOSFETs gut? Mit bipolaren Transistoren hat man > weniger Probleme. Schaltbetrieb. Alternativ gibt es ja noch Röhren. +Kein Kühlkörper +Keine SOA Einschränkung +Arbeiten erst bei Anlegen der Heizspannung (Wichtig beim Basteln.) +Keine Temperaturdrift +Elektrisch sehr robust +Keine ESD-Probleme beim Einbau . . . LG old.
MAKE TUBES G. schrieb: > Alternativ gibt es ja noch Röhren. Ja, aber leider zu teuer, zu gross und nicht sparsam. Ausserdem kurze Lebensdauer, und es gibt noch andere Probleme. Röhren sind Vergangenheit. Zukunft ist galliumnitrid transistor. http://www.pro-physik.de/details/news/1117533/Galliumnitrid_-_neues_Material_fuer_die_Leistungselektronik.html
Christian S. schrieb: > Das Schaltbild Stochino werde ich irgendwann mal aufbauen. Ist in > Planung. Erstmal müssen die Teile da sein. Gibt es schon Vorankommen bei Dir? Würden mich deine Erfahrungen (und Arbeit) sehr interessieren! Eine weitere Schaltung zum studieren ist angehängt :-)) Gruß!
Nettes Dokument! Wo hast Du das denn aufgetrieben?
:-) ,hmmm, ja, ich fand das Öffnen diesen Threads eigentlich aus dem Grund angenehm, weil es sich hier jemand meldete der mehr über die stochino Konzept erfahren wollte und nicht einfach oberflächlich "nur" irgendeine Schaltung nachbauen Vorhatte. ich beschäftige mich hobbymäßig auch mit verschiedenen Audio Schaltungsvarianten, die ich Teilweise nicht komplett durschaue und wo ich etwas Gehirnschmalz einsetzen muss, um von den akademischen Schulausbildungstheorien etwas abstand nehmend die Genialität des Autors wahrnehmen zu können :-)) ...schau mal hier weiter; http://www.keith-snook.info/wireless-world-magazine/wireless-world-articles.html
Christian S. schrieb: > Kleiner Kommentar zum Verstärker: Diesen nachzubauen dürfte schon ein > recht aufwändiges Projekt darstellen aufgrund der hohen Spannungen und > der Notwendigkeit, die 55V den Vorstufen geregelt anbieten zu müssen. > Hinzu kommt natürlich noch die Schutzschaltung für die Lautsprecher. Die > Teile selbst, mal abgesehen von den FETs und den erforderlichen > Kühlkörpern sind eher vernachlässigbar billig. Wie ist der Stand Christian ? Weitergekommen.....,nachgebaut.....,aufgegeben ?
Hallo, die End-Transistoren und diverse andere Kleinigkeiten fehlen noch. Bin zwischenzeitlich nicht mehr zum Bestellen gekommen. Nunja, es wird wieder so ein Projekt, das mehrere Anläufe braucht. Ein paar kleinere Amp-Versuchsschaltungen habe ich aufgebaut, die an Dummy-Lasten ein paar Watt abgeben. Z.B. mit Dreifach-Darlington-Ausgangsstufe, einfachem und symmetrischem Differenzverstärker, ein-oder zwei VAS, mit und ohne Stromspiegel am Diffamp. Funktionieren alle und lassen sich noch als Sinusgeneratoren zweckentfremden. Aber sie haben natürlich alle deutliche Offsetspannung, wie zu erwarten war. Eine aktive Regelung wäre da nützlich. Mit Kaskode habe ich noch keine aufgebaut. Was fehlt, ist der große, der viel Aufwand macht und gescheite Endtranstistoren hat. MfG
Christian S. schrieb: > Nunja, es wird > wieder so ein Projekt, das mehrere Anläufe braucht. Hmmm, Danke, habe gehofft dass ich hier schon Deine neue Erkenntnisse lesen kann :-) PS: Bin zur Zeit bei einem Passlab-Clone Projekt, wobei ich sehr auf den "Klang" zum testen fixiert war. siehe; Beitrag "Passlab Clone Aleph M(J) Störungen am Ausgang" Im Endeffekt bedeuten mir die Experimente eine Art Grundlagenforschung! Bin nicht mehr mit Meinungen anderer zufrieden, ich will es aus erster Hand erfahren was Sache ist. Und die entscheidende Messgeräte sollen dabei meine eigene Ohren sein.... :-)
Bitte melde dich an um einen Beitrag zu schreiben. Anmeldung ist kostenlos und dauert nur eine Minute.
Bestehender Account
Schon ein Account bei Google/GoogleMail? Keine Anmeldung erforderlich!
Mit Google-Account einloggen
Mit Google-Account einloggen
Noch kein Account? Hier anmelden.




