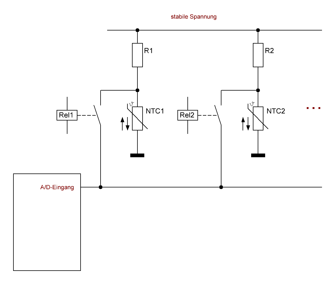
Hallo, (ich bin's schon wieder) vom Atmega-Fieber gepackt würde ich nun gerne meine Solar-Anlage erweitern und bräuchte noch zusätzliche ADC-Ports; 8 reichen nicht, 12 wären gut. Mir ist die Existenz und die Funktion von Multiplexern bekannt (74HC4067 oder CD4067); auch diese Threads habe ich mir angesehen: Beitrag "Wie ADC erweitern/muxen (ATmega)?" https://www.mikrocontroller.net/part/CD4067 Ich lerne aber gerne dazu und mache mir deshalb Gedanken darüber, ob man nicht selber die Funktion eines Multiplexers hardwaremäßig aufbauen kann - einfach aus Spaß an der Sache!! Was meint Ihr zu der hier als Bild angehängten Schaltung? Die Transistoren werden über die Anschlüsse A oder B (usw.!!) angesteuert; wenn dies Transistoren sperren, dann ist R und KTY auf 0-Potential. Diese "Transistor-Widerstand-KTY-Einheiten" könnte man noch beliebig hinzufügen. Möglicherweise(?) könnte man auch den AVCC-Eingang mittels Dioden an die Emitter der Transistoren legen? Ist das Unsinn, bestehen schwere Denkfehler oder könnte man so etwas realisieren? A. Geigenberger
Es gibt so viele schöne, fertige, Analog Multiplexer, SPI und I2C ADCs....
Die Dioden und Transistoren haben wunderbare Temperaturabhängige Kennlinien. Mehr als ein grobes Schätzeisen kann das nicht werden. Den Rest habe ich mir noch nicht durchdacht. Da kann auch noch einiges schief gehen. Gruß JensM
Alfons G. schrieb: > Ist das Unsinn, bestehen schwere Denkfehler oder könnte man so etwas > realisieren? Für mich ist es Ersteres: Unsinn. Begründung: - die Schaltung geht so noch nicht: das fehlen Lastwiderstände hinter den Dioden nach GND - die Dioden bewirken erhebliche Messfehler - der Aufwand ist deutlich größer als mit fertigen Analog-Multiplexern
Dietrich L. schrieb: > - die Schaltung geht so noch nicht: das fehlen Lastwiderstände hinter > den Dioden nach GND ??? Der Schaltungsteil "hinter" den Dioden ist durch den/die nicht aktivierte (=die nicht gerade "messende") "R-KTY-Strecke" mit Masse verbunden. > - die Dioden bewirken erhebliche Messfehler Sooo linear wirds wohl nicht mehr sein (?), aber "erheblich"? > - der Aufwand ist deutlich größer als mit fertigen Analog-Multiplexern Stimmt! Wie gesagt: Spaß an der Freud und "Neues lernen". JensM schrieb: > Die Dioden und Transistoren haben wunderbare Temperaturabhängige > Kennlinien. Diese Dioden und Transistoren sind aber doch nur Bruchteile einer Sekunde nur während des Messvorgangs belastet(?) A. Geigenberger
Das wird so nix. Selbst mit fertigen Multiplexern gibt es einige Fallstricke, die zu beachten sind. Schau mal nach fertigen Temperaturfühlern mit I2C oder Onewire Schnittstelle, damit wirst Du mit Sicherheit glücklicher. Die Dinger haben auch den Vorteil, das sie entweder richtig messen oder garnicht. Einen Fehler erkennst Du damit viel besser als bei Deiner bisherigen ADC-Bastelei. Viele Grüße, Stefan
Bockig und unbelehrbar.... 1. Du hast eine Frage gestellt! 2. Antwort: Das ist eine Schnapsidee Was ist daran nicht zu verstehen?
Alfons G. schrieb: > Dietrich L. schrieb: >> - die Schaltung geht so noch nicht: das fehlen Lastwiderstände hinter >> den Dioden nach GND > ??? Der Schaltungsteil "hinter" den Dioden ist durch den/die nicht > aktivierte (=die nicht gerade "messende") "R-KTY-Strecke" mit Masse > verbunden. Mit "hinter den Dioden" meinte ich AREF und den ADC-Eingang des µC. Der Widerstand nach GND muss dafür sorgen, dass - ein bekannter Strom durch die Dioden fließt, und damit der Spannungsabfall an den Dioden (und so auch der Fehler) einigermaßen kalkulierbar ist - die Spannung am ADC-Eingang nach Messung einer höheren Spannung auch wieder kleiner werden kann (die ADC-Eingänge sind hochohmig!)
Alfons G. schrieb: >> - die Dioden bewirken erhebliche Messfehler > Sooo linear wirds wohl nicht mehr sein (?), aber "erheblich"? Definiere "erheblich" in mV! Durch die Dioden an AREF und am ADC Input werden unterschiedliche Ströme fliessen. Und dadurch unterschiedliche Spannungen abfallen, selbst wenn die Dioden derselbe Typ sind und aus der gleichen Charge kommen. Diese unterschiedlichen Spannungsabfälle werden Messfehler induzieren, die ich als nicht ganz unerheblich bezeichnen würde. Viele Grüße, Stefan
Alfons G. schrieb: >> - die Dioden bewirken erhebliche Messfehler > Sooo linear wirds wohl nicht mehr sein (?), aber "erheblich"? Wir reden bei den Dioden um Spannungen um die 0,7V mit Exemplarstreuungen. Das ist für mich "erheblich" bei Messsignalen im Bereich von 2,5V - wobei der benutzte Bereich zwischen min. und max.-Temperatur nochmal deutlich kleiner sein wird.
Selbst mit fertigen Multiplexern kannst Du Dir Probleme einhandeln, von denen Du heute noch garnicht träumst. Z.B. kann bei falscher Auslegung und/oder falschem Timing in der Firmware der ADC-Wert vom letzten gewandelten Kanal abhängen ... Das Problem dabei sind Fehler, die so subtil sind, dass sie Dir im ersten Moment garnicht auffallen, weil sie z.B. abhängig von den anliegenden Spannungen bzw. Temperaturen sind.
Arduino F. schrieb: > Bockig und unbelehrbar.... > > 1. Du hast eine Frage gestellt! > 2. Antwort: Das ist eine Schnapsidee > > Was ist daran nicht zu verstehen? Warum wird man hier eigentlich immer sofort angemotzt? Ich habe nur eine Frage gestellt und nachgefragt!!
Dietrich L. schrieb: > > Wir reden bei den Dioden um Spannungen um die 0,7V mit > Exemplarstreuungen. Das ist für mich "erheblich" bei Messsignalen im > Bereich von 2,5V - wobei der benutzte Bereich zwischen min. und > max.-Temperatur nochmal deutlich kleiner sein wird. Ja dann :-( Ist mir jetzt klar! Danke! Hab halt immer gehofft, nachdem es schon eine Darlington-Schaltung gibt; warum sollte es keine "Geigenberger-Schaltung" geben :-) A. Geigenberger
Alfons G. schrieb: > und nachgefragt!! Egal, wie oft du nachfragst... Das wird so nichts. Kannst gerne noch ein paar mal weiter nachfragen....
Alfons G. schrieb: > Ist das Unsinn, bestehen schwere Denkfehler oder könnte man so etwas > realisieren? Ich sehe für den Schaltungsentwurf keine snnvolle Funktion. Alfons G. schrieb: > Warum wird man hier eigentlich immer sofort angemotzt? Du bettelst, angemotzt zu werden! In dem Thread Beitrag "Atmega - Messunsicherheit" gab es viele Hinweise, aber auch den Eindruck, dass Du diese nicht verarbeitet und auf Nachfragen keine konkreten Antworten geliefert hast. Wenig nachvollziehbar ist auch, dass Du einen neuen Thread mit dem eigentlich selben Problem eröffnest.
Manfred schrieb: > Alfons G. schrieb: >> Warum wird man hier eigentlich immer sofort angemotzt? > Du bettelst, angemotzt zu werden! In dem Thread > Beitrag "Atmega - Messunsicherheit" > gab es viele Hinweise, aber auch den Eindruck, dass Du diese nicht > verarbeitet und auf Nachfragen keine konkreten Antworten geliefert hast. lege endlich mal die Meßbereiche fest Aussentemperatur kann herrlich in 1w 2-Draht mit parasitärer Speisung und DS18B20 erledigt werden, LIBs gibt es zu Hauf für Atmel/Arduino Dein Brenner hat auch einen Messbereich, wenn du den nennst finden sich da Lösungen die passen!
... bei diesem Thread geht's aber jetzt doch ums Multiplexing?? Aber das Problem ist GELÖST: Meine Gedanken waren falsch! Weiter oben wird gut erklärt, warum: Danke dafür! A. Geigenberger
Alfons, Mut nicht verlieren! Für die (ein)gebildete Experten: Sogar die Erfindungen entstehen durch unzählige falsche Schaltungen. Zur Schaltung: Was machen die (meiner Meinung nach) falsch gepolte Dioden an Aref? sand
Alfons G. schrieb: > ... bei diesem Thread geht's aber jetzt doch ums Multiplexing?? > Aber das Problem ist GELÖST: Meine Gedanken waren falsch! > Weiter oben wird gut erklärt, warum: Danke dafür! > A. Geigenberger Es ist schön jemanden zu treffen der selber was machen will. Nur dadurch lernt man. Überlegung: Wenn du Schalter findest die so schalten wie du es brauchst, nämlich unabhängig von der Ansteuerung, dann könntest du eine lange Kette basteln die deine Analogsignale unverfälscht an den AD-Eingang anlegt. Schau mal nach "Halbleiterrelay", da gibt's welche die dafür gut geeignet sind. Kurt
Danke, sand! Das tut gut! Ich weiß nicht, warum man sich heutzutage so oft einfach nur anschnauzen muss. Von meinen Eltern habe ich das mal anders gelernt. Und dann gibt's hier einen ellenlangen Thread, in dem sich viele darüber beschweren, wie brutal und kalt es in der Berufswelt zugeht: Beitrag "Gibt es den Fachkräftemangel?" Niemand muss sich wundern: Die Saat zu immer brutaleren Umgangsformen, gerade auch in der Berufswelt wird mit solch kleinen (pathologischen[!]) Fehlverhaltensweisen gelegt. Aber genug "Wort zum Sonntag"! Ich wollte diesen Thread eigentlich abschließen, nachfragen trau ich mich ja kaum. sand schrieb: > Zur Schaltung: Was machen die (meiner Meinung nach) falsch gepolte > Dioden an Aref? Dass das so nicht funktioniert habe ich ja mittlerweile von freundlichen Leuten hier erfahren: (Dietrich L. Stefan K. ...). Mein Ziel war ja, mit nur einem ADC-Port mehrere Temperaturen der Reihe nach zu messen Mein Gedanke war: Ich lege der Reihe nach mit dem Transistor Spannung an die Messreihe "R-KTY". Zweck der Diode sollte sein, dass die Spannung nicht "retrograd" (bitte den fachlich sicher falschen Ausdruck zu entschuldigen) in die anderen Messreihen "verschwindet" (wieder falsch ausgedrückt, ich weiß). Mit diesen Dioden, sowohl an ADC als auch an AREF sollten die nicht aktiven Messreihen auf Masse-Potential bleiben. Ich denke deshalb, sie sind nicht falsch gepolt. Nicht bedacht habe ich, dass für einen Spannungsabfall auch ein Stromfluss vorhanden sein muss, den der hochohmige Atmega-Port natürlich nicht möglich macht. Weiterhin gibt es für verschiedene Stromstärken an Dioden ja jeweils andere Spannungsabfälle. Dies wurde mir gut erklärt, Dafür bin ich dankbar. Was ich mich nicht mehr nachfragen traute: Was wäre, wenn man einen recht großen Widerstand (100kOhm) zwischen AREF, ADC und Masse schaltet. Dann könnte - so meine laienhafte Überlegung ja wieder ein kleiner Strom fließen, der dann wiederum Messungen möglich machen könnte. Dass dann die "Linaerität" natürlich leidet, ist mir klar. Evtl. könnte man dies mit Kennlinien wieder rausrechnen? Und mir ist auch klar, dass es viel einfachere und viel bessere fertige Lösungen gibt. Aber ich möchte gerne lernen (bin total "fachfremd"), manches einfach "ausprobieren" und durchaus auch manchmal blöde Fragen stellen dürfen. Viele Grüße A. Geigenberger
Kurt B. schrieb: > Schau mal nach "Halbleiterrelay", ... Danke für den Hinweis, Kurt B. Auch an Optokoppler habe ich schon mal gedacht. Aber das "Diodenproblem" würde ja bleiben... Viele Grüße A. Geigenberger
Alfons G. schrieb: > Kurt B. schrieb: >> Schau mal nach "Halbleiterrelay", ... > > Danke für den Hinweis, Kurt B. > Auch an Optokoppler habe ich schon mal gedacht. > Aber das "Diodenproblem" würde ja bleiben... > Bleibt es nicht, die Relays sind reine Schalter. Sie können AC und DC und auch kleinste Ströme/Spannungen. Kurt
Wenn Transistor A (der Linke) durchschaltet und Transistor B sperrt, dann fließt die "Messspannung" (schon wieder falscher Ausdruck, ich weiß) durch den KTY, der an Transistor B hängt und verfälscht massiv das Ergebnis, zumal ja mehr solche "Messelemente ( "R-KTY" ) verbaut sein können. Alfons
So wie von dir gezeichnet, ist es eine Schnapsidee. Aber das Prinzip kann man so ähnlich anwenden:
1 | AVcc ----. |
2 | | |
3 | R_ref |
4 | | |
5 | ADC ----*-----------*-----------*-- ... |
6 | | | | |
7 | KTY KTY KTY |
8 | | | | |
9 | A --|E B --|E C --|E <-- n-Kanal MOSFET |
10 | | | | |
11 | GND ----*-----------*-----------*-- ... |
Du brauchst pro Temperatursensor einen n-Kanal MOSFET und ein H-aktives Steuersignal (oben: A, B, C, ...). Es darf immer nur ein Steuersignal zu einer Zeit aktiv sein. Alle Sensoren arbeiten auf den gleichen Arbeitswiderstand R_ref, sollten also für den gleichen Temperaturbereich vorgesehen sein. Optional kann man aber auch mehrere R_ref durch p-Kanal MOSFET schalten. Der on-Widerstand der MOSFET verfälscht den Meßwert. Aber wenn man Typen mit geringem Widerstand nimmt (z.B. IRLML2502 mit 45mR) dann ist das in der Praxis weit unterhalb der Streuung der Sensoren selber. Gemessen wird ratiometrisch mit Vref = AVcc. Vom ADC-Eingang nach GND gehört noch ein Siebkondensator. PS: Die Leitungen zu den Sensoren sollten nicht zu lang sein (der Widerstand geht auch ins Ergebnis ein). Und es schadet sicher nicht, die beiden Adern, die zu jeweils einem Sensor gehen, zu verdrillen.
:-) Danke! Gingen statt der FET-Transistoren auch Optokoppler? (Die hätte ich nämlich ausreichend grad in der Bastelkiste) Gruß A. Geigenberger
Alfons G. schrieb: > Und mir ist auch klar, dass es viel einfachere und viel bessere fertige > Lösungen gibt. Aber ich möchte gerne lernen (bin total "fachfremd"), > manches einfach "ausprobieren" und durchaus auch manchmal blöde Fragen > stellen dürfen. Dann will ich mal beleuchten, warum "wir" so reagieren: Es gibt bessere Lösungen! Und du darfst total blöde Fragen stellen! Aber nichts desto trotz packen sich dann alle an den Kopp und denken sich: "irre". Das darf einen dabei auch nicht verwundern. Vorher das rumschlagen, mit dem Messfehler... Und jetzt das absichtliche einbauen von Messfehlern: "irre" (sorry, für das "irre") Ich vermute mal, dass die meisten von "uns" eine klare Lösung vor Augen haben. Der eine diese, der andere, eine andere... Den Tipp, der dich von allen diesen Sorgen erlösen würde, und wie du weit über 200 Sensoren mit einem maximalen Fehler von 0,5°C an deinen ATMega dran bekommen könntest hast du locker übersehen, oder noch nicht mal ignoriert. Scheinbar zu einfach. Scheinbar zu genau. Scheinbar zu billig. Und das, ist für jemanden (viele von den "uns"), welche gewohnt sind zielgerichtet vorzugehen, zum Haare ausreißen. Da kann man kaum bei zuschauen, ohne reichlich Emotionen zu schütten.
Was ich nicht verstehe (lernphase!) Die Transistoren funktionieren wie eine Stromquelle, mit eingepägtem Strom durch R-KTY und ...Aref. Aref ist dagegen eine Spannungsausgang, mit 1,1V oder 2,56V wo ich die Emitterspannung dagegenschalte (Flussrichtung Diode). Die Aref-Spannung bei ausgeschaltetem Transistor kann so nicht an die Messkette R-KTY ran.
Alfons G. schrieb: > Danke! Gingen statt der FET-Transistoren auch Optokoppler? Nein. Du brauchst einen FET. Bei einem bipolaren Transistor fällt auch im durchgesteuerten Zustand eine viel zu hohe Spannung UCE zwischen Kollektor und Emitter ab. Gewöhn Dir mal an, nicht von "dem" Transistor und "der" Diode zu sprechen, sondern nenne konkrete Typen. Da gibt es nämlich durchaus geringfügige Unterschiede. Gruß, Stefan
sand schrieb: > Aref ist dagegen eine Spannungsausgang, ... Eigentlich nicht(?). An AREF legt man, wenn man eine externe Referenz nutzt, die Spannung an, auf die sich der AD-Wandler bezieht. Die Spannung am Emitter der Transistoren würde sich - so meine Überlegung - gut als Bezugsspannung eignen. Die "Variation" von Axel S. ist aber wesentlich eleganter. Allerdings: Es verbleiben dennoch "Halbleiter" im "Messweg" (?). Linearität!? A. Geigenberger
Stefan K. schrieb: > Bei einem bipolaren Transistor ... Und bei einem Optokoppler? Ist natürlich auch eine Diode mit (unsicherem) Spannungsabfall(?)
Alfons G. schrieb: > Und bei einem Optokoppler? WELCHER Optokoppler? Die große Masse hat Bipolartransistoren, es gibt aber auch welche mit Fets, dann noch welche mit Triacs...
Du hast recht; war wieder sehr ungenau. Dies kann ich aber leider nicht besser, da ich die "Feinheiten" auf dem Markt der elektronischen Bauteile nicht kenne. Ich wollte nur wissen, ob dies "prinzipiell" möglich wäre.
Vergiss einfach die Idee, in Deine Bastelkiste zu greifen und Dir ein Bauteil zu angeln, das der Spezifikation T, D oder R entspricht. By the way: zum Lernen würde ich mir ein Steckbrett auf den Tisch stellen und da ganz viel ausprobieren. Meine Solaranlage würde ich mit möglichst erprobter Technik aufbauen. gerne mit einem der recht guten Vorschläge aus diesem Thread.
Alfons G. schrieb: > Dies kann ich aber leider nicht besser, da ich die "Feinheiten" auf dem > Markt der elektronischen Bauteile nicht kenne. Dann höre auf die Leute hier, die das besser können. Nimm fertige Sensoren, die Du per I2C oder OneWire ansteuerst. Bei denen garantiert Dir die Firma eine Genauigkeit, die Du bei Deiner Schaltung noch nicht einmal abschätzen kannst. Ich finde es gut, wenn Du Deine Elektronikkenntnisse weiterentwickeln willst. Ich finde aber Deine Solaranlage das falsche Projekt dafür. Trenne beides, nimm bewährte Technik für die Solaranlage (I2C, Onewire). Es gibt dabei auch noch genug Fehlermöglichkeiten. Die sind aber eher im Bereich "geht/geht nicht" und damit kannst Du leicht feststellen, daß überhaupt ein Problem besteht. Mit dieser Analog-Multiplex-Technik handelst Du Dir massenhaft Fehlermöglichkeiten ein, die Messungenauigkeiten um die 5 - 10 Grad bewirken. Mit dem Problem, dass Du diese ohne eine Referenztemperatur erstmal garnicht bemerken wirst. Gruß, Stefan
Die Solaranlage arbeitet schon 5 Jahre lang mit 2 Solarplattenfelder, die in verschiedene Himmelsrichtungen zeigen, Warmwasseraufbereitung und Anschluß der Bodenheizung und der Heizkörper des Hauses. Ich bin also "hardwaremäßig" bereits ziemlich gebunden.
by the way: Hast Du/Hat jemand Tips, wie ich mich in das Thema "Bus" (I2C oder OneWire) am besten einarbeiten kann?
Alfons G. schrieb: > Die Solaranlage arbeitet schon 5 Jahre lang mit 2 > Solarplattenfelder, > die in verschiedene Himmelsrichtungen zeigen, Warmwasseraufbereitung und > Anschluß der Bodenheizung und der Heizkörper des Hauses. > Ich bin also "hardwaremäßig" bereits ziemlich gebunden. Du hast den Vorschlag nicht verstanden... (sieht zumindest so aus) Du sollst nicht die Solar Anlage auswechseln. Nur dein Vorgehen überdenken.
Alfons G. schrieb: > by the way: Hast Du/Hat jemand Tips, wie ich mich in das Thema > "Bus" > (I2C oder OneWire) am besten einarbeiten kann? Der erste Schritt: Datenblatt zum Sensor lesen. Das schafft Klärung über die "Bedürfnisse" und Qualitäten des Senors. I2C tuts sowieso nicht auf langen Strecken. Da wäre eher die Wahl: Vorhandene Fühler beibehalten und ein paar I2C ADC in die Nähe deines ATMega zu setzen.
... die "Schnittstelle" Sensor zu Atmega in "C" ist für mich richtig "schwere Kost"...
Tipp: Du bist nicht der erste, mit solchen Problemen... Also: Es gibt genug fertigen Code, den du nutzen kannst. Und wenn "C" Code deine Hauptbaustelle ist, dann solltest du da anfangen, und nicht den Fokus auf esoterische Schaltungsentwürfe/Nebenkriegsschauplätze richten.
Alfons G. schrieb: > ... die "Schnittstelle" Sensor zu Atmega in "C" ist für mich richtig > "schwere Kost"... Wenn du verstehst wie du deine Analogsignale an den µC bekommst dann hast du eine gute Grundlage um auf fertige Sensoren zuzugreifen. Schau dir mal die an: http://www.produktinfo.conrad.com/datenblaetter/500000-524999/504846-da-01-en-PHOTOMOS_RELAIS_AQY_1A_400MA_60V.pdf Kurt
Such mal z.B. nach dem DS18B20. Code gibt es dafür beispielsweise von Peter Danegger: Beitrag "DS1820, DS18B20 in C" OneWire würde ich bei Deiner Anwendung wahrscheinlich bevorzugen. Zwar muss der mc dabei alles selbermachen (es gibt keine OneWire Hardware auf dem Atmega), aber das ist höchstens ein zeitproblem, davon dürftest Du bei einer Solarsteuerung genug haben.
Wie wäre es mal mit einem guten Buch für Anfänger. Benjamin Kappel schrieb eins für der Arduino UNO.
Arduino F. schrieb: > I2C tuts sowieso nicht auf langen Strecken. Stimmt, mit I2C wird es bei Kabellängen über 100m endgültig eng, selbst wenn man auf 200kBit/s runter geht. www.nxp.com/documents/application_note/AN10658.pdf
Alfons G. schrieb: > ... die "Schnittstelle" Sensor zu Atmega in "C" ist für mich richtig > "schwere Kost"... irgendwann muss man mal klein anfangen, klar kannst du mit Analogmultiplexer die ADC Ports erweitern. Die typischen 60 Ohm der Schalter dürften kein Problem sein, nur wie ich den Thread bis hier her verfolgt habe ist deine Aufgabe so nicht lösbar. Entweder für weite Strecken vergrößerst du den Meßstrom damit der nicht leicht durch fremde Signale gestört werden was die Sensoren und die Schalter nicht mögen oder du bringst die ADC an die Messstellen, beides nicht so einfach. Überhaupt richtig mit ADC zu messen ist eh ohne Grundlagen nicht einfach und bis hier her tatest du dich schwer, jegliche Zwischenschaltung in den Analogmeßwert machts noch schwerer, erst Recht das mehrmalige Umwandeln Meßwert zu Spannung, Spannung zu ADC-Digit, ADC-Digit zu Temperatur usw. Du könntest sofort Ergebnisse bekommen mit wenigen Arduino & 1w Sensoren an der Meßstelle. Die weitere Aufgabe wäre dann "nur" noch die fertigen Meßwerte auf den längeren Weg zu schicken, RS232 und an geeigneter Stelle wieder einzusammeln, ggfs. mit Check und Korrektur oder Verwerfung. Ein Arduino hat zwar nur 1-2 TxRx serielle aber das könnte man nun mit Multiplexer beliebig erweitern, die Reichweite mit MAX3232 und RS232 Pegel fast störsicher bekommen.
Bitte melde dich an um einen Beitrag zu schreiben. Anmeldung ist kostenlos und dauert nur eine Minute.
Bestehender Account
Schon ein Account bei Google/GoogleMail? Keine Anmeldung erforderlich!
Mit Google-Account einloggen
Mit Google-Account einloggen
Noch kein Account? Hier anmelden.

