Hallo zusammen, ich überlege grade, ob die Umschaltzeit eines Relais zu groß ist, um eine Umschaltung mit einem Drehschalter vorzunehmen. Der Drehschalter steuert auf einem Kontakt 5V, womit ein Relais z.B. 230V an einen Messausgang schaltet. An einem anderen Schaltkontakt schaltet der Schalter direkt 5V durch. Nun möchte ich vermeiden, dass die vom Relais geschalteten 230V irgendwie Kontakt zu den 5V herstellen. Hierzu müsste ich betrachten: a) Welche Umschaltzeit gibt es beim Drehschalter? B) Wie groß ist die Schaltgeschwindigkeit beim Relais? Meinem Verständnis nach müsste die Schaltzeit vom Relais im Idealfall geringer sein als die Schaltzeit vom Schalter, um einen Kurzschluss zu vermeiden. Aber da ein Anwender den Drehschalter (er hat 6 Schaltstellungen) auch etwas schneller drehen könnte, um vom obersten zum untersten Zustand zu kommen, könnte die Zeit eine wichtige Rolle spielen. Leider habe ich keinen solchen Drehschalter zur Verfügung, weswegen ich ihn nicht einfach mal ans Oszi hängen kann... Ich hoffe, meine Bedenken hinsichtlich Relais/Drehschalter sind einigermaßen nachvollziehbar ;)
Alternativ könnte ich mir vorstlelen mein Relais durch ein SolidState-Relais zu tauschen, da ich vermute, dass hier die Schaltzeiten wesentlich geringer sind ;)
Es ist unklar was du machen willst. Du hast zwei Stromkreise, 5 Volt und 230 Volt (wohl Netzspannung ~230V), stimmt das? Die beiden Stromkreise sollten nicht zusammenkommen, klar. Es gibt Relais, die zwei Kontaktpaare haben (auch Umschalter), und wenn für ~230V zugelassen ist auch die Isolation zwischen den Kontaktpaaren ausreichend. Was macht der "Drehschalter" ? Wir brauchen ein Schaltbild / Skizze. Gruss
> Was macht der "Drehschalter" Es gibt x verschiedene Drehschalter. Manche schalten die Kontakte verbindend. Das muß auch kein Vorteil sein. Micha W. schrieb: > ich überlege grade, ob die Umschaltzeit eines Relais zu groß ist, um > eine Umschaltung mit einem Drehschalter vorzunehmen. Netiquette heißt, das Problem umfassend zu schildern. Relais gibt es tausende mit verschiedenen Schaltzeiten und Daten. https://de.rs-online.com/web/c/relais/
Wenn ich nun von 230V zu 5V schalte (oder umgekehrt) möchte ich keine falsche Spannung am Ausgang haben ;) Wenn der Schalter nun relativ zügig gedreht wird, entsteht da eine geringe Schaltzeit. Und ich wüsste gerne, in welcher Größenordnung der Schaltvorgang stattfindet. @Oszi40: Ich habe noch kein Relais ausgewählt, da ich zunächst überlege, ob die von mir angedachte Lösung so überhaupt funktionieren kann ;) Sollte es eine Lösung mit Relais werden, muss ich dann bei der Auswahl im Datenblatt nach den Schaltzeiten suchen. Wenn nun aber jemand z.B: 3ms als Umschaltzeit in den Raum wirft, dann wieß ich, dass ich auf dem Holzweg bin und mir ne Alternative überlegen muss. Bin eben darüber gestolpert, dass einige Relais mit z.B: <5ms operate time und <10ms release time angegeben werden.
Beim Drehschalter dachte ich an diesen hier: https://www.reichelt.de/Drehschalter/DS-3PC/3/index.html?ACTION=3&LA=446&ARTICLE=7218&GROUPID=8133&artnr=DS+3PC&SEARCH=DS%2B3PC&trstct=pos_0
Micha W. schrieb: > Ich habe noch kein Relais ausgewählt, da ich zunächst überlege, > ob die von mir angedachte Lösung so überhaupt funktionieren kann ;) Es gibt Relais mit zwangsgeführten Kontakten. Da sind auch bei einem Defekt niemals Öffner und Schliesser gleichzeitig in Kontakt. Selbst wenn ein Kontakt verschweisst, bleiben alle anderen in der Mitte hängen.
Sowas macht man mit 2 Relais die gegeneinander verriegelt sind. Dann
sind die Umschaltzeiten egal, da das eine Relais erst dann anziehen kann
wenn das andere abgefallen ist.
Sowas macht man in de E-Technik schon seit 100 Jahren. Nennt sich zum
Beispiel Wendeschuetzschaltung. Da sind die beiden Spulen ueber einen
Oeffner des jeweiligen anderen Relais/Schuetz verriegelt.
vom Schalter
| |
| |
K2 K1 Oeffner
| |
K1 K2
| |
-----+------------+
Und wie würde man das Problem mit vielen Schaltmöglichkeiten lösen? Mein Drehschalter ist annähernd voll belegt... @helmi1: Ich verstehe deine Skizze nicht. Nach was kann ich denn da zum Verständnis suchen?
Das ist eine ganz heiße Schaltung, denn da brauchst du nicht nur 4000V Isolation zwischen Spule und Kontakt sondern auch zwischen den Kontaktern. Und dann müssen diese auch noch Zwangsgeführt sein. Wenn die Stromstärke im DC (5V) Bereich größer als 1A ist wird das auch noch besonders zu beachten sein, denn im DC Bereich ist die maximale Stromstärke (wegen der Abrissfunken) meistens viel geringer, als im AC Bereich. Bist du ganz sicher, dass es eine gute Idee ist, auf einem Leitungspaar wahlweise 5V und 230V zu haben? Wenn das nicht gut durchdacht ist, riskierst du damit einen Darwin Award.
Micha W. schrieb: > Und wie würde man das Problem mit vielen Schaltmöglichkeiten lösen? > > Mein Drehschalter ist annähernd voll belegt... vom Schalter 1 2 3 | | | | | | K3 K3 / K2 Oeffner | | | K2 K1 / K1 Oeffner | | | K1 K2 K3 | | | -----+------------+-----------+ so z.B. bei 3 Stellungen Wird jetzt Spannung an Pin 1 gelegt zieht K1 an und oeffnet gleichzeitig den Stromkreis zu den Spulen von K2 u. K3 Das gleiche bei Spannung an Pin 2, K2 unterbricht dann die ansteuerung von K1 u. K3. | / | Soll ein Oeffnerkontakt des Relais/Schuetz darstellen. Fuer mehr Stellung dementsprechend erweitern. Das ganze ist ein gaengiges Verfahren in der E-Technik. > > @helmi1: Ich verstehe deine Skizze nicht. Nach was kann ich denn da zum > Verständnis suchen? z.B Wendeschuetzschaltung oder verriegelung von Schuetzen/Relais
Micha W. schrieb: > Wenn ich nun von 230V zu 5V schalte (oder umgekehrt) möchte ich keine > falsche Spannung am Ausgang haben ;) Dann brauchst du ein passendes Relais, welches zwischen den Kontakten SELV isolierend ist. Ich wüsste keines. Und 2 Kontaktsätze zu verwenden,
1 | 230V --o\ |
2 | \o--+ |
3 | o | |
4 | +--- Out1 |
5 | o\ | |
6 | \o--+ |
7 | 5V ----o |
8 | |
9 | 230V --o\ |
10 | \o--+ |
11 | o | |
12 | +--- Out2 |
13 | o\ | |
14 | \o--+ |
15 | GND ---o |
wäre auch nur sicher, wenn das Relais zwangsgeführte Kontakte hätte. > Wenn der Schalter nun relativ zügig gedreht wird, entsteht da eine > geringe Schaltzeit. Irrelevant. Ein Relais hat keine dritte Stellung "ohne Signal zwischen den Kontakten" Ausserdem könnte Out+/Out- sowieso jederzeit von ungefährlichen 5V auf gefährltiche 230V umgeschaltet werden, müsste also stets so behandelt werden, als ob dort gefährlche 230V anliegen. Ich nehme an, deni Problem beginnt schon viel früher, daher kommst du auf so krude "Lösungen",. nur über das was du EIGENTLICH machen willst erzählst du NATÜRLICH kein Wort.
Micha W. schrieb: > Wenn ich nun von 230V zu 5V schalte (oder umgekehrt) möchte ich keine > falsche Spannung am Ausgang haben ;) > > Wenn der Schalter nun relativ zügig gedreht wird, entsteht da eine > geringe Schaltzeit. Und ich wüsste gerne, in welcher Größenordnung der > Schaltvorgang stattfindet. Nicht nur das, je nach Last hast Du einen hübschen Funkenüberschlag auf die +5V. Was soll das ganze werden? Warum nicht mittels Drehschalter und +5V ein Relais ansteuern, dass 230V schaltet?
Ich denke mal, die Umschaltzeit ist das geringste Problem. Wozu sollte man sowas gefährliches machen, außer für den Darwin Award?
Die Zeichnung verstehe ich auch nicht. Im 230V Netz gibt es keine Masse. Und auf Stellung '2' verbindest Du 230V P mit +5V. Auf den beiden 'Out' Leitungen möchtest Du wohl je nach Schalterstellung einmal +5DV und einmal 230V AC. Sowas darfst Du nicht tun, nie.
Dass ein Relais keine "dritte Stellung" hat ist mir klar. Aber wenn ich nun mehrere Relais schalte, muss ich sicherstellen, dass ein Relais zunächst zurückgestellt ist, bevor das nächste anzieht. Also müsste ich theoretisch bei jedem Relais noch einen weiteren Schaltkontakt haben, mit dem ich eine rückführende Prüfleitung belege, die das Schalten anderer Relais verhindert? Aber selbst dann wäre doch bei einem defekten Reials keine Sicherheit gegeben. Denn wenn ich nun Relais 1 beim Drehen meines Schalters in 5ms einschalte, Relais 2 aber im selben Moment 10ms zum Rückstellen benötigt, hab ich an dieser Stelle das selbe Problem. @Stefanus: Sind die 4000V ein beliebig aus der Luft gegriffener Wert oder etwas Errechnetes, bzw. Bekanntes auf Grund der angegebenen 230V? Bei Gleichspannung muss ich 600V/1mA schalten, was diesbezüglich auch zuberücksichtigen wäre. Alle Buchsen werden als Sicherheits-Laborbuchsen ausgeführt, von daher ist ein Berührschutz gegeben. Ich möchte einen Aufbau machen, mit dem ich die verschiedenen Ranges eines Multimeters durchprüfen/vergleichen kann. Hierzu muss ich zwischen I&U (jeweils AC/DC), Frequenz, Kapazität durchschalten. Damit ich einen Anwenderfehler ausschließen kann, möchte ich Drehschalter nutzen, die einen weiteren Abgriff für einen Mikrokontroller haben. Schalte ich nun von Spannungsmessung zu Strommessung soll über ein Relais zunächst der Ausgang abgeschaltet und im Display "check connection" eingeblendet und erst nach einer Bestätigung freigeschaltet werden. Als mögliche Schwachstelle ist mir in den Sinn gekommen, dass beim Umstellen zwischen einzelner Bereiche Drehschalter schneller durchschalten könnten als Relais (während ein Drehschalter direkt umschaltet und das Auslöser für eine Aktion im Relais ist, muss dort zunächst das Magnetfeld abgebaut und dann durch die Kraft der Feder der Küntakt rückgestellt werden). Da ich eben diese Bedenken habe, überlege ich, wie ich das Problem nun lösen könnte. Eine überwiegend digitale Schaltung wäre eine Lösung. Hierbei könnte ich meinem Mikrokontroller sagen, dass er zwischen Ausschalten von Relais 1 und dem Einschalten von Relais 2 einfach 50ms warten soll. Aber nach Möglichkeit möchte ich den Mikrokontroller so wenig wie möglich beanspruchen - vor allem nicht bei Schaltaufgaben wie AC/DC-Umschaltung oder Spannung/Strom-Umschaltun. Der Wechsel zwischen AC/DC erfolgt rein analog mit einem TPDP-Schalter (Dreipol, zwei Schaltstellungen), wovon ein Pärchen für AC/DC verwendet wird und der dritte Schaltkontakt lediglich dem µC mitteilt, ob wir nun im AC oder DC-Bereich unterwegs sind.
Micha W. schrieb: > Ich möchte einen Aufbau machen, mit dem ich die verschiedenen Ranges > eines Multimeters durchprüfen/vergleichen kann. Hierzu muss ich zwischen > I&U (jeweils AC/DC), Frequenz, Kapazität durchschalten. AHHHHHHHHHHHHHHHHHHHHHH DEJA VU. Das hatten wir doch grad eben. Letztes Mal wolltest du einen 3A Trafo.
Philipp G. schrieb: > Die Zeichnung verstehe ich auch nicht. Im 230V Netz gibt es keine Masse. > > Und auf Stellung '2' verbindest Du 230V P mit +5V. Nein, ich habe eine 5V-Spannung, die ich mit dem Drehschalter nutze um ein Relais mir 230V zu steuern. > Auf den beiden 'Out' Leitungen möchtest Du wohl je nach Schalterstellung > einmal +5DV und einmal 230V AC. Sowas darfst Du nicht tun, nie. Ist das laut VDE verboten? Wo kann ich was hierzu lesen? Beim Umschalten zwischen AC/DC soll per Mikrokontroller ein Relais unterbrochen werden und erst nach einer weitere Bestätigung wird der Ausgang wieder eingeschaltet.
Micha W. schrieb: > Also müsste ich theoretisch bei jedem Relais noch einen weiteren > Schaltkontakt haben, mit dem ich eine rückführende Prüfleitung belege, > die das Schalten anderer Relais verhindert? Aber selbst dann wäre doch > bei einem defekten Reials keine Sicherheit gegeben. > Wieso? der oeffner fuer die Verriegelung macht erst dann zu wenn das Relais abgefallen ist. Also kann kein anders Relais schalten. > Denn wenn ich nun Relais 1 beim Drehen meines Schalters in 5ms > einschalte, Relais 2 aber im selben Moment 10ms zum Rückstellen > benötigt, hab ich an dieser Stelle das selbe Problem. Bei einer Verriegelung ist das doch wurscht.
Beitrag "230V Wandlung auf 9V AC" Micha W. schrieb: > Ist das laut VDE verboten? > Wo kann ich was hierzu lesen? > Beim Umschalten zwischen AC/DC soll per Mikrokontroller ein Relais > unterbrochen werden und erst nach einer weitere Bestätigung wird der > Ausgang wieder eingeschaltet. NOCH ein Mikrocontroller? Mit 230V versorgt?
Philipp G. schrieb: > NOCH ein Mikrocontroller? Mit 230V versorgt? Warum noch einer? Mit ist kein µC bekannt, den man mit 230V versorgen kann ;)
Das ist doch dieses Multimeter-Abgleich-Projekt. Wurde das von der Schule Dir aufgetragen? Ich frage mich was Du machen willst, wenn Du Frequenz messen willst? Kapazität? Widerstand? 750VAC.
> Sind die 4000V ein beliebig aus der Luft gegriffener Wert > oder etwas Errechnetes, bzw. Bekanntes auf Grund der angegebenen 230V? Steht in den VDE Richtlinien. Es gibt dort je nach Anlagentyp unterschiedlich viele tausend Volt. Für die Sachen, die hier so diskutiert werden, gelten meistens 4000V. Nur dann ist man sicher, dass Spannungsspitzen, die beim Abschalten diverser Verbraucher im Netz (das muss nicht einmal dein Gerät sein) häufig auftreten, nicht auf die Niederspannungsseite durchschlagen. Selbst wenn du alle Griffe, Knöpfe und Kabel mit 4000V Isolation vorsiehst, bleibt da noch der Weg von den Relaiskontakten zur 5V Spannungsversorgung und von dort aus weiter über den µC zum USB Kabel dann zum Laptop und dann vielleicht weiter zum Smartphone oder Kopfhörer direkt in deinen Kopf. Klingt vielleicht übertrieben, aber dann frage mal Apple, mit welcher Motivation sie fremde Netzteile (die sie weder hergestellt noch verkauft noch empfohlen haben) günstig ausgetauscht haben.
Philipp G. schrieb: > Das ist doch dieses Multimeter-Abgleich-Projekt. Wurde das von der > Schule Dir aufgetragen? > > Ich frage mich was Du machen willst, wenn Du Frequenz messen willst? > Kapazität? Widerstand? 750VAC. Höre ich da einen Hauch Satire? In der Schule werde ich vermutlich einen Teil dieses Wissens in 2-3 Jahren abdecken...was nicht zur Lösung meines Problems jetzt beiträgt ;) Die Frequenzen deck ich mit nem LM7805 und nem NE555 ab. Bei der Kapazität werden die Ausgangsbuchsen einfach auf entsprechende Kondensatoren geschaltet. Natürlich hat die Leitung selbst auch noch ne gewisse Kapazität - aber das ist in diesem Fall vernachlässigbar. Um die 750VA zu vermeiden ging es mir darum mit einem Trafo zur Strommessung eine niedrige Wechselspannung zu erzeugen. Aber das ist alles nicht Thema dieses Threads hier. Nun möchte ich sicherstellen, dass die Umschaltung der verschiedenen Parts auch sicher funktioniert. Hierzu möchte ich einerseits vermeiden, dass die verschiedenen Parts ungewollt miteinander in Kontakt kommen, andererseits möchte ich auch die nötigen Isolationsspannungen einhalten. Daher fand ich den Einwand mit den 4000V laut VDE sehr nützlich und werde in diese Richtung weiter recherchieren ;)
Ich hab eine bessere Idee für Dich. Bau' ein Labornetzteil, mit fixen Spannungen und Strömen. Zwei Drehschalter, 3, 6, 9, 12V DC. Der andere 0.5, 1, 2, 3A Strombegrenzung. fertich. 230V auf den Ausgang zu schalten ist ne ziemlich doofe Idee. Oder willst Du ach 230V/200 Hz ausgeben können?
Michael B. schrieb: > Dann brauchst du ein passendes Relais, welches zwischen den Kontakten > SELV isolierend ist. > > Ich wüsste keines. Das will ja nichts heißen. Mein Enkel kennt auch keine 32-Bit Mikrocontroller und dennoch gibt es nicht bloß wenige, sondern reichlich. Die Sicherheitsrelais von verschiedensten Firmen erfüllen solche Bedingungen für eine sichere Trennung.
Philipp G. schrieb: > Bau' ein Labornetzteil, mit fixen Spannungen und Strömen. > Zwei Drehschalter, 3, 6, 9, 12V DC. > Der andere 0.5, 1, 2, 3A Strombegrenzung. > > fertich. 230V auf den Ausgang zu schalten ist ne ziemlich doofe Idee. > Oder willst Du ach 230V/200 Hz ausgeben können? Das passt leider nicht zu meinen Anforderungen ;) Wie würdest du denn z.B. den Wechsel zwischen AC/DC und zwischen 5V und 500V vornehmen? Mit meinen Drehschaltern kann ich sicher und unproblematisch Schutzkleinspannung schalten - damit hab ich ja DC bis 40V, Frequenzen und Kapazitäten abgedeckt. Ich hab auch kurzzeitig darüber nachgedacht, ob ich nicht Solidstate-Relais in Betracht ziehen soll, da diese schnellere Schaltzeiten haben müsten als mechanische Relais. Aber dennoch ist da auch nicht sichergestellt, dass die beim Drehen meines Schalters schnell genug umschalten vermute ich. AC/DC könnte ich - wie bei dem im anderen Thread vorgeschlagenen Labotnetzgerät - auf verschiedene Buchsen legen. Aber mus sich das wirklich? In nem Multimeter hab ich für AC/DC auch nur die selben Buchsen. Sinnvoller erscheint es mir Spannungs- und Strommessung wie im Multimeter auf verschiedene Buchsen zu legen. Für wirklich jeden Part ein neues Buchsenpaar zu nutzen erscheint mir auch wenig sinnvoll. Niemand hat Lust um zwei Multimeter abzugleichen 40x umzustecken ;)
Micha W. schrieb: > Wie würdest du denn z.B. den Wechsel zwischen AC/DC und zwischen 5V und > 500V vornehmen? GAR NICHT. Ich schlage vor, Gleichstrom mit max 3A, 12V DC. Weil bei Frequenz und Wechselstrom wird es dann richtig tricky.
Was SELV anbelangt hab ich da zwar was von Finder gefunden, aber das ist alles andere als zur Printmontage geeignet. Muss ich denn SELV-Auflagen erfüllen? Alle Kontakte sind als Sicherheits-Laborbuchsen ausgeführt, es besteht keine Möglichkeit eines Kontakts, da der Aufbau in einem IP65 Kunststoffgehäuse untergebracht werden soll. Hinsichtlich des Mikrokontrollers wollte ich eine USB-Buchse nach außen führen und diesen auch nur flashen, wenn der Aufbau von Netzspannung getrennt ist. Aber unter dem Einwand der durchschlagenden Spannungsspitzen kann ich den auch einfach komplett mit einhausen, so dass man ohne Öffnen des Gehäuses nicht dran kommt (oder entsprechend eine galvanische Trennung mit Optokopplern am CH340 vornehmen). Was bleibt wären Drehschalter und ein Drehencoder, die durch das Gehäuse nach außen geführt werden - und darauf sitzt eine Kunststoffkappe. Selbst das Display des Mikrokontrollers bleibt in der Einhausung, da sie einen transparenten Deckel haben wird (damit man die Status-LEDs und den Aufdruck auf der Platine sehen kann).
Philipp G. schrieb: > Micha W. schrieb: >> Wie würdest du denn z.B. den Wechsel zwischen AC/DC und zwischen 5V und >> 500V vornehmen? > > GAR NICHT. > > Ich schlage vor, Gleichstrom mit max 3A, 12V DC. > > Weil bei Frequenz und Wechselstrom wird es dann richtig tricky. Die Frequenz des Wechselstroms muss ich weder messen noch manipulieren. Die Frequenzmessung erfolgt lediglich bei 5V DC ;) 12V DC Spannung sind aber ein viel zu geringer Messbereich. Ich bewege mich im Bereich einiger hundert Volt bei weniger als 1mA.
Und wenn ich auf 230V schalte und die Laborbuchse anfasse? Micha W. schrieb: > AC/DC könnte ich - wie bei dem im anderen Thread vorgeschlagenen > Labotnetzgerät - auf verschiedene Buchsen legen. Aber mus sich das > wirklich? In nem Multimeter hab ich für AC/DC auch nur die selben > Buchsen. Da kommt nur selten 230V raus. Micha W. schrieb: > Ich hab auch kurzzeitig darüber nachgedacht, ob ich nicht > Solidstate-Relais in Betracht ziehen soll, da diese schnellere > Schaltzeiten haben müsten als mechanische Relais Noch schlimmer, gar keine Trennung mehr.
> Ich hab auch kurzzeitig darüber nachgedacht, ob ich nicht > Solidstate-Relais in Betracht ziehen soll, da diese schnellere > Schaltzeiten haben müsten als mechanische Relais. Die Schaltzeiten sind doch vollkommen wumpe! Es geht einzig und alleine um eine sichere Isolation zwischen den Kontakten.
Stefanus F. schrieb: >> Ich hab auch kurzzeitig darüber nachgedacht, ob ich nicht >> Solidstate-Relais in Betracht ziehen soll, da diese schnellere >> Schaltzeiten haben müsten als mechanische Relais. > > Die Schaltzeiten sind doch vollkommen wumpe! Es geht einzig und alleine > um eine sichere Isolation zwischen den Kontakten. Daher möchte ich sichere Kleinspannung eben über Drehregler schalten und hohe Spannungen/Ströme über Relais, die ich mit den selben Drehschaltern schalte. Aber wenn ich den Drehschalter nun zu schnell drehe, könnten z.B: 500V DC mit 5V DC in Kontakt kommen, falls das Relais länger die Verbindung hält als ich mit dem Drehschalter zum Umschalten benötige.
Micha W. schrieb: > Ich bewege > mich im Bereich einiger hundert Volt bei weniger als 1mA. 750V stimmt's?
Philipp G. schrieb: >> wirklich? In nem Multimeter hab ich für AC/DC auch nur die selben >> Buchsen. > > Da kommt nur selten 230V raus. Na aber hallo! Schonmal das Multimeter auf Strommessung im AC-Bereich gestellt und nen Wechselstrom gemessen? Sind die selben Buchsen wie bei DC-Strommessung. Und in beiden Fällen 'kommt' da die Eingangsspannung raus ;)
Philipp G. schrieb: > Micha W. schrieb: >> Ich bewege >> mich im Bereich einiger hundert Volt bei weniger als 1mA. > > 750V stimmt's? Nö. So viel dann auch wieder nicht ;) Vielleicht 200V oder 600V...kommt drauf an, was ich für Bedingungen einhalten muss und ob ich passende Bauteile dafür finde...
> Daher möchte ich sichere Kleinspannung eben über Drehregler > schalten und hohe Spannungen/Ströme über Relais Ah, jetzt habe ich dich verstanden. Das ist aber eine ganz schlechte Idee, eben wegen der Schaltzeiten und weil Kontakte prellen und weil die Kontakte von Relais manchmal miteinander verkleben.
Micha W. schrieb: > Ich möchte einen Aufbau machen, mit dem ich die verschiedenen Ranges > eines Multimeters durchprüfen/vergleichen kann. Dazu verbindet man sich nicht direkt mit dem Netz, sondern nur mit schutzgetrennter Spannung. Und man hält die 230V~ oder gar 1000V= nicht dauernd vor, sondern startet den Spannungswandler erst wenn man messen will. Der Spannungswandler muss auch nicht viel Leistung haben, 0.2W reicht dicke, denn Messgeräte haben normalerweise 10MOhm Eingangswiderstand, es fliessen nicht mehr als 100uA. So bleiben selbst 1000V ungefährlich, weil der Strom begrenzt ist. Auch Kurzschlüsse mit anderen, z.B. 5V Quellen, laufen dann ungefährlich ab. Natürlich sollte man die 1000V= oder 230V~ entweder exakt regeln oder mit einem zweiten Messgerät parallel mitmessen, damit Schwankungen keine Auswirkungen haben.
@Stefanus: Genau, die Schaltzeiten (ohne dass ich anfangs an ein Festkleben gedacht hatte), das ist der Punkt auf den ich hinaus möchte ;) Prellen dürfte in diesem Fall eigentlich egal sein, oder? Die Messung soll ja über mehrere Sekunden andauern, alleine schon weil das Messgerät erstmal den passenden Range finden muss. Über ein zusätzliches Trenntrafo um die 230V zu trennen hab ich auch schon nachgedacht. Das macht auf jeden Fall sinn ;) Aber nach wie vor weiß ich nicht, wie ich bei den vielen Umstellmöglichkeiten sicherstellen kann, dass ich die Relais zurückgestellt habe, bevor das nächste angezogen wird. Wenn ich das Ganze auf Mikrokontrollerbasis regele, könnte ich immer Relais mit zwei Schließern nehmen, wobei einer eben die gewünschte Spannung/den gewünschten Strom schaltet, der andere Kontakt an den Mikrokontroller und eine LED mein Feedback sendet (5V DC, high-pegel am 3A-Relais = 3A-Relais ist noch an, muss erst aus sein, bevor was anderes geschaltet werden kann). Aber wenn ich die Schaltung analog ausführen möchte, weiß ich nicht so recht, wie ich das sicherstellen kann. Aber analog wäre mir lieber, weil ich da schonmal keine Softwarefehler einbauen kann ;) (Nicht dass ich mir die Programmierung nicht zutraue, dazu habe ich genug Erfahrung, aber ich halte eine analoge Schaltung für sicherer). Eigentlich hatte ich gedacht, ich mache als zusätzlichen Schutz bei den Spannungen noch jeweils einen strombegrenzenden Widerstand, so dass max. 0,5-1mA fließen können (hinsichtlich der Anmerkung mit den 100µA - wobei 100µA sicherlich besser geeignet sind als 1mA). Mein Wandlerbaustein für eine hohe Gleichspannung liefert eh unter 1mA, wobei ich den Strom ebenfalls durch einen weiteren Widerstand begrenzen möchte, um den Spannungswandler zu schützen. Vor allem im Wechselstrombereich macht das Sinn - ich habe gestern in einem Fallbeispiel auch gelesen, dass man hier zwei Widerstände in Reihe schaltet, so dass falls ein Widerstand defekt ist dennoch nicht ungeregelt Strom fließen kann. Die hohe Gleichspannung würde ich schon gerne durchgehend halten, da ich so nach einer Aufwärmphase einen Drift bei den erzeugenden Teilen ausschließen kann. Im DC-Bereich kann ich durch Dioden einen zusätzlichen Schutz vornehmen, so dass ich da wenige bis keine Bedenken habe. Aber wenn es um Ströme und Spannungen im Wechselstrombereich geht, muss ich sicherstellen, dass hier sauber geschaltet wird ;)
> Prellen dürfte in diesem Fall eigentlich egal sein, oder? Kommt auf die konkrete Schaltung an. Man kann sie natürlich so auslegen, dass es kein Problem ist. Ich wollte nur mal drauf hinweisen, dass Schaltkontake nicht nur eindeutig an und aus sein können, sondern im Übergang eben prellen. > Aber wenn ich die Schaltung analog ausführen möchte, > weiß ich nicht so recht, wie ich das sicherstellen kann. Du hattest bereits Lösungsansätze bekommen. Relais mit Wechsel-Kontakt und zwangsgeführte Kontakte. Das geht in die richtige Richtung. Im Zeitalter der Mikrocontroller wird es allerdings immer schwieriger, spezielle Relais zu kaufen. Doch noch ist es nicht zu spät dafür, man muss nur bereit sein, dafür zu bezahlen. > zwei Widerstände in Reihe schaltet, so dass falls ein Widerstand > defekt ist dennoch nicht ungeregelt Strom fließen kann. Ich kenne da als Grund eher, dass die Üblichen 1/4 Widerstände nicht genug Spannungsfest sind, es kann zu Funken-Überschlägen im Widerstand kommen.
Stefanus F. schrieb: > Im > Zeitalter der Mikrocontroller wird es allerdings immer schwieriger, > spezielle Relais zu kaufen. Die werden nach wie vor in jedem Notauskreis einer Maschine verbaut. http://www.te.com/commerce/DocumentDelivery/DDEController?Action=srchrtrv&DocNm=SR6&DocType=DS&DocLang=English Allerdings sind solche sichern Relais nicht fuer ein Appel & Ei zu haben. http://www.schaltrelais.de/download/sicherheitsrelais.pdf
Ah, okay. Bei R hab ich das "RD RELAIS 2" gefunden. So wie ich das sehe, benötige ich auch gar nicht so viele von den zwangsgeführten Relais. Vielleicht 3-4 Stück, wenn ich meine Schaltung nochmal überdenke ;)
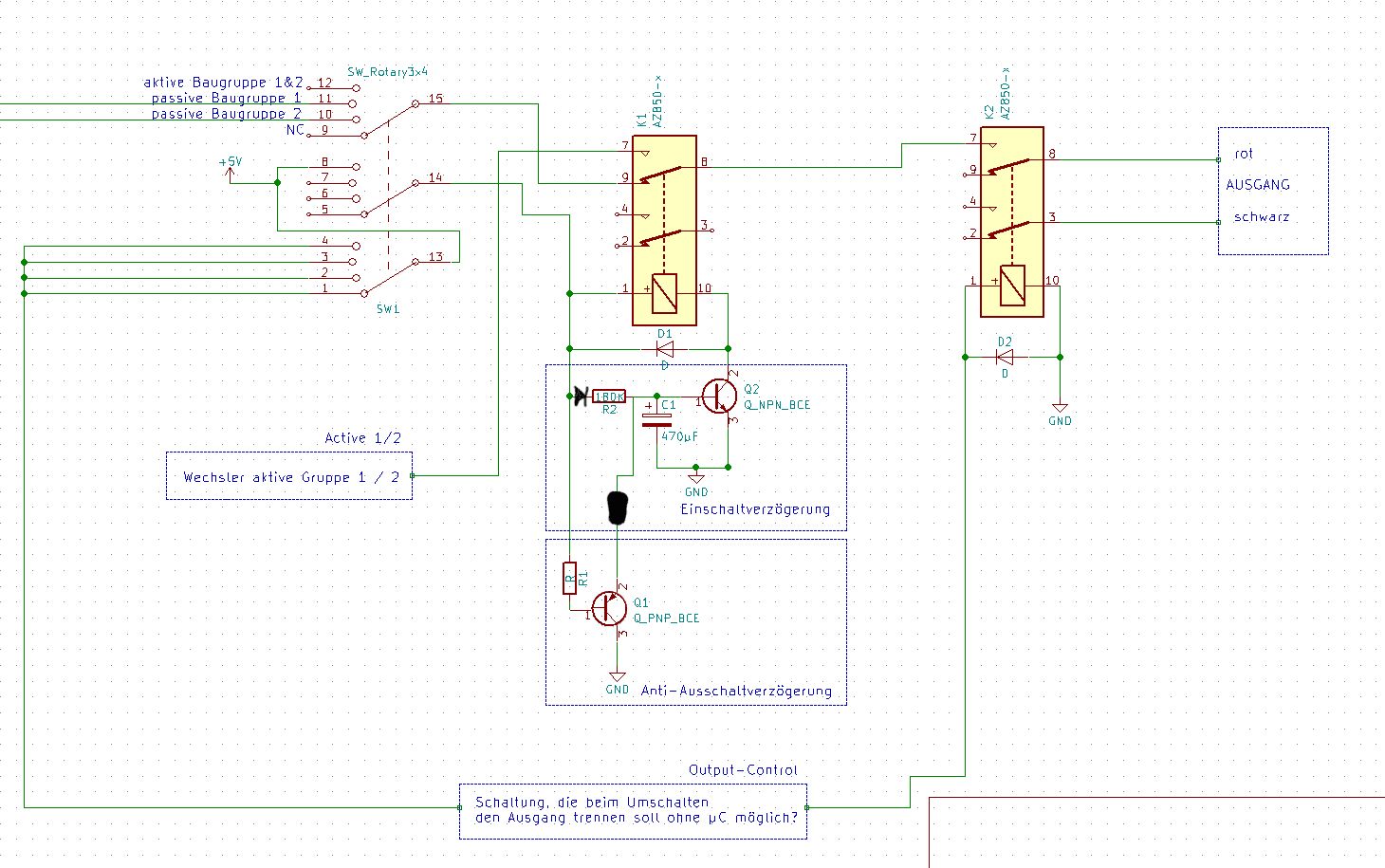
Nachdem ich mir nun nochmal einige Gedanken zum Aufbau gemacht habe, denke ich, dass einige meiner letzten Problemchen mit zwangsgeführten Relais (z.B. Finder 50er-Serie) und einer Einschaltverzögerung gelöst werden können. Beim bewegen des Drehschalters würde ich dennoch gerne den Ausgang trennen. Im Anhang hab ich mal nen Schaltplan gezeichnet. Beim Umschalten der passiven Baugruppe 1 zur aktiven Baugruppe 1&2 hätte ich gerne eine Verzögerung im durchschaltenden Relay, damit ein zweites Relay in der Zwischenzeit getrennt werden kann. Schalte ich nun zurück von der aktiven Baugruppe, darf kein Delay vorhanden sein. Daher wäre meine Idee ein PNP-Transistor, um die gespeicherte Energie vom Kondensator zu entladen. Scheinbar gibt es schon Leute, die die Einschaltverzögerung auf diese/ähnliche Art gelöst haben, aber ich habe noch keine Formel gefunden, wie ich mir die Verzögerung nun berechnen kann. Würde das denn so Sinn machen oder brauch ich das gar nicht erst aufm Steckbrett zu testen? Weiterhin überlege ich, ob es mit einer diskreten Schaltung einfach zu realisieren wäre bei jedem Umschaltvorgang den Ausgang erstmal zu sperren und auf bestätigung wieder freizugeben. Sollte das zu komplex werden, werde ich das evtl. durch einen Mikrokontroller lösen. Durch die Einschaltverzögerung erhoffe ich mir genug Zeit dafür ;)
Der Schaltplan ergibt für mich keinen Sinn. Für so eine Ablaufsteuerung solltest du vielleicht doch besser einen Mikrocontroller mit Tasten (statt Drehschalter) einsetzen. Dessen Programm kannst du dann später auch beliebig oft korrigieren, ohne immer wieder neue Schaltpläne zu zeichnen und neue Schaltungen aufzubauen. Mit einem Arduino Nano kriegt man das recht flott hin.
Klar, mit nem Mikrokontroller ist das ruckzuck erledigt. Und für die sonstige Funktionalität werde ich eh nen AtMega verwenden. Aber wenn es irgendwie möglich ist, würde ich diesen Part gerne analog umsetzen - ich glaube, das ist mehr ein "wollen" statt müssen an dieser Stelle. Mit nem µC ist das ne Fingerübung ;) Was ergibt denn für dich hier keinen Sinn? Die "aktive Baugruppe 1&2" könnte z.B. mein DC-Part hinsichtlich Spannung/Strömen sein. Die passive Baugruppe z.B. ne Widerstandskaskade. Wenn ich von der Widerstandsmessung zur Spannungsmessung wechsele, will ich am Messgerät nicht in einem unbedachten Moment ne hohe Spannung draufgeben. Daher soll das erste Relais dafür sorgen, dass es eine kleine Zeitspanne dauert, bis die eigentliche Verbindung hergestellt wird. Das zweite Relais soll bei jeder Zustandsänderung erstmal ausgeschaltet werden, damit man am Messgerät die entsprechende Einstellung vornehmen kann(z.B. Umschalten von Widerstands- zu Spannungsmessung). Sind sowohl der Prüfbereich als auch das Messgerät umgestellt, möchte ich mit einem Tastendruck das zweite Relais freischalten und z.B. die Testspannung anlegen.
> Was ergibt denn für dich hier keinen Sinn?
Wenn du die Bauteile beschriftet und durchnummeriert hättest, würde ich
darauf eingehen. Ich aber zu Faul, jetzt deswegen ellenlange Texte zu
schreiben.
Mach' es doch einfach so: (sorry hab' nix anderes hier ausser mspaint). Mit dem rotary oben links wählst Du die Prüfspannung. Ausgabe erfolgt aber erst, wenn Du den Taster betätigst. Dadurch geht K3 in Selbsthaltung. Beim Umschalten der Prüfspannung löst sich die Selbsthaltung, du musst erneut den Taster drücken.
Die Schaltung ist fehlerhaft, K3a parallel über Taster ausführen.
> Was ergibt denn für dich hier keinen Sinn?
Der Emitter von Q1 gehört an VCC, oder es muss ein NPN Transistor sein.
Wenn der Emitter an VCC kommt und Q1 leiten würde, müsste sich der
Kondensator unendlich schnell aufladen (fehlender Widerstand), das würde
zu einem Kurzschluss führen.
Wenn der Emitter von Q1 an VCC läge, würden aber beide Transistoren
immer leiten. Dann hätten sie und das Relais effektiv keine Funktion.
Wenn Q1 hingegen ein NPN Transistor wäre, könnte sich der Kondensator
nie aufladen. Q2 würde das Relais nie einschalten.
Wenn der Kondensator doch mal geladen wäre und Q1 ein NPN wäre und
eingeschaltet würde, dann müsste sich der Kondensator unendlich schnell
entladen (fehlender Widerstand), das würde zu einem Kurzschluss führen,
der Q2 zerstören würden.
Wie man es dreht und wendet, Q1 kann keinem sinnvollen Zweck dienen.
Welchem Zweck dient die untere Kontaktgruppe des Drehschalters?
Es ist auch Schwierig, dass du in deinen Texten andere Begriffe
verwendest hast, als im Schaltplan. Es fehlen deutliche Angaben, was
Eingang und was Ausgang sein soll. Normalerweise liest man von links
nach rechts, so ergibt dein Plan aber keinen Sinn. Außerdem sind die
230V verschwunden.
Der Plan passt überhaupt nicht zu dem, was du geschrieben hast. Ich
fürchte, Dir fehlen Grundlagenkenntnisse auf allen Ebenen:
- Verständliche Schaltpläne zeichnen
- Die Funktion der Bauteile verstehen und sie richtig anwenden
- Die Aufgabe verständlich formulieren
Ah, okay, bei Q1 müssen 2 und 3 (C&E) vertauscht werden, right? Also müsste ich noch ne Diode vor R2 setzen und nen Entladewiderstand von R2/C1 nach Q1? Ich hätte gedacht, dass der Innenwiderstand des Transistors hierfür reichen sollte. SW1 13 dient lediglich der Zustandserkennung. Hier habe ich einen 5V-Eingang, die ich auf verschiedene Pins meines µC führen kann. Das ist eher etwas hingepfuscht in der Zeichnung, weil ich mir über den unteren Part noch nicht schlüssig bin. Schöne Schaltpläne würde ich gerne zeichnen können - aber sowas ist nicht Bestandteil der Ausbildung, wie ich inzwischen weiß. Und auch wenn ich mit der Ausbildung fertig bin und nen Techniker dranhängen sollte, wird das nicht Bestandteil der Weiterbildung sein :( In meinem Ausbildungsbetrieb hab ich auch niemanden, der mir da ein paar Takte zu sagen kann, weil die Entwickler in nem anderen Gebäudeteil sitzen... Aber ich pack mir gleich mal Widerstände, Transistoren und nen Kondensator für die Ausbildung ein, damit ich morgen mal am Steckbrett was damit rumspielen kann.
> Ah, okay, bei Q1 müssen 2 und 3 (C&E) vertauscht werden, right? Nein. > Also müsste ich noch ne Diode vor R2 setzen und nen > Entladewiderstand von R2/C1 nach Q1? Zu viel unklarer Text. Zeichne es auf. Wenn du schon alle Schaltzustände zum µC weiter leitest, und das zweite Relais mit den µC schaltest, warum zum Henker fummelst du dann noch mit dieser merkwürdigen Transistorschaltung herum? Lass den µC beide Relais steuern! > aber sowas ist nicht Bestandteil der Ausbildung... Du musst Dich dafür nicht Entschuldigen. Ich wollte Dir nur klar machen, wo es noch was zu verbessern/lernen gibt.
@Philipp: Noch nichts, ich muss mir das zum Verständnis einfach mal in KiCad zeichnen. Als ich mir das vorhin kurz vor Feierabend angesehen hatte, bin ich erstmal noch gar nicht durchgestiegen ;) Habt ihr vielleicht ne Idee, wie ich lernen kann bessere Schaltpläne zu zeichnen? Die Grundfunktionen von KiCad sollte ich inzwischen drauf haben ;) Im Anhang die gemeinten Änderungen. Also vorgestellt hatte ich mir das so: Einschaltverzögerung: SW1 14 geht auf 8. Damit hört Q1 auf zu leiten, über die hingekritzelte Diode und R2 läd sich C1 auf. Wenn C1 einen gewissen Wert erreicht hat, fließt genug Strom zu Q2, damit dieser leitet und somit das Relais schließt. Anti-Ausschaltverzögerung: Wird SW14 8 nun wieder betätigt und somit auf LOW gelegt, öffnet Q1 und soll schnellstmöglich C1 entladen, womit dann Q2 aufhört zu leiten.
> Habt ihr vielleicht ne Idee, wie ich lernen kann bessere > Schaltpläne zu zeichnen? Andere Schaltpläne lesen und beurteilen, ob sie verständlich sind. Die guten Ideen übernehmen. Die eigenen Pläne vorzeigen und Ratschläge annehmen (machst du ja gerade).
Deine Einschaltverzögerung ist viel zu kompliziert. Du denkst von Hinten durch die Brust und verzettelst dich mit Workarounds für Workarounds für eine von Anfang an vermasselte Idee. Warum du überhaupt ein Relais mit Einschalt-Verzögerung nutzen willst, ist mir immer noch nicht klar. Guck Dir mal das an:
1 | Drehschalter |
2 | |
3 | +5V ----o 8 Relais |
4 | GND ----o 7 14 o------+-----[===]------+ |
5 | GND ----o 6 | | |
6 | GND ----o 5 +-----|<|--------+ |
7 | | | |
8 | | 10k |/ |
9 | +--[===]---+---| BC337-40 |
10 | | |\> |
11 | 470µF === | |
12 | | | |
13 | +-----+ |
14 | GND |
Die 100Ω habe nur als Beispiel dran geschrieben. Den musst du ausrechnen, so dass am Relais von den 12V die richtige Spannung von 5V ankommt. Der Kondensator wird über den Drehschalter-Kontakt 8 aufgeladen. Ab ca 0,7 schaltet der Transistor das Relais ein. Wenn man Drehschalter auf eine andere Position einstellt, fällt das Relais sofort* ab, weil es keine Versorgungsspannung mehr hat. Der Kondensator wird über die Drehschalter-Kontakte 5,6 und 7 entladen. *) Sofort ist nicht ganz wahr. Das Relais ist träge und durch die Freilaufdiode wird es noch zusätzlich verzögert. Wenn es richtig schnell gehen muss, dann suche nach Alternativen zur Freilaufdiode. Wurde hier schon oft genug erklärt.
Das hab ich doch so auch in meiner Zeichnung? Oder hab ich da irgendwas übersehen? Irgendwie versteh ich noch nicht, warum der Transistor allerdings sofort abfallen soll, ist mir nicht ganz klar. Durch die im Kondensator gespeicherte Energie (und Spannung!) wird doch der Transistor weiter versorgt. Ich teste das einfach morgen mal - wenn das so funktioniert, hab ich mir ja umsonst die Mühe gemacht zu überlegen, wie ich einen sofortigen Spannungsabfall provozieren kann ;) Die Einschaltverzögerung ist dafür da, dass der Output durch das nachgeschaltete Relais auch gesperrt werden kann (eben die Trägheit der Relais ist ja genau das, was von Anfang an mein Bedenken ist - auch wenn ich es vielleicht nicht ganz so einfach ausgedrückt habe :D). Wenn nun das eine Relais noch nicht ganz abgefallen ist, das nächste aber schon durchschaltet haben wir die Situation, die ich mit der Einschaltverzögerung vermeiden wollte. Lieber 30ms gar kein Kontakt als 1ms zwei schließende Kontakte! Ich denke, wenn ich mir morgen die Schaltung von Philipp nochmal in KiCad aufgezeichnet und verstanden habe, sollte ich ein gutes Stück weiter sein ;) Danke schonmal für eueren Input!
> Oder hab ich da irgendwas übersehen? Du hast einiges übersehen und meine Erklärung dazu nicht gelesen oder nicht verstanden. Ich habe extra drunter geschrieben, woraus es ankommt. > warum der Transistor allerdings sofort abfallen soll Tut er nicht. Muss er auch nicht, wenn du es so machst, wie ich gezeichnet habe. Der Transistor ist nicht die einzige Stelle, die den Stromfluss zum Relais unterbricht. > Die Einschaltverzögerung ist dafür da, dass der Output durch das > nachgeschaltete Relais auch gesperrt werden kann Aber da du das zweite Relais mit einem µC ansteuerst ist dieser Lösungsansatz einfach nur Unsinnig. Dein µC kann beide Relais ansteuern und sollte es auch tun.
Guten Morgen zusammen ;) Also okay, ausgeschlafen sieht man dann doch wieder mehr! Ich hab mich so auf die Ladung im Kondensator konzentriert, dass ich ganz übersehen habe, dass bei einem Abfall der Spannung vom Drehschalter ja auch nichts mehr durch das Relais fließt ;) Ansonsten entspricht deine Einschaltverzögerung der, die ich in meinem Plan im Kasten "Einschaltverzögerung" skizziert habe. Manchmal sieht man den Wald vor lauter Bäumen einfach nicht mehr - vor allem wenn man sich mal etwas festgefahren hat. Ich lass mir nochmal durch dne Kopf gehen, ob ich die Schaltung größtenteils diskret halte oder ob ich lieber auf einen Mikrokontroller setze. Letzteres ist wesentlich weniger Aufwand für mich, bei ersterem hab ich jetzt schon eine Menge gelernt ;) Nochmal zurück zur Lesbarkeit von Schaltplänen: Gibts da nicht sowas wie 10 goldene Regeln? Oder ne Zusammenfassung über wichtige Designvereinbarungen? Ich hab schon etliche Schaltpläne gesehen und auch versucht zu lesen - aber mir ist noch nicht klar, wie ich mich in dieser Hinsicht verbessern könnte. Ich habe versucht alle Bauteilgruppierungen voneinander etwas abzugrenzen, dazu habe ich diese mit den blauen Kästen eingerahmt und beschriftet, so dass man leichter zuordnen kann, was zusammengehören soll. Habt ihr vielleicht noch ein oder zwei Ratschläge, was in diesem Fall noch die Lesbarkeit erleichtert hätte? Durchnummerieren hatten wir ja schon. Sind in KiCad zwei Mausklicks und werde ich werde versuchen da zukünftig dran zu denken! //Edit: Hab da grade schon folgendes gefunden: https://www.mikrocontroller.net/articles/Schaltplan_richtig_zeichnen Aber für weitere Tips bin ich dennoch dankbar ;) //Edit2: Und natürlich der darin vorhandene Link auf Beitrag "Hardware-Designtipps des Monats: Der Schaltplan" Es wird immer wieder betont, dass man Netze sinnvoll bezeichnen soll. Kann ich das in KiCad auch manuell machen? Bisher kenne ich das nur so, dass der Name beim erstellen des Platinenlayouts automatisch vergeben wird (und eher kryptisch statt aufklärend wirkt :D)
Ich hab grade mal versucht die Skizze von Philipp in Kicad nachzuzeichnen. Aber so ganz einleuchtend ist mir die Schaltung noch nicht - hab ich bei K3 evtl. einen Fehler eingezeichnet? Relais 1 und 2 sind nun so verschaltet, dass sie ein Schalten des jeweils anderen nur nach vollständigem Rückstellen zulassen - genau sowas ist meine Absicht ;) Aber die Verschaltung von K3 macht für mich noch nicht ganz Sinn. Klar, es kann nur geschaltet werden, wenn eins der anderen Relais die Versorgung freigibt - perfekt, sowas wollte ich. (Allerdings bin ich hier wieder an dem Punkt, wo ich gerne für K1 & K2 eine Einschaltverzögerung einbauen möchte, um bei einem schnellen Anziehen der Relais K1 & K2 dem Relais K3 genug Zeit zu geben, um vollständig abzufallen - macht aber der Übersichthalber grade für mich noch keinen Sinn das einzuzeichnen, solange noch nicht alle Verständnisfragen geklärt sind...). Aber habe ich durch K3A dann nicht einen Kurzschluss? Ansonsten habe ich hinsichtlich dieser Schaltung noch zwei Bedenken: 1. Ich habe bisher kein 3-poliges, zwangsgeführtes Relais gefunden. Habt ihr da vielleicht ne Ahnung, wo ich sowas im bezahlbaren Rahmen finden kann? 2. Mir ist momentan noch nicht ganz klar, wie ich ohne ein vier oder fünfpoliges Relais diese Schaltung skalieren könnte, um drei oder gar mehr Relais zu nutzen. Womit kann ich ne Suchmaschine bezüglich weiterer Beispiele in dieser Richtung füttern? Jetzt bin ich neugierig geworden, was da sonst noch geht ;)
> Gibts da nicht sowas wie 10 goldene Regeln?
Ich kenne jedenfalls keine. Ich habe es durch Learning-by-Doing gelernt
und ein bisschen Feedback von meinem Ausbilder.
Auf jeden Falls kannst du deinen Plan immer mit zusätzlichen
Beschriftungen ergänzen. Manchmal benutze ich gestrichelte Kästchen, um
zusammengehörende Baugruppen zu kennzeichnen.
Das mit den gestrichelten Kästen habe ich ja auch so gemacht in meinen Skizzen oben ;) Ich hab versucht die Schaltung von Philipp beim Nachbauen übersichtlich zu halten. Aber irgendwie vermute ich, dass man das noch verbessern könnte? Was würdet ihr hier anderst einzeichnen?
Micha, ich denke deine Zeichnung ist einwandfrei. Manche Leute bevorzugen es, die Spulen der Relais von den Kontakten getrennt zu zeichnen. Dann hat man weniger verworrene Linien, dafür sind die Relais nicht mehr zusammenhängend. Einen Tod muss man wohl sterben.
Micha W. schrieb: > Relais 1 und 2 sind nun so verschaltet, dass sie ein Schalten des > jeweils anderen nur nach vollständigem Rückstellen zulassen - genau > sowas ist meine Absicht ;) Soweit waren wir letzte Woche schon. Beitrag "Re: Drehschalter / Relais Umschaltzeit"
@ Micha Ich würde Dir raten, schon beim Bedienkonzept anzusetzen, so daß eine Situation, in der die Schalterstellung von dem Verhalten (also in diesem Fall die Ausgangsspannung) auch nur kurze Zeit abweicht gar nicht erst auftritt. Selbst wenn man einräumt, dass die Elektronik, wie Du es gerade anstrebst, zumindest das Aufschalten verschiedener Spannungen gleichzeitig auf einen Ausgang verhindert, so ergibt sich potentiell die Situation, dass zeitweise eine vom Benutzer nicht erwartete Spannung anliegt - während die Elektronik die zwei oder drei oder mehr Zustände durchgeht, über die der Drehschalter gedreht wurde. Ein Drehschalter, den man schneller drehen kann, als die nachfolgende Elektronik schalten kann, scheidet damit also schon aus. Eine Alternative wären, sich gegenseitig mechanisch auslösende Schalter, wie sie etwa früher bei Fernsehen und Radios üblich waren. So etwas kann man auch elektronisch nachbilden. Evtl. auch unter Hinzunahme einer zusätzlichen Taste, die eine Betätigung der Auswahltasten vorher erst freigibt, solange sie gedrückt ist. Gerade wenn man gewisse Geräte eher selten benutzt und daher leicht mal vergisst, was, wann und wie genau abläuft, kann das, wenn Spannungen über 45-50V ins Spiel kommen, den einen oder anderen Schock ersparen - mal abgesehen von der Lebensgefahr.
Mit dem Unterschied, dass ich die Verschaltung durch die Skizze von Philipp nun verstanden habe ;) Danke für das Feedback zur Skizze!
Theor schrieb: > @ Micha > > Ich würde Dir raten, schon beim Bedienkonzept anzusetzen, so daß eine > Situation, in der die Schalterstellung von dem Verhalten (also in diesem > Fall die Ausgangsspannung) auch nur kurze Zeit abweicht gar nicht erst > auftritt. Darum geht es mir ja genau bei diesem Thread. Selbst ein DAU soll nicht mal eben aus verstehen einen Schalter drehen können, der fatale Folgen hat. > Selbst wenn man einräumt, dass die Elektronik, wie Du es gerade > anstrebst, zumindest das Aufschalten verschiedener Spannungen > gleichzeitig auf einen Ausgang verhindert, so ergibt sich potentiell die > Situation, dass zeitweise eine vom Benutzer nicht erwartete Spannung > anliegt Das möchte ich durch das Trennen des Ausgangs (mit dem Zwang die Freigabe durch einen weiteren Tastendruck zu erzwingen) erreichen. Wenn in der Schaltung Regler gedreht werden, so zeigen Status-LEDs eindeutig an, in welcher Position man sich befindet. Daher habe ich 2-fach und 3-fach Drehschalter und ne Menge LEDs eingeplant. Aber bevor ich das weiter ausbaue, möchte ich eben über den Tellerrand blicken und schauen, ob es bessere Lösungen gibt. Eine reine Schaltung mit einem Mikrokontroller wäre für mich keine Herausforderung gewesen, viel mehr ist es ein elektromechanischer Aufbau, der mich anregt mich mit diskreten Bauteilen und ihren Grenzen zu befassen. Ich war vorher noch nie in einer Situation, in der das Schaltverhalten eines Relais kritisch gewesen wäre. Im schlimmsten Fall hätte sich ein Akku etwas schneller entladen als dem Anwender lieb gewesen wäre. Dahre schätze ich Projekte mit neuen Herausforderungen. > Ein Drehschalter, den man schneller drehen kann, als die nachfolgende > Elektronik schalten kann, scheidet damit also schon aus. Mit der Einschaltverzögerung möchte ich ja genau diese Thematik umgehen. Schalter dreht schnell an einer Stellung vorbei: Elko fängt an sich zu laden, aber Relais schaltet nicht durch, da der Schalter nicht lange genug in der Position verweilt. > Eine Alternative wären, sich gegenseitig mechanisch auslösende > Schalter, wie sie etwa früher bei Fernsehen und Radios üblich waren. Bekommt man sowas noch? Das wäre ja auch eine lustige Sache - wobei das Umschaltgeräusch um ein Vielfaches lauter ist als das leise Klackern eines Relais in einem Gehäuse... > So etwas kann man auch elektronisch nachbilden. Evtl. auch unter > Hinzunahme einer zusätzlichen Taste, die eine Betätigung der > Auswahltasten vorher erst freigibt, solange sie gedrückt ist. Im Prinzip versuche ich das ja durch meine Drehschalter, Relais und Einschaltverzögerung. Hast du eine Idee, wie ich da nach besseren Anreizen suchen könnte? Mit fehlen einfach Stichworte dazu... > Gerade wenn man gewisse Geräte eher selten benutzt und daher leicht mal > vergisst, was, wann und wie genau abläuft, kann das, wenn Spannungen > über 45-50V ins Spiel kommen, den einen oder anderen Schock ersparen - > mal abgesehen von der Lebensgefahr. Lebensgefahr wird 100% ausgeschlossen. Ich habe mich für diese Ausbildung entschieden, damit ich einen gewissen Standard im Entwurf und dem Fertigen von Schaltungen erlange und analoge Signalpfade besser verstehe. Ein wichtiges Anliegen ist es mir hierbei zu 100% zu gewährleisten, dass zu keinem Zeitpunkt eine Gefahr für einen Anwender besteht. Neben der ausschließlichen Werwendung von Sicherheits-Laborleitungen (was sowohl in der Anleitung als auch als Aufkleber auf dem Gerät vorgegeben sein wird!) wird es keine Stelle geben, an der der Anwender mit gefährlichen Spannungen in Kontakt geraten wird. Außerdem plane ich eine zusätzliche Signal-LED, die gefährliche Spannungen signalisiert, um den Anwender explizit darauf hinzuweisen, zu diesem Zeitpunkt besonders vorsichtig zu sein.
Micha W. schrieb: > Ein wichtiges Anliegen ist es mir hierbei zu 100% zu gewährleisten, dass > zu keinem Zeitpunkt eine Gefahr für einen Anwender besteht. Mach um die ganze Sache eine Plexiglashaube und verriegel die mit einem Tuersicherheitsmagnet. Erst wenn die Haube geschlossen ist kann Spannung eingeschaltet werden. Solange die Spannung ansteht haelt die Tuersicherung die Haube verschlossen. Das freut auch dem Mann von der BG. https://shop.haberkorn.com/elektrik-heisslufttechnik/sensorik-erfassen-sicherheit/sicherheitsschalter/43601-sicherheitsschalter-azm161-mit-zuhaltung
Der Aufbau kommt in ein verschraubtes Kunststoffgehäuse. Ist denn dann dennoch ein Schutzschalter erforderlich/empfehlenswert? Falls ja, müsste ich noch Mikroschalter zu Hause rumfliegen haben (falls die die Spannungen/Ströme aushalten) ;)
Micha W. schrieb: >> So etwas kann man auch elektronisch nachbilden. Evtl. auch unter >> Hinzunahme einer zusätzlichen Taste, die eine Betätigung der >> Auswahltasten vorher erst freigibt, solange sie gedrückt ist. > > Im Prinzip versuche ich das ja durch meine Drehschalter, Relais und > Einschaltverzögerung. > Hast du eine Idee, wie ich da nach besseren Anreizen suchen könnte? > Mit fehlen einfach Stichworte dazu... Dazu habe ich dir gestern einen Schaltplan gezeigt. Ich denke das Problem hier ist, dass Du Dich auf kein Konzept einigen kannst. Das musst Du in Deiner Ausbildung mal als erstes lernen. Mach ein Konzept, in welchem die Anforderungen stehen. Daraus folgt ein Schaltungsentwurf. Eine Studie/Analyse oder halt auch ein Prototyp. Aber jeden Tag auf's Neue was Grundlegendes zu ändern bringt Dich hier nicht weiter.
Bitte melde dich an um einen Beitrag zu schreiben. Anmeldung ist kostenlos und dauert nur eine Minute.
Bestehender Account
Schon ein Account bei Google/GoogleMail? Keine Anmeldung erforderlich!
Mit Google-Account einloggen
Mit Google-Account einloggen
Noch kein Account? Hier anmelden.





