n Abend Also Ich will ein Netzteil bauen welches folgende "features" besitzt: 1. 0-35 Volt Spannungsbereich 2. 10 Ampere I-max 3. hmmm Es soll Ästätisch esthetisch perfekt sein Übrigens die Idee zu dem Netzteil kam mir weil in meine Schule OH Projektoren aufn Müll kamen also fragte Ich ob ich mir nicht was davon mitnehmen kann... Tja was sagt man dazu: Nutzloser alter 10 Euro OH Projektor, 500 Watt Ringkern Trafo inside. jaja ich sehe euch vor Neid sabbern. ;) also mein Plan war (bis vor kurzem) so: Trafo----Gleichrichter----LM317----4X2N3055----Volt/Amperremeter----Ausg ang naja die Schaltung war sehr einfach in 20 Minuten "erdacht" bloß stoße Ich auf folgendes Problem: Der LM317 hat ja ne "Minimalspannung" von 1,4 Volt... Also gut Ich könnte ja zwei Dioden in reihe vor die 2N3055s Schalten, Nur dann ginge der Spannungsbereich nicht mehr von 0-35 sondern von 0-33.6 Volt und Ich bin nunmal ein verdammter Erbsenzähler... hat jemand ne Idee? Also der Trafo gibt(nur zur Info) 35 Volt sekundärseitig...
Hallo, glaubst Du ernsthaft, daß der Trafo bei 10A Gleichstrom-Last seine nominellen 35V Wechselspannung nicht auch nur ein wenig einbrechen läßt? Außerdem wird wohl eine zusätzliche negative Versorgungsspannung nötig sein. MfG
1.Einbrechen der Spannung... Daran hab ich überhaupt nicht gedacht... Danke 2.Wofür Negative Spannung und wie erzeugen: Der Trafo hat keine mittlere Anzapfung
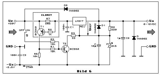
Markus schrieb: > Der LM317 hat ja ne "Minimalspannung" von 1,4 Volt... Hallo Markus, Ich kann Dir kurz erklären wie man mit dem LM317 Null Volt realisiert. Siehe Schaltung. Ich habe bei dieser Schaltung eine zusätzliche Strombegrenzung eingebaut, die ein kleinerer Stromlimit erlaubt, als die LM317-interne Srombegrenzung. Dies kann man natürlich weglassen. Wenn Du mehr zu dieser und andern Schaltungen zum Thema LM317 erfhren möchtest, empfehle ich Dir diesen Elektronik-Minikurs: "LM317 runter bis Null Volt und frei definierbare Strombegrenzung" http://www.elektronik-kompendium.de/public/schaerer/lm317.htm Gruss Thomas
Lies dich mal etwas ein! Diese Seite ist recht verständlich: https://www.elektronik-kompendium.de/public/schaerer/lm317.htm Bedenke aber (kA obs im obigen Link steht) das du nur etwas 60% des max. Trafostroms, auch als Gleichstrom entgegennehmen kannst! Das kommt daher weil die SiebElkos quasi nur mit kurzen Stromimpulsen geladen werden. Also nicht kontinuierlich Strom entnommen wird, wie es bei einer direkten Nutzung ohne Gleichrichter und Sieb-Elkos wäre.
Markus schrieb: > 500 Watt Ringkern Trafo inside. > jaja ich sehe euch vor Neid sabbern > Also der Trafo gibt(nur zur Info) 35 Volt sekundärseitig... Der Trafo ist völlig ungeeignet. Ein Netzteil, das über einen so weiten Sppannungsbereich arbeiten und dabei auch noch richtig Strom liefern soll, braucht einen Trafo mit mehreren Sekundärabgriffen. Daher kommt das Klicken, wenn man die Spannung eines linearen Labornetzteils hochdreht. Alle paar Volt wird dabei per Relais eine andere Wicklung eingeschaltet. Denn sonst müsste man die beeindruckende Leistung des Trafos bei niedrigen Ausgangsspannungen und hohen Strömen im wahrsten Sinne des Wortes an einem riesigen Kühlkörper verbraten. Das ist bei deinem Trafo für eine Kaffeewarmhalteplatte zu viel und für ein Waffeleisen zu wenig. Das relativiert das Gesabber dann ein wenig. Vergiss den Scheiß. Da wirst du keine Freude dran haben.
Wie kühlst du denn bei 12V am Ausgang mit 10A Last?^^
Thomas E. schrieb: > Der Trafo ist völlig ungeeignet. Ein Netzteil, das über einen so weiten > Sppannungsbereich arbeiten und dabei auch noch richtig Strom liefern > soll, braucht einen Trafo mit mehreren Sekundärabgriffen. Bei einem Schaltwandler für die Regelung würden sich die Sekundärabgriffe erübrigen
Wolfgang schrieb: > Bei einem Schaltwandler für die Regelung würden sich die > Sekundärabgriffe erübrigen Ja, aber dann baut man gleich ein richtiges Schaltnetzteil und braucht keinen Trafo in dieser Gewichtsklasse.
Moin, Hier ist doch auch schon mal einer mit aehnlicher Bauteilwahl, Kenntnissen und Problemen unterwegs gewesen: Beitrag "AC/DC Wandler Arten" Beitrag "Transistor nach Spannungsregler" Gruss WK
> 2.Wofür Negative Spannung und wie erzeugen: Der Trafo hat keine mittlere > Anzapfung Wofür erfährst Du von Thomas (ja, genau der) und hat der Ringkerntrafo in der Mitte ein Loch? Paßt da Draht durch? mfG
Wie du siehst, "sabbert" hier niemand nach diesem Trafo und diesem Konzept, die Zeit ist vorbei. Um die Sache halbwegs verwendbar zu machen, müsstest du eine gesteuerte Gleichrichtung verwenden (Thyristoren, Mosfets) oder einen stepdown-Wandler verwenden. Bekommst du wahrscheinlich im Moment nicht hin (und ist auch nicht sinnvoll).
Man könnte da aber auch eine Leistungsbegrenzung dazu dröseln. Die schaltet dann den Ausgang wie eine Sicherung ab. Dann geht halt bei 25V ~6-7A und bei 1V <2A. ~50W Verlustleistung sind ja nicht so schwer zu beherrschen.
Markus schrieb: > hat jemand ne Idee? Immerhin möchtest du kein Labornetzteil mit einstellbarer Strombegrenzung. Aber Grundlagen zu Netzteilen sind dir offenbar noch unbekannt. http://www.dse-faq.elektronik-kompendium.de/dse-faq.htm#F.9 Ein Ringkerntrafo im OHP wird 24V~ haben und meistens nur 250 Watt (denn 500W Lampen sind für 230V~), und er ist nur so stark belastbar so lange er durch den Lüfter gekühlt wird, eigentlich sind es 180W Trafos. 250W bei 24V sind 10.4A und je nach Netzspannung +/-10% also 22.6 bis 26.4V~ Wenn man diese durch einen Brückengleichrichter schickt, richtet der auf Spitzenspannung gleich, also 32-37V, abzüglich 2V Verlust durch die Dioden, also 30V= bis 35V=. Im Leerlauf werden es 8% mehr. Da die Spannung höher wird, kann der Strom nicht bei 10.4A bleiben, er muss sinken, auf 66%, also 6.8A maximale Dauerstrombelastung. Benutzt man als Siebelko 10000uF sinkt die Spannung während der Pause jeder Halbwelle um 6.8V, also auf 23.2 bis 28.2V. Mit 22000uF liegt man besser, es bleiben 27 bis 32V. Nun willst du 4 parallel geschaltete 2N3055, kann man nehmen ist aber Steinzeittechnik, damit sich der Strom auf die 4 Transistoren gleichmässig verteilt muss man je einen Emitterwiderstand verwenden an dem ca. 0.6V abfallen, also von 0.33 Ohm/2W. Wenn du wirklch einen LM317 verwenden wolltest, verlierst du weitere 2.5V, bleiben also 27-2.5 = 24.5V übrig. Dein Netzteil mit dem 24V~/250W Trafo kann seriös nicht mehr als stabile 24V/6.8A liefern. An jedem der 2N3055 würden bei eingstellen 0V aber vollen 6.8A (1.7A pro Transistor) 55 Watt Verlust entstehen, die abgeführt werden müssten. Da der uralte 2N3055 bis 1.52K/W Wärmeübergang hat, dazu 0.36K/W für Glimmerscheibe mit Wärmleitpaste, und 175 GradC Maximaltemperatur, 103 Grad am Wärmewiderstand, bleiben bei 40 GradC Umgebungstemperatur 1.1 K/W Wärmewiderstand für den Kühlkörper, pro Transistor. Hat dein Trafo wirklich 500W, dann brauchst du 8 Transistoren parallel. Bleibt die Ansteuerschaltung, der LM317 hat sich als ungünstig erwiesen. Zwar findet man hunderte von Schaltungen mit LM317 und 2N3055 im Netz, aber die sind alle unseriös, ich wüsste keinen einzigen der korrekt ausgelegt wurde, bzw. nicht mit masslos überzogenen Werbeworten angepriesen wird. Und die kommerziellen professionellen Netzteile in der Leistungsregion sind meisten 13.8V Festspannungsnetzteile mit uA723 als Regler, der auch nicht wirklich ab 0V kann. So sähe das aus, mit deinem 24V~ Trafo hält man auch die Maximalspannung des LM327 ein, kommt aber nicht mehr auf 30V am Ausgang. http://www.tonyvanroon.com/oldwebsite/circ/ps3010/ps3010a.html
Markus schrieb: > hat jemand ne Idee? Versuche mit einem NE555 eine LED zum Blinken zu bringen. Danach kannst Du aus dem Blinken Blitze machen und hoffen, daß eines Tages daraus Geistesblitze werden ;-)
Michael B. schrieb: > So sähe das aus, mit deinem 24V~ Trafo hält > man auch die Maximalspannung des LM327 ein, kommt aber nicht mehr auf > 30V am Ausgang. > http://www.tonyvanroon.com/oldwebsite/circ/ps3010/ps3010a.html So gut ist die Erfahrung selbst mit diesem Plan nicht: Beitrag "Erfahrungsbericht Eigenbau Labornetzteil 2 Kanal 30V 10A"
Christian S. schrieb: >> 2.Wofür Negative Spannung und wie erzeugen: Der Trafo hat keine mittlere >> Anzapfung > > > Wofür erfährst Du von Thomas (ja, genau der) und hat der Ringkerntrafo > in der Mitte ein Loch? Paßt da Draht durch? Warum nicht. Eine Zusatzspannung von wenigen VAC ist schnell realisiert. Es gibt aber auch alternative Möglichkeiten, wenn gar kein Trafo zum Einsatz kommt. Hier ist eine Schaltung aus dem selben erwähnten Elektronik-Minikurs, wo eine Lösung mit dem Trafo gezeigt wird: http://www.elektronik-kompendium.de/public/schaerer/bilder/lm317_08.gif Bitte den Text dazu lesen im Kapitel "LM317 und die Verlustleistung". Quelle: http://www.elektronik-kompendium.de/public/schaerer/lm317.htm Wenn die Methode mit dem Trafo nicht möglich ist, gibt es Alternativen die hier vorgestellt und im Detail erklärt sind. "Positive und negative Zusatzspannung aus Gleichspannung" http://www.elektronik-kompendium.de/public/schaerer/vadd2.htm Gruss Thomas
Als Anfänger wollte ich auch immer Netzteile haben, die ab 0 Volt arbeiten können. Ich verrate Dir was: Im wahren leben braucht das fast niemand und selbst diese Leute brauchen es nur sehr selten. Wenn du irgendwann mal eine Einstellbare Spannung unter 1V brauchst, tut es sehr wahrscheinlich auch ein simples Potentiometer. So war das bei mir jedenfalls.
Markus schrieb: > 500 Watt Ringkern Trafo inside. > jaja ich sehe euch vor Neid sabbern. Öhm, nö. Da ist keiner von uns auf dich neidisch wenn du mit 500 W dein Selbstbaunetzteil hoch jagst. Unsereins würde hier eher nen Schaltreglernetzteil in Erwägung ziehen. Wirst noch merken, wo die Herausfordung bei einem 10A Netzteil liegt ;)
Thomas E. schrieb: > Der Trafo ist völlig ungeeignet. Thomas E. schrieb: > Ja, aber dann baut man gleich ein richtiges Schaltnetzteil und braucht > keinen Trafo in dieser Gewichtsklasse. Der Trafo macht immerhin eine galvanische Trennung, und wenn er das Ding die meiste Zeit am Tisch stehen hat (und ihm beim seltenen Herumtragen keine Muskelschwäche o.ä. in die Quere kommt), ist das Gewicht 2trangig. @Markus: Trotzdem wäre es extrem problematisch, alles über eine lineare Regelung zu machen. Die Verlustleistung wäre enorm, und mit LM317 als "Regler" für d. Transistoren noch höher - wenn überhaupt, dann mit OPVs. Weit besser wäre ein "Tracking Preregulator" - ein Schaltregler, der dafür sorgt, daß über der linearen Regelung gerdae genug Spannung zum Regeln bleibt. Damit aber (Eigenbau) bist Du sicher überfordert. Ich empfehle Dir folgendes (dort gerade 30% günstiger!): https://www.googleadservices.com/pagead/aclk?sa=L&ai=DChcSEwjC8ozCsabeAhXDvO0KHbwhCx0YABAWGgJkZw&ohost=www.google.de&cid=CAESEeD2434HNIwLPWM82MWdnZay&sig=AOD64_25AqrP6DEa6Zkg8Cnt3p_MgxXDLw&ctype=5&q=&ved=0ahUKEwiAsYfCsabeAhUDIlAKHcvjCS4Q9aACCFI&adurl= Damit bekommst Du aus einem echten 500VA Trafo mit 35VAC sekundär nämlich so ungefähr 0-30V bei 10A, oder 0-35V bei 8A. Hier ist besagter Preregulator enthalten, und Du gewinnst ein CC und CV fähiges System, das Dir in vieler Hinsicht nützlich sein dürfte (kein "Labornetzteil" im klassischen Sinne, aber für vieles, wo es nicht auf dessen höchste Qualitäten ankommt, eigentlich äquivalent). Schwupps, Trafo sinnvoll genutzt. Und nein, ich sabbere nicht - aber gegen einen geschenkten Trafo dieser Art hätte ich genaugenommen auch nichts einzuwenden. Amen.
https://www.googleadservices.com/pagead/aclk?sa=L&ai=DChcSEwjC8ozCsabeAhXDvO0KHbwhCx0YABAWGgJkZw&ohost=www.google.de&cid=CAESEeD2434HNIwLPWM82MWdnZay&sig=AOD64_25AqrP6DEa6Zkg8Cnt3p_MgxXDLw&ctype=5&q=&ved=0ahUKEwiAsYfCsabeAhUDIlAKHcvjCS4Q9aACCFI&adurl= Keine Ahnung, was mit dem Link zuvor geschehen ist.
Markus schrieb: > 500 Watt Ringkern Trafo inside. > jaja ich sehe euch vor Neid sabbern. ;) Um Männertrafos zu bewegen ist mindestens ein Gabelstapler nötig.
https://www.ebay.de/itm/Dc50v-Netzteil-Down-Dps5015-Programmierbar-Stromversorgungsmodul-Lcd-Display-/132747639845?var= Hier noch mal. Es gibt dasselbe auch als "mit Kommunikation" etc, aber grundsätzlich macht das eben das, was Du begehrst, und noch mehr - ohne viel Wärme, ohne zusätzlichen schweren Kühlkörper. Verschiedene Versionen: https://de.aliexpress.com/item/RD-DPS5015-Constant-Voltage-current-Step-down-Programmable-digital-Power-Supply-buck-Voltage-converter-color-LCD/32702714880.html Kurz nach 1/3 runtergescrollt kommt eine Linkliste und eine Tabelle. Interessant finde ich die Typen mit Buck-Boost Fähigkeit (nur 5A out). Damit kann man entweder einen kleineren Elko nutzen, so klein, daß der Stromflußwinkel viel größer wird (Elkospannung sinkt bis z.B. 10V ab, der Trafo kann besser ausgenutzt werden - mehr als nur 60% des spez. Nennstromes als DC-Strom nutzbar) und/oder aus niedrigerer eine höhere Spannung gewonnen (z.B. versogt aus 12VDC Netzteil). Nicht übel.
Hallo Michael, Michael B. schrieb: > Da die Spannung höher wird, kann der Strom nicht bei 10.4A bleiben, er > muss sinken, auf 66%, also 6.8A maximale Dauerstrombelastung. Bei 6,8A überlastet Du nach meiner Rechnung den Trafo. Mit 24V/6,8A=3,53 Ohm Last und 10.000µF sehe ich bei einer Trafospannung von von 36Vss und 0,25 Ohm Widerstand der Sekundärwicklung Spitzenströme von 27A. Bei 40% Einschaltdauer des Trafos ist eine Überlastung mit dem Faktor 2,5 möglich, was wiederum Ströme mit dem Faktor von 2,5/wurzel(2)=1,77 erlaubt. Bei 100% Einschaltdauer (reine Ohmsche Last am Trafo) ergeben 10A eff. 14Ass. Bei 40% Einschaltdauer (Gleichrichter und Kondensator) sind 14Ass*1,77=25Ass zulässig. Meine Simulation zeigt aber bei Deinen Parametern 27Ass. Du betreibst den Trafo mit 27/25-1=8% Überlast beim Strom, was einer Überlast von 16,5% der Leistung entspricht. Ich weiß nicht, wieso hier im Forum immer wieder bei der Berechnung des zulässigen Stroms durch Wurzel(2)=1,41 dividiert wird, das würde doch nur für kontinuierliche Leistungsabgabe des Trafos gelten, meine ich. Gleichrichtung und Kondensator bewirken aber immer ungünstige "Nadelimpulse" bei der Stromabgabe durch die Sekundärwicklung des Trafos, was nur mit geringerer Sekundärbelastung zu heilen ist. Ich komme eher auf einen Korrekturfaktor von 1,8 beim Blick auf die Simulation. Selbst dieser Faktor führt in Deinem Beispiel zu einer kleine Überlast. http://www.meg-glaser.biz/biz/geo/txt/dcdc.html Stefanus F. schrieb: > Als Anfänger wollte ich auch immer Netzteile haben, die ab 0 Volt > arbeiten können. Ich verrate Dir was: Im wahren leben braucht das fast > niemand und selbst diese Leute brauchen es nur sehr selten. Wenn das Selbstbaunetzteil keinen Regler für eine Strombegrenzung aufweist, dann ersetzt die Möglichkeit, bis auf 0 Volt herunterregeln zu können, die Strombegrenzung.
Das Statron Typ 3217 hat genau alles, was Du willst. Suche mal bei wwww.radiomuseum.org danach, da ist auch der Schaltplan zu sehen. Vielleicht gibt es das bei ebay irgendwo. Auch wenn es 300€ kosten sollte, billiger wirst Du beim Eigenbau nicht. Blackbird
Schaltplan gibt es bei elektrotanya.com. Einfach nachbauen, aber bitte nichts unterdimensionieren. Blackbird
Peter M. schrieb: > http://www.meg-glaser.biz/biz/geo/txt/dcdc.html Interessant wie klein die (Internet-)Welt doch ist. An diesen Ing. Franz Glaser erinnere ich mich noch gut, als man in den diversen Newsgruppen herumtummelte. Er war auch häufig mit dabei. :-) Gruss Thomas
Thomas S. schrieb: > Interessant wie klein die (Internet-)Welt doch ist. Ja, da ist sogar die Schweiz ein Teil von Deutschland. :-) Gruss Harald
Hallo Harald, Harald W. schrieb: > Thomas S. schrieb: > >> Interessant wie klein die (Internet-)Welt doch ist. > > Ja, da ist sogar die Schweiz ein Teil von Deutschland. :-) Für diese äusserst wertvolle und dem mikrocontroller.net-Kollektiv dienende Information, hast Du von mir einen Lesenswertpunkt bekommen. Du darfst Dich jetzt freuen. :-))) Gruss von Thomas (vo ähne am Rhy)
Bitte melde dich an um einen Beitrag zu schreiben. Anmeldung ist kostenlos und dauert nur eine Minute.
Bestehender Account
Schon ein Account bei Google/GoogleMail? Keine Anmeldung erforderlich!
Mit Google-Account einloggen
Mit Google-Account einloggen
Noch kein Account? Hier anmelden.
