Hallo, ich habe bereits mit 3 Arduino UNO und folgendem CanBus Shield ein CAN- Bus Netzwerk aufgebaut und seit einigen Monaten aktiv in Verwendung: https://www.amazon.de/dp/B01IV3ZSKO/ref=asc_df_B01IV3ZSKO57415229/?tag=googshopde-21&creative=22434&creativeASIN=B01IV3ZSKO&linkCode=df0&hvadid=309862900548&hvpos=1o3&hvnetw=g&hvrand=7182614249263950667&hvpone=&hvptwo=&hvqmt=&hvdev=c&hvdvcmdl=&hvlocint=&hvlocphy=9062720&hvtargid=pla-455185602162&th=1&psc=1&tag=&ref=&adgrpid=61705962935&hvpone=&hvptwo=&hvadid=309862900548&hvpos=1o3&hvnetw=g&hvrand=7182614249263950667&hvqmt=&hvdev=c&hvdvcmdl=&hvlocint=&hvlocphy=9062720&hvtargid=pla-455185602162 Soweit funktioniert auch alles problemlos. Bevor ich nun eine Board mit dem UNO und CanBus ätze, würde mich interessieren, wie nötig eine galvanische Trennung im Bus nötig wäre. Dazu ein paar Eckdaten: - Die CanBus Datenkabel sind vom ersten bis zum letzten Node 35 Meter lang. - Die Geräte werden mit verschiedenen Spannungsquellen versorgt (230V AC auf 5V DC Netzteile), jedoch sind alle Netzteile am gleichen Stromnetz angeschlossen (im selbem Haus). Ist hier eine galvanische Trennung von Can Bus sinnvoll? Oder kann ich meinen Bus einfach nach folgenden Plan aufbauen: https://i0.wp.com/henrysbench.capnfatz.com/wp-content/uploads/2017/02/CAN-CIRCUIT-SCHEMATIC.png?w=599 lG
Thomas schrieb: > Ist hier eine galvanische Trennung von Can Bus sinnvoll? Oder kann ich > meinen Bus einfach nach folgenden Plan aufbauen: Nein. Da gibt es keine nennenswerten Potentialunterschiede, außerdem verkraften die Tranceiver min. +/-36V, der Klassiker MCP2551 sogar +/-42V.
Wenn einzelne Knoten separat geerdet sind könnte das sinnvoll sein. Vor allem wenn zwischen den GNDs dieser Knoten Spannungsunterschiede entstehen können. Steckernetzteile können auch schon mal problematisch werden, da manchmal (kleine) Kondensatoren zwischen Primärkreis und Sekundärkreis eingebaut sind. Wenn ich vor der Frage stehen würde und die Leiterplatten erst noch entwickelt werden müssen, dann würde ich iso1050 als Treiber verwenden und einen DC/DC Wandler. Brücken kann man immer noch einlöten wenn man die galv. Trennung nicht braucht. Oder einen ADUM12xx und den Transceiver deiner Wahl.
Falk B. schrieb: > Nein. Da gibt es keine nennenswerten Potentialunterschiede, außerdem > verkraften die Tranceiver min. +/-36V, der Klassiker MCP2551 sogar > +/-42V. Das ist nur die halbe Wahrheit. Wenn der GND von 2 Transceivern galvanisch nicht getrennt ist, aber gegeneinander um 5V verschoben, dann möchte ich mal sehen wie die Endstufen in den Transceivern es hinbekommen die Pegel zu schalten. Dass die Eingänge das abkönnen bezweifelt keiner.
temp schrieb: > Falk B. schrieb: >> Nein. Da gibt es keine nennenswerten Potentialunterschiede, außerdem >> verkraften die Tranceiver min. +/-36V, der Klassiker MCP2551 sogar >> +/-42V. > > Das ist nur die halbe Wahrheit. Wenn der GND von 2 Transceivern > galvanisch nicht getrennt ist, aber gegeneinander um 5V verschoben, dann > möchte ich mal sehen wie die Endstufen in den Transceivern es > hinbekommen die Pegel zu schalten. Wollen wir wetten, daß das geht? Denn sonst wäre das ganze Thema Gleichtaktaussteuerbereich für die Katz, sowohl bei CAN als auch bei RS485 etc. Die Treiber arbeiten ja nicht gegen die Potentialdifferenz an, sondern erzeugen und eine Differenz zwischen CAN_H und CAN_L. Sie erzeugen das GEGENTAKTsignal.
temp schrieb: > Wenn einzelne Knoten separat geerdet sind könnte das sinnvoll sein. Vor > allem wenn zwischen den GNDs dieser Knoten Spannungsunterschiede > entstehen können. Steckernetzteile können auch schon mal problematisch > werden, da manchmal (kleine) Kondensatoren zwischen Primärkreis und > Sekundärkreis eingebaut sind. > Wenn ich vor der Frage stehen würde und die Leiterplatten erst noch > entwickelt werden müssen, dann würde ich iso1050 als Treiber verwenden > und einen DC/DC Wandler. Brücken kann man immer noch einlöten wenn man > die galv. Trennung nicht braucht. Oder einen ADUM12xx und den > Transceiver deiner Wahl. Jaja, die liebe Paranoia. Wenn man deiner "Logik" folgen würde, würde kein Mensch mehr nicht galvanisch getrennte CAN-Tranceiver kaufen und nutzen. Die Realität sieht anders aus.
Falk B. schrieb: > (...) Die Treiber arbeiten ja nicht gegen die Potentialdifferenz > an, sondern erzeugen und eine Differenz zwischen CAN_H und CAN_L. Sie > erzeugen das GEGENTAKTsignal. Die Treiber ziehen CAN_H gegen (VCC - 0,7 V) und CAN_L gegen (Masse + 0,7 V). D.h. der jeweils aktive Transceiver legt das common mode-Potential fest.
Ich würde gerne den MCP2515 & MCP2551 verwenden. Nehmen wir folgenden Schaltplan an: https://i0.wp.com/henrysbench.capnfatz.com/wp-content/uploads/2017/02/CAN-CIRCUIT-to-Arduino.png Wenn ich den Bus vom Controller galvanisch trennen möchte, reicht es, wenn ich den MCP2551 mit einer eigenen Spannungsversorung (5V) versorge, welche ich über die CAN-Leitungen mitziehe? Oder benötige ich zwischen den Datenleitungen von MCP2515 zu MCP2551 auch einen Optokoppler? lG
Falk B. schrieb: > temp schrieb: >> Falk B. schrieb: >>> Nein. Da gibt es keine nennenswerten Potentialunterschiede, außerdem >>> verkraften die Tranceiver min. +/-36V, der Klassiker MCP2551 sogar >>> +/-42V. >> >> Das ist nur die halbe Wahrheit. Wenn der GND von 2 Transceivern >> galvanisch nicht getrennt ist, aber gegeneinander um 5V verschoben, dann >> möchte ich mal sehen wie die Endstufen in den Transceivern es >> hinbekommen die Pegel zu schalten. > > Wollen wir wetten, daß das geht? Denn sonst wäre das ganze Thema > Gleichtaktaussteuerbereich für die Katz, sowohl bei CAN als auch bei > RS485 etc. Die Treiber arbeiten ja nicht gegen die Potentialdifferenz > an, sondern erzeugen und eine Differenz zwischen CAN_H und CAN_L. Sie > erzeugen das GEGENTAKTsignal. Wollen wir erst mal das Datenblatt lesen? Die +/-42V sind nur die Absolute Maximum Ratings (Seite 8), d.h. die Werte, wo der Chip gerade eben noch nicht sicher kaputt geht. Das heißt nicht, dass der Differenzverstärker da noch sinnvolle Ergebnisse erzielt. Das steht auf Seite 9 unter den Parametern D17 und D18, wobei die rechteste Spalte den entscheidenden Hinweis gibt. Alles, was außerhalb liegt, ist pures Glück. fchk
Thomas schrieb: > Ich würde gerne den MCP2515 & MCP2551 verwenden. > > Nehmen wir folgenden Schaltplan an: > https://i0.wp.com/henrysbench.capnfatz.com/wp-content/uploads/2017/02/CAN-CIRCUIT-to-Arduino.png > > Wenn ich den Bus vom Controller galvanisch trennen möchte, reicht es, > wenn ich den MCP2551 mit einer eigenen Spannungsversorung (5V) versorge, > welche ich über die CAN-Leitungen mitziehe? > Oder benötige ich zwischen den Datenleitungen von MCP2515 zu MCP2551 > auch einen Optokoppler? Du brauchst einen von den hier: https://www.analog.com/media/en/technical-documentation/data-sheets/adum1200_1201.pdf http://www.ti.com/lit/ds/symlink/iso7421.pdf https://www.silabs.com/documents/public/data-sheets/si861x-2x-datasheet.pdf Der kommt zwischen CAN_TX/CAN_RX des 2551 und CAN_TX/CAN_RX vom 2515 fchk
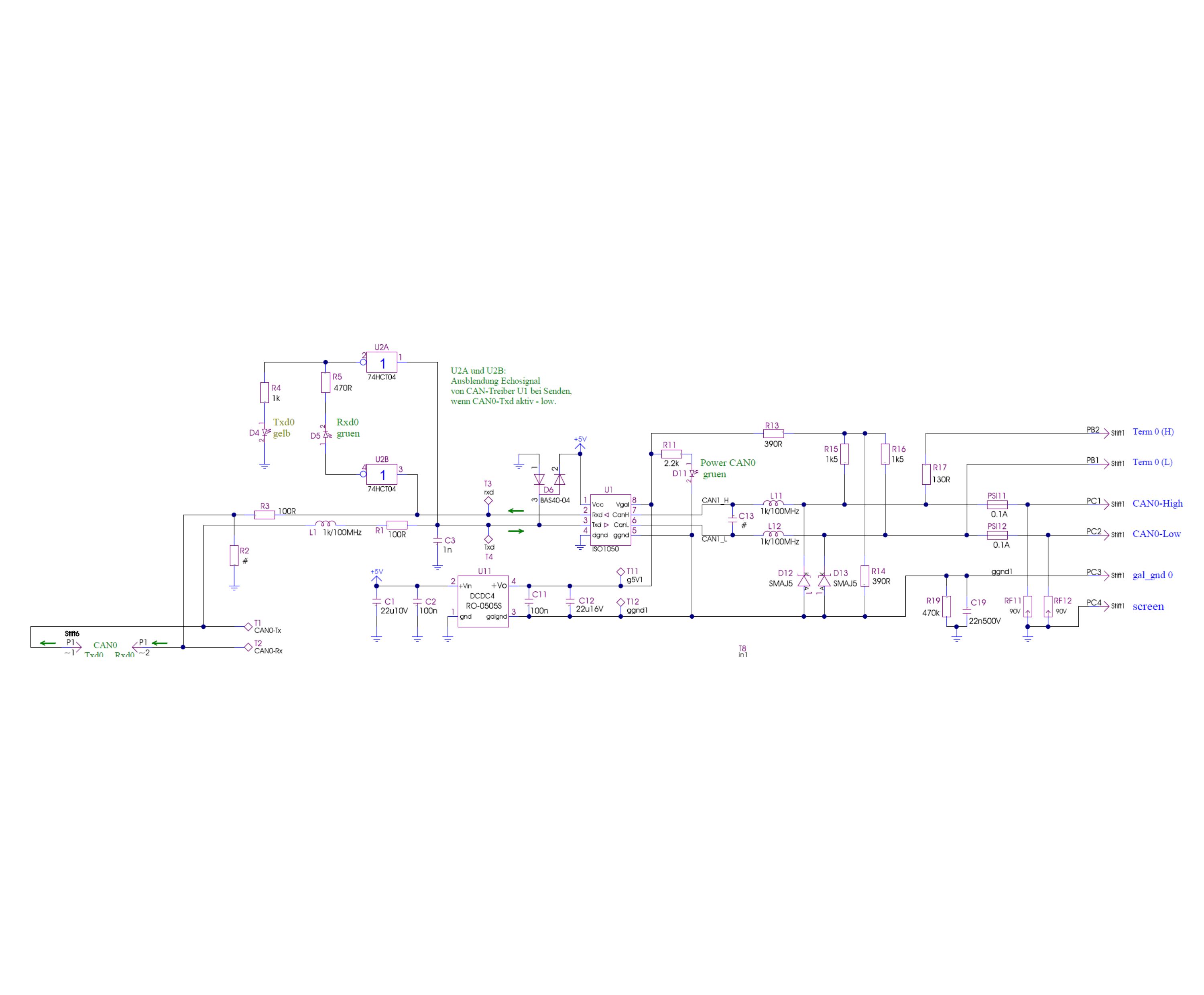
Hallo, > Thomas schrieb: > - CanBus Datenkabel 35 Meter lang. Das ist moderat. Galv. Trennung benötigt man in stark gestörter (industrieller) Umgebung mit Potentaildifferenzen und natürlich bei deutlich längeren Leitungen. Aber auch bei Anlagen mit erhöhter Blitzschlagwahrscheinlichkeit ist es nötig. > - Die Geräte werden mit verschiedenen Spannungsquellen versorgt (230V AC > auf 5V DC Netzteile), jedoch sind alle Netzteile am gleichen Stromnetz > angeschlossen (im selbem Haus). Ist unkritisch. > Ist hier eine galvanische Trennung von Can Bus sinnvoll? Es hat auch noch Vorteile beim Überspannungschutz, wobei der kritische Fall vor allen Blitzschlag in der Nähe des Hauses bzw. in die Dachhaut des Hauses ist. Zu empfehlen sind immer - gut geschirmte Kabel mit Kupfergeflecht und - paarig verdrillten Adern im Inneren. Dann kommt es darauf an, dass die Schirmung sehr niederohmig auf Erde gelegt wird und die Adernpaare natürlich korrekt verwendet werden. Bei einem Blitzschlag in der Nähe können aber erheblich Blitzströme über den Schirm abgeleitet werden (im Bereich meheere hundert Ampere). Das hat aber auch zur Folge, dass erhebliche magn. Felder innerhalb des Kabels induziert werden können. Bei einem differentiellen Signal (wie CAN) gibt es 2 unterschiedliche Störarten: -> Gleichtaktstörungen: Wirken gleichzeitig auf die paarweise verdrillten Leitungen. -> Differenzielle Störungen: Wirken nur zwischen den beiden CAN-Leitungen. Durch die paarweise Verdrillung werden aber diese Störungen zum größen Teil kompensiert. Auf Grund der Topologie sind also die Gleichtaktstörungen in der Regel deutlich energiereicher und sollten mit leistungstärkeren Überspannungsschutz-Elementen abgesichert werden. Dagegen reichen als Schutz gegen die differenziellen Störungen auch schwächere Schutz-Bauelemente. Hier hat nun die galv. Trennung tatsächlich einen gewissen Vorteil, weil man dann als Überspannungsbegrenzung Gasableiter einsetzen kann, die eine max. Ableitstrom von mehreren kA realisieren können. https://www.bourns.com/docs/Product-Datasheets/2035-xx-SM.pdf Da diese erst ab ca. 75...90V Nennspannung verfügbar sind und dann im leitenden Zustand erst bei ca. 300...500V sicher begrenzen, kann man die Gasableiter in einem Konzept ohne galv. Trennung nicht einsetzen. Man könnte auch sehr leistungsfähige Suppressordioden (TSV) einsetzen, aber diese haben den lästigen Nachteil einer sehr hohen Kapazität. Da muß man sehen, in wie weit das die Signalflanken beeinflußt (ist natürlich stark von der Baudrate abhängig). Gasableiter haben dagegen keine relevante Kapazität. Im Anhang ist eine Beispielschaltung mit galv. Trennung und mit Schutzbeschaltungen für moderate Baudraten dargestellt. Die ist aber für industrielles Umfeld mit potential sehr starken Störungen ausgelegt und toleriert auch gewissen fehlbeschaltungen (z.B. 24V-Betriebsspannung auf die CAN-Leitungen und ähnliches). Gruß Öletronika
soul e. schrieb: > Falk B. schrieb: > >> (...) Die Treiber arbeiten ja nicht gegen die Potentialdifferenz >> an, sondern erzeugen und eine Differenz zwischen CAN_H und CAN_L. Sie >> erzeugen das GEGENTAKTsignal. > > Die Treiber ziehen CAN_H gegen (VCC - 0,7 V) und CAN_L gegen (Masse + > 0,7 V). D.h. der jeweils aktive Transceiver legt das common > mode-Potential fest. JA, an SEINEM Ausgang. Welches aber durch den Potentialversatz am Empfänger anders aussieht.
Frank K. schrieb: > Wollen wir erst mal das Datenblatt lesen? Die +/-42V sind nur die > Absolute Maximum Ratings (Seite 8), d.h. die Werte, wo der Chip gerade > eben noch nicht sicher kaputt geht. OK. > Das heißt nicht, dass der > Differenzverstärker da noch sinnvolle Ergebnisse erzielt. Das steht auf > Seite 9 unter den Parametern D17 und D18, wobei die rechteste Spalte den > entscheidenden Hinweis gibt. OK, der Tranceiver verkraftet +/-12V Potentialdifferenz. Das reicht für den OP und Millionen andere CAN-Knoten aus. Nur hier schlagen immer wieder die Reichsbedenkenträger auf und faseln was von unbedingter, galvanischer Trennung. Und genau DAS ist FALSCH!
Ein Spannungsteiler am Bus vor dem Transceiver zum Stützen des Massebezugs kann nicht schaden: Beitrag "CAN Beschaltung (abschluss und normale Knoten)"
Thomas F. schrieb: > Ein Spannungsteiler am Bus vor dem Transceiver zum Stützen des > Massebezugs kann nicht schaden: Ja, aber Split Termination ist in den meisten Fällen NICHT nötig.
Hallo, ich habe mal einen Schaltplan gezeichnet. Wäre super, wenn ihr drüber schauen könntet & Feedback geben. Was am Schaltplan noch fehlt, ist die Verbindung vom Arduino zum MCP2515 (welcher die gleiche Stromversorgung wie vom MCP2515 nutzen wird). Bis zur linken Seite des ADuM1200BRZ ist ein Stromkreis, ab der rechten Seite des ADuM1200BRZ ist ein zweiter Stromkreis. ADuM1200BRZ liefert laut Datenblatt bis zu 10Mhz, was völlig reicht. Spricht was gegen diesen Controller? Bei den TCS Dioden würde ich 10V TVS verwenden. Ist das eh nicht zu niedirg domensioniert? Leitungslänge würde ich insgesamt etwa 80Meter haben (insgesamt von allen Teilnehmern), Can Bus Teilnehmer werde ich etwa 25 haben. Für die Stromversorung des Can Bus würde ich folgendes Netzteil verwenden: https://www.reichelt.de/schaltnetzteil-hutschiene-12-w-5-v-2-4-a-mw-hdr-15-5-p202990.html?&trstct=lsbght_sldr::202991 Danke!
Thomas schrieb: > ich habe mal einen Schaltplan gezeichnet. Wäre super, wenn ihr drüber > schauen könntet & Feedback geben. Wie so oft haben die Angstmacher und Bedenkenträger mal wieder gewonnen. Jaja, galvanische Trennung ist bei pissigen 35m Busläng ganz dolle wichtig!!! Dumm nur, daß dein IC, so wie er gezeichnet ist 2x in die gleiche Richtung geht. So wird das nix mit RX und TX. Dein ADUM hätte gern links und rechts ein paar nette Entkoppelkondensatoren. https://www.mikrocontroller.net/articles/Kondensator#Entkoppelkondensator > Was am Schaltplan noch fehlt, ist die Verbindung vom Arduino zum MCP2515 > (welcher die gleiche Stromversorgung wie vom MCP2515 nutzen wird). Und warum lieferst du dann nur halbfertige Schaltpläne? Wenn du es eilig hast, gehe langsam. Konfizius > ADuM1200BRZ liefert laut Datenblatt bis zu 10Mhz, was völlig reicht. > Spricht was gegen diesen Controller? Das ist kein Controller sondern ein Digitalkopper. Die nicht vorhandene Notwendigkeit einer galvanischen Trennung spricht dagegen. > Bei den TCS Dioden würde ich 10V TVS verwenden. Ist das eh nicht zu > niedirg domensioniert? Man hängt an den CAN keine beliebigen TVS-Dioden, denn die KLassiker haben viel zuviel Kapazität. Nimm welche mit sehr niedriger Kapazität, unter 100pF, ggf. unter 10pF. Die gibt es. > > Leitungslänge würde ich insgesamt etwa 80Meter haben (insgesamt von > allen Teilnehmern), Can Bus Teilnehmer werde ich etwa 25 haben. Mittelmaß. > Für die Stromversorung des Can Bus würde ich folgendes Netzteil > verwenden: > https://www.reichelt.de/schaltnetzteil-hutschiene-12-w-5-v-2-4-a-mw-hdr-15-5-p202990.html?&trstct=lsbght_sldr::202991 Sollte reichen, das sind 100mA/Knoten. Die Dinger braucht wahrscheinlich 10% davon, da immer nur EINER aktiv den Bus treibt und dafür um die 70mA braucht.
Thomas schrieb: > Bis zur linken Seite des ADuM1200BRZ ist ein Stromkreis, ab der rechten > Seite des ADuM1200BRZ ist ein zweiter Stromkreis. > > ADuM1200BRZ liefert laut Datenblatt bis zu 10Mhz, was völlig reicht. > Spricht was gegen diesen Controller? Wegen rx/tx besser ADuM1201BRZ, wobei ein "Hausbus" sicher auch mit der langsamsten "A"-Variante auskommt, falls diese preisgünstiger verfügbar ist. (Reichelt: A 2,99; B 3,30; C 3,50; bei 3 Stück gerne C, bei 1k eher nicht) Edit: Wenn du PCBs anfertigen lassen willst, sei sicher(er als bisher), das die Schaltung korrekt ist. Kauf lieber Breadboard-Adapter für die Smd-Bausteine und Steck erst mal bis es funktioniert.
Thomas schrieb: > ich habe mal einen Schaltplan gezeichnet. Das Quarz ist falsch angeschlossen. Die Dioden am Bus sind doch falsch herum gepolt. Du willst also genau 5V mit dem Bus mitziehen um die Transceiver zu versorgen. Je nach Leitungslänge und Leitungsquerschnitt hast du aber einen Spannungsabfall bis zum Transceiver, also Vorsicht. Oder eine höhere Versorgungsspannung und eigene Regler auf den Modulen. Oder vergiss die galvanische Trennung wieder.
Thomas F. schrieb: > Oder vergiss die galvanische Trennung wieder. Ist wohl das beste :-) ... TVS Diode macht aber trotzdem Sinn oder? Könnt ihr mir eine TVS Diode empfehlen? Hab nun 2 verschiendene gefunden (zB. SP0502B), finde diese aber weder auf reichelt, noch auf ebay bei den chinesen.
Thomas schrieb: > Könnt ihr mir eine TVS Diode empfehlen? Hab nun 2 verschiendene gefunden > (zB. SP0502B), finde diese aber weder auf reichelt, noch auf ebay bei > den chinesen. Für CAN? PESD1CAN oder PESD2CAN, die sind genau dafür vorgesehen.
> Thomas schrieb: > ich habe mal einen Schaltplan gezeichnet. Wäre super, wenn ihr drüber > schauen könntet & Feedback geben. Das kann eigentlich nur als Prinzipschaltbild durch gehen. für eine konkrete Schaltung sind noch zu viele Fehler drin. Wie schon geschrieben, haben solche Supressordioden eine gewisse Kapazität (lautDatenblatt bis zu mehreren 100pF). Wenn man nur 2...3 Teilnehmer am Bus hat und dazu moderate Baudraten, kann das sogar gut sein, weil es als Tiefpass wirkt. Du hast aber bis zu 25 Teilnehmer. Dann hast du auch 25 mal die Kapazität parellel geschaltet als Last am Bus. Das kann knapp werden. > Bis zur linken Seite des ADuM1200BRZ ist ein Stromkreis, ab der rechten > Seite des ADuM1200BRZ ist ein zweiter Stromkreis. Der Stromkreis hängt dann völlig isoliert in der Luft. Jede statische Spannung kann den Bus auf hohe Spannungen bringen. Bei Überschreiten der max. Isolationsspannungen in deinem System gibt es irgendwo einen Durchlag. Im schlechten Falle durch die galv. getrennte SV. Oben habe ich erklärt, warum man in solchem Konzept Gasableiter mit 90V Nennspannung einsetzt. Es fehlt zumindest ein Ableitwiderstand (siehe oben meine Schaltung -> R19). C19 ist auch zu empfehlen, damit werden HF-Gleichtaktstörungen quasi gegen Erde kurzschschlossen. > ADuM1200BRZ liefert laut Datenblatt bis zu 10Mhz, was völlig reicht. > Spricht was gegen diesen Controller? Grundsätzlich ist der als Koppel-IC ok. > Bei den TCS Dioden würde ich 10V TVS verwenden. Ist das eh nicht zu > niedirg domensioniert? Nein, denn der Pegel gegen das galv. getrennte "GND" ist eh nur ca. 5V. > Leitungslänge würde ich insgesamt etwa 80Meter haben (insgesamt von > allen Teilnehmern), Can Bus Teilnehmer werde ich etwa 25 haben. Dann mußt due auch mit der (kapazitiven) Buslast von 25 Teilnehmern rechnen. > Für die Stromversorung des Can Bus würde ich folgendes Netzteil > verwenden: > https://www.reichelt.de/schaltnetzteil-hutschiene-12-w-5-v-2-4-a-mw-hdr-15-5-p202990.html?&trstct=lsbght_sldr::202991 Das Teil wird sicher völlig ausreichen. Das Konzept der galv. Trennung wird aber vor allem in Verbindung mit lokalen Stromversorgungen erst so richtig sinnvoll. Du nutzt nun aber ein ebenso ausgedehntes DC-Stromversorgungsnetzwerk wie der Bus selbst. Da hast im Prinzip die gleichen Probleme auf der SV wie auf dem CAN-Bus. Die Versorgung der galv. getrennten uC wird dann wohl genauso erfolgen, oder? Damit hast du dann sinniger Weise 2 ausgedehnte DC-SV-Netzwerke parallel. Da macht dann keinen Sinn mehr. In diesem Fall gewinnst du keine zusätzliche Sicherheit, sondern nur mehr Aufwand und mehr Ausfallrisiken. Gruß Öletronika
Wenn nun die galvanische Trennung nicht zwingend nötig ist, werde ich diese weglassen. Hab einen aktuellen Plan angehängt. U. M. schrieb: > Oben habe ich erklärt, warum man in solchem Konzept Gasableiter mit 90V > Nennspannung einsetzt. > Es fehlt zumindest ein Ableitwiderstand (siehe oben meine Schaltung -> > R19). C19 ist auch zu empfehlen, damit werden HF-Gleichtaktstörungen > quasi gegen Erde kurzschschlossen. Wenn ich nun nicht galvanisch Trenne, kann ich dieses nun nicht so einsetzen oder?
https://www.dx.com/p/mcp2515-can-bus-module-tja1050-receiver-spi-module-blue-2071076#.XBaX5s1CdPY Weiter unten ist ein Schaltplan zu finden, dort sind bei VCC 2 Kondensatoren integriert. Sollte ich diese auch einbauen?
Thomas schrieb: > Wenn nun die galvanische Trennung nicht zwingend nötig ist, werde > ich > diese weglassen. > > Hab einen aktuellen Plan angehängt. Falsch. RXD muss mit RXD verbunden werden. Schau dir die Signalrichtungen an den ICs an! Es fehlen immer noch die Entkoppelkondensatoren. > Wenn ich nun nicht galvanisch Trenne, kann ich dieses nun nicht so > einsetzen oder? Nein. Du brauchst sie dann schlicht nicht.
Thomas schrieb: > https://www.dx.com/p/mcp2515-can-bus-module-tja1050-receiver-spi-module-blue-2071076#.XBaX5s1CdPY > > Weiter unten ist ein Schaltplan zu finden, dort sind bei VCC 2 > Kondensatoren integriert. > Sollte ich diese auch einbauen? Liest du ab und an mal, was die Leute hier schreiben?
Falk B. schrieb: > Es fehlen immer noch die > Entkoppelkondensatoren. Sorry, gelesen hab ich alles, aber nun übersehen :( Habe nun für beide Controller einen 100nF Kondensator eingebaut. Ist das so korrekt?
Falk B. schrieb: > OK Bitte nicht falsch verstehen, ich bin dankbar für jede Hilfe. Ich hab die letzten 2 Tage nun auch ziemlich viel von euch gelernt und lerne immer gerne weiter :) ... Hab nur das mit dem Entkopplungskondensator nochmals durchgelesen, ich sollte beide 100nF Kondensatoren den GND auch direkt an die Controller hängen. Ist die Schaltung sonst soweit ok?
Thomas schrieb: > Hab nur das mit dem Entkopplungskondensator nochmals durchgelesen, ich > sollte beide 100nF Kondensatoren den GND auch direkt an die Controller > hängen. ??? > Ist die Schaltung sonst soweit ok? Sie ist immer noch unvollständig. Außerdem kann man so einen Schaltplan mit einfachen Mitteln deutlich besser zeichnen. Schaltplan richtig zeichnen
Falk B. schrieb: > Sie ist immer noch unvollständig. Außerdem kann man so einen Schaltplan > mit einfachen Mitteln deutlich besser zeichnen. > > Schaltplan richtig zeichnen Mit "unvollständig" meinst du meinen fehlenden arduino + die SPI Leitungen zum MC2515? Danke für den Link, werd ich mir anschauen.
Falk B. schrieb: > Jaja, die liebe Paranoia. Wenn man deiner "Logik" folgen würde, würde > kein Mensch mehr nicht galvanisch getrennte CAN-Tranceiver kaufen und > nutzen. Die Realität sieht anders aus. Du kannst auf Deinem Basteltisch, gerne machen, was Du willst, aber im industriellen Umfeld ist galvanische Trennung die Praxis. Man vermeidet damit Störungen und erhöht die Zuverlässigkeit zu sehr geringen Kosten. Wir haben auch Geräte, die über CAN vernetzt z.B. pA messen müssen und andererseits bis zu 30kV erzeugen.
Peter D. schrieb: > Falk B. schrieb: >> Jaja, die liebe Paranoia. Wenn man deiner "Logik" folgen würde, würde >> kein Mensch mehr nicht galvanisch getrennte CAN-Tranceiver kaufen und >> nutzen. Die Realität sieht anders aus. > > Du kannst auf Deinem Basteltisch, gerne machen, was Du willst, Falsch! Es geht hier nicht um "meinen Basteltisch" oder "mein Gefühl" sondern um die Realität! Dort laufen Millionen von CAN-Knoten OHNE galvanische Trennung auch im rauhen Umfeld! Auch Automotive ist kein Kindergeburtstag! > aber im > industriellen Umfeld ist galvanische Trennung die Praxis. Jaja. Selbst die Profis hängen nur allzu oft dem naiven Glauben an, daß galvanische Trennung die Lösung aller Probleme sei. Dabei wird nur allzu oft vergessen, daß die, vor allem bei laxer, unsachgemäßer Umsetzung mehr Probleme machen kann als sie löst! Ich finde meinen Beitrag leider nicht mehr, aber vor ein paar Monaten hatte ich mal ein Bild einer Platine mit total verkorkstem, galvanisch getrenntem CAN hier reingestellt. Ok, ist ein Ausnahmefall. Siehe Anhang. Das soll ein galvanisch getrennter CAN-Anschluss in einem SPS-Modul sein. Finde mindestens 3 Fehler. > Man vermeidet > damit Störungen und erhöht die Zuverlässigkeit zu sehr geringen Kosten. Unsinn! Die galvanische Trennung eines CAN-Knotens kostet schon einiges. Sehr gering ist schlicht gelogen. > Wir haben auch Geräte, die über CAN vernetzt z.B. pA messen müssen und > andererseits bis zu 30kV erzeugen. Du Held. Ich hab hier ne Quelle mit 65kV und der CAN-Knoten ist NICHT galvanisch getrennt. Und nun?
Bitte melde dich an um einen Beitrag zu schreiben. Anmeldung ist kostenlos und dauert nur eine Minute.
Bestehender Account
Schon ein Account bei Google/GoogleMail? Keine Anmeldung erforderlich!
Mit Google-Account einloggen
Mit Google-Account einloggen
Noch kein Account? Hier anmelden.





