Hallo Schwarmwissen, ich habe vor, meine damaligen Bastelprojekte (DMX Decoder, DMX Splitter, DMX Tester) ein bisschen zu modernisieren und sie zumindest theoretisch Feldtauglich zu machen. Ein Punkt, den ich dabei überarbeiten werde, ist der ESD Schutz an den Schnittstellen (MAX485ESA+). Dazu gibt es von Maxim und TI auch Application Notes, aber ich frage mich, wie ich sowas am besten mal testen könnte. Dazu wird man ja vermutlich ein Testgerät benötigen, welches mehrere KV erzeugen kann, richtig? Den DMX Stecker an meiner Katze zu schubbern wird vermutlich keine reproduzierbaren Testergebnisse bringen. Kann man sowas irgendwie selber testen? Oder muss man dazu ein Labor aufsuchen? Hat das schonmal jemand gemacht? Vielen Dank und schöne Feiertage, Martin
Marty schrieb: > Dazu gibt es von Maxim und TI auch Application Notes, aber ich frage > mich, wie ich sowas am besten mal testen könnte. Dazu wird man ja > vermutlich ein Testgerät benötigen, welches mehrere KV erzeugen kann, > richtig? > > Kann man sowas irgendwie selber testen? Oder muss man dazu ein Labor > aufsuchen? Hat das schonmal jemand gemacht? > Bau dir die Zündeinheit aus einem Piezofeuerzeug aus und klemme sie entsprechend an. dieser provisorische Testaufbau ist ausreichend um die schlimmsten Schwachstellen aufzzeigen, wenn die gefixt sind und Dein Klapperatismus das dann aushält ist es schon recht Praxistauglcih, auch wenn der Testpuls mitnichten Normgerecht ist...
Huhu, Danke für den Tip. Und die beiden Kontakte des Zündelements werden dann bei einer RS-485 Schnittstelle auf die A/B Leitungen geklemmt? Mein ESD Schutz ist so aufgebaut, dass pro A/B Leitung drei TVS Dioden zum Einsatz kommen. Eine zwischen A und B, eine zwischen A und GND sowie eine dritte zwischen B und GND. Laut kurzer Googlesuche liegen diese Piezo Zündelemente bei 15KV. Welche Spannung wird für derlei Tests denn üblicherweise verwendet? Also, wenn es um Berührung durch Menschen geht... Merci, Martin
Marty schrieb: > Huhu, > > Danke für den Tip. > Und die beiden Kontakte des Zündelements werden dann bei einer RS-485 > Schnittstelle auf die A/B Leitungen geklemmt? Nun, es wäre sinnvoll wenn Du Dir - vor weiteren seltsamen Fragen - einmal eine Skizze (Schaltplan) machst wie ESD auf Dein DUT wirken wird. Also wo der Puls in Dein System eintritt und wo er wiedr austritt. iaW: nach wohin sich der Puls durchblitzt wenn es blitzt. Und dann handle danach. Ist ja nicht schwer, ESD ist auch nur ein geschlossener Stromkreis wie alle anderen auch und fern von jedem Mythos al la Freier Energie oder so, sie läßt sich also auch sehr praktikabel betrachten. Der einzige Unterschied ist - sie ist sauschnell und je nach Test fließt da auch ordentlich Strom. Sauschneller Strom sorgt immer wieder für Überraschungen an unerwarteter Stelle (shit, warum löst der Reset aus?) und der Test soll normalerweise dokumentieren das Deine Schaltung von diesen Überraschungen gefeit ist. Also: wirf doch bitte eine der viele Suchmaschinen an und suche einfach nach ESD-Test... > > Mein ESD Schutz ist so aufgebaut, dass pro A/B Leitung drei TVS Dioden > zum Einsatz kommen. Eine zwischen A und B, eine zwischen A und GND sowie > eine dritte zwischen B und GND. Naja, wenn Dir die kapazitive Kopplung zwischen A/B so wichtig ist paßt das schon. Doch wenn Du ein bischen nachdenken würdest... könntest Du feststellen wo und wie die ESD durch Dein Gerät durchfährt (ich wiederhole mich). Und dann wirst Du feststellen das eine der 3 TVS sinnlos ist. > Laut kurzer Googlesuche liegen diese Piezo Zündelemente bei 15KV. Kann schon sein, ich weiß es nicht, ich hab das nie für notwendig erachtet diese Spannung zu messen. > Welche Spannung wird für derlei Tests denn üblicherweise verwendet? > Also, wenn es um Berührung durch Menschen geht... Das hängt davon ab, such doch einfach nach Human Body Model und den verschiedenen Normen.
Julian B. schrieb: > Hast du auch an Sparkgabs gedacht? jede popelige TVS kann einen HBM-Puls abfangen, da braucht es keine Sparkgaps, die blöderweise von etlichen undefinierten Parametern abhängen (Fertigungstoleranzen der Platine, Feuchte des FR4s... )
Hallo, > Marty schrieb: Mir welchen Baudraten nutzt du die RS485? Wie sehen die Kabel aus? Sind diese geschirmt? Wo wird der Schirm aufeglegt? > Ein Punkt, den ich dabei überarbeiten werde, ist der ESD Schutz an den > Schnittstellen (MAX485ESA+). Sind die Interfaces gal. isoliert oder nicht? > Dazu gibt es von Maxim und TI auch Application Notes, aber ich frage > mich, wie ich sowas am besten mal testen könnte. Dazu wird man ja > vermutlich ein Testgerät benötigen, welches mehrere KV erzeugen kann, > richtig? Mit einer ESD-Pistole kann man schon mal gute Tests machen. Ob so eine mit Hausmittel simulierter ESD-Test was bringt kann ich nicht sagen. Bei empfindlichen Leitungen wird aber so ein Piezo-HV-Impuls sicher auch schon stören. > Den DMX Stecker an meiner Katze zu schubbern wird vermutlich keine > reproduzierbaren Testergebnisse bringen. > Kann man sowas irgendwie selber testen? Oder muss man dazu ein Labor > aufsuchen? Hat das schonmal jemand gemacht? Auch ohne es zu testen kann man das technisch sinnvolle zum Schutz der Signalleitungen machen. Was aber sinnvoll ist, hängt stark von den Randbedingungen ab. Gruß Öletronika
Irgendwo hatte ich mal gelesen dass jemand eine elektrische Fliegenklatsche dafür genommen hat.
Hallo, also bei der Platzierung der Dioden habe ich mich jetzt nach den Empfehlungen von TI gerichtet. (http://www.ti.com/lit/an/slla292a/slla292a.pdf) Welche der drei Dioden könnte denn Deiner Meinung nach raus? Und warum? >Mir welchen Baudraten nutzt du die RS485? >Wie sehen die Kabel aus? Sind diese geschirmt? Wo wird der Schirm >aufeglegt? Die Datenrate von DMX ist 250kbd, bei den Kabeln handelt es sich in der Regel geschirmte Kabel mit einem Twisted-Pair(chen) in 2 x 0.34mm². Zumindest bei mir... Die Schnittstelle ist galvanisch getrennt. UART seitig mittels Optokoppler und die Spannungsversorgung erfolgt via isoliertem DC/DC Converter (Traco TME0505S) Wobei die störungsfreie Übertragung unter Einfluss von Transienten jetzt nicht das Ziel ist, sondern nur der Schutz vor Zerstörung der Bauteile, wenn es bei "normaler" Handhabung doch mal blitzt. > Irgendwo hatte ich mal gelesen dass jemand eine elektrische > Fliegenklatsche dafür genommen hat. Klingt auch nach einer günstigen Möglichkeit. Allerdings scheint mir das Piezo-Element aufgrund des kürzeren und einmaligen Impulses geeigneter ;) Vielen Dank, Martin
Marty schrieb: > Hallo, > > also bei der Platzierung der Dioden habe ich mich jetzt nach den > Empfehlungen von TI gerichtet. > (http://www.ti.com/lit/an/slla292a/slla292a.pdf) > > Welche der drei Dioden könnte denn Deiner Meinung nach raus? Und warum? Denke bitte selber nach wie der ESD einwirken kann, wie er am schnellsten unschädlich gemacht wird und das mit dem Aspekt der unten genannten geschirmten Kabel... > >>Mir welchen Baudraten nutzt du die RS485? >>Wie sehen die Kabel aus? Sind diese geschirmt? Wo wird der Schirm >>aufeglegt? > > Die Datenrate von DMX ist 250kbd, bei den Kabeln handelt es sich in der > Regel geschirmte Kabel mit einem Twisted-Pair(chen) in 2 x 0.34mm². > Zumindest bei mir... > Die Schnittstelle ist galvanisch getrennt. UART seitig mittels > Optokoppler und die Spannungsversorgung erfolgt via isoliertem DC/DC > Converter (Traco TME0505S) > > Wobei die störungsfreie Übertragung unter Einfluss von Transienten jetzt > nicht das Ziel ist, sondern nur der Schutz vor Zerstörung der Bauteile, > wenn es bei "normaler" Handhabung doch mal blitzt. da reichen dann ESD-feste Treiber normalerweise aus. Und vergesse nicht einen Ableitwiderstand mit 1xMeg in Serie zwischen RS485GBD zum GeräteGND, damit sich die Ladung auch wieder abbauen kann, schöne Feiertage
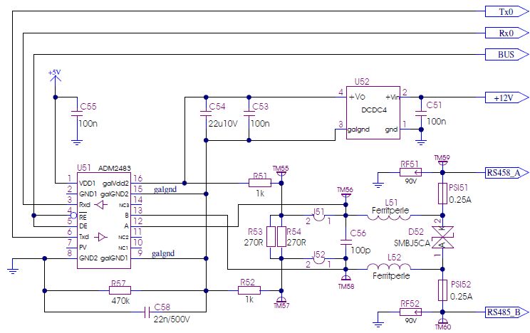
Hallo, > Marty schrieb: > also bei der Platzierung der Dioden habe ich mich jetzt nach den > Empfehlungen von TI gerichtet. > (http://www.ti.com/lit/an/slla292a/slla292a.pdf) > Welche der drei Dioden könnte denn Deiner Meinung nach raus? Und warum? Um die Chips gegen Überspannung sicher zu schützen, mußt du gewährleisten, dass auch bei ungünstigsten Konstallationen die maximum ratings der Treiber-IC nicht überschritten werden. Für die MAX48x wird im Datasheet angegben: Receiver Input Voltage (A, B) ....... -8V to +12.5V https://datasheets.maximintegrated.com/en/ds/MAX1487-MAX491.pdf Diese Bedingung wird mit den beiden TSV-Dioden von A oder B gegen GND erfüllt, wenn die Clampingspannung unter dem zu erwartenden Störeinfluß bis max. 8V liegt. Für Supperssordioden mit 5V-Nennspannung ist das in der Regel gegeben. Für die Differenzspannung zwischen den A und B Leitungen gibt es keine zusätzliche Einschränkung. Also ist die Schutzdiode zwischen A und B überflüssig. Die belastet mit ihrer Kapazität nur den BUS und zwar doppelt so starkt wie die beiden TSV gegen GND, weil die für das diff. Signal in Reihe geschaltet sind. Das kann durchaus auch pos. wirken, wenn dadurch die Bandbreite begrenzt wird. Bei vielen Teilnehmern kann es aber auch den BUS tot machen. Es kann aber auch zu Resonanzeffekten kommen, wenn keine bedämpfenden Elemente im Bus sind. >>Mir welchen Baudraten nutzt du die RS485? >>Wie sehen die Kabel aus? Sind diese geschirmt? Wo wird der Schirm >>aufeglegt? > Die Datenrate von DMX ist 250kbd, Das ist auch ein Pkt. der oft nicht beachtet wird. Du hast max. 250kBaud, nutzt aber unsinnigerweise Treiber, die bis 2,5MBaud können. Lese dazu meine Beiträge hier: Beitrag "Re: Can Bus galvanische Trennung" Beitrag "Baudraten, Leitungslängen und Stichleitungen" Beitrag "Re: Flankensteilheit an digitalen uc-Ausgängen" Da sind auch noch weitere Links drin. Verfolge auch diese und ziehe deine Schlußfolgerungen. > bei den Kabeln handelt es sich in der > Regel geschirmte Kabel mit einem Twisted-Pair(chen) in 2 x 0.34mm². > Zumindest bei mir... Das ist auch gut so. Die Wirkmechanismen von Twisted-Pair Leitungen sind ganz erheblich bezüglich Überspannungsschutz durch Blitzschlag. > Die Schnittstelle ist galvanisch getrennt. In den oben genannten Empfehlungen ist diese Variante aber gar nicht dabei? Und wie sieht die ganze Beschaltung aus? Bei galv. Trennung gibt es noch einige Dinge zu beachten. Siehe dazu auch die Erläuterungen im 1. Link zum Thema "Diff. Störungen" und "Gleichtaktstörungen". > UART seitig mittels > Optokoppler und die Spannungsversorgung erfolgt via isoliertem DC/DC > Converter (Traco TME0505S) Ist das ganze eine Festinstallation oder wird das nur bei Bedarf aufgebaut? Ich nehme auch an, dass die Leitungslängen eher kurz sind. Da stellt sich schon mal die Frage: Warum ist das gelv. getrennt? Bezüglich dieser Thematik hat der Herrn Falk B. durchaus recht. Beitrag "Re: Can Bus galvanische Trennung" > Wobei die störungsfreie Übertragung unter Einfluss von Transienten jetzt > nicht das Ziel ist, sondern nur der Schutz vor Zerstörung der Bauteile, > wenn es bei "normaler" Handhabung doch mal blitzt. ESD ist eh der harmlosere Fall. Dagegen kann man sich schon mit rel. kleinen und schwachen TSV-Dioden gut schützen. Evtl. Störungen beid er Übertragung fängt man über das Datenprotokoll ab oder ignoriert die Fehler einfach (bei Audio ja nicht wirklich kritisch). Der Fall: "Blitzschlag in die Dachhaut oder der Nähe" macht das schon mehr Schaden. >> Irgendwo hatte ich mal gelesen dass jemand eine elektrische >> Fliegenklatsche dafür genommen hat. > Allerdings scheint mir das Piezo-Element > aufgrund des kürzeren und einmaligen Impulses geeigneter ;) Da ist auch noch ein Denkfehler drin. Die Geschwindigkeit, mit der die Hochspannung erzeugt wird, spielt keine große Rolle. Der Stromimpuls entsteht bei der Entladung einer aufgeladenen Kapazität. Also wird die Intesität des Impulses ist in erster Linie die aufgeladene Kapazität und deren Innenwiderstand (ESR) und natürlich durch die höher der Spannung bestimmt. Die Piezoelementen haben eine recht kleine Kapazität, aber dafür eine hohe Spannung und niedriges ESR. Bei der Fliegenklatsche wird die Kapazität höher sein, abe die Spannung eher niedrig. Bei den ESD-Tests gibt es auch verschiedene Modelle und Methoden. So können z.B. die Entladung durch Luft (Überschlag) und Kontaktentladung unterschiedliche Ergebnisse erzielen. Zur Problematik lese auch hier: http://www.siegfriedmeier.de/Download/X/ESD.pdf Im Anhang findest du auch eine Beschaltungsmöglichkeit RS485 für niedrige bis moderate Baudraten (bis 57,6kBaud). Für höhere Baudraten muß man z.B. die Lastkapazitäten von TSV-Dioden stärker beachten und natürlich zusätzl. Kap. (C56) weg lassen. Auch die EMI-Ferrite sind dann anzupassen oder weg zulassen (EMI-Feritte haben absichtlich eine schlechte güte, um ungewollte Schwingneigung zu unterdrücken). Die Treiber müssen dann natürlich auch für höhere Baudraten geeignet sein. Die Polyzwitche könnten bei hohen Baudraten (> 2,5MBaud) auch stören. So gewährleisten diese auch eine gute Robustheit gegen Fremdspannungen (z.B. versehentlich 24V auf A und B gelegt). Gruß Öletronika
Bitte melde dich an um einen Beitrag zu schreiben. Anmeldung ist kostenlos und dauert nur eine Minute.
Bestehender Account
Schon ein Account bei Google/GoogleMail? Keine Anmeldung erforderlich!
Mit Google-Account einloggen
Mit Google-Account einloggen
Noch kein Account? Hier anmelden.
