Im Forum gibt es viele Beiträge zum Bau von diversen Netzteilen, als nur ein Beispiel: "Elektronisch stabilisiertes Netzteil" Hier war die Idee, eine ältere Schaltung, so von 1972, mal zu simulieren.Als Netztrafo habe ich nur fertige Rechenmodelle von Ringkerntrafos gefunden. (Sind vom Hersteller verschlüsselt) Die Schaltung sollte vereinfacht ohne Trafo mit LTSpice - Standard simulierbar sein.Der Netztrafo Type 826007 , 2 x 9V 2 x 1.67A von Sedlbauer ist im Internet. http://www.sedlbauer.de/de/support/downloads http://www.sedlbauer.de/de/produkte/induktive-komponenten#rkt-standardprogramm Als kurzes Ergebnis, mit einem 9V Trafo und Längstransistor mit zusätzlicher Strombegrenzung wird es sehr eng, vor allem bei Netzunterspannung. Die Simulation ist nicht real als Aufbau getested. Wäre schon interessant, wie andere das sehen und wie weit das ganze neben der Realität liegt. Und ja, es ist schon bekannt, dass Schaltnetzteile üblich sind.
Tja, allerdings erwähnst Du echt mit keinem Wort die spätere Last. (Es gibt durchaus Lasten, die ein lineares NT zu schätzen wissen. Wie kommst Du darauf, man würde Dir ein Schaltnetzteil empfehlen?) Da man jedoch Versorgungen allgemein auf die Last hin konzipiert, ...
Dieter P. schrieb: > mit einem 9V Trafo und Längstransistor > mit zusätzlicher Strombegrenzung wird es sehr eng, vor allem > bei Netzunterspannung. Ja, richtig. Bei 4,4mF und 2A Laststrom ergibt sich bei 8ms Überbrückungszeit eine Welligkeit von 3,6V.
Dieter P. schrieb: > Wäre schon interessant, wie andere das sehen und wie weit > das ganze neben der Realität liegt. So hat man das früher gebaut. Es begrenzt zwar den Strom, aber bei Überlastung wird der Leistungstransistor trotzdem überhitzen. Wenn 9V als Trafo nicht reichen, nimmt man eben 10V.
4400uF ist ja auch ziemlich wenig für 2A. Nimm 2*4700uF und schon hast du mehr "Luft".
Helmut S. schrieb: > 4400uF ist ja auch ziemlich wenig für 2A. Nimm 2*4700uF und schon hast > du mehr "Luft". Dadurch verkleinert sich aber der Strumflusswinkel, was auch nicht so toll ist. Dieser Einfluss lässt sich mit Sim-Programmen nur schwer feststellen. Normalerweise versuche ich, die Spitze-Spitze Brumm- spannung im Bereich von 3...5V zu halten. Natürlich muss dann auch der Trafo eine höhere Spannung liefern. Ein analoges 5V-Netzteil zu bauen, ist so oder so ein Problem. Da kommt man kaum über 50% Wirkungsgrad hinaus. Hier lohnt sich eindeutig ein Schaltnetzteil.
Ich bedanke mich für die Ideen, einiges hab ich nochmal anders simuliert.Die Verluste in der Schaltung sind jetzt neu aufgeteilt.Die Sicherung hinter dem Netztrafo ist weg, die Stromspitzen hatte ich unterschätzt. Grössere Elkos sind auch vorgesehen.Eingefügt ist am Ausgang ein Ersatz-Kabelwiderstand.Eine Multifuse Sicherung habe ich wieder verworfen, bei 2A Nennstrom wären 4A einige Sekunden lang zum Auslösen nötig, der Sicherungs-Widerstand wäre dabei ca 50 .. 100 Milliohm. In den alten Unterlagen von 1972 gibt es über den Aufbau keine Hinweise, wahrscheinlich von Hand verdrahtet, keine Platine. Den Netztrafo lass ich vorerst, mit 2 x 9V und 2 x 1,67A.
Nicht vergessen, der Netztrafo liefert bei Nennstrom Nennspannung. Bei Unterlast sind's mehr, bei Ueberlast weniger. Das kann je nachdem dramatisch sein.
Falls du die Schaltung tatsächlich real aufbauen willst, solltest du dem Q6 einen Basisvorwiderstand gönnen. Bei einem Ausgangskurzschluß liegt nämlich fast die volle Elkospannung (von C4/C5) solange an R8, bis die Komplementär-Darlington-Endstufe abregelt. Dabei wird Q6 zerstört. Außerdem ist die Ausgangsspannung nicht sonderlich laststabil, weil sich Ube(Q4) und auch die Z-Spannung mit dem Laststrom merklich ändern. Eine Schaltung mit Differenzverstärker ist auch nicht viel aufwändiger, aber stabiler. Als Zwischenstufe gibt's dann noch die Version mit einfachem Transistor, dessen Basis den Ausgang ansieht, der Emitter auf der Z-Spannung sitzt und der Kollektor den Leistungstransistor abregelt.
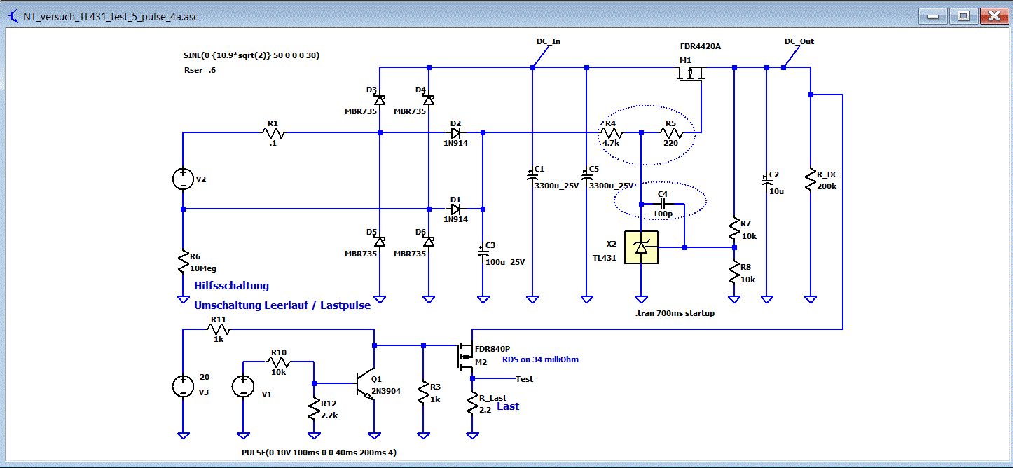
>Q6 einen Basisvorwiderstand gönnen Das wäre sinnvoll.Die Änderungen in dieser Schaltungs-Version sind, BC547b ersetzt durch 2N3904, eingefügt R6 ( 1k ) an der Basis von Q6 und gleichzeitig R7 ( 100 ) zwischen Q4 und Q5. Zusätzlich eine Schaltung für Leerlauf / Lastpulse. Die Simulation war verblüffend.Wenn man R6 1 Ohm setzt, nur um den Basisstrom von Q6 zu sehen, und R7 auch 1 Ohm gesetzt wird um einen Kurzschlussstrom für 0.1 Ohm Last zu bekommen, dann bleibt hier schlicht LTSpice nach kurzer Zeit quasi stehen. Das ist dann schon ein Zeichen dafür, das etwas nicht stimmt. Dieses Problem mit hier Q6 dürfte auch damals schon aufgefallen sein, einige Seiten nach der bisherigen Schaltung taucht dieser Basisvorwiderstand in anderen Schaltungen auch auf. Die Spannungs-Stabilisierung ist nun ja, etwa 5,2V Leerlauf und bei 2A Last ca 5,0V.Dazu muss man auch sagen, das diese Schaltung nicht für 2A vorgesehen war, auch vor etwa einem halben Jahrhundert wurde dafür schon mehr Aufwand getrieben. Die 2A Last als Idee stammen letztlich vom verwendeten Modell des Netztrafos. Für den ursprünglich in diesen Schaltungen verwendeten Leistungs- transistor habe ich allerdings kein Simulationsmodell, benutzt wurde etwa der Germaniumtyp AD130. Weitere Schaltungen und Ideen dazu gäbe es schon einige.
Dieter P. schrieb: > Die Simulation war verblüffend. Wenn du den Lastschalttransistor M1 als N-FET in die Masseleitung legst und direkt von der PULSE-Spannungsquelle steuerst, wird es besser. Auch ein Ausgangskondensator ist nicht zwingend notwendig, aber schon 1nF macht es der Simulation einfacher.
Michael B. schrieb: > Wenn du den Lastschalttransistor M1 als N-FET in die Masseleitung legst > und direkt von der PULSE-Spannungsquelle steuerst, wird es besser. Es gibt noch eine andere Moeglichkeit eine Last zu schalten - siehe Anhang
>schon 1nF macht es der Simulation einfacher Danke, habs einfach getestet, 10nF oder irgend etwas, ein kleiner Serienwiderstand fürs C beschleunigt auch nochmal. Den Schalter-Mosfet durch SW zu ersetzen ist auch eine Anregung, es gibt halt mehrere Wege in LTSpice dazu. Probiert hab ich noch einiges, auch eine virtuelle Platine war angefangen, aber mit dieser Schaltung werde ich nicht mehr so recht glücklich. Im Internet habe ich noch bei Joretronik etwas dazu gefunden, was zumindest auch als Simulation geht. Nachteil, so nicht kurzschlussfest, schwingneigung bei wenig Last und der verbaute TL431 ist nicht Standard in LTSpice. Aber irgendwie faszinierend, diese Schaltung. Der Netztrafo ist auch verkleinert auf 2 x 9V 2 x 1,11A. Aufbauen und testen geht hier nicht, es fehlt dazu einfach zu vieles. In der LTSpice-Datei fehlen der Netztrafo ( Sedlbauer 826001 ) und der TL431 als Model vom LTWiki.
Noch eine Schaltung, ( Elektor 1970 ) mit Differenzverstärker als Ergänzung, mit Si-Dioden.Das ganze ist nicht als Bauanleitung gedacht, es dürfte hier im Forum dazu ausreichend Auswahl geben. Der Einfluß von Gleichrichter und Innenwiderstand des Netztrafos sollte erkennbar sein. Nicht ausdrücklich erwähnt, das externe Trafo-Rechenmodell ist für einen Ringkerntrafo.
Dieter P. schrieb: > schwingneigung bei wenig Last Bei 220nF über Widerstand am 431 kein Wunder. Man braucht keinen bremsenden C4, sondern einen Beschleunigungs-C. Steht in jedem 431 Datenblatt drin. Der Ansatz, erst mal per LTSpice zu lernen was Stabilisierung ausmacht, ist schon ok, aber man muss merken, wenn steigender Aufwand genau in die falsche Richtung geht. Betonklötze an Beinen sind prinzipiell eine schlechte Verbesserung bei Seiltänzern. > und der verbaute TL431 ist nicht Standard in LTSpice. LT1431. Mehr Anschlüsse, mehr Variabilität. Dieter P. schrieb: > NT_5V_2A_1970_Elektor_LTC_V_05_mit_Trafo.pdf Macht die Sicherung doch nicht immer hinter die Stabilisierung.
>Bei 220nF über Widerstand am 431 kein Wunder. Ohne den 220nF (von mir eingebaut ) sahs viel schlimmer aus. >Macht die Sicherung doch nicht immer hinter die Stabilisierung. War halt damals so üblich, ist aber schon klar das eine Sicherung dort Spannungsabfall bedeutet, der nicht ausgeregelt werden kann. >LT1431 Das das die Linear-Ausführung vom LT431 ist, wusste ich nicht. Erfahrung als Anwender hab ich mit dem 431er nicht. Hab schon mal kurz das LT1431 Datenblatt überflogen.
Die Schaltung vom 24.02.2019 11:27 gab es noch mit einem Widerstand zwischen D5 und R3 im Pluspfad über den eine Strombegrenzung realisiert wurde. Diese hat jedoch den Nachteil zum Schwingen zu neigen. Daher wurde dies dann nur noch für den Kurzschlussfall als Begrenzung ausgelegt. Verwendet wurde ein Leistungswiderstand mit gelöteten Federkontakt, der bei Überhitzung auslöst.
Dieter P. schrieb: > Ohne den 220nF (von mir eingebaut ) sahs viel schlimmer aus Du hast ihn an der falschen Stelle eingebaut, wohl weil du noch keine Kenntnis darüber hast was eine Regelschleife bedeutet, was Phasendrehung ist, wie das Stabilitätskriterium lautet, und wie man sie stabilisiert. Du hast noch einen weiten Lernweg vor dir. Dieter P. schrieb: > War halt damals so üblich Nicht wirklich, sondern vielleicht in Elektor.
Michael B. schrieb: > Dieter P. schrieb: >> Ohne den 220nF (von mir eingebaut ) sahs viel schlimmer aus > > Du hast ihn an der falschen Stelle eingebaut, Hier die verbesserte Version mit C-Kompensation an der richtigen Stelle.
Hat jetzt mehrere Tage gedauert, hab noch einiges probiert. Die Schaltung wird wohl so bleiben, es ist eine von mehreren Versionen.Vielen Dank an Helmut S. für die Fehlersuche und die Verbesserungen. Vieles hab ich bei den Herstellern TI und LT dazu nicht gefunden. Der Netztrafo für 6V war auch ein Versuch, einfach mal ein anderes Trafo-Rechenmodell zu verwenden.
Bitte melde dich an um einen Beitrag zu schreiben. Anmeldung ist kostenlos und dauert nur eine Minute.
Bestehender Account
Schon ein Account bei Google/GoogleMail? Keine Anmeldung erforderlich!
Mit Google-Account einloggen
Mit Google-Account einloggen
Noch kein Account? Hier anmelden.














