Hallo, ich arbeite nun schon eine Weile an meinem Labornetzteil (hätte mir mittlerweile sicher 2 Rigol DP832 dafür kaufen können), aber da es Spaß macht (bin nur Hobbybastler) und ich schon viel dabei gelernt habe, mache ich weiter. Hier der Link zum Github Repo (Ordner Hardware bitte ignorieren, ist alt): https://github.com/mamama1/LabPSU_Darlington Folgendes habe ich mit der aktuellen Revision (1.8) geändert (noch nicht gebaut): - 3 Pin 78xx Drop-in Replacement Schaltregler statt 78xx wegen Hitzeentwicklung bzw. statt selbst aufgebautem TPS5430 (fertiger Regler ist billiger, alte Schaltung sieht man in Rev. 1.6) - PWM Lüftersteuerung (für Lüfter mit PWM Eingang, 25kHz, direkt aus dem Teensy Board) statt linearer Steuerung -> Bauteile eingespart, keine Hitzeentwicklung - Kleinere MOSFETs für den Gleichrichter (hatte in der nicht veröffentlichten Rev 1.7 IPB014N06N für 3,15 pro Stück drin) - Billigerer Shunt, auch hier war in der unveröffentlichten Rev 1.7 ein viel teureres Teil (16€!!) drin (VCS1625 10mOhm) Folgende Probleme hat die Schaltung aktuell: - Strommessung ist ungenau, mindestens 1% daneben. Gebe eine Teilschuld dem großen Groundloop des onboard Teensy ADC (den ich selbst verursacht habe), plane hier einen anderen ADC zu testen (MCP3204). Strombegrenzung funktioniert allerdings einwandfrei, unter 1% genau. - Spannungsmessung ist leicht ungenau, auch hier sehe ich dieselben Ursachen wie bei der Strommessung... - Minimale Last bestehend aus T8, D11, usw. wird sehr heiß (die Zener Diode), scheint bei niedrigen Spannungen auch nicht ordentlich zu funktionieren. Muss ich mir genauer anschauen ob und wie die werkt. LM334 ist nicht bestückt, da die bei 10mA mind. 1V Spannung braucht. Wollte etwas was mit niedrigerer Spannung läuft - Wenn das Ausgangsrelais getrennt ist, messe ich mit dem Oszi 50Hz Brummen an den Ausgangsklemmen, mit richtig viel Spannung (weiß nicht mehr wie viel das war, 200V oder so???). Keine Ahnung, wo das herkommt. Vielleicht messe ich auch Mist. Oszi ist ein Siglent SDS 1104X-E. - Ich frage mich, ob ich vor der ganzen Spannungsversorgung für den Digitalteil (unten auf der Platine) eine Ferritperle einsetzen soll (vor C19). - Ich frage mich, ob die Ground Plane gescheit verlegt ist und ob der Sternpunkt passt oder ob ich einfach eine durchgehende Plane machen sollte. - Die ADC Eingänge werden über Puffer (OPV) gespeist, dort hab ich auch Transistoren dran (T2, T10, T11) um den OPVs ein bisschen zu helfen 0V an den ADC zu liefern. Die Collectoren hängen an 15V dran, ich denke es wäre besser die mit 3.3V zu füttern um im Fehlerfall den ADC nicht zu grillen... - Ich frage mich ob ich TVS Dioden oder MOVs am Ausgang platzieren sollte um gegen Spannungsspitzen zu schützen, z.B. von einem angeschlossenen Relais oder Motor. Habe aber keinen Plan wie wo was wann... - Ich frage mich ob ein BD139 reichen würde, um beide TIP3055 anzusteuern ========= Revision 1.7 hab ich hier laufen und auch alle anderen Revisionen davor liefen im großen und ganzen und hatten nur hier und da kleine Problemchen oder Ungenauigkeiten. Alles in Allem bin ich schon sehr weit mit dem Projekt (finde ich) und relativ zufrieden. Das Netzteil ist ziemlich präzise und liefert auch seine 4A wobei den dual Darlingtons zugegeben bei niedrigen Ausgangsspannungen unter 3.3V schon sehr warm wird bei Volllast. Die einzigen mir bekannten Probleme habe ich hier genannt, abgesehen davon läuft das Teil wirklich super und ich hab schon Pläne für neue Varianten, z.B. mit ESP32 statt dem Teensy 3.5. Mit der Software hakt es momentan etwas, die ist ein 8000 Zeilen Codehaufen. Läuft zwar ohne Bugs aber ist noch nicht fertig (settings und presets können z.B. noch nicht gespeichert werden) und ist einfach abartig unübersichtlich geworden. Hier werde ich, denke ich, wenn ich mal endlich wieder Zeit habe, von vorne anfangen. Als Trafo nutze ich einen 8A Ringkern mit 18V AC und das Display ist ein Newhaven OLED 128x64 (weiß).
Das sieht doch interessant aus. Aber in dem Git Repo habe ich die Software nicht gefunden. GGf hilft es wenn andere mal einen blick drauf werfen. Und zum Nachbauen ist diese unerlässlich ;)
Um Missverständnsse zu vermeiden:
> Ich frage mich, ...
Fragst du dich oder uns? Für mich geht aus deinem Artikel nicht
eindeutig hervor, ob du einen Erfahrungsbericht abgeben wolltest oder um
Hilfe bittest (oder beides).
Stefanus F. schrieb: > Fragst du dich oder uns? Ich frage mich und euch. Jeder ist herzlich eingeladen zu helfen und Kommentare abzugeben. Werner M. schrieb: > Aber in dem Git Repo habe ich die Software nicht gefunden. Die Software ist momentan ein echter Müllhaufen. Und ich habe mich noch nicht damit beschäftigt ob die fertigen Libs die ich verwendet habe, mit der von mir gewählten Open Source Lizenz vereinbar sind. Hab keine Lust auf Abmahnungen. Wenn sich jemand wirklich die Mühe antut das NT nachzubauen und es nur mehr an der Software scheitert, spätestens dann setze ich mich gern hin und beschäftige mich mit dem Lizenzthema. Du verpasst bei der Software voerst wirklich nichts. Alles was die Schaltung braucht um zu funktionieren ist das Setzen von Vset und Iset über den DAC und das Einschalten des Relais. PID Lüfterregelung ist dann nur mehr Firlefanz und für Rev 1.8 mit 25 kHz PWM noch nicht mal implementiert. Abgesehen davon glaube ich, dass sich da drin sowieso keiner auskennen wird, ohne Mühsame, langwierige Einarbeitung. Es ist wirklich ein unstrukturierter, riesiger Haufen Code Die geplante, neugeschriebene Software möchte ich aber jedenfalls veröffentlichen, wenn es sie gibt. Dann setze ich mich auch von vornherein mit den Library Lizenzen auseinander.
Hat jemand Ideen/Lösungsvorschläge zu den Problemen bzw. Fragestellungen bezüglich der Schaltung? Braucht ihr mehr Details? Folgende Footprints sind aktuell übrigens nicht bestückt: IC9 (LM334) C52 SJ1 ist offen R4/R6 T4 R1 D4 Die Software wird übrigens momentan mit Teensyduino unter Verwendung der Visual Micro Extension für Visual Studio entwickelt. Den Rewrite der Software möchte ich dann mit PlatformIO (und ebenfalls Teensyduino) machen. Eine der ersten Versionen hatte übrigens eine 4.096V Spannungsreferenz, mit 5V betriebenen DAC (MCP4922) und ADC (MCP3204) und eine Verstärkung von 5 im Spannungsregelkreis. So konnte ich theoretisch bis 20.48V regeln, allerdings habe ich das verworfen um die TXB0104 Pegelwandler zwischen Teensy und dem DAC und ADC einsparen zu können. Der Teensy 3.5 ist zwar tolerant gegenüber 5V Signalen, sein eigener High Pegel der IO Signale reicht aber für Peripherie die mit 5V betrieben wird nicht aus. An Versuchen mit selbstgebauten Pegelwandlern bin ich gescheitert, vielleicht auch wegen der relativ hohen Frequenz von SPI. Nun habe ich eine Vref von 2.048 und eine Verstärkung von 6. Eine Verstärkung von 10 (um wieder auf die 20.48V zu kommen) würde bewirken dass die minimale Ausgangsspannung ansteigt da der DAC nicht komplett bis 0V runterkommt, so wie ich das sehe. Die Spannung ließe sich dann ja immerhin noch im 5 mV Schritten einstellen. Ein bisschen habe ich aber auch Sorge wegen potentieller Störungen die ebenfalls entsprechend verstärkt werden würden...
L. N. schrieb: > ich arbeite nun schon eine Weile an meinem Labornetzteil Immerhin, da gibt sich jemand Mühe. Hinweise: Was macht T2, T10 und T11 ? Halte ich für überflüssig. LM334 ist sehr schlecht als Stromsenke, senkt nämlich unter ca. 2V nichts mehr, und reagiert schlecht bei hohen Frequenzen. Du hast ausserdem T8 als Stromsenke drin. Der ist als TO92 natürlich recht klein. 100u am Ausgang , 10n in der Rückkopplung, hmm, nie den Regelkreis nach Grundlagend er Regelungstechnik ausgelegt ? Wenn man schon einen Darlington diskret aufbaut, kann man die Basis beider TIP3055 zusammenschalten, dann schlagen wenigstens unterschiedliche UBE der BD139 Treiber nicht mehr durch und man kann die Stromverteilungswiderstände keiner machen., Die sind mit 0.1R allerdings schon sehr klein, passen dann also besser. Es reicht dann auch 1 Treibertransistor.
> Ich frage mich, ob die Ground Plane gescheit verlegt ist und ob der > Sternpunkt passt oder ob ich einfach eine durchgehende Plane machen > sollte. Das findest du sicher heraus, indem du dein Netzteil mit einer unregelmäßigen last (z.B. eine per PWM gedimmte LED) belastest, und dann mit einem Osziloskp alle GND Punkte miteinander vergleichst (müsste ja im Idealfall überall 0V DC und AC ergeben). Messe das mit unterschiedlichen Zeitbasen.
Michael B. schrieb: > Was macht T2, T10 und T11 ? Halte ich für überflüssig. Die OPV sind nicht in der Lage echte 0V auszugeben (Single Supply), somit werden die Messergebnisse des ADC verfälscht. T2, T10 und T11 heben die "Arbeitsspannung" am Ausgang um ihren forward drop an, somit gibts hier keine Probleme mehr. Hatte diese Transistoren erst in einer der letzten Revisionen eingebaut und sie haben tatsächlich geholfen. Michael B. schrieb: > LM334 ist sehr schlecht als Stromsenke, senkt nämlich unter ca. 2V > nichts mehr, und reagiert schlecht bei hohen Frequenzen. Du hast > ausserdem T8 als Stromsenke drin. Der ist als TO92 natürlich recht > klein. Ja, ist auch nicht mehr bestückt, habe nur den Footprint vorerst noch drin gelassen. Der T8 BC847ALT1G ist SOT23 und somit sogar noch kleiner. Der wird allerdings gar nicht heiß sondern die winzige Zener Diode D11 (SOD-523). Außerdem habe ich das Gefühl, dass diese Stromsenke auch nicht übermäßig gut funktioniert (bei niedriger Ausgangsspannung). Muss das mal simulieren oder am Steckbrett aufbauen und messen. Michael B. schrieb: > 100u am Ausgang , 10n in der Rückkopplung, hmm, nie den Regelkreis nach > Grundlagend er Regelungstechnik ausgelegt ? Bei der Stabilisierung des Regelkreises wurde mir hier im Forum dankenswerterweise geholfen. Ich selber blicke bei Regelungstechnik leider überhaupt nicht durch, auch Lesen hat da bisher nicht geholfen. Für relativ leicht verständliche Buchtipps oder Links bin ich immer sehr dankbar. Bis dahin muss ich auf den Rat anderer vertrauen, zumindest scheint der Kreis stabil zu sein, habe weder mit induktiven noch kapazitiven Lasten Schwingungen erzeugen können. Habe aber natürlich auch nicht das Equipment um das wirklich zu 100% zu testen. Besonders schnell ist der Regelkreis natürlich aufgrund der 100µ am Ausgang nicht. Michael B. schrieb: > Wenn man schon einen Darlington diskret aufbaut, kann man die Basis > beider TIP3055 zusammenschalten, dann schlagen wenigstens > unterschiedliche UBE der BD139 Treiber nicht mehr durch und man kann die > Stromverteilungswiderstände keiner machen., Die sind mit 0.1R allerdings > schon sehr klein, passen dann also besser. Es reicht dann auch 1 > Treibertransistor. Darüber habe ich nachgedacht, daher gibts auch SJ1. Hab das aber bisher noch nicht ausprobiert. Das war eine meiner Fragen, also ein BD139 würde tatsächlich reichen? Stefanus F. schrieb: > Das findest du sicher heraus, indem du dein Netzteil mit einer > unregelmäßigen last (z.B. eine per PWM gedimmte LED) belastest, und dann > mit einem Osziloskp alle GND Punkte miteinander vergleichst (müsste ja > im Idealfall überall 0V DC und AC ergeben). Messe das mit > unterschiedlichen Zeitbasen. Mir ging es hauptsächlich darum, die Störungen des Displays und Teensys (SPI Müll) von der Ausgangsspannung fernzuhalten. Dein Vorschlag würde mir zeigen ob Störungen vom Verbraucher es bis zum Display bzw. zum Teensy schaffen, oder irre ich mich? Danke schon mal an alle die sich beteiligen!
Stefanus F. schrieb: > (z.B. eine per PWM gedimmte LED) Nicht jeder hat eine High Power COB-LED im zum LNG passenden Vf Bereich liegen. Für Deinen Vorschlag könnte die aber schon angebracht sein - oder meintest Du eine 10mA Funzel...? :) (Je mehr Strom, desto leichter wird die Messung. Auch i. B. a. die Realitaet aussagekraeftiger - Du willst ja nicht, daß bei 10, 20mA nichts zu messen ist/kein Problem, und Du das abhakst, aber bei höheren Strömen alle potentiale verschoben und wacklig sind?)
pluscn schrieb: > Stefanus F. schrieb: >> (z.B. eine per PWM gedimmte LED) > > Nicht jeder hat eine High Power COB-LED im zum LNG passenden > Vf Bereich liegen. Für Deinen Vorschlag könnte die aber schon > angebracht sein - oder meintest Du eine 10mA Funzel...? :) > (Je mehr Strom, desto leichter wird die Messung. Auch i. B. a. > die Realitaet aussagekraeftiger - Du willst ja nicht, daß bei > 10, 20mA nichts zu messen ist/kein Problem, und Du das abhakst, > aber bei höheren Strömen alle potentiale verschoben und > wacklig sind?) Ich hab mit auf- und ausgerollten LED Streifen getestet, die ziehen schon ein bisschen Strom. Hab welche die auf 1m über 1A ziehen. :-)
Und diese Streifen sind wie aufgebaut (steilflankige PWM ok)? Was hast Du sonst noch so liegen, was evtl. als Last taugt?
pluscn schrieb: > Und diese Streifen sind wie aufgebaut (steilflankige PWM ok)? Das sind 0815 China LED Streifen von Aliexpress. Sovie ich weiß, immer drei LEDs in Serie mit Vorwiderständen und Eingangsspannung 12V. Warum sollte steilflankinge PWM nicht OK sein? pluscn schrieb: > Was hast Du sonst noch so liegen, was evtl. als Last taugt? Paar Leistungswiderstände (4 Ohm 50W z.B), eine elektronische Last von Aliexpress (deren Lüfter schmeißt jede Menge Müll auf die Eingangsspannung drauf), eine Batterie San Ace 40 Doppellüfter von Sanyo Denki (irgendwas um die 15k rpm), ein Stück dicker Draht...
Stefanus F. schrieb: > Hast du eine LED Taschenlampe mit mehreren Helligkeitsstufen? Die > sind > zum Test prima geeignet. Leider nicht, aber einen selbstgebauten 8 Kanal LED Dimmer für bis zu 10A (gesamt), den hatte ich vergessen zu erwähnen. Da hängen meine Streifen drauf... Als Arbeitsplatzbeleuchtung.
L. N. schrieb: > aber einen selbstgebauten 8 Kanal LED Dimmer Klingt gut - falls das Netzteil genug Strom liefern kann.
Stefanus F. schrieb: > L. N. schrieb: >> aber einen selbstgebauten 8 Kanal LED Dimmer > > Klingt gut - falls das Netzteil genug Strom liefern kann. Also bis 4A (die das Netzteil liefern kann) hab ich schon getestet, das Dimmen der LEDs mit PWM macht keine Probleme was die Stabilität der Ausgangsspannung oder des Regelkreises betrifft. Ging es dir jetzt darum, zu sehen ob die PWM Störungen es bis zum Display/zum Teensy schaffen?
L. N. schrieb: > Ging es dir jetzt darum, zu sehen ob die PWM Störungen es bis zum > Display/zum Teensy schaffen? Nein, mir ging es darum, die Masseführung zu überprüfen. Während das Netzteil derart belastet wird, kannst du jetzt prüfen, ob zwischen den GND Punkten tatsächlich keine (oder wenigstens nicht zu viel) Spannung anleigt. Die Regeleigenschaften kann man damit auch gut testen, das war aber nicht mein Punkt.
Stefanus F. schrieb: > L. N. schrieb: >> Ging es dir jetzt darum, zu sehen ob die PWM Störungen es bis zum >> Display/zum Teensy schaffen? > > Nein, mir ging es darum, die Masseführung zu überprüfen. Während das > Netzteil derart belastet wird, kannst du jetzt prüfen, ob zwischen den > GND Punkten tatsächlich keine (oder wenigstens nicht zu viel) Spannung > anleigt. Also einfach mit dem Multimeter zwischen zwei Massepunkten Spannung messen?
L. N. schrieb: > Also einfach mit dem Multimeter zwischen zwei Massepunkten Spannung > messen? Mit einem Oszilloskop, und zwar im AC Modus mit unterschiedlichen Zeitbasen messen. Mit Multimetern kannst du nicht sinnvoll messen.
Stefanus F. schrieb: > L. N. schrieb: >> Also einfach mit dem Multimeter zwischen zwei Massepunkten Spannung >> messen? > > Mit einem Oszilloskop, und zwar im AC Modus mit unterschiedlichen > Zeitbasen messen. Mit Multimetern kannst du nicht sinnvoll messen. ok dann ich mach ich mich da jetzt gleich mal dran.
Normalerweise schreibe ich sowas nicht: Tolles Projekt, weiter so! Sobald ich aber einen Grund zum Motzen habe, werde ich dich durch den Dreck ziehen.
L. N. schrieb: > Die OPV sind nicht in der Lage echte 0V auszugeben (Single Supply), > somit werden die Messergebnisse des ADC verfälscht. T2, T10 und T11 > heben die "Arbeitsspannung" am Ausgang um ihren forward drop an, somit > gibts hier keine Probleme mehr. Hatte diese Transistoren erst in einer > der letzten Revisionen eingebaut und sie haben tatsächlich geholfen. Lege einfach einen Widerstand vom OpAmp Ausgang nach Masse, z.B. 10k. > Ja, ist auch nicht mehr bestückt, habe nur den Footprint vorerst noch > drin gelassen. Der T8 BC847ALT1G ist SOT23 und somit sogar noch kleiner. > Der wird allerdings gar nicht heiß sondern die winzige Zener Diode D11 > (SOD-523). > Außerdem habe ich das Gefühl, dass diese Stromsenke auch nicht übermäßig > gut funktioniert (bei niedriger Ausgangsspannung). Ja, stimmt, daher nutzt man entweder eine negative Hilfsspannung
1 | Ausgang --+--- |
2 | | |
3 | GND --+---(--- |
4 | | | |
5 | +--|< BC547 (bildet 10mA Stromsenke bis 0V) |
6 | |E |
7 | 430R |
8 | | |
9 | -5V ------+ |
oder man nimmt einen Transistor und beschickt ihn mit SEHR WENIG Basisstrom
1 | Ausgang ----+--- |
2 | | |
3 | +30V --1M--|< BC547 (bildet 3-30mA Stromsenke bis 0.2V) |
4 | |E |
5 | GND --------+--- |
> Bei der Stabilisierung des Regelkreises wurde mir hier im Forum > dankenswerterweise geholfen. Na ja, du wirst die Schwingungen unterdrückt haben, aber schnell regelt es nicht. > Darüber habe ich nachgedacht, daher gibts auch SJ1. Hab das aber bisher > noch nicht ausprobiert. Das war eine meiner Fragen, also ein BD139 würde > tatsächlich reichen? Bei 3A Ausgangsstrom braucht man 30mA Basisstrom über den BD139 sind das knapp 1 Watt. Also kühlen.
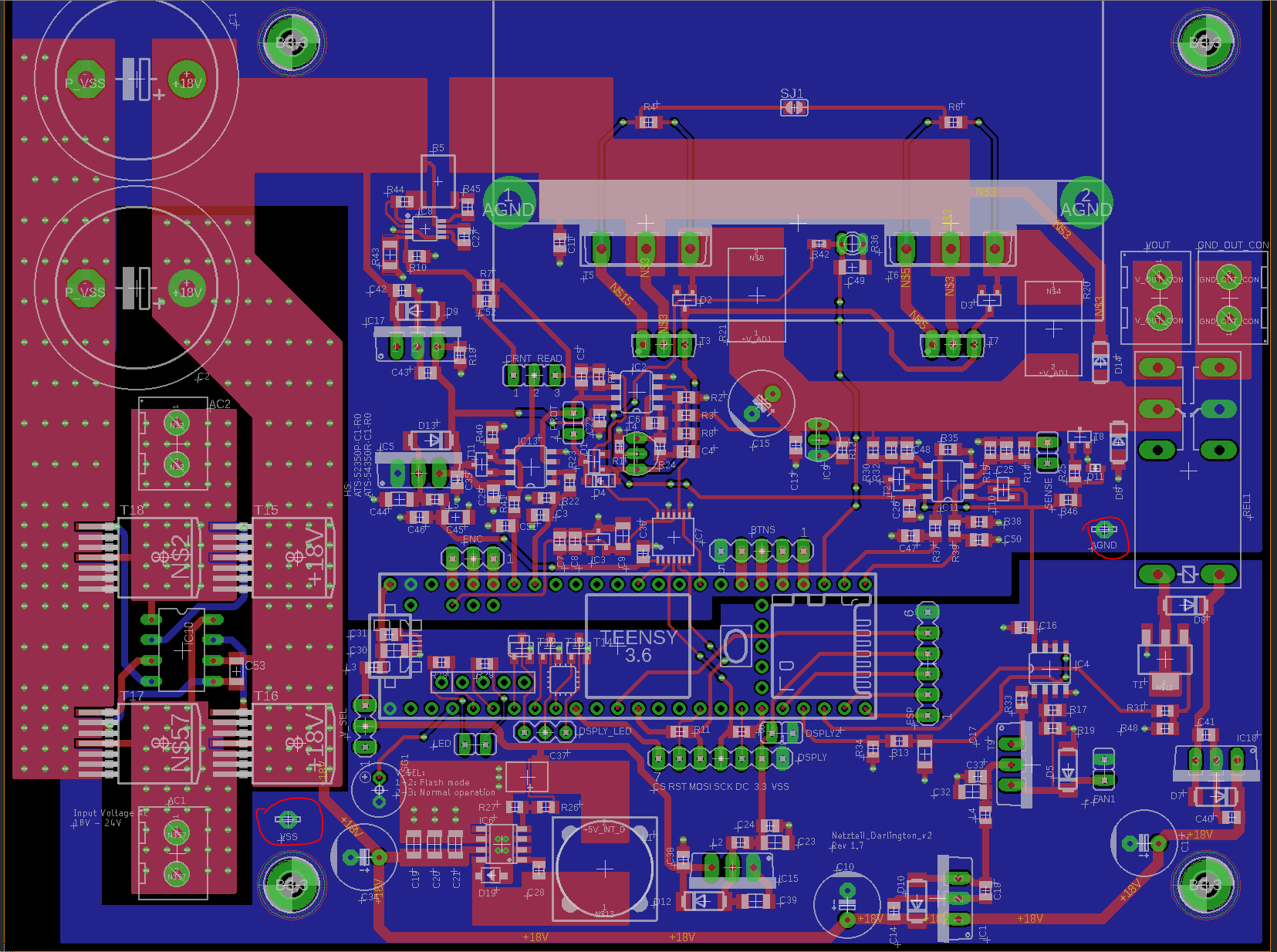
MaWin schrieb: > Tolles Projekt, weiter so! Vielen Dank! MaWin schrieb: > Normalerweise schreibe ich sowas nicht Ich bin ehrlich gerührt, das von dir zu lesen ;-) MaWin schrieb: > Sobald ich aber einen Grund zum Motzen habe, werde ich dich durch den > Dreck ziehen. Ich freu mich drauf :-D SDS00012.png: 50 Hz, kommen wohl vom Netz? SDS00011.png: 500 kHz, kommen wohl vom TPS5430 Schaltregler SDS00010.png: 500 Hz, kommen wohl vom PWM SDS0008.png: Die Störungen sind wohl SPI ans Display... Habe zwischen den beiden markierten Massepunkten im Screenshot der Platine gemessen. Last waren ca. 3A, Duty Cycle vermutlich irgendwo um 80-90% (hab einfach nur ein wenig runter gedimmt). Ausgangsspannung 12V. Wohlgemerkt teste ich hier mit Revision 1.7 und nicht mit der 1.8 im Git Repo, da ich die ja noch gar nicht fertigen habe lassen. Die 1.7 ist fast gleich wie 1.6 (die ja wiederum auf Github verfügbar ist), nur dass ich bei 1.6 einen ganz anderen Shunt + MAX4080F sowie normale Dioden als Gleichrichter nutze, anstatt des LTC6102 und des LT4320. Michael B. schrieb: > Lege einfach einen Widerstand vom OpAmp Ausgang nach Masse, z.B. 10k. Von hier: Beitrag "Re: ADC Messung großer Spannungsbereiche bei gleichzeitig hoher Genauigkeit" habe ich die Sache mit dem NPN. Warum wir das mit dem Widerstand auch einfach so funktionieren? Michael B. schrieb: > Ja, stimmt, daher nutzt man entweder eine negative Hilfsspannung... Danke, werde ich beides ausprobieren. Michael B. schrieb: > Na ja, du wirst die Schwingungen unterdrückt haben, > aber schnell regelt es nicht. Das ist richtig... Bin gerne offen für Parameter die die Regelung schneller machen :-) Selber bekomme ich die nie raus (habe schon Stunden damit verbracht). Michael B. schrieb: > Bei 3A Ausgangsstrom braucht man 30mA Basisstrom über den BD139 sind das > knapp 1 Watt. Also kühlen. Hm aktuell bleiben die beiden BD139 kühl... Ist der Gewinn so groß, dass er einen Kühlkörper (nicht mal Standard TO-220 wie bereits auf der BOM) und die erhöhte Wärmeentwicklung rechtfertigt?
MaWin schrieb: > Normalerweise schreibe ich sowas nicht: > > Tolles Projekt, weiter so! > > Sobald ich aber einen Grund zum Motzen habe, > werde ich dich durch den Dreck ziehen. Um Dir das einfach nur zu verdeutlichen, @L.N.: Dieser Post stammt nicht von MaWin (also dem, der diesen Nicknamen wirklich hat, ihn praktisch "erfunden" hat - aus den Anfangsbuchstaben seines Vor- und Zunamen zusammengesetzt. Sondern von irgend jemandem, der gerne als MaWin auftritt (die psych(olog)ischen Gründe kannst und darfst Du Dir gerne selbst ausmalen...) Die Posts von MaWin (dem echten MaWin) sehen anders aus: Sie enthalten manchmal (oder sogar öfters mal) etwas böse klingende Dinge, allerdings - und das ist der entscheidende Unterschied zu "Nachmachern" - fachlich kompetente Stellungnahmen/Anregungen/Tips zur aktuellen Problematik / dem_wirklichen_Thema ...
noch'n Spinner schrieb: > Dieser Post stammt nicht von MaWin Klarnamenzwang!!!11 :-) Shit happens... Michael B. schrieb: > Ausgang ----+--- > | > +30V --1M--|< BC547 (bildet 3-30mA Stromsenke bis 0.2V) > |E > GND --------+--- Also das scheint mal nicht zu funktionieren (siehe Screenshot). Die Variante mit -5V Hilfsspannung allerdings schon. Ich nehme mal an, ich kann auch -15V und dafür einen größeren Widerstand nehmen? Zumindest hats damit in LTSPice auch funktioniert. Gibts denn keinen fertigen IC, der genau das macht, was ich will? Ich habe keine -5 oder -15V. Letztere könnte ich zumindest mit einer Ladungspumpe (TC7660) recht einfach aus den 15V erstellen (zumindest annähernd), würde aber gerne auf weitere Schalt-Action, vor allem im analogen Teil, in der Nähe der Ausgangsspannung, verzichten...
Bitte melde dich an um einen Beitrag zu schreiben. Anmeldung ist kostenlos und dauert nur eine Minute.
Bestehender Account
Schon ein Account bei Google/GoogleMail? Keine Anmeldung erforderlich!
Mit Google-Account einloggen
Mit Google-Account einloggen
Noch kein Account? Hier anmelden.






