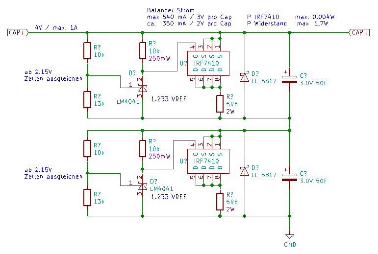
Hallo!, arbeite gerade an einer Stromversorgung für ein GSM Modul. Um Leistungsspitzen abzufangen, möchte ich zwei Supercaps in Reihe verwenden. Da die Wahrscheinlichkeit groß ist das die Zellspannungen mit der Zeit driften und eine Zelle überladen werden könnte, habe ich mir eine kleine Balancer Schaltung überlegt. Diese sollte, wenn ich mich nicht verrechnet habe, <300µA im Standby benötigen. Für das Laden hätte ich jetzt einfach ein 0815 LiXX Lade-IC verwendet. Jetzt wollte ich einmal nachfragen, was Ihr von der Schaltung haltet. Kann man das so lassen? Gruß, Tim
Besserer Balancer wäre sowas Beitrag "Re: Schaltung für aktiven 3s Balancer gesucht" "active Balancing"
MOSFets sind bei solche niedrigen Spannungen schlechter geeignet als BJT. Ich würde dir zu einem schlichten PNP Transistor raten, wie dem BD136/138/140.
Ernst gemeinte Frage...muss bei 2 baugleichen Supercap ein Balancer eingesetzt werden?
Hallo, > Tim M. schrieb: > Da die Wahrscheinlichkeit groß ist das die Zellspannungen mit der Zeit > driften und eine Zelle überladen werden könnte, habe ich mir eine kleine > Balancer Schaltung überlegt. Du mußt aber gar nicht während der Ladung balancieren. Es reicht, wenn im laufenden Betrieb ständig ein geringer Ausgleichsstrom fließt. > Diese sollte, wenn ich mich nicht > verrechnet habe, <300µA im Standby benötigen. Für das Laden hätte ich > jetzt einfach ein 0815 LiXX Lade-IC verwendet. > Jetzt wollte ich einmal nachfragen, was Ihr von der Schaltung haltet. > Kann man das so lassen? Scheint mir schon etwas zu viel Aufwand. Selbst wenn du es mit so einer Shuntreferenz machst, ist der FET überflüssig. Es reicht ein sehr kleiner Ausgleichsstrom. Ich habe vor einiger Zeit einen Pack mit 7 Super-Caps (50F) für eine Schaltung entwickelt, die bei Ausfall der Stromversogung noch eine Klappe motorisch schließt (Motorlaufzeit max. ca. 1 Min, bis ca 800mA). Um da zu verhindern, das die Zellenspannungen auseinander laufen, habe ich zu jeder Zelle einen Widerstand (2.7k...10k) und eine grüne LED geschaltet. Die grüne LED wird ab ca. 1,6 V langsam leitend und verhindert so, dass der SuperCap sich ständig weiter über den Widerstand entlädt. Versuche haben gezeigt, dass anfänglich sehr unterschiedliche Zellenspannungen über Tage und Wochen sich immer wieder gut ausgleichen. Da du die Zellenspannung auch nicht ausreizt, machen paar mV Differenz eh nix aus. Gruß Öletronika
Es fehlen im Schaltplan noch die inverse Dioden als Bupass, die beim Entladen verhindern sollen, dass der schwächere Super-Elko umgeladen wird.
Jörg R. schrieb: > Ernst gemeinte Frage...muss bei 2 baugleichen Supercap ein Balancer > eingesetzt werden? Eigentlich nicht, denn bei Überladung steigt der Leckstrom stark an und wirkt dann als Balancer.
Tim M. schrieb: > Jetzt wollte ich einmal nachfragen, was Ihr von der Schaltung haltet. > Kann man das so lassen? Geht einfacher und besser. Beitrag "Re: TL431-LiPo-Balancer "reloaded"" Wenn man denn überhaupt einen Balancer braucht.
Vielen Dank für die zahlreichen Antworten! >@Matthias S. >Ich würde dir zu einem schlichten PNP Transistor raten, wie dem >BD136/138/140. Ah ok... - Auch bei einer VGS(th) von ~-1V? >U. M. >Du mußt aber gar nicht während der Ladung balancieren. Es reicht, wenn >im laufenden Betrieb ständig ein geringer Ausgleichsstrom fließt. Ist es nicht genau umgekehrt? Gerade beim laden besteht doch das "Risiko" das eine Zelle 3V überschreitet? >Scheint mir schon etwas zu viel Aufwand. >Selbst wenn du es mit so einer Shuntreferenz machst, ist der FET >überflüssig. Es reicht ein sehr kleiner Ausgleichsstrom. Ja, wenn nur ein Strom von wenigen mA reicht, könnte man den PNP Transistor weg lassen - Wie viel mA sollte man da anpeilen? 10mA? >Dieter >Es fehlen im Schaltplan noch die inverse Dioden als Bupass, die beim >Entladen verhindern sollen, dass der schwächere Super-Elko umgeladen >wird. Wo müssten diese hin? >Falk B >Eigentlich nicht, denn bei Überladung steigt der Leckstrom stark an und >wirkt dann als Balancer. Man liest überall etwas anderes - War deswegen ein wenig verunsichert und wollte auf Nummer sicher gehen. >Geht einfacher und besser. >Beitrag "Re: TL431-LiPo-Balancer "reloaded"" >Wenn man denn überhaupt einen Balancer braucht. Im Endeffekt fast die gleiche Schaltung...
Verschaltung der Bypass Dioden, analog wie bei Solarzellen. Passendes Bild spuckte die Suchmaschine nicht sofort aus. "Although they can be shorted to zero volts, the electrodes maintain a very small amount of charge. Reverse polarity is not recommended, however previously charged supercapacitors have been discharged to -2.5 V with no measurable difference in capacitance or ESR." Supercapacitor application guidelines - Eaton ==> Aus diesem Grund ist es nicht tragisch, wenn dabei der Spannungsabfall an der Diode 0,8...1,0V kurzeitig betragen sollte, d.h. der andere SuperCap bis zu -1,0 kurz anliegen hätte.
Tim M. schrieb: >>Eigentlich nicht, denn bei Überladung steigt der Leckstrom stark an und >>wirkt dann als Balancer. > Man liest überall etwas anderes - War deswegen ein wenig verunsichert > und wollte auf Nummer sicher gehen. Wenn es einen Leckwiderstand gibt (der bei beiden gleich ist) dann müsste das eigentlich auch ohne Balancer ein stabiles System sein.
Ich habe jetzt meine Schaltung noch einmal überarbeitet und möchte doch gerne höhere Ausgleichströme fließen lassen können. Nach vergeblicher Suche nach einen geeigneten BJT in SMD Form mit hohen hFE und kleiner Verlustleistung hab ich meinen bisherigen FET durch einen anderen ersetzt. Dieser ist bereits ab 1.8V mit ausreichend Strom spezifiert. Auch die Dioden habe ich jetzt hinzugefügt. Mir ist jedoch noch nicht ganz klar welchen Zweck diese bei normalen Betrieb haben sollen. Kann die Schaltung so klappen? Stimmen meine Berechnungen?
Tim M. schrieb: > Ich habe jetzt meine Schaltung noch einmal überarbeitet und möchte doch > gerne höhere Ausgleichströme fließen lassen können. Nach vergeblicher > Suche nach einen geeigneten BJT in SMD Form mit hohen hFE und kleiner > Verlustleistung Aha, und du meinst, daß sich dann die Verlustleistung vermindert? Dream on. Der Balancer ist ein Parallelregler, der MUSS die Leistung P = U * I verheizen, wobei U die Zellenspannung und I der Balancerstrom ist. Es gibt zwar Lösungen mit Schaltregler, die angeblich viel Energie sparen, aber die sind auch deutlich komplexer. > hab ich meinen bisherigen FET durch einen anderen > ersetzt. FAIL! Du hast das Grundprinzip der Schaltung NICHT verstanden. Versuch's nochmal. Die 10K Vorwiderstand sind auch für den LM4041 zu hochohmig, dem sollte man schon mindesten 100uA gönnen. Wozu eigentlich ein super verlustarmer MOSFET mit 4mW und zusätlich ein Widerstand mit 1,7W? Man darf auch mal 1,7W mit einem Transistor verheizen, gekühlt werden muss das so oder so. Ein einfacher PNP im SOT223 Gehäuse oder ähnlich reicht. > Auch die Dioden habe ich jetzt hinzugefügt. Mir ist jedoch noch nicht > ganz klar welchen Zweck diese bei normalen Betrieb haben sollen. Sie leiten den Strom am Kondensator vorbei, wenn der schon entladen ist, die anderen in Reihe aber noch nicht. Damit wird ein Aufladen mit negativer Spannung verhindert, naja, zumindest sieht der Kondensator max. -0,5V. Das kann beim ENTLADEN vorkommen. > Kann > die Schaltung so klappen? Stimmen meine Berechnungen? Nö. Außerdem wäre es sinnvoll, den Bauteile eindeutige Namen zu geben. Ein R? für alle Widerstände ist nicht sinnvoll und verhindert eine gescheite Kommunikation, wenn man sich über die Schaltung unterhalten will.
>Aha, und du meinst, daß sich dann die Verlustleistung vermindert? >Dream on. Der Balancer ist ein Parallelregler, der MUSS die Leistung > >P = U * I > >verheizen, wobei U die Zellenspannung und I der Balancerstrom ist. >Es gibt zwar Lösungen mit Schaltregler, die angeblich viel Energie >sparen, aber die sind auch deutlich komplexer. Nein! Nein! Natürlich nicht. Ich wollte einen Kühlkörper am FET vermeiden und alles durch den Widerstand verbraten. Ich kann außerdem einen Transistor mit geringen hFE mit dem LM4041 nicht treiben, da doch der selbst nur mit max 12mA angegeben ist. Es ist natürlich keine Schaltung die den Strom umleitet sondern nur einfach verbrät - das ist klar! >FAIL! Du hast das Grundprinzip der Schaltung NICHT verstanden. Versuch's >nochmal. Im Endeeffekt wird die Shunt Referenzspannungsquelle als einstellbare Z Diode verwendet. Sobald die Spannung des Spannungsteiler der der internen Referenz übersteigert, schaltet diese durch und will somit die Spannung auf das eingestellte Level bringen. Der P-FET wird auf Masse gezogen und schaltet somit durch bist die CAP Spannung unter dem Level der REF Spannung ist. Der restliche Strom wird verbraten. Bitte korrigiere mich wenn ich falsch liege... >Sie leiten den Strom am Kondensator vorbei, wenn der schon entladen ist, >die anderen in Reihe aber noch nicht. Damit wird ein Aufladen mit >negativer Spannung verhindert, naja, zumindest sieht der Kondensator >max. -0,5V. Das kann beim ENTLADEN vorkommen. Dann war ich mit meinen Überlegungen gar nicht so falsch dran... :-)
Tim M. schrieb: >>Aha, und du meinst, daß sich dann die Verlustleistung vermindert? >>Dream on. Der Balancer ist ein Parallelregler, der MUSS die Leistung >> >>P = U * I >> >>verheizen, wobei U die Zellenspannung und I der Balancerstrom ist. >>Es gibt zwar Lösungen mit Schaltregler, die angeblich viel Energie >>sparen, aber die sind auch deutlich komplexer. > > Nein! Nein! Natürlich nicht. Ich wollte einen Kühlkörper am FET > vermeiden und alles durch den Widerstand verbraten. Ja und? Der sitzt auch auf der Platine, du willst ja alles in SMD machen, und muss dort genauso gekühlt werden. https://www.mikrocontroller.net/articles/K%C3%BChlk%C3%B6rper#Die_Platine_als_K.C3.BChlk.C3.B6rper > Ich kann außerdem > einen Transistor mit geringen hFE mit dem LM4041 nicht treiben, da doch > der selbst nur mit max 12mA angegeben ist. >>FAIL! Du hast das Grundprinzip der Schaltung NICHT verstanden. Versuch's >>nochmal. > Im Endeeffekt wird die Shunt Referenzspannungsquelle als einstellbare Z > Diode verwendet. Sobald die Spannung des Spannungsteiler der der > internen Referenz übersteigert, schaltet diese durch Nicht ganz. Der LM4041 als auch der TL431 und seine modernen Brüder arbeiten nicht digital sondern linear. D.h. der Regler versucht schon, proportional zu steuern, nicht nur EIN/AUS. > und will somit die > Spannung auf das eingestellte Level bringen. Der P-FET wird auf Masse > gezogen Auch das stimmt nicht, denn der LM4041 etc. kann und will gar nicht seine Kathodenspannung auf Null bringen. Damit ist die Gate-Source Spannung des MOSFETs hier auf ca. 2,25V - 1,25V ~ 1V begrenzt! Dort schalten selbst modernste MOSFETs kaum durch. Ein PNP allerdings locker. Dein IRF7410 (ein 16A Ultra MOSFT!) hat eine V_G_thr von 0,4-0,9V @250uA > und schaltet somit durch bist die CAP Spannung unter dem Level > der REF Spannung ist. Der restliche Strom wird verbraten. > Bitte korrigiere mich wenn ich falsch liege... Done. Die Schaltung braucht mit einem MOSFET mehr Spannung und ggf. Maßnahmen zur Reglerstabilisierung. Die KANN von Haus aus stabil sein, muss es aber nicht. Hab ich noch nie aufgebaut. Mein Tipp. https://www.digikey.de/products/de/discrete-semiconductor-products/transistors-bipolar-bjt-single/276?k=&pkeyword=&sv=1&pv1291=87&pv1291=6351&pv1291=77&pv1291=211&pv1291=1257&pv1291=140&pv1291=7716&pv1291=3280&pv1291=1642&sf=0&FV=ffe00114%2C1280002%2Cmu1A%7C2101%7C0%2Cmu5A%7C2101%7C1&quantity=&ColumnSort=0&page=1&stock=1&pageSize=25 BCP53 klingt brauchbar, es gibt aber auch andere. Ein TLV431 schafft 20mA anstatt der 12mA des LM4041. Das reicht locker für 500mA Kollektorstrom, ggf. auch 1A.
Ah ok... Da muss ich mich mit dem Regler nochmal auseinandersetzen... >BCP53 klingt brauchbar, es gibt aber auch andere. Ein TLV431 schafft >20mA anstatt der 12mA des LM4041. Das reicht locker für 500mA >Kollektorstrom, ggf. auch 1A. Genau da hatte ich immer Probleme mit der Berechnung VCEsat max. 0.5V Abfall bei 500mA Strom => P=0,25W Abwärme max. 3V - Es müssen die restlichen 2.5V verbraten werden: 2.5V * 0.5A = 1,25W Widerstand zum begrenzen: 2.5V / 0.5A = 5 Ohm => 5.6 Ohm -> 0.446A Transistorabwärme bei 0.446A -> 0,223W Transistorerwärmung: 192K/W -> 43Grad Die 43K kommen mir ein wenig viel vor... In einem KFZ im Sommer nochmal +60°C => 103°C? Eine Zeile unter VCEsat steht: VBE (base-emitter voltage) (VCE=2V; IC=500 mA[1]) - - -1V Ich brauche also mindestens -1V um zu schalten... Warum ist jetzt VCE 2V? Fallen jetzt 2V zwischen CE ab? Evtl. rechne / denke ich einfach komplett falsch?
Tim M. schrieb: > Ah ok... Da muss ich mich mit dem Regler nochmal auseinandersetzen... > >>BCP53 klingt brauchbar, es gibt aber auch andere. Ein TLV431 schafft >>20mA anstatt der 12mA des LM4041. Das reicht locker für 500mA >>Kollektorstrom, ggf. auch 1A. > Genau da hatte ich immer Probleme mit der Berechnung Scheint so. > > VCEsat max. 0.5V Abfall bei 500mA Strom => P=0,25W Abwärme Erster Fehler. Der Transistor arbeitet hier (ohne zusätzlichen Lastwiderstand) NICHT im Schaltbetrieb sondern Linearbetrieb. U_CE ist hier gleich der Zellenspannung von 2,25V. Man braucht so oder so keinen Transistor mit ultimativ kleinem U_CE_SAT oder R_DS_ON. > max. 3V - Es müssen die restlichen 2.5V verbraten werden: Falsch. Die Schaltung klemmt IMMER auf 2,25V. Die Ladequelle muss so oder so eine Strombegrenzung haben, hier sinnvollweise in Form einer Konstantstromquelle. > 2.5V * 0.5A = 1,25W > Widerstand zum begrenzen: 2.5V / 0.5A = 5 Ohm => 5.6 Ohm -> 0.446A Kann man machen, ist aber wie schon dreimal geschrieben sinnlos. Die 1,25W kann auch der Transistor allein verheizen, das tut dem nicht weh. > Transistorabwärme bei 0.446A -> 0,223W > Transistorerwärmung: 192K/W -> 43Grad Das sind 42K Übertemperatur gegenüber der Umgebung. Wo hast du die 192K/W her? > Die 43K kommen mir ein wenig viel vor... Du verwechselst 43K Temperaturanstieg mit 43°C Absoluttemperatur. Siehe Kühlkörper. > Eine Zeile unter VCEsat steht: > VBE (base-emitter voltage) (VCE=2V; IC=500 mA[1]) - - -1V > > Ich brauche also mindestens -1V um zu schalten... Nein. > Warum ist jetzt VCE 2V? Fallen jetzt 2V zwischen CE ab? Das ist die Meßbedingung im Datenblatt. > Evtl. rechne / denke ich einfach komplett falsch? Nein, aber wie gesagt, der Lastwiderstand ist eher entbehrlich.
Vielen Dank für Deine Geduld! Thema TLV431: Wie kann ich erkennen dass dieser linear funktioniert? Im Datenblatt auf Seite 8 / Abbildung 4 sieht das relativ digital aus? Ab ca. 1.25V wird dieser schlagartig leitend? >Erster Fehler. Der Transistor arbeitet hier (ohne zusätzlichen >Lastwiderstand) NICHT im Schaltbetrieb sondern Linearbetrieb. U_CE ist >hier gleich der Zellenspannung von 2,25V. Man braucht so oder so keinen >Transistor mit ultimativ kleinem U_CE_SAT oder R_DS_ON. Ohne Widerstand müssen 2.25V verbraten werden? Im ungünstigen Fall könnte aber die Spannung auf 3V ansteigen? >Falsch. Die Schaltung klemmt IMMER auf 2,25V. Die Ladequelle muss so >oder so eine Strombegrenzung haben, hier sinnvollweise in Form einer >Konstantstromquelle. Ja, ist vorhanden - max. 1A >Das sind 42K Übertemperatur gegenüber der Umgebung. Wo hast du die >192K/W her? Im Datenblatt vom BCP53 steht bei 'max Power Dissipation' @25°C: - 0.65W / 192K/W normaler Footprint - 1.00W / 125K/W mit 1cm² Kühlfläche - 1.35W / 93K/W mit 6cm² Kühlfläche 0.5A * 2.25V = 1.125W Ich bräuchte bei 25°C Raumtemperatur also eine Leiterplatte mit 6cm² als Kühlfläche? Ist das so richtig? - Bei wärmerer Umgebung geht der Transistor kaputt... >> Ich brauche also mindestens -1V um zu schalten... >Nein. ?
Tim schrieb: > Thema TLV431: > Wie kann ich erkennen dass dieser linear funktioniert? Aus der Beschreibung des Datenblatts. > Im Datenblatt auf Seite 8 / Abbildung 4 sieht das relativ digital aus? Welches? Da gibt es viele. > Ab ca. 1.25V wird dieser schlagartig leitend? Das ist die statische Kennlinie. Ein OPV hat auch eine Leerlaufverstärkung von 10.000 und mehr. In der Gesamtschaltung als Verstärker arbeitet der aber trotzdem linear und nicht digital. >>Erster Fehler. Der Transistor arbeitet hier (ohne zusätzlichen >>Lastwiderstand) NICHT im Schaltbetrieb sondern Linearbetrieb. U_CE ist >>hier gleich der Zellenspannung von 2,25V. Man braucht so oder so keinen >>Transistor mit ultimativ kleinem U_CE_SAT oder R_DS_ON. > Ohne Widerstand müssen 2.25V verbraten werden? Ja klar, das ist die Klemmenspannung deines Paralleregler / Balancers. > Im ungünstigen Fall könnte aber die Spannung auf 3V ansteigen? Nö, dann ist deine Schaltung kaputt. Der ideale Parallelregler hat einen sehr kleinen, differentiellen Innenwiderstand. D.h. sobald die nominelle Klemmenspannung erreicht ist, steigt diese nicht weiter an. Ob man da nun 0,1 oder 1A durchjagt ist egal, die Spannung ändert sich da real bestenfalls um wenige mV, ideal 0mV. >>Das sind 42K Übertemperatur gegenüber der Umgebung. Wo hast du die >>192K/W her? > Im Datenblatt vom BCP53 steht bei 'max Power Dissipation' @25°C: > - 0.65W / 192K/W normaler Footprint > - 1.00W / 125K/W mit 1cm² Kühlfläche > - 1.35W / 93K/W mit 6cm² Kühlfläche OK. > > 0.5A * 2.25V = 1.125W > > Ich bräuchte bei 25°C Raumtemperatur also eine Leiterplatte mit 6cm² als > Kühlfläche? Ja. > Ist das so richtig? - Bei wärmerer Umgebung geht der Transistor > kaputt... Naja, er wird halt wärmer. Offiziell ist das nicht mehr spezifiziert und damit nicht garantiert. Praktisch bringen den auch 50K mehr nicht um. >>> Ich brauche also mindestens -1V um zu schalten... >>Nein. > ? 1.) du schaltest nicht 2.) ein PNP braucht eher um die 0,7V BE-Spannung.
Hab neulich ein Papier gelesen, das sagte, das wenn man bei etwa 80% der Nennspannung des Caps bleibt, ein paralleler Widerstand der etwa den zehnfachen Leckstrom übernimmt als Balancer reicht. Ging generell um den Einsatz von Caps als Notenergie Lösung für Flugzeuge. Was haltet ihr davon?
> Was haltet ihr davon?
Ich würde mal hinterfragen, ob der Supercap überhaupt deine Erwartungen
erfüllt.
Du möchtest damit eine zu schwache Stromversorgung ausgleichen. Wie
lange soll das denn haltbar sein, und wie lange hält dein anvisierter
Supercap?
Wäre ein ganz normaler Kondensator für diesen Fall nicht besser, da
länger haltbar?
Hast du zwischen Kondensator und GSM Modul noch einen Spannungsregler?
Den wirst du vermutlich brauchen.
>> Im Datenblatt auf Seite 8 / Abbildung 4 sieht das relativ digital aus? >Welches? Da gibt es viele. https://www.mikrocontroller.net/part/TLV431 @Falk Ich weiß, Du hast es schon 100x gesagt aber jetzt muss ich nochmal damit anfangen. Wäre es in diesem Fall nicht besser, die Last auf Transistor und Widerstand aufzuteilen? Der Ableitstrom muss auf jeden Fall über 1A betragen können. Was wäre der Nachteil? >Hab neulich ein Papier gelesen, das sagte, das wenn man bei etwa 80% der >Nennspannung des Caps bleibt, ein paralleler Widerstand der etwa den >zehnfachen Leckstrom übernimmt als Balancer reicht. Ich möchte einfach auf Nummer sicher gehen. >Ich würde mal hinterfragen, ob der Supercap überhaupt deine Erwartungen >erfüllt. Bisherige Tests liefen gut. >Du möchtest damit eine zu schwache Stromversorgung ausgleichen. Wie >lange soll das denn haltbar sein, und wie lange hält dein anvisierter >Supercap? Es geht nur darum, kurze Peaks auszugleichen. >Wäre ein ganz normaler Kondensator für diesen Fall nicht besser, da >länger haltbar? >Hast du zwischen Kondensator und GSM Modul noch einen Spannungsregler? >Den wirst du vermutlich brauchen. Ja klar - Spannungsregler mit 4V und maximal 1A. Im Endeffekt werden die CAPs immer voll geladen und auch gehalten. Sie sollen nur kurze Unterbrechungen von ein paar Sekunden sowie Peaks in Höhe von 2-3A abdämpfen.
Tim M. schrieb: > Ich weiß, Du hast es schon 100x gesagt aber jetzt muss ich nochmal damit > anfangen. Wäre es in diesem Fall nicht besser, die Last auf Transistor > und Widerstand aufzuteilen? Warum? Denkst du, ein SMD-Widerstand kann zaubern und die Wärme verschwinden lassen? Ein Transistor kann 150°C Sperrschichttemperatur dauerhaft vertragen, ein SMD-Widerstand wird im Normalfall nicht heißer. Man gewinnt hier nix. > Der Ableitstrom muss auf jeden Fall über 1A > betragen können. Was wäre der Nachteil? Ein Bauteil mehr und mehr Platzbedarf. > Es geht nur darum, kurze Peaks auszugleichen. Wie "kurz" und wieviel Strom? 50F sind schon SEHR VIEL! Wie sieht der Rest deiner Stromversorgung aus? > Im Endeffekt werden die CAPs immer voll geladen und auch gehalten. Sie > sollen nur kurze Unterbrechungen von ein paar Sekunden Wo kommen die her? Hast du Wackelkontakte eingeplant? >sowie Peaks in > Höhe von 2-3A abdämpfen. 3A * 5s = 15As dU = C / Q = 25F / 15As = 1,6V D.h. deine Versorgungsspannung bricht um diese 1,6V ein. Verkraftet das dein Verbraucher?
Tim M. schrieb: >>Du möchtest damit eine zu schwache Stromversorgung ausgleichen. Wie >>lange soll das denn haltbar sein, und wie lange hält dein anvisierter >>Supercap? > Es geht nur darum, kurze Peaks auszugleichen. Ich meinte das anders: Wie viele Jahre soll das Gerät einsatzbereit sein? Superkondensatoren halten nicht "ewig", nicht einmal ungefähr. Da liegt eher ein Vergleich mit Akkus nahe.
>Warum? Denkst du, ein SMD-Widerstand kann zaubern und die Wärme >verschwinden lassen? Ein Transistor kann 150°C Sperrschichttemperatur >dauerhaft vertragen, ein SMD-Widerstand wird im Normalfall nicht heißer. >Man gewinnt hier nix. >Ein Bauteil mehr und mehr Platzbedarf. Stimmt! >Wo kommen die her? Hast du Wackelkontakte eingeplant? Das GSM Modul soll später im KFZ betrieben werden, da hätte ich ein paar Störungen mit eingerechnet. (Transientenschutz ist vorhanden) >3A * 5s = 15As >dU = C / Q = 25F / 15As = 1,6V >D.h. deine Versorgungsspannung bricht um diese 1,6V ein. Verkraftet das >dein Verbraucher? Beim Sendevorgang so um die 1.5A für 1-2 Sekunden. Ich hätte jetzt aber 2-3A für einige ms eingerechnet. Der Ruhestrom beträgt mit aktiver Verbindung so um die 5mA Tests mit 5F liefen auch ohne Probleme. Da nicht immer Idealbedingungen herrschen z.B. durch schlechten Empfang stocke ich lieber auf 2 x 50F in Reihe auf - Also dann 25F.
>Ich meinte das anders: Wie viele Jahre soll das Gerät einsatzbereit >sein? Superkondensatoren halten nicht "ewig", nicht einmal ungefähr. Da >liegt eher ein Vergleich mit Akkus nahe. Puh... das ist eine gute Frage. Ich habe selbst noch nicht mit CAPs gearbeitet - Was sind da den so Eure Praxis-Erfahrungen? 5Jahre?
Meine Erfahrungen damit sind zu lange her, dass sie jetzt noch helfen würden. Ich wollte nur Anregen, die Haltbarkeit mittels Datenblatt und Anforderungen zu prüfen, da ich damals diesbezüglich voll auf die Nase gefallen war. Für meinen Fall stellte sich heraus, dass eine popelige CR2032 Batterie als Puffer letzendlich billiger, und sehr viel langlebiger war. Aber dein Fall ist ein anderer. Trotzdem solltest du nicht einfach so davon ausgehen, dass die Kondensatiren quasi verschleißfrei sind. Siehe https://www.capcomp.de/kondensatoren/ultracap-lebensdauer.html
Auch wenn es nicht perfekt klingt, aber vielleicht reicht in diesem Fall auch einfach nur eine Reihenschaltung aus einer 2,7 Volt Z-Diode und einem 1 Ohm Widerstand. Diese Schaltung wird dann jeweils parallel an die Caps geschaltet. Vorteilhaft ist nicht nur die Einfachheit, sondern auch der Standby Stromverbrauch. Unter 2,7 Volt fliesst kein Ruhestrom mehr und die Caps müssen nach einer längeren Standzeit des Fahrzeugs, nicht erst wieder von fast Null Volt an, aufgeladen werden müssen.
Ach Du grüne Neune schrieb: > Unter 2,7 Volt fliesst kein Ruhestrom mehr Wie kommst du auf dieses schräge Brett? Und find mal eine mit 3-5W....
Teo D. schrieb: > > Wie kommst du auf dieses schräge Brett? > Und find mal eine mit 3-5W.... Gut, 30uA werden dann wohl doch noch fließen, aber keine 300uA. Eventuell reichen auch schon 1,3 Watt Z-Dioden. Wenn man aber auf Nummer Sicher gehen will: 5 Watt Z-Dioden gibt es bei Reichelt für 30 Cent.
Du hast Recht. Auf Anhieb habe ich jetzt auch keine 2,7 Volt / 5 Watt Z-Diode im Netz gefunden :/
Tim M. schrieb: >>Wo kommen die her? Hast du Wackelkontakte eingeplant? > Das GSM Modul soll später im KFZ betrieben werden, da hätte ich ein paar > Störungen mit eingerechnet. (Transientenschutz ist vorhanden) Ohje! Nur weil auf dem Bordnetz viele Störungen drauf sind, heißt das NICHT, daß dort sekundenlang der Strom ausfällt! Bestenfalls beim Anlassen des Motors geht die Bordspannung ordentlich in die Knie, aber sonst eher nicht. >>3A * 5s = 15As >>dU = C / Q = 25F / 15As = 1,6V >>D.h. deine Versorgungsspannung bricht um diese 1,6V ein. Verkraftet das >>dein Verbraucher? > Beim Sendevorgang so um die 1.5A für 1-2 Sekunden. > Ich hätte jetzt aber 2-3A für einige ms eingerechnet. Und warum redest du dann von Sekunden? > Der Ruhestrom beträgt mit aktiver Verbindung so um die 5mA Also gar nichts. > Tests mit 5F liefen auch ohne Probleme. Da nicht immer Idealbedingungen > herrschen z.B. durch schlechten Empfang stocke ich lieber auf 2 x 50F in > Reihe auf - Also dann 25F. Und warum braucht der Rest der Welt das nicht? Du bist auf dem Holzweg und pflegst nur deine Paranoia.
>Und warum braucht der Rest der Welt das nicht? Du bist auf dem Holzweg >und pflegst nur deine Paranoia. Weil man normalerweise gleich einen Spannungsregler einbaut, der in der Lage ist den Strombedarf abzufangen. Da ich aber nur max. 1A ziehen darf, muss ich mir etwas anderes einfallen lassen... Hättest Du einen besseren Vorschlag?
Falk B. schrieb: > Dream on. Falk B. schrieb: > FAIL! Du hast das Grundprinzip der Schaltung NICHT verstanden. Versuch's > nochmal. @Falk Sag mal Falk, entwickelst du dich jetzt zum zweiten WaWin? Habe das auch schon in anderen Beiträgen gelesen. Was ist los mit dir? Frau weggelaufen? Du warst früher immer höflich und hilfreich.
Beitrag #6550400 wurde von einem Moderator gelöscht.
Bitte melde dich an um einen Beitrag zu schreiben. Anmeldung ist kostenlos und dauert nur eine Minute.
Bestehender Account
Schon ein Account bei Google/GoogleMail? Keine Anmeldung erforderlich!
Mit Google-Account einloggen
Mit Google-Account einloggen
Noch kein Account? Hier anmelden.


