Hallo zusammen, ich möchte für einen Freund eine Steuerplatine für eine Hobby-Drehbank prüfen und ggf. reparieren. Drehbank: Wabeco D2400 etwas älter Steuerplatine: Offenbar identisch mit einer "FLOTT 120751", auch wenn das da nicht direkt draufsteht. Fehlerbild: Motor läuft, wenn direkt ans Netz angeschlossen, aber macht mit der Platine zusammen keinen Mucks. Strom kommt aber schon bei der Platine an, also die Kette der Sicherheitsschalter ist es nicht. Ich habe jetzt nur die Platine hier. Bisher gemacht: Platine im Ultraschallbad von (Schleif-? Metall-?)Staub befreit und trockengeblasen, auch unter der Relaisabdeckung. Schaltpläne der Verdrahtung geholt. Mein Plan: Netz an die Platine anschließen, Drehzahlreglerpoti anschließen, statt des Motors eine Glühbirne. Der Motor ist ein Reihenschlußmotor mit Drehzahlsensor. Wenn ich der Platine die Glühbirne als Motor verkaufen will, muß ich vielleicht das Tachosignal generieren. Jetzt die Hauptfrage: Was meint ihr, ist der Tacho? Ein Reedschalter, der ein oder zweimal pro Motorumdrehung schließt? Nebenfrage: Für eine neuere Version der Platine habe ich für den Potiwert 220k gefunden. Wahrscheinlich ist das alte genauso. Laut Schaltplan ist ein 10k Widerstand in Reihe, das weist auch auf einen eher hohen Wert des Potis... Was kann schiefgehen, was muß ich beachten? Daß ich natürlich vor der Netzspannung Respekt habe und keinen allzu fliegenden Aufbau mache, ist klar. Viele Grüße Tom.
Tom H. schrieb: > Was meint ihr, ist der Tacho? Ein Reedschalter, der ein oder zweimal pro > Motorumdrehung schließt Eine Spule in der eine Wechselspannung induziert wird, schliesslich ist es ein Waschmaschinenmotor. Sicherung ok ? Schaltet das Relais ? TRIAC gut ? Shunt nicht durchgebrannt ? TDA1085 bekommt seine Versorgungsspannung und Drehzahlsollsignal ? Siehe Datenblatt des TDA1085.
MaWin schrieb: > TDA1085. Da war doch was: Beitrag "[S] Schaltplan AKO 544081 und TDA1085D für WABECO F1210"
Habe ein Wabeco 11200 Fräse von 1989 mit ähnlichen Problemen.
Es wurden von mir alle Lötstellen nachgelötet will sie sich nicht in der 
Drehzahl vernüftig regel lies.War der 2. Fehler
Einmal ging gar nichts mehr,die Elektronik war unschuldig,der 
Themperatursensor
hatte Unterbrechung,wurde überbrückt.Seither läuft sie wieder.
Das Problem wurde im Forum Zerspanungsbude diskutiert,daraus habe ich 
auch den Schaltplan,unter Wabeco suchen.Habe in der Bucht einige 
Temp.Sensoren gekauft
aber mit 105 Grad,90 Grad waren eingebaut.Irrtum es war die Bastelstube,
Wabeco 11200 suchen.
                             viel Erfolg Hans
  Hans K. schrieb: > Irrtum es war die Bastelstube, > Wabeco 11200 suchen. kannst du nicht einfach einen Link angeben?
Vielen Dank für die Antworten bis jetzt! Ich möchte mich kurz rechtfertigen/entschuldigen, daß ich nicht selbst mehr Informationen gesucht habe... das habe ich durchaus versucht, aber vielleicht mit etwas Zeitmangel, hektisch. Mir ist auf die Schnelle mit Google-Suchen kein vernünftiger Link oder Forumsbeitrag über den Weg gelaufen, in dem die Platine selbst auf Funktion untersucht wird. Lediglich eine Beschreibung hatte ich gefunden, in der jemand seine alte D2400 renoviert und dabei Schalter und ähnliches tauscht, aber die Platine funktionierte dort. Immerhin hatte ich daraus die Bezeichnung der Platine. Aber hier wissen einige sofort Bescheid, fein! @MaWin Der Gedanke ging mir später auch durch den Kopf... da Du das so mit dem Begriff Waschmaschinenmotor daher bringst (das hatte ich im Bezug auf Wabeco schon mal gehört), nehme ich das mit der Spule und Wechselspannung jetzt mal als gesetzt. Ich könnte also über einen Funktionsgenerator was in den Drehzahl-Meß-Eingang der Platine speisen, ggf. auch über einen Übertrager/Trafo. Danke auch für die ersten Fehlersuche-Tipps auf der Platine. WANN sollte das Relais schalten? Gleich mit Anlegen der Netzspannung? Sicherung? Versteckt sich eine Sicherung auf der Platine? @hinz Foto geht natürlich, ist aber nix anderes als das, was in dem von Dir genanntem Thread zu sehen ist. Für den Thread vielen Dank - der ist wohl Gold wert! Wie gesagt, Asche auf mein Haupt, daß ich sowas nicht selbst gefunden habe. @HansK Soweit ich weiß, kommt im Normalzustand Netzspannung bei der Platine an, aber der Motor läuft nicht. Da Sicherheitselemente wie Hauptschalter, Temperaturwächter, Deckelschalter alle extern verdrahtet sind, wird angenommen, der Fehler läge direkt auf der Platine. Ich frage aber nochmal nach. Viele Grüße Tom.
Ich musste mal das Relais ersetzten.Beim einschalten zieht das Relais 
an.
Ist eine Schutzschaltung bei Spannungsabfall,das die Maschine nicht 
automatisch
anläuft wenn wieder Spannung vorhanden ist.Auf der Platinenseite habe 
ich einige dünne Bahnen verstärkt.In der Bastelstube wurden auch die 
Preise für die
Ersatzelektronik genannt.
                         Gruß  Hans
  Hans K. schrieb: > Ich musste mal das Relais ersetzten.Beim einschalten zieht das Relais > an. > Ist eine Schutzschaltung bei Spannungsabfall,das die Maschine nicht > automatisch > anläuft wenn wieder Spannung vorhanden ist.Auf Nein, das macht der Netzschalter der Maschine aka Maschinenschalter. Das Relais auf der Platine schaltet im Störungsfall ab.
Ich wollte mich als Threadersteller (gerade als Gast) nochmal kurz melden. Leider kann ich mich erst am Montag wieder der Platine widmen. Bis dahin braucht Ihr keine weiteren wilden Spekulationen anstellen, ich habe genug Infos um weitermachen zu können, aber Ergebnisse kann ich wie gesagt erst am Montag bringen. Zum Preis der Platine: Von meinem Freund wurden mir ~270€ genannt, da lohnt sich schon mal ein bißchen Gebastel. Außerdem ist ja nicht gesagt, daß mit neuer Platine alles wieder in Butter ist. Der Fehler kann ja immer noch woanders liegen.
Liefere hier mal ein Bild der Platine nach, obwohl vielen hier wohl vollkommen klar ist, um welche es sich handelt. Ja, da tummelt sich ein TDA1085C drauf. Verständnisfrage: Wie steuert die Platine den Motor eigentlich? Mich wundert der dicke Gleichrichter. Die Schaltung wird also quasi mit lauter positiven Halbwellen (100Hz) versorgt, die dann phasenan- oder abgeschnitten werden? Der "basic application circuit" im Datenblatt des TDA1085 setzt ja nur eine schnöde 1N4007 in die Versorgung, das wären dann lückende positive Halbwellen mit 50Hz.. sehe ich das richtig so? Wichtige Frage: Wenn ich nun wie weiter oben geschrieben eine Glühlampe zum Überprüfen des Ausgangs verwende, kann ich da was falsch machen oder zerschießen? Braucht die Schaltung eine Induktivität am Ausgang? Ich habe nunmal leider nur die einzelne Platine hier, nicht die Drehbank samt anzusteuernden Motor. Viele Grüße Tom.
Tom H. schrieb: > Wie steuert die Platine den Motor eigentlich? Phasenanschnitt. Tom H. schrieb: > Die Schaltung wird also quasi mit lauter positiven > Halbwellen (100Hz) versorgt Nee nee, die Gleichrichtung erfolgt für den Motor hinter der Schaltung. Das sind doch nun wirklich die grobmotorischen Leitungen durch übersichtliche Bauteile, das könnte man doch mit einem Blick selber sehen. Ich würde vermuten, daß eine beliebige Last reicht. Allerdings überwacht der LM339 ob seiner Meinung nach alles stimmt.
So, ein erstes "hands on" nach all dem Vorgeplänkel... Um es kurz zu sagen, da tut sich erstmal NICHTS. Leider ist die Zeit zwischen Feierabend und nachhausemüssen oft sehr kurz. Ich habe versucht, ein bißchen Schaltplan zu zeichnen. Man möge mir verzeihen, ich habe dafür keine Werkzeuge außer Papier und Stift, und mit den Schaltsymbolen bin ich auch nicht so sattelfest. Außerdem ist das der erste Entwurf, je nach dem wie er weiter gedeiht wird er wohl mehrmals umgruppiert werden. Zunächst die Verläufe der "Power"-Abteilung. Das Relais hat nach meinem Dafürhalten einen Ruhekontakt. Es schaltet auch nicht, wenn man die Platine bestromt. Die "Niederspannungs-Sektion" wird natürlich ungleich komplizierter. Da möchte ich zumindest das "Netzteil" erfassen, das scheint R21 und GR3 zu sein, während GR2 vielleicht eine Zenerdiode ist, und GR1 ist einfach die Freilaufdiode der Relaisspule. Und das wars auch schon wieder für heute. Keine Spannungsmessung gemacht, weitermachen kann ich erst am Mittwoch.
Das Anschlusschaltbild und von der Elektronik findet man in der 
Bastelstube
Wien unter Wabeco 11200.Und verschiedene Fehlerbeseitigungen.Auf meinem 
Pc
habe ich eine Seite gefunden wo die Waschmaschinenelektronk 130 E kosten 
soll.
Das war aber 2009.Allerdings muss man sich anmelden.
                                  Gruß Hans
  Und nachdem hier zum zweiten Mal der Hinweis auf "Bastelstube Wien" ohne einen direkten Link kommt, habe ich mich mal bemüßigt, diesen zu finden: https://www.bastelstube.wien/forum/showthread.php?tid=6621 Dort geht es um Mutmaßungen, viel über den Varistor, der im dort vorliegenden Fall abgebrochen war, aber einen Schaltplan der Platine sucht man auch dort vergebens. Nicht einmal den Anschlußplan der Platine im Gerät. Dafür gibt es aber einen Rückverweis auf einen anderen Thread HIER im Forum, der kam aber hier im Thread auch schon. Nochmal kurz wiederholt: Beitrag "[S] Schaltplan AKO 544081 und TDA1085D für WABECO F1210" Auch dort ist kein Schaltplan der Platine selbst zu sehen. Meinen Schaltplan habe ich jetzt etwas schöner gezeichnet, aber so richtig schlau bin ich auch noch nicht. Die gesamte "steuernde" Sektion fehlt sowieso immer noch. Meine gesicherten Erkenntnisse bisher: Der Relaiskontakt liegt wirklich als geschlossener Ruhekontakt in Serie zum steuernden Triac. Der Kontakt ist ok. Das Relais hat mit 2k Spulenwiderstand wohl 24V Spulenspannung, mit denen zieht es auch sauber an und öffnet den Kontakt. Hat für die fehlenden "Output" der Schaltung aber keine Relevanz, denn es zieht beim Bestromen der Platine NICHT an. Der Varistor liegt, wie auch anderswo erwähnt, über T1-T2 vom Triac und schützt ihn vor Spannungsspitzen. Wäre er durchlegiert (weiß gar nicht ob so etwas geht), würde der Ausgang ja dauernd an sein. Wäre er offen/defekt/gebrochen, würde er den Triac nicht mehr schützen, aber dem Funktionieren der Schaltung nicht unmittelbar im Weg stehen. Der Triac ist wohl zumindest nicht "durchlegiert", denn sonst würde der Ausgang ja dauernd an sein. Getauscht ist er noch nicht. Tauschtyp wäre, habe ich mehrmals gelesen, ein BT139-800. Was ich als "Stromversorgung" der Logik wähne, funktioniert zumindest so weit, daß am R22 gute 170V Wechselspannung stehen und an C11 45V Gleichspannung anstehen. Die weitere Schaltung ist mir ein Rätsel. Bei TS2 bin ich mir nicht sicher, ob er das Relais ansteuert oder ob er eine Spannungsreglerschaltung darstellt zusammen mit R18, R44 und GR10, die sehr stark nach Zenerdiode aussieht. Die Anode ist auf 18V gegenüber der Schaltungsmasse angehoben (TS3 schaltet also nicht oder wenig), über der Diode stehen 11V. Ich scheine aber mit der Messung etwas zu verfälschen, in Bezug auf Masse stehen nämlich 45V an der Kathode von GR10 an. Oder ein Wechselspannungsanteil.
Tom H. schrieb: > Die weitere Schaltung ist mir ein Rätsel R23 ist ein Strommmesswiderstand (shunt) der das Relais aktivieren würde. Das ist aber offenbar nicht dein Problem. Sind denn alle gezeichneten Bauteile ok ? Also TRIAC, shunt, Brückengleichrichter, etc ? Läuft der Motor wenn R15 an eine positive Spannung gegenüber L gezogen wird (9V Batterie, nach Abklemmen der Vebindung in die Schaltung).
Also ein Bein von R15 auslöten und dort die 9V einspeisen? Probier ich.
Tom H. schrieb: > Also ein Bein von R15 auslöten und dort die 9V einspeisen? > Probier ich. Das richtige Bein und den anderen Pol der 9V an die richtige Stelle L.
Jepp, Glühbirne leuchtet dann. (Motor habe ich wie gesagt nicht hier) Triac ist also ok.
Und, Betriebsspannung am TDA1085 (siehe Datenblatt, Achtung ebenfalls alles an Netzspannung) und am LM339.
Ich könnte natürlich mal auf Verdacht, und ohne die Schaltung weiter zu durchsteigen, die Elkos tauschen. Also den 47u 100V, die beiden 220u 25V (da besser gleich mal 35V) und einen 22u 40V. Muß ich aber erst mal bestellen. Für heute ist die Bastelei leider wieder zu Ende.
Das ging zeitlich gerade noch: Beide ICs bekommen null Versorgungsspannung. Gegen die Massepins der ICs stehen zwar die 45V an C11, aber am Vin oder Vcc Pin sind null Volt zu messen. Am Freitag, oder gar erst am Montag je nach grundschulkindbetreuungsgeschädigter Ehefrau und Homeoffice, gehts weiter.
Heute leider keine Neuigkeiten. Kondensatoren sind jetzt bestellt. Außerdem ist die oben angesprochene GR10 nicht nur "wahrscheinlich" eine Zenerdiode, sondern laut Aufschrift eine ZPD30, der Größe nach wohl 500mW. Hab ich auch mal Ersatz bestellt. Die Schaltung versuche ich heute Abend zuhause weiter reverse zu engineeren...
Folgende Neuigkeiten: Die Schaltplanerstellung mit "Rausklingeln" wurde auch dadurch erschwert, daß tatsächlich der 220uF 25V Elko einen Schluß hatte, so daß sogar ein Messen von einem beliebigen Massepunkt zu einem beliebigen Punkt in der Plus-Schiene für die ICs zum Piepsen führte und für reichlich Verwirrung sorgte. Der Kondensator wurde getauscht, jetzt stehen an den ICs knapp 16V an. Außerdem zieht das Relais jetzt kurz nach dem Anlegen der Netzspannung an. Das heißt, es spricht eine Schutzschaltung an und schaltet den Motor aus. Keine Ahnung, was die Schutzschaltung alles sehen will... vielleicht wird am Drehzahl-Mess-Eingang auf Kabelbruch geschaut, damit nicht irrtümlich "Drehzahl Null" erkannt wird und der Motor voll durchgesteuert wird. Also wenigstens der Gleichstromwiderstand der als Drehzahlsensor dienenden Spule. Oder eine ähnliche Spule. Oder es muß sogar ein gewisses Signal anliegen... Ich überlege gerade, ob ich ohne die zugehörige Drehbank weiterspiele, z.B. einen Motor aus einer Heckenschere dranhänge, den ich zufällig dahätte... Und frage, ob der Besitzer der Drehbank irgendwelche Werte der Tachospule rausfinden kann, vielleicht wenigstens den Gleichstromwiderstand... Oder ob ich die Platine zum Ausprobieren zurückschicke. Für den Thread hier hätte ich noch eine weiter ausgearbeitete Version des Schaltplans, aber dank zu Hause vergessenem Handy gibts den erst morgen fotografiert.
Tom H. schrieb: > Oder ob ich die Platine zum Ausprobieren zurückschicke. Mach das, der defekt kurzgeschlossene Elko ist ein ausreichender Áusfallgrund. Der ist kein Folgefehler.
So, ein kleines bißchen herumgespielt habe ich noch. Der Modellbau-Freund hat an der Drehzahlsensor-Spule des Originalmotors 130 Ohm rausgemessen. Ich habe hier dann ein relativ großes 12V-Relais mit 115 Ohm Wicklungswiderstand gefunden, das schien mir geeignet. Es erschien mir relativ logisch, daß die Steuerung bei blockierendem Motor abschalten muß, also reichte es wohl nicht, die Spule einfach statisch dranzuhängen. Also habe ich eine Drehzahlsimulation mit einem Lüfter gebaut, der einen Magneten vor der Spule dreht. Ich zeige Euch auch mal den gesamten Versuchsaufbau, und den berührungsgeschützten Einbau des Potis. Versuchsergebnis: Hätte noch schöner sein können, aber jetzt höre ich auf. Die Lampe wird vom Triac angesteuert, wenn Drehzahlimpulse kommen. Leider konnte ich kaum ein Steuer- oder gar Regelverhalten erkennen, das irgendwie mit Potistellung und Lüfterdrehzahl in Verbindung zu bringen war. Aber immerhin, bei Lüfterstillstand schaltet das Relais sofort ab. Jetzt noch die letzte Version vom Schaltplan. Natürlich immer noch bei weitem nicht vollständig, und auch keine Garantie für Richtigkeit der bisher gefundenen Verbindungen. Jetzt, mit funktionierender Stromversorgung der ICs, liegen gute 60V an C11 an. Die Verschaltung der Relaisspule ist mir immer noch ein Rätsel. Meine Vermutung ist nach wie vor, daß GR2 eine Zenerdiode ist, an der ca. 24V abfallen. TS2 schaltet die Relaisspule zu dieser Diode parallel, die Spule übernimmt also den Strom, der sonst durch die Zenerdiode durchbrechen würde. Bei gut 2k Spulenwiderstand wären das 12mA. Aber wohin fließen die ab? Der darauffolgende R13 müßte dann gut 3V Spannungsabfall haben, gemessen habe ich aber, soweit ich mich erinnere, höchstens 2V. Und nach dem BC547 kommt dann endgültig die "Plus"-Schiene für die beiden ICs. Offenbar reichen den beiden ICs zusammen die 12mA oder gar noch weniger, wenn man nach dem Spannungsabfall an R13 geht... Ich werde jetzt aber keine weiteren Messungen machen, der Eigentümer der Platine freut sich schon sehr darauf, daß sie am Einbauort wieder funktioniert (hoffentlich...) Sollte aber jemand anders Wissen beisteuern wollen, oder hat hat selbst einen "Patienten", nur her damit!
Ich kann berichten, daß die Drehmaschine mit der reparierten Platine wieder einwandfrei funktioniert ?
Der Thread ist zwar schon gut über 1 Jahr alt aber ich teile hier meine Erfahrung mit. Mir hat der Tausch ALLER Kondensatoren auf der Steuerelektronik zwei Bohrmaschinen FLOTT TB13ST gerettet die wohl die gleiche Elektronik wie die Wabeco eingebaut haben. Beide Baujahr so um die 1989, mechanisch noch top in Schuß. Wahrscheinlich hätte es ausgereicht die Elkos zu tauschen aber nachdem die Platinen nun schon auf dem Tisch lagen habe ich mich zu einem Komplett-Tausch entschieden. Kosten pro Platine << 10EUR, etwas Hühnerfutter hat man eh in der Bastelkiste. Hier habe ich einen Link gefunden der auf die Original-Schaltpläne hindeutet. https://www.werkzeug-news.de/forum/viewtopic.php?f=26&t=42596&start=10#p423014 Angehängt hab ich die Auflistung der Kondensatoren incl. Bauform und Rastermaß. Interessant der C3,im Schaltbild stehen 22uF, tatsächlich eingebaut waren in beiden Platinen 220uF. Dürfte jetzt nicht so entscheidend sein da dieser in Verbindung mit R27 an PIN 7 de3s TDA1085 für die Hochlauframpe verantwortlich ist. Vielleicht kanns jemand brauchen. EDIT: sorry, hab 2 x den gleichen Anhang drangepappt...egal...
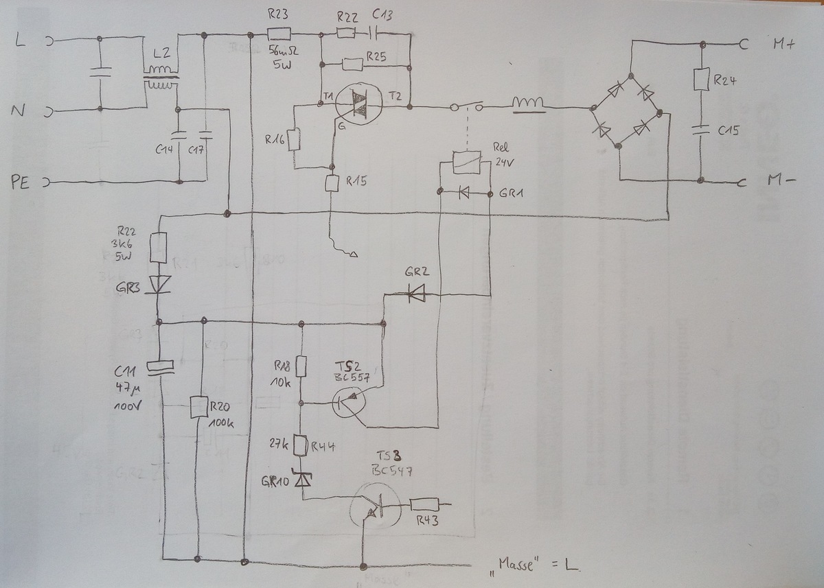
Weil der Thread wieder hochkocht, hier der vollständige Originalschaltplan
Guten Abend, Leider hat sich auch bei mir die Platine verabschiedet - den Varistor hat es regelrecht gesprengt. Welche Bezeichnung hat dieser? Soweit ich es verstehe sollte dieser eigentlich den Triac schützen - die Schaltung müsste somit eigentlich auch ohne funktionieren. Also ist wohl noch mehr defekt. Den Triac würde ich mittauschen - hat auch hier jemand eine genaue Bezeichnung für mich? Einige Lötstellen würde ich zudem nachlöten. Elkos sehen noch gut aus, vllt tausche ich sie dennoch gleich mit :-) Für Hinweise und Anregungen wäre ich sehr dankbar - beste Grüße, Benjamin
Ben T. schrieb: > hat auch hier jemand eine genaue Bezeichnung für mich? Wenn du die Halteklammer abmachst, kannst du die lesen, aber nimm als Ersatz einen 800V Typen, nicht 600V. Als Varistor tun es ältere 275V~ oder neuere 305V~ gleichen Durchmessers oder besser des nächstgrösseren Durchmessers.
Hallo Michael, besten Dank für die schnelle Rückmeldung. Werde ich berücksichtigen! Ich hoffe es ist nicht mehr kaputt.. :-) Viele Grüße, Benjamin
Hallo, sah mir eher nach einer Brücke aus. Kann das jemand bestätigen? Beste Grüße
Ben T. schrieb: > Hallo, sah mir eher nach einer Brücke aus. Kann das jemand > bestätigen? Die überbrückt den einen Keramikwiderstand, das scheint vermurkst zu sein.
Vielen Dank für die vielen Rückmeldungen! Soweit ich sehen konnte ist es der Widerstand R23... Scheint aufgrund des geringen Widerstands nicht erforderlich zu sein.. Schaltung sieht zudem noch original aus.. insbesondere das Kühlblech war wohl noch nie ab.. mache mir etwas Gedanken was noch defekt sein kann... Nur der defekte Varistor dürfte nicht zum Stillstand geführt haben?! Viele Grüße
Ein Shunt mag ja nicht so wichtig zu sein. Aber da sein sollte er, sonst wärs kein Shunt.
Bitte melde dich an um einen Beitrag zu schreiben. Anmeldung ist kostenlos und dauert nur eine Minute.
  
  Bestehender Account
  
  
  
  Schon ein Account bei Google/GoogleMail? Keine Anmeldung erforderlich!
Mit Google-Account einloggen
Mit Google-Account einloggen
  Noch kein Account? Hier anmelden.













