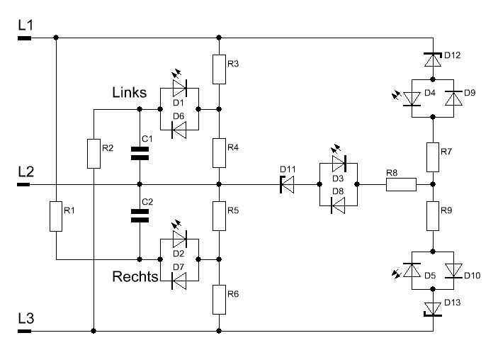
Ich habe mal folgende Schaltung für einen Drehfeldtester (gaaaanz vorsichtig) nachgebaut: https://www.kondensatorschaden.de/2015/08/05/how2-drehfeldmessgeraet/ bzw. http://blackstrom.derschwarz.de/schaltungen/dreh_2/index.shtml Nur irgendwie tut sich da nicht viel bei mir. Auch wenn ich dachte grob zu verstehen wie die Schaltung funktioniert, komm ich mit meinen Kenntnissen nicht weiter das Problem zu finden. Ich hab die Schaltung auch noch ein zweites Mal aufgebaut und den Teil mit den LEDs für L1/L2/L3 weggelassen. Damit ist dann ja eigentlich nur der Spannungsteiler und zwei Mal die LEDs über den Kondensator und Widerstand. Irgendwie kommt bei den L/R LEDs (D1+D2) aber auch da nur eine Spannung von ca. 1 VAC an. Hat jemand eine Idee? Wie würdet ihr da heran gehen um den Fehler zu finden?
Hallo, dreh mal die Polarität der LEDs. Benütze aber neue LEDs denn wenn sie falsch eingelötet waren sind sie schon kaputt. Gruss
Ja, da habe ich auch gleich dran gedacht, aber die sollten so richtig sein. Hab ich doppelt und dreifach geprüft. Ich hatte die Schaltung (aber auch deshalb) noch ein zweites Mal aufgebaut. Bei dem zweiten Aufbau sieht man bei der grünen LED immerhin ein ganz leichtes leuchten. Vielleicht einfach die falsche Durchlassspannung? Ich weiss nicht so recht wie sich das bei AC verhält. Und wie hoch die bei der Schaltung sein sollte.
Das geht auch mit zwei Glimmlampen https://www.brix.de/elektrik/drehfeldrichtung_01.html https://www.brix.de/elektrik/drehfeldrichtung_02.html Grüße von petawatt
Stefan schrieb: > dreh mal die Polarität der LEDs. > Benütze aber neue LEDs denn wenn sie falsch eingelötet waren sind sie > schon kaputt. Warum, jede LED ist gegen Verpolung durch eine antiparallele Diode geschützt. Torsten C. schrieb: > LEDs für L1/L2/L3 weggelassen Das kann man tun, der ist für die Drehfeldfunktion nicht nötig (und wird funktioniert haben). Leider stehen die Bauteilwerte nicht dran mit denen du die Schaltung aufgebaut hast aber im Prinzip funktioniert die Schaltung. R1/C2 und R2/C1 muss halt eine Phasenverschiebung um 180 Grad bei 50Hz ergeben.
MaWin schrieb: > Stefan schrieb: >> dreh mal die Polarität der LEDs. >> Benütze aber neue LEDs denn wenn sie falsch eingelötet waren sind sie >> schon kaputt. > > Warum, jede LED ist gegen Verpolung durch eine antiparallele Diode > geschützt. Da denk lieber noch mal drüber nach! Richtig gepolt liegt die max. anliegende Sperrspannung an der LED ~0,7V. Was wird wohl bei einer verpolten für Spannung anliegen!
Hi, die Ströme der LEDs sind doch zu hoch. Die Kapazitäten bei Deiner Schaltung müssten im µF-Bereich nicht nF-Bereich liegen. Bei "meinem" musste ich sogar Glimmlämpchen ohne eingebaute Vorwiderstände verwenden. Die ganze Schaltung ist hochohmig ausgelegt. Beitrag "Drehfeldrichtungsanzeiger mit Glimmlampe" Denk auch dran, dass Widerstände mit ausreichender Spannungsfestigkeit verwendet werden. Hatte deswegen 1W-Widerstände genommen. ciao gustav
Torsten C. schrieb: > Ich hatte die Schaltung (aber auch deshalb) noch ein zweites Mal > aufgebaut. Das hilft nur selten weiter. Besser ist es, die nicht funktionierende Schaltung Stück für Stück zu untersuchen.
Teo D. schrieb: >> jede LED ist gegen Verpolung durch eine antiparallele Diode >> geschützt. > > Da denk lieber noch mal drüber nach! Richtig gepolt liegt die max. > anliegende Sperrspannung an der LED ~0,7V. Was wird wohl bei einer > verpolten für Spannung anliegen An der LED liegt entweder ihre Vorwärtsspannung, so 2V bei rot, und verpolt geht maximal die Vorwärtsspannung der antiparallelen Diode, so 0.6V, mehr gibt's nicht. Das Problem könnte woanders liegen: MaWin schrieb: > R1/C2 und R2/C1 muss halt eine Phasenverschiebung um 180 Grad bei 50Hz > ergeben Da irre ich, bei 180 wäre die LED aus, 0 müsste es sein für maximale Differenzspannung, dann leuchten aber beide. Der Spannungsteilermittelpunkt liegt ja um 180 Grad verschoben zur übrigen Phase, so dass dann in Summe 180+0 maximale Spannung an der LED anliegt. Und 120 geht auch nicht weil ja schon ohne C 180 vorliegen, also 60 oder 300 rauskäme. Bleiben 60, die mit den 180 entweder 60 oder 240 ergeben. Man braucht aber 180 oder 0. Die Schaltung geht nicht.
> Leider stehen die Bauteilwerte nicht dran mit denen du die Schaltung > aufgebaut hast aber im Prinzip funktioniert die Schaltung. R1/C2 und > R2/C1 muss halt eine Phasenverschiebung um 180 Grad bei 50Hz ergeben. Die Bauteilwerte findet man wenn man einem der Links folgt. https://www.kondensatorschaden.de/2015/08/05/how2-drehfeldmessgeraet/ http://blackstrom.derschwarz.de/schaltungen/dreh_2/index.shtml
>> LEDs für L1/L2/L3 weggelassen > > Das kann man tun, der ist für die Drehfeldfunktion nicht nötig (und wird > funktioniert haben). Auch der Teil hat nicht funktioniert. Keine der LEDs hat geleuchtet. In Retrospect ist das vielleicht aber der Part den ich als erstes mal prüfen und zum Laufen bekommen sollte.
MaWin schrieb: > An der LED liegt entweder ihre Vorwärtsspannung, so 2V bei rot, und > verpolt geht maximal die Vorwärtsspannung der antiparallelen Diode, so > 0.6V, mehr gibt's nicht. Wenn aber eine der beiden verpolt eingebaut ist, so dass sie eben nicht mehr antiparallel geschaltet sind....
> die Ströme der LEDs sind doch zu hoch. Die Kapazitäten bei Deiner > Schaltung müssten im µF-Bereich nicht nF-Bereich liegen. Aber bei Deiner Schaltung bist Du doch auch im nF-Bereich. Ich werde gleich mal die LEDs testen. Wenn die Ströme zu hoch sind müssten die ja nun kaputt sein. > Bei "meinem" musste ich sogar Glimmlämpchen ohne eingebaute > Vorwiderstände verwenden. Die ganze Schaltung ist hochohmig ausgelegt. Ich hab leider nur noch welche mit Vorwiderständen. > Beitrag "Drehfeldrichtungsanzeiger mit Glimmlampe" Danke. Die schaue ich mir auch mal an. > Denk auch dran, dass Widerstände mit ausreichender Spannungsfestigkeit > verwendet werden. Hatte deswegen 1W-Widerstände genommen. Ja, ich hab deswegen auch 1W Widerstände.
Torsten C. schrieb: > Aber bei Deiner Schaltung bist Du doch auch im nF-Bereich. Hi, es ist aber hochohmiger. Torsten C. schrieb: > Ich hab leider nur noch welche mit Vorwiderständen. Man kann nicht unmittelbar von der Größe der Glimmlampen auf deren Zünd/Brennspannung und Strom schließen. Im Bild wurden Vorwiderstände für 230V Betrieb gewählt. Im Zweifelsfall ausprobieren. ciao gustav
So langsam wäre kaufen günstiger - aber ich würde es gerne einfach verstehen. Ich hab noch einmal den angehängte Schaltung ausprobiert. Eigentlich hätte ich vermutet, dass die LEDs einfach leuten. Dem ist aber nicht so. Ich hab sie aber geprüft und sie sind nicht kaputt. 5VDC direkt angeschlossen leuchten sie. Das kann doch eigentlich nur bedeuten, dass die Durchlassspannung der LEDs nicht zu den Widerständen passt, oder? Was könnte sonst noch falsch sein?
Torsten C. schrieb: > Das kann doch eigentlich nur bedeuten, dass die Durchlassspannung der > LEDs nicht zu den Widerständen passt, oder? Was könnte sonst noch falsch > sein? LEDs falsch gepolt parallel zur Diode und nun kaputt ? Die Schaltung ist so primitiv, die muss funktionieren. Auch ohne Z-Dioden funktioniert sie, die dienen nur dazu damit es bei einer ausgefallenen Phase nicht trotzdem leuchtet. Die hier sollte auch mit LEDs und antiparallelen Dioden funktionieren. https://www.mikrocontroller.net/attachment/445140/drehfeld.gif Im Gegensatz zu deiner wird hier 2 mal die Phase geschoben.
Torsten C. schrieb: > So langsam wäre kaufen günstiger - aber ich würde es gerne einfach > verstehen. Warum simulierst du die Schaltung nicht in LTspice o.ä., bevor du das Löteisen schwingst und rumrätselst. In der Simulation kannst du überall gucken, was passiert und verpolte Dioden gehen nicht kaputt.
> LEDs falsch gepolt parallel zur Diode und nun kaputt ? Wie gesagt - hab ich überprüft. Die funktionieren noch. Die Frage ist - was kann ich wie messen? Mein Multimeter ist dafür nicht wirklich zu gebrauchen und mit dem Oszilloskop hab ich mich bisher noch nicht dran getraut. Über ca. 80k Widerstände sollte das ja vielleicht funktionieren. Aber da bin ich etwas - ich sage mal zurückhaltend. > Die Schaltung ist so primitiv, die muss funktionieren. Das dachte ich mir auch :-D Deswegen hab ich mich da so ein bisschen darin verbissen. > Auch ohne Z-Dioden funktioniert sie, die dienen nur dazu damit es bei > einer ausgefallenen Phase nicht trotzdem leuchtet. Kann ich auch ohne noch mal probieren. > Die hier sollte auch mit LEDs und antiparallelen Dioden funktionieren. > https://www.mikrocontroller.net/attachment/445140/drehfeld.gif > Im Gegensatz zu deiner wird hier 2 mal die Phase geschoben. Danke, die kommt in den Ordner zu den Alternativen :) Aber soweit ich das überblicke ist der Teil der die Phasen anzeigt da ja auch nicht anders. Nur halt Glimmlampen statt der LEDs mit parallelen Dioden.
Torsten C. schrieb: > Nur halt Glimmlampen statt der LEDs mit parallelen > Dioden. Glimmlampen kann man in solchen Konstrukten nicht einfach durch LEDs ersetzen, weil sie ein deutlich abweichendes Verhalten haben: Bis zur Zündspannung fließt kein Strom, ist die Glimmlampe an, verringert sie ihre Brennspannung und geht erst recht spät wieder aus. Ich habe vor etwa 25 Jahren einen Drehfeldtester gebaut, müsste Elektor gewesen sein, das ist eine Orgie aus Kondensatoren und fünf Glimmlampen. Ich bin mir ziemlich sicher, dass die mit LEDs anstatt der Glimmlampen nicht funktionieren würde.
> Warum simulierst du die Schaltung nicht in LTspice o.ä., bevor du das > Löteisen schwingst und rumrätselst. > In der Simulation kannst du überall gucken, was passiert und verpolte > Dioden gehen nicht kaputt. Hab ich natürlich auch schon daran gedacht, aber... 1) Die Dioden sind nicht kaputt ;) 2) Die Schaltung ja nun eigentlich(!) so einfach. Die ist ja fast schneller zusammengelötet als geklickt. 3) Ist es Ewigkeiten her, dass ich LTspice das letzte Mal benutzt habe. Und ich wüsste gerade nicht so richtig wie ich dort die 3 Phasen hinbekomme. 4) LTspice für mich schon immer das Problem war die Komponenten zu finden. Ich hab gerade mal geschaut. Für die ZY180 hab ich zumindest so schnell gerade nichts Passendes gefunden. ...aber wenn Du da ein bisschen Hilfestellung geben könntest - würd ich gerne probieren. Ich hab mal angehängt was ich bisher zusammengebastelt habe.
Manfred schrieb: > Torsten C. schrieb: >> Nur halt Glimmlampen statt der LEDs mit parallelen >> Dioden. > > Glimmlampen kann man in solchen Konstrukten nicht einfach durch LEDs > ersetzen, weil sie ein deutlich abweichendes Verhalten haben: Bis zur > Zündspannung fließt kein Strom, ist die Glimmlampe an, verringert sie > ihre Brennspannung und geht erst recht spät wieder aus. Ich bezog mich darauf, dass die Glimmlampen (die die Phasen anzeigen) eben auch nur über eine Zener Diode und Widerstand dann in einen Stern gehen. Das ist ja bei meinem letzten Versuchsaufbau nicht viel anders. > Ich habe vor etwa 25 Jahren einen Drehfeldtester gebaut, müsste Elektor > gewesen sein, das ist eine Orgie aus Kondensatoren und fünf Glimmlampen. > Ich bin mir ziemlich sicher, dass die mit LEDs anstatt der Glimmlampen > nicht funktionieren würde. Also zu der original Schaltung gibt es ja sowohl einen Artikel als sogar auch ein Video. Bei denen funktioniert es. Die Frage ist - warum nicht bei mir. Ich kann bisher keinen Unterschied erkennen. Oder es sind besondere LEDs von denen ich keine Ahnung habe. Meine LEDs machen einfach gar nichts - aber kaputt sind sie auch nicht. Das ist fast noch schlimmer :)
Vor elf Jahren gab es einen ähnlichen Betrag Beitrag "Schaltung Drehfeldmesser" Dort habe ich ein Bild eines AEG Drehfeldrichtungsanzeiger gezeigt. Beitrag "Re: Schaltung Drehfeldmesser" Der ist allerdings mit Glimmlampen und funtioniert.
Torsten C. schrieb: > Meine LEDs machen einfach gar nichts - aber kaputt sind sie auch nicht. > Das ist fast noch schlimmer :) Hi, bei einem Netzteil MW9112 ist sekundärseitig eine LED mit Vorwiderstand 1,2 kOhm o h n e Antiparalleldiode an Wechselspannung 12V angeschlossen. Die LED hält die Reversspannung also aus. Man merkt's auch am Flimmern, wenn man schnell bewegt. Also Halbwellen. Bei 400 V würde ich das nicht machen. Allein schon, weil die Vorwiderstände zu viel verbraten müssten. ciao gustav
Karl B. schrieb: > bei einem Netzteil MW9112 ist sekundärseitig eine LED mit Vorwiderstand > 1,2 kOhm o h n e Antiparalleldiode an Wechselspannung 12V angeschlossen. > Die LED hält die Reversspannung also aus. Nein. Es gibt halt auch Pfusch in der Welt. Zudem steht auf deinem Netzteil "Gleichstrom". Eher unwahrscheinlich, daß die LED also AN Wechselspannung hängt.
> Ich hab mal angehängt was ich bisher zusammengebastelt habe. Ich weiss nicht ob meine LTSpice Simulation so passt oder oder nicht - aber nachdem ich den Strom "gemessen" habe der im Simulator durch die LED fließt frage ich mich ob meine LEDs vielleicht doch keine Low-Current sind und sich deswegen dort nichts tut. Vielleicht noch ein Richtung in die ich mal schauen könnte.
MaWin schrieb: > Eher unwahrscheinlich, daß die LED also AN Wechselspannung hängt. Hi, ich baute es auseinander und staunte nicht schlecht. Es gibt nichts, was es nicht gibt. Habe mir schon überlegt, was wohl der zwingende Grund war, das so zu verschalten. Es werden Rs am LM317 und Abgriffe an der Sekundärwicklung mit einem Schiebeschalter geschaltet. Wieso wurde LED nicht an den Ladeelko gehängt, denn es sollte wohl angezeigt werden, ob an den Abgriffen der Sekundärwicklung tatsächlich Spannung anliegt? Die Konstrukteure meinten wohl, LED würde DC-mäßig nicht mit einem einzigen Vorwiderstand den ganzen Range überstreichen, sollte dann nur mit Halbwellen angesteuert werden, um nicht überlastet zu werden. Was anderes fiele mir dazu nicht ein. BTW: Ich hab die Schaltung abgeändert. Einfach LED an den Ladeelko und eine 1mA LED und größeren Vorwiderstand. Bei den Schaltungen, wo eine LED "direkt" am Netz hängt, sehe ich eine 1N4007 in Reihe zur LED. Das fehlt hier bei der Schaltung des TO. Dafür eine antiparallel. Reicht nicht. ciao gustav
Karl B. schrieb: > Bei den Schaltungen, wo eine LED "direkt" am Netz hängt, sehe ich eine > 1N4007 in Reihe zur LED. Das fehlt hier bei der Schaltung des TO. > Dafür eine antiparallel. Reicht nicht. Auch hier ist dein Wissen mangelhaft. Es ist eher umgekehrt. EIne 1N4007 in Reihe reicht nicht, aber eine Diode antiparellel reicht locker. lies halt einfach mal Grundlagen: http://www.dse-faq.elektronik-kompendium.de/dse-faq.htm#F.8.0
Früher hat es keinen Duspol mit Drehfeldanzeige gegeben, heute ist fast jeder gute Duspol damit ausgestattet. Das Ding mit beiden Spitzen auf zwei Außenleiter angelegt und schon weiß man ob rechts oder links. Beim klassischen Drehfeldanzeiger hat man das Zinober meist mit den drei Meßstrippen die bei Messungen untergebracht werden müssen. CEE-Steckdosen kein Problem, nur in Anlagen.. geht ohne Kroko nix. Wenn Kroko zu groß, zu klein ...... Bei Hausanschlüßen, Übergabestationen da mal mit dem Drehfeldanzeiger eingangsseitig handieren ...... Daß man das Ding selbst bauen kann - klasse! In der Praxis jedoch nicht (mehr) tauglich! MfG Eppelein
Eppelein V. schrieb: > Daß man das Ding selbst bauen kann - klasse! > In der Praxis jedoch nicht (mehr) tauglich! Kann man auch zweipolig bauen, so wie in den "Duspol" eingebaut.
hinz schrieb: > Eppelein V. schrieb: >> Daß man das Ding selbst bauen kann - klasse! >> In der Praxis jedoch nicht (mehr) tauglich! > > Kann man auch zweipolig bauen, so wie in den "Duspol" eingebaut. ....dann habe ich immer noch zwei lästige Strippen mit Kroko.... herumbaumeln. MfG Eppelein
Eppelein V. schrieb: > hinz schrieb: >> Eppelein V. schrieb: >>> Daß man das Ding selbst bauen kann - klasse! >>> In der Praxis jedoch nicht (mehr) tauglich! >> >> Kann man auch zweipolig bauen, so wie in den "Duspol" eingebaut. > > ....dann habe ich immer noch zwei lästige Strippen mit Kroko.... > herumbaumeln. Wozu Kroko?
MaWin schrieb: > EIne 1N4007 in Reihe reicht nicht, aber eine Diode antiparellel reicht > locker. Hi, und die Dinger sind im Handel. Haben die Konstrukteure alle Tomaten auf den Augen? ciao gustav
hinz schrieb: > > Wozu Kroko? An den Anschlustrippen sind in der Regel Bananenstecker dran und die wollen Kroko`s haben, damit man auch in NH-Verteilungen....., wo keine Andock-Möglichkeiten für Bananenstecker... vorhanden sind, zum Einsatz kommen. MfG Eppelein
Karl B. schrieb: > Hi, > und die Dinger sind im Handel. > Haben die Konstrukteure alle Tomaten auf den Augen? Und bei Diode antiparallel fließt annähernd der doppelte Strom durch den Vorwiderstand. Sollte eingespart werden. ciao gustav
Torsten C. schrieb: > dass die LEDs einfach leuten. Dem ist aber nicht so. Ich hab sie aber > geprüft und sie sind nicht kaputt. 5VDC direkt angeschlossen leuchten sie. Soso. Wie hell? Und wie lange? Karl B. schrieb: > MaWin schrieb: >> EIne 1N4007 in Reihe reicht nicht, aber eine Diode antiparellel reicht >> locker. > und die Dinger sind im Handel. Haben die Konstrukteure alle Tomaten auf > den Augen? Das, was im Handel ist, sollte nicht als Referenz für taugliche Geräte genommen werden. Millionen China-LED-Taschenlampen können dir ein Lied davon singen. Aber im Fall hier reicht eine 4007 trotzdem aus, denn sie begrenzt den Rückwärtsstrom auf typ. 5µA und max. 50µA. Zusammen mit der Rückwärtsspannung der LED in Höhe von z.B. 30V ergibt sich eine Verlustleistung von 150µW bis 1,5mW, was die LED locker wegsteckt. Denn eine LED geht eben bei Rückwärtsbetrieb nicht gleich kaputt, sondern erst, wenn durch die hohe Spannung die Verlustleitung punktuell oder insgesamt zu hoch wird.
Lothar M. schrieb: > Torsten C. schrieb: >> dass die LEDs einfach leuten. Dem ist aber nicht so. Ich hab sie aber >> geprüft und sie sind nicht kaputt. 5VDC direkt angeschlossen leuchten sie. > Soso. Wie hell? Und wie lange? Je nach Vorwiderstand. Verstehe die Frage nicht so recht.
Eppelein V. schrieb: > Daß man das Ding selbst bauen kann - klasse! >>> In der Praxis jedoch nicht (mehr) tauglich! So etwas selbst zu bauen, dafür gab es immer schon div. Bauvorschläge. Das gab es auch mal bei ELV. Siehe Anhang. Selbstbau? Wohl nur für Privat interessant, wenn es einem mal Langweilig ist. Für Gewerblich, wenn man die Zeit berechnen würde was eine Elektro Fachkraft dafür braucht, völlig uninteressant. Dann auch noch ohne Prüfzeichen, wäre das eigentlich zulässig?
MisterMint schrieb: > Dann auch noch ohne Prüfzeichen, wäre das eigentlich zulässig? Wenn die Sintflut kommt und alle Landmassen sind überflutet -woran erkennt man, wo Deutschland gelegen hat? Dort schwimmen die meisten Prüfzeichen und Formulare. SCNR
Eppelein V. schrieb: > hinz schrieb: > >> >> Wozu Kroko? > > An den Anschlustrippen sind in der Regel Bananenstecker dran und die > wollen Kroko`s haben, damit man auch in NH-Verteilungen....., wo keine > Andock-Möglichkeiten für Bananenstecker... vorhanden sind, zum Einsatz > kommen. Komische Regel, muss wohl nur bei dir eine sein.
Karl B. schrieb: > aben die Konstrukteure alle Tomaten auf den Augen? Sie haben nie in die Datenblätter geguckt, sowie du "bin doch Entwickler und von Geburt an klug, brauche keine Bedienungsanleitung lesen" nud glauben, bloss weil die Schaltung bei ihnen auf dem Experimentiertisch heile blieb (Umgebungslicht auf die LED) daß sie immer in Ordnung wäre.
Karl B. schrieb: > und die Dinger sind im Handel. > Haben die Konstrukteure alle Tomaten auf den Augen? Es gibt eben gute Konstrukteure und schlechte...
Torsten C. schrieb: > Lothar M. schrieb: >> Torsten C. schrieb: >>> dass die LEDs einfach leuten. Dem ist aber nicht so. Ich hab sie aber >>> geprüft und sie sind nicht kaputt. 5VDC direkt angeschlossen leuchten sie. >> Soso. Wie hell? Und wie lange? > > Je nach Vorwiderstand. Verstehe die Frage nicht so recht. Du hast geschrieben an 5VDC DIREKT angeschlossen. Das hat Lothar wahrscheinlich so wie auch ich interpretiert: Ohne Vorwiderstand. Du bist denen die versuchen dir zu helfen immer noch die Bauteilwerte deiner Schaltung schuldig. Ab welchem Strom leuchten deine Leds?
Torsten C. schrieb: > Ich weiss nicht ob meine LTSpice Simulation so passt oder oder nicht - > aber nachdem ich den Strom "gemessen" habe der im Simulator durch die > LED fließt frage ich mich ob meine LEDs vielleicht doch keine > Low-Current sind und sich deswegen dort nichts tut. Die von dir verlinkte Schaltung entspricht inkl. Dimensionierung 1:1 der aus der Wikipedia - dort steht im "Kleingedruckten", es sollten 2mA-LEDs sein. Vielleicht sind deine LEDs tatsächlich einfach "zu dunkel"?
> Du hast geschrieben an 5VDC DIREKT angeschlossen. Das hat Lothar > wahrscheinlich so wie auch ich interpretiert: Ohne Vorwiderstand. Ich gebe zu das war dann vielleicht missverständlich. Ich meinte ohne den Rest der Schaltung. > Du bist denen die versuchen dir zu helfen immer noch die Bauteilwerte > deiner Schaltung schuldig. Die Bauteilwerte entsprechen den Infos die in meinem allerersten Posting verlinkt habe. Oder welche meinst Du genau? > Ab welchem Strom leuchten deine Leds? Kann ich leider erst in ein paar Tagen nachmessen. Aber ich hatte ja schon geschrieben: Ich vermute, dass die LEDs vielleicht keine low-current sind. Das könnte das Verhalten vielleicht erklären.
Jan L. schrieb: > Torsten C. schrieb: >> Ich weiss nicht ob meine LTSpice Simulation so passt oder oder nicht - >> aber nachdem ich den Strom "gemessen" habe der im Simulator durch die >> LED fließt frage ich mich ob meine LEDs vielleicht doch keine >> Low-Current sind und sich deswegen dort nichts tut. > > Die von dir verlinkte Schaltung entspricht inkl. Dimensionierung 1:1 der > aus der Wikipedia - dort steht im "Kleingedruckten", es sollten 2mA-LEDs > sein. Vielleicht sind deine LEDs tatsächlich einfach "zu dunkel"? Ja, das ist gerade auch meine Vermutung. Kann ich leider erst in ein paar Tagen nachmessen. Bzw. werde ich vielleicht einfach ein paar neue Low-Current besorgen.
hinz schrieb: > Eppelein V. schrieb: >> hinz schrieb: >> >>> >>> Wozu Kroko? >> >> An den Anschlustrippen sind in der Regel Bananenstecker dran und die >> wollen Kroko`s haben, damit man auch in NH-Verteilungen....., wo keine >> Andock-Möglichkeiten für Bananenstecker... vorhanden sind, zum Einsatz >> kommen. > > Komische Regel, muss wohl nur bei dir eine sein. Servus Hinz, das ist Erfahrung aus der Praxis und keine Regel! Bin jetzt x-Jahrzehnte mit der Elektrik konfrontiert und weiß wohl was Sache ist, was geht und was nicht. Mach` Du Dein Ding so wie Du es für richtig hälst, ich mach` meines. MfG Eppelein
MisterMint schrieb: > Das gab es auch mal bei ELV. Siehe Anhang. 04/1994 gab es den Nachfolger DR3000 mit LEDs und ohne Z-Dioden, vielleicht hat es jemand greifbar? Ich habe es leider nur als schlechte Fotokopie im Ordner.
Beitrag #6384901 wurde von einem Moderator gelöscht.
Beitrag #6384913 wurde von einem Moderator gelöscht.
Torsten C. schrieb: > Aber ich hatte ja schon geschrieben: Ich vermute, dass die LEDs > vielleicht keine low-current sind. Moderne "High effizienz"-LEDs sind bei kleinen Strömen wesentlich heller als sog. "low-current" Typen.
Harald W. schrieb: > Torsten C. schrieb: > > >> Aber ich hatte ja schon geschrieben: Ich vermute, dass die LEDs >> vielleicht keine low-current sind. > > Moderne "High effizienz"-LEDs sind bei kleinen Strömen wesentlich > heller als sog. "low-current" Typen. Cool. Das wusste ich noch nicht. Danke für den Hinweis.
Torsten C. schrieb: > Warum sind denn da so viele Widerstände in Reihe? Spannungsfestigkeit, eventuell auch Aufteilung der Verlustleistung.
Hi, finde beim besten Willen in der Schaltung keine Paralleldioden zu den LEDs. Allerdings Widerstände. (Und Ladekondensatoren) OK. Irgendetwas als LED-Schutz muss da noch rein. Vom Prinzip her eine Einweg-Diodenschaltung. Dann LED als Last. Ueff mal Wurzel 2 minus UF . Ist nicht praxisnah. Zu theoretisch. Es wird einmal der Trägerspeichereffekt nicht berücksichtigt, und, dass das Lichtnetz nicht total sauber ist. Wie reagiert die Schaltung auf Transienten? Vor allem, wenn direkt am Netz gearbeitet wird. Das muss schaltungstechnisch berücksichtigt werden. Also, mein Vorschlag: Prinzip Einweggleichrichtung mit Vorwiderstand beibehalten, dann parallel zur LED zusätzlich eine Diode antiparallel, damit die im worst case auch in Aktion tritt, falls es Schaltkracher gibt, die im ungünstigsten Moment auftreten und die andere Diode (kapazitiv) überwinden. Man kann auch die Einweggleichrichterschaltung zu diesem Zweck noch mit einem kleinen "Ladekondensator" als Puffer versehen. Jedenfalls so, wie das jetzt dargestellt ist, ist IMHO die ELV-Schaltung nicht 100%-ig. ciao gustav
Karl B. schrieb: > Hi, > finde beim besten Willen in der Schaltung keine Paralleldioden zu den > LEDs. Ist halt ein unausgereiftes Schaltungsdesign. Schau Dir mal das DaBla der 1N400x an, und rechne deren Leckstrom bei höheren Temperaturen. Merkst Du was. Guckst Du. Lernst Du. > Prinzip Einweggleichrichtung mit Vorwiderstand beibehalten, unnötig. > dann parallel zur LED zusätzlich eine Diode antiparallel, damit die im worst case auch in Aktion tritt, falls es Schaltkracher gibt, Eben genau das ist ist nicht die Erklärung.
Torsten C. schrieb: > Warum sind denn da so viele Widerstände in Reihe? Möglicherweise um dieWiderstände spannungsmäßig nicht zu überlasten.
Neue LEDs. Bei 5V und 10k Vorwiderstand leuchten sie ein bisschen. In die angehängte Schaltung eingesetzt und angeschlossen - nichts. Ich starre auf die Schaltung und sehe nicht das Problem.
Leiten Deine Zenerdioden gegen die Fahrtrichtung? In die eine Richtung solltest Du unendlich messen (Spannungsabfall 180 V), in die andere Richtung Diode (0,7 V). Wenn man Dir TVS verkauft hat, dann musst Du die Z-Dioden noch mit einer antiparallelen 1N4007 überbrücken. Oder den Nulleiter anschließen ;-)
Torsten C. schrieb: > In > die angehängte Schaltung eingesetzt und angeschlossen - nichts. Bist Du sicher da 27K eingebaut zu haben? LG old.
Das sieht soweit alles richtig aus. Was passiert wenn Du an L1 +12 V anschließt, an L2 Masse, und die Z-Diode in Serie mit L1 brückst? Die LED sollte leuchten und am Widerstand sollten (12 - 1,9 - 0,7 - 0,7) V zu messen sein.
Soul E. schrieb: > die Z-Diode in Serie mit L1 brückst? Äh, da bin ich mir gerade unsicher was Du meinst. +12V an L1, da passiert ja nichts wegen der Z-Diode. Ich habe es mal folgendermaßen angeschlossen und durchgemessen. Meintest Du so? So leuchtet die LED (mit dem Stern) - was ja zu erwarten war.
hinz schrieb: > Hast du überhaupt Drehstrom? > > Am Ende ist L1=L2=L3. Zum Testen dient eine Herdanschlussdose. Und ich messe zwischen L1 und L2 125VAC. Also - ich würde sagen "ja".
Torsten C. schrieb: > Und ich messe zwischen L1 und L2 125VAC. > Also - ich würde sagen "ja". ? 400VAC in DL.
Torsten C. schrieb: > Zum Testen dient eine Herdanschlussdose. > Und ich messe zwischen L1 und L2 125VAC. Das sollten aber 400V sein. > Also - ich würde sagen "ja". Ich würde sagen nein! An der Dose liegt nur Wechselstrom an, und zwei Adern sind gar nicht angeklemmt. Du misst Hausnummern mit einem hochohmigen DMM.
Torsten C. schrieb: > So leuchtet die LED (mit dem Stern) - was ja zu erwarten war. Genau so. D.h. LED und Widerstände sind in Ordnung und richtig verschaltet, und die Z-Diode verhält sich auch gegen die Zener-Richtung wie sie soll. Der nächste Schritt wäre dann ein Test mit angeschlossenem Nulleiter. Also den Sternpunkt wo alle drei Widerstände zusammenlaufen an N. So ist die Phasenlage von L1, L2, L3 egal und die LED leuchtet sobald Spannung an L anliegt. Du kannst die drei Phasen auch nacheinander an einer normalen Steckdose prüfen.
hinz schrieb: > Am Ende ist L1=L2=L3. Hi, hatte ich auch schon die Idee. Alle LEDs müssten bei der Schaltung hier leuchten. https://www.mikrocontroller.net/attachment/471377/Screen_Shot_2020-08-25_at_18.31.02.png -> Sternschaltung. Drehfeldrichtung kann man so nicht prüfen. Der TO hat anscheinend hier Schwierigkeiten: die LEDs erfordern einen größeren Strom IF als bei Glimmlampen. Dementsprechend müssen die Vorwiderstände dimensioniert werden. Ob da nun ein Widerstand sitzt oder eine Z-Diode noch in Reihe, ist doch völlig egal. Ich nehme eine normale Diode als Einweggleichrichter und einen R. Dann hat man auch nur noch ca. die Hälfte der Verlustleistung am R, weil ich nur eine Halbwelle ausnutze. Auf den Zenereffekt kann ich da verzichten, das Energieverbraten erledigt mein Widerstand schon. ciao gustav
Torsten C. schrieb: > hinz schrieb: >> Hast du überhaupt Drehstrom? >> >> Am Ende ist L1=L2=L3. > > Zum Testen dient eine Herdanschlussdose. > Und ich messe zwischen L1 und L2 125VAC. > Also - ich würde sagen "ja". ?!? 400V müssten es sein. Klingt nicht wie ordentlicher Drehstrom. Ob eine Phase nicht angeschlossen ist, wäre nachzuprüfen. Glühlampe nach N dranhängen.
Torsten C. schrieb: > hinz schrieb: >> Hast du überhaupt Drehstrom? >> >> Am Ende ist L1=L2=L3. > > Zum Testen dient eine Herdanschlussdose. > Und ich messe zwischen L1 und L2 125VAC. > Also - ich würde sagen "ja". Na super! L1 -> N sind 226VAC L2 -> N sind 85VAC L3 -> N sind 85VAC und im Sicherungskasten find ich keine 3er Sicherung. Jetzt würde ich gerne laut schreien, bedanke mich aber lieber bei hinz. Wie kommen denn bitte diese 85VAC zustande? Würde da ja jetzt gerne mal mit dem Oszilloskop ran, traue mich das aber nicht so recht.
Torsten C. schrieb: > Wie kommen denn bitte diese 85VAC zustande? Würde da ja jetzt gerne mal > mit dem Oszilloskop ran, traue mich das aber nicht so recht. Steht doch oben bereits geschrieben: Die hochohmige Messung mit DVM etc. zeigt dir eine kapazitiv eingekoppelte Spannung.. nimm eine 40W oder 60W oder 100W Glühlampe, kein LED oder Leuchtstoffgedöns, und miss L1 zu N L2 zu N L3 zu N. Vermutlich leuchtet das nur bei L1 zu N, der Rest...siehe oben.
Torsten C. schrieb: > Wie kommen denn bitte diese 85VAC zustande? Würde da ja jetzt gerne mal > mit dem Oszilloskop ran, traue mich das aber nicht so recht. Geh erstmal mit einem 10 kOhm-Widerstand dran. Wahrscheinlich sind die dann schon weg. Kapazitives Übersprechen, gemessen mit einem hochohmigen Elekronik-Voltmeter. Die Kabelaffen haben ihren Duspol mit einigen wenigen KOhm Eingangswiderstand, da sind solche Phantomspannungen nicht sichtbar.
Boah, ist mir das gerade unangenehm. Aber ich bin froh das Problem gefunden zu haben. Ich melde mich nochmal wenn ich das an echtem Drehstrom probiert habe. Danke an alle. Sorry for the noise.
hinz schrieb: > Hast du überhaupt Drehstrom? Klasse Glaskugel - auf einen so billigen Fehler muß man erstmal kommen.
Manfred schrieb: > hinz schrieb: >> Hast du überhaupt Drehstrom? > > Klasse Glaskugel - auf einen so billigen Fehler muß man erstmal kommen. https://de.wikipedia.org/wiki/Ockhams_Rasiermesser
Beitrag #6394064 wurde von einem Moderator gelöscht.
Torsten C. schrieb: > Würde da ja jetzt gerne mal > mit dem Oszilloskop ran, traue mich das aber nicht so recht. Hi, dann lass es lieber. Bei meinen Versuchen hatte ich immer pro Phase einen 68 kOhm Widerstand noch direkt am Stecker davor. Das Oszilloskop ist mit PE verbunden. Ohne Differnztastkopf an Netzspannung zu messen, ist ein absolutes No-Go. ciao gustav
Bitte melde dich an um einen Beitrag zu schreiben. Anmeldung ist kostenlos und dauert nur eine Minute.
Bestehender Account
Schon ein Account bei Google/GoogleMail? Keine Anmeldung erforderlich!
Mit Google-Account einloggen
Mit Google-Account einloggen
Noch kein Account? Hier anmelden.















