Hallo allerseits, ich möchte mal den Aufbau eines einfachen Superhet-Empfängers für DCF77 üben. 10 MHz Quarztakt herunter geteilt auf 78125 Hz ist bereits fertig. ZF soll 625 Hz sein und um da hin zu kommen brauche ich einen Mischer. Die einschlägigen ICs habe ich leider nicht da. Notlösung wäre also ein einzelner Transistor, der beide Signale zugeführt bekommt. Nur, wie macht man das richtig, damit dann am nachfolgenden Schwingkreis ertwas passendes ankommt? Das empfangene Signal von der Ferritantenne kann ich direkt am Oszilloskop bereits sehen und würde es noch verstärken, etwa auf 30 ... 100 mV. Das Signal vom LO liegt als 5 V -Rechteck vor. Das wäre wohl zu groß. Mit welchen Amplituden geht man da am besten auf den Transistor los? Ich vermute Kleinsignal im Bereich des Knicks seiner Kennlinie bei wenigen mA Kollektorstrom. Es gab mal vor über 30 Jahren in einer der berühmten Zeitschriften einen Bauvorschlag mit Teilern, Gyrator für 625 Hz und vermutlich einem IC als Mischer. Da wurde es elegant gelöst. Zweizeiliges Schaltbild halbseitig. Ich bitte um Korrektur oder neue Ideen. Danke fürs Antworten. Mit freundlichem Gruß
Nimm einen Analogschalter wie CD4066 oder CD4053. Damit kann man prima mischen.
https://www.reichelt.de/tuner-ic-tuner-fm-dil-16-mc-3361-n-p11333.html?CCOUNTRY=445&LANGUAGE=de&trstct=pos_0&nbc=1&&r=1 mischer ist seperat nutzbar mfg
Christian S. schrieb: > Notlösung wäre also ein > einzelner Transistor, der beide Signale zugeführt bekommt. Nur, wie > macht man das richtig, damit dann am nachfolgenden Schwingkreis ertwas > passendes ankommt? Das ist keine Notlösung! So haben Radios seit Jahrzehnten wunderbar funktioniert und tun es immer noch. Wie das in der Schaltung aussieht, nun schaue Dir die Schaltpläne solcher Transistorradios doch mal an. Gruß Thomas
Christian S. schrieb: > Es gab mal vor über 30 Jahren in einer der berühmten Zeitschriften einen > Bauvorschlag mit Teilern, Gyrator für 625 Hz und vermutlich einem IC als > Mischer. Da wurde es elegant gelöst. Zweizeiliges Schaltbild halbseitig. > > > Ich bitte um Korrektur oder neue Ideen. Danke fürs Antworten. > > Mit freundlichem Gruß Die berühmte Zeitschrift hieß ELRAD und der berühmte Verfasser des Artikels war ich. Als Mischer hatte ich einen der damals üblichen AM-Bausteine gewählt, TCA 440 wenn ich recht erinnere. Im Prinzip tut es natürlich jeder Ringmischer, oder auch die quadratische Kennlinie eines J-FETs. Der Original-Artikel könnte sich auf der Heise CD finden.
Diese CMOS Muxe sind nur theoretisch interessant. In der Praxis sind die parasitären Effekte, insbesondere die charge injection vom Schalteingang auf den Signalpfade, eher ein NoGo. Vor den Mischer würde ich 40-60dB AntennenVerstärkung spendieren. Das kann heute jeder halbwegs anständige Audio-OPV.
> Diese CMOS Muxe sind nur theoretisch interessant Nö, funktioniert auch in der Praxis ganz ordentlich. Die 74HC40xx funktionieren bis ca. 15MHz gut, darüber gibt es bessere Varianten. Schaltmischer sind außerdem ziemlich großsignalfest. > Vor den Mischer würde ich 40-60dB AntennenVerstärkung spendieren Bei einem OPV mit einem GBW von z.B. 10MHz sind maximal 20-30dB Verstärkung zu empfehlen. Das ist vor dem Mischer mehr als ausreichend.
Da gibt es viele Möglichkeiten. Transistor, Oszillatorfrequenz am emitter einspeisen. Oder Diodenringmischer. https://de.wikipedia.org/wiki/Ringmodulator Oder NE612 https://elektronikbasteln.pl7.de/schaltungen-mit-dem-ne602-ne612-sa612-sa602-eine-uebersicht Der Vorteil von Diodenringmischer und NE612 gegenüber einen Transistor ist, sie unterdrücken die beiden Eingangsfrequenzen besser.
Marek N. schrieb: > Beim FiFi funktioniert es dennoch: > https://www.box73.de/file_dl/bausaetze/Baumappe_BX-222P.pdf Interessante Schaltung. Der verwendete 74CBTLV3126DBQ von TI ist aber EOL.
Nicht nur theoretisch, auch praktisch: Charge injection ist ein Problem, dass sich mit einem Preamp erschlagen lässt (und der auch eingesetzt werden sollte). Ansonsten erreichen H-Mode-Mixer bei PA3AKE (dokumentiert s.d.) durchaus Intercept-Punkte weit über 45 dBm bei 50 MHz Taktfrequenz (2 x Umschalter FSA 3157).
B e r n d W. schrieb: >> Vor den Mischer würde ich 40-60dB AntennenVerstärkung spendieren > Bei einem OPV mit einem GBW von z.B. 10MHz sind maximal 20-30dB > Verstärkung zu empfehlen. Das ist vor dem Mischer mehr als ausreichend. Da die AntennenSignale praktisch immer unterhalb ein mV liegen gibt es keinen Grund an der Vorverstärkung zu sparen. Ich würde allerdings einen DUAL Opa nehmen, was sonst.
Günter R. schrieb: > Nicht nur theoretisch, auch praktisch: Charge injection ist ein > Problem, dass sich mit einem Preamp erschlagen lässt (und der auch > eingesetzt werden sollte). Ansonsten erreichen H-Mode-Mixer bei PA3AKE > (dokumentiert s.d.) durchaus Intercept-Punkte weit über 45 dBm bei 50 > MHz Taktfrequenz (2 x Umschalter FSA 3157). Mit einem symmetrischen Aufbau läßt sich da wohl einiges erreichen. Ich bin von einem einfachen Schalter-Aufbau aus gegangen.
> Da die AntennenSignale praktisch immer unterhalb ein mV > liegen gibt es keinen Grund an der Vorverstärkung zu sparen Die hohe Verstärkung vor dem Mixer ist unnötig, deshalb argumentiere ich andersrum. Maximal 10-20dB vor dem Mixer verstärken, den Rest hinter dem Mixer. Dahinter werden Filterstufen für die 625 Hz benötigt. Dabei kann man leicht 40-60dB verstärken. Die Schaltung sollte ca. 100µV bis 10mV Antennensignal verarbeiten können, es sei denn jemand wohnt direkt bei Mainflingen. In Italen sind es eher nur 10µV. Als Anhaltspunkt: Aus meiner Ferritantenne kommen ca. 2mV Signal bei 150km Entfernung zum Sender.
B e r n d W. schrieb: > Aus meiner Ferritantenne kommen ca. 2mV Signal bei > 150km Entfernung zum Sender. Also brüllend laut sozusagen. Soweit ich mich erinnere, ist S9 so etwa 50µV und auf Frequenzen oberhalb 30 MHz noch weniger. Also vor dem Mischer braucht es bei 2mV an HF rein garnix an Verstärkung. Und so einige integrierte Mischer arbeiten auch noch bei Audio-Frequenzen. So ein NE602 bzw. SA602 zum Beispiel. Die haben auch noch einen aperiodischen Ausgang mit so etwa 1k5 an Ausgangsimpedanz. Da braucht es also keinen LC-Schwingkreis am Ausgang, eine simple RC-Kombination reicht da. Nochwas: selbst ein RF2411 ist intern DC gekoppelt und arbeitet prinzipiell bis in den NF-Bereich herab. Es gibt also keinen wirklichen Grund, auf Hilfskonstuktionen wie CD4066 o.ä. zurückzureifen - außer wenn man davon ein Pfund in der Bastelkiste hat und die endlich mal verbrauchen will. W.S.
Erstmal danke für die rege Resonanz und die zahlreichen Hinweise. Sogar der Autor der damaligen Schaltung liest hier noch zeitnah mit! In meinen diversen Kartons ist der Artikel noch irgendwo gelagert, aber nicht direkt auffindbar... Es wird einige Zeit dauern, bis ich etwas brauchbares aufgebaut haben werde. Es wurde hier bereits einiges erarbeitet zum Thema DCF77-Empfang: Beitrag "DCF77 Selbstbauempfänger" siehe Mitte etwa mit freundlichem Gruß
Christian S. schrieb: > 10 MHz Quarztakt herunter geteilt auf 78125 Hz ist bereits fertig. ZF > soll 625 Hz sein Die Spiegelfrequenz bei 78.75 kHz, wie willst Du die unterdrücken? Du brauchst auf jeden Fall ausreichende Vorselektion. Durch eine niedrige ZF wird das nicht einfacher. > [...] vermutlich einem IC als Mischer. Kuck dir mal die Oldies TCA440, TDA1072 und Konsorten an. Früher (tm) gab's mal billige 77,5 kHz Stimmgabel-Quarze und ICs wie U4224B (Temic/TFK, U4221 ... U 4227). Damit würde sich ein Geradeaus-Empfänger geradezu angebieten.
Christian S. schrieb: > Notlösung wäre also ein einzelner Transistor, der beide Signale zugeführt bekommt. Entweder ein Transistor, Signal auf Basis, LO auf Emitter, Auskoppeln am Kollektor. Oder zwei Transistoren, emittergekoppelt und Signal und LO auf die Basen. Geht notfalls auch ganz ohne Transistor. Nicht-lineare Kennlinie. Beide Signale auf eine Diode geben und dahinter einen Tiefpass (additive Mischung).
Hannes schrieb: > Die Spiegelfrequenz bei 78.75 kHz, wie willst Du die unterdrücken? > Du brauchst auf jeden Fall ausreichende Vorselektion. Durch eine > niedrige ZF wird das nicht einfacher. Die Spiegelfrequenzunterdrückung dürfte eher gering ausfallen. Aber ist das wirklich ein Problem? Ist da irgendwas los auf 78,75kHz? Der Eingangskreis könnte eine Güte um die 100 erreichen, immerhin besser als Nichts.
Hannes schrieb: > Kuck dir mal die Oldies TCA440, TDA1072 und Konsorten an. > > Früher (tm) gab's mal billige 77,5 kHz Stimmgabel-Quarze und ICs wie > U4224B (Temic/TFK, U4221 ... U 4227). Wenn ich die alle in zehnfacher Menge in der Kiste liegen hätte, dazu TCA 440, NE612, NE602, TBA 120 und etliche J-Fets in 25er Mengen, würde ich es anders aufbauen. "Damals" um 2000 herum war das Zeug recht billig, vor allem in DIL und ich habe es leider versäumt, mich auf Lebenszeit einzudecken damit. Es schlummern hier in der Kiste noch AD581 und MC1496 in Minimengen. Und schon mit 4066 und 4053 in DIL habe ich bei TME beträchtliche Wartezeiten. "Damals" waren das allerweltsteile. Ebenso die DIL-Relais im DIL16-Gehäuse, die für geschaltete Lautstärkesteller geeignet sind, gab es zu -cent-Preisen. Ich kann also auf ewigen Vorrat einkaufen oder ein Projekt mit den vorhandenen Teilen aufbauen, wie in diesem Fall mit einem gewöhnlichen NPN-Kleinsignaltransistor. Natürlich habe ich so ein 77,5 kHz-Quarz auch nicht da liegen. Dieses Mal wollte ich es "zu Fuß" mit Transistoren und LC-Kreisen probieren. Für Röhren habe ich nicht alles Zeug da, vor allem was die hohen Spannungen angeht. Später kommt dann "zu Fahrrad" mit ICs oder "zu Esel", um ökologisch zu sein. mfG
Hier der Link zum oben verbal beschriebenen Schaltbild mit TDA1072, 4060, RC4558 und LM393. https://www.mikrocontroller.net/attachment/preview/289504.jpg Elrad 4/1988 Seite 25 DCF77-Empfänger mfG
Christian S. schrieb: > Hier der Link zum oben verbal beschriebenen Schaltbild Ich vermute mal dass du im Heizen von Röhren wesentlich erfolgreicher bist als im Posten von Links zu lesbaren Bildern.
Dann darf ich auch hier das Schaltbild vom HF-Teil unseres historischen HBB/HBG-Empfängers von 1965 in den Ring werden: Ferritantenne, 2-stufiger HF-Verstärker 60dB, BFO mit 1 kHz über Empfangsfrequenz; Mischer ist gleichzeitig die Demodulatordiode U1; AGC mit U2. Klar, würde man heute nicht mehr so machen, aber es funktioniert! Ob man die resultierenden 1kHz nun als ZF oder NF betrachtet, ist zweitrangig. Hinweis: Spulendaten noch von vor der Messung; K ist deutlich niedriger (0.3-0.84).
Für MSF60 ging das so. In 800 km Entfernung hört man tatsächlich noch was. Für DCF77 reicht das allemal. Nur Wickeldaten entsprechend den gewünschten Frequenzen abändern. (T2 arbeitet in Basisschaltung.) Betriebsspannung 9V Batterie. S042P gibt es auch noch. Oder den TBA120 nehmen. ciao gustav
Christian S. schrieb: > Und schon mit 4066 und 4053 in DIL habe ich > bei TME beträchtliche Wartezeiten. Bei EBAY gibst die aber reichlich: https://www.ebay.de/itm/393624031348?hash=item5ba5d21074:g:2NoAAOSwj~1hZJmb https://www.ebay.de/itm/333090858926?hash=item4d8dc327ae:g:c9sAAOSw8D9boRpD
Mark S. schrieb: > Die Spiegelfrequenzunterdrückung dürfte eher gering ausfallen. Aber ist > das wirklich ein Problem? Ist da irgendwas los auf 78,75kHz? Ich denke nicht, dass in dem Band noch viel los ist. Auf LW/VLF wurde ja sehr viel abgeschaltet - alledings haben auch die Störungen zugenommen. Wenn ich die Wahl hätte, würde ich mir nicht unbedingt 625 Hz als ZF aussuchen. Das einzige, was dafür spricht ist, dass dann 10MHz/128 = 78.125 kHz als LO passt - was aber zufällig (?) auf die 5. Oberwelle der PAL-Zeilenfrequenz (15.625 kHz) fällt. Ist das gut oder schlecht, oder gar egal? Müsste man direkt mal drüber nachdenken ...
Hannes schrieb: > Ist das gut oder schlecht, oder gar egal? > Müsste man direkt mal drüber nachdenken ... Das war damals genial, weil sich diese Störung auf Gleichspannung mischt.
Hannes schrieb: > Ich denke nicht, dass in dem Band noch viel los ist. Siehe Wasserfalldiagramm von Twente SDR. Auch um 78-79 ist nur das USB von DCF77 zu sehen.
Josef L. schrieb: > Dann darf ich auch hier das Schaltbild vom HF-Teil unseres historischen > HBB/HBG-Empfängers von 1965 in den Ring werden: Ich denke, passende Verstärker bzw. aktive Filter baut man heute besser und einfacher mit OPVs. Die hats natürlich 1965 noch nicht gegeben.
Christian S. schrieb: > ....ich möchte mal den Aufbau eines einfachen Superhet-Empfängers für DCF77 > üben. > > 10 MHz Quarztakt herunter geteilt auf 78125 Hz ist bereits fertig. ZF > soll 625 Hz sein und um da hin zu kommen brauche ich einen Mischer. .... Welchem Zweck soll die "Übung" überhaupt dienen? a) reine Empfangsversuche, b) Basis zur Synchronisation einer Digitaluhr oder c) 10 MHz-Referenzoszillator für den Basteltisch (mit welcher Genauigkeit)? Michael
Der Frequenzbereich 77,5kHz +/-1kHz ist offiziell DCF77 reserviert. Direkt daneben sind mir außer QRM noch nie andere Signale aufgefallen. > Hilfskonstuktionen wie CD4066 Nicht CD4066 sondern 74HC4066! Die liegen da nicht einfach rum, die wurden extra für Mischerzwecke angeschafft. Angenommen, das Nutzsignal beträgt 1mV und eine Energiesparlampe verursacht eine Störung von 100mV bei 55kHz. Der Schaltmischer hat damit keine Probleme. Die Störung kann entfernt werden, falls nach dem Mischer ein Roofing-Filter folgt. Kann mir nicht vorstellen, daß der NE612 das kann.
B e r n d W. schrieb: > Nicht CD4066 sondern 74HC4066! Die liegen da nicht einfach rum, die > wurden extra für Mischerzwecke angeschafft. Was kann der 74HC4066 besser als der CD4066?
Harald W. schrieb: > Was kann der 74HC4066 besser als der CD4066? Der ist niederohmiger in seinen SchalterFets. B e r n d W. schrieb: > Angenommen, das Nutzsignal beträgt 1mV und eine Energiesparlampe > verursacht eine Störung von 100mV bei 55kHz. Der Schaltmischer hat damit > keine Probleme. Die Störung kann entfernt werden, falls nach dem Mischer > ein Roofing-Filter folgt. Kann mir nicht vorstellen, daß der NE612 das > kann. Dann duerfte der NE612 komplett uebersteuert sein und sehr viele Intermodulationsprodukte erzeugen.
Helmut L. schrieb: >> Was kann der 74HC4066 besser als der CD4066? > > Der ist niederohmiger in seinen SchalterFets. Hmm, 50 Ohm statt 100 Ohm machen da wirklich beim Betrieb als Mischer Probleme?
Hallo zusammen, hallo Christian. Jetzt weine doch nicht. ;-) Du hast den MC1496, das ist doch eine Lösung. Durch die erforderliche umfangreiche Aussenbeschaltung etwas mühsam, aber geht. Vielleicht dümpeln noch ein paar DG-MOSFets in deiner Kiste, oder ein paar kleine Ferritkerne, aus denen man einen Diodenringmischer stricken könnte. Es reicht ja ein Einfach-Balance Mischer, mit einem trifilar gewickelten Kern wärest du fertig. Ein Bild anbei, ein ganz einfacher DC-RX(*); sieh dir nur den Mischer an. Müssen keine Schottky-Dioden sein, 1N4148 o.ä. reichen. Ansonsten, sag was du haben möchtest. Ich habe genau wie du Kisten und Kästen wohl gefüllt,(auch alles alter Krempel). Würde ich dir schenken, wenn ich es habe. 73 Wilhelm (*) Aus 'Experimental Methods in RF Design' Hayward, Campbell, Larkin. ARRL PS: AD581 ist eine Spannungsreferenz. Als Mixer wohl ungeeignet. Hast du da mehrere von? Wenn ja, ich hätte Interesse.
>> Was kann der 74HC4066 besser als der CD4066? niederohmiger und schneller 74HC4066 Ron <50 Ohm, je nach Betriebsspannung und 2 parallelen Schaltern, <20 Ohm. Takt vom Kontrolleingang zum Ausgangssignal: 30MHz 74LVC4066 Ron <10 Ohm, bei 5Volt <=6Ohm Takt vom Kontrolleingang zum Ausgangssignal: 55MHz Außerdem kann man je nach gewünschtem Parameter die Familien HC, HCT, LV, LVC, AC und ACT vergleichen.
> Josef L. schrieb: > >> Dann darf ich auch hier das Schaltbild vom HF-Teil unseres historischen >> HBB/HBG-Empfängers von 1965 in den Ring werden: Auch ein einfacher additiver Mischer: beide Signale werden über U1 gemischt, gefolgt von einem TP. Nur die Pegel müssen natürlich angepasst werden. Harald W. schrieb: > > Ich denke, passende Verstärker bzw. aktive Filter baut man heute > besser und einfacher mit OPVs. Der SA602/612 würde sich natürlich anbieten. Aber der TO wollte ja ausdrücklich mit diskreten Transistoren arbeiten. Anbei ein Entwurf eines Mixers für einen Fledermausdetektor. Wollte ich für den Sommer bauen, dann kam der Herbst. Wird aber ein Projekt für nächstes Jahr. Sind noch ein paar handwerkliche Fehler drin, zu kompliziert und das Finetuning fehlt, aber das Prinzip funktioniert. Zwei emittergekoppelte Transistoren, Signal (20 .. 100 kHz) und LO (NE555, abstimmbar) werden über die Basen gemischt, dann verstärkt und TP 1 kHz. Frequenzen liegen auch im Bereich 77 kHz.
Einen additiven Mischer mit 1 Diode hatte ich auch ausprobiert. So wurde das ja früher häufig bei Radios gemacht. Guter Tipp übrigens oben: die Schaltbilder alter MW/LW-Radios zur Inspiration anschauen. Oder von Metalldetektoren, die nach dem BFO-Prinzip (meist um die 500 kHz) arbeiten.
Christian S. schrieb: > ZF soll 625 Hz sein ... dann am nachfolgenden Schwingkreis ZF = 625 Hz - das würde aber ein gewaltiger Schwingkreis werden. > neue Ideen Mal eine ganz andere Idee: warum baust Du nicht einen Direktmischempfänger? Bei so tiefen Frequenzen eh kein schlechter Gedanke und Du vermeidest alle Probleme mit Spiegelfrequenzen.
Mohandes H. schrieb: > ZF = 625 Hz - das würde aber ein gewaltiger Schwingkreis werden. Als aktives Filter mit OPs ist das kein Aufwand. Man koennte aber auch einen ADC dort einsetzen und Filterung und Demodulation auf einen Controller in SW machen.
Mohandes H. schrieb: > ZF = 625 Hz - das würde aber ein gewaltiger Schwingkreis werden. Man muss doch nicht selektiv verstärken, wenn wirklich beidseitig 1kHz frei ist extra für DCF77. Dann reicht ein Tiefpass mit ca. 800Hz, der bei der dreifachen Grenzfrequenz 40-50dB macht. Mit dem Analog Filter Wizard https://tools.analog.com/en/filterwizard/?pdf=remote sieht man aber, dass auch ein 50Hz-Bandpass mit 2 Opamps brauchbare Spezifikationen hat. Die Bauteile müssen halt eng toleriert sein.
von Mohandes H. schrieb: >ZF = 625 Hz - das würde aber ein gewaltiger Schwingkreis werden. >Mal eine ganz andere Idee: warum baust Du nicht einen >Direktmischempfänger? Ist doch im Prinzip ein Direktmischempfänger, die HF wird direkt in einen hörbaren Bereich gemischt. 625Hz ist hörbar. Und der Schwingkreis dafür, ist mit einem Ferritschalenkern auch kein großes Problem. Oder man macht einen NF-Bandpas mit Operationsverstärker, geht auch.
Josef L. schrieb: > Analog Filter Ohne jetzt an diesem Filter herummäkeln zu wollen - er hatte doch ganz oben geschrieben, daß ihm (spezielle) ICs fehlen und er eine einfache Schaltung für einen Mischer sucht. Dann würde ich die einfache Lösung nehmen, die man in alten Radios sieht: ein Transistor als Mischer, Signal an die Basis, LO an den Emitter. Vielleicht meldet sich der Röhrenvorheizer noch mal. A propos, bei noch älteren Radios wurde die Mischung über zwei Gitter einer Röhre gemacht. Sogar das Bremsgitter ist geeignet. Oder moderner: FET-Tetrode mit beiden Gates als Eingänge.
Günter Lenz schrieb: > 625Hz ist hörbar. Und der Schwingkreis dafür, ist mit > einem Ferritschalenkern auch kein großes Problem. So man hat. Sowas hatte Telefunken in den Dreiton-Rufempfängern, Schalenkerne mit etwa 15mm Durchmesser. In der Fertigung war es schwierig, die Hälften zuverläsig zu verkleben, und zwar so, dass sie ihren Wert hielten. Unabhängig davon muß man noch fragen, was der Empfänger insgesamt für eine Laufzeit haben wird, wie weit liegt DCF dann neben der tatsächlichen Zeit?
Manfred schrieb: > wie weit liegt DCF dann neben der tatsächlichen Zeit? DCF garantiert nur eine Langzeitstabilität. Kurzzeitig kann es da zu erheblichen (im ms-Bereich) Schwankungen kommen.
Günter Lenz schrieb: > Und der Schwingkreis dafür, ist mit > einem Ferritschalenkern auch kein großes Problem. Einen Ferritschalenkern zu besorgen ist aber wesentlich schwieriger als einen Doppel oder 4-fach OP. Die gibt es an jeder "Frittenbude" einen Schalenkern nicht. Und dann muss der auch noch mit einigen hundert Windungen bewickelt werden. Abgleichen kann man das Filter mit OPs sehr einfach. Einfach den Widerstand R2x in Josefs Schaltung teils durch ein Poti ersetzen.
Helmut L. schrieb: > Abgleichen kann man das Filter mit OPs sehr einfach. Auch einfach mal mit dem Tool https://tools.analog.com/en/filterwizard/?pdf=remote spielen! Ich hab mal ein einfaches Tiefpassfilter für 690Hz angehängt, hat auch 48dB Dämpfung bei 2kHz. Bei Frequenzen im niedrigen NF-Bereich braucht man keine hochgezüchteten Opamps wie für einen SDR, ich würde es mit einem LM358 probieren, der liegt bei mir noch rum. Mit dem Tool kann man auch Phasen- und Gruppenlaufzeit optimieren, hier ist das Maximum auf 625 Hz gelegt, deutlich flacher wird der Verlauf nur mit Butterworth- statt Chebycheff-Filtercharakteristik und 3 oder mehr Stufen. Gibt ja auch 4-fach-Opamps.
Axel R. schrieb: > 732KOhm hat auch jeder rumliegen ;) Der röhrenvorheizer hat nicht geschrieben, dass er alles aus der Bastelkiste holen will. In einer Zeit wo jeder (außer mir) ein Smartphone hat und alles was ihm nicht gefällt auf e* vertickt und sich jeden fehlenden Widerstand einzeln (+ 5€ Versand) liefern lässt, kann man doch auch 9 Bauteile auf einmal bestellen?
Vielleicht genügt auch ein Dual-Gate-Mosfet. Die Summenfrequenz von 155,625 kHz lässt sich leicht mit einem kleinen RC-Glied unterdrücken und kollidiert überhaupt nicht mit den 625 Hz.
ich würde das auch einfach mal ausprobieren. Transistor ganz normal eben mit Stromgegenkopplung und überm Emitterwiderstand die LO einspeisen. Dann mal mitm Oszi am Kollektor schauen, was da raus kommt. RC-Filter hinter und gut. Josef L. schrieb: > In einer Zeit wo jeder (außer mir) ein > Smartphone hat und alles was ihm nicht gefällt auf e* vertickt und sich > jeden fehlenden Widerstand einzeln (+ 5€ Versand) liefern lässt, kann > man doch auch 9 Bauteile auf einmal bestellen? Stimmt auch wieder. ich vergess' das gern mal. für westgeld bekommt man ja heute alles, wie früher eben auch.
Michael M. schrieb: > Vielleicht genügt auch ein Dual-Gate-Mosfet. Als Mischer sicher; egal ob 1 oder 2 bipolare oder Fets, oder ein Dualgate - haben alle den Vorteil zusätzlicher Verstärkung gegenüber Einzeldioden- oder Ringmischer. Gut, ich habe hier in knapp 80km zu DCF77 leicht reden, ich sehe das 77.5kHz Signal direkt an der Antenne mit dem Oszi.
Axel R. schrieb: > 732KOhm hat auch jeder rumliegen ;) Dann nimmst due einen 680K + 51K in Reihe dann hast du 731K, genau genug fuer den Fall. Wo ist da das Problem? Das Filter funktioniert trotzdem. Alles Werte aus der E24 Reihe.
Die Widerstände sind zu hochohmig, das führt zu unnötigem Rauschen.
Lieber Christian (Röhrenvorheizer), lies alles, mach dir deine Gedanken und antworte nie! Viel Glück, es wird werden. 73 Wilhelm PS: erstaunlich, was hier so abgeht..??
B e r n d W. schrieb: > das führt zu unnötigem Rauschen Ich würde mal sagen: das ist ein akademischer Einwand, es kommt auf den Rauschabstand an. Das Filter ist außerdem für "keine Verstärkung" dinensioniert. Setze 40dB Verstärkung an, schon schauts besser aus.
> ein akademischer Einwand
Das sind die Erfahrungen von einem 40m Direktmisch-Empfänger, den ich
mal gebaut habe. Das Lautstärkepoti war vor dem Tiefpassfilter
angeordnet, wodurch es ständig kräftig gerauscht hat.
B e r n d W. schrieb: >> ein akademischer Einwand > Das sind die Erfahrungen von einem 40m Direktmisch-Empfänger, den ich > mal gebaut habe. Das Lautstärkepoti war vor dem Tiefpassfilter > angeordnet, wodurch es ständig kräftig gerauscht hat. OK, vielleicht bringt die Verstärkung ja was, vielleicht probiere ich das auch mal aus in meinem Projekt. Weil hier auch von LC-Schwingkreis für 625Hz ZF gesprochen wurde habe ich mal einen LC-Tiefpass für diesen Bereich statt der einfachen RC-Kombination im Demodulator durchgerechnet, 1.5kOhm Abschluss, siehe Grafiken. Problem ist wirklich die Beschaffung der 470mH-Induktivität. Bei Conrad ist bei 150000µH Schluss, ist aber reell mit 35mA Begrenzung, Preis 85ct. Mouser bietet eine mit 470mH an - schaut man ins Datenblatt, sind es aber nur 470µH!
Das Pferd von hinten aufzäumen: vorhandene Bauteilwerte nehmen und probieren. Ergibt sicher nicht ideale, aber vielleicht brauchbare Schaltung.
eric schrieb: > vorhandene Bauteilwerte nehmen und probieren. Tipp: Bauteilewerte (zumindest Widerstände) mit Multimeter vorher messen. Die sind doch meist auf 1% genau oder besser, Kapazitäten auf 5%.
> vorhandene Bauteilwerte nehmen und probieren.
Die Primärwicklung eines kleinen Netztrafos hat z.B. eine Induktivität
von 1...10H, die Sekundärwicklung liegt je nach Ausgangsspannung eher
bei 100mH. Einfach mal einen Kondensator dran und die Resonanz messen.
Manche Gleichtaktdrosseln haben in der Größenordnung 47mH. In Reihe
geschaltet kommt man auf ca. 200mH. Diese Drosseln sind oft auf einen
Ferrit-Rinkern gewickelt.
Helmut L. schrieb: > Einen Ferritschalenkern zu besorgen ist aber wesentlich schwieriger als > einen Doppel oder 4-fach OP. Das sah vor fünfzig Jahren noch genau umgekehrt aus. :-)
Harald W. schrieb: > Das sah vor fünfzig Jahren noch genau umgekehrt aus. :-) Harald, da waren wir noch klein... Zu der Zeit habe ich noch die Transistoren aus alten TV ausgeloetet. (ACxx,AFxx)
Helmut L. schrieb: > Zu der Zeit habe ich noch die Transistoren aus alten TV ausgeloetet. Die waren teils sogar in Steckfassungen, mit auf 4mm gekürzten Anschlüssen, und Ersatz gabs in bunt bedruckten Schächtelchen wie die Röhren!
Josef L. schrieb: > Die waren teils sogar in Steckfassungen, mit auf 4mm gekürzten > Anschlüssen, und Ersatz gabs in bunt bedruckten Schächtelchen wie die > Röhren! Ich sehe schon wir sind alle ungefaehr im gleichen Alter.
Helmut L. schrieb: > Ich sehe schon wir sind alle ungefaehr im gleichen Alter. Ach, ihr auch? Dann haben wir auch alle Röhrenradios vom Schrott auseinander genommen um zu schauen wie es funktioniert. Heute 'Reverse Engineering' genannt :-)
Josef L. schrieb: > Ersatz gabs in bunt bedruckten Schächtelchen wie die Röhren! Zu der Zeit war ein Transistor auch in ähnlicher Preisliga wie eine Röhre. Kaum vorstellbar in Zeiten wo aktive Bauteile im einstelligen Cent-Bereich liegen. Und Ende der 50er kostete ein Radio so zwei ganze Monatsgehälter.
Mohandes H. schrieb: > Und Ende der 50er kostete ein Radio so zwei ganze Monatsgehälter. Das war schon Anfang so - das bin ich (rechts), Weihnachten 1954, im Hintergrund der SABA Schwarzwald (wohl W II), den meine Eltern zur Hochzeit bekommen hatten. Kostete laut rm.org 378,-- und das war in etwa das doppelte dessen, was mein Vater damals als Zollassistent an der Zonengrenze als Einstiegsgehalt bekommen hatte. - lustig, dass es damals schon WII gab!
Harald W. schrieb: >> wie weit liegt DCF dann neben der tatsächlichen Zeit? > DCF garantiert nur eine Langzeitstabilität. Kurzzeitig kann es > da zu erheblichen (im ms-Bereich) Schwankungen kommen. Die PTB gibt an, dass das Signal in Braunschweig 0,91ms verzögert ankommt, 273 km. Dass Laufzeit schwankungen im Bereich von ms stattfinden, kaufe ich Dir nicht ab. Eindeutig klar ist, dass die Kurzzeitstabilität nicht sonderlich gut sein kann, weshalb man für Frequenznormale einen Quarzofen mit einer möglichst langen Integrationszeit nachführt. Axel R. schrieb: > 732KOhm hat auch jeder rumliegen ;) Ist in der E96 Reihe, hätte ich als SMD sogar da. Harald W. schrieb: >> Einen Ferritschalenkern zu besorgen ist aber wesentlich schwieriger als >> einen Doppel oder 4-fach OP. > Das sah vor fünfzig Jahren noch genau umgekehrt aus. :-) Wohl wahr, bei meinem ersten Geradeausempfänger hatte ich Ärger, die gut verfügbaren OPs auszusteuern und am Ende einen simplen Transistorverstärker dahinter gesetzt. Wenn Christian roehrenvorheizer Schalenkerne haben will, etwa 14mm Durchmesser und für den Frequenzbereich passend, soll er das hier bekunden, dann melde ich mich an und schicke ihm ein paar. Müsste er aber ausmessen, ich habe kein Datenblatt dazu. Josef L. schrieb: >> Zu der Zeit habe ich noch die Transistoren aus alten TV ausgeloetet. > Die waren teils sogar in Steckfassungen, mit auf 4mm gekürzten > Anschlüssen, Fernseher mit gesteckten Transistoren habe ich nie gesehen. > und Ersatz gabs in bunt bedruckten Schächtelchen wie die > Röhren! Transistoren kenne ich noch für teuer Geld einzeln im Plastikdöschen, von Henninger. Als dann welche vom Versandhändler lose in Papiertütchen kamen, erschien es für die älteren Gesellen unmöglich, dass man das so machen darf. Mohandes H. schrieb: > Zu der Zeit war ein Transistor auch in ähnlicher Preisliga wie eine > Röhre. > Kaum vorstellbar in Zeiten wo aktive Bauteile im einstelligen > Cent-Bereich liegen. Wohl wahr, 2N3055 deutlich zweistellige DM, BC_irgendwas nur einstellig, Widerstände irgendwie zweistellige Pfennige. Wir haben Gemeinschaftsantennen gebaut, mit Kanalverstärkern in Röhrentechnik - alleine den Stromverbrauch würde heute niemand mehr zahlen wollen. Mit der Wartung, alle paar Jahre Röhren wechseln, wurde gut Geld verdient. Die ersten Transistor-Antennenverstärker waren extrem teuer und hatten massiv Ärger mit Kreuzmodulation bei unterschiedlichen Empfangspegeln. Hätte mir jemand erzählt, dass ich ca. 25 Jahre später eine Schüssel samt Empfänger für 250 DM aus dem Baumarkt hole und damit 200 Sender aus dem Himmel empfange - ich hätte ihn für bekloppt erklärt. Operationsverstärker habe ich mit 741 oder RC4136 gebastelt, das ist um Welten weg von dem, was ich heute bekomme. Josef L. schrieb: > Das war schon Anfang so - das bin ich (rechts), Weihnachten 1954, Oh, dann bist Du also etwa ein Jahr älter als ich :-) Josef L. schrieb: > was mein Vater damals als Zollassistent an der Zonengrenze Dann kenst Du also noch die Schilder "Achtung Zonengrenze", bevor diese später in "Grenze zur DDR" geändert wurden. Das war auch eine interessante Konstellation: Zu verzollen gab es nichts, da die Ostzone ja Deutschland war, aber der Bundesgrenzschutz durfte die Zonengrenze nicht bewachen. Da lief dann der Zoll herum und nahm dessen Aufgabe wahr.
Josef L. schrieb: > SABA Schwarzwald (wohl W II) Tolles Gerät. Das war Anfang der 50er absolute HighTech. Wir hatten einen ähnlichen Kasten, ich kann mich an den genauen Typ leider nicht erinnern. Erst als ich zur Schule ging durfte ich an den Knöpfen drehen. Das Schwarzwald W2 hatte die ECH81 als Mischer, um nicht völlig das Thema zu verlassen. Auch HighTech: Heptode & Triode in einem System. Die Heptode als selbstschwingende Mischstufe, die Triode als nachfolgender ZF-Verstärker. Manfred schrieb: > Hätte mir jemand erzählt ... ich hätte ihn für bekloppt erklärt. Als mir damals jemand erzählte, daß es in der Zukunft TV-Geräte gibt, die man an die Wand hängt, ich dachte "ja klar, erzähl weiter ...".
Manfred schrieb: > Fernseher mit gesteckten Transistoren habe ich nie gesehen. Die sind wohl aus einem UKW-Tuner, VALVO, vermutlich AF 139, aber unleserlich. > "Achtung Zonengrenze" So nah war ich da nie dran, mein Vater hat Fotos gemacht. 100m vielleicht. Erst 1990 als die Grenze weg war, bin ich an der Stelle drübergefahren.
Manfred schrieb: > 2N3055 > 741 oder RC4136 Vielleicht sollte man mal einen Nostalgie-Thread aufmachen - da werden einige Erinnerungen wach. OCxxx, BC107, EF98, RV12P2000 ...
Mohandes H. schrieb: >> Hätte mir jemand erzählt ... ich hätte ihn für bekloppt erklärt. > > Als mir damals jemand erzählte, daß es in der Zukunft TV-Geräte gibt, > die man an die Wand hängt, ich dachte "ja klar, erzähl weiter ...". ... und man xx-Programme zur Auswahl hat. Was DCF77 angeht: Die Bildröhrenfernseher mit 15625 Hz waren mit der fünften Oberwelle 625 Hz oberhalb vom DCF und stopften gerne den Empfänger zu. Bei den LCD-Dingern weiß man nie, ob deren Schaltnetzteil Ärger macht, ebenso wie meine LED-Leuchte mit China-Netzteil. Josef L. schrieb: > Manfred schrieb: >> Fernseher mit gesteckten Transistoren habe ich nie gesehen. > Die sind wohl aus einem UKW-Tuner, VALVO, vermutlich AF 139, aber > unleserlich. Ich gucke gerade in mein Sortiment, AF139 und AF239 habe ich da, beide fallen auf, weil sie vier Beinchen haben. >> "Achtung Zonengrenze" > So nah war ich da nie dran, mein Vater hat Fotos gemacht. 100m > vielleicht. Erst 1990 als die Grenze weg war, bin ich an der Stelle > drübergefahren. Komisch, die Zonengrenzschilder standen auf Westterritorium, wo man in der Grenzregion (Harz) diese Grenze gerne mal anschaute und sich dieser auf zweistellige Meter nähern durfte. Ich habe es aber mal auf einem Motorradtreffen in der Region Coburg erlebt, dass etliche Leute aus dem 'Binnenland' diese Grenze ungläubig bestaunten. Es gab auch Fallen, in der Region Helmstedt ist die Wiese durch einen Bach begrenzt, dessen Mitte die Zonengrenze war, die Hinweisschilder standen also auf DDR-Gebiet. Als wir dort eine Veranstaltung hatten, waren die Herren der Zollstreife recht nervös, dass dort bloß niemand baden gehen möge. Als dann die Grenze geöffnet wurde, Nov. 1989, brauchte ich erstmal einen Reisepass. Dann fuhr ich mit meinem MZ-Gespannn Richtung Osten, die Madame an der Grenze steckte den Kopf aus dem Häuschen "ah, wieder nachhause". Nö, meinen West-Pass gezeigt und oh, "wieso müsst ihr im Westen sowas fahren, wo es doch bei euch alles gibt". Mohandes H. schrieb: > Vielleicht sollte man mal einen Nostalgie-Thread aufmachen - da werden > einige Erinnerungen wach. > OCxxx, BC107, Einen solchen Thread gibt es ganz sicher schon. OC / AC sind für mich nicht interessant, BC107 oder BC109 habe ich erst neulich wieder verbaut. Davon habe ich noch etliche da, dank der Fahne am Emitter muß ich beim Lochrasteraufbau nicht immer raten, wo der Emitter ist.
Mohandes H. schrieb: > Vielleicht meldet sich der Röhrenvorheizer noch mal. Hallo allerseits, seit heute lese ich wieder mit. Die letzten Tage war ich im Tal der Müdigkeit verirrt gewesen zwischen nebligen Sümpfen und Fabelwesen. Als erstem Schritt wollte ich einen Schwingkreis für 625 Hz herstellen, denn den hat nicht jeder auf dem Tisch. Mit zwei unterschiedlich kleinen Schalenkernen habe ich mal zwei Induktivitäten für den ersehnten Schwingkreis hergestellt. Die kleinere Epcos N48 63 taugt nichts, die weniger kleine Epcos RM6 1250 kommt mit etwas mehr als 2,2 µF als Partner schon in die Nähe der 625 Hz, aber ich muß den Oszillator wie im Foto (bei mir ohne Anzapfung) schon ziemlich aufdrehen, also 1 kOhm an 5 Volt Versorgung mit zwei BC547. Mit kleineren Kondensatoren und höherer Frequenz genügen da mehrere Kiloohm als Emitterwiderstand, damit da eine sehenswerte Schwingung raus kommt. Der Kern pfeift dann schön :-) So ein mehrere Mikrofarad großer MKT-C scheint da ziemliche Verluste rein zu bringen. Was die Windungszahl angeht: Ich habe drauf gewickelt was geht, das war schon Fummelei genug. Seidenumsponnene HF-Litze habe ich nur in zu geringer Menge da und Kreuzwickelsinn bekomme ich nicht hin. Einen noch größeren Schalenkern hätte ich noch da, der ist derjenige aus meinen Schaltwandler-Experimenten für die LED-Lampen. Deshalb kam die andere Idee auf, wie oben schon von jemandem vorgeschlagen, zur Selektivität ein aktives Bandpassfilter mit OPVs zu verwenden. Mein Favorit wäre das "state variable filter", das ich früher schon mal aufgebaut hatte und bei dem man die Güte schön per Widerstandsverhältnis einstellen kann. Noch einfacher wäre die Variante mit reiner Tiefpassfilterung. Da schrieb michael: Welchem Zweck soll die "Übung" überhaupt dienen? a) reine Empfangsversuche, b) Basis zur Synchronisation einer Digitaluhr oder c) 10 MHz-Referenzoszillator für den Basteltisch (mit welcher Genauigkeit)? zu a: Empfangen kann ich DCF77 sehr gut, allerdings benutze ich der Einfachheit halber immer ferig gekaufte Funkwecker, die ich mit Anschlußdrähten zur Signalausleitung versehen habe und zu Dauerempfang überredet habe. zu b: brauche ich eigentlich nicht, da unter a) bereits Erfolge zu verzeichen sind. Es funktioniert mit AT90S2313 eine Funkuhr, für die ich ein vorgefertigtes Programm angepaßt habe und das in die 2 k Flash noch hinein paßt. Zeigt Zeit, Datum mit Jahr, Wochentag und die einzelnen Bits als 0 und 1 alles an auf 2x40 Textdisplay. Die andere Uhr mit Funkwecker zeigt auf einem 128x128 Grafikdisplay eine imitierte Analoguhr mit drei Zeigern an, Datum und Schaltsekunden als Text. Das Programm paßt in einen Mega162 mit 16 k. zu c: wäre schön, das zu haben, muß ich aber nicht und ich brauche es momentan gar nicht. Diverse Bauanleitungen sind mir bereits begegnet, das ist meistens mit PLL, aber insgesamt ist es mir zu viel Bauteile-Aufwand und ich vermute, daß es nie fertig werden wird, auch wegen der Beschaffung der Teile. In älteren Schaltbildern wird gerne mit Kapazitätsdioden geschafft, die sind bei mir Mangelware, obwohl ich auf einer Grundig-Platine aus einem ehemaligen besseren "Steuergerät" noch welche drauf hätte. Genauso wie der Bauvorschlag für einen extrem klirrarmen Sinusgenerator mit Sample and hold auch nie fertig aufgebaut werden würde... Letztendlich habe ich noch nie, auch nicht mit den Philips-Experimentierkästen damals, einen Superhet aufgebaut bekommen, der funktioniert. Dies wäre ein erneuter Anlauf, zumal früher solche Spielereien wie Oszilloskop undenkbar waren. Heute kann ich je nach Wochentag eins auswählen. Die Geschichte ist also so nutzlos wie eine Nixie-Uhr oder eine mit Oszilloskopröhre. Es geht nur um den Weg. Das auf Josefs Kinderbild gezeigte Radio habe ich als etwas späteres Modell (1957 ?) neben dem Bett stehen. Meiner hat zusätzlich noch zwei Sichtfenster für den Stand der Klangsteller. Dank des sehr großen Lautsprechers und es starken Verstärkers macht er selbst bei großer Lautstärke Freude. Ich glaube von mir gibt es auch noch ein Kinderbild mit Röhrenradio Grundig 4395. Das ist derjenige mit 4 Lautsprechern und mit dem dreifachen ZF-Verstärker und richtig Trennschärfe auf AM, er konnte SR und Radio Luxemburg bei 1440 kHz trennen und ist ein Stereo-Gerät, allerdings ohne den Stereo-Docoder. Auf dem Chassis ist noch ein Sockelplatz frei. Das andere Foto ist dann mit der Waschmaschine, die ich später eigenhändig ausgeweidet habe. Da kamen noch große MP-Kondensatoren raus. Den damaligen Defekt konnte man leicht erkennen. mit freundlichem Gruß
viertelblinder schrieb: > Christian S. schrieb: >> Hier der Link zum oben verbal beschriebenen Schaltbild > > Ich vermute mal dass du im Heizen von Röhren wesentlich > erfolgreicher bist als im Posten von Links zu lesbaren > Bildern. neue Übung: https://www.mikrocontroller.net/attachment/289504/DCF_superhet_elrad.png mit TDA 1072 mfG
Christian S. schrieb: > Josefs Kinderbild gezeigte Radio Man beachte vor allem das Spitzendeckchen und die Hummelfigur obenauf!
Manfred schrieb: > wo man in > der Grenzregion (Harz) diese Grenze gerne mal anschaute Klar, war bei uns in der Gegend auch gerne mal Schulausflug (Schwarzes Moor in der Rhön), aber wenn die Grenze dein Arbeitsplatz war, bei Wind und Wetter draußen und beobachten, dann willst du am Wochenende Ruhe und nicht auch noch mit Frau und Kind einen längeren Spaziergang dahin machen. Ein, zweimal in 9 Jahren, ja.
Josef L. schrieb: > Christian S. schrieb: >> Josefs Kinderbild gezeigte Radio > > Man beachte vor allem das Spitzendeckchen und die Hummelfigur obenauf! Hoffentlich hat Mutti die nicht weggeschmissen... Christian S. schrieb: > Hier der Link zum oben verbal beschriebenen Schaltbild mit TDA1072, > 4060, RC4558 und LM393. > > https://www.mikrocontroller.net/attachment/preview/289504.jpg > Elrad 4/1988 Seite 25 DCF77-Empfänger Wenn ich lang genug suche, finde ich vielleicht auch noch einen ausgelöteten TDA 1072.
Josef L. schrieb: > Schwarzes Moor in der Rhön Interessant: eine thüringische Enklave in Bayern, und darin eine bayrische Enklave. Wäre mal interessant, wie das entstanden ist.
Mohandes H. schrieb: > Interessant: eine thüringische Enklave in Bayern, und darin eine > bayrische Enklave. Wäre mal interessant, wie das entstanden ist. Das habe ich mich auch gerade gefragt, aber du bist mir zuvor gekommen. Wer das da 1945 so festgelegt hat. Vielleicht haben die Russen und die Amis da eine Runde Poker gespielt um das Gelaende... Mohandes H. schrieb: > Ach, ihr auch? Dann haben wir auch alle Röhrenradios vom Schrott > auseinander genommen um zu schauen wie es funktioniert. Heute 'Reverse > Engineering' genannt :-) Klar, grosse Zerlegung eines alten TV in ca. 2..3h. Wenn mir so einer was gebracht hatte war das wie Weihnachten. So mit 10 Jahren bekam meine Oma ein neues TV. Als der Servicetechniker mitbekam das mich das interessierte, sagte er mir kom in den naechsten Tagen mal zum Geschaeft. Ich dann mit Schubkarre und meiner Oma dahin. Da hat der mir die ganze Schubkarre voll mit alten TV-Chassis vollgemacht. Das war dann Weihnachten und Ostern zusammen. Konnte ich Wochenlang alles auseinander nehmen.
Christian S. schrieb: > Die letzten Tage war ich im Tal der > Müdigkeit verirrt gewesen zwischen nebligen Sümpfen und Fabelwesen. Den Eindruck habe ich bei allen deiner Posts... > Mit zwei unterschiedlich kleinen Schalenkernen habe ich mal zwei > Induktivitäten für den ersehnten Schwingkreis hergestellt. Die kleinere > Epcos N48 63 taugt nichts Naja, bei 2µ2 und 625Hz braucht man 30mH, was auf einem Kern mit AL63 etwa 700Wdg sind. Hast du die auf den (kleineren als RM6, wie du selbst sagst) tatsächlich raufgewickelt? Ich denke nicht. Kommt mir hier vor wie: wenn´s nicht klappt ist natürlich das Werkstück schuld... > Mit zwei unterschiedlich kleinen Schalenkernen Es werden nur die P-Kerne üblicherweise als "Schalenkerne" bezeichnet, nicht aber die RM-Kerne. Was der andere Kern sein soll ist aber auch egal. Insgesamt nur verplemperte Zeit hier, wird eh nie was.
Mohandes H. schrieb: > eine thüringische Enklave in Bayern Mohandes ich denke das interpretierst du falsch, das ist nur dieser Vorsprung, die Grenze ist halt etwas gefaltet. Aber eindeutig getrennt links oben Thüringen, Rest Bayern. Es gab aber bis 1945 eine thüringische Exklave, nämlich Ostheim v.d. Rhön https://upload.wikimedia.org/wikipedia/commons/thumb/1/1f/Bavaria_1789_to_1950_map.svg/220px-Bavaria_1789_to_1950_map.svg.png https://de.wikipedia.org/wiki/Ostheim_vor_der_Rh%C3%B6n https://de.wikipedia.org/wiki/Amt_Lichtenberg_(Ostheim) https://www.forum-ddr-grenze.de/t15008f8-Thueringische-Exklave-Ostheim.html @Hannes Achja, das Rotkäppchen links, das isses. Müsste bei meiner Schwester noch rumstehen, als Andenken. </OT> - genug der (N)ostalgie...
Josef L. schrieb: > Mohandes ich denke das interpretierst du falsch Nein Josef, das habe ich schon richtig interpretiert, aber falsch ausgefrückt. Mit Enklave meinte ich nicht, im örtlichen Sinne, ein Gebiet welches von einem anderen Gebiet umschlossen ist. Ich meinte die fingerförmigen Gebilde, die in das andere Gebiet hineinragen. 'Stalins Finger' - wo Stalin bei einer Grenzziehung seinen Finger auf die Landkarte gelegt hat, um an ein interessantes Gebiet zu bekommen. Der Gegensatz zu schnurrgeraden Linien durch Kolonialmächte, hindurch Völker, Stammesgebiete, Sprachfamilien und auch geographische Besonderheiten ignorierend.
Ich weiß jetzt allerdings nicht ob das mit dem Superhet so eine gute Idee ist - bei 625 Hz Mischprodukt bzw. ZF kann die Genauigkeit des Zeitsignals dann ja auch nicht viel besser als 1/625 Sekunde sein. Siehe Grafik - das ist das, was bei der Simulation meines HBB-Empfängers als NF rauskommt, wenn ich als Differenz HF-BFO 625 Hz annehme. Schaltung des Verstärkers siehe Beitrag "Re: Was tun mit altem Zeitzeichenempfänger"
Mit 600 bis 330 Ohm als Emitterwiderstand und 16µF als Schwingkreiskondesator ergeben sich 580 Hz bis 630 Hz etwa. Sauberer Sinus bis zu 1,2 Vss einstellbar am Testoszillator. mfG
Mal ne Frage: Wofür braucht man eigentlich einen 625-Hz-Oszillator? Um als Doppelsuper die 625 Hz auf 0 Hz runterzumischen? Der Superhet hat 77.5kHz Empfangs- und 78.125kHz LO-Frequenz, gibt Mischprodukte 625Hz und 155.625kHz, letzteres weitab von dem was ein einfacher NF-Verstärker noch bringt, bei entsprechender Beschaltung. Wo ist da ein 625Hz-Oszillator drin?
Josef L. schrieb: > Wo ist da ein 625Hz-Oszillator drin? Es wird aber trotzdem ein 625Hz LC-Schwingkreis benötigt, um gezielt die Differenzfrequenz von 625Hz zu isolieren.
Michael M. schrieb: > um gezielt die Differenzfrequenz von 625Hz zu isolieren. Also ist ersmal der Oszillator vom Tisch, und wenn die DCF77-Frequenz eh einen Sandkasten außenrum hat, genügt ein Tiefpass, im gezeigten Empfänger ein einfaches Pi-Glied mit C-R-C, mit doppelt so steilem Abfall als C-L-C. TO Christian "Röhrenvorheizer" hat ja schon ausgeschlossen was er "nicht will", und als Sinn des Ganzen "lernen wie ein Superhet gebaut ist" angegeben. Nun ist ein DCF77-Superhet was Besonderes, sofern man als ZF nicht was Übliches wie 455 kHz nimmt. Denn empfohlen wird hier entweder Direktmischer oder eine niedrige ZF im akustischen Frequenzbereich. Er wählt 625Hz, weil das aus dem Quarzoszillator leicht herzustellen ist. Das ist schon mal die Vorgabe. Ist die Frage: Will er es blinken lassen? Dann könnte man auch zB Relais damit steuern. Man muss also das 625Hz-Signal nochmal gleichrichten und das entstehende Sekundensignal glätten. Das könnte man gleich mit dem 77.5kHz-Signal machen, mit 124x höherer Genauigkeit bzw. Flankensteilheit. Oder mit dem Direktmischer. Oder will er nur das Signal "piepsen" hören? Dann einfach die 625Hz NF verstärken, und gut is. Egal wieviel Obertöne oder HF. Mit dem Direktmischer könnte man einen 555 steuern, oder die 10MHz durch 16384 teilen (CD4020) und das über ein AND-Gatter steuern. Ich hatte auch schon mal eine Empfängerschaltung mit 4 NAND-Gatter (74xx00) vorgestellt.
Michael M. schrieb: > Es wird aber trotzdem ein 625Hz LC-Schwingkreis benötigt, um gezielt die > Differenzfrequenz von 625Hz zu isolieren. Nö, es ist eigentlich wurscht, auf welche Weise man ein Filter realisiert. Weitaus wichtiger ist die jeweilige Durchlaßkurve. W.S.
von Michael M. schrieb: >Es wird aber trotzdem ein 625Hz LC-Schwingkreis benötigt, um gezielt die >Differenzfrequenz von 625Hz zu isolieren. Geht auch mit Operationsverstärkerbandpassschaltung. Aber ich würde es auch mit einem LC-Schwingkreis machen, dann die 625Hz gleichrichten, dann folgt ein Komparator und man hat die Sekunden- und Datenimpulse. Ich habe noch hunderte Ferritschalenkerne in mein Bastelvorrat. Wenn man die nicht hat, geht es auch mit Ringkerne von Amidon. Die grauen Eisenpulverkerne sind von NF bis Langwelle geeignet. Ferritschalenkerne haben oft Abgleichstifte, daß ist natürlich ein Vorteil. Bei Ringkernen muß man eben die Resonanz durch parallelschalten von Kondensatoren suchen, ist etwas umständlicher. http://www.amidon.de/contents/de/d859.html
Josef L. schrieb: > Mal ne Frage: Wofür braucht man eigentlich einen 625-Hz-Oszillator? Um > als Doppelsuper die 625 Hz auf 0 Hz runterzumischen? Öhm, ich muß ja irgendwie erst diesen Schwingkreis herstellen, da ich ihn nicht aus dem Regal fertig heraus nehmen kann. Also muß ich ihn irgendwie anregen. Das ginge auch mit einem Wobbler oder mit einem Rechtecksignal niedriger Frequenz, wobei ich dann die Ausschwinger betrachte. Es geht also darum, den Schwingkreis möglichst genau auf die 625 Hz ZF abzustimmen. In meinem Fall habe ich mich für diesen fast immer anschwingenden Oszillatortyp entschieden. Die andere Variante wäre ein aktives Filter (state variable filter) mit drei OPVs, die man auch auf die Wunschfrequez abstimmen muß, denn DCF77 und Quarz sind ja genau, also habe ich mit dem ZF-Filter keinen Spielraum, sondern der muß treffen. Später kommt der Oszillator natürlich wieder weg und der Schwingkreis soll in der Kollektorleitung die ZF filtern. >Man muss also das 625Hz-Signal nochmal gleichrichten und >das entstehende Sekundensignal glätten. Das kommt dann am Ende, wenn alles stimmt. Vor etlichen Jahren hatte ich es schon mal blinken lassen, das war aber kein Superhet. mfG
Christian S. schrieb: > ich muß ja irgendwie erst diesen Schwingkreis herstellen OK verstehe, da hilft auch kein nanoVNA; allenfalls NF-Oszillator und Oszilloskop, evtl. Multimeter im VAC-Bereich. Deine Schaltung entspricht dann etwa diesem Problem Beitrag "Klasse C Verstärker Verständnis Problem" bzw. dem HF-Teil meines Empfängers. Wenn man einen Spulenkörper mit unbekanntem AL-Wert hat oder dem nicht traut, geht es nicht anders. Wenn ich mir aber die Prinzipschaltbilder von KW-Fernverkehrsempfängern schon aus den 80er Jahren ansehe, haben die praktisch alle "konzentrierte Selektion" und Breitbandverstärker auch im ZF-Bereich, da das wohl weniger Schwingneigung zeigt als mehrere Selektivverstärkerstufen nacheinander.
Christian S. schrieb: > Öhm, ich muß ja irgendwie erst diesen Schwingkreis herstellen, da ich > ihn nicht aus dem Regal fertig heraus nehmen kann. Also muß ich ihn > ... Wenn für die Datendekodierung sowieso ein µC (praktisch) nötig ist, dann könnten die Nutzdaten (10Hz) auch gleich per Goertzel-Algorithmus aus den 625Hz ZF extrahiert werden. Falls hingegen keine Datendekodierung gewünscht ist, dann könnte die ZF direkt auf einen Lautsprecher gegeben werden und die "Ohr-FFT" würde den Rest erledigen. -> So oder so: Einen zweiten Hardwarefilter (OP, LC, Doppsuper, ...) braucht man nicht.
von Franz schrieb: >auch gleich per Goertzel-Algorithmus aus >den 625Hz ZF extrahiert werden. Ich schätze mal 99,99% der Leute kennen den nicht und können den auch nicht programmieren, ich auch nicht.
Ich hatte im Studium (Diplomarbeit) viel mit FFT zu tun, aber da lagen die Zeitserien bzw. Bilder abgespeichert bzw. eingescannt vor; das jetzt im Stream ist aber dasselbe Problem, nur muss halt die Auswertung mit der Abtastrate mithalten. Wenn man dann aber n Datenpunkte hat, ist der letzte ja der gerade abgetastete, und man bekommt die Amplitude der gesuchten Frequenz für den zurückliegenden Zeitraum, nicht für den letzten Punkt. Je mehr Punkte, desto genauer das Ergebnis, desto ungenauer aber der Zeitpunkt für den das gilt. So kompliziert ist der Algorithmus ja nicht, siehe https://de.wikipedia.org/wiki/Goertzel-Algorithmus Sind ein paar Zeilen Programm, sin und cos von 625 Hz kann man als Konstanten hinterlegen.
So habe ich das vor 10 Jahren bei einer MSF60-Funkuhr gemacht. Jede Sekunde wurde in 60 Zeitschlitze geteilt. Für jeden Zeitschlitz wurde per Goertzel die komplexe Amplitude bestimmt. Aus der Summe (Achtung, Phasenkorrektur nötig) der vorhergehenden 6 Amplitudenwerte (=100ms) wurde letztendlich die aktuelle MSF60-Amplitude berechnet. Der ATMEGA48 diente übrigens auch als LCD-Controller. Die LCD-Leitungen (13 x SEG und 2 x COM) können dank PWM die vier nötigen Spannungspegel annehmen. Das Projekt war eine Studie. Man verzeihe Schaltungsdesign (Mist) und Aufbau.
von Franz schrieb: >Jede Sekunde wurde in 60 Zeitschlitze geteilt. Für jeden Zeitschlitz >wurde per Goertzel die komplexe Amplitude bestimmt. Das heißt du hast deine 1,5kHz 60 mal pro Sekunde abgetastet? Also Sampling-Rate 60Hz? Ich habe mal gehört, die Sampling-Rate sollte mindestens das Doppelte der abzutastenden Frequenz sein.
Günter Lenz schrieb: > Die grauen Eisenpulverkerne > sind von NF bis Langwelle geeignet. Viel Spass beim Wickeln einer Induktivität im Bereich 0,1~1H auf Eisenpulver Ringkern! Ich komme da mal so über den Daumen auf 2000 Wdg. Bis Du damit fertig bist, ist Corona vmtl ausgestanden. Mit einem OPV-Gyrator ist das entschieden einfacher zu realisieren und auch besser berechenbar.
Die Franz`sche Variante ist durchaus beachtlich. MfG
Christian S. schrieb: > Die Franz`sche Variante ist durchaus beachtlich. > > MfG Ja, ich denke so etwas sucht der TO
Mark S. schrieb: > Ich komme da mal so über den Daumen auf 2000 Wdg. > Bis Du damit fertig bist, ist Corona vmtl ausgestanden. Iwo. Dafür gibt es doch sowas: https://www.kaufland.de/product/363216589/ > Mit einem OPV-Gyrator ist das entschieden einfacher zu > realisieren und auch besser berechenbar. Ich würde beide Varianten aufbauen und vergleichen...
Günter Lenz schrieb: > von Franz schrieb: >>Jede Sekunde wurde in 60 Zeitschlitze geteilt. Für jeden Zeitschlitz >>wurde per Goertzel die komplexe Amplitude bestimmt. > > Das heißt du hast deine 1,5kHz 60 mal pro Sekunde > abgetastet? Also Sampling-Rate 60Hz? Ich habe mal > gehört, die Sampling-Rate sollte mindestens das Doppelte > der abzutastenden Frequenz sein. Er ist da wohl etwas weiter gegangen und hat einen gleitenden Mittelwert gebildet.
Bernd schrieb: > Mark S. schrieb: >> Ich komme da mal so über den Daumen auf 2000 Wdg. >> Bis Du damit fertig bist, ist Corona vmtl ausgestanden. > Iwo. Dafür gibt es doch sowas: > https://www.kaufland.de/product/363216589/ > >> Mit einem OPV-Gyrator ist das entschieden einfacher zu >> realisieren und auch besser berechenbar. > Ich würde beide Varianten aufbauen und vergleichen... Und wie bewickelst Du damit einen Ringkern? Hast Du schon jemals eine Spule gewickelt?
Filter sind hier https://www.elektroniktutor.de/analogtechnik/filter.html gut und nachvollziehbar beschrieben, am Ende Aktive Filter mit Links auf Gyrator und die Sallen-Key-Schaltung, alles mit formelmäßiger Herleitung (wen's interessiert) und Beispielen.
Christian S. schrieb: > Öhm, ich muß ja irgendwie erst diesen Schwingkreis herstellen, Wenn du es unbedingt auf die historische Tour machen willst, dann JA, sonst eher nein. Ich würde es eher so andenken: 1. Das Mischsignal mit einem simplen RC-Lowpaß von höherfrequenten Teilen befreien. (Stichwort: Abtast-Theorem beachten) 2. Das Mischsignal durch einen passenden ADC jagen, das kann u.U. auch der im µC eingebaute ADC sein. 3. einen rein digitalen Bandpaß ausrechnen und damit das Signal filtern. 4. das Signal mit einem adaptiven Komparator demodulieren. Also adaptiv heißt hier ganz simpel Vergleich mit dem bisherigen gleitenden Mittelwert über die letzten etwa 200..500 ms (so etwa). fertig. W.S.
> einen rein digitalen Bandpaß ausrechnen und damit das Signal filtern. Einen digitalen TP in AVR-Software habe ich mal vor langer Zeit probiert zu realisieren. Im Bereich bis 100 Hz war er wohl angesiedelt. Die Rechnerei mit Koeffizienten war da ziemlich knifflig. Sollte ein FIR-Filter werden, wenn ich mich richtig erinnere. Mfg
Eigentlich sind (einfache) digitale Filter nicht sehr aufwändig. Für einen Tiefpass reicht ein Einzeiler und für einen LCR reichen wenige Zeilen. Besonders einfach wird es, wenn man statt mit Goertzel "per Hand" rechnet. Der Rechenaufwand ist nicht viel höher. Heute würde ich den DCF-Mischer deshalb so machen:
1 | // - je ADC-Wert...
|
2 | |
3 | // Anregen
|
4 | SumSin += ADC*sin(2*pi*fMisch*t) |
5 | SumCos += ADC*cos(2*pi*fMisch*t) |
6 | // Dämpfen
|
7 | SumSin *= d |
8 | SumCos *= d |
9 | // aktuelle Amplitude
|
10 | CurrentAmp = sqr(SumSin*SumSin+SumCos*SumCos) |
Nebenbei wären zeitliche Auflösung (genauer) und Fensterfunktion (kein Rechteckfenster) besser. Die Dämpfungskonstante d wäre so zu wählen, dass die Bandbreite bei 10 Hz liegt.
Günter Lenz schrieb: > von Franz schrieb: >>Jede Sekunde wurde in 60 Zeitschlitze geteilt. Für jeden Zeitschlitz >>wurde per Goertzel die komplexe Amplitude bestimmt. > > Das heißt du hast deine 1,5kHz 60 mal pro Sekunde > abgetastet? Also Sampling-Rate 60Hz? Ich habe mal > gehört, die Sampling-Rate sollte mindestens das Doppelte > der abzutastenden Frequenz sein. Richtig, bei 60 Hz würde kaum noch eine Frequenzfilterwirkung vorhanden sein und die Empfindlichkeit wäre extrem schlecht. Der ADC sampelt tatsächlich deutlich höher (rund 10kHz).
von Mark S. schrieb:von Franz >Viel Spass beim Wickeln einer Induktivität im Bereich 0,1~1H auf >Eisenpulver Ringkern! Ich komme da mal so über den Daumen auf 2000 Wdg. Habe ich schon mal gemacht, kein Problem. Dauert natürlich etwas länger wie bei einer offenen Spule, aber keine Tage. Der Draht war 0.08mm Durchmesser. Den habe ich 10fach genommen, mit einen Accuschrauber etwas verdrallt, dann die Länge abgeschätzt. Den Ringkern bis zur Mitte raufgeschoben. Das eine Ende 100 mal durchgefädelt, dann das andere Ende 100 mal durchgefädelt. Nun sind 10 Teilwicklungen mit je 200 Windungen entstanden. Die habe ich dann alle in Reihe geschaltet. von Franz schrieb: >Der ADC sampelt tatsächlich deutlich höher (rund 10kHz). Also hast du alle 16ms etwa 166 Zahlen die in einer Zeit von 16ms verarbeitet werden müssen?
Günter Lenz schrieb: > von Franz schrieb: >>Der ADC sampelt tatsächlich deutlich höher (rund 10kHz). > > Also hast du alle 16ms etwa 166 Zahlen die in einer Zeit > von 16ms verarbeitet werden müssen? Ja. Die Amplitude vom MSF60-Bit (100ms) berechnet sich aber aus der Gesamtamplitude von 6 Einzelamplituden. Insgesamt also etwa 1000 ADC Werte.
Hallo, der Superhet funktioniert bereits. Ich habe mit drei OPVs (LM324, man sieht den typischen Knick der Übernahmeverzerrung) ein state-variable-Filter aufgebaut, das so eingestellt wird, daß die Selbsterregung gerade abflaut. Mit 10k und 22nF parallel 3,3nF trifft es selbstschwingend 616 Hz, ohne daß ich irgend etwas selektiert hätte. Takt vom HC4060 beträgt 78120 Hz und bei Empfang kommt eine schöne Sinusschwingung von 620 Hz mit 2,3 Vss heraus. Alle Frequenzen gemessen mit Rigol-DSO. Eine Akustik-Ausgabe fehlt noch, soll noch kommen. Ich bin noch am Optimieren der Bauteilewerte und mancher Arbeitspunkte, wobei das Ganze schon gut funktioniert. Als Mischer dient ein Transistor BC547 in Emitterschaltung. Er bekommt über die Basis das Empfangssignal und am Emitterwiderstand über einen Kondensator eingekoppelt das LO-Signal. Schaltbild folgt, wenn es fertig ist. Mit dem übrig gebliebenen Schwingkreis kann ich dann immer noch experimentieren. Die Variante mit Tiefpass wäre auch noch zu testen... Mfg
Michael M. schrieb: > Es wird aber trotzdem ein 625Hz LC-Schwingkreis benötigt, um gezielt die > Differenzfrequenz von 625Hz zu isolieren. Wozu die Mühe? Ein NE567 kann locker die 625Hz dekodieren und liefert den Digitalausgang. Wenn ich mir die Mühe machen würde, einen DCF77 Empfäanger zu bauen, nähme ich den Ferritstab mit abgestimmtem 77,5 KHz Schwingkreis, verstärkte das ein wenig geradeaus und hänge dann den NE567 ran. Der macht bis 500kHz.
Christian S. schrieb: > Einen digitalen TP in AVR-Software... Laß doch mal die ollen Kamellen in der Bastelkiste und nimm dir für so ein Projekt einen geeigneten Controller mit DSP Befehlen, z.B. einen Arm-Cortex M4, die sind heutzutage auch nicht mehr teuer. Natürlich kannst du so ein Projekt auch mit einem kleineren Controller machen, aber dann lötest du an diesen umso mehr anderweitige Elektronik dran, je kleiner und leistungsärmer dein µC ist. Es ist immer eine Frage des Gleichgewichtes zwischen der von einem µC gebotenen Leistung und der drangelötenen Elektronik, die zusammen den notwendigen Aufwand für das Erreichen eines Zieles ist. W.S.
Matthias S. schrieb: > Wozu die Mühe? Ein NE567 kann locker die 625Hz dekodieren und liefert > den Digitalausgang. > Wenn ich mir die Mühe machen würde, einen DCF77 Empfäanger zu bauen, > nähme ich den Ferritstab mit abgestimmtem 77,5 KHz Schwingkreis, > verstärkte das ein wenig geradeaus und hänge dann den NE567 ran. Der > macht bis 500kHz. Christian (Themenstarter) wollte einen Superhet-Empfänger (und keinen Geradeausempfänger) bauen. Schon vergessen? Nebenbei: In einer Enfernung von <100 km zu Mainflingen wird deine Lösung vielleicht funktionieren, jedoch nicht mehr bei 400, 500 km, wenn du eine Antennenspannung von 1 mVSS oder weniger hast. Michael
Christian S. schrieb: > Als Mischer dient ein Transistor BC547 in Emitterschaltung. Er bekommt > über die Basis das Empfangssignal und am Emitterwiderstand über einen > Kondensator eingekoppelt das LO-Signal. So hätte ich es auch gemacht. Die Dimensionierung würde mich interessieren (und die Pegel von Signal & LO). > Schaltbild folgt, wenn es fertig ist. Ja, bitte. Oben hatte ich ja geschrieben, daß ich einen Fledermaus-Detektor plane, nach dem BFO-Prinzip. Ähnliche Frequenzen <100 kHz. Beim Mischer (ähnlich wie Deiner) habe ich noch Probleme mit dem Pegel des LO (NE555). Matthias S. schrieb: > Wozu die Mühe? Üblicherweise würde man ja einen einfachen Geradeausempfänger bauen, 99% aller DCF77-Empfänger funktionieren so. Aber Röhrenvorheizer möchte ja mit einem Superhet experimentieren und das mit Transistoren, nicht mit ICs. Wird der Superhet am Ende wohl empfindlicher als ein Geradeausempfänger bei 77,5 kHz? Trennschärfe dito?
Michael M. schrieb: > wenn > du eine Antennenspannung von 1 mVSS oder weniger hast. Ja und? Der NE567 dekodiert ab 20mV typ. am Eingang. Die Verstärkung schafft jeder billige Opamp locker. Aber man kann auch ganz simpel den NE567 hinter den Mischer packen und ihn die 625 Hz dekodieren lassen. Spart Filterei und Aufwand.
Matthias S. schrieb: > ... Die Verstärkung schafft jeder billige Opamp locker. ... Und was machst du bei Fading und größerer Entfernung = kleine Empfangsspannung? Da kommt man schnell an Grenzen eines billigen OPV. ;-) Michael
Michael M. schrieb: > Und was machst du bei Fading und größerer Entfernung = kleine > Empfangsspannung? Da kommt man schnell an Grenzen eines billigen OPV. Der NE567 verträgt auch 200mV am Eingang ohne Probleme. Michael M. schrieb: > Da kommt man schnell an Grenzen eines billigen OPV Die Zeiten des 741 sind lange vorbei. Heute kannst du mit einem Opamp auch mal 20-30dB Verstärkung machen.
Lass' es einfach.... Wenn du nicht verstehen willst, dass das empfangene Signal so mickrig wird, das es im Grundrauschen untergeht....
An den NE567 habe ich gar nicht mehr gedacht. Auch Mangelware in meinem Fundus. Um 2000 herum war er noch leicht erhältlich. Mohandes H. schrieb: > Wird der Superhet am Ende wohl empfindlicher als ein Geradeausempfänger > bei 77,5 kHz? Trennschärfe dito? Das kann ich ja mal wieder gar nicht beurteilen mangels Messmitteln und ich kann auch nicht die Entfernung variabel gestalten. Meine Entfernung zu FFM beträgt etwa 100 Km. Vorhin zur Mittagszeit war der Empfang überaus gut. Die Ferritantenne mit Schwingkreis liefert alleine schon so gut 1..2 mV. Das Signal ist dennoch kein stehender Sinus wie aus einem Generator, sondern immer ein wenig zappelig und nicht ganz ruhig auf dem Bildschirm. Möglicherweise läßt sich noch eine Schwundregelung/Amplitudenstabilisierung realisieren, indem vom gleichgerichteten Ausgangssignal ein Teil den Arbeitspunkt der HF-Stufe verschiebt. Das kommt später eventuell. Üblicherweise schalte ich Störer wie LED-Lampen und ESL im gleichen Zimmer aus. Die kommen jedenfalls sonst rein. Mfg
Günter Lenz schrieb: > Habe ich schon mal gemacht, kein Problem. Wacker, wacker! Dann nehme ich alles zurück und behaupte das Gegenteil!
Christian S. schrieb: > Das kann ich ja mal wieder gar nicht beurteilen mangels Messmitteln und > ich kann auch nicht die Entfernung variabel gestalten. Du könntest ja eine grobe Messung durch Vergleich machen. Einen Transmitter mit geringer, in Grenzen variabler, Sendeleistung aufbauen > Die Ferritantenne mit Schwingkreis liefert alleine schon so gut 1..2 mV. Das ist schon einiges (und der Grund warum bei DCF77 fast nur Geradeausempfänger Verwendung finden, abgesehen von den Kosten).
Mohandes H. schrieb: > Einen > Transmitter mit geringer, in Grenzen variabler, Sendeleistung aufbauen Viel einfacher ist es, die Ferritantenne erst optimal ausrichten und messen, dann mit Hilfe von Geodreieck um bestimmte Winkel drehen und wieder messen. Bei 45° müssten 71%, bei 60° noch 50% und bei 75° noch 26% der Spannung messbar sein (Cosinus-Abhängigkeit). Wobei natürlich die Störungen variieren können.
Christian S. schrieb: > Das kann ich ja mal wieder gar nicht beurteilen mangels Messmitteln Tja, das kenne ich aus meiner Jugendzeit, wo ich unter heftigstem Mangel an Meßmitteln aller Art litt. Ist kein angenehmer Zustand. Aber mal zur Sache: Du willst einen Empfänger konzipieren, bei dem die Empfangsfrequenz von vornherein feststeht. Und diese ist niedriger als die bei bisherigen LMK-Radios übliche ZF. Obendrein scheint die Empfangsstärke eher brüllend laut zu sein. Nun, da braucht es von der Sache her keine Frequenzumsetzung, man kann also mit einem Geradeaus-Empfänger vom Prinzip her genausogut zurechtkommen wie mit einem Superhet. Es ist also nur dein persönlicher Geschmack, welche Empfängerversion du basteln willst. W.S.
Christian S. schrieb: > An den NE567 habe ich gar nicht mehr gedacht. Das ist auch besser so, mit dem Ding hatten wir vor vielen Jahren Ärger bei einem Serienprodukt. Wenn man den schmalbandig auslegt, hat der zu Beginn eine deutliche Drift. Es gibt davon eine LowPower-Variante, die scheint stabiler zu sein.
Manfred schrieb: > Wenn man den schmalbandig auslegt, hat der zu > Beginn eine deutliche Drift. NE567 temperaturstabilisiert im Ofen?
Josef L. schrieb: > Manfred schrieb: >> Wenn man den schmalbandig auslegt, hat der zu >> Beginn eine deutliche Drift. > NE567 temperaturstabilisiert im Ofen? Wir hatten wenige Wochen nach Inbetriebnahme Ausfälle, die Baugruppe ausgetauscht und den Ausfall ins Werk geholt. Gemessen, neu einjustiert und im Austausch zum nächsten. Die Baugruppen, die dreimal nachjustiert wurden, bleiben dann ruhig. In der Folge kamen alle Neuplatinen in den Ofen, ein paar Temparaturzyklen zwecks künstlicher Alterung gefahren und gut war. Diese Schaltung war nicht von mir entwickelt, aber ich kannte das IC aus einem Prüfmittelaufbau, wo mir zuvor ähnliches widerfahren ist - das machte es insgesamt einfacher. Nicht zu schmal und gut Pegel drauf, dann geht das - in meinem heimischen Türsprechinterface (Telefonanlage, Besetzterkennung) läuft der seit vielen Jahren.
Bernd schrieb: >> Ich komme da mal so über den Daumen auf 2000 Wdg. >> Bis Du damit fertig bist, ist Corona vmtl ausgestanden. > Iwo. Dafür gibt es doch sowas: > https://www.kaufland.de/product/363216589/ Und damit willst du Ringkerne bewickeln? Stell mal ein Video ins Netz.
W.S. schrieb: > Es ist also nur dein persönlicher Geschmack, welche > Empfängerversion du basteln willst. Gut erkannt. Da es ein Einzelstück ist und nur zu Experiemtierzwecken und meinem Erkenntnisgewinn dienen soll, spielt es keine Rolle, ob ich etwas mehr Aufwand betreibe oder nicht den ökonomischsten Weg einschlage. Beim aktiven Bandpass habe ich die Frequenz direkt getroffen ohne Nachbesserung der Bauteilewerte. Ich würde dies als reinen Zufall ansehen, das hätte auch zum Geduldsspiel werden können. > Iwo. Dafür gibt es doch sowas: > https://www.kaufland.de/product/363216589/ Mit der lustigen Spulenwickelmaschine sollte man wohl besser nicht bei Dunkelheit auf der Straße herum laufen... mfG
Harald W. schrieb: >> https://www.kaufland.de/product/363216589/ Das ist albern, damit kann man höchstens normale Spulen wickeln, und das geht mit jeder Bohrmaschine, sogar einer handbetriebenen, notfalls sogar mit Uromas Rührquirl. Richtige Rinkernwickelmaschinen sehen so aus: http://www.hartke-wickelsysteme.com/html/ringkern-wickelmaschinen_1.html Die haben einen großen ringformigen Spulenkörper, der mit einer kleinen Öffnung über den eingespannten Ringkern geschoben und dann mit Draht bewickelt wird, und dann wird davon der Draht auf den Ringkern abgewickelt, der sich dabei langsam dreht um Windung neben Windung zu legen.
Manfred schrieb: > In der Folge kamen alle Neuplatinen in den Ofen Also einfach altern reicht? Ich hatte das so verstanden, dass sich das IC beim Einschalten erwärmt und währenddessen sich die elektr. Eigenschaften noch ändern, also jedesmal beim Einschalten.
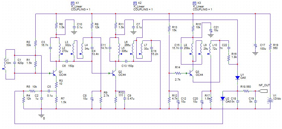
Mohandes H. schrieb: >> Schaltbild folgt, wenn es fertig ist. > > Ja, bitte. Oben hatte ich ja geschrieben, daß ich einen > Fledermaus-Detektor plane, nach dem BFO-Prinzip. Hallo, anbei das Schaltbild, ohne weitere Optimierungen. Manch einer wird sich vielleicht wegen der beiden 33k Widerstände wundern, was sie sollen. Sie waren zuerst als 100k-Poti ausgeführt. Ich wollte damit für den Mischer die beiden Signale nicht zu groß und für möglichst sauberes und großes Ausgangssignal einstellen. Immerhin kommen vom 74HC4060 5 Vss Amplitude an und vom Verstärker bei offenem Ausgang über 2 Vss. Stückweises Verkleinern des Kondensators zum Emitter ließ mich bei 82 p aufhören. Den Widerstand sollte man nicht weg lassen, denn ohne den Widerstand in Reihe erscheinen am Bandpass-Ausgang immer noch Nadeln von HF-Resten auf dem Ausgangssignal. Den oberen 33k Widerstand zwischen Mischer-Ausgang und Filter-Eingang hatte ich auch zuerst als Poti. Hier stellt man am besten auf möglichst großes Signal ohne Begrenzung ein. Die Variante mit dem Schwingkreis an Stelle des Kollektorwiderstandes am Mischer-Transistor ist noch nicht aufgebaut. Ich wollte vereinheitlichen was die Bauteile-Auswahl angeht. BC547 habe ich genügend da, 10 kOhm ebenso, weshalb sie bevorzugt eingebaut sind. 5 Volt kommen bei mir aus vier Mignon-Akkus als universelle Versorgung. Potentialfrei, Störungsfrei und nicht per Kondensator ans Netz gekoppelt. Den Verstärker hätte man vermutlich genauso nur mit NPN-Transistoren und zwei Emitterschaltungen aufbauen können. Beim Fledermaus-Detektor kommt vermutlich erschwerend die starke Dynamik des Mikrofonsignals hinzu. mfG
Christian S. schrieb: > anbei das Schaltbild Ohje. Da funktioniert doch gar nichts. Ein schönes Beispiel zur Verdummung und Irreführung evtl. Nachbauer. > ohne weitere Optimierungen. Die Angaben in der Schaltung sind alle falsch. Man sieht auch ohne Nachrechnen sofort, daß kein einziger angegebener Arbeitspunkt auch nur annähernd stimmen kann. Welche Arbeitspunkte sich mit den angegebenen Werten wirklich einstellen, ist im Bild gezeigt. 2 Stufen sind am Anschlag (=gesättigt, "Verstärker" in der Mitte und "Mischer" rechts) und damit wirkungslos. Wie man zu den 2V5 in den Stufen kommt, ist im angehängten Bild vermerkt. Beispielsweise kann die Stufe rechts (Mischer) die Kollektorspannung Uc=2,5V nur bei einem Basisvorwiderstand von etwa 2,4MOhm oder einer Stromverstärkung von B=6 erreichen, die tatsächliche Stromverstärkung ist aber etwa 50-mal so groß. In der ersten Stufe ist es nicht ganz so schlimm. Allerdings ist der Arbeitspunkt der mittleren Stufe ("Verstärker") wegen der einfachen Reihenschaltung der Transistoren ohne stabilisierende Gegenkopplung auch nach der Korrektur sehr instabil.
Elliot schrieb: > Man sieht auch ohne Nachrechnen sofort, daß kein einziger angegebener > Arbeitspunkt auch nur annähernd stimmen kann. Die 2. und 3. Stufe könnte man aber entsprechend leicht abändern. Dann stimmt's wieder.
Elliot schrieb: > Ohje. Da funktioniert doch gar nichts. Ein schönes Beispiel zur > Verdummung und Irreführung evtl. Nachbauer. Meine Güte. Erst einmal klarstellen, ob Kollektorschaltung, Emitterschaltung oder Basisschaltung gewählt werden soll. Dann die Gegenkoppelmaßnahmen: Natürlich macht Spannungsgegenkopplung was her. Das habe ich beim ZF-Verstärker der in reiner Emitterschaltung herrlich anfing zu schwingen, ganz deutlich gemerkt. Vor allem, wenn er noch geregelt werden soll. Aber: Dort gehört ein Abblockkondensator rein. Nicht der Signalabgriff. Signal wird induktiv per Filterspulen übertragen. Und dann die passenden Transistoren nehmen. Für ZF bis 455 kHz reichen "normale" NF-Transistoren. (Nur bei Kombi ZF 10,7MHz/455 kHz sind da BF-Typpen angeraten.) ciao gustav
Ein Vorschlag für den Mischer, so macht er 20 dB Gewinn anstatt 20dB Verlust. HF und LO müssen nach dem Mischer weggefiltert werden, dafür ist der 22nF Kondensator gut. Wenn das Signal zu groß wird, dann lieber eine Vorstufe weglassen.
Elliot schrieb: > Ohje. Da funktioniert doch gar nichts. Ein schönes Beispiel zur > Verdummung und Irreführung evtl. Nachbauer. > Die Angaben in der Schaltung sind alle falsch. Genau wegen solcher Antworten scheue ich mich, hier eine Schaltung zu veröffentlichen. Oder, Elliot: auch wenn Du in der Sache Recht hast, das kann man auch freundlicher sagen! Als ob Verdummung hier die Intention wäre. Ich sehe das als groben Entwurf. Michael M. schrieb: > Die 2. und 3. Stufe könnte man aber entsprechend leicht abändern. Michael hat es geschrieben: eine Spannungsgegenkopplung stabilisiert die 2. & 3. Stufe. Sonst hast Du Probleme mit den Arbeitspunkten bei Exemplarstreuungen oder Temperaturänderungen. Karl B. schrieb: > Für ZF bis 455 kHz reichen "normale" NF-Transistoren. (Nur bei Kombi ZF > 10,7MHz/455 kHz sind da BF-Typpen angeraten.) Es geht ja hier nicht um 10,7 MHz - das sind alles Frequenzen im zweistelligen kHz-Bereich. Also BC547 o.ä. völlig ausreichend. Mit BF-Typen steigt nur die Neigung zu höherfrequenten Schwingungen.
Ja, Elliot hat da schon recht, wenn er mein Schaltbild vollkommen ernst nimmt, was den Transistor-Teil angeht. Ich hätte für die geschätzten, verdummten und irregeführten Nachbauer dazu schreiben sollen, daß durch geeignete Beschaltung an der Basis der Transistoren dort wo 2,5 V angegeben ist, möglichst in etwa die halbe Betriebsspannung anstehen soll. Die 220k-Widerstände können deshalb als "pro forma" - Beschaltung angesehen werden, da ich auf besonderen Wunsch ein Vorab-Schaltbild heraus gegeben habe. Wenn ich es nachmesse, stimmt 2,5 Volt in meiner Schaltung auch nicht, aber trotzdem funktioniert sie. Man kann an die Basen auch Potis setzen und manuell einstellen. Da also das perfekte Schaltbild nicht vorhanden war, habe ich versäumt, die Zielsetzung dahinter zu erklären... Ich verkaufe das Ding ja nicht. Es ist noch ein anderer Fehler im Schaltbild eingezeichnet. Ein reiner Zeichnungs-flüchtigkeits-Fehler. Wer findet ihn? mfg
Mohandes H. schrieb: > Elliot: auch wenn Du in der Sache Recht hast, das > kann man auch freundlicher sagen! Oder auch deutlich drastischer. Genau wegen einer solchem Haltung, steht im INet nur noch Müll, auch hier im Forum. Gegen solchen Mist muss man etwas unternehmen. Mohandes H. schrieb: > Michael hat es geschrieben: eine Spannungsgegenkopplung stabilisiert die > 2. & 3. Stufe. Ich habe nur gezeigt, welche Dimensionierung bzw. Stromverstärkung nötig gewesen wäre, um die eingetragenen Spannungen auch tatsächlich zu erhalten. Das war kein Vorschlag, wie man eine solche Schaltung bauen soll!
>Ein Vorschlag für den Mischer, so macht er 20 dB Gewinn
Danke für den Hinweis. So könnte ich es probeweise mal aufbauen.
mfG
Christian S. schrieb: > Es ist noch ein anderer Fehler im Schaltbild eingezeichnet. Ein reiner > Zeichnungs-flüchtigkeits-Fehler. Wer findet ihn? T3 muss ein NPN-Transistor sein!
Elliot schrieb: > Michael M. schrieb: > >> T3 muss ein NPN-Transistor sein! > > Was für ein Blödsinn. Natürlich müssen Emitter und Kollektor noch vertauscht werden, ist doch klar. Das muss man aber eigentlich nicht extra dazuschreiben.
Christian S. schrieb: > Wenn ich es nachmesse, stimmt 2,5 Volt in meiner Schaltung auch nicht... Durch einen 1 zu 1 Basisspannungsteiler von je 220k wird auch die Eingangsstufe stabiler, allerdings auch niederohmiger.
Michael M. schrieb: > Natürlich müssen Emitter und Kollektor noch vertauscht werden, ist doch > klar. Das muss man aber eigentlich nicht extra dazuschreiben. Darum geht es nicht. Wenn man einen zweistufigen Spannungsverstärker bauen will (wie im Original vom RVH), dann ist die Schaltung mit npn-pnp richtig. Es sind dann 2 Emitterschaltungen direkt gekoppelt. Wenn man einen einstufigen Spannungsverstärker und dahinter einen Puffer (Emitterfolger) bauern will, dann kann man das wie von dir gezeigt mit npn- npn bauen oder auch mit npn-pnp, also einem pnp-Emitterfolger.
Dieser Vorverstärker funktioniert gut und der Arbeitspunkt stabilisiert sich selber: Beitrag "Kann mir jemand diese Schaltung erklären (Vorverstärker mit Kondensator-Mikrofon)" C4, C6 und Poti weglassen!
Elliot schrieb: > Mohandes H. schrieb: >> kann man auch freundlicher sagen! > > Oder auch deutlich drastischer. Schade, was Du sachlich gewinnst, verlierst Du durch die Wortwahl. 'Schwachsinn' ist übrigens auch kein Argument. Christian S. schrieb: > Danke für den Hinweis. So könnte ich es probeweise mal aufbauen. Ja, der Mischer ist gut so. Siehe Anhang.
Der einfache Mischer hier nochmals mit RC-Tiefpass.Wer möchte darf daran weitermachen.Letzten Endes zählt dann der gelötete Aufbau.Zur Ergänzung, es ist hier nicht möglich die Schaltung aufzubauen oder zu testen. Der RC-Tiefpass ersetzt nicht die HF-Selektion.
> Dieser Vorverstärker funktioniert gut Hab die Schaltung noch ein wenig für den Frequenzbereich 77,5kHz optimiert. Ohne Cx beträgt die Verstärkung 40 dB, mit Cx ~54dB. Entfernt man R4 und R6, erhöht R3 auf 1.2k und verwendet BC547C Transistoren, kann man mit wenigen Bauteilen eine Verstärkung von ~80dB erreichen.
Fundstelle im Netz: Dateinamen von *.txt auf *.exe umbenennen. ;-) Schade, wegen Smartscreen gehts nicht überall. B e r n d W. schrieb: > Hab die Schaltung noch ein wenig für den Frequenzbereich 77,5kHz > optimiert. Vorschlag: Ersetze R2 durch Schwingkreis /Schutzwiderstand in Reihe(!) Die Schaltungen sehen sich sehr ähnlich. Findet man immer wieder. ciao gustav
Habe mal einiges mit LTSpice simuliert: Bei der Schaltung "NF_Vorstufe_.jpg" steigt die Bandbreite vom Empfangsschwingkreis von 850Hz auf 6.4kHz. Die Verstärkung beträgt -16dB. Ohne Verstärker ist die Spannung also größer. Da stimmt was nicht. Bei der Schaltung von smiley46 sieht es gut aus: 4.9kHz Bandbreite und +40dB Verstärkung. Mit der Schaltung AmpTest.png (Anhang) sieht es noch besser aus: 0.9kHz Bandbreite und +57dB Verstärkung. Die Schaltung ist aber nur vorteilhaft bei hochohmigen Schwingkreisen und nach Abstimmung von C2. Fraglich ist, wie stabil das Ganze ist.
Hallo Franz Sorry, hab das nicht erwähnt, aber der Emitterfolger aus der Originalschaltung sollte zusammen mit meinem zweistufigen Verstärker drin bleiben, um den Schwingkreis nicht zu belasten. Allerdings ist das mit Vorsicht zu genießen, denn Emitterfolger ergänzen sich schnell zu einem Colpittsoszillator, falls die nachfolgende Stufe eine Kapazität nach GND aufweist. Dies ist hier mit der Basis-Emitter-Kapazität der Fall. Gruß, Bernd
B e r n d W. schrieb: > ...um den Schwingkreis nicht zu belasten. Statt des BJT Emitterfolgers kann hier auch eine hochohmige Fet-Stufe als Impedanzwandler eingesetzt werden.
Michael M. schrieb: > hochohmige Fet-Stufe Tritt dann nicht wieder das Problem mit dem Rauschen auf? 20µV gegen < 1mV von der Ferritantenne?
Josef L. schrieb: > Tritt dann nicht wieder das Problem mit dem Rauschen auf? 20µV gegen < > 1mV von der Ferritantenne? Da ist es etws entspannter. Der 1 MOhm Widerstande bildet mit der Eingangskapazität des FET und den Schaltungskapazitäten für die Rauschsspannung einen RC Tiefpass. Nehmen wir 10pF Eingangskapazität an, hätte der RC Tiefpass eine Grenzfrequenz von 15,9kHz. Ab dieser Frequenz fällt das Widerstandsrauschen dann mit 6dB/Oktave bzw. 20dB/Dekade ab.
Eigentlich müsste doch hier der DCF77-Schwingkreis (50kOhm) gegenüber dem 1MOhm Widerstand oder der FET-Eingangstufe dominant sein.(?) @ B e r n d W. Neues aus der "World of Voltcraft" (aka LTSpice): Mit vorgeschaltetem Emitterfolger (06.12.2021 01:19) erhalte ich bei deiner Schaltung 1.0kHz Bandbreite und tatsächlich 54 dB Verstärkung. In 100km Entfernung (E=0.012V/m) und mit einem üblichen DCF77-Schwingkreis (ULC/E=40mV/(V/m))) würde man 0.5mV am Schwingkreis und damit 250mV am Ausgang ehalten. Mit den anderen Widerstandswerten (R3, ...) erhält man 1.0kHz Bandbreite und 78 dB Verstärkung. In 100km würde der Verstärker mit 4V übersteuern und in 500km Entfernung (E=0.002V/m) erhält man etwa 600mV am Ausgang! Meine Schaltung braucht zwar weniger Teile, dafür ist ein aufwändiger Abgleich von C2 nötig. Sonst wären entweder die Verstärkung zu klein oder die Bandbreite zu groß.
Franz schrieb: > DCF77-Schwingkreis (50kOhm) Ich frage mich, wieso bei meinem HBB/HBG-Empfänger (wurde von 96 auf 75 kHz umgebaut) der Ferritantennenkreis mit einem 1.5k-Widerstand bedämpft ist? Die Schwingkreiskapazität war anfangs offenbar 250pF, ist für 75kHz dann auf 420pF erhöht worden. Kannst du das mal in deiner Schaltung simulieren? L=10mH, C=420pF, R=1.5k
Michael M. schrieb: > Statt des BJT Emitterfolgers kann hier auch eine hochohmige Fet-Stufe > als Impedanzwandler eingesetzt werden. Die Variante mit J-FET als Eingangsstufe wäre erste Wahl, nur sind diese in meinem Fundus zwar noch vorhanden, aber leider Mangelware. Wenn ich einen zerschieße, ist Ersatz wieder lange ausbleibend. Wer die Teile da liegen hat, sollte besser einen J-FET einbauen. Sie bleiben reserviert als Amplitudensteller für geregelte Sinusgeneratoren. mfG
Die Anpsprüche an den Eingangswiderstand sind hier noch relativ gering. Da sollte die BJT-Massenware doch eigentlich reichen. @Josef Bei 420pF und 10mH erreicht man bei einem 500kOhm Parallelwiderstand eine Bandbreite von 750Hz - also den Wert aus deinem Thread. Mit zusätzlichem 1.5k Widerstand beträgt die Bandbreite 250kHz und die Schwächung 50 dB! (alle Werte ohne Verstärker)
Michael M. schrieb: > Statt des BJT Emitterfolgers kann hier auch eine hochohmige Fet-Stufe > als Impedanzwandler eingesetzt werden. Wozu baust du da einen Koppelkondensator und einen Gate-Ableitwiderstand ein? Wegen des winzigen Gatestromes liegt Gate über den 1M auf Massepotential. Genau das gleiche erreicht man, wenn man einfach den Schwingkreis direkt ans Gate legt. Die Spule legt das Gate gleichstrommäßig auf Masse (rechte Schaltung). Die Arbeitspunkte der beiden Schaltungen sind vollkommen gleich. Die Frequenzgangsimulation ist mit den von Josef gewünschten Werten gemacht.
Elliot schrieb: > Die Frequenzgangsimulation ist mit den von Josef gewünschten Werten > gemacht. Danke! Also 25-250kHz bei -3dB, extrem breitbandig. Eigentlich klar bei Q << 1, bei mir ist die Selektion ja in den zwei Bandfilter-gekoppelten Stufen.
Josef L. schrieb: > die Selektion Die schon, die Schwächung von 50 dB auch? Falls ja, dann ist dein Empfänger vielleicht tatsächlich ein LW-Radio welches auf fester Frequenz betrieben wird.
B e r n d W. schrieb: >> Dieser Vorverstärker funktioniert gut > > Hab die Schaltung noch ein wenig für den Frequenzbereich 77,5kHz > optimiert. > Ohne Cx beträgt die Verstärkung 40 dB, mit Cx ~54dB. > > Entfernt man R4 und R6, erhöht R3 auf 1.2k und verwendet BC547C > Transistoren, kann man mit wenigen Bauteilen eine Verstärkung von ~80dB > erreichen. Die Schaltung hat einen kleinen Eingangswiderstand von nur ~8KOhm und ist damit ungeeignet um an einem Schwingkreis betrieben zu werden. Außerdem ist der Ausgangswiderstand mit 2,2kOhm ziemlich groß und die Betriebsspannungsabhängigkeit wegen der falschen Signalabnahme am Kollektor der ersten Stufe sehr groß. Ein sehr einfacher rauscharmer Vorverstärker könnte wie im Anhang gemacht werden. Der Eingang ist hochohmig und belastet den Schwingkreis nicht, der Ausgang ist niederohmig (etwa 100Ohm). Sie hat im Vergleich zu der 2-npn-Schaltung oben nur halb soviel Bauteile und eine um den Faktor 30 bessere Betriebsspannungsunterdrückung, was den Filteraufwand deutlich senkt. Die Verstärkung kann auch auf andere Werte eingestellt werden.
Elliot schrieb: > Wegen des winzigen Gatestromes liegt Gate über den 1M auf > Massepotential. Genau das gleiche erreicht man, wenn man einfach den > Schwingkreis direkt ans Gate legt. Die Spule legt das Gate > gleichstrommäßig auf Masse (rechte Schaltung). Die Arbeitspunkte der > beiden Schaltungen sind vollkommen gleich. Stimmt. Ein hochohmiger Gate Widerstand wäre nur notwendig, wenn das Gate vorgespannt werden sollte.
Mal abgesehen davon, dass Christian S. ein BJT lieber wäre: Elliot schrieb: > B e r n d W. schrieb: >>> Dieser Vorverstärker funktioniert gut > Die Schaltung hat einen kleinen Eingangswiderstand von nur ~8KOhm und > ist damit ungeeignet um an einem Schwingkreis betrieben zu werden. War von ihm auch nicht dafür gedacht. Elliot schrieb: > Außerdem ist der Ausgangswiderstand mit 2,2kOhm ziemlich groß Groß? Elliot schrieb: > Der Eingang ist hochohmig und belastet den Schwingkreis nicht Das täte ein BJT auch nicht. > halb soviel Bauteile Und nur einen Bruchteil der Verstärkung.
Franz schrieb: > War von ihm auch nicht dafür gedacht. Achso, dann also noch mehr Bauteile. >> halb soviel Bauteile > Und nur einen Bruchteil der Verstärkung. Achso, viel hilft viel, ja? Ich habe mit einem einfachen Schwingkreis ~2mH/47nF den DCF77 in über 400km Entfernung mit etwa 100mVpp Ausgangssignal mit einem solchen Verstärker empfangen, mit einer eingestellten Verstärkung von 6dB, also 2. Was wollt ihr da mit zusätzlichen Verstärkungen von über 50...80dB?
Franz schrieb: > Die schon, die Schwächung von 50 dB auch? Jede Verstärkerstufe mit Bandfilter macht gut 25dB Verstärkung, so dass aus einigen mV am Eingang knapp 1V am Ausgang werden, und daraus wieder ca. 10mV NF nach Mischung und Demodulator. > Falls ja, dann ist dein > Empfänger vielleicht tatsächlich ein LW-Radio welches auf fester > Frequenz betrieben wird. Klar, Geradeausempfänger mit Bandfilterkopplung, fest abgestimmt. Das ginge auch mit 5-fach-Drehko (2x Bandfilter + BFO), aber da die Kreiskapazitäten im Bereich 15nF sind, damit die Spulengüte hoch genug ist, bräuchte man Drehkos mit 25nF, um wenigstens den Bereich 50-80 kHz überstreichen zu können. Also Spulen mit höherer Induktivität, daraus resultierend niedrigere Güte. Von der Antennenbedämpfung her würde es gehen, aber da ist natürlich ein Superhet klar im Vorteil, insbesondere mit sehr niedriger ZF, wo man mit einem Tiefpass auskommt.
Elliot schrieb: > Ich habe mit einem einfachen Schwingkreis ~2mH/47nF den DCF77 in über > 400km Entfernung mit etwa 100mVpp Ausgangssignal mit einem solchen > Verstärker empfangen, mit einer eingestellten Verstärkung von 6dB, also > 2. Mir fällt grad` ein das muss ich ein wenig korrigieren (ist schon ein paar Jahre her). Der Verstärker hatte zwar nur eine Verstärkung von 2, war aber mehr oder weniger stark mitgekoppelt (ohne zu oszillieren) und macht daher eine Verstärkungsüberhöhung. Das könnte man hier auch anwenden, ist nur 1 Widerstand zusätzlich.
Elliot schrieb: > ~2mH/47nF Stimmt auch nicht, das war ja die SAQ-Dimensionierung, für den DCF waren es wohl ~2mH/3,3nF, wimre.
Hi, mit 3,9 mH und 1 nF komme ich rechnerisch auf 80,95 kHz. Kondensator direkt auf die Antenne geklebt, dann noch ein Kondensator 100 pF parallel und ich komm auf meine gewünschte Resonanzfrequenz 60 kHz für MSF60. Inklusive der parasitären Kapazitäten. Bei 77,5 kHz etwas weniger C. Die Koppelwicklung mit nicht zu viel Windungen. OT Nebenschauplatz Aktivantenne: Bei dem FET am Eingang bleibe ich bei 1,5 M von Gate nach GND, weil beim Umschaltvorgang zwischen den Antennenwicklungen (beim MW/LW Vorverstärker) das Gate nicht (kurzzeitig) in der Luft hängen soll. Der Koppelkondensator hat 330 nF. Mit 500pf Drehko kann ich den LW- und nach Umschaltung der Spulen den MW-Bereich überstreichen. Mit nur einer Wicklung und einem Drehko ist die Selektivität praktisch weg. Auch wegen der breitbandigeren Auskopplung. /OT ciao gustav
Elliot schrieb: > Ein sehr einfacher rauscharmer Vorverstärker könnte wie im Anhang > gemacht werden. Habe die Schaltung heute nochmal schnell aufgebaut. Das empfangene Signal im Bild. Die Schaltung ist ein wenig geändert, so wie ich das gestern noch berichtigt habe. Den Pegel kann man auch noch erheblich größer einstellen, was dann aber die Ein- und Ausschwingzeiten an den Pausenflanken verlängert.
Ihr habt ja richtig Freude an den DCF-Empfängern. Anbei meine neuere Version mit einigen Änderungen und Ergänzungen. Neu hinzu gekommen ist eine Verstärkungsregelung, die das 625 Hz-Signal gleichrichtet, um daraus eine negative Regelspannung zu erzeugen. Mit Hilfe des 100 k-Potis, das irgendwann durch Festwiderstände ersetzt werden sollte, kann man schön einstellen, wie stark die Regelung wirken soll und die Ausgangsamplitude auf einen sinnvollen Wert einstellen. Also so, daß sie groß ist, aber keine Übersteuerung auftritt und das Signal schön sinusförmig bleibt. Die zwei Dioden in Reihe waren nötig, um da etwas Spannung abfallen zu lassen bis zur Basis von T2. Das 22k-Poti an T2 werde zu Beginn bei deaktivierter Regelung möglichst auf maximale Ausgangsamplitude eingestellt. Durch Wegdrehen des Ferritstabes aus der optimalen Position kann man schön die Wirkung der Regelung beobachten. Natürlich in Grenzen. Ring frei zum Verriß. mfG
> noch erheblich größer einstellen, was dann aber die Ein- > und Ausschwingzeiten an den Pausenflanken verlängert. Abgerundete Flanken wären aber ein Hinweis auf schmalbandigen, selektiven Empfang. Später muss die Software lediglich zwischen großen und kleinen Pausen unterscheiden können.
B e r n d W. schrieb: >> noch erheblich größer einstellen, was dann aber die Ein- >> und Ausschwingzeiten an den Pausenflanken verlängert. > > Abgerundete Flanken wären aber ein Hinweis auf schmalbandigen, > selektiven Empfang. Ja ich weiß. Die Schaltung wird durch die Mitkopplung zu einem Q-Multiplier.
Christian S. schrieb: > Ring frei zum Verriß. Na bitte... T1 hat keinen Basisstrom, wie kommen da 3,2V am Emitter zustande?
Elliot schrieb: > Elliot schrieb: >> Ein sehr einfacher rauscharmer Vorverstärker könnte wie im Anhang >> gemacht werden. > > wenig geändert :-) Statt eines Vorverstärkers ist es nun ein Pendelempfänger. Das mit "rauscharm" ist dann wohl hinfällig. Wie stabil (Betriebsspannung, Störempfindlichkeit, Temperatur, ...) der Arbeitspunkt ist, ist auch zu hinterfragen. Nichtsdestotrotz sieht das Signal für 400km phantastisch gut aus.
Franz schrieb: > Statt eines Vorverstärkers ist es nun ein Pendelempfänger. Nein, es ist ein Regenerativempfänger, aber kein Pendler (das wäre ein Superregenerativempfänger). > Das mit "rauscharm" ist dann wohl hinfällig. Ist es nicht, die Schaltung arbeitet stabil als rauscharmer Verstärker. Wenn ich alle Schaltnetzteile in der Nähe ausschalte, sieht das Signal wie extra gemalt aus. Übrigens war der Schwingkreis bein Phototermin etwas verstimmt, einen Tag später war das Signal fast doppelt so groß und noch schöner. > Wie stabil (Betriebsspannung, > Störempfindlichkeit, Temperatur, ...) der Arbeitspunkt ist, ist auch zu > hinterfragen. Dazu hatte ich ja oben schon was gesagt.
Elliot schrieb: > Nein, es ist ein Regenerativempfänger, aber kein Pendler (das wäre ein > Superregenerativempfänger). Der Rückkopplungsanteil soll tatsächlich händisch gestellt werden!? Elliot schrieb: > arbeitet stabil Ein Abgleich reicht nicht mal für ein Jahr. Elliot schrieb: > einen Tag später war das Signal fast doppelt so groß ...
Franz schrieb: > Der Rückkopplungsanteil soll tatsächlich händisch gestellt werden!? Natürlich, geht ganz feinfühlig und wurde immer so gemacht: https://en.wikipedia.org/wiki/Q_multiplier Franz schrieb: > Elliot schrieb: >> arbeitet stabil > Ein Abgleich reicht nicht mal für ein Jahr. Das ist so stabil wie jeder andere Schwingkreis auch. Franz schrieb: > Elliot schrieb: >> einen Tag später war das Signal fast doppelt so groß > ... Ja, und? Ich sagte doch der Dreko war etwas verstimmt, und die Schwingkreisbauteile waren auch nicht auf maximale Stabilität ausgesucht, nur das was gerade auf dem Arbeitstisch rumlag. Das hat gar nichts mit dem gezeigten Rückkoppungsprinzip zu tun.
Moin, <schnapsidee> <unausgegoren> Angenommen man hat da einen 77.5KHz Empfaenger mit einem Mischer hintendran und nimmt dann das Ausgangssignal des Mischers und speist das in den ADC-Eingang eines attiny13a (oder aehnlich), dann koennte man ja auf das schmale Brett verfallen, aus den Daten, die der ADC liefert, nicht nur die Bits des DCF77 Signals zu decodieren, sondern auch via permanenter, entsprechender Programmierung des OSCCAL-Registers den 9.6Mhz Oszillator "vorsichtig" auf z.b. 9.92 MHz zu ziehen - dann koennte man den Takt durch 128 geteilt (mitm Timer/counter) an einem Ausgang des attinies direkt fuer den Mischer hernehmen und haette dann einen Zero-IF Empfaenger. Oder vielleicht waers sinnvoller in Richtung "near-Zero-IF" zu gehen, dann tut man sich leichter rauszufinden, ob man grad ein Muggeseggele zu schnell oder zu langsam oszilliert... </unausgegoren> </schnapsidee> Gruss WK
Christian S. schrieb: > Ihr habt ja richtig Freude an den DCF-Empfängern. Das ist der Charme, so einen Empfänger mit diskreten Bauteilen aufzubauen. Christian S. schrieb: > Ring frei ... Nein, ich finde es schon mutig, so eine Schaltung hier vorzustellen. Durch die Diskussion ergeben sich neue Gesichtspunkte und so verbessert sich das Ganze peu a peu. Elliot schrieb: > T1 hat keinen Basisstrom ... Fehler im Schaltplan? Soll der 1M nicht direkt an die Basis? Auch die Arbeitspunkte der anderen Transistoren sind nicht stabil. Das wird Dir durch Alterung oder bei Temperatur weglaufen. Oben wurde doch vorgeschlagen, die Basiswiderstände nicht an Vcc sondern an den Kollektor zu legen (Spannungsgegenkopplung). Überhaupt würde ich als Verstärker den von Bernd W. vorgeschlagene zweistufigen einsetzen. Hohe Verstärkung und der AP stabilisiert sich selber: B e r n d W. schrieb: > Hab die Schaltung noch ein wenig für den Frequenzbereich 77,5kHz > optimiert. Auf jeden Fall schon mal ein schönes Signal (nun beginnt das Feintuning?). Interessant wäre ein Vergleich mit einem Geradeausempfänger (Fertigmodul) was die Empfindlichkeit betrifft. Könnte man grob über einen kleinen 77,5kHz-Oszillator (und Dämpfungsglieder) machen. Muß ja keine Präzisionsmessung sein.
>> durch die Mitkopplung zu einem Q-Multiplier. > Fehler im Schaltplan? Soll der 1M nicht direkt an die Basis? > sondern an den Kollektor zu legen (Spannungsgegenkopplung). Der 1Meg bewirkt keine Gegenkopplung, sondern eine Mitkopplung. Diese erhöht die Güte des Schwingkreises um Faktor >10. Damit erhöht sich die Selektivität und die Amplitude auch um Faktor >10. Allerdings wird die Schaltung auch empfindlicher, wenn z.B. die Spule minimal auf dem Ferritkern verrutscht, ist das Signal weg.
Bernd, kannst du nicht mal bitte endlich aufhören, die Links deiner Zitate zu löschen? Das ergibt immer nur Probleme, genau wie hier, wo du Zitate aus 3 verschiedenen Posts in einen vollkommen unsinnigen Zusammenhang bringst.
Elliot schrieb: > durch die Mitkopplung zu einem Q-Multiplier Mohandes H. schrieb: > Fehler im Schaltplan? Soll der 1M nicht direkt an die Basis? und > sondern an den Kollektor zu legen (Spannungsgegenkopplung) Dann nochmal mit Links (und neuem Text)! Man kann auch eine Gegenkopplung für den Arbeitspunkt auch bewerkstelligen, ohne das Nutzsignal gegenzukoppeln (siehe Anhang). Die Schaltung links hat eine Eingangsimpedanz von 4,5k, die rechte von 20k. Ist die Signalquelle relativ hochohmig, liefert die Schaltung rechts eine um Faktor 2-3 größere Ausgangsspannung.
Josef L. schrieb: > Also Spulen mit höherer Induktivität, daraus > resultierend niedrigere Güte. ... aber es heisst doch immer: großes L/C = hohe Güte. Ist auch so ein Volksmärchen. Karl B. schrieb: > Bei dem FET am Eingang bleibe ich bei 1,5 M von Gate nach GND, weil beim > Umschaltvorgang zwischen den Antennenwicklungen (beim MW/LW > Vorverstärker) das Gate nicht (kurzzeitig) in der Luft hängen soll. Bei dem großen Eingangswiderstand des Fets bleibt der Arbeitspunkt für den kurzen Umschaltmoment praktisch erhalten, besonders wenn mann nur die Spule umschaltet und den Drehko dranlässt. R+C sind also überflüssig.
Josef L. schrieb: >> Also Spulen mit höherer Induktivität, daraus >> resultierend niedrigere Güte. >... aber es heisst doch immer: großes L/C = hohe Güte. >Ist auch so ein Volksmärchen. Das L C Verhältnis eines eines Schwingkreises bestimmt nicht die Güte, allein die Verluste im Schwingkreis bestimmen die Güte. Den größten Anteil hat daran der ohmsche Widerstand der Spule. https://de.wikipedia.org/wiki/Spuleng%C3%BCte Dann gibt es noch Verluste im Kondensator und im Spulenkern. Die sind aber meistens so gering das man sie vernachlässigen kann. Dann hat noch die Schaltung wo der Schwingkreis eingesetzt ist Einfluß auf die Güte, daß nennt sich dann Betriebsgüte. Den Schwingkreis alleine betrachtet nennt sich Leerlaufgüte.
Günter Lenz schrieb: > Den größten Anteil hat daran der > ohmsche Widerstand der Spule In der Regel hat die Spule 80-90% der Verluste in einem Schwingkreis. Der ohmsche Widerstand wurde schon erwähnt. Eine wichtige Rolle dabei spielt der Skin-Effekt. Der effektiv durchflossene Querschnitt des Drahtes verringert sich (Eindringtiefe), wodurch der Widerstand in Richtung hoher Frequenzen zunimmt. Trotzdem spielt der Skin-Effekt auch bei niedrigen Frequenzen eine Rolle. Deshalb wird hier oft HF-Litze verwendet. Dann gibt es Wirbelstromverluste im vom Magnetfeld durchflossenen (Isolations-) Material in der Nähe der Spule. Feuchtes Holz zum Beispiel oder nicht so gut isolierende Kunststoffe. Legt man diese in die Mikrowelle, werden sie schon nach ein paar Sekunden warm. Es gibt sogar Keramik, welche sich in der Mikrowelle erhitzt. Last but not Least der Proximity-Effekt: Das Magnetfeld eines Drahtes in der Spule erzeugt im Nachbardraht einen Wirbelstrom. Deshalb findet man oft in HF-Spulen in Seide eingewobenen Draht. Die Seide hält die beiden Drähte auf Abstand. Bei Wabenspulen berühren sich die Drähte nur punktuell beim Überkreuzen. Auch dies verringert die Wirbelstromverluste und reduziert gleichzeitig die Eigenkapazität der Spule.
B e r n d W. schrieb: > Eine wichtige Rolle dabei spielt der Skin-Effekt. Ja, aber nicht bei den hier betrachteten Frequenzen, solange man keinen TX für 10W aufwärts bauen will. Bei 77.5kHz ist die Eindringtiefe 0.24mm (Absenkung auf 1/e = 37%), also ist man mit einer Drahtstärke von 0.3-0.4mm gut bedient. Bei der SAQ-Frequenz sind es 0.5mm, da ist es nochmal unwichtiger. Der mir vorliegende Empfänger von 1965 hatte C=250pF an der Ferritantenne und C=10nF an den Schwingkreisen (Bandfilter und BFO) bei 92kHz, umgerüstet auf 75kHz dann 420pF bzw. 15nF. Für DCF77 verwende ich jetzt 390pF und 14nF. Die Schwingkreisspulen haben also etwa 300µH, und als Ringkern mit 10mm Durchmesser habe ich solche Spulen mit Q=240 bei 560kHz, aber nur Q=38 bei 60kHz gemessen, bei 85 Windungen 2x0.2mmCuL; ich könnte die noch hintereinanderschalten als 170 Windungen, müsste etwa 1mH ergeben, und schauen wie bei vierfacher Induktivität und vierfachem ohm'schen Widerstand die Güte bei 17.2 und 77.5 kHz ist. Müssten etwa 2m Draht sein, also R=1.1 Ohm. Z=470 Ohm bei 77.5kHz, 110 bei 17.2kHz.
Josef L. schrieb: >> Eine wichtige Rolle dabei spielt der Skin-Effekt. > Ja, aber nicht bei den hier betrachteten Frequenzen Doch, speziell bei <= 100kHz spielt der Skineffekt eine deutliche Rolle für die Güte eines Schwingkreises. Mittelwelle und darunter sind die Frequenzen, bei denen gerne Litze verwendet wird/wurde. Bei >=20MHz hilft eher ein dicker, versilberter Draht. Hab hier ein älteres Datenblatt über Siemens Schalenkerne. Da sind noch Vergleichskurven drin mit Litze und festem Draht. Teilweise erreicht fester Draht unter 100kHz ein Q=400, Litze ein Q=700. Das ganze Datenblatt ist etwas groß, um es hier reinzustellen (2MByte). Wenn es jemand möchte, sendet mir eine PM.
Hab vor einigen Jahren mal eine Ferritantenne vermessen. Die Langwellenspule mit ~4mH kam zusammen mit einem 1nF Kondensator auf der DCF77-Frequenz in Resonanz. Die Güte betrug ca. 65. Dann habe ich eine zweite, identische Spulen auf das andere Ende der Ferritantenne geschoben. Der Koppelfaktor betrug nur ~0,08! Diese beiden Spulen habe ich in Reihe geschaltet, dazu 470pF parallel. Bei 77,5kHz betrug die Güte damit 120!
B e r n d W. schrieb: > Da sind noch > Vergleichskurven drin mit Litze und festem Draht. Teilweise erreicht > fester Draht unter 100kHz ein Q=400, Litze ein Q=700. Vorsicht, im Diagramm sieht man, daß sich die Induktivitäten mit Volldraht bzw. Litze um den Faktor >10 unterscheiden. Auf dem gleichen Kern sind also mit Volldraht bzw. Litze ganz unterschiedliche Windungszahlen aufgebracht. Wenn man sich außerdem mal die Tendenz der Güte nach der Induktivität anschaut, so sieht es eher so aus als ob der Drahttyp nur eine unwesentliche Rolle spielt. Soll heißen: wenn man mit beiden Drahttypen die gleiche Windungszahl aufträgt, bekommt man auch etwa die gleiche Güte.
Elliot schrieb: > als ob der Drahttyp nur eine unwesentliche Rolle spielt Dann ist es aber eigenartig, daß die hohen Güten immer zufällig mit Litze erzielt werden, auch bei anderen Kernen. Bei einem Kern wird Volldraht bei höheren und bei niedrigeren Frequenzen verwendet. Trotzdem wird das Maximum in der Mitte mit Litze erreicht. Eine Interpretation wäre, daß Litze nur Sinn macht, wenn man sie im Frequenzoptimum des Schalenkerns verwendet. Links und rechts daneben liegt dann die Güte sowieso unterhalb von 300...400. Litzen verbrauchen mehr Wickelraum, u.a. da sie durch Seide in Form gehalten wird. Deshalb kann man mit einem Einzeldraht höhere Induktivitäten erreichen. Möglicherweise überwiegt dabei der Proximityeffekt (viel Draht auf wenig Raum) und die Güte reduziert sich dabei deutlich.
B e r n d W. schrieb: > Dann ist es aber eigenartig, daß die hohen Güten immer zufällig mit > Litze erzielt werden, auch bei anderen Kernen. Ich finde es eher eigenartig, daß es keine Vergleiche mit gleichen Windungszahlen gibt. Nur dann kann festgestellt werden, ob Volldraht oder Litze besser ist.
Elliot schrieb: > Ich finde es eher eigenartig, daß es keine Vergleiche mit gleichen > Windungszahlen gibt. Die 290 mit Litze sind zwischen den 235 / 385 mit Volldraht. Wenn man bei den Litzen die Gesamtquerschnitte ausrechnet, sieht man, dass der Skineffekt praktisch weg ist, zumindest unter 100kHz. Es geht fast rein nach dem Querschnitt, also ohm'schen Widerstand. Wenn man sich auf eine bestimmte Frequenz (hier 77.5kHz) festlegt, kann man schon ablesen, welche Induktivität die optimale ist, und muss dann halt den Wickelraum maximal nutzen.
B e r n d W. schrieb: > Hab vor einigen Jahren mal eine Ferritantenne vermessen. Die > Langwellenspule mit ~4mH kam zusammen mit einem 1nF Kondensator auf der > DCF77-Frequenz in Resonanz. Yep, dann liege ich da doch nicht so extrem daneben. Beitrag "Re: Einfacher Mischer für DCF77-Superhet gesucht" Habe die Spulen gleich beim Wickelvorgang aufgeteilt (und in Serie geschaltet). ciao gustav
The proof is to eat the cake. Beim Bau von MW/LW-Empfängern in den vergangenen Jahrzehnten wurden praktisch immer Litzespulen verwendet. Interessant, dass die Bastler von heute es besser wissen als die Inschenöre von gestern.
Al Adin schrieb: > Interessant, dass die Bastler von heute es besser wissen > als die Inschenöre von gestern. Wenn die Eindringtiefe deutlich größer als der Drahtradius ist, ist der Skineffekt unwesentlich. Deswegen verwendet man bei Übertragern im Audiobereich eben keine Litzen, weil das nichts bringt! Lediglich wenn die Drahtdurchmesser so dick wären, dass man eine sehr dicke Wicklungslage bekäme, die nur teilvoll wäre, teilt man das auf mehrere parallel gewickelte und an den Enden verbundene Drähte auf, um denselben Querschnitt mit niedriger Lagenhöhe und gleichmäßiger hinzubekommen, aber nicht wegen des Skineffekts. Dasselbe gilt auch für Übertrager in Schaltnetzteilen, bei Frequenzen im LW-Bereich.
Elliot schrieb: > T1 hat keinen Basisstrom, wie kommen da 3,2V am Emitter zustande? Hast Recht, immer diese Flüchtigkeitsfehler beim Zeichnen mit dem Lineal. Der 1M Widerstand soll an die Basis und nicht an den Schwingkreis. Im Endverstärker zum Lautsprecher soll der Gegenkopplungswiderstand nicht vom OPV-Ausgang, sondern vom Knoten (Elko, 10 Ohm Widerstände) her kommen. Hätte ich HF-Litze in ausreichender Menge da, hätte ich mal so eine Ferritantenne passend angefertigt. Die fertig gekauften Ferritantennen, die ich bekommen konnte, haben alle Volldraht, in den gekauften Weckern ebenso. In den älteten und größeren Radios wurde immer HF Litze verwendet. Da waren ja auch die Bandfilter wesentlich größer. mfg
Bitte melde dich an um einen Beitrag zu schreiben. Anmeldung ist kostenlos und dauert nur eine Minute.
Bestehender Account
Schon ein Account bei Google/GoogleMail? Keine Anmeldung erforderlich!
Mit Google-Account einloggen
Mit Google-Account einloggen
Noch kein Account? Hier anmelden.










































