Hobby B. schrieb: > Dann lasse den Dipper doch erstmal so wie er ist, hatte Dir doch bis > jetzt auch ausgereicht und auch gut Funktioniert. Ich werde auch erstmal > mit bipolarem Transistor aufbauen. Hallo Bastler, ich habe ja einen Dipper, der Geschrumpfte, welcher funktioniert. Den lasse ich unangetastet. Der dient mir einfach als Referenz. Hier experimentiere ich mit dem Zweiten, dem Experimental-Dipper. Warum tue ich das? Ganz einfach, weil mich der Dipper fasziniert und zum Zweiten weil ich von Natur aus neugierig bin. Hier interessiert mich einfach nur, was könnte man an einem Dipper verbessern. Was können andere Dipper, was meiner nicht kann. Das möchte ich herausfinden. Der Dipper war zu meiner Anfangszeit in der Welt der HF das einzige Messinstrument welches HF-tauglich war. Ich habe damit nichtnur einen Transceiver gebaut, es waren mehrere, von AM über FM bis hin zu SSB. Ohne den Dipper wäre das nicht möglich gewesen. Der Dipper hat deshalb bei mir einen ganz besonderen Stellenwert. Hobby B. schrieb: > Das ist hier wie gesagt ein Hobby Projekt , das wird am Ende mehr > gekostet haben als wenn ich mir einen alten Dipper gekauft hätte. Aber > ich wollte so ein Teil schon immer mal haben. Also warum nicht selbst > bauen und sich Informationen von Leuten holen die dies schon gemacht > haben. Das hast du schön gesagt. Die Erfahrung die du damit machst und der immaterielle Wert dieses Projektes kann nicht in einer Geldsumme ausgedrückt werden.
Hallo Phasenschieber, Phasenschieber S. schrieb: > Der Dipper war zu meiner Anfangszeit in der Welt der HF das einzige > Messinstrument welches HF-tauglich war. ja das glaube ich Dir gern, ich fand es schon immer beeindruckend was die Leute mit einem Dipper alles erreicht haben und gebaut haben auch ohne aufwendige Messtechnik. Das ist wohl auch der Grund warum ich unbedingt dieses Projekt jetzt umsetzen möchte , nach dem ich auch in dem anderen Thread den Dipper von Dir gesehen hatte war klar jetzt oder nie :-) Phasenschieber S. schrieb: > Ich habe damit nichtnur einen Transceiver gebaut, es waren mehrere, von > AM über FM bis hin zu SSB. Ja das ist schon eine interessante Sache aber HF mäßig bin ich von sowas wie Transceiver noch Meilen weit entfernt ( sowas selbst zu bauen ). Wie gesagt Elektronik ist alles nur Hobby bei mir. Jörg W. schrieb: > Insofern ist das Konzept von "Phasenschieber" in der Hinsicht schon mal > gar nicht so schlecht. Ja das sehe ich auch so. " sorry fürs OT jetzt hier aber in dem Thread hier passt sowas auch mal das man sich so austauscht "
Als Beispiel ein von mir aufgebauter Dipper nach Funkamateur 6/1998 S. 693: Das Gehäuse ist eine Pillendose. Der Dreko wurde aus einem alten Taschenradio ausgebaut. Die Verbinder Steckspulen sind Sub-D 9 polig. Die Spulen wurden auf Steckmuffen, wie sie in der Elektrotechnik zum Verbinden von PVC Rohren verwendet werden, gewickelt. Die Anzahl der Steckkontakte ermöglicht das Gerät durch ziehen der Steckspulen abzuschalten. Auf Grund der geringen Blechstärke des Gehäuses wurde ein Blech zur Verstärkung des Buchsendurchbruchs verwendet. Die Verdrahtung erfolgt fliegend, als Lötstützpunkte wurde eine Lochrasterplatte eingebaut. Die Frequenzfeststellung erfolgt bei mir mit einem Weltempfänger. Zur Grobabstimmung gibt es eine Hilfsskala.
Nochmal zur Technik, auch an Mohandes gerichtet, wegen der geplanten Simulation. Daß ein Transistor mit steigender Frequenz in der Verstärkung abnimmt, ist ganz normal. Ohne Kniffe kann man keinen Frequenzbereich von 1-230MHz ohne Amplitudeneinbußen überstreichen. Deshalb besteht der "Kniff" bei meinem Ur-Dipper darin, daß an der Basis ein Hochpass liegt. Die Kombination eines 4,7k Widerstandes parallel zu 4,7pF, zur Basis des Transistors, stellt solch einen Hochpass dar. Die hohen Frequenzen werden durch den Hochpass dermaßen betont, daß über den Frequenzbereich die Amplitude ziemlich gleich bleibt. Dazu habe ich mal die beiden Konzepte in den Bildern nebeneinander gestellt. Dieser Hochpass ist natürlich auf die Kennlinie des BF199 zugeschnitten. Dasselbe müsste ich jetzt auch für den J310 machen. hmmm....ich glaube mein Seziertisch bleibt noch länger belegt :-)
Nautilus schrieb: > Als Beispiel ein von mir aufgebauter Dipper nach Funkamateur 6/1998 S. > 693: Hallo Nautilus, auch hier Danke für die Bilder und den Beitrag von Dir. Nautilus schrieb: > Die Verbinder Steckspulen sind Sub-D 9 polig. > Die Spulen wurden auf Steckmuffen, wie sie in der Elektrotechnik zum > Verbinden von PVC Rohren verwendet werden, gewickelt. Hier muss ich mal schauen ob ich den Artikel dazu im Netz oder so finde, okay Schaltung ist ja oben mit bei aber mich beeindruckt hier die Sub-D Geschichte und das dies bis 166 Mhz läuft damit. Nautilus schrieb: > Die Frequenzfeststellung erfolgt bei > mir mit einem Weltempfänger. Zur Grobabstimmung gibt es eine Hilfsskala. Okay das ist natürlich auch eine Lösung.
Phasenschieber S. schrieb: > Ohne Kniffe kann man keinen Frequenzbereich von > 1-230MHz ohne Amplitudeneinbußen überstreichen. > > Die hohen Frequenzen werden durch den Hochpass dermaßen betont, daß über > den Frequenzbereich die Amplitude ziemlich gleich bleibt. Das sind so Dinge die stehen nicht einfach mal so in einem Buch, hier kann man nur von der Erfahrung profitieren.
Hobby B. schrieb: >> Hier muss ich mal schauen ob ich den Artikel dazu im Netz oder so finde, Nautilus schrieb: > Als Beispiel ein von mir aufgebauter Dipper nach Funkamateur 6/1998 S. > 693: Fishermans Dipper https://www.qsl.net/dl2lux/fish/fishdip.html
Hier findet man noch ein paarAnregungen: http://www.jogis-roehrenbude.de/Leserbriefe/Dipmeter/Dipmeter.htm
Nochmal einen kurzen Zwischenbericht: Ich habe das Gerät jetzt soweit, daß es bis 150MHz durchschwingt, alleine durch Optimierung der HF-Komponenten-Positionierung, allerdings mit deutlichem Amplitudenrückgang. Da jedoch die Amplitude im unteren Frequenzbereich viel zu hoch ist, werde ich mal noch folgendes tun: Einen Hochpass kann man auch von der Seite betrachten, daß er ein Dämpfungsglied für niedere Frequenzen ist. Ich werde also analog zu meinem Transistordipper einen Hochpass in den Pfad einbauen. Der Hochpass wird die hohen Frequenzen ungehindert weiterreichen, jedoch die unteren deutlich dämpfen. Das wird den Frequenzgang etwas bügeln. Was mir noch aufgefallen ist, der Range der Spulen hat sich verändert, obwohl der Schwingkreis im Prinzip der gleiche geblieben ist. Nach oben fehlen eine Menge MHz, z.B. eine Spule die für 38-180MHz laufen soll läuft mit dem FET nurnoch bis 150MHz. Irgendwo stecken da ungewollte Kapazitäten drin. Die können nicht alleine im FET stecken, muß ich noch suchen. wird fortgesetzt
von Phasenschieber S. schrieb: >Irgendwo stecken da ungewollte Kapazitäten drin. Die können nicht >alleine im FET stecken, muß ich noch suchen. C5 C6 kleiner machen, R2 größer machen. Vielleicht auch versilberten Spulendraht verwenden. Es könnte auch sein, daß der Gleichrichter den Schwingkreis zu stark belastet. Also Pufferstufe nachschalten, und dann erst gleichrichten. Sieht man so auch bei vielen Beispielen.
Hallo Günter Lenz, erstmal Dank für deine Mitarbeit und Hilfe. Auch wenn sie nicht immer zum Ziel führt, ist sie dennoch hoch geschätzt. Günter Lenz schrieb: > C5 C6 kleiner machen, R2 größer machen. Habsch schon probiert. C5, C6 hat sich schon vorher bei meinem alten Dipper gezeigt, haben zwar einen großen Einfluss auf die untere Grenzfrequenz, aber so gut wie keinen auf die obere Grenzfrequenz. Darüber habe ich mich auch gewundert, hätte ich, wie du auch, anders erwartet. Bei diesem FET ist es nicht anders. Den Arbeitswiderstand von 220 Ohm habe ich so belassen, weil bei höherem Wert, die Schwingung sehr unsymmetrisch wird, d.h. bei höherem Wert verzerrt sich die Kurve dermaßen, daß sie unten ganz abflacht und oben scharfe Überhöhungen zeigt. Das wirkt sich auf die Kurve am Source-Widerstand aus, wo ich den Frequenzzähler angekoppelt habe. Selbiger zeigt dann gelegentlich Müll an. Oben mal die Gegenüberstellung der Kurve am Eingang des Frequenzmessers, wenn der Schaltplan so wie schon vorgestellt ist. Dipper28 gehört zu meinem alten Dipper und FET-Dipper6 zu eben diesem FET-Dipper. wird fortgesetzt
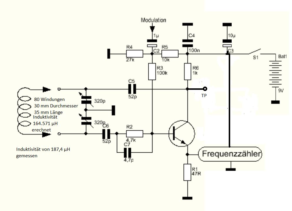
Hallo, auch von mir ein kurzes Update habe heute testweise die Schaltung von Phasenschieber aufgebaut. Bis auf den Teil mit der Pegel Anzeige. Mir auch erstmal eine Spule dazu fertig gemacht. Siehe Bild dazu mit den Spulen Daten ( errechnet 164.571 µH - gemessen 187,4 µH ). Wenn ich nun den Drehko auf 135 pF einstelle ( gemessen ) sollte die Schaltung bei 1 MHz schwingen im Moment beim Testaufbau bin bei 1,1 MHz +- 20 KHz ca. schwingt also nicht sehr stabil. Frequenzmesser springt immer schön hin und her. Es liegt aber nicht am Frequenzmesser , das habe ich gegen getestet :-). Aber das wird wohl am fliegenden Aufbau der Testschaltung liegen. Naja aber zumindest arbeitet die Schaltung schon mal. Also kommt sie dann auch so erstmal auf die Platine und ins Gehäuse. Dann werde ich mir das verhalten mit den Schwankungen von im Moment +- 20 KHz ca. noch mal genau ansehen. Das es im Moment eine schöne Oberwelle Schleuder ist brauche ich ja wohl nicht extra noch erwähnen :-). Phasenschieber S. schrieb: > Dipper28 gehört zu meinem alten Dipper und FET-Dipper6 zu eben diesem > FET-Dipper. Also dein FET-Dipper6 sieht gegenüber meinem Ergebnis von Heute super aus.
Hobby B. schrieb: > beim Testaufbau bin bei 1,1 MHz > +- 20 KHz ca. schwingt also nicht sehr stabil. Ja, du hast doch sicher mitgekriegt, daß der Dipper in dieser Schaltung eine untere Grenzfrequenz von ca. 1MHz hat. du bist also damit haarscharf an der unteren Grenze. Selbige kannst du nach unten erweitern, wenn du die beiden Kondensatoren C5, C6 deutlich größer machst, in meinem Versuch kam ich mit 320pF auf unter 650kHz.
Phasenschieber S. schrieb: > haarscharf an der unteren Grenze. > Selbige kannst du nach unten erweitern, wenn du die beiden Kondensatoren > C5, C6 deutlich größer machst, in meinem Versuch kam ich mit 320pF auf > unter 650kHz. Danke werde ich dann mal abändern.
Phasenschieber S. schrieb: > auch an Mohandes gerichtet, wegen der geplanten Simulation. Hallo Phasenschieber, ich hatte mich heute Nacht nochmal drangesetzt ... aber relativ erfolglos. Zumindest was sehr hohe Frequenzen betrifft. Mit deiner Schaltung mit dem J310 kam ich, mit Hängen und Würgen, auf 500 MHz. Allerdings C5/C6 = 10p und die 320p dann unsymmetrisch (5p oben, 2p unten). Das kann's ja auch nicht sein, ein Oszillator für einen Dipper sollte schwingfreudig sein und nicht an den Grenzen betrieben werden. Der J310 wird von ON Semi als 'transistor for VHF & UHF amplifier and oscillator' beschrieben. Die Kurven der h-Parameter im Datenblatt gehen von 100 MHz bis 1 GHz. Da sollte also deutlich mehr drin sein. Auch andere Schaltungen wie Hartley kamen nicht über 500 MHz. Den J310 in Gateschaltung betreiben um die Eingangskapazität zu eliminieren? Ich stelle das für mich vorläufig zurück. Aber nur vorläufig - wenn mich ein Thema interessiert, dann lasse ich es eine Weile liegen um dann später (hoffentlich) eine Lösung zu finden. Alles schwingt, nur der Oszillator nicht ... %-\
Hobby B. schrieb: > sollte die Schaltung bei 1 MHz schwingen im Moment beim Testaufbau bin > bei 1,1 MHz +- 20 KHz Plus die parasitären Kapazitäten. Auch die des Transistors. > errechnet 164.571 µH Nur am Rande: egal nach welcher Näherungsformel, auf 6 Dezimalstellen genau geht das auf keinen Fall (das wären 0,0005%). 164 oder 165 µH wäre noch seriös (das sind schon etwa 0,5%). Ich rechne immer nach Wheeler und das ist überraschend exakt. Bei einlagigen Luftspulen kommt man da auf 5% ran, was für die Praxis reicht. Je nach Eingangsstufe deines Zählers solltest du noch eine Pufferstufe vor den Zähler schalten. Sonst verschiebt sich durch die Belastung der Arbeitspunkt und der Zähler zählt falsch. Du kommst voran, klasse!
Nautilus schrieb: > Als Beispiel ein von mir aufgebauter Dipper nach Funkamateur 6/1998 S. > 693: Tolles Gerät und ziemlich kompakt. Was ich auch gut finde: Schaltplan im Deckel. Hilft später ungemein (hätte ich mal bei all meinen Geräten machen sollen).
Mohandes H. schrieb: > Ich stelle das für mich vorläufig zurück. Aber nur vorläufig - wenn mich > ein Thema interessiert, dann lasse ich es eine Weile liegen um dann > später (hoffentlich) eine Lösung zu finden. Ja, nach einer Weile sieht man dann auch manche Sachen etwas klarer weil man sich nicht nur mit dem aktuellen Gedanke beschäftigt. So geht's mir gerade mit dem Upconverter. Ich hatte den J310 irgendwie für besser tauglich gehalten. Aber wie gut das ich vor einer Weile Ein paar mehr BF199 gekauft hab. Irgendwann die nächsten Tage komme ich hoffentlich dazu mir den Dipper auch aufzubauen. Steht ja trotz VNA auf der Liste. ;-)
Hallo zusammen, Mohandes H. schrieb: > Je nach Eingangsstufe deines Zählers solltest du noch eine Pufferstufe > vor den Zähler schalten. Sonst verschiebt sich durch die Belastung der > Arbeitspunkt und der Zähler zählt falsch. auch das mit einer Pufferstufe werde ich in Betracht ziehen. Wenn weiter Problem auftreten sollten. Das mit den Sprüngen von ca. +- 20 KHz ist erstmal nach dem Vorschlag von Phasenschieber erledigt. Phasenschieber S. schrieb: > wenn du die beiden Kondensatoren > C5, C6 deutlich größer machst, in meinem Versuch kam ich mit 320pF auf > unter 650kHz. Hatte ich gestern Abend dann noch schnell probiert und war doch echt angenehm überrascht, das nach dieser kleinen Änderung die Sprünge von +- 20 KHz verschwunden waren. Demzufolge sah das Signal auch schon deutlich besser aus als zuvor. Na ich bin noch dran an dem Projekt allerdings fehlt wie immer die Zeit also wird es wohl wieder am Wochenende erst richtig weiter gehen. Das restliche Material kommt ja auch erst diese Woche. Kilo S. schrieb: > Ja, nach einer Weile sieht man dann auch manche Sachen etwas klarer Ja da ist wohl wahr. Kilo S. schrieb: > Irgendwann die nächsten Tage komme ich hoffentlich dazu mir den Dipper > auch aufzubauen. Steht ja trotz VNA auf der Liste. ;-) Na dann willkommen im Club :-). Du kannst dann gern hier auch in diesem Thread deine Schaltung und auch deinen Ergebnisse oder Bilder mit einstellen. Gruß bastler2022
Kilo S. schrieb: > Ja, nach einer Weile sieht man dann auch manche Sachen etwas klarer weil > man sich nicht nur mit dem aktuellen Gedanke beschäftigt. Das hatte ich schon häufiger. Wenn man zu tief drinsteckt, dann sieht man oft die offensichtlichen Dinge nicht. Wenn ich ein Problem zurückstelle, ein paar Sachen nachlese und überdenke, dann kommt oft beim 2. oder 3. Blick eine überraschende Lösung. Wie gesagt: JFETs wie der J310 sollten für Oszillatoren bis in den oberen 3-stelligen MHz-Bereich gut sein.
von Mohandes H. schrieb: >Mit deiner Schaltung mit dem J310 kam ich, >mit Hängen und Würgen, auf 500 MHz. Vielmehr kann man ja von dieser Schaltung auch nicht erwarten. Bei so hohen Frequenzen braucht man andere Techniken. Wenn man sich Oszillatoren bei Empfängern dieser hohen Frequenzen anschaut, sind da anstelle von Spulen nur noch Stäbchen drin. Man könnte vielleicht auch mal Gegentaktoszillatoren ausprobieren, die sind sehr schwingfreudig. Habe ich schon mal mit Röhren- UHF-Doppeltriode gemacht. Die Spule dann in Haarnadelform. Diese Gegentakttechnik habe ich auch schon für niedrigere Frequenzen gemacht, auch mit der Röhre ECC82 und 60kOhm Arbeitswiderständen, funktioniert prima. Den Schwingkreis dann zwischen den zwei Anoden. Da schwingt fast jeder Schwingkreis an. Ich benutze das um die Induktivität von Spulen zu ermitteln. https://de.wikipedia.org/wiki/Gegentakt-Oszillator
Moin in die Runde, Mohandes H. schrieb: > Das kann's ja auch nicht sein, ein Oszillator für einen Dipper > sollte schwingfreudig sein Das sehe ich auch so. Während mein alter Dipper sich wie eine Lerche in die Höhe schwingt, tut sich der FET ziemlich schwer und krebst so auf mittlerer Höhe herum. Mohandes H. schrieb: > Ich stelle das für mich vorläufig zurück. Aber nur vorläufig - wenn mich > ein Thema interessiert, dann lasse ich es eine Weile liegen um dann > später (hoffentlich) eine Lösung zu finden. Das ist eine kluge Entscheidung, der ich mich gerade anschließe. Mohandes H. schrieb: > Je nach Eingangsstufe deines Zählers solltest du noch eine Pufferstufe > vor den Zähler schalten. Sonst verschiebt sich durch die Belastung der > Arbeitspunkt und der Zähler zählt falsch. Auch das habe ich schon eruiert. Durch die Ankopplung am Emitter ist der Zählereingang hinreichend entkoppelt. Ein Abtrennen des Zählers hat auf die Frequenz fast keinen Einfluss. Ersatzschaltbild für den Zählereingang wäre ein Kondensator in Reihe mit einem 50Ohm Widerstand, für deine Simulation. Sorgt nur für eine geringfügig höhere Amplitude. Der Zähler macht in meiner Originalschaltung keinerlei Probleme. Hobby B. schrieb: > Hatte ich gestern Abend dann noch schnell probiert und war doch echt > angenehm überrascht, das nach dieser kleinen Änderung die Sprünge von +- > 20 KHz verschwunden waren. Demzufolge sah das Signal auch schon deutlich > besser aus als zuvor. Na ich bin noch dran an dem Projekt allerdings > fehlt wie immer die Zeit also wird es wohl wieder am Wochenende erst > richtig weiter gehen. > Das restliche Material kommt ja auch erst diese Woche. Na dann bin ich mal gespannt auf dein finales Ergebnis. Wie du selbst schonmal gesagt hast: Der Weg ist das Ziel...und nichtnur das fertige Produkt soll Spaß machen, sondern auch der Bau desselben. :-)
Kilo S. schrieb: > Irgendwann die nächsten Tage komme ich hoffentlich dazu mir den Dipper > auch aufzubauen. Steht ja trotz VNA auf der Liste. ;-) Prima, auch auf deine Ergebnisse bin ich gespannt. Im Prinzip kann man ja nichts falsch machen, wenn man das Ding nach meiner Vorlage nachbaut. Dann hast du einen Dipper der im Grunde von 1-230MHz sauber durchschwingt. Mir persönlich reicht das vollkommen aus. Hier hat mich einfach die Neugier getrieben, ob nicht doch ein FET besser wäre. Bisher kam keine Verbesserung zustande, das Gegenteil hat sich eingestellt. Aber ich werde den Versuchsaufbau mal noch nicht auseinander reißen, vielleich bekomme ich ja noch die göttliche Eingebung ;-)
Phasenschieber S. schrieb: > Aber ich werde den Versuchsaufbau mal noch nicht auseinander reißen, > vielleich bekomme ich ja noch die göttliche Eingebung ;- So ganz blöde Idee, kannst du die Kapazität des Fet (die ja anscheinend stört) nicht mit einer Ferritperle oder so über den Beinchen kompensieren? Das dürfte doch die Induktivität erhöhen. Es könnte ja doch irgendwie machbar sein? Ich werde auf alle Fälle meine Ergebnisse mit Posten.
Eine Ferritperle ist ein Dämpfungselement: das willst du nicht im Oszillator haben. Die soll ja in erster Linie Schwingungen verhindern. Zusätzliche Reaktanzen einzubringen (also hier: eine vernünftige Induktivität) würde der gewünschten Breitbandigkeit völlig zuwider laufen.
Kilo S. schrieb: > kannst du die Kapazität des Fet (die ja anscheinend > stört) nicht mit einer Ferritperle oder so über den Beinchen > kompensieren? Nein, das geht nicht. Dadurch erhöht sich der induktive Blindwiderstand und das Ding schwingt noch schlechter. Aber ich weiß was du meinst. Es gibt diese kleinen Ferritperlen welche man in die Signalleitung, oder über die Beine des Transistors zieht, um parasitäre Schwingungen zu verhindern. Habsch sogar welche hier. Wenn also einem Transistor sozusagen "der Gaul durchgeht" und er wild ganz oben herumschwingt, dann kann man selbiges mit diesen Perlen verhindern. Der FET aber, ziert sich ja geradezu ganz hoch zu schwingen. Die Perle ist also eher ein Verhinderer, als ein Förderer.
OK, Hmmm. Das muss doch machbar sein... Welche Maßnahmen zur Kompensation sind denn möglich? Heute ist nicht mein Tag! Ich hab heute echt kein Glück. Hab den Dipper jetzt zu gut 2/3 fertig, allerdings mit 56p anstelle 52p, und Natürlich hab ich nur noch einen C mit 56p anstelle zwei. 100nf sind aktuell ganz aus, schon alle verbaut wir es scheint.
Hallo Kilo S. diese Koppel-Cs sind völlig unkritisch. Wenn du den Thread verfolgt hast, hast du gelesen, daß ich diese auf 320pF vergrößert habe und damit lediglich die untere Grenzfrequenz gesenkt habe. Auf die sonstige Funktion des Dippers wirkt sich das nicht aus. Also nimm etwas zwischen 50 und 500pF. Die großen Cs sind nur Blockkapazitäten, ebenfalls völlig unkritisch, nimm was du hast, sollte nur groß genug sein die HF abzublocken, irgendwas zwischen 50nF und 1µF, nur kein Elektrolyt.
Phasenschieber S. schrieb: > Hallo Kilo S. Ach das war heute nicht das einzige, das ging beim ersten (verschütteten) Kaffee heute morgen an, dann hab ich beim Reinigen des Verdampfer meiner Frau (mit nassen Händen) das Glas zerfetzt weil mir der Kram aus den Fingern rutschte ect.. ect... Ich hab heute so einen Tag da darf ich nix filigranes anfassen! Dazu noch die unglaublich Hohe Luftfeuchtigkeit aktuell, ausgerechnet jetzt fängt es auch das erste Mal an zu regnen... Hab ja nicht vorher noch drei Gießkannen Wasser aus der Leitung gegossen... Ich glaub ich geh gleich ne Runde Pixel Töten. Alle paar Wochen packt es mich mal für zwei drei Tage an den PC zum zocken. ;-)
Jörg W. schrieb: > Eine Ferritperle ist ein Dämpfungselement: das willst du nicht im > Oszillator haben. Ausserdem habe ich vor langer Zeit mal gemessen, dass so eine Ferritperle einen Al-Wert von ca. 600 nH hat. Kannst dir ja mal überlegen, was das mit einem VHF-Oszillator macht, in welchem die Schwingkreisspule nur vllt. 50nH hat.
Genauigkeit, Stabilität sind alle nicht so wichtig wie eine gute Energieentnahme Anzeige (Dip) und die Fähigkeit existierende Signsle von Schaltungsstufen anzeigen zu können. Wenn ein Zähler als Skala eingebaut wird genügen in der Praxis 1kHz bis 100kHz als Auflösung. Als angehender FA in meinen Teenjahren war ein GDO und Multimeter und eine behelfsmäßiger HF Tastkopf zusammen mit einem IM-25 Heathkit Transistorvoltmeter mein "Meßgerätepark" um 144MHz Sender, Konverter und Empfänger bauen zu können. Warum ist Frequenzauflösung und auch Anzeigegenauigkeit nicht ausschlaggebend? Man wußte z.B beim Vervielfacher UKW Sender immer genau auf welchen Frequenzen alle Stufen arbeiten mußten. Da war der GDO eine große Hilfe grob auf die zu erwartenden Frequenzen vorabgleichen zu können. Dann fing man an den Sender vom Oszillator her zu prüfen und ging dann dementsprechend weiter um die restlichen Stufen in Betrieb zu nehmen. In diesen Stadium wurde der GDO als Absorptionsfrequenzmesser betrieben um das korrekte Funktionieren der einzelnen Stufen überprüfen und abschätzen zu können. Mit diesen Methoden wurden die Senderbauprojekte fast immer ein Erfolg. Beim Empfängerbau war der GDO ähnlich nützlich um alle Stufen in Betrieb zu nehmen. Auch ZF Stufen um 10.7MHz und 460kHz ließen sich behelfsmässig einstellen, wenn auch nicht so perfekt wie bei Wobbelbetrieb. Auch beim Antennenbau war der GDO sehr nützlich. Weiter ließ sich der GDO zum bestimmen von Spuleninduktivitäten verwenden. Wie gesagt, das alles ohne genaue digitale Skala. Natürlich würde ich jetzt einen GDO mit Zählersnzeige bauen. Aber Auflösung unter 1kHz ist Overkill weil man sowieso weiß in welchen Bereich man operieren möchte. Ein GDO in den Händen eines erfahrenen Konstrukteurs kann viel zu aufschlußreichen Hinweisen beim HF-Bau beitragen und wird sich bewähren. Man könnte auch gleich noch eine Meßbrücke einbauen um z.B. Impedanzen messen zu können und ihn als Hilfsoszillator verwenden. Auch als notdürftiger BFO kann ein GDO bei Rundfunk KW Empfängern dienen um CW oder SSB Signale durch Trägerzusatz auf der ZF demodulieren zu können.
Gerhard O. schrieb: > Wie gesagt, das alles ohne genaue digitale Skala. Natürlich würde ich > jetzt einen GDO mit Zähleranzeige bauen. Hallo Gerhard, auch hier mal danke für den sehr ausführlichen Beitrag. Ja so ein Dipper hat schon was, deshalb hatte ich mich auch zu dem Projekt entschlossen. Gruß bastler2022
Man muß ja nicht unbedingt versuchen ein und dieselbe Oszillatorschaltung von Langwelle bis UHF zu bauen, daß ist kaum möglich. Man baut eben mehrere, für niedrige Frequenzen und für höhere Frequenzen. Hier ein Beispiel für höhere Frequenzen: http://ve6aqo.com/grid_dip_meter.htm
Günter Lenz schrieb: > Man muß ja nicht unbedingt versuchen ein und dieselbe > Oszillatorschaltung von Langwelle bis UHF > zu bauen ... Also, ich zumindest habe nie Langeweile. Dafür ist die Technik im Speziellen und das Leben im Allgemeinen viel zu interessant. Bei mir ist es schlicht Interesse. Ob es einen JFET-Oszillator gibt, der bis in den UHF-Bereich schwingt und wie er aussieht, das steht noch auf meiner inneren ToDo-Liste (die nicht kurz ist). Aber du hast schon Recht, einen guten Oszillator zu bauen, der von ein paar 100 kHz bis ein paar 100 MHz schwingt, ist vermutlich nicht möglich. Alleine der Drehkondensator zeigt da Grenzen auf (L/C-Verhältnis). Mit Kapazitätsdiode wird es auch nicht besser. Ist schon beachtlich daß es Dipper gibt, die über mehr als 2 Zehnerpotenzen arbeiten.
Hallo Phasenschieberund alle die es Interessiert ;-), da ich ja die Woche über leider nicht zum testen komme aber zwischen durch etwas Zeit habe um mich mit dem Thema trotzdem zu befassen. Bin ich mal auf einen Interessanten Gedanken kommen ich hatte ja letztens schon erwähnt und auch ein Bild dazu eingestellt das ich mir noch einen billigen Frequenzmesser für knapp 8 Euro geholt hatte. Okay dieser war dafür gedacht um testweise ein Dip Meter zu bauen von ca. 100 KHz bis 30 MHz, um damit einige Test machen zu können. Also eigentlich eher um Spulen und L/C variantenzu testen. Beim Aufbau da natürlich keine Anleitung mit bei ist aber die Platine so gestaltet ist das alle Bauteile ersichtlich sind wo sie hingehören. Bin ich dann drauf gestoßen das auf dieser netten Platine ein Colpitts-Oszillator mit drauf ist der hier zwar etwas schlecht Dimensioniert ist, aber zum Testen von Quarzen ab 1 MHz bis 50 MHz vorgesehen ist. Okay der Transistor ( S9018 ) der hier verwendet wird ist auch nicht das wahre aber die Platine selber ist eine gute Grundlage. Eventuell schaust Dir das mal an für knapp 8 Euro kann man nicht viel falsch machen. Ich setze mal einen Amazon Link damit man den schnell findet um sich das mal anzusehen. Allerdings konnte ich da in der Beschreibung nichts von einen Quarz Tester finden. Den Oszillator und die Steckverbindung für Quarze habe ich mal mit ein Kreis Markiert. Bild Angehangen dazu. Hier der Link : https://www.amazon.de/SODIAL-Quarzoszillator-Frequenzz%C3%A4hler-Aufl%C3%B6sung-Digital/dp/B0791VJM7Y Es soll keine Werbung dafür sein und nein habe mit dem Verkäufer auch nichts zu tun. Gruß und schönen Abend noch. Hier noch ein Interessanter Link den ich zu so einem Frequenzzähler gefunden habe: https://www.qsl.net/dl4yhf/freq_counter/freq_counter.html
Hallo Bastler, Hobby B. schrieb: > Allerdings konnte ich da in der Beschreibung nichts von > einen Quarz Tester finden. Doch, da steht: Kristall-Test Range: ueber 4 MHz-48 MHz Also kannst du Quarze von 4-48MHz damit testen. Sieht ja ganz interessant aus, das kleine Ding. Nach sowas hätten sich Funker zu meiner Anfangszeit die Finger geleckt, vor allem für diesen Preis, kostet bei Ali gerademal 3,89€. ;-) Ich finde deine Idee gut, ein zweites Gerät für die ganz tiefen Frequenzen zu bauen. Ich traue dir auch zu die dazu notwendigen Komponenten selbst zusammen zu stellen. Du hast dir ja jetzt schon eine Menge Informationen aus dem WWW zusammen getragen, da lässt sich was draus machen. Weiterhin viel Erfolg.
Phasenschieber S. schrieb: > Also kannst du Quarze von 4-48MHz damit testen. > Sieht ja ganz interessant aus, das kleine Ding. Hallo, mal wieder ein kurzes Update hatte Heute bevor der Besuch kommt und es in den Garten geht doch noch etwas Zeit. Habe mir einen Zähler aufgebaut und alles was für den Colpitts-Oszillator ist erst mal mit Präzisionsfassungen bestückt ;-). Der Aufbau selber ging eigentlich ziemlich schnell und Problemlos der Abgleich des Zählers hat dann eigentlich noch mal so lange gedauert wie das Zusammen bauen ;-). Habe jetzt den Oszillator Testweise mit den mitgelieferten Bauteilen bestückt okay die Kondensatoren sind nicht wirklich gut gewählt worden und der Transistor ist auch nicht die Welt, aber egal Quarze lassen sich damit schon mal zum Schwingen bringen und nach dem Abgleich des Zählers sieht das Ergebnis erstmal soweit ganz gut aus. Habe erstmal mit 4 verschiedenen Quarzen getestet. Von einem mit einen schönem Krummen Wert habe ich Bild und Messung des Zählers oben angehangen. Am Wochenende komme ich dann wieder dazu etwas weiter zu machen mit meinem Dip Meter. Schönen Herrentag allen hier die mitlesen.
Hobby B. schrieb: > der Transistor ist auch nicht die Welt Welcher ist das denn? Schon ein einfacher BC547 o.ä. reicht aus um einen Colpitts zum Schwingen bis 50 MHz zu bringen. In Basisschaltung sogar bis >100 MHz. Klar, ist kein HF-Transistor.
Mohandes H. schrieb: > Welcher ist das denn? Hobby B. schrieb: NPN-Transistor S9018 ist ein AM/FM-Verstärker Bandbreitenprodukt mit hoher Stromverstärkung fT = 1,1 GHz (Typ) 30 V MAX 50mA MAX Strom hFE = 28 ~ 198
Warum ist der "nicht die Welt"? Das ist doch ein super Transistor. Habe mal einen Auszug des Datenblattes angehängt.
Phasenschieber S. schrieb: > Das ist doch ein super Transistor. Hallo Phasenschieber, das mag ja sein, aber leider ist das Model was ich in dem Bausatz habe nicht dazu zu bewegen unter 2 MHz im Colpitts-Oszillator zu schwingen. Auch nicht mit mit angepasten Kondensatoren und Widerständen. Auch ist bei meiner Testschaltung mit disem Transistor bei ca. 70 MHz schon wieder Schluß mit schwingen. Also entweder ein Monatags Model oder ..... Habe noch 2 weitere dieser Transistoren, da aus diesen Bausätzen die das selbe verhalten zeigen. Aus diesem Grund hatte ich geschrieben > der Transistor ist auch nicht die Welt
Hobby B. schrieb: > Phasenschieber S. schrieb: >> Das ist doch ein super Transistor. > > Hallo Phasenschieber, > > das mag ja sein, aber leider ist das Model was ich in dem Bausatz habe > nicht dazu zu bewegen unter 2 MHz im Colpitts-Oszillator zu schwingen. > Auch nicht mit mit angepasten Kondensatoren und Widerständen. > Auch ist bei meiner Testschaltung mit disem Transistor bei ca. 70 MHz > schon wieder Schluß mit schwingen. Also entweder ein Monatags Model oder > ..... > > Habe noch 2 weitere dieser Transistoren, da aus diesen Bausätzen die das > selbe verhalten zeigen. > > Aus diesem Grund hatte ich geschrieben >> der Transistor ist auch nicht die Welt Kannst du mal den Schaltplan dieses Oszillators posten? Ich glaube nämlich nicht, daß der Transistor daran schuld ist, eher das Schaltungskonzept.
Hobby B. schrieb: > ist bei meiner Testschaltung mit disem Transistor bei ca. 70 MHz Kann ich mir auch nicht vorstellen, daß es am Transistor liegt! Vielleicht kannst Du mal den Schaltungsteil Colpitts aufnehmen. Wäre interessant woran es wirklich liegt. Am L/C-Verhältnis? Oder am Verhältnis zwischen C1/C2 der Colpitts-Rückkopplung? Ich habe die Tage einiges nachgelesen über Colpitts-Oszillatoren. Ich habe auch ein paar Oszillatoren berechnet (DC-Arbeitspunkt, Schleifenverstärkung). Sonst bleibt alles 'Malen-nach-Zahlen', nur durch rumprobieren, ohne System. Schon ein BC547 mit ft = 100 MHz kommt höher. Und der S9018 hat eine ft = 1100 MHz, bei Ccb = 1,3pF. Ist ein ziemlicher guter HF-Transistor.
Manchmal ist es besser einen Transistor mit nur mäßigen HF Eigenschaften zu verwenden. Ein Transistor mit unnötig hohen fT kann oft mehr Ärger verursachen als man denkt. Ich fand es vor Jahren, schwierig einen MPS-H10/H81 in einer UKW Anwendung zu "bändigen", weil der sehr leicht zu parasitären Schwingungen neigt. Wenn man sich dann oft die Schwingungen mit einem SA anschaut wird nan manchmal vom "Lattenzaun" an parametrischer Schwingungen schockiert. Ältere "bewährte" Transistoren wie sie früher oft in Schaltungen die man z.B. in den alten UKW-Berichten fand, waren da meist wesentlich gutmütiger(BF173, 167...). Ich rate jedenfalls davon ab, Transistoren (BFR...) mit 5GHz fT für "Gleichstrom" Frequenzen einzusetzen. Sogar die gewöhnlichen NPNs der BC Serie oder 2N3904 bewähren sich oft viel besser. Der MPS-H10 insbesonders benimmt sich oft in unangenehmer Weise und rate von ihm ab, wenn man die Ergebnisse nicht meßtechnisch erfassen kann.
Gerhard O. schrieb: > Ich rate jedenfalls davon ab, Transistoren > (BFR...) mit 5GHz fT für "Gleichstrom" Frequenzen einzusetzen. Ist einleuchtend, jedoch wird das kommerziell auch nicht immer beachtet. Oben in den Bildern ein Beispiel wie solch ein BFR193 mit einer Transitfrequenz von sagenhaften 8GHz in einem SDR bis 30MHz eingesetzt wird. In einem Nachbarthread wird gerade dieses SDR wegen bestehender Probleme besprochen.
Phasenschieber S. schrieb: > Gerhard O. schrieb: >> Ich rate jedenfalls davon ab, Transistoren >> (BFR...) mit 5GHz fT für "Gleichstrom" Frequenzen einzusetzen. > > Ist einleuchtend, jedoch wird das kommerziell auch nicht immer beachtet. > Oben in den Bildern ein Beispiel wie solch ein BFR193 mit einer > Transitfrequenz von sagenhaften 8GHz in einem SDR bis 30MHz eingesetzt > wird. > > In einem Nachbarthread wird gerade dieses SDR wegen bestehender Probleme > besprochen. Ich hätte da eher z.B. einen Trafo-gegengekoppelten Breitband BFR15, BFR34, 2N5109, 2N3866 gewählt. Beim BFR193 kann es leicht "Überraschungen" geben. Ohne Mikrowellen gerechtes Design und Mikrostrip Aufbau spielt man mit Feuer.
Gerhard O. schrieb: > Ich hätte da eher z.B. einen Trafo-gegengekoppelten Breitband BFR15, > BFR34, 2N5109, 2N3866 gewählt. Beim BFR193 kann es leicht > "Überraschungen" geben. Ohne Mikrowellen gerechtes Design und Mikrostrip > Aufbau spielt man mit Feuer. Sag das bitte den Entwicklern des Fifi. Ich glaube aber eher weniger das es die Eingangsbeschaltung ist, nach dem nachlöten der Soundkarte war ja ein Teil der Probleme (jedenfalls abhängig von der Frequenz) "weg". Auch wenn ich nicht ausschließen mag das es doch irgendwie an der Eingangsstufe liegen könnte. (Möglicherweise, vielleicht...)
Mohandes H. schrieb: > Hobby B. schrieb: >> ist bei meiner Testschaltung mit disem Transistor bei ca. 70 MHz > > Kann ich mir auch nicht vorstellen, daß es am Transistor liegt! > > Vielleicht kannst Du mal den Schaltungsteil Colpitts aufnehmen. Wäre > interessant woran es wirklich liegt. Am L/C-Verhältnis? Oder am > Verhältnis zwischen C1/C2 der Colpitts-Rückkopplung? Kein Colpitts, aber ich hatte mal einen Z-Comm UHF-VCO, den konnte ich um nichts in der Welt 15 MHz tiefer ziehen. Der war wie fast alle Breitband-VCOs die man zu kaufen bekommt von der Art "kapazitiv belasteter Emitterfolger mit Serien-LC in der Basis". Der Knackpunkt war dann, dass der Transistor einen negativen Widerstand in Serie mit einem kleinen Kondensator erzeugt wenn man in die Basis hineinmisst und das entdämpft den Serien-LC, wobei das sichtbare C hauptsächlich die Varicap ist. Der kleine Kondensator bestimmt die untere Grenzfrequenz, auch wenn man noch so fette Varicaps hinlötet. So ist das eben bei einer Serienschaltung. Der neg. RC hängt hauptsächlich von den Transistor- parametern und den Verhältnissen am Emitter ab. Randall Rhea hat sich in einem seiner Oszillator-Bücher über diese VCOs im Allgemeinen ausgelassen. Das ist der ursprüngliche Author von Keysight Genesys. Kennt jemand einen SOT-89-Transistor, schneller als 3904 / 300 MHz ft, aber weniger heiß als BFQ19S? Anscheinend ist da ein Loch im Angebot. Gerhard
Kilo S. schrieb: > Sag das bitte den Entwicklern des Fifi. Naja, prinzipiell hat Gerhard natürlich recht, kann ich aus eigener Erfahrung bestätigen, daher stammt auch noch mein Stock aus Ferritperlen, mit denen man "durchgehende Gäule" zähmen kann. Ich wollte einfach nur aufzeigen, daß auch kommerzielle Entwickler bisweilen übers Ziel hinaus schießen. Ich sehe absolut keinen Grund dafür, in einem SDR welches nur bis 30MHz empfangsfähig ist, solch einen BFR193 zu verbauen. Keine Ahnung was den Entwickler da geritten hat.
Phasenschieber S. schrieb: > Kilo S. schrieb: >> Sag das bitte den Entwicklern des Fifi. > > Naja, prinzipiell hat Gerhard natürlich recht, kann ich aus eigener > Erfahrung bestätigen, daher stammt auch noch mein Stock aus > Ferritperlen, mit denen man "durchgehende Gäule" zähmen kann. > > Ich wollte einfach nur aufzeigen, daß auch kommerzielle Entwickler > bisweilen übers Ziel hinaus schießen. > > Ich sehe absolut keinen Grund dafür, in einem SDR welches nur bis 30MHz > empfangsfähig ist, solch einen BFR193 zu verbauen. Keine Ahnung was den > Entwickler da geritten hat. Wahrscheinlich SMD Bauform. Die von mir erwähnten sind ja alles alte Schinken.
Hallo zusammen, ich verwende zum testen immer noch die Schaltung von oben. Äderungen sind hier wie folgt R1,R2,R3,R6 sind hier als Trimmpotentiometer linear ausgelegt. Für C5,C6,C7 nutze ich als Halterung Präzisions-Sockelstreifen. Die Werte von C5,C6 sind im Moment 370p. Um Missverständnisse hier noch mal auszuschließen die Probleme treten nur mit den in den Bausätzen mitgelieferten Transistoren vom Typ S9018 auf. Deshalb hatte ich diese Transistoren auch als Montags Modelle bezeichnet. Hobby B. schrieb: > Auch ist bei meiner Testschaltung mit diesem Transistor bei ca. 70 MHz > schon wieder Schluss mit schwingen. Also entweder ein Montags Model oder > ..... > > Habe noch 2 weitere dieser Transistoren, da aus diesen Bausätzen die das > selbe verhalten zeigen. > > Aus diesem Grund hatte ich geschrieben >> der Transistor ist auch nicht die Welt Mit einen BF199 oder z.B. mit einem BF234 habe ich diese Probleme nicht bei meinen Tests. Gruß bastler2022
von Hobby B. schrieb >Um Missverständnisse hier noch mal auszuschließen die Probleme treten >nur mit den in den Bausätzen mitgelieferten Transistoren vom Typ S9018 >auf. Meß doch mal den Ruhearbeitspunkt, also wenn keine Spule angeschlossen ist, bei den unterschiedlichen Transistoren. Also die Spannung an deinen Punkt TP gegen Masse. Die sollte etwa 1/4 bis 1/2 der Betriebsspannung sein.
Sollte der der Arbeitspunkt nicht in diesem Bereich sein, mußt du daß mit R3 ändern.
Hobby B. schrieb: > Äderungen sind hier wie folgt R1,R2,R3,R6 sind hier als > Trimmpotentiometer linear ausgelegt. Für C5,C6,C7 nutze ich als > Halterung Präzisions-Sockelstreifen. Die Werte von C5,C6 sind im Moment > 370p. R1 solltest du mit 47Ω belassen, das entspricht in etwa der Eingangsimpedanz des Zählers. Andere Werte könnten den Zähler irritieren, das heißt Quatsch anzeigen lassen. R2 solltest du auch so belassen, denn der bildet zusammen mit dem parallelen Kondensator einen Hochpass welcher auf den BF199 zugeschnitten ist. R3 entkoppelt die Basis von einer möglichen Modulationseinspeisung, den kann man etwas variieren, wird aber nicht viel ändern. R6 bestimmt den Arbeitswiderstand des Transistors, dort sollten ohne Spule ca. 3-3,5V anliegen. C5,C6 sind die Koppelkondensatoren und mit 370pF gut für die untere Grenzfrequenz.
Beitrag #7079423 wurde von einem Moderator gelöscht.
Phasenschieber S. schrieb: > Warum ist der "nicht die Welt"? > > Das ist doch ein super Transistor. > > Habe mal einen Auszug des Datenblattes angehängt. Faszinierend. Wie groß doch die Unterschiede zwischen den Herstellern sein können.
Hallo alle mitlesenden, also ich fasse mal zusammen die Trimmpotentiometer sind alle so eingestellt das sie den Werten aus der Original Schaltung entsprechen. Mit einem BF199 komme ich im Moment runter bis 530 KHz , okay hier ist im Moment meine Spule noch nicht perfekt also das L/C Verhältnis stimmt noch nicht. Diese Ergebnis erreiche ich allerdings nicht mit dem S9018 Transistor. Da ist bei maximal 2 MHz Schluss weiter runter komme ich mit diesem Transistor hier nicht auch nicht wenn ich den Arbeitspunkt verändere. C5,C6 für die untere Grenzfrequenz sollten eigentlich passen wenn ich davon ausgehe das 150 KHz das angepeilte Ziel ist. Ralf D. schrieb: > Faszinierend. Wie groß doch die Unterschiede zwischen den Herstellern > sein können. Ja das ist wohl so, ich hatte schon überlegt ob die 3 S9018 die ich hier aus diesen Bausätzen habe auch wirklich S9018 sind aber egal meine Geduld mit diesen 3 Transistoren ist jetzt am Ende. Zum Glück habe ich ja noch andere da und kann mich dem wesentlich zu wenden. Trotzdem Danke für die ganzen Tipps und Anregungen um dies Model (S9018)zum laufen zu bringen.
Hobby B. schrieb: > ich hatte schon überlegt ob die 3 S9018 die ich hier > aus diesen Bausätzen habe auch wirklich S9018 sind Das ist eine kluge Überlegung, zumal diese Transistoren sicher aus chinesischer Produktion sind? Was ich alles an Plagiaten hier rum liegen habe, glaubst du nicht!
Phasenschieber S. schrieb: > Was ich alles an Plagiaten hier rum liegen habe, glaubst du nicht! Doch das glaube ich Dir gern ;-)
Hobby B. schrieb: > Diese Ergebnis erreiche ich allerdings nicht mit dem S9018 Transistor. > Da ist bei maximal 2 MHz Schluss weiter runter komme ich mit diesem > Transistor hier nicht auch nicht wenn ich den Arbeitspunkt verändere. > > C5,C6 für die untere Grenzfrequenz sollten eigentlich passen wenn ich > davon ausgehe das 150 KHz das angepeilte Ziel ist. Den 4p7 sollte man evtl auch vergrößern. Der macht mit Cin des Transistors auch noch einen Spannungsteiler. Und Cin ist groß dank Herrn Miller. Und Schaltungen, die nicht von Anfang an einen Doppeldrehko brauchen, die finde ich praktischer. Zusammen mit Spulen, die mehr als 2 Steckerpins haben ist man dann mit einem AM/FM-Drehko deutlich flexibler.
Gerhard H. schrieb: > Den 4p7 sollte man evtl auch vergrößern. Der macht mit Cin des > Transistors > auch noch einen Spannungsteiler. Und Cin ist groß dank Herrn Miller. Okay Danke, das schaue ich mir Morgen dann auch noch mal an. Gerhard H. schrieb: > Und Schaltungen, die nicht von Anfang an einen Doppeldrehko brauchen, > die finde ich praktischer. Zusammen mit Spulen, die mehr als 2 > Steckerpins > haben ist man dann mit einem AM/FM-Drehko deutlich flexibler. Ja das ist richtig , das man dann flexibler ist. Na mal sehen das mit den Spulen werde ich mal noch mal überdenken.
Günter Lenz schrieb: > Sollte der der Arbeitspunkt nicht in diesem Bereich sein, > mußt du daß mit R3 ändern. Würde ich nicht, dann eher den Spannungsteiler aus R4, R5 verändern. Könnte man sogar ein Poti einsetzen um den optimalen Arbeitspunkt zu finden.
von Phasenschieber S. >Könnte man sogar ein Poti einsetzen um den optimalen Arbeitspunkt zu >finden. Hast recht, geht damit besser den Arbeitspunkt einzustellen. Aber ich hatte ja vorgeschlagen er solle mal an TP messen wenn er verschiedene Transistoren ausprobiert, ob sich da was ändert, hat er aber nicht gemacht.
Günter Lenz schrieb: > Aber ich hatte ja vorgeschlagen er solle > mal an TP messen wenn er verschiedene Transistoren > ausprobiert, Ja genau, andere Transistoren, andere Arbeitspunkteinstellung. Was ich jetzt nicht so ganz verstehe: Warum soll jetzt da ein anderer Transistor rein? Der ganze Hassel um die richtige Arbeitspunkteinstellung kann man sich doch ersparen, indem man den von mir vorgeschlagenen BF199 nimmt. Dann kann man das Gerät nach meiner Vorlage bauen und hat sich eine Menge Gedöns gespart. So wie er ist, hat er einen entkoppelten Frequenzzähler-Anschluß, einen entkoppelten Modulationseingang und schwingt absolut sicher und amplitudentreu in einem weiten Frequenzbereich und das alles mit einem einzigen Transistor. Was will man da noch verbessern? So wie vorgestellt, läuft der Dipper sauber von 1-230MHz ohne jegliche Probleme. Für Frequenzbereiche jenseits dieser Grenzen würde ich mir einen zweiten oder dritten bauen. Da kommen dann so Dummschwätzer wie der Gerhard H. (ghf) und meinen das sei alles Kacke, erst einen Dipper braucht kein Mensch mehr, dann ein Dipper mit Spulenanzapf ist viel besser u.s.w. Ja bitte, dann soll er doch ein Schaltungskonzept hier veröffentlichen, das alles viel besser kann als der von mir vorgestellte Dipper.
Hallo Phasenschieber, Phasenschieber S. schrieb: > Was ich jetzt nicht so ganz verstehe: Warum soll jetzt da ein anderer > Transistor rein? > Der ganze Hassel um die richtige Arbeitspunkteinstellung kann man sich > doch ersparen, indem man den von mir vorgeschlagenen BF199 nimmt. Ich glaube ich muss hier mal kurz noch etwas zu erklären, da dies wohl untergegangen ist und es hier wohl nun zu einem Missverständnis führt. Ich baue den Dipper den ich Angefangen hatte, nach deiner Vorlage und auch mit dem BF199 auf. Mit der Schaltung und dem Nachbau habe ich auch keine Probleme. Die billigen Frequenzzähler die ich gekauft hatte die bis 50 MHz gehen und einen Colpitts-Oszillatoren mit drauf haben womit man Quarze testen kann. Diese nutzen den S9018 Transistor wie oben schon beschrieben. Hobby B. schrieb: > Bin ich mal auf einen Interessanten Gedanken kommen ich hatte ja > letztens schon erwähnt und auch ein Bild dazu eingestellt das ich mir > noch einen billigen Frequenzmesser für knapp 8 Euro geholt hatte. > > Okay dieser war dafür gedacht um testweise ein Dip Meter zu bauen von > ca. 100 KHz bis 30 MHz, um damit einige Test machen zu können. > Also eigentlich eher um Spulen und L/C variantenzu testen. Phasenschieber S. schrieb: > Nach sowas hätten sich Funker zu meiner Anfangszeit die Finger geleckt, > vor allem für diesen Preis, kostet bei Ali gerademal 3,89€. ;-) > > Ich finde deine Idee gut, ein zweites Gerät für die ganz tiefen > Frequenzen zu bauen. Ich traue dir auch zu die dazu notwendigen > Komponenten selbst zusammen zu stellen. Du hast dir ja jetzt schon eine > Menge Informationen aus dem WWW zusammen getragen, da lässt sich was > draus machen. So auf diesen Frequenzzähler Platinen ist ja ein Colpitts-Oszillatoren drauf dieser nutzt den S9018 Transistor um Quarze zu testen. Da hier der Colpitts-Oszillatoren allerdings auch schon macht was er will und nicht was er soll. Hatte ich dann hier dies dazu geschrieben. Hobby B. schrieb: > Okay der Transistor ( S9018 ) der hier verwendet wird ist auch nicht das > wahre aber die Platine selber ist eine gute Grundlage. Phasenschieber S. schrieb: > Warum ist der "nicht die Welt"? > > Das ist doch ein super Transistor. > > Habe mal einen Auszug des Datenblattes angehängt. Hobby B. schrieb: > Hallo Phasenschieber, > > das mag ja sein, aber leider ist das Model was ich in dem Bausatz habe > nicht dazu zu bewegen unter 2 MHz im Colpitts-Oszillator zu schwingen. > Auch nicht mit mit angepassten Kondensatoren und Widerständen. > Auch ist bei meiner Testschaltung mit diesem Transistor bei ca. 70 MHz > schon wieder Schluss mit schwingen. Also entweder ein Montags Model oder > ..... > > Habe noch 2 weitere dieser Transistoren, da aus diesen Bausätzen die das > selbe verhalten zeigen. > > Aus diesem Grund hatte ich geschrieben >> der Transistor ist auch nicht die Welt Phasenschieber S. schrieb: > Ich glaube nämlich nicht, daß der Transistor daran schuld ist, eher das > Schaltungskonzept. Hobby B. schrieb: > Hallo zusammen, > > ich verwende zum testen immer noch die Schaltung von oben. > Äderungen sind hier wie folgt R1,R2,R3,R6 sind hier als > Trimmpotentiometer linear ausgelegt. Für C5,C6,C7 nutze ich als > Halterung Präzisions-Sockelstreifen. Die Werte von C5,C6 sind im Moment > 370p. > > Um Missverständnisse hier noch mal auszuschließen die Probleme treten > nur mit den in den Bausätzen mitgelieferten Transistoren vom Typ S9018 > auf. > Deshalb hatte ich diese Transistoren auch als Montags Modelle > bezeichnet. Hier noch mal der Link zu Schaltung mit dieser Schaltung habe ich ja nun mehrere Transistoren probiert die einzigen Transistoren die nicht Ordentlich arbeiten in der Schaltung sind die aus den Bausätzen die S9018. https://thumb.mikrocontroller.net/j6k2V3uKJmubQyb4P3Xza8IQc8zSPaejkX1P9yezp1o/plain/https://www.mikrocontroller.net/attachment/558284/Schaltung_22.webp@jpg Die Änderungen der Widerstände habe ich ja oben schon extra beschrieben gehabt, das ich die gegen Trimmpotentiometer linear getauscht habe damit ich die Möglichkeit habe Einstellungen zu ändern und Anzupassen. Hobby B. schrieb: > Ja das ist wohl so, ich hatte schon überlegt ob die 3 S9018 die ich hier > aus diesen Bausätzen habe auch wirklich S9018 sind aber egal meine > Geduld mit diesen 3 Transistoren ist jetzt am Ende. > > Zum Glück habe ich ja noch andere da und kann mich dem wesentlich zu > wenden. Hobby B. schrieb: > Phasenschieber S. schrieb: >> Was ich alles an Plagiaten hier rum liegen habe, glaubst du nicht! > > Doch das glaube ich Dir gern ;-) Phasenschieber S. schrieb: > Was ich jetzt nicht so ganz verstehe: Warum soll jetzt da ein anderer > Transistor rein? Zu Deiner Frage hier hoffe ich das diese mit der Zusammenfassung beantwortet ist. Die Schaltung von Dir für den Dipper nach deiner Vorlage soll so bleiben wie sie ist. Für meinen Nachbau.
Phasenschieber S. schrieb: > Günter Lenz schrieb: >> Sollte der der Arbeitspunkt nicht in diesem Bereich sein, >> mußt du daß mit R3 ändern. > > Würde ich nicht, dann eher den Spannungsteiler aus R4, R5 verändern. > Könnte man sogar ein Poti einsetzen um den optimalen Arbeitspunkt zu > finden. Ja, wie mein erster Boss zu sagen pflegte: "Jedes Trimmpoti ist ein Eingeständnis der Ignoranz!" Arbeitspunkte werden berechnet und mit Festwiderständen angenagelt. Und das ist dann so bei jedem gebautem Exemplar. Deine Bastelschaltung bietet dafür keine Möglichkeit. Nagel mal das Beta des Transistors fest. Da hat einer rumgeknaubt, wie man hier im Saarland sagen würde.
Hobby B. schrieb: > Hier noch mal der Link zu Schaltung mit dieser Schaltung habe ich ja nun > mehrere Transistoren probiert die einzigen Transistoren die nicht > Ordentlich arbeiten in der Schaltung sind die aus den Bausätzen die > S9018. Habs mir jetzt 2x durchgelesen, aber immer noch nicht verstanden, wozu der zweite Oszillator? Oder geht es darum den Colpitts aus dem Bausatz zu tunen? Aber der hat doch eine andere Schaltung (was ist da anders? oder geht der da auch nur von 2-70 MHz)? Übrigens: in der Schaltung fehlt noch die Auswertung des Dips! Das hast Du hoffentlich bedacht. Warum nun die 'Montags-Modelle' S9018 nicht ordentlich arbeiten? 2-70 MHz schafft jeder BC107. Der S9018 hat die 10-fache fo! Kann also nur an der Schaltung liegen. Ich würde mal die Datenblätter vergleichen, vielleicht müssen die Arbeitspunkte unterschiedlich sein (Ic). Du möchtest ja einen Dipper mit 100 kHz .. 30 MHz bauen. 30 MHz kein Problem. Mir ist aufgefallen, daß kommerzielle Dipper fast alle erst bei 1 MHz anfangen. Mit einem 320p-Drehko sollte das problemlos gehen - die waren für MW (auch bis LW) gedacht. Ob das Auswerten des Dips bei kleinen Frequenzen immer schwieriger wird? Gerhard H. schrieb: > "Jedes Trimmpoti ist ein Eingeständnis der Ignoranz!" Der gefällt mir. Stimmt insofern, als eine gute Schaltung so dimensioniert ist, daß Streuungen, Temperaturgang, etc. keinen Einfluss haben dürfen. Geht nicht immer --> selektierte Ware. Trimmpotis nur im Notfall, der jedoch eintreten kann.
Phrasenschieber S. schrieb: > Günter Lenz schrieb: >> Aber ich hatte ja vorgeschlagen er solle >> mal an TP messen wenn er verschiedene Transistoren >> ausprobiert, > > Ja genau, andere Transistoren, andere Arbeitspunkteinstellung. Nein. Der Arbeitspunkt wird diktiert, egal welcher Transistor. Anders machen das nur der Phrasenschieber und andere Anfänger. > Was ich jetzt nicht so ganz verstehe: Warum soll jetzt da ein anderer > Transistor rein? Weil er da ist? > Der ganze Hassel um die richtige Arbeitspunkteinstellung kann man sich > doch ersparen, indem man den von mir vorgeschlagenen BF199 nimmt. Ja. Im Datenblatt wird Beta >= 40 garantiert. Sonst eigentlich nix. < https://cdn-reichelt.de/documents/datenblatt/A100/BF199-CDIL.pdf > Ich hab' hier nur Qualitätstransistoren. BF199 gab es möglicherweise mal von Feletunken, bevor das vom Daimler kaputtgemacht wurde. > Dann kann man das Gerät nach meiner Vorlage bauen und hat sich eine > Menge Gedöns gespart. Ja. "Vorlage" weckt Assoziationen. Was ist an der Schaltung von dir? Im Radio Amateur's Handbook der ARRL von 1971 ist sie auch drinnen, mit dem Transistor-Ersatz 6CW4 (Nuvistor- "Röhrchen"). > So wie er ist, hat er einen entkoppelten Frequenzzähler-Anschluß, einen Äh, entkoppelt? > entkoppelten Modulationseingang und schwingt absolut sicher und > amplitudentreu in einem weiten Frequenzbereich und das alles mit einem > einzigen Transistor. > > Was will man da noch verbessern? > > So wie vorgestellt, läuft der Dipper sauber von 1-230MHz ohne jegliche > Probleme. Für Frequenzbereiche jenseits dieser Grenzen würde ich mir > einen zweiten oder dritten bauen. > > Da kommen dann so Dummschwätzer wie der Gerhard H. (ghf) und meinen das > sei alles Kacke, erst einen Dipper braucht kein Mensch mehr, dann ein > Dipper mit Spulenanzapf ist viel besser u.s.w. Das Dummgeschwalle kommt ausschließlich von dir. Ja, produktiv kann keiner mehr einen Dipper gebrauchen. OK, man kann die Resonanzfrequenz eines Dipols messen, wenn man's nicht mit der Ankoppelspule verpfuscht. Erhebend, wenn man das zum 1. Mal sieht. Und wo soll man bei dem 80-Meter-Preselektor seinen Dipper ankoppeln? Die schon historischen Siemens-K1-Schalenkerne reden nicht mit ihrer Umgebung. Auch nicht mit Dippern. Übrinx Q > 400 auf 80. Beim 70 cm -Transverter sieht's auch nicht besser aus. Die SAW-Filter machen sich nix aus einer Dipperspule. Ja, auf der Platine sind auch ein paar Spulen. Murata, blau, 0603. An welcher wollen wir eine Resonanz messen? Wen interessiert die? Die Induktivität steht auf der Tüte und den Rest sagt der Simulator. > Ja bitte, dann soll er doch ein Schaltungskonzept hier veröffentlichen, > das alles viel besser kann als der von mir vorgestellte Dipper. Zu einer Zeit, wo man für 5€ von AD einen log-Vestärker mit DC-Ausgang bekommt, mit 80 dB Dynamikbereich, und ein Prüfsender auch keinen Mehraufwand gegen einen Dipper darstellt, da wirkt das Ansinnen schon etwas aus der Zeit gefallen. Wenn wir was bauen, dann hat das einen Eingang und einen Ausgang. Und wir wollen wissen, $WELCHES passiert wenn wir $WAS reinstecken. Ein Schwingkreis an irgend einer Anode ist komplett uninteressant. Gerhard H. / ghf
Beitrag #7080200 wurde von einem Moderator gelöscht.
Gerhard H. schrieb: >> Ja genau, andere Transistoren, andere Arbeitspunkteinstellung. > > Nein. Der Arbeitspunkt wird diktiert, egal welcher Transistor. Du kannst aber nicht jedem Transistor jeden beliebigen Arbeitspunkt diktieren. Diktiere mal dem Esel, er solle rennen wie ein Araberhengst ... Und einfach einen ganz anderen Transistor in eine Schaltung stecken klappt auch nicht. Das hatte Phasenschieber gemeint.
Mohandes H. schrieb: > Gerhard H. schrieb: >>> Ja genau, andere Transistoren, andere Arbeitspunkteinstellung. >> >> Nein. Der Arbeitspunkt wird diktiert, egal welcher Transistor. > > Du kannst aber nicht jedem Transistor jeden beliebigen Arbeitspunkt > diktieren. Diktiere mal dem Esel, er solle rennen wie ein Araberhengst Der Arbeitspunkt ist das genaue Gegenteil von Rennen. Auch einen 2N3055 kann man auf 4mA / 3V zwingen. Das Zitat mit den Trimmern ist von dem Mann der meine Diplomarbeit betreut hat. Der geht jetzt auf die 90 zu. Erschreckende Zahlen. But - still going strong. Gerhard H.
Hallo Bastler, Hobby B. schrieb: > Die billigen Frequenzzähler die ich gekauft hatte die bis 50 MHz gehen > und einen Colpitts-Oszillatoren mit drauf haben womit man Quarze testen > kann. > Diese nutzen den S9018 Transistor wie oben schon beschrieben. Ja, das habe ich auch so verstanden, deshalb hatte ich ja nach dessen Schaltplan gefragt. Wäre ja möglich, daß man den Oszillator mit wenigen Kniffen dazu bewegen könnte seinen Bereich zu erweitern. Meinen eigenen Schaltplan kenne ich ja. Hobby B. schrieb: > Hier noch mal der Link zu Schaltung mit dieser Schaltung habe ich ja nun > mehrere Transistoren probiert die einzigen Transistoren die nicht > Ordentlich arbeiten in der Schaltung sind die aus den Bausätzen die > S9018. ja, das ist ja die Schaltung die ich nur zu gut kenne. Warum der S9018 damit Schwierigkeiten hat, ist mir unerklärlich. Wie sieht es denn andersrum aus, wenn du einen BF199 auf diese Zählerplatine setzt? Mach das doch mal und schaue wo dann der Frequenzbereich liegt. Dann wird sich herausstellen, ob der Transistor oder die Schaltung Mist ist.
Gerhard H. schrieb: > Der Arbeitspunkt ist das genaue Gegenteil von Rennen. > Auch einen 2N3055 kann man auf 4mA / 3V zwingen. Aber einen BC107 kann man nicht zu 4A zwingen. Ich denke, Du hast mich auch so verstanden. Phasenschieber S. schrieb: > herausstellen, ob der Transistor oder die Schaltung Mist ist. Die Schaltung wäre interessant. Hobby B, kannst Du nicht mal eben die paar Bauteile die den Oszillator bilden skizzieren? Gerhard H. schrieb: > Der geht jetzt auf die 90 zu. > Erschreckende Zahlen. But - still going strong. Time waits for no one.
Gerhard H. schrieb: > Das Zitat mit den Trimmern ist von dem Mann der meine > Diplomarbeit betreut hat. Edit: der Mann der meine Diplomarbeit betreut hat lebt lange nicht mehr. Das war so eine Vater-Sohn-Beziehung. Viel gelernt von ihm. Er war Dr. der Physik und Dr. der Philosophie - nie wieder so einen schlauen Mann getroffen. RIP
Mohandes H. schrieb: > (was ist da anders? > oder geht der da auch nur von 2-70 MHz)? Ja richtig. > Übrigens: in der Schaltung fehlt noch die Auswertung des Dips! Das hast > Du hoffentlich bedacht. Ja die kommt bei meiner Testschaltung, dann mit an TP. > vielleicht müssen die Arbeitspunkte unterschiedlich sein Auch hier stimme ich Dir zu, aus diesem Grund habe ich in meiner Testschaltung die Trimmpotentiometer. > Du möchtest ja einen Dipper mit 100 kHz .. 30 MHz bauen. Ja das ist auch richtig und dazu wollte ich die Platine von dem Frequenzzähler Bausatz nutzen und darauf die Oszillator Schaltung dann anpassen. Aber der Oszillator aus dem Bausatz auf der Platine von dem Frequenzzähler arbeitet auch schon nicht richtig mit dem S9018 Transistor. Habe 3 dieser Bausätze hier und von allen 3 die Transistoren dann auch in meiner Testschaltung probiert. Alle 3 haben das gleiche Verhalten das sie erst bei ca.2 MHz anfangen zu Schwingen und bei ca. 70 MHz nicht mehr. Das verschiedene Transistoren auch verschiedene Arbeitspunkte haben ist richtig aus dem Grund ist meine Testschaltung ja auch Trimmpotentiometer aufgebaut und die Kondensatoren befinden sich in Präzisionsfassungen. Mit einem BF199 oder BF234 arbeitet meine Testschaltung auch zuverlässig. Auch unter 2 MHz und auch Oberhalb von 70 MHz. Nur mit den S9018 Transistoren aus den Bausätzen nicht. Gerhard H. schrieb: > Nein. Der Arbeitspunkt wird diktiert, egal welcher Transistor. > Anders machen das nur der Phrasenschieber und andere Anfänger. Ja dann bin ich in Sachen HF Anfänger das ist richtig habe auch nichts anderes Behauptet. Aus diesem Grund habe ich mir auch eine Testschaltung mit Trimmpotentiometer und Präzisionsfassungen aufgebaut. Aber was ist daran falsch ? Gerhard H. schrieb: > Zu einer Zeit, wo man für 5€ von AD einen log-Vestärker mit DC-Ausgang > bekommt, mit 80 dB Dynamikbereich, und ein Prüfsender auch keinen > Mehraufwand gegen einen Dipper darstellt, da wirkt das Ansinnen > schon etwas aus der Zeit gefallen. Okay das hatten wir ja schon mal etwas weiter oben. Es geht hier darum einen Dipper zu bauen oder besser gesagt eigentlich sogar zwei. Einmal den von Phasenschieber der meiner Ansicht nach sehr gut ist und mir Persönlich sehr zusagt und einen der mit dem Bausatz des Frequenzzählers erstellt wird für den Bereich zwischen 150 KHz und 30MHz. Auch wenn Du Persönlich das Ansinnen für etwas aus der Zeit gefallen hellst werde ich trotzdem weiter machen. Für mich ist das hier alles reines Hobby. Habe auch nichts gegen neue Technik ich mag aber auch ältere Technik deshalb das Projekt hier mit dem Dip Meter.
Phasenschieber S. schrieb: > Wie sieht es denn andersrum aus, wenn du einen BF199 auf diese > Zählerplatine setzt? Wenn ich das mache und die Kondensatoren von 22p auf 270p ändere läuft der Oszillator auf der Zählerplatine auch. Für mich liegt es an den Transistoren die dem Bausatz bei liegen. Werde Heute Nachmittag noch ein paar Bilder nachreichen dazu.
Hobby B. schrieb: > Für mich liegt es an den Transistoren die dem Bausatz bei liegen. Würde glaube ich keinen verwundern. Vielleicht sind das irgendwelche Ausschusstransistoren aus der Fabrik nebenan. Ist eben billiger.
Kilo S. schrieb: > Vielleicht sind das irgendwelche Ausschusstransistoren aus der Fabrik > nebenan. Ist eben billiger. Ja eben, bevor sie im Müllcontainer landen... Die Plagiate werden nicht extra gefertigt, das wäre für die Fälscher viel zu aufwendig. Entweder Ausschuss, oder billige Massenware, welcher man nur einen anderen Stempel verpasst.
von Gerhard H schrieb: >Ja, wie mein erster Boss zu sagen pflegte: >"Jedes Trimmpoti ist ein Eingeständnis der Ignoranz!" >Arbeitspunkte werden berechnet und mit Festwiderständen angenagelt. >Und das ist dann so bei jedem gebautem Exemplar. Es ist nicht verboten mal zu messen ob die Schaltung das macht was man erwartet. Wenn man sich mal alte Schaltpläne von früher, Radios oder Nf-Verstärker anschaut, da findet man viele Spannungsangaben an den Transistoranschlüssen, auch bei den Röhrenschaltungen. Und Trimmpotis findet man da auch. Auch in kommerziell hergestellten Funkgeräten gibt es jede Menge Trimmpotis, Trimmkondensatoren, abgleichbare Spulen und Meßpunkte. Das ist keine Ignoranz der Leute die das etwickelt haben, die haben sich schon was dabei gedacht.
Gerhard H. schrieb: > Ja, wie mein erster Boss zu sagen pflegte: > "Jedes Trimmpoti ist ein Eingeständnis der Ignoranz!" > > Arbeitspunkte werden berechnet und mit Festwiderständen angenagelt. > Und das ist dann so bei jedem gebautem Exemplar. Hat dein Boss die Offsets von OPVs auch wegberechnet?
Bernd schrieb: > Gerhard H. schrieb: >> Ja, wie mein erster Boss zu sagen pflegte: >> "Jedes Trimmpoti ist ein Eingeständnis der Ignoranz!" >> >> Arbeitspunkte werden berechnet und mit Festwiderständen angenagelt. >> Und das ist dann so bei jedem gebautem Exemplar. > > Hat dein Boss die Offsets von OPVs auch wegberechnet? Wo die Offsets gestört haben, da wurden sie in einer Integratorschleife weggeregelt. Kein Fummeln mit dem Schraubenzieher! Transistoren bekommen eine Basisvorspannung und keinen geschätzten Basisstrom. Der Emitter ist dann 1 Diodendrop tiefer und fest. Mit dem Emitterwiderstand setzt man dann den gewünschten Collectorstrom. Wenn man nur mit 150K einen Basisstrom vorgibt, dann variiert Ic je nach Beta und Temperatur. Da funktioniert nicht mal die Gegenkopplung über den Emitterwiderstand weil die Basis ganz einfach ausweichen kann. Quarze auf die Sollfrequenz ziehen ist OK. Gerhard H.
Moin, Was aber oft verschwiegen wird, dass es heutzutage üblich ist, das "Trimpoti" in SW und EEPROMs zu verstecken und zu ersetzen. Die Justierung wird dann numerisch mit Algorithmen oder wenn es nicht anders geht mit digital justierbaren IC-Potis gemacht. Oder man schließt einen Kalibrierstandard an und dann werden Berechnungen gemacht und Koeffizienten gespeichert. Ein gutes Beispiel ist das HP34401A Tischmultimeter, dass komplett von der Frontplatte aus justiert werden kann. Die Moral von der Geschicht: "Kalibriert werden muss fast immer". Wie man es macht ist schließlich gleichgültig. Gerhard
Vielen Dank für die (analogen) Tipps! Gerhard O. schrieb: > Die Justierung wird dann numerisch mit Algorithmen oder wenn > es nicht anders geht mit digital justierbaren IC-Potis gemacht. BTDT. Hauptsächlich wurde der Temperaturgang kompensiert. Es war zwar auch was in Hardware vorgesehen, das ging aber nicht genau genug.
Guten Morgen, endlich wieder Zeit weiter zumachen. Kurzes Update habe die letzten Tage mir einiges an Material besorgt okay ist natürlich nicht alles für den Dipper aber habe jetzt 4 Sorten von Drehkos und teste jetzt welcher für meinen Zweck am besten passt. ;-) Der Oszillator nach der Vorlage von Phasenschieber läuft nach den Anpassungen der Kondensatoren die er mir vorgeschlagen super, vielen Dank. Mit meiner Testspule komme ich bis 233 KHz runter, aber das wird sicher besser wenn ich mir ordentliche Spule gemacht habe und dann auch das L/C Verhältnis passt. Dazu habe ich jetzt auch ein Konzept mit 5 poligen Din Stecker und 5 poliger Din Buchse mit Umschaltkontakt ist jetzt vorgesehen. Damit man diese Spulen dann eventuell auch für andere Dinge nutzen kann und den Dipper dann natürlich auch. Da bin ich auch gerade auf der Suche wo ich diese her bekomme , leider jeweils im Moment nur einmal vorhanden. Habe dazu aber auch im Markt schon mal einen Suche gestartet. Da ja auch schon die Frage nach dem Messgerät aufkam zur Anzeige, hier steht das Konzept jetzt auch fest. Hier für wird es eine Anzeige mit dem A277 und ein paar LEDs geben.
von Hobby B. schrieb: >Mit meiner Testspule komme ich bis 233 KHz runter, aber das wird sicher >besser wenn ich mir ordentliche Spule gemacht habe Die Spule auf ein Ferritkern wickeln und noch ein Kondensator parallel zur Spule, dann kommt man bestimmt noch weiter runter. Der Kondensator kann ja mit auf der auswechselbaren Steckspule.
Hallo Bastler, schön, daß du an der Sache dran bleibst. Hobby B. schrieb: > Da ja auch schon die Frage nach dem Messgerät aufkam zur Anzeige, hier > steht das Konzept jetzt auch fest. Hier für wird es eine Anzeige mit dem > A277 und ein paar LEDs geben. Wenn du das Gerät tatsächlich als Dipper im wahrsten Sinne des Wortes betreiben möchtest, dann taugt solch ein Bargraph zur Anzeige nicht. Beim Dippen gibt es manchmal nur geringe Zuckungen des Zeigerinstrumentes, als Indiz, daß du da mal näher rangehen solltest. Dann prägen sich die Zuckungen zu einem ordentlichen Dip aus. Eine solche Empfindlichkeit kann ein Bargraph nicht aufbringen. Da würden dir einige Dips durch die Lappen gehen. Günter Lenz schrieb: > Die Spule auf ein Ferritkern wickeln und noch ein Kondensator > parallel zur Spule, dann kommt man bestimmt noch weiter runter. > Der Kondensator kann ja mit auf der auswechselbaren > Steckspule. Ferritkern wäre kontraproduktiv, da das Feld fast komplett im Ferritkern verbleiben würde, was bei einem Dipper überhauptnicht gewollt ist. Einen Kondensator parallel zur Spule kann man machen, wird aber nur in einem engen kapazitiven Bereich funktionieren, sprich nur mit kleineren Kapazitäten, da der Schwingkreis eine kapazitive Dreipunktschaltung ist. Es tut mir ja echt leid, daß ich das alles so negativ bescheiden muß, aber es ist wie es eben ist, leider.
Hallo Bastler, ich habe nochmal darüber nachgedacht und wenn du kein Drehspulinstrument benutzen möchtest, finde ich die Idee mit dem spannungsgesteuerten Multivibrator ganz interessant. Hast dann zwar keine visuelle Anzeige, sondern eine akustische. Schon geringste Tonhöhenschwankungen sind deutlich wahrzunehmen, eventuell sogar deutlicher als jedes visuelle Anzeigeinstrument.
Phasenschieber S. schrieb: > Eine solche Empfindlichkeit kann ein Bargraph nicht aufbringen. > Da würden dir einige Dips durch die Lappen gehen. Moin, bin nur stiller Mitleser. Es gibt niedliche 2x8 Charakter Module in COG oder mit LP die gut in den GDO passen würden. Mit den acht ladbaren graphischen Charakter Symbolen kann man mit so einem LCD immerhin einen Bargraph mit 40 Elementen fabrizieren. Ansteuern ist leicht und schnell. Auf der Oberzeile könnte man die Frequenz vom Zähler anzeigen und darunter den Messstrom.
1 | Beispiel: |
2 | |
3 | +-12345678-+ |
4 | | 144.5 Mc | |
5 | | |||||| | |
6 | +----------+ |
7 | |
8 | Jede Zelle kann bis zu 5 vertikale Pixel anzeigen |
9 | 12345 12345 12345 12345 12345 |
10 | ||||| ||||| ... ||||| ||| (Pixel 1-5) |
11 | |
12 | ||||| CGRAM 5 |
13 | |||| CGRAM 4 |
14 | ||| CGRAM 3 |
15 | || CGRAM 2 |
16 | | CGRAM 1 |
17 | CGRAM 32 (PAUSEN Character) |
Mit einem 16x2 LCD (OLED) wären natürlich doppelt so viele Balken möglich. Aber 40 dürften reichen. Man könnte auch software-technisch eine Lupenfunktion ausprobieren wenn es trotzdem nicht reichen sollte. Sonst wäre auch das bekannt NOKIA 5100 ein guter GDO Kandidat. Ist nur ein bisschen aufwendiger in der Ansteuerung. Trotzdem hätte ein traditionelles Analoginstrument seine Reiz. Man hat ja meist die Dinger noch in dem Bastelkistenfundus herumliegen... Nur ein Vorschlag. Wollte mich nicht wirklich einmischen. Gruß, Gerhard
Hallo zusammen, Phasenschieber S. schrieb: > Wenn du das Gerät tatsächlich als Dipper im wahrsten Sinne des Wortes > betreiben möchtest, dann taugt solch ein Bargraph zur Anzeige nicht. > > Beim Dippen gibt es manchmal nur geringe Zuckungen des > Zeigerinstrumentes, als Indiz, daß du da mal näher rangehen solltest. > Dann prägen sich die Zuckungen zu einem ordentlichen Dip aus. > > Eine solche Empfindlichkeit kann ein Bargraph nicht aufbringen. > Da würden dir einige Dips durch die Lappen gehen. okay das hatte ich jetzt nicht bedacht das eine Bargraphen Anzeige hier zu träge ist dann. Phasenschieber S. schrieb: > Es tut mir ja echt leid, daß ich das alles so negativ bescheiden muß, > aber es ist wie es eben ist, leider. Mach Dir mal keine Sorgen, finde es gut das Du den Hinweis gegeben hast. Phasenschieber S. schrieb: > finde ich die Idee mit dem spannungsgesteuerten > Multivibrator ganz interessant. Hast dann zwar keine visuelle Anzeige, > sondern eine akustische. Das hatte glaube Mohandes H. weiter oben auch schon mal vorgeschlagen und auch einen Link dazu gesetzt. Gerhard O. schrieb: > Es gibt niedliche 2x8 Charakter Module in COG oder mit LP die gut in den > GDO passen würden. Mit den acht ladbaren graphischen Charakter Symbolen > kann man mit so einem LCD immerhin einen Bargraph mit 40 Elementen > fabrizieren. Ansteuern ist leicht und schnell. Auf der Oberzeile könnte > man die Frequenz vom Zähler anzeigen und darunter den Messstrom. Das ist auch ein Interessanter Ansatz. Gerhard O. schrieb: > Trotzdem hätte ein traditionelles Analoginstrument seine Reiz. Ja das stimmt natürlich schon. Gerhard O. schrieb: > Nur ein Vorschlag. Wollte mich nicht wirklich einmischen. Ich finde es gut, hatte ja um Vorschläge und Tipps gebeten.
Hobby B. schrieb: > okay das hatte ich jetzt nicht bedacht das eine Bargraphen Anzeige hier > zu träge ist dann. So wie ich das verstanden habe, ist es nicht die Trägheit. LEDs sind ja schnell. Es geht darum, daß die Auflösung zu gering ist, der Dip 'versteckt' sich zwischen zwei LEDs. Ein Zeigerinstrument ist dagegen wirklich analog und zeigt schon kleine Veränderungen des Dips an. Phasenschieber S. schrieb: > die Idee mit dem spannungsgesteuerten Multivibrator ganz interessant Das habe ich bisher noch nicht ausprobiert, hört sich aber sehr vielversprechend an. Das menschliche Ohr ist in der Lage sehr kleine Frequenzänderungen wahrzunehmen. Außerdem ist der Blick dann frei. Und es sind nur 2 Transistoren. Link hier: https://www.b-kainka.de/bastel53.htm
Gerhard O. schrieb: > Nur ein Vorschlag. Wollte mich nicht wirklich einmischen. Hallo Gerhard O, nein, nein, jeder darf sich einmischen, das ist ausdrücklich erwünscht. Ich bin für jede sinnvolle Verbesserung offen. Deinen Vorschlag werde ich mir mal zu Gemüte führen. Ich benutze ja auch solch eine doppelte Bargraph-Anzeige für mein selbstgebautes SWR-Meter, mit dem LM3914. Da wird der Vor- und Rücklauf als LED-Zeile angezeigt. Ebenfalls diesen Chip benutze ich für meine Antennenrotor-Anzeige, dort mit einem wandernden Punkt auf der Windrose. Es gilt allerdings auch den Stromverbrauch zu beachten. Wenn der Dipper mit einer 9V-Batterie laufen soll, wird sich das bemerkbar machen.
Phasenschieber S. schrieb: > jeder darf sich einmischen, das ist ausdrücklich erwünscht. Finde ich auch! Gute Ideen sind immer inspirierend. Wollte noch nachtragen: > spannungsgesteuerter Multivibrator sollte so um 1 kHz schwingen. Höchste Empfindlichkeit des Ohres. Wenn der Multivobrator höher schwingt, dann steigt zwar die Empfindlichkeit (relative Freq.-Änderung), wird aber schwieriger das abzuhören. Und piepsig.
Mohandes H. schrieb: > hört sich aber sehr > vielversprechend an. Ja, denke ich auch. Ich werde das auch zusätzlich demnächst ausprobieren. Soviel Platz ist in meinem Dipper noch drin. Zwei parallele Anzeigen tun sich ja gegenseitig nicht weh.
Moin, Ja. Es ist vielleicht Zeit den alten Burschen etwas zu modernisieren. Übermäßige Komplexität hätte sinngemäß aber auch wenig Sinn um die Genialität des Konzepts zu bewahren. Wenn ich mich an die Sache wagen würde, vermute ich, daß ich die Kapazitätsdioden abgestimmte Oszillatorschaltung im Spulengehäuse auf einer zweckmäßigen LP anordnen würde um so für jedes Frequenzgebiet eine optimale Schaltung verwenden zu können und die internen Aufbauverbindungen so kurz wie möglich realisieren zu können. Auf den UKW Bereichen könnte man noch im Rückkopplungszweig mittels Varicaps den Rückkopplungspfad mitabstimmen, so daß interne Phasendrehungen im Transistor etwas kompensiert werden können. Schön wäre es Oszillatorschaltungen zu optimieren welche möglichst konstant über den Abstimmbereich schwingen, so daß die Anzeige nicht andauernd nachgestellt werden muß. Was die Energieentzugsanzeige betrifft könnte dann eine einfache lose HF-Gleichrichterschaltung dienen anstatt den oszillator-internen HF-Selbstbegrenzungsstrom zu messen. Anzeige mittels Instrument wäre mir wahrscheinlich lieber. Allerdings könnte man ja auch Versuche mit der besprochenen LCD Anzeige anstellen. Frequenzanzeige ist allerdings so eine Sache. Das menschliche Gehirn tut sich mit Analoganzeigen normalerweise leichter. Das ist speziell der Fall wenn man schnell den ganzen Abstimmbereich durchfahren will. Vielleicht wäre eine Kombination von Frequenzzähleranzeige und Analogskala ein Ansatz. Z.B. könnte man einen dieser kleinen KFZ Schrittmotore als "Zeiger" verwenden so wie ich es bei dem Wasserstandsmeßgerät getan habe. Gesteuert von einem Frequenzzähler würden zwei Skalen genügen und immer genau sein. Dann hätte man das Beste aus beiden Welten. Zwei Skalen deshalb weil das abstimmungstechnisch besser die Charakteristik der Oszillatorschaltung berücksichtigen würde. Meistens ist ein 1:3 Abstimmbereich günstiger. Auch Wegen der Ablesung. Um schnell abstimmen zu können wäre ein echtes Poti besser als ein Drehencoder. Man könnte ja noch ein Feineinstellpoti zusätzlich anordnen. Wenn man sich auf eine reine Analogabstimmung beschränkt besteht die die Möglichkeit einen Eichmarkengenerator einzubauen, der die Skalenabstimmung vergleicht. Mit dem uC könnte man auch eine einfache digitale Grobstabilisierung verwirklichen. Was Modernisierungen betrifft, würde ich FW einbauen um z.B. Spulen Induktivität mit geeigneten Referenz Cs ermitteln zu können. Wenn die Abstimmungsempfindlichkeit konstant genug ist, könnte man auch Mit Autoabstimmungssuche experimentieren. Modulationsmäßig wäre FM und AM nützlich. OK. Ich höre besser auf... Schönen Tag noch, Gerhard
Hallo Gerhard O. Du hast da ja eine geballte Ladung an Innovation auf uns losgelassen ;-) Ich weiß nicht, ob du von Anfang an mitgelesen hast, denn die Idee statt Drehko Varicaps zu verwenden, wurde schon besprochen und aus bestimmten Gründen verworfen. Ja, man könnte den "gemeinen Dipper" durchaus "aufbohren" was ja auch schon Leute mit dem DipIt von QRPprojekt gemacht haben: https://www.darc.de/der-club/distrikte/c/ortsverbaende/09/eigenbau-sammlungen-und-geraete/messgeraete/ Aus meiner persönlichen Sicht ist das Overkill. Es ist ganz nett zu sehen wie man ein so im Grunde simples Meß(Schätz)gerät mit moderner Technik auf einen anderen Level heben kann. Ich sehe (meine persönliche Ansicht) darin keinen rechten Sinn. Um zu dem avisierten Ziel zu kommen, gibt es mittlerweile viel genauere und auch einfach anzuwendende Meßmittel, zumal sie mittlerweile auch für Hobbyisten erschwinglich geworden sind. Den Hauptzweck und Sinn sehe ich im didaktischen Nutzen. Die Erzeugung, Anwendung und Kontrolle von Hochfrequenz hautnah durch Selbstbau zu erleben und erlernen, sozusagen "from scratch", ist das eigentliche Ziel. :-)
Moin, Also, wenn es nur um didaktisch, nostalgische Gründe geht, wäre, ausreichend ausgerüstete Bastelkiste vorausgesetzt, ein Röhrendipper mit EC92, 6CW4 oder 955 Ahorn ein Prachtprojekt. Ich habe einen WK2 Herkunft Labor GDO mit 955 und der funktioniert vorzüglich bis in den UHF Bereich und funktioniert immer noch Bestens. Andrerseits ist für die meisten von uns ein Nicht-Röhren GDO aus praktischen Gründen vorzuziehen. Mit JFETs wie J310, BF2.. dürfte man gut fahren. Das größte Problem ist meist, die Oszillatorschaltung über den gesamten Abstimmbereich zum gleichmäßigen Schwingen zu motivieren. Deshalb ziehe ich Kapazitätsdiodenabstimmung vor, weil man dann mit einer zusätzlichen Diode die Rückkopplung dynamisch verändern kann um gleichmäßigeres Schwingen zu erhalten. Wie gesagt, ich würde für jeden Unterbereich "aktive" Spuleneinsätze vorziehen um für die doch verschiedenen Frequenzregionen immer optimale Schaltungen verwenden zu können. Meine Erfahrungen mit C-Dioden sind da historisch sehr gut und ein guter Drehko sollte damit ersetzt werden können. Wie gesagt, daß sind meine eigenen Ansichten dazu. Aber momentan habe ich leider wenig Zeit für solche "Extravaganzen". Schönen Abend noch, Gerhard P.S. Irgendwo habe ich noch einen photokopierten QST Artikel aus den 1920er Jahren wo das Konzept anhand eines Labormuster in allen Detail vorgestellt wurde und sozusagen die Premiere des GDOs repräsentiert. Wenn ich in wieder finde, verspreche ich, ihn hier zu posten.
Gerhard O. schrieb: > P.S. > Irgendwo habe ich noch einen photokopierten QST Artikel aus den 1920er > Jahren wo das Konzept anhand eines Labormuster in allen Detail > vorgestellt wurde und sozusagen die Premiere des GDOs repräsentiert. > Wenn ich in wieder finde, verspreche ich, ihn hier zu posten. Das wäre eine Interessante Sache. Mohandes H. schrieb: > Ein Zeigerinstrument ist dagegen wirklich analog und zeigt schon kleine > Veränderungen des Dips an. Ja das ist natürlich richtig. Mohandes H. schrieb: > Phasenschieber S. schrieb: >> die Idee mit dem spannungsgesteuerten Multivibrator ganz interessant > > Das habe ich bisher noch nicht ausprobiert, hört sich aber sehr > vielversprechend an. Okay das könnte ich ja als Option bei meinem auch schon mal vorsehen. Phasenschieber S. schrieb: > Zwei parallele Anzeigen tun sich ja gegenseitig nicht weh. Das ist wohl auch wieder richtig. Gerhard O. schrieb: > Wenn ich mich an die Sache wagen > würde, vermute ich, daß ich die Kapazitätsdioden abgestimmte > Oszillatorschaltung im Spulengehäuse auf einer zweckmäßigen LP anordnen > würde Interessanter Ansatz, rein Interessehalber hast da mal ein Beispiel zu. Gerhard O. schrieb: > Zwei Skalen deshalb weil das > abstimmungstechnisch besser die Charakteristik der Oszillatorschaltung > berücksichtigen würde. Meistens ist ein 1:3 Abstimmbereich günstiger. Auch hier würde ich mal nach einem Beispiel oder einer Skizze fragen im Bezug auf die zwei Skalen. Gerhard O. schrieb: > Wenn man sich auf eine reine Analogabstimmung beschränkt besteht die die > Möglichkeit einen Eichmarkengenerator einzubauen, der die > Skalenabstimmung vergleicht. Okay an dem Punkt kann ich gerade nicht ganz folgen. Gerhard O. schrieb: > Modulationsmäßig wäre FM und AM nützlich. Okay hier Stimme zu. Phasenschieber S. schrieb: > Du hast da ja eine geballte Ladung an Innovation auf uns losgelassen ;-) Ja richtig aber ich finde es wirklich sehr Interessant und auch sehr Informativ. Phasenschieber S. schrieb: > Um zu dem avisierten Ziel zu kommen, gibt es mittlerweile viel genauere > und auch einfach anzuwendende Meßmittel, zumal sie mittlerweile auch für > Hobbyisten erschwinglich geworden sind. Ja das ist richtig. Aber wie ich es schon zu Anfang vermutet hatte ist es nicht ganz so einfach einen Dipper zu bauen. Gerhard O. schrieb: > Das größte Problem ist meist, die Oszillatorschaltung über > den gesamten Abstimmbereich zum gleichmäßigen Schwingen zu motivieren. > Deshalb ziehe ich Kapazitätsdiodenabstimmung vor, Auch hier würde ich gerne noch weitere Informationen zu haben, alles was ich bis jetzt so zu diesem Thema im Zusammenhang mit Dipper gefunden habe und gelesen habe war da leider nicht so Positiv. Gerhard O. schrieb: > Wie gesagt, daß sind meine eigenen Ansichten dazu. Aber momentan habe > ich leider wenig Zeit für solche "Extravaganzen". Schade wäre bestimmt nicht nur für mich Interessant. Schönen Abend noch allen.
Hallo Bastler2022, ein kurzes update: Habe mal einen VCO nach obigem Muster zusammengefriemelt um den Effekt eines akustischen Dips gegen den optischen zu vergleichen. Ergebnis: Es funktioniert wie erwartet. Der Dip ist eindeutig zu hören. Im Vergleich jedoch würde ich sagen, daß das Drehspulinstrument eindeutiger ist. Mich stört bei der akustischen Anzeige, daß man quasi im Dunkeln tappt und auch die Meßspannung nicht sieht. Am Zeigerinstrument kann ich sehen, wenn die Batteriespannung langsam abnimmt, dann nimmt auch die Meßspannung ab. Als einzige Anzeige würde ich die akustische Lösung nicht empfehlen, allenfalls in Kombination mit einer optischen Lösung. Ich werde darauf verzichten das Ding in den Dipper einzubauen.
Phasenschieber S. schrieb: > Ergebnis: Es funktioniert wie erwartet. > Der Dip ist eindeutig zu hören. > > Im Vergleich jedoch würde ich sagen, daß das Drehspulinstrument > eindeutiger ist. > Ich werde darauf verzichten das Ding in den Dipper einzubauen. Hallo Phasenschieber, danke mal wieder für die Info zu dem Test von Dir. Hallo Bastler1969, danke für den Link.
Hobby B. - hast Du Fortschritte mit Deinem Dipper gemacht? Oder ruht das Projekt. Der schöne Sommer geht zu Ende. Ich werde das Projekt Dipper diesen Herbst & Winter angehen. Als Basis werde ich erstmal die (erprobte) Schaltung von Phasenschieber nehmen. Dazu eine Frage: wenn ich für den Doppeldrehkondensator einen mit etwas unterschiedlichen Plattenpaketen (also unterschiedliche Kapazitäten) verwende, würde das funktionieren? Ich habe hier noch einen schönen alten Drehkondensator aus einem FM-Tuner, ein Segment war für die Abstimmung des Vorkreises, das andere für den Oszillator. Sonst nehme ich auch den Drehko aus dem RFT-Tuner von Pollin*. Der ist allerdings größer und nicht von gleicher Qualität, bzw. muß erstmal gängig gemacht werden und die Platten gerichtet (Pollin hatte alles lose im Karton verpackt). *Der Drehko samt Tuner kostete €4,99 bei Pollin. Leider ausverkauft. Inzwischen werden die Drehkos ohne Tuner bei eBay für €10 und mehr gehandelt ... naja. Da gibt es für das Geld mechanisch bessere aus den 50ern.
Hallo Mohandes, schön, daß das Projekt nicht gestorben ist. Mohandes H. schrieb: > wenn ich für den Doppeldrehkondensator einen mit etwas > unterschiedlichen Plattenpaketen (also unterschiedliche Kapazitäten) > verwende, würde das funktionieren? Ich denke schon, eventuell wird es aber den Frequenzbereich stark einschränken. Schaltungstechnisch liegen die beiden Plattenpakete ja in Serie zur Spule, d.h. für den Schwingkreis ist nur das Serien-C wirksam und selbiges wird durch ein kleineres Plattenpaket ja entsprechend kleiner, mithin auch der einstellbare Bereich. Dennoch würde ich einen Drehko mit symmetrischen Plattenpaketen empfehlen, denn die Mittenerdung der Pakete sorgt für eine Phasenverschiebung von 180° an den heißen Enden des Schwingkreises, was für ein sauberes Schwingen auf dem gesamten überstreichbaren Bereich sorgt. Mohandes H. schrieb: > Sonst nehme ich auch den Drehko aus dem RFT-Tuner von Pollin*. Der ist > allerdings größer und nicht von gleicher Qualität, Nunja, die Qualität spielt dabei keine so große Rolle. Das ist ein simpler Oszillator, der einfach nur schwingen muss. Wo der schwingt kann man ja am F-Zähler ablesen und eine Wiederkehrgenauigkeit ist da auch ohne Belang. Also die Qualitätsanforderungen sind bei diesem Dipper bei Weitem nicht so hoch wie bei einem Empfänger.
Phasenschieber S. schrieb: > die Mittenerdung der Pakete sorgt für eine Phasenverschiebung von 180° ... Das ist doch ein Colpitts? Ich muß mir die Schaltung noch mal genauer anschauen. Du bist ja trotz der hohen Kapazität ziemlich hoch in der Frequenz gekommen. > die Qualität spielt dabei keine so große Rolle. Mit Qualität meinte ich die mechanische. Da muß ich meinen Drehko noch etwas 'restaurieren'. Nein, Projekt ist nicht gestorben. Material habe ich auch fast alles da, auch den BF199. Mit den Steckspulen muß ich noch nachdenken. Ich hatte Cinch-Buchsen & Stecker vorgesehen, werde mal schauen. Wie geschrieben, ich werde erstmal Deine bewährte Schaltung nachbauen. Später kann ich immer noch mit anderen Oszillatoren experimentieren, mit FET oder mit Batterieröhren. Auch Deine Idee zwei Dipper parallel aufzubauen, einen in 'schön' und den anderen zum Experimentieren finde ich gut. Ich werde hier berichten, wird sich aber über den Winter hinziehen ...
Mohandes H. schrieb: > Das ist doch ein Colpitts? Ja, ich hätte besser "Gegenphasigkeit" geschrieben. Der Schwingkreis besteht aus einer Spule mit zwei Serien-Cs, wobei die Verbindungsstelle der Cs geerdet ist, was zu einer Gegenphasigkeit an den heißen Enden der Spule sorgt.
Mohandes H. schrieb: > Hobby B. - hast Du Fortschritte mit Deinem Dipper gemacht? Oder ruht das > Projekt. Hallo Mohandes und Phasenschieber, nein das Projekt ist nicht gestorben liegt aber noch bis zum Herbst auf Eis. Im Sommer bin ich lieber im Garten draußen nach der Arbeit, da ist immer was zu tun. Also die Schaltung die ich ja von Phasenschieber nachgebaut hatte ist nach wie vor für mich die Beste. Hatte ja auch mit zwei anderen Schaltungen getestet aber hatte alles nicht so den Erfolg gebracht. Mit den Steckspulen da bin ich zu einer anderen Variante übergegangen. https://de.wikipedia.org/wiki/W%C3%BCrfelstecker Beitrag "Din Stecker 5 polig und Din Buchse mit Umschaltkontakt" Das schöne an dieser Variante ist man bekommt diese Buchsen dafür auch mit einen Extra Schaltkontakt und je nach dem wie man den Stecker einsteckt wird dieser entweder betätigt oder nicht. Habe bis jetzt 2 Stück zum Testen davon gebaut Steck in PVC Ruhr eingeklebt, Spule auf dem PVC Rohr und fertig. Gibt im Netz einige die das auch mit normalen Dioden-Steckern gemacht hatte, der Würfelstecker ist da natürlich durch den zusätzlichen Schaltkontakt im Vorteil. Mohandes H. schrieb: > Auch Deine Idee zwei Dipper parallel aufzubauen, einen in 'schön' und > den anderen zum Experimentieren finde ich gut. Ja das fand ich auch und habe diese Lösung auch angewendet , oder besser gesagt im Moment sind beide noch Baustelle. Das liegt aber auch daran das ich mit dem Frequenzzähler nicht so zu frieden bin da die erst bei 1 Mhz anfangen und ich ja weiter runter wollte. Da bin ich aber noch dabei mir andere Zähler zu besorgen dafür. Mohandes H. schrieb: > mit > FET oder mit Batterieröhren. Mit FET hatte ich auch schon ein paar Test gemacht gehabt aber lustigerweise war die Schaltung von Phasenschieber mit dem BF199 immer etwas besser im Vergleich. Kann natürlich bei Dir dann ganz anders sein ja Batterieröhren das wäre dann später auch mal was nettes aber die müsste ich mir erst besorgen. Mohandes H. schrieb: > Dazu eine Frage: wenn ich für den Doppeldrehkondensator einen mit etwas > unterschiedlichen Plattenpaketen (also unterschiedliche Kapazitäten) > verwende, würde das funktionieren? Bei der Schaltung von Phasenschieber würde das so nicht gehen die ist ja darauf ausgelegt zwei Identische Plattenpakete zu nutzen. Phasenschieber S. schrieb: > Also die Qualitätsanforderungen sind bei diesem Dipper bei Weitem nicht > so hoch wie bei einem Empfänger. Ja das ist schon richtig , allerdings verzeiht er Disignfehler auch nicht so wirklich. Kleines Beispiel dazu hatte ja Anfangs vor den Oszillator Modular auf kleiner Extra Platine zum stecken zu machen um nach bedarf mit anderen Oszillatoren zu testen. Das mochte die Schaltung ganz und gar nicht. Gruß bastler2022
Bitte melde dich an um einen Beitrag zu schreiben. Anmeldung ist kostenlos und dauert nur eine Minute.
Bestehender Account
Schon ein Account bei Google/GoogleMail? Keine Anmeldung erforderlich!
Mit Google-Account einloggen
Mit Google-Account einloggen
Noch kein Account? Hier anmelden.

















