Hi, komisch, seit 12:59 ist der DCF77 ausgefallen. Wartungstag. Blackout?
Beitrag #7287547 wurde von einem Moderator gelöscht.
Beitrag #7287553 wurde von einem Moderator gelöscht.
Beitrag #7287567 wurde von einem Moderator gelöscht.
Ralf S. schrieb: > komisch, seit 12:59 ist der DCF77 ausgefallen. Wartungstag. Blackout? Dann solltest du deinen Empfänger überprüfen. Woanders wurde sogar der 13:01 Datensatz noch korrekt empfangen. https://dcf77logs.de/logs/DcfLog_20221216/dcf
Vielleicht hatte die Weihnachtsbeleuchtung Wackelkontakt - Stichwort 'Stenkelfeld'.
Wolfgang schrieb: > Woanders wurde sogar der 13:01 Datensatz noch korrekt empfangen. Beachte die Lücke zwischen 13:01 und 13:08 0 10000111011010 000101 11101011 0100100 011010 101 01001 010001001 Fr, 16.12.22 12:57:00, NZ 0 00010110100001 000101 00011011 0100100 011010 101 01001 010001001 Fr, 16.12.22 12:58:00, NZ 0 11110110011011 000101 10011010 0100100 011010 101 01001 010001001 Fr, 16.12.22 12:59:00, NZ 0 10011000010001 000101 00000000 1100101 011010 101 01001 010001001 Fr, 16.12.22 13:00:00, NZ 0 01001110101001 000101 10000001 1100101 011010 101 01001 010001001 Fr, 16.12.22 13:01:00, NZ 0 01101011111___ _____ ________ _______ ______ ___ _____ _________ _, __.__.__ __:__:00, __ * Daten wurden unvollständig empfangen. 0 01011010001011 000101 00010001 1100101 011010 101 01001 010001001 Fr, 16.12.22 13:08:00, NZ 0 01110010000000 000101 10010000 1100101 011010 101 01001 010001001 Fr, 16.12.22 13:09:00, NZ 0 01010010001011 000101 00001001 1100101 011010 101 01001 010001001 Fr, 16.12.22 13:10:00, NZ
Beitrag #7287596 wurde von einem Moderator gelöscht.
Beitrag #7287620 wurde von einem Moderator gelöscht.
Ralf S. schrieb: > 13:08. Er lebt wieder. Skandal! Kommt aber häufiger vor, als man denkt: https://www.ptb.de/cms/ptb/fachabteilungen/abt4/fb-44/ag-442/verbreitung-der-gesetzlichen-zeit/dcf77/verfuegbarkeit-und-empfangsberechtigung.html Blackout for everyone schrieb im Beitrag #7287596: > die EPAs aus dem Keller Vielleicht sehnen sich einige sowas herbei, um endlich ohne schiefe Blicke der Frau Hartkekse essen zu können.
Ralf S. schrieb: > komisch, seit 12:59 ist der DCF77 ausgefallen. Wartungstag. Blackout? Komisch ist daran gar nichts. Das passierte in der letzten Zeit öfter mal und nicht nur für einige wenige Minuten. Manchmal den halben Nachmittag. Aber die PTB schreibt dazu: "Eine zeitliche Verfügbarkeit der DCF77-Aussendung von jährlich 99,7% wird zugesagt, wobei Ausfälle wegen höherer Gewalt nicht mitgezählt werden." Das sind rund 26h pro Jahr. Nach meinem Bauchgefühl haben sie die 26h in diesem Jahr locker überboten... Aber man hat ja noch die Ausrede: "Ausfälle wegen höherer Gewalt [werden] nicht mitgezählt". Hier der Link: https://www.ptb.de/cms/ptb/fachabteilungen/abt4/fb-44/ag-442/verbreitung-der-gesetzlichen-zeit/dcf77/verfuegbarkeit-und-empfangsberechtigung.html
> https://www.ptb.de/cms/ptb/fachabteilungen/abt4/fb-44/ag-442/verbreitung-der-gesetzlichen-zeit/dcf77/verfuegbarkeit-und-empfangsberechtigung.html Interessanter Link! "Die häufigste Ursache für diese länger andauernden Unterbrechungen war die elektrische Verstimmung des Antennenresonanzkreises durch Auslenkung der Antenne in starkem Sturm, bei Eisregen und Schnee. Bei zu großer Fehlanpassung wird die Aussendung unterbrochen." wenn ich aus dem Fenster schaue dann tippe ich mal auf 'Eisregen in einer Verstimmung des Antennenresonanzkreises resultierend'.
Fred Fokus schrieb: > wenn ich aus dem Fenster schaue dann tippe ich mal auf 'Eisregen in > einer Verstimmung des Antennenresonanzkreises resultierend'. Kann sein. Diese Wetterlage haben wir aber erst seit wenigen Tagen. Die Ausfälle, teils über Stunden, beobachtete ich aber auch im Sommer.
Fred Fokus schrieb: > bei Eisregen und Schnee Da hilft nur heizen, heizen, heizen am Antennendraht. mfg
Christian S. schrieb: > Da hilft nur heizen, heizen, heizen am Antennendraht. Oder dortigen Mobber durch jemanden mit mehr Sachverstand und vor allem Humor zu ersetzen. ¯\_(ツ)_/¯
Vielleicht muss der Sender Strom sparen. Nachts ein paar Stunden einschalten reicht doch für die meisten Uhren.
HildeK schrieb: > Komisch ist daran gar nichts. Das passierte in der letzten Zeit öfter > mal und nicht nur für einige wenige Minuten. Ist auch mein Gefühl, die Ausfälle sind häufiger geworden. > Aber die PTB schreibt dazu: > "Eine zeitliche Verfügbarkeit der DCF77-Aussendung von jährlich 99,7% > wird zugesagt, wobei Ausfälle wegen höherer Gewalt nicht mitgezählt > werden." > Das sind rund 26h pro Jahr. > Nach meinem Bauchgefühl haben sie die 26h in diesem Jahr locker > überboten... Auch das halte ich für denkbar. Schade, dass die DCF-Logs keine eindeutigen Worte beinhalten, mit denen man sie automatisch auswerten könnte. > Manchmal den halben Nachmittag. So war das am 03.11.2022, über fünf Stunden: Do, 03.11.22 13:05:00, NZ 07.__.__ 13:06:00, NZ * Daten wurden unvollständig empfangen. Do, 03.11.22 18:16:00, NZ Warum erinnere ich mich daran? Ich habe bei Penny eine analoge DCF-Uhr gekauft und natürlich den Kassenzettel eingescannt. Zuhause ausgepackt - und das Mistding synchronisiert nicht ... habe ich etwa Schrott geklauft? Oben im Haus läuft ein DCF-Eigenbau, der ständig synchron ist und Störungen direkt anzeigt. Glück gehabt, am Abend nahm dann die neue ordnungsgemäß ihren Betrieb auf!
Manfred schrieb: > habe ich etwa Schrott geklauft Welcher Buchstabe könnte hier zuviel sein? (l oder f)
Wolle G. schrieb: > Manfred schrieb: >> habe ich etwa Schrott geklauft > Welcher Buchstabe könnte hier zuviel sein? (l oder f) Manfred schrieb: > Oben im Haus läuft ein DCF-Eigenbau, Warum sollte er kaufen, wenn er doch selber bauen kann ?
Wolle G. schrieb: > Manfred schrieb: >> habe ich etwa Schrott geklauft > Welcher Buchstabe könnte hier zuviel sein? (l oder f) Ich habe es kommen sehen ... die beiden Buchstaben k / l liegen direkt nebeneinander, netter Vertipper. Ich hoffe, der Anhang beruhigt Dich :-) eric schrieb: >> Welcher Buchstabe könnte hier zuviel sein? (l oder f) > Manfred schrieb: >> Oben im Haus läuft ein DCF-Eigenbau, > Warum sollte er kaufen, wenn er doch selber bauen kann ? Grins. Ich möchte nicht in jedem Raum eine Konsole für einen kleinen Einschubträger samt Steckdose anbringen, da sind die käuflichen Uhren doch deutlich praxisgerechter. Hinreichend Siebensegmentanzeigen und 6502 / 6532 habe ich auch nicht mehr auf Lager.
Cool bleiben! Den Blackout gibt es vorläufig nur bei Verschwörungsgläubigen. Guck doch einfach mal bei https://www.dcf77logs.de/ nach... 7 Minuten Ausfall an einem Tag sind 99,5% Verfügbarkeit. 7 Minuten Ausfall in 2 Tagen sind 99,75% Verfügbarkeit, also voll in Toleranz. Habe mich auch schon mal geärgert, weil zufällig genau zu einem Empfänger-Test DCF (nachweislich) ausgefallen war. Aber 100% Sicherheit gegen 99,7% sind nicht bezahlbar und es ist im Normalbetrieb nur bei extrem schlechten Uhren ein Problem: Hat die Uhr einen grottenschlechten 500 ppm Quarz (billige mechanische Uhren sind besser) braucht sie 1/2 Stunde Ausfall, um 1 s daneben zu liegen.
Schade, von HildeK war ich bisher nur sachlich gute Beiträge ohne "alles wird immer schlimmer" - Verschwörungsgeschwafel....
Kurt schrieb: > 7 Minuten Ausfall an einem Tag sind 99,5% Verfügbarkeit. > 7 Minuten Ausfall in 2 Tagen sind 99,75% Verfügbarkeit, also voll in > Toleranz. Und fünf Stunden an einem Tag sind ??? Beitrag "Re: DCF77 ausgefallen"
> Und fünf Stunden an einem Tag sind ???
@Manfred (Gast) ... Kannst du das nicht selbst berechnen?
99,943 % im Jahr, oder 99,77% in 3 Monaten.
Kurt schrieb: > Schade, von HildeK war ich bisher nur sachlich gute Beiträge ohne > "alles wird immer schlimmer" - Verschwörungsgeschwafel.... Ich bin mir keinem 'Verschwörungsgeschwafel' bewusst! Und wo habe ich "alles wird immer schlimmer" zum Ausdruck gebracht? Ich habe nur meine Beobachtungen (und zugegeben mit einem Anteil Bauchgefühl) berichtet und andere haben es bestätigt, dass der DCF in letzter Zeit häufiger nicht sendet als das noch vor Jahren der Fall war. Momentan (10:56) kommt auch kein Signal. Ich habe vor ca. 40 Jahren ein Uhr selbst gebaut, die einfach das empfangene Telegramm in das Display schiebt und anzeigt. Ganz ohne Paritätsprüfung oder Prozessorunterstützung mit eigener Zeitbasis. Da sehe ich sofort, wenn das Signal weg ist. Gerade kommt halt 00:00:xx. Und ja, es kam in den ersten 30 Jahren auch vor, dass über einige Stunden keine Übertragung vorhanden war: gefühlt aber seltener - ich schreibe keine Statistik auf. Ursache waren da in den vielen Fällen heftige Sommergewitter. Ah, jetzt, 11:02 geht es wieder ... Es waren also erneut mindestens 6 Minuten. (Laut dcflogs von 10:49 bis 11:02, also 13 Minuten) Kurt schrieb: > 7 Minuten Ausfall in 2 Tagen sind 99,75% Verfügbarkeit, also voll in > Toleranz. Die Verfügbarkeit ist nicht tageweise garantiert, logisch, sondern übers Jahr hinweg. Ca. 26h Ausfall pro Jahr wäre die obere Grenze ... Sonst hätten die 13 Minuten den Wert für heute schon gerissen; 99.1% wenn nichts mehr passiert an diesem Tag.
Kurt schrieb: >> Und fünf Stunden an einem Tag sind ??? > > @Manfred (Gast) ... Kannst du das nicht selbst berechnen? > > 99,943 % im Jahr, oder 99,77% in 3 Monaten. Dann muss du aber auch alle anderen Ausfälle in dem Jahr oder in den drei Monaten dazu rechnen! Und du hast deine Berechnung mit einem bzw. zwei Tagen angestellt: Kurt schrieb: > 7 Minuten Ausfall an einem Tag sind 99,5% Verfügbarkeit. > 7 Minuten Ausfall in 2 Tagen sind 99,75% Verfügbarkeit, also voll in > Toleranz. (Traue keiner Statistik, die du nicht selber gefälscht hast!)
HildeK schrieb: > Ah, jetzt, 11:02 geht es wieder ... Es waren also erneut mindestens 6 > Minuten. Ja, der Time Black Out droht. Die üblichen Verschwörungstheoretiker kennen sich bloss nicht aus damit, so entgeht ihnen ein ganz neues Betätigungsfeld. Georg
Ralf S. schrieb: > schon wieder... Laut DCF-Logs seit 13:39 weg, bis jetzt über 5 Stunden. HildeK schrieb: > Ca. 26h Ausfall pro Jahr wäre die obere Grenze ... Zusammen mit dem Ausfall von Anfang November haben wir schon etwa 12h erfasst - ich teile Dein Gefühl, dass die max. 26h/a überschritten werden. Da wir nicht ständig vor der Uhr sitzen, bekommen wir nicht mal jeden Ausfall mit! Kurt schrieb: > Verschwörungsgeschwafel.... Ein selten dämlicher Kommentar, primitiv.
Manfred schrieb: > Zusammen mit dem Ausfall von Anfang November haben wir schon etwa 12h > erfasst - ich teile Dein Gefühl, dass die max. 26h/a überschritten > werden. Wir sind nahe dran. Ich hab mal die Logs durchforstet bis Anfang November, um mein Gefühl ein wenig mit Fakten zu unterlegen: Es sind seit dem 1.11. mehr als 22 Stunden von der genannten Nichtverfügbarkeit verbraucht worden! Ohne weiter zu suchen bin ich mir recht sicher, dass da nochmal einige Stunden im Laufe des Jahres zusammengekommen sind, auch wenn man, wie die PTB, Ausfälle < 2 min nicht mit erfasst. Manfred schrieb: > Da wir nicht ständig vor der Uhr sitzen, bekommen wir nicht mal jeden > Ausfall mit! Ja, das ist wegen der einmaligen Synchronisation pro Tag der typischen DCF-Uhr und der internen Zeitbasis auch weitgehend egal. Wenn jemand aber den Träger als Frequenznormal verwendet, ja dann ... Ich sehe es jedoch live, meine Uhr steht neben dem PC, und hat, wie oben schon genannt, überhaupt keine eigene Zeitbasis (naja, ein Monoflop, um die 59. Sekunde zu erkennen). Sie empfängt einfach und zeigt das gnadenlos an. Einzelne fehlerhafte Minuten fallen mir zwar meist nicht auf, aber eine längere Zeit schon, solange ich am PC bin.
HildeK schrieb: > Ich sehe es jedoch live, meine Uhr steht neben dem PC, und hat, wie oben > schon genannt, überhaupt keine eigene Zeitbasis Ich hatte vor Urzeiten mal so eine, mit LED-Anzeige, Z80 Prozessor, 10cm Ferritantenne etc. Ziemlich aufwändiges Teil, als sowas noch selten war. Einige Watt Dauerverbrauch steckten drin. Allerdings war der Strom damals billiger.
HildeK schrieb: > Ich sehe es jedoch live, meine Uhr Nachdem nun alles Mögliche mit DCF77 synchronisiert wird, scheint mir die Sendeanlage ohne gescheites Backup zu sein? Sonst wären diese Aussetzer überhaupt nicht aufgefallen. Es nützt wenig 3 Atomuhren mit USV zu haben, wenn der Sender einen Fehler hat oder gar gestört wird. Geiz ist geil? Scheinbar ist sich der Betreiber gar nicht bewusst welcher Folgeschaden bei Nutzern auftreten kann? Vor Jahren habe ich meine Datenbank bedenkenlos optimistisch mit DCF-Zeiten gefüttert. Das war der Fehler meines Lebens. Statt der hochgenauen Zeit stand dann 26:82 Uhr od. ähnliches in diesem Feld, was ich leichtfertig ungeprüft übernommen hatte. Seitdem benutze ich eher NTP.
HildeK schrieb: >> Zusammen mit dem Ausfall von Anfang November haben wir schon etwa 12h >> erfasst - ich teile Dein Gefühl, dass die max. 26h/a überschritten >> werden. > > Wir sind nahe dran. > Ich hab mal die Logs durchforstet bis Anfang November, um mein Gefühl > ein wenig mit Fakten zu unterlegen: Es sind seit dem 1.11. mehr als 22 > Stunden von der genannten Nichtverfügbarkeit verbraucht worden! Hast Du manuell gesucht oder ein automatisierbares Suchkriterium gefunden? > Ohne > weiter zu suchen bin ich mir recht sicher, dass da nochmal einige > Stunden im Laufe des Jahres zusammengekommen sind, auch wenn man, wie > die PTB, Ausfälle < 2 min nicht mit erfasst. Aktuell ist er noch immer aus, wir nähern und den 8 Stunden. > Manfred schrieb: >> Da wir nicht ständig vor der Uhr sitzen, bekommen wir nicht mal jeden >> Ausfall mit! > Ja, das ist wegen der einmaligen Synchronisation pro Tag der typischen > DCF-Uhr und der internen Zeitbasis auch weitgehend egal. Wenn jemand > aber den Träger als Frequenznormal verwendet, ja dann ... ... sollte das für einige Stunden nichts ausmachen. Ein ordentliches Frequenznormal führt einen hochstabilen Quarz mittels einer sehr großen Zeitkonstante nach. DCF-direkt taugt für nichts. > Ich sehe es jedoch live, meine Uhr steht neben dem PC, und hat, wie oben > schon genannt, überhaupt keine eigene Zeitbasis Meine steht nicht im Sichtfeld, ich muß aufstehen und mich umdrehen. Außerdem bin ich nicht ganztägig in diesem Raum. Meine läuft seit gut 30 Jahren (https://www.mikrocontroller.net/attachment/580996/DCF_6502_.jpg) und bei Ausfall frei weiter. Sie zeigt aber Fehler an, derzeit steht da anstatt "S" wie Sommerzeit nun ein "E". Da können auch andere Muster stehen, Rufbit oder Umschaltung. Klar, die analogen Wanduhren verraten nichts. Ich habe einen Digitalwecker, der nach fehlerhafter Synchronisation die Sekundenanzeige ausblendet. In der analogen Armbanduhr könnte der Sendeturm blinken, aber der ist auf dem fitzeligen LCDchen so klein, dass ich per Lupe schauen müsste. Erstmal gibt es natürlich nichts zu sehen, die Dinger synchronisieren in der Nacht. Vielleicht sollte ich mal eine Arduino-DCF bauen, die auf SD-Karte schreibt. (prx) A. K. schrieb: > Ich hatte vor Urzeiten mal so eine, mit LED-Anzeige, Z80 Prozessor, 10cm > Ferritantenne etc. Ziemlich aufwändiges Teil, als sowas noch selten war. > Einige Watt Dauerverbrauch steckten drin. Meine erste war ein TTL-Grab mit Minitron und zweistelligen Watt, existiert leider nicht mehr. Die LED-Uhr mit 6502 samt Peripherie wird auch etliche Watt verbraten, aber das gönne ich mir weiterhin. Deren Weck- / Schaltfunktionen sind nicht mehr in Benutzung, an der Software habe ich viele Monate gekaut!
Wo ist das Problem?? Exact um 0 Uhr einschalten und dann läuft das mit Quarz weiter bis die Uhr synchronisiert wird. Verschwörung vs Praktizismus!
oszi40 schrieb: > Geiz ist geil? Scheinbar ist sich der Betreiber gar nicht bewusst > welcher Folgeschaden bei Nutzern auftreten kann? Die Folgeschäden tendieren gegen Null, wenn man die Anwendungen sinnvoll gestaltet hat. > Vor Jahren habe ich meine Datenbank bedenkenlos optimistisch mit > DCF-Zeiten gefüttert. Das war der Fehler meines Lebens. Statt der > hochgenauen Zeit stand dann 26:82 Uhr od. ähnliches in diesem Feld, was > ich leichtfertig ungeprüft übernommen hatte. Der Fehler war, dass Du irgendwas programmiert hast anstatt über Fehlermöglichkeiten nachzudenken. Sei es so, es ist lange her und Du musstest erstmal lernen, wo die Fallen lauern - das haben wir alle durch. Suchst Du mal den Thread über die DCF-Kuckucksuhr, deren Erbauer hat nachgedacht und Mechanismen zur Fehlererkennung implementiert.
Manfred schrieb: > Der Fehler war Aus Fehlern kann man lernen. Höchst verwunderlich ist jedoch, wenn es für den DCF keinen Ersatz-Sender geben sollte, auf den automatisch umgeschaltet werden kann. Da bekomme ich Bauch_weh.
Manfred schrieb: > Hast Du manuell gesucht oder ein automatisierbares Suchkriterium > gefunden? Von Hand :-). Alles andere hätte länger gedauert und Zeit hatte ich heute ... Manfred schrieb: > Meine erste war ein TTL-Grab mit Minitron und zweistelligen Watt, Die, von der ich schrieb, ist mit CD4000er aufgebaut und hat zwei sechstellige LCDs - die musste ich schon mal ersetzen; ich mag gar nicht dran denken, was die ursprünglich gekostet hatten (80er Jahre). Auch der Empfänger war Eigenbau - Geradeaus mit (teurem) Filterquarz. Die Leistungsaufnahme sollte ich mal messen ...
Manfred schrieb: > Meine erste war ein TTL-Grab mit Minitron.. Minitron habe ich noch in meiner Displaysammlung;-)
Oha: DCF geht seit gestern wirklich langsam an die Grenzen seiner versprochenen Verfügbarkeit. Höhere Gewalt mit vereister Antenne wird von Wetter-Apps nicht bestätigt. Stromausfall auch nicht. Das gibt Erklärungszwang für die Media Broadcast GmbH. Ein DCF-Empfänger ohne eigene Zeitbasis ist ein schöner DCF-Tester, aber keine nutzbare Uhr. Ohne Eigentakt ist man nicht mal in der Lage sein, die Ausfallzeiten aufzuzeichnen... Bei einer Uhr mit halbwegs abgeglichenem Eigentakt - (10 ppm sind für +/-5 K mit Standardbauteilen leicht erreichbar) - die von DCF gestellt und korrigiert wird, führen erst Ausfälle > 1 d zu Abweichungen über 1 Sekunde. So genau fährt die Deutsche Bahn nicht. Nicht mal TGV, oder Shinkansen. Wer es deutlich genauer, als eine 1 s/d braucht, braucht auch einen Eigentakt mit angemessen kleiner Toleranz. Ein Sommergewitter, ein vorbeifahrendes Fahrzeug mit mieser Zündelektronik, oder ein E-Auto mit mieser Motoransteuerung, ... kann jederzeit minutenlang den DCF-Empfang stören. Guter Langwellen-EMPFANG ist ohne den gerichtsfesten Nachweis einer Störquelle (Weihnachtsbeleuchtung im Nachbar-Garten, ...) nur schwer einklagbar. Übrigens: Nach dem Einschalten von GPS ist bei gutem Empfang erst nach bis zu 12 Minuten die sekundengenaue Zeit sicher. Vorher werden die Schaltsekunden seit Firmware-Erstellung unterschlagen. Bisher (!) war DCF dabei immer schneller...
Ist da jetzt die Antenne umgefallen? Oder kommt da erst am Montag wieder ein menschliches Wesen vorbei?
Kurt schrieb: > Das gibt Erklärungszwang für die Media Broadcast GmbH. Nö, solche Läden erklären garnichts oder erzählen Lügenmärchen. Kein Problem, es gibt ja keinen Wettbewerber, zu dem man wechseln könnte. > führen erst Ausfälle > 1 d zu Abweichungen über 1 Sekunde. Der Digitalwecker von pearl synchronisiert einmal in der Nacht, über den Tag rennt der 3..4 Sekunden weg - soweit zu könnte und käuflicher Realität. ----- Jetzt ist es 00:30, auf einem meiner Digitalwecker blinkt das Sendersymbol und die Armbanduhr hat das Symbol ausgeknipst.
Schon wahrscheinlich, dass die Media Broadcast GmbH die Nichteinhaltung des Vertrags mangels angemessener Vertragsstrafe aus der Portokasse bezahlen kann. Bestimmt deutlich billiger, als ZWEI qualifizierte Fachkräfte für den Bereitschaftsdienst schlecht, oder lächerlich zu bezahlen... Die richtige Anzeige deines Pearl-Weckers dürfte schwer einklagbar sein. Und die DCF-Armbanduhr der DCF-Techniker/innen weiß auch nicht, dass die Bereitschaftsschicht angefangen hat, also wird sich wohl so bald nichts ändern...
Seit 01:14 sendet DCF77 wieder. Die Infrastrukturapokalypse konnte wohl abgewendet werden.
oszi40 schrieb: > Scheinbar ist sich der Betreiber gar nicht bewusst > welcher Folgeschaden bei Nutzern auftreten kann? Welchen fetten Folgeschaden meinst du? > Statt der hochgenauen Zeit stand dann 26:82 Uhr Für eine extrem schlampig programmierte Funkuhr kannst du nicht den Betreiber des DCF77-Senders verantwortlich machen. P.S. Ich Empfange momentan auch wieder kein Signal.
John schrieb: > > P.S. > Ich Empfange momentan auch wieder kein Signal. Ja, seit 8:57 ist es wieder weg.
Hat denn mal jemand nachgeschaut, ob das Signal ganz weg ist (also Stille auf der Frequenz), oder ob's einfach so gestört ist, dass nix empfangen wird? Was werten eure Empfänger aus, die Amplitudenmodulation oder die Phasenmodulation? Was wertet der www.dcf77logs.de - Empfänger aus? Nach den Schwankungen seiner Live-Bitlängen-Anzeige vmtl. auch die Amplitude, und das wohl mit, sagen wir, "suboptimaler Hardware". Insofern bin ich mir nicht sicher ob man allzuviel auf dessen Daten geben kann...
> Hat denn mal jemand nachgeschaut, ob das Signal ganz weg ist > (also Stille auf der Frequenz), Auf http://websdr.ewi.utwente.nl:8901/ war während der ganzen Ausfalldauer kein Träger zu sehen. Die Entfernung vom Sender zu jenem Empfänger beträgt ca. 280 km. bis denn, BEN
Εrnst B. schrieb: > Hat denn mal jemand nachgeschaut, ob das Signal ganz weg ist (also > Stille auf der Frequenz), oder ob's einfach so gestört ist, dass nix > empfangen wird? Es war nur ein Rauschen im Empfänger zu hören. Wir hier "DCF77_Ausfall.mp3" Beitrag "Re: DCF77 Auswertung (ein bisschen anders)" Es gab in der Zeit des Ausfalls heute morgen "Einschaltversuche": ca. 2 Sekunden Signal, ein paar Sekunden Stille, dann wieder da. 2 Sekunden ein Signal. Das wiederholte sich dann nach mehreren Minuten.
Manfred schrieb: > Wolle G. schrieb: >> Manfred schrieb: >>> habe ich etwa Schrott geklauft Und wenn sie Spinnt, DCF77 abschalten und die Zeit von Hand eintragen. Bei meiner Technoline ist der Empfang so mies, das die sich immer verstellt hat. Hab es einfach abgeschaltet und von Hand eingestellt. Die Minute Abweichung im halben Jahr ändere ich bei der Zeitumstellung.
Εrnst B. schrieb: > Was wertet der www.dcf77logs.de - Empfänger aus? Nach den Schwankungen > seiner Live-Bitlängen-Anzeige vmtl. auch die Amplitude, und das wohl > mit, sagen wir, "suboptimaler Hardware". > Insofern bin ich mir nicht sicher ob man allzuviel auf dessen Daten > geben kann... Es ist ein AM-moduliertes Signal, da wird man die Amplitude auswerten. Kleinere Schwankungen sind da immer vorhanden. Nimm mal so ein käufliches Empfängermodul und schau dir die Pulslängen an: die schwanken auch. Imho kein Kriterium. Ja, es kann sein, dass er suboptimale HW hat, denn in seinen Logs sieht man häufiger auch einzelne Bitfehler. Die werden sicher nicht so gesendet und sind in dem Thread auch gar nicht von Belang. Die längeren Ausfälle (>2min) jedenfalls sind richtig erfasst, da habe ich keine Zweifel.
oszi40 schrieb: > Scheinbar ist sich der Betreiber gar nicht bewusst > welcher Folgeschaden bei Nutzern auftreten kann? Scheinbar ist dir nicht bewusst, dass jeder der Funk kennt, aus gutem Grund Kabel bevorzugt. Drahtlose Übertragungen sind unzuverlässig. Das war schon immer so und wird immer so bleiben. Je mehr wir mit Schaltnetzteilen zu tun haben, umso stärker wird das DCF77 Signal beeinträchtigt. Hier die Schuld auf den Betreiber zu schieben, bringt dir gar nichts. Baue deine Anwendung so, dass sie damit klar kommt, oder akzeptiere, dass deine Anwendung mangelhaft ist. Übrigens habe ich gerade tadellosen Empfang, wenn ich den Pollin Empfänger etwa 2 Meter vom Schreibtisch entfernt aufstelle.
Die Ausfälle haben nichts mit den Empfängern zu tun, da sie unabhängig von mehreren Seiten bestätigt wurden. Der sender selbst war ausgefallen. Oder Russland hat die gesamte EU mit einem U-Boot-Störsender bestrahlt.
HildeK schrieb: > Es ist ein AM-moduliertes Signal, da wird man die Amplitude auswerten. Seit 1983 zusätzlich auch noch phasenmoduliert. Damit kriegt man eine um drei Größenordnungen geringere Abweichung hin. https://www.ptb.de/cms/ptb/fachabteilungen/abt4/fb-44/ag-442/verbreitung-der-gesetzlichen-zeit/dcf77/phasenmodulation.html
HildeK schrieb: > Die, von der ich schrieb, ist mit CD4000er aufgebaut und hat zwei > sechstellige LCDs - die musste ich schon mal ersetzen; ich mag gar nicht > dran denken, was die ursprünglich gekostet hatten (80er Jahre). > Auch der Empfänger war Eigenbau - Geradeaus mit (teurem) Filterquarz. > Die Leistungsaufnahme sollte ich mal messen ... Meine Funkuhr läuft auch mit einem Geradeausempfänger und digitalen Schaltkreisen ohne Mikrocontroller seit Ende der 70er Jahre problemlos. Die 7 Segment-Anzeige für Stunde, Minute und Sekunde besteht aus je 4 LED pro Balken. Stromverbrauch liegt bei ca. 2,4W. Zur Prüfung, ob ein Zeitpaket richtig empfangen wurde, wird bei zwei hintereinander folgenden Paketen geprüft, ob das vorherige Paket sich um 1 Minute unterscheidet. Falschanzeigen konnte ich noch nicht entdecken.
Wolle G. schrieb: > Zur Prüfung, ob ein Zeitpaket richtig empfangen wurde, wird bei zwei > hintereinander folgenden Paketen geprüft, ob das vorherige Paket sich um > 1 Minute unterscheidet. Das habe ich in meiner Uhr auch so ähnlich implementiert. Ich lasse eine Differenz von maximal einer Stunde und maximal einer Minute zu (zwei Minuten wäre also falsch). Das scheint zu genügen. Die Prüf-Bits alleine reichen nicht.
HildeK schrieb: > Es ist ein AM-moduliertes Signal, da wird man die Amplitude auswerten. Sogar deutlich AM, 70%, also Absenkung auf 30% für 100 / 200 ms. > Kleinere Schwankungen sind da immer vorhanden. Nimm mal so ein > käufliches Empfängermodul und schau dir die Pulslängen an: die schwanken > auch. Ich habe mal Tests mit Muster-Sets von Telefunken gemacht, da war das deutlich. Wir haben dann für das Seriengerät drauf verzichtet und Uhrenmodule zugekauft. Mein Geradeausempfänger entspricht der alten PTB-Schaltung, wie sie u.a. mal in der Funkschau veröffentlicht wurde. Da habe ich die Verstärkungsregelung extrem langsam gemacht und ziemlich stabile Impulslängen. Es gab später andere Bastellösungen, wo anstatt einer Verstärkungsregelung die Komparatorschwelle dynamisch verschoben wurde, die kamen schneller in Betrieb, aber zu Lasten wackeliger Impulslängen. Wolle G. schrieb: > Zur Prüfung, ob ein Zeitpaket richtig empfangen wurde, wird bei zwei > hintereinander folgenden Paketen geprüft, ob das vorherige Paket sich um > 1 Minute unterscheidet. Das ist das mindeste, was man tun sollte. Wenn wir das tiefer diskutieren wollen, sollten wir nach einem im µC-net vorhandenen Thread suchen, gab es schon mindestens einmal.
Manfred schrieb: >> hintereinander folgenden Paketen geprüft, ob das vorherige Paket sich um >> 1 Minute unterscheidet. > > Das ist das mindeste, was man tun sollte. Zu dieser Erkenntnis bin ich schon vor Jahren gekommen. Ohne DCF-SIGNAL nützt die Prüfung der letzten Minute auch wenig. Dass DCF77 stundenlange Ausfälle ohne Ersatzsender macht, habe ich nicht erwartet. Da startet keine einfache Wetterstation und keine neue Uhr mit der richtigen Zeit. Ärgerlich sind noch Sachen mit Zertifikaten, die nur eine gewisse Zeit gültig sind.
oszi40 schrieb: >>> hintereinander folgenden Paketen geprüft, ob das vorherige Paket sich um >>> 1 Minute unterscheidet. >> Das ist das mindeste, was man tun sollte. > Zu dieser Erkenntnis bin ich schon vor Jahren gekommen. Ach wirklich, oder erst nach den versauten Daten: oszi40 schrieb: > Vor Jahren habe ich meine Datenbank bedenkenlos optimistisch mit > DCF-Zeiten gefüttert. Das war der Fehler meines Lebens. Statt der > hochgenauen Zeit stand dann 26:82 Uhr od. ähnliches in diesem Feld, > Ohne DCF-SIGNAL nützt die Prüfung der letzten Minute auch wenig. Zumindest verhindert das grob falsche Anzeigen wie "dann 26:82 Uhr", wenn mal zwei Bits fehlerhaft kommen. Die zwei oder drei Parity des DCF fangen leider nur ein einzelnes falsches Bit. > Dass DCF77 stundenlange > Ausfälle ohne Ersatzsender macht, habe ich nicht erwartet. Es stellt sich eher die Frage, warum sich Ausfälle häufen. Vielleicht hat der Sender inzwischen ein kritisches Alter erreicht und ein Rentner betut den dann, weil man zu geizig ist, den Sender zu erneuern. > Da startet > keine einfache Wetterstation und keine neue Uhr mit der richtigen Zeit. Das kommt sicher jeden Tag mindestens einmal vor, dass man eine neue Uhr in Betrieb nimmt. > Ärgerlich sind noch Sachen mit Zertifikaten, die nur eine gewisse Zeit > gültig sind. Du suchst krampfhaft / krankhaft Gründe, weshalb der DCF77 so extrem wichtig ist! Zertifikate kenne ich nur auf Computerbasierten Systemen, die durchweg eine interne Uhr haben und das auch im Freilauf können. In Domänen hängen sie am Server, wenn der mal 2 Sekunden weglaufen sollte, auch egal, dann ziehen die Clients nach. Oder die Server sind garnicht DCF-synchron und verlassen sich darauf, dass der Ammi das GSM redundant und zuverlässig betreibt.
Manfred schrieb: > Wolle G. schrieb: >> Zur Prüfung, ob ein Zeitpaket richtig empfangen wurde, wird bei zwei >> hintereinander folgenden Paketen geprüft, ob das vorherige Paket sich um >> 1 Minute unterscheidet. > > Das ist das mindeste, was man tun sollte. Was sollte noch geprüft werden, um immer die richtige Uhrzeit anzeigen zu lassen?
30.12.2022 18:02 - und wieder ist er weg :-( Schon eine halbe Stunde vorher hat dcf77logs.de auffällig viele Fehler.
Auch jetzt noch --- kein Empfang. Wir haben hier leicht böigen Wind. Die selbst programmierte Funkuhr zeigt immer noch Freitag den 30. an, dank meiner Unachtsamkeit beim Programmieren, die Zeit lief "frei" weiter. mfg
Meine selbst programmierte Funkuhr hat eine billige 10 ppm-Quarz-Referenz und wird von DCF nur korrigiert, daher liefert sie nach Empfangsproblemen unter 24 h weiterhin die sekundengenaue Zeit. Wer mit schlechter DCF-Soft- und -Hardware (bestenfalls) nur Empfangsprobleme aufzeigen kann, ist arm dran. Das kann "www.dcf77logs.de" besser. Kleiner Tipp: Versucht euch doch mal an der Netzfrequenzmessung! Wer andere Ergebnisse hat, als https://www.netzfrequenzmessung.de/ hat eine schlechte Erfassung gebaut. Meine Erfassung stimmt immer auf wenige mHz (das liegt aber nur am Mess-Zeitfenster) damit überein.
(prx) A. K. schrieb: > Nachts ein paar Stunden einschalten reicht doch für die meisten Uhren. Die Sonne scheint bekanntlich in der Nacht, da gibt es weithin am meisten Einspeisung von PV Anlagen und Windrädern.
Knut schrieb: > Kleiner Tipp: Versucht euch doch mal an der Netzfrequenzmessung! Habe ich vor 2 Jahren in einen AT90S2313 rein programmiert in ASM. Vier Nachkommastellen, allerdings nur mit gewöhnlichem Quarz und mit umschaltbaren Messzeiten. Werte waren plausibel. mfG
Habe gleich nach Manfreds Meldung bei Uni Twente DCF77-Signale gesehen. Anscheinend waren sie mehr örtlich gestört?
Beitrag #7301344 wurde von einem Moderator gelöscht.
also ich habe keine Aussetzer bei DCF77 Sowohl das Frequenznormal als auch die Uhr laufen unbeirrt Ralph Berres
Christian S. schrieb: > 31.12.2022 00:46 > Auch jetzt noch --- kein Empfang. Wir haben hier leicht böigen > Wind. dcf77logs.de hat zu dem Zeitpunkt keine Störung, also ein bei Dir lokales Problem. oszi40 schrieb: > Habe gleich nach Manfreds Meldung bei Uni Twente DCF77-Signale gesehen. > Anscheinend waren sie mehr örtlich gestört? dcf77logs.de liegt gut 200km von mir entfernt und hat den Ausfall im Protokoll. DCF77 war eine Minute nach meinem Posting wieder aktiv, er war von 18:02 bis 19:09 weg. Blöder Zufall, dass er genau in diesem Moment wieder lebte. Ralph B. schrieb: > also ich habe keine Aussetzer bei DCF77 Natürlich nicht, bei Dir ist alles anders. Die Ausfälle sind vorhanden und von mehreren Leuten berichtet. Ich bekomme sie nur zum Teil mit, weil ich nicht ständig vor meinem Empfänger sitze. Wenn ich einen sehe, deckt der sich immer mit dcflog.de - bis auf kurze lokale Störer, wenn ich ein bestimmtes Gerät einschalte.
Manfred schrieb: > Ralph B. schrieb: >> also ich habe keine Aussetzer bei DCF77 > Natürlich nicht, bei Dir ist alles anders. > > Die Ausfälle sind vorhanden und von mehreren Leuten berichtet. Ich > bekomme sie nur zum Teil mit, weil ich nicht ständig vor meinem > Empfänger sitze. Wenn ich einen sehe, deckt der sich immer mit dcflog.de > - bis auf kurze lokale Störer, wenn ich ein bestimmtes Gerät einschalte. Wenn der Empfang ausfällt benötigt mein DCF77 Frequenznormal mindestens 4 Stunden, bis es wieder die volle Stabilität hat. Zu dem Zeitpunkt als ich den Empfang kontrolliert habe, war die Stabilität voll vorhanden. Kontrolliert habe ich das mit einen GPS Frequenznormal als Vergleich. Also muss der Ausfall mindestens 4 Stunden vor meiner Beobachtung gewesen sein. Mehr kann ich dazu leider nicht beitragen. Ralph Berres
Der Bausatz läuft mit 1,5-Volt Batterie schon an. Allerdings für TTL-Pegel zum Anschluss an µC zu Auswertung fehlt noch die Pufferstufe. Auch fehlt bei dem Bausatz noch die Spannungsstabilisierung (Z-Diode etc.) Gelegentlich läuft einem sowas noch in der Art über den Weg. Die Antenne musste übrigens separat bestellt werden. Hier die Conrad-Bestell-Nummern (alt): 5363612 535630 ciao gustav
Karl B. schrieb: > Gelegentlich läuft einem sowas noch in der Art über den Weg. Klar https://www.pollin.de/p/dcf-77-empfangsmodul-dcf1-810054 Das Modul hat als Ausgang eine Push-Pull Stufe, die nur einige zig µA liefert. Für eine LED zum Testen reicht es gerade eben aus. Einen AVR der auf 3,3V läuft kann man damit direkt ansteuern.
Ralph B. schrieb: > Wenn der Empfang ausfällt benötigt mein DCF77 Frequenznormal mindestens > 4 Stunden, bis es wieder die volle Stabilität hat. Ist das auch abhängig davon, wie lange der DCF ausgefallen war? Wenn nicht: dann hast du ja fast täglich mindestens für 4h kein stabiles Normal, oder?
Ralph B. schrieb: > Also muss der Ausfall mindestens 4 Stunden vor meiner Beobachtung > gewesen sein. Yep, zur simplen Kontrolle reicht so ein Mini-Bausatz locker aus. Sogar mit nur einer 1,5 Volt Batterie. ciao gustav
HildeK schrieb: > Ist das auch abhängig davon, wie lange der DCF ausgefallen war? > Wenn nicht: dann hast du ja fast täglich mindestens für 4h kein stabiles > Normal, oder? Wenn das Signal nur für wenige Milisekunden weg ist dann macht sich der Schwungradeffekt des 10Hz schmalen Quarzfilters bemerkbar. Wenn es allerdings mehrere Sekunden weg ist, dann fällt die PLL aus der Synchronisation heraus, dann hängt es davon ab wie genau sich der wiedereinsetzende Träger phasenmäßig an den zuletzt gesendeten Träger ansetzt. Wenn es hier keine Phasenabweichung gibt dann ist es kein Problem. während der Sendepause wird die Quarzfrequenz des Quarzofens auf den letzten Wert festgehalten, weil die Daten am DA-Wandler welche die VCO Spannung erzeugt einfach den letzten gültigen Wert behält. Da allerdings die Phasenlage dauernd durch die Ausbreitungsbedingungen beeinflusst werden, folgt in der Regel eine komplette Neusynchrisation, weil dadurch jetzt ein Phasensprung erfolgt, den ich ja nicht voraussagen kann. Das bekomme ich aber normalerweise mit. Das letzte mal bei der ich das beobachtet habe, war letzten Sommer nach einen Gewitter. Was mir aber aufgefallen ist, das die Feldstärke geringer ist als normalerweise üblich. Das Problem was wohl viele haben ist die Störanfälligkeit durch HF-Müll diverser Schaltnetzteile und Energiesparlampen im Haus. Um diese zu abzumildern, habe ich einen enormen Selektionsaufwand im Empfänger getrieben. Hier werkelt hinter einer extrem großsignalfesten Eingangsstufe ein Quarzfilter bestehend aus 4 Quarzen extrem hoher Güete. Die Quarze sind jeweils 7cm lang. Ich behaupte mal das diesen Aufwand hier sonst keiner treibt. Ralph Berres
Manfred schrieb: > Die Ausfälle sind vorhanden und von mehreren Leuten berichtet. Ich > bekomme sie nur zum Teil mit, weil ich nicht ständig vor meinem > Empfänger sitze. Wenn ich einen sehe, deckt der sich immer mit dcflog.de > - bis auf kurze lokale Störer, wenn ich ein bestimmtes Gerät einschalte. Ja, 2022 gab es teilweise Probleme. Ich habe noch eine der ersten Funkuhren, die sind dauerhaft auf das Signal angewiesen, anderfalls gibt es eben Fantasie zahlen statt Uhrzeit. Aktuell aber alles gut :D
E34 L. schrieb: > Ich habe noch eine der ersten Funkuhren, die sind dauerhaft auf das > Signal angewiesen, DCF77 in Venezuela? Oder hast du die Uhren "Zuhause"?
Hallo zusammen. Ich besitze 2 Funk-Uhren Module von Conrad, ca. 30 Jahre alt (Conrad PLZ noch 4-stellig); ebenso eine Junghans Funk-Armbanduhr. Dazu eine Wetterstation mit DCF77. Alle 4 Uhren sind auf den Sekundenschlag synchron. Ich betreibe auch einen WSPR-Sender der alle 8 Minuten für 2 Minuten eingeschaltet wird. Die Zeit kommt mit Pollin Baustein von DCF77, gesteuert von einem MC. Die Uhrzeit lasse ich mir nicht anzeigen, aber das Schaltsignal; ist immer richtig. Alle 5 Uhren sind synchron. Ich habe auch in meinen Empfangsberichten keine Differenzen zum DCF77 Log gefunden. Gutes Neues.. 73 Wilhelm
Christian S. schrieb: > Auch jetzt noch --- kein Empfang. Wir haben hier leicht böigen Wind. Da zufällig Sylvester war, kann ich auch etwas Senf dazugeben: 31. 23:45-0:00 einwandfreier Empfang auf meiner ACS-77. 01. 00:20 ebenfalls einwandfreier Empfang. Jetzt gerade (13:47) auch.
Ralph B. schrieb: > während der Sendepause wird die Quarzfrequenz des Quarzofens auf den > letzten Wert festgehalten Was macht Dein System bei kurzen Unterbrechungen oder bei den üblichen Beeinflussungen durch Tag / Nacht, Störfelder? Da braucht es meiner Meinung ein Filter, dass zumindest einen Tag Einschwingzeit hat. Das soll ja nur die Alterung des Quarzoszillator kompensieren.
Petra schrieb: > Was macht Dein System bei kurzen Unterbrechungen oder bei den üblichen > Beeinflussungen durch Tag / Nacht, Störfelder? Da braucht es meiner > Meinung ein Filter, dass zumindest einen Tag Einschwingzeit hat. Das > soll ja nur die Alterung des Quarzoszillator kompensieren. Irgendwo musste ich damals einen Kompromiss eingehen. Ich hatte das Gerät 1994 projektiert. Gegen Störfelder habe ich ein Ladderfilter mit 4 Quarzen eingesetzt. dieses hat 10Hz Bandbreite und 70db Dämpfung in 30Hz Abstand. Der Phasnvergleicher und Regler erfolgt rein digital, weshalb ich bei Signalverlust auch die Regelspannung des VCOs einfrieren kann. Was die kurzen Unterbrechungen und die Phasenverschiebungen durch den Tag-Nachtrythmus betrifft. Bei einen Quarzofen mit 10exp-9 Stabilität kann man keine Regelzeitkonstante von 1 Tag und länger realisieren. Solange bleibt der Quarzofen nicht auf 10exp-9 stabil. Hier hätte ich ein Rubidiumnormal einbinden müssen. Der war aber damals unerschwinglich teuer. Wenn ich den hätte finanziern können, hätte ich mir den Aufwand von immerhin 1500DM damals gespart. Heute habe ich einen Rohde&Schwarz Rubidiumnormal und auch ein GPS Frequenznormal. Das DCF77 Normal könnte ich eigentlich in Rente schicken, ist aber als Rückfallnormal noch in Betrieb. Ralph Berres
Manfred schrieb: > Christian S. schrieb: >> 31.12.2022 00:46 >> Auch jetzt noch --- kein Empfang. Wir haben hier leicht böigen >> Wind. > > dcf77logs.de hat zu dem Zeitpunkt keine Störung, also ein bei Dir > lokales Problem. Das lokal entstandene Kontaktproblem konnte ich heute lokalisieren und beheben. Auf die selbst gebauten Gerätschaften kann man sich nicht immer verlassen. mfg
Ralph B. schrieb: > Was die kurzen Unterbrechungen und die Phasenverschiebungen durch den > Tag-Nachtrythmus betrifft. Bei einen Quarzofen mit 10exp-9 Stabilität > kann man keine Regelzeitkonstante von 1 Tag und länger realisieren. Das klingt nach Phasenjitter-Referenz. Sowas in der Art habe ich vor unfefähr 35..40 Jahren mal gebaut, Prinzip war eine Schaltung der Funkschau, das Ergebnis war windig.
Christian S. schrieb: >> dcf77logs.de hat zu dem Zeitpunkt keine Störung, also ein bei Dir >> lokales Problem. > > Das lokal entstandene Kontaktproblem konnte ich heute lokalisieren und > beheben. Auf die selbst gebauten Gerätschaften kann man sich nicht immer > verlassen. Zwei Vorteile: 1. Bei selbst gebauten Gerätschaften weiß man, wer gepfuscht hat. 2. Man kann sie selbst reparieren.
Manfred schrieb: > Das klingt nach Phasenjitter-Referenz. wie kommst du darauf? Manfred schrieb: > Sowas in der Art habe ich vor unfefähr 35..40 Jahren mal gebaut, Prinzip > war eine Schaltung der Funkschau, das Ergebnis war windig. Damals hatte man die Regelschleife rein analog realisiert. Da waren kaum Regelzeitkonstanten von mehr als ein paar Minuten realisierbar. Bei mir ist die Regelschleife digital aufgebaut. Auch der Integrator ist digital. Die erreichte Stabilität ist bei mir besser als 10exp-9 Analog erreicht man vielleicht 10exp-7 siehe http://df6wu.de/Bauanleitungen%20Messtechnik/DCF-Frequenznormal/
Manfred schrieb: > 30.12.2022 18:02 - und wieder ist er weg :-( > Schon eine halbe Stunde vorher hat dcf77logs.de auffällig viele Fehler. Vielleicht haben die bleifrei gelöteten Wackelkontakte ihr Verfallsdatum erreicht.
Ralph B. schrieb: > Heute habe ich einen Rohde&Schwarz Rubidiumnormal und auch ein GPS > Frequenznormal. > Das DCF77 Normal könnte ich eigentlich in Rente schicken, ist aber als > Rückfallnormal noch in Betrieb. Neugierige Frage: Worfür braucht man diese Geräte privat?
Carsten W. schrieb: > Ralph B. schrieb: >> Heute habe ich einen Rohde&Schwarz Rubidiumnormal und auch ein GPS >> Frequenznormal. >> Das DCF77 Normal könnte ich eigentlich in Rente schicken, ist aber als >> Rückfallnormal noch in Betrieb. > > Neugierige Frage: Worfür braucht man diese Geräte privat? Um jene Messgeräte im Heimlabor mit hochqualitativen Frequenznormalen nachkalibrieren zu können oder als Mutter Frequenznormal angeschlossener Messgeräte wie Frequenzzähler, Synthesizer-Messsender, Spektrum Analysatoren u.ä. Manche Leute betreiben hochqualitative Frequenznormale als Hobby. Es gibt einige Wenige, die sogar Wasserstoff Maser Frequenznormale oder Cäsium Fountain daheim betreiben. Es ist ein faszinierendes Hobby und für manche "Spaß an der Freude". http://www.leapsecond.com/time-nuts.htm Dort bekommt an guten Überblick
Carsten W. schrieb: > Neugierige Frage: Worfür braucht man diese Geräte privat? Beispielsweise als Funkamateur. Wenn man z.B. Schmalbandbetriebsarten über Satellit machen will. Ralph Berres
Hat schon mal jemand eine Schaltsekunde gesehen? Da müßte ja dann 31.12.xy 23.59:60 stehen.
Abdul K. schrieb: > Hat schon mal jemand eine Schaltsekunde gesehen? Da müßte ja dann > 31.12.xy 23.59:60 stehen. Nein, da dauert der Sprung von 23:59:59 auf 00:00:00 2 Sekunden.
Peter N. schrieb: > Abdul K. schrieb: >> Hat schon mal jemand eine Schaltsekunde gesehen? Da müßte ja dann >> 31.12.xy 23.59:60 stehen. > > Nein, da dauert der Sprung von 23:59:59 auf 00:00:00 2 Sekunden. Die Schaltsekunde ist aber nicht um 00:00 MEZ
Peter N. schrieb: >> Hat schon mal jemand eine Schaltsekunde gesehen? Da müßte ja dann >> 31.12.xy 23.59:60 stehen. Es kommt drauf an, wie der Decoder aufgebaut ist. Im Prinzip richtig, es müsste :60 kommen, DCF sendet ein Bit mehr. > Nein, da dauert der Sprung von 23:59:59 auf 00:00:00 2 Sekunden. Aus der Erinnerung heraus dauert tatsächlich die letzte Minute 61 Sekunden. Dirk B. schrieb: > Die Schaltsekunde ist aber nicht um 00:00 MEZ Schwierig zu definieren, ob man sie nun der 23:59 oder bereits der 00:00 zuordnet. Bei meiner habe ich das leider übersehen: Es wird im Display ab einer Stunde zuvor das ausgesendete Ankündigungsbit angezeigt, mein Prozessor 'weiß' also, dass eine verlängerte Minute kommt. Ich hab's in der Software verpennt, das zusätzliche Bit zu verarzten, die :60 fällt durch die Plausibilitätsprüfung und die Uhr zeigt einen Empfangsfehler an. Die Software ist zweistellige Jahre alt, die kann ich nicht mehr mit vertretbarem Aufwand anfassen.
Manfred schrieb: > Die > Software ist zweistellige Jahre alt, die kann ich nicht mehr mit > vertretbarem Aufwand anfassen. Ist wie früher im VEB, einfach liegen lassen, erledigt sich nach einiger Zeit von selber: https://www.forschung-und-lehre.de/zeitfragen/schaltsekunde-soll-abgeschafft-werden-5192
Manfred schrieb: > Dirk B. schrieb: >> Die Schaltsekunde ist aber nicht um 00:00 MEZ > > Schwierig zu definieren, ob man sie nun der 23:59 oder bereits der 00:00 > zuordnet. Die Schaltsekunde ist um 00:00 UTC und DCF77 verbreitet MEZ/MESZ. 00:59:60 oder 01:59:60 waren möglich
Wichtiger fände ich, wann der Datumswechsel mit geänderter Jahreszahl tatsächlich auf der Anzeige erscheint. Dann wäre es vielleicht der 32.Dezember für eine Sekunde? oder der 0. Januar für eine Sekunde? ciao gustav
Karl B. schrieb: > Wichtiger fände ich, wann der Datumswechsel mit geänderter Jahreszahl > tatsächlich auf der Anzeige erscheint. > Dann wäre es vielleicht der 32.Dezember für eine Sekunde? > oder der 0. Januar für eine Sekunde? Nur, wenn die Software falsch ist. DCF77 überträgt die Daten der Folgeminute. In Deutschland war die Umstellung immer am 01.01. oder 01.07. Bei UTC hatte die letzte Minute am 31.12. oder 30.06. 61 Sekunden.
Die 59. Sekunden-Lücke war also der Lesart zufolge 2 Sekunden lang. Auf die steigende Flanke der Sekunde 0 wurden dann Daten übernommen auf Anzeige? ciao gustav
Karl B. schrieb: > Die 59. Sekunden-Lücke war also der Lesart zufolge 2 Sekunden lang. Laut Wikipedia: „Enthält die Minute eine Schaltsekunde, so enthält auch die Sekunde 59 eine Absenkung und eine (zusätzliche) Sekunde 60 ohne Absenkung folgt.“ (Die Zählung beginnt mit Sekunde 0)
Meiner Ansicht nach müsste die Uhr dann bei den Sekunden die '60' anzeigen. Da aber die Schaltsekunden eh nur sehr selten notwendig sind (waren; diskutiert man nicht über deren Abschaffung?) ist das eher ein kosmetisches Problem. Ich konnte das bei meinen Uhren bisher nie beobachten (zur richtigen Zeit am falschen Ort 😉). Überhaupt Probleme könnten ich nur bei Implementierungen auftreten, die bei den eingebauten Plausibilitätsprüfungen nicht sauber gearbeitet haben. Im Anhang ein Progrämmchen für den Tiny85, mit dem z.B. auch ein Telegramm mit Schaltsekunde generiert werden kann.
Dirk B. schrieb: > Laut Wikipedia: „Enthält die Minute eine Schaltsekunde, so enthält auch > die Sekunde 59 eine Absenkung, und eine (zusätzliche) Sekunde 60 ohne > Absenkung folgt.“ > (Die Zählung beginnt mit Sekunde 0) Die Uhr zeigt mir dann bei 60 Trägerabsenkungen anstelle von normalerweise 59 Stück nur in Minute 0 "Lottozahlen", genauer, alles, was im Schieberegister um eine Stelle versetzt wurde. Aber ab Minute 1 wieder richtige Zeit und richtiges Datum. Gilt für den Fall, dass minütlich synchronisiert wird. Für Uhren, die nur einmal nachts (meistens gegen 2 Uhr) synchronisieren und sonst auf Quarzbasis autonom weiterlaufen, ist es eh nicht relevant. ciao gustav
Karl B. schrieb: > Die Uhr zeigt mir dann bei 60 Trägerabsenkungen anstelle von > normalerweise 59 Stück nur in Minute 0 "Lottozahlen", genauer, alles, > was im Schieberegister um eine Stelle versetzt wurde. Dann wertet die Software wohl das Schaltsekundenbit nicht aus. Das ist dann ein Problem deiner Uhr.
HildeK schrieb: > Im Anhang ein Progrämmchen für den Tiny85, mit dem z.B. auch ein > Telegramm mit Schaltsekunde generiert werden kann. Wenn man doch noch den Commodore User-Port hätte ... Ich habe Telegramme mit dem cbm3032 erzeugt, in Basic. Decodieren konnte ich nur jede zweite Minute. Dirk B. schrieb: > Karl B. schrieb: >> Die Uhr zeigt mir dann bei 60 Trägerabsenkungen anstelle von >> normalerweise 59 Stück nur in Minute 0 "Lottozahlen", genauer, alles, >> was im Schieberegister um eine Stelle versetzt wurde. > Dann wertet die Software wohl das Schaltsekundenbit nicht aus. DCF77 sendet seit Juni 1973, da waren Mikroprozessoren noch nicht im Kinderzimmer angekommen und sehr teuer. Meine erste DCF-Uhr war eine riesige Ansammlung von TTL-Bausteinen. Die Auswertung der Zusatzbits und dazu passendes Sonderverhalten hätte den Aufwand ins Unermessliche gesteigert! Und ja, das Ding hat auch ohne Schaltsekunde öfter mal Unfug gezeigt. DCF ist mit Parity sehr sparsam und mit einer Checksumme hätte man damals auch kaum umgehen können.
Wer von DCF die Zeit sofort und auf 0,1 s exakt aus dem µC haben will, KANN Glück haben. Nach dem Einschalten dauert es meist nur 5 Sekunden. GPS-Zeit ist eine Alternative, aber bei bestem Empfang kan es 1/4 Stunde dauern, bis alle Schaltsekunden seit Modul-Erstellung berücksichtigt werden. Bis dahin ist die GPS-Uhr einige Sekunden voraus. Günstige DCF-AM-Module mit untereinander ähnlicher Qualität kosten z.Z. im Bereich von 5 ... 20 EU. Teureres ist meist nicht besser. Für den DCF-FM-Empfang gibt es nichts vergleichbar Preiswertes von der Stange. Da muss man schon Einiges in die selbst zu entwickelnde Empfangstechnik stecken, und wird sich dann den Vorsprung nicht durch miese SW nehmen lassen. Dafür sei dies hier nur eine Check-Liste. Wer eine verlässliche AM-DCF-Uhr zum kleinen Preis basteln will, - hat einen abgeglichenen Quarz-Oszillator von z.B. 4..8 MHz am µC. Für Raumtemperatur +/-5 K und < 10 ppm reicht ein Quarz mit passenden TK0-Cs (22..39 pF). Fehler < 1 s / d. Kostet 1...2 EU mehr. - wertet Ankündigungsbits aus (Schaltsekunde/WZ-SZ) und wird davon nicht überrascht. Alle paar Jahre kann dann auch mal eine Sekunde 60 in der Anzeige erscheinen. Kostet nur kluge SW. - lässt sie von DCF nur synchronisieren, wenn kein Parity-Fehler aufgetreten ist und (unter Berücksichtigung der Ankündigungsbits) die neue Minute = vorige Minute + 1 ist. Das erfordert evtl. auch etwas Kalenderrechnung! Alles Andere ist schlechte SW. - bringt "schlechtes" DCF-Signal über mehr, als 1 Stunde zur Anzeige. Der Fehler kann dann > 0,05 s werden. Bis zu 0,05 s Fehler sind bei DCF jederzeit ganz NORMAL und durch den schmalbandigen Empfang nicht zu vermeiden. Alles Andere wäre eine schlechte Anzeige.
Korno schrieb: > - wertet Ankündigungsbits aus (Schaltsekunde/WZ-SZ) und wird davon > nicht überrascht. Alle paar Jahre kann dann auch mal eine Sekunde 60 > in der Anzeige erscheinen. Kostet nur kluge SW. Klingt gut. Die Auswertung der Zeitumstellung sollte nach 02:00 Uhr geprüft werden. Mein MA-Wecker stellt wegen dämlicher Abfrage erst einen Tag später um 8-) Übrigens interesssanter Link zur Zeit: https://www.timeanddate.de/sommerzeit/erste-zeitumstellung
Hallo korno, in deinem Beitrag steht viel Unsinn und wiedergekäute Informationen aus diesem Diskussionsfaden. Korno schrieb: > Wer von DCF die Zeit sofort und auf 0,1 s exakt aus dem µC haben will, > KANN Glück haben. Nach dem Einschalten dauert es meist nur 5 Sekunden. Wie soll das gehen? Mindestens eine Minute, eher zwei. > GPS-Zeit ist eine Alternative, aber bei bestem Empfang kan es 1/4 Stunde > dauern, bis alle Schaltsekunden seit Modul-Erstellung berücksichtigt > werden. Mit A-GPS ist man viel schneller, und das dürfte heute der Standard sein. > Für den DCF-FM-Empfang Was soll DCF-FM-Empfang sein? > - hat einen abgeglichenen Quarz-Oszillator von z.B. 4..8 MHz am µC. Für > Raumtemperatur +/-5 K und < 10 ppm reicht ein Quarz mit passenden > TK0-Cs (22..39 pF). Fehler < 1 s / d. Das macht man heute temperaturkompensiert. > Der Fehler kann dann > 0,05 s werden. Bis zu 0,05 s Fehler sind bei DCF > jederzeit ganz NORMAL und durch den schmalbandigen Empfang nicht zu > vermeiden. Zusammen mit dem Quarz ist man genauer, wie 0,05 s. www.hopf.com/dcf77-gps_de.php Durch Auswertung des Trägers kommt man sogar viel genauer.
Da steht was von AM zu FM Umsetzung und dann erst eine Auswertung. Also die Variante ist mir neu.
Weil es gerade paßt: Kennt jemand einen Fertigmodulempfänger mit 2 Quarfiltern? Bzw. wo man das zweite Quarz nachrüsten kann. Ich sah mal irgendeinen Chip, bei dem auf dem Modul das zweite Filter mit einem Kondensator überbrückt war. Könnte ein IC von TFK Heilbronn gewesen sein.
Abdul K. schrieb: > Also die Variante ist mir neu. Mir auch. Aber die hat für normale Uhren m.E. auch keine Bedeutung. Soweit ich verstanden habe, geht es darum, den exakten Sekundenbeginn von niedrigen zweistelligen ms auf niedrige einstellige ms zu bringen. Das ist aber nur ein Offset, keine aufsummierende Ablage wie bei normalen Quarz- oder mechanischen Uhren. Nach https://www.ptb.de/cms/de/ptb/fachabteilungen/abt4/fb-44/ag-442/verbreitung-der-gesetzlichen-zeit/dcf77/phasenmodulation.html soll das durch die Phasenmodulation mit einem quasizufälligen Muster des nicht abgesenkten Trägerteils auch möglich sein.
Korno schrieb: .. einen Haufen überflüssiges Zeug von irgendwo ab. Alexander S. schrieb: > Korno schrieb: >> Wer von DCF die Zeit sofort und auf 0,1 s exakt aus dem µC haben will, >> KANN Glück haben. Nach dem Einschalten dauert es meist nur 5 Sekunden. > Wie soll das gehen? > Mindestens eine Minute, eher zwei. So ist das, ein vollständiges Telegramm muß empfangen sein. Wenn das zufällig fehlerhaft ist, Pech gehabt. >> GPS-Zeit ist eine Alternative, aber bei bestem Empfang kan es 1/4 Stunde >> dauern, bis alle Schaltsekunden seit Modul-Erstellung berücksichtigt >> werden. > Mit A-GPS ist man viel schneller, und das dürfte heute der Standard > sein. Erstmal ist GPS keine Alternative, weil es im Haus nicht funktioniert. Für einen Zeitempfänger kommt A-GPS nicht in Betracht, weil dieser keine weitere Verbindung hat, wo er die Tabelle(n) holen könnte. Was die mögliche Hochlaufzeit beim Kaltstart angeht, bin ich mir nicht sicher. Diese "bis zu 12 Minuten" gelten für eine Position, die reine Uhrzeit sollte schneller erscheinen. HildeK schrieb: > geht es darum, den exakten Sekundenbeginn von niedrigen > zweistelligen ms auf niedrige einstellige ms zu bringen. Dieses "exakt" klemmt schon vorneweg an der Laufzeit, die z.B. vom Sender Mainflingen zur PTB-Braunschweig ziemlich genau eine Millisekunde beträgt. Die bekommt man nicht weg, man könnte sie bestenfalls anhand einer Landkarte herausrechnen. Dazu kommt die Laufzeit des Empfängers, zu der die PTB mal etwas geschrieben hatte.
Moin, Eigentlich will ich jetzt ein bisschen ketzerisch sein und die Frage in die Luft werfen ob DCF77 überhaupt noch notwendig ist, wenn es Alternativen wie die DS323x gibt. Ich habe solche Uhren im Haus in Betrieb die im Jahr unter 1m falsch gehen. Da lohnt es sich eigentlich nicht mehr wirklich mit den Unsicherheiten von der Radioausbreitung abhängig zu sein. Abgesehen davon, muß man die Uhr ohnehin zwei Mal im Jahr anfassen, wenn man nicht gerade automatische DST Umschaltung hat. Dann wäre DCF77 lediglich eine nette Spielerei. Pünktlichkeit unter einer Minute ist ohnehin überspannt:-) Nicht einmal die Preussen nahmen es so genau. Gerhard
Gerhard O. schrieb: > Alternativen wie die DS323x gibt. 47€ + Wochen Lieferzeit? ... und wo kommt die Zeit her? Es gibt schon einige Anwendungen wo man genauere Zeit benötigt. Messdaten, die um Minuten verschiedene Zeiten als Grundlage haben, sind Mist. Da nehme ich gleich NTP.
Magnus M. schrieb: > Gerhard O. schrieb: >> die im Jahr unter 1m falsch gehen > > 1 Meter Toleranz is aba schon heftig! > > ;) Danke! Ich dachte der Kontext heiligt die Messgrößenbezeichnungen:-) Hmm. Ich hätte also besser "1 Min." geschrieben.
Manfred schrieb: > Dieses "exakt" klemmt schon vorneweg an der Laufzeit, die z.B. vom > Sender Mainflingen zur PTB-Braunschweig ziemlich genau eine Millisekunde > beträgt. In Mainflingen stehen eigene (kommerzielle) Atomuhren. Die werden nur von Braunschweig aus kontrolliert
oszi40 schrieb: > Gerhard O. schrieb: >> Alternativen wie die DS323x gibt. > > 47€ + Wochen Lieferzeit? ... und wo kommt die Zeit her? > Es gibt schon einige Anwendungen wo man genauere Zeit benötigt. > Messdaten, die um Minuten verschiedene Zeiten als Grundlage haben, sind > Mist. Da nehme ich gleich NTP. das ist in der Tat Mist. 47€ ist heftig. Bei Digikey wird übrigens CDN$17.19 angegeben. Ich möchte Dir auch nicht unbedingt raten von China zu bestellen. Ich machte da teilweise sehr schlechte Erfahrungen. Bei einem hatten die Werte im AGO Register keinen Einfluß. Bei einem anderen war die Temperaturstabilität schlecht. Ich teste zur Zeit ein Original Dallas Muster und der funktioniert wesentlich genauer als die Importmodelle. Ich fürchte, die Importmodelle sind fast alle "Rejects". Da ist es wirklich Glücksache einen Brauchbaren zu finden. Im Zimmer merkt man das nicht so. Sie kaufen fast innerhalb der Toleranz. Aber mit der Temperaturkompensation ist es schlecht bestellt. Ein paar Bords die schon einige Jahre sind, funktionieren wesentlich besser. Ist leider ein Glücksspiel wenn man fabrikskonforme Teile haben muß. Bei mir läuft seit 2007 ein DS3234 in meiner Wetterstation den ich nur damals gestellt hatte. Über die Jahre hinweg blieben die Abweichungen zwischen 35s bis 90s, trotzdem der RTC Umgebungstemperaturen zwischen -48 bis 40 Grad ausgesetzt ist. Die temperaturbedingten Schwankungen kompensieren sich zum größten Teil.
Gerhard O. schrieb: > Eigentlich will ich jetzt ein bisschen ketzerisch sein und die Frage in > die Luft werfen ob DCF77 überhaupt noch notwendig ist, wenn es > Alternativen wie die DS323x gibt. Der Uhrenbaustein hilft nichts, da muß noch eine Anzeige dran. In meinem Haus hängt in jedem Raum eine analoge Wanduhr, alle mit DCF. > Ich habe solche Uhren im Haus in Betrieb die im Jahr unter 1m falsch > gehen. Da lohnt es sich eigentlich nicht mehr wirklich mit den > Unsicherheiten von der Radioausbreitung abhängig zu sein. Das ist falsch betrachtet: Natürlich laufen alle Uhren mit einem eigenen Quarz, ein Senderausfall ( Thema des Threads ) fällt über den Tag garnicht auf. > Abgesehen > davon, muß man die Uhr ohnehin zwei Mal im Jahr anfassen, wenn man nicht > gerade automatische DST Umschaltung hat. Meine DCF-Uhren fasse ich nur dann an, wenn deren Batterie oder Akku leer ist. Und ich bin es gewohnt, dass alle im Haus maximal 2s abweichen. Diese Wanduhren sind typische Sonderartikel der Lebensmitteldiscounter, meist um 15 Euro verkauft. Ich habe neulich eine kleine Analoguhr (20 cm Durchmesser) für 7,99 € mitgebracht, die nun die freilaufende in der Garage abgelöst hat. Meine digitale DCF-Uhr mit Netzbetrieb und ständig synchron, betreibe ich aus Liebhaberei oder Spieltrieb.
Dirk B. schrieb: > Manfred schrieb: >> Dieses "exakt" klemmt schon vorneweg an der Laufzeit, die z.B. vom >> Sender Mainflingen zur PTB-Braunschweig ziemlich genau eine Millisekunde >> beträgt. > In Mainflingen stehen eigene (kommerzielle) Atomuhren. > Die werden nur von Braunschweig aus kontrolliert Das ist mir bekannt, ich war früher öfter in der PTB und kannte auch die Herren aus dem Zeitlabor. Das ändert nichts daran, dass die korrekte Zeit eben in Mainflingen steht und die Empfänger je nach Entfernung einige ms daneben liegen, eben um die Laufzeit der Radiowelle.
Manfred schrieb: > Meine DCF-Uhren fasse ich nur dann an, wenn deren Batterie oder Akku > leer ist. Und ich bin es gewohnt, dass alle im Haus maximal 2s > abweichen. Atomgenau hatte ich bei DCF auch mal gedacht. Aber die Grundstellung der analogen Uhren sollte schon stimmen 8-)
Manfred schrieb: > > Meine digitale DCF-Uhr mit Netzbetrieb und ständig synchron, betreibe > ich aus Liebhaberei oder Spieltrieb. Bei mir sieht es auch schon fast so aus wie bei Doc Brown. Geht mir genauso:-)
oszi40 schrieb: >> Meine DCF-Uhren fasse ich nur dann an, wenn deren Batterie oder Akku >> leer ist. Und ich bin es gewohnt, dass alle im Haus maximal 2s >> abweichen. > Atomgenau hatte ich bei DCF auch mal gedacht. Aber die Grundstellung der > analogen Uhren sollte schon stimmen 8-) Bei Armbanduhren kann das Einstellen recht fummelig sein. Deine, mit dem kleinen LCD-Fensterchen und dem Sendersymbol, könnte aus dem selben Hause wir meine Aldi von 12/2015 sein. Die kann den Minutenzeiger auf 12 fahren, ich weiß aber nicht, ob sie das im laufenden Betrieb prüft und nachzieht. Ich gehe mal gucken ... aktuell hängt mein Minutenzeiger etwa 10 Sekunden hinterher. Die typischen 30cm-Wanduhren erkennen 12:00:00 und justieren nach.
Manfred schrieb: > Die kann den Minutenzeiger auf 12 fahren, ich weiß aber nicht Ohne beiliegende Anleitung brauchst Du diese Analog-DCF nicht zum Uhrmacher zu bringen. Jede ist anders! Meine Zweituhr habe ich nur wegen der speziellen Anleitung beschafft. Mit einigen speziellen Knopfdrücken kann man den Minutenzeiger nachstellen. Wenn ich viel Lust habe, mache ich das später.
Hannelore D. schrieb: > DCF war ausgefallen! Und das war nicht das letzte mal! 2022 ist vorbei, jetzt wäre die Summe aller Ausfälle in Stunden interessant.
Die Phasenlage von pro Jahr ist unbekannt ;-) Könnten auch mehrere Jahre sein.
Manfred schrieb: > HildeK schrieb: >> geht es darum, den exakten Sekundenbeginn von niedrigen >> zweistelligen ms auf niedrige einstellige ms zu bringen. > > Dieses "exakt" klemmt schon vorneweg an der Laufzeit, die z.B. vom > Sender Mainflingen zur PTB-Braunschweig ziemlich genau eine Millisekunde > beträgt. Die bekommt man nicht weg, man könnte sie bestenfalls anhand > einer Landkarte herausrechnen. > > Dazu kommt die Laufzeit des Empfängers, zu der die PTB mal etwas > geschrieben hatte. Ich meine gelesen zu haben (bei der PTB), dass die Laufzeit zwischen PTB und dem Sender von denen bereits herausgerechnet wird. Oben bemerkte jemand, dass die Atomuhren in Mainflingen stehen und nur von Braunschweig aus gesteuert werden; das ist die andere Variante zur Reduzierung des Delays bereits bei Sender. Und natürlich kommt die Laufzeit vom Sender zum Empfänger abhängig von der Distanz dazu (300km ≙ 1ms) Das mag, wenn die Entfernung dem Empfänger bekannt ist, mit entsprechendem Aufwand auch kompensierbar sein. Das ist schon mal wesentlich weniger als ein schmalbandiger Empfänger an Verzögerung produziert. Mit 'exaktem' Sekundenbeginn meinte ich, dass das was an der Empfangsantenne ankommt und durch z.B. eine geringe Bandbreite der Filter und die sonstige Verarbeitung ein zusätzliches Delay verursacht, dass man das reduzieren kann durch die AM-FM-Wandlung. Siehe https://www.hopf.com/dcf77-gps_de.php Manfred schrieb: > 2022 ist vorbei, jetzt wäre die Summe aller Ausfälle in Stunden > interessant. Es ist jedenfalls in den Monaten November und Dezember mehr Ausfallzeit zusammen gekommen als die PTB für ein Jahr verspricht: "Eine zeitliche Verfügbarkeit der DCF77-Aussendung von jährlich 99,7% wird zugesagt, wobei Ausfälle wegen höherer Gewalt nicht mitgezählt werden." Ich habe von 1.11. bis ca. 20.12. etwa 28h aufsummiert, die 99.7% sind ca. 26.3h pro Jahr. Wobei schwer zu sagen ist, was die PTB alles zu 'höherer Gewalt' zählt ...
HildeK schrieb: > Das mag, wenn die Entfernung dem > Empfänger bekannt ist, mit entsprechendem Aufwand auch kompensierbar > sein. Vermutlich nur bei perfekten Empfängern sinnvoll, siehe die unterschiedlichen Periodendauern bei https://www.dcf77logs.de/live
HildeK schrieb: > Ich habe von 1.11. bis ca. 20.12. etwa 28h aufsummiert Wie kommst Du zu der Aussage das wäre identisch mit echter Ausfallzeit?
Jan V. schrieb: > Wie kommst Du zu der Aussage das wäre identisch mit echter Ausfallzeit? Ich habe manuell bei dcflogs.de die ca. 50 Tage durchsucht und die Ausfallzeiten addiert. Weil ich weiter oben schon nach Gefühl behauptet hatte, dass in 2022 die 99.7% gerissen wurden, hatte ich mir die Mühe gemacht, das zu verifizieren. Was ich bei dcflogs sehe deckt sich durchaus auch mit dem, was ich bei meiner einfachen, alten und selbst gebauten Uhr auch beobachte (die zeigt direkt das an, was sie gerade empfangen hat - ohne eigene Zeitbasis). Daher traue ich den Logfiles dort schon weitgehend. Die Verfügbarkeit wäre auch gerissen, wenn dcflogs.de 10 oder 20 Minuten fälschlicherweise als Ausfall aufgeführt hätte. Und, ich habe nur 50 von 365 Tagen angeschaut ...
HildeK schrieb: > bei dcflogs.de Ist das Log vom Amt? Inwieweit Störungen in der Nähe des Loggers auftraten, wissen wir nicht. Der DCF kann ja ein schönes Signal geliefert haben, nur leider war der Empfang nicht an jedem Ort gleich.
Das ist ja alles so spannend, geradezu faszinierend, weitaus mitreißender als jeder Krimi! https://www.dcf77logs.de/live ist dagegen noch stumpfsinniger als die Wiederholung von "Sandmännchen vor 50 Jahren". Da fehlen einfach die nervenzerfetzenden Spekulationen über angenommene/mögliche/mutmaßliche/wahrscheinliche Ursachen! Ich kann es jedenfalls kaum erwarten, hier über neue DCF-Ausfälle zu lesen...
oszi40 schrieb: > Ist das Log vom Amt? Nein, ist es nicht. Es ist sehr wahrscheinlich eine private Seite - Hobby! In den Logs sieht man auch einzelne Bitfehler, was durchaus auf gelegentliche Störungen oder Empfangsproblem hinweist. Da sind aber sehr selten ein oder auch zwei Bits verfälscht und betrifft gerade mal eine Minute. Das erkennt er und hat es gekennzeichnet. Den Unterschied zu einem Ausfall über mehrere Minuten sieht man in den Logs problemlos. Diese Bitfehler habe ich natürlich ignoriert und die PTB zählt Ausfälle unter zwei Minuten nicht mit. Das habe ich auch nicht gemacht. Sein Empfangsort (kleine Ortschaft ohne Industrie; Schweiburg, Jade) ist auch knapp 400km vom Sender entfernt und möglicherweise könnte auch sein Empfänger noch etwas besser sein. Ich wohne nur knapp 200km vom Sender entfernt (fast diametral zu ihm) und auch meinen Empfänger könnte man mit Sicherheit noch verbessern. Ich werte nicht mal die Parities aus! Wenn mir an meiner Uhr was auffällt, dann sehe ich das auch in seinen Logs. Außer halt bei starken lokalen Gewittern... Und: fehlende Logeinträge könnten sicher auch z.B. durch Arbeiten am Leitungsnetz des Stromversorgers die Ursache haben - Stromausfälle. Das kann ich nicht ausschließen. Wie oft kommt das vor? > Inwieweit Störungen in der Nähe des Loggers > auftraten, wissen wir nicht. Der DCF kann ja ein schönes Signal > geliefert haben, nur leider war der Empfang nicht an jedem Ort gleich. Ja, kann sein. Aber die Ausfälle, die ich an meiner Uhr sehe (meist zufällig), sind in seinen Logs auch vorhanden. Selbst konservativ betrachtet: mehr als 15 falsche Minuten sind in den genannten 28h Gesamtausfallzeit vom 1.11. bis ca. 20.12. nicht drin.
HildeK schrieb: > Aber die Ausfälle, die ich an meiner Uhr sehe (meist zufällig), sind in > seinen Logs auch vorhanden Es gibt nicht nur lokale Störungen des Empfangs sondern auch großräumigere infolge Wetterlage, Funkverkehr oder gar extraterrestrischer Ursachen.
HildeK schrieb: > In den Logs sieht man auch einzelne Bitfehler, was durchaus auf > gelegentliche Störungen oder Empfangsproblem hinweist. Da sind aber sehr > selten ein oder auch zwei Bits verfälscht und betrifft gerade mal eine > Minute. Das erkennt er und hat es gekennzeichnet. Gerade zufällig auf meiner des E(rror) gesehen, 19:25 Uhr kaputt, aber der Takt kommt an. Schnell mal bei https://dcf77logs.de vorbei, und gucke da:
1 | 0 11101101001100 000101 00100100 1001101 001010 011 10000 110001000 Sa, 14.01.23 19:24:00, NZ |
2 | 0 01111010001010 000101 111111__ _______ ______ ___ _____ _________ __, __.__.__ __:__:00, NZ * Daten wurden unvollständig empfangen. |
3 | 0 10110000111100 000101 01100101 1001101 001010 011 10000 110001000 Sa, 14.01.23 19:26:00, NZ |
Da ich 210 km vom Standort DCF77logs entfernt wohne, kann es keine lokale Störung gewesen sein. Das wirft ein anderes Licht auf seine Logs, dass seine kurzen Aussetzer doch tatsächlich vom Sender stammen!
Ich hatte einen kurzen Aussetzer um 13:26 heute auf meiner Uhr gesehen. Auch der ist protokolliert. Ich schrieb ja, dass ich die Logs durchaus für richtig halte. Mein Abstand zum Sender liegt bei knapp 200km.
HildeK schrieb: > Ich hatte einen kurzen Aussetzer um 13:26 heute auf meiner Uhr gesehen. > Auch der ist protokolliert. Da habe ich mich wohl gerade gerade um mein Essen gekümmert, schaue nicht ständig auf die Uhr. > Ich schrieb ja, dass ich die Logs durchaus für richtig halte. Nicht wirklich. Er hat diverse Aussetzer protokolliert, wo wir spekuliert haben, dass diese bei ihm lokal sein könnten. Von daher fand ich es sehr interessant, dass eben genau ein solch sehr kurzer auch bei mir vorhanden war. Ich glaube, es wird Zeit, dass Media Broadcast nicht nur Geld für den Senderbetrieb einsackt, sondern diesen endlich mal modernisiert! > Mein Abstand zum Sender liegt bei knapp 200km. Was in beiden Fällen belegt, dass es eben keine lokalen Störer waren.
HildeK schrieb: > Ich hatte einen kurzen Aussetzer um 13:26 heute auf meiner Uhr gesehen. Willst Du mit der Uhr Störungen protokollieren? Oder doch viel lieber eine störungsfreie Uhrzeit? Dann solltest Du Dir eher eine bessere Funkuhr zulegen. Und aufhören hier von DCF77-Ausfällen zu reden wenn Du Dir bloß nichts anderes als lokale Störungen oder gleich den kompletten Senderausfall vorstellen kannst. Man bekommt es ja mit der Angst zu tun wenn man hier täglich diese Schlagzeile in der Thread-Übersicht liest...
Mein Gott! Diese Uhr habe ich vor 40 Jahren gebaut, einfachst das Telegramm in ein Schieberegister gefüllt und zur Sekunde Null in die Anzeige gelatched - ohne irgendwelche Plausibilitätsprüfungen und ohne eigene Zeitbasis. Ich protokolliere keine Senderstörungen, ich sehe sie nur gelegentlich - ein Abfallprodukt dieser einfachen Konstruktion. Ich habe auch Uhren, die ganz normal weiterlaufen, nur diese eine eben nicht. Und wir haben hier diskutiert über die Verfügbarkeit des DCF-Senders und versuchen herauszufinden, ob DCFlogs.de lokale Störungen hat oder ob der Sender eine Störung hat. Und es zeigte sich, dass durchaus mehrere Empfänger Störungen, die in DCFlogs protokolliert werden, auch feststellen an unterschiedlichen Standorten. Ich sehe in meiner Uhr lokale Störungen nur bei heftigen Gewittern in der Nähe. Was ist denn verwerflich darüber zu diskutieren? Es ging auch darum, dass die PTB eine Verfügbarkeit von 99.7% pro Jahr zusagen, dies aber alleine im November und Dezember '22 überschritten wurde. Wenn deine Rundfunk- oder Fernsehsender, dein Internetprovider oder Stromversorger eine Verfügbarkeitszusage macht und nicht einhält, dann wirst du anfangen zu schimpfen. Wir schimpfen nicht mal, wir stellen das nur fest.
Ich bin der Meinung die PTP hat bis vor ein paar Monaten Ausfallinformationen selbst zur Verfügung gestellt (frei verfügbar per FTP download). Mittlerweile ist nur noch sftp verfügbar gegen vorheriger Registrierung und Anmeldung (siehe auch https://www.ptb.de/cms/ptb/fachabteilungen/abt4/fb-44/ag-442.html).
HildeK schrieb: > Mein Gott! > Diese Uhr habe ich vor 40 Jahren gebaut, Hey, ich auch! Anleitung aus der Funkschau. Damals waren wir noch "Schwarzempfänger", ich meine, das hätte sonst 3 DM/Monat gekostet. Läuft bei mir heute noch fast unverändert (nur Quarzfilter optimiert, Nixies und Elkos ersetzt) im Wohnzimmer. Ich nenne das nicht DCF77-Uhr, sondern DCF77-Zeitempfänger.
Der Zahn der Zeit (🦷⏳) schrieb: > Hey, ich auch! Anleitung aus der Funkschau. Damals waren wir noch > "Schwarzempfänger", ich meine, das hätte sonst 3 DM/Monat gekostet. Ja, an die Funkschau erinnere ich mich auch. Ich glaube, der 'gleitende' Demodulator (T6 mit der Basisbeschaltung), der rund 10dB Signalschwankungen ausgleichen kann, war von dort abgeschaut. Man kann die Antenne auch um 90° drehen, der Empfang geht dann gerade noch. Mein Empfänger im Anhang, die Verstärkung habe ich natürlich angepasst auf die Signalstärke an meinem Wohnort so dass die Dioden am T2-C gerade nicht ansprechen. Sie sollen nur Peakstörungen durch z.B. Gewitter beschneiden. Er wird nicht an jedem Ort im Land zufriedenstellend arbeiten. Ich habe bisher nur die damals sauteuren LCD ersetzen müssen ... Kollegen haben fast zeitgleich eine andere Variante gebaut: mit einem Quarzoszillator ein Mischersignal nahe der 77.5kHz generiert und dann mit OPAs im unteren kHz-Bereich gefiltert. Sparte den auch nicht billigen Quarz ein. Ja, man hätte eine Gebühr zahlen müssen; das ist aber kurze Zeit später entfallen und längst verjährt 😀.
Da der Empfang von AM Radio allmählich unmöglich wird und UKW doch recht komplex ist, wäre ein selbst gebauter DCF-77 Empfänger doch ein schönes analoges Projekt für Anfänger.
Manfred schrieb: >> Nein, da dauert der Sprung von 23:59:59 auf 00:00:00 2 Sekunden. 59s gibt es normal nicht. DCF77 dekodieren | Funktionsweise einfach erklärt | Dekodier Schema | Funkuhr | Tutorial, How to https://www.youtube.com/watch?v=f_qMfuUxgJ8
Stefan F. schrieb: > Da der Empfang von AM Radio allmählich unmöglich wird und UKW doch > recht > komplex ist, wäre ein selbst gebauter DCF-77 Empfänger doch ein schönes > analoges Projekt für Anfänger. da denke ich gleich an den TCA440 (A244D) mit nachfolgenden Bit slice Detector zur Datenextraktion. Der TCA440 hat den Vorteil ein kompletter RX mit AGC zu sein. Mit einem aktiven Filter könnte man die NF-BB einengen. Auch ein schmales ZF Quarzfilter wäre denkbar. Der TCA440 ist als Surplus auf Umwegen immer noch verfügbar. Sonst kämen mir natürlich die alten "Reliables" wie NE602/612, TBA981, MC1350, MC1496, SO-41 in den Sinn. Bei ASK funktioniert ein Bit Slice Detector zur Datenrückgewinnung gar nicht so schlecht. Bei dem Spectracom wird das so gemacht und funktioniert bei WWVB sehr gut und zuverlässig. Die Phasenmodulation könnte man ja auch noch auswerten.
Beitrag #7317307 wurde von einem Moderator gelöscht.
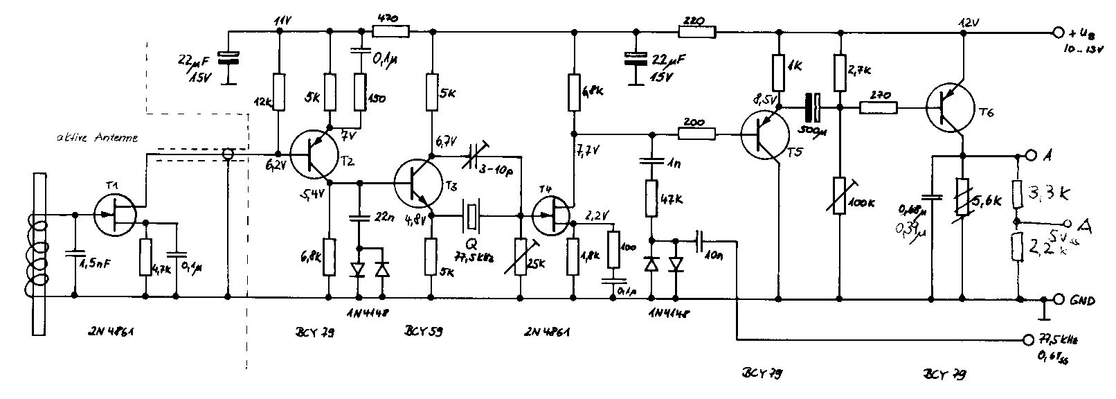
Stefan F. schrieb: > wäre ein selbst gebauter DCF-77 Empfänger doch ein schönes > analoges Projekt für Anfänger. Hier mal eine einfache Schaltung für einen DCF77-Empfänger: Seit Ende der 1970er Jahre läuft meine Funkuhr immer noch mit einem Geradeausempfänger. Aus welcher Zeitschrift die Grundschaltung stammte, kann ich nicht mehr sagen, sodass eine konkrete Beschreibung fehlt. Und die Uhr läuft, läuft und läuft . . .
Wolle G. schrieb: > Stefan F. schrieb: >> wäre ein selbst gebauter DCF-77 Empfänger doch ein schönes >> analoges Projekt für Anfänger. > > Hier mal eine einfache Schaltung für einen DCF77-Empfänger: > Seit Ende der 1970er Jahre läuft meine Funkuhr immer noch mit einem > Geradeausempfänger. Aus welcher Zeitschrift die Grundschaltung stammte, > kann ich nicht mehr sagen, sodass eine konkrete Beschreibung fehlt. > Und die Uhr läuft, läuft und läuft . . . Moin Wolle, Danke für den Schaltung. Ich habe die (Teil) Schaltung studiert. Auf dem Blatt ist grundsätzlich nur der mehrstufiger abgestimmte Geradeausverstärker mit AGC vorhanden. Die Auswertung bzw. Datenextrahierung wird wahrscheinlich am Ausgang von T12 angeschlossen. Alternativ ist es auch möglich, den Datenstrom am Ausgang des AGC Spannungsverdopplergleichrichter abzugreifen. Mit einem einfachen nachgefolgten Bit Slicer könnte das gehen. Aber da nicht die Komplett-Doku greifbar ist, werden natürlich einige Details unklar bleiben müssen. Ob die Eingangsstufe nur "vereinfacht" dargestellt ist, ist auch unklar. Es könnte funktionieren, da der 82K am Ausgang den möglichen Arbeitsstrom festlegt. Bei der kleinen zu erwartenden Antenneneingangsspannung dürfte das an sich in Ordnung sein. Gerhard
Stefan F. schrieb: > Welchen Sinn haben die drei Transistoren an der LED D4? Das ist wahrscheinlich eine einfache Feldstärkeanzeige. Ich wage mich jetzt natürlich aufs blanke Eis wenn ich jetzt bold vermute, daß die Basis von T8 mit C3 Verbunden ist, weil das aus der Zeichnung leider nicht ganz klar hervorgeht. Aber der unverbundene Draht rechts von C3 lässt darauf schliessen. Da die Spannung an C3 mit stärker werdenden Eingangssignal immer negativer wird, verringert sich der Strom durch T6, weil er immer weniger ausgesteuert wird. Ohne DCF Signal dürfte T6 maximal durchgesteuert sein und das LED ist dann heller. Es könnte sein, daß das LED ohne Signal leuchtet um darauf aufmerksam zu machen, daß kein guter Empfang vorliegt.
Jan V. schrieb: > HildeK schrieb: >> Ich hatte einen kurzen Aussetzer um 13:26 heute auf meiner Uhr gesehen. > > Willst Du mit der Uhr Störungen protokollieren? Oder doch viel lieber > eine störungsfreie Uhrzeit? Dann solltest Du Dir eher eine bessere > Funkuhr zulegen. Und aufhören hier von DCF77-Ausfällen zu reden wenn Du > Dir bloß nichts anderes als lokale Störungen oder gleich den kompletten > Senderausfall vorstellen kannst. Du kannst Dir "nichts anderes als ..." vorstellen. Außerdem scheinst Du nicht in der Lage zu sein, die hier geschriebenen Fakten zu verstehen. "aufhören .. zu reden" wäre für Dich angebracht. Nochmal und hoffentlich einfach genug: Wir beobachten Störungen, die jemand anderes in 200 km Entfernung ebenfalls sieht - da kann keine lokale Ursache schuld sein.
Manfred schrieb: > Wir beobachten Störungen, die jemand anderes in 200 km Entfernung > ebenfalls sieht - da kann keine lokale Ursache schuld sein. Ach was. Hat das jemand behauptet? Wenn alles zwischen lokaler Störung und Fehler bei der Aussendung hinter Deinem Horizont liegt dann spekuliere doch fröhlich weiter :)
Gerhard O. schrieb: > Stefan F. schrieb: >> Welchen Sinn haben die drei Transistoren an der LED D4? > > Das ist wahrscheinlich eine einfache Feldstärkeanzeige. Eine Feldstärkeanzeige ist es nicht. Aber es gibt eine LED, die im Rhythmus der eintreffenden Impulse aufleuchtet. Man kann sogar erkennen, ob der Impuls 100ms oder 200ms lang ist. Bei Interesse könnte ich mir evtl. mal die Leiterplatte genauer ansehen und suchen, wo diese Transistorengruppe tatsächlich angeschlossen ist.
Wolle G. schrieb: > Gerhard O. schrieb: >> Stefan F. schrieb: >>> Welchen Sinn haben die drei Transistoren an der LED D4? >> >> Das ist wahrscheinlich eine einfache Feldstärkeanzeige. > Eine Feldstärkeanzeige ist es nicht. > Aber es gibt eine LED, die im Rhythmus der eintreffenden Impulse > aufleuchtet. Man kann sogar erkennen, ob der Impuls 100ms oder 200ms > lang ist. > Bei Interesse könnte ich mir evtl. mal die Leiterplatte genauer ansehen > und suchen, wo diese Transistorengruppe tatsächlich angeschlossen ist. Wenn es nicht zu umständlich ist, bitte. Das hätte Sinn, da bei Abschwächung durch das Datenbit, der Träger momentan abfällt und den Ausgang des Glr. positiver macht. Dann würde das LED stark aufleuchten. Stimmt das? Ohne Empfang ist das LED voll an oder aus?
Gerhard O. schrieb: > Die Auswertung bzw. > Datenextrahierung wird wahrscheinlich am Ausgang von T12 angeschlossen. Nein. Der Ausgang des Empfängers ist der Pfeil an R14. Gerhard O. schrieb: > Wenn es nicht zu umständlich ist, bitte. Da hatte ich offensichtlich zu viel versprochen. Der Aufwand, um an die Empfängerleiterplatte zu kommen ist höher als ursprünglich gedacht. Dafür einige Punkte aus meinen damaligen handschriftlichen Notizen: a) ohne Signal: Schwundregeltransistor T9 über R10 gesättigt --> Maximalverstärkung b). . ., für mich aktuell sehr undurchsichtig --> entfällt c). . ., für mich aktuell sehr undurchsichtig --> entfällt
Dieter schrieb: > Oder dortigen Mobber durch jemanden mit mehr Sachverstand und vor allem > Humor zu ersetzen. Am besten mit dem Multimeter messen ob die Antenne 300Ohm hat bei 50kW Sendebetrieb :P.
Wolle G. schrieb: > Gerhard O. schrieb: >> Die Auswertung bzw. >> Datenextrahierung wird wahrscheinlich am Ausgang von T12 angeschlossen. > Nein. Der Ausgang des Empfängers ist der Pfeil an R14. > > Gerhard O. schrieb: >> Wenn es nicht zu umständlich ist, bitte. > Da hatte ich offensichtlich zu viel versprochen. Der Aufwand, um an die > Empfängerleiterplatte zu kommen ist höher als ursprünglich gedacht. > Dafür einige Punkte aus meinen damaligen handschriftlichen Notizen: > a) ohne Signal: Schwundregeltransistor T9 über R10 gesättigt > --> Maximalverstärkung > b). . ., für mich aktuell sehr undurchsichtig --> entfällt > c). . ., für mich aktuell sehr undurchsichtig --> entfällt Danke Wolle, a) hatte ich mir auch schon gedacht, dass es so ist b,c) sagt mir nichts. Interessant, dass das Schwundregelsignal zur Datenextrahierung herangezogen wird. Vermutlich würde eine Bit Slice Schaltung hier gut funktionieren weil sie den relativen Mittelwert und nicht die absolute Spannung vergleicht und mit der Feldstärke gleitet. Da es Deinen Ausführungen nach gut funktioniert, ist es in meinen Augen eine schön nachbaubare Schaltung. Den Rest zur Datenextrahierung kann ein uC erledigen. Vielleicht funktioniert die auch hier in Kanada mit WWVB 60kHz. Der ist allerdings 1500km weg von meinen Standort, obwohl das Signal am Spectracom die meiste Zeit recht stark ist und Radiouhren funktionieren allesamt hier, auch im Keller. mit großer Zuverlässigkeit. Gerhard
HildeK schrieb: > Ich hatte einen kurzen Aussetzer um 13:26 heute auf meiner Uhr gesehen. > Auch der ist protokolliert. Was ist mit dem Schrottsender los, macht der bald einen Totalausfall? Um 17:40 habe ich eine Störung gesehen, laut dcflogs auch vorhanden. Kurz nach 19 Uhr fiel mir meine Störungsanzeige ins Ausge, passt auch. Seitdem kommen mal ein paar Bit, dann ein paar Sekunden Pause, dann wieder mal ein paar, wie bei einem schlampig entwickelten Zufallsgenerator.
Manfred schrieb: > Was ist mit dem Schrottsender los, macht der bald einen Totalausfall? Das Ding ist in Betrieb da war manch ein Prophet hier noch Quark im Schaufenster. Viel wahrscheinlicher ist da ein Totalausfall bei der Treffgenauigkeit solcher Vermutungen.
Und es geht munter weiter, am Mittwoch habe ich es zufällig gesehen und frage mal wieder die Webseite aus Jade: 0 01100110011001 000101 11101101 1010101 010001 110 01000 110001000 Mi, 22.02.23 15:37:00, NZ 0 10000010010110 000101 00011101 111111_ _____ ___ _____ _________ _, __.__.__ __:38:00, NZ * Daten wurden unvollständig empfangen. 0 00110100110100 000101 10011100 1010101 010001 110 01000 110001000 Mi, 22.02.23 15:39:00, NZ 0 01011110110000 000101 00000011 1010101 010001 110 01000 110001000 Mi, 22.02.23 15:40:00, NZ Es wird Zeit, dass Media Broadcast auf die Finger bekommt! Anstatt nur Geld einzusacken haben die sich endlich um Wartung bzw. Austausch des Senders zu kümmern.
HildeK schrieb: > Kollegen haben fast zeitgleich eine andere Variante gebaut: mit einem > Quarzoszillator ein Mischersignal nahe der 77.5kHz generiert und dann > mit OPAs im unteren kHz-Bereich gefiltert. Sparte den auch nicht > billigen Quarz ein. Und man konnte so die damalige Hauptstörquelle, die fünfte Oberwelle der Zeilenfrequenz der Röhrenfernseher, ausblenden.
Harald W. schrieb: > HildeK schrieb: > >> Kollegen haben fast zeitgleich eine andere Variante gebaut: mit einem >> Quarzoszillator ein Mischersignal nahe der 77.5kHz generiert und dann >> mit OPAs im unteren kHz-Bereich gefiltert. Sparte den auch nicht >> billigen Quarz ein. > > Und man konnte so die damalige Hauptstörquelle, die fünfte Oberwelle > der Zeilenfrequenz der Röhrenfernseher, ausblenden. Genau so ist es. So funktionierte das DCF-77 front-end, das ich vor Urzeiten in der ELRAD veröffentlichte.
Diesen DCF-Empfänger habe ich heute noch! Eine meiner wenigen selbst geätzen Platinen. Die LP sitzt in einem Abschirmgehäuse aus Konservenblech und für die Ferrit-Antenne habe ich damals ein Röhrenradio ausgeschlachtet. Der DCF-Sound im Kopfhörer erinnert ein wenig an das Echolot aus "Das Boot".
Martin W. schrieb: >> Und es geht munter weiter > mit dummen Verschwörungstheorien? Benutzername martinw0 Angemeldet seit 24.02.2023 00:25 Beiträge 1 Meine Hochachtung, dass Du Dich extra angemeldet hast, um einen unsachlichen Kommentar abzusondern. Harald W. schrieb: > die fünfte Oberwelle der Zeilenfrequenz der Röhrenfernseher Die hat mich immer nur kurz gestört, wenn das Programm umgeschaltet wurde und der Oszillaor ausrastete. Meine Antenne war relativ schmal und der große Quarz hat auch eine hohe Güte. Aktuell wird DCF bei mir ausgeblasen, wenn ich am Regal die Halogenlampen einschalte, Schaltnetzteil 50cm neben der Antenne. Ich bastele gerade eine Hardware mit CD4093, die ein Pollin-Modul auf anständige Pegel umsetzt und per Signalgeber die Absenkungen hörbar macht. Eine solche Akustik hat mein Stationärgerät, da kann man sehr gut hören, wenn Störungen da sind - natürlich schaltbar.
Manfred P. schrieb: > dass Du Dich extra angemeldet hast, Hier hat sich jetzt jeder anzumelden. Hast Du bloß noch nicht mitbekommen. Manfred P. schrieb: > unsachlichen Kommentar Unsachlich und völlig neben der Spur sind Kommentare wie Manfred P. schrieb: > Es wird Zeit, dass Media Broadcast auf die Finger bekommt! Anstatt nur > Geld einzusacken Du hast schlicht keine Ahnung von der Materie. Von der Vielfalt möglicher, auch nichtlokaler Störungen. Deshalb ist jedes vernünftige DCF77 Gerät darauf auch eingerichtet und zählt die Zeit bis zum nächsten erfolgreichen Abgleich stur weiter. Das scheint Dir aber weniger wichtig zu sein, Hauptsache Manfred P. schrieb: > da kann man sehr gut hören, wenn Störungen da sind Mann wie geil! Du bist mein Held.
Es steht die begründete Behauptung im Raum, dass die DCF-Verfügbarkeit über die letzten Jahre gesunken ist, letztes Jahr sogar unter die zugesicherten 99,7 %. Interessant ist auch, dass die PTB keine Zahlen mehr veröffentlicht, wie sie es früher getan hat: https://www.ptb.de/cms/ptb/fachabteilungen/abt4/fb-44/ag-442/verbreitung-der-gesetzlichen-zeit/dcf77/verfuegbarkeit-und-empfangsberechtigung.html Hast du Zahlen oder Logs, die belegen, dass Alles in Ordnung ist? Martin W. schrieb: > Hier hat sich jetzt jeder anzumelden. Sogar Mitarbeiter von Media Broadcast?
Gerhard O. schrieb: > Vielleicht funktioniert die auch hier in Kanada mit > WWVB 60kHz. Der ist allerdings 1500km weg von meinen Standort, obwohl > das Signal am Spectracom die meiste Zeit recht stark ist und Radiouhren > funktionieren allesamt hier, auch im Keller. mit großer Zuverlässigkeit. 1500km sollten m.E kein Problem sein, denn den DCF77 konnte ich mit einfachen, gekauften Uhren auch aufden Kanaren und auf Madeira empfangen. Auf den Kanaren hatte ich eine Uhr, die anzeigte, wieviele Stunden sie keinen DCF-Empfang hatte. Dort konnte ich dann erkennen, das der Empfang ca zwei oder drei Uhr morgens klappte.
Alexander S. schrieb: > letztes Jahr sogar unter die zugesicherten 99,7 % Du kannst ja mal begründen weshalb das für normale DCF77 Uhren in irgend einer Form relevant sein sollte. Außer natürlich für solchen Pfusch: Manfred schrieb: > Oben im Haus läuft ein DCF-Eigenbau, der ständig synchron ist und > Störungen direkt anzeigt Manch einer braucht halt Input über den er sich aufregen kann. Alexander S. schrieb: > Hast du Zahlen oder Logs, die belegen, dass Alles in Ordnung ist? Nein. Aber die Beobachtung daß meine Funkuhr in völlig ausreichender Regelmäßigkeit aktualisiert und stets genau ist. Übrigens auch Marke Eigenbau. Ich bin sicher größere Ausfälle wären schnell in den Medien. Die letzten 20 Jahre ist mir da aber nix in Erinnerung. So, nun können die Verschwörungstheoretiker hier gerne weitermachen und sich über ganz genaue Ausfall- ZehntelProzente echauffieren...
Alexander S. schrieb: > Es steht die begründete Behauptung im Raum, dass die DCF-Verfügbarkeit > über die letzten Jahre gesunken ist, letztes Jahr sogar unter die > zugesicherten 99,7 %. Das dürfte der Grund für diesen Thread gewesen sein, die massive Häufung von Ausfällen. > Martin W. schrieb: >> Hier hat sich jetzt jeder anzumelden. > Sogar Mitarbeiter von Media Broadcast? Das ist böse, aber könnte zu einem zugehörigen Zahlenschubser passen. Martin W. schrieb: > Alexander S. schrieb: >> letztes Jahr sogar unter die zugesicherten 99,7 % > Du kannst ja mal begründen weshalb das für normale DCF77 Uhren in irgend > einer Form relevant sein sollte. Außer natürlich für solchen Pfusch: Für einfache Naturen trifft das zu, dumm nur, dass es deutlich mehr Anwendungen als die Küchenuhr gibt. > Manfred schrieb: >> Oben im Haus läuft ein DCF-Eigenbau, der ständig synchron ist und >> Störungen direkt anzeigt Man kann sich vorstellen, natürlich nicht jeder, dass eine Uhr bei Störungen trotzdem weiterläuft, aber zusätzlich anzeigt, wenn das der Fall ist. Man kann sogar die Statusbits anzeigen. Wenn hier oder z.B. bei HildeK Störungen angezeigt werden, schauen wir auf https://dcf77logs.de/live und stellen fest, dass er diese ebenfalls hat, es also keine lokalen Probleme sind. Martin W. schrieb: > Ich bin sicher größere Ausfälle wären schnell in den Medien. Das kann man glauben, oder auch nicht. In 2022 wurden Störungen beschrieben, die über mehrere Stunden gingen - und das ohne Unwetter am Senderstandort.
Beitrag #7360319 wurde von einem Moderator gelöscht.
...angeregt durch die wichtige Diskussion wollte ich nun auch rausfinden, wieso ich soviele Störungen habe bzw wo wo nicht in welcher Uhrenposition. Dazu habe ich sichtbar von der Frontseite PON mit einer grünen LED gg + und TCO mit einer gelben LED via 1k an Basis eines NPN gg - geschaltet, beide machen was sie sollen und ich sehe wo & was für Störungen ich habe - aber: selbst wenn die Pause sauber erkannt wird, synct die Uhr nicht (ohne den NPN und gelbe LED von TCO gg - war das aber ok, die LED aber zu dunkel - daher der NPN). -> Belastet der NPN mit 1k den TCO iwie anders als die reine LED mit 0,3k? Irgendwie...komisch. Fazit: Es kommt sehr stark auf Position Zimmer Richtung an, man sieht mit den beiden LEDs sehr schön was gerade "ab geht" und ob die Bits sauber empfangen werden. Das ganze ist über einen rückseitigen Schalter abstellbar. Klaus.
Klaus R. schrieb: > Dazu habe ich sichtbar von der Frontseite PON mit > einer grünen LED gg + und TCO mit einer gelben LED via 1k an Basis > eines NPN gg - geschaltet, Schaue Dir Beitrag "Handhabung Pollin-DCF77-Modul?" durch. Da sind mehrere Beiträge, die den Datenausgang puffern - dort passt Dein Beitrag besser hin und könnte diskutiert werden.
E34 L. schrieb: > Ich habe noch eine der ersten > Funkuhren, die sind dauerhaft auf das Signal angewiesen Ich hatte mal eine Junghans Mega 1 (die erste Funkarmbanduhr). Die war nicht dauerhaft auf das Signal angewiesen. Die hatte "Zeittelegramme" gespeichert, mit denen die Uhr auch ein paar Monate (es waren 6 Monate, wenn ich mich recht erinnere) ohne Signal die korrekte Zeit anzeigte.
René H. schrieb: > E34 L. schrieb: >> Ich habe noch eine der ersten >> Funkuhren, die sind dauerhaft auf das Signal angewiesen > Ich hatte mal eine Junghans Mega 1 (die erste Funkarmbanduhr). Die war mir damals zu teuer. > Die war > nicht dauerhaft auf das Signal angewiesen. Die hatte "Zeittelegramme" > gespeichert, Das ist nicht neu, jede handelsübliche Funkuhr für x,99 €uro snchronisiert nur einmal pro Tag und läuft ansonsten frei. Aber das ist nicht Topic dieses Threads, hier sprechen wir über beobachtete Ausfälle des Senders.
Manfred P. schrieb: > jede handelsübliche Funkuhr für x,99 €uro > snchronisiert nur einmal pro Tag Aber nicht jede hält lange genug die Zeit. Unsere (billige) Funkuhr auf Arbeit geht schon am nächsten Tag falsch wenn sie mal einen Tag lang nicht synchronisieren konnte. Die geht manchmal sogar falsch obwohl sie synchronisiert (gerade jetzt wieder 2 Sekunden nach).
Manfred P. schrieb: > die massive Häufung > von Ausfällen > hier sprechen wir über > beobachtete Ausfälle des Senders Nö. Wir sprechen über Deine herbeigeredeten Wunschfantasien. Von massiver Ausfall-Häufung kann gar keine Rede sein. Zuweilen auch mal stundenlange Empfangsstörungen sind je nach Wetterbedingungen, Entfernung und Hardware was völlig normales. Heute und vor 20 Jahren. Nur will das partout nicht in Deinen Kopf. Einer guten Funkuhr ist das schnurzegal. Die synchronisiert auch öfter als nur einmal täglich.
Am Nachmittag gesehen ... heftiger Schluckauf. Im Anhang drei Minuten davon. Damit hatten wir wieder über eine Stunde Ausfall.
Manfred P. schrieb: > Damit hatten wir wieder über eine Stunde Ausfall. Du protokollierst das wohl in dem Glauben, mit Deinen Theorien endlich ernst genommen zu werden? Soll ich Dir mal was verraten? Meine wie sicher Millionen weitere Funkuhren haben sich auf ihrer Anzeige davon rein gar nichts anmerken lassen :)
Manfred P. schrieb: > Am Nachmittag gesehen ... heftiger Schluckauf. > Im Anhang drei Minuten davon. > > Damit hatten wir wieder über eine Stunde Ausfall. Vielleicht sind ja bei euch Störer unterwegs.
René H. schrieb: > Vielleicht sind ja bei euch Störer unterwegs. Nein, ich habe den Ausfall auch beobachtet und dcflogs in der Nähe von Bremen auch. Dass Martin W. gleichzeitig nahe Bremen und nahe bei mir im süddeutschen Raum wohnt, halte ich für ausgeschlossen. Martin W. schrieb: > Meine wie sicher Millionen weitere Funkuhren haben sich auf ihrer > Anzeige davon rein gar nichts anmerken lassen :) Textverständnis mangelhaft? Darum ging es nicht!
Martin W. schrieb: > Du protokollierst das wohl in dem Glauben, mit Deinen Theorien endlich > ernst genommen zu werden? Bei meinen Großeltern gab es in der Straße "Fenster-Gucker" die jedes noch so kleine Fehlverhalten in ein Notizbuch schrieben. Ab und zu haben sie das stolz vorgezeigt - für alle anderen waren das nur bemitleidenswerte verwirrte Seelen.
Ich habe mir die Ausfälle genauer angeschaut, sie nehmen zu, werden zeitl. länger! Rechnerisch wird es am 1.1.2024 komplett ausfallen, dann wird es sehr wahrscheinlich zu einer außerirdischen Invasion kommen! Bereitet euch gut vor! Klaus.
Klaus R. schrieb: > Ich habe mir die Ausfälle genauer angeschaut, sie nehmen zu, werden > zeitl. länger! Liegt wohl daran, dass der "Weltuntergang" naht. Im letzten Kapitel der Bibel steht, dass die Zunahme solcher Katastrophen die Apokalypse ankündigt.
Stefan F. schrieb: > Bei meinen Großeltern gab es in der Straße "Fenster-Gucker" die jedes > noch so kleine Fehlverhalten in ein Notizbuch schrieben. Stefan F. schrieb: > Liegt wohl daran, dass der "Weltuntergang" naht. Du scheinst mal wieder eine heftige Krise zu haben. Den DCF-Fenstergucker gibt es: https://dcf77logs.de/live, nordöstlich Bremen am Jadebusen. Ich sitze nicht ständig vor meiner Uhr, es gibt ganz sicher mehr Störungen als wir sie mitbekommen. Klaus H. schrieb: > René H. schrieb: >> Vielleicht sind ja bei euch Störer unterwegs. > Nein, ich habe den Ausfall auch beobachtet und dcflogs in der Nähe von > Bremen auch. Dass Martin W. gleichzeitig nahe Bremen und nahe bei mir im > süddeutschen Raum wohnt, halte ich für ausgeschlossen. Wo Martin W. wohnt, ist egal - Du meinest wohl mich. Ich sitze gut 200 km südöstlich vom dcflog. Zur PTB habe ich 35km Straße, leider meine Kontakte nach dort nicht mehr gepflegt und abgebrochen. Natürlich hatte ich dcflog-live am PC offen, das deckte sich sauber mit der Eierei meines Empfängers, ganz sicher war das nichts lokales. Wie ich das lese, vergleichst auch Du Deine Störungen mit dcflog. Ich fand das am Freitag schon hörenswert: Nicht dauerhaft weg, sondern immer wieder mal ein paar sinnvolle Impulse. > Martin W. schrieb: >> Meine wie sicher Millionen weitere Funkuhren haben sich auf ihrer >> Anzeige davon rein gar nichts anmerken lassen :) > Textverständnis mangelhaft? Darum ging es nicht! Schau mal in die Benutzerinfo: 24.02.2023 00:25 angemeldet und 00:29 seinen ersten dummen Kommentar abgelassen. 5 Beiträge, alle in diesem Thread. Er ist halt mit seinem Aldiwecker glücklich und hat noch niemals einen eigenen Empfänger aufgebaut.
Manfred P. schrieb: > Er ist halt mit seinem Aldiwecker glücklich und hat noch niemals einen > eigenen Empfänger aufgebaut. Aber klar doch. Du hast für alles Deine ganz speziellen Theorien. > Ich fand das am Freitag schon hörenswert Echt keine anderen Sorgen? Stefan F. schrieb: > "Fenster-Gucker" die jedes noch so kleine Fehlverhalten in ein Notizbuch > schrieben Das ist eine gute Erklärung!
Manfred P. schrieb: > Wo Martin W. wohnt, ist egal - Du meinest wohl mich Ja. > Wie ich das lese, vergleichst auch Du Deine Störungen mit dcflog. Ja, manchmal, wenn ich es an meiner Uhr sehe. Wie schon erwähnt, dieses eine Exemplar empfängt und zeigt direkt an - ohne eigene Zeitbasis. > Schau mal in die Benutzerinfo: 24.02.2023 00:25 angemeldet Naja, ab etwa dem Zeitpunkt wurden Gastbeiträge gesperrt. Das heißt also nicht viel.
Manfred P. schrieb: > Am Nachmittag gesehen ... heftiger Schluckauf. > Im Anhang drei Minuten davon. > > Damit hatten wir wieder über eine Stunde Ausfall. Würde man mit offenen Augen durchs Leben gehen und kein Pedant sein, dann wüsste man das:
1 | "Ein Problem entsteht, wenn starker Wind die T-Antenne bewegt. Das äußert sich in einer messbaren Phasenmodulation des empfangenen Signals. Bei sehr starkem Sturm und stark bewegter Antenne, was zu einer Fehlanpassung der Antenne führt, muss der Sender vorübergehend außer Betrieb genommen werden." |
Und vorallem wüsste man das am 10.3. in Hessen, Nordbayern und sicherlich auch anderswo ziemlich der Wind ging. Für Frankfurt Flughafen sind für den 10.3. Böen bis 9bft verzeichnet. wird in Mainflingen, was ja nun nicht sehr weit weg ist, nicht anders gewesen sein. Und das alles zusammen sagt uns was? Ja genau, die grünen Männchen waren da und um das zu vertuschen hat man DCF77 gestört das alle Aufmerksamkeit dort hin verlagert wurde ... oh man...
Klaus H. schrieb: > Naja, ab etwa dem Zeitpunkt wurden Gastbeiträge gesperrt. Das heißt also > nicht viel. Nun nimm ihm doch nicht den Wind aus den Segeln. Das war ein tragendes Argument in seinem Theoriengebäude.
Total gruselige Blackout-Vorahnungen hier! Oweh, die dummen Schafe mit den nur zeitweise synchronisierenden DCF-Uhren merken die Verschwörung noch nicht! Frage mich nur, warum die "Verschwörung" sich vorankündigt? "Ordentliche" Verschwörungen schlugen früher immer unvorhersehbar zu, sobald sie alles Nötige in ihrer Gewalt hatten... Für das beobachtete Schema: Die Ausfallzeiten nehmen langsam, aber stetig zu, ist die Annahme, dass bei der Wartung, oder dem Bereitschaftsdienst gespart wurde, (vielleicht war es auch der Krankenstand), die plausibelste Erklärung. Meine Selbstbau-DCF mit ständigem Empfang, aber Synchronisierung nur nach plausibler Dekodierung über 2 aufeinander folgende Zeittelegramme, hat natürlich wieder mal NICHTS gemerkt. Ansonsten hat sie nen unterbeschäftigten Mega8 - und ich eine Aufgabe: * Ausfälle erfassen und die letzten 64 Ausfälle >= 5 Minuten aufzeichnen. * >= 5 Minuten, weil der Empfang nach vernachlässigbarem Ausfall von 2 Minuten erst nach 2 weiteren plausiblen Zeittelegrammen wieder als sicher eingestuft wird. * Ausfallzähler (in Minuten) wird erhöht: Der interne Takt fordert einen Minutenwechsel, aber das empfangene DCF-Minutentelegramm wirkt nicht plausibel. * Ausfallzähler wird auf Null gesetzt: DCF-Minutenstart nach 2 aufeinander folgenden plausiblen Zeittelegrammen. Bei diesem Reset wird (wenn Ausfallzähler > 4) die Ausfalldauer mit Datum und Uhrzeit des Reset gespeichert. Mal schauen, ob es kurzerhand klappt...
Ralf K. schrieb: > Ansonsten hat sie nen > unterbeschäftigten Mega8 - und ich eine Aufgabe: Die Aufgabe hat doch dcflogs vor Jahren schon erledigt. Wenn du das umsetzt, dann gibt es noch eine Bestätigung. Eine Behauptung war, dass da lokale Störungen aufgezeichnet werden. Wenn es Manfred P., dcflogs, noch Andere und ich zeitgleich auch feststellen, dann sind es keine lokalen Störungen mehr. René H. schrieb: > Eine vernünftige Funkuhr braucht nur eine Synchronisierung am Tag. Nicht mal so häufig ... Du und ein paar andere haben noch immer nicht verstanden, dass es nicht um Funkuhren geht sondern um inzwischen häufiger gewordene Störungen des Senders. Nur eine Feststellung, keine Wertung und keine Verschwörung! Das kann durchaus wetterbedingt verursacht sein (Sturm, Gewitter) oder durch Wartungsarbeiten, aber nicht alle Unterbrechung können darauf zurückgeführt werden.
Klaus H. schrieb: > Die Aufgabe hat doch dcflogs vor Jahren schon erledigt. Wenn du das > umsetzt, dann gibt es noch eine Bestätigung. dcflogs hat eine schöne Webseite, aber "suboptimale" Empfangs-Hardware. Da schwanken die Puls-Pause Zeiten schon bei optimalen Bedingungen, ohne Störung irgendwo, um ±20ms. d.H. der Empfänger ist schon da am Limit. Wenn dann noch irgendwie schlechtes Wetter dazukommt, wundert es nicht, wenn der gleich ausfällt. Wenn du wirklich mitloggen willst, was da passiert: Träger da/fehlt wär' interessant, mit Feldstärke. Und Puls/Pause-Zeiten sowohl mit Amplituden- als auch mit Phasenmodulation erfassen.
Klaus H. schrieb: > sondern um inzwischen häufiger gewordene Störungen des Senders Belege? Zusammenhang mit verändertem Wetter u.a. Funkbedingungen?? Wen zum Teufel interessieren irgendwelche Schwankungen der Verfügbarkeit? DCF77 kann prinzipbedingt nicht 100% verfügbar sein. Hier ging es um dümmliche Bemerkungen wie Manfred schrieb: > Was ist mit dem Schrottsender los, macht der bald einen Totalausfall? Manfred P. schrieb: > Es wird Zeit, dass Media Broadcast auf die Finger bekommt! Anstatt nur > Geld einzusacken von Leuten, die nur zwischen lokaler Störung und komplettem Sender-Ausfall zu unterscheiden wissen.
Εrnst B. schrieb: > d.H. der Empfänger ist schon da am Limit. Wenn dann noch irgendwie > schlechtes Wetter dazukommt, wundert es nicht, wenn der gleich ausfällt. Hast du mal an einem der käuflichen Module gemessen? Da schwankt die Pulsbreite auch, ebenso bei meinem Eigenbauempfänger. Ja, 'optimal' sind die wenigsten, das gebe ich zu. Aber wetterbedingte Empfangsstörungen habe ich noch nie festgestellt - mit Ausnahme bei Gewittern. Außerdem: bei dcflogs sind die Pulsdauern im Mittel bei ca. 115ms (bzw. 215ms) etwas zu lang und ja, mit max. ±10ms Schwankung sind die etwas groß. Aber die Periodendauer schwankt nur um ca. ±3-4ms, damit kann man zuverlässig dekodieren. Mein Empfänger z.B. liefert etwas zu kurze Impulse ab, um ca. 15ms - mit noch geringere Schwankung der Periodendauer und der Pulsbreiten (86ms bzw. 186ms ± 2ms aktuell). Ein anderer, ausgeschlachteter aus einem DCF-Wecker, liefert auch knapp 10ms zu kurze Pulse. Und einen dritten ausgeschlachteten mit dem TEMIC U4221B werde ich mir noch anschauen. Von 'am Limit' würde ich also da noch nicht reden! Nochmal: wenn mehrere Leute feststellen, dass das Signal fehlt, dann ist es keine lokale Störung, kein lokales Gewitter, dann strahlt einfach der Sender gerade nichts mehr aus. Das könnte man dann auch auf der Uni Twente Webseite feststellen. http://websdr.ewi.utwente.nl:8901/
Klaus H. schrieb: > Und einen dritten ausgeschlachteten mit dem TEMIC U4221B werde ich mir > noch anschauen. Habe ich inzwischen: Beide Pulsdauern ca. 13-15ms zu kurz, Schwankung der Pulsdauer weniger als ±2ms. Fast identisch mit dem Eigenbauempfänger.
Bitte melde dich an um einen Beitrag zu schreiben. Anmeldung ist kostenlos und dauert nur eine Minute.
Bestehender Account
Schon ein Account bei Google/GoogleMail? Keine Anmeldung erforderlich!
Mit Google-Account einloggen
Mit Google-Account einloggen
Noch kein Account? Hier anmelden.












