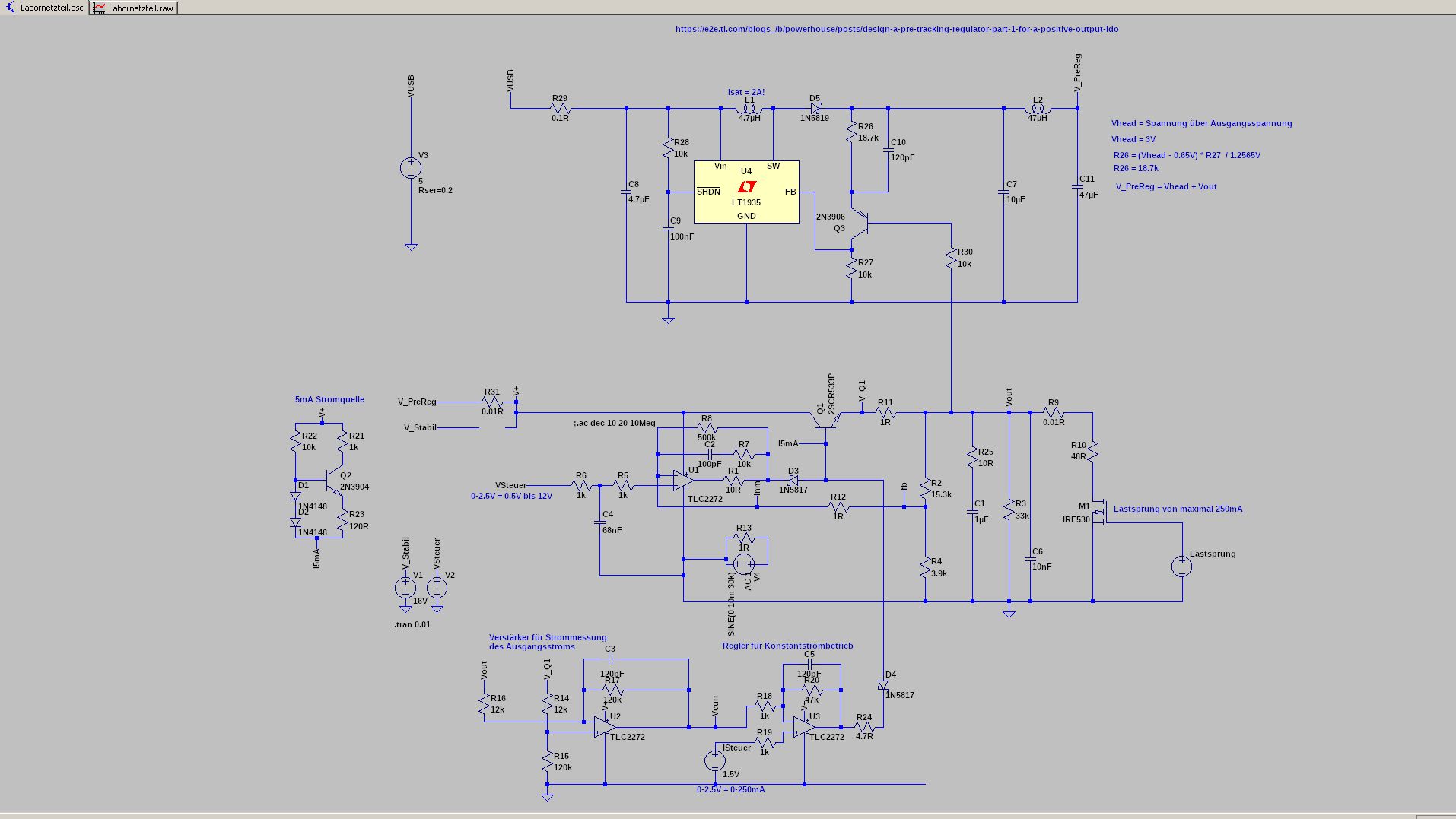
Moin zusammen, Ich entwickel gerade ein kleines Labornetzteil und wollte das mal zur Diskussion stellen. Ziel ist 5V Eingang von einer USB-Powerbank. Also tragbar. :-D Ausgang sollen sein 0.5V bis 12V bei maximal 250mA. 0V sind nicht notwendig und ich wollte mir den Aufwand einer dann negativen Versorgung sparen. Spannung soll spaeter dann ueber einen Mikrocontroller eingestellt werden, deshalb die 0-2.5V Steuerspannungen. Im grossen und ganzen funktioniert das zumindest in der Simulation schon mal. Was mir noch nicht ganz gefaellt ist das Uebergangsverhalten von Spannung in Strombetrieb und umgekehrt. Da kommt es schon gerne mal zu einer kleinen Spannungsueberhoehung. Faellt aber nicht auf wenn der Strom aus dem Schaltregler kommt, trotzdem ist der Regler da wohl noch etwas unsauber. Wenn da also jemand eine Idee hat... Es kann sein das ihr beim simulieren auf einen anderen solver (Gear) umstellen muesst. (Timestep to small) Weitere Verbesserungen/Anregungen werden wohlwollend geprueft. .-) Vanye
Die Problematik der Spannungsüberhöhung ist doch ebenfalls bei LT analog.com sehr schön beschrieben und gelöst. Dortiger Beitrag "benchtop Power supply" D.h du benötigst noch deutlich mehr Aufwand bei den Bauteilen am Netzteil Ausgang.
Vanye R. schrieb: > Weitere Verbesserungen/Anregungen werden wohlwollend geprueft. .-) Der 2SCR533 erscheint mir trotz Vorregelung und 12V/0.25A deutlich zu klein, selbst wenn im Besten Fall bei 0.25A nur 2.5V über ihm anliegen. Meinst du, dass du U2 wirklich brauchst, macht doch die Stromregelung langsamer. Isteuer 1:10 runterteilen. V+ für die 5mA Konstantstromquelle sollte immer 15V betragen, nicht vorgeregelte, schliesslich führt die Konstantstromquellenschaltung zu erheblichen Verlusten. Viele Leute lieben eine LED die Konstantstrombetrieb anzeigt. R3 als Grundlast kann man ja vergessen gegenüber R2. Ich wurde mehr Grundlast vorsehen, schliesslich hängt davon auch die Runterregelgeschwindigkeit ohne Last ab. Runter kommt dein Netzteil nur wesentlich langsamer als rauf, vor allem wenn nur ein Elko angeschlossen wird, was die Regelschleifenauslegung erschwert.
Vanye R. schrieb: > Was mir noch nicht ganz gefaellt ist das Uebergangsverhalten > von Spannung in Strombetrieb und umgekehrt. Da kommt es schon gerne > mal zu einer kleinen Spannungsueberhoehung. Das liegt wohl an deiner Schaltungsart mit der Veroderung der Regler. Wenn z.B. der Stromregler aktiv ist, geht der Spannungsregler an den positiven Anschlag und braucht bei sprungartiger Rückkehr zur Spannungsregelung dann eben seine Zeit um wieder auf den richtigen Wert einzuregeln. Man kann das vermeiden indem man den Spannungsregler durch den Stromregler eingangsseitig abregelt. Vanye R. schrieb: > Im grossen und ganzen funktioniert das zumindest in der Simulation > schon mal. 10nF als kapazitive Last an einem Labornetzteil sind aber auch lächerlich wenig und für der Regler keine Herausforderung. Schließ mal 1000µF an den Ausgang und schau dir dann das Verhalten an. Ich habs nicht gemacht, da ich LTSpice nicht benutze.
> analog.com sehr schön beschrieben und gelöst. Finde ich nicht. Hast du mal einen genauen Link? > Der 2SCR533 erscheint mir trotz Vorregelung Das ist derzeit noch ein Schwachpunkt. Ich hab einfach den ersten Transistor aus der Libary genommen der halbwegs brauchbar aussah. Muss nochmal nach was geeigneterem mit Modell ausschau halten. Idealerweise natuerlich einen den ich sowieso gerade da habe. :) > Meinst du, dass du U2 wirklich brauchst, Ich muss nicht mit Operationsverstaerkern sparen. Ich hab von den Teilen einen mittleren Berg den ich in meinem Leben nicht mehr aufbrauchen werde. Wir entwickeln ja hier nicht fuer ein chinesisches Fliessband oder Aldi. > V+ für die 5mA Konstantstromquelle sollte immer 15V betragen, Das versteh ich nicht. Ich hab nicht immer 15V weil die Idee ja gerade darin besteht mit einer moeglichst kleinen Spannung zu arbeiten damit der Wirkungsgrad steigt. > Viele Leute lieben eine LED die Konstantstrombetrieb anzeigt. Das ist das schoene an Schaltungen aus dem Internet. Man kann sie sich nach belieben erweitern. :) Ist ja auch erstmal eine Machbarkeits studie und nicht der endgueltige Schaltplan! Spaeter kommt da sowieso ein schicker Controller hin, ich denke mal mit so einem kleinen Oled. > R3 als Grundlast kann man ja vergessen gegenüber R2. Auch alles noch nicht endgueltig. Hab damit nur rumgespielt um mal so allgemein den Wirkungsgrad zu sehen und wie das beim umschalten mit verschiedenen Lasten hinhaut. > Ich wurde mehr Grundlast vorsehen, schliesslich hängt davon auch > die Runterregelgeschwindigkeit ohne Last ab. Ja, aber auch der Leerlaufstrom aus der Powerbank. Na, mal sehen... > Runter kommt dein Netzteil nur wesentlich langsamer als rauf, > vor allem wenn nur ein Elko angeschlossen > wird, was die Regelschleifenauslegung erschwert. Das ist noch die ungetestete Leiche im Keller. Was passiert eigentlich wenn da extern ein >100uF Kondensator dran kommt. DAzu muesste ich wohl die Simulationszeit deutlich rauf stellen und das dauert. Werder ich wohl gleich mal anschauen. BTW: Falls ihr das simuliert, ihr habt hinterher ein sehr fettes Datenfile im Direktory. Ueberhaubt empfiehlt sich gelegentlich mal etwas Datenhygiene im LT-Spice Verzeichnis. .-) Vanye
> Man kann das vermeiden indem man den Spannungsregler durch > den Stromregler eingangsseitig abregelt. Damit hatte ich zeitweise auch schon rumgespielt. Sah auch nicht so doll aus. Aber ich denke sowieso das ich so langsam an dem Punkt bin wo ich es mal aufbauen muss weil ich mich frage wie nahe an der Praxis die Simulation noch ist. Vanye
Hab mal 100uF dran gehangen. Ich sag mal so, grundsaetzlich funktioniert es. Allerdings ist der Stromregler wohl noch etwas grenzwertig bezueglich Stabilitaet. Aber das nervt. 10ms brauchen dann so 10min in der Simulation. Vanye
Vanye R. schrieb: >> analog.com sehr schön beschrieben und gelöst. > > Finde ich nicht. Hast du mal einen genauen Link? Hast Du wohl nicht gesucht, da google es sofort liefert: https://www.analog.com/en/technical-articles/high-performance-portable-dc-bench-power-supply.html
Michael B. schrieb: > Viele Leute lieben eine LED die Konstantstrombetrieb anzeigt. Das könnte man ja einfach am Ausgang des OP´s für die Stromregelung abgreifen. Aber wie machen das die Geräte mit der Taste für die Vorwahl der Strombegrenzung? Die schließen doch nicht einfach den Ausgang kurz. Oder doch? Dann müsste es ja merklich Wärmentwicklung am Kühlkörper geben. Ist aber nicht. Mein altes PPS_3502 von Voltcraft hat das auch. Hat jemand Schaltpläne oder einen Link für mich? Danke.
Thomas B. schrieb: > Aber wie machen das die Geräte mit der Taste für die Vorwahl der > Strombegrenzung? Schalten das Anzeigemessinstrument zwischen ISteuer und Vcurr im ?
Seufz, da hat man einmal eine brilliante Idee und bekommt gleich vom Schicksal ein paar in die Fresse. :-D Hab die Schaltung heute, erstmal noch ohne den Schaltregler, aufgebaut und getestet. Laeuft soweit auch ganz brauchbar. Aber dann.... Was glaubt ihr was passiert wenn man einen Kurzschluss am Ausgang macht? Nun dann liegt der - Eingang vom Stromverstaerker auf Masse und dann kann der nicht mehr regeln und dann bekommt man leider vollen Aussgangsstrom. Ich glaub ich muss wohl doch eine negative Versorgung haben. Mal schauen, irgendein gewagtes Dioden/C Konstrukt am Schaltregler oder sowas... Oder zwei 1R Widerstaende? Hm... Vanye
Beitrag #7395270 wurde von einem Moderator gelöscht.
Hatte ich eben gelöscht. Aber ich schreibe noch mal. Bei Kurzschluss oder Ausgangsspannung bis 0V benötigt man immer eine Negative Hilfsspannung. Das kennt man aber auch aus den LM317 Zeiten. PS: Man kommt nicht unter die Referenzspannung.
Thomas B. schrieb: > Bei Kurzschluss oder Ausgangsspannung bis 0V benötigt man immer eine > Negative Hilfsspannung. Ähm, nein. Man kann zwar ohne negative Hilfsspannung ein Netzteil nicht auf exakt 0V regeln, ein paar Millivolt bleiben immer durch Leckstrom des Leistungstransistor versus Grundlast, aber ein Kurzschluss am Ausgang zieht auf 0V und die richtige Schaltung begrenzt dann trotzdem den Strom.
> und die richtige Schaltung begrenzt dann trotzdem den > Strom. Ja, man koennte sich da jetzt vielleicht was einfallen lassen, aber es gibt noch eine andere Kleinigkeit. In der Simulation kommt man bis auf 0.5V runter, in der Praxis sind es 1.2V. Jetzt glaub ich nicht das ich jemals etwas weniger wie 2.5V brauchen werde, aber es sieht einfach unschoen aus. Da ist es wohl besser sich noch -1V herbeizuzaubern und dem OP etwas Lebensraum zu geben. Vanye
Vanye R. schrieb: > Ja, man koennte sich da jetzt vielleicht was einfallen lassen, > aber es gibt noch eine andere Kleinigkeit Im Stromregelbetrieb im Kurzschlussfall oder bei Spannungsregelung ? Wenn das schon bei Spannungsegelung ein Problem ist, dann ist die veroderung über die Schottkydioden zusammen mit dem TLC2272 Ausgang bei 5mA ein Problem. Open Collector OpAmp wie TAE2435 könnten die Lösung sein, manch verwenden auch LM393.
Thomas B. schrieb: > Bei Kurzschluss oder Ausgangsspannung bis 0V benötigt man immer eine > Negative Hilfsspannung. > Man kommt nicht unter die Referenzspannung. Doch, man kommt unter die Referenzspannung und bis nahe 0V, so etwa 100mV sind leicht machbar. Das Prinzip und einige Beispiele findest du in den Links. Beitrag "Re: Labornetzgerät - Fragen zum Schaltplan" Beitrag "Re: LM723 Regelbares Netzteil von 0-30V/0-3A" Beitrag "Re: Elektronisch stabilisiertes Netzteil" Ganz auf null geht nicht, weil über das Spannungseinstell-Netzwerk ein kleiner Strom von der Referenzspannung zum Ausgang fließt.
> Doch, man kommt unter die Referenzspannung und bis nahe 0V, so etwa > 100mV sind leicht machbar. Korrekt. Man kommt nahe ran. Aber ein harter Kurzschluss direkt an den Ausgangsklemmen ist halt noch was anderes. Das wuerde ich nicht so schoen finden. Da lass ich mir dann lieber was anderes einfallen... Ausserdem hab ich noch eine andere Vermutung. Ich denke mal das die OPs in der naehe der Rails auch nicht mehr so linear arbeiten. Das ist egal wenn man Spannung/Strom mit einem Poti einstellen will und auf einer Anzeige abliesst, aber unschoen wenn man die Werte aus einer MCU vorgeben will und hoechstens zwei Punkte kalibrieren will. Vanye
Vanye R. schrieb: > Aber ein harter Kurzschluss direkt an den > Ausgangsklemmen ist halt noch was anderes. Das wuerde ich nicht so > schoen finden. Einstellbarkeit bis nahe 0V und Kurzschlußfestigkeit sind zwei unabhängige Dinge. Vanye R. schrieb: > Ausserdem hab ich noch eine andere Vermutung. Ich denke mal das > die OPs in der naehe der Rails auch nicht mehr so linear arbeiten. ... Das müssen die OPV in den von mir verlinkten Schaltungen gar nicht. Die Eingänge des OPV liegen immer einige Volt von den Rails entfernt, egal welche Ausgangsspannung eingestellt ist.
Beitrag #7395907 wurde von einem Moderator gelöscht.
Bitte melde dich an um einen Beitrag zu schreiben. Anmeldung ist kostenlos und dauert nur eine Minute.
Bestehender Account
Schon ein Account bei Google/GoogleMail? Keine Anmeldung erforderlich!
Mit Google-Account einloggen
Mit Google-Account einloggen
Noch kein Account? Hier anmelden.


