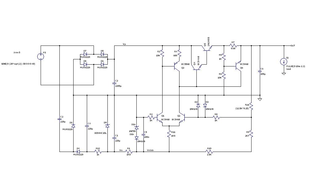
Hallo, nach dem angehängten Schaltplan baute ich mir mal ein stabilisiertes Netzgerät. Was aus dem Schaltplan nicht ersichtlich ist, sind zwei Drehspul-Instrumente, die "hinter" dem letzten Kondensator eingebaut sind. Das Gerät hat eine Besonderheit: Beim Abschalten (Schalter unterbricht die 230 V an den Netztrafo) läuft das Voltmeter (ohne Last an den Ausgangsbuchsen) immer auf Vollausschlag (30 V bzw. darüber) hoch. Ist eine Last angeschlossen, läuft es beim Abschalten in Abhängigkeit von der Größe der Last entweder ebenfalls auf Vollausschlag oder Null. Mich interessiert, was die definitive Ursache für diese Spannungsstöße ist, weil meine Elektronik-Kenntnisse leider nicht dazu ausreichen, das richtig einordnen zu können. Ich kann nur vermuten, daß das Abschalten des Trafos, also einer Induktivität L, nicht die Ursache ist, weil ich den ja irgendwo in seinem sin-Durchgang abschalte, das Ergebnis aber immer gleich ist. Was ich überhaupt nicht einordnen kann, ist, ob der Spannungsstoß auf Kondensator-Entladung und/oder womöglich auf den Zusammenbruch von Magnetfeldern in den Drehspul-Instrumenten zurückzuführen ist. Wobei diesbzgl. eigentlich nur die Spule des Voltmeters in Frage kommt, weil ich per Drehknopf die Spannung einstelle. D.h. auch wenn keine Last an den Buchsen hängt (also die Spule des A-Meters nicht aktiviert ist), ist dennoch die Spule des V-Meters aktiviert. Das brachte mich eben auf den Gedanken, auch das V-Meter per Drehknopf auf Null einzustellen; d.h. auch dessen Spule nicht zu aktivieren. Ergebnis (ohne Last an den Buchsen) beim Abschalten: Vollausschlag des V-Meters. Bleibt dann doch nur noch Kondensator-Entladung übrig?? Kann mir dazu bitte jemand etwas sagen?
Das ist eine Ausgesprochen alte Netzteilschaltung. Heute macht man so etwas eher mit einzelnen Transistoren, sondern nutzt ICs Das Problem dürfen der Elko C5 zusammen mit der Diode D2 sein: der ist noch relativ lange geladen und sorgt dafür, dass wenn erst die Hilfsspannung unten zusammenbricht der Regler für einige Zeit ganz aufmacht und eine zu hohe Spannung ausgibt. Das sollte man zum Schutz einer ggf. Angeschlossenen Schalung ändern / Verbessern. Der Ausschlag des Messgeräts ist also ein echter Spannungspuls. Mein Vorschlag wäre es Parallel zu R2 eine Diode (1N400x) zu legen, mit der Kathode (ring) nach GND. Das sorgt dafür das C5 beim Ausschalten schnell genug entladen wird. Ein Elko von etwa 100-220 µF parallel zu der Zenerdiode wäre auch noch nicht schlecht.
Dir bricht die negative Hilfsspannung der Regelung im unteren Teil der Spannung zusammen. Dadurch wandert die Spannung oberhalb der Zenerdiode bei R2 "nach oben". Dieser Bezugspunkt steuert aber über den Stromspiegel aus T1 und T2 den Ausgang an. Daher wandert die Ausgangsspannung mit nach oben, aber verstärkt. Ein Vergrößern von C4 zu Relation zu C3 sollte hilfreich sein.(*) Die Spannung an C4 muß langsamer fallen. Die Messlatte wird durch C3 und dem Verbrauch im oberen Bereich der Schaltung bestimmt, beziehungsweise der Fallgeschwindigkeit der Spannung an C3 bis unter die "30-Volt" Marke definiert. Daher geht die Spannung bei stärkerer Last am Ausgang nicht nach oben. Die Zenerspannung an D1 darf nicht unterschritten werden bevor C3 auf 30 Volt zuzüglich Spannungsabfall am voll durchgesteurten T5 abgesunken ist. * Das hat allerdings den Nachteil, daß sich die negative Spannung im Steuerteil auch erst langsamer Aufbaut. Das könnte zu einer Spannungsspitze am Ausgang beim Einschalten führen, da die Leistung des Steuerteils durch die Kondensatoren C1 und C2 stark begrenzt ist. Alternativ kann man R1 erhöhen, aber nicht zu sehr, sonst arbeitet die Steuerung durch zu geringen Strom nicht mehr korrekt. Das müßte man im Detail ausloten und eine Mindestlast / Grundlast garantieren oder C3 beim Abschalten anderwertig schneller entladen (relativ gesehen zu C4).
Veränderungen der Schaltung sollte man vorher simulieren. Ich fürchte allein mit vergrößern von C4 wird es recht unpraktisch, weil bei offenem Ausgang fast nur Ruhestrom von der positiven Versorgung (aus C3) zur neg. Versorgung (C4) fließt. Da müsste C4 dann schon einiges größer als C3 werden. Das schnellere Entladen von C5 über eine Diode sollte schon ausreichen. Ggf. müsste man noch zusätzlich D2 durch eine LED oder 2 Dioden in Reihe ersetzen, damit die Flusspannung etwas höher wird.
Ich habe eher den Eindruck das möglicherweise etwas mit der T3 Konstantstromquelle nicht stimmt. So wie ich die Schaltung verstehe kriegt die Endstufe über T3 ihren Basisstrom zur Ansteuerung der Endstufe. T3 wird durch den Arbeitsstrom von T1 versorgt. Beim Abschalten dürfte die Spannungsversorgung der Regelstufe früher zusammenbrechen und nimmt dann den Basis Strom für T3 weg. Demnach sollte die Spannung sofort zusammenbrechen weil T4 keinen Basisstrom mehr erhält. Es sei denn T4 oder T5 hat Leckstrom oder ist schadhaft. Irgendwie kann ich mir nicht vorstellen, daß der Konstrukteur kaltblütig zulassen würde, daß die Spannung beim Abschalten auf 30V hochschnellt.
Gerhard O. schrieb: > Irgendwie kann ich mir nicht vorstellen, daß der Konstrukteur kaltblütig > zulassen würde, daß die Spannung beim Abschalten auf 30V hochschnellt. Das ist ein häufiges Problem von den alten Schaltungen. Sogar manche kommerzielle "Labornetzgeräte" haben das Problem. Dabei problemlos mit einer Z-Diode lösbar :/
Ulrich H. schrieb: > Ich fürchte > allein mit vergrößern von C4 wird es recht unpraktisch, weil bei offenem > Ausgang fast nur Ruhestrom von der positiven Versorgung (aus C3) zur > neg. Versorgung (C4) fließt. Das denke ich auch, zumal man sich damit auch schnell die beschriebenen Nachteile einhandeln kann. Ein Vergrößern von C4 hilft zwar an dieser Stelle, löst das Problem aber nicht grundsätzlich. Genauso sieht es bei R1 aus. Wird der zu groß, werden die individuellen Fertigungstoleranzen zunehmend kritsch, z.B. wenn der Steuerstrom dann nennenswert durch die Stromverstärkung beeinflußt wird. Ursache ist jedenfalls der relativ gesehen zu schnelle Einbruch der Spannung an C4 und damit die Unterschreitung der Zenerspannung bevor C3 ausreichend entladen ist. Darum Detailprüfung der Modifikationen und Grundlast oder Alternative.
Das Problem beim Abschalten ist, dass C5 noch geladen ist, und so T1 durchschalten kann. Die Spannung an der Basis von T2 ist dagegen über D2 begrenzt, wird also nie mehr als etwa 0,7 V über GND. Wenn man C5 entfernt sollte es die Spitze nicht mehr geben, dafür aber deutliches Rauschen. Auch ein Überbrücken von R2 hat den selben Effekt. Ein weiteres Problem könnte sich ergeben, wenn am Ausgang ein deutliche Kapazität oder gar der Berüchtigte Akku hängt, und dann ausgeschaltet wird: dann bekommen T6 und ggf. auch T4 / T5 eine ggf. hohe Emitter-Basisspannung, die dort ggf. einen Schaden anrichtet. Eine Diode parallel zu T6 dürfte das Problem lösen können. Je nach Aufbau und Kondensator am Ausgang könnte es nötig sein T2 langsamer zu machen. Die Schaltung könnte vor allem bei kleiner eingestellter Spannung schwingen. Der Widerstand R5 dürfte auch etwas zu groß gewählt sein: so spricht die Strombegrenzung bei hoher Spannung recht spät an - das könnt zu viel für den Gleichrichter, den 2N3055 oder 2N1613 werden. ggf. müsste auch R7 größer.
Nachtrag: Der Begriff "Stromspiegel" war von mir schlecht gewählt. Damit wird eine andere Schaltungsform bezeichnet.
Mehr Leistung. :-) Aber es gibt den 317 auch im TO-3 Gehäuse.
Der LM317 kommt auch nicht ganz bis 0 V runter. Auch beim Rauschen ist die Schaltung vermutlich nicht so schlecht - hängt aber von der Zenerdiode ab. Auch die maximale Spannung am Eingang dürfte höher sein als beim LM317. Nicht so gut ist die Schaltung aber bei der Drift und der schnellen Lastausregelung. Außerdem fehlt der Übertemperaturschutz und ob die Foldback Strombegrenzung einen ausreichenden SOA Schutz bietet ist auch nicht offensichtlich.
Ulrich H. schrieb: > Das Problem beim Abschalten ist, dass C5 noch geladen ist, und so T1 > durchschalten kann. Oder etwas ausführlicher gesagt. Ein geladener C5 in Kombination mit einem Zusammenbrechen der Spannung an C4 unter die Zenerspannung hebt das negative Bezugspotential von C5 an, wodurch der Bezugspunkt an der Basis von T1 auch nach oben wandert. Dieser Anstieg kopiert sich auf die Ausgangsspannung, entsprechend verstärkt natürlich, solange C3 noch ausreichend geladen ist. Wir meinen wohl beide irgendwie das Gleiche, nur ist es etwas spät um das besser zu formulieren.
Ulrich H. schrieb: > Der LM317 kommt auch nicht ganz bis 0 V runter. Auch beim Rauschen ist > die Schaltung vermutlich nicht so schlecht - hängt aber von der > Zenerdiode ab. > Auch die maximale Spannung am Eingang dürfte höher sein als beim LM317. > > Nicht so gut ist die Schaltung aber bei der Drift und der schnellen > Lastausregelung. Außerdem fehlt der Übertemperaturschutz und ob die > Foldback Strombegrenzung einen ausreichenden SOA Schutz bietet ist auch > nicht offensichtlich. Ein Bastler braucht das zu 99,9% nicht. Nur fortgeschrittene Entwickler, aber die kaufen Profigeräte. Und wenn mal der Transistor abraucht, na und? Das ist doch ruck zuck reperiert.
C5 scheint zu groß mit 100uF. Das ist vielleicht notwendig, wenn die Z-Diode rauscht. Grad ältere Typen mit 5,6-6,8V hatten sich ja gut als Rauschquelle geeignet. Ersetzt man diese durch z.B. TL431 + zwei Widerstände, ist nur noch wenig Rauschen übrig. Dann kann C5 auch viel kleiner werden, z.B. 10..100nF. Das dürfte die Spannungsspitze kleiner machen oder ganz beseitigen.
Hallo zusammen, vielen Dank für Euere Antworten, die ich erst mal "verdauen" muß. Und für Euere Hilfsbereitschaft/Vorschläge, die Schaltung evtl. zu verbessern. Was ich jedoch gar nicht vorhabe, weil sie seit ca. 40 Jahren "klaglos" ihren Dienst tut. Das ist ja schon etwas angesichts dieses Zeitraumes, und weder das Netzteil noch ich hatten irgendwelche Probleme mit seiner Besonderheit, Spannungsstöße beim Abschalten zu liefern. Ganz im Gegenteil kann es bisweilen bei Versuchen vorteilhaft sein, solche Spannungsstöße erzeugen zu können, ohne daß dabei das Netzteil "hops" geht. Alles hat ja immer so seine zwei Seiten. Mir geht es nur darum, erkennen zu können, woher diese Spannungsstöße tatsächlich kommen. Wenn ich Euch bisher richtig verstanden habe, scheidet Selbstinduktion von Induktivitäten (Trafo- oder Meßinstrument-Spulen) aus. Es gab vor Jahrzehnten zwei Ausfälle (kurz hintereinander), weshalb ich Ersatzteile im Netzgerät-Gehäuse "bunkerte". An die Ursachen, die zum Ausfall führten, kann ich mich nicht mehr erinnern. Aber ich hinterlegte zusammen mit den Ersatzteilen zwei Zettel, die vielleicht zur weiteren Eingrenzung der Ursache der Spannungsstöße hilfreich sein können. Seht es mir bitte nach, wenn ich mich dabei unqualifiziert ausdrücke - ich schrieb es halt so auf, daß ich bei einem evtl. weiteren Ausfall weiß, wo anzusetzen ist. 1. Ausfall. Nach einem Überlastungsschaden waren durchgebrannt: - der große Gleichrichter (geplatzt) - der große Widerstand (0,68 Ohm, 2 W) - die kleine Zenerdiode (ZPD 5,6) Der große Transistor (2N 3055), oben auf dem Kühlblech) wurde dabei sehr heiß; er ist jedoch unempfindlich. (Ich änderte wohl die Platine etwas, weil ich aufschrieb: Die empfindlichen Bauteile sind gesteckt bzw. geschraubt und leicht austauschbar) Der mittige Transistor (2N 1613) geht bei Überlastung evtl. leicht "durch" (wenn keine gute Qualität). Wenn die Spannung auf Null fällt, ist wahrscheinlich dieser Transistor defekt. 2. Ausfall. Wenn Netzgerät "geschossen" wurde: Einschalten. Wenn V voll durchläuft bzw. sich die V nicht regeln lassen, ist das Platinen-Bauteil mit dem aufgesetzten Kühlstern defekt => austauschen. Wenn sich V regeln läßt, aber keine A zur Verfügung stehen, Widerstand R 7 (groß, geschraubt) überprüfen (hatte beim 2. Ausfall 21,6 Ohm). Nach Erneuerung von R 7 wurden wieder A geliefert => alles i.O. Das alles ist - geschätzt - 30 Jahre her. Und seitdem gab es keinen Ausfall mehr. Obwohl ich in jüngerer Zeit das Netzteil bzgl. seiner Spannungsstöße richtig "griffig" nahm. Es geht mir wirklich nur darum, die Ursachen für diese Spannungsstöße erkennen bzw. nachvollziehen zu können. Denn das ganze geht ja noch dahingehend weiter, daß ich versuchen will, bei einer per Netztrafo versorgten Festspannungsregelung genau solche Spannungsstöße beim Abschalten erzeugen zu können. Wie es aussieht "kann" das o.g. Netzgerät solche Spannungsstöße bewerkstelligen, ohne irgendwie darunter "zu leiden". Ich frage mich deshalb, wie das nun in einer "Versorgungs-Kette": Netztrafo - Graetz-Gleichrichter - C mit 2200 µF - 78 S 12 ( mit eingangsseitig 0,33 µF und ausgangsseitig 0,1 µF (beide C's direkt an seinen "Haxen" angelötet)) - C mit 100 µF dann ausgangsseitig aussieht, wenn man eingangsseitig den Netztrafo wegschaltet. Was läuft denn dabei eigentlich ab?? Da werkelt ein Netztrafo - ganz konkret einer, der exakt 14,5 V (nach Gleichrichtung) an den 78 S 12 liefert - im Hintergrund. Dabei lädt er aber auch gleichzeitig den C mit 2200 µF auf. Was geschieht dann, wenn der Netztrafo weggeschaltet wird? Kann dann der C (2200 µF) aus seiner Kapazität heraus ebenfalls einen mit dem o.g. Netzgerät vergleichbaren Spannungsstoß liefern? Was meint Ihr dazu? Oder was muß ich tun, um genau so einen Spannungsstoß bewerkstelligen zu können?
Die 78XX Regler erzeugen solche Stöße nit. Du müßtest schon ein "besonderes Netzteil" bauen. Aber wer ist schon auf Überspannung aus.
Der erste Ausfall dürfte durch die relativ schlecht ausgelegte Dimensionierung der Fallback- Schaltung (Strombegrenzung auf weniger Strom bei kleiner Spannung) entstanden sein. Bei einer Überlastung (z.B. 24 V 100 W Halogenlampe) ist abzusehen, dass deutlich mehr als 2 A fließen können, und das ist dann zu viel für den 0,68 Ohm Widerstand, den Gleichrichter und ggf. auch die 2N3055 / 2N1613. Wenn zuerst einer der Transistoren durchlegiert hat man die volle Spannung am Ausgang. So wirklich groß sind die Änderungen nicht, um den Puls beim Ausschalten zu verhindern. Die Spannungsstöße sollte auch nicht zu Schäden am Netzteil führen (lediglich der Elko am Ausgang bekommt ggf. etwas viel Spannung). Das ist aber ein Problem für ein Schaltung die da dran hängt, wenn da statt der eingestellten Spannung bis etwa 40 V ankommen können. Die oben schon einmal erwähnte Diode parallel zu R2 sollte schon reichen. Die Strombegrenzung ist eine Frage von R5 und R7. Die Auslegung dürfte Ursache für die Ausfälle sein. So als grobe Schätzung wären für R5 eher 100 Ohm passend. Der Kritische Fall ist eine Überlast bei etwa 20 V, nicht der Kurzschluss.
L. H. schrieb: > Da werkelt ein Netztrafo - ganz konkret einer, der exakt 14,5 V (nach > Gleichrichtung) an den 78 S 12 liefert - im Hintergrund. 14.5 V Eingangsspannung ist sehr knapp für einen 78S12. Der liefert den vollen Strom erst ab 15 V Eingangsspannung. Die 14.5 V klingen auch mehr nach Leerlaufspitzen/mittelspannung (wie gemessen?), werden also unter Last eher nicht ausreichen. > Dabei lädt er aber auch gleichzeitig den C mit 2200 µF auf. > Was geschieht dann, wenn der Netztrafo weggeschaltet wird? > Kann dann der C (2200 µF) aus seiner Kapazität heraus ebenfalls einen > mit dem o.g. Netzgerät vergleichbaren Spannungsstoß liefern? Die 78xx sind so gebaut, dass die Ausgangsspannung nicht größer als der Nennwert werden kann, auch wenn Vout + Vdrop (~15 V) unterschritten werden.
Hallo, Helge A. schrieb: > Die 78XX Regler erzeugen solche Stöße nit. Du müßtest schon ein > "besonderes Netzteil" bauen. Aber wer ist schon auf Überspannung aus. Ja - daß die 78XX-Regler keine vergleichbare Spannungsstöße erzeugen können, fiel mir heute früh ebenfalls noch ein. Weil sie sonst das nicht bewerkstelligen könnten, wofür sie konzipiert sind. D.h.eingangsseitige "Überangebote" an Spannung "verbraten" sie intern in Wärme, um die jeweilige Konstant-Spannung aufrecht erhalten zu können. Vielleicht kannst Du mir zur w.o.g. "Versorgungs-Kette" noch einen Rat geben? Ich dachte daran, nach dem 78 S 12 einen 100 µF-Kondensator einzubauen. Könnte dort aber auch einen erheblich größeren C einbauen. Würde der dann beim Abschalten des Netztrafos nicht versuchen, sich schlagartig zu entladen? Oder ist das ein Trugschluß? Ulrich H. schrieb: > Bei einer Überlastung (z.B. > 24 V 100 W Halogenlampe) ist abzusehen, dass deutlich mehr als 2 A > fließen können, und das ist dann zu viel für den 0,68 Ohm Widerstand, > den Gleichrichter und ggf. auch die 2N3055 / 2N1613. Damit hast Du völlig recht. Das stimmt auch mit den Erfahrungen im Umgang mit diesem Netzgerät überein. Das A-Meter könnte zwar bis 3 A messen, aber wenn ich die Belastung des Gerätes "hochziehe", ist am A-Meter erkennbar, daß bei etwa 2 A das "Ende der Fahnenstange" erreicht ist. Da kann ich dann zwar die Spannung noch weiter hochziehen, aber der Strom zieht dabei nicht mehr mit (hoch). Ich denke, seit ich den 0,68 Ohm-Widerstand gegen einen erheblich belastbareren (Durchm. ca. 7 mm; Länge ca. 18 mm) austauschte, fängt der dann an, Wärme zu entwickeln. "Abgefackelt" ist mir danach nichts mehr, obwohl ich wiederholt in den Grenzbereich ging. Kurzfristig "verkraftet" das Netzteil dies auch problemlos. Wie lange es das tun kann, weiß ich nicht genau, weil ich es noch nicht darauf anlegte, daß Bauteile zusammenbrechen. Ja - es ist in der Tat eine "alte" Schaltung, die aber erstaunlich zuverlässig funktioniert. An ihre Besonderheiten habe ich mich inzwischen gewöhnt, und für "Wald-Und-Wiesen-Zwecke" taugt sie mir. Es handelt sich dabei um das einzige meiner Netzteile, das solche Spannungsstöße beim Abschalten liefert. Alle anderen tun das nicht, weshalb mich auch interessierte, warum es Spannungsstöße liefert.
L. H. schrieb: > Ich dachte daran, nach dem 78 S 12 einen 100 µF-Kondensator einzubauen. > Könnte dort aber auch einen erheblich größeren C einbauen. > Würde der dann beim Abschalten des Netztrafos nicht versuchen, sich > schlagartig zu entladen? > Oder ist das ein Trugschluß? Grobes Verhalten von Kondensatoren: Sie wirken einer Spannungsänderung entgegen Grobes Verhalten von Induktivitäten: Sie wirken einer Stromänderungen entgegen Also nein. Großes C braucht man hinter 78xx nicht.
L. H. schrieb: > die aber erstaunlich > zuverlässig funktioniert. Kein Wunder, wenn man keinen Burn-In macht, funktioniert fast alles halbwegs zuverlässig.
Den 0,68 Ohm Widerstand gegen eine thermisch belastbarere Type zu ersetzen ist keine dauerhafte Lösung. Das Problem ist eher das die Schaltung wohl für etwa 2A Ausgelegt ist, der Strom aber bei 20-30 V auch einiges höher gehen kann. Ein Belastbarerer 0.68 Ohm Widerstand hilf da nicht viel - 1 Ohm wäre hilfreicher, auch wenn dann der maximale Strom etwas kleiner wird.
Hallo, Marian B. schrieb: > 14.5 V Eingangsspannung ist sehr knapp für einen 78S12. Der liefert den > vollen Strom erst ab 15 V Eingangsspannung. Die 14.5 V klingen auch mehr > nach Leerlaufspitzen/mittelspannung (wie gemessen?), werden also unter > Last eher nicht ausreichen. Danke, daß Du mich (auch) darauf aufmerksam machst. Die 14,5 V legte ich auf Grund der (üblicherweise) empfohlenen 2 bis 3 V Spannungsüberhöhung z.B. für einen 78 S 12 fest. Gemessen im Leerlauf mit Analog- und Digi-VM. Welche Leerlauf-Eingangsspannung (gemessen nach dem Gleichrichter) sollte ich besser verwenden, damit der 78 S 12 auch tatsächlich die max. möglichen 2 A liefern kann? Ich kann das noch problemlos beliebig ändern.
Leider ist der Schaltplan an einigen Stellen schlecht zu entziffern. Kann sein, ich habe ein paar falsche Werte drin. Checke mal die Werte. Prüfe mal C4 im Netzteilplan. Wenn ich die Ausgangsspannung auf 3,3V einstelle, habe ich diesen unschönen Peak. Sobald ich C4 zehnmal größer mache, ist der weg. Vielleicht ist C4 schlicht ausgetrocknet. Bei höheren Ausgangsspannungen oder höheren Lastströmen ist der Peak nicht mehr so ausgeprägt. Irgendwie erinnert mich der Schaltplan an das Netzteil, was ich in der Telekom-Lehre vor 35 Jahren baute. Schaltplan habe ich aber momentan nicht verfügbar. Naja, wahrscheinlich waren die damals genauso wie heute, auch größtenteils abgekupfert.
L. H. schrieb: > Welche Leerlauf-Eingangsspannung (gemessen nach dem Gleichrichter) > sollte ich besser verwenden, damit der 78 S 12 auch tatsächlich die max. > möglichen 2 A liefern kann? > Ich kann das noch problemlos beliebig ändern. Du brauchst den Wert für die Spitzenlast und das sind 3V mehr als die Ausgangsspannung, also 15V. Wenn du ganz auf der sicheren Seite sein willst, brauchts 4V. Diagramm 1 und 2 im Datenblatt.
Abdul K. schrieb: > L. H. schrieb: >> Welche Leerlauf-Eingangsspannung (gemessen nach dem Gleichrichter) >> sollte ich besser verwenden, damit der 78 S 12 auch tatsächlich die max. >> möglichen 2 A liefern kann? >> Ich kann das noch problemlos beliebig ändern. > > Du brauchst den Wert für die Spitzenlast und das sind 3V mehr als die > Ausgangsspannung, also 15V. In der dse-faq findet sich eine sehr ausführliche Betrachtung zu dem Thema, inkl. Formeln, für alle die es eilig haben. Kurz gesagt darf die Minimalspannung am Siebelko unter Volllast nie unter Uout + Udrop (hier also etwa 15 V) sinken, sonst schlägt das als 100 Hz Ripple durch.
Hallo, Abdul K. schrieb: > Irgendwie erinnert mich der Schaltplan an das Netzteil, was ich in der > Telekom-Lehre vor 35 Jahren baute. Schaltplan habe ich aber momentan > nicht verfügbar. Naja, wahrscheinlich waren die damals genauso wie > heute, auch größtenteils abgekupfert. Kann gut sein - der eingangs gezeigte Plan stammt aus aus einem seinerzeitigen Sammelband. Elektor oder elv - weiß ich nicht mehr genau. Abdul K. schrieb: > Du brauchst den Wert für die Spitzenlast und das sind 3V mehr als die > Ausgangsspannung, also 15V. Wenn du ganz auf der sicheren Seite sein > willst, brauchts 4V. Diagramm 1 und 2 im Datenblatt. Danke für die klare Angabe. Marian B. schrieb: > In der dse-faq findet sich eine sehr ausführliche Betrachtung zu dem > Thema, inkl. Formeln, für alle die es eilig haben. > > Kurz gesagt darf die Minimalspannung am Siebelko unter Volllast nie > unter Uout + Udrop (hier also etwa 15 V) sinken, sonst schlägt das als > 100 Hz Ripple durch. Danke auch Dir für die nachvollziehbare Erklärung. Eilig habe ich es nicht gerade und würde die von Dir gen. Betrachtung auch noch ganz gerne lesen. Was ist dse-faq? Den Begriff kenne ich nicht.
Nun driften wir etws in Richtung Eigenbau ab. Leerlauf ist hier nicht das einzige Argument. Richtig: Die Leerlaufspannung sollte nicht die Maximalspannung des Reglers überschreiten, auch nicht bei bei Netzüberspannung im üblichen Rahmen. Also läßt man nach oben etwas Luft. Aber: Wenn es um die Lieferfähgkeit geht, so sollte die Rohspannung vor dem Regler unter Nennlast immer mindestens ca. 3 Volt über der Ausgangsspannung liegen. Da kommen wir dann in den viel diskutierten Bereich Ripple und Kondensatordimensionierung. An dieser Stelle ist das mit einem einfachen Multimeter nicht soooo simpel, da dir das Gerät keine direkten Informationen darüber liefert wie weit die Spannung im Laufe einer Halbwelle einbricht. Was du aus dieser Information machst, hängt davon ab wie Du an die Sache herangehst. Willst Du einen Trafo aus dem Bestand nehmen und dann entsprechend mit Gleichrichter und Elko kombinieren oder willst Du einen Ripple festlegen und danach in der Reihenfolge den Elko wählen und dann dementsprechend den Trafo? Gängig und machbar, wenn auch optimierungsfähig und nicht perfekt, wäre ein Trafo der bei Nennlast ca 10 Volt Scheitelspannung über der Ausgangsspannung hat. Das wären 22 Volt im Scheitel, entsprechend 15-16 Volt AC. Um die Verluste am Gleichrichter zu berücksichtigen ist da noch ein Volt draufzupacken. Damit hätte man immer 3 Volt für den Regler und ca. 7 Volt für den Ripple. Damit käme man bei Kondensator auch mit der "Fausformel" von 1000 µF pro Ampere hin. Gleich schreit wieder einer: NEEEEIN ;-) Will man den Ripple senken, bzw. muß man ihn senken wenn man einen Trafo kleinerer Spannung einsetzen will, so benötigt man natürlich mehr Kapazität. Man kann eine niedrigere Spannung aber nicht beliebig durch eine Kapazitätserhöhung kompensieren. Außerdem sind große Kapazitäten nicht schön für den Stromverluf am Eingang (Nadeln, Stichwort: Stromflußwinkel) und im Extremfall auch schädlich für den Gleichrichter. So oder so muß die Spannung des Trafos abzüglich des Gleichrichters einen nennenswerten Teil der Zeit (Stichwort: Stromflußwinkel) über der Ausgansspannung + 3 Volt für den Regler liegen. Darum die 10 Volt Scheitelspannung über der Ausgngsspannung. Beiden üblichen Kleinspannungen ist der Stromfluwinkel damit ausreichend groß. Bei höheren Spannung wird es irgndwann napp. Bei sehr kleinen Ausgangsspannungen nimmt der Winkel hingegen zu (gut), aber die Zunahme dieser positiven Wirkung nimmt mit der Ausgangsspannung nach und nach immer weiter ab. Gleichwohl bleiben die Verluste bei dieser Auslegung bei gleichem Strom von Ausgangsspannung weitgehend unabhängg und im wesentlichen konstant. Umgekehrt heißt das, die Augangsleistung nimmt bei gleichem Strom mit der Spannung ab. Folglich steigen die relativen Verluste, der Wirkungsgrad sinkt. Die Verluste bleiben aber absolut gesehen auf dem gleichen beherrschbaren Niveau. Nun empfehlen manche wegen der Effizienz den Ripple bei kleiner Ausgangsspannung zu senken und den Kondensator zu vergrößern. Das kann man in begrenztem Umfang machen, man muß aber aufpassen daß man sich dafür nicht andere Probleme einhandelt. Und da stellt sich bei einer Energiequelle für Experimente die Frage: Wie wichtig ist hier das Thema Effizienz gegenüber Zuverlässigkeit. Natürlich muß es nicht uzuverlässig werden, aber man muß dann schon wissen was man tut.
Na hoffentlich weißt du was du tust? Letztlich lockst du nur MaWin an und ihr diskutiert dann ellenlang threadzerstörend über die Welligkeit an Gleichrichtern.
Ne, ich hab bei letzten mal schon angekündigt, daß ich ihn bei diesem Thema zukünftig ignorieren werde, weil da bislang nie was sinnvolles kam was dagegen sprach. Was nicht heißt daß seine Konstruktion falsch ist. Das geht auch. Die Richtung habe ich ja hier auch genannt. Alles hier von mir genannte geht mit seinen eigenen Beiträgen in der DSE-FAQ konform. Wenn, dann waren es nur modifizierte Aussagen die mir unterstellt wurden und dann natürlich nicht mehr stimmten. Besagte Konstruktion ist funktionstüchtig und seit vielen Jahren millionenfach bewährt, wenn auch nicht maximal Effizient. Entscheidend ist halt die Herangehensweise. Was legt man zuerst fest. Zwei Beispiele nannte ich ja. Fängt man mit der Ausgangsspannung und dem Ripple an und sucht den Trafo oder umgekehrt?
Hallo zusammen, Ihr helft mir sehr mit all Eueren Anregungen. Carsten R. schrieb: > Was du aus dieser Information machst, hängt davon ab wie Du an die Sache > herangehst. Willst Du einen Trafo aus dem Bestand nehmen und dann > entsprechend mit Gleichrichter und Elko kombinieren oder willst Du einen > Ripple festlegen und danach in der Reihenfolge den Elko wählen und dann > dementsprechend den Trafo? > > Gängig und machbar, wenn auch optimierungsfähig und nicht perfekt, wäre > ein Trafo der bei Nennlast ca 10 Volt Scheitelspannung über der > Ausgangsspannung hat. Das wären 22 Volt im Scheitel, entsprechend 15-16 > Volt AC. Um die Verluste am Gleichrichter zu berücksichtigen ist da noch > ein Volt draufzupacken. > > Damit hätte man immer 3 Volt für den Regler und ca. 7 Volt für den > Ripple. Damit käme man bei Kondensator auch mit der "Fausformel" von > 1000 µF pro Ampere hin. Gleich schreit wieder einer: NEEEEIN ;-) Den Trafo habe ich schon und könnte mich (jetzt) in den Hintern beißen, weil ich ihn (nur) auf die 14,5 V "hintrimmte". Macht nichts - trimme ich ihn halt wieder hoch (Foto im Anhang). Dazu sind Deine Angaben sehr hilfreich, weil ich die auch auch exakt kontrollieren kann. Danke. Auch dafür, daß Du beiläufig eine "Faustformel" nennst. Wobei m.E. gegen "Faustformeln" an sich nichts einzuwenden ist. Denn immerhin beschreiben sie einen groben Rahmen, innerhalb dessen man sich tunlichst bewegen sollte. Um nicht recht viel verkehrt machen zu können.
Das Ding nannte ich so weil das hier so ein Schlagwort ist. Und man muß sich nicht dran halten wenn man weiß was man tut. Was sie besagt steht im selben Satz in dem auch der Begriff steht. Man kann die Aufgabe lösen wenn man 1000 µF pro 1 A Nennstrom einbaut. Wichtig ist dann aber der Kontext: Kleinspannung. Diese Auslegung führt dann zu einem Ripple von ca. 7 Volt, je nach konkreten Bauteilen etwas mehr oder weniger. Diesen Spielraum hast du nicht, da Du nur einen 14,5 Volt Trafo hast. Ich gehe mal davon aus daß das der Effektivwert der Wechselspannung bei Nennlast und nicht Leerlauf ist. Das heißt Du hast eine Scheitelspannung von ca 20,5 Volt, abzüglich der Verluste am Gleichrichter. Es bleiben theoretisch ca. 19 Volt über. Das hängt davon ab wie weich oder hart der Trafo ist. Für den Regler brauchst du 15 Volt. Dir bleiben für den Ripple 4 Volt. Das ist etwas mehr als die Hälfte vom genannten Ripple der zur Faustformel gehört. Also mußt Du die Kapazität vergrößern, ca. verdoppeln. Das verkleinert den Stromflußwinkel und erhöht somit die nötige Stützzeit und erhöht die nötige Kapazität etwas weiter. Du benötigst in diesem Fall also theoretisch ca. 2000 µF pro Ampere. Ganz grob zur Abschätzung im !Worstcase! "bei nahezu 100% Stützzeit" gilt dann bei 50 Hz, also 10 ms pro Halbwelle: 1 000 µF pro 1 Ampere führt zu einem Ripple von 10 Volt. 10 000 µF pro 1 Ampere führt zu einem Ripple von 1 Volt. Das sind aber unrealistsch schlechte Werte. Nun braucht man noch Reserven für die Bauteiletoleranzen und Netzschwankungen. Außerdem sind das Mindestwerte. Man nimmt also immer die nächstgrößere Schuhgröße. 2200 µF ist das nächste Standardkaliber, was !in diesem Fall! bei 1 A eine knappe Reserve einplant. Alternativ kann man auch bei 2 A 4700 µF nehmen. Das wären ca 20 % Reserve. Bei gegebenen Trafo (Das ist der Kontext!) kann man natürlich auch größere Kapazitäten nehmen, aber: - eine übermäßig große Kapazität belastet die Gleichrichterdioden, den Trafo und das Netz mit harten Nadelimpulsen im Aufladevorgang. Das kann die Dioden zerstören. Das gab es teilweise Serienmäßig. Ich besitze selbst solche Geräte die alle 6 - 12 Monate wegen defekter Gleichrichter ausfielen bis ich von den Originalvorgaben korrigierend abwich. Und das waren keine Billiggeräte. - eine große Kapazität wirkt dem Spannungsabfall in der Stützzeit entgegen und reduziert zwar den Ripple, das bedeutet aber auch einen im Mittel höheren Effektivwert der Rohspannung, da sich diese nach dem Scheitelwert und Ripple richtet. Das erhöht die Verluse im Regler, da dieser nun mehr Spannung abbauen und in Wärme umwandeln muß. Eine andere Sichtweise bei der Konstruktion besteht darin einen Ripple der Rohspannung von 20% anzustreben oder alternativ einen Stromflußwinkel von 30 Grad. Auf Kleinspannungen bezogen liegen alle in ähnlichen Regionen. Bei 30 Volt Scheitelwert bedeutet das: Faustformel führt zu ca. 7 Volt Ripple 20 % Regel führt zu ca. 6 Volt Ripple 30 Grad Stromflußwinkel führt zu ca. 4 Volt Ripple Allerdings würde ich wegen der genannten Probleme die 30 Grad nicht unterschreiten wollen. Bei kleineren Spannungen sehen die (theoretischen) Zahlen etwas anders aus. 10 Volt Scheitel: Faustformel führt zu ca. 7 Volt Ripple 20 % Regel führt zu ca. 2 Volt Ripple 30 Grad Stromflußwinkel führt zu ca. 1,5 Volt Ripple In anderem Kontext werden 10 000 µF pro Ampere empfohlen, was theoretisch zu einem Ripple von 1 Volt führt, real noch weniger. Wenn man den Stromflußwinkel beachtet merkt man daß solche Kapazitäten erst bei kleinen Spannungen wirklich sinnvoll werden. Ein weicher Trafo, geade bei kleinen Leistungen normal, mildert das Proplem der Stromspitzen. Es geht um die Ballance zwischen Stromflußwinkel und Ripple, wobei ein Ripple von 7 Volt handhabar ist und ein sehr keiner Stromflußwinel gerade für den Einstieg für Überraschungen und Rätsel sorgen kann. Oft fehlt dann das nötige Meßgerät im Hobbybereich dieses dann nachzuvollziehen.
L. H. schrieb: > Den Trafo habe ich schon und könnte mich (jetzt) in den Hintern beißen, > weil ich ihn (nur) auf die 14,5 V "hintrimmte". > Macht nichts - trimme ich ihn halt wieder hoch (Foto im Anhang). Wa ist daran so schlimm? Wenn alles später funktioniert, statuierst Du halt mal, wie hoch das NG bei Nennbelastung noch einwandfrei funktioniert und dieser Wert ist dann der Nennarbeitsbereich Deines Gerätes. Aus den 0-30V wird dann halt 0-27.5V. Und wenn Dich das wirklich stört, wickle ein paar zusätzliche Windungen drauf und es passt. Ich habe früher immer meine eigenen Trafos berechnet und gewickelt. Mfg, Gerhard
L. H. schrieb: > nach dem angehängten Schaltplan baute ich mir mal ein stabilisiertes > Netzgerät. > Was aus dem Schaltplan nicht ersichtlich ist, sind zwei > Drehspul-Instrumente, die "hinter" dem letzten Kondensator eingebaut > sind. Was ich noch fragen wollte: ist der Abgreifpunkt der Ausgangspannung an den Ausgangsbuchsen oder wie im Schaltbild angegeben hinter Deinem Strominstrument? Wenn nicht, dann schlage ich vor das Spannungseinstellpoti direkt an der Ausgangsbuchse anzuschließen damit der Spannungsabfall am Instrument vermieden wird. Ich nehme aber fast an, daß dir das auch aufgefallen ist. Gerhard
Stichwort LM2940. Der ist auch einen Ticken solider am Eingang als die 78xx, aber beide kriegt man normalerweise nicht kaputt. /e: Ja gut, der LM2940 braucht keine Ausgangs-C-Rückwärts-Eingang-Kurzgeschlossen-Diode.
Hallo, Gerhard O. schrieb: > Wa ist daran so schlimm? Wenn alles später funktioniert, statuierst Du > halt mal, wie hoch das NG bei Nennbelastung noch einwandfrei > funktioniert und dieser Wert ist dann der Nennarbeitsbereich Deines > Gerätes. Aus den 0-30V wird dann halt 0-27.5V. Bzgl. des eingangs gen. Netzteiles wollte ich nur wissen, warum es Spannungsstöße beim Abschalten liefert. So einigermaßen ist mir das jetzt klar. Ansonsten taugt es mir so, wie es ist. Wenn ich ein anderes Netzteil brauche, das keine Spannungsstöße liefert, verwende ich ein anderes. Eigentlich war das gen. Netzteil der "Auslöser" dafür, ob solche Spannungsstöße z.B. auch bei Verwendung eines Spannungsreglers 78 S 12 machbar sind. Daß ich mich damit auf einem geistigen Irrweg befand, ist mir inzwischen auch klar. Carsten R. schrieb: > Man kann die Aufgabe lösen wenn man 1000 µF pro 1 A Nennstrom einbaut. > Wichtig ist dann aber der Kontext: Kleinspannung. Diese Auslegung führt > dann zu einem Ripple von ca. 7 Volt, je nach konkreten Bauteilen etwas > mehr oder weniger. Diesen Spielraum hast du nicht, da Du nur einen 14,5 > Volt Trafo hast. Ich gehe mal davon aus daß das der Effektivwert der > Wechselspannung bei Nennlast und nicht Leerlauf ist. Mir wurde auch klar, daß ich von vornherein (bzgl. des Vorhabens, unter Einsatz eines Festspannungsreglers 78 S 12 eine "Versorgungs-Kette" aufzubauen) elementare Fehler machte. Das betrifft v.a. den Trafo, der diese Kette versorgen soll. Und fängt schon damit an, daß ich den Trafo so modifizierte, daß er im Leerlauf (nach dem Gleichrichter) 14,5 VDC liefert, was insgesamt "daneben" ist. Ich werde mir noch ansehen, was er unter Nennlast überhaupt zu liefern vermag. Geleitet vom Gedanken mit den 14,5 VDC nahm ich die "Feinanpassung" mit Zusatzwindungen vor. Der Trafo hat also schon noch Spielraum nach oben hin. Den werde ich erheblich weniger "blauäugig" ausloten. Belastbar ist der Trafo allemal in der Größenordnung von ca. 30 W. Carsten R. schrieb: > Bei gegebenen Trafo (Das ist der Kontext!) kann man natürlich auch > größere Kapazitäten nehmen, aber: > > - eine übermäßig große Kapazität belastet die Gleichrichterdioden, den > Trafo und das Netz mit harten Nadelimpulsen im Aufladevorgang. Das kann > die Dioden zerstören. Das gab es teilweise Serienmäßig. Ich besitze > selbst solche Geräte die alle 6 - 12 Monate wegen defekter Gleichrichter > ausfielen bis ich von den Originalvorgaben korrigierend abwich. Und das > waren keine Billiggeräte. Gegebener Trafo ist ja immer - zumindest bei Mantelkern-Trafos - sehr relativ. Weil bei denen i.d.R. die Möglichkeit besteht, völlig problemlos mindestens eine ganze Lage an Zusatzwindungen aufbringen zu können. Was natürlich gewisse Spielräume eröffnet. Im Zitat nennst Du Korrektur-Maßnahmen, die mich interessieren. Was genau hast Du da abgeändert? Kapazitäten und/oder Trafos? Gerhard O. schrieb: > ...wickle ein paar zusätzliche Windungen > drauf und es passt. Ich habe früher immer meine eigenen Trafos berechnet > und gewickelt. Ja - zusätzliche Windungen sind bei entspr. Trafos praktikabel, und wenn man sich mit Trafo-Berechnungen befaßt hat, kennt man auch die (geschätzten) Faktoren für Streuverluste. Es gibt auch für Trafo-Auslegungen herrliche Faustformeln. Vergleicht man die mit exakten Berechnungen bzw. vorliegenden Trafos, brauchen wir mit ein paar zusätzlichen Windungen nicht gerade zimperlich zu sein.
L. H. schrieb: > Im Zitat nennst Du Korrektur-Maßnahmen, die mich interessieren. > Was genau hast Du da abgeändert? > Kapazitäten und/oder Trafos? Wahrscheinlich weniger C und dickere Gleichrichter.
Ja genau. Seit dem nehme ich, wenn der Trafo schon gewählt ist, den Kondensator so groß wie nötig und so klein wie möglich um mit dem Ripple den Spielraum den ich habe weitgehend auszunutzen. Das maximiert den Stromflußwinkel und erzeugt breitere Stromimulse die dafür nicht so hoch sind. Man kann es auch anders machen und sich zuerst für einen Ripple entscheiden und dann den passenden Trafo suchen. Im Hobbybereich nimmt man aber als Trafo oft was man gerade so hat und noch paßt. Außerdem tauscht man bei Reperaturen einen intakten Trafo selten gegen ein anderes Modell aus, da er klaglos ins Gehäuse passen soll. Da will man oft im Gehäuse die Halterung nicht umbauen. Weiter habe ich einen anderen Gleichrichter genommen, da die Stromimpulse beim Laden der Elkos trotzdem weit jenseits des durchschnittlichen Nennstromes liegen. Das müssen die Dioden vertragen. Der Kühlkörper für den Brückengleichrichter war dann damals wohl eher überflüssig, hat aber auch nicht geschadet. Ich sage nicht daß das die einzig wahre Methode ist so etwas zu machen, aber ich bin für mich bislang gut damit gefahren und überlege mir seit dem zweimal ob ein größerer Kondensator wirklich nur Vorteile bringt. "Viel hilft viel" ist nicht immer die optimale Strategie. Oft gibt es ein Optimum mit einer mehr oder weniger großen grünen Zone drum herum. Sehr große Abweichungen davon sind oft in beiden Richtungen irgendwann von Nachteil oder zumindest nicht mehr sinnvoll.
Im Anhang ist eine elektronische PDF Version des Schaltplans. Ich werde demnächst mal die Schaltung aufbauen weil ich (störrischerweise) immer noch der Meinung bin, dass die Spannungsüberhöhung beim Ausschalten irgendeinen noch unentdeckten Komponentenfehler zuzuschreiben ist und kein grundsätzlicher Entwurfsfehler des Entwicklers ist. Gerade wenn die Spannung auf der Hilfsseite beim Abschalten zusammenbricht, wird T3 sehr schnell stromlos und die Ausgangsspannung bricht zusammen. Zusätzlich wird T2 angesteuert und zieht die Spannung nach unten. So wie ich die Schaltung einschätze, wird T2 beim langsamen Zusammenbrechen stärker durch gesteuert weil die Referenzspannung nun kleiner wird. Das steuert sogleich T2 stärker an und zieht die Spannung nach unten. Ich denke auch dass C1 und C2 nicht zu groß sein sollten um ein schnelles Zusammenbrechen der Hilfsspannung zu gewährleisten. Ob C5 hier ein Problem sein könnte kann ich noch nicht beurteilen. Sollte ich mich irren, dann bitte ich nicht zu laut zu lachen;-) Ich habe da auch noch eine Idee wie man eine Strom-Zurückfaltung (Foldback Current Limiting) im Kurzschlussfall leicht realisieren könnte. Das hätte den großen Vorteil dass die Verlustleistung in jenem Fall klein bleiben würde. Das möchte ich auch noch ausprobieren. Man könnte auch noch den Strombegrenzungseinsatz einstellbar machen. Ihr denkt jetzt, der Gerhard ist total bescheuert sich noch mit einer solchen Schaltung abzugeben. Tatsache ist, dass solch einfache Schaltungen prinzipiell auch interessant sein können. Auch Hewlett Packard hat in den 60er Jahren einige Labor Kleinnetzgeräte mit vollkommen diskreter Bestückung im Lieferprogramm gehabt, die einwandfrei funktionierten (Ich habe selber so eins und es ist nach 50 Jahren immer noch 100%ig zuverlässig). Warum also mal nicht mit solcher Retro-Technik in 2015 rumspielen? Ich persönlich liebe solche alte Schaltungen. Ist ja auch nur ein Hobby. schönen Tag wünsche ich noch, Gerhard
Hallo, Gerhard O. schrieb: > Ihr denkt jetzt, der Gerhard ist total bescheuert sich noch mit einer > solchen Schaltung abzugeben. Tatsache ist, dass solch einfache > Schaltungen prinzipiell auch interessant sein können. Auch Hewlett > Packard hat in den 60er Jahren einige Labor Kleinnetzgeräte mit > vollkommen diskreter Bestückung im Lieferprogramm gehabt, die > einwandfrei funktionierten (Ich habe selber so eins und es ist nach 50 > Jahren immer noch 100%ig zuverlässig). Warum also mal nicht mit solcher > Retro-Technik in 2015 rumspielen? Ich persönlich liebe solche alte > Schaltungen. Ist ja auch nur ein Hobby. Was sollte daran bescheuert sein, sich mit diskreten Schaltungen zu befassen? Sei versichert, daß jedenfalls ich das keineswegs für bescheuert halte. Und es ist für mich auch absolut nachvollziehbar, wenn Wertschätzung 100%iger Funktionsfähigkeit über lange Zeiträume vorliegt. Denn nichts anderes wollen wir alle doch erreichen bzw. in Gebrauch haben können. Das schimmerte auch in den vielen hilfreichen Beiträgen durch. Zur Schaltung selbst kann ich Dir nur sagen, daß sie sich bzgl. des Spannungsstoßes von Anfang an so verhielt. Natürlich kann ich nicht ausschließen, daß ich möglicherweise (unbemerkt) bereits am Anfang etwas "vermurkst" habe, das diese Spannungsstöße begünstigt oder ermöglicht. Mich hat das aber auch nie weiter gestört oder beunruhigt. Ganz im Gegenteil war es bisweilen ganz nützlich, solche Spannungsstöße erzeugen zu können, weshalb ich auch nicht vorhabe, das Gerät zu "verbessern". Wenn es für Dein Nachbau-Vorhaben evtl. hilfreich sein könnte: Ich glaube, ich müßte auch noch eine komplette Beschreibung zum Schaltplan haben. Soll ich die mal "ausgraben"?
L. H. schrieb: > Wenn es für Dein Nachbau-Vorhaben evtl. hilfreich sein könnte: > Ich glaube, ich müßte auch noch eine komplette Beschreibung zum > Schaltplan haben. > Soll ich die mal "ausgraben"? Hallo L.H., ja, das wäre sehr nett und würde mich freuen. Vielleicht finde ich nächstes Wochenende Zeit um die Schaltung zu testen. Wenn man eine zweite Differenzialstufe einbauen würde könnte man auf der Minus Seite des Ausgangs den Strom dort messen und nach Labornetzgeräte-Art eine richtig funktionierende feine Stromreglung anstatt der Strombegrenzung in dieser Schaltung hinzufügen. Muss mir das mal überlegen. Man braucht dann nicht einmal ein OR-Gate zur CV/CC Umschaltung wie in üblichen Schaltungen. Gruesse, Gerhard
Ich habe jetzt gerade keine Zeit für private Sachen. Würdest Du für mich später ein paar Messungen machen wollen? Werde mich später am Abend (bei mir GMT-7) wieder melden. Im Anhang noch eine kleine Korrektur an E4 Beschriftung Gerhard
Der Spannungsstoß beim Ausschalten ist eigentlich klar eine Fehler in der Auslegung. Ich vermute mal, dass die Filterung der Ref. Spannung üner R2 und C5 nachträglich dazu kam. Die Erklärung ist eigentlich recht einfach: Wegen der Ladung in C5 geht beim Zusammenbrechen der Hilfsspannung die Spannung an der Basis von T1 in den positiven Bereich. Der Eingang an T2 ist durch die Diode D2 nach oben begrenzt, so dass die Spannungsregelung unwirksam wird, wenn es am anderen Eingang über etwa 0,7 V geht. Den Ladeelko zu verkleinern geht nur sehr begrenzt, der ist schon recht klein für den Strom. C4 größer zu machen (ggf. auch ein 2. Elko parallel zur Zenerdiode) könnte helfen, weil dann die Spannung an C5 ggf. schnell genug abfallen kann. Auch einfach D2 entfernen (oder durch 2 in Reihe ersetzen) könnte schon ausreichen. So schlecht ist die Schaltung auch nicht. Die Verstärkung ist etwa 1000-fach im DC Fall was einen DC Ausgangswiederstand von etwa 1 mOhm bringt. Für die Stabilität bei großen Kapazitäten ist das sehr hilfreich und oft auch nicht so störend. Das angenehmen an der diskreten Lösung ist, dass sie auch bis 50 oder 100 V zu skalieren wäre. Sinnvoll wäre noch eine LED parallel zu R10, um den Strom der Stromquelle zu begrenzen. So kommt ggf. einer der kleinen Transistoren schon ans Limit bei einem Kurzschluss - die LED würde auch gleich die Strombegrenzung anzeigen. Falls man so eine Schaltung nachbauen will, sollte man auch die Art der Spannungseinstellung ändern: das Teilerverhältnis fest lassen, und die Ref. Spannung verstellen. Die Schaltung hat auch bereits ein Fold-Back Begrenzung, nur ist die nicht so gut ausgelegt - bei hoher Spannung wird der Strom zu hoch, sogar über 2 A.
Gerhard, was ist an meiner Sim falsch? Sie zeigt doch eindeutig das Fehlverhalten (bei logischerweise funktionierenden Baulementen, da Sim). Ist also ein Designfehler bzw. -einschränkung, denn noch ist sie nicht komplett ausgebügelt. Zumindest habe ich die Vorschläge alle noch nicht ausprobiert. Werd ich wohl auch nicht machen. Ich sehe das archivarisch :-) Der Foldback ist auch etwas eingeschränkt. Sieht man, wenn man eine Belastungs-Stromquelle ranhängt und ne Rampe fährt. Pendelt sich bei 1,5A ein. Ich weiß nicht, ob der 2N3055 damit dann ausreichend SOAR-geschützt ist. Ist er es? Mit RoJoe gabs mal einen Thread, in dem ein Kombi Linear/Switcher-Netzteil realisiert wurde. Im Schwachlastbereich läuft es linear, bei Belastung als Schaltnetzteil. Ich denke, da wäre es sinnvoller ein Labornetzteil draus zu machen. Fände ich technisch jedenfalls interessanter. Hier: Beitrag "Re: J-FET N-Channel mit gößer 70V Drain / Source Spannung für Konstantstromsenke" Sollte man sich AUF JEDEN FALL mal ansehen, wenn man an geilen Schaltungen Interesse hat.
Abdul K. schrieb: > Gerhard, was ist an meiner Sim falsch? Hallo Abdul, Jetzt erst sah ich Deinen Sim Beitrag. Ich werde es mir heute Abend näher ansehen. Vielen Dank für den Hinweis. Gruesse, Gerhard
Du schriebst: "Ich werde demnächst mal die Schaltung aufbauen weil ich (störrischerweise) immer noch der Meinung bin, dass die Spannungsüberhöhung beim Ausschalten irgendeinen noch unentdeckten Komponentenfehler zuzuschreiben ist und kein grundsätzlicher Entwurfsfehler des Entwicklers ist." Und ich machte ein Simulation der Originalschaltung, die das Problem klar darstellt (Wenngleich auch nicht die Ursache).
Abdul K. schrieb: > Du schriebst: > "Ich werde demnächst mal die Schaltung aufbauen weil ich > (störrischerweise) immer noch der Meinung bin, dass die > Spannungsüberhöhung beim Ausschalten irgendeinen noch unentdeckten > Komponentenfehler zuzuschreiben ist und kein grundsätzlicher > Entwurfsfehler des Entwicklers ist." > > Und ich machte ein Simulation der Originalschaltung, die das Problem > klar darstellt (Wenngleich auch nicht die Ursache). Beim Nachlesen würde ich das jetzt etwas anders formulieren: "...zuzuschreiben ist und nicht unbedingt ein grundsätzlicher > Entwurfsfehler des Entwicklers ist." Ich sehe die Sache auch so: Es ist auf alle Fälle sehr nützlich die Schaltung zu simulieren. Dank Dir hast Du die Schaltung schon einmal für die Sim umgesetzt. BTW. welche Version von LTSpice verwendest Du? Die Simulation interessiert mich auf alle Fälle. Es ist aber oft auch sehr interessant zu vergleichen inwieweit die "Real World Schaltung" mit der Sim übereinstimmt. Bis später, die Arbeit ruft und meine Mittagspause ist um;-) Gerhard
Vielleicht wird noch eine bessere Kopie des Schaltplans gepostet, dann könnte ich die letzten Schätzungen verbessern. LTspice: Naja, immer die letzte Version wenn was nicht funktioniert ;) Die hier ist so 250 Tage alt. Macht jetzt keinen Unterschied bei dieser Schaltung. Mahlzeit!
Hallo Abdul, ich habe mir gerade Deine Simulation angesehen. Die V[stab] sollte doch gar nicht zusammenbrechen dürfen. Vielleicht sollte man R1 verkleinern und C1/C2 größer machen, dass genug Querstrom durch die Zenerdiode fließt. V[stab] sollte auf Belastungsänderungen doch gar nicht reagieren. Mach mal bitte die Sim mit nur C1=C2=47uF geändert und lasse sonst alles gleich. Diese Maßnahme sollte die Stromversorgung vom Regelteil verbessern. Ich wette fast, dass dann die Spannungsüberhöhung verschwindet. Gerhard
Abdul K. schrieb: > Vielleicht wird noch eine bessere Kopie des Schaltplans gepostet, dann > könnte ich die letzten Schätzungen verbessern. > > LTspice: Naja, immer die letzte Version wenn was nicht funktioniert ;) > Die hier ist so 250 Tage alt. Macht jetzt keinen Unterschied bei dieser > Schaltung. > > Mahlzeit! Danke!
Nachtrag: mache R1=680 Ohm Übrigens, der Wert von R11 ist unklar, sieht zwar nach 1K8 aus, bin mir aber nicht sicher.
Ich mach erstmal garnix bis der Schaltplan sauber erkennbar ist. Dann ändere ich auch die Bauelementbezeichner. Hab ich momentan nur für die Transen gemacht. Sonst wird das ein ewiges Hickhack wer was wie meinte.
Ich frage mich übrigens noch warum man R1 überhaupt braucht. Meiner Berechnung nach ist XC von C1+C2 zusammen 1600 Ohm. Bei 10V an C4 bleiben weniger als 2-3mA übrig für die Regelelektronik und Ausgangsspannungsteiler. Ich plädiere für C1=C2=47uF und R1=100-470 Ohm. Gerhard
Abdul K. schrieb: > Ich mach erstmal garnix bis der Schaltplan sauber erkennbar ist. Du magst also meinen neuen Schaltplan nicht... Naja, es wurden ja mehr Unterlagen versprochen.
Ubrigens Designfehler siehe Beitrag "Re: Elektronisch stabilisiertes Netzteil" - Der Elko vor T1 muß kleiner. 1uF ist ausreichend.
Helge A. schrieb: > Ubrigens Designfehler siehe > Beitrag "Re: Elektronisch stabilisiertes Netzteil" - Der Elko vor T1 > muß kleiner. 1uF ist ausreichend. Das finde ich auch. Ich sehe allerdings den Zweck von C5 außer für eine Einschaltverzögerung sowieso nicht ein . Andernfalls bin ich der Meinung dass C5 sonst an Masse sollte, um die stabilisierte Gleichspannung abzublocken. T1 braucht es doch für die Regelfunktion gar nicht. Wenn aber C5 nur als Einschaltverzögerung gedacht ist, sollte man C5 noch mit einer Diode überbrücken damit C5 sich beim Ausschalten gleich wieder entlädt. Ich schlage auch vor die Hilfsspannung mit 10uF abzublocken damit der Regelteil bei schnellen Belastungsänderungen nicht davon beeinflusst wird. Nach R1 ist die Impedanz der Stromversorgung nur durch die Zenerdiode gegeben.
Abdul K. schrieb: > Mit RoJoe gabs mal einen Thread, in dem ein Kombi > Linear/Switcher-Netzteil realisiert wurde. Im Schwachlastbereich läuft > es linear, bei Belastung als Schaltnetzteil. Ich denke, da wäre es > sinnvoller ein Labornetzteil draus zu machen. Fände ich technisch > jedenfalls interessanter. Hier: > Beitrag "Re: J-FET N-Channel mit gößer 70V Drain / Source Spannung für > Konstantstromsenke" > > Sollte man sich AUF JEDEN FALL mal ansehen, wenn man an geilen > Schaltungen Interesse hat. Hi Abdul, interessant war die Sache schon :-) Es ging dabei darum, nach Vorgabe des TE ein Spezialproblem zu lösen. Die Schaltung sollte ab ca. 1V Eingangsspannung durchlässig sein mit möglichst wenig Udrop und ab 5V Eingangsspannung 5V ausgeben. Dabei sollte sie bis 70V Eingangsspannung aushalten. Als Bonus hat sie dann locker 100V Eingangsspannung ausgehalten und ging ab ca. 5,1V Eingangsspannung sanft in den Schaltbetrieb, um, - ebenfalls Bonus - einen hohen Wirkungsgrad zu haben. Die Spannungsregelung brauchte nicht so genau zu sein, da noch ein weiterer Regelchip nachgeschaltet war. Daraus ein hochpräzises Labornetzteil machen zu wollen halte ich aus diesem und weiteren Gründen für nicht so empfehlenswert. Man könnte sie aber - modifiziert, mit PMOS als Schalter - als Vorregler für einen Präzisions-Linearregler nehmen. Hier noch eine andere Idee: Ich habe mir vor Jahrzehnten(!) ein lineares Labornetzteil gebaut, das kann 0 bis 48 Volt und bis zu 6 A. Es hat keinen riesendicken Kühlkörper und keinen Ventilator. Längstransistor ist ein einziger BD249. Wie das? Es hat eine Thyristor-Vorregelung. Es wird der Udrop über dem Längstransistor gemessen und der Thyristor so geregelt, dass über dem Längstransistor gerade etwas mehr als der Ripple abfällt. Ich muss immer schmunzeln, wenn Jahrzehnte später in linearen Labornetzteilen immer noch fett die Watts verheizt werden.
Gerhard O. schrieb: > bin ich der Meinung dass C5 sonst an Masse sollte Ein bemerkenswertes Unverständnis der Schaltungsfunktion. C5 ist genau richtig angeschlossen, der Anschluss an Masse wär Schwachsinn. Das Problem der Schaltung hat Ulrich beschrieben, das solltest du mal lesen.
Ich hab das Ding mal umgezeichnet und mich auf die wesentlichen Bauteile konzentriert(ausgehend vom ersten geposteten Schaltplan). ich kann mir momentan einfach keinen Reim darauf machen - egal wiel langsam oder schnell sich sich die Elkos entladen - dass die Spannung so "ueberschiessen" kann. Ist das wirklich das komplette Schaltbild oder sind da noch zusaetzliche Bauteile verbaut? Das Netzteil selbst ist relativ einfach - fast schon zu einfach.Ich kann mir nicht vorstellen, dass es ueber den gesamten Spannungsbereich und mit unterschiedliche Belastungen schwingungsfrei arbeitet.
ArnoR schrieb: > Gerhard O. schrieb: >> bin ich der Meinung dass C5 sonst an Masse sollte > > Ein bemerkenswertes Unverständnis der Schaltungsfunktion. C5 ist genau > richtig angeschlossen, der Anschluss an Masse wär Schwachsinn. > > Das Problem der Schaltung hat Ulrich beschrieben, das solltest du mal > lesen. Habe ich auch. Ulrich erklärt aber hauptsächlich das Abschaltverhalten. C5 hat aber beim Einschalten eine noch wichtigere Aufgabe: Beim Einschalten der Spannung ist C5 noch nicht geladen und zieht die Basis nach -5V6V. T2 kann also vorübergehend überhaupt nicht leiten und T3 bleibt auch stromlos. T4/T5 kriegen also keinen Basisstrom. Erst später, nachdem C5 sich auflädt wird T1/T3 graduell frei gegeben und T3 stellt den Basisstrom für T4/T5 bereit; T2 wird dann über T1 in der Lage sein die Ausgangsspannung ohne Spannungsueberhoehung einzuregeln. Wenn ich also recht habe sollte das Teil ein gutes Einschaltverhalten haben.
Den Widerstand R1 braucht man schon, damit man nicht übermäßig viel Rippel mit drauf kriegt. Über den Widerstand wird auch der Strom durch die Zenerdiode eingestellt. Die Kondensatoren C1,C2 geben zwar auch eine Begrenzung des Stroms aber gepulst. Das Problem ist ja auch nicht das im Betrieb die Hilfsspannung einbricht, sondern beim Ausschalten die Hilfsspannung (C4 bzw. Zenerdiode) zu schnell runter geht im Vergleich zur Spannung in C5. C4 zu vergrößern wäre wohl auch schon ausreichen und heute auch nicht so teuer - das muss ggf. gar nicht so viel sein - der Maßstab ist die Zeitkonstante von R2*C5, nicht der Ladeelko. C5 verkleinern würde es auch tun, aber auch mehr Rauschen und ggf. Rest-Rippel bringen. Die Richtung zu den -5 V ist auch schon richtig, denn dass ist die Ref. Spannung für die Regelung. Es ist auch gut die Filterung am Eingang zu T1 zu machen, eine Filterung bei R9/R10 wäre schlecht für die Stabilität der Regelung. Der Transistor T1 ist schon wesentlich für die Regelung: zum einen hat man darüber eine Kompensation der Temperaturabhängigkeit und des Offsets mit T2, so dass man auch ohne Abgleich den Nullpunkt ganz gut (Vielleicht 50 mV) treffen sollte. Außerdem trägt der Transistor über die damit veränderliche Stromquelle mit T3 auch zur Verstärkung bei - ohne dürft die Verstärkung etwas knapp und damit der Ausgangswiderstand deutlich größer werden. Vermutlich wegen der Verstärkung ist R3 recht groß gewählt, auch wenn man dadurch nicht ganz bis 0 runter kommt.
Gerhard O. schrieb: > Ich sehe allerdings den Zweck von C5 außer für eine > Einschaltverzögerung sowieso nicht ein. (...) > T1 braucht es doch für die Regelfunktion gar nicht. Du könntest C5 ja mal entfernen. Wehrscheinlich wird die Schaltung mehr rauschen. T1, T2 ist ein Differenzverstärker mit annähernd gleichen Eingangswiderständen auf beiden Seiten. Läßt du T1 weg, wird das eine ganz schlechte, temperaturempfindliche Schaltung.
RoJoe schrieb: > Hier noch eine andere Idee: > Ich habe mir vor Jahrzehnten(!) ein lineares Labornetzteil gebaut, > das kann 0 bis 48 Volt und bis zu 6 A. > > Es hat keinen riesendicken Kühlkörper und keinen Ventilator. > Längstransistor ist ein einziger BD249. > Wie das? > Es hat eine Thyristor-Vorregelung. > Es wird der Udrop über dem Längstransistor gemessen > und der Thyristor so geregelt, dass über dem Längstransistor > gerade etwas mehr als der Ripple abfällt. > Ich dachte bislang, Straton hat sowas sicherlich im Programm. Kenne deren Schaltpläne aber nicht. Bei mir ist so ein China Billig-Ladegerät für die Autobatterie vor einiger Zeit gestorben und wartet auf Reparatur oder Wegschmeißen?. Offensichtlich ist es der Thyristor, der sich verabschiedete. Scheint nicht mehr genug innere Verstärkung zu haben. So ein Russending. Sind Thyristoren überhaupt zuverlässig? Mir ist nicht so klar, wie das Ladegerät eigentlich starb. Vielleicht brauch er einen Snubber, der nicht vorhanden ist. > Ich muss immer schmunzeln, > wenn Jahrzehnte später in linearen Labornetzteilen > immer noch fett die Watts verheizt werden. Naja, die Chinesen entwickeln gerade alles nochmals neu. Die Qualitätsstreuung der Schaltungsideen ist schon extrem.
Helge A. schrieb: > Gerhard O. schrieb: >> Ich sehe allerdings den Zweck von C5 außer für eine >> Einschaltverzögerung sowieso nicht ein. (...) >> T1 braucht es doch für die Regelfunktion gar nicht. > > Du könntest C5 ja mal entfernen. Wehrscheinlich wird die Schaltung mehr > rauschen. > Sehe ich eher weniger so. T2/T1 + T3 ist ja in der Funktion ähnlich einem OPAMP gedacht. Da würde man ja auch nicht C5 dran machen. > T1, T2 ist ein Differenzverstärker mit annähernd gleichen > Eingangswiderständen auf beiden Seiten. Läßt du T1 weg, wird das eine > ganz schlechte, temperaturempfindliche Schaltung. 100% ack Muss jetzt weg. Gerhard
Gerhard O. schrieb: > Auch Hewlett > Packard hat in den 60er Jahren einige Labor Kleinnetzgeräte mit > vollkommen diskreter Bestückung im Lieferprogramm gehabt, die > einwandfrei funktionierten (Ich habe selber so eins und es ist nach 50 > Jahren immer noch 100%ig zuverlässig). Warum also mal nicht mit solcher > Retro-Technik in 2015 rumspielen? Ich persönlich liebe solche alte > Schaltungen. Ist ja auch nur ein Hobby. ... die hatten aber das gleiche bewährte HP-Schaltprinzip wie später, nur eben mit diskreten "Opamps".
Die wesentliche Funktion von C5 ist vermutlich die Filterung des Rauschens und in kleinerem Maße des restlichen Rippel der Ref. Spannung von der Zenerdiode. Das langsame hochfahren ist eher ein positiver Nebeneffekt - der Puls beim Ausschalten der Nachteil bei der Dimensionierung. Man kann sogar ohne Simulation abschätzen wie groß man C4 machen müsste, damit der Puls nicht mehr Auftritt: Über R9 und R11 fließen etwa 1 und 2 mA (bzw. weniger) um C4 zu entladen. Kritisch wird es wenn über R2 mehr als 0,7 V abfallen, also etwa 0,7 mA die C5 entladen. Wenn C4 entsprechend der Ströme mehr als etwa 4 mal größer als C5 ist, sollte der Puls nicht mehr auftreten. Im Vergleich zum Plan ist das nur ein Faktor 2 den C4 größer oder C5 kleiner sein müsste um den Puls zu vermeiden.
Abdul K. schrieb: > Ich dachte bislang, Straton hat sowas sicherlich im Programm. Dass es (noch?) kommerzielle Hersteller gibt, glaub ich gerne. Was mich wundert, ist, dass keiner von den Bastlern hier sowas bauen möchte. > Sind Thyristoren überhaupt zuverlässig? Zuverlässiger als Power-Transistoren. (die können nur richtig ein oder richtig aus. Kein SOA-Problem) Der Thyristor in dem besagten Netzteil ist ein ganz normaler 12A/100A Typ von TI und tut es noch immer, seit Anfang an. OT?/ Was ich gerne mal loswerden möchte: In dem LDO-Switcher-Thread herrschte ein ganz toller Spirit! Positive Leute dort, die sich mit guten Ideen eingebracht haben. Die Zusammenarbeit speziell mit Dir, Abdul, als dem Haupt-Mitwirkenden hat mir einen Riesenspass gemacht und aufgrund des tollen Spirits ist auch viel dabei herausgekommen. Ich erwähne das mal deshalb, weil es hier auch Threads gibt, in denen gewisse Leute hilfsbereite Menschen mit üblen Energien überziehen. Auf (nicht nur) mein Knowhow müssen die dann halt verzichten. /OT?
RoJoe schrieb: > Abdul K. schrieb: >> Ich dachte bislang, Straton hat sowas sicherlich im Programm. > > Dass es (noch?) kommerzielle Hersteller gibt, glaub ich gerne. > Was mich wundert, ist, > dass keiner von den Bastlern hier sowas bauen möchte. Weil man die 100 Hz Spitzen nicht rausgefiltert kriegt. Ich hab hier mal nachgefragt, den Leuten geglaubt. Später mal selber ausprobiert... nope. Für manche Anwendungen ist das ok, aber ich persönlich bevorzuge eher rauscharme Netzteile, die man auch mal für Bias-Spannungen verwenden kann. HP hat auch ein paar von denen gebaut, aber dann eher früher als später damit aufgehört. Im Datenblatt recht gut erkennbar an den beschissenen PARD / Ripple & Noise Specs. Sinnvoller ist m.E. eine anständig(!) (= NICHT MIT RELAIS) realisierte Umschaltung der Sekundärwicklungen. Oder man macht direkt ein primär getaktetes Netzteil mit einem Linearregler dahinter. Die für die Thyristor-Vorregelung nötigen großen Drosseln entfallen dabei. Außerdem sinkt die Großsignal-Ausregelzeit proportional zur primärseitigen Schaltgeschwindigkeit (und 100 Hz sind halt... >10 ms)
Ulrich H. schrieb: > Man kann sogar ohne Simulation abschätzen wie groß man C4 machen müsste, Im Vergleich zum Plan ist das nur ein Faktor 2 den C4 größer oder C5 > kleiner sein müsste um den Puls zu vermeiden. Respekt Ulrich! Die Sim zeigt für 150u und 220u Überschwingen, bei 330u und 470u ist es praktisch weg. Da hat der Schaltplanentwickler vielleicht nicht genau genug gerechnet. Naja, er hatte sicherlich kein SPICE. Danke RoJoe für die Blumen! Würde gerne mit dir zusammenarbeiten. Gibt natürlich noch ein paar weitere nette Kerls hier.
Die Schaltung sieht ein wenig so aus, als hätte da noch einer die Schaltung etwas verändert. Die Fold-Back schaltung ist auch nicht wirklich gut. Da wird bei hohen Spannungen der Strom ggf. zu groß und auch der Shunt recht heiß. Ich vermute mal dass die Schaltung davor mal für weniger Spannung (z.B. 15-20 V war) - da würde es dann mit dem Foldback besser passen. Das mit den Kondensatoren sieht nach C5 gut gemeint von 47 µF auf 100 µF vergrößert aus. Die Störungen sind bei der Thyristorregelung ein Problem, wenn auch weniger hochfrequent als bei einem richtigen Schaltregler. Mit Low ESR Elkos sollte das heute aber zu lösen sein. Große Drosseln sind aber etwas aus der Mode. Für eine wirklich saubere Spannung würde ich auch eine elektronische Umschaltung und 2 Trafoabgriffe bevorzugen. Damit reduziert ich der Kühlbedarf und auch die SOA Anforderungen an die Endstufe immerhin auf rund die Hälfte.
Ulrich H. schrieb: > Die Störungen sind bei der Thyristorregelung ein Problem, wenn auch > weniger hochfrequent als bei einem richtigen Schaltregler. Mit Low ESR > Elkos sollte das heute aber zu lösen sein. Große Drosseln sind aber > etwas aus der Mode. Jain, das Problem ist halt, dass die Störung vglsw. niederfrequent ist, entsprechend niedrig die Grenzfrequenz (= Grenzfrequenz der Primärregelung!) des Filters, entsprechend langsame Regelzeit und riesiges C und Drosseln (primär- und sekundärseitig). I.e. die höhere Störfrequenz des SMPS ist ein Vorteil ggü der Thyristor-Lösung, da einfacher zu filtern, ohne gleich die Regelgeschwindigkeit zu zerstören. Es ist technisch einfach nicht sinnig das noch zu bauen. Damals war das als Behelf für unwichtige Versorgungen vielleicht ganz ok, weil SMPS noch nicht wirklich ausgereift waren. Heute kriegt man aber weniger Störungen am Ausgang und eine erheblich schnellere Regelung bei geringeren Kosten und Gewicht mit einem SMPS hin. Da spricht einfach nix mehr für die Thyristor-Lösung. (Und wen das Rauschen eines SMPS (ggfs mit Linearregler) stört, der wird mit der Thyristor-Lösung erst recht nicht glücklich).
Ich weiß ja nicht, wer von euch allen das simuliert. Daher, also wenn man C5 auf 47uF setzt, ist das Problem auch weg (und das unabhängig von C4).
Abdul K. schrieb: > Respekt Ulrich! > Die Sim zeigt für 150u und 220u Überschwingen, bei 330u und 470u ist es > praktisch weg. > Da hat der Schaltplanentwickler vielleicht nicht genau genug gerechnet. > Naja, er hatte sicherlich kein SPICE. Bin gerade heimgekommen, Werde das sobald ich kann selber mit Deiner Simschaltung laufen lassen. Was mir auffällt ist, dass die geregelte Spannung bei Dir nicht um die 12V ist, wie der Ausgangsspannungsteiler das eigentlich suggerieren würde, sondern um 2.5V herum. Übersehe ich hier etwas? Vielleicht war das hFe von T1 übermässig hoch beim Versuchsaufbau des Entwicklers und hat es nicht gemerkt wie kritisch der Wert in Wirklichkeit ist. Ich bin sicher dass bei höherem hFe der Wert von C5 deutlich kleiner sein könnte. Da hat man es mit der Simulation leichter.
Abdul K. schrieb: > Ich weiß ja nicht, wer von euch allen das simuliert. Daher, also wenn > man C5 auf 47uF setzt, ist das Problem auch weg (und das unabhängig von > C4). Ich hab mit Simulationssoftware keine praktische Erfahrung.Das Diagramm ist aber recht interessant, wenn man sich ansieht was da zu welchem Zeitpunkt passiert.Zu meiner Ueberraschung muss ich zugeben, dass ich den massiven Einfluss der Referenzspannung auf die Ausgangsspannung so nie erwartet haette. Wenn ich das als "Simulationsneuling" mal interpretieren darf,dann geraet die Ausgangsspannung voellig(!) ausser Kontrolle wenn sich Referenzspannung sich langsam in dem im Diagramm angebenen Zeitintervall von 1 - 2 Sekunden aendert.Nach 2 Sekunden ist dann Uout 0V sowie es sein sollte. Was mich nun fasziniert ist, dass bei der relativ langsamen Referenzspannungsaenderung,die Gegenkopplung in keinster Weise eingreift. Es gibt ja Netzgeraete die fuer die Sollwertvorgabe die Referenzspannung aendern - das wuerde aber hier offensichtlich zum Fiasko fuehren. Kein Zweifel: das Diagramm sieht gut aus und es waere toll wenn @Autor: L. H. (holzkopf) dass mal praktisch an seinem Netzteil testen koennte.
T1 und T2 könnte man als Doppeltranse in einem Gehäuse realisieren. Ich glaub die gibts aber aktuell nur als SMD. Oder ein altmodisches Array CA30xx nehmen. Den Ausgang habe ich mittel Rp1 auf 3,3V getrimmt 'worst-case', da das eine in Bezug auf Toleranz recht kritische Betriebsspannung ist (Anwendung 3,3V Logik mit kleinen Strukturen wie 0,35µm). Wenn man den Ausgang mit 100mA belastet, ist der Effekt auch weg. Zu den Zeiten als dieses Netzteil entwickelt wurde, gabs ja noch kein CMOS in großer Verbreitung. Soll sagen, eventuell ist es gar nicht aufgefallen?
Abdul K. schrieb: > T1 und T2 könnte man als Doppeltranse in einem Gehäuse realisieren. Ich > glaub die gibts aber aktuell nur als SMD. Oder ein altmodisches Array > CA30xx nehmen. > > Den Ausgang habe ich mittel Rp1 auf 3,3V getrimmt 'worst-case', da das > eine in Bezug auf Toleranz recht kritische Betriebsspannung ist > (Anwendung 3,3V Logik mit kleinen Strukturen wie 0,35µm). > > Wenn man den Ausgang mit 100mA belastet, ist der Effekt auch weg. Zu den > Zeiten als dieses Netzteil entwickelt wurde, gabs ja noch kein CMOS in > großer Verbreitung. Soll sagen, eventuell ist es gar nicht aufgefallen? Ausgesuchte Transistoren habe ich früher manchmal zusammen geklebt um einen Doppeltransistor zu schaffen. Die CA3045 sind auch nicht schlecht. Wenn man SMD nicht scheut gibt es eine gute Auswahl im SOT-23 Gehäuse. Bevor ich Deine Schaltung nachvollziehen kann muß ich mir erst LTspice auf meinen neuen PC installieren. Wo kriegt man besten die Deutschen Transistormodelle? Jedenfalls finde ich, diese Schaltung ist ein dankbares Studienobjekt. OK wegen der eingestellten Spannung. Jetzt vestehe ich. Mfg, Gerhard
Ich habe extra nur die mitgelieferten Bauelemente im Schaltplan verwendet. Mußt also erstmal nix suchen. (Meine Libs sind übrigens auf einem anderen Rechner und ich bin halt extrem faul ;) Also einfach installieren, meinige Dateien *.asc und *.plt in einen Ordner packen. Dort *.asc öffnen und in LTspice Run drücken... Später suchst du dir die Modelle am besten beim Kraus oder in der Yahoo-LTspice Gruppe. Bzw. beim jeweiligen Hersteller wie NXP, Onsemi usw. GMT+1 heißt ab in die Koje. Muß 5 Uhr wieder raus, den Nachwuchs in die Schule fahren...
Hallo, was habe ich da nur für eine "Lawine losgetreten"? Der ich ohnehin (leider) nicht so ganz folgen kann. Gerhard O. schrieb: > L. H. schrieb: >> Wenn es für Dein Nachbau-Vorhaben evtl. hilfreich sein könnte: >> Ich glaube, ich müßte auch noch eine komplette Beschreibung zum >> Schaltplan haben. >> Soll ich die mal "ausgraben"? > > Hallo L.H., > > ja, das wäre sehr nett und würde mich freuen. Vielleicht finde ich > nächstes Wochenende Zeit um die Schaltung zu testen. Dann "wühle" ich danach. Wie kann ich Dir die Beschreibung ggf. zukommen lassen? Mit den Möglichkeiten in diesem Forum kenne ich mich noch nicht aus. Gibt es hier so etwas wie PN's? Denn es widerstrebt mir, die Beschreibung öffentlich zu kopieren. Immerhin gibt es ja Urheber-Rechte, und ich habe keinerlei Interesse daran, daß mir irgendwer wegen Verletzung von denen "an's Bein pinkelt". Bist Du in der Region um Nürnberg beheimatet? Toxic schrieb: > Kein Zweifel: das Diagramm sieht gut aus und es waere toll wenn > @Autor: L. H. (holzkopf) dass mal praktisch an seinem Netzteil testen > koennte. Was willst Du da getestet haben? Es verhält sich ja nun mal so, daß Analoginstrumente rein physikalischen Bedingungen unterworfen sind. Z.B. auch denen von Massen-Beschleunigungen. Soll heißen: Der Vollauschlag eines Zeigerinstrumentes muß nicht unbedingt das repräsentieren, was per Oszi nachmessbar ist. Ich weiß - man könnte das auch als Kuriosum einordnen. Tatsächlich steckt aber etwas ganz anderes dahinter: Nämlich die Tatsache, daß längst alles "gelaufen" ist, BEVOR der Zeiger am Anschlag "anknallt". Ganz konkret konnte ich per Oszi unter den Randbedingungen: 1) WFC (Water Fuel Cell) 2) mit einem Dielektrikum Leitungswasser zwischen den Elektroden 3) bei einem Elektroden-Abstand von (aus dem Kopf) ca. 1 mm etwa ca. 10 V tatsächlichen Spannungsstoß messen. Natürlich bin ich mir darüber im Klaren, daß dieser Spannungsstoß unter anderen Randbedingungen auch ganz anders aussehen kann. Was jedoch aus meiner Sicht nicht unbedingt der Punkt ist. Sondern es geht darum, solche Spannungsstöße NUTZBAR machen zu können. Jedenfalls ist das meine Absicht. Den w.o.g. Trafo sah ich mir nun unter Belastung an. Konstellation: Trafo - Gleichrichter (ohne Glättungs-Kondensator) - Last (in Form von KFZ-Lampen; nach dem Gleichrichter zugeschaltet). Die Ausgangssituation war die, daß ich den Trafo so "hintrimmte", daß er im Leerlauf nach Gleichrichtung (ohne Glättungs-Kondensator) 14,5 VDC lieferte. Nachdem ich es bevorzuge, beim Einstieg in mir Unbekanntes zunächst mal ein "Gefühl" für Tendenzen bekommen zu können, begann ich mit 26 W Last: Ergebnis: 11,88 VDC; 1,93 A (Tafo-Ausgang = Gleichrichter-Eingang: 14,5 VAC) 25 W Last: 12,22 VDC; 1,73 A (Trafo-Ausgang 15 VAC) 24 W Last: 12,4 VDC; 1,67 A (Trafo-Ausgang 15,2 VAC) Kondensator 2200 µF (am Gleichrichter-Ausgang) angeschlossen: Ergebnis (bei unverändert 24 W Last): 16 VDC; 2,05 A (Trafo-Ausgang 14,5 VAC) Jetzt frage ich mich natürlich, ob ich bei der (anfänglichen - vermeintlich falschen Auslegung - auf 14,5 V (im Leerlauf, nach Gleichrichtung und ohne Glättungs-Kondensator)) mehr Dusel als Verstand hatte. Denn, wie es aussieht, sollten doch die 16 VDC für die Versorgung des 78 S 12 hinreichend sein. Oder liege ich da falsch und muß noch weitere Reserven aktivieren?
Moin, der zweite Brückengleichrichter ist eine schlechte Ideen. Ich habe die Schaltung mal geändert. L. H. schrieb: > was habe ich da nur für eine "Lawine losgetreten"? > Der ich ohnehin (leider) nicht so ganz folgen kann. Sorry, aber den Inhalt deines Post habe ich nicht verstanden. Grüße
Ulrich H. schrieb: > Die Störungen sind bei der Thyristorregelung ein Problem, wenn auch > weniger hochfrequent als bei einem richtigen Schaltregler. Ist mir in all den Jahren nie aufgefallen. Habe ich es aus Versehen zu gut gebaut? L. H. schrieb: > was habe ich da nur für eine "Lawine losgetreten"? Null Problemo. In diesem Forum warten die Lawinen nur so darauf, losgetreten zu werden. > Sondern es geht darum, solche Spannungsstöße NUTZBAR machen zu können. > Jedenfalls ist das meine Absicht. Du könntest Dir ja dafür einen Taster einbauen. Mit einem 2. Poti könntest Du die Spannungsstöße in der Höhe einstellbar machen. Mit einem Timer 555 könntest Du Spannungsstöße definierter Dauer auslösen. Mit einem 2. Timer 555 könntest Du repetierende Spannungsstöße machen. usw. > Denn, wie es aussieht, sollten doch die 16 VDC für die Versorgung des 78 > S 12 hinreichend sein. Der 78S12 muss den unteren Zacken der Brummspannung (zu deutsch: des ripple) bei Maximalstrom und Netzunterspannung noch ausregeln können. Ansonsten käme in diesem Extremfall der untere Zacken des ripple bis zum Ausgang durch.
RoJoe schrieb: > Ulrich H. schrieb: >> Die Störungen sind bei der Thyristorregelung ein Problem, wenn auch >> weniger hochfrequent als bei einem richtigen Schaltregler. > > Ist mir in all den Jahren nie aufgefallen. > Habe ich es aus Versehen zu gut gebaut? Dann Zeig mal her, Messungen, Schaltplan, Aufbau bitte. Ripple/Noise-Messungen bitte im Leerlauf und unter Volllast (jeweils bei 0 und max V). Am besten auch mal die Peak-Peak-Ausgangsspannung (DSO/Speicheroszi/X-Y-Schreiber) messen, wenn der Laststrom von 10 bis 90 % geschaltet wird mit irgendwas so 200-1000 Hz. Danach kannst du vergleichbare Messungen für den CC-Modus wiederholen...
RoJoe schrieb: > L. H. schrieb: >> was habe ich da nur für eine "Lawine losgetreten"? Das Thema "(Labor)Netzteil" ist hier immer ein ganz besonders heißes Eisen ;) ... obwohl es gerade bei Linearnetzteilen nur wenige gute Topologien gibt. Und die Laufen merkwürdigerweise alle unter dem Namen "HP"... :-)
Was bei dieser Schaltung nicht unkritisch ist: im pathologischen Fall dass C3 durch irgend-eine Ursache schneller entladen wird als C6 (zB grösserer Kondensator in der Last der C6 parallel geschaltet ist...) und dann jemand das Gerät wieder einschaltet ... kann das T5 und T4 so von hinten rammen dass es T4 zerfetzen würde... Die Erfahrung hatte ich mal mit einer ähnlichen Schaltung aber bei ca. 400V , da ging ein BU508-artiger Endtransistor hoch wie ein Böller, seitdem schaue ich in Netzteilschaltplänen immer als erstes nach Fehlern die in einer grösseren negativen (bei NPN) UBE enden können ;)
L. H. schrieb: > Dann "wühle" ich danach. > Wie kann ich Dir die Beschreibung ggf. zukommen lassen? > Mit den Möglichkeiten in diesem Forum kenne ich mich noch nicht aus. > Gibt es hier so etwas wie PN's? > Denn es widerstrebt mir, die Beschreibung öffentlich zu kopieren. > Immerhin gibt es ja Urheber-Rechte, und ich habe keinerlei Interesse > daran, daß mir irgendwer wegen Verletzung von denen "an's Bein pinkelt". > Bist Du in der Region um Nürnberg beheimatet? Hallo L.H., also, Gerhard, der Rebell, hat diese Meinung: bei solch alten Veröffentlichungen schert sich normalerweise kein Mensch danach und ich hätte meinerseits keine Skrupel es hier zu veröffentlichen. Es ist nicht zu erwarten dass sich irgendein Urheber für solche Sachen nach sooo langer Zeit dafür noch interessiert. Schlimmstenfalls wird man gebeten es von der Webseite wegzunehmen. Ich glaube nicht dass das hier schon einmal passiert wäre. Abgesehen davon bin ich sicher dass sich die Leser Deine Beitrags dafür brennend interessieren. Wenn Du einen Scanner hast brauchst Du die entsprechenden Seiten entweder in den gängigen Bildformaten wie JPG oder PNG. Manche Scanner habe Software für direkten scann in ein PDF Format. PN sind m.W. nur an angemeldete Forumsmitglieder möglich. Da klickst Du einfach auf die Link in Diener Benutzer ID, w.z.B. hier Autor: L. H. (holzkopf) - Also auf den "Holzkopf" :-) Und dann wirst Du weiter geleitet. Wie es weiter geht ist dann ziemlich klar. Obwohl Nürnberg mir persönlich bekannt ist, hast Du Dich total vertan. Meine Zeitzone ist (GMT-7) und mein Breitengrad ist um die 53 Grad herum. :-) Nordlichter gibt es bei uns auch oft in aller Herrlichkeit zu sehen und unsere Winter können manchmal gemein kalt sein. Jedenfalls habe ich vor sobald es meine Zeit erlaubt mich mit Deiner Schaltung praktisch zu befassen. Dank Abdul gibt es auch schon einen LTSpice Simulations-Datei die bei der Analyse der Schaltung schon recht hilfreich war. mfg, Gerhard
@ L.H. Die ursprüngliche Netzteilschaltung hat ein paar kleine Nachteile. Eine modernere Stabilisierung hat weniger Rauschen und ripple. Die Kondensatorproblematik war ja schon ausreichend besprochen. Außerdem ist der Differenzverstärker ungleichmäßig belastet, das sorgt für thermisches Weglaufen. Mit TL431 als Stabi und 2 kleinen Widerstandsänderungen sieht das besser aus. Angehängt Simu mit Laständerung. Thema 78S12: Spannungen ab 14V reichen aus. Irgendwann kommt halt etwas Brumm durch. In Ermangelung von 14,5V-Trafos bau ich das lieber so Beitrag "Re: Stab. 12V 1A Netzteil mit Fet anstatt Bjt" , damit komme ich mit dem Spannungsabfall über dem Regler notfalls auf ein paar mV runter. -- NB: Die Induktivität in der Simu soll nur grob das Verhalten des Trafos nachbilden.
Von der Verstärkung der Transistoren dürfte der Puls beim Ausschalten nicht merklich abhängen. Das kritische ist die Frage wie schnell die Spannung über der Zenerdiode zurück geht im Vergleich zur Spannung in C5. Wegen der Dioden D2/D3 kann die Regelschaltung nur begrenzt nachregeln. Die Dioden begrenzen das Signal halt auf +-0,7 V um GND, und damit ist es schlecht wenn die Spannung an der Basis von T1 über die 0,7 V hinaus steigt. Man kann auch die Ref. Spannung variabel machen: Wenn man das am Eingang T1 macht, muss man die beiden Dioden entfernen und den Eingang ggf. anders schützen. Es ginge aber auch so wie bisher über die negative Spannung zum dann festen Teiler. An sich ist es auch besser die Ref. Spannung zu verstellen, und nicht wie in der Schaltung den Teilerfaktor zu verstellen. Der Vorteil vom variablen Teiler ist die lineare Skalierung und das man relativ einfach auch eine Grob/Feineinstellung haben kann. Der Nachteil ist aber, dass die Schleifenverstärkung des Reglers mit der Einstellung verändert und damit zusätzliche Kompromisse erfordert. Außerdem gibt ein kratzender Poti unschöne Ausschläge nach oben. Der Poti als Teiler an der Ref. Spannung gibt wegen der Belastung keine super lineare Skala. Zum Spielen mit LTSpice ist die Schaltung wirklich ein gutes Beispiel. Die mangelnde Festigkeit gegen eine Spannung am Ausgang ist tatsächlich ein weiteres kleines Problem. Das lässt sich aber relativ gut umgehen: ein Widerstand von etwa 100 Ohm von Basis zum Emitter beim 2N3055 - das ist für die Geschwindigkeit der Regelung sowieso eine gute Idee. Dazu dann noch eine Diode Emitter zur Basis am 2N1613. Damit wird verhindert das die Spannung an der Basis der Darlingtonschaltung zu negativ im Vergleich zum Ausgang ist. Gegen zu wenig Spannung in C3 hilf halt die klassische Diode vom Ausgang. Wenn man es sich einfach macht reicht auch ein TIP140 Darlingtontransistor als Ersatz für den 2N1613 und 2N3055 - da sind rückwärts Diode und Widerstände schon mit drin, die bereits einiges (ggf. auch genug) an Schutz bieten würden. Die 16 V DC könnte ggf. gerade noch für den 78S12 reichen - viel Reserve für größere Rippel ist da aber nicht. Ggf. bräuchte man größere Elkos.
Potibrutzler schrieb: > Moin, > > der zweite Brückengleichrichter ist eine schlechte Ideen. > Ich habe die Schaltung mal geändert. > > L. H. schrieb: >> was habe ich da nur für eine "Lawine losgetreten"? >> Der ich ohnehin (leider) nicht so ganz folgen kann. > > Sorry, aber den Inhalt deines Post habe ich nicht verstanden. > > Grüße Guten Abend, Dein Ansatz ist interessant. Allerdings bin ich der Meinung, wenn Du schon mal auf 15V vor-stabilisierst, warum nicht gleich einen PNP Emitterfolger einbauen? Damit erniedrigst Du den Ripple abhängig von der Transistorstromverstärkung. 220uF Koppelkondensator ist bei den paar mA Stromverbrauch auch nicht notwendig. (-Vin) e -----+------------\ /-------- -14V | _\___/_ \ 1K5 | / | \ | | 1K | +----/\/\-------+ | | _|_ |- _\_/_| 15V === 4.7uF | |+ | | M M Mit dieser Schaltung wird der Ripple drastisch reduziert weil sich das C mit dem hfe multipliziert. bei hfe=100 ist C[aequ] = 4.7uF x 100 = 470uF. mfg, Gerhard
Ulrich H. schrieb: > Man kann auch die Ref. Spannung variabel machen: Wenn man das am Eingang > T1 macht, muss man die beiden Dioden entfernen und den Eingang ggf. > anders schützen. Es ginge aber auch so wie bisher über die negative > Spannung zum dann festen Teiler. > > An sich ist es auch besser die Ref. Spannung zu verstellen, und nicht > wie in der Schaltung den Teilerfaktor zu verstellen. Der Vorteil vom > variablen Teiler ist die lineare Skalierung und das man relativ einfach > auch eine Grob/Feineinstellung haben kann. Der Nachteil ist aber, dass > die Schleifenverstärkung des Reglers mit der Einstellung verändert und > damit zusätzliche Kompromisse erfordert. Außerdem gibt ein kratzender > Poti unschöne Ausschläge nach oben. Der Poti als Teiler an der Ref. > Spannung gibt wegen der Belastung keine super lineare Skala. Hallo Ulrich, Ich finde Deinen Vorschlag auch eine gute Verbesserung. Man könnte z.B das Spannungseinstellerpoti mit Abgriff an T1 und -Vref anschließen. T1 würde also eine einstellbare Spannung von 0 bis -5V bekommen. Den Emitter Widerstand legt man dann auf -15V. (Muss hinzugefügt werden). P1 wird z.B. 20K und R9+R10=5K ausgebildet. Dann entspricht Poti=0V => +20V Ausgang und Poti=-5V => 0V Ausgang. Es fließt dann im eingeregelten Zustand im Spannungsteiler P1/R9+R10 immer genau 1mA. Ein offener Schleifer beim schlechten Poti würde dann immer die Spannung an Null absinken lassen. Gerhard
Gerhard O. schrieb: > Man könnte z.B das Spannungseinstellerpoti mit Abgriff an T1 und -Vref > anschließen. ... Ganz schlechte Idee. Beim Verstellen der Ausgangsspannung würde man den Strom in den Diff (R11) und damit dessen AP verändern. Was ähnliches hat Helge oben gerade korrigiert. Wenn schon so, dann das Gedöns mit der negativen Spannungsstabilisierung (T7 und so) raus und R11 durch eine Stromquelle ersetzen (ein einfacher JFet mit Rs).
Hi, in deiner Schaltung ist der C5 immer noch falsch, direkt an der Basis erzeugt er doch den Impuls beim auschalten. Und wenn man eine Vorregelung macht, nimmt man einen 79L08 und fertig. Grüße
ArnoR schrieb: > Gerhard O. schrieb: >> Man könnte z.B das Spannungseinstellerpoti mit Abgriff an T1 und -Vref >> anschließen. > ... > > Ganz schlechte Idee. Beim Verstellen der Ausgangsspannung würde man den > Strom in den Diff (R11) und damit dessen AP verändern. Was ähnliches hat > Helge oben gerade korrigiert. Stimmt. Aber durch die höhere Versorgungsspannung von -14V wirkt sich dieser Schönheitsfehler weniger aus weil der Spannungsbereich vom Poti nur 5V ist. Abgesehen davon könnte man den Einstellbereich vom Poti noch auf, sagen wir 2V, reduzieren und R9 auf 2K0 reduzieren. Dann sollte sich die zu erwartende AP-Aenderung in Grenzen halten. > > Wenn schon so, dann das Gedöns mit der negativen Spannungsstabilisierung > (T7 und so) raus und R11 durch eine Stromquelle ersetzen (ein einfacher > JFet mit Rs). Daran dachte ich auch. Aber wegen der -14V Versorgungsspannung fand ich das nicht mehr notwendig. Habe aber den Transistor wegen der Ripple-Reduzierung vorgezogen. Auch wollte ich die Schaltung nicht zu "modern" machen. Gerhard
Potibrutzler schrieb: > Hi, > in deiner Schaltung ist der C5 immer noch falsch, direkt an der Basis > erzeugt er doch den Impuls beim auschalten. > Und wenn man eine Vorregelung macht, nimmt man einen 79L08 und fertig. > > Grüße Hi, Ich wollte ICs absichtlich vermeiden. ja, aber ich möchte mit Änderungen warten bis ich die totale Ein- und Ausschaltdynamik 100% verstehe. Dazu möchte ich noch wenn ich mehr Zeit mit LTSpice oder mit der richtigen Schaltung experimentieren. An sich will ich C5 überhaupt eliminieren wenn es irgendwie anders geht. Gruesse, Gerhard
Gerhard O. schrieb: > dieser Schönheitsfehler "Schönheitsfehler", aha. Na wie du meinst. Gerhard O. schrieb: > Daran dachte ich auch. Aber wegen der -14V Versorgungsspannung fand ich > das nicht mehr notwendig. Genau, wenn man eine schlechte Schaltung braucht, dann macht man das so. Deiner Meinung nach kann man ja sogar auf den einen Diff-Transistor verzichten. > Habe aber den Transistor wegen der Ripple-Reduzierung vorgezogen. Eine Stromquelle hat die gleiche Ripple-Reduktion und die oben genannten Nachteile nicht. > Auch wollte ich die Schaltung nicht zu "modern" machen. Und vor allem wohl auch nicht zu einfach. Was eigentlich ist an einer Stromstabilisierung "moderner" als an einer Spannungsstabilisierung?
Vor gefühlten 100 Jahren wollte ich mir mal ein wirklich gutes Netzteil bauen. Den Entwurf seht ihr im Anhang. Leistung 0...30V / bei 2A Es funktioniert immer noch prima. Um das Problem mit der steigenden Spannung beim Abschalten zu umgehen, habe ich den Diff-Verstärker einseitig an 0V gelegt. Der rot umrahmte Transitor sperrt den Leistungstransistor, wenn sich beim Abschalten die virtuelle Masse verschiebt.
ArnoR schrieb: > Gerhard O. schrieb: >> dieser Schönheitsfehler > > "Schönheitsfehler", aha. Na wie du meinst. > > Gerhard O. schrieb: >> Daran dachte ich auch. Aber wegen der -14V Versorgungsspannung fand ich >> das nicht mehr notwendig. > > Genau, wenn man eine schlechte Schaltung braucht, dann macht man das so. > Deiner Meinung nach kann man ja sogar auf den einen Diff-Transistor > verzichten. > >> Habe aber den Transistor wegen der Ripple-Reduzierung vorgezogen. > > Eine Stromquelle hat die gleiche Ripple-Reduktion und die oben genannten > Nachteile nicht. Darum geht es mir in diesem speziellen Fall nicht. > >> Auch wollte ich die Schaltung nicht zu "modern" machen. > > Und vor allem wohl auch nicht zu einfach. Was eigentlich ist an einer > Stromstabilisierung "moderner" als an einer Spannungsstabilisierung? Darum geht es hier eben nicht. Hi ArnoR, ich stimme mit Dir schaltungstechnisch gesehen 100% überein wenn ich was Neues entwickeln würde. Was Dir aber scheinbar unklar ist, dass ich absichtlich nicht den Stil des alten Designs drastisch verändern wollte. Damals hatte man eben oft solche Schaltungen in dieser Weise verwirklicht. Auch kosteten damals die Teile noch mehr. Z.B. nicht einmal HP hat damals Konstantstromschaltungen in ihren Differenzverstärkern verwendet wenn es nicht unbedingt zur Funktion notwendig war. Vom modernen Standpunkt aus ist es leicht zu kritisieren, aber Du musst verstehen dass ich meine Gründe hatte es so zu machen und absichtlich nicht ein altes Design in eine "High Performance" Schaltung transformieren wollte. Es ging doch ursprünglich auch nur um die Verbesserung des Ausschaltverhalten und nicht die Schaltung ganz zu modernisieren. Wenn ich ein altes Auto restaurieren wollte, werde ich doch keinen High-Tech Motor einbauen, sondern den alten in der besten Weise überholen. Ähnlich ist es hier. Gruesse, Gerhard
Reinhard ## schrieb: > Vor gefühlten 100 Jahren wollte ich mir > mal ein wirklich gutes Netzteil bauen. > > Den Entwurf seht ihr im Anhang. > Leistung 0...30V / bei 2A > > Es funktioniert immer noch prima. > > Um das Problem mit der steigenden > Spannung beim Abschalten zu umgehen, > habe ich den Diff-Verstärker einseitig > an 0V gelegt. Der rot umrahmte Transitor > sperrt den Leistungstransistor, wenn sich > beim Abschalten die virtuelle Masse verschiebt. Deine Methode finde ich brillant! Da sollte nur sehr wenig ueberschwingen feststellbar sein. Gerhard
Der Strom durch den Differenzverstärker wird viel zu groß. Bei einer Versorgung aus -15V muß der gemeinsame Emitterwderstand ca. 4k7 haben. Übrigens ist ein TL431 auch nur eine bessere Z-Diode mit sehr kleinem Innenwiderstand. Die gibts aber "erst" seit ungefähr 30 Jahren ;)
Gerhard O. schrieb: > Was Dir aber scheinbar unklar ist, dass ich > absichtlich nicht den Stil des alten Designs drastisch verändern wollte. Du änderst doch viel mehr als ich vorgeschlagen hatte. Und vor allem tust du das ohne Verständnis. Du machst die Schaltung aufwändiger und schlechter. Gerhard O. schrieb: > Vom modernen Standpunkt aus ist es leicht zu kritisieren Ich kritisiere gar nichts von einem "modernen Standpunkt" aus, ich bleibe bei der alten Schaltung, die ist nämlich viel besser als manche hier glauben. Gerhard O. schrieb: > aber Du musst > verstehen dass ich meine Gründe hatte es so zu machen und absichtlich > nicht ein altes Design in eine "High Performance" Schaltung > transformieren wollte. Ich habe nie von dir verlangt so etwas zu tun. Im Übrigen wäre ich auf eine "High Performance" Schaltung von dir wirklich sehr gespannt.
Helge A. schrieb: > Der Strom durch den Differenzverstärker wird viel zu groß. Bei einer > Versorgung aus -15V muß der gemeinsame Emitterwderstand ca. 4k7 haben. Habe doch 8K2 angegeben. Ich wollte absichtlich nichts wirklich modernisieren. Sonst mag ich den TL431 gern und nehme ihn auch oft. Ist ja auch viel billiger als eine gute Referenzdiode wie z.B. eine 1N823A. Zum Schluss: Vielleicht ist an der Zeit darüber klar zu werden ob wir entweder die Schaltung als Forumsgruppe kollektiv modernisieren wollen oder ein altes Design feinfühlig zu verbessern. Sollte das erstere gewünscht sein, dann bin ich natuerlich mit meinem Ansatz auf dem falschen Weg. Wie schon ausgeführt, war es mein Anliegen den Charakter und Zeitstil der Schaltung so wenig wie möglich zu ändern. mfg, Gerhard
Helge A. schrieb: > Der Strom durch den Differenzverstärker wird viel zu groß. Bei einer > Versorgung aus -15V muß der gemeinsame Emitterwderstand ca. 4k7 haben. Ist in den Schaltungen kaum zu entziffern, aber ich denke da sind 6k2 drin. Viel schlimmer ist aber, dass die Ströme in den Diff-Transistoren im Verhältnis 10:1 sind, aber das ist ja nur ein "Schönheitsfehler" ;-))))
ArnoR schrieb: > Gerhard O. schrieb: >> Was Dir aber scheinbar unklar ist, dass ich >> absichtlich nicht den Stil des alten Designs drastisch verändern wollte. > > Du änderst doch viel mehr als ich vorgeschlagen hatte. Und vor allem > tust du das ohne Verständnis. Du machst die Schaltung aufwändiger und > schlechter. Nicht unbedingt. Es fragt sich in welchem Rahmen. > > Gerhard O. schrieb: >> Vom modernen Standpunkt aus ist es leicht zu kritisieren > > Ich kritisiere gar nichts von einem "modernen Standpunkt" aus, ich > bleibe bei der alten Schaltung, die ist nämlich viel besser als manche > hier glauben. So groß ist doch der Unterschied auch nicht. Die letzte Änderung von mir ist wahrscheinlich eine Verbesserung weil die Spannungseinstellung am + Eingang vom Differenzverstärker wie bei HP erfolgt und ein hochschnellen der Spannung bei einem schlechtem Poti nicht mehr passieren kann. Die Änderung der Versorgungsspannung Schaltung ist meiner Ansicht nach durchaus in einem vernünftigem Rahmen, ob die Komponentenwerte optimal sind müsste man erst analysieren. Dafür habe ich aber momentan keine Zeit weil ich arbeiten muss;-) > > Gerhard O. schrieb: >> aber Du musst >> verstehen dass ich meine Gründe hatte es so zu machen und absichtlich >> nicht ein altes Design in eine "High Performance" Schaltung >> transformieren wollte. > > Ich habe nie von dir verlangt so etwas zu tun. Im Übrigen wäre ich auf > eine "High Performance" Schaltung von dir wirklich sehr gespannt. Ich auch:-) Gruss, Gerhard
Die 8k2 hatte ich übersehen. Sorry. Mein Brauser mach so ein Matsch-Bild aus der Grafik bei pdf und jpg. Daher speichere ich Pläne lieber als png. Übrigens falls das Modell "TL431ti" im Simulationsprogramm nit vorhanden ist, den normalen TL431 aus der Bibliothek einsetzen.
ArnoR schrieb: > Helge A. schrieb: >> Der Strom durch den Differenzverstärker wird viel zu groß. Bei einer >> Versorgung aus -15V muß der gemeinsame Emitterwderstand ca. 4k7 haben. > > Ist in den Schaltungen kaum zu entziffern, aber ich denke da sind 6k2 > drin. Viel schlimmer ist aber, dass die Ströme in den Diff-Transistoren > im Verhältnis 10:1 sind, aber das ist ja nur ein "Schönheitsfehler" > ;-)))) Das ist mir auch schon aufgefallen. Da hast Du recht. Aber es muss ja gut genug funktioniert haben. Hier könnte man ja sicherlich noch optimieren. ..."Ist in den Schaltungen kaum zu entziffern" Auf welches Diagramm beziehst Du Dich? Vermisse ich irgend etwas hier? Im Original am Anfang war der Emitter-widerstand unleserlich, wahrscheinlich aber 1K8. Gruss, Gerhard
Helge A. schrieb: > Die 8k2 hatte ich übersehen. Sorry. Mein Brauser mach so ein Matsch-Bild > aus der Grafik bei pdf und jpg. Daher speichere ich Pläne lieber als > png. > > Übrigens falls das Modell "TL431ti" im Simulationsprogramm nit vorhanden > ist, den normalen TL431 aus der Bibliothek einsetzen. OK;-)
Abdul K. schrieb: > Ich habe extra nur die mitgelieferten Bauelemente im Schaltplan > verwendet. Mußt also erstmal nix suchen. > (Meine Libs sind übrigens auf einem anderen Rechner und ich bin halt > extrem faul ;) > > Also einfach installieren, meinige Dateien *.asc und *.plt in einen > Ordner packen. Dort *.asc öffnen und in LTspice Run drücken... > > Später suchst du dir die Modelle am besten beim Kraus oder in der > Yahoo-LTspice Gruppe. Bzw. beim jeweiligen Hersteller wie NXP, Onsemi > usw. > > > GMT+1 heißt ab in die Koje. Muß 5 Uhr wieder raus, den Nachwuchs in die > Schule fahren... Hallo Abdul, danke noch für die Infos. Gerhard
Ich lese schon noch mit ;-) Das Thema scheint viele zu interessieren, die allerdings nur mitlesen. Wenn man sich die Downloadzahlen der Bilder anschaut. Die obige Schaltung mit den 3 Stromquellen find ich auch nett.
Die Schaltung oben von Reinhard ist nicht so elegant und es fehlt die Filterung der Zenerdiode. Das dürfte recht stark rauschen. Wegen der festen Stromquellen dürfte auch die DC Verstärkung kleiner und damit der Ausgangswiderstand größer sein. Auch dynamisch sieht der Plan ganz oben besser aus.
Abdul K. schrieb: > Ich lese schon noch mit ;-) > > Das Thema scheint viele zu interessieren, die allerdings nur mitlesen. > Wenn man sich die Downloadzahlen der Bilder anschaut. > > > Die obige Schaltung mit den 3 Stromquellen find ich auch nett. Guten Abend zusammen, Ich kann leider nicht den ganzen Tag mitmachen weil ich mir ja auch ein paar Brötchen verdienen möchte. Bei meiner geänderten Schaltung muss ich übrigens das mit den Begrenzungsdioden anders machen. Also jetzt bitte nicht hingucken:-) die dürfen nämlich nicht mehr an Masse bleiben und müssen besser an die Basis von T1. Ich denke ich werde mir das bald mal aufbauen müssen. Dann kann ich gleichzeitig die Simulation vergleichen. Also danke für die Überlassung der Simulationsdateien. Noch eine persönliche Note: Wie denkt Ihr grundsätzlich über die Modernierisierung dieser Schaltung? Ich wollte das Ganze nur etwas feinfühlig verbessern ohne den grundsätzlichen Charakter des Schaltungsentwurf zu verlieren. Das hätte doch hier mit Hinblick auf die Originalschaltung keinen Sinn mehr. Der TL431 würde allerdings ein guter Ersatz einer teuren Referenzdiode sein. Aber Opamps kommen mir hier trotzdem keine rein:-) Auch wenn ArnoR mich kritisiert, dass man heutzutage alles besser machen könnte, finde ich, diese älteren Schaltungsmethoden können, richtig angewendet, durchaus ihre Funktion adäquat erfüllen. Einen Differenzstromregelverstärker könnte man auch noch leicht hinzufügen um eine richtige gut einstellbare Stromreglung nach HP Art zu erhalten. Die Schaltung bietet sich sogar richtig dafür an. Wenn Ihr also denkt, dass ich die Dinge in eine weniger gewünschte Richtung gezogen haben sollte, dann winkt mal mir kräftig mit dem großem Zaunpfahl:-) Ich nehme Euch das dann nicht übel. Ich ließ mich sowieso schon viel zu weit hier reinziehen, was am Anfang von mir auch gar nicht beabsichtigt war. Aber Netzgeräteprojekte sind für mich eben unwiderstehlich. Jedenfalls hoffe ich, dass wir hier den Faden nicht zu sehr verlieren und es schaffen einigermaßen beim Thema zu bleiben. Oft gibt es hier im Forum von vielen Mitmachern wirklich gute Vorschläge und Informationen. Grüße, Gerhard
Ulrich H. schrieb: > Die Schaltung oben von Reinhard ist nicht so elegant und es fehlt die > Filterung der Zenerdiode. Das dürfte recht stark rauschen. Wegen der > festen Stromquellen dürfte auch die DC Verstärkung kleiner und damit der > Ausgangswiderstand größer sein. Auch dynamisch sieht der Plan ganz oben > besser aus. Ich finde aber sie ist leichter zu verstehen! Rauschen, naja, ich habe mich bislang bei einem Labornetzteil dafür nie interessiert. Wir reden ja hier von einfachen Schaltungen, nicht von Boliden. Wo ist die Eckfrequenz? Sicherlich ziemlich niedrig und alles drüber wird eh weggefiltert durch die Tiefpaßcharakteristik. Der Bauelementaufwand ist natürlich bei der obersten Schaltung eleganter. Dort ist aber das Durchdenken aller Konsequenzen heftig. Um nicht zu sagen: Ich befürchte da bereits, das ich etwas übersehen könnte. Wenn man bedenkt, daß ein L200 eigentlich fast alles schon drinnen hat. Gerhard, das muß wirklich ne Manie sein mit deinen Netzteilen ;-) Du hast die doch bereits in allen Varianten.
Abdul K. schrieb: > Ulrich H. schrieb: >> Die Schaltung oben von Reinhard ist nicht so elegant und es fehlt die >> Filterung der Zenerdiode. Das dürfte recht stark rauschen. Wegen der >> festen Stromquellen dürfte auch die DC Verstärkung kleiner und damit der >> Ausgangswiderstand größer sein. Auch dynamisch sieht der Plan ganz oben >> besser aus. > > Ich finde aber sie ist leichter zu verstehen! > Rauschen, naja, ich habe mich bislang bei einem Labornetzteil dafür nie > interessiert. Wir reden ja hier von einfachen Schaltungen, nicht von > Boliden. Wo ist die Eckfrequenz? Sicherlich ziemlich niedrig und alles > drüber wird eh weggefiltert durch die Tiefpaßcharakteristik. > > Der Bauelementaufwand ist natürlich bei der obersten Schaltung > eleganter. Dort ist aber das Durchdenken aller Konsequenzen heftig. Um > nicht zu sagen: Ich befürchte da bereits, das ich etwas übersehen > könnte. > > Wenn man bedenkt, daß ein L200 eigentlich fast alles schon drinnen hat. Ja, aber es ist nichts zu sehen außer ein paar Beinchen... Ich finde die Originalschaltung auch sehr elegant. Sicher, ein paar kleine "Eigenheiten" bedarfen noch etwas Beachtung. Es wäre sicherlich ein hohes Ziel diese Schaltung jetzt mit modernen Methoden endgültig zu optimieren. > > Gerhard, das muß wirklich ne Manie sein mit deinen Netzteilen ;-) Du > hast die doch bereits in allen Varianten. Ja, hast recht. Das einzige was mich wirklich noch echt interessiert ist ein HP-Stil CV/CC LNG mit MCU-Steuerung und ADC/DACs zur Steuerung und Überwachung. Von rein digitaler Algorithmischer Reglung bin ich nicht überzeugt. Irgendwie erscheint mir die notwendige Rechenleistung und Taktfrequenz pervers. Mit einem guten Analog Design funktionieren solche Schaltungen durchaus gut genug für bestimmt 99.999% aller Anwender. Was ich mir auch noch gerne bauen würde ist eine gute elektronische Last mit CC, CR Verhalten und dynamische Steuerung. Das würde ein sehr dankbares Selbstbauprojekt sein. Rückblickend möchte ich noch bemerken, dass mein altes Funkschau 77/12 Gerät mir treu seit 1972 gedient hat. Es hat nie einen Ausfall gegeben. Die einzige Änderung war die Anatek Endstufensteuerung wie im LNG30 damit ich nicht mehr den Trafo mit einem Relais umschalten mußte. Auch das LNG30 ist genauso gut. Ich habe allerdings nachdem ich 1uF Cs zwischen PE und den Ausgängen dran gemacht habe bemerkt, dass ich jetzt ganz leichte Brumstörungen habe. Das hat erst damit angefangen. Irgendwie habe ich den Eindruck, dass man manchmal übertriebene Vorstellungen von den notwendigen LNG Eigenschaften hat. Das FS Gerät ist so rauscharm dass ich am Spectrum Analyzer bei UKW/UHF VCOs nichts bemerke. Was wirklich stört sind diese blöden CFL Sparlampen. Die haben am HF Labortisch absolut nichts zu suchen. Mir passierte mal dass ich nach unerklärlichen 50kHz Seitenbändern in einem VCO suchte und sich dann herausstellte, dass die CFL Lampe jene induziert hat. Ursprünglich beschuldigte ich das LNG. Gute Nacht, Gerhard
Hi hi. Ich habe einen ELV FG7002 Funktionsgenerator mit MAX038. Im Spektrum kann man die Seitenlinien verursacht durch die Gleichrichterdioden des internen 50Hz-Netzteils sehen. Wenn ich das Ding mal wieder auf habe, werd ich da nachbessern. Der MAX038 ist übrigens erstaunlich gut (und vollkommen linear durchstimmbar!). Ach ja, die EMV-Caps zwischen Netzseite und Sekundärseite fliegen dann auch gleich raus.
Abdul K. schrieb: > Hi hi. Ich habe einen ELV FG7002 Funktionsgenerator mit MAX038. Im > Spektrum kann man die Seitenlinien verursacht durch die > Gleichrichterdioden des internen 50Hz-Netzteils sehen. > Wenn ich das Ding mal wieder auf habe, werd ich da nachbessern. > > Der MAX038 ist übrigens erstaunlich gut (und vollkommen linear > durchstimmbar!). > > > Ach ja, die EMV-Caps zwischen Netzseite und Sekundärseite fliegen dann > auch gleich raus. Ist der MAX038 dem alten ISL8038 verwandt? In welcher ELV Ausgabe ist Dein FG beschrieben? Weiß allerdings nicht ob man die Internet findet. Den MAX038 gibt es schon wieder nicht mehr:-((( In 1977 baute ich mir einen FG mit dem XR2206 auf Lochrasterplatte. Hat mir auch jahrelang treu gedient. Nur mit der Endstufe hatte ich ab und zu durch Abrauchen Ärger. Gerhard
Mir ist schon klar, daß das Original-Netzgerät "minimalinvasiv" behandelt werden soll. Die ursprüngliche Schaltung aus dem ersten Beitrag läßt sich mit nur zwei Änderungen wesentlich verbessern. Die Änderung R3 -> 1k, R4 -> 470Ω sorgt für eine exaktere Regelung mit schnellerem Regelverhalten. Außerdem wird der Differenzverstärker temperaturstabiler in allen Belastungsfällen. Die Änderung im Bereich D1 / C5 beseitigt den Überschwinger und vermindert Rauschen, den Einfluß von Netzspannung und Brumm. Für einen Neuaufbau wär ein Differenzverstärker für die Strombegrenzung natürlich was feines. Aber das sprengt den Rahmen einer Optimierung. -- @Abdul Rauschen wird weggefiltert, schlägt aber im unbelasteten Fall dann gern ein wenig auf die eingestellte Spannung auf. Der Ausgangselko wird immer nur von den Peaks geladen. Die Einstellung wirkt bei kleiner Belastung "matschig". Sowas hab ich auch mal gekonnt.
Der MAX038 war sozusagen das Update des ICL8038/XR2206. Den Schaltplan kann ich dir schicken. Ist eigentlich ein recht brauchbares Gerät. Die Endstufe kann einiges ab. "Sowas hab ich auch mal gekonnt." - was heißt das? Wirklich, wenn ich es rauscharm haben will, dann mach ich die Regelung direkt auf der Zielplatine und das dann innerhalb der berühmten Keksdose. Ein Labornetzteil muß einfach robust sein (hier fehlt noch die Strombegrenzung). Und Überschwingen sollte sich auch in engen Rahmen halten. Ein 3,3V Design würde ich zu 90% auch onboard regeln lassen. Auch bei einem Testaufbau. Vielleicht mal ausnahmsweise direkt am Netzteil, wenns schnell gehen muß oder das Bauelement nix groß kostet. Ich hab mir einfach Aufsteckregler fürs Breadboard geholt. Handy-Netzteil ran: 5V, 3,3V, ferrtisch. Regler kostet nen Euro und es ist aufgeräumt. Chaos gibts ja immer genug ;-)
Abdul K. schrieb: > "Sowas hab ich auch mal gekonnt." - was heißt das? Eine Rausch - ähm - Z-Diode als Referenz genommen für ein Netzteil. Die war wohl nit so toll. Je größer der Ausgangselko, um so schlechter einstellbar. Bis ich auf den Trichter kam, der Z-Diode einen fetten Elko zu spendieren. Ist aber echt lange her.
Abdul K. schrieb: > Der MAX038 war sozusagen das Update des ICL8038/XR2206. Den Schaltplan > kann ich dir schicken. Ist eigentlich ein recht brauchbares Gerät. Die > Endstufe kann einiges ab. > > > > "Sowas hab ich auch mal gekonnt." - was heißt das? > > Wirklich, wenn ich es rauscharm haben will, dann mach ich die Regelung > direkt auf der Zielplatine und das dann innerhalb der berühmten > Keksdose. > > Ein Labornetzteil muß einfach robust sein (hier fehlt noch die > Strombegrenzung). Und Überschwingen sollte sich auch in engen Rahmen > halten. > > Ein 3,3V Design würde ich zu 90% auch onboard regeln lassen. Auch bei > einem Testaufbau. Vielleicht mal ausnahmsweise direkt am Netzteil, wenns > schnell gehen muß oder das Bauelement nix groß kostet. > Ich hab mir einfach Aufsteckregler fürs Breadboard geholt. > Handy-Netzteil ran: 5V, 3,3V, ferrtisch. Regler kostet nen Euro und es > ist aufgeräumt. Chaos gibts ja immer genug ;-) Hallo Ihr Nachteulen! Ich kaufte mir vor ein paar Monaten ein 10Ah Li-Ion Akku "Netzteil". Hat zwei 5V USB Ausgänge für 1 und 2A. Mit einem 3.3V Externen Regler im Kabel ergibt das ein sehr bequeme portable Stromquelle. Da kann man viele Stunden damit arbeiten bevor man wieder nachladen muß. Irgendwie finde ich das sehr praktisch. Gute Nacht, Gerhard
Abdul K. schrieb: > Der MAX038 war sozusagen das Update des ICL8038/XR2206. Den Schaltplan > kann ich dir schicken. Ist eigentlich ein recht brauchbares Gerät. Die > Endstufe kann einiges ab. Hallo Abdul, Das wäre sehr nett von Dir. Bitte ja. Mal sehen ob sich noch MAX038 irgendwo finden lassen. DK beschreibt sie leider als abgekündigt. Wie ich leider durch eigene schlechte Erfahrungen erlebt habe, ist das Design der Endstufe wirklich nicht trivial. Auch bei kommerziellen Geräten muß man aufpassen. Ein einigermaßen unkapputtbare Endstufe zu entwickeln wäre mal eine richtige Herausforderung. Gethard
Helge A. schrieb: > Mir ist schon klar, daß das Original-Netzgerät "minimalinvasiv" > behandelt werden soll. Die ursprüngliche Schaltung aus dem ersten > Beitrag läßt sich mit nur zwei Änderungen wesentlich verbessern. > > Die Änderung R3 -> 1k, R4 -> 470Ω sorgt für eine exaktere Regelung mit > schnellerem Regelverhalten. Außerdem wird der Differenzverstärker > temperaturstabiler in allen Belastungsfällen. > > Die Änderung im Bereich D1 / C5 beseitigt den Überschwinger und > vermindert Rauschen, den Einfluß von Netzspannung und Brumm. > > Für einen Neuaufbau wär ein Differenzverstärker für die Strombegrenzung > natürlich was feines. Aber das sprengt den Rahmen einer Optimierung. > > -- > > @Abdul > Rauschen wird weggefiltert, schlägt aber im unbelasteten Fall dann gern > ein wenig auf die eingestellte Spannung auf. Der Ausgangselko wird immer > nur von den Peaks geladen. Die Einstellung wirkt bei kleiner Belastung > "matschig". Sowas hab ich auch mal gekonnt. So wie Du hier schreibst habe ich den Eindruck dass Du dieses NG auch gebaut hast. könntest Du mir etwas über die Herkunft der Schaltung berichten? Nach Elektor sieht der erste Schaltplan eigentlich nicht aus. Könntest Du bitte ein paar Bilder machen? Mich interessiert auch ob es ein Gedruckter Platinenaufbau oder Lochraster ist. Ich werde morgen ein neues Schaltbild hier hinstellen mit Deinen vorgeschlagenen Werten. Bei einer neuen Platine wäre ein Stromregelteil durchaus keine "Verunglimpfung"
Abdul K. schrieb: > Der MAX038 war sozusagen das Update des ICL8038/XR2206. Den Schaltplan > kann ich dir schicken. Ist eigentlich ein recht brauchbares Gerät. Die > Endstufe kann einiges ab. > > MAX038er gibt es für $10 massenhaft bei eBay. Die meisten werden von China angeboten. Mein kann aber nie wissen ob man da Fakes kriegt. Naja, das Leben ist halt nicht ohne Risiko...
Hallo, Gerhard O. schrieb: > ...bei solch alten Veröffentlichungen schert sich normalerweise kein Mensch > danach und ich hätte meinerseits keine Skrupel es hier zu > veröffentlichen. Es ist nicht zu erwarten dass sich irgendein Urheber > für solche Sachen nach sooo langer Zeit dafür noch interessiert. > Schlimmstenfalls wird man gebeten es von der Webseite wegzunehmen. Ich > glaube nicht dass das hier schon einmal passiert wäre. Abgesehen davon > bin ich sicher dass sich die Leser Deine Beitrags dafür brennend > interessieren. > > Wenn Du einen Scanner hast brauchst Du die entsprechenden Seiten > entweder in den gängigen Bildformaten wie JPG oder PNG. Manche Scanner > habe Software für direkten scann in ein PDF Format. > > PN sind m.W. nur an angemeldete Forumsmitglieder möglich. Da klickst Du > einfach auf die Link in Diener Benutzer ID, w.z.B. hier Autor: L. H. > (holzkopf) - Also auf den "Holzkopf" :-) Und dann wirst Du weiter > geleitet. Wie es weiter geht ist dann ziemlich klar. > > Obwohl Nürnberg mir persönlich bekannt ist, hast Du Dich total vertan. Danke für Deine Tips. Die Frage bzgl. Region Nürnberg war eher so gemeint,daß ich Dir dann halt einfach Kopien mitgebracht hätte. Ich "gurke" sowieso dauernd in der Region herum. Eine Beschreibung zur eingangs gen. Schaltung habe ich tatsächlich. Morgen werde ich meinen Sohn "strapazieren", damit wir die in JPG-Format "ummodeln" können. Sind die Dateianhänge in diesem Forum von der Anzahl oder vom Umfang her limitiert? RoJoe schrieb: > Du könntest Dir ja dafür einen Taster einbauen. > Mit einem 2. Poti könntest Du die Spannungsstöße in der Höhe einstellbar > machen. > Mit einem Timer 555 könntest Du Spannungsstöße definierter Dauer > auslösen. > Mit einem 2. Timer 555 könntest Du repetierende Spannungsstöße machen. > usw. > >> Denn, wie es aussieht, sollten doch die 16 VDC für die Versorgung des 78 >> S 12 hinreichend sein. > Der 78S12 muss den unteren Zacken der Brummspannung > (zu deutsch: des ripple) bei Maximalstrom und Netzunterspannung noch > ausregeln können. > Ansonsten käme in diesem Extremfall der untere Zacken des ripple bis zum > Ausgang durch. Wie das halt meist so geht: Anfänglich behalf ich mich für Versuchszwecke einfach mit Ein- und Ausschalten des Netzteiles, um seine Spannungsstöße aktivieren zu können. Was es auch völlig problemlos "schluckte". Doch irgendwann wird das fad, und es ist auch keine ordentliche Lösung, um etwas bewerkstelligen zu können. Folglich begann ich damit, genau das, was Du mit den beiden 555ern umrissen hast, zusammenzubauen. Im Prinzip nach dem Schaltplan im Anhang. Der nur dahingehend modifiziert wird, daß ich einen 2N 3055 an Stelle des BUZ 350 verwenden will. D.h. der R 820 von gate nach Masse wird weggelassen. Als (mögliche) Netzteil-Versorgung der Schaltung soll der Trafo mit dem nachgeschalteten 78 S 12 dienen. Bei dieser Versorgung der Schaltung unterwerfe ich mich dem Limit von ca. 2 A des 78 S 12. Diese Versorgung werde ich aber auch (komplett) wegschalten können. Um stattdessen einen 12 V-Bleiakkumulator anschließen zu können. Durchschaltbare A sind dann kein Problem mehr. Verglichen mit dem, worüber man i.d.R. bei Netzteilen (nur) verfügen kann. So, wie z.B. auch bei dem eingangs genannten oder Abwandlungen davon.
Anhänge sind nicht limitiert. Ein Netzteil mit einem minimalen Funktionsgenerator ist auch eine feine Sache, zum Testen. Viele Schaltungen haben Probleme beim Ein- oder Aussschalten, Transienten, kurzen Unterbrechungen usw. Da trennt sich die Spreu vom Weizen. Gerhard, schick mir einfach eine PM.
Gerhard O. schrieb: > Auch wenn ArnoR mich kritisiert, dass man heutzutage alles besser machen > könnte Nee, du verstehst mich da (wie ich denke mit Absicht) falsch. Ich kritisiere nur deine Versuche etwas schlechter zu machen.
In der Simulation von Netzteil_1a.asc bei V1 "Ncycles N=40" entfernen, sonst nichts... Die .asc-Datei spar ich mir.
ArnoR schrieb: > Gerhard O. schrieb: >> Auch wenn ArnoR mich kritisiert, dass man heutzutage alles besser machen >> könnte > > Nee, du verstehst mich da (wie ich denke mit Absicht) falsch. Ich > kritisiere nur deine Versuche etwas schlechter zu machen. Hallo ArnoR, dass wir unsere Werke auf diesem Weg kritisieren finde ich ja gut. Es wäre nützlich wenn Du Dich mal näher auslassen könntest warum Du genau meine Änderungen so schlecht findest. Auch poste mal eine Schaltbild wie Du Dir Verbesserungen spezifisch vorstellst. Wahrscheinlich beruhen unsere Meinungsverschiedenheiten zu diesem Thema tatsächlich in beidseitigen Missverständnissen. Kurze Bemerkungen machen es nicht immer leicht zu verstehen was gemeint war. Dass ich mit diesen Änderungen gewisse Absichten verfolgte ist ja klar. Da ich jetzt im Augenblick im Vergleich zu gestern etwas mehr Zeit habe, möchte ich meine Schaltungsänderungen noch einmal begründen. 1) Änderung der Einstellmethode: Die Spannungseinstellung im Original hat den Nachteil dass bei einem schlechten Poti die Spannung bei offenem Schleifer auf Maximum hochschnellen könnte. Wenn man aber das Einstellpoti auf den +Eingang (T1) bringt, dann bekommt T2 die Vergleichsspannung mit einem hoffentlich zuverlässigen Spannungsteiler. Sollte das Poti versagen geht die Spannung einfach auf Null. Die Dioden D2/D3 müssen jetzt aber zwischen T1 und T2 geschaltet werden. Das war gestern noch ein Fehler. 2) Differenzverstärker Du hast vorgeschlagen R11 mit einem Konstantstromquelle zu ersetzen. Im Prinzip ist das natuerlich gut. Hier ist es aber meiner Meinung nach etwas Overkill weil in der abgeänderten Schaltung R11 an eine viel höhere Spannung angeschlossen ist und der Arbeitsstrom der Differenzstufe sich in einen nur engen Bereich ändert. Man könnte das auch noch verbessern indem man den Einstellbereich vom Poti einengt. Bei -15V ist aber ein 4V Einstellunterschied zu verkraften. Man müsste mal nachrechnen inwieweit sich eine solche Umstellung auswirken würde. 3) -15V Versorgung Der Zweck von T7 ist einmal den Ripple zu minimieren und Stabilisierung mittels ZD1. Referenzdiode U1 sollte mit einer TL431 Referenz mit 10K0 Spannungsteiler für 5V ersetzt werden da traditionelle Referenzdioden unverhältnismäßig teuer sind. Man muss aber jetzt aufpassen das der TL431C wegen C8 nicht schwingt. Der Ersatz von ZD2 mit U1 dürfte auch eine viel bessere Langzeitstabilität gewährleisten. 4) Spannungsstromstoß beim Ausschalten Darüber möchte ich noch nachdenken. Die Methode vom Reinhard gefällt mir im Prinzip besser als sich auf den Wert von C5 verlassen zu müssen. Also lassen wir mal dieses Thema vorübergehend vom Tisch fallen. Ich habe auch eine Ahnung dass diese Schaltung möglicherweise kein Abschaltproblem mehr hat weil die Referenzspannung graduell und symmetrisch zwischen T1 und T2 zusammenbricht während die noch höhere Versorgungsspannung der Stufe die Funktion der Regelstufe für eine längere Zeit gewährleistet. Man müsste das mal simulieren oder aufbauen. Beim Einschalten baut sich die -15V auch graduell auf. Ich lasse bis das geklärt ist C5 jetzt mal einfach weg. Filterung der Spannung an der Basis von T1 bringt meiner Meinung nach nicht viel. C8 ist da viel wichtiger. Das Rauschen der VREF sollte jetzt minimal sein. Ich hoffe dass jetzt mehr Klarheit herrscht. Bitte sei jetzt mal spezifisch warum diese Änderungen alle sooo schlecht sein sollen. Poste bitte mal ein Schaltbild Deinerseits wie Du Dir es vorstellst. Meine Änderungen gestern machte ich unter großen Zeitdruck mit Komponentenwerte nach frei Schnauze und es wird bestimmt noch einige Schaltungsänderungen geben. Komponentenwerte müssen sowieso noch alle nachgerechnet werden. Schönen Tag noch, Gerhard
Abdul K. schrieb: > Anhänge sind nicht limitiert. > > Ein Netzteil mit einem minimalen Funktionsgenerator ist auch eine feine > Sache, zum Testen. Viele Schaltungen haben Probleme beim Ein- oder > Aussschalten, Transienten, kurzen Unterbrechungen usw. Da trennt sich > die Spreu vom Weizen. > > Gerhard, schick mir einfach eine PM. Finde ich auch. Deinen Vorschlag ließe sich sehr schön mit einem MCU und DAC gesteuerten Netzteil verwirklichen weil man dann profilierte Spannungsänderungen einprogrammieren könnte. Solche Netzteile sind sonst suendteuer. Auf dem Gebiet der LNGs ließe sich noch viel Tolles entwickeln. Auf meiner Wunschliste für Netzteilprojekte sind: 1) Triple LNG mit MCU Steuerung und Überwachung nebst USB Fernsteuerung fuer 0-20V 2Amax und 0-6V 1-3Amax für die Versorgung gemischter Schaltungen. 2) Statische/Dynamische elektronische Last mit einstellbarem CC und CR Verhalten, Externer Eingang für Funktionsgenerator bis zu 10kHz. 3) Rauscharmes MCU gesteuertes Präzisionsnetzteil für kleine Leistungen mit hoher Auflösung (1uV) und Stabilität für Messgeräteentwicklung. Zusätzlich wäre dann Thermoelement Emulation im Bereich von -10mV bis +75mV von Interesse.
L. H. schrieb: > Danke für Deine Tips. > Die Frage bzgl. Region Nürnberg war eher so gemeint,daß ich Dir dann > halt einfach Kopien mitgebracht hätte. > Ich "gurke" sowieso dauernd in der Region herum. Danke für Deine Arbeit. Jedenfalls wäre es sehr nützlich mehr über das Design zu erfahren. Gerhard
Im Anhang noch eine kleine Änderung. Ich fügte C5 zwischen Abgreifer des Potis und dem Nullpunkt wieder hinzu um Kratzgeraeusche des Potis zu verhindern. Sonst keine Änderung.
>Autor: Dieter P. (low_pow) >Datum: 28.01.2015 13:25 >In der Simulation von Netzteil_1a.asc bei V1 "Ncycles N=40" entfernen, >sonst nichts... Ich möchte mich bei Abdul K. (ehydra) und anderen entschuldigen, hab zu spät gesehen daß damit der Abschaltvorgang simuliert wird. Die Freude war groß, aber nur von sehr kurzer Dauer.
Gerhard O. schrieb: Sehr viel. Du wirst mir nachsehen müssen, dass ich nicht wieder darauf eingehe, deine Versionen sind mir einfach zu umständlich und aufwändig. Wenn ich die Schaltung ganz oben "anfassen" müsste, dann würde ich es etwa so wie im Anhang machen. Der Aufwand dürfte etwa halb so groß wie in deinen Schaltungen sein. Diese Schaltung benötigt keine negative Spannung und lässt sich wie gezeigt von <0,2V...30V einstellen (bei Ausgangsstrom auch weniger als 0,2V, Ri=18k). Und ja ich weiß, der IRFZ34N geht nur bis etwa 1A. Ein IRFZ44 geht bis 2A, hab im Moment aber kein Model in TINA.
ArnoR schrieb: > Gerhard O. schrieb: > > Sehr viel. > > Du wirst mir nachsehen müssen, dass ich nicht wieder darauf eingehe, > deine Versionen sind mir einfach zu umständlich und aufwändig. Wenn ich > die Schaltung ganz oben "anfassen" müsste, dann würde ich es etwa so wie > im Anhang machen. Der Aufwand dürfte etwa halb so groß wie in deinen > Schaltungen sein. > > Diese Schaltung benötigt keine negative Spannung und lässt sich wie > gezeigt von <0,2V...30V einstellen (bei Ausgangsstrom auch weniger als > 0,2V, Ri=18k). Und ja ich weiß, der IRFZ34N geht nur bis etwa 1A. Ein > IRFZ44 geht bis 2A, hab im Moment aber kein Model in TINA. Danke für Deine Arbeit. Im Prinzip stimme ich Dir zum Teil bei. Was mir aber nicht gefällt ist, dass unterhalb der Vergleichsspannung der Differenzstufe (3.3V) der 1K Ausgangswiderstand die Ausgangsspannung runter ziehen muss. Ohne den 1K Ausgangslastwiderstand kann Deine Schaltung unter der Vergleichsspannung nicht richtig funktionieren, denn unterhalb dieser Schwelle polt sich der Strom durch den Ausgangsspannungsteiler um damit sich die richtige Spannung einstellt. Ich werde mir Deine Schaltung heute nach der Arbeit noch näher studieren weil ich jetzt keine Zeit habe. Zur Stabilität fehlt auch der Ausgangskondensator. Abschließend: Warum ist der Aufwand in Deinen Augen so schlimm? Ich habe ja absichtlich nicht versucht die Schaltung zu modernisieren. Ich sehe das immer noch als Restaurationsprojekt und nicht als Neubau. Da spielt der Aufwand wirklich keine Rolle weil es ja nicht Millionenweise verkauft werden soll und sich verschwendete Cents nicht multiplizieren. Bei einem modernen Design ist es selbstverständlich MOSFETS zu verwenden und habe das schon bei meinem 10A LNG in 1985 gemacht. Also auch nichts Neues für mich. Ich nehme es Dir nicht übel wenn Du auf dieses Projekt nicht länger eingehen willst. Sollte ich allerdings missverstanden haben dass eine Modernisierung von den übrigen Mitgliedern beabsichtigt war, dann ist es allein mein Fehler. Also lassen wir die Sache beruhen. Schönen Tag noch, Gerhard
Gerhard O. schrieb: > Was mir > aber nicht gefällt ist, dass unterhalb der Vergleichsspannung der > Differenzstufe (3.3V) der 1K Ausgangswiderstand die Ausgangsspannung > runter ziehen muss. ... Macht doch nix, die Spannung ist trotzdem geregelt und belastbar. Und ein Bauteil, das max. 1W verheizt ist doch kein echter Nachteil. Ein solcher Widerstand ist eh angesagt, um den Ausgangs- oder Lastkondensator auch mal umzuladen. > Ohne den 1K Ausgangslastwiderstand kann Deine > Schaltung unter der Vergleichsspannung nicht richtig funktionieren Was soll so ein Geschwafel? Was ist an einem Widerstand so schlimm? Hast du gewusst, dass die Schaltung auch ohne den Mosfet und den 18k, das Poti und den BF256 usw. auch nicht funktionieren könnte? Was könnte man bei deinen Versionen erst alles aufzählen. > Zur Stabilität fehlt auch der Ausgangskondensator. Der ist eher ein Instabilitätskondensator, die kapazitive Last am Ausgang verursacht die Stabilitätsprobleme, stabilisiert wird die Schaltung an anderer Stelle. Aber lassen wir das, meine Schaltung sollte auch nur prinzipiell zeigen, wie man es machen könnte.
ArnoR schrieb: >> Zur Stabilität fehlt auch der Ausgangskondensator. > > Der ist eher ein Instabilitätskondensator, die kapazitive Last am > Ausgang verursacht die Stabilitätsprobleme, stabilisiert wird die > Schaltung an anderer Stelle. Aber lassen wir das, meine Schaltung sollte > auch nur prinzipiell zeigen, wie man es machen könnte. Das verstehe ich aber anders. Der Ausgangskondensator bewirkt doch dass die Phasenverschiebung der Regelschaltung unabhängig von der Phasenverschiebung der Last bleibt und nur von der Impedanz des Ausgangskondensator nach höheren Frequenzen hin abhängig bleibt. Dadurch stabilisiert sich ja die Fehlerverstärker so dass es keine Oszillationen gibt. Obendrein fängt so ein Ausgangskondensator Laststromstösse auf die dem Regler die Zeit geben um darauf reagieren zu können. Der Ausgangskondensator ist nur in Extremfällen bei ungewöhnlichen Schaltungen ein Problem.
Gerhard O. schrieb: > Das verstehe ich aber anders. Das ist dein gutes Recht, unabhängig davon ob es stimmt oder nicht. Gerhard O. schrieb: > Der Ausgangskondensator bewirkt doch dass die Phasenverschiebung der > Regelschaltung unabhängig von der Phasenverschiebung der Last bleibt ... Seltsame Vorstellung von der Funktion. Die Last (-Kapazität) ist Bestandteil des Regelkreises, die Phasendrehng in der Regelschleife ist von der Last abhängig. > Der Ausgangskondensator ist nur in Extremfällen bei ungewöhnlichen > Schaltungen ein Problem. Wenn es so einfach wäre wie du meinst, wieso gibt es dann hier praktisch keinen Thread zu LNG, in dem nicht über das Schwingen der Schaltung geklagt wird? Sind die einfach alle zu doof den (immer vorhandenen) Ausgangskondensator anzuschließen?
ArnoR schrieb: > Gerhard O. schrieb: >> Das verstehe ich aber anders. > > Das ist dein gutes Recht, unabhängig davon ob es stimmt oder nicht. > > Gerhard O. schrieb: >> Der Ausgangskondensator bewirkt doch dass die Phasenverschiebung der >> Regelschaltung unabhängig von der Phasenverschiebung der Last bleibt > ... > > Seltsame Vorstellung von der Funktion. Die Last (-Kapazität) *ist* > Bestandteil des Regelkreises, die Phasendrehng in der Regelschleife > ist von der Last abhängig. Du hast mich falsch verstanden. Was ich damit meinte ist, dass der Regelkreis an sich ohne den bewussten großen Ausgangskondensator so ausgelegt sein muss um stabil zu bleiben. Eine richtig entworfene Schaltung sollte mit nur 1uF stabil an einer reellen Last funktionieren. Das heißt aber nicht, dass der Regler im realen Leben Lasten mit weitem komplexem Impedanzbereich verkraftet. Labornetzgeräte sind immer Kompromissgeräte. Es wird erwartet dass sie mit allen komplexen Lasten fertig werden müssen die man im normalen Laboreinsatz in Real-World Schaltungen findet. Deshalb ist dort mindestens ein 47-100uF C eingebaut. Das ist aber nur zum Nutzen der Gebraucher. Bei HP steht im Manual dass man bei vielen Modellen das Ausgangs C für gewisse Anwendungen abklemmen kann weil die Schaltung von HP schon stabil genug optimiert worden ist. Kein gutes Labornetzgerät darf für Stabilität von einem großen Ausgangs-C abhängig sein. > >> Der Ausgangskondensator ist nur in Extremfällen bei ungewöhnlichen >> Schaltungen ein Problem. > > Wenn es so einfach wäre wie du meinst, wieso gibt es dann hier praktisch > keinen Thread zu LNG, in dem nicht über das Schwingen der Schaltung > geklagt wird? Sind die einfach alle zu doof den (immer vorhandenen) > Ausgangskondensator anzuschließen? Das hat überhaupt nichts mit "Doof" zu tun! Auch einwandfrei entworfenen Schaltungen können durch unsachgemäßen Aufbau und Verdrahtung schwingen. Das hat überhaupt nicht viel mit dem Ausgangs C zu tun. Ein Netzteilaufbau ist in vieler Hinsicht ähnlich Fachkundig zu bauen wie ein NF- oder HF-Gerät. Wenn es unerwünschte Verkopplungen in der Verdrahtung und Aufbau gibt, dann schwingen auch die besten Schaltungen. Diese "Real World" Effekte werden meistens in der Schaltungsanalyse nicht mit berücksichtigt weil solche parasitäre Elemente nur schwer abschätzbar sind. Man braucht ja nur die diversen Datenblätter und App. Notes namhafter Hersteller studieren um einen Eindruck zu bekommen um was es geht um stabile Regler umzusetzen.
Im Prinzip ist der Vorschlag von Arno ohne negative Hilfsspannung auch völlig in Ordnung. Die einfache Reglerschaltung hat allerdings eine relativ kleine Verstärkung, so dass einen großen Teiler am Ausgang eher vermeiden sollte - mit einer höheren Ref. Spannung ist dies auch ohne großen Nachteil relativ einfach zu machen. Die Schaltung braucht den relativ großen Spannungsverlust durch die Gate-Source Spannung - mit einem Darlington wird es da schwer. Statt der negativen Hilfsspannung wäre da ggf. eine positive hilfreich - wobei auch ein extra Gleichrichter/ Elko schon ausreichen kann, um für die Regelung eine Spannung mit weniger Rippel zu haben. Beim MOSFET als Leistungshalbleiter sollte man aber mit der Belastbarkeit aufpassen. Der IRFZ ist da keine gute Wahl, vor allem wenn die Spannung etwas höher wird. MOSFETs im Linearbetrieb sind so eine Sache, die hier i Forum öfter mal diskutiert wird. Der MOSFET sollte noch vor zu hoher GateSpannung geschützt werden, und man muss ggf. die Gate Kapazität beachten, damit die Regelung nicht zu langsam wird. Der Hinweis von Gerhard, dass man beim Spannungsregler auf den Aufbau achten sollte, ist schon wichtig: wegen der kleinen Impedanz, die man anstrebt, werden parasitäre Induktivitäten und Kopplungen schon wichtig - da geht es ggf. um einige 10-100 nH. Da muss man vor allem drauf achten wenn die Leistungs-Transistoren per Kabel mit der Platine verbunden sind. Die Schaltung oben kommt mit sehr wenig Kapazität ( < 1 µF) am Ausgang aus, ggf. könnte es sogar ohne gehen. Solange die Kapazität nicht zu groß ist hilft sie auch die Stabilität sicher zu stellen. Wegen der insgesamt eher geringen Verstärkung ist Schaltung sogar recht tolerant gegen große Kapazitive Lasten. Für die Regeleigenschalten nach außen sollte die Kapazität am Ausgang einen eher kleinen ESR haben, aber auch nicht zu extrem. Ein normaler Elko mit relativ hohem ESR ist eher störend als hilfreich.
Ulrich H. schrieb: > Die einfache Reglerschaltung hat allerdings eine > relativ kleine Verstärkung, so dass einen großen Teiler am Ausgang eher > vermeiden sollte Die Verstärkung ist groß genug. Der Spannungsabfall zwischen Leerlauf (1mA) und 2A Last ist <=3mV. (Anhang, linkes Bild, bei verschiedenen Ausgangsspannungen) > Der IRFZ ist da keine gute Wahl, vor allem wenn > die Spannung etwas höher wird. MOSFETs im Linearbetrieb sind so eine > Sache, die hier i Forum öfter mal diskutiert wird. Ich hatte den IRFZ44 genannt. In seinem DB (Fairchild) gibt es eine DC-Kurve. Mit 2A bei 40V ist da noch Luft (für den fehlenden Sekundärdurchbruch). > Die Schaltung braucht den > relativ großen Spannungsverlust durch die Gate-Source Spannung Eine entsprechende LowDrop-Schaltung hatte ich schon mal gezeigt (Anhang, rechtes Bild). Hier ging es um das sparsame Rumfummeln an obiger Schaltung.
Hm. Was muß man tun, damit die Originalschaltung aus dem ersten Post denn schwingt? Den Ausgangskondensator wegnehmen, reicht nicht. Wozu ist er dann da?
Wenn man bei der Originalschalung die Spannung sehr weit runter dreht (z.B. < 1 V) könnte sie ggf. schwingen - je nachdem was man für die Elkos an ESR / ESL und für den Shunt als Induktivität ansetzt. Es hängt dann auch noch vom Strom ab. Kritisch wäre ggf. ein Kondensator mit ca. 10 mF im ESR im sub-mOhm Bereich. Im Vergleich zu so manch anderer Schaltung ist die wegen der geringen Verstärkung aber eher gutmütig. Die Stromregelung hab ich mir noch nicht angesehen. Ohne Ausgangskondensator dürfte die Strombegrenzung mit einer Induktiven Last Schwingen. Der Ausgangskondensator ist auch für die hohen Frequenzen so ab etwa 100 kHz da, wo die Schaltung nicht mehr viel nachregelt. 100 µF als Elko sind aber auch eher die falsche Wahl weil sie bei hoher Frequenz nicht ausreichen und bei niedriger Frequenz eher stören als helfen. Eher 1 µF als Folienkondensator und ggf. noch 10 µF als Low ESR Elko dazu. Die Regelung mit MOSFET sieht ja wirklich gut aus - die Originalschaltung war da nicht so gut - Teils aber auch wegen des Shunts für die Strombegrenzung. Mit Shunt auch der Ausgangsseite müsste auch der MOSFET mehr Nachregeln.
ArnoR schrieb: > LowDrop-Schaltung Hast du das aufgebaut? Beim Akku aufladen (mit Strombegrenzung) hat mir so eine Schaltung Rauch produziert. - Könnte aber auch am Versuchsaufbau gelegen haben.
Ah ok. Mußte etwas spielen mit den Werten bis es schwingt, aber mit einem simulierten Motor als Last geht es in Schaltplan 1a: C6=10mF Lload=100m (und die LTspice voreingestellten Rser=1mOhm) Da scheint es dann also ne Grenze für die zulässige Lastinduktivität zu geben. Oder im Umkehrschluß: Moderne Lasten brauchen nur minimal-C6. Oder ist das falsch?
Hallo Gerhard und natürlich auch alle anderen Interessierte, im Anhang die Beschreibung zum eingangs gen. Netzteil. Im Heft, in dem sie sich befindet, ist kein Herausgabe-Datum vorhanden. Aber das sonstige "Umfeld" des Ordners, in dem ich sie aufbewahrte, läßt den Rückschluß auf Anfang der 80er Jahre zu. Wenn sie im Hochformat evtl. nicht so gut lesbar ist, könnte ich sie - zugunsten besserer Auflösung - auch erneut im Querformat hochladen. Ich hoffe, sie kann Euch nützlich sein. mfG holzkopf
Guten Abend, Ich finde es ist notwendig von meiner Seite nochmals etwas klarzustellen. Ich habe ArnoRs neue Schaltungen studiert und finde es im Prinzip nicht schlecht auch wenn der Ausgangslastwiderstand zur Funktion unterhalb einer gewissen niedrigen Spannung notwendig ist. Darüber lässt sich streiten. In normalen Laborgeräten möchte ich so einen Widerstand nicht haben wollen. Wenn ich z.B eine Batterie lade und vergesse die Batterie vom LNG abzuziehen fließen dann je nach Spannung doch einige mA. Bei einem normalen LNG fließt nur der Ausgangsteilerstrom welcher im zig uA Bereich liegt. Sonst muß kein Strom fließen. Das ist mit Verlaub gesagt für mich allerdings persönlich ein Schönheitsfehler. In einem Festregler würde mir das normalerweise nichts ausmachen. In Bezug auf Stabilität, das lässt sich analysieren und man kann entsprechend dafür konfigurieren. Nun, Da ich der (offensichtlich irrtümlichen) Meinung war dass wir hier im Forumsbeitrag die Originalschaltung vom LH im Zuge einer stilgerechten für damalige Zeiten typischen Methoden verbessern wollten, habe ich meine Änderungen in dieser Richtung vorgeschlagen. Für Hobbygeräte spielt der Aufwand meistens nur eine untergeordnete Rolle und bin der Meinung dass sich meine Vorschläge in einem vernünftigen Maß bewegten. Mir gefällt das Konzept mit einer negativen Hilfspannung besser weil es klarere Verhältnisse schafft. Da ich nun auch sehr dickköpfig sein kann, will ich meine Position persönlich nicht aufgeben und Dir, ArnoR das Feld feierlich überlassen, die Fahne strecken und hier mehr die Rolle des Zuhörers zu spielen. Das ist jetzt wirklich ehrlich gemeint. Deine Schaltungstechnik kann ich außer ein paar Kleinigkeiten nicht ehrlich kritisieren und will es auch nicht. Den LM723 verwende ich auch immer noch gerne und man kann viel damit anstellen. Jedenfalls, so wie es jetzt aussieht haben sich die Anfangsrahmenbedingungen geändert das ist für mich OK. Es war mir sowieso nicht recht dass sich diese Diskussion so weit in Richtung eines Religionskrieges ausgewuchert hat und möglicherweise den Thread stark zumüllte und das war wirklich am Anfang nicht meine Absicht. Also nichts für Ungut. Ich werde mich hier heraushalten und gespannt den aufmerksamen Zuhörer spielen und sehen wie sich die Dinge hier weiterentwickeln. Viel Spass noch. Grüße, Gerhard
L. H. schrieb: > Hallo Gerhard und natürlich auch alle anderen Interessierte, > > im Anhang die Beschreibung zum eingangs gen. Netzteil. > Im Heft, in dem sie sich befindet, ist kein Herausgabe-Datum vorhanden. > Aber das sonstige "Umfeld" des Ordners, in dem ich sie aufbewahrte, läßt > den Rückschluß auf Anfang der 80er Jahre zu. > > Wenn sie im Hochformat evtl. nicht so gut lesbar ist, könnte ich sie - > zugunsten besserer Auflösung - auch erneut im Querformat hochladen. > Ich hoffe, sie kann Euch nützlich sein. > > mfG > holzkopf Hallo Holzkopf, Vielen Dank für die Überlassung der Unterlagen. Ich freue mich sehr darüber und ist auch gut gelungen. Grüße, Gerhard
Dann stimmen die Werte im Schaltplan vs. Simulation. Habe sie kontrolliert. Die Bauanleitung scheint aus ELV Sammelband 01-06 zu stammen.
Sollte jemand die Platine vom ELV Netzteil nachbauen wollen, dann schlage ich vor den Frontplatten Minus Ausgang nicht am vorgesehenen Kontaktstift anzuschließen, sondern besser in der Nähe vom C3 Minuspolanschluß, um zu verhindern dass der Ausgangsstrom auch durch die Beschaltung der Regelelektronik fließen muß, was hinsichtlich von Masseschleifenproblemen etwas ungünstig ist. Diese Änderung sollte auch die Qualität der Spannungsreglung etwas verbessern. Der Minuspol von C3 ist dann sozusagen das Massezentrum und alle Ströme kommen dort zusammen. Ich finde das Layout deshalb etwas ungünstig weil der Entwickler wahrscheinlich mehr darauf bedacht war Drahtbrücken um jedem Preis zu vermeiden anstatt auf die Richtung der einzelnen Ströme zu achten. Fairerweise wird wohl sein Artikelmuster adäquat funktioniert haben. Auch sind zum Teil die Breiten hoher stromführenden Leiterbahnen etwas knapp bemessen. Mfg, Gerhard
Hallo, Gerhard O. schrieb:(Zitat 1) > Nun, Da ich der (offensichtlich irrtümlichen) Meinung war dass wir hier > im Forumsbeitrag die Originalschaltung vom LH im Zuge einer > stilgerechten für damalige Zeiten typischen Methoden verbessern wollten, > habe ich meine Änderungen in dieser Richtung vorgeschlagen. Gerhard O. schrieb: (Zitat 2) > Es war mir sowieso nicht recht dass sich diese Diskussion so weit in > Richtung eines Religionskrieges ausgewuchert hat und möglicherweise den > Thread stark zumüllte und das war wirklich am Anfang nicht meine > Absicht. > > Also nichts für Ungut. Ich werde mich hier heraushalten und gespannt den > aufmerksamen Zuhörer spielen und sehen wie sich die Dinge hier > weiterentwickeln. Viel Spass noch. Gerhard O. schrieb: (Zitat 3) > Vielen Dank für die Überlassung der Unterlagen. Ich freue mich sehr > darüber und ist auch gut gelungen. Hallo Gerhard, zu den drei Zitaten will ich gerne etwas aus meiner Sicht sagen. Zu 1): Ich denke, Du wurdest hierbei etwas von der "Verbesserungs-Beflügelung" der Allgemeinheit "mitgerissen". Ich wollte eigentlich nur wissen, was die Ursache für die Spannungsstöße ist. Dies deshalb, um das ggf. auch bei Einsatz eines 78 S 12 "nachstellen" zu können. Daß ich mich dabei von vornherein "auf dem geistigen Holzweg" befand, wurde mir erst im Laufe der Diskussionen klar. Wahrscheinlich liegt bzgl. Verbesserungen ein Versäumnis meinerseits vor, weil ich eingangs nicht klar genug machte, daß ich das Gerät gar nicht "verbessern" wollte. Offengestanden war ich auch von den Reaktionen überrascht: Ich wußte ja nicht, welches generelles Interesse im Forum an Netzteilen vorhanden ist. Zu 2): "Religionskrieg" i.S. der Konfrontation von Meinungen ist so übel ja nicht. religio (lat.) ist ein sehr dehnbarer Begriff, der auch Überzeugung (von etwas) beinhaltet. In der Konfrontation von Überzeugungen können wir alle nur voneinander lernen. Insoweit finde ich es etwas schade, daß Du Dich gewissermaßen "zurückziehst". Ist aber Deine Sache/Entscheidung, wenngleich Du das evtl. auch nochmal überdenken könntest. Zwar bin ich (leider - mangels tieferen Elektronik-Kenntnissen) nicht in der Lage, in der Sache Verbesserungen etwas beitragen zu können. Stellte aber fest, daß hier im Forum in der Sache hart argumentiert wird. Ohne aber dabei "persönlich" zu werden oder sich zu Verunglimpfungen hinreißen zu lassen. Gefällt mir gut. Und das kann man ja ruhig auch mal so benennen, wie es ist: Angenehm. Zu 3): Freut mich, daß es verwertbar ist, obwohl es das Mindeste ist, das ich "zurückgeben" kann. Im Anhang habe ich das Netzteil für die PWM mit dem nachgeschalteten 78 S 12 fotografiert. Die (grüne) Klemmleiste auf dem Trafo ist nicht nur (rückseitig) "Knoten-Stützpunkt" aller Bauelemente, die separat austauschbar sein sollen, sondern sie bietet auch die Möglichkeit, auf ihren 5 Klemmen jederzeit kontrollieren zu können, wo evtl. etwas im "Argen" liegt, Denn ich bin kein "Freund davon" auf einer Platine etwas auszulöten, um es austauschen zu können. Die Klemmenbelegung von links nach rechts: 1 und 2: Ausgang Trafo sek. = Eingang Gleichrichter 3: (+)-Ausgang Gleichrichter = Eingang Kondensator = Eingang 78 S 12 4; (-)-Anschluß von: - Kondensator - Gleichrichter und - 78 S 12 5: (+)- Ausgang vom 78 S 12 Die Kapazität vom Kondensator erhöhte ich noch etwas. Von 2200 µF auf 2500 µF. Er sitzt hinter dem Trafo in einer clipartigen Halterung aus (geschlitztem) PE-Rohr. Der Gleichrichter sitzt rechts unten hinter dem Trafo und wird per Feder an das Al-Blech (mit zwischengelegter Wärmeleitpaste) gepreßt. Der 78 S 12 sitzt ganz oben auf dem Al-Blech über dem Gleichrichter. Er ist in eine Kontakt-Halterung gesteckt, auf der seine Beschaltungs-Kondensatoren sowie eine Freilaufdiode angelötet sind. D.h. der 78 S 12 kann ggf. abgeschraubt und durch einen neuen ersetzt werden. Nach dem Zusammenbau war an den Klemmen meßbar: a) im Leerlauf - AC 16,6 bis 16,7 - DC 22,6 bis 22,7 - 78 S 12 Ausgang 12,1 b) unter Last 24 W (die Lampen im Foto) - 12,2 DC - 1,75 A Damit komme ich netzteilseitig für Versuche klar. Wenn ich mehr Leistung brauche, wird die Netzversorgung weggeschaltet und ein Bleiakkumulator für die Versorgung hergenommen. Die Bohrungen im Bodenblech sowie weitere jeweils zwei Bohrungen hinter dem Trafo im Bodenblech und der Rückwand liegen vom Gesamtquerschnitt ca. 10% über dem Durchsatz-Querschnitt des Lüfters. Der von innen nach außen bläst und dadurch für die gesamte Kühlung aller Bauteile sorgen kann. Vielen Dank für Euere Hilfe, Ratschläge und "Faustformeln". Ihr habt mir damit sehr "auf die Sprünge" geholfen. mfG holzkopf
Hallo Holzkopf, Naja, Deine Bemerkungen haben was für sich. Aber ich möchte diese leidige Argumentiererei hier begraben weil es zu wenig führt. Wir haben einfach aneinander vorbeigeredet. Dein vorgestelltes Netzgerät scheint ja ordentlich zu funktionieren. Vielen Dank für die Beschreibung. Es sollte jedenfalls Deine wichtigsten diesbezüglichen Probleme lösen. Hast Du zufällig noch Bilder von Deinem ELV Gerät? Den 78S12 kannte ich noch nicht. In der Firma arbeite ich meist mit Schaltreglern für Ausgangsströme im Bereich von 1-3A. Die sogenannten "Simple Switcher" wie z.B. der LM2576T oder LM2596T von NSC/TI haben sich oft sehr bewährt. Die können theoretisch maximal bis 3A belastet werden und sind bei einigermaßen sachgerechten Einbau recht gutmütig. Es ist immer wichtig die Hinweise für den Aufbau vom Hersteller zu Herzen zu nehmen. Dann kann nicht zu viel schief gehen:-) Wünsche noch einen guten Tag, Gerhard
Abdul K. schrieb: > Ah ok. Mußte etwas spielen mit den Werten bis es schwingt, aber mit > einem simulierten Motor als Last geht es in Schaltplan 1a: > C6=10mF >… 10 mF am Ausgang? Das ist ja wie den Anker werfen bevor man los segeln will.
Moin, Abdul K. schrieb: > Oder ist das falsch? nimm mal die Strombegrenzung raus und sieh dir die Ströme an die da fließen. Ohne die Begrenzung würde da einiges in Rauch aufgehen. Grüße
Ich sehe gerade, dass in der von mir gestern zuerst gezeigten Schaltung: http://www.mikrocontroller.net/attachment/245760/0bis30VLNTdiskret.png der JFET natürlich überflüssig ist. Er stammt noch aus einer anderen Überlegung und ist dann einfach "vergessen" worden. Weil die Spannung an den Diff-Eingängen und damit auch die Spannung am Re über den Arbeitsbereich konstant ist, kann man die Stromquelle (JFET+R) ohne schlechtere Eigenschaften einfach durch einen 510R ersetzen. Ulrich H. schrieb: > Die Regelung mit MOSFET sieht ja wirklich gut aus - die > Originalschaltung war da nicht so gut - Teils aber auch wegen des Shunts > für die Strombegrenzung. Mit Shunt auch der Ausgangsseite müsste auch > der MOSFET mehr Nachregeln. Mit dem 0,68Ohm Widerstand sinkt die Ausgangsspannung zwischen 1mA und 2A um etwa 8mV. Helge A. schrieb: >> LowDrop-Schaltung > > Hast du das aufgebaut? Ja, aber nicht mit genau dieser Dimensionierung, sondern mit Ue~25V und Uamax=20V. Ich hatte die Schaltung für diesen Thread: Beitrag "LM723 Regelbares Netzteil von 0-30V/0-3A" damals schnell modifiziert.
@L.H. Eine Klemmleiste statt kleiner Platine, witzige Idee. Und den Clip aus PE muß ich mir merken. Willst du immer noch eine zweite Version deines regelbaren Netzgerätes aufbauen? Nur für diesen Fall hab ich noch eine kleine Anpassung angehängt, die Sprungantwort und minimalen Spannungsabfall beeinflußt. So wird die Schwingneigung bei bösen Lasten reduziert, es ist eine Vorkehrung zum leerräumen der Basis vom 3055 enthalten, und der Treiber ist gegen negative Basisspannung geschützt. Falls das noch von Interesse ist.
Helge A. schrieb: > @L.H. > Eine Klemmleiste statt kleiner Platine, witzige Idee. Und den Clip aus > PE muß ich mir merken. > > Willst du immer noch eine zweite Version deines regelbaren Netzgerätes > aufbauen? > > Nur für diesen Fall hab ich noch eine kleine Anpassung angehängt, die > Sprungantwort und minimalen Spannungsabfall beeinflußt. So wird die > Schwingneigung bei bösen Lasten reduziert, es ist eine Vorkehrung zum > leerräumen der Basis vom 3055 enthalten, und der Treiber ist gegen > negative Basisspannung geschützt. Falls das noch von Interesse ist. Ich sehe gerade mit Interesse, dass Du dem T3 eine Stromspiegelbeschaltung verpasst hast. Das wollte ich gestern fast selber vorschlagen. Welche Unterschiede zeigt Da Deine Simulation in Bezug auf Regeldynamik wegen dem 100pF?
Die Anstiegsgeschwindigkeit des Differenzverstärkers ist durch die 100pF begrenzt. Das verhindert, daß unter ungünstigen Bedingungen der 3055 mit steilen Flanken angesteuert wird und das System zu oszillieren beginnt. Die Simulation wird dadurch stabiler und funktioniert mit einem viel kleineren Ausgangselko.
Dem 2N3055 tut meist ein Widerstand Basis - Emitter von z.B. 100 Ohm-1 K gut. Damit kann dann ggf. auch die Diode dort (D13) entfallen. Bei der Originalen Schaltung sollte man den Strom von T3 ggf. noch begrenzen, etwa durch eine LED parallel zu R3, die dann auch gleich die Strombegrenzung anzeigt. Mit dem Stromspiegel muss das nicht sein, aber dafür wird der Strom je nach Transistorwahl dann schon knapp. Ein etwas unsymmetrischer Stromspiegel (z.B. 1:3) könnte da ggf. helfen, auch wenn damit die Temperaturdirft etwas größer wird. Die Foldback Schaltung sollte man noch einmal überdenken bzw. neu dimensionieren - so geht der Strom recht hoch, wenn die Spannung hoch ist.
Nochmal zur Orginalschaltung. Es wurde schon erwähnt, wenn C5 verkleinert wird ( 10uF..22uF ) dann wäre hier laut Simulator der Effekt weg. Wenn D2 entfernt wird ( Nachteile ? ).Mit D2 fließt ein kurzer hoher Strompuls durch R7, T4 / T5 schalten kurz voll durch. Weitere Möglichkeit, die Strombegrenzung anziehen. R11 ( Emitterwiderstand Differenzverstärker ) von 1k8 auf ca 4k3 setzen. Gerhard_O. geht dabei sogar auf 5k1. Der Wert muss halt für ca 2A .. 2.5A passen, erst dann soll die Strombegrenzung einsetzen. Probeweise andere Transistor-Rechenmodelle einsetzen brachte nichts.
Helge A. schrieb: > Die Anstiegsgeschwindigkeit des Differenzverstärkers ist durch die 100pF > begrenzt. Das verhindert, daß unter ungünstigen Bedingungen der 3055 mit > steilen Flanken angesteuert wird und das System zu oszillieren beginnt. > Die Simulation wird dadurch stabiler und funktioniert mit einem viel > kleineren Ausgangselko. Danke. Es wäre interessant zu wissen ob die Schaltung auch mit einem <1uF Ausgangskondensator stabil zu kriegen ist. Viele integrierte Regler schaffen das ja sowieso. Das hätte dann den Vorteil dass der Benutzer dann in der Lage ist einen größeren Ausgangselko je nach Umständen hinzuschalten. Bei den früheren HP LNGs konnte man das an der hinteren Kontaktleiste konfigurieren. Hoffe, dass ich heute Abend Zeit habe mir den Simulator zu installieren. Es wäre interessant einen Bodeplot machen um die Phasen- und das Stabilitätsverhalten der Schaltung mit verschiedenen Ausgangskondensatoren und Lasten zu ergründen. Ich nehme an, dass die Open-Loop Verstärkung der Schaltung weit über 100K liegt.
Michael Köhler schrieb: > Abdul K. schrieb: >> Ah ok. Mußte etwas spielen mit den Werten bis es schwingt, aber mit >> einem simulierten Motor als Last geht es in Schaltplan 1a: >> C6=10mF >>… > > 10 mF am Ausgang? Das ist ja wie den Anker werfen bevor man los segeln > will. 10mF war der Vorschlag von Lurchi. Davon bin ich ausgegangen, da es klang als hätte er davon mehr Ahnung als ich. Wenn ich keinen Plan habe, halte ich mich stoisch an die Vorgaben eines Experten. Damit bin ich immer gut gefahren. Nachdem es schwang wie es sollte, habe ich natürlich auch die 10mF kleiner gemacht. Erwartungsgemäß wird die Frequenz höher. Vermutlich kann man das solange treiben, bis man die Grenzfrequenz der Schaltung überschreitet. Wo sie dann still wird. Wichtiger ist eigentlich der ESR des 10mF. Ist der zu klein, schwingt es. Ist er groß genug, wird das System ausreichend gedämpft. Ich folgere daraus, daß die Schaltung einen negativen Innenwiderstand am Ausgang hat. Angeregt wird sie scheinbar genauso wie der klassische lambda-Dioden Oszillator. Ist die Frage was man als maximale Induktivität der Last ansetzen soll.
Gerhard O. schrieb: > Ich nehme > an, dass die Open-Loop Verstärkung der Schaltung weit über 100K liegt. Lächerlich. Die theoretisch mögliche Leerlaufverstärkung für R4/R5-> unendlich und ohne Last am Ausgang liegt bei ca. 4000.
Gerhard O. schrieb: > Helge A. schrieb: >> Die Anstiegsgeschwindigkeit des Differenzverstärkers ist durch die 100pF >> begrenzt. Das verhindert, daß unter ungünstigen Bedingungen der 3055 mit >> steilen Flanken angesteuert wird und das System zu oszillieren beginnt. >> Die Simulation wird dadurch stabiler und funktioniert mit einem viel >> kleineren Ausgangselko. > > Danke. Es wäre interessant zu wissen ob die Schaltung auch mit einem > <1uF Ausgangskondensator stabil zu kriegen ist. Zumindest die Originalschaltung ist ohne Last selbst bei Null uF stabil! Allerdings müßte man noch den Einfluß von parasitären Induktivitäten in der Schaltung selbst untersuchen. > Ich nehme > an, dass die Open-Loop Verstärkung der Schaltung weit über 100K liegt. Läßt sich doch leicht untersuchen an der Sprungantwort typische Last mit zwei leicht verschobenen Arbeitspunkten. Da brauchst kein Bode.
Abdul K. schrieb: > Ich folgere daraus, daß die Schaltung einen negativen Innenwiderstand am > Ausgang hat. Nein, hat sie nicht. Lies mal das hier: Beitrag "Re: Labornetzteil/Funktionsgenerator" Beitrag "Re: Irgendwie stehe ich auf der Leitung - Finde Fehler im Netzteil nicht" Abdul K. schrieb: > Zumindest die Originalschaltung ist ohne Last selbst bei Null uF stabil! Natürlich, das ist der bestmögliche Fall. Ein LNG ist einfach ein OPV für eine Polarität mit einer kapazitiven Last. Die mag er nicht, und freut sich wenn keine da ist.
Harter Tobak. Und ein paar Abschnitte später schreibt Lurchi: Beitrag "Re: Irgendwie stehe ich auf der Leitung - Finde Fehler im Netzteil nicht" "Von einem Netzteil sollte man verlangen, dass sie mit jedem externen Kondensator (oder anderer passiver Schaltung) stabil ist, und das kann auch erreicht werden. Bei ungünstiger, extremer Last ist halt die Dämpfung gering, aber immer noch vorhanden." Beißt sich das nicht?
Die Anforderung nach Stabilität bei jeder Last ist schon etwas für ein gutes Labornetzteil. Das geht, ist aber nicht ganz einfach zu realisieren. Auch dann ist die Schaltung bei extremer Last nur gerade so stabil - viel Reserve hat man da nicht. Die originale Schaltung ist da gar nicht so weit weg, zumindest wenn man eine etwas höhere Spannung eingestellt hat. Dafür braucht es dann ggf. auch einen passenden Ausgangskondensator (z.B. 100 µF mit etwa 10 mOhm ESR). Vor allem wenn die Regelung schnell ist und hohe Verstärkung hat, muss man auch parasitäre Induktivitäten berücksichtigen - die Simulation ist also mit Vorsicht zu sehen. Da können ggf. schon 5 nH den entscheidenen Unterschied ausmachen - das sind etwa die Anschlussdrähte bei einem TO220 Gehäuse. . Ein großer Kondensator mit deutlich weniger als 10 mOhm ESR ist auch schon relativ exotisch - das kriegt man auch heute mit low ESR Elkos nicht so einfach hin. In der Zeit aus der die Schaltung stammt war daran kaum zu denken. Die Induktivität sorgt dafür das man für den Teil einen mehr oder weniger guten Stromquellencharakter hat. Der Wert ist dabei eher nebensächlich, solange groß genug, das könnte auch eine elektronische Last sein. Das kritische ist die Kapazität, denn die Ausgangsimpedanz ist bei praktisch allen Reglern über einen recht großen Frequenzbereich induktiv, oft wie eine Induktivität mit sehr kleiner Dämpfung, und wenn es nicht so ideal ist auch mit etwas "negativer Dämpfung". Zusammen mit einem externen Kondensator mit geringer Dämpfung gibt das dann ein längeres Nachschwingen oder halt Permanente Schwingungen. Am einfachsten schaut man sich dazu die Ausgangsimpedanz an: also an den Ausgang eine Stromquelle mit etwas Bias und AC Anregung. An der Spannung kann man dann direkt die Impedanz ablesen. Im Idealfall sollte die Phase immer im Bereich +-90 Grad bleiben - dann sollte die Schaltung bei jeder Last stabil sein. Eine Schwingungsneigung bei eher hoher Frequenz (wo der Ausgangskondensator bereits dominiert) sieht man dabei ggf. nicht. Das sollte man extra über den Loop-gain testen. Für die hohen Frequenzen kann man das ggf. durch einen (oder 2) Ausgangskondensator mit passender ESR erreichen - für die niedrigeren Frequenzen eher mit Änderungen an der Schaltung. Beim DC Bias sind vor allem sehr kleine und recht große Ströme schwieriger - da hat man die Extremfälle für die Eigenschaften der Endstufen.
Gut. Wenn ich nun als Last einen Akku anschließe, der geladen werden soll. Ist ja für ein Labornetzteil keine ungewöhnliche Last. Der Akku entspricht einem Kondensator mit extrem großer Kapazität und minimalen ESR. Dann müßte ja laut ArnoR das Netzteil sofort eine Neigung zum Schwingen haben. Wo genau liegt dann der Unterschied zwischen Spannungs- und Stromsteuerung beim Netzteil? Ein Akku würde mit Konstantstrom geladen, bis er eine bestimmte Spannung erreich hat. Danach ist Spannungsregelung angesagt. In beiden Modes sollte das Netzteil nicht instabil werden. Also fehlt dem Netzteil hier einfach nur eine gute Stromregelung?
Gerhard O. schrieb: > Den 78S12 kannte ich noch nicht. In der Firma arbeite ich meist mit > Schaltreglern für Ausgangsströme im Bereich von 1-3A. Die sogenannten > "Simple Switcher" wie z.B. der LM2576T oder LM2596T von NSC/TI haben > sich oft sehr bewährt. Die können theoretisch maximal bis 3A belastet > werden und sind bei einigermaßen sachgerechten Einbau recht gutmütig. Es > ist immer wichtig die Hinweise für den Aufbau vom Hersteller zu Herzen > zu nehmen. Dann kann nicht zu viel schief gehen:-) > Der Klassiker ist sicherlich die LT1070 Familie. Ein wirklich guter Wurf damals von LTC. Weil du nach einem programmierbaren PSU gesucht hast. Das hier ist doch nett: http://www.sebulli.com/mini_psu/index.php?lang=de
Die Strom und Spannungsregelung sind im wesentlichen getrennte Fälle, die für sich Stabil sein sollten. Bei einer Kapazitiven Last ist die Stromregelung eher unkritisch - die Stromregelung wird schwer bei einer Induktiven Last. Von daher ist mit genügend Kapazität (z.B- 10 µF) am Ausgang die Stromregelung eher der einfachere Fall. Dazu kommt auch noch das es außer mit Supraleitern keine Induktivitäten gibt die so nahe an den Idealfall ohne Verluste herankommen. Fast Ideale Kondensatoren sind da schon eher möglich, wenn auch nicht so häufig. Auch ein Akku hat nicht unbedingt einen so kleinen ESR. Auch da kommen schnell Werte von 10 mOhm und mehr zusammen. Auch ist der Akku auf der ms Zeitskala nicht unbedingt Kapazitiv, bzw. die Kapazität schon wieder so groß das man bei sehr niedrigeren Frequenzen ist. Die Originalschaltung dürfte auch mit einer Kapazität im 1 F Bereich eher weniger Probleme haben. Es gibt halt einen Frequenzbereich von vielleicht 100 Hz - 10 kHz bei denen die Dämpfung des Netzteils klein ist. Bei der einfachen Schaltung ist die untere Grenze sogar eher relativ hoch, weil der DC Ausgangswiderstand nicht so super klein ist. Der Akku ist eher ein Problem weil die Spannung am Ausgang höher sein kann als der Sollwert und auch ausgeschaltet anliegt. Das sollte ein gutes Netzteil vertragen - einige tun es aber leider nicht. Die Stromregelung ist nicht wirklich exakt, das ist mehr eine Begrenzung als Schutz für die Schaltung. Mit Foldback hat man da sowieso eine Tendenz zur Instabilität.
Abdul K. schrieb: > Gerhard O. schrieb: >> Den 78S12 kannte ich noch nicht. In der Firma arbeite ich meist mit >> Schaltreglern für Ausgangsströme im Bereich von 1-3A. Die sogenannten >> "Simple Switcher" wie z.B. der LM2576T oder LM2596T von NSC/TI haben >> sich oft sehr bewährt. Die können theoretisch maximal bis 3A belastet >> werden und sind bei einigermaßen sachgerechten Einbau recht gutmütig. Es >> ist immer wichtig die Hinweise für den Aufbau vom Hersteller zu Herzen >> zu nehmen. Dann kann nicht zu viel schief gehen:-) >> > > Der Klassiker ist sicherlich die LT1070 Familie. Ein wirklich guter Wurf > damals von LTC. > > > Weil du nach einem programmierbaren PSU gesucht hast. Das hier ist doch > nett: > http://www.sebulli.com/mini_psu/index.php?lang=de Bin wieder zurück. Danke für den interessanten PSU Hinweis. So etwas hätte ich schon auch gerne. Man schließt dann einfach ein vorhandenes externes Schaltnetzteil an. Und fertig. Obwohl mir der LT1070 bekannt war, habe ich noch nicht damit gearbeitet. In der Firma befasse ich mich seit einigen Jahren mehr mit Mikropower Schaltregler für batteriebetriebene Anlagen. Das ist auch ein recht dankbares Gebiet für die Schaltungsentwicklung. 100uA Standby Betrieb ist da eigentlich nicht zu schäbig. Grüße, Gerhard
Marian B. schrieb: > Das ist ein häufiges Problem von den alten Schaltungen. Sogar manche > kommerzielle "Labornetzgeräte" haben das Problem. Rustikale, aber wirksame Problemlösung: Ein Relais welches beim Ausschalten den Netzteilkondensator zügig mittels eines kräftigen Widerstands entläd.
Hallo Ulrich, Obwohl ich Dir theorethisch im Zusammenhang mit Simulationen zustimme ist die Praxis doch weitaus weniger schlimm. Ich arbeite jetzt seit 1972 hauptsächlich mit HP Konzept LNGs, Eigenbau und HP und habe noch nie Probleme mit Schwingen gehabt. Zumindest nichts gemerkt. Das einzige was sie allgemein nicht mögen sind gewisse Pulslasten wo dann die Strombegrenzung trotz Maximum anspricht was man an den CV/CC LEDs schön sehen kann. Da hilft dann nur noch ein fetter Elko am Ausgang. Damals in meinem anderen Thread schlugst Du mir mit verschiedenen reaktiven Lasten zu experimentieren und habe in keinem Fall Instabilität bemerkt. Wie gesagt, gewisse Impulslasten und (DC-) Motore sind allgemein problematisch, da macht auch der Herstellername keinen Unterschied. Vielleicht injiziert der Kommutator Störsignale die die Reglung nicht gut verkraftet. Mit Akkus habe ich übrigens auch noch nie Probleme gehabt. SLB Akkus lassen sich problemlos imm CC->CV Modus laden. Auch mit LiIon Akkus hatte ich noch nie Probleme. Es wäre vielleicht an der Zeit zum Testen der Stabilität von Spannungsreglern sehr nützlich gewisse Standard reaktive Bauteile Kombinationen als Standardtestlast zu designieren so dass man reproduzierbare Bedingungen schaffen kann. Das ganze soll dann mit kurzen dicken Verbindungen direkt angeschlossen werden um parasitäre Einflüße zu minimieren. Die Simulation scheint oft ein viel negativeres Bild zu projizieren als die praktische Welt der vorhandenen Hardware. Allerdings weiß man nicht immer ob was schwingt wenn sich keine externen Symptome zeigen. Ein 100kHz schwaches Schwingen entdeckt man meist erst durch Zufall. Nicht jeder Benutzer wird notwendigerweise Probleme haben. Ich arbeite meist nur mit Analog und Kleine digitale Sachen, Batterien, Funkgeräte und ähnlich und hat damit in der Praxis mit den meisten Netzteilen kaum Probleme. Jedenfalls sind das meine eigenen Erfahrungen und man sollte auch den eigenen Erfahrungen noch trauen anstatt der Simulation immer nur volles Vertrauen zu schenke. (Ich weiß ich befinde mich jetzt auf dem Glatteis:-) ) Grüße, Gerhard
Da möchte ich noch eine Frage aufwerfen. Wenn man speziell DC-Motore an einem geregelten Netzteil betreibt und das simulieren will, dann sollte man auch den Motor als aktive Last mit AC-Eigenschaften modellieren weil ja die Kommutator Impulse in den Regelkreis zurückgeführt werden und das Regelverhalten messbar beeinflussen kann. Overkill?
Der Ausgang ist ja meist ein Elko parallel einem Kerko. Der Kerko wird den größten Teil der Störungen kurzschließen, sodaß die Regelung das Signal nicht gleichrichten kann und damit den DC-Arbeitspunkt intern verschieben würde. Naja, Motor, Induktivität. An einem normalen Netzeil läuft doch ein Motor auch. Ich hatte noch nie Probleme. Halte mich allerdings auch immer ans Datenblatt. Mich interessiert einfach nur die Theorie, um dann bessere Netzteile bauen zu können. Also mehr in Richtung Eigendesign.
Schreiber schrieb: > Marian B. schrieb: >> Das ist ein häufiges Problem von den alten Schaltungen. Sogar manche >> kommerzielle "Labornetzgeräte" haben das Problem. > > Rustikale, aber wirksame Problemlösung: > Ein Relais welches beim Ausschalten den Netzteilkondensator zügig > mittels eines kräftigen Widerstands entläd. Dann kann man mit dem Relais auch gleich den Ausgang einfach offline schalten.
Ein DC Motor ist einmal eine eher Induktive Last, mit einigen Pulsen. Dazu kommen dann ggf. noch wirkliche HF Störungen, je nachdem wie gute die Entstörung am Motor ist. Die Reaktion auf HF Störungen sind nicht so einfach zu simulieren, denn da geht ganz wesentlich der Aufbau mit ein, mit parasitären Kopplungen usw. Die Frage ist da also ggf. die "HF Festigkeit" nicht mehr die eigentlichen Regelungseigenschaften. Die "Instabilität" bei gepulster Last ist eine andere Art Instabilität - das ist anders als die AC Simulation dann eine Frage Nichtlinearer Eigenschaften, etwa wenn ein Transistor in die Sättigung geht oder ganz ausschalten soll. Im Sinne der klassichen Regelungstheorie ist da ggf. so etwas wie Windup beim Integralglied dabei. Das kann man ggf. kompensieren, macht die Schaltung aber oft recht kompliziert. Man kann das auch in der Simulation ggf. sehen, etwa wenn der Endtransistor ganz ausschaltet, und dann beim wieder wieder aktive werden zu stark überschwingt. Auch da kann eine Schaltung schwingen, die kleinsignalmäßig stabil ist. So ähnlich trifft es auch den Übergang Stromregelung / Spannungsregelung. In der Simulation kann man eine Schaltung mit extremen Lasten testen, die sich real ggf. gar nicht realisieren lassen. Der kritische Fall ist ja oft eine Kapazität mit sehr kleinem ESR und einer idealen Stromsenke. Real hat man den Laststrom meist über einen Widerstand, der dann die Schaltung dämpft. Der 2. Punkt ist, das reale Kondensatoren in der Schaltung Verluste haben, die von der Tendenz die Stabilität der Schaltung oft besser machen, die Pulsantwort wird dafür ggf. etwas schlechter. Ich habe gerade festgestellt, dass ich bei meiner Simulation der originalen Schaltung eine kleine, aber wirkungsvolle Abweichung drin hatte: Am 2N3055 war ein 100 Ohm Widerstand Basis-Emitter, wie man es oft findet. Ohne den Widerstand wird die Schaltung alles andere als gutmütig und braucht auch so etwa die 100 µF am Ausgang, vor allem bei eher kleinem Strom. Mit dem Widerstand am Endtransistor wird es deutlich gutmütiger und schwingt nicht mehr so leicht. Für bessere Stabilität hilft auch eine kleiner Kondensator im Bereich 10-50pF Kollektor-Basis bei T2.
Abdul K. schrieb: > Der Ausgang ist ja meist ein Elko parallel einem Kerko. Der Kerko wird > den größten Teil der Störungen kurzschließen, sodaß die Regelung das > Signal nicht gleichrichten kann und damit den DC-Arbeitspunkt intern > verschieben würde. > > Naja, Motor, Induktivität. An einem normalen Netzeil läuft doch ein > Motor auch. > Ich hatte noch nie Probleme. Halte mich allerdings auch immer ans > Datenblatt. > > Mich interessiert einfach nur die Theorie, um dann bessere Netzteile > bauen zu können. Also mehr in Richtung Eigendesign. Ich habe vergessen zu erwähnen, dass es nur ein zwei ungewöhnliche Motoren waren. Wenn ich mit richtig erinnere waren das beide Nebenschlußläufer ohne Permanentmagnet aus eine 2WK Gerät. Die anderen typischen Kleinmotore aus Tonbandgeräten, CD-Spieler oder Drucker sind fein. Müßte mal alle Motore die ich rumliegen habe testen. Deiner Schlußbemerkung kann man nur zustimmen.
Da wir hier allgemein die mögliche Verbesserung von Netzteilschaltungen suchen, hätte es vielleicht Sinn wenn wir uns mal eine relativ moderne Industrieschaltung vornehmen würden um sie sorgfältig zu analysieren. Ich dachte da zunächst an das Agilent E3611 LNG, also ein klassisches HP Design mit modernen Opamps und MOSFET Längselementen. Das wäre doch ein dankbares Studienobjekt weil solche Schaltungen oft Finessen und zusätzliche Komponenten haben, über deren Zweck man sich anfänglichst oft den Kopf zerbricht. Da findet meine kleine Cs, Ferritperlen und begreift dann, dass hier behutsam kleine Unebenheiten abgeschliffen wurden um ein günstiges Verhalten zu erzielen. Solche Extras sind in Textbuchbeispielen fast nie vorhanden und unterscheiden ein gutes Industriegerät von Beispielentwicklungen. Wie würdet Ihr über ein solches Unterfangen denken?
Ulrich H. schrieb: > Ich habe gerade festgestellt, dass ich bei meiner Simulation der > originalen Schaltung eine kleine, aber wirkungsvolle Abweichung drin > hatte: Am 2N3055 war ein 100 Ohm Widerstand Basis-Emitter, wie man es > oft findet. Ohne den Widerstand wird die Schaltung alles andere als > gutmütig und braucht auch so etwa die 100 µF am Ausgang, vor allem bei > eher kleinem Strom. Mit dem Widerstand am Endtransistor wird es deutlich > gutmütiger und schwingt nicht mehr so leicht. Für bessere Stabilität > hilft auch eine kleiner Kondensator im Bereich 10-50pF Kollektor-Basis > bei T2. Vielleicht wäre es nützlich Transistoren mit zu hoher Transitfrequenz bei solchen Schaltungen zu vermeiden. Dannn könnte man sich meist CB Cs sparen. 300MHz fT scheinen unnotwendig zu sein. 50MHz wären genug. Es ist aber schwierig heutzutage Si Kleintransistoren mit einigermaßen niedrigen fT zu finden. Da hat man dann keine Wahl als mit strategisch angebrachten Cs die Bandbreite zu verringern.
Gerhard O. schrieb: > mal eine relativ moderne > Industrieschaltung vornehmen würden um sie sorgfältig zu analysieren. > Ich dachte da zunächst an das Agilent E3611 LNG, also ein klassisches HP > Design mit modernen Opamps und MOSFET Längselementen. > Wie würdet Ihr über ein solches Unterfangen denken? Lass es sein. Wer noch nichtmal die Verstärkung einer Schaltung der Größenordnung nach erkennen kann, oder das Stabilitätsverhalten, will solche Schaltungen sich "vornehmen und analysieren"? Du überschätzt dich ganz gewaltig.
Die Originalschaltung ist noch ohne Kondensatoren. Das ist ggf. schon Grenzwertig. Mit viel langsameren Transistoren wird es dann ggf. auch schon wieder störend langsam. Die f_t werte hängen vom Strom ab - im Datenblatt ist üblicherweise der höchste Wert. Bei der Ausgangsstufe man ein schnellerer Transistor die Sache sogar eher einfacher. Der 2N3055 ist ja schon eher gemächlich - ein 2N3772 wäre noch langsamer.
Ist es nicht besser, sich nur mit Schaltungen zu befassen die man zumindest theoretisch sinnvoll auch bauen könnte? So ein Agilent ist doch ein Riesenkoffer. Ich denke, ich würde bei einer Erörterung a la Agilent bald die Lust verlieren. Ich habe z.B. einfach nur zwei gleiche Chinakracher als Netzteile für Sachen wo ich in einem weiten Bereich spielen möchte. Selber ein LNG werde ich wohl nicht bauen. Höchstens wenn es die Funktionsgenerator-Sache integriert hat. Das würde ich dann auch eher als Tester empfinden, denn als LNG... Wenn es mehr Strom sein muß, benutze ich gerne Akkus oder den Akkulader erweitert mit einem fetten Elko. Naja, der Thyristor ist kaputt. Kommt aber bald und dann wird repariert.
Ulrich H. schrieb: > Die Originalschaltung ist noch ohne Kondensatoren. Das ist ggf. > schon > Grenzwertig. Mit viel langsameren Transistoren wird es dann ggf. auch > schon wieder störend langsam. Die f_t werte hängen vom Strom ab - im > Datenblatt ist üblicherweise der höchste Wert. > > Bei der Ausgangsstufe man ein schnellerer Transistor die Sache sogar > eher einfacher. Der 2N3055 ist ja schon eher gemächlich - ein 2N3772 > wäre noch langsamer. Mir war es nur gelegen zu erwähnen dass man den fT der Transistoren nicht total ignorieren sollte. Mir hat schon mal ein unter Strom stehender 2N3904 mit einigen 10cm Drahtzuleitungen auf UKW Welle geschwungen.
Gerhard O. schrieb: > Das einzige was > sie allgemein nicht mögen sind gewisse Pulslasten wo dann die > Strombegrenzung trotz Maximum anspricht was man an den CV/CC LEDs schön > sehen kann. Da hilft dann nur noch ein fetter Elko am Ausgang. m.E. sind die HP Schaltungen hier absichtlich so ausgelegt, dass sie vom CC in den CV Modus mit einem relativ langsamen Spannungsanstieg zurückkehren. Bei einem anders ausgelegten Netzteil (harter Übergang CC -> CV) konnte ich ein starkes Schwingen auf der CC/CV Schwelle beobachten. Ich gehe davon aus, dass die HP-Lösung des "sanften Übergangs" das verhindern soll. Da man ja üblicherweise LNGs bei einer Anwendung primär in einem "Zielmodus" nutzt und CC respektive CV nur als Schutz dient, erscheint das sinnig. Gerhard O. schrieb: > Es wäre vielleicht an der Zeit zum Testen der Stabilität von > Spannungsreglern sehr nützlich gewisse Standard reaktive Bauteile > Kombinationen als Standardtestlast zu designieren so dass man > reproduzierbare Bedingungen schaffen kann. Das ganze soll dann mit > kurzen dicken Verbindungen direkt angeschlossen werden um parasitäre > Einflüße zu minimieren. Zum Basteln an Kopfhörerverstärkern habe ich eine kleine Kiste mit 6.3 mm Stereostecker. Drin sind drei Meter Kabel mit je 1 nF am Ende und einem Drehschalter mit einem ohmschen Widerstand 32 250 600 Ω :-)
Abdul K. schrieb: > Ist es nicht besser, sich nur mit Schaltungen zu befassen die man > zumindest theoretisch sinnvoll auch bauen könnte? So ein Agilent ist > doch ein Riesenkoffer. Ich denke, ich würde bei einer Erörterung a la > Agilent bald die Lust verlieren. > Ich habe z.B. einfach nur zwei gleiche Chinakracher als Netzteile für > Sachen wo ich in einem weiten Bereich spielen möchte. > Selber ein LNG werde ich wohl nicht bauen. Höchstens wenn es die > Funktionsgenerator-Sache integriert hat. Das würde ich dann auch eher > als Tester empfinden, denn als LNG... > > Wenn es mehr Strom sein muß, benutze ich gerne Akkus oder den Akkulader > erweitert mit einem fetten Elko. Naja, der Thyristor ist kaputt. Kommt > aber bald und dann wird repariert. Das E3611 ist sehr einfach. nur zwei OPVs, Treibertransitor und die zwei MOSFETs. Ein Opv überwacht den CV/CC Modus. Nicht wesentlich komplizierter als das FS 73/12.
Marian B. schrieb: > Gerhard O. schrieb: >> Das einzige was >> sie allgemein nicht mögen sind gewisse Pulslasten wo dann die >> Strombegrenzung trotz Maximum anspricht was man an den CV/CC LEDs schön >> sehen kann. Da hilft dann nur noch ein fetter Elko am Ausgang. > > m.E. sind die HP Schaltungen hier absichtlich so ausgelegt, dass sie vom > CC in den CV Modus mit einem relativ langsamen Spannungsanstieg > zurückkehren. Bei einem anders ausgelegten Netzteil (harter Übergang CC > -> CV) konnte ich ein starkes Schwingen auf der CC/CV Schwelle > beobachten. Ich gehe davon aus, dass die HP-Lösung des "sanften > Übergangs" das verhindern soll. Da man ja üblicherweise LNGs bei einer > Anwendung primär in einem "Zielmodus" nutzt und CC respektive CV nur als > Schutz dient, erscheint das sinnig. > Das ist mir noch nicht aufgefallen. Kannst Du Dich an das Modell erinnern? > Gerhard O. schrieb: >> Es wäre vielleicht an der Zeit zum Testen der Stabilität von >> Spannungsreglern sehr nützlich gewisse Standard reaktive Bauteile >> Kombinationen als Standardtestlast zu designieren so dass man >> reproduzierbare Bedingungen schaffen kann. Das ganze soll dann mit >> kurzen dicken Verbindungen direkt angeschlossen werden um parasitäre >> Einflüße zu minimieren. > > Zum Basteln an Kopfhörerverstärkern habe ich eine kleine Kiste mit 6.3 > mm Stereostecker. Drin sind drei Meter Kabel mit je 1 nF am Ende und > einem Drehschalter mit einem ohmschen Widerstand 32 250 600 Ω :-) So etwas im Prinzip könnte ja ganz nützlich sein wenn man es speziell zum Netzteiltesten züchtet.
ArnoR schrieb: > Gerhard O. schrieb: >> mal eine relativ moderne >> Industrieschaltung vornehmen würden um sie sorgfältig zu analysieren. > >> Ich dachte da zunächst an das Agilent E3611 LNG, also ein klassisches HP >> Design mit modernen Opamps und MOSFET Längselementen. > >> Wie würdet Ihr über ein solches Unterfangen denken? > > Lass es sein. Wer noch nichtmal die Verstärkung einer Schaltung der > Größenordnung nach erkennen kann, oder das Stabilitätsverhalten, will > solche Schaltungen sich "vornehmen und analysieren"? Du überschätzt dich > ganz gewaltig. Hallo ArnoR, Ich habe mal den Verstärkungsgrad der Schaltung mal überschlägig nachgerechnet und komme je nach Ausgangsstufe (TIP140 oder 2N3055 mit Bc547) auf ungefähr 4000 oder 5200. Da habe ich mich also mit meiner Schätzung gestern vertan. 1:0 für Dich:-)
Gerhard O. schrieb: > Das ist mir noch nicht aufgefallen. Kannst Du Dich an das Modell > erinnern? Die Doppelnetzteilserie (etwa HP 6236A/B, Agilent E3630. E3610 müsste auch ähnlich sein) hat das so, verantwortlich für das Verhalten ist m.E. der relativ dicke (6.8 µF, bei meinem Nachbau 10 µF) Kondensator von Uout+ zum Summierpunkt vom Spannungsregler. (Ansonsten ist dieser Kondensator auch für eine nicht unerhebliche Verbesserung der Impulsantwort verantwortlich). Es haben aber definitiv nicht alle HP-Netzteile.
Marian B. schrieb: > Gerhard O. schrieb: >> Das ist mir noch nicht aufgefallen. Kannst Du Dich an das Modell >> erinnern? > > Die Doppelnetzteilserie (etwa HP 6236A/B, Agilent E3630. E3610 müsste > auch ähnlich sein) hat das so, verantwortlich für das Verhalten ist m.E. > der relativ dicke (6.8 µF, bei meinem Nachbau 10 µF) Kondensator von > Uout+ zum Summierpunkt vom Spannungsregler. (Ansonsten ist dieser > Kondensator auch für eine nicht unerhebliche Verbesserung der > Impulsantwort verantwortlich). > > Es haben aber definitiv nicht alle HP-Netzteile. Vielen Dank, Marian! Werde mir mal die Handbücher ansehen und mich mit meinem E3611 diesbezüglich befassen. Übrigens, das Spannungseinstellpoti beim E3611 ist in der Qualität nicht das Beste und ich habe ab und zu Einstellprobleme damit. Es hilft aber ein paar Mal vom Anfang bis Ende durchzudrehen. Dann geht es meistens wieder für ein paar Monate einwandfrei. Grüße, Gerhard
Hallo, Gerhard O. schrieb: > Hast Du zufällig noch Bilder von Deinem ELV Gerät? Ich fotografierte es jetzt: Anhang 1) Frontplatte von vorn: Rechts neben den Zeigerinstrumenten der Einstellknopf für die V. Mit einem großen Radius, der Feineinstellungen erleichtert. Anhang 2) (leider nur als Schräg-Aufnahme möglich, weil ich derzeit die Frontplatte nicht ganz öffnen kann): An der Kellerwand sind einzelne Bauteile der Schaltung festgeschraubt. Unten der Trafo, darüber die Platine und links daneben der 2N 3055 (auf den Kühlblechen angeschraubt). Alle Verbindungskabel der separierten Bauteile haben ca. 1,5 mm Cu-Durchmesser. Helge A. schrieb: > @L.H. > Eine Klemmleiste statt kleiner Platine, witzige Idee. Und den Clip aus > PE muß ich mir merken. > > Willst du immer noch eine zweite Version deines regelbaren Netzgerätes > aufbauen? Was an der Verwendung einer Klemmleiste witzig sein sollte, erschließt sich mir nicht. Ich denke eher, daß wohl jeder von uns auf Verbindungstechniken zurückgreift, mit denen er gute Erfahrungen gemacht hat. Meine guten Erfahrungen stammen eher aus dem AC-Bereich, in dem dominant Schraub-Verbindungen praktiziert werden. Was ist dagegen einzuwenden oder witzig daran? Im DC-Bereich mag die Verwendung von Schraub-Verbindungen evtl. etwas "barock" aussehen. Was mich aber überhaupt nicht interessiert. Weil ich mir nämlich bei Schraubverbindungen keinerlei Gedanken über evtl. "Kontaktprobleme" machen muß. Und auch nicht (bei richtiger Ausführung von ihnen) über Cu-Ermüdungserscheinungen bis hin zum Bruch von Drähten bei Vibrationen. Wenn Du so einen Clip mal einsetzen willst: Ca. 10 mm Rohrlänge reichen zur Fixierung eines C völlig aus. Am besten: 1) Befestigungsloch in's Rohr bohren 2) ungefähr gegenüberliegend zur Bohrung das Rohr schlitzen 3) durch den Schlitz hindurch läßt sich dann die Bohrung innen absenken, damit man den Clip irgendwo per Senkschraube anschrauben kann 4) wenn mehr Spannkraft benötigt wird, als der Clip selbst leistet, kann man dem Clip noch zusätzlich einen Feder-Ring (auch wieder wie ein Clip) drüberspannen Das ist dann alles selbsthaltend. Ich hatte und habe nicht vor, eine zweite Version dieses regelbaren Netzgerätes zu bauen. Weil ich noch mehrere weitere Netzgeräte habe. U.a. ein etwas älteres Labor-Netzgerät (0 bis 30 V; 0 bis 10 A), das aber inzwischen einen kleineren "Treffer" auf seiner Platine hat, der repariert werden muß. Es ist auch noch weitestgehend diskret aufgebaut (mit zwei Trafos) und hat mittig eine kleine Platine drin, auf der etwas "hops" ging. Ein Schaltplan von ihm ist sicher noch beschaffbar, weil es in Deutschland gefertigt wurde. Dennoch danke ich Dir - wie auch allen Anderen - für Deinen Verbesserungsvorschlag.
L. H. schrieb: > Hallo, > > Gerhard O. schrieb: >> Hast Du zufällig noch Bilder von Deinem ELV Gerät? Danke für die Bilder. Es ist eine recht ungewöhnliche Konstruktion. Mich wundert ein bischen warum Du damals nicht z.B. Sperrholzplatten auf die Wand geschraubt hast um dann auf jene die größeren Bauteile zu montieren. Dann hätte man die ganze Elektronik als Einheit auf dem Tisch zusammenbauen und prüfen können. Mittels einer Küsterklemmenleiste hätten dann alle Anschlüsse zugeführt werden. Auch zu einer etwaigen Reparatur wäre das bequem. Mir ist aufgefallen, dass die Transistoren und Referenzdiode eingesteckt sind. Prinzipiell vermeide ich Steckverbindungen in Regelelektronik weil eine einzige unzuverlässige elektrische Verbindung die Funktion des Reglers in Frage stellen könnte und zu einer unerwarteten Änderung der Ausgangsspannung führen kann. Es kommt leicht vor dass über viele Jahre hinweg sich Oxyde formen die mit der Zeit eine niederohmige Verbindung der verbundenen Teile in Frage stellt. Dann kann es passieren dass z.B. der Regler hochgeht weil gerade die Rückführungspsnnung ausfällt und der Regler sofort hochregelt und abstatt 14.2V zum Akkuladen 35V rauskommen. In Netzteilschaltungen bevorzuge ich deshalb zumindest alles kritische zu löten weil Lötverbindungen in der Regel noch am zuverlässigsten sind. Gegen Schraub- oder Steckverbindungen an den Zuleitungen wie Trafo, Ausgangsbuchsen, etz. ist natürlich nichts einzuwenden. Ist nur meine persönliche Meinung. Grüße und schönes Wochenende, Gerhard
Hallo Gerhard O. schrieb: > Danke für die Bilder. Es ist eine recht ungewöhnliche Konstruktion. Nichts zu danken - ich machte die Bilder, weil Du danach fragtest. Recht viel geben sie m.E. nicht her. Die Konstruktion ist insofern etwas ungewöhnlich, weil sie so nach und nach "gewachsen" ist. Ursprünglich bestand sie nur aus der oberen (goldfarbenen) Stahlblechplatte mit den insgesamt vier Steckdosen (drei für 230 V und eine für Drehstrom) sowie dem 230 V-Variac (2,5 A), dessen Drehknopf ganz links oben ist. Lange arbeitete ich nur mit dem Variac, dessen Spannung ich wahlweise auch gleichgerichtet nutzen konnte und das auch heute noch oft tue, wenn ich AC oder DC über 30 V brauche. Irgendwann "mußte dann ein regelbares Konstantspannungs-Netzteil her", was zur Erweiterung der Frontplatte um die unten hinzugefügte Al-Platte führte, damit dort z.B. Instrumente, Schalter und Anschluß-Buchsen aufgenommen werden konnten. Die anderen Teile hätte ich auch auf eine Sperrholzplatte montieren können. Auf diese Idee kam ich seinerzeit nicht: Du hast recht - zu Überprüfungszwecken wäre das besser. Gerhard O. schrieb: > Mir ist aufgefallen, dass die Transistoren und Referenzdiode eingesteckt > sind. Prinzipiell vermeide ich Steckverbindungen in Regelelektronik weil > eine einzige unzuverlässige elektrische Verbindung die Funktion des > Reglers in Frage stellen könnte und zu einer unerwarteten Änderung der > Ausgangsspannung führen kann. Es kommt leicht vor dass über viele Jahre > hinweg sich Oxyde formen die mit der Zeit eine niederohmige Verbindung > der verbundenen Teile in Frage stellt. Erst mal darf ich Dir sagen, daß ich mich ausgesprochen darüber freue, wenn in einem deutschsprachigen Forum jemand Oxyd mit y und NICHT mit i schreibt. Denn immer noch ist das von oxygenium bzw. dem griechischen oxys hergeleitet und NICHT aus dem angloamerikanischen Sprachraum. Du hast völlig recht: Oxydation KANN zu gravierenden Problemen führen. Die sich aber von vornherein eliminieren lassen. Nicht nur bei Steckverbindungen, sondern ganz generell. Zufällig kam ich vor Jahrzehnten darauf, als bei uns immer wieder der FI-Schalter "flog", wenn wir unsere Waschmaschine einschalteten, die per Drehstrom betrieben wird. Ich suchte nach einem el. Fehler der Waschmaschine. Fand aber keinen. Bis ich auf die Idee kam, die einzelnen Phasen der Anschluß-Steckdose der Waschmaschine mit einem Drehstrommotor zu belasten, von dem ich wußte, daß er todsicher "fehlerfrei" war. Auch beim Anschluß von diesem Motor "flog" der FI-Schalter. Womit klar war, daß ich den Fehler nicht in der Waschmaschine, sondern in der Netz-Verdrahtung zu suchen hatte. Dort fand ich ihn dann auch: In Form einer mangelhaft ausgeführten Klemm-Verbindung in einer Verteilerdose im Keller. Ob die von Anfang an mangelhaft war oder durch Oxydation mangelhaft wurde, kann ich nicht genau sagen: Jedenfalls "spratzelte" es dort (ganz leise hörbar) bei Belastung des Netzes. Was bereits genügt, daß der FI-Schalter fliegt. Ich machte darauf hin ausnahmslos alle Cu-Drähte, die im Keller in Dosen geklemmt waren, im Bereich ihrer Verklemmungen wieder blank. Teils waren sie (deutlich erkennbar) tief dunkel oxydiert. Vor der erneuten Verklemmung schützte ich sie gegen erneute Oxydation mit Säureschutz-Fett, wie es auch in KFZ's zum Schutz der Verbindungen an den Akkumulator-Polen verwendet wird. Danach gab es nie wieder Probleme in der Netz-Verdrahtung. Und ich machte es mir auch zur Angewohnheit, das analog bei sämtlichen Klemmverbindungen prinzipiell von vornherein so zu handhaben. Sei es im KFZ- oder im AC- oder DC-Bereich. Es ist eine geringe Mühe, Kontakte mit Säureschutz-Fett zu behandeln. Die sich aber allemal "auszahlt", weil sie "Theater" verhindern kann. Auch Dir und allen ein schönes Wochenende.
Hallo L.H., Labortischschalttafeln habe ich auch schon bei Bekannten bewundert. Irgendwie wurden es bei mir dann aber leider immer irgendwelche Tischgeräte weil ich mich nie zu einem Schalttafelkonzept entschließen konnte. Auch mein Variac ist in einem Hammondgehäuse eingebaut. Für elektrische Testanordnungen bewährt sich Deine Schalttafel Anordnung bestimmt sehr gut. L. H. schrieb: > Erst mal darf ich Dir sagen, daß ich mich ausgesprochen darüber freue, > wenn in einem deutschsprachigen Forum jemand Oxyd mit y und NICHT mit i > schreibt. > Denn immer noch ist das von oxygenium bzw. dem griechischen oxys > hergeleitet und NICHT aus dem angloamerikanischen Sprachraum. Es ist schön, Dir gefällt die Schreibweise von Oxygen mit "y". Leider ist das nach Duden nicht mehr die moderne Schreibweise. Nach der neuen Schreibweise schreibt man alle diese abgeleiteten Wörter mit einem "i". Vielleicht war das ein Versuch einen gewissen Angleich an andere Sprachen zu versuchen. Das bedeutet also, lieber holzkopf, dass wir beide scheinbar zum alten Eisen oder dem Schnee von gestern angehören:-) Deinen folgenden Bericht über schlechte Verbindungen durch Oxidation fand ich sehr wissenswert. Im Auto habe ich früher am Batterieanschluß auch immer Kontaktfett schön sauber draufgeschmiert. Toyota macht das heutzutage aber nicht mehr. Die schlagen sogar vor einen speziellen Sprayüberzug anzubringen. Zu diesem Zweck schenkte mir das Ersatzteillager eine kleine Spraydose mit einem speziellen blau gefärbten Schutzlack. Man sieht nicht mal die Autobatterie wird vom Fortschritt verschont. Bis jetzt nach einem Jahr Gebrauch habe ich noch keine Verschlechterung der Batterieanschlußpfosten bemerken können. Scheint also adäquat zu sein oder meine Batterie hat zufällig eine gute Dichtung. Mal sehen was das Wochenende bringt. 10cm Schnee sind für heute Nacht angesagt mit Temperaturen bald unter -20 Grad. Ist also gutes Bastelwetter. Viele Grüße, Gerhard P.S. Steht das L für Ludwig oder Lothar?
Gerhard O. schrieb: > Labortischschalttafeln habe ich auch schon bei Bekannten bewundert. > Irgendwie wurden es bei mir dann aber leider immer irgendwelche > Tischgeräte weil ich mich nie zu einem Schalttafelkonzept entschließen > konnte. Tischgeräte kann man rumtragen, das ist ein großer Vorteil. Eine 80 kg Schalttafel aus meinem Labor in die Garage zum Autoschrauben zu tragen fiele sogar mir schwer :-) ... andererseits verursachen sie [Tischgeräte] natürlich eine Menge Kabelsalat hinter sich.
Marian B. schrieb: > Gerhard O. schrieb: >> Labortischschalttafeln habe ich auch schon bei Bekannten bewundert. >> Irgendwie wurden es bei mir dann aber leider immer irgendwelche >> Tischgeräte weil ich mich nie zu einem Schalttafelkonzept entschließen >> konnte. > > Tischgeräte kann man rumtragen, das ist ein großer Vorteil. Eine 80 kg > Schalttafel aus meinem Labor in die Garage zum Autoschrauben zu tragen > fiele sogar mir schwer :-) > > > ... andererseits verursachen sie [Tischgeräte] natürlich eine Menge > Kabelsalat hinter sich. Ja, das stimmt. Das habe ich mir dann auch immer gesagt. Nur war ich immer ein wenig neidisch wenn ich vor langen Zeiten einen Funkamateur besuchte der so schöne Schalttafeln am Arbeitstisch hatte. Bei mir zuhause passt es einfach nicht richtig ins Konzept. So ließ ich es eben weil es auch immer wichtigere Dinge zu tun gab. Obwohl bei uns die Netzspannung 120V 60Hz ist, habe ich im Labor eine Schukkosteckdose mit 240V. Die 240V beziehe ich über einen 1kVA Spartrafo weil ich wie gewohnt einen Anschluß geerdet haben will. In Wohnvierteln gibt es bei uns übrigens (leider) keinen Drehstrom. Es werden nur zwei mal 120V mit gemeinsamen geerdeten Mittelpunkt für 240V für höherwertige Verbraucher zum Haus geführt. Die 120V Phasen sind 180 Grad phasenverschoben. Wenn man also Drehstrom für einen Motor braucht, geht das heutzutage am leichtesten mit einem Dreiphasen VFD Motor Steuergerät. Persönlich finde ich das Fehlen von Drehphasenstrom rückständig, ist aber leider so. Grüße, Gerhard
Hallo Gerhard, Gerhard O. schrieb: > Labortischschalttafeln habe ich auch schon bei Bekannten bewundert. > Irgendwie wurden es bei mir dann aber leider immer irgendwelche > Tischgeräte weil ich mich nie zu einem Schalttafelkonzept entschließen > konnte. Auch mein Variac ist in einem Hammondgehäuse eingebaut. Für > elektrische Testanordnungen bewährt sich Deine Schalttafel Anordnung > bestimmt sehr gut. Ich denke, das können wir alles so machen, wie wir lustig sind. Bisweilen entwickeln sich die Dinge auch einfach bedingt dadurch, wie wir sie halt jeweils anwenden können wollen. Im Laufe unseres Lebens wachsen nicht nur zweckmäßige Erkenntnisse, sondern auch der Umfang der Ansammlung von Teilen, mit denen wir diese Erkenntnisse ggf., evtl., vielleicht dereinst auch realisieren könnten. Dazu müßten wir aber, z.B. in meinem Fall, so ca. 500 Jahre alt werden können. Wir wissen, daß dies NICHT der Fall sein kann. Dennoch sind wir permanent "Opfer unserer Erfahrungen". D.h. wir "ziehen Dinge so durch", wie wir sie für richtig halten. Z.B. geprägt davon, daß sie eine möglichst lange und unproblematische Nutzungsdauer haben sollten. Prinzipiell ist dagegen auch nichts einzuwenden. Das relativiert sich jedoch mit zunehmendem Alter. Nutzungsdauer für wen denn? Nutzungsdauer, z.B. "antiker" Lösungen, im Vergleich zu dem angeblichen technischen Fortschritt? Da muß die Frage schon erlaubt sein, worin der Fortschritt tatsächlich bestehen sollte. Denn wir sind auch oftmals Opfer dessen, was man uns weismachen will. Aus kommerziellen Beweggründen. Gerhard O. schrieb: > Es ist schön, Dir gefällt die Schreibweise von Oxygen mit "y". Leider > ist das nach Duden nicht mehr die moderne Schreibweise. Nach der neuen > Schreibweise schreibt man alle diese abgeleiteten Wörter mit einem "i". > Vielleicht war das ein Versuch einen gewissen Angleich an andere > Sprachen zu versuchen. Das bedeutet also, lieber holzkopf, dass wir > beide scheinbar zum alten Eisen oder dem Schnee von gestern angehören:-) Rechtschreib-"Reformen" sind ein etwas schwieriges Kapitel. Insbesonders dann, wenn sie sich über "Wurzeln" von Begriffen einfach hinwegsetzen. So, als gäbe es die nicht. Für mich ist ein derartiges Vorgehen bei "Reformen" nicht akzeptabel. Weshalb mich auch eine "moderne Schreibweise", mit Verlaub und klipp und klar gesagt, überhaupt nicht interessiert. Was den Angleich an andere Sprachen anbelangt, ist dieser sicherlich beabsichtigt. Ich glaube aber nicht, lieber Gerhard, daß wir deshalb zum alten Eisen oder Schnee von gestern gehören. Denn m.E. geht es dabei eher um die europäische Sprachkultur, die es m.E. auch zu pflegen gilt. Weil der Versuch, uns unserer sprachlichen Wurzeln zu berauben, schändlich ist. Dem nachzugeben, ist aus meiner Sicht vergleichbar mit der Kapitulation unserer eigenen - jahrtausende gewachsenen Sprache - vor einer anderen Sprache. Ist aber eigentlich nicht Gegenstand des Themas. Gerhard O. schrieb: > Im Auto habe ich früher am Batterieanschluß > auch immer Kontaktfett schön sauber draufgeschmiert. Toyota macht das > heutzutage aber nicht mehr. Die schlagen sogar vor einen speziellen > Sprayüberzug anzubringen. Zu diesem Zweck schenkte mir das > Ersatzteillager eine kleine Spraydose mit einem speziellen blau > gefärbten Schutzlack. Man sieht nicht mal die Autobatterie wird vom > Fortschritt verschont. Bis jetzt nach einem Jahr Gebrauch habe ich noch > keine Verschlechterung der Batterieanschlußpfosten bemerken können. > Scheint also adäquat zu sein oder meine Batterie hat zufällig eine gute > Dichtung. Verstehe ich nicht: Wo sprühst Du denn das Zeug hin, wenn nicht mal der Akku zu sehen ist? Gerhard O. schrieb: > P.S. Steht das L für Ludwig oder Lothar? Merkwürdige Frage: Wie kommst Du dazu, mich das zu fragen? Gutes Wochenende. Bastelwetter paßt ja.
Hallo L.H., Bist ja wahrhaftig eine Nachteule - bei mir sind gerade die 6 Uhr Nachrichten. L. H. schrieb: > Hallo Gerhard, > > Gerhard O. schrieb: >> Labortischschalttafeln habe ich auch schon bei Bekannten bewundert. >> Irgendwie wurden es bei mir dann aber leider immer irgendwelche >> Tischgeräte weil ich mich nie zu einem Schalttafelkonzept entschließen >> konnte. Auch mein Variac ist in einem Hammondgehäuse eingebaut. Für >> elektrische Testanordnungen bewährt sich Deine Schalttafel Anordnung >> bestimmt sehr gut. > > Ich denke, das können wir alles so machen, wie wir lustig sind. > Bisweilen entwickeln sich die Dinge auch einfach bedingt dadurch, wie > wir sie halt jeweils anwenden können wollen. > Im Laufe unseres Lebens wachsen nicht nur zweckmäßige Erkenntnisse, > sondern auch der Umfang der Ansammlung von Teilen, mit denen wir diese > Erkenntnisse ggf., evtl., vielleicht dereinst auch realisieren könnten. > Dazu müßten wir aber, z.B. in meinem Fall, so ca. 500 Jahre alt werden > können. > Wir wissen, daß dies NICHT der Fall sein kann. > > Dennoch sind wir permanent "Opfer unserer Erfahrungen". > D.h. wir "ziehen Dinge so durch", wie wir sie für richtig halten. > Z.B. geprägt davon, daß sie eine möglichst lange und unproblematische > Nutzungsdauer haben sollten. > Prinzipiell ist dagegen auch nichts einzuwenden. > > Das relativiert sich jedoch mit zunehmendem Alter. > Nutzungsdauer für wen denn? > Nutzungsdauer, z.B. "antiker" Lösungen, im Vergleich zu dem angeblichen > technischen Fortschritt? > Da muß die Frage schon erlaubt sein, worin der Fortschritt tatsächlich > bestehen sollte. > > Denn wir sind auch oftmals Opfer dessen, was man uns weismachen will. > Aus kommerziellen Beweggründen. > Naja, ich konzipiere und baue meine Sachen grundsätzlich immer in Richtung maximaler, für mich erreichbare, Zuverlässigkeit und für leichten Reparaturzugang, sollte es tatsächlich notwendig sein etwas mal reparieren zu müssen. Es ist eigentlich interessant, dass man als Hobbyist durchaus Geräte bauen kann, die Jahrzehnte Ohne Ausfall trotz fehlender Hersteller QA überdauern. Auch mit Ausschlachtteilen fährt man oft recht gut. Deshalb ziehe ich bedrahtete Bauteile vor wo es Sinn hat. Ich will ja meine "Wunderwerke" noch ohne Vergrößerungsglas bewundern können was mit jedem weiteren Jahr etwas schwieriger wird:-) Wenn ich allerdings einen modernen MCU mit 100+ Beinchen verwenden will dann geht es natürlich nur mehr mit SMD. Meistens baue ich die als Einsteckmodule so dass ich für den Rest noch mit vernünftigen Eigenbauplatinen arbeiten kann. > > Gerhard O. schrieb: >> Es ist schön, Dir gefällt die Schreibweise von Oxygen mit "y". Leider >> ist das nach Duden nicht mehr die moderne Schreibweise. Nach der neuen >> Schreibweise schreibt man alle diese abgeleiteten Wörter mit einem "i". >> Vielleicht war das ein Versuch einen gewissen Angleich an andere >> Sprachen zu versuchen. Das bedeutet also, lieber holzkopf, dass wir >> beide scheinbar zum alten Eisen oder dem Schnee von gestern angehören:-) > > Rechtschreib-"Reformen" sind ein etwas schwieriges Kapitel. > Insbesonders dann, wenn sie sich über "Wurzeln" von Begriffen einfach > hinwegsetzen. > So, als gäbe es die nicht. > > Für mich ist ein derartiges Vorgehen bei "Reformen" nicht akzeptabel. > Weshalb mich auch eine "moderne Schreibweise", mit Verlaub und klipp und > klar gesagt, überhaupt nicht interessiert. > > Was den Angleich an andere Sprachen anbelangt, ist dieser sicherlich > beabsichtigt. > Ich glaube aber nicht, lieber Gerhard, daß wir deshalb zum alten Eisen > oder Schnee von gestern gehören. > Denn m.E. geht es dabei eher um die europäische Sprachkultur, die es > m.E. auch zu pflegen gilt. > Weil der Versuch, uns unserer sprachlichen Wurzeln zu berauben, > schändlich ist. > So gesehen, hast Du recht. Vielleicht sollte man gegen den Strom der neuzeitlichen Rechtschreibungsänderungen bocken. Ich nehme an, dass man diese Schlacht nicht wirklich gewinnen kann weil die jüngere Generation schon jahrzehntelang damit aufwächst. Erschwerend kommt noch dazu, wir leben heutzutage in einer globalen Wirtschaftssphäre die eine saubere Sprachentrennung und Purität vieler Sprachen als fantastisch und eher als hoffnungslose Sache erscheinen lässt und wahrscheinlich von den Mächtigen der Welt aus Machtpolitisch-Wirtschaftlichen Gründen sowieso nicht unterstützt werden will. Die deutsche Sprache ist meiner Meinung nach besonders gefährdet. Wieviele Leute lesen denn heutzutage noch viel klassische deutsche Literatur? Im Meer aller neuzeitlichen Publikationen verschwinden sie doch leicht. Das ist nur mehr etwas für Liebhaber dieser Kulturrichtung. Die modernen Medien unserer Zeit verschieben eben viele traditionelle Schwerpunkte - und nicht immer zum Guten. Es ist allerdings nach Duden freigestellt ein Ypsilon oder i zu vewenden. Ich muß mich aber vor den Sprachexperten ungeheuer in Acht nehmen weil ich schon seit meiner Schulzeit mit der Grammatik etwas auf dem Kriegsfuß stehe. > Dem nachzugeben, ist aus meiner Sicht vergleichbar mit der Kapitulation > unserer eigenen - jahrtausende gewachsenen Sprache - vor einer anderen > Sprache. > Ist aber eigentlich nicht Gegenstand des Themas. Ich las mal vor Jahren ein Buch von Dr. Bernhard Grzimek wo er in seinem Vorwort gerade über dieses Thema sprach und wie es ihm tief schmerzte die Populären Änderungen der Deutschen Sprache miterleben zu müssen. Schon damals waren für Ihn die ersten Warnzeichen zu erkennen. In diesem Buch wolle er ohne den Gebrauch Deutscher Fremdworte auskommen, versprach er. > > > Gerhard O. schrieb: >> Im Auto habe ich früher am Batterieanschluß >> auch immer Kontaktfett schön sauber draufgeschmiert. Toyota macht das >> heutzutage aber nicht mehr. Die schlagen sogar vor einen speziellen >> Sprayüberzug anzubringen. Zu diesem Zweck schenkte mir das >> Ersatzteillager eine kleine Spraydose mit einem speziellen blau >> gefärbten Schutzlack. Man sieht nicht mal die Autobatterie wird vom >> Fortschritt verschont. Bis jetzt nach einem Jahr Gebrauch habe ich noch >> keine Verschlechterung der Batterieanschlußpfosten bemerken können. >> Scheint also adäquat zu sein oder meine Batterie hat zufällig eine gute >> Dichtung. > > Verstehe ich nicht: > Wo sprühst Du denn das Zeug hin, wenn nicht mal der Akku zu sehen ist? Ich habe das große Glück ein Auto zu besitzen wo man zum Motor noch von allen Seiten leicht dazukommt. Die Batterie ist immer noch im Motorraum leicht zugänglich. Auch ist es noch eine normale Batterie ohne Seitenanschlüsse. Toyota baut meiner Ansicht nach noch recht reparaturfreundlich. Ich hatte früher einen 1982 Honda Akkord der war ähnlich gut. bei der 2006+ Version sah man schon nicht mehr den Motor der unter einem Meer von Schläuchen und Kabeln und Plastikabdeckungen versteckt wurde. Da gefiel mir der Toyota dann schon viel besser. Moderne Autos haben fast alle ein gemeinsames Manko: das ist die Zugänglichkeit wichtiger Komponenten die unter der Armaturenverschalung versteckt (Tut mir leid - mir fällt da Wort nicht ein und Armaturenbrett trifft nur auf uralte Autos zu) und total unzugänglich sind. Bei vielen Autos kommen 20+ Stunden an Arbeit an um z.B. Den Heizungswärmeaustauscher auswechseln zu können. Es sollte einem dem Hersteller bekannte Tatsache sein dass auch bei vorschriftsmäßiger Wartung die Wärmeabführanlage oft nach längerer Betriebszeit schadhaft wird. Trotzdem wird vom Autohalter erwartet solche teuren Reparaturen zu bezahlen. Es müsste doch möglich sein den Wärmeaustauscher zur leichteren Reparatur vom Motorraum aus zugänglich zu machen.... > > > Gerhard O. schrieb: >> P.S. Steht das L für Ludwig oder Lothar? > > Merkwürdige Frage: > Wie kommst Du dazu, mich das zu fragen? Wollte dich nur mit Deinen Vornamen ansprechen:-) > > Gutes Wochenende. > Bastelwetter paßt ja. Ja. Bis morgen haben wir voraussichtlich 10cm Schnee. Grüße, Gerhard P.S. Bin etwas vom ursprünglichen Thema abgekommen.
Gerhard O. schrieb: > Moderne Autos haben fast alle ein gemeinsames Manko: das ist die > Zugänglichkeit wichtiger Komponenten die unter der Armaturenverschalung > versteckt (Tut mir leid - mir fällt da Wort nicht ein und Armaturenbrett > trifft nur auf uralte Autos zu) und total unzugänglich sind. Bei vielen > Autos kommen 20+ Stunden an Arbeit an um z.B. Den > Heizungswärmeaustauscher auswechseln zu können. Bei einem gewissen VW Van darf man den Motor komplett ausbauen, um den Turbolader zu tauschen, obwohl selbiger ein Verschleißteil ist. Großartige Konstruktion...
Marian B. schrieb: > Gerhard O. schrieb: >> Moderne Autos haben fast alle ein gemeinsames Manko: das ist die >> Zugänglichkeit wichtiger Komponenten die unter der Armaturenverschalung >> versteckt (Tut mir leid - mir fällt da Wort nicht ein und Armaturenbrett >> trifft nur auf uralte Autos zu) und total unzugänglich sind. Bei vielen >> Autos kommen 20+ Stunden an Arbeit an um z.B. Den >> Heizungswärmeaustauscher auswechseln zu können. > > Bei einem gewissen VW Van darf man den Motor komplett ausbauen, um den > Turbolader zu tauschen, obwohl selbiger ein Verschleißteil ist. > Großartige Konstruktion... Man müßte einen neuen Thread aufmachen:"Horror Stories in der Autoreparatur" In N.A. gibts auch solche Sachen. Vor Jahren gab es ein Auto wo man zum Zündkerzenauswechseln den Motor nach vorne ziehen mußte... Ein anderes, modernes Auto hat die Batterie im Kotflügel und für Batterieaustausch muß der Kotflügel entfernt werden. Ein Freund hat einen neueren gebrauchten Volvo wo gleich die sehr teure HID Lampe ausgetauscht werden mußte. Jetzt gibt es Probleme mit dem Turbolader... Mal was zum Thema LED Beleuchtung: Apropos, HID und LED Scheinwerfer. Seit diese Teufelsdinger in Autos eingebaut sind finde ich mich furchtbar geblendet. Ich weiß nicht ob es meine alten Augen(Mein Augenarzt kann nichts feststellen) sind oder tatsächlich zu viel Streulicht auskommt. Da ich selber nicht so ein Auto habe kann ich nicht beurteilen wie viel besser solche Lichttechnik für den Fahrer ist. Da mehr und mehr neue Autos auf solche Beleuchtungstechnik aufbauen wird dieses Problem immer prominenter werden. Ich fühle mich aber OHNE Ausnahme geblendet. Die konvenzionellen Lampen, solange richtig eingestellt, blenden mich bei den meisten Autos nicht. Irgendwie wird einfach zuviel Streulicht erzeugt. Die traditionellen Blendleuchten hatten ja ein internes Abschirmblech und durch optische Maßnahmen im Reflektor und Glaslamellen in der Linse konnte man das früher scheinbar recht gut kontrollieren. Die Frage ist nun ob das nur ein (für mich ein) persönliches Problem ist oder doch viele Menschen davon negativ betroffen werden. Ist das wieder mal ein Paradebeispiel vom Einsatz einer neuen Technik die, obwohl auf dem Papier unabstreitliche Vorzüge in Bezug auf Beleuchtung für den Fahrer, Energieumsatz, hat, doch in menschlicher Hinsicht in den o.g. Punkten versagt? Diese neue LED Beleuchtungstechnik hat es wirklich in sich. Dann kommen auch die Ersatzkosten dazu. Eine HID kostet $200+, eine gute Halogen Abblend/Fernscheinwerfer Lampe dagegen $15. Die Halogenlampe hielt 7 Jahre. Da HID-Lampen auch dem Verschleiss unterworfen sind, ist das dann schon eine recht teure Angelegenheit. Von den HID Vorschaltgeräten möchte schon gar nicht reden. Ich würde gerne wissen wie viele Autohersteller die neue Lichttechnik einsetzen würden wollen wenn sie hypothetisch vom Gesetzgeber gezwungen wären die Ersatzkosten subvenzionieren zu müssen. Aber wir sind ja die Dummen... Bald sind ja alle Autos damit ausgerüstet. Ein Wahl hat der Kunde nicht ob er wirklich diese sehr teure Beleuchtungstechnik in seinem Auto haben will. Bei uns in der Stadt wird jetzt langsam mehr und mehr auf LED Strassenbeleuchtung umgestellt. Hier ist es auch etwas ähnlich wenn auch nicht vergleichsweise so schlimm wie bei den Autoscheinwerfern. Anständigerweise kann ich bestätigen dass die Beleuchtung der Strasse im Allgemeinen recht gut ist. Nur werde ich von den mir ersten Lampen nächst zu mir wieder sehr geblendet wenn man nicht die Sonnenblende entsprechend herunter dreht. Das bemerke ich bei den traditionellen orangen quecksilberdampflampen nicht so sehr. Dort ist der Lichtkranz viel weicher. Bei den LEDs ist das Streulicht sehr scharf begrenzt. Aber damit kann ich leben wenn es der Energiebilanz dienlich und beleuchtstechnisch wirklich ein Fortschritt ist. Ich frage mich allerdings ob die LED Strassenleuchten eines Tages ein Opfer von Massen-Netzteilversagern sein werden da bekanntlich die Elkos im Schaltnetzteil stark beansprucht werden und nicht unbedingt vom Hersteller (China&Co) die wirklich langlebigen Typen eingesetzt werden. Multilayer Keramik Cs im Booster Konverter sind auch so ein Risikobauteil weil sie leicht durch mechanische Spannungen kaputt gehen können. Das kann auch ins Geld gehen. Man wird ja mit der Zeit sehen inwiwiweit sich diese neue Beleuchtungstechnik in der Praxis bewähren wird. Es wäre mal recht nützlich genaue Informationen zu finden inwieweit die versprochenen Vorzüge der neuen Beleuchtungstechnik in der Praxis tatsächlich gehalten werden und wie Augenfreundlich sie ist. Da ich nicht mehr jung bin kann ich nicht beurteilen ob das möglicherweise nur ein Problem für ältere Menschen ist. Richtig eingesetzt habe ich nichts gegen LEDs. Ich verwende sie in vielen Bereichen zu Hause ja auch überall. Wie z.B als Stereomikroskopbeleuchtung. Könnte mir nichts Besseres denken. Meine LED-Leselampe hat sich auch sehr positiv bewährt. LED-Taschenlampe, und, und, und... Ihr dürft jetzt nicht denken der Gerhard ist LEDphobisch:-) Ich habe eigentlich nur Probleme im öffentlichen Bereich wie Autoscheinwerfer, Strassenbeleuchtung... Als Bilanz möchte ich nur feststellen, dass wie so oft im Leben offenbar neue Technik auf Teufel komm raus, auf den Markt geworfen wird ohne demokratisch einen weitgehenden Konzensius haben zu wollen. Arrogant wird nach dem Motto "We know what is best for you - who are you to criticize us? And how can you possibly know what you need?" gearbeitet. Naja, genug der Kritik am Morgen:-) Grüße, Gerhard
Bitte melde dich an um einen Beitrag zu schreiben. Anmeldung ist kostenlos und dauert nur eine Minute.
Bestehender Account
Schon ein Account bei Google/GoogleMail? Keine Anmeldung erforderlich!
Mit Google-Account einloggen
Mit Google-Account einloggen
Noch kein Account? Hier anmelden.





















