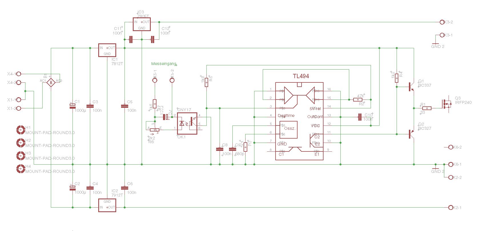
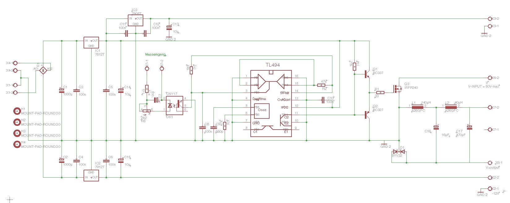
Hallo Forum! Ich habe in den letzten Tagen das Labornetzteil aus dem Elektor 12/1982 geplant (oder besser gesagt: abgezeichnet), da ich in vielen Foren davon gehört hatte. Weil die Schaltung im Internet nur sehr schwer auffindabar ist (ich habe den Link bereits vergessen), habe ich mir gedacht, ich stelle die eagle-files hier mal 'rein (ich weiß nicht, ob ich die PDF hochladen darf, denn darin ist alles erklärt). Es hat eine Strom- und Spannungsbegrenzung (0-30V; 0-5A), den nötigen Strom liefern bis zu 5 Leistungstransistoren (die dazu angehängt Board Datei ist natürlich nicht sehr sinnvoll, die Transistoren werden besser fliegend auf einem großen Kühlkörper montiert/verlötet). Vielleicht hat ja schon jemand von besagtem Netzteil gehört oder es hat gar jemand gebaut. Über Erfahrungsberichte und Tipps wäre ich dankbar, da ich noch nicht angefangen habe zu Basteln. Als kleines Extra soll noch ein Funktionsgenerator mit in das Gehäuse rein (nicht sehr aufwändig gestaltet (XR2206), aber dennoch tut er seinen Dienst, nur die Rechteckspannung soll angeblich nicht so gut sein...). Die symmetrische Spannung liefert das Netzteil. Alles in Allem ein sehr schönes Laborgerät (wenn denn alles mit dem Aufbau klappt). Wie gesagt, über Kritik und Anregungen würde ich mich freuen!! P.S.: Die Board-Files sind nicht sehr schön, aber selten ;-) ...und die linken drei Lötaugen im Schaltplan des Netzteils sind für das Spannungsregel-Poti, die rechten drei (dicht gedrängt) für das Stromregel-Poti. Die restlichen Lötaugen sind alles beschriftet.
Lad die Dateien mal als .png hoch, dann können wir die auch bequem öffnen.
Ich würde noch eine Sicherung im Primärkreis des Trafos einbauen.
mindfield schrieb: > Ich würde noch eine Sicherung im Primärkreis des Trafos einbauen. Die baut man eher wegen des guten Gewissens ein und weniger wegen des Nutzens. :-) Sinnvoller wäre da eher eine Thermosicherung im Trafo, oder, gerade bei Labornetzteilen, ein Temp.-Fühler mit LED in der Frontplatte bei Temp.-Überschreitung. Gruss Harald
Hier kommen die PNGs. Leider sind die Schaltplänge ziemlich groß und die Bauteile auf den Bildern entsprechend klein, ich hoffe man kann sie trotzdem einigermaßen erkennen. Die Transistorplatine ist entsprechend an die "Kollektor", "Emitter" und "Regeltransistor" Anschlüsse im Netzteil anzulöten. Der XR2206 hat leider keine Pinbeschriftung, da ich das Bauteil in eagle nicht gefunden habe... Leuchtanzeigen (Overload etc.) und Sicherungen werden auch noch mit eingebaut.
Harald Wilhelms schrieb: > mindfield schrieb: >> Ich würde noch eine Sicherung im Primärkreis des Trafos einbauen. > > Die baut man eher wegen des guten Gewissens ein und weniger wegen > des Nutzens. :-) Sinnvoller wäre da eher eine Thermosicherung im > Trafo, oder, gerade bei Labornetzteilen, ein Temp.-Fühler mit > LED in der Frontplatte bei Temp.-Überschreitung. > Gruss > Harald Sinnlos, schon mehrmals gelesen. Ein richtig dimensionierter Trafo braucht keine Temp. Überwachung und schon garkeine Anzeige....
Ein Anti-Windup für Strom u. Spannungsregler würde sicher das dynamische Verhalaten beim Übergang von CV auf CC-Mode bzw umgekehrt verbessern. Die Frage ist nur wie man das am einfachsten erreicht.
Nochmal eine ganz andere Frage: Mir fällt gerade auf, dass ich beim routen gar nicht so sehr auf die Leiterbahnendicke geachtet habe. Halten 1,5mm breite Bahnen einen Strom von 5A aus? Wahrscheinlich nicht... Dann muss ich wohl nochmal neu routen...
Fritz Frosch schrieb: > Mir fällt gerade auf, dass ich beim routen gar nicht so sehr auf die > Leiterbahnendicke geachtet habe. Halten 1,5mm breite Bahnen einen Strom > von 5A aus? Wahrscheinlich nicht... Dann muss ich wohl nochmal neu > routen... Lieber etwas verbreitern, aber sonst Super! Pläne liegen schon auf meiner HDD.
Warte mal ab, ich versuche das nochmal neu zu routen, da mir das mit der Willkür der Lötaugenverteilung noch nicht so gut gefällt. Ich finde es immer schöner, wenn man die Anschlüsse via Printklemmen auf einer Seite der Platine anordnen kann. Vielleicht kommt in nächster Zeit nochmal eine ordentliche und geordnetere Version ;-) Auf jeden Fall freue ich mich, dass es Anerkennung findet! Der Widerstand R10 ist übrigens überflüssig. Mit R9 und R12 wird später die maximale Ausgangsspannung und der max. Ausgangsstrom bestimmt, deswegen sind noch keine Werte angegeben. Außerdem fehlen noch Lötanschlüsse für die Ausgänge (V+; V-; US+; US-). Wie gesagt, neues Routing folgt wahrscheinlich noch. Dann aber auch mit Sicherung, die möchte ich nicht missen (auf Temp. Sensor verzichte ich mal großzügig...)
Was machen R11 und R12? Verbindungsleitungen nicht durch Beschriftungen und Bauteile. Gruß
Danke für den Hinweis! Das Poti muss natürlich rechts von R11 und R12 angeschlossen werden.
Der Funktionsgenerator sollte noch wenigstens einen kleinen Verstärker für den Ausgang bekommen. So direkt vom IC ist ein Problem, weil zu befürchten ist, dass man das IC in ein paar Jahren noch schlechter bekommt als jetzt schon. Die Mindestlösung wäre für mich so etwas wie ein NE5532, beide Kanäle Parallel, und dann ca. 50 Ohm am Ausgang. Es gibt da aber auch andere Lösung, je nach Anforderungen. Bei der Zusammenführung von Amplitude und Offset ist es meiner Meinung nach besser, erst die Amplitude einzustellen, und dann erst den Offset dazu zu addieren. Ein extra Ausgang für das Rechtecksignal ist schon gut, aber mehr Zusatz. Auch der normale Ausgang mit variabler Amplitude und Offset sollte das Rechtecksignal liefern können.
So, zwischen Sinus/Dreieck/Rechteck wird jetzt mit einem Umschalter umgeschaltet, und die Offset Einstellung ist der Amplitudenregelung nachgeschaltet. Das Ausgangssignal wird mit dem NE5532 verstärkt, ich hoffe die Schaltung ist korrekt (die Widerstände werde ich noch berechnen). Danke für die Ratschläge, Ulrich! Ach ja, bezogen sich die beiden Kanäle auf die zwei im NE5532 enthaltenen OPVs?
Gibt es schon längst: http://www.mikrocontroller.net/attachment/129845/0_35v_3a_labor_netzgeraet_elektor82_773.pdf Die Forensuche hätte Dir eine Menge Arbeit erspart....
Wieso? Habe ich doch bereits geschrieben, dass ich die Schaltung aus dem Elektor 12/1982 ins egle-Dateiformat übertragen habe. Ich habe ausschließlich Tipps bekommen, wie man diese Schaltung noch verbessern könnte. Die PDF habe ich selbst gelesen, dazu gibt es auch keine Fragen...
Fritz Frosch schrieb: > Wieso? Deshalb! Fritz Frosch schrieb: > Hallo Forum! >> Ich habe in den letzten Tagen das Labornetzteil aus dem Elektor 12/1982 > geplant (oder besser gesagt: abgezeichnet), da ich in vielen Foren davon > gehört hatte. Weil die Schaltung im Internet nur sehr schwer auffindabar > ist (ich habe den Link bereits vergessen), habe ich mir gedacht, ich > stelle die eagle-files hier mal 'rein (ich weiß nicht, ob ich die PDF > hochladen darf, denn darin ist alles erklärt).
Gut, Du hast es gefunden, Danke! Jetzt ist es einfacher für alle Beteiligten. Aber diese "Menge Arbeit" kann ich nicht ganz nachvollziehen: Den Schaltplan hätte ich sowieso entworfen, und außerdem bin ich dankbar für all die netten Ratschläge, welche bisher gesendet wurden.
> Ich habe ausschließlich Tipps bekommen, wie man diese Schaltung noch > verbessern könnte. Na dann geb ich dir noch einen: Wegschmeißen und vergessen. Genau wie all die anderen, die hier dauernd diskutiert werden.
Aha... Selbstgebaut = Schrott, gerade bei Netzteilen. Und seien sie noch so anständig, man kann sie ja auch kaufen. Bei dem ganzen LM317 Zeug, das ich hier auch mitverfolgt habe, trifft das zu, aber dass jetzt nicht einmal mehr Netzteile aus Transitoren, OPVs etc. gebaut werden dürfen, das ist mir nicht ganz nachvollziebar. ArnoR, Du hast nicht vielleicht auch schonmal ein Netzteil gebaut? Besser nicht, man experimentiert ja mit Hochspannung. Ich habe Schalpläne von einem sehr populärem Netzteil reingestellt, um sie eventuell anderen zu Verfügung zu stellen und natürlich auch um Ratschläge einzuholen. Das war wahrscheinlich ein Fehler. Wozu gibt es doch gleich Foren?
> ArnoR, Du hast nicht vielleicht auch schonmal ein Netzteil gebaut?
Naja, so ein oder zwei waren`s schon ;-). (Ist jetzt im Sinne von Arthur
Conan Doyle gemeint)
Das Problem ist doch folgendes: Diese Schaltungen machen nie das, was
man von einem Labornetzteil verlangt. Sie regeln sehr langsam aus, sie
brauchen alle eine Ausgangskapazität um stabil zu bleiben (und sind es
trotzdem nicht unter allen Lastbedingungen und zerschießen empfindliche
Lasten) und sie sind keine LowDrop-Schaltungen und haben daher einen
miesen Wirkungsgrad.
Wie sehr einen ein langsames Ausregeln und der Kondensator am Ausgang stört, hängt sehr von der Anwendung ab. So schlimm sind die meisten Schaltungen da nicht - das ist noch eher das kleinere Problem. Das größere Problem bei Spannungsreglern ist die Stabilität gegen Schwingungen. Das ist wirklich gar nicht so einfach, bei einer wirklich beliebigen Last. Ideal wäre ein genaues durchmessen der tatsächlichen Schaltung und dann ein Abgleich - wegen fehlender Messgeräte (Netzwerkanalysator) scheidet der Weg für den Eigenbau in der Regel aus. Ersatzweise kann es mit einer guten Simulation gehen, wenn die Schaltung gutmütig ist, also nicht so sehr den (nicht so genau bekannten) Eigenschaften der Transistoren abhängt. Allerdings ist an da mit einem billigen gekauften Netzteil auch nicht besser dran - die sind auch nicht perfekt. Nicht selten ist da schon die Auslegung der Transistoren/Kühlung zu knapp - da wäre es schon ein Wunder wenn die bei der Stabilität gut sind. der Funktionsgenerator sollte man noch mal in einem extra Thread behandeln - da gibt es auch noch einiges zu zu schreiben, und auch per Suchfunktion zu finden.
> Das größere Problem bei Spannungsreglern ist die Stabilität gegen > Schwingungen. Ja, genau. Aber viele Leute konzentrieren sich nur auf statische Dinge, wie eine kleine Regelabweichung im mV oder µV-Bereich. > Das ist wirklich gar nicht so einfach, bei einer wirklich beliebigen Last. Aber es geht. > Ideal wäre ein genaues durchmessen der tatsächlichen > Schaltung und dann ein Abgleich - wegen fehlender Messgeräte > (Netzwerkanalysator) scheidet der Weg für den Eigenbau in der Regel aus. Messen ersetzt doch nicht das Denken beim Entwurf, das ist nicht der richtige Weg. > Ersatzweise kann es mit einer guten Simulation gehen, wenn die Schaltung > gutmütig ist, also nicht so sehr den (nicht so genau bekannten) > Eigenschaften der Transistoren abhängt. Die Eigenschaften der Schaltung hängen immer von den Transistoern ab und nur durch Einbeziehung ihrer Eigenschaften erreicht man das Ziel.
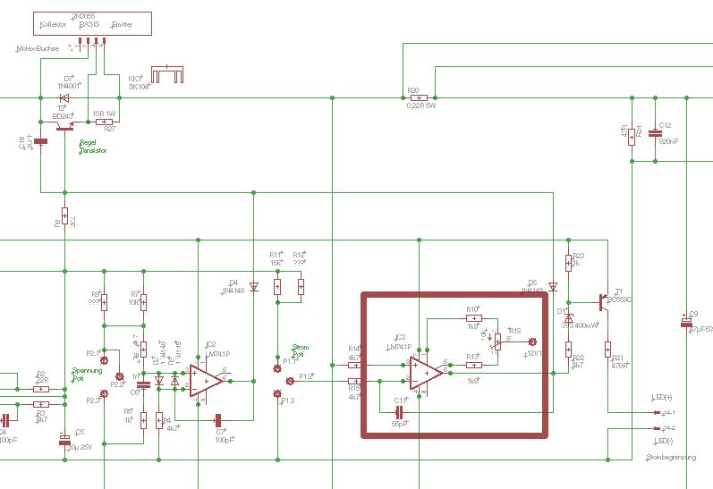
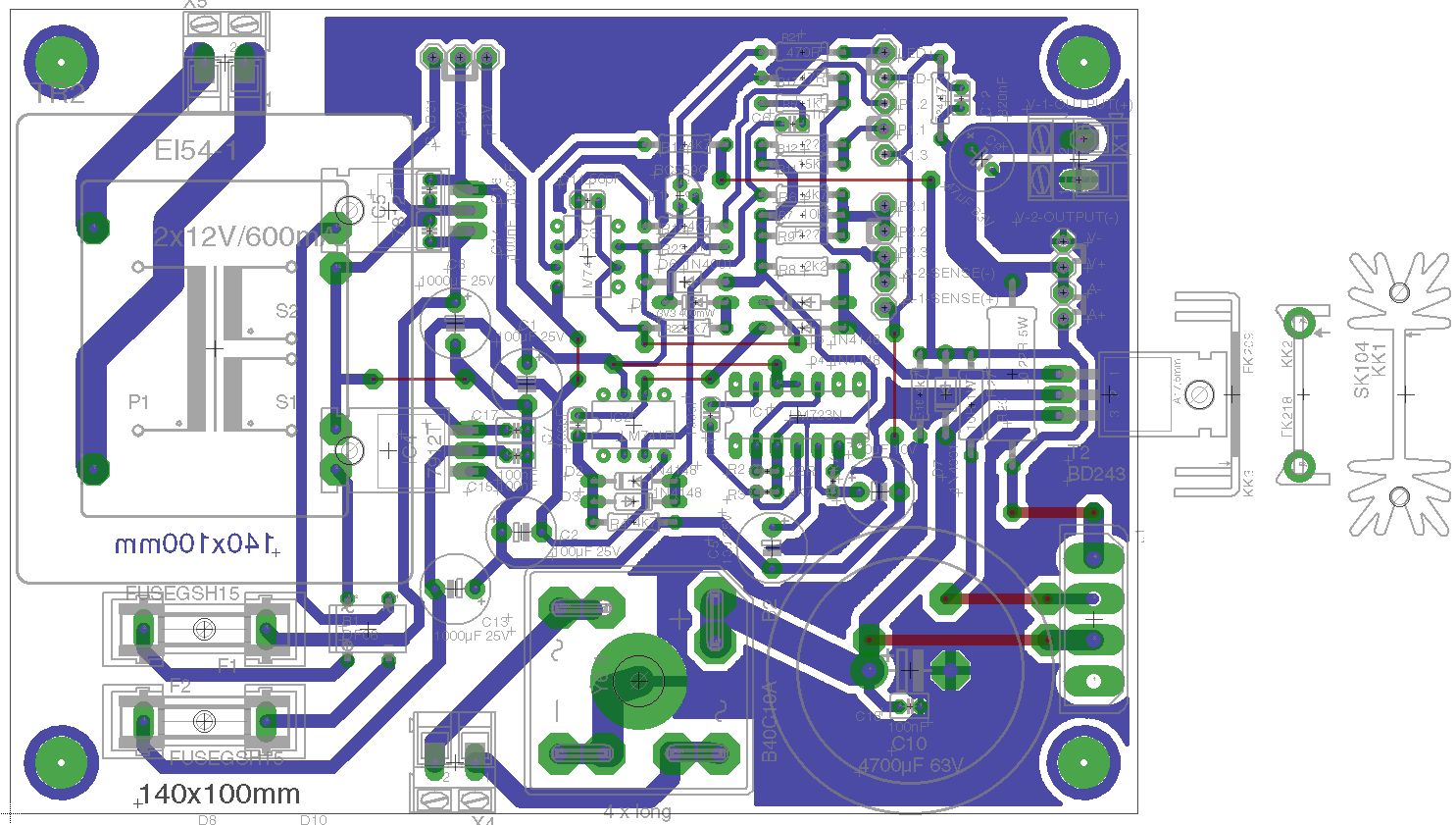
Hallo Fritz, ich konnte es nicht lassen, dein Layout habe ich mal "etwas" verändert! Für die Endtransistoren würde ich evtl. Molex-Buchsen und Stecker verwenden und für die Potis 3-Fach-Header 2,54mm Raster mit Verpolungsschutz. Den Treiber BD241 würde ich gerne inkl. Kühlblech mit auf die Platine nehmen. Anbei mal der einigermaßen aufgeräumte Schaltplan vom Netzteil und das Layout 100x 140mm, vielleicht noch etwas Verbesserungswürdig(die Header müssen noch platziert werden). Das Ganze könnte schon mal in einem ausgeschlachteten SNT-PC-Gehäuse platz nehmen. Verbesserungsvorschläge sind natürlich wilkommen! > der Funktionsgenerator sollte man noch mal in einem extra Thread > behandeln - da gibt es auch noch einiges zu zu schreiben, und auch per > Suchfunktion zu finden. Absolut! Man sollte den FG um noch 2 weitere Bereiche erweitern, nach unten 1µF und nach oben 100pF. Für die Signal-Formen würde ich auch einen Lorin x4 Drehschalter verwenden. Man sollte noch eine Wobbelfunktion spendieren. Gruß Michael
sowas dummes, habe das Spiegel-Häckchen vergessen zu entfernen. Hier noch mal richtig herum. EDIT: vielleicht könnte ein Mod das mal richten?
Durch das Spiegeln wird das Layout auch nicht besser: Die Kriechstrecken zwischen 230 V und dem Ausgang sind viel zu klein.
Ulrich schrieb: > Durch das Spiegeln wird das Layout auch nicht besser: ...Zyniker :-) > Die Kriechstrecken > zwischen 230 V und dem Ausgang sind viel zu klein. Stimmt auch noch, Fehler korrigiert!
bei diesem Design ist kritisch: - Die Versorgungsspannung der µA741 kann gut und gerne +-21 Volt im Leerlauf betragen. Das vertragen nicht alle Versionen vom µA741. - Die 4700µ als Glättungselko für ein 5A sind ein (schlechter) Witz! - der Brückengleichrichter B80C5000 macht bei 5A ca. 10W Abwärme, dass kann er nur wenn er gekühlt wird. ohne Anspruch auf Vollständigkeit. Von den Regeleigenschaften ähnelt dieses Design dem im "Monster Thread" Beitrag "Labornetzgerät als Projekt" behandelten sehr stark. Viel Spass beim Labornetzgerätebau ....
Ersetze "µA741" durch "OP07" -- so heisst das aktuelle Modell. Aber auch der mag nur +/-18V.
ArnoR schrieb: > Das Problem ist doch folgendes: Diese Schaltungen machen nie das, was > man von einem Labornetzteil verlangt. Sie regeln sehr langsam aus, sie > brauchen alle eine Ausgangskapazität um stabil zu bleiben (und sind es > trotzdem nicht unter allen Lastbedingungen und zerschießen empfindliche > Lasten) und sie sind keine LowDrop-Schaltungen und haben daher einen > miesen Wirkungsgrad. Hast ja recht, ich habe vielleicht etwas überreagiert... ;-) Den Funktionsgenerator nehme ich mir dann nochmal extra vor, passt wahrscheinlich wirklich nicht so gut hier rein. Vielen Dank, Michael, Du hast mir viel Arbeit abgenommen! Könntest Du eventuell nochmal die Eagle-Files hochladen? Die Buchsen aus dem ausgeschlachteten Netzteil zu verwenden ist ein gute Idee, werde ich machen! Timo S. schrieb: > Die 4700µ als Glättungselko für ein 5A sind ein (schlechter) Witz! > > Der Brückengleichrichter B80C5000 macht bei 5A ca. 10W Abwärme, dass > kann er nur wenn er gekühlt wird. Ich weiß auch nicht, warum ich den B80C5000 im Schaltplan genommen habe, auf der Reichelt Liste stand schon der B80C7000, der reicht für 5A (mehr werde ich nicht ziehen). Den Kondensator werde ich noch größer dimensionieren, Danke! Mit dem neuen Layout kann dann der Bau des Netzgerätes auch langsam beginnen.
Die Sicherung hinter dem Trafo kann man sich fast sparen - wenn dann bräuchte man schon 2. Die Kriechstrecke ist immer noch reichlich knapp - lieber ein paar cm mehr als 1 mm zu wenig. Platz ist doch wirklich vorhanden.
Für die Regelplatine werde ich übrigens doch lieber TIP142 Transitoren verwenden (anstatt den 2n3055ern). Die haben ungefähr die gleichen Eigenschaften, aber man kann sie besser auf die Kühlkörper montieren und sie nehmen weniger Platz weg (bei guter Kühlung ist auch das TO218 Gehäuse ausreichend).
Die TIP142 sind Darlingtons. Da müsste man dann ggf. etwas größere Emitterwiderstände für den Ausgleich benutzen. Ein direkter Ersatz für den 2N3055 wäre eher der TIP3055.
Stimmt, Danke! 60V reichen auch aus. Mein Trafo hat eine Nennspannung von 30V und ich werde einen maximalen Strom von 3A nicht überschreiten. Die größte Verlustleistung wäre dann ungefähr 120 Watt. Wenngleich das auch schon zwei Transistoren schaffen würden, so schaden drei weitere ja auch nicht (dann kann man am Kühler wieder etwas sparen ;-) )
Mach die Primärspannung über einen geigneten Trafo auf U/2 schaltbar. das senkt die Verlustleistung erfreulich !
Hallo Timo, Timo S. schrieb: > bei diesem Design ist kritisch: > > - Die Versorgungsspannung der µA741 kann gut und gerne +-21 Volt im > Leerlauf betragen. Das vertragen nicht alle Versionen vom µA741. Stimmt, überzeugt! Bei Spannungsschwankungen im Netz, könnten die OP's zerstört werden. Ich bin dafür, das die Symetrische Hilfsspannung mit 2 Reglern stabilisiert wird. Zum Vorschlag 2x 15V, das sollte reichen Mit max. 30V Ausgangsspannung sollte jeder gut bedient sein. > > - Die 4700µ als Glättungselko für ein 5A sind ein (schlechter) Witz! 5A ??? War hier nicht von 3A die Rede? > > - der Brückengleichrichter B80C5000 macht bei 5A ca. 10W Abwärme, dass > kann er nur wenn er gekühlt wird. Eben, für 3A würde der aber ausreichen! Sollte Jemand einen stärkeren Gleichrichter verwenden, werde ich das mal im Layout berücksichtigen Zum Vorschlag wäre dieser hier geeignet: http://www.reichelt.de/index.html?;ACTION=7;LA=3;OPEN=0;INDEX=0;FILENAME=A400%252FKBU8%2523FAI.pdf;SID=11ToTNT38AAAIAAHHeYS80bf86e2168ca6570219ca42415425daf und hier noch etwas für "Erwachsene" : http://www.reichelt.de/Gleichrichter/B40C10A/index.html?;ACTION=3;LA=444;GROUP=A44;GROUPID=2998;ARTICLE=4629;START=0;SORT=artnr;OFFSET=100;SID=11ToTNT38AAAIAAHHeYS80bf86e2168ca6570219ca42415425daf > > Viel Spass beim Labornetzgerätebau .... na dann... @Ulrich > Die Sicherung hinter dem Trafo kann man sich fast sparen - wenn dann > bräuchte man schon 2. Die liegt auf Null! Obwohl...ok, jede Leitung bekommt ihre Sicherung, ich ergänze auch das! > Die Kriechstrecke ist immer noch reichlich knapp - lieber ein paar cm > mehr als 1 mm zu wenig. Platz ist doch wirklich vorhanden. Dann stelle ich die Netzführung ganz frei, besser ist das! @Fritz > Vielen Dank, Michael, Du hast mir viel Arbeit abgenommen! Da kannst du drauf wetten, 4 Std. habe ich dran gesessen!!! Im Gegenzug könnte sich mal Jemand an ein DVM-Modul mit ATtiny2313 oder ATmega8 und Floating Point bis 30Volt machen. Es sollte je zwei 3x 7Segmentanzeige besitzen, Volt u. Ampere. Für die Spannungsanzeige liegt schon ein Spannungsteiler als "Dummy" am Ausgang. Mit Floating Point würde noch ein weiterer benötigt. Am besten wären die Spannungsteiler auf der Anzeigeplatine vom µC unter gebracht! Ich suche schon seit langer Zeit im Netz nach solch einer Schaltung, leider ohne Erfolg. > Könntest Du > eventuell nochmal die Eagle-Files hochladen? Die Buchsen aus dem > ausgeschlachteten Netzteil zu verwenden ist ein gute Idee, werde ich > machen! Immer langsam, ;-) ...noch sind wir ja nicht soweit. Ich will noch den BD241 auf dem Mainboard unterbringen, mit der fliegenden Verdrahtung kann ich mich nicht so anfreunden! Sollten noch weitere Verbesserungsvorschläge für das Layout auftauchen, möchte ich diese erst umsetzen. Gruß Michael
Elektor schrieb: > Mach die Primärspannung über einen geigneten Trafo auf U/2 schaltbar. > das senkt die Verlustleistung erfreulich ! Du sprichst mir von der Seele! Die meisten Trafos besitzen ja 2x Sekundärwicklungen, da würde sich das ja anbieten, entweder manuel (über Schalter), Relaise oder elektronisch Gruß Michael
Michael D. schrieb: > Im Gegenzug könnte sich mal Jemand an ein DVM-Modul mit ATtiny2313 oder > ATmega8 und Floating Point bis 30Volt machen. Es sollte je zwei > 3x 7Segmentanzeige besitzen, Volt u. Ampere. Für die Spannungsanzeige > liegt schon ein Spannungsteiler als "Dummy" am Ausgang. naja mit Attiny2313 wird das schwierig weil da kein AD Wandler drin ist. Floating Point braucht braucht man zur Berechnung da nicht wirklich. MIt Attiny261 oder tiny26 müßte das zu machen sein. Dann brauchts aber entweder eine galvanisch getrennte Ausgangsspannung für die DVM Module oder ein paar OPs mehr. Michael D. schrieb: > Stimmt, überzeugt! Bei Spannungsschwankungen im Netz, könnten die OP's > zerstört werden. > Ich bin dafür, das die Symetrische Hilfsspannung mit 2 Reglern > stabilisiert wird. Zum Vorschlag 2x 15V, das sollte reichen > Mit max. 30V Ausgangsspannung sollte jeder gut bedient sein. Ihr nähert euch der Schaltung aus dem anderen Thread an. Übrigens hat die Sym. Versorgungsspannung der Reglerplatine gar nichts mit der max Ausgangsspannung zu tun. Das Konzept ist in der Max Spannung praktisch nur durch die Spannungsfestigkeit der Ausgangstransistoren und die Abgleichkünste des Erbauers beschränkt. Aber 15V wird mit 12V Travo auch nichts. LM78 / 7912 in Kombination mit einem 15V Trafo funktioniert sicher und reicht locker..... Wenn Ihr die LM723 "Referenz" noch durch TL431 ersetzt seid Ihr fast schon beim anderen Thread:-) nur zu.....
Die Hilfsspannung kann deutlich kleiner sein. Hier ist die Spannung für den LM723 wohl die Grenze. Da sollten aber auch 10 V ausreichen. Man könnte die Hilfsspannung auch gleich für die Stromanzeige mit benutzen - dann ist der Trafo nicht ganz so unterbeschäftigt. Für die Anzeige von Spannung / Strom gibt es fertige Module, und wenn man es unbedingt selber bauen will ICs ICL7106/7.
Timo S. schrieb: > naja mit Attiny2313 wird das schwierig weil da kein AD Wandler drin ist. > Floating Point braucht braucht man zur Berechnung da nicht wirklich. MIt > Attiny261 oder tiny26 müßte das zu machen sein. Dann brauchts aber > entweder eine galvanisch getrennte Ausgangsspannung für die DVM Module > oder ein paar OPs mehr. Die Option war unter Anderem der ATmega8 der wohl AD-Wandler im Hause hat. Eine galvanische Trennung wird da nicht benötigt, das soll ja Sinn der Sache sein. Ein Volt-Ampere-Modul mit 1x ATmega8 habe ich schon nachgebaut (war von Ulrich Radig), dafür wird nur "eine" Spannungsversorgung von 5V benötigt, nur leider hat das Modul kein Floating Point, der Code ist in 'C' geschrieben, leider bin ich im Programmieren nicht so fit, sonst hätte ich das modifizert. > > > Ihr nähert euch der Schaltung aus dem anderen Thread an. Solange wir uns nur anähern...:-) ...ich finde das jetzt nicht so schlimm und bin gerade voll dabei! Die viele Zeit für das Layout soll jetzt nicht umsonst gewesen sein. Es wäre schade, wenn wir jetzt auf halber Strecke liegen bleiben würden. Und immerhin gibt es noch Resonanz und das ist auch gut so. > Übrigens hat > die Sym. Versorgungsspannung der Reglerplatine gar nichts mit der max > Ausgangsspannung zu tun. Das Konzept ist in der Max Spannung praktisch > nur durch die Spannungsfestigkeit der Ausgangstransistoren und die > Abgleichkünste des Erbauers beschränkt. Aber 15V wird mit 12V Travo auch > nichts. LM78 / 7912 in Kombination mit einem 15V Trafo funktioniert > sicher und reicht locker..... Du hast Recht! Ich habe das mit den Reglern auch so vorgesehen mit 2x 12V. Die Referenz die der LM723 liefert, beträgt 7,15V. > > Wenn Ihr die LM723 "Referenz" noch durch TL431 ersetzt seid Ihr fast > schon beim anderen Thread:-) nur zu..... Na ja, jetzt ist er halt mal da, ich sehe jetzt keinen Grund den zu tauschen. Gruß Michael
Es sei denn man ist Fan der analogen Anzeigen... duck und weg... :D
Ich weiß gar nicht wie ich Dir dafür danken kann, das ist echt viel Arbeit, die Du Dir letztendlich für mich machst!! Das DVM ist mir leider etwas zu hoch ;-)
Ulrich schrieb: > Die Hilfsspannung kann deutlich kleiner sein. Hier ist die Spannung für > den LM723 wohl die Grenze. Da sollten aber auch 10 V ausreichen. wie gesagt 7,15V > Man könnte die Hilfsspannung auch gleich für die Stromanzeige mit > benutzen - > dann ist der Trafo nicht ganz so unterbeschäftigt. eben! > > Für die Anzeige von Spannung / Strom gibt es fertige Module, und wenn > man es unbedingt selber bauen will ICs ICL7106/7. Diese Module benötigen aber wieder galvanische Trennung, d.H. separate Spannungsquellen... @Fritz > Ich weiß gar nicht wie ich Dir dafür danken kann, das ist echt viel > Arbeit, die Du Dir letztendlich für mich machst!! Wir haben ja alle was davon, hoffe ich :-) > Das DVM ist mir leider etwas zu hoch ;-) Welches denn??? Ok, kleines Update vom Schaltplan mit den Reglern MOD-4 wenn keiner Einwände hat, mache ich mich an's routen Gruß Michael
Welch ein Zufall, Habe dieses Netzteil vor gut 25 Jahren gebaut und es tut seit dem robust und verlässlich seinen Dienst. Das Konzept und die Umsetzung reicht definitiv in den semiprofessionellen Bereich. Vor einigen Wochen bin ich angefangen es zu "pimpen" und habe über einen AVR mit LCD eine Strom/Spannungs und Leistungsmessung eingebaut, nebst Temperaturüberwachung und automatischer Umschaltung im Primärbereich auf U/2 . Gesteuert vom Controller mit Umschaltung über Relais. Der Code ist trivial.., hab's mit Bascom gemacht.
Elektor schrieb: > Welch ein Zufall, > > Habe dieses Netzteil vor gut 25 Jahren gebaut und es tut seit dem robust > und verlässlich seinen Dienst. Das Konzept und die Umsetzung reicht > definitiv in den semiprofessionellen Bereich. Na, da bin ich ja beruhigt. Dann lohnt sich ja der Aufwand. :-) Wie wär's mit ein paar Bildchen von dem Teil? Hast du das originale Layout verwendet und wie sieht's mit der Hilfsspannung aus, ist es notwendig diese zu stabilisieren wie oben illustriert, oder ist der Aufwand unnötig? > Vor einigen Wochen bin ich angefangen es zu "pimpen" und habe über einen > AVR mit LCD eine Strom/Spannungs und Leistungsmessung eingebaut, nebst > Temperaturüberwachung und automatischer Umschaltung im Primärbereich auf > U/2 . > > Gesteuert vom Controller mit Umschaltung über Relais. Würdest du das evtl. zur Verfügung stellen? > Gruß Michael
Hallo, Ich hatte damals und noch ohne Brille den Bestückungsplan einfach von oben auf eine Lochrasterplatine geklebt und fertig. Habe mir nun bei Pollin für wenige€ einen Ringkerntrafo mit Abgriff auf U/2 ( ca. 15 Volt ) gekauft. Da habe ich noch Flugs etwa 30 Windungen Lackdraht draufgewickelt. Sicherung nicht vergessen, sonst Feuer bei Kurzschluss !!!!! Die dienen für die Versorgung des AVR ( atmega128 flog hier nochrum) über einen konventionellen 7805. Für die Adc referenzspannung fand ich auf einer alten Flohmarktplatine eine 1,2 Volt Bandgap Referenz. Lm 35 (über ADC) natürlich als Sample erworben für dieTemperaturüberwachung und ein Relais 2xum für die Umschaltung der Eingangsspannung, gesteuert vom Controller. LCD ins Gehäuse geklebt, Spannungsteiler für ADC und ......fertig. Liegt alsTrümmerhaufen auf dem Tisch, funktioniert aber excellent ! Mein Netzteil hat 5 3055 auf einem (unterdimensioniertem) Kühlkörper. 3 Ampere Dauerstrom völlig problemlos, bei 5 A bleibt der Kaffee warm ;-). Mit der Umschaltung kein Problem !
MiWan schrieb: ...Platine für Labornetzteil... > Gibt es schon längst: > > http://www.mikrocontroller.net/attachment/129845/0_35v_3a_labor_netzgeraet_elektor82_773.pdf > > Die Forensuche hätte Dir eine Menge Arbeit erspart.... Gibt es eigentlich Firmen, die ein solches Bild in eine fertige Platine umsetzen können? der gibt es Software, die ein solches Bild in ein Platinenentwurfs- Programm einlesen können? Gruss Harald
Elektor schrieb: > Ich hatte damals und noch ohne Brille den Bestückungsplan einfach von > oben auf eine Lochrasterplatine geklebt und fertig. Gut. Elektor schrieb: > Mit der Umschaltung kein Problem ! Sollte auch kein Problem darstellen. Ich habe das auch bei einem (grottigen) LM317er Teil so gemacht (per Relais), aber ich glaube, dass ich hier darauf verzichten werden, da ich nur einen Ringkerntrafo mit 2x30V/2x2A habe (Wicklungen werden parallel geschaltet). Nur für die Umschaltung werde ich keinen neuen Trafo kaufen (und auf's Auf- und Abwickeln bin ich auch nicht sehr erpicht ;-) ).
Ulrich schrieb: > Für die Anzeige von Spannung / Strom gibt es fertige Module, und wenn > man es unbedingt selber bauen will ICs ICL7106/7. Die haben den Nachteil des unpassenden Vollausschlags. Für 30V/3A hat man dann nur eine Auflösung von gut 8Bit. Gruss Harald
Fritz Frosch schrieb: > Es sei denn man ist Fan der analogen Anzeigen... > duck und weg... :D Ich halte da durchaus eine Kombination für sinnvoll. Spannungsanzeige didital, weils da öfter mal genau sein muss und Stromanzeige analog, weil man da Tendenzen viel besser erkennen kann. Gruss Harald
Fritz Frosch schrieb: > da ich nur einen Ringkerntrafo mit > 2x30V/2x2A habe (Wicklungen werden parallel geschaltet). Bei dem Trafo wäre aber bei 3A absolut Schluss! Der entnehmbare Gleichstrom ist typisch nur halb so gross wie der entnehmbare Wechselstrom bei gleicher Trafoerwärmung! Vielleicht solltest Du doch noch einen Temp.-Fühler auf den Trafo kleben. Gruss Harald
Harald Wilhelms schrieb:
> Bei dem Trafo wäre aber bei 3A absolut Schluss!
Genau.
Deshalb habe ich auch geschrieben, dass ich max. 3A ziehen werde. Das
mit dem Temperatursensor ist aber vielleicht doch eine ganz gute Idee,
ich werde einen mit einbauen, Danke!
Fritz Frosch schrieb: > Es sei denn man ist Fan der analogen Anzeigen... Da erinnere mich an einen älteren Kollegen, der mal eben ein zweites Netzgerät brauchte - Er: Totaler Anhänger von Analoganzeige "... weil man da Tendenzen besser erkennt". Schnappt sich also meines (mit Digitalanzeige für U und I) weg. Und ratet mal, welches ich mir zwei Tage später auf den Tisch stellte: Das mit Analoganzeige.
Fritz Frosch schrieb: >> Bei dem Trafo wäre aber bei 3A absolut Schluss! > Deshalb habe ich auch geschrieben, dass ich max. 3A ziehen werde. Das > mit dem Temperatursensor ist aber vielleicht doch eine ganz gute Idee, > ich werde einen mit einbauen, Danke! Noch mal zur Ergänzung: http://reocities.com/SiliconValley/2926/txt/dcdc.html Gruss Harald
Moin, @Harald > der gibt es Software, die ein solches Bild in ein Platinenentwurfs- > Programm einlesen können? Es gibt eine Möglichkeit die Vorlage zu importieren, dann zu vektorisieren und auf die tätsächliche Größe zu skalieren. Es kommt aber auf die Qualität der Vorlage an, ansonsten ist Feinarbeit angesagt. Ich habe ein solches Programm (CAD) Die originale Elektorplatine ist sehr groß und trägt ja einige betagte Bauteile mit sich. Z.B. Axialelkos, die hat ja fast kein Mensch mehr... Hier mal ein paar Fotos für die V-A-Anzeige mit ATmega8 und Autorange bis 30V. Zum Vergleich ein DVM daneben. Das letzte Foto zeigt den eingebauten Zustand in einem ehemaligen PC-SNT Sind ein wenig unscharf, war eben mal so auf die Schnelle... :-( Gruß Michael
Harald Wilhelms schrieb: > mindfield schrieb: >> Ich würde noch eine Sicherung im Primärkreis des Trafos einbauen. > > Die baut man eher wegen des guten Gewissens ein und weniger wegen > des Nutzens. :-) Sinnvoller wäre da eher eine Thermosicherung im > Trafo, oder, gerade bei Labornetzteilen, ein Temp.-Fühler mit > LED in der Frontplatte bei Temp.-Überschreitung. > Gruss > Harald Das ist natürlich ziemlicher Blödsinn was du da sagst. Ein Schluss im Brückengleichrichter oder irgendetwas wackeliges und der Trafo fackelt ab wie eine Brandbombe. Auf die Haussicherung verlässt sich nur jemand wie Du ?! Eine Thermosicherung kann gar nicht so schnell reagieren. Du hast sicher ein Abo bei der Feuerwehr.....
hi all, ich entwickle auch gerade ein änliches netzteil. und einen Funktionsgenerator (separat) Meine Schaltung ist im Prinziep gleich, ausser das es ein Bi-direktionales model ist (Universalverstärker/Quelle/Last...) Habe bisher nur in LTSPICE mit heruntergeladenen Modellen simuliert. Das ding kann +/- 36Vp 5A bei mit 1MHz ca 1%Thd zurück zu euch, Regelgeschwindigkeit, pimp my Powersupply Ich würde vielleicht eine "komplementär Darlingtonschaltung" verwenden. naja, vielleicht auch unwichtig, aber, nimm andere OP´s und Transistoren, die 741 und 3055 sind uhralt und langsam wenn du dir schon die Mühe machst, kann der Transistor auch 2€ kosten. z.B. D44VH10 und MJE182 als treiber, und OP, hm warum nich n LT1818 currentfeedback? oder änliche, in meinem Netzteil (schaltung fast identisch) sin anstelle der OP´s Komperatoren eingebaut (Fragt mich nicht!) und den Strom mess ich ebenfalls über CFA´s als instrumentation Verstärker. kann euch meine Schaltung schicken (nur bei interresse) (müsste sie noch zurecht schnipfeln) des Weiteren sind bei mir alle Sollwerte (V und C) 0 - 5 V auf masse bezogen. dann kann man das kratzen des potis mit Kondensator filtern, oder gleich einen DAC und Incrementagebenr nehmen. PS: Sicherung muss hinter den hauptschalter! Immer! Mit sicherungen nicht spaarsam sein! Was ich schon alles abgefackelt habe.... sorry 4 rechtschreibfehler
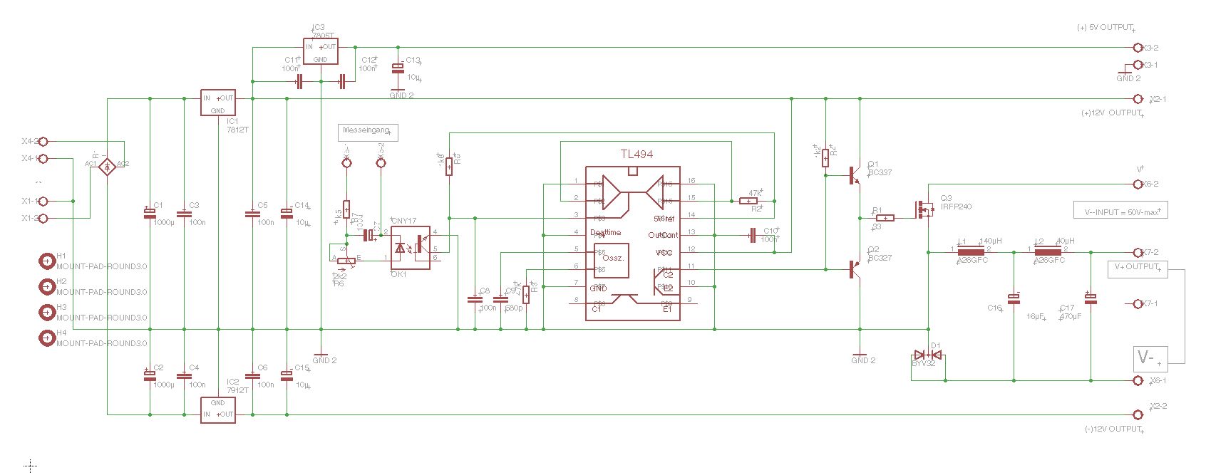
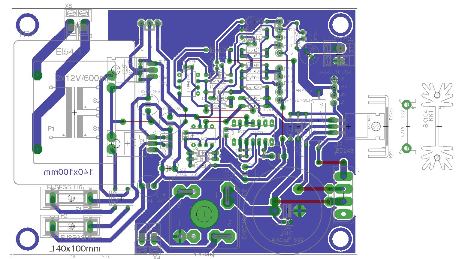
Vertragt euch... ;-) Ich stelle mal die MOD-4 mit Trafo, Stabilisierung und BD241 inkl. Kühlblech ein. Mit den Drahtbrücken zur Endstufe bin ich noch nicht so glücklich, vielleicht hat da noch Jemand eine andere Idee? Anbei noch eine MOD-5 ohne Hilfstrafo, falls die Wicklungen am Haupttrafo vorhanden sind. Die Platinengröße bleibt bei 140 x 100mm, passt also in einen SNT-Gehäuse. Sollten die Layouts in Ordnung gehen, stelle ich gerne die Eagl-Files zur Verfügung! Gruß Michael
Hallo Sebastian! Willkommen in der Runde ;-) Wie schön, dass Du gerade mit Ähnlichem beschäftigt bist! Mich würden die Pläne durchaus interessieren, wäre nett, wenn Du sie mal hochladen könntest. @Michael: Das sieht ja hervorragend aus, schön angeordnet, besonders der Tranisistor! Von so einer Professionalität kann ich nur träumen... Bei den Drahtbrücken unten rechts hast Du Dir sicher etwas gedacht, oder? Aber kein Problem, dann kommen eben noch ein paar Drahtbrücken mit auf die Bestellliste ;-) (isoliert!!) Du kannst die Eagle-Files ja mal hochladen!
Hier noch mal die Top Ansicht beider Platinen MOD-4 , MOD5. > nimm andere OP´s und Transistoren, die 741 und 3055 sind uhralt und > langsam Wohl war, es wird immer moderner, schneller, höher und weiter gehen u. geben! > wenn du dir schon die Mühe machst, kann der Transistor auch 2€ kosten. Das wäre nicht das Problem, ich schaue mir später mal die Datenblätter an. Trotzdem danke für deinen Kommentar und zeig mal, was du da hast. Hallo Fritz, schön, das es dir gefällt! :-) Ich möchte noch ein paar Kommentare abwarten, danach gibt's das FINALE, versprochen! Das ist jetzt keine Willkür von mir! Es geht mir darum, das wenn da noch Fehler sein sollten, diese erst ausgemerzt werden müssen bevor hier noch Jemand abraucht. Gruß Michael EDIT: Wenn Jemand Eagle 3D installiert hat, würde ich das mit dem Layout gerne mal sehen, wie das kommt
@Fritz > Bei den Drahtbrücken unten rechts hast Du Dir sicher etwas gedacht, > oder? ja leider schnürts mir sonst die GND ab, das ist ärgerlich!
Michael D. schrieb: > Das ist jetzt keine Willkür von mir! > Es geht mir darum, das wenn da noch Fehler sein sollten, diese erst > ausgemerzt werden müssen bevor hier noch Jemand abraucht. Du hast vollkommen recht! In der letzten PDF, die Du gepostet hast, war R10 noch enthalten. Ich habe ihn in der TOP-Ansicht nicht mehr gesehen, aber Du hast wohl die bessere Übersicht - R10 ist nämlich überflüssig (es sei denn er hat 0 Ohm, mann könnte ihn also durch eine Drahtbrücke ersetzen). Michael D. schrieb: > Wenn Jemand Eagle 3D installiert hat, würde ich das mit dem Layout > gerne mal sehen, wie das kommt Geht klar!
Und schon der Nächste Fehler: Ground am Wechselspannungeingang vom Rectifier beseitigt! UPDATE, bevor der Ulrich das sieht... ;-) Ich mu jetzt mal was essen, der Sprit is' alle!!! Michael D. schrieb: > Wenn Jemand Eagle 3D installiert hat, würde ich das mit dem Layout > gerne mal sehen, wie das kommt Geht klar! Echt? Ich schicke dir nachher eine PN!
Elektor schrieb: > Ein Schluss im Brückengleichrichter oder irgendetwas wackeliges und der > Trafo fackelt ab wie eine Brandbombe. Ja, das tut er dann oft auch trotz Sicherung, insbesondere, wenns ein Trafo mit mehreren Wicklungen ist. > Eine Thermosicherung kann gar nicht so schnell reagieren. Nein, aber Trafos erhitzen sich auch bei Kurzschluss langsam, sodas auch die Thermosicherung ihre Chance bekommt. :-) Gruss Harald PS: Natürlich will ich keinem die Sicherung ausreden; es sollte aber klar sein, das der Trafo trotz Sicherung durchbrennen kann.
Die Thermosicherung und eine Schmelzsicherung vor dem Trafo und eine ggf. vorhandene Sicherung hinter dem Trafo decken verschiedene Fehler ab: Die Sicherung vor dem Trafo ist für den Fall eines heftigen Fehlers, so wie ein massiver Wicklungsschluss oder je nach Größe des Trafos auch Kurzschluss auf Sekundärseite. Die Temperatursicherung ist da ggf. zu langsam, und oft nicht zu wechseln. Die Temperatursicherung ist eher was für den Fall moderate Überlastung, zu schlechte Kühlung oder ein kleinerer Windungsschluss oder Kurzschluss bei einem eher kleinen Trafo. Die Sicherung auf der Sekundärseite ist ggf. da um den Trafo vor einem Schaden bei einem Kurzschluss zu schützen. Weil der Einschaltstromstoß hier nicht durch muss kann die Sicherung knapper ausgelegt werden als auf der Primärseite. Wie schnell sich ein Trafo bei Kurzschluss erhitzt hängt sehr von der Größe ab. Bei großen Trafos ist der Kurzschlusstrom sehr hoch und damit geht die Erhitzung auch recht schnell.
Harald Wilhelms schrieb: > Elektor schrieb: > >> Ein Schluss im Brückengleichrichter oder irgendetwas wackeliges und der >> Trafo fackelt ab wie eine Brandbombe. > > Ja, das tut er dann oft auch trotz Sicherung, insbesondere, wenns > ein Trafo mit mehreren Wicklungen ist. Noch mehr Unfug... nein das tut er nicht, dafür ist ja die Sicherung da (primär- und sekundärkreis !) > >> Eine Thermosicherung kann gar nicht so schnell reagieren. > > Nein, aber Trafos erhitzen sich auch bei Kurzschluss langsam, sodas > auch die Thermosicherung ihre Chance bekommt. :-) Sorry, hier spricht der Blinde von der Farbe. Das tut vielleicht ein weich gewickelter Klingeltrafo mit minimalem magnetischen Fluss. Mach mal einen satten Kurzschluß am Rinkerntrafo und dir fließt nach wenigen Sekunden das flüssige Kupfer ins Gehäuse. Hör auf so einen Stuss zu propagieren. > Gruss > Harald > PS: Natürlich will ich keinem die Sicherung ausreden; es sollte aber > klar sein, das der Trafo trotz Sicherung durchbrennen kann. ja und Flugzeuge können auch vom Himmel fallen, die haneb aber viele Sicherungen und wenns dann soweit ist,,,,, ok ;-((((
anbei der Schaltplan meines Bipolaren netzteils. Die Strombegrenzung für positive und negative seite kann man an den Basen von Q3 und Q4 dranhängen. Sieht vielleicht aus wie n Verstärker, ist auch einer. Nur halt DC - 1MHz. Ist noch nich ausgereift, noch nicht erprobt. und hat momentan noch üble Verluste. (ruhestrom 500mA?) Das Fronpanel hab ich schon fertig, und Programmiert. lief auf anhieb. hat 4x4 7-segment einen ATmega88 und 16 LEDs 16 Buttons (mit interupts) und einen Incrementalpoti. Und Uart, I²C und SPI für die verbindung mit dem rest. ...hätt ich sogar in eagle zum Thema höher schneller weiter: ich konnte mit meinen 50MHz (transitfrequenz) Transistoren gerade mal 2MHz grenzfrequenz (-3dB) erreichen. der BD 243 liegt neben mir auf dem Schreibtisch und kann 1MHz? oder 3? (Transitfrequenz). Ein scnelleres Netzteil brauch weniger R-C snubber am Ausgang und reagiert schneller auf Lastwechsel und Strombegrenzung und du müsstest NUR passende Transistoren und einen OP raussuchen. zumindest würde ich mich vergewissern, das der 741 eine übliche pinnbelegung hat, dann kannst du ihn einfach tauschen. ein Sockel einlöten? den Impulsstrom durch die Gleichrichter mit Drosseln drosseln?
ulrich hat recht, aber sei nich so grob elektor. Die Sicherung(en) von aussen zugänglich machen is praktisch.
@Sebastian Der MJE182 hat eine Bandbreite von 50MHz nur mit 12,5W max. wird er nicht lange machen. ;-) > ich konnte mit meinen 50MHz (transitfrequenz) Transistoren gerade mal > 2MHz grenzfrequenz (-3dB) erreichen. der BD 243 liegt neben mir auf dem > Schreibtisch und kann 1MHz? oder 3? (Transitfrequenz). 3MHz ;-) Das sind wohl Argumente. Nur ist hier die Frage, wie weit will, oder muß ich gehen? Brauche ich unbedingt eine Nachregelung im Nanosekundenbereich? Ok, das Grundgerüst steht schon mal. Danach wird Aufgebaut und gemessen: Stabilität, Temparatur, Regelung und Ripple, dann schauen wir mal weiter. Vielleicht wird noch die eine oder andere Komponente getauscht. Wenn das Layout für euch in Ordnung geht, würde ich es gerne als Finale veröffentlichen. Der Fritz ist da schon ganz scharf drauf und ich hätte gerne eine Resonanz. Gruß Michael
Ok, es ist soweit! Habe noch mal ERC durchlaufen lassen! Ich stelle jetzt das Finale Layout zur Verfügung. Labornetzteil-Mod-4 ist die Version mit Hilfsspannungstrafo 2x12V auf der Platine. Labornetzteil-Mod-5 ist eine Version ohne Trafo. Dafür gab es mehr Platz für den Treibertransistor mit Kühlkörper. Verschiedene Bauformen sind beigefügt, sowie optional Molex Pinheader 2 Pol, 3 Pol, 2,54mm Raster mit Verpolungsschutz für die Potis, Sense u.s.w... 2x12V stabilisiert nach aussen geführt für die Versorgung von evtl. Anzeigeinstrumente, Kontroll-Led's u.s.w. Ich wünsche viel Spass damit und wünsche frohes Basteln. :-) Gruß Michael
Ist auch oben schon mal erwähnt worden: So etwas wie ein Antiwindup für den Spannungsregler wäre ggf. nicht schlecht. Man muss es ja nicht gleich bestücken, aber es ist einfacher wenn man es gleich in der Platine vorsieht. Eine einfache Version wäre so etwas wie eine Diode und Zenerdiode in Reihe, parallel zu C7, um die Spannung im Kondensator in die eine Richtung auf etwa 3 V zu begrenzen (den passenden Wert müsste man noch bestimmen). Alternativ auch ein Trimmer zum einstellen, als Spannungsteiler am Ausgang des OPs, und dann nur 1 oder 2 Dioden zum (-) Eingang. Die Werte für C7 und C11 kommen mir auch relativ klein vor für so langsame Transistoren wie 2N3055 am Ausgang - da wäre ich mir nicht sicher das das stabil wird, vor allem wenn man dann noch einen schnelleren/anderen OP nimmt.
Der Vollständigkeithalber hänge ich noch die Original-Platine an. Ich wollte mal wissen, wie groß das Original ist. 1. PDF Bitmap mit originaler Grösse. Das Teil ist ein Kuchenblech mit den Maßen: 102 x 170mm ! Die 2.PDF ist ebenfalls im originalen Format allerdings Vektorisiert. Da die Vorlage miserabel ist, ist die Qualität nicht besonders. Wer möchte, kann diese mit einem CAD-Programm bearbeiten und verwenden. Gruß Michael
Ulrich schrieb: > Ist auch oben schon mal erwähnt worden: Natürlich übersehen!!! :-( > So etwas wie ein Antiwindup für > den Spannungsregler wäre ggf. nicht schlecht. Man muss es ja nicht > gleich bestücken, aber es ist einfacher wenn man es gleich in der > Platine vorsieht. Eine einfache Version wäre so etwas wie eine Diode und > Zenerdiode in Reihe, parallel zu C7, um die Spannung im Kondensator in > die eine Richtung auf etwa 3 V zu begrenzen (den passenden Wert müsste > man noch bestimmen). Alternativ auch ein Trimmer zum einstellen, als > Spannungsteiler am Ausgang des OPs, und dann nur 1 oder 2 Dioden zum (-) > Eingang. Könntest du das mal im Schaltplan einzeichnen, möchte mir das mal ansehen? > > Die Werte für C7 und C11 kommen mir auch relativ klein vor für so > langsame Transistoren wie 2N3055 am Ausgang - da wäre ich mir nicht > sicher das das stabil wird, vor allem wenn man dann noch einen > schnelleren/anderen OP nimmt. So wie ich das sehe, sollen C7, C11 nur die Schwingneigung der beiden OP's unterdrücken, grössere Werte wären da eher von Nachteil. Gruß Michael
Michael D. schrieb: > So wie ich das sehe, sollen C7, C11 nur die Schwingneigung der beiden > OP's unterdrücken, grössere Werte wären da eher von Nachteil. Mit C7, C11 und jweils den 4k7 Widerstand wird jeweils ein Integral-Regler gebaut. Weil nur der OPV (PT1-Verhalten) alleine zu hohe Verstärkung hat.
Hier kommen die Bilder! Die Qualität lässt zu wünschen übrig, und viele
Bauteile sind in der 3D-Library nicht enthalten, aber man hat einen
groben Eindruck. Mir gefällt es ausgesprochen gut. Natürlich lassen sich
die ganzen Pinheader noch variieren, das soll ja auch so sein.
Michael D. schrieb:
> Ich wünsche viel Spass damit und wünsche frohes Basteln. :-)
Das werde ich jetzt auf jeden Fall haben, vielen Dank für Deine Mühe,
ich weiß sie zu schätzen!!!
Ich halte Euch weiter auf dem Laufenden, hoffentlich können bald ein
paar Fotos folgen.
An die Sicherungsexperten: Nach dem 600mA Trafo eine 700mA mittelträge Sicherung?
Fritz Frosch schrieb: > Hier kommen die Bilder! Die Qualität lässt zu wünschen übrig, und viele Sind totschick, aber sehr klein, geht die Auflösung nicht höher? > Bauteile sind in der 3D-Library nicht enthalten, aber man hat einen > groben Eindruck. Mir gefällt es ausgesprochen gut. Natürlich lassen sich > die ganzen Pinheader noch variieren, das soll ja auch so sein. Apropos Pinheader. Deine Pads machen mir wirklich das Leben schwer, die sind nicht im 2,54er Raster-Abstand zu bringen, das wird zu eng! Es ist unbedingt zu empfehlen, die gegen die Molex auszutauschen, sonst passt das später nicht!!! Ich bin dabei, das Layout entsprechend anzupassen. Ansonsten bin ich noch auf die Idee mit einem evtl. variablen Offsetabgleich für IC3 gekommen, C19 10nF am BD241 ergänzt, Update folgt. Mit der "Windup" Geschichte, bin ich mir noch nicht so einig geworden, da könnte ich etwas Unterstützung gebrauchen!!! Es wäre nett, wenn sich dem Jemand annehmen würde. Leider kann ich mich nicht vierteilen und ich bin noch mit den Korrekturen beschäftigt. BtW. R17 und der Rectifier braucht noch etwas Zuneigung bezüglich GND-Verbindung. Eagle zickt da etwas rum, also bitte beachten!!! > > Michael D. schrieb: >> Ich wünsche viel Spass damit und wünsche frohes Basteln. :-) > > Das werde ich jetzt auf jeden Fall haben, vielen Dank für Deine Mühe, > ich weiß sie zu schätzen!!! Das hoffe ich doch! ich darf hier garnicht sagen, wieviel Zeit da jetzt drauf gegangen ist, macht mir aber trotzdem Spass. Gruß Michael
Hier das Update MOD5.1 Einiges aufgeräumt, alle Pads mit den Molex 2,54mm getauscht und glotzen alle in eine Richtung. Fritz Frosch schrieb: > An die Sicherungsexperten: > Nach dem 600mA Trafo eine 700mA mittelträge Sicherung? Wo denn, Primär oder Sekundär? Gruß Michael
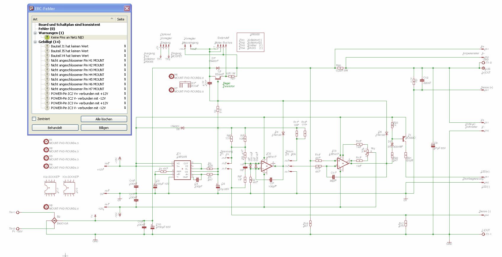
Hab grad mal mit eagle in deine 5.1 Version geschaut. Es wird mal Zeit, das du den Pin7 (V-) des 723 anschließt, ohne den geht nix ;-) Es macht auch keinen Sinn, die angemeckerten 28 Fehler zu billigen. Die solltest du mal ganz explizid abarbeiten, denn sonst kann das layout in die Hose gehen. Wäre schade um die schöne Arbeit.
Du meine Güte, irgendwie muß der weg geflogen sein! Vielen Dank Jörn, für den Hinweis, das hätte ja was gegeben... Gruß Michael
Michael D. schrieb: > BtW. R17 und der Rectifier braucht noch etwas Zuneigung bezüglich > GND-Verbindung. Eagle zickt da etwas rum, also bitte beachten!!! R17 ist mir auch schon aufgefallen. Ist ziemlich komisch, da im Schaltplan alles stimmt... Offset Abgleich ist ein gute Idee! > Wo denn, Primär oder Sekundär? Sekundär. Als ich am Anfang angedündigt habe, das Layout noch etwas aufzuräumen und die Lötpads besser anzuordnen, hätte ich mit so einem genialen Layout nicht gerechnet. Molex Buchsen werde selbsverständlich verwendet (allein schon, um diese Ordnung nicht wieder zu zerstören ;-) Jörn Paschedag: > Es wird mal Zeit, > das du den Pin7 (V-) des 723 anschließt. Sorry, hab' ich übersehen... Pin 7 muss an GND >Es macht auch keinen Sinn, die angemeckerten 28 Fehler zu billigen. Wenn es wirklich so viele sein sollten, wäre das ganz schön traurig. Da es aber wohl nicht so viele sind, könntest Du eventuell die Fehler angeben? Im Anhang die Bilder in höherer Auflösung!
Öööm Jein. Ich hab jetzt dran rumgewurschtelt und häng die Files hier rein als 5.1 nW (nur Warnungen ;-) ) Gib den Netzen doch einfach Namen, du kannst sie dann einfach labeln (das net symbol mit dem abc). Der BD143 ist jetzt stehend, der Pin7 723 müßte ok sein, mußt du selbst checken. Du weißt schon, das du einen Kondi und eine Brücke unter dem 4700µ begraben hattest? Hätt ich fast vergessen: Ein Polygon um den ganzen Kram zu zeichnen und dann den gnd berechnen zu lassen ist zwar bequem, aber einer der meist gemachten Fehler. Gerade bei Versorgungsspannungen würdest du die Leiterbahnbreite dem Zufall überlassen. Deshalb sieh zu, das das was Schmackes (relativ) braucht auch die nötige Bahnbreite bekommt. Ich hätt übrinx die Hilfsenergie auf ein 2tes .sch gezeichnet ;-)
@Fritz > Wenn es wirklich so viele sein sollten, wäre das ganz schön traurig. Da > es aber wohl nicht so viele sind, könntest Du eventuell die Fehler > angeben? Es sind keine schlimmen Meldungen, nur Warnungen! Wie Jörn schon sagte, du hattest zum größten Teil die Netze nicht benannt, daher das Gepöpel von ECR. Den Schuh mit Pin7 kann ich mir auch anziehen, hatte den glatt übersehen. Ansonsten wird über nicht angeschlossene Bauteile(optionale 1N4001, Stecker...) und überlappende Pats gepöpelt! Ich hätte das noch alles korrigieren können, hatte ich jetzt vernachlässigt und werde es nächstes mal abarbeiten. ;-) @Jörn > Du weißt schon, das du einen Kondi und eine Brücke unter dem > 4700µ begraben hattest? Stimmt, sagte ja schon, das ich damit nicht so zufrieden bin. Ich wollte mit der Hauptleitung nicht so scharfe Kuven gehen, da hatte ich den kürzesten Weg genommen... > Ich hätt übrinx die Hilfsenergie auf ein 2tes .sch gezeichnet ;-) Ich hatte mir sowiso überlegt, die Hilfsspannung auf eine separate Platine zu bringen und diese dann quasi als "Sandwich" oben drauf zu verfrachten. Das würde noch mal 40mm einsparen d.h. 100x100mm wäre dann das Mainboard. Die Boards könnten dann bequem im Gehäuse H:70xB:150xL:140mm unter gebracht werden, war so mein Gedanke. Zum Offset: Das 10k Poti wird für den Abgleich im Datenblatt des 741 angegeben. Die 2 x 1k5 (R10, R13)könnten auch 1k8 sein, müsste man mal testen, wie das am besten passt Gruß Michael
Die Offset Widerstände für den 741 sind völlig unkritisch. Größere Rs machen die Einstellung "weicher". Dabei ist mir noch ein Fehler aufgefallen: SHOW mal das Netz mit dem Abgriff des Trimmers für den Offset. Dort steht N$x, aber nicht -12V! Es sollte also eine Verbindung von Pin 4 741 ans Poti geben, is aber nich :-( Du machst einen Fehler, denn dein verwendetes Solpad macht noch keine Verbindung, wenn du 4711 dran schreibst. Du must ein Supply Symbol verwenden, das du z.B. in der supply1.lbr findest. Vor allen Dingen knüpft eagle diese Verbindungen automatisch zusammen, wie du mit SHOW einfach feststellen kannst. Für symmetrische Versorgung ist für mich die gemeinsame Leitung 0V wie du es auch bezeichnet hast, also solltest du auch ein 0V Symbol dranhängen, am besten aus der supply2.lbr, das ist nicht so leicht zu verwechseln mit gnd. Das die 0V auch gleichzeitig der +Sense ist, ist bei dieser Schaltungsart normal, must dich halt auf einen Namen festlegen ;-) Michael D. schrieb: > Es sind keine schlimmen Meldungen, nur Warnungen! Nicht ganz: Die Pin7 war auch dabei, sonst wäre es mir auch nicht aufgefallen.
Hallo Leute, dass was ihr da auf die Beine Stellt ist ein tolles Projekt. Bevor ich jedoch meinen Vorschlag unterbreite möchte ich folgende Infos los werden: 1. In sehr vielen Foren (nicht nur hier) wird permanent kritisiert wie altmodisch, unmodern usw. das oben gezeigte Design sei. Jedoch ist kein einziger Vorschlag zu finden der für Hobbyelektroniker realisierbar ist und einen "modernen" Ansatz hat. 2. Ich habe zwischenzeitlich 6 Labornetzteilschaltungen aufgebaut und getestet. Lösungen mit LM317 (und den Schwergewichten von LT), Lösungen mit FET-Transistoren usw. Die einzig wirklich gut funktionierende Schaltung ist die alte Elektor-Schaltung die ihr auch benutzt. Sie ist hinreichend stabil, sehr leicht auf höhere Ströme skalierbar, für Fehlersuche gut dokumentiert und relativ leicht zu verstehen. Fazit: Für den Selbstbau - perfekt. 3. Rentiert sich ein Labornetzteilbau? Wenn ich diese Frage höre, verstehe ich die Schreiber nicht. Ein Hobby soll Spaß machen und nicht all zu viel Geld verschlingen. Und... ganz Wichtig... man will verstehen was man tut. Ein gekauftes 60€ Netzteil mag schön funktionieren aber wenns mal kracht ists mit der Reparatur schnell Schluss. So nun aber zu meinem eigentlichen Anliegen. Fast alle meine Labornetzteillösungen kranken an den hohen Verlustleistungen an den Transistoren. Mit allen bekannten Folgen. Lediglich folgende Lösung: http://stegem.de/Elektronik/Vorregler/ hat bei mir gut funktioniert. Hat jemand Lust so was auf die Platine drauf zu Zaubern? Die "Reglerplatine von "stegem" ist übrigens mit eurer Lösung fast identisch. Schöne Grüße Hans
...fast hätte ich es vergessen: Vorregelung abschaltbar für Anwendungen mit wenig Strom aber dafür sauber ohne Rippel und HF-Verschmutzung. Schöne Grüße Hans
Hallo Johann, du hast hier noch gefehlt, willkommen in der Analogrunde und vielen Dank für das positive Feedback!!! ;-) Ich stimme dir in allen Punkten zu. Mit dem Vorregler, der schon die ganze Zeit in meinem Kopf kreisst, gerade wegen der Ökonomie, ist in der heutigen Zeit eigendlich ein MUSS! Mal schauen ob ich im laufe der Woche dazu komme, das zu realisieren. Unterstützung von eurer Seite wäre schick! Und noch mehr ein Grund für mich, die Hilfsspannung inkl. Vorregler auf eine extra Platine auszulagern! Dann mal ran ans Werk, das wird hier noch richtig gut. (und da freut sich bestimmt auch der Fritz) @Jörn Ich stimme deiner Kritik zu und werde das mal bei Gelegenheit abändern, danke für die Hinweise. Bei deinem Layout, hast die Brücke unter dem 4700µF nach oben gesetzt, jetzt ist der GND zum Ausgang hin, ein Flaschenhals. Im Moment, fällt mir auch nicht ein, wie man das am besten händelt. Einzige Möglichkeit wäre, die Anschlüsse vom Treibertransistor mit mit Brücken zu versorgen, vielleicht sieht noch Jemand eine andere Lösung? Vielleicht sehe ich den Wald vor lauter Bäumen nicht? ;-) Gruß Michael
> In sehr vielen Foren (nicht nur hier) wird permanent kritisiert wie > altmodisch, unmodern usw. das oben gezeigte Design sei. Keine Ahnung was mit (un-)modern genau gemeint ist. Ich habe nur (ja, auch schon öfter) kritisiert, dass die Schaltungen SCHLECHT sind weil sie viele grundlegende Forderungen nicht oder nur begrenzt erfüllen. Aus meiner Sicht ist die dynamische Stabilität die wichtigste Eigenschaft. Ein Labornetzteil muss bei jeder beliebigen Last stabil sein, darf bei Lastsprüngen nicht überschwingen und sollte möglichst gar keine Ausgangskapazität enthalten, um Lasten mit steiler Kennlinie (z.B Dioden) beim anklemmen nicht zu zerschießen. Genau diese Forderung erfüllen die hier gezeigten Schaltungen nicht. Anstatt dies zu verbessern, wird über die statische Stabilität (Regelgenauigkeit) geredet. Dabei hat es doch keinen Sinn, die Regelabweichung um Größenordnungen kleiner als den Spannungsabfall an Buchsen, Zuleitungen, Klemmen usw. zu machen. > Jedoch ist kein einziger Vorschlag zu finden der für Hobbyelektroniker > realisierbar ist und einen "modernen" Ansatz hat. Na kein Wunder, entwirf doch z.B. mal eine LowDrop-Schaltung, die die eben genannten Forderungen erfüllt. Die wirst du dann auch nicht mehr so ohne weiteres veröffentlichen wollen...
Johann Gerner schrieb: > 1. In sehr vielen Foren (nicht nur hier) wird permanent kritisiert wie > altmodisch, unmodern usw. das oben gezeigte Design sei. Nun, als obsolet oder unmodern würde ich ein Netzteil bezeichnen, welches mit Einzeltransistoren oder Z-Dioden als Referenz arbeitet. Das trifft aber auf obige Schaltung nicht zu. Die OPVs in einem Netzteil werden normalerweise nicht so "gefordert" das es nicht auch eigentlich veraltete Typen tun. Was die Endtransistoren angeht sind aber schon regelmässig Vorschläge über Typen mit geringem Wärmewiderstand und grösserem SOA Bereich gekommen. > Die einzig wirklich gut funktionierende > Schaltung ist die alte Elektor-Schaltung die ihr auch benutzt. Sie ist > hinreichend stabil, sehr leicht auf höhere Ströme skalierbar, für > Fehlersuche gut dokumentiert und relativ leicht zu verstehen. Fazit: Für > den Selbstbau - perfekt. Naja, gerade hier im Forum gab es schon alternative Vorschläge, die aber auch nicht sooo viel moderner sind. :-) > 3. Rentiert sich ein Labornetzteilbau? Wenn ich diese Frage höre, > verstehe ich die Schreiber nicht. Ein Hobby soll Spaß machen und nicht > all zu viel Geld verschlingen. Und... ganz Wichtig... man will verstehen > was man tut. Nun, wenn der Selbstbau deutlich teurer als ein Fertiggerät wird, sollte man schon noch den Sinn überlegen. Eine Rolle dabei spielt natürlich auch, wie gross die eigene "Kiste" ist. > Ein gekauftes 60€ Netzteil mag schön funktionieren aber wenns mal kracht > ists mit der Reparatur schnell Schluss. Das muss nicht sein. Ich habe vor kurzen ein Sako SK1731 gekauft. Der Schaltplan ist bekannt und übersichtlich. Da macht eine Repa- ratur keine grossen Probleme. Nach dem Umbau auf Wendelpotis ist es jetzt noch besser. :-) > Fast alle meine Labornetzteillösungen kranken an den hohen > Verlustleistungen an den Transistoren. Mit allen bekannten Folgen. > > Lediglich folgende Lösung: http://stegem.de/Elektronik/Vorregler/ > hat bei mir gut funktioniert. Man sollte sich vorher überlegen, ob ein solcher Vorregler sinnvoll ist. Wenn man Anwendungen mit grösseren Lastsprüngen hat, gibts Probleme. Ich denke, eine wesentlich einfachere 1:2 Umschaltung reicht meist aus. Man muss dann eben etwas mehr Geld in einen etwas grösseren Kühlkörper investieren. > Hat jemand Lust so was auf die Platine drauf zu Zaubern? Ich denke, sowas ist auf einer Extraplatine besser untergebracht. Dann kann derjenige ders braucht, es nehmen und derjenige, ders nicht braucht lässt es weg oder baut eine 1:2 Umschaltung. Letztere ist einfach genug, um sie auf einer Lochraster-Platine aufzubauen. Gruss Harald
Harald Wilhelms schrieb: >> Lediglich folgende Lösung: http://stegem.de/Elektronik/Vorregler/ > >> hat bei mir gut funktioniert. > > > > Man sollte sich vorher überlegen, ob ein solcher Vorregler > > sinnvoll ist. Wenn man Anwendungen mit grösseren Lastsprüngen > > hat, gibts Probleme. Ich denke, eine wesentlich einfachere > > 1:2 Umschaltung reicht meist aus. Man muss dann eben etwas mehr > > Geld in einen etwas grösseren Kühlkörper investieren. Zitat: "Der Tiefsetzsteller soll nur bei Bedarf zugeschaltet werden. Bei einigen Geräten möchte man jegliche Störungen vermeiden. Beim Laden der Autobatterie ist es egal !!!" Genau das ist der Punkt. Jetzt ist wieder der ganze "HF" Mist in der Schaltung drin und das ist immer zu vermeiden weil er zu extrem klebrigen Problemen führen kann. Baust du nun ein Ladegerät oder ein Labornetzteil ?
elektor schrieb: > "Der Tiefsetzsteller soll nur bei Bedarf zugeschaltet werden. Bei > einigen Geräten möchte man jegliche Störungen vermeiden. > Beim Laden der Autobatterie ist es egal !!!" > > Genau das ist der Punkt. Jetzt ist wieder der ganze "HF" Mist in der > Schaltung drin und das ist immer zu vermeiden weil er zu extrem > klebrigen Problemen führen kann. > Baust du nun ein Ladegerät oder ein Labornetzteil ? Ich baue gar nicht, sondern beteilige mich nur am Thread. Ich hatte allerdings bei der Benutzung von Labornetzteilen in den letzten 30 Jahren keine Anwendung, wo das langsame reagieren auf Lastände- rungen gestört hätte. Gruss Harald
Hallo Leute, schön kontrovers das ganze! Und dass ist auch gut so! :-) @ArnoR ...klar dass der in einem Entwurf einer Schaltung, wie Du sie skizziert hast, eine Menge Arbeit drin steckt. Doch hin und wieder gibt es solche Idealisten die sowas wie freie "Software" produzieren. In Sachen Labornetzteil vermisse ich dass bis jetzt. Leider kann ich dass nicht leisten und muss mich mit Nachbauten begnügen. @Harald Ich finde es schön das es noch Gerätehersteller gibt, die brauchbare Unterlagen mitliefern. Das ist aber leider nicht selbstverständlich. Zum Thema 1:2 Umschaltung... habe ich auch zweimal gebaut. Funktioniert auch (mit der "Elektor-Schaltung")gut. Die Verlustleistung wird geringer, aber der Schaltungsaufwand, wenn man es automatisch machen möche, entspricht in etwa dem "Vorregler" ...und ja, natürlich findet man dann auch keinen HF-Anteil im Strom! @Elektor Labornetzteil <-> Ladegerät :-) Oh ja, eine sehr gute Frage! Nun ich oute mich mal und will ehrlich sein was ich mit den Teilen treibe! - Eigenbauschaltungen beim Test und Inbetriebname mit Strom versorgen... wichtig für mich.. gute und wirksame Strombegrenzung! - Modellbauzeugs testen (Empfänger, Servos, Regler mit Motoren usw) - auch Akkus laden... wenns mal schnell gehen muss - Styropor- und EPP-Schaum schneiden - auch Autobatterien laden - Bauteiltestaufbauten und gut funktionierende Geräte (wenn sie auch nicht unbedingt schön sind) an meine Neffen und Nichten verschenken. Deren Phantasie ist unbegrenzt. Da kommt es vor allem darauf an dass die Teile nicht in Flammen auf gehen. Und... ich habe auch mal ein richtig gutes 3000€ Teil in der Hand gehabt. Danach hatte ich aber auch die Erkenntnis: dass dieses Teil für eine 16-Bit AD-Versorgung nicht besser oder schlechter war als meine "Regelbaren Hallogentrafos" (...Rauschen und so) Am Schluss die wichtigste Erkenntnis: Bauaufwand für Elektronik 10%, für den Rest 90% Nach meiner Erfahrung kann mit einem geschickten Layout und Design der Mechanische Aufbauaufwand verringert werden. Darum die Idee den Vorregler direkt auf die Reglerplatine zu setzen um unnötige Montage und Verdrahtung zu vermeiden. Und für mich wichtig... die Kühlkörpergröße sollte eher bescheiden sein. ...und ich hab schon wieder jemanden der so ein Teil haben will. Ich werde das Ding auf alle Fälle nachbauen :-) Schöne Grüße Hans
Harald Wilhelms schrieb: > Ich baue gar nicht, sondern beteilige mich nur am Thread. Ich hatte > > allerdings bei der Benutzung von Labornetzteilen in den letzten > > 30 Jahren keine Anwendung, wo das langsame reagieren auf Lastände- > > rungen gestört hätte. > > Gruss > > Harald Mit dem "Bauen" meinte ich den Fritz Frosch. Langsamer Reagieren auf Laständerungen ist nicht der Knackpunkt, sondern die hochfrequenten Anteile und die damit einhergehenden möglichen Probleme bei der Spannungsversorgung von Endgeräten. Davon kann wohl jeder ein Liedchen singen ?! DS
Johann Gerner schrieb: > Am Schluss die wichtigste Erkenntnis: > Bauaufwand für Elektronik 10%, für den Rest 90% > Nach meiner Erfahrung kann mit einem geschickten Layout und Design der > Mechanische Aufbauaufwand verringert werden. Darum die Idee den > Vorregler direkt auf die Reglerplatine zu setzen um unnötige Montage und > Verdrahtung zu vermeiden. Und für mich wichtig... die Kühlkörpergröße > sollte eher bescheiden sein. Nun, in den DSE-FAQ gibts ja den Vorschlag, einen alten NF-Verstärker als Grundlage zu verwenden: Schönes, stabiles Gehäuse (Man braucht nur eine neue Frontplatte), meist dicker Trafo, Gleichrichter und Siebelkos sind auch da, meist schöner grosser Kühlkörper, mit etwas Glück sind sogar die Endtransistoren verwendbar. :-) Es fehlt dann nur noch eine Steuerplatine, wie sie ja von Euch gerade entwickelt wird. :-)) Wie bereits gesagt: Ich habe selbst keinen Bedarf, verfolge aber den Thread und kann ja vielleicht den einen oder anderen guten Tip geben. Gruss Harald
Johann Gerner schrieb: > Lediglich folgende Lösung: http://stegem.de/Elektronik/Vorregler/ > hat bei mir gut funktioniert. > > Hat jemand Lust so was auf die Platine drauf zu Zaubern? Ich finde es sehr schön, dass der gute stegem den Schaltplan und das Layout bereitstellt. Man könnte es als extra Platine ja optional ins Gerät mit einbauen. Ich persönlich werde nicht ganz so hohe Ströme ziehen, mir geht es eher darum: Johann Gerner schrieb: > Ein Hobby soll Spaß machen und nicht > all zu viel Geld verschlingen. Und... ganz Wichtig... man will verstehen > was man tut. Danke! Gut gesprochen ;-) Natürlich soll das Gerät nebenbei auch gut sein, und deswegen freue ich mich über die ganz Hilfe, die ich hier bekomme!!! Michael D. schrieb: > Unterstützung von eurer Seite wäre schick! Haste recht, gerade von mir sollte mal wieder was kommen :-) Ich glaube, ich werde erst wieder am Wochenende richtig dazu kommen. ArnoR schrieb: > Aus meiner Sicht ist die dynamische Stabilität die wichtigste > Eigenschaft. Ein Labornetzteil muss bei jeder beliebigen Last stabil > sein, darf bei Lastsprüngen nicht überschwingen und sollte möglichst gar > keine Ausgangskapazität enthalten, um Lasten mit steiler Kennlinie (z.B > Dioden) beim anklemmen nicht zu zerschießen. Genau diese Forderung > erfüllen die hier gezeigten Schaltungen nicht. Da magst Du recht haben, dennoch sehe ich das nicht ganz so eng. Genauso wenig würde mich der "HF Mist" stören. Das Netzgerät, das ich mit dem LM2576 gebaut habe, ist so schwingungsarm, dass es für den Hobby (!) Betrieb allemal reicht. Johann Gerner schrieb: > die Kühlkörpergröße > sollte eher bescheiden sein. Deswegen verwende ich auch 5 Leistungstransistoren (3 würden's auch locker tun). Würde man den Vorregler extern dazuschalten, so würden eventuell auch seine Spannungsregler noch Platz auf dem Kühlkörper finden (zumindest der 7812 hätte es nötig). > Ich > werde das Ding auf alle Fälle nachbauen :-) Da freut sich der Fritz!! Wie gut, dass ich nicht gleich losgebaut habe, das wäre ja nicht mal halb so toll geworden! So, mal wieder mehr zitiert als gesagt... ;-)
@elektor, ein Fan davon? Ansonsten, ein Name wäre schön ;-) > Davon kann wohl jeder ein Liedchen singen ?! Jawoll, dafür gibt es aber diverse Filterfunktionen für drinnen und nach draussen. @Fritz > Das Netzgerät, das ich mit dem > LM2576 gebaut habe, ist so schwingungsarm, dass es für den Hobby (!) > Betrieb allemal reicht. Ich habe den auch im Betrieb, die Herstellung war zwar eine mords Prozedur, obwohl da ja garnicht viel drauf ist. Der Harald Wilhelms u. Andrew Tayler haben mir gezeigt, wo es lang geht! Bis jetzt hat das Teil sehr gute Dienste geleistet und wird dabei nicht mal richtig warm, egal, wie ich den belaste. > Deswegen verwende ich auch 5 Leistungstransistoren (3 würden's auch > locker tun). Würde man den Vorregler extern dazuschalten, Das ist ja der Trick an der Sache!!! Mit dem Vorregler, der ja immer mit 4-5V vorher hoppelt, würdest teoretisch u. praktisch, nur 2x 2N3055(bei 3A) benötigen, da die Verlustleistung fast immer gleich bleibt! > so würden > eventuell auch seine Spannungsregler noch Platz auf dem Kühlkörper > finden (zumindest der 7812 hätte es nötig). Nein, die werden dabei nicht benötigt. Wir haben doch schon alles da. ;-) Die Steuerschaltung braucht so wenig Energie, das sie mit dem vorhandenen Hilfs-Netzteil locker versorgt werden kann. Die Messinstrumente werden über einen 5V Regler ebenfalls Versorgt. Gruß Michael
Achso, Du willst den Vorregler an den Hilfstrafo anschließen? Dann ist doch aber der Sinn der Sache nicht ganz erfasst, da der Vorregler doch ermöglichen soll, auch bei niedrigen Spannungen hohe Ströme ziehen zu können. Es sei denn, ich dimensioniere den Hilfstrafo noch größer...
Fritz Frosch schrieb: > Achso, Du willst den Vorregler an den Hilfstrafo anschließen? Selbstverständlich! Die Schaltung will ja versorgt sein. ;-) > Dann ist > doch aber der Sinn der Sache nicht ganz erfasst, da der Vorregler doch > ermöglichen soll, auch bei niedrigen Spannungen hohe Ströme ziehen zu > können. Es sei denn, ich dimensioniere den Hilfstrafo noch größer... Nein! Die Vorregler-Steuerung hat mit der Sense-Steuerung nichts zutun! Der Messeingang wird über einen Fototransistor eingelesen. Der PWM-Ausgang des TL494 geht über die Verstärkerschaltung (Q1, Q2) und steuert dann dementsprechend den MosFet an, der ja zwischen dem Siebelko 4700µF und dem Endtransistor in der Plusleitung liegt. Das passt schon. ;-) Gruß Michael
Hallo Leute ich wollte mich mal konstrukiv einbringen, ganz in Sinne von KTG :-) (alles kopiert) Ein gutes Netzteil braucht auch eine brauchbare Spannungs und Stromanzeige. Die gibt es wie Sand am Meer. Über Analog und Digital brauchen wir ja nicht zu diskutieren, das ist meiner Meinung nach reine Geschmacksache. Ich möchte hier die von mir gefundenen und gebauten Teile zum besten geben: 1. Mit 12-Bit AD-Wandler ICL710x http://www.oe5.oevsv.at/opencms/technik/messen/sonstiges/ Dort gibts eine reichhaltige Auswahl, wobei ich persönlich zu den LED-Anzeigen tendiere. Natürlich kann man diese Dinger auch relativ billig kaufen. Vorteil: hohe Auflösung, LED und LCD verfügbar. Es hat sich bei mir gezeigt, das unbeleuchtete LCD´s nicht optimal sind. 2. Mit AVR Mega8 und internem 10-Bit AD-Wandler z.B. http://www.dg7xo.de/selbstbau/nt-power-modul.html ...muß für Netzteilbetrieb symetrisch versorgt werden (siehe Anleitung) oder das schon erwähnte http://www.ulrichradig.de/home/index.php/projekte/Power-Supply-PS1 Vorteil: könnte auch noch andere Aufgaben erledigen wie z.B. Wicklungsumschaltung, Vorregleraktivierung, Temperaturkontrolle usw. erledigen. Nachteilig wirkt sich allerdings die geringe Genauigkeit und Auflösung aus. Alle diese Teile habe ich bereits (mehrfach) aufgebaut und bei allen musste ich noch etwas nachbessern. So bin ich derzeit am Überlegen ob ich mich nicht mal an eine eigenen Lösung (mit einem mega8) ran wage. Mein Ansatz wäre: Mega8 mit 2 mal 3-stellige LED, automatischer Dezimalpunkt, Themperaturschalter, und Vorregleraktivierung bei zu hoher Verlustleistung. ...wäre dann mein Beitrage! Schöne Grüße Hans
Hier mal ein paar Bilder von meinem gepimpten 25 Jahre alten Drahtverhau wo das schon alles funktioniert: LM35, LCD, Strom Spannung, Umschaltung Primärspannung (Relays) mit Hysterese, etc.... Externe Bandgap 1.235 Volt ATMEGA 128, war gerad noch übrig ;-) Jasmin
Hier der Trivialcode, mit vieeeeeeeeeeeeeeeeeeel Restplatz im Flash ;-)
$regfile = "m128def.dat"
$crystal = 16000000
$hwstack = 40
$swstack = 16
$framesize = 32
$baud = 9600
Config Lcd = 20 * 2
Config Lcdpin = Pin , Db4 = Portc.4 , Db5 = Portc.5 , Db6 = Portc.6 ,
Db7 = Portc.7 , E = Portc.3 , Rs = Portc.2
Config Pina.0 = Output
Config Adc = Single , Prescaler = Auto , Reference = Aref
'Now give power to the chip
' externe Spannungsreferenz im Netzteil ist ein LM 385 1.2, also 1,235
Volt
Cursor On
Dim Volt As Single , Temperatur As Single , Ampere As Single ,
Untere_schwelle As Single , Obere_schwelle As Single
Dim A As Byte
Dim Mittelwert As Word , Adccount As Word , Channel As Byte
Dim Tmp As Byte
Dim Z As String * 10
Const Adc_multi = 0.03033 ' = 1,235 /
1024.0 = 0,0012060546875
Const I_adc_multi = 0.056
Obere_schwelle = 15
Untere_schwelle = 14.5
Porta.0 = 0
Wait 1
Cls
Lcd "Netzteil V1.0"
Waitms 500
'Config Powermode = Adcnoise
'Enable Interrupts
'Start Adc ' NOT
required since it will start automatic
Channel = 0
'now read A/D value from channel 0
Cls
Do
'Messen der DC Ausgangsspannung
Mittelwert = 0
For Tmp = 1 To 20
Mittelwert = Mittelwert + Getadc(0)
Waitms 5
Next Temp
Adccount = Mittelwert / 20
Volt = Mittelwert / 20
Volt = Volt * Adc_multi
'Messen des DC Ausgangsstroms
Mittelwert = 0
For Tmp = 1 To 20
Mittelwert = Mittelwert + Getadc(1)
Waitms 5
Next Temp
'Adccount = Mittelwert / 20
Ampere = Mittelwert / 20
Ampere = Ampere * I_adc_multi
Ampere = Ampere * 100
'Messen der Innentemperatur
Mittelwert = 0
For Tmp = 1 To 20
Mittelwert = Mittelwert + Getadc(3)
Waitms 5
Next Temp
Temperatur = Mittelwert / 20
Temperatur = Temperatur / 10
Locate 1 , 1
Lcd "U=" ; Fusing(volt , "#.##") ; " V "
Print "CH " ; Channel ; Volt ; " Volt"
Locate 1 , 13
Lcd "ADC=" ; Adccount
Locate 2 , 1
Lcd "I=" ; Fusing(ampere , "#.") ; " mA "
Locate 2 , 13
Lcd "T=" ; Fusing(temperatur , "#.&") ; Chr(223) ; "C"
If Volt > Obere_schwelle Then Porta.0 = 1
If Volt < Untere_schwelle Then Porta.0 = 0
Wait 1
'Incr Channel
'If Channel > 7 Then Channel = 0
Loop
End
Hallo Johann, schau mal bitte hier: Beitrag "Re: Labornetzteil/Funktionsgenerator" Das war mal ursprünglich ein Multimeter mit ATmega8 und 4Digit. Ich hatte es mal abgespeckt auf ATmega48, 3Digit und nur Spannungsanzeige mit Autorange. Den Rest hatte ich soweit im Code auskommentiert, ohne was kaputt zu machen! :-) Wie die Fotos zeigen, ist es wohl brauchbar für unser Vorhaben. Vielleicht schickst du mir mal eine Mail, dann würde ich dir den Code, Schalplan u. Layout zukommen lassen. Du hättest dann viel Arbeit gespart. Wenn du dann noch die Strommessung(Code) ergänzen könntest, wäre das schön. Meine Idee wäre noch 4Digit mit gemeinsamer Anode(12Pins) um jeweils die letzte Stelle als "U"(Spannung) und "A"(Ampere) anzeigen zu lassen, was hälst du davon? Gruß Michael EDIT: Das nächste Layout(Ver.MOD-5.3) für das Mainboard ohne Hilfsspannungteil ist bald fertig gestellt. Die Platine misst nur noch 100x100mm. Den Rest mit Vorregler und Hilfnetzteil lohnt sich jetzt auf eine separate Platine zu bauen um diese dann quasi als Huckepack-aufzusetzen. Gruß Michael
@Jasmin ...na also, geht doch! Respekt! Hast schick hinbekommen und für 25 Jahre schaut's noch gut aus. Die ollen Axial-Elkos kenne ich auch noch. ;-) Der ATmega ist da wohl etwas oversized, oder? Gruß Michael
Hier noch mal die Top-Ansicht. Den BD243 habe ich jetzt mal hingestellt! Wenn Jemand noch was auffällt dann her damit. Gruß Michael
Ja, der Atmega hat noch ne Menge Luft..... Dafür wird's nicht eng wenn noch mehr Ideen dazu kommen. Den klobigen Netzschalter habe ich nun duch einen Edelstahltaster ersetzt, der über ein Eltako Relais die Netzspannung schaltet, Edel Edel ;-).. Isp hinten am Gehäuse über 9 Pol Sub-D herausgeführt.
Michael D. schrieb: > Den Rest mit Vorregler und Hilfnetzteil lohnt sich jetzt auf eine > separate Platine zu bauen um diese dann quasi als Huckepack-aufzusetzen. Vorregler macht nur Sinn wenn er nach dem dicken Glättungelko sitzt. Nach dem Vorregler muss der Elko so klein wie nur irgendwie möglich sein. Sieht schon recht hüsch aus, wenn noch die Pads der Bauteile einheitlich sind hat es schon mind Bausatzqualität ;-). Wenn es dann noch auf 100x80 passt dann können auch die Leute mit dem freien Eagle selber dran weitermachen.... Elektor schrieb: > Hier mal ein paar Bilder von meinem gepimpten 25 Jahre alten Drahtverhau > wo das schon alles funktioniert: 470µ also Glättungselko ist das nicht etwas wenig? Hast Du mal ein Oszi an den Ausgang bei Max Spannung und Max Strom gehalten? Grüße
Gut aufgepasst, aber da liegt im zusammengebauten Zustand noch ein 10.000 parallel drüber.
@Timo > Vorregler macht nur Sinn wenn er nach dem dicken Glättungelko sitzt. > Nach dem Vorregler muss der Elko so klein wie nur irgendwie möglich > sein. Stimmt auch noch! Hier habe ich es noch fett u. breit erzählt... :-( Beitrag "Re: Labornetzteil/Funktionsgenerator" Welche Pads meinst du?
Ja, Pads vereinheitlichen wäre Super ! Für den Längswiderstand noch die Möglichkeit diese Messwiderstände von dieser Dingshütte einlöten zu können ?! Dann werfe ich meine alte Platine weg ;-)...
Michael D. schrieb: > Welche Pads meinst du? Die von den Bauteilen! Der 741er hat rel. kleine runde der 723er die "long" Version. Auch die Dioden haben tw. long und die Widerstände die okagonalen. oder runde. Wenn diese einheitlich sind dann sieht das optisch nochmals eine Liga professioneller aus! Etwas größere Pads sind beim selberätzen dann noch von Vorteil gerade wenn es nur einlagig wird und große Bauteile mit "Hebel" dranhängen. Elektor schrieb: > Gut aufgepasst, aber da liegt im zusammengebauten Zustand noch ein > 10.000 parallel drüber. > ok das ist eine andere Hausnummer. Wo liegt denn der gnd von deinem ATmega? Bzw. wie misst Du beide Strom und Spannung mit einem µC. Grüße Timo
uc GND liegt Ausgangsseitig am shunt. Dahinter und davor Spannungsteiler nach Masse. Hinterer Spannungsteiler misst u Out , Differenz ist U über Shunt und damit I Out Funktioniert einwandfrei..und genau.
Ok, noch ein Update! MOD-5.3.1 Zwischen dem dicken Elko und Kollektor Endtransistor passt jetzt genau eine Molexbuchse, Pads habe ich auf 4mm vergrößert. Ich habe das mal optional angedacht, wenn keiner Bock auf den Vorregler hat. Von der Molexbuchse müssen lediglich die mittleren Pins entfernt werden, dann passt das! Oder gibt's noch andere Vorschläge? R20 0,22R soll ja gleichzeitig als Messwiderstand dienen und wird über J6 abgegriffen. Mit den Longpads habe ich mir eben einen Wolf gesucht und fast alle Pinkompatiblen OPAmps durchforstet und nix gefunden! Jedenfalls nicht in meinen Libarys. :-( @Jasmin "Dingshütte" ...welche Messwiderstände? Spannungteiler für die Messknechte oder was? Gruß Michael
Ich meine die Präzisionslastwiderstände von der Isabellenhütte, gibt u.a. bei Pollin. Für R20, der dient ja auch zum Messen von I Out, sollte also belastbar und linear sein. Der Glättungelko ist ziemlich umzingelt von wärmenden Bauteilen, nicht gut aber bei der Bauteil-Dichte wohl nicht zu vermeiden. Die länglichen Pads für die 741 müssen doch zu finden sein ?
Ich meine die Präzisionslastwiderstände von der Isabellenhütte, gibt u.a. bei Pollin. Für R20, der dient ja auch zum Messen von I Out, sollte also belastbar und linear sein. Der Glättungelko ist ziemlich umzingelt von wärmenden Bauteilen, nicht gut aber bei der Bauteil-Dichte wohl nicht zu vermeiden. Die länglichen Pads für die 741 müssen doch zu finden sein ?
So, ich habe für die OPAmp's Sockel gefunden und die darüber gesetzt. Für die restlichen Bauteile war dann Ebbe! Ihr haltet mich ja ganz schön auf Trapp... :-) Hier die MOD-5.3.2 Haben wir noch was, oder können wir uns jetzt um die Hilfsspannung mit Vorregler kümmern? Vielleicht erbarmt sich mal Jemand dafür? Gruß Michael EDIT: Die Jasmin schreibt alles 2x :-)))
Super Wärmeschutzblech. Ich würde den Gleichrichter wohl auch lieber extern montieren. Stellst Du uns das Layout auch so zur Verfügung, dass wir auch ohne Eagle damit eine Platine ätzen können ? Wenn mehrere Leute mitmachen, so könnten uns die ja auch herstellen lassen ! Wer ist mit dabei ?
Hallo Michael, blos so ein Gedanke: Den Gleichrichter nicht oben Montieren sondern unten! Hätte den Vorteil, dass er Hitzetechnisch aus dem Weg ist, und gleichzeitig z.B. am Gehäuse seine Kühlung findet (mach ich meist so... weil einfach) Und wenn er ordentlich Verlötet ist, dann könnte er fast die ganze Platine alleine Halten. ...schlechter Stil, aber einfach zu montieren :-) Schöne Grüße Hans
Elektor schrieb: > Ich würde den Gleichrichter wohl auch lieber extern montieren. Kannst du haben, siehe neues Layout "MOD-5.3.4" is available now! > Stellst Du uns das Layout auch so zur Verfügung, dass wir auch ohne > Eagle damit eine Platine ätzen können ? Sicher doch! > > Wenn mehrere Leute mitmachen, so könnten uns die ja auch herstellen > lassen ! > > Wer ist mit dabei ? Ich produziere die Platine selber, geht ja zackich. ;-) @Johann > blos so ein Gedanke: Den Gleichrichter nicht oben Montieren sondern > unten! Habe ich umgesetzt! ;-) Um das zu verdeutlichen, habe ich den Gleichrichter umrahmt u. beschriftet. Ausserdem habe ich noch eine Buchse für den Messeingang des Vorreglers inkl.Beschriftung ergänzt, ich hoffe das ist in eurem Sinne. Wenn jetzt alles Ok ist, dann werde ich schon mal das Päckchen schnüren und die EAGL-Files sowie PDF für das Mainboard hochladen. Dann kann es ja mit der Hilfsspannungsplatine inkl. Vorregler weiter gehen. Hat da schon Jemand was angefangen? Gruß Michael EDIT: Was mir gerade einfällt, sollten die IC's nicht noch jeweils 100nF Kerkos erhalten? Was meint ihr dazu?
100 nf macht man eigentlich bei digitalen ic's... Ich denke aber das kann ja nicht schaden. Muss man ja nicht bestücken.
Die Lötpunkte für die Brücke unter Ic1 scheinen nicht zu fluchten !? Mir geht die Platinenerstellung leider nicht so locker von der Hand ;-(. Besteht noch Bedarf an einem uc I/U LCD Panel ? Ich könnte da was bauen.....
@Elektor > 100 nf macht man eigentlich bei digitalen ic's... Jain > > Ich denke aber das kann ja nicht schaden. eben > > Muss man ja nicht bestücken. Ich lass das weg. Es wird jetzt schon eng! Pin 4 u. 7 kann man bei Bedarf auch von unten dran braten. > Die Lötpunkte für die Brücke unter Ic1 scheinen nicht zu fluchten !? Doch, habe ich gerade noch mal überprüft, das passt schon. > Mir geht die Platinenerstellung leider nicht so locker von der Hand ;-(. Wenn du lieb bist, dann lasse ich dir eine zukommen, zum Selbstkostenpreis, Löcher kannst du aber bohren? Ich hänge mal ein Beispiel an, damit du mal siehst, wie das aussehen könnte! > Besteht noch Bedarf an einem uc I/U LCD Panel ? Interessant, wäre das schon. Ich wollte aber gerne 7-Segment 14,2mm mit Autorange verwenden, der Johann möchte das gerne umsetzen! > Ich könnte da was bauen..... Zeig mal. :-) Gruß Michael
Hallo Michael, den Bestückungsaufdruck, wie bekommst du den hin?
Johann Gerner schrieb: > Hallo Michael, > den Bestückungsaufdruck, wie bekommst du den hin? SW-Laserdrucker Epson EPL 5800L (HP-Toner) mit Katalogpapier(Reichelt)bedruckt, dann durch einen modifierten GBC-Laminator (ca.190-200 Grad)3-5 mal durchlaufen lassen, ab in's Seifenwasser und mit den Fingern das Papier abgerubbelt. Die feinen Papierfusseln werden dann noch mit einer mittelharten Zahnbürdte beseitigt. Früher hatte ich noch Klarlack aufgetragen, ist jetzt nicht mehr nötig, ist kratzfest! Hast du meine Post bekommen? @ompf > Vermutlich genauso wie den Resist zum Ätzen? Selbes Verfahren wie oben. Da wichtigste dabei ist die Reinigung der Platinen mit Aceton, damit der Toner schön haften bleibt. Gruß Michael EDIT: Für den Bestückungsaufdruck ist eine Fehlbestückung quasi ausgeschlossen und man ist schneller fertig.
@Michael Wow Deine Platinchen sehen aber astrein aus . Löcher kann ich selber gut bohren. Wenn Du soweit bist, nehme ich Dein Angebot liebend gern an ! Wo tummelt sich denn Johann mit seinem Multimeter herum, gibt's da auch schon Output ? Jasmin.
Elektor schrieb: > @Michael > > Wow Deine Platinchen sehen aber astrein aus . Danke! :-) > Löcher kann ich selber gut bohren. Fein. > Wenn Du soweit bist, nehme ich Dein Angebot liebend gern an ! Gut. > > Wo tummelt sich denn Johann mit seinem Multimeter herum, gibt's da auch > schon Output ? Habs ihm ja gestern Abend erst geschickt, da muß er sich erstmal einen Durchblick verschaffen?!? :-/ > > Jasmin. Michael
Ich denke, wir können mit dem Mainboard in das Finale gehen. Anbei die "MOD-5.3.4" als Eagl-Files und PDF. DRC bemäkelt Clearence der Beschriftung u.überlappten Pins, IC-Sockel... @Jörn ERC, habe jetzt die Netze umbenannt und Namen vergeben. Die Bohrloch-Pads wollen noch angeschlossen werden... :-o ansonsten keine Fehler nur Warnungen, also nicht's Ernstes! Gruß Michael EDIT: ich kriege hier bald einen Anfall, hier lassen sich die PDF-Files nicht hochladen :-(
Hallo Leute, Stromversorgung mit Vorregler, spricht etwas gegen diese Schaltung? Bitte um Ergänzungsvorschläge. Das Layout wollte ich so gestallten, dass die Stromversorgung "abtrennbar" ist. @Michael ...ja ich habe die Mail bekommen und werde mich am Wochenende drüber machen. Schöne Grüße Hans
Johann Gerner schrieb: > Hallo Leute, > Stromversorgung mit Vorregler, spricht etwas gegen diese Schaltung? > Bitte um Ergänzungsvorschläge. Oh Mist! Jetzt habe ich schon mit dem Layout 100x60mm angefangen, fehlt noch die komplette Filtergeschichte, bin ich gerade dabei. Das Teil würde im Sandwich schön passen... Wenn's nicht gefällt, kann ich es verwerfen, aber da werden wir uns schon einig. > > Das Layout wollte ich so gestallten, dass die Stromversorgung > "abtrennbar" ist. Warum willst du die denn abtrennen? Dann benötigen wir ja noch eine Platine !?! :-/ > > > @Michael > ...ja ich habe die Mail bekommen und werde mich am Wochenende drüber > machen. Fein, bin schon ganz gespannt!!! ;-) > > Schöne Grüße > Hans Hat mal einer sich das Mainboard angeschaut, können wir das jetzt so lassen? @Fritz wo bleibt denn die 3D Ansicht??? EDIT: Habe gerade gesehen, das ich die Ausgangselkos vergessen habe...
Schon da! Michael D. schrieb: > Hat mal einer sich das Mainboard angeschaut, können wir das jetzt so > lassen? Wenn Ihr mich fragt: Super! Besonders gefällt mir, dass man den Vorregler optional zuschalten kann. @Martin: Habe gestern Deinen Bauteile-Tester nachgebaut, läuft echt klasse!
@mike0815 Ich will dir doch nix böses ;-) Wenn jemand ein eagle file hier hochläd ist das erste was ich mache ein erc. Mich hauts manchmal aus den Pantoffeln wenn ich dann die Fehlerliste sehe. Aberdu wißt ja, was ich meine. Ich meckere halt um Fehler zu vermeiden. Es wird halt leicht mal was übersehen, das layout wird gemacht und das Scheißdings läuft nicht. Der Frust ist dann groß. Ich hab grad mal kurz auf die Ver.5.3.4 geschaut: Mich stört etwas der Gleichrichter (GR)B2. Muss es so ein großes Möbel sein? Die Dinger die ich hier habe bestehen aus einem Metallwürfel mit einer isolierten Seite und den Flachsteckern drauf (wie beim Auto). IMHO kannst du nur mit Drahtstücken die Verbindung vom Flachanschluss des GR zur Platine machen, egal ob der jetzt top oder bottom montiert ist. Du hast aber keine "Landeplätze" dafür vorgesehen. Ich nehme an, den Kondi C10 und die Drahtbrücke an Pin 7 des 723 bappst du auf die bottom seite?
Fritz Frosch schrieb: > Schon da! Fein, da geht mir immer einer .. :-o Schade, das da nicht alle Bauteile vorhanden sind. > > Michael D. schrieb: >> Hat mal einer sich das Mainboard angeschaut, können wir das jetzt so >> lassen? > > Wenn Ihr mich fragt: Super! Na dann... > Besonders gefällt mir, dass man den Vorregler optional zuschalten kann. Sicher. Wenn der vorgeschaltet ist, reduziert das die Verlustleistung enorm, also eigendlich ein Muß. > Anbei das Vorregler-Layout "Ver.1.0" inkl. der Filter-Batterie. Ich habe den IRFP240 gewählt, weil der 100V abhaben kann. Die Leiterbahnen, habe ich so kurz, wie möglich gehalten. Evtl. könnte das noch optimiert werden, lasst euch mal aus. (Wenn der Lothar Miller das sieht, bekommt er bestimmt einen Anfall...) Die Schraubklemme oben links, mußte ich herum drehen, wird noch gerichtet. Ausgangsspannung 5Volt für die Digitalen Anzeigen ergänzt. Gruß Michael
Habe dich doch glatt übersehen... Jörn Paschedag schrieb: > @mike0815 > Ich will dir doch nix böses ;-) Quatsch, bin um jeden Hinweis froh, sonst müsste ich ja alleine die Suppe auslöffeln. > Wenn jemand ein eagle file hier hochläd > ist das erste was ich mache ein erc. Mich hauts manchmal aus den > Pantoffeln wenn ich dann die Fehlerliste sehe. Aberdu wißt ja, was ich > meine. Ich meckere halt um Fehler zu vermeiden. Es wird halt leicht mal > was übersehen, das layout wird gemacht und das Scheißdings läuft nicht. > Der Frust ist dann groß. Geht mir ja genauso, das waren noch die Nachwehen vom Original und das war halt etwas schlampig(tschuldige Fritz) > Ich hab grad mal kurz auf die Ver.5.3.4 geschaut: > Mich stört etwas der Gleichrichter (GR)B2. Muss es so ein großes Möbel > sein? > Die Dinger die ich hier habe bestehen aus einem Metallwürfel mit einer > isolierten Seite und den Flachsteckern drauf (wie beim Auto). > IMHO > kannst du nur mit Drahtstücken die Verbindung vom Flachanschluss des GR > zur Platine machen, egal ob der jetzt top oder bottom montiert ist. Du > hast aber keine "Landeplätze" dafür vorgesehen. Genau Die habe ich ja auch hier liegen, kann das sein, das die in meiner Bibiliothek nicht vorhanden sind? Wenn Jemand die Ausführung mit den "Kabelschuhen da hat, könnte er die mal posten? > Ich nehme an, den Kondi > C10 und die Drahtbrücke an Pin 7 des 723 bappst du auf die bottom seite? Pin7 ist klar auf Bottom! Du meinst C18 100nF, oder? Die 100nF löte ich meistens in SMD und natürlich auch Dieser. Gruß Michael
Den Vorregler verstehe ich so noch nicht - ohne den noch fehlenden Elko am Eingang machen die "kurzen" Leiterbahnen auch keinen Sinn. Kann es sein das das noch ein kapitaler Fehler drin ist ? Für mich sieht das so aus als wäre da ein Stepdown Wandler einfach am Source des FETs an die Hilfsspannung angehängt. So geht das aber nicht - es sei denn man kriegt die parasitären Kapazitäten für die Schaltung und den Trafo auf unter 10 pF. Erst sollte man sich auf die Schaltung einigen und da die Fehler entfernen bevor man anfängt sich mit den Layout zu beschäftigen.
Im Schaltplan waren die Pins bzw. Ein-u. Ausgänge falsch beschriftet, habe ich korrigiert. Hallo Ulrich, > Erst sollte man sich auf die Schaltung einigen und da die Fehler > entfernen bevor man anfängt sich mit den Layout zu beschäftigen. Ich meine gelesen zu haben, das der Vorregler in dieser Form schon mehrmals eingesetzt wurde?!? Wenn das nicht korrekt ist, dann ist das sehr ärgerlich (für mich) Gruß Michael
Michael D. schrieb: >> Ich will dir doch nix böses ;-) > Quatsch, bin um jeden Hinweis froh, sonst müsste ich ja alleine die > Suppe auslöffeln. Dann bin ich beruhigt ;-) Ja, ich meinte C18. Wieviel Amps soll das NT bringen? Eventunnel könntest du einen FB32 Flachgleichrichter nehmen.
@Jörn > > Dann bin ich beruhigt ;-) ich auch :-) > Ja, ich meinte C18. Wieviel Amps soll das NT bringen? Eventunnel > könntest du einen FB32 Flachgleichrichter nehmen. Den hatten wir doch schon im Programm. Dann kamen mehrere Einwände, das dieser etwas "undersized" für die Schaltung wäre, dann habe ich, um dem vorzubeugen, diesen "Bremmel" gewählt. Den gibts von 10-25A und die Wäremeentwicklung hält sich ja dann auch in Maßen. Die "Landeplätze", sollten da passen, da die Typenbezeichnungen in der lbr sowie in Natura identisch sind. Was mir hier Koppzerbrechen macht, ist die Aussage von Ulrich über den Vorregler! Ich bin da jetzt etwas verunsichert! :-( Gruß Michael
Vorregler...... Also ich lasse den weg. Die guten Regeleigenschaften des Designs ( semi- bis professionell) sind hinlänglich bekannt und ich kann das nach 25 Jahren Betrieb an den verschiedensten Endverbrauchern nur bestätigen. Da ist mir der Vorregler nur eine unbekannte "Größe" im System. Ich kann das momentan ohne Investition von Zeit nicht einschätzen, theoretisch überwiegen bei mir die Nachteile..... Ich schalte die Eingangsspannung mit einem Relais und Trafo bei halber Versorgunggspannung einfach um. Und unter 15 Volt wird der Trafo sogar parallel geschaltet. "Best of bread" ist da meine pragmatische Devise...
Der Vorregler sieht wirklich komisch aus. Der Punkt wo hier GND dran ist, ist im Normalfall der Punkt mit der größten Wechelspannung. Mit einem Elko am Eingang dazu (ideal mit auf der Platine) kann das schon noch laufen, aber halt nicht gut und EMV mäßig die reinste Katastrophe. Und nur für den Vorregler noch eine Hilfsspannung ist auch nicht ideal. Normal baut man einen Step down Wandler ohne Hilfsspannung auf - da nimmt man schon lieber einen P-MOSFET oder auch PNP-BJT als Schaltelement in Kauf.
Der Johann hatte behauptet, diese Schaltung schon mehrmals in betrieb genommen zu haben, dann kann die doch so falsch garnicht sein?!? Vielleicht kann er das mal kommentieren, ob die Schaltung EMV Probleme mit sich bringt und wie sich das bei ihm in der Praxis verhält? Oszi-Messungen könnten da Aufklärung schaffen! Ich würde schon gerne eine Vorreglung einsetzen, die mit 4-5V voraus hoppelt. Davon abgesehen, benötige ich fast nie mehr als 18-25V, ist aber jetzt Nebensache. BtW. bin ich gerade dabei, den Prototypen vom Mainboard zu ätzen. Bei Interesse, kann ich gerne das Ergebnis bebildert einstellen. Gruß Michael
Hallo Leute, ich habe den Vorregler einmal gebaut und im Einsatz. Ich werde mal ein paar Bilder machen. Vielleicht hilft das für eine Entscheidung. Ich sollte vieleicht dazu sagen, dass ich für den Fall der Fälle den Vorregler mit einem Relais überbrücke. Schöne Grüße Hans
hallo Michael D. (mike0815), schenkst du den interessierenden den hex.code und die schaltungsunterlagen für dein schönes volt-meter-modul mit atmega für das netzteil? vielen dank!
Johann Gerner schrieb: > Hallo Leute, > ich habe den Vorregler einmal gebaut und im Einsatz. Ich werde mal ein > paar Bilder machen. Vielleicht hilft das für eine Entscheidung. Bestimmt! ;-) > Ich sollte vieleicht dazu sagen, dass ich für den Fall der Fälle den > Vorregler mit einem Relais überbrücke. Hast du denn auch ein paar Messung zur Hand? > Wie kommst du mit der Digi-Anzeige voran? Anbei mal das korrigierte Layout vom Vorregler "Ver.1.1", kann man das so lassen? Mainboard ist geäzt! Es werden noch die Löcher gebohrt, erst dann kommt der Bestückungsaufdruck drauf! ;-) Die Kupferfläche ist ok, nur hat mein Drucker ein wenig gezickt, warscheinlich verabschiedet sich gerade die Fixiereinheit! Das Ergebnis kann sich aber blicken lassen, Doku folgt... Muß jetzt erstmal meine Raubtiere füttern. Gruß Michael
mamü schrieb im Beitrag: > hallo Michael D. (mike0815), > > schenkst du den interessierenden den hex.code und die > schaltungsunterlagen für dein schönes volt-meter-modul mit atmega für > das netzteil? > > vielen dank! :-))) Der Johann ist da noch dran! Der Atmega8 kann ja quasi 2 Instumente steuern, sonst wird dem ja langweilig. Gruß Michael
... auch mich würde deine Lösung mit dem Atmega8 sehr interessieren. Vielen Dank schon jetzt. Alex
So, im Anhang befindet sich die Hilfsspannungsplatine. ...ist nur ein kleiner Beitrag, aber damit der arme Michael nicht noch mehr planen muss... Es gibt drei Ausgangspinheader: Einen für die Hilfsspannung des Netzteiles, einen für meinen Frequenzgenerator und einen für eine Festspannung von +12V; 0V; -12V bis 1A, welche das Netzteil optional noch ausgeben kann (lohnt sich natürlich nur bei entsprechend groß dimensioniertem Trafo). Die Platine ist schön klein geworden (45mmx75mm). Und ja, ich bin ein Freund der fetten Leiterbahnen ;-)
Ach, ich sehe gerade, dass Du die Versorgungsspannung schon direkt auf die Vorregler Platine mit aufgenommen hast... Also vergesst meinen letzten Beitrag.
Hallo Fritz, vielleicht klatscht du noch einen 7805 "nach" dem 7812? Du ärgerst dich später, wenn dir die Spannung für das DVM fehlt! Nach den 100nF Kerkos fehlen noch 10-22µF Elkos zum Ausgang hin. Man könnte noch für jede Ausgangsspannung eine Kontroll-LED andenken, ich mache das immer so, da weiß man gleich, das alles stromt. Da fällt mir gerade ein, das ich das in meiner Version auch noch nachrüsten müsste. Update: Der große Gleichrichter ist blöderweise auf der "Topside" zu montieren obwohl ich das Teil gespiegelt hatte, kann ich mir jetzt nicht erklären :-( Habe fast alle Löcher vom Mainboard gebohrt. Danach kommt der Bestückungsaufdruck drauf und die Kupferseite bekommt ihren Schutzlack. Heute Abend gibt's noch Fotos vom Prototyp! ;-) Ist der Johann hier irgendwo? Es fehlt noch etwas Input vom Vorregler... Gruß Michael
Fritz Frosch schrieb: > Ach, ich sehe gerade, dass Du die Versorgungsspannung schon direkt auf > die Vorregler Platine mit aufgenommen hast... > Also vergesst meinen letzten Beitrag. Ja, leider... Ich hätte da aber eine Idee! Da vielleicht nicht alle den Vorregler verwenden möchten, könntest du mein Layout verwenden und die Reglerschaltung weglassen. Die Platine wäre dann 60x40-50mm groß. Oder du nutzt den Platz für einen Print-Trafo mit ein wenig mehr "Bums"! Für 1A könnte der aber ein bißchen groß werden, schau halt mal, was da so geht. Anbei mal die Eagl-Files Ach ja, eh ich es vergesse. Wenn du die Bauteilbeschriftung verschieben möchtest, so das wir auch was lesen können, mußt du das Button "UnSmash(Smash)" drücken und dann das Bauteil anklicken. Der Button ist der 11. von oben ;-) Gruß Michael
Ich werde den Vorregler auf jeden Fall verwenden, deswegen kommt mir
Dein Layout wie immer wieder voll entgegen!
Da ich hier noch einen schönen Ringkerntrafo liegen habe, war auch in
meinem Layout kein Printtrafo vorgesehen. Aber die extra Ausgänge der
symmetrischen 12V Festspannungsversorgung bei 1A finde ich schick, da
kommt bei Dir noch 'ne extra Buchse drauf ;-)
> "UnSmash(Smash)"
Wieder was gelernt!
Bei der Spannung von den Hilfspannugsquellen muss man aufpassen, die sind sind an verschiedenen Stellen mit der Regelschaltung verbunden und haben keine gemeinsame Masse mit der Hauptspannung. Einfach rausführen geht also nicht, das bringt u.A. die Strommessung/Regelung durcheinander. Bei der Vorregelung ist da auch noch gar nicht klar wie und wo die mit dem Rest zusammenhängen soll. Vor allem Fehlt da noch irgendwie ein kurze Verbindung zu einem Kondensator am Drain Pin des MOSFETS bzw. Anschluss X6-2. Ohne die Information wie das mit dem Rest zusammenhängt kann ich nicht sagen wo der Fehler liegt, aber so geht das ziehmlich sicher nicht richtig.
Fritz Frosch schrieb: > Ich werde den Vorregler auf jeden Fall verwenden, deswegen kommt mir > Dein Layout wie immer wieder voll entgegen! ja ja, unbezahlbar... :-))) > Da ich hier noch einen schönen Ringkerntrafo liegen habe, war auch in > meinem Layout kein Printtrafo vorgesehen. Denk' aber daran die Symmetrische Spannung nicht so arg zu belasten, sonst kommt das Mainboard zu kurz! > Aber die extra Ausgänge der > symmetrischen 12V Festspannungsversorgung bei 1A finde ich schick, da > kommt bei Dir noch 'ne extra Buchse drauf ;-) Ist ja noch Platz auf der rechten Seite. Es ist noch keine Beschriftung der Aus-u.Eingänge der Vorreglerschaltung, vielleicht könntest du das noch machen? > >> "UnSmash(Smash)" > Wieder was gelernt! na dann... ;-) Countdown läuft! Die "Landeplätze" für den Gleichrichter haben mich schön geärgert, 4x Sägeblatt umsetzen :-( Gruß Michael EDIT: Ach ja, bekommen wir noch eine 3D Asicht von dir?
@Ulrich Du hast Recht! Das hat mir Gestern schon ein wenig Kopfschmerzen bereitet und wollte das auch noch erwähnen, das man die Hilfsspannung für nach Aussen garnicht verwenden kann! Ausserdem haben wir GND u. Null, die, wie schon erwähnt hast, nicht zusammengeführt werden dürfen. Man sollte sich das noch mal genau ansehen. Drain und wo soll der andere Pin hin? Bleibt nur X6-1 und X7-2. Gruß Michael
Der Kondensator sollte vermutlich nach X6-1, da wäre er jedenfalls sinnvoll. Der Kondensator muss vor allem auch dicht mit dran, denn der gehört mit zum Kreis der kurz und mit kleiner Fläche sein sollte. Schließlich soll der Strom Abwechselnd durch den FET und die Dioden fließen, ohne dabei viel Störungen zu verursachen. Es ist vermutlich das ganze Prinzip für den Vorregler Murks - mit kleinen Änderungen sehe ich da keine Lösung - lieber ganz von vorne Anfangen. Das bei dieser Schaltung vermutlich gedachte Prinzip als positiver Buck Konverter mit N-MOSFET als Schalter und dann der fliegenden Hilfsspannung ist problematisch: der Punkt wo hier die Hilfsspannung angekoppelt wird, hat im Normalfall ein heftige Wechselspannung. Der Nullpunkt der Hilfsspannung ist also nicht nur etwas verschoben, sondern da sind auch noch ca. 20 kHz und bis zu 50 Vss drauf. Über die Kapazitäten des Trafos und der Platine selber gibt das wahrscheinlich EMV Probleme und der Regler ist auch nicht effizient, weil die relativ große Kapazität umgeladen werden muss. Normal versucht an dem Punkt die Kapazitäten eher klein zu halten, wenn man nicht gerade einen resonanten Wandler baut. Mit einer Hilfspannug aus einem kleinen DCDC Wandler könnte es ggf. gerade noch so gehen, ist aber auch nicht schön. Die extra -12 V und +5 V an der Hilfsspannung sind übrigens nicht zu gebrauchen, außer ggf. für einen interne Beleuchtung oder einen Lüfter.
Was sollen wir mit dem Hexcode, bitte den Sourcecode sonst könnte Michael ja auch sein Layout nur "veschlüsselt" anbieten. Oder sind wir hier schon bei der Elektor ?;-)
Elektor schrieb: > Was sollen wir mit dem Hexcode, bitte den Sourcecode sonst könnte > Michael ja auch sein Layout nur "veschlüsselt" anbieten. Genau... :-))) Es gibt aber Einige "nur" User, die nicht kompilieren wollen, können oder wie auch immer, eine HEX wird auf jeden Fall dabei sein. > > Oder sind wir hier schon bei der Elektor ?;-) Zum Glück nicht, da wären wir hier wohl verkehrt! @Ulrich > Die extra -12 V und +5 V an der Hilfsspannung sind übrigens nicht zu > gebrauchen, außer ggf. für einen interne Beleuchtung oder einen Lüfter. Na ja, die -12V wollte ich nicht nutzen. Die 5V sollten ja das DVM mit dem Atmega8 versorgen, der ist ja nicht Potenzialabhängig. Wir warten mal ab, was der Johann dazu beiträgt, angeblich soll das Teil ja bei ihm funktionieren. Ansonsten müssten wir uns eine Alternative einfallen lassen um die Endstufe ewas ökonomischer zu betreiben. Das Prinzip mit den 4-5V forward gefällt mir aber! Hättest du denn da noch was im Petto? Gruß Michael
Ok, hier die angedrohten Fotos von der fertigen Mainboard-Platine. Ich habe gleich die 7-Segment Module für die Messgeräte mit geäzt, passte genau auf eine Euro-Platine von Bungard. Den Bestückungsaufdruck habe ich, zum Glück, genau getroffen! ;-) Wie findet ihr den Prototyp? Gruß Michael
Eine Schaltung für die Vorregelung ist z.B. im Datenblatt zum LT1083-1085. Die kommen auch ohne ein Extra Schaltregler IC aus, nur mit OP. Für eine Spannung über etwa 30 V müsste man da aber noch eine kleine Anpassung (z.B. Zenerdiode) machen. Wenn man beim TL494 bleiben will, dann schon eher ein "negativregler", also die positive Spannung durch gehen lassen und auf der negativen Seite regeln. Sollte von der Schaltung her gar nicht so viel anders werden, nur die Induktivitäten und Dioden auf der Drain Seite, und die Dioden nach V+. Aber besser noch mal Simulieren oder nach Datenblatt kontrollieren - mir sieht das so aus als wäre da auch die Beschaltung des Regler ICs nicht in Ordnung (nur 1 Ausgangbenutzt, d.h. maximal ca. 50% Tastverhältniss). Dabei kann man sich auch gleich den Trafo sparen, wenn man die Versorgung für den TL494 aus den +40 V gewinnt. Ist nicht besonders Effektiv, aber immer noch besser als ein extra Trafo.
Michael D. schrieb: > Ok, hier die angedrohten Fotos von der fertigen Mainboard-Platine. > Ich habe gleich die 7-Segment Module für die Messgeräte mit geäzt, > passte genau auf eine Euro-Platine von Bungard. > Den Bestückungsaufdruck habe ich, zum Glück, genau getroffen! ;-) > Wie findet ihr den Prototyp? > > Gruß Michael Wow, Meister der Platinen. Saubere Arbeit !
Hallo Leute, hier die versprochenen Oszi-Bilder: Hier kurz die Rahmendaten: Labornetzteil Regelberich 0-28V, 0-7A Zwei Endtansistoren paralell, Kühlkörperauslegung bis max 50W Verlustleitung. Taktfrequenz des Step-Down Vorregler: 40Khz Oszi-Einstellungen : 20mV und 10 uS, Tastkopf 1:2 Ich muss gestehen, die Ergebnisse sind ernüchtend. Bei einer Ausgangsspannung von etwa 1V und 4A Last habe ich bereits 80mV "Störung" auf dem Ausgang, "spare" mir aber ca. 100W Verlustleistung. Bei einer Ausgangsspannung von etwa 1,7 V und 7A Last sind es zwar immer noch 80mV, aber mit viel Oberwellen. Hier spare ich mir fast 160W Verlustleistung. Fazit: mit Vorregler tatsächlich nur zum "Akku laden und Styroporschneiden" geeignet. Das Ergebniss liese sich sicherlich mit einer Ordentlichen Spulenberechung und Filteranpassung verbessern. Aber dass ist ein eigenes Feld! Auf gut Deutsch: Wenn mit Vorregler, dann nur zum "optionalen Hinzuschalten" wenn, wie bei mir, die Kühlkörperauslegung nicht für 100% ED reicht. Für meinen Nachbau werde ich jedoch die Version mit Vorregler bauen da meine Kühlkörperbestände nicht mehr hergeben und die Basteleien meines Sohnes dies Störungen durchaus verkraften ;-) Schöne Grüße
Ulrich schrieb: > Die extra -12 V und +5 V an der Hilfsspannung sind übrigens nicht zu > gebrauchen, außer ggf. für einen interne Beleuchtung Ach? Soll das Netzteil auch ähnlich wie in "gemoddeten" PCs eine Innenbeleuchtung bekommen? :-) Gruss Harald
Hallo Johann, die Oszillogramme sind also jetzt mit dem Vorregler aufgenommen ? Was hast Du als Last benutzt ? Ich hatte so etwas ja bereits erwartet. Wichtig ist das man sich halt darüber bewusst sein muss. Kannst Du denn bitte einmal Dein Messgerät als PDF und auch den Sourcecode zur Verfügung stellen ? Jasmin
Harald Wilhelms schrieb: > > Ach? Soll das Netzteil auch ähnlich wie in "gemoddeten" PCs eine > Innenbeleuchtung bekommen? > :-) > Gruss > Harald Ja genau, das Teil kommt in einen Plexikasten... :-))) Da oben habe ich mal eine Alternative nach Ulrich's Vorschlag kopiert. Die Schaltung könnte man noch auf MOSFET-Ebene mit dem Komperator stricken. Die Versorgung könnte über eine "Ladungspumpe" evtl. vom Haupttrafo versorgt werden. Was meint die Gemeinde dazu? Vielleicht baue ich nachher mal einen schaltplan. Im Moment, bin ich noch am Löten @Elektor > Wow, Meister der Platinen. > Saubere Arbeit ! Danke, das hört man doch gerne!!! ;-) Gruß Michael
@Michael, Schau mal in Deine Postbox, anscheinend kommst Du vor lauter Löterei und Ätzerei nicht dazu ? Wegen Platinchen, Du wolltest mir doch auch eine herstellen .....
Michael D. schrieb: > Den Bestückungsaufdruck habe ich, zum Glück, genau getroffen! ;-) Hi! Wie hast du das mit dem Bestückungsdruck gemacht, bzw. wie hast du ihn aufgetragen??
Michael D. schrieb: >> Innenbeleuchtung? > Ja genau, das Teil kommt in einen Plexikasten... :-))) Send pics. :-) > Da oben habe ich mal eine Alternative nach Ulrich's Vorschlag kopiert. > Die Schaltung könnte man noch auf MOSFET-Ebene mit dem Komperator > stricken. Ich denke, wenn sowieso ein neuer Vorregler konzipiert werden soll, sollte man da keine aus Einzeltransistoren gestrickte, veraltete Lösung nehmen, sondern ein heutzutage übliches Schalt- netzteil (Stepdown) mit IC! Gruss Harald
Elektor schrieb: > @Michael, > > Schau mal in Deine Postbox, anscheinend kommst Du vor lauter Löterei und > Ätzerei nicht dazu ? Ich hätte gerne 2 Leben... ;-) > > Wegen Platinchen, Du wolltest mir doch auch eine herstellen ..... ? Ich hatte dir doch geantwortet, oder hast du noch eine geschrieben? Die ist dann nicht angekommen, dann schick noch mal. @Andreas > Hi! Auch Hi! > Wie hast du das mit dem Bestückungsdruck gemacht, bzw. wie hast du ihn > aufgetragen?? Siehe hier: Beitrag "Re: Labornetzteil/Funktionsgenerator" Ich werde 100x gefragt, kann ich garnicht verstehen, das machen doch fast alle hier... ;-) @Harald > Ich denke, wenn sowieso ein neuer Vorregler konzipiert werden > soll, sollte man da keine aus Einzeltransistoren gestrickte, > veraltete Lösung nehmen, sondern ein heutzutage übliches Schalt- > netzteil (Stepdown) mit IC! Bin ich dafür! ...und du hast Recht. Natürlich nicht mit Transistoren, das wäre ja Quatsch. Vielleicht kommen ja noch Vorschläge, ich würde das begrüssen. ;-) > Gruss > Harald Gruß Michael
@Michael D Das muss an den so gut aussehenden Platinen liegen :D
Nur als Vorregler sind die Anforderungen nicht so hoch. Entsprechend geht da auch so eine einfache Lösung mit OP. Die Transistoren sind einfach das Schaltelement. In der Leistungsklasse ist es da nicht abwegig dafür einen externen Transistor oder FET zu nutzen, und nicht ein IC mit Leistungsschalter. Ich habe auch nichts gegen den TL494, auch wenn der nicht unbedingt neuer ist als der LT1011. Das ist halt eine altes Universelles IC für Schaltregler. Der erste Vorschalg fpr den Vorregler hat 2-3 Probleme: 1) Der N-MOSFET als High side Schalter und dann die Hilfsspannungsquelle als ein denkbar schlechte Lösung. 2) Der Elko vor dem Regler gehört dich an den FET und die Dioden - auf einer anderen Platine ist viel zu weit weg. 3) Die Filterung ist eher für die 40 kHz ausgelegt, nicht für die HF Störungen vom Umschaltmoment - dafür braucht man eher Feritte Perle und Kondensatoren, kein Ringkern und ELKO. Auch die Masseführung ist vermutlich nicht gut. Die Platine mit dem Vorregler sollte den Gleichrichter und die ELKOs vor und hinter dem Regler mit rauf haben. Dazu gehört dann auch ein Filter am Eingang. Die Schwierigkeit bei der Auswahl eines Reglers ist ein wenig die Relativ hohe Spannung am Eingang - da fallen viele Moderne Regler ICs aus, bzw. man braucht eine eher ungewöhnliche Schaltung die man nicht gleich im Datenbaltt findet, z.B. den TL494 als negativ-regler mit N-Kanal MOSFET. Dicht dran an der typischen Schaltung wäre noch die Version mit PNP oder P-Kanal MOSFET und dann als positivregler.
Man sollte sich klar machen, dass eine Kombination aus einem Vorregler gefolgt von einem Linearregler eigentlich ein Schaltnetzteil ergibt?! Ich finde das etwas widersinnig was sich hier entwickelt. Dann lässt uns doch alternativ gleich ein Schaltnetzteil entwickeln. Auch hier gab's in der Elektor vor 11/2 Jahren eine schöne Schaltung welche bei mir zu Haus tadellos seinen Dienst verrichtet. @ Michael Habe bisher leider keine Mail von Dir erhalten.
Elektor schrieb: > Man sollte sich klar machen, dass eine Kombination aus einem Vorregler > gefolgt von einem Linearregler eigentlich ein Schaltnetzteil ergibt?! Stmmt aber nur fast. Ein reines Schaltnetzteil ist unser Teil nicht. > > Ich finde das etwas widersinnig was sich hier entwickelt. > > Dann lässt uns doch alternativ gleich ein Schaltnetzteil entwickeln. Das machen wir aber in einem extra Thread. > > Auch hier gab's in der Elektor vor 11/2 Jahren eine schöne Schaltung > welche bei mir zu Haus tadellos seinen Dienst verrichtet. Mit Sense und Strombegrenzung? Dann wäre das interessant und ich wäre dabei. ;-) Machst du den Anfang, da du ja die Unterlagen vorliegen hast... > > @ Michael > > Habe bisher leider keine Mail von Dir erhalten. Das kann ich kaum glauben! :-( Gruß Michael
Hier nun mein finaler Aufbau vom Mainboard inkl. Endstufe. Für die Leistungswiderstände u. die Endtransistoren ist ja wohl keine extra Platine nötig, ich habe das "fliegend" gelöst! Die Molex-Stecker, mußte ich erst auslöten u. zurecht sägen, das hat etwas gedauert. Es müssen noch die Jumperbuchsen für die Potis, Kontroll-LED usw., konfektioniert werden. Das nimmt einige Zeit in Anspruch, für Heute reicht's erst mal! Morgen Abend, wie ich das Teil zum Laufen bringen... Gruß Michael
Hallo, bisher haben weder Michael seine Platine im PDF Format bereitgestellt und von Johann hört und sieht man bezüglich seines Multimeters nix. Stellt Ihr das bitte zur Verfügung oder wenn nicht dann sagt es einfach ?! Oder wollt Ihr Geld dafür, darüber ließe sich ja auch reden. Danke.
Nana, nicht so garstig! Ein "Danke" für's Projekt wäre ja vielleicht auch nicht verkehrt. Aber schön, dass sich Nachbauer finden :-) @Michael: Das geht ja flott bei Dir. Ich werde heute noch die Bauteile bestellen. Hast Du TIP3055er Transitoren verwendet? Im Anhang die 3D Ansicht des (bereits wieder umstrittenen) Vorreglers!
Danke, ;-) gibt es nun eine Antwort ? Ich bin nicht garstig, ich habe ganz lieb und nett eine Frage gestellt weil ich Klarheit möchte. Danke im Voraus
Hallo Jasmin > die Oszillogramme sind also jetzt mit dem Vorregler aufgenommen ? ...ja, ohne Vorregler sind es glatte, scharfe Linien, wie man es erwarten würde. Doch nach wenigen Sekunden spricht die Themepraturüberwachung an und schaltet den Trafo ab. (nicht weil der Trafo zu heiss ist, sondern der Kühlkörper. > Was hast Du als Last benutzt ? 10 Meter 2,5mm² Kupferlitze, ist simpel, schmort nicht gleich durch und liegt mehr (oder weniger lang :-) in meinem Bastelkeller rum. Damit teste ich das Verhalten bei sehr hohen Strömen und hohen Verlustleistungen. > Ich hatte so etwas ja bereits erwartet. Wichtig ist das man sich halt > darüber bewusst sein muss. Das Ergebnis hatte ich zwar in änlicher Form vermutet, doch ein wenig Enttäuscht bin ich schon. Wobei ich mir hinsichtlich des "Filters" keinerlei Mühe gemacht habe. > Kannst Du denn bitte einmal Dein Messgerät als PDF und auch den > Sourcecode zur Verfügung stellen ? Das Gezeigte "Messgerät" ist nicht auf meinem Mist gewachsen sondern man kann es unter: http://www.dg7xo.de/selbstbau/nt-power-modul.html finden. Aber aufgepasst, man muss das PDF bis zum Ende lesen, dann findet man auch die Infos für den "Labornetzteilbetrieb" Dazu ist eine kleine Modifikation des Boards nötig (bei Vers. 1.x) sowie eine negative 5V-15V Versorgung. Die Auflösung und Genauigkeit sind zwar nicht besonders gut, reichen aber für die aller meisten Fälle. Und wenn wirklich mal genauer sein muß... ein Multimeter wird ja jeder haben :-) Ich bastle jetzt noch an der 2x 4 Digit LED Lösung. Dauert aber noch etwas!
Fritz Frosch schrieb: > Nana, nicht so garstig! > Ein "Danke" für's Projekt wäre ja vielleicht auch nicht verkehrt. Aber > schön, dass sich Nachbauer finden :-) Ja! Und Feedback ist auch erwünscht, wegen evtl. Nachbesserungen!!! > > @Michael: > Das geht ja flott bei Dir. Ich werde heute noch die Bauteile bestellen. > Hast Du TIP3055er Transitoren verwendet? Nö, ich habe einen Kasten voll 2N3055, davon habe ich 2 Stck. selektiert mit fast identischen hFe und Uf Werten(gemessen). Kannst du übrigens auch machen mit dem Transistortester, ist sehr Hilfreich. > > Im Anhang die 3D Ansicht des (bereits wieder umstrittenen) Vorreglers! Sieht schick aus, danke für das Pic. Allerdings, wie du schon sagst, ist dieser noch umstritten und sollte unbedingt, wenn er verwendet wird, abschaltbar sein!!! Die Hilfsspannung sollte unbedingt "nur" für das Mainboard und die 5Volt (Messgerätschaft)verwendet werden! Wenn der Vorregler zum Einsatz kommt, wäre es besser, den auf eine Extraplatine zu bauen mit eigener Stromversorgung. Dafür ziehe ich eine Ladungspumpe (Villard oder Delon) in betracht, die aus dem Haupttrafo gewonnen werden kann, soll...ich bin da noch dran! > gibt es nun eine Antwort ? > Ich bin nicht garstig, ich habe ganz lieb und nett eine Frage gestellt > weil ich Klarheit möchte. Hast du das hier gelesen??? Beitrag "Re: Labornetzteil/Funktionsgenerator" Ich werde später noch mal probieren, ob das jetzt geht! Gruß Michael
Lieber Nachbauer, Multimetermäsig bin ich noch am basteln. Ich will mich schließlich nicht blamieren :-) Und bevor ich mit PDF´s um mich werfe stelle ich vorher das Design zur Diskusion. Ich darf nämlich von mir behauten, dass ich sehr "Kritikresisten" bin :-) (bitte nicht mit "Beratungsresisten" verwechseln) Und nein... ich will kein Geld :-) > Hallo, > > bisher haben weder Michael seine Platine im PDF Format bereitgestellt > und von Johann hört und sieht man bezüglich seines Multimeters nix. > > Stellt Ihr das bitte zur Verfügung oder wenn nicht dann sagt es einfach > ?! > > Oder wollt Ihr Geld dafür, darüber ließe sich ja auch reden. > > > Danke.
Hallo Michael ...du Angeber :-) (ist als Kompiment gedacht) bist schneller gewesen als ich... und dabei hatte ich das Board fürs Wochenende schon in der Schale... Na ja, wass solls, bin ich eben zweiter! Schöne Grüße Hans > Hier nun mein finaler Aufbau vom Mainboard inkl. Endstufe. Für die > Leistungswiderstände u. die Endtransistoren ist ja wohl keine extra > Platine nötig, ich habe das "fliegend" gelöst! > Die Molex-Stecker, mußte ich erst auslöten u. zurecht sägen, das hat > etwas gedauert. > Es müssen noch die Jumperbuchsen für die Potis, Kontroll-LED usw., > konfektioniert werden. Das nimmt einige Zeit in Anspruch, für Heute > reicht's erst mal! > Morgen Abend, wie ich das Teil zum Laufen bringen... > > Gruß Michael
Johann Gerner schrieb: > Lieber Nachbauer, > Multimetermäsig bin ich noch am basteln. Ich will mich schließlich nicht > blamieren :-) So wie ich manchmal :-( > Und bevor ich mit PDF´s um mich werfe stelle ich vorher > das Design zur Diskusion. Ich darf nämlich von mir behauten, dass ich > sehr "Kritikresisten" bin :-) (bitte nicht mit "Beratungsresisten" > verwechseln) Oha... :-) > > Und nein... ich will kein Geld :-) Ha! Ich schon, mal im Ernst...die Arbeit die hier geleistet wird, ist ja schon fast unbezahlbar! Wenn ich bedenke, wieviel Zeit nur für das Layout drauf ging... Aber da kann man mal sehen, wie begehrt die "olle Schaltung" plötzlich ist... Johann's Coding für das Multimeter braucht da auch seine Zeit, ausserdem hat man ja auch noch andere Verpflichtungen, die da nicht zu kurz kommen dürfen, gelle? Johann, ich bin schon ganz gespannt auf dein Ergebnis! ;-) Ich bin gerade dabei, das Mainboard zum laufen zu bringen, ist gleich soweit. Gruß Michael
Mist, fast Doppelpost. Da bist DU schneller mit den Fingern!!! Hier kommt ja richtig Leben in die Bude. Johann Gerner schrieb: > Hallo Michael > > ...du Angeber :-) (ist als Kompiment gedacht) Habe ich auch als solches aufgefasst! :-))) > bist schneller gewesen als ich... und dabei hatte ich das Board fürs > Wochenende schon in der Schale... Na ja, wass solls, bin ich eben > zweiter! Oh, das wollte ich jetzt aber nicht... :-))) Wann bist du denn soweit mit deinem "Werk" ? Möchte ich unbedingt sehen! > > Schöne Grüße > > Hans >> >> Gruß Michael
Also gibt es eine PDF Vorlage oder muss ich mich mit einer Lochrasterplatine quälen;-). Das würde mich schmerzen .
UPDATE: Eckdaten: Hauptspannungstrafo: ~18,39V - 16A Gleichgerichtete Eingangsspannung: +24,25V Hilfsgleichspannung: +12V - 0V - 12V - 0,3A Endstufe: 2x 2N3055 Selektiert, Emitter je 0,22R Sense-Ausgang an Polklemmen Nachdem ich einen defekten µa741 ausgemacht hatte(getauscht), ist das Teil schon mal schön angelaufen. Gleich eine 12V 35W Halogenlampe angeschlossen und langsam hochgefahren bis 13,6V und 3 Ampere. Spannung bleibt von 0 auf 3A Lastwechsel bis auf 10mV stabil! Bei angeschlossen Sense am Endverbraucher, geht die Spannung 100-200mV höher als die Sollspannung! Warscheinlich muß da noch ein wenig Feintuning vorgenommen werden. Ansonsten ist der erste Eindruck zufriedenstellend. Die 2x 2N3055 schlagen sich ganz gut. Nach 10min Dauerlast kann man noch locker das Kühlblech anfassen. Der BD241 bleibt eiskalt sowie die anderen Bauteile mit Ausnahme vom Gleichrichter(10A), der braucht unbedingt Kühlung! Achtung! Der Senseausgang sollte immer angeschlossen sein, kommt der Minus-Sense alleine an den Verbraucher, raucht der R17 47R ab...ich muß den schon mal tauschen, abgerutscht :-( PDF kommt gleich. Es hat sich noch ein Fehler auf dem Bestückungsaufdruck eingeschlichen. Die Beschriftung von Sense(+) u. Sense(-) müssen getauscht werden, im Schaltplan ist es aber korrekt. Gruß Michael
Das mit dem defekten Sensewiderstand könnte ein Problem werden. Das kann ziemlich dumme Folgen haben: Ist der untere Sensewiderstand defekt (offen) stimmt die Spannung nicht mehr, wenn man nur den Ausgang normalen nutzt, was hier ja erlaubt sein soll. So wie ich das sehr steigt bei einem defekten unteren Sensewiderstand die Spannung stark an. Den dummen Fall hatte ich mal bei einem anderen Netzteil. Hat dann schließlich einen zwar schon älteren (8080 ?), aber dennoch wertvollen (spezielle Software) Computer endgültig zerstört. Eine erste Vorsichtsmaßnahme wäre es zu den 47 Ohm noch einen Widerstand parallel zu haben, der auch die volle Spannung verträgt. Bei 30 V wären das z.B. 1 K als 1 W Widerstand, oder auch 220 Ohm als 5 W Version. Damit würde im Fehlerfall die Spannung nur ganz leicht ansteigen. Die Schaltung um den oberen Sensewiderstand wundert mich gerade etwas: Wenn man da nicht extern den Ausgang mit Sense verbunden hat, fließt der Basisstrom für die Endtransistoren (als Darlington) durch den Sensewiderstand. Gibt das nicht einen merklichen Fehler ? Sollte nicht besser nur die Rückkopplung zum Verstärker über den Widerstand gehen, die Verbindung zum Netzteil aber besser direkt zu Ausgang ?
Das habe ich bereits im Netzteil miteinander verbunden um Sohle Problemchen auszuschließen. Hand aufs Herz, wann benötigt man schon einen Sense Ein/Ausgang ? Ich kann mich nicht erinnern.......
Hallo Ulrich, ich kann dich beruhigen, trotzdem R17 abgeraucht ist(durch meine Schuld), blieb dich Spannung trotzdem konstant und ist nicht angestiegen! Wenn der Sense nicht angeschlossen ist, bleibt auch dann die eingestellte Spannung stabil und steigt nicht an, R17 u. R24 fungieren da als Sicherung. Es kann halt nur nicht mehr ausgeregelt werden. Ich habe R17 mal gegen einen 3W Typen getauscht, der kann den Strom kurzzeitig verkraften, wenn man sich mit dem (-)Sense dumm anstellt. Ich habe jetzt noch ein wenig experimentiert und muß meine vorherige Aussage mit der abfallenden Spannung bei Lastwechsel (100-200mV) revidieren! Beispiel: eingestellte 12V, Verbraucher angeschlossen und das DVM bewegt sich kein bißchen. Erst wenn die Last abgenommen wird, geht die Spannung minimal hoch. Hänge ich die Last wieder an, geht die Spannung auf exakt 12V zurück u. das bei einem Strom von 2,8A. Die Strombegrenzung will noch nicht so richtig funktionieren, alles ein wenig grob. Meine µa741 haben wahrscheinlich einen Hau weg. Dann wäre der Maxstrom noch mit R12 abzugleichen BtW. ist es überraschend, was das Teil alles so aushält. Kurzeitige 10A Kurzschluss, blieben ohne Rauch u. Folgen! Ich habe noch 2x LM709 in der Kiste, die werde ich mal Testen. Alternativ will ich mal schauen, was der TL081 verrichten kann. Gruß Michael
Elektor schrieb: > Das habe ich bereits im Netzteil miteinander verbunden um Sohle > Problemchen auszuschließen. Sohle? Das sollte ja auch die Regel sein, das der Sense mit Brücken am Ausgang hängt. > > Hand aufs Herz, wann benötigt man schon einen Sense Ein/Ausgang ? > > Ich kann mich nicht erinnern....... Oh doch, ich schon! Ich hatte schon fast 1V weniger am Endverbraucher, weil die Leitungen "etwas" länger ausgefallen waren, deswegen finde ich das hier eine totschicke Einrichtung. ;-) Was hast du denn bei dir für OPAmps verbaut? Hast du auch mal andere equivalente Typen getestet? Und ja, ich lade in Kürze die PDF hoch, ich will das alles noch mal überprüfen, bevor ich gewürgt werde. Die Leiche wäre noch der zusätzliche Offset! Ich möchte diesbezüglich noch ein wenig testen... Gruß Michael
Ulrich schrieb: > Eine erste Vorsichtsmaßnahme wäre es zu den 47 Ohm noch einen Widerstand > parallel zu haben, der auch die volle Spannung verträgt. Bei 30 V wären > das z.B. 1 K als 1 W Widerstand, oder auch 220 Ohm als 5 W Version. > Damit würde im Fehlerfall die Spannung nur ganz leicht ansteigen. Ralph Berres baut Antiparallel geschaltete (Schottky) Dioden an die Sense Eingänge. Damit wird die Spannung dann maximal 1,4V größer als die Sensespannung. hier noch der Link: http://www0.fh-trier.de/~berres/Bauanleitungen%20Messtechnik/Labornetzteil%200-30V%200-4Amp/ Grüße Timo
Danke Timo, für den Hinweis. Ich schaue mir das morgen mal an! Das PDF werde ich noch nicht hochladen, weil in der Schaltung noch ein Fehler ist. Wie schon erwähnt, Da stimmt was nicht mit der Strombegrenzung, die will nicht so wie sie soll. Ich werde den Fehler finden!!! Gute Nacht, die ist kurz... Gruß Michael
Michael D. schrieb: > Elektor schrieb: >> Das habe ich bereits im Netzteil miteinander verbunden um Sohle >> Problemchen auszuschließen. > Sohle? > Das sollte ja auch die Regel sein, das der Sense mit Brücken am Ausgang > hängt. >> >> Hand aufs Herz, wann benötigt man schon einen Sense Ein/Ausgang ? >> >> Ich kann mich nicht erinnern....... > Oh doch, ich schon! Ich hatte schon fast 1V weniger am Endverbraucher, > weil die Leitungen "etwas" länger ausgefallen waren, deswegen finde ich > das hier eine totschicke Einrichtung. ;-) > > Was hast du denn bei dir für OPAmps verbaut? Hast du auch mal andere > equivalente Typen getestet? > > Und ja, ich lade in Kürze die PDF hoch, ich will das alles noch mal > überprüfen, bevor ich gewürgt werde. > Die Leiche wäre noch der zusätzliche Offset! Ich möchte diesbezüglich > noch ein wenig testen... > > Gruß Michael Alles wie im Originalschaltplan bestückt. Funktioniert einwandfrei. Schon komisch dass Du da einen verdrahtungsfehler drin hast, trotz eagle. Ich dachte der entflechtet das alles automatisch und narrensicher. Ich habe zuletzt vor ca. 15 Jahren damit größerer Sachen entwickelt. Habe aber immer alles von Hand geroutet und nie über einen Schalplan; wohl eher weil ich so schneller am Ziel war;-). Viel Glück bei der Fehlersuche.
Bitte melde dich an um einen Beitrag zu schreiben. Anmeldung ist kostenlos und dauert nur eine Minute.
Bestehender Account
Schon ein Account bei Google/GoogleMail? Keine Anmeldung erforderlich!
Mit Google-Account einloggen
Mit Google-Account einloggen
Noch kein Account? Hier anmelden.






























































