Al schrieb: > Ich unterschätze hier niemanden. Aber aus deinen Fragen heraus erkenne > ich, dass du in dieser speziellen Empfänger-Messtechnik unerfahren bist. Sehe das eher als ein spezielles Thema aus einer speziellen Blase. Wie du selbst geschrieben hast, eher theoretisch mit beschränkten praktischen Nutzen. > Außerdem weiß ich nicht, ob du das dazugehörige Equipment hast. Die > Eigenintermodulation des Messaufbaus muss beträchtlich unter der IM des > Messobjekts sein, sonst misst man Hausnummern. Das bedeutet, man braucht > zwei Messender oder Signalgeneratoren, die über einen > intermodulationsarmen Power-Combiner rückwirkungsarm gekoppelt sind, > eine Eichleitung (Stufenabschwächer) und einen Spektrumanalysator, der > selber weniger IM verursacht, als das Messobjekt. Das gleiche gilt für > den Combiner und die Signalgeneratoren. Wenn du das verfügbar hast, > kannst du loslegen. Einen alten, analogen Antritsu MS2601B habe ich. Den anderen Kram würde ich durch einen Aribitary-Generator ersetzen. Ist aber ohne eindeutige Messvorschrift nutzlos, hier macht anscheinend jeder seins.
Wulf D. schrieb: > Einen alten, analogen Antritsu MS2601B habe ich. Den anderen Kram würde > ich durch einen Aribitary-Generator ersetzen. Ist aber ohne eindeutige > Messvorschrift nutzlos, hier macht anscheinend jeder seins. Vergiss das mit dem Arbitrary Generator. Das wird nicht funktionieren. Dessen Eigenintermodulation ist höher als die des Messeobjekts. Vielleicht solltest du zu deinem Interesse an der IM Messung einen eigenen Thread aufmachen. Das hat nur ganz am Rande was mit dem Pico DDR zu tun und wir sollten nicht den Thread kapern.
Beitrag #7892681 wurde von einem Moderator gelöscht.
Hallo zusammen! Frage: Gibt es von diesem verwendeten OLED Display eine Zeichnung mit Bemaßung. Für die Frontplattengestaltung wäre so etwas nicht schlecht. Ansonsten müsste ich die vermessen wenn ich sie bestellt und bekommen habe. Platine ist soweit fertig und zweimal überprüft. Geht demnächst zum Fertiger. Frage noch: Wer arbeitet mit Sprint Layout und weiß wie man Durchbrüche zb. für ein Display macht? Einige % einer Software sind leider immer im dunkeln weil man es noch nicht benötigt hat. Danke !
Diese OLEDs gibts wie Sand am Meer, in allen möglichen Varianten, ab 0,96“ und 1€ aufwärts. Ich selbst habe drei verschiedene. Funktionieren alle mit der gleichen SW-Bibliothek. Wenn’s perfekt werden soll, würde ich erst beschaffen und dann vermessen. Oder eines mit vollständiger Doku kaufen, das ist dann min. Faktor 10 teurer.
Wulf D. schrieb: > Wenn’s perfekt werden soll, würde ich erst beschaffen und dann > vermessen. Wird wohl das beste sein. Wenn ich jetzt nur wüsste wie man mit Sprint eine Durchbruch macht ,so dass ein Fertiger damit zurecht kommt. Ich kann viel mit Sprint aber nicht alles. Leider! Eventuell frag ich mal im Forum von Abacom... Danke erstmal! Herbert
Hallo zusamen! Eine Frage hätte ich noch: Die Push -Funktion des Encoders wird die benötigt? Wenn ja, würde ich das auf der Platine noch "malen" müssen. Danke erstmal! Herbert
Nachtrag: Ich habe die I-Q Signale für meine Soundkarte herausgeführt. Ich hoffe damit mit der "DREAM" Software DRM dekodieren zu können. Wäre schön wenn man das auch ohne Computer machen könnte. Eventuell erbarmt sich jemand und ergänzt die eigentlich eh schon gute Software um ein "Zuckerstückchen" oder "Sahnehäubchen"...
Wulf D. schrieb: > Diese OLEDs gibts wie Sand am Meer, Wulf D. schrieb: > Wenn’s perfekt werden soll, würde ich erst beschaffen und dann > vermessen. Mit dem SDR würde ich vorher die HF-Abstrahlungen des Displays messen. Es gibt streng nach Murphy manchmal unerwartete Effekte.
Herbert Z. schrieb: > Eine Frage hätte ich noch: Die Push -Funktion des Encoders wird die > benötigt? Ich habe Push des Encoders statt einem der Buttons benutzt. Somit gibts nur noch einen Button und den Encoder mit Drückerchen. Ist m.M.n. sowie logischer, weil der Knopf die Modi umgeschaltet hat. Dieter D. schrieb: > Mit dem SDR würde ich vorher die HF-Abstrahlungen des Displays messen. Ich habe direkt auf der OLED Platime noch ein paar nF Abblock verbaut und die I²C leitungen über 47 Ohm geführt. Ausserdem wird bei mir OpAmp und Mux nochmal extra über LC Filter gespeist.
:
Bearbeitet durch User
Bei den gemischt digital/analog Schaltungen ist die Entkopplung der Spannungen für einzelne ICs durch LC-Kombinationen immer eine gute Idee.
Sandra schrieb: > Bei den gemischt digital/analog Schaltungen ist die Entkopplung der > Spannungen für einzelne ICs durch LC-Kombinationen immer eine gute Idee. Es hat zumindest die internen Pfeifstellen deutlich reduziert, sowohl in der Anzahl auch auch in der Höhe. Wenn man sich professionelle Technik, z.B. aus dem Broadcast Bereich anschaut, ist da praktisch jede Stufe über LC Filter versorgt. Früher habe ich das mal für übertrieben gehalten, es ist aber einer der Gründe für die gute Qualität der Geräte.
Matthias S. schrieb: > Es hat zumindest die internen Pfeifstellen deutlich reduziert, sowohl in > der Anzahl auch auch in der Höhe. Gibt es diese Filter fertig als Chip oder baut man das selber diskret ? Wie hast du das Filter kombiniert? Da gibt es ja Möglichkeiten ,aber man könnte wenn man das weiß auch gleich das richtige verbauen was funktioniert und den kritischen Bereich abdeckt. Meine LP ist noch nicht beim Fertiger, da kann man noch etwas ändern. Es ist ja so dass Schwachstellen des RX nicht so bekannt sind. Geredet wird nur über die Vorzüge...meistens in den Beiträgen im Netz. Es ist immer besser zu wissen, als später wenn man fertig ist die Probleme "festzustellen" MfG
:
Bearbeitet durch User
Herbert Z. schrieb: > Gibt es diese Filter fertig als Chip oder baut man das selber diskret ? Weiter oben suchst du ein Kochrezeptanleitung mit Gelinggarantie für IM Messungen und jetzt nach einem Kochrezeptanleitungdafür, wie man eine Stufe mit einer Drossel und einem Abblock-C verblockt. Das wirst du doch noch selber können.
:
Bearbeitet durch User
Herbert Z. schrieb: > oder baut man das selber diskret ? > Wie hast du das Filter kombiniert? Ich habe aus den o.a. alten Broadcast Geräten (Betacam etc.) schon immer die Drosseln und hochwertige Kondensatoren ausgebaut vor dem Recycling. In die Versorgung des Opamps und in die des Mux dann jeweils eine 47-100µH Drossel und einen 10nF-22nF (Folie) plus einen 10µF Elko gegen Masse. CMOS Bausteine sollte man wegen der Eigenarten der Push-Pull Stufen sowieso immer gut abblocken. Legt man das in jede Versorgung, kann auch keine Stufe die andere stören. Zusätzlich habe ich die Massebeinchen des Pico mit niederohmigen Drähten gebrückt und so eine gute Masseschiene. Das Layout des Pico ist dafür gut geeignet, weil ja jeder 5te Pin Masse führt.
Matthias S. schrieb: > Ich habe aus den o.a. alten Broadcast Geräten (Betacam etc.) schon immer > die Drosseln und hochwertige Kondensatoren ausgebaut vor dem Recycling. Meine Planung ist eine Stromversorgung direkt mit 3,3V aus 4,5V Akku mit Linearregler bzw. 3,3V Trafonetzteil. Also denke ich, wenn der Raspi selbst bei abgeschaltetem Schaltregler nicht den Empfang stört, dann sollte ich keine Probleme haben. Ich kann ja die Versorgung aller IC´s mit 1nF gegen Masse separat abblocken. Das ist nicht viel Arbeit das jetzt noch ins Layout einzufügen und besser als nichts. Es gäbe auch MMLC Filter oder auch einiges von Murata, aber wenn ich auf Schaltnetzteil verzichte brauche ich das wohl nicht. Wie betreibst du dein "Werk" von der Stromversorgung her? MfG
Al schrieb: > Weiter oben suchst du ein Kochrezeptanleitung mit Gelinggarantie für IM > Messungen Wo suche ich was? Hast dich verguckt? Al schrieb: > jetzt nach einem Kochrezeptanleitungdafür, wie man eine > Stufe mit einer Drossel und einem Abblock-C verblockt. Das wirst du doch > noch selber können. Ich kann die Auswirkung noch nicht testen, und wenn jemand was hat was geht muss ich nicht rumbasteln, sondern ich füge eine brauchbare Lösung dazu. Ich habe kein Steckbrett wo ich beliebig was testen kann. Es gibt nicht nur einen Weg! Matthias S. schrieb: > Das Layout des Pico ist dafür > gut geeignet, weil ja jeder 5te Pin Masse führt. Ja man kann alle Massepins des Pico an externe Masse legen. Das ist HF -mäßig besser. Das aber gleich über das Layout.
:
Bearbeitet durch User
Herbert Z. schrieb: > Es gäbe auch > MMLC Filter oder auch einiges von Murata, aber wenn ich auf > Schaltnetzteil verzichte brauche ich das wohl nicht. Du vergisst dabei, das der Pico selber Schaltspitzen erzeugt (Übersprechen innerhalb des Chips) und auch der Mux. Nicht umsonst habe ich die Drosseln extra erwähnt. Und 1nF sind besser als nichts, aber 10nF sind besser :-P Herbert Z. schrieb: > Wie betreibst du dein "Werk" von der Stromversorgung her? Mit dem internen Regler des Pico.
:
Bearbeitet durch User
Matthias S. schrieb: > Du vergisst dabei, das der Pico selber Schaltspitzen erzeugt > (Übersprechen innerhalb des Chips) und auch der Mux. Nicht umsonst habe > ich die Drosseln extra erwähnt. Und 1nF sind besser als nichts, aber > 10nF sind besser :-P Ich habe bis dto. nur schmalbandige analoge Empfänger gebaut, also für ein oder zwei Amateurbänder, Ringmischer und danach das meiste auf 50ohm Basis. Das mit dem Raspi und den digitalen Pferdefüßen ist jetzt was neues. Mein Problem ist immer der Störpegel der vom China Schrott ausgeht und der ständig zunimmt. Kommt via Antenne und man hat das kaum im Griff. Ich bin nicht mehr ganz so jung, mein Bastler Elan ist begrenzt. Aber ich will so etwas auch mal gemacht haben, aus reiner Neugier und der Aufwand ist jetzt nicht so groß.
:
Bearbeitet durch User
Herbert Z. schrieb: > Ich habe bis dto. nur schmalbandige analoge Empfänger gebaut, also für > ein oder zwei Amateurbänder, Ringmischer und danach das meiste auf 50ohm > Basis. Auch da ist, wie du weisst, die Entkopplung der einzelnen Stufen wichtig. Ein Blick in prof. Technik ist wie immer recht hilfreich. Herbert Z. schrieb: > Ich bin nicht mehr ganz so jung, mein Bastler Elan ist begrenzt. Trotzdem lohnt es sich, es gleich richtig zu machen. Ich baue auf Lochraster, wo das hinzufügen von Bauteilen einfach und schnell geht. Herbert Z. schrieb: > Ich kann die Auswirkung noch nicht testen Der SDR selber ist ja das Messgerät. Je weniger Pfeifstellen, desto besser. Und nicht alles, was er empfängt, kommt vom 'Chinaschrott' (was wären wir ohne Vorurteile, was?). Die Kiste stört sich durchaus selber. Schliesse den Antenneneingang mal gegen Masse kurz, du wirst staunen, was es da noch an Signalen gibt.
Matthias S. schrieb: > Schliesse den Antenneneingang mal gegen Masse kurz, du wirst staunen, > was es da noch an Signalen gibt. Der rein analoge RX ist dann tot. Kann sich dann nur um digitale Konzepte handeln, also VFO digital. Ein analoger VFO hat seine Vorzüge, Ein VFO mit gezogenen Quarzen oder Keramikschwinger auch. Ich mache gerne CW ,da ist die benötigte Bandbreite gering. Wenn ich 100KHz rund um die QRP Frequenz habe ist das genug. Jedem das seine. Warum sind die vielen Pfeifstellen dem Entwickler dieses Konzeptes nicht aufgefallen? Hat er schlampig sein Werk veröffentlicht? Wie dem auch sei... Matthias S. schrieb: > Und nicht alles, was er empfängt, kommt vom 'Chinaschrott' (was > wären wir ohne Vorurteile, was?) Ich denke es kommt viel davon. Frag mal den Störmessdienst der BNA.
:
Bearbeitet durch User
Matthias S. schrieb: > Und 1nF sind besser als nichts, aber > 10nF sind besser :-P Da sind ja schon 100nF drinnen. Ja wer schaut ist klar im Vorteil;-).Ich baue das ganze auf einem Brett auf mit "holziger Fronplatte um alle Bedienelemente provisorisch zu befestigen. Erst wenn ich dann zufrieden bin kümmere ich mich um ein passendes Gehäuse. Auf dem Brett kann man dann noch etwas spielen. Ein einfacher Tiefpass am Eingang muss vorerst reichen. Später kann man dann die 30MHz auf 5 Bereiche aufteilen. Da das Teil FM kann wäre es auch interessant ein 2m Konverter anzuschließen. Man könnte damit auch CW machen auf 2m.Ich denke da etwas weiter weil mein FT290 R ein 2m Allmode ist putt. Ein CW Sender für 2m nicht so schwer. Früher habe ich CW Übungsrunden auf 2m abgehalten auch in Fm Tonmoduliert für die welche nur FM hatten. Ist her...
Herbert Z. schrieb: > Matthias S. schrieb: >> Es hat zumindest die internen Pfeifstellen deutlich reduziert, sowohl in >> der Anzahl auch auch in der Höhe. > > Gibt es diese Filter fertig als Chip oder baut man das selber diskret ? > Man nimmt sogenannte Ferrit Beads für EMI-Filter, also entsprechende Drosseln vor dem Stromversorgungsanschluss der einzelnen (Digital-)ICs und Module. Gibt es als SMD und auch THD. Die Impedanz sollte im Bereich von weit unter 1MHz bis wenigstens 100MHz möglichst hoch sein. Da ich einen ganzen Karton voll muRata BLM32A06 habe, nehm ich die dafür.
Sandra schrieb: > Man nimmt sogenannte Ferrit Beads für EMI-Filter, also entsprechende > Drosseln vor dem Stromversorgungsanschluss der einzelnen (Digital-)ICs > und Module. Ferrit-Perlen wirken bei unteren Frequenzen durch ihren induktiven Wiederstand und ab einer gewissen Frequenz übernimmt und überwiegt µ", der ohmsche Verlustwiderstand. Darum wirken sie breitbandig. Noch wirksamer ist eine L-C Kombination aus Drossel und C, da deren Tiefpassflanke mit 12 dB/Oktave absteigt, während die Ferrite-Bead nur 6 dB/Oktave absenkt.
:
Bearbeitet durch User
Ich habe auch mal wieder an meiner Schaltung gearbeitet ;-) Meine Ergüsse dazu sind nun immer unter [1] zu finden. [1] https://github.com/Feinmechaniker/pico-sdr?tab=readme-ov-file
Herbert Z. schrieb: > mein FT290 R ein 2m Allmode ist putt Den kann der kleine SDR sicher nicht ersetzen. Herbert Z. schrieb: >> Schliesse den Antenneneingang mal gegen Masse kurz, du wirst staunen, >> was es da noch an Signalen gibt. > > Der rein analoge RX ist dann tot. Kann sich dann nur um digitale > Konzepte handeln, also VFO digital. Ich rede natürlich von dem Pico SDR, nicht von anderen Geräten.
Matthias S. schrieb: > Den kann der kleine SDR sicher nicht ersetzen. Nein kann er nicht, aber mit einem Konverter und einem CW Beistellsender könnte man doch etwas Betrieb machen. Ist was für geduldige ,denn viel los ist da nicht selbst in SSB ist es relativ überschaubar. Aber es gibt schlimmeres mit den Gigahertz Bändern 23cm 13cm etc. 2m Konverter habe ich da also ran an den Pico SDR. Mal sehen wie sich das Teil schlägt. Also einen RX der alle Betriebsarten macht mit so wenig Aufwand und so breitbandig, das ist analog bzw. Teilanalog nicht zu machen. Der Pico RX selber ist ja nur ein Teil von dem was man benötigt . Eine vernünftige Vorselektion schaltbar hinzubekommen ist deutlich mehr Aufwand wenn man das selber baut. Wer Geld hat kauft sich da was fertiges für 100€ plus X. Habe ich schon gesehen.
Matthias S. schrieb: > Herbert Z. schrieb: >>> Schliesse den Antenneneingang mal gegen Masse kurz, du wirst staunen, >>> was es da noch an Signalen gibt. Versuche mal auf 3,3V Direktspeisung umzustellen und schalte den internen "Störsender" ab...sprich Schaltnetzteil... Sollte dann eigentlich besser werden auch wenn man dann noch das "Scheunentor " Antenneneingang etwas enger macht.
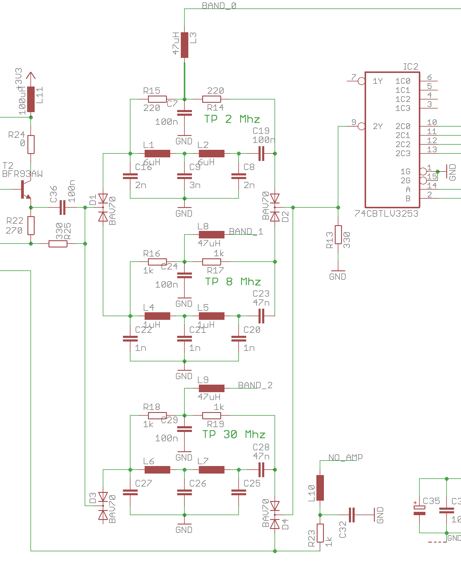
Herbert Z. schrieb: > Eine vernünftige Vorselektion > schaltbar hinzubekommen ist deutlich mehr Aufwand wenn man das selber > baut. Der Pico Rx hat ja digitale Schaltausgänge, welche über die Software den Bandgrenzen zugewiesen werden können. Jeder kann also nach persönlichem Geschmack seine Bandfilter konstruieren. Ich wollte bis 30 MHz alle Frequenzen abdecken und habe dazu 5 Filter berechnet [1]. Sie kommen dann Huckepack auf das Basisboard. Im Unterverzeichnis /LTSpice findet man die Filter und die Berechnung. Die Tge kommt noch eine Tabelle mit den notwendigen Bauelementen und Windungszahlen. [1] https://github.com/Feinmechaniker/pico-sdr
Joe G. schrieb: > Der Pico Rx hat ja digitale Schaltausgänge, welche über die Software den > Bandgrenzen zugewiesen werden können. Leider kenne ich den Pico nicht ausreichend und programmieren ist jetzt auch nicht im Bereich dessen was ich sicher kann. Die Bandpässe vom Pico umschalten zu lassen ist recht elegant aber nur für den der das auch bewerkstelligen kann. Das umschalten kann man auch händisch machen mit einem Stufenschalter. Eventuell lassen sich damit auch die Relais einsparen. Es ginge also auch ohne Programmierkünste. Der Rx soll ja ein "Mitnehmteil" werden. Dafür suche ich noch nach einer kleinen Antenne. Stabantenne mit Impedanzwandler müsste getestet werden. Da ein Verstärker eh vorgesehen ist, muss das Teil keine Verstärkung haben. Ob generell man auch auf den Verstärker verzichten kann muss man auch testen, aber ich denke ,wenn man die Verluste der Bandpässe ausgleichen kann ist das nicht schlecht.
Du mußt den RP-Pico nicht programmieren. Du nutzt einfach die Software von Jon Dawson. An den Ausgängen GPIO2 bis GPIO4 hast du 3 Bit welche du auf einen Decoder geben kannst, welcher z.B. BCD zu Dezimal dekodiert. Über das Menü ordnest du die Bandbereiche dann den Decoderausgängen zu. So könnest du z.B. nur Afu-Bänder oder BCI-Bänder oder wie du magst, zuordnen. Einfach mal das Handbuch Seite 12 (Hardware Configuration Settings-Part 2) lesen ;-) Dort steht: „Pi Pico Rx bietet 3 GPIO-Ausgänge zur Steuerung von bis zu 8 Bandfiltern. Die Standardeinstellungen sind für die Arbeit mit der PCB-Version vorgesehen und stellen einen guten Kompromiss für einen Empfänger mit allgemeiner Abdeckung dar. Die Grenze zwischen den Bändern kann über dieses Menü konfiguriert werden. Das ermöglicht es den Konstrukteuren, ihre eigenen Bänder zu definieren (z.B. ein Bandpassfilter für jedes Amateurfunkband).“
Al schrieb: > Ferrit-Perlen wirken bei unteren Frequenzen durch ihren induktiven > Wiederstand Wiederstand...Aua, das schmerzt.
Joe G. schrieb: > Einfach mal das Handbuch Seite 12 (Hardware Configuration > Settings-Part 2) lesen ;-) Ach sowas gibt es auch! Ja werde ich mir mal reinziehen... Weißt du, mit so Kleinrechner hatte ich bisher nicht viel am Hut. Du steckst da erheblich tiefer drinnen, das merkt man. Ich beschäftige mich in letzter Zeit mit der einfachen und billigen Art in zwei Varianten HF- Leistung zu messen ohne dass ich fremde Hilfe zum kalibrieren benötige. Nettes Thema und kommt ohne Software aus. Außerdem baue ich so Kleinweise an einer Modellbau Kreissäge. Das ist ohne richtige Werkstatt schon eine Herausforderung. Jetzt ist der RX noch dazu gekommen. Gestern habe ich bei DigiKey einige Muxer und OP bestellt. War nicht billig bei den Versandkosten. Die anderen speziellen Teile folgen so nach und nach. Der Weg ist das Ziel!
Joe G. schrieb: > Einfach mal das Handbuch Seite 12 (Hardware Configuration > Settings-Part 2) lesen ;-) Wo haste das her? Ich habe nur eine Seite gefunden das müsste ich mich anmelden zum downloaden. Heute habe ich die bestellten Teile von DigiKey bekommen...ging ja recht flott. MfG
Herbert Z. schrieb: > … > Der Rx soll ja ein "Mitnehmteil" werden. Dafür suche ich noch nach einer > kleinen Antenne. Stabantenne mit Impedanzwandler müsste getestet werden. > Da ein Verstärker eh vorgesehen ist, muss das Teil keine Verstärkung > haben. > Ob generell man auch auf den Verstärker verzichten kann muss man auch > testen, aber ich denke ,wenn man die Verluste der Bandpässe ausgleichen > kann ist das nicht schlecht. Wie man das mit einer ca. 1,5m Teleskopantenne macht, zeigt das Video https://www.youtube.com/watch?v=PeVZFD07-xY Der verwendete uSDX (aus China) ist das gleiche Empfängerkonzept mit umschaltbaren AFU-Bandfiltern, nur dass statt des RP2040/2350 ein Atmel AVR ATmega328p mit nur 20MHz Takt verwendet wird (ja, das funktioniert bestens) und der Quadratur-Takt extern mit einem zusätzlichen Si5351 IC erzeugt werden muss. Zusätzlichen HF-Verstärker gibt es bei den chinesischen uSDX auch nicht, aber zum uSDX Konzept gehört noch eine ClassE Senderstufe mit 5W PEP. Teleskopantenne gibt es mit ausgezogener Länge von ca. 50cm über 120cm und 240cm bis ca. 560cm (damit will nicht hantieren wollen). Die im Video verwendete 150cm Teleskopantenne ist mittlerweile nur schwer beschaffbar. Aber entsprechend angepasste 120cm oder nicht voll ausgezogene 240cm sind durchaus gut verwendbar.
Sandra schrieb: > Wie man das mit einer ca. 1,5m Teleskopantenne macht, zeigt das Video Danke für den Link, er ist recht interessant. Den uSDX hatte ich auch schon mal ins Auge gefasst. Aber wie es bei den Chinesen üblich, kupfert der eine vom anderen ab mit Änderungen aber der Name bleibt gleich ,eventuell noch ein anderes Gehäuse. Jetzt mache ich erstmal den Pico RX fertig, so viel "digital" hatte ich noch nie bei einem Empfänger ;-)
Herbert Z. schrieb: > Wo haste das her? Ich habe nur eine Seite gefunden das müsste ich mich > anmelden zum downloaden. Hier: https://github.com/dawsonjon/PicoRX/tree/master/user_manual
So, ich denke dass am Layout alles fix ist. Für die 10µF Keramik habe ich THT und SMD vorgesehen SMD sind billiger aber wenn ich noch welche in THT finde kann man auch die einbauen. Bis auf einen Massepunkt des Pico pin 3 habe ich alle auf Platinen Masse gelegt. Pin 3 falls notwendig muss dann mit einer Drahtbrücke geerdet werden. Ich setze auf Akkuversorgung und deshalb habe ich die Schweinenasen weggelassen ...auch wegen Platzmangel. Ich habe noch ein paar andere Sachen für den Fertiger zu vollenden und dann geht das zusammen weg. Platinen sind bei mir immer ganz zuletzt dran, denn bis dahin kann man noch ändern und flicken. MfG
So , jetzt habe ich die Platinen bekommen, hab den Muxer auf seine kleine Steckbare Platine gelötet und kaufe noch Teile ein. Teile einkaufen insbesondere THT ist nicht so toll. 56nF Rm 5mmm so rar, wie ich das so noch nie erlebt habe. Muss jetzt bei Conrad bestellen weil der die hat, aber eine scheiß Verkaufspolitik verfolgt (Mindeststückzahl, Mindestbestellwert.) Ich kenne Zeiten da war der froh , dass er die Bastler hatte sonst wäre er nicht so groß geworden. Heute tritt er sie mit Füßen. Ich überlege schon mit dem bauen ganz aufzuhören, weil nur noch SMD verbauen ist nicht mein Ding. Gelegentlich ja, aber nur noch, nein. Alles hat seine Zeit auch meine beim bauen. Es naht wohl das Ende. Ich zerspane auch ganz gerne, ergo wird mir nicht langweilig werden. Ideen dafür habe ich genug. Gut mach ich erstmal den RX fertig.
:
Bearbeitet durch User
Habe für die seltenen 56 nf als Ersatz vorrätige 47 nF verwendet, funktioniert gut. Vielleicht löte ich noch mal je 10 nF testweise darüber, aber ich denke nicht dass das so entscheidend ist. Receiver läuft hier mit dieser Platine: https://www.youtube.com/watch?v=K_SCrEY4aLs
:
Bearbeitet durch User
Jetzt habe ich noch ein anderes Problem, GPIO5 PUSH gibt es in den Plänen mal auf Pin 6 mal auf Pin 7. was ist jetzt richtig? So gut kenne ich mich mit diesem Teil nicht aus... Danke MfG
Lutz S. schrieb: > Habe für die seltenen 56 nf als Ersatz vorrätige 47 nF verwendet, Danke für die Info. Nehme ich auch. Wäre nett wenn du hier den Test mit 10nF mehr veröffentlichen würdest. Danke !
Lutz S. schrieb: > GPIO5 für den PUSH-Button vom Encoder liegt an Pin 7 vom Pico-Modul. Dank dir recht sakrisch! Habe ich so auf der Platine rausgeführt. Glück gehabt und ich muss nicht rumflicken.:-) Ich habe momentan noch keine Vorstellung wie die Einstellungen über den Encoder ablaufen. Die beiden Tasten erklären sich von selber. Mit dem Encoder tätigt man die Einstellung welche man haben will. Kann man dann einfach das Menü wechseln oder muss man die gemachten Einstellungen mit der Push Taste speichern? Irgend eine Funktion muss Push ja haben. MfG und Danke!
So, die Platine, Display und Encoder gehen bei mir separat. Leider liegt mein schönes Punktraster unten ,oben auf Masse weil der Fertiger durchkontaktiert hat. Ich bohre die frei und senke oben leicht mit einem Kugelkopf an dann kann man die auch verwenden wenn man sie benötigt. Was den Fertiger anbelangt lerne ich ständig dazu. Besser von mir wäre es gewesen die Fläche über dem Raster als Sperrfläche auszuweisen so wie ich das beim Pico gemacht habe. Nachher ist man schlauer.
Hier im User Manual ist die Bedienung beschrieben: https://github.com/dawsonjon/PicoRX/blob/master/user_manual/Pi%20Pico%20Rx%20User%20Manual.pdf
Die Empfangseigenschaften waren übrigens erwartungsgemäß mittelmäßig, da jede Vorselektion fehlt und auch die Empfindlichkeit nicht besonders gut ist. Vergleich erfolgte hier im 40m Amateurband zusammen mit einem ICOM 735 an einer kleinen Magnetic Loop, die mittels Drehkondensator auf Resonanz gebracht wird. Auskopplung über eine innenliegende kleinere Windung, die sich beide Empfänger teilen. Nachdem ich dann erst mal alle lokalen Störquellen (LED-Beleuchtung) enfernt hatte wurde es besser, aber der Pico-RX braucht schon einiges mehr an Pegel. Ich besann mich dann auf Experimente in der Jugend mit Audions, die durch die Entdämpfung kurz vorm schwingen den Antennenkreis trennschärfer und das Signal stärker machten. Zum Test habe ich die Schaltung von hier mit dem BF256 aufgebaut (nur die erste Stufe) und an die Magnetic Loop angeschlossen, das brachte einiges. Einziger Nachteil: muss natürlich dann immer recht exakt auf die aktuelle Frequenz abgestimmt werden. https://www.elektronik-labor.de/HF/KWaudion22.html
:
Bearbeitet durch User
Lutz S. schrieb: > Vergleich erfolgte hier im 40m Amateurband zusammen mit einem ICOM 735 > an einer kleinen Magnetic Loop, die mittels Drehkondensator auf Resonanz > gebracht wird. Auskopplung über eine innenliegende kleinere Windung, die > sich beide Empfänger teilen. Mich hätte der Unterschied von 47 nF zu 57 nf(+10 nF) interessiert. Da wolltest du mal 10 nF dazu löten. So eine Magnetic Loop ist ja meistens wegen dem geringen Umfang zur Wellenlänge eine Verlustantenne. Ich selbst betreibe eine die ich für 10m und 20 m benutze und alle Bänder die dazwischen liegen. Auf 20m meinem Lieblingsband habe ich schon Boston mit 5W in CW gearbeitet. Der Wirkungsgrad auf 20m ist nicht sehr groß. Um tatsächlich 5W abzustrahlen muss man einiges mehr einspeisen. An einer ausgewachsenen Antenne sollte die Empfindlichkeit ausreichend sein. Trotzdem sollte man die Verluste der unbedingt notwendigen Bandpässe und die Mischverluste durch einen Verstärker ausgleichen oder die Signale gar leicht anheben. Versuch macht kluch. Amateurgeräte haben meistens einen abwärtsgeregelten Vorverstärker verbaut. Es wird bei mir ein Mitnehmteil ,der RX muss sich auf der grünen Wiese nicht mit dem häuslichen Elektronik Störnebel herumschlagen. MfG
Lutz S. schrieb: > Die Empfangseigenschaften waren übrigens erwartungsgemäß mittelmäßig, da > jede Vorselektion fehlt und auch die Empfindlichkeit nicht besonders gut > ist. Ich denke das Pico-SDR war gar nicht ohne Vorverstärker vorgesehen. Jedenfalls hatte ich in meinem Testaufbau gleich einen vorgesehen. Nicht den OP aus den Original, sondern ähnlich wie du zunächst einen J-FET. Der SST310 aus der Bastelkiste war aber für die niedrige Versorgungsspannung von 3,3V völlig ungeeignet und so wurde es ein BJT. Damit erreicht mein Aufbau eine Empfindlichkeit bei 1 MHz von etwa -100dBm, bevor der demodulierte Sinus auf dem Oszi anfängt sichtbar zu rauschen. Ist das schwach? Keine Ahnung, habe mich nie praktisch damit beschäftigt. Mein Vorschlag zu vergleichenden Messungen fand in diesem Thread leider keine Resonanz. Herbert Z. schrieb: > Mich hätte der Unterschied von 47 nF zu 57 nf(+10 nF) interessiert. Ich habe auch 47n verwendet und ich denke das ist nahezu egal. Schau dir mal die Doku "Pi Pico Rx - A crystal radio for the digital age?" an. Der 56n bildet mit der angenommenen Leitungsimpedanz von 50 Ohm plus angenommenen Schalterwiderstand von 5 Ohm einen ersten 12 kHz Tiefpass. Den zweiten TP gleicher Frequenz bilden die OP (56k parallel 220p). Also mein Aufbau ist deutlich von den idealen 50 Ohm hinter den Bandfiltern samt Umschaltern entfernt, das spielt so bei mir keine Rolle. Habe die Kette testweise in LTspice simuliert, sehe keinen erwähnenswerten Unterschied. Ansonsten bin ich ein Stück beim Bauen der Sourcen zu einem Debug-Build für den Pico2 vorangekommen. Haupt-Hindernis ist die hard-coded CMakeLists.txt. Die baut in der veröffentlichten Version mit Sicherheit keinen Debug-Build für den Pico2.
Herbert Z. schrieb: > So eine Magnetic Loop ist ja meistens wegen dem geringen Umfang zur > Wellenlänge eine Verlustantenne. Kommt drauf an ob man die maximalen Abmessungen die möglich sind verwendet, ich betreibe eine ML aus 15mm CU Rohr nahe der länge einer Vollen Viertel Wellenlänge für 11m. Die kommt laut Berechnung auf 86% Effizienz bei 26MHz. Wohlgemerkt berechnet, real dürften es wohl realistisch zwischen 75-80% Effizienz sein. Das ist für die Abmessungen voll akzeptabel finde ich. Noch dickeres Rohr wäre natürlich sehr vorteilhaft.
Kilo S. schrieb: > Das ist für die Abmessungen voll akzeptabel finde ich. Noch dickeres > Rohr wäre natürlich sehr vorteilhaft. Ich sehe die S Meter Anzeige nicht als heilige Kuh. Ich bin es gewöhnt auf relativ schwache Signale zu lauschen. Das kann angenehmer sein als als ein dickes Signal das viele arbeiten wollen und penetrant gerufen wird. Für mich war meine Loop die beste Alternative überhaupt QRV zu werden. Bevor ich auf den Dachboden durfte, habe ich vom Zimmer in 3. Stock gefunkt. Ging mit der Loop auch. Die ganzen Nordländer, kein Thema, auch Richtung Süden in Europa ging alles mit wenig Leistung. Je schwieriger es war umso wertiger ist für mich ein QSO.
Wulf D. schrieb: > Lutz S. schrieb: >> Die Empfangseigenschaften waren übrigens erwartungsgemäß mittelmäßig, da >> jede Vorselektion fehlt und auch die Empfindlichkeit nicht besonders gut >> ist. > > Ich denke das Pico-SDR war gar nicht ohne Vorverstärker vorgesehen. > . > . > . > Herbert Z. schrieb: >> Mich hätte der Unterschied von 47 nF zu 57 nf(+10 nF) interessiert. > Ich habe auch 47n verwendet und ich denke das ist nahezu egal. Schau dir > mal die Doku "Pi Pico Rx - A crystal radio for the digital > age?" an. Der 56n bildet mit der angenommenen Leitungsimpedanz von 50 > Ohm plus angenommenen Schalterwiderstand von 5 Ohm einen ersten 12 kHz > Tiefpass. > Den zweiten TP gleicher Frequenz bilden die OP (56k parallel 220p). > Also mein Aufbau ist deutlich von den idealen 50 Ohm hinter den > Bandfiltern samt Umschaltern entfernt, das spielt so bei mir keine > Rolle. > Habe die Kette testweise in LTspice simuliert, sehe keinen > erwähnenswerten Unterschied. > Die Empfangsempfindlichkeit ist bei Verwendung halbwegs rauscharmer OPVs für Frequenzen bis ca. 15MHz und mit einer niedrigen Antennenimpedanz so gut, dass sie besser ist als das terrestrische Rauschen. Oberhalb von ca. 15MHz ist das terrestrische Rauschen so niedrig, dass ein rauscharmer Vorverstärker nützlich sein kann. Besonders wichtig ist für die Empfangsempfindlichkeit aber auch eine möglichst niedrige Quell-/Antennen-Impedanz für Abtast-Schalt-Detektoren. Eigentlich sollte/müsste die Quell-Impedanz wesentlich kleiner sein als Ron der Analog-Schalter. Also z.B. bei Verwendung eines 74CBT(LV)3253 als Analog-Schalter bräuchte man eine Quellimpedanz von 5Ohm und eigentlich noch deutlich weniger. Das kann man z.B. auch mit einem entsprechend dimensionierten Bandpassfilter zwischen Antenne und dem Empfängereingang erreichen. Beim vergleichbaren Empfängerkonzept des uSDX wirkt das Bandpassfilter der Class.E Endstufe umgekehrt und transformiert die 50Ohm Antennenimpedanz in ca. 7,5Ohm Impedanz für den Empfängereingang. Kleine „Hilfsantennen“ sollten immer aktive Antennen mit entsprechend niedriger Ausgangsimpedanz sein, wenn man von dem simplen Empfängerkonzept profitieren will. Gilt aber eigentlich auch für alle anderen Empfängerkonzepte. Ja, Quell-Impedanz und Ron mit den Sampling-Kondensatoren sollen einen Tiefpass bilden, der hier in dem Fall eine Grenzfrequenz von ca. 12kHz haben soll. Verkleinert man den Kondensator-Wert, steigt die Grenzfrequenz des Tiefpasses, was in gewissen Grenzen nicht weiter tragisch. Dies auch, weil, wie hier bereits angemerkt, die OPV-Schaltung selber auch eine Tiefpass-Schaltung mit einer Grenzfrequenz von ca. 12kHz ist.
Sandra schrieb: > Die Empfangsempfindlichkeit ist bei Verwendung halbwegs rauscharmer OPVs > für Frequenzen bis ca. 15MHz und mit einer niedrigen Antennenimpedanz so > gut, dass sie besser ist als das terrestrische Rauschen. Habe das gleich ausprobiert, direkt von der SMB-Buchse über den Diodenschalter auf den 74CBTLV3253. Ohne Vorverstärker und ohne Bandpass, wieder bei 1 MHz. Die Empfindlichkeit fällt auf -82dBm. Der Unterschied zu vorher entspricht fast der Verstärkung des Preamp. Die Anzeige des Eingangspegels im Display ist nun aufs dB genau. Hatte nicht kalibriert, ist der default-Wert aus der Software. > Besonders wichtig ist für > die Empfangsempfindlichkeit aber auch eine möglichst niedrige > Quell-/Antennen-Impedanz für Abtast-Schalt-Detektoren. Eigentlich > sollte/müsste die Quell-Impedanz wesentlich kleiner sein als Ron der > Analog-Schalter. Also z.B. bei Verwendung eines 74CBT(LV)3253 als > Analog-Schalter bräuchte man eine Quellimpedanz von 5Ohm und eigentlich > noch deutlich weniger. Das kann man z.B. auch mit einem entsprechend > dimensionierten Bandpassfilter zwischen Antenne und dem Empfängereingang > erreichen. Das ist nicht gegeben, die Impedanz ist etwa 50 Ohm. Die fünf Bandpass-Beispiele im Artikel sind auch alle symetrisch ausgelegt. Hatte aber schon gesehen, dass Dan Tayloe in einem Paper in mehreren Optimierungsstufen die Widerstände immer weiter reduziert, zwecks Rauschreduktion. Vielleicht reicht aber bei kleinen Pegeln die OP-Verstärkung nicht mehr aus, um das Signal über das Quantisierungsrauschen der 12Bit-Wandler zu heben? Könnte man nachrechnen, würde man den gesamten Signalweg verstehen.
Wulf D. schrieb: > Vielleicht reicht aber bei kleinen Pegeln die OP-Verstärkung nicht mehr > aus, um das Signal über das Quantisierungsrauschen der 12Bit-Wandler zu > heben? Bei AM sollte die Dynamik einfach berechenbar sein: - Die OP bringen eine Verstärkung von 52dB (400). - Nehme an, der 12Bit ADC verwendet eine 3,3V Referenz - Bei -84dBm Eingangssignal bleibt dem ADC noch eine Dynamik von rund 25dB, was man als Rauschen sieht und hört. Die Empfindlichkeit wird noch von der Verstärkung bestimmt, deshalb war der Preamp wirksam. - Am oberen Ende gibt es bei mehr als -38dBm sichtbare Verzerrungen im demodulierten AM-Signal. Das entspricht einem Eingangssignal von 0,008Vpp. 400x verstärkt ergeben 3,2V - der Aussteuergrenze des ADC.
:
Bearbeitet durch User
Hallo zusammen! Schön langsam geht es voran mit meinem wohl letztem Projekt wo man mühselig und kostenintensiv Teile bei einigen Anbietern bestellen muss. Natürlich habe ich Teile im Bestand, seltsamerweise nicht immer das was man braucht. Die Zeiten für THT Liebhaber sind wohl vorbei. Ich habe zwei Platinen mit meinen mittlerweile zittrigen Händen bestückt ,wobei eine fertig ist und bei der zweiten noch bisschen was fehlt. Ja ich habe neben dem warten auf Bestellungen noch anderes zu tun. Ich hoffe ich habe fehlerfrei gearbeitet und die Platine tut was sie soll. Das wird ein Test zeigen. Natürlich habe ich beim bestücken Dinge gesehen die man ändern kann aber nicht muss. Dort wo die schwarzen Pfostenleisten sind hätte ich gerne diese weißen gehabt. Nur die verdecken mir die Lötpads weil sie zu groß sind. Damit würden sie nicht auch der Platine aufsitzen. Ja, jammern auf hohem Niveau. Aber ich bin zufrieden ,sofern das Teil tut was es soll. Ich habe so oft Kontrolle gemacht, es sollte eigentlich passen. Gehäuse will ich auch noch machen, habe schon eine Idee... Anbei zwei Bilder.
Hast du das mit Hand gelötet? Ich habe noch nie so saubere Lötstellen gesehen. Herbert Z. schrieb: > Ich habe zwei Platinen mit meinen mittlerweile zittrigen Händen bestückt Wenn du diese Platinen selbst bestückt und gelötet hast, dann ztiehe ich meinen Hut, ganz grosses Kompliment 👍
Schorsch M. schrieb: > Hast du das mit Hand gelötet? Ja, mein Lötroboter ist kaputt. Schorsch M. schrieb: > Ich habe noch nie so saubere Lötstellen gesehen Schwallbad gelötete Sachen schauen auch so aus... zumindest damals noch als verbleit gelötet und danach alle Platinen auch gewaschen wurden. Schorsch M. schrieb: > Wenn du diese Platinen selbst bestückt und gelötet hast, dann ziehe ich > meinen Hut, ganz grosses Kompliment 👍 Danke für die Blumen, aber löten ist bei mir Passion. Überall wo ich je gearbeitet habe waren die Platinen immer reine Schaustücke mit Funktion. Wenn ich da was zu ändern hatte musste das recht sauber sein, der Kunde zahlt viel Geld dafür. Eigentlich kann das jeder der will und Wert darauf legt, dass es gut aussieht. Allerdings löte ich noch verbleit. MfG
Herbert Z. schrieb: > Eigentlich kann das jeder der will und Wert > darauf legt, dass es gut aussieht. Allerdings löte ich noch verbleit. Ich kann das nicht, meine Lötungen sehen ganz anders aus...obgleich das meiste immer funktioniert hat ;-) Also top 👍du hast meinen Respekt.
Schorsch M. schrieb: > Ich kann das nicht, meine Lötungen sehen ganz anders aus...obgleich das > meiste immer funktioniert hat ;-) Oft hilft nach dem löten einfaches waschen in Spiritus um das ganze etwas gefälliger zu machen. Ich benutze zum vor reinigen Spiritus in der Schale mit Pinsel und danach Spiritus im Ultraschallbad, gerade soviel dass die Platine bedeckt ist. Danach wäre es wichtig mit einem Gebläse das Teil trocken zu blasen. Ich habe dafür so ein Dingens mit dem man Plastik Möbel aufblasen kann. Möchte ich nicht mehr missen. Du kannst das!
Schorsch M. schrieb: > Hast du das mit Hand gelötet? > > Ich habe noch nie so saubere Lötstellen gesehen. Dem schließe ich mich an. Respekt!
Hallo zusammen! Nachdem ich heute nach beseitigen einer kleinen Hürde( Eine Durchkontaktierung am Falschen Pad hat den internen Schaltregler deaktiviert indem er das Pad an Pin 37 auf Masse gelegt hat. Pico tot, habe ich aber schnell gefunden. Jetzt läuft er, aber die Bedienung ist echt zum abgewöhnen. Beim drehen des Encoders arbeitet er offensichtlich das Recall Menü ab. Wie man mit dem Teil so etwas wie einen Vfo Mode ausführen kann ,keine Ahnung. Ich komme aus den im Programm gespeicherten Sachen nicht raus. Irgendeine Frequenz im 20 Meter Band einstellen und auf CW schalten ???, keine Ahnung. Der Drehgeber produziert sehr unzuverlässige nicht zu erwartende Schritte. Entweder habe ich die falsche Software Version installiert ,aber so macht das keinen Spaß. Die Einstellerei lässt sehr zu wünschen übrig. Was mache ich falsch? Wie macht ihr das? MfG
Mit einer der beiden Tasten solltest du doch aus dem Recall Menü wieder herauskommen? Hast du die nicht angeschlossen? Hier funktioniert das so wie im Manual beschrieben.
:
Bearbeitet durch User
Herbert Z. schrieb: > Der Drehgeber > produziert sehr unzuverlässige nicht zu erwartende Schritte. Versuche mal einen anderen IGR. Es gibt Billigvarianten, bei dem die Pegelwechsel genau auf dem Rastpunkt liegen.
Lutz S. schrieb: > Mit einer der beiden Tasten solltest du doch aus dem Recall Menü wieder > herauskommen? Hast du die nicht angeschlossen? Na klar sind die Tasten angeschlossen. Ich lande beim drehen des Encoders immer wieder im Recall Menü. Im moment steht er bei mir auf 031 7,000 MHz im Modus CW. Drehe ich den Encoder nach rechts einen Schritt weiter springt er auf 032 3,5Mhz .Mir fehlt ,dass ich aus diesem Speichermodus nicht in eine Art VFO Modus komme, wo ich mit dem Drehgeber jeder Frequenz von 100Khz bis 30Mhz einstellen kann und dazu die Betriebsart. Geht nicht den beim drehen landet er immer im Recall Modus. Habe ich so nicht erwartet. MFG Joe G. schrieb: > Versuche mal einen anderen IGR. Es gibt Billigvarianten, bei dem die > Pegelwechsel genau auf dem Rastpunkt liegen. Habe 2 Stück gleicher Bauart da, aber die verhalten sich gleich. Welchen Pin am Pico habt ihr für den Taster am Encoder verwendet. da habe ich unterschiedliches gelesen . Ich verwende Pin 7. MfG
Ich besorge mir jetzt erstmal einen anderen Encoder, dann sehen wir weiter. So wie das momentan ist , ist das Teil für mich nicht zu gebrauchen. welche Software benutzt ihr? es gibt sicher auch was mit Fehler. Meine ist für den 2040 von hier: https://github.com/dawsonjon/PicoRX/releases/tag/v0.0.1
Die Pins sind weiter oben im Thread schon mal verifiziert.
Für durchgängiges abstimmen gibt es den Speicherplatz 000 ('All Bands'),
mit Druck auf den Drehgeber dort hineinspringen und dann kann man die
Frequenz schrittweise ändern. Für die Betriebsarten, Abstimmschritte und
Bandbreite dann Tastenkombinationen laut Manual.
Software ist hier ebenfalls die von hier für den Pico2:
https://github.com/dawsonjon/PicoRX/releases/tag/v0.0.1
:
Bearbeitet durch User
Herbert Z. schrieb: > Habe 2 Stück gleicher Bauart da, aber die verhalten sich gleich. Welchen > Pin am Pico habt ihr für den Taster am Encoder verwendet. da habe ich > unterschiedliches gelesen . Ich verwende Pin 7. Empfehle ALPS-Encoder, damit gibts kein Stress. Es gibt unzählige Pico-Boards. Entscheidend ist der richtige Anschluß am Chip:
1 | Button back : GPIO17 |
2 | Button forward : GPIO22 |
3 | Encoder press : GPIO5 |
4 | Encoder SW1 : GPIO20 |
5 | Encoder SW2 : GPIO21 |
:
Bearbeitet durch User
Lutz S. schrieb: > Für durchgängiges abstimmen gibt es den Speicherplatz 000 ('All Bands'), Danke für die Info, werde ich morgen mal testen. Danke euch allen für eure Hilfe! Habe jetzt nicht damit gerechnet , dass es auch untaugliche Encoder gibt ich habe den KY -040 verbaut. Die 5 V am Encoder werden aber nicht gebraucht...? MfG
Wulf D. schrieb: > Es gibt unzählige Pico-Boards. Entscheidend ist der richtige Anschluß am > Chip:Button back : GPIO17 > Button forward : GPIO22 > Encoder press : GPIO5 > Encoder SW1 : GPIO20 > Encoder SW2 : GPIO21 Passt soweit bei mir...;-)
Lutz S. schrieb: > Für durchgängiges abstimmen gibt es den Speicherplatz 000 ('All Bands'), > mit Druck auf den Drehgeber dort hineinspringen und dann kann man die > Frequenz schrittweise ändern. Für die Betriebsarten, Abstimmschritte und > Bandbreite dann Tastenkombinationen laut Manual. Hallo! Habe ich heute getestet, aber ich sehe keinen roten Faden in der Bedienung. Das Teil macht beim drehen des Encoder Dinge, da verzweifelt man. Ich bestelle jetzt mal andere Encoder und dann sehen wir weiter. Normalerweise müsste man zb. von 7Mhz bis 30 Mhz im gewählten Abstimmschritt durchstimmen können sofern ich Zeit und Lust habe den Encoder solange zu drehen. Stattdessen hüpft das Dingens ständig in den Recall Modus, dessen gespeicherte Frequenzen man auch nicht in einen Modus übernehmen kann um sie zu verändern. Wenn sich mit anderen Encodern keine Besserung einstellt, hänge ich das Teil an die Wand. Etwas frustriert bin ich jetzt schon. Leider. MfG
Ist da eventuell ein Kurzschluss zwischen einem Pin des Encoders und dem Forward-Button?
Lutz S. schrieb: > Ist da eventuell ein Kurzschluss zwischen einem Pin des Encoders und dem > Forward-Button? Nein, ich habe alles unter meiner Lupe kontrolliert. Ich habe auch festgestellt, dass ich den Encoder sehr langsam drehen mus um sicher eine nächste Option anzusteuern, drehe ich zu schnell bin ich sofort wieder auf Recall. Ich drucke mir noch die Shortcut Liste aus und teste das mal. Ich habe alle notwendige Verbindungen Encoder Pico bzw alle Tasten zum Pico auf ihre Richtigkeit überprüft. Das passt soweit, da ist kein Fehler zu sehen. MfG
Herbert Z. schrieb: > Stattdessen hüpft das Dingens ständig in den > Recall Modus, dessen gespeicherte Frequenzen man auch nicht in einen > Modus übernehmen kann um sie zu verändern. Standartmäßig startet der PicoRx im „Frequency“ Mode. Der „Memory Recall“ Mode wird nur angesprungen, wenn der „Push“ Button (GPIO 5) am IGR betätigt wird. Bei „Drehen“ des IGR sollte also GPIO5 nicht betätigt werden, auch nicht bei prellendem IGR. Überprüfe doch mal deine Verdrahtung. Möglicherweise hast du versehentlich Encoder_A oder Encoder_B an GPIO 5 gelegt.
Anbei noch eine kleine Hilfestellung. Die Brücke mit den ??? kann ich nicht deuten. Eigentlich gehört dort nichts weiter angeschlossen.
Sitzt dein Encoder auf so einer Platine wie hier: https://www.elektronik-kompendium.de/sites/praxis/bauteil_ky040-drehschalter.htm Dann sollte auch der + Pin beschaltet sein, sonst verbinden die beiden Pullup-Widerstände auf der Platine die Encoderpins.
:
Bearbeitet durch User
GND sollte auch beschaltet sein, da die Betätigung am RP2040 ja gegen GND erfolgt.
Joe G. schrieb: > Anbei noch eine kleine Hilfestellung. Die Brücke mit den ??? kann ich > nicht deuten. Eigentlich gehört dort nichts weiter angeschlossen. Ist Pin 23 und das ist Masse. Dort wo du Push hingeschrieben hast liegt bei mir GND von der Encoderplatine verdrahtet.( CLK,DT,Sw,+, GND) Plus ist nicht verdrahtet, habe ich so auf keinen Bilder gesehen und der Schaltplan gibt das auch nicht her. Push, also Sw liegt bei mir an Pin 7 des Pico. Ich habe bei Verbindungen zu Masse Von beiden Seiten gelötet da das Zinn über die Durchkontaktierung durch fließt. Das Zinn kann man sich aber auch sparen;-) Oben im Post wurde mir gesagt , dass bei diesem Encoder auch + verdrahtet werden muss. Kann ich ja zum testen mal auf 3,3V legen. Ja , so ist das wenn man zum ersten mal einen Digitalen RX baut wo man sonst nur analoges hatte. MfG
Joe G. schrieb: > GND sollte auch beschaltet sein, da die Betätigung am RP2040 ja gegen > GND erfolgt. Ist so gemacht, nur plus habe ich weggelassen weil ich das weder im Schaltplan noch auf Bildern so gesehen habe. MfG Danke für euren Beistand. Der Encoder ist exakt der auf dem Bild hier oben vom Elektronik -Kompendium
:
Bearbeitet durch User
Hallo, nachdem ich inzwischen schon mehrere Exemplare des Empfängers aufgebaut und dabei niemals irgendwelche Probleme bei der Steuerung mit Drehgeber und Tasten hatte, habe ich mir das zuletzt gepostete Layout einmal näher angeschaut und auch etwas ergänzt. Dabei hatte ich allerdings das Problem, die Lage evtl. auf der Oberseite noch bestehender Drahtbrücken nicht zu kennen. Auch war ich nicht ganz sicher hinsichtlich der beiden Drehgeberanschlüsse A/B, weswegen ich sie nur 1/2 benannt habe, aber vielleicht helfen die hinzugefügten Ergänzungen bei der weiteren Beschaltung doch etwas weiter. Gruß Klaus
:
Bearbeitet durch User
Danke für die Korrektur! Meine Beschriftung auf dem Layout war natürlich totaler Unsinn. Herbert, was passiert eigentlich, wenn du GPIO 5 (Pin7) mit einem Pullup auf high ziehst? Wie startet deine Software? Landest du gleich nach dem Start (ohne IGR Betätigung) im „Frequency“ Mode?
Hier Mein "Schmierplatt". Da sind auch Dinge zu sehen ,die nur ich deuten kann aber nicht wichtig für die Funktion sind. Es ist alles richtig angeschlossen ,auch die Masse für die Tasten. die Masse Für Push sollt über die Encoder Masse laufen. Momentan habe ich keine Zeit, aber morgen werde ich mal 3,3V an den Encoder legen. Mal sehen dann... Die Platine entspricht meiner persönlichen Handschrift...Fette Leiterbahnen, eigentlich unnötige mehrfache Masseverbindungen ..doppelt hält besser....;-) MfG
Ne, 3,3V an den Encoder sind nicht nötig. Die Ports für den Drehgeber incl. seines Tasters und auch diejenigen für die beiden separaten Taster müssen lediglich bei Betätigung gegen Masse schalten. Zusätzliche Pull-Up-Widerstände würden keinen Schaden anrichten, sind normalerweise an dieser Stelle aber nicht erforderlich.
Klaus H. schrieb: > Zusätzliche > Pull-Up-Widerstände würden keinen Schaden anrichten, sind normalerweise > an dieser Stelle aber nicht erforderlich. Die sind aber auf der verwendeten Platine mit dem Drehgeber nun schon drauf, und wenn die dann nicht an +3,3 liegen verbinden sie die beiden Encoder-Pins über ihre Reihenschaltung (20kOhm). Das gibt einen Spannungsteiler mit dem Pullup des Pico (50-80kOhm). Sauberer High-Pegel ist das nicht.
:
Bearbeitet durch User
Lutz S. schrieb: > Die sind aber auf der verwendeten Platine mit dem Drehgeber nun schon > drauf, und wenn die dann nicht an +3,3 liegen verbinden sie die beiden > Encoder-Pins über ihre Reihenschaltung. Das könnte dann natürlich gegenseitige Beeinflussungen bewirken. In diesem Fall würde ich sie besser auslöten.
Klaus H. schrieb: > Das könnte dann natürlich gegenseitige Beeinflussungen bewirken. In > diesem Fall würde ich sie besser auslöten. Ich werde diese 3 Widerstände auslöten und dann schaun mer mal. Kann schon sein, dass die mir saubere Verhältnisse beim Logikpegel vermasseln. Eventuell setze ich auch einen Kugelkopffräser an und trenne die Leiterbahnen durch. Ist glaube ist einfacher als braten. MfG
:
Bearbeitet durch User
Herbert Z. schrieb: > Nein, ich habe alles unter meiner Lupe kontrolliert. Ich suche Kurzschlüsse über nicht (nur) mit der Lupe, sondern mit Multimeter (Durchgangsprüfer) und Oszilloskop. Spätestens jetzt - bei der Fehlersuche - hätte es sich ausgezahlt zur Platine einen konsistenten (!) Schaltplan zu haben :(
Feedback: "Da Kaas is bissn" sagt man bei uns in Bayern. Nachdem ich die Widerstände auf der Encoder-Platine ausgelötet hatte, geht die Abstimmung so wie ich mir das vorgestellt habe. Offensichtlich haben diese Widerstände High und Low so verbeult dass der Pico Fehler machte. So ärgerlich der Fehler ist, aber ich dürfte nicht der einzige sein der dieses Teil in dieser Schaltung verbaut hat. Er war auf der Webseite für den Pico spezifiziert und was mir gefiel, waren die schon vorhandenen Anschlüsse. Aber: Fehler so ärgerlich sie auch sind, gebären Lösungen und das ist wertvoll für andere. Danke nochmals für eure Hilfe! MfG
Rick schrieb: > Spätestens jetzt - bei der Fehlersuche - hätte es sich ausgezahlt zur > Platine einen konsistenten (!) Schaltplan zu haben :( Ich habe einen Schaltplan, sogar zwei weil doppelt kontrolliert besser ist. Ich arbeite seit vielen Jahren so mit Sprint. Meine Methode halte ich für sicher genug wenn ich nur relativ überschaubare Bauteile zu verdrahten habe. Mir war klar, dass der Fehler nicht auf der Platine liegt. Ich hatte eher Softwarefehler oder den Encoder in Verdacht. Letzteres war es dann auch. Jetzt muss ich mir nur noch überlegen wie man den Pico RX einigermaßen bedienbar macht. Die "Shortcuts" sind ja nicht übel , aber ergonomisch etwas schlecht auszuführen. Da sinniere ich noch nach einer "Einknopf Lösung", dh ein Knopf je Shortcut, so dass man nur noch den Encoder drehen muss. Klar könnte man die beiden Tasten so anordnen, dass man sie mit einem oder zwei Finger drücken kann, aber bei 7 Funktionen, dass kann ich mir dauerhaft nicht merken. Ich überlege... MfG
:
Bearbeitet durch User
Herbert Z. schrieb: > Da sinniere ich noch nach einer "Einknopf > Lösung", dh ein Knopf je Shortcut, so dass man nur noch den Encoder > drehen muss. Klar könnte man die beiden Tasten so anordnen, dass man sie > mit einem oder zwei Finger drücken kann, aber bei 7 Funktionen, dass > kann ich mir dauerhaft nicht merken. Ich überlege... Kann man alles anpassen, die Quellen liegen ja offen. Genug Portpins sind auch noch frei, falls du über zusätzliche Taster nachdenkst.
Guten Abend, ist die am 4.5 2025 oder die am 2.9.2025 gezeigten Leiterplatten passend zu folgenden Artikel: > "https://101-things.readthedocs.io/en/latest/breadboard_radio.html" ? Die Aisler-Links sind SMD-Leiterplatten. Ich habe noch viele THT-Bauelemente und SMD ist mir viel zu klein. Danke C.
Für bedrahtete Bauelemente kann ich diese Platine empfehlen. Aufgebaut und funktionierte sofort: https://www.youtube.com/watch?v=K_SCrEY4aLs
Clemens A. schrieb: > Guten Abend, > ist die am 4.5 2025 oder die am 2.9.2025 gezeigten Leiterplatten passend > zu folgenden Artikel: > Die am 2.9 gezeigte Platine ist meine und bis auf den Muxer auf einer separaten Platine in THT ausgeführt. Ich kann dir eine abtreten, denn ich habe ja 5 Stück machen lassen. Den Muxer löte ich dir auf wenn du willst. Solltest du den selben Encoder mit Leiterplatte benutzen wie ich , musst du die 3 Widerstände auslöten. Mfg Herbert Ps: Die Schaltung geht, habe heute schon auf 20 Meter CW gehört. Zusätzlich wären Vorverstärker und Bandfilter nicht verkehrt. Gelegentlich SMD stört mich nicht, aber diese mikrigen Widerstände unterhalb von 1206 muss ich nicht haben.
Hi, danke für die Antworten. Die von Lutz verlinkte Platine ist schon schön. Mit Display und evtl. größeres Display. Wo bekäme ich die denn her? C.
Habe 5 mit den Daten von Github bei JLCPCB fertigen lassen, eine könnte ich dir zuschicken.
Die Bedienung einschliesslich der Shortcuts und Steuerung über einen PC (über den USB-Port) ist hier im Detail beschrieben: https://www.youtube.com/watch?v=fX5HOjDwXiU Schönes Projekt.
Wulf D. schrieb: > Kann man alles anpassen, die Quellen liegen ja offen. Genug Portpins > sind auch noch frei, falls du über zusätzliche Taster nachdenkst. Ja, kann man...wenn man sich damit ausreichend auskennt. Tue ich aber nicht. Deshalb habe ich ein kleine Platine entworfen welche 3 Microtasten 6x6mm zu einer Taste zusammenfasst. Da kommt oben als "Drücker" unter einer 10mm Bohrung eine 12x12mm Epoxiplatte die man beschriften kann und gegen verdrehen gesichert ist. Diese Platte betätigt jetzt 3 Schalter auf einmal. Ich habe so einen Viererblock gemacht, 55x45 mm. Die Bauhöhe nach der montage liegt bei 8mm unter der Frontplatte. Damit habe ich schnellen Zugriff auf x10,x100,/10,Mode Select und Fequency Step. Lautstärke brauche ich nicht, da ein Nachverstärker mit Poti verbaut wird dessen Eingangsleistung fest eingestellt wird. Damit denke ich wird das bedienen einfacher und ich brauche auch nicht den Schalter vom Encoder, zumindest nicht bei den Shortcuts. MfG
:
Bearbeitet durch User
Herbert Z. schrieb: > Deshalb habe ich ein kleine Platine entworfen welche 3 Microtasten 6x6mm > zu einer Taste zusammenfasst. Da kommt oben als "Drücker" unter einer > 10mm Bohrung eine 12x12mm Epoxiplatte die man beschriften kann und gegen > verdrehen gesichert ist. Diese Platte betätigt jetzt 3 Schalter auf > einmal. Hört sich interessant an, aber verstehe es nicht. Ich hätte auch gern einige Direktschalter, ohne durch Menüs zu toggeln. Würde halt die SW anpassen. Wenn das Konzept überzeugt, baue ich die gern.
Wulf D. schrieb: > Hört sich interessant an, aber verstehe es nicht. Mit Quellcodes von Software zu arbeiten hat mich noch nie interessiert. Habe früher mal mit DOS gespielt aber ist vorbei und habe ich längst vergessen. Ich mache es halt traditionell auf Hardware Basis obwohl es in diesem Falle auch Software Lösungen gibt. Leiterplatten malen mache ich relativ gerne. Kleine Taster mit 3x Schließer gibt es nicht, man erreicht das nur über eng anordnen und entsprechend verdrahten. ( Bei den Maßen 6x6 gehen auch 4x Schließer) Meine LP kommt mit 4 Leitungen inklusive GND aus. Sobald ich soweit bin, dass ich das veröffentlichen Kann ,stelle ich die Sprint Datei rein, inklusive ein paar malerische Darstellungen fürs Auge, damit man sich was vorstellen kann. Ist nix besonderes , aber für mich einfacher als programmieren. Ich habe nur 4 Shortcuts (x10, x100, /10 oder Frequency Step und Mode Select. Zwei Varianten wird es geben, dann kannst dir aussuchen ,mit/10 oder mit Frequency Step. Man kann auch aufbauend auf meiner Idee noch was dazu hängen. Mir reichen die Vier. MfG
Hallo Wulf! Hier ein paar Skizzen, die dich erhellen sollen. Nicht so perfekt wie eine technische Zeichnung, aber man kann schon sehen wie das gedacht ist. Die LP hier ist nur eine grobe Info, aber wird noch so bearbeitet, dass man die Zuordnung der Tasten selber mit Lötzinn Brücken machen kann. Die Platine wird mir 4 Schrauben nebst Abstandsröllchen an der Frontplatte befestigt. Wer über das 10mm Loch die Tastplatte nicht gut erreicht, kann eine 10mm Scheibe, so dick, dass sie bündig ist oder 0,5mm übersteht einkleben. Bei vier Tasten braucht man nicht unbedingt eine Beschriftung. So, so mache ich das bei mir, und mir genügt das auch. Platine lasse ich fertigen. Was meinst du? Ps: Die dreier Blöcke Tasten auf der Skizze sind noch nicht angeschlossen!
:
Bearbeitet durch User
Ok, jetzt glaube ich dich verstanden zu haben: du willst mit vier Haupttastern mechanisch(?) mehrere darunter liegende Subtaster betätigen, die die Shortcuts für den Frequency-Step betätigen. Wen dem so ist, hätte ich einen Vereinfachungsvorschlag. Das sind doch alles pull-up-Eingänge am Controller: warum nicht mit vier einfachen Tastern arbeiten und mit pull-down-Schottky-Dioden die Shortcuts codieren? Ist elektrisch das gleiche und mechanisch viel einfacher und leichtgängiger.
:
Bearbeitet durch User
Wulf D. schrieb: > Ok, jetzt glaube ich dich verstanden zu haben: du willst mit vier > Haupttastern mechanisch Ist eigentlich nur eine Epoxiplatte 12x12mm welche in der Lage ist die 3 darunter liegenden Taster gleichzeitig zu betätigen. Reduziert mir das Auswendig lernen. Für mich ist das einfach und unproblematisch gelöst. Vorteil, ich muss nicht die Grundsätzliche Funktion des Pico lernen. Wer das Wissen hat löst das Problem mit dem Pico zusammen auf einer etwas anderen Ebene. Ich frage mich warum man diese Shortcuts nicht gleich auf Einzel Tastenbetrieb geregelt hat. Sind glaube ich sechs Funktionen, da müsste ich immer einen Zettel dabei haben. Was die vier Tasten bewirken kann ich mir leichter merken. Das Innenleben des Pico ist mir zu abstrakt, ich muss immer etwas sehen können, dann habe ich Spaß damit. Selbst auf Software Ebene geregelt kommt man ohne mechanische Tasten nicht aus. Wenn das so ist , dann gleich komplett mechanisch. Mache ich mit Links und muss nichts vorher lernen. Das ist halt der Punkt wo sich der Theoretiker vom Praktiker unterscheidet. Manche Theoretiker mögen auch händische Arbeit nicht. MfG
Herbert Z. schrieb: > Ist eigentlich nur eine Epoxiplatte 12x12mm welche in der Lage ist die 3 > darunter liegenden Taster gleichzeitig zu betätigen. Für mich klingt das ganz einfach nach 'Murks'. Falls die Tastenauswertung nur semi implementiert ist, wird eine Taste als erste erkannt. Und wenn das nur leicht kippelt, wird dann jeweils eine andere Taste als erste erkannt.
Rick schrieb: > Für mich klingt das ganz einfach nach 'Murks'. Ach du willst böse sein? Nein, heute nicht, und auch nicht bei mir! MfG Frage : Für welche Methode der Eingabe sind diese Shortcuts denn gedacht? Meine Finger sind extrem asynchron ...;-)
:
Bearbeitet durch User
Eine 1-Finger- (+Daumen) Bedienung ohne Eingriff in die SW wird schwierig. Das Bedienkonzept ist hier schon aufgefuchst, optimiert auf möglichst wenige Schalter. Ergonomisch finde ich das aber nicht. Erinnert mich ein wenig an die aktuelle Fahrzeuggeneration, wo man auf Design-Gründen möglichst minimalistische Armaturen zeigen wollte. Herberts mechanische Multischalter würde ich so aber nicht bauen. Geht einfacher, siehe Beispiel.
Wulf D. schrieb: > Eine 1-Finger- (+Daumen) Bedienung ohne Eingriff in die SW wird > schwierig. Bei meiner mechanischen Lösung brauche ich nur einen Finger, denn die notwendigen Taster (Menü, Back und Encoder-Taste) werden bei mir zugleich betätigt. Das funktioniert auch, viel besser als ich das mit meinen Fingern hinbekommen habe. Aber meine Lösung ist ein klein wenig aufwändiger als deine Dioden-Matrix. Funktioniert die? Hast du das getestet? Pin 5 und 17 sind zwar über anlöten zugänglich doch Steckverbindung wäre mir lieber, so wie bei Pin 22 Menü. Back liegt bei mir auf 29. Danke erst mal für dein Nachdenken! MfG
Herbert Z. schrieb: > Ach du willst böse sein? Nein, ich wollte Dich nur vor einem Irrweg bewahren...
Herbert Z. schrieb: > Wulf D. schrieb: >> Eine 1-Finger- (+Daumen) Bedienung ohne Eingriff in die SW wird >> schwierig. > > Bei meiner mechanischen Lösung brauche ich nur einen Finger, … Einen Finger +Daumen braucht man zum Drehen des Encoders. Das reicht aber nicht, da weitere Funktionen nicht einrastend umgesetzt sind. Also braucht man ohne SW-Änderung auch bei Deiner Idee mindestens zwei Finger. Bei Interesse kann ich gern testen, ob die Diodenmatrix funktioniert. Bin eigentlich ziemlich sicher.
Rick schrieb: > Nein, ich wollte Dich nur vor einem Irrweg bewahren... Gut dann Überfalle mich nicht mit Worten im ersten Satz wie "Murks". Meine Lösung ist kein Murks, sondern eine Möglichkeit von zwei. Ich habe großen Respekt vor mechanischen Lösungen und weiß was sie kann. Dein Argument war einfach nicht zutreffend, denn die Fingerarbeit für die diese Shortcuts vorgesehen waren sind viel ungenauer als die Druckplatte. Erst denken, dann schreiben. MfG Wulf D. schrieb: > Einen Finger +Daumen braucht man zum Drehen des Encoders. Die zwei braucht man immer, aber zum selektieren reicht bei mir dann 1 Finger. Das drücken des Encoders fällt bei mir auch aus. Ja wäre nett wenn du das mal testen würdest. 1N4148 sollte da ja reichen. MfG
Rick schrieb: > Und wenn das nur leicht kippelt, wird dann jeweils > eine andere Taste als erste erkannt. Hast schon mal einen dreibeinigen Tisch wackeln gesehen? Also, auch nicht zutreffend. MfG
Herbert Z. schrieb: > Ja wäre nett wenn du das mal testen würdest. 1N4148 sollte da ja > reichen. Mode Select mit drei bedrahteten uralt Si Kleinsignaldioden aus der Bastelkiste getestet, funktioniert wie erwartet.
Nehme an, dass der ein- oder andere mehr als nur eine Leiterplatte selbst entwerfen und bestücken will: ist ja ein Software Defined Radio. Habe z.B. die Schaltlogik für die Tiefpassbank angepasst (ohne Decoder) und einen schaltbaren Preamp in Arbeit. Da ich mit einem Raspberry Pi Pico noch nie zu tun hatte, gab's einige Hürden. Hier Tipps, falls man VS Code als Enwicklungsumgebung einsetzen möchte. Getestet unter Ubuntu 22.04.5 LTS - Erstmal das "Getting Started" von der Raspberry Pi Ltd laden und bis zum "Hello World" genau durcharbeiten. Es kommt auf die Details an! Dabei werden die VS-Code Extensions und das PI PICO SDK installiert. Aktuelle SDK-Version ist 2.2.0. Beschreibung taugt für Windows und Linux. - Appendix A: Debugprobe ebenfalls besorgen (kostet um 10€) und nach Anleitung anschließen. Habe selbst nur GND, CLK und Data verwendet und die UART weggelassen. - In VS Code das PicoRX GIT importieren. - In der Projektansicht (Screenshot) kann man offensichtlich unter "Switch Board" ein Pico-Board auswählen. Bei mir hat das nicht wirklich funktioniert. Hatte mich für den PR2350 Stamp von Solder-Party entschieden, wegen LDO, LiPo-Lader und kompakten Maßen. Den Stamp bietet VS Code auch an, nur hat das keinen durchschlagenden Einfluss auf die Buildscripte. Besser nur entweder "Pico" oder "Pico2" auswählen, je nach dem welcher Controller auf dem Board sitzt. - "Switch Build Type" steht vorraussichtlich per default auf "Release": dann einen Compilerlauf starten. Im /PicoRX/build/ Verzeichnis sollte sich nun eine picorx.uf2 bzw pico2rx.uf2 erzeugt finden. - Beim Pico2 funktionierte das bei mir nicht korrekt, da im Buildscript "CMakeLists.txt" der Pico2 nicht eingetragen wurde. Habe das per Hand an der Stelle korrigiert. Siehe Screenshot. Das bleibt auch an der Stelle bei weiteren Compilerläufen erhalten, nur der Teil über dem Doppelstrich wird neu generiert. - Die Datei pico(2)rx.uf2 kann man nun wie gewohnt über den Boot-Taster & Power-On und das vom Pico bereitgestellte Flash-LW laden. Damit hat man aber noch nichts verändert, Binaries gibts auch so. - SW schreiben macht ohne Debugger keinen Spaß, insbesondere wenn der Code einem fremd und nicht mehr so ganz trivial wie hier ist. Also die Debug-Probe (ist auch ein Pico) anschließen und mit dem USB am PC verbinden. Das Pico-Board selbst darf jetzt nicht mehr an den PC! Hatte bei mir ständige, unerklärliche Abstürze des Pico verursacht. An ein USB-Netzteil anschließen oder fremdspeisen. "Switch Build Type" in VS Code auf Debug und "Pico Cortex" wählen. Mit F5 sollte ein neuer Compilerlauf starten und der Code in picorx.cpp in der ersten Zeile von int main() stehen. Falls das nicht in Gang kommt, vorab ein "Clean Make" versuchen. Viel Erfolg!
:
Bearbeitet durch User
Wulf D. schrieb: > Mode Select mit drei bedrahteten uralt Si Kleinsignaldioden aus der > Bastelkiste getestet, funktioniert wie erwartet. Danke, werde dich ins Nachtgebet mit einschließen! MfG Ps: Du steigst ja tief ein. Ich schätze, du tust dir damit leichter als mit Handwerklicher Arbeit. Mir geht es genau umgekehrt... So ist das Leben, dann viel Erfolg! Im Moment scheitert das intensive testen des Rx an einer tauglichen Antenne. Die Loop brauche ich nur zum senden wenn ich Betrieb mache. Die Bandbreite reicht für rund um die QRP Frequenzen. Ich habe zwei Leitungen nach oben in den Dachboden. Auf einer hängt die Loop und an der zweiten 2m und 70cm. Ich werde mich um eine Breitband Loop kümmern die ich Indoor verwenden Kann und wenigstens 20 db Verstärkung hat. Vorfilter brauche ich auch noch. Ich denke an einen Tiefpass für AM und Bandselective Filter für SSB und CW. Mal sehen, du bist ja auch dran... Viel Erfolg.
:
Bearbeitet durch User
Herbert Z. schrieb: > Ich werde mich um eine Breitband Loop kümmern die ich Indoor verwenden > Kann und wenigstens 20 db Verstärkung hat. Vorfilter brauche ich auch > noch. Bei mir lief im Vergleich zum Icom am besten eine Magnetantenne (eine Windung 80 cm und dann Drehko, kleine Koppelspule zum PicoRx) mit 'audionmässiger' Entdämpfung am heissen Ende. Trennschärfe und Pegel, alles passste. Ist natürlich in der Abstimmung etwas fummelig.
:
Bearbeitet durch User
> Nehme an, dass der ein- oder andere mehr als nur eine Leiterplatte > selbst entwerfen und bestücken will: ist ja ein Software Defined > Radio. ... > Falls das nicht in Gang kommt, vorab ein "Clean Make" versuchen. Danke für die ausführliche Darstellung, die Software selbst modifizieren ist tatsächlich "hürdenreicher" als die Bauelemente zu optimieren. Die Anleitung oben bezieht sich auf Ubuntu, ich hab die Erfahrung gemacht, das es mit dem VS Code unter Windows deutlich hakt. Da muss schon mal jede Softwareversion passen, bei älteren Windowsvarianten steckt die ganze toolchain gern mit dem lapidaren Verweis auf veraltete Versionen aus. Die Bibliotheksverwaltung ist auch nicht ohne nur deswegen hab ich mal statt VS code eine Toolchein unter Arduino SDK aufgesetzt. Also hier ist einiges zu machen bis man die erste Zeile C-Code hacken kann. Neben der Anleitung zur C-Programmierung mit simplen Beispiel von Raspberry Pi Ltd fanbd ich dieses Youtube video und die Webpages dazu hilfreich: Der geht dann einen dritten weg, indem er MINGW einsetzt. * https://www.youtube.com/watch?v=B5rQSoOmR5w * https://www.digikey.de/en/maker/projects/raspberry-pi-pico-and-rp2040-cc-part-1-blink-and-vs-code/7102fb8bca95452e9df6150f39ae8422 * https://shawnhymel.com/2096/how-to-set-up-raspberry-pi-pico-c-c-toolchain-on-windows-with-vs-code/
Lutz S. schrieb: > Bei mir lief im Vergleich zum Icom am besten eine Magnetantenne (eine > Windung 80 cm und dann Drehko, kleine Koppelspule zum PicoRx) mit > 'audionmässiger' Entdämpfung am heissen Ende. Trennschärfe und Pegel, > alles passste. Ist natürlich in der Abstimmung etwas fummelig. Es gibt Breitband Loop Antennen die man nicht nachstimmen muss und den Vorteil haben den ganzen elektrischen Müll in der Luft weitgehend zu ignorieren. An so etwas habe ich gedacht. Für draußen dann eine Mini Whip, die man auch mit einer Stabantenne verlängern kann. Ein richtige Mag Loop wie ich sie auf dem Dachboden habe ist händisch fast nicht abstimmbar. Das macht bei mir ein Stepper mit Schneckengetriebe. Ich hätte auch Lust auf dieser Basis einen stationären RX zu bauen mit mehr Platz und mehr Sachen auf die ich jetzt verzichten muss weil es soll ja ein portable Radio sein. So eine Retro Röhrenradio Attrappe wäre auch nicht schlecht mit verstecktem modernen Innenleben... MfG
Bradward B. schrieb: > Die Anleitung oben bezieht sich auf Ubuntu, ich hab die Erfahrung > gemacht, das es mit dem VS Code unter Windows deutlich hakt. Danke für die Hinweise mit den Links, werde ich mir anschauen. Da Visual Studio aus der Microsoft-Ecke kommt, sollte das auch mit Windows laufen. Ist halt wichtig dass man nach jedem Schritt der Installation genau die Fehlermeldungen analysiert und die Gründe beseitigt, bevor man weitermacht. Ich habe noch eine Windows 10 Partition für die AVR-Controller wo nichts außer Microchip Studio 7 drauf ist. Da könnte ich mal eine Pico-SDK Installation versuchen. Wenn's erstmal funktioniert macht es Spaß in der SDR-Software zu stöbern. Ist klar und ausreichend kommentiert gebaut, da waren Könner am Werk. Mit ein paar gezielt gesetzten Breakpoints kann man die Struktur nachvollziehen. Anbei ein Ausschnitt aus VS Code als Screenshot in rx.cpp, dem Steuerungsteil des Radios. Da sieht man die Codierung der Tiefpasssteuerung. Links im Watch-Fenster eine struct mit etlichen Radio-Parametern, alles gut verständlich.
Wulf D. schrieb: > > Das Bedienkonzept ist hier schon aufgefuchst, optimiert auf möglichst > wenige Schalter. Ergonomisch finde ich das aber nicht. > Ja, insbesondere wenn man die Frequenz mit einem Drehencoder mehr oder weniger schnell verstellen will, ist das auch beim uSDX ziemlich umständlich. Hat man wohl beim PicoSDR so vom uSDX übernommen. Bei konventioneller Drehkoabstimmung hat man das Problem ganz einfach mechanisch gelöst. Da die Drehkos nur eine halbe Umdrehung von Anfangs- bis Endkapazität haben, wird eine mechanische Übersetzung zwischen Abstimmknopf und Drehko verwendet, so dass viele Umdrehungen des Abstimmknopfes machen muss, um vom Anfang zum Ende zu kommen. Mit der Übersetzung hat dann auch eine entsprechend feinfühlige Abstimmmöglichkeit, aber Mann muss dann von Anfang bis Ende ordentlich kurbeln können. Damit das einem einfacher fällt, wird dann ein mechanisches Schwungrad verwendet, so dass man nur einmal mit Schwung ankurbeln kann und es dann mit der Schwungmasse automatisch weiterdreht. Das in die digitale Welt mit einem Drehencoder zu überführen, wäre z.B. möglich, wenn man die Frequenzschritte automatisch der Drehgeschwindigkeit, also der Impulsanzahl pro Zeiteinheit, anpasst. Schnell drehen ergibt also große Frequenzschritte und langsames kleinere. Statt der üblichen Kombination von einzelnen Tastern und eines Drehencoders wäre z.B. der adafruit ANO Directional Navigation and Scroll Wheel Rotary Encoder (https://www.adafruit.com/product/5001) gut verwendbar. Ist wohl vom Jog-Dial des alten iPod abgeschaut worden und hat neben dem Drehencoder mit dem mittigen Taster noch vier Taster für rechts/links und rauf/runter. Das Drehrad des Encoders lässt sich auch mit dickeren Fingern oder dem Daumen gut drehen und mit etwas Gewöhnung auch ohne ungewollt einen der Taster auszulösen.
Hallo! Bei Transceiver werden seit Jahrzehnten schon Encoder benutzt, aber optische von hoher Qualität die leicht laufen und ewig halten. Ich habe Up und Down Tasten und die kann ich umschalten in 1Mhz Step oder AFU Bänder. Die Abstimmung geht so ganz gut, außerdem gibt es bei neuzeitlichen Geräten auch die Direkteingabe. Drehko war mal, gibt es heute nur noch bei Antennen Anpassgeräten, Mag Loop oder ähnliches oder bei Rundfunksender. MfG
:
Bearbeitet durch User
Sandra schrieb: > Statt der üblichen Kombination von einzelnen Tastern und eines > Drehencoders wäre z.B. der adafruit ANO Directional Navigation and > Scroll Wheel Rotary Encoder (https://www.adafruit.com/product/5001) gut > verwendbar. Ist wohl vom Jog-Dial des alten iPod abgeschaut worden und > hat neben dem Drehencoder mit dem mittigen Taster noch vier Taster für > rechts/links und rauf/runter. Interessanter Ansatz. Auch die Idee mit einer Dynamik bei der Frequenzverstellung. Damit wird eine wirkliche Einhand / Zweifinger-Bedienung möglich. Ist die Frage was der adafruit-Encoder taugt. Teuer ist das Teil nicht, könnte man einfach mal testen. Oder man besorgt sich das "Original", Nachbau-Clickwheels für die iPod-Nano Baureihe gibts auch für etwa einen 10er. Denke mal drüber nach.
Hallo zusammen! Auf 20 Meter habe ich heute Früh CW Contest Betrieb registriert. Ein gute Zeit um mal mit dem Pico RX zu spielen. Ich habe hier eine Loop mit 0,8Meter die auf 20m ,das schlechteste Band (10m-20m)ist. 10m ist Fullsize. Der Rx schlägt sich gar nicht so schlecht. Empfindlichkeit ist ausreichend gut, aber für meine nicht so guten Ohren ist die NF Ausbeute zu mager. Da kann man leicht was ändern. Meine Antenne hat eine Dämpfung von etwas 7 db zu einem Dipol, aber ich kann damit Betrieb machen sogar in QRP. In Mietshäusern ist das so eine Sache mit Antennen. Mit passenden Vorfiltern wird das Band noch ruhiger, obwohl die Loop schon etliches unterdrückt was elektrisch ist. Mein Breitband Dipol ist deutlich lauter aber auch dreckiger. Ihn habe ich zur Zeit nicht angeschlossen weil ich das Koax für 2m und 70cm brauche. MfG
Hallo, ich möchte auch gerne mit dem Pico SDR experimentieren und wollte vorab fragen, welches Pi-Pico-Board nach dem aktuellen Stand besser für das Projekt geeignet ist. Das mit RP2040 (Pico mit einem Kern) oder das mit RP2350 (Pico2 mit zwei Kernen)?
Hallo, der Pico ist auch ein dual core. Der Pico2 hat dagegen 2x ARM M33 (statt M0+), doppelt soviel RAM (512k), höheren Takt und bei Bedarf alternative V-RISC-Kerne statt der ARM V9 sowie weitere kleinere Verbesserungen. Ich habe beide ausprobiert und auf Anhieb keine größeren Unterschiede festgestellt. Klar, auf dem Pico2 ist die CPU-Auslastung immer kleiner 50%, beim Pico eher am Anschlag. Es gibt viele Pico-Boards, von ca 2€- 20€ in vielen Größen und Ausstattungen. Ich würde eines mit Linearregler / LDO nehmen, auch wenn es etwas Strom kostet. Selbst nutze ich meist den RP2350 Stamp von Solder Party, ein Pico2-Board mit integrierten LiION Laderegler. Sehr praktisch in meiner Anwendung, und sehr kompakt. Aber nicht das günstigste, schon allein wegen des metrischen 2mm Stecker-Rasters. Auf jeden Fall drauf achten, dass alle im Original-Entwurf benötigten I/O auf dem Board verfügbar sind.
Hallo Wulf, Danke für die schnellen Infos. Habe so ein grünes Raspberry Pi Pico 2 Board mit 26 universelle GPIO-Pins bestellt, das wird hoffentlich vor dem WE noch geliefert. Wulf D. schrieb: > Der Pico2 hat dagegen 2x ARM M33 (statt > M0+), doppelt soviel RAM (512k), höheren Takt und bei Bedarf alternative > V-RISC-Kerne statt der ARM V9 sowie weitere kleinere Verbesserungen. Kann man per Software wählen, ob man Dual Arm Cortex-M33 oder Dual RISC-V Hazard3 als CPUs nutzt oder wie ist das zu verstehen? > Selbst nutze ich meist den RP2350 Stamp von Solder Party, ein > Pico2-Board mit integrierten LiION Laderegler. Edel! Wulf D. schrieb: > Ich würde eines mit Linearregler / LDO nehmen, auch wenn es etwas Strom > kostet. Konnte leider nicht rausfinden, ob ein LDO auf dem Bord verbaut ist. LDOs für 3V3 habe ich aber zur Not vorrätig.
Habe noch eine Frage zum OLED. Funktioniert das gut oder erzeugt es Störungen? Diese OLEDs haben wohl Ladungspumpen für eine Hilfsspannung von 9V an Bord, die HF-Störungen verursachen. Hier eins von vielen Videos zum Thema https://www.youtube.com/watch?v=HjvviTPR8Is Hat das OLED bei euren Aufbauten Probleme erzeugt bzw habt ihr die Displays gehackt?
Bjoern E. schrieb: > Hat das OLED bei euren Aufbauten Probleme erzeugt bzw habt ihr die > Displays gehackt? Da bemerke ich noch nichts. Habe eher das Problem, dass der Encoder ziemlich lästig ploppt, nachdem ich einen zusätzlichen Audioverstärker benutze. Müsste wohl softwareseitig geregelt werden...
Bjoern E. schrieb: > Hat das OLED bei euren Aufbauten Probleme erzeugt bzw habt ihr die > Displays gehackt? Ich habe dem OLED eine Filterkombination spendiert. https://github.com/Feinmechaniker/pico-sdr/tree/master Für den Pico habe ich auch den RP2350 Stamp von Solder Party verwendet.
Bjoern E. schrieb: > > Kann man per Software wählen, ob man Dual Arm Cortex-M33 oder Dual > RISC-V Hazard3 als CPUs nutzt oder wie ist das zu verstehen? > Es gibt bereits fertige Binaries zum Download, für den Pico, Pico2 ARM und Pico2 V-RISC. Wenn du selbst die SW compilierst, legst du das in den Build-Scripten fest. > > Konnte leider nicht rausfinden, ob ein LDO auf dem Bord verbaut ist. > LDOs für 3V3 habe ich aber zur Not vorrätig. Oft gibts zu den Boards Schaltpläne. Da sieht man ob Schaltregler oder LDO. Zu evtl. Display-Störungen kann ich noch nichts sagen, bisher nicht untersucht. Weiß auch nicht ob Schaltregler wirklich stören, wurde aber von anderen hier im Thread vermutet und läßt sich leicht umgehen. Zumindest die Schaltfrequenz der Muxer läßt sich mit dem Analyser gut auf dem Board nachweisen, auch an Stellen wo die nicht hingehört. Gut, stört in diesem speziellen Fall nicht. Edit: es gibt auch vorbereitete PCB für das Radio, damit hast du schnell einen Testaufbau. Musst mal in diesem Thead stöbern.
:
Bearbeitet durch User
> Das mit RP2040 (Pico mit einem Kern) oder das mit RP2350 (Pico2 mit zwei > Kernen)? Lt. Datasheet wurde im ADC des späteren 2040 ein Bug gefixed, so das dieser genauer ist. Ob man das Hören kann sei dahin hestellt. " Removed spikes in differential nonlinearity at codes 0x200, 0x600, 0xa00 and 0xe00, as documented by erratum RP2040-E11, improving the ADC’s precision by around 0.5 ENOB." > Habe so ein grünes Raspberry Pi Pico 2 Board mit 26 universelle > GPIO-Pins bestellt Hm, vielleicht ein Vertipper, fürs SDR braucht man den ADC und der liegt auf GPIO26, 27 und 28 . > 8 Bit AD-Wandler können es halt nicht besser. Der Pico hat einen 12 bit SAR
Wulf D. schrieb: > Es gibt bereits fertige Binaries zum Download, für den Pico, Pico2 ARM > und Pico2 V-RISC. > Wenn du selbst die SW compilierst, legst du das in den Build-Scripten > fest. Auf der Produktbeschreibung ist ein RP2350A0A2 abgebildet. Ich will erst mal eine fertige Binary verwenden und das Backend mit Schaltern, Encoder, Tastern, Kopfhörer und OLED einrichten. Auf github habe ich die Datei pico2rx.uf2 runtergeladen, die müsste ja auf einem RP2350 direkt laufen. Aber sie würde dann nicht auf einem Pico2 V-RISC laufen (falls so eine CPU auf dem bestellten Bord geliefert wird), richtig?!
Herbert Z. schrieb: > Da bemerke ich noch nichts. Habe eher das Problem, dass der Encoder > ziemlich lästig ploppt, nachdem ich einen zusätzlichen Audioverstärker > benutze. Merkwürdig - ist das Encodergehäuse geerdet? Joe G. schrieb: > Ich habe dem OLED eine Filterkombination spendiert. > https://github.com/Feinmechaniker/pico-sdr/tree/master Also schaltbare Roofing-Filter (+ ein TP-Filter). Sehr gute Sache!!! Die sind aber nicht fürs OLED, sondern für den HF-Eingang, wenn ich das richtig sehe. Wulf D. schrieb: > Zu evtl. Display-Störungen kann ich noch nichts sagen, bisher nicht > untersucht. Weiß auch nicht ob Schaltregler wirklich stören, wurde aber > von anderen hier im Thread vermutet und läßt sich leicht umgehen. Meinst du den Schaltregler auf dem OLED oder eventuelle Schaltregler auf dem Pico(2)-Board? > Zumindest die Schaltfrequenz der Muxer läßt sich mit dem Analyser gut > auf dem Board nachweisen Das kann ich mir gut vorstellen. Solange die Schaltfrequenz deutlich größer als die Empfangsfrequenz wohl egal. Bradward B. schrieb: > Hm, vielleicht ein Vertipper, fürs SDR braucht man den ADC und der liegt > auf GPIO26, 27 und 28 . Korrekt, ADC0, 1 und 2 sind vorhanden (auf GPIO26, 27 und 28 ). (jetzt hatte ich aber erst mal einen Schreck bekommen ;))
> Korrekt, ADC0, 1 und 2 sind vorhanden (auf GPIO26, 27 und 28 ). > (jetzt hatte ich aber erst mal einen Schreck bekommen ;)) Ja, aber "Schreck bei der Entwicklung erspart Verzweiflung bei der Inbetriebnahme" o.ä. ;-)
Bjoern E. schrieb: > Merkwürdig - ist das Encodergehäuse geerdet? Nein! Kann ich aber mal testen. Über dieses Problem habe ich aber auch schon bei anderen Kauf-Projekten in der Beschreibung von QRP -Labs gelesen. Die haben das in der Software unterdrückt. In der Stufe 9 höre ich das nur sehr leise , die ist mir aber nicht laut genug. Mit dem Verstärker wird es aber dann recht deutlich. Selber entprellen ist wohl bei einem Teil mit unterschiedlicher Drehfrequenz kaum zu machen, oder ?
Bjoern E. schrieb: > Also schaltbare Roofing-Filter (+ ein TP-Filter). Sehr gute Sache!!! > Die sind aber nicht fürs OLED, sondern für den HF-Eingang, wenn ich das > richtig sehe. Schau mal in den Schaltplan, das Filter sitzt in der Spannungsversorgung des OLED.
Bjoern E. schrieb: > Auf github habe ich die Datei pico2rx.uf2 runtergeladen, die müsste ja > auf einem RP2350 direkt laufen. Aber sie würde dann nicht auf einem > Pico2 V-RISC laufen (falls so eine CPU auf dem bestellten Bord geliefert > wird), richtig?! Schau mal hier, da liegen alle Binaries, auch für V-RISC:#https://github.com/dawsonjon/PicoRX/releases Herbert Z. schrieb: > In der Stufe 9 höre ich das nur sehr leise , die ist mir aber nicht laut > genug. Mit dem Verstärker wird es aber dann recht deutlich. Selber > entprellen ist wohl bei einem Teil mit unterschiedlicher Drehfrequenz > kaum zu machen, oder ? Man müsste genauer analisieren, wo der Plopp her kommt. Fiel mir bisher nicht auf, weil ich z.Z. nur mit leisen iPod-Nano-Kopfhörer höre. Wäre interessant, ob der Plopp auch im USB Audio-Stream ist. Dann ginge es wirklich nur mit SW, ggf einen Mico-Mute beim Umschalten einfügen. Schaue ich mir mal an.
Bjoern E. schrieb: > Auf der Produktbeschreibung ist ein RP2350A0A2 abgebildet. Ich will erst > mal eine fertige Binary verwenden und das Backend mit Schaltern, > Encoder, Tastern, Kopfhörer und OLED einrichten. > Auf github habe ich die Datei pico2rx.uf2 runtergeladen, die müsste ja > auf einem RP2350 direkt laufen. Aber sie würde dann nicht auf einem > Pico2 V-RISC laufen (falls so eine CPU auf dem bestellten Bord geliefert > wird), richtig?! Der RP2350 besitzt vier Kerne, zwei Cortex-M33 und zwei Hazard3 RISC-V. Immer zwei davon können gleichzeitig laufen. Allerdings haben sie den Cortex-M33 Kernen zwei sauschnelle FPUs spendiert. Bei den Hazard3 Kernen leider nicht (auf Druck von ARM/Broadcom?).
Auszug aus einer deutschen Übersetzung für den QCX: Meiner Meinung nach ist die RC-Entprellung eine schlechte Lösung für das Problem, wenn die Schaltung einen Mikrocontroller enthält. Es ist einfach, die Schaltflanken in der Software zu entprellen! So können Sie Zeitkonstanten oder andere Entprelllogik viel präziser steuern. Natürlich spart es auch diese zusätzlichen Widerstände und Kondensatoren, was die Kosten und die Komplexität des Bausatzes reduziert! Dies ist der Grund, warum Sie in diesem Bausatz keinen Widerstand oder Kondensator zum Entprellen einer der Steuerungen finden. Alles wird in der Software gemacht. Der Drehgeber wird mit einer „state machine“ entprellt, anstatt mit irgendwelchen Zeitschleifen. Der Drehgeber hat zwei Schalt-Ausgänge (A und B), die eine 90°-Phasenverschiebung aufweisen, siehe obiges Bild. Der Mikrocontroller kann diese Übergänge überwachen und die Anzahl der "Klicks" des Drehgebers und die Richtung, in die der Drehknopf gedreht wurde, bestimmen und gleichzeitig die Umschaltungen entprellen. Eine weitere unnötige Komponente, die oft gesehen wird, ist ein Pullup-Widerstand auf einem Schaltsignal an einen Mikrocontroller, so dass bei geöffnetem Schalter („nicht gedrückt“) der Mikrocontroller eine "HI" -Spannung sieht. Dies ist unnötig, weil moderne Mikrocontroller wie der ATmega328P alle konfigurierbare interne Pull-ups enthalten! Ich hatte ein wenig mehr Mühe, als es um die Drucktaster Links, Mitte (Welle des Drehgebers) und Rechts ging. Trotz des Gedankens, dass der Mikrocontroller genügend viele I/O-Signale zur Verfügung stellt: Als ich dazu kam, alle Features zu implementieren, die ich im Sinn hatte, erkannte ich, dass es doch nicht genug I/O-Signale gab, um die Tasten zu lesen! Die Lösung bestand darin, alle drei Tasten an einen einzigen Eingang am Mikrocontroller anzuschließen, der zu den Analog-Digital-Wandler- (ADC-) Kanälen gehört. Kein internes Pull-up am Mikrocontroller wird verwendet, da ich eine präzise Steuerung über Spannungspegel benötige. Das Eingangssignal wird durch den 10k-Widerstand R46 nach unten gezogen. Ein Anschluss aller drei Tasten ist mit dem I/O-Pin verbunden. Die anderen Anschlüsse der Tasten sind über verschiedene Widerstände mit 5V verbunden: 3,3k (R44) für die linke Taste, 1k (R45) für die rechte Taste und eine direkte Verbindung für die mittlere Taste. Wenn eine der Tasten gedrückt wird, bilden die Widerstände einen Spannungsteiler, der die Spannung für den Mikrocontroller setzt, je nachdem, welche Taste gedrückt wird. Einige Berechnungen ergeben sich in der folgenden Tabelle der Spannungen, je nachdem, welche Taste gedrückt wird: PDF reinstellen hat jetzt nicht klappen wollen.
Der Text aus dem PDF hilft kaum weiter, sind doch entweder ziemliche Allgemeinplätze oder spezifisch QCX. Ich schaue mir das demnächst an, versprochen!
Der Thread ist nun ein halbes Jahr alt, Zeit für ein paar Messungen und Detailbetrachtungen. Preselektor Zunächst der öfters diskutierte Preselektor, d.h. die Tiefpassbank. Wird wie vorgeschlagen für jede Okave ein Tiefpass vorgesehen, baut am Ende die Tiefpassbank aufwändiger als der Rest des kompletten Empfängers. Wie auch immer, habe im Testaufbau nur drei Tiefpässe eingebaut: 2 MHz, 8 MHz und 30 MHz. Eine Begründung für die TP war, dass der Empfänger konzeptbedingt bei der dreifachen Empfangsfrequenz eingeschränkt empfindlich ist. Das konnte ich in keiner Weise durch Messungen bestätigen. Erst bei hohen Pegeln, die für Übersteuerungen sorgen, tritt das Problem (neben anderen) auf. Dennoch ist ein Preselektor nützlich. Die Umschaltung der Filter mittels Dioden hatte ich mir bei DK5DN abgeschaut, der 2011 in der "Funk" veröffentlichte. Im nachhinein betrachtet läßt sich das bezüglich Stromverbrauch weiter optimieren. Man könnte den Dioden-Schaltstrom über die Induktivitäten führen und benötigt so durch Serienschaltung nur den halben Strom. Mit dem Strom selbst habe ich auch experimentiert. 1mA ist etwas zu wenig, Dämpfung steigt an. Die 10mA aus dem Artikel werden aber definitiv nicht benötigt. Oder gibt's noch andere elegante HF-Umschalter? Übrigens, bei Messungen am Preselektor sollte die Messfrequenz immer gleich der eingestellten Empfangsfrequenz sein, sonst misst man auf einen beinahe-Kurzschluß der Sample-Cs. Empfindlichkeit und Pegelfestigkeit Hatte von Anfang an einen Preamp mit vorgesehen, zumal der Original-Artikel zum Pi Pico SDR das ebenfalls vorschlug. Aber braucht man den? Der Maximalpegel beträgt ohne Preamp und Preselektorverluste rund -38dBm. Das ergibt sich ganz einfach aus der Verstärkung x400 der OPs, die dann bei 3,3V in die Begrenzung gehen. Die Empfindlichkeit läßt sich ebenso einfach ableiten. 12Bit des ADC ergeben eine Dynamik von 72dB. Bei einem S/N von 25dB ergibt das nach der einfachen Rechnung -38dBm -72dB +25dB = -85dBm Empfindlichkeit. Mein Preamp liefert hinter Schaltdioden und TP am Ende 20dB Verstärkung über den gesamten Frequenzbereich. Eines der Bilder im Anhang zeigt sowohl die LT-Spice Simulation als auch eine reale Messung mit Meßsender und altem Analyser. Erst bei hohen Pegeln treten Harmonische auf. Der Peak bei 2,5MHz streut vom Muxer ein. Gemessen habe ich mit Preamp und Preselektor eine Empfindlichkeit von ca -100dBm bei gut 25dB S/N in AM, 500Hz Modulation 30%. Signal in Audacity eingelesen und im Spektrum den S/N Abstand abgelesen (Bild). Weiß nicht, ob man das so messen kann, aber entspricht recht gut der Überschlagsrechnung oben. Unter 1 MHz fällt die Empfindlichkeit langsam ab. Keine Ahnung, warum. Bei 200kHz sind es bei -100dBm nur noch 10dB S/N. Ist die Frage ob man den Preamp wirklich braucht? Mein Mittelwellen-Langdraht und die endgespeiste KW-Antenne liefert immer ein Geräusch von mindestens -90dBm. Vielleicht hat jemand eine Meinung. Zum Schluß noch ein Empfangsversuch von zwei der wenigen DRM-Sendern, letzten Sonntag Abend (Bild) auf 13750kHz und 9570kHz (Romania). Man sieht deutlich das kompakte Spektrum auf dem Display des PI. Habe das Signal analog über die Soundkarte des PC aufgezeichnet. Das per Octave gerechnete Spektrum sieht allerdings merkwürdig aus. Man kann zwar deutlich die drei Pilottöne erkennen, ist aber zu den höheren Frequenzen deutlich gedämpft. Deemphase war's nicht. Konnte es leider nicht über USB zum PC schicken, der PI Pico hängt sich am Ubuntu-PC grundsätzlich auf. Hebe ich mir für später auf.
Vielen Dank für den Bericht! -85dBm entsprechen ja 12.9µV oder S7 was ohne Preamp nicht so berauschend ist. Mit -100dBm liegt man bei 2.25µV also zwischen S4 und S5. Je nach Antenne oder Antennenstandort sehe ich den Preamp schon als nützlich für die Afu-Bänder an. Bei Rundfunk ist das nochmal eine andere Sache. Wer mit den kleinen Drehgebern unzufrieden ist, der möge mal nach „CNC-Encoder“ suchen. Die gibt es mit ordentlichem Handrad und 100 Schritten auf 360 Grad.
Wulf D. schrieb: > Ist die Frage ob man den Preamp wirklich braucht? Kurz gesagt, bei deiner Schaltung liegt das Antennensignal an IC2 an Pin9 an und trägt DC-mäßig die halbe Betriebsspannung, richtig? Wenn ja, versuch mal, diese DC-Spannung justierbar zu machen. Ich vermute, dass der Empfang besser wird, wenn man dort irgendwas zwischen 1/3 und 2/3 der Betriebsspannung des ICs einspeist. Noch was, die Impedanz dort ist 300 Ohm, oder? Möglicherweise ist es besser, statt dem 300-Ohm-Abschlusswiderstand einen Übertrager 1:2 anzuschließen, der die Amplitude nicht verbrät, sondern hochtransformiert. Analoges könnte man auch mit dem 300R-Widerstand am Filtereingang versuchen, nur eben 2:1 nach unten.
:
Bearbeitet durch User
Bradward B. schrieb: > Ja, aber "Schreck bei der Entwicklung erspart Verzweiflung bei der > Inbetriebnahme" o.ä. ;-) Definitiv ;) Norbert schrieb: > Der RP2350 besitzt vier Kerne, zwei Cortex-M33 und zwei Hazard3 > RISC-V. > Immer zwei davon können gleichzeitig laufen. > > Allerdings haben sie den Cortex-M33 Kernen zwei sauschnelle FPUs > spendiert. Danke für die Infos! Eine interessante Kern-Kombi. Joe G. schrieb: > Schau mal in den Schaltplan, das Filter sitzt in der Spannungsversorgung > des OLED. Also die SMD-"Ferritperle" BLM21SP111SH1D mit FL2 + C6, vermute ich? file:///C:/Users/DAC3/Downloads/PICO_SDR.sch.pdf Ist FL2 eine Sicherung?
Bjoern E. schrieb: > Kurz gesagt, bei deiner Schaltung liegt das Antennensignal an IC2 an > Pin9 an und trägt DC-mäßig die halbe Betriebsspannung, richtig? > Wenn ja, versuch mal, diese DC-Spannung justierbar zu machen. Ich > vermute, dass der Empfang besser wird, wenn man dort irgendwas zwischen > 1/3 und 2/3 der Betriebsspannung des ICs einspeist. Ja, da soll etwa die halbe Betriebsspannung anliegen. Warum sollte eine Veränderung irgendwas verbessern? Würde nur die Aussteuerbarkeit verschlechtern. > Noch was, die Impedanz dort ist 300 Ohm, oder? Nein, die ist vermutlich geringer. Eher um 50 Ohm. Der 330 Ohm Widerstand stellt den DC-Arbeitspunkt für die als PIN-Diode verwendete BAV70 ein. Die unteren TP haben im Schaltplan noch die anfangs genutzten 1k Widerstände, die zu 1mA Diodenstrom führen. Das war etwas zu wenig. Möglicherweise ist es > besser, statt dem 300-Ohm-Abschlusswiderstand einen Übertrager 1:2 > anzuschließen, der die Amplitude nicht verbrät, sondern > hochtransformiert. > Analoges könnte man auch mit dem 300R-Widerstand am Filtereingang > versuchen, nur eben 2:1 nach unten. Generell wären Übertrager im AC-Pfad ein lohnenswerter Versuch, dann aber unter Einbeziehung der OPs des Tayloe Detector. Es gibt ein ein Paper, dass durch Reduktion von ohmschen Widerständen das Rauschverhalten optimiert. Ob das in der Praxis funktioniert müsste man ausprobieren.
Joe G. schrieb: > -85dBm entsprechen ja 12.9µV oder S7 was ohne Preamp nicht so > berauschend ist. 12,9 µV wären etwas über S5. Ich habe am Sonntag auf 14,060 gelauscht und dort ist üblicherweise QRP Betrieb. Ich hab einige Stationen gehört, also kann die Empfindlichkeit nicht so schlecht sein. Aber VV ist immer mal nützlich, 20db plus helfen schon mal. Allerdings muss die Großsignalfestigkeit des VV zum RX passen sonst handelt man sich Verzerrungen ein. Aber ich habe ja ein anderes Problem. Nachdem ich einen Audioverstärker angeschlossen habe höre ich das ploppen des Encoders bei jedem Schritt recht deutlich. Schaun mer mal ob sich eine Lösung findet.
:
Bearbeitet durch User
Vielleicht reicht es schon, durch einen Hochpass zum Verstärker die tiefen Frequenzen etwas zu unterdrücken.
Herbert Z. schrieb: > Aber ich habe ja ein anderes Problem. Nachdem ich einen Audioverstärker > angeschlossen habe höre ich das ploppen des Encoders bei jedem Schritt > recht deutlich. Schaun mer mal ob sich eine Lösung findet. Habe eine kurze Audiosequenz mit mehreren Encoderschritten analog aufgenommen (mp3): meinst Du das? Digitale Aufnahme hat auch am Windows-PC nicht funktioniert. Aber egal, man sieht im Audacity-Screenshot, dass es in der 100ms Schaltlücke keinen Fade-out und Fade-in gibt, wie man das professioneller lösen würde (Bild). Aber ehrlich gesagt, höre ich keinen störenden Plopp?! Ist der Plopp bei dir heftiger? Kannst du das einmal aufzeichnen? GGf genügt es schon, den Koppelkondensator an GPIO16 zu verkleinern. Weiß gerade nicht, was ich da reingelötet habe.
Wulf D. schrieb: > Aber ehrlich gesagt, höre ich keinen störenden Plopp?! > Ist der Plopp bei dir heftiger? > Kannst du das einmal aufzeichnen? Ich werde das mal versuchen und den Kopfhörerausgang über meinen Verstärker an die Soundkarte stöpseln. Über das was ich bei dieser Datei hören kann würde ich nicht meckern. Hattest du einen Verstärker dran? Das Problem fällt nur mit Verstärkung auf, denn da wird nicht nur das CW oder SSB Signal lauter sondern auch das Geräusch vom Encoder bei jedem Schritt. Die Größe der Schrittweite spielt keine Rolle außer für die Häufigkeit. MfG
Ich habe einen kleinen Brückenverstärker (BTL) für Lautsprecher dran, aber dessen symmetrisches Signal eignet sich nicht als Eingang zur asymmetrischen Soundkarte. Also davor abgenommen, genau wie im Original-Plan mit der Klinkenbuchse skizziert. Habe allerdings die Dimensionierung des TP und vom Koppelkondensator C9 geändert. Letzterer hat bei mir garantiert keine 100u, vielleicht sind es 10u. Und der TP-Kondensator C16 keine 470n, sondern nur 100n. R4 ist original 100 Ohm. Das ist für den Kopfhörer ok, aber auf dem Oszi kommen die 250kHz PWM-Reste noch mit 200mV durch. Hab deshalb vor den BTL einen zweiten TP geschaltet. Mach doch bitte mit dem Oszi zusätzlich einen Screenshot vom Umschaltmoment an C16. Nehme an, du hast ein Speicherscope. Zeitbasis ca 10 ms, so dass die Schaltlücke genau drauf ist.
Wulf D. schrieb: > Aber ehrlich gesagt, höre ich keinen störenden Plopp? So, man probiert ja rum ,testet dies und jenes, und so bin ich dahinter gekommen, dass die Erhöhung der Eingangsleistung an den Verstärker das Problem zum verschwinden bringt. Ich bin jetzt bei Stufe 5 des Pico und da höre ich nicht mehr viel. Ich hatte den Pico auf 1 eingestellt als ich den Verstärker ausprobiert habe. Mal sehen und hören ,wie weit ich von jetzt 5 runter kommen kann. Ich hatte mal umgestöpselt auf eine Box für den Computer und dort den Kopfhörer angesteckt. Da stand der Pico auf 9 was ich aber nicht wusste. Da war auch nichts zu vernehmen. Mir scheint, ich habe den Knackpunkt gefunden.
Ok, also den Mikroplopp ordentlich analog verstärkt? Das wäre eine Erklärung. Damit ist die Sache wohl erledigt. Ich denke den Rest kannst du mit einer Verkleinerung von C9 100u => 10u beseitigen. Eine untere Grenzfrequenz von 16 Hz ist hier fehl am Platz.
Wulf D. schrieb: > Ja, da soll etwa die halbe Betriebsspannung anliegen. Warum sollte eine > Veränderung irgendwas verbessern? Würde nur die Aussteuerbarkeit > verschlechtern. Theoretisch hast du Recht. Die Frage ist, wie symmetrisch ist symmetrisch unter welchen Bedingungen. Falls du das mal testen willst, würde ich bei einer höheren Frequenz einen ganz schwachen Sender einstellen und dann am Spannungsteiler aus den beiden 10k-Rs zuerst dem unteren 10k-R huckepack 100k auflöten und schauen, was passiert. Wenn das keine Änderung oder Verschlechterung bringt, würde ich den 100k wieder runterlöten und dem oberen 10k huckepack auflöten und schauen, was passiert. Wenn das ebenfalls keine Änderung oder Verschlechterung bringt, 100k wieder runterlöten und so lassen. Ansonsten weiterforschen. > Der 330 Ohm > Widerstand stellt den DC-Arbeitspunkt für die als PIN-Diode verwendete > BAV70 ein. Verstehe. > Es gibt ein ein > Paper, dass durch Reduktion von ohmschen Widerständen das > Rauschverhalten optimiert. Klingt interessant, müsste man mal überschlagen, ab welcher Frequenz das zum Tragen kommt. Herbert Z. schrieb: > Ich hatte den Pico auf 1 eingestellt als > ich den Verstärker ausprobiert habe. Das spricht dann sehr für dein Gerät, wenn es auf Stufe 1 sonst keine auffälligen Störgeräusche produziert, sodass das nicht weiter aufgefallen ist. Hat jemand zufällig noch einen 74CBTLV3253 übrig? Habe welche in China bestellt, aber das dauert wahrscheinlich.
Aus GPIO0 kommt LO_Q und aus GPIO1 kommt LO_I, die an S1 und S0 gehen. Kann jemand kurz erklären, was die machen? Klar, im Endeffekt schalten die die vier Mischschalter 2B1 bis 2B4 über S0 und S1 nacheinander durch, aber ich verstehe nicht ganz, wie das vor sich geht. Ich hätte erwartet, dass die vierfache Empfangsfrequenz nur über eine einzige Leitung einen Multiplexer ansteuert, der die vier Schalter nacheinander durchschaltet und dann wieder von vorne beginnt. Hier sind es aber zwei Leitungen GPIO0 und GPIO1.
Bjoern E. schrieb: > Hat jemand zufällig noch einen 74CBTLV3253 übrig? Habe welche in China > bestellt, aber das dauert wahrscheinlich. Schreib mir eine PN, ich hatte 10 bestellt und gebe dir gerne einen ab. MfG
Bjoern E. schrieb: > Kann jemand kurz erklären, was die machen? Einfach mal aufzeichnen - ich hatte das damals beim Erstaufbau auch gemacht.
Bjoern E. schrieb: > Ich hätte erwartet, dass die vierfache Empfangsfrequenz nur über eine > einzige Leitung einen Multiplexer ansteuert, der die vier Schalter > nacheinander durchschaltet und dann wieder von vorne beginnt. > Hier sind es aber zwei Leitungen GPIO0 und GPIO1. Das funktioniert vermutlich auch, erfordert eine weitere Überabtastung. Vier Quadranten mit zwei Bits zu adressieren ist einfacher. Diese Animation ist ganz nett: https://101-things.readthedocs.io/en/latest/_images/breadboard_radio_tayloe_animation.gif Bjoern E. schrieb: > Falls du das mal testen willst, > würde ich bei einer höheren Frequenz einen ganz schwachen Sender > einstellen und dann am Spannungsteiler aus den beiden 10k-Rs zuerst dem > unteren 10k-R huckepack 100k auflöten und schauen, was passiert. ... Kann so gar nicht verstehen worauf du hinaus willst. Aber du hast bezüglich Unsymetrien Recht, die kommen z.B. vom invertierenden (niederohmig) und nichtinvertierenden (hochohmig) Eingängen der OPs. Wurde in diesem Thread auch schon diskutierte, sowie Maßnahmen wie Instrumentenverstärker etc. Wiederhole ich hier nicht im Detail. Nur nochmal den Link auf die "widerstandsfreie" Übertragerversion: https://www.norcalqrp.org/files/Tayloe_mixer_x3a.pdf Wenn du eine eigene Experimentierplatte entwirfst, kannst du ja mehrere Optionen vorsehen und die später miteinander vergleichen. Kleinen Messgerätepark vorausgesetzt. Ohne guten Meßsender geht es nicht. Was am Ende dabei rauskommt würde auch mich sehr interessieren.
Herbert Z. schrieb: > Schreib mir eine PN, ich hatte 10 bestellt und gebe dir gerne einen ab. > MfG Super, Danke, ist unterwegs. Joe G. schrieb: > Einfach mal aufzeichnen - ich hatte das damals beim Erstaufbau auch > gemacht. So wird es schnell sichtbar, Danke für den Upload der Skizze. Wulf D. schrieb: > Das funktioniert vermutlich auch, erfordert eine weitere Überabtastung. > Vier Quadranten mit zwei Bits zu adressieren ist einfacher. Vor ein paar Jahren hatte ich mal auf einem Steckbrett rumexperimentiert und da hatte ich (so meine dünne Erinnerung) zwei Flipflops so verschaltet, dass sie die benötigte Wahrheitstabelle zum Durchsteuern der vier Schalter geliefert haben. Die Flipflops wurden dabei von der vierfachen Empfangsfrequenz getriggert (also mit einer einzigen Leitung angesteuert). Solange die Phasen der beiden 4xf-Signale vom Pico stabil bei 90° bleiben, ist das natürlich bestechend simpel. Coole Animation! > Kann so gar nicht verstehen worauf du hinaus willst. Aber du hast > bezüglich Unsymetrien Recht, die kommen z.B. vom invertierenden > (niederohmig) und nichtinvertierenden (hochohmig) Eingängen der OPs. Das war aus Erfahrung mal so in den Raum geschossen ... > Wenn du eine eigene Experimentierplatte entwirfst, kannst du ja mehrere > Optionen vorsehen und die später miteinander vergleichen. ... ich teste das durch. Bei HDSDR kann man softwareseitig die IQ-Signale in der Phase noch nachkorrigieren, sowas habt ihr wahrscheinlich auch schon diskutiert.
> Solange die Phasen der beiden 4xf-Signale vom Pico stabil bei 90° > bleiben, ist das natürlich bestechend simpel. Und die simple Lösung ist auch die Robustere. Phasenversatz entsteht hier durch die parasitären Kapazitäten an den Pins der IC, die "verschleifen" die Flanken so, das es zu unterschiedlichen Schaltzeitpunkten und damit zu anderen Tastverhältnis als dem gewünschten 1:1:1:1 kommt. Deshalb ist eine Schaltungsvariante die extra FF für einen "Johnson-Counter" verwendet "ungünstiger" als die Verwendung der PIO des Pico für den 2bit Quadratur Generator. Siehe auch: * https://www.electronics-tutorials.ws/sequential/seq_6.html * https://staff.ltam.lu/feljc/electronics/uPython/PIO_Programmierung.pdf
Danke Bradward für die Infos! > Phasenversatz entsteht hier durch die parasitären Kapazitäten an den > Pins der IC, die "verschleifen" die Flanken so, das es zu > unterschiedlichen Schaltzeitpunkten und damit zu anderen Tastverhältnis > als dem gewünschten 1:1:1:1 kommt. Auf die FF-Variante (Johnson-Counter) bezogen. > Deshalb ist eine Schaltungsvariante > die extra FF für einen "Johnson-Counter" verwendet "ungünstiger" als die > Verwendung der PIO des Pico für den 2bit Quadratur Generator. Ich kann mir irgendwie kaum vorstellen, dass zwei undefiniert verlegte Leitungen (LO_O und LO_I mit Signalen bis 120MHz und Phasenversatz von 90°) von vermutlich eher geringer Impedeanz so problemlos arbeiten. (wahrscheinlich sind meine Annahmen falsch, weil es ja funktioniert) Oder ist da noch irgendein "Trick" im Spiel?
Noch eine Frage zum Tayloe-Mischer. Welche Varianten benutzt ihr da? Da gibt es ja -die Urvariante mit DC-Kopplung der (+)-(-)-Eingangswiderstände (200R) ans Mischer-IC -die Variante mit DC-Entkopplung (mit 10uF oder 22uF) nur der (-)-Eingangswiderstände vom Mischer-IC -die Variante mit DC-Entkopplung (mit 10uF oder 22uF) der (+)-(-)-Eingangswiderstände (200R) vom Mischer-IC -die Variante mit DC-Entkopplung (mit 10uF oder 22uF) der (+)-(-)-Eingänge vom Mischer-IC (also die 200R-Eingangs-Rs rausgeworfen) -die Variante mit DC-Entkopplung (mit 10uF oder 22uF) der (+)-(-)-Eingänge vom Mischer-IC (also die 200R-Eingangs-Rs rausgeworfen) und auch noch die Widerstände von (+) nach Vref weg Siehe auch PDF: https://www.norcalqrp.org/files/Tayloe_mixer_x3a.pdf Kann man pauschal sagen, dass die letzte Variante die beste ist?
Wenn ich das richtig verstehe hat jede Leitung ein Signal von max. ca. 30 Mhz, über die Phasenverschiebung der zwei Signale und den Multiplexer ergibt das dann die 4 Abtastzeitpunkte des Eingangssignals.
Bjoern E. schrieb: > Noch eine Frage zum Tayloe-Mischer. > > Welche Varianten benutzt ihr? > Kann man pauschal sagen, dass die letzte Variante die beste ist? Ich nutze die Variante aus dem Link der Eröffnung des Threads. Joe anscheinend die „balanced-Variante“ ganz am Ende des Papers. Würde mich auch interessieren, ob es Unterschiede gibt. Ich glaube so genau kann dir das keiner sagen. Sonst hätte sicher jemand Vergleichsmessungen veröffentlicht.
> Noch eine Frage zum Tayloe-Mischer. > Welche Varianten benutzt ihr da? Auch wegen Verfügbarkeit resp. "hab ich schon in der Bastelkiste" hatt ich mir mal die Variante aus 3x1:2 Muxer angeschaut und bei der Verwendung eines IC mit 2x1:4 hat man die Möglichkeit nur eine "Hälfte" zu benutzen oder quasiu beide Muxer parallel zu schalten. Dazu kann es aber nötig sein, den PICO bezüglich der controllsequenz neu zu programmiern, um auch unterschiedle Zeiten bei der Umschaltung auf die verschiedenen Ausgänge zu kompensieren. Das wurde hier in diesem thread zu beginn mal diskutiert. Messergebnisse aus unterschiedlichen Aufbauten kenn ich jetzt nicht, mit Spice habe ich jetzt auch nicht unterschiedliche Varianten durchprobiert. Letzlich wird es wichtig sein das sich die 4 Stufen inerhalb eines Zeitslots gut aufladen/Integrieren ohne die Kapazitätsgrenze zu erreichen. Gedanklich verwende ich da das Modell einer Sample&Hold Stufe. Also eher mit geringen/Ohne Serienwiderständen beginnen und zum Abgleich mit einem Oszi messen.
Ist es jemanden gelungen, den PicoRX per USB als Mikrofon im PC als Audio Streaming Quelle einzubinden? Egal was ich mit verschiedenen PCs versucht habe, unter Linux oder Windows10, sowohl der Pico2 als auch Teile der PC-SW (z.B. Audacity oder der Windows-Recorder) hängen sich beim Verbindungsversuch auf. Das Booten per USB-Massenspeicher-Emulation funktioniert dagegen auf allen Rechnern, so falsch kann die USB-Verbindung nicht sein. Ob es etwas mit meinem Pico2 statt Pico zu tun hat?
Eben mal getestet, hier funktioniert das mit dem Pico2 und dem Windows-Audiorecorder über USB.
Ich habe es auch gerade getestet, funktioniert (Win 10). Im Geräte-Manager erscheint ein Mikrofon (PicoRX) und bei den Soundeinstellungen kann man dann dieses Mikrofon direkt auf den Lautsprecher schalten.
Danke für eure schnelle Rückmeldung. Dachte erst an HW oder Kabel. Ist aber doch SW. Ich habe ja meinen eigenen Build erstellt. Leider ist die im Github abgelegte Konfiguration nicht die, mit der auch die Binaries erstellt wurden. Ich hoffe, dass zumindest die Software dort drin den finalen, lauffähigen Stand abbildet. Wahrscheinlicher ist ein weiterentwickelter Zwischenstand mit Bugs. Der Stand hat weitere Menü-Unterpunkte zur Klangregelung und auch ein USB-Eintrag (Bild). Dort kann man zwischen Audio- und RawIQ- Stream wählen. An sich eine schöne Sache, aber leider noch nicht lauffähig. Ganz im Gegenteil, schießt den PC ab.
Ich habe neue aktualisierte Software entdeckt. Habe hier noch nichts gelesen, also stelle ich einen Link rein... https://github.com/dawsonjon/PicoRX/releases/tag/v0.1.1-alpha
:
Bearbeitet durch User
Ja, in dem Build findet ihr die oben angedeuteten neuen Features sowie eine Art Oszilloskop-View. Leider löste ein Git Commit nicht das Problem mit den USB-Abstürzen. Irgendwas bauen die abweichend zur Git-Konfiguration.
Konnte das USB-Problem in meinem Custom-Build lösen. Der Fehler liegt im Pico-SDK. Im Submodul TinyUSB wurde ein wichtiger Bug bereits im April korrigiert, fand aber aus mir unerklärlichen Gründen nicht den Weg ins aktuelle SDK 2.2.0. Muss man selbst integrieren, mittels <git checkout b5d4d0f> in das SDK submodul.
Wulf D. schrieb: > Muss man selbst integrieren, mittels <git checkout b5d4d0f> in das SDK > submodul. Absolut dumm für die welche von solchen Programmen und deren Bearbeitung keine Ahnung haben. Wäre doch gescheiter, ein wissender bereinigt den Fehler und kompiliert das ganze wieder zu picorx.uf2. Hier reinstellen nicht vergessen. MfG
In der compilierten Datei ist es ja drin, das Problem besteht nur wenn man sich selbst eine Umgebung für Änderungen aufbauen will.
Einer aus dem PicoRX-Team, Mariusz Ryndzionek, hatte das untersucht und gelöst. Jonathan Dawson macht das ja nicht allein. Hatte über den Issue-Tracker mit ihnen Kontakt aufgenommen und die hatten prompt geantwortet. https://github.com/dawsonjon/PicoRX/issues/165 Das Pico-SDK ist vermutlich auch ein Hobby-Projekt und der Maintainer ist gerade ziemlich eingespannt, so das er z.Z. keine Updates rausgeben kann.
Hallo, ich baue grade die Hardware zusammen und möchte kurz die Frage in den Raum werfen, ob ihr in euren Versionen den Encoder(-druck-)knopf benutzt? Bei der Version von VK2ARH hier kann man ihn benutzen, was ich ziemlich praktisch finde für die Bedienung: "Pi-PicoRx Demonstration & Operation" https://youtu.be/fX5HOjDwXiU?t=433 Github: https://github.com/VK2ARH/Pi-PicoRx/tree/main/PicoRx VK2ARH Version file:///C:/Users/DAC3/Downloads/PicoRx Schematic v2.4.pdf Ich selber habe momentan diese Firmware aufgespielt https://github.com/dawsonjon/PicoRX/releases/tag/v0.1.1-alpha (pico2rx.uf2 aus binaries-rp2350-pico2.zip) und finde nichts Konkretes, ob hier auch schon das Encoderknopf-Drücken ausgewertet wird. Hat das zufällig jemand schon getestet?
Bradward B. schrieb: >> Noch eine Frage zum Tayloe-Mischer. >> Welche Varianten benutzt ihr da? > > … > > Messergebnisse aus unterschiedlichen Aufbauten kenn ich jetzt nicht, mit > Spice habe ich jetzt auch nicht unterschiedliche Varianten > durchprobiert. > Letzlich wird es wichtig sein das sich die 4 Stufen inerhalb eines > Zeitslots gut aufladen/Integrieren ohne die Kapazitätsgrenze zu > erreichen. Gedanklich verwende ich da das Modell einer Sample&Hold > Stufe. > Also eher mit geringen/Ohne Serienwiderständen beginnen und zum Abgleich > mit einem Oszi messen. Tayloe hat unter nicht ganz richtigen Annahmen die verschiedenen Varianten dargestellt und zum Schluß angemerkt, dass ein Instrumenten-Verstärker statt eines einfachen OVPs als Differenz-Verstärker angebracht wäre. Beim originalen Pico SDR hat man die wohl schlechteste Variante gewählt, die gar keine Differenzsignal-Verstärkung ermöglicht, wie auch alle anderen mit nur einem einfachen OPV als Verstärker. Spice ist da das Stichwort gewesen, dass ich mal etwas mit LTspice simuliert habe, die originale Schaltung vom Pico SDR und dann eine erweiterte Schaltung mit Instrumenten-Verstärkern als Kombination von nur zwei OPVs im Gegensatz zur verbreiteten Schaltung mit drei OPVs. Die ZIP-Datei enthält die zur Simulation mit LTspice verwendeten Dateien. Die Simulationen sind zwar sehr idealisiert, aber trotzdem sehr aufschlussreich.
Bjoern E. schrieb: > Hallo, ich baue grade die Hardware zusammen und möchte kurz die Frage in > den Raum werfen, ob ihr in euren Versionen den Encoder(-druck-)knopf > … > Hat das zufällig jemand schon getestet? Ja, von dem Knopf wird im User Interface reichlich Gebrauch gemacht. Du brauchst einen Encoder mit Druckknopf, willst du die SW nutzen. Lies dir mal das User Manual durch.
:
Bearbeitet durch User
Sandra schrieb: > Spice ist da das Stichwort gewesen, dass ich mal etwas mit LTspice > simuliert habe, ... Klasse Arbeit, und Danke für die Unterlagen! Auf den ersten Blick sieht man die kräftige Verzerrung des HF-Signals und die geringeren Pegel der Vout-IQ beim Entwurf von Dawson. Die Phasen V(Q90,Vref) zu V(Q270,Vref) kann ich noch nicht zuordnen, muss mal die Daten importieren.
Bjoern E. schrieb: > Hallo, ich baue grade die Hardware zusammen und möchte kurz die Frage in > den Raum werfen, ob ihr in euren Versionen den Encoder(-druck-)knopf > benutzt? Ja Bjoern, der Druckknopf wird benötigt. Mit ihm wählt man im Menü aus und quittiert auch die Frequenzeinstellung. Er liegt an Pin 7 und falls du so ein Encoder Exemplar mit Platine hast auf der 3 Widerstände sind, dann musst du die ablöten. Ich habe heute längere Zeit auf 20m dem SSB Contest gelauscht und staune immer noch was dieses einfach aufzubauende Konzept jetzt schon ohne Bandfilter leistet. MfG
Sandra schrieb: > Beim originalen Pico SDR hat man > die wohl schlechteste Variante gewählt, die gar keine > Differenzsignal-Verstärkung ermöglicht, wie auch alle anderen mit nur > einem einfachen OPV als Verstärker. Ohne Vergleichsmöglichkeit für die Ohren (wichtiger als jede Simulation, weil die ist eher für die Augen) wird wohl kaum ein Nutzer die Unterschiede einer Simulation hören können. Kurzwelle ist kein HiFi, da zählt für mich das Live Erlebnis auch wenn es Kratzt und brodelt. Ich habe jetzt erstmal die zwei Tiefpässe integriert und werde zusehen, dass ich die 30 MHz mit 3 oder 4 Bandpässen abdecken kann. Pro Amateurband eines ist mir zu aufwändig für ein einfaches Konzept. MfG
Danke euch! Wulf D. schrieb: > Du > brauchst einen Encoder mit Druckknopf, willst du die SW nutzen. Lies dir > mal das User Manual durch. Kannst du einen Link zu dem User Manual posten, auf das du dich beziehst? Herbert Z. schrieb: > Ja Bjoern, der Druckknopf wird benötigt. Mit ihm wählt man im Menü aus > und quittiert auch die Frequenzeinstellung. Er liegt an Pin 7 Pin7, Danke für die Info! > falls > du so ein Encoder Exemplar mit Platine hast auf der 3 Widerstände sind, > dann musst du die ablöten. Habe einen "normalen" Encoder. > Ich habe heute längere Zeit auf 20m dem SSB > Contest gelauscht und staune immer noch was dieses einfach aufzubauende > Konzept jetzt schon ohne Bandfilter leistet. Cool! Sandra schrieb: > dass ein > Instrumenten-Verstärker statt eines einfachen OVPs als > Differenz-Verstärker angebracht wäre. Da bin ich gespannt, wie es sich entwickelt.
Bjoern E. schrieb: > Kannst du einen Link zu dem User Manual posten, auf das du dich > beziehst? https://github.com/dawsonjon/PicoRX/tree/master/user_manual
Habe mir Sandras sehr schön aufgebaute Simulation genauer angesehen. Kann man sich was von abschauen. Aber irgend etwas passt noch nicht, die beiden Vout I/Q müssten eine Phasenverschiebung von 90° haben und nicht gleichphasig sein. Anbei ein Oszi-Screenshot von meinem realen Aufbau. Edit: andere Zeitbasis im zweiten Bild, gleiche Aussage.
:
Bearbeitet durch User
Wenn die Sample-Frequenz gleich Empfangsfrequenz ist, dann gibt es praktisch keine Phasenverschiebung zwischen I- und Q-Signal, wie bei meinen Simulationsbeispielen. Hab dann mal die Simulation mit dem Instrumenten-Verstärker (weil die schneller konvergiert und weniger Rechenzeit als die für den Diffenzverstärker braucht) mit Parametern für die Empfangsfrequenz fe und die Samplefrequenz fs, die sich aus Empfangsfrequenz und einer zuzufügenden Differenzfrequenz df ergibt, sowie der zugehörigen Periodendauer ts versehen, damit man einfacher verschiedene Parameter verwenden kann. Eine Simulation mit 8kHz Frequenzversatz zeigt dann auch den Phasenversatz der I-/Q-Signale. Außerdem hab ich noch ein paar Simulationen mit den Differenzverstärkern gemacht. Eine ohne die 10uF Koppelkondensatoren (wie mal ursprünglich beim Pico SDR gedacht gewesen) und zeigt dann, dass die DC-Offsetspannungen problematisch sein können. Dies insbesondere wenn die OPVs selber eine große Input-Offsetspannung haben könnten/würden, weil diese auch hoch mitverstärkt werden würden wie das eigentliche Nutzsignal auch und bei der kleinen 3,3V Betriebsspannung der OPVs dann zu einer frühzeitigen Begrenzung der Ausgangsspannung führen würden. Eine andere Simulation zeigt, dass die 82 Ohm Widerstände vor dem positiven Eingang der OPVs praktisch keinen Sinn machen und einfach entfallen können. Außerdem hab ich auch mal die Prinzipschaltung von Tayloe ohne Koppelkondensatoren und ohne die niederohmigen Widerstände vor beiden OPV Eingängen simuliert, die dann die schlechtesten Ergebnisse liefert. Abschließend dann den 1kOhm Widerstand vom Multiplexer-Eingang zur Referenzspannung durch eine Induktivität ersetzt, um zu zeigen, dass die starke Rückwirkung auf die HF-Spannung durch Ausgleichsströme durch den 1k Widerstand verursacht werden.
:
Bearbeitet durch User
Nö, der „Schrott“ funktioniert ja, wie viele andere Vorbilder mit der selben Schaltung des QSD. Ist eben nicht optimiert, sondern soll so einfach wie möglich sein. Es ist ein Bastel-Projekt, bei dem jeder für sich entscheiden muss, wieviel Optimierung man realisieren will.
Sandra schrieb: > Nö, der „Schrott“ funktioniert ja, wie viele andere Vorbilder mit der > selben Schaltung des QSD. Das meine ich auch. Ich bezweifle halt dass das mühselige optimieren über Spice Modelle den praktischen Kurzwellenhörer tatsächlich hörbares beschert. Die Kurzwelle ist mitunter eine Gülle Grube wo man kaum festlegen kann welcher Badegast jetzt das optimierte Parfüm benutzt... sag ich mal so... Für den geringen Aufwand muss sich das Teil nicht verstecken. Gleichwertig analoges zu bauen ist deutlich aufwändiger und teurer. MfG
Sandra schrieb: > Wenn die Sample-Frequenz gleich Empfangsfrequenz ist, dann gibt es > praktisch keine Phasenverschiebung zwischen I- und Q-Signal, wie bei > meinen Simulationsbeispielen. Ich denke das ist nicht so und deshalb vermute ich noch ein Bug. Die Sample-Frequenz ist ja gleich der Empfangsfrequenz und bildet mit der Sendefrequenz eine Schwebung. Was wir hier als Vout I und Q sehen sind die beiden Quadratur-Anteile dieser Schwebung und die sollten immer 90° Phasenverschiebung haben. Habe nochmal eine Messung angehängt. Messsender auf ca 1MHz -70dBm mit 500Hz 30% moduliert. Empfangsfrequenz auf 1MHz. In meiner Schaltung ist noch ein Preamp mit +20dB. Entweder der Meßsender oder der Pico oder beides halten sich nicht genau an die 1 MHz. Habe bei Meßsenderfrequenz 1,002MHz, 1,003MHz und 1,004MHz je ein Screenshot erstellt. Bei 1,0045 war Schwebungsnull, darüber steigt die Schwebefrequenz wieder. Ansonsten frage ich mich auch, was Optimierungen bringen. - 6 dB mehr Verstärkung Diff zu INA? Mit Sicherheit, aber für sich allein wertlos. - Weniger (Empfangs-) Rauschen? Keine Ahnung, wäre wertvoll. - Besseres S/N im Nutzsignal? Wäre schön, aber ist das so? Ich sehe aus meiner Sicht drei Optimierungen, die es wert wären in der Praxis zu testen: Diff nach Original vs. INA nach Sandras Vorschlag vs. "Doppelt Balanced" mit Übertragern nach dem Optimierungs-Paper. Da eh ein Muxer brach liegt und es 4-fach OPs gibt ist der Mehraufwand gering. Müsste sich ggf. kleine Test-Subboards bauen.
Ich frage mich auch schon die ganze Zeit: Wie sicher, wie richtig sind eigentlich diese Spice Modelle? Hängt es nicht sehr von der Schaltung ab wie genau sich Theorie und Praxis treffen? Bei so vielen Differenzen bezüglich des I-Q Signales frage ich mich natürlich schon, warum der Pico Rx exakt das tut was er soll. Ich denke, dass es Schaltungen gibt, da darf man in der Simulation nicht alles glauben, da muss der Lötkolben heiß gemacht werden und gemessen werden was man messen kann. Spice mag ja hilfreich sein, aber Spice macht auch nicht alles richtig. MfG
Wulf D. schrieb: > - Weniger (Empfangs-) Rauschen? Keine Ahnung, wäre wertvoll. Wenn du die Antenne abziehst und das rauschen wird deutlich weniger, dann ist das ein gutes Zeichen für die Empfindlichkeit deines RX. Das Rauschen was du mit angesteckter Antenne hörst ist ein Produkt der Natur in Verbindung mit der Bandbreite vor dem Mischer. Schmale Bandfilter machen den RX ruhiger. Man kann auch noch auf der NF Seite mit NF-Filter den RX ruhiger machen. Wulf D. schrieb: > - Besseres S/N im Nutzsignal? Wäre schön, aber ist das so? Das schafft dein Rx nicht von alleine. Für ein gutes S/N ist in erster Linie die Antenne zuständig. Je besser die ist und je weiter weg sie von häuslichem und industriellem QRM ist umso besser ist S/N. Erst danach kommt eine rauscharme Elektronik. MfG
Herbert Z. schrieb: > Ich frage mich auch schon die ganze Zeit: Wie sicher, wie richtig sind > eigentlich diese Spice Modelle? LTspice ist ein SPICE-Derivat. Es verwendet dieselbe physikalisch-mathematische Basis wie klassische SPICE-Simulatoren (Berkeley SPICE 3f5), erweitert um numerische Stabilität, Genauigkeit und Performanceoptimierungen. Vorteile aus ingenieurwissenschaftlicher Sicht Physikalische und mathematische Korrektheit - Modelle basieren auf realistischen physikalischen Gleichungen (Halbleitertransport, Kirchhoffsche Gesetze, Temperaturabhängigkeit, nichtlineare Kennlinien). -LTspice nutzt iterative Newton-Raphson-Löser mit adaptiver Schrittweitensteuerung, was für viele reale Schaltungen konvergente und präzise Ergebnisse liefert. -Besonders passive Bauteile (R, L, C) sowie lineare Netzwerke werden nahezu exakt abgebildet. LTspice hat eine sehr gute Übereinstimmung mit der Realität bei linearen und moderat nichtlinearen Systemen; ist also ideal für Design-Optimierung und Machbarkeitsanalysen. LTspice hat aber auch Nachteile und Grenzen Fehlende parasitäre und thermische Kopplungen - Standardmodelle beinhalten keine 3D-Layout-basierten Kopplungen (z. B. thermische Interaktion, parasitäre Substratströme, EM-Effekte). - Keine echte elektrothermische oder elektromagnetische Co-Simulation. LTSpice ist damit weniger geeignet für hochpräzise thermische oder EM-Designs (z. B. HF-Leistungsverstärker, PCB-Signalintegrität, SMPS-Störspektren). Ideale Annahmen in den Standardbibliotheken - Viele Standardbauelemente sind idealisierte Modelle (z. B. ideale Dioden, idealer OPV). - Reale Effekte wie Rauschen, Alterung, Drift, Temperaturgradienten, nichtlineare Induktivität/Kapazität müssen manuell hinzugefügt werden. Um realitätsnahe Simulationen zu erstellen, benötigt man also einen gewissen Erfahrungsschatz. Einfach drau los - geht oft schief ;-)
Zweifele auch nicht an der LT-Spice Qualität, hat mich noch nie enttäuscht. Nachdem ich in Sandras Simulation auch keinen Fehler fand, musste es ein Meßfehler sein. So ähnlich war es dann auch. Der Punkt ist die völlige Übereinstimmung von Sende- und Empfangsfrequnz. In der Praxis nahezu ausgeschlossen. Mit warmgelaufenen Meßsender und Pico bin ich bis auf 8Hz rangekommen. Und dann sieht man auch die in der Simulation gezeigten gleich- oder gegenphasigen Vout I/Q Spannungen, jedenfalls wenn man im richtigen Moment das Oszi-Bild einfriert. Im mittleren Bild ist eine Komponente gerade verschwunden, rechts das entspricht in etwa der Simulation. Auch die Spannungshöhe passt, ist deutlich kleiner als die Schwebespannung (Differenzspannung) und errechnet sich direkt aus Sendeleistung sowie der Verstärkung im Pfad + Modulation. Frequenz entspricht der Modulationsfrequenz. Welches Bild in der Simulation entsteht hängt von deren Anfangsbedinungen ab. Am Ende passt doch alles.
Herbert Z. schrieb: > Wenn du die Antenne abziehst und das rauschen wird deutlich weniger, > dann ist das ein gutes Zeichen für die Empfindlichkeit deines RX. Das > Rauschen was du mit angesteckter Antenne hörst ist ein Produkt der Natur > in Verbindung mit der > Bandbreite vor dem Mischer. > Für ein gutes S/N ist in erster > Linie die Antenne zuständig. Je besser die ist und je weiter weg sie von > häuslichem und industriellem QRM ist umso besser ist S/N. Erst danach > kommt eine rauscharme Elektronik. Die Erfahrung mache ich auch gerade, hatte zuvor noch nie mit Kurzwelle zu tun. Hatte mir in den letzten Wochen zwei Antennen aufgebaut. Eine provisorische für MW im Garten, die die Herbststürme schon wieder zerlegt hat. Und eine gut funktionierende für Frequenzen um 10 MHz auf dem Dachboden. Damit hat man im Empfangsbereich um -90dBm Grundgeräusch. Bei 1MHz ist es viel weniger Geräusch, aber trotz hoher Vorverstärkung empfängt man damit bei dieser Frequenz praktisch nichts.
Wulf D. schrieb: > Eine provisorische für MW im Garten, die die Herbststürme schon wieder > zerlegt hat. Für Mittelwelle ist eine Ferritantenne oft die bessere Wahl. Sie kann man drehen und das Signal anheben oder Störer ausblenden. In Verbindung mit einem VV gar nicht so schlecht. Maßgeblich für eine gute Funktion ist auch die Aufbauhöhe. Mein "Grundstück" ist auf dem Dachboden eines Mehrfamilienhauses. Ich muss ja auch senden können wenn auch nur in QRP. Das geht mit der Mag Loop ganz brauchbar. Aber ein Breitband RX stellt andere Ansprüche, da taugt die Loop nicht dafür weil man ständig nachstimmen müsste. AM höre ich mit ihr momentan ohne Abstimmung. Ob das Gebilde außerhalb der Resonanz noch magnetisch oder dann schon elektrisch wird ??? In meinem nächsten Leben komme ich als Großgrundbesitzer auf die Welt. MfG
Herbert Z. schrieb: > Wulf D. schrieb: >> Eine provisorische für MW im Garten, die die Herbststürme schon wieder >> zerlegt hat. > > Für Mittelwelle ist eine Ferritantenne oft die bessere Wahl. Sie kann > man drehen und das Signal anheben oder Störer ausblenden. Ja, deshalb konnte das alte Röhrenradio bei meinen MW-Empfangsversuchen mit dem Pico-SDR durchaus mithalten. Anbei nochmal das oben bereits gezeigte Bild zum Tayloe-Mischer, nur besser beschriftet.
Wulf D. schrieb: > Ja, deshalb konnte das alte Röhrenradio bei meinen MW-Empfangsversuchen > mit dem Pico-SDR durchaus mithalten. Ja , damals hat man Radio bauen noch richtig ernst genommen. Es war ja auch die Zeit, da hatten viele keinen Fernseher. Ich kann mich noch wie ich Kind war an unser Radio erinnern. Für Lang und Kurzwelle gab es Anschluss für eine externe Antenne, Mittelwelle war eine im Gerät drehbare Ferritantenne und für UKW da hatte die einen Messingrahmen vorne um das Holzgehäuse rum als Dipolantenne benutzt. War so clever gemacht und schaute eher wie Zierde aus. Als Radio gingen diese Kisten richtig gut. Klangmäßig auch überragend. MfG
Wulf D. schrieb: > Zweifele auch nicht an der LT-Spice Qualität, hat mich noch nie > enttäuscht. Nachdem ich in Sandras Simulation auch keinen Fehler fand, > musste es ein Meßfehler sein. > > So ähnlich war es dann auch. Der Punkt ist die völlige Übereinstimmung > von Sende- und Empfangsfrequnz. In der Praxis nahezu ausgeschlossen. Mit > warmgelaufenen Meßsender und Pico bin ich bis auf 8Hz rangekommen. Und > dann sieht man auch die in der Simulation gezeigten gleich- oder > gegenphasigen Vout I/Q Spannungen, jedenfalls wenn man im richtigen > Moment das Oszi-Bild einfriert. > Im mittleren Bild ist eine Komponente gerade verschwunden, rechts das > entspricht in etwa der Simulation. Auch die Spannungshöhe passt, ist > deutlich kleiner als die Schwebespannung (Differenzspannung) und > errechnet sich direkt aus Sendeleistung sowie der Verstärkung im Pfad + > Modulation. Frequenz entspricht der Modulationsfrequenz. > > Welches Bild in der Simulation entsteht hängt von deren > Anfangsbedinungen ab. > Am Ende passt doch alles. Respekt, dass du das geklärt hast. Es ist doch eine ganz simple Schaltung, bei der man mit der Simulation nicht viel falsch machen kann. Es werden vier, zugegeben idealisierte Schalter, nacheinander während einer Periode für ein Viertel der Periodendauer eingeschaltet, so dass dann die HF-Spannung auf die jeweiligen Sample-Kondensatoren durchgeschaltet wird. Die nachfolgende Verstärkung mit den OPVs sind auch nur „Standard“-Schaltungen und das Modell für den OPV stammt von TI selbst, denen man eine weitgehend richtige Modellierung zutrauen kann. Selbst mit einem „idealen“ OPV-Modell würde sich nichts an dem grundlegenden Verhalten ändern. Wulf D. schrieb: > … > > Ansonsten frage ich mich auch, was Optimierungen bringen. > > - 6 dB mehr Verstärkung Diff zu INA? Mit Sicherheit, aber für sich > allein wertlos. > > - Weniger (Empfangs-) Rauschen? Keine Ahnung, wäre wertvoll. > > - Besseres S/N im Nutzsignal? Wäre schön, aber ist das so? > Überlege nochmal genauer. Die Schaltung mit dem INA hat nicht 6dB mehr Verstärkung, sondern die einfache DIFF-Schaltung hat 6dB mehr Signaldämpfung, bevor das Signal verstärkt wird. Die Verstärkung beider Schaltungen ist mit ca. 400 in etwa gleich. Da der Tayloe-Detektor ja den Vorteil hat, dass ohne Berücksichtigung der nachfolgenden Verstärkerschaltung, also ohne Belastung der Sample-Kondensatoren, eigentlich theoretisch nur ca. 1dB Signaldämpfung selbst hat, sind die 6dB mehr Signaldämpfung der DIFF-Schaltung gegenüber der INA-Schaltung schon eine drastische Verschlechterung der Empfangseigenschaften.
:
Bearbeitet durch User
Sandra schrieb: > Da der Tayloe-Detektor ja den Vorteil hat, dass ohne Berücksichtigung > der nachfolgenden Verstärkerschaltung, also ohne Belastung der > Sample-Kondensatoren, eigentlich theoretisch nur ca. 1dB Signaldämpfung > selbst hat, sind die 6dB mehr Signaldämpfung der DIFF-Schaltung > gegenüber der INA-Schaltung schon eine drastische Verschlechterung der > Empfangseigenschaften. Es wäre wirklich interessant, das mal im direkten Vergleich 'am Ohr zu haben'. 6 dB Dämpfung sind ja durch spätere Verstärkung schnell wieder aufzuholen (solche Dämpfung haben passive Mischer ja auch), aber wahrscheinlich gibt es da noch andere Effekte, die sich in der Praxis auswirken werden.
Ein Vergleich ist nicht ganz so einfach. Aber ich habe beide Varianten, original Pico SDR Schaltung mit RP2040 und eine mit der von mir entworfenen INA-Schaltung mit einem RP2350 Pico2. Wenn die unterschiedlichen Picos nicht wesentliche Empfangs-Unterschiede machen, was ich nicht annehme, dann empfängt man mit der selben Antenne mit der INA-Schaltung Sender, die man mit dem Original nichtmal ansatzweise erahnen könnte. Verluste im HF-Weg mit nachtäglicher Verstärkung ausgleichen zu wollen, hat so seine Grenzen.
:
Bearbeitet durch User
Sandra schrieb: > Wenn die > unterschiedlichen Picos nicht wesentliche Empfangs-Unterschiede machen Angeblich ist der Empfang beim Pico2 unerwarteterweise besser als beim Pico, wenn ich das Gesagte in diesem Video richtig deute: https://youtu.be/QfNhv-COuvU?t=79 Mein RTL-SDR-Stick hat einen HF-Vorverstärker eingebaut, den man zwischen 0 dB und 52 dB Verstärkung softwareseitig einstellen kann. Wäre so etwas auch für einen Pico SDR denkbar?
Bitte melde dich an um einen Beitrag zu schreiben. Anmeldung ist kostenlos und dauert nur eine Minute.
Bestehender Account
Schon ein Account bei Google/GoogleMail? Keine Anmeldung erforderlich!
Mit Google-Account einloggen
Mit Google-Account einloggen
Noch kein Account? Hier anmelden.




































