Hallo, vor einigen Wochen wurde der Dachboden entrümpelt. Zwei ältere lineare Labornetzteile der Fa. Statron vom Typ 3217 mit 30 V / 10A aus dem Jahr 1984 kamen zum Vorschein, ich konnte sie nur noch als defekt einstufen. Bei einem Gerät funktioniert die interne Regelung ab einer Ausgangsspannung von ca. 20V nicht mehr, das zweite, mechanisch stärker korrodierte Gerät reagiert beim Verändern der Ausgangsspannung mittels Poti sehr träge bei gleichzeitig zusammenbrechendem Ausgangsstrom. Der örtliche Wertstoffhof ist natürlich ein williger Abnehmer für solch ergiebige Kupferlieferanten. Allerdings kann man im Artikel Labornetzgeräte folgenden Text lesen: >Besonders die Kosten für Gehäuse, dessen Bearbeitung und beim linearen Labornetzgerät die des sehr großen Transformators werden gern außer Acht gelassen, obwohl diese den Löwenanteil der Kosten beim Selbstbau eines Labornetzgerätes ausmachen. Hat man natürlich ein passendes Gehäuse und einen großen Trafo zum Beispiel aus dem Elektroschrott holen können, kann der Selbstbau immer noch eine attraktive Möglichkeit sein, an ein hochwertiges linear geregeltes Labornetzgerät zu kommen. Ja genau, das ist es. Ich behalte sie. Da wird einiges an Arbeit entstehen, gibt es Schaltpläne, was ist mit den Bauelementen, sind sie ersetzbar, kann man heutzutage evtl. noch etwas von damals partizipieren? Oder sogar etwas Neues entwickeln? Durch puren Zufall gesellte sich zwischendurch ein weiteres Statron Labornetzteil dazu, ein 3216 mit 30V / 20A aus dem Jahr 1989. Es ist ebenfalls defekt, keinerlei Ausgangsspannung. Der 38 kg Bolide ist in einem schlechten Allgemeinzustand, so ist der innere tragende mechanische Rahmen total verzogen, Leitungen sind abgerissen... Ohne Schaltplan geht natürlich gar nichts, ein diesbezüglicher Anruf in Fürstenwalde war erfolglos. Das ein Überlassen von Schaltplänen kostenpflichtig ist liegt in der Natur der Dinge, aber das Ersuchen wurde leider konsequent abgelehnt. Schade. Es gibt aber noch das Reverse Engineering, so schwer ist das nicht. Im www findet man ein paar alte Scans vom Statron 3217, einmal die komplette Betriebsanleitung incl. Schaltplan aus dem Jahr 1979. Das entspricht meinen beiden Geräten welche im Jahr 1984 produziert wurden. http://www.blunk-electronic.de//datasheet/schematics/STATRON3217_img.pdf https://elektrotanya.com/statron_3217.zip/download.html http://www.train-z.de/datasheet/schematics/STATRON3217.zip https://www.radiomuseum.org/r/statron_labornetzteil_3217.html#images Diese lesenswerte Betriebsanleitung ist als etwas gekürztes und aufbereitetes PDF hier am Beitrag angehangen, dort wird vom Entwicklerteam ausführlicher auf die Eigenschaften der 3217er Geräte eingegangen. Meine beiden 3217 (Bj. 1984) entsprechen denen aus dem Bj. 1979, die einzige Änderung von Statron ist ein Tausch der beiden ursprünglichen, parallel geschalteten Längsregler-Leistungstransistoren KD607 (10A) durch den KD502 (20A). Ab etwa dem Jahr 1986 gab es eine größere Revision der Reglerelektronik, der Schaltplan ist in zwei TIF-Grafiken bei den o.a. Links zu finden. Der momentane Stand beim 3217 ist wie folgt definiert: - für mein 3217 Gerät (1984) werde ich den gif-Originalschaltplan von 1979 als leicht retuschiertes jpg liefern, er ist mit KiCad neu gezeichnet und erscheint ebenso als png - meine beiden 3217 Geräte wurden repariert und funktionier(t)en, anschließend erfolgte die Demontage des baulich schlimmeren Gerätes, es ist mechanisch restauriert und wird gerade mit heutigen, handelsüblichen Ersatz-Bauteilen neu aufgebaut, die Reglerelektronik bleibt auf dem ursprünglichen Stand von 1979 - das zweite Gerät ist weiterhin mit den DDR-Originalbauteilen bestückt und funktioniert, es wartet auf die Restauration plus anschließenden Aufbau mit völlig neuer Elektronik - von der 3217 Revision (ca. 1986) ist der tif-Originalschaltplan als leicht retuschiertes jpg lieferbar, auch hier er ist mit KiCad neu gezeichnet und erscheint ebenso als png Der Stand beim 3216: - das reverse engineering ist abgeschlossen und der der Schaltplan von meinem 1989er Gerät konnte erstellt werden und erscheint als png - das Gerät ist momentan vollständig zerlegt, mehrere defekte Bauelemente wurden ermittelt, dieses Gerät wird als letztes mit völlig neuer Elektronik neu aufgebaut. Ich muss das Projekt aufteilen, es ist zu mächtig und wird unübersichtlich. Es gibt getrennte Postings mit entsprechend angehängten Dateien, das erste mit Schaltplänen zum 3217 folgt sogleich. Es ist mein erstes Posting in diesem Forum und ich hoffe das ich die Ratschläge bzgl. Dateiformate/Dateigrößen einigermaßen umgesetzt habe. Änderungen, Verbesserungen oder wenn ihr Bugs entdeckt immer her damit. VG pbn
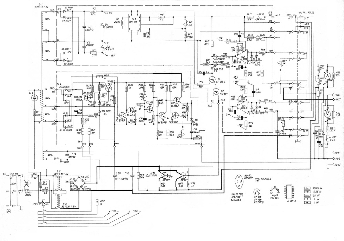
Hallo, Statron 3217 (1979 bis ca. 1985) Hier ist der Schaltplan vom 3217 (1979) aus den bereits genannten DL-Links. Er ist leicht retuschiert, es wurden keine inhaltlichen Änderungen vorgenommen. So wurde eben vor 45 Jahren gezeichnet, am Reißbrett. Die Übersichtlichkeit vom Schaltplan ist erschwert, der arme Zeichner(in) von damals musste rechts ganz schön quetschen, das Zeichenblatt war zu ende. Ich möchte gar nicht weiter darauf eingehen denn am neu gezeichneten Schaltplan ist alles übersichtlicher. Zur weiteren Erhöhung der Übersichtlichkeit wurde bei allen neu gezeichneten Schaltplänen das externe Buchsenfeld nicht mit aufgenommen, ich verzichte auf die Fernsteuerungsmöglichkeit und den Master/Slave Betrieb zweier Geräte. Die Fehlersuche: - die analogen Zeigermessinstrumente sind mangelhaft, zwei defekt, ich habe bereits neue, ebenfalls analoge Zeigermessinstrumente -die alten Relais mit den offenen Kontakten waren nicht mehr funktionsfähig, entfernt - bei einem Netzteil sind sämtliche Bauelemente entfernt (auch von den Reglerplatinen) und überprüft, C7 und C11 haben nur noch einen Bruchteil ihrer Kapazität, ein Fehler gefunden, das ist ein Teil der Frequenzgangkompensation der Operationsverstärker A109 (µA709), ich konnte HF-Schwingungen messen - das andere Netzteil, da hatte sich bei der 25A Verpolungsschutzdiode D15 am Ausgang der Anschlußdraht selbst entlötet und D11, der Leistungs-Längsregeltransistor KD502 war defekt (vermutlich wurde irgendwann ein Akku falsch gepolt angeklemmt) - die Glimmlampen sind entfernt, werden durch LED ersetzt Bis auf die beiden kleinen Scheibenkondensatoren im pF-Bereich war ansonst alles i.O., selbst die großen Elkos sind nach 40 Jahren voll funktionsfähig. Zur Schaltung. Man sieht im png (bei Bedarf kann ich auch das svg oder das KiCad Projekt anbieten) was die Statron Ingenieure damals entworfen haben. Das sind tatsächlich zwei getrennte, völlig unabhängig voneinander arbeitende Regler. Im Hauptregler arbeiten zwei Op-Amps, sie sind an ihren Ausgängen über Dioden entkoppelt parallelgeschaltet und steuern am Punkt M1 die Transistorkette für den Längsregler. Der eine Op-Amp ist für die Spannungsregelung, der zweite für die Stromregelung zuständig. Das ist keine Raketenwissenschaft, aber ein genialer Einfall. So haben sie damals die erstaunliche Genauigkeit der Ausgangsspannungskonstanz von wenigen mV bei starken Laständerungen bzw. dto. im Konstantstrombetrieb erreicht. Der autarke Vorregler, klasse. Egal welche Ausgangsspannung vom Hauptregler eingestellt wird, er sorgt zuverlässig dafür, dass durch die gesteuerte Vollwellengleichrichtung am Haupttrafo die Eingangsspannung für den Längsregler (mit Vroh bezeichnet) immer nur 4…5V größer als die Ausgangsspannung ist. Das bedeutet wesentlich weniger Wärmeentwicklung, ein Extrembeispiel: Es ist ein Verbraucher angeschlossen welcher bei 2V 10A benötigt. Mit Vorregler beträgt die Vroh 6…7V, die Verlustleistung am Längsregler-Leistungstransistor ist somit 40…50Watt. Ohne den Vorregler wären es bei Vroh = 36V 34V x 10A = 340Watt. Das würde das 3217 so wie es aufgebaut ist nicht konvektionieren können. Da wären andere Kühlkörper nötig, selbst mit Zwangskühlung per Lüfter(n) wird es schwierig. Das bedeutet aber andererseits, man könnte doch vorhandene lineare Netzteile, welche solch ein Feature nicht aufweisen mit solch einem nachträglichen Vorregler nachrüsten. Hmm. Durch die im png-Schaltplan farbig hervorgehobenen Netzklassen wird ersichtlich, wie die Entwickler die Potentialhierarchie der Regler ausgebildet haben. Zur Zündung der Thyristoren wird eine zusätzliche positive Hilfsspannung benötigt, diese ist den Katoden welche auf Vroh liegen aufgeschaltet. Eine weitere, spannungssymmetrische Hilfsspannung von +/-15V ist auf der positiven Ausgangsspannung VDC aufgeschaltet, sie stellt die Versorgungsspannung für die beiden Op-Amps plus der Ansteuerung des Längsreglers dar, weiterhin dient sie als Speisespannung für den Referenzspannungs-IC LM723. Dann ist da noch eine weitere Hilfsspannung von -48V. Sie ist auf -VDC aufgeschaltet und so werden über R53 mit 6k8 ein paar mA an den Emitter von Q11, dem Längstransistor geschickt. Eine kleine, negative Grundlast am Ausgang. Warum, es gibt da sicher einen Grund, man müsste die Entwickler von damals fragen. Ich lasse dies so wie es ist, auf jeden Fall. Was ich nicht lasse ist mein Lieblingsbauelement, dieses fürchterliche Relais. Gut, heutige Relais sind zuverlässiger, darum geht es nicht. Es geht auch nicht darum, dass es ein Relais mit einer 220V~ Spulenspannung ist und immer leise brummt. Beim Ausschalten des Netzschalters schließt der Öffner und legt einen Drahtwiderstand von 10 Ohm / 10Watt an die Elkobatterie, sie wird entladen. Das ist okay, der 10Watt Widerstand ist für diesen kurzen Moment ausreichend thermisch dimensioniert. Es sind zwei weitere Öffner verschaltet, diese schließen beide Messinstrumente kurz. Das ist schaltungstechnisch sauber, es sind µA-Meter welche mit Vorwiderständen die Ausgangsspannung sowie den vom Shunt gelieferten Ausgangsstrom anzeigen. Aber wie bitte, Messinstrumente kurzschließen? Sie sind die damalige GUI, das grafische Benutzerinterface, die einzige Schnittstelle welche mir als User anzeigt was das Gerät liefert. Es geht zwar nur um kurze Zeitabschnitte bis die Kondensatoren entladen sind, das spielt aber keine Rolle. //Ironie ON Man lügt nicht. Der Großvater vom Dieselskandal? //Ironie OFF Der alte 220V Entstörkondensator, eigentlich sind es zwei Y-Kondensatoren, wurde durch ein heutiges 2-stufiges EMI-Filter ersetzt. Weitere Halbleiter-Austauschbauelemente sind in einer kleinen Tabelle im Schaltplan benannt. Die beiden alten OpAmps A109 (µA709), entwickelt vor 60 Jahren, sie sind ersetzt durch heutige CA3140AEZ. Er weist gegenüber dem µA709 verbesserte Kennwerte auf, eine Frequenzgangkompensation ist unnötig und er ist, was die Spannungsversorgungspins, die Eingangs- und Ausgangspins betrifft, pinkompatibel. Beide A109 wurden entlötet, ebenso C6, C7, W14 als auch C10, C11 und W22 zur Frequenzgangkompensation. Sie bleiben unbestückt, statt den ICs wurden zwei DIL-Fassungen eingelötet. Man muss den CA3140AEZ mittig einsetzen, siehe auf den angehangenen Reglerplatinen-jpgs. Die Hauptreglerplatine Statron 3208-1 und die Vorreglerplatine 3203.3-1 sind bis auf zwei Ausnahmen (zwei 10-Gang Dickschicht-Regelwiderstände) neu bestückt. Sie wurden zuvor entlötet, von massiven Flussmittelresten gereinigt und die Kanten des Schichtpressstoff-Trägermaterials entgratet. Das war zwingend nötig, die Platinen klemmten massiv in ihrem Aufnahmekäfig. Wie im Schaltplan bereits vermerkt, sind die beiden 15V Z-Dioden incl. ihren Vorwiderständen durch zwei Spannungsregler L78M15CV und MC7915AC ersetzt, da können selbstverständlich auch andere Typen verwendet werden. Für die Netzklasse +VDC-15V, sie ist nur für die negative Speisespannung der CA3140AEZ zuständig, reicht auch ein schwächerer 7915. Wer genau auf dem Foto hinschaut erkennt, dass der Keramikkondensator C4 mit 100pF fehlt. Er hatte einen kleinen Lack Abplatzer obwohl der Bauteiletester 92pF anzeigt. Der C4 unterdrückt etwaige hochfrequente Reglerschwingungen, er wird durch einen 100pF Glimmerkondensator ersetzt welcher gerade geliefert wurde. Ein weiteres, neues Bauelement, dreistellig annotiert, R103 mit 1k. Er erschwert ebenso etwaige Reglerschwingungen. Beide restaurierten Reglerplatinen funktionierten auf Anhieb. Wie bereits genannt, dass eine Statron 3217 befindet sich momentan im Wiederaufbau, Stand 1979, mit meinen wenigen Änderungen. Das zweite Statron, welches noch im maroden Zustand aber funktionsfähig ist, muss warten. Für die neuen Reglerplatinen brauche ich den Schaltplan des 3217 von 1986. (dass genau Erscheinungsjahr dieses Gerätetypes kenne ich nicht, die dort verwendeten OpAmps erschienen um 1985) Es geht weiter mit dem Schaltplan vom Statron 3217 ab 1986, die dortige Reglerplatine ist auch im 3216 eingesetzt. 😉 VG pbn
Hut ab vor Deinem Fleiß und der Qualität! Von solchen Leuten profitiert die Menschheit. Danke fürs Veröffentlichen. Ich ermuntere alle anderen Tüftler, ihre Werke der Allgemeinheit zur Verfügung zu stellen. Das Internet lebt vom Geben und Nehmen. So profitieren alle davon. Hier mein Beitrag zu den ähnlich aufgebauten EA PS7150-04A und PS7032-20A: Beitrag "Re: Netzteil EA-PS 7150-04A brummt - Fehler?" und folgende. Und noch etwas zum kleineren 3205: Beitrag "Statron 3205"
:
Bearbeitet durch User
Martin L. schrieb: > Das ist was für Textlinguisten. Wer Probleme mit einem solchen LNG hat, freut sich 100%ig über so eine ausführliche Beschreibung.
Auch wenn ich keines der Statron Geräte besitze. Dennoch Danke für die ausführliche Beschreibung. Wenn man nicht ganz sattelfest in der Materie ist hilft diese Beschreibung sicherlich dem Einen oder Anderen sein Schätzchen vor dem Wertstoffhof zu bewahren. Ja, es mag auch welche geben die die Nase über sooo altes Zeugs rümpfen. Die mögen sich dann eben ein Keysight o.ä. kaufen und dies dann wegschmeißen wenns mal nicht mehr funktioniert.
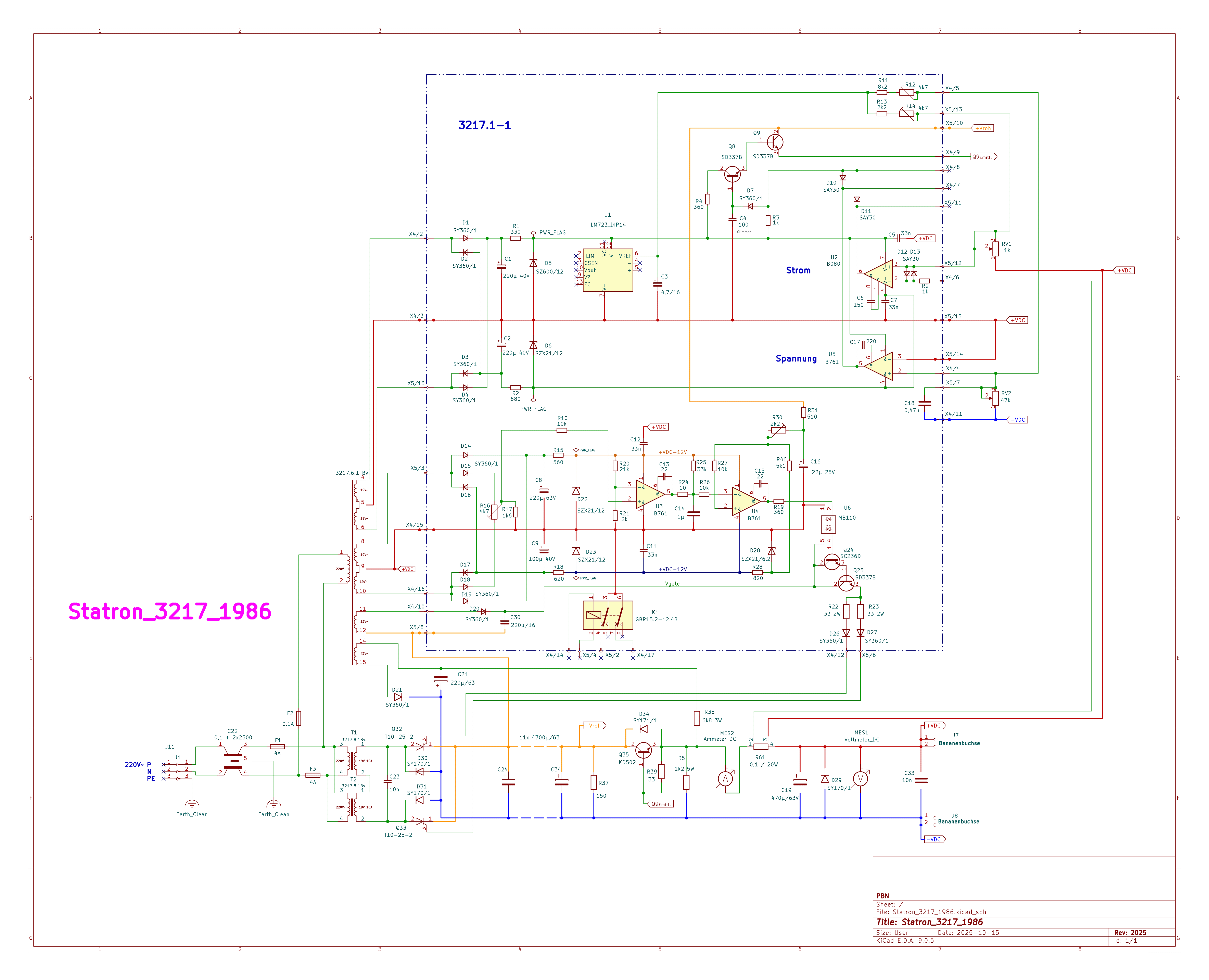
Hallo, weiter geht es mit dem Statron 3217 (ab 1985/86). Zunächst wieder der originale Schaltplan aus den bereits genannten DL-Links, ebenso leicht retuschiert, keine inhaltlichen Änderungen, als jpg. Weiterhin der mit KiCad neu gezeichnete Schaltplan, so würde ich es heute bei einem Neuaufbau verdrahten. Zur Schaltung. Es kommen neue Bauelemente zum Einsatz. Der Vor- und Hauptregler wurden auf eine einzige Leiterplatte 3217.1-1 vereint. Die grundlegenden Reglerprinzipien sind gleichgeblieben, natürlich, warum etwas funktionsfähiges austauschen. Im Leistungszweig ist der KD502 eingesetzt, der 20A Typ welcher bereits in meinem etwas älteren Gerät steckt. Ja, und mein Lieblingsbauelement, das Relais. Ein gekapseltes, jetzt mit 48V Gleichspannungsspule und nur noch mit zwei Umschaltkontakten. Nein, da wird kein 10 Ohm Widerstand mehr zum Entladen der Elkobatterie geschaltet, das ist nicht mehr nötig, weil ein permanenter Bleeder mit 150 Ohm permanent zu den Elkos verdrahtet ist. Prima, ein paar Watt Dauerwärme. Das Relais schaltet nur noch die Messgeräte kurz sobald das Netzteil per Hauptschalter von Netz getrennt wird. Unfassbar. (im neu gezeichneten Schaltplan ist die Verdrahtung des Relais nicht mehr eingezeichnet) Gleich geblieben ist die Einspeisung der kleinen negativen Vorlast mit dem 6k8 Widerstand aus eben dieser 48V Gleichspannung. Die auffälligsten Neuerungen sind beim Vorregler ersichtlich. Die Transistoren sind durch zwei OpAmps B761 (TAA761) und B080 (TL080) ersetzt. Der B761 hat einen OC-Ausgang wobei der Emitter des Ausgangstransistors mit dem negativen Speisespannungsanschluss des 761 intern verbunden ist. Der Ausgang des B761 ist mit bis zu 70mA belastbar. Zur älteren 3217 Baureihe ist sofort ein verändertes Potentialdesign ersichtlich. Wegen der jetzt notwendigen Potentialtrennung wird die gegenüber Vroh benötigte positive Zündspannung für die Thyristoren mittels einer weiteren Trafowicklung und Einweggleichrichtung erzeugt. Für die Potentialtrennung der mit dem B761 generierten Zündimpulse ist ein Optokoppler eingesetzt. Interessant sind die beiden Widerstände R22 und R23 welche den Zündstrom bestimmen. In der älteren Baureihe waren es 180 Ohm, jetzt 33 Ohm. Statron hat den Zündstrom deutlich erhöht. Beim Hauptregler sind die beiden OpAmps A109 ersetzt durch B080 und B761, beide Entkopplungsdioden D10 und D11 sind zusätzlich an die Steckerleiste X4/7, X4/8 und x5/11 gelegt, im Original tif ist das nicht zu erkennen. Warum diese drei Punkte an die Steckerleiste gelegt sind ist momentan nicht ersichtlich. Der jetzt alleinige Widerstand R3, welcher die Aufsteuerung für die Transistorkette Q8, Q9 und Q35 bewirkt, hat nur noch 1k und ist nicht mehr mit der Referenzspannung verbunden, dies ist völlig unnötig. Der 723 wäre mit dem jetzt fließenden höheren Strom wahrscheinlich am Rande seiner Spezifikation. Der alte Punkt M1 ist infolge dessen niederohmiger ausgeführt, die OpAmps müssen höhere Ströme liefern, sie liegen aber immer noch im niedrigen mA-Bereich. Ich kann dennoch zwei Fotos der Reglerplatine 3217.1-1 liefern, sie ist auch im 3216 (1989) eingesetzt. Die Zählweise der beiden einzelnen, einreihigen Steckverbinder ist etwas gewöhnungsbedürftig. Auf der Platine ist Male, beide verdrahteten Buchsenleisten im Gerätekorpus sind mit einem einseitigen Führungsstift versehen. Die zwei auf den Fotos sichtbaren Führungslöcher zählen als Pin1, der erste danebenliegende Stift ist Pin2 usw. Das dürfte reichen zum Statron 3217 der späteren Generation. Im nächsten Posting geht es weiter zum Statron 3216. VG pbn
Torsten B. schrieb: > Und noch etwas zum kleineren 3205: > Beitrag "Statron 3205" Hier mein aufgehübschter 3205. * statt des V/A-Umschalters digitale Voltmeter eingebaut * für deren Versorgung ein zusätzliches, erdfreies 2x9V Netzteil * modernere LEDs für CV (grün) und CC(rot) gegen die lichtschwachen alten Funzeln getauscht * diverse Elkos getauscht * Schalter und Potis gereinigt und neu konserviert * Kohleschicht-Einstellregler gegen Mehrgang-Metallschicht getauscht * tschechische 723 gegen Marken-µA723 in DIP getauscht * Alles neu justiert
Route_66 H. schrieb: > * tschechische 723 gegen Marken-µA723 in DIP getauscht Genau! Ist hier auch passiert. Die alten Reglerplatinen waren von Statron bereits auf den Einsatz einer DIP Ausführung vorbereitet. VG pbn
Route_66 H. schrieb: > * tschechische 723 gegen Marken-µA723 in DIP getauscht Waren die MAA723 so schlecht dass es sich lohnt sie auszutauschen? Mir wurde immer erzählt dass Tesla auf Weltniveau produzierte.
Hannes J. schrieb: > Mir > wurde immer erzählt dass Tesla auf Weltniveau produzierte. Sachsenring auch.
Hannes J. schrieb: > Route_66 H. schrieb: >> * tschechische 723 gegen Marken-µA723 in DIP getauscht > Waren die MAA723 so schlecht dass es sich lohnt sie auszutauschen? Mir > wurde immer erzählt dass Tesla auf Weltniveau produzierte. Das klingt mir ähnlich wie das "Recappen" irgendwelcher Geräte. Im Idiotennet gelesen und die tatsächliche Notwendigkeit nicht überprüft. Ich weiß nicht, wie nahe Tesla tatsächlich am Weltniveau war, die Tschechen dürften es jedenfalls näher als Russen und Ostzone gewesen sein. Bei einem derart simplen Labornetzgerät wäre es kein Problem, dessen Stabilität mal zu messen, bevor man blind tauscht.
Manfred P. schrieb: > Das klingt mir ähnlich wie das "Recappen" irgendwelcher Geräte. Im > Idiotennet gelesen und die tatsächliche Notwendigkeit nicht überprüft. Als ich noch in der Akademie der Wissenschaften in Berlin Adlershof arbeitete, hatte ich einen ganzen Haufen ausgemusteter oder defekter MAA741 und MAA723 in einer kleinen Schachtel. Die DDR-Leiterplatten wurden in der Regel für die DIP-Version entworfen, weil oftmals West-Importe verwendet wurden. Ich habe bis heute schon bei vielen Reparaturen kaputte MAA723 ausgetauscht.
Hannes J. schrieb: > Waren die MAA723 so schlecht dass es sich lohnt sie auszutauschen? Ja. Allerdings sollte man keinen 723 von National/TI nehmen. Sehr viel besser als MAA723 sind z.B. die IL72723: Beitrag "Re: Der Spannungsregler 723 als Rauschgenerator"
Was man noch so mit einem großen Statron-Labornetzteil machen kann (konnte), ist hier -> http://www.ps-blnkd.de/Beatelektronik.htm - Kapitel "200W-Leistungsverstärker" nachzulesen. Bloß mal so - weil ja immer behauptet wird zu DDR-Zeiten gab's keine Nachhaltigkeit! Bei mir gibt's die heute immer noch: Z.Zt. arbeite ich u.a. an der Modifikation und Wiederverwendung von PC-Netzteilen -> http://www.ps-blnkd.de/Netzteil.htm. Die Arbeiten sind aber bei Weitem noch nicht abgeschlossen, weil sich das Anwendungsgebiet extrem erweitert hat - einschließlich notwendiger Meßtechnik, Stichwort: Strommeßkopf für Oszillografen ... Weitere Details dann im Buch ... wenn es mal fertig werden sollte ... Grüsse aus Berlin PSblnkd
Route_66 H. schrieb: > Die DDR-Leiterplatten > wurden in der Regel für die DIP-Version entworfen, weil oftmals > West-Importe verwendet wurden. Nicht nur das. Im Ostblock gab es auch 723 in DIP. Z.B. den IL72723 aus Rumänien in CERDIP. Ich hatte mal einen, aber der ist IIRC mit Beinbruch ausgemustert worden. Abgesehen davon konnte man den (MAA)723 im TO-100 auch in einem DIP-14 Layout verwenden. Bis auf die fehlende Z-Diode.
Axel S. schrieb: > Im Ostblock gab es auch 723 in DIP. Z.B. den IL72723 aus > Rumänien in CERDIP. Ich hatte mal einen, aber der ist IIRC mit Beinbruch > ausgemustert worden. Abgesehen davon konnte man den (MAA)723 im TO-100 > auch in einem DIP-14 Layout verwenden. Bis auf die fehlende Z-Diode. Genau. Ich habe einmal kurz einen gescannten Auszug zum MAA723 vom Jungnickel, H.(1982): Stromversorgungseinrichtungen. 1.Aufl., Reihe Informationselektronik, 171S., VEB Verlag Technik Berlin angehangen. Meine jetzige Bezugsquelle war https://www.pinball.center/de/ic/6161-ic-lm-723-cn.html. VG pbn
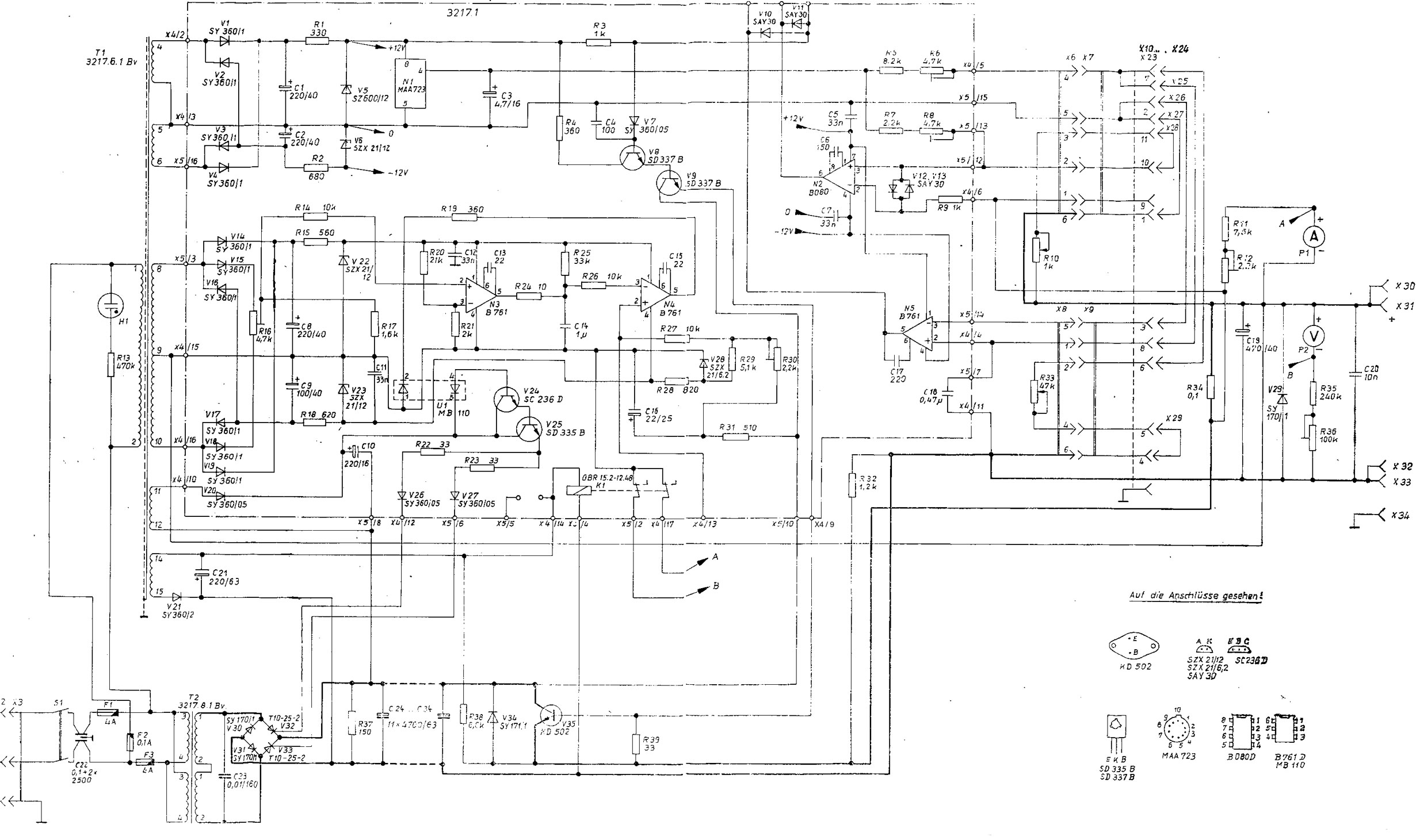
Hallo, schlussendlich das Statron 3216, mit 30V / 20A der große Bruder der 3217-Reihe und mit 38 kg satte 10 kg schwerer. Der Ein / Aus Schalter ist ein stabiler Drehpaketschalter, die beiden Feinsicherungen für den Haupttrafo sind mit 6A beziffert und unter den Messinstrumenten für Spannung / Strom befindet sich je eine LED. Am Gerät sind neben den + und - Ausgangsspannungsbuchsen zwei Sense-Buchsen mit vormontierten, aber entfernbaren Kurzschlussbrücken angebracht. Der Spannungsabfall über die Lastkreis-Kabel zu weit entfernten Verbrauchern kann somit mit zusätzlichen Sense-Leitungen kompensiert werden. Nach dem Einschalten ist der berühmte „Klack“ vom B-16 Sicherungsautomat im Verteilerkasten zu hören. Der Einschaltstromstoß ist zu hoch. Man könnte beispielsweise den Sicherungsautomaten durch einen mit K-Auslösecharakteristik ersetzen, aber ich fasse die Elektroinstallation nicht an. Außerdem, sollte das Gerät irgendwann an einen anderen Ort kommen… Die endgültige Lösung wird der Einbau einer Einschaltstrombegrenzug mittels Relais sein, momentan ist das Netzteil an einem regelbaren Trenntransformator mit ausreichender Leistung angeschlossen. Nach dem Hochfahren leuchtete nach ein paar Sekunden die rote Led unter dem Zeigermessinstrument für den Ausgangsstrom auf, um daraufhin jedwede Funktion einzustellen. Defekt, keine anschließende Fehlersuche. Das Gerät ist in einem sehr schlechten Zustand, der schwere Leistungstransformator hat den inneren tragenden Rahmen massiv verzogen. Vor der unvermeidlichen Totaldemontage war für die Erstellung des Schaltplanes eine komplette Untersuchung und Auflösung der Verdrahtung plus allen Bauelementen erforderlich. Insbesondere war das Aufschneiden der mit gewachstem Bindezwirn fest gebundenen Kabelbäume mühsam. Der Schaltplan ist in diesem Posting wieder als png angehangen. Er ist so wie ich ihn erstellt habe. Wie der damalige Originalschaltplan von Statron aussieht weiß ich nicht, er wird natürlich „anders“ aussehen. Dort wird z.B. die externe Buchsenleiste enthalten sein, ich habe sie auch hier nicht mit aufgenommen. Zur Schaltung. Die Reglerelektronik ist auf der Leiterplatte 3217.1-1 enthalten, richtig, das ist die gleiche Platine wie die aus der späten 3217er Reihe. Hier beim 3216 ist sie an einer einzigen Stelle abweichend beschaltet, das sind die Punkte X5/11, X4/7 und X4/8. Jetzt ist ersichtlich warum Statron den Punkt M1 niederohmiger ausgeführt hat, es fließen ein paar mA von den beiden OpAmps je nachdem welcher die Betriebsart Konstantspannung (CV) oder Konstantstrom (CC) bestimmt. Statt den auf der Reglerplatine eingesetzten beiden Si-Dioden werden jetzt externe LEDs verwendet, das sind die welche unter den Zeigermessinstrumenten montiert sind. Eine einfache, ausreichende Lösung. Ich habe (noch) nicht gemessen wieviel mA fließen, wie hier im Thread bereits genannt dürfte der Austausch gegen moderne, lichtstärkere LEDs angeraten sein. Auf der Reglerplatine konnte im Vorregler der OpAmp U3 (B761, heute TAA761) als defekt lokalisiert werden. Er entlädt C4 beim Nulldurchgang der Sinuswelle an den Thyristoren, gegenüber früheren Reglerversionen mit diskreten Transistoren ist C4 auf 1 µF halbiert. Der TAA761 kann einen maximalen Ausgangsstrom von 70 mA verarbeiten und der Entladewiderstand R24 hat nur 10 Ohm. Hmm. Das Leistungsteil wurde natürlich an die erhöhte Ausgangsleistung von 30V / 20A angepasst. Mit R101, C101 und L1 sind primärseitig drei Entstör-Bauelemente verschaltet, auf der Sekundärseite vom Haupttrafo 3217.16.Bv ist ein RC-Glied mit C22 und R100 eingesetzt. Über Anode-Katode der beiden Thyristoren ist ebenso je ein RC-Glied gelötet. Sehr bemerkenswert ist, dass der mächtige Haupttrafo vier Sekundärwicklungen aufweist, alle sind in Reihe geschaltet. Die Gleichrichtung ist als Mittelpunktgleichrichtung ausgeführt, so werden nur zwei Thyristoren benötigt. Statron verschenkt hier Trafoleistung. Ich vermute einmal ganz vorsichtig, sie hatten damals keine geeigneten, entsprechend leistungsstarken Dioden. Die KFZ-Einpressdioden der SY 170/171 Reihe konnten 25 A gleichrichten, das wird den Entwicklern zu wenig gewesen sein, man darf auch den Einschaltstromstoß der Elkobatterie nicht vergessen. Die nächst stärkeren Dioden vom Typ SY 250/X mit 250 A hatten die Größe eines mittleren Joghurtbechers und waren industriellen Schweißmaschinen vorbehalten. Bei der Revision werde ich je zwei in Reihe geschaltete Trafowicklungen parallelschalten, der Trafo ist symmetrisch gewickelt. Das ergibt dann 45 V~ im Leerlauf, mittels Brückengleichrichtung wie bei den 3217er Geräten ist man spannungsmäßig auf dem alten Stand. Die Drossel L2, sie ist so groß -und schwer- wie ein Haupttrafo vom 3217. Sie wurde sehr wahrscheinlich eingesetzt um einerseits den o.g. Einschaltstromstoß zu mindern und andererseits stellt sie eine willkommene Glättung der phasenanschnitts-gesteuerten, gleichgerichteten Sekundärspannung dar. Die Drossel bleibt auf jeden Fall, ein willkommenes Geschenk. Kein Geschenk ist das Relais. Vier Leistungstransistoren KD502 vom Längsregler-Stellglied sind parallelgeschaltet (4 x 20A Ic max), jeder mit einen Emitterwiderstand von 0,2 Ohm. Die -48V liegen wie gewohnt an der Ausgangsspannung, diesmal über 10 Ohm Entkopplungswiderstände direkt an die Emitter gelegt. Die Thyristoren bekommen ihre Zündimpulse ebenso aus einer getrennten Trafowicklung, eine unstabilisierte Gleichrichtung reicht als Spannungsquelle völlig aus. R32 ist ein kleiner Bleeder für die Ausgangsspannung, warum Statron da zwei Elkos, einen mit 1000 µF und den zweiten mit 470 µF (räumlich eng verbaut) parallel geschaltet hat bleibt wohl verschollen. Über solche, an den Ausgängen direkt angebaute Elkos kann man grundlegend diskutieren. Sie sind nicht Teil des Regelkreises, sie liefern die Energie welche in ihnen gespeichert ist je nach Kapazität zwar nur kurz, aber unmittelbar an einen neu angeschalteten Verbraucher, ohne Strombegrenzung durch den Hauptregler. Ein weiterer bemerkenswerter Punkt sind zwei identische Potentialzweige. Das betrifft die Netzklasse +VDC+12V / +VDC / +VDC-12V. Sie wird zweimal aus getrennten Trafowicklungen erzeugt. Lt. Schaltplan ist das nicht notwendig, mir verschließt sich das (noch). Das war es zum Statron 3216 (Bj.1989). Wie bereits erwähnt, das Gerät wird wieder aufgebaut. Ich möchte eine neue Elektronik aufbauen, zurück zu getrenntem Vor- und Hauptregler. Zwei Leiterplatten, kein Spezialtrafo, Printtrafos, stabilisierte Versorgungsspannungen, heutige Bauelemente. Quasi als Nachrüst-Platinen für ältere Linearnetzteile, nur Vorregler, nur Hauptregler oder beides. Zu gegebener Zeit informiere ich euch. VG pbn
Sehr interessant. Mir fehlt da eine Diode, die verhindert, dass der linke Anschluss der dicken Drossel L2 und Gnd geht. Hast Du Dir den Thread zum EA PS7150-04A durchgelesen. Was sagst Du zu meiner Kritik, dass ohne dicker Drossel der Stromflußwinkel im Haupttrafo sehr klein und damit die Verlustleistung extrem hoch wird, weil in der kurzen Zeit de gesamte Leistung (=hoher Strom) zur Verfügung gestellt werden muss? Ich denke immer noch an die Möglichkeit, dass die Trafos gezielt eine hohe Streuinduktivität haben könnten, um dem entgegenzuwirken. Laut EA-Techniker sind das aber ganz normale Netztrafos. Ein paar Oszillogramme (auch Strom mittels Current-Probe) bei verschiedenen Lastsituationen wären recht erhellend.
Torsten B. schrieb: > Mir fehlt da eine Diode, die verhindert, dass der > linke Anschluss der dicken Drossel L2 und Gnd geht. Wenn Du verstanden hättest, das dies kein buck converter ist, wäre Dir aufgefallen das keine Diode dort fehlt.
Peter schrieb: > Vor der unvermeidlichen Totaldemontage war für die Erstellung des > Schaltplanes eine komplette Untersuchung und Auflösung der Verdrahtung > plus allen Bauelementen erforderlich. Die original Schaltpläne kann man bei Statron anfragen und bekommt sie in der Regel auch. https://www.statron.de/
Peter schrieb: > Nach dem Einschalten ist der berühmte „Klack“ vom B-16 Sicherungsautomat > im Verteilerkasten zu hören. Der Einschaltstromstoß ist zu hoch. > [..] > Die endgültige Lösung wird der Einbau einer Einschaltstrombegrenzug > mittels Relais sein, Guckst Du dort: Beitrag "Re: [V] Grundig Regel-Trenn-Transformator RT5"
Bitte melde dich an um einen Beitrag zu schreiben. Anmeldung ist kostenlos und dauert nur eine Minute.
Bestehender Account
Schon ein Account bei Google/GoogleMail? Keine Anmeldung erforderlich!
Mit Google-Account einloggen
Mit Google-Account einloggen
Noch kein Account? Hier anmelden.









