Hallo liebes Forum, Aktuell arbeite ich an einem Projekt für meine doch recht große Modelleisenbahn. Ziel ist es 10 Leds auf einer Platine, welche maximal 15x7mm groß sein darf, mit nur drei oder maximal 4 Zuleitungen zu steuern. Die Zuleitung verläuft durch einen 1.6mm breiten und 1mm dicken Mast. Dieser Mast wird dann mit einer FR4 Platine ausgestattet welche die 3 Kontakte in die Anlagenplatte führt. Das händische Verlöten von Kupferlackdraht ist mir persönlich blöd und in der Stückzahl in welcher ich vorhabe die Anzeigen zu verbauen, extrem zeitraubend. Die LEDs haben alle verschiedene Farben und würden von JLCPCB bestückt werden. Meine Idee wäre, einen MC auf einer externen Steuerungsplatine zu verbauen und diese dann mit VCC, GND und einer DATA Leitung durch den Mast in die LED Platine zu verbinden. Also quasi wie jede LED einfach einzeln zu verbinden, was aber aufgrund der geringen Platzverhältnisse und dem großen Aufwand nicht möglich wäre. Außerdem wäre es dann keine Herausforderung mehr :). Auf der Platine soll dann wieder ein winziger MC sitzen, welcher die Signale decodiert und die entsprechenden LEDs einschaltet. Auf der Steuerungsplatine wird für jede LED eine Schraubklemme verbaut. Wenn auf diesem Kontakt der Stromkreis durch einen externen Decoder geschlossen wird, soll die entsprechende LED auf der LED Platine leuchten. Das Thema WS812 habe ich mir schon angesehen, aber aufgrund verschiedenster Gründe, welche zu umfangreich wären um sie alle zu nennen, wieder verworfen. Was sagt ihr zu dieser Idee? Habt ihr andere Vorschläge? Was denkt ihr, wie kann ich diese Aufgabe am besten meistern? Ich freue mich über hilfreiche Antworten, Tipps, Vorschläge aber auch über Kritik.
Charlieplexing. Deine 10 LEDs können mit 4 GPIOs und daher auch 4 Leitungen angesteuert werden. Kein Microcontroller auf der Anzeige-Platine notwendig. Die Verbindung durch den Mast lässt sich zum Beispiel mit einer doppelseitigen Flex-Platine umsetzen, ist aber natürlich alles relativ empfindlich.
WS2812 gibts im Miniformat 2020 https://www.mouser.com/pdfDocs/WS2812B-2020_V10_EN_181106150240761.pdf?srsltid=AfmBOoqjFuQkvhiO6k2oJdbcn1ipMcWNtQHW78UZNzL1wJN8pcqg7NCx 3 Leitungen Masse +5V und Data reichen. Die werden Daisy Chain, wie auf den Stripes verschaltet. Masse und ´5V parallel und Data ain Input der Ersten, Optput der ersten an Input der 2. usw. Kannste auch Kupferlackdraht für die paar cm im Mast nehmen.
> Das Thema WS812 habe ich mir schon angesehen, aber aufgrund > verschiedenster Gründe, welche zu umfangreich wären um sie > alle zu nennen, wieder verworfen. Nenne mal bitte die vermeintlich wichtigen. Diese LEDs würden Dein Problem zuverlässig lösen und der Programmieraufwand bzw. der ständige Refresh beim Charlieplexing ist mehr Arbeit als die Ansteuerung der seriell gesteuerten LEDs.
Gerald B. schrieb: > WS2812 gibts im Miniformat 2020 > https://www.mouser.com/pdfDocs/WS2812B-2020_V10_EN_181106150240761.pdf?srsltid=AfmBOoqjFuQkvhiO6k2oJdbcn1ipMcWNtQHW78UZNzL1wJN8pcqg7NCx Die gibt sogar noch viel kleiner, mit 1.1 mm Kantenlänge. https://cdn-shop.adafruit.com/product-files/5849/SK6805-EC10-000_REV.01_EN.pdf Aber der Threadstarter mag auch dieses Mal nicht darauf eingehen, warum diese LEDs nicht für ihn in Frage kommen, das war bei der letzten Signalselsbtbaudiskussion genau das gleiche. Hier hieß der Threadstarter zwar anders, aber ich habe das starke Gefühl, daß da eine enge Verwandtschaft besteht: Beitrag "Platinen Anschluss?"
Danke für eure Antworten, F. schrieb: > Charlieplexing. Deine 10 LEDs können mit 4 GPIOs und daher auch 4 > Leitungen angesteuert werden Gute Idee, allerdings habe ich auch diese Möglichkeit schon umfangreich durchdacht. Es muss wirklich jede der 10 LEDs einzeln ansteuerbar sein und auch bis zu drei verschiedene LEDs sollen kombiniert werden können. Gerald B. schrieb: > WS2812 gibts im Miniformat 2020 Für meine Prototypen habe ich bereits WS2812 im 1010 Format und mit einer unglaublichen Höhe von 0,33mm verwendet. Ben B. schrieb: > Nenne mal bitte die vermeintlich wichtigen. Diese LEDs würden Dein > Problem zuverlässig lösen und der Programmieraufwand bzw. der ständige > Refresh beim Charlieplexing ist mehr Arbeit als die Ansteuerung der > seriell gesteuerten LEDs. Natürlich, sehr gerne. Ich habe die Ws2812 Thematik schon sehr intensiv durchgearbeitet. Hauptproblem sind die schon gut sichtbaren, einzelnen Lichtpunkte welche bei geringen Leuchtstärken sehr deutlich sichtbar sind. Die Leuchtstärke kann ich aber nicht erhöhen, weil sie sonst durch die sehr dünnen Sonnblenden scheinen würden. Ich habe in die Richtung auch schon versucht mit Harz die LEDs zu verblenden oder die Blenden in mehreren Schichten mit einem sehr gut deckenden Lack zu lackieren. Erfolglos. Wenn ich die Blenden breiter gestalte, sehen sie sehr unrealistisch aus. Ich habe bereits Prototypen mit "normalen" LEDs fertiggestellt. Sie treffen genau meine Erwartungen, allerdings mit mit den oben beschriebenen Nachteilen. Im Bereich der Programmierung bin ich noch ein ziemlicher Neuling. Aber momentan hatte ich die Idee, mit dem MC auf der Steuerungsplatine vielleicht Stromstöße zu senden. Also das zb 8 Stromstöße gesendet werden und der MC auf der LED Platine erkennt dann, dass zwischen 5 und 10 Stöße gesendet wurden und schaltet die zugehörige LED 1. Das geht dann mit jeder Led und verschiedenen Werten immer so weiter. -Nur ein Gedächnisprotokoll- Was sagt ihr zu meiner Idee? Habt ihr noch Fragen?
Harald K. schrieb: > Aber der Threadstarter mag auch dieses Mal nicht darauf eingehen, warum > diese LEDs nicht für ihn in Frage kommen, das war bei der letzten > Signalselsbtbaudiskussion genau das gleiche. Lieber Harald, natürlich möchte ich auf die Probleme eingehen, um euch die Problematik vorzuzeigen. Wie schon im letzen Beitrag von mir beschrieben, sollen die LEDs nur mit einem Zehntel der eigentlich maximalen Leuchtkraft leuchten, da es sonst unrealistisch wirkt und das oben genannte Problem mit dem Durchscheinen der LEDs eintritt. Wenn ich die LEDs dann aber herunterdimme sind die einzelnen Lichpunkte vorallem bei den grünen und weißen Farbmischungen sehr deutlich sichtbar. Ich habe sie schon versucht zu verblenden aber aufgrund der geringen Platzverhältnisse ist das nur sehr schwer möglich. Oft war das nur gering aufgrtragene Harz schon im Weg um die Platinen ins dafür vorgesehene Gehäuse zu verbringen.
Also geht es Dir nicht um die Leitungen zwischen einem µC auf der LED-Platine, sondern um die Kommunikation mit diesem µC auf der LED-Platine, der dann wiederum die LEDs einfach mit seinen GPIOs einschaltet? Wenn ich das so korrekt verstanden habe, kannst Du Dir da fast jedes Bussystem aussuchen. I2C, UART/RS232 mit 5V (oder 3,3), CAN würde auch gehen... kommt auf die verwendeten Controller an. Kannst natürlich auch ein eigenes Protokoll oder 1-Wire nehmen, was mit Impulsen und Pausen arbeitet, das ist alles Deinen Programmierkünsten überlassen.
Nico schrieb: > Gute Idee, allerdings habe ich auch diese Möglichkeit schon umfangreich > durchdacht. Es muss wirklich jede der 10 LEDs einzeln ansteuerbar sein > und auch bis zu drei verschiedene LEDs sollen kombiniert werden können. Sind sie doch. Da nimmst du effiziente LEDs und einen Microcontroller, der seine Ausgänge auch ordentlich treiben kann, dann ist eine hohe Multiplexfrequenz kein Problem und führt auch nicht zu unangenehmem Flimmern. Nico schrieb: > Im Bereich der Programmierung bin ich noch ein ziemlicher Neuling. Aber > momentan hatte ich die Idee, mit dem MC auf der Steuerungsplatine > vielleicht Stromstöße zu senden. Also das zb 8 Stromstöße gesendet > werden und der MC auf der LED Platine erkennt dann, dass zwischen 5 und > 10 Stöße gesendet wurden und schaltet die zugehörige LED 1. Das geht > dann mit jeder Led und verschiedenen Werten immer so weiter. -Nur ein > Gedächnisprotokoll- > Was sagt ihr zu meiner Idee? Habt ihr noch Fragen? Du machst dir Gedanken über die absolut falschen Sachen. Die wichtigste Frage ist, wie du so viele LEDs auf so kleiner Fläche ansteuern willst. Es wird ja schon schwierig, da einen Microcontroller draufzusetzen und das entsprechend anzuschließen. Klar geht das mit einer 6-lagigen Platine, aber du wirst schon Schwierigkeiten haben, jemanden dazu zu bringen, so ein winziges Ding überhaupt zu bestücken, das macht nämlich nur Ärger. Jetzt gibt's also folgende Möglichkeiten: 1) MCU auf LED-Platine, der mit 10 GPIOs die 10 LEDs treibt 2) 11 Leitungen durch den Mast, um jede LED einzeln anzusteuern 3) Multiplexing, braucht 7 Leitungen 4) Charlieplexing, braucht 4 Leitungen 5) Individuell adressierbare LEDs, braucht 3-4 Leitungen, je nachdem, was man nimmt Die Kommunikation zwischen Microcontrollern ist übrigens absolut kein Problem. Da kann man sich einfach irgendein Protokoll aussuchen, meinetwegen auch einen langsamen UART in eine Richtung. Wir brauchen ja überhaupt keine Rückmeldung. Das ist in sehr kurzer Zeit programmiert, das Problem hier ist die starke Miniaturisierung. Wenn du sowieso Probleme damit hast, dass dir LEDs zu hell sind, dann ist Multiplexing oder Charlieplexing ja optimal für dich, dadurch werden sie automatisch etwas dunkler.
Moin, Nico schrieb: > Gute Idee, allerdings habe ich auch diese Möglichkeit schon umfangreich > durchdacht. Es muss wirklich jede der 10 LEDs einzeln ansteuerbar sein > und auch bis zu drei verschiedene LEDs sollen kombiniert werden können. Du solltest evtl. charlieplexing nochmal und deutlich umfangreicher durchdenken. Bei meinem ollen VU-Meter leuchten alle moeglichen LED-Kombinationen "gleichzeitig": Beitrag "VU-Meter mit Attiny13a statt LM3916" Und wenn man sich etwas anstrengt, werden wahrscheinlich auch noch 2 verschiedene Helligkeiten fuer jede LED unabhaenging moeglich sein. Guck' mal das Schaltbild (vumeter.pdf) an. Den linken Teil - also die 12 LEDs und 4 Widerstaende musst du irgendwie auf deine Miniplatine quetschen, der Rest kann ja dann am anderen Ende des Masts rumoxidieren. Auch der Laie erkennt sofort: Da sind 4 Leitungen zwischen der linken und der rechten Haelfte des Schaltbilds. Statt dem ganzen Analogkrams in der Schaltung (alles was unterhalb des attiny gemalt ist) koenntest zu z.b. den PB4 des attiny mittels eines seriellen (UART) Protokolls ansteuern, "gschwind" die Software anpassen und schon ist's fertig. Oder irgendwas mit einem moderneren µC... Gruss WK
Naja wenn er bereits einen µC auf seiner LED-Platine hat, dann wäre es ja kein Problem, die LEDs damit per PWM zu dimmen wenn sie ihm zu hell sind. Welche µCs sind das eigentlich und wie möchte er die programmieren wenn er da noch keine großen Kenntnisse hat? AVR-Controller und Arduino?
Nico schrieb: > Was sagt ihr zu dieser Idee? Ich kann die Lage erst einschätzen, wenn ich weiß, warum du die WS2812 ausgeschlossen hast. Nico schrieb: > Es muss wirklich jede der 10 LEDs einzeln ansteuerbar sein Leuchtet mir nicht ein. Wenn die LEDs mit 2 mA hell genug sind, kann sie problemlos 1:10 multiplexen.
Nemopuk schrieb: > wenn ich weiß, warum du die WS2812 > ausgeschlossen hast. Schrieb er, bei geringer Helligkeit würden die Einzel-LEDs als solche erkennbar werden: > Hauptproblem sind die schon gut sichtbaren, einzelnen > Lichtpunkte welche bei geringen Leuchtstärken sehr deutlich > sichtbar sind. Wobei mir dabei unklar ist, ob er das auch auf die sk6805-10 bezieht, die ja nur 1.1mm Kantenlänge haben. Wenn man deren Oberfläche mattiert bzw. einen nicht völlig opaken Lack verwendet, sollte die Lichtverteilung eigentlich kein Thema sein.
RGB-LEDs können schon ein Problem sein, wenn komische Farben gemischt werden sollen und dann auch noch eine geringe Helligkeit gefragt ist. Ein dunkles "warmweiß" mit einer WS2812 sieht tatsächlich echt nicht gut aus und im Modellmaßstab kann es durchaus sein, dass das dann unschön auffällt. Aber ist ja egal, Charlieplexing sollte bei 10 modernen LEDs überhaupt kein Problem sein. Da nimmt man einen Microcontroller, dessen GPIO ordentlich treiben kann und dann großzügig niedrige Vorwiderstände, ewig leben müssen die LEDs auch nicht und durch das Tastverhältnis vertragen die auch ein wenig mehr Strom.
Ich kann mir gerade auch nicht vorstellen, was daran so schwer sein soll, einen funktionierenden Diffusor vor die LEDs zu packen. Und wo das Problem bei Charlieplexing sein soll, weiß der Geier.
Ich weiß im Moment nicht mal, ob er sowas wie Charlieplexing oder Multiplexing überhaupt braucht, wenn er auf seiner LED-Platine bereits einen extra µC für die LEDs hat. Bei Multicolor-LEDs ist mir teilweise auch schon aufgefallen, daß die einzelnen Farben irgendwelche Linseneffekte haben. Wenn man einen Diffusor davor setzt, hat man keine einheitliche Farbe, sondern bunte Farbverläufe auf dem Diffusor und das wird nicht mal durch Anschleifen der LED deutlich besser.
Ben B. schrieb: > Also geht es Dir nicht um die Leitungen zwischen einem µC auf der > LED-Platine, sondern um die Kommunikation mit diesem µC auf der > LED-Platine, der dann wiederum die LEDs einfach mit seinen GPIOs > einschaltet? Kann man so sagen, ja. Aber bei mir sind alle Ideen von euch sehr willkommen. F. schrieb: > Sind sie doch. > Da nimmst du effiziente LEDs und einen Microcontroller, der seine > Ausgänge auch ordentlich treiben kann, dann ist eine hohe > Multiplexfrequenz kein Problem und führt auch nicht zu unangenehmem > Flimmern. Die Idee klingt auch sehr interessant und extrem vielversprechend. F. schrieb: > Die wichtigste Frage ist, wie du so viele LEDs auf so kleiner Fläche > ansteuern willst. Es wird ja schon schwierig, da einen Microcontroller > draufzusetzen und das entsprechend anzuschließen. Ja, da hast du recht. Es kommt nämlich noch besser (oder kleiner) Die kleinsten Anzeigen sollen dann nämlich nur mehr 7x7mm messen, allerdings auch nur mehr 3 Leds tragen. Zwecks der Platzverhältnisse habe ich eventuell an die Verlegung des MCs auf die Rückseite der Platine gedacht. Dergute W. schrieb: > Du solltest evtl. charlieplexing nochmal und deutlich umfangreicher > durchdenken. Das ist allerdings sehr richtig. Ich lasse mich gerne eines Besseren belehren, wenn es mir weiterhilft. Ganz zum Schluss würde ich noch gerne ein paar Dinge aufschreiben welche ich ganz cool finden würde: 1. 4 Helligkeitsstufen welche mittels Drucktaster auf der Steuerungsplatine gewählt werden können. 2. 3 Stufen der sanften ein und ausblendung. 1 LED Modus, sofortiges umschalten, 2 Glühbirnen Modus, sanftes ein und ausblenden, 3 Glühbirnen Modus langsam, exakt wie bei 2 nur noch langsamer. 3. Wenn eventuell nur drei Leitungen mit der LED Platine verbunden werden müssen. (Hardware bereits vorhanden) Vielen Dank für eure zahlreichen Antworten
Ben B. schrieb: > Bei Multicolor-LEDs ist mir teilweise auch schon aufgefallen, daß die > einzelnen Farben irgendwelche Linseneffekte haben. Wenn man einen > Diffusor davor setzt, hat man keine einheitliche Farbe, sondern bunte > Farbverläufe auf dem Diffusor und das wird nicht mal durch Anschleifen > der LED deutlich besser. Ben, du hast es auf den Punkt gebracht. Das habe ich vergessen zu erwähnen. Die WS2812 wurden bereits angeschliffen und mit einer Kuppel aus transparentem Harz welches Matt aushärtet, überdeckt. Fazit: Das Blau rechts und das Gleb links ist fast schon noch auffälliger. Ben B. schrieb: > Welche µCs sind das eigentlich und wie möchte er die programmieren wenn > er da noch keine großen Kenntnisse hat? AVR-Controller und Arduino? Ja genau. Wie für die WS2812 möchte ich die Prototypen auf einem Arduino programmieren. Für die WS2812 habe ich das auch geschafft ^^
:
Bearbeitet durch User
Neuer Versuch, selber Ansatz: Der WS2814 ist das Treiber IC, ohne LEDs, analog zum WS2811. Der WS2814 ist eigentlich für RGBW, kann aber 4 eigenständige LEDs treiben. Mit dem WS2814F gibt es eine Gehäusevariante FSOP8, die Kleinste unter mehreren Varianten. Ich persönlich habe schon mit Suffix C im SOP 8 Gehäuse gearbeitet. Wenn du vorne deine LEDs drauf machst und auf die Rückseite 4 ICs, hast du 16 Kanäle, und 15 wolltest du. Jeweils 100nF KerKo als Puffer-C neben jedem WS2814 nicht vergessen ;-) Falls es Schwierigkeiten geben sollte, mit der doppelseitigen Bestückung, machst du 2 Subboards mit jeweis 0,6mm Dicke und Dukos mit 0,7mm Durchmesser. Auf ein Board kommen die LEDs, auf das andere die Treiber. Dann legst du beide Boards übereinander, steckst 0,5mm versilberten Draht in die Dukos und verlötest beide Platinen übereinander. Castellated Holes (Briefmarkendesign mit aufgeschnittenen Dukos am Rand, wie bei den ESP Boards ginge natürlich auch. Das hat dann den selben Effekt. ICs unten und LEDs oben und ist mit 1,2mm Gesamtdicke auch nicht dicker, wie sonst eine Platine.
0. Vergiss das Multi-/Charlieplexing wenn Du schon einen µC mit einer LED pro GPIO auf Deiner LED-Platine hast. > 1. 4 Helligkeitsstufen welche mittels Drucktaster auf der > Steuerungsplatine gewählt werden können. Erfordert mindestens 2 Bit Datentransfer von der Steuerungsplatine zur LED-Platine. > 2. 3 Stufen der sanften ein und ausblendung. 1 LED Modus, > A sofortiges umschalten, 2 Glühbirnen Modus, sanftes ein und > ausblenden, 3 Glühbirnen Modus langsam, exakt wie bei 2 nur > noch langsamer. Das ist alles Deinen Programmierkünsten überlassen und ich würde das mit dem Controller auf der LED-Platine machen (per Software-PWM). Dem musst Du dann nur noch über einen Datenbus von der Steuerungsplatine aus mitteilen, was er mit welcher LED machen soll und die Programmierung des LED-Controllers muss non-blocking sein, d.h. alle Funktionen müssen gleichzeitig ausgeführt werden können. Also eine Funktion mit einer LED darf z.B. nicht die Software-PWM der anderen LEDs blockieren, sollte mit Arduino LEDC oder analogWrite kein Problem sein. > 3. Wenn eventuell nur drei Leitungen mit der LED Platine > verbunden werden müssen. (Hardware bereits vorhanden) Kein Problem, schränkt Dich auf einen 1-Wire-Datenbus ein, ist aber problemlos machbar. Welche Controller verwendest Du denn und womit willst Du sie programmieren?
Nico schrieb: > Ben B. schrieb: >> Bei Multicolor-LEDs ist mir teilweise auch schon aufgefallen, daß die >> einzelnen Farben irgendwelche Linseneffekte haben. Wenn man einen >> Diffusor davor setzt, hat man keine einheitliche Farbe, sondern bunte >> Farbverläufe auf dem Diffusor und das wird nicht mal durch Anschleifen >> der LED deutlich besser. > > Ben, du hast es auf den Punkt gebracht. Das habe ich vergessen zu > erwähnen. Die WS2812 wurden bereits angeschliffen und mit einer Kuppel > aus transparentem Harz welches Matt aushärtet, überdeckt. > Fazit: Das Blau rechts und das Gleb links ist fast schon noch > auffälliger. Von den WS2812 würdest keine 10 Stück auf deine 15x7mm bekommen. Von den WS2812B-2020 schon 10 Stück, aber nicht in einer Reihe. Wie sollen die LEDs angeordnet werden?
:
Bearbeitet durch User
Nico schrieb: > F. schrieb: >> Die wichtigste Frage ist, wie du so viele LEDs auf so kleiner Fläche >> ansteuern willst. Es wird ja schon schwierig, da einen Microcontroller >> draufzusetzen und das entsprechend anzuschließen. > > Ja, da hast du recht. Es kommt nämlich noch besser (oder kleiner) Die > kleinsten Anzeigen sollen dann nämlich nur mehr 7x7mm messen, allerdings > auch nur mehr 3 Leds tragen. Zwecks der Platzverhältnisse habe ich > eventuell an die Verlegung des MCs auf die Rückseite der Platine > gedacht. Natürlich muss der Microcontroller auf die Rückseite, anders geht's nicht. Aber dann such doch mal einen geeigneten Microcontroller, der auf deine 15x7-Platine passt und mit dem du die ganzen LEDs noch angeschlossen bekommst. Das geht schon, keine Frage. Aber layoute das doch mal mit einem entsprechenden ATTiny als Grundlage. Du willst auf jeden Fall einen Controller nehmen, den du mit dem Arduino-Ökosystem programmieren kannst. Dann wirst du sehen: Geht alles, ist aber viel Aufwand. Multiplexing löst die ganze Sache relativ elegant. Nico schrieb: > 1. 4 Helligkeitsstufen welche mittels Drucktaster auf der > Steuerungsplatine gewählt werden können. Bei Multiplexing/Charlieplexing kein Problem > 2. 3 Stufen der sanften ein und ausblendung. 1 LED Modus, sofortiges > umschalten, 2 Glühbirnen Modus, sanftes ein und ausblenden, 3 Glühbirnen > Modus langsam, exakt wie bei 2 nur noch langsamer. Wie schön du die Helligkeitsstufen hinkriegst (und das ist ja wichtig, damit das bei langsamer Helligkeitsänderung immer noch als fließend wahrgenommen wird), hängt davon ab, wie hoch deine Multiplexfrequenz ist. Muss man ausprobieren, gegebenenfalls direktere GPIO-Ansteuerung verwenden, um Zyklen zu sparen. Sollte aber kein fundamentales Problem sein. > 3. Wenn eventuell nur drei Leitungen mit der LED Platine verbunden > werden müssen. (Hardware bereits vorhanden) Du musst wissen, was du willst. Als nächstes kommt dann die Beschwerde, dass ein Microcontroller auf der Platine ja nen Euro extra kostet und das doppelseitige Bestücken und Vereinzeln dieser Winzplatine nochmal 100 Euro extra, ja, so ist das Leben halt.
Ben B. schrieb: > Kein Problem, schränkt Dich auf einen 1-Wire-Datenbus ein, > ist aber problemlos machbar. Als Kommunikationsprotokoll lässt sich alles nehmen. Ich empfehle einen UART mit niedriger Baudrate, wenn man das schon machen will. Dank niedriger Baudrate kommt man auch problemlos mit den internen RC-Oszillatoren aus. 1-Wire ist kompliziert und super langsam und hier soll ja nicht ein MCU die Ansteuerung aller LED-Platinen übernehmen, sondern ein MCU die Ansteuerung einer LED-Platine. Adressieren muss man die LED-Platine also nicht. Ein langsamer UART überträgt Daten zuverlässig und ist sehr leicht programmiert, außerdem benötigt er keine Timer oder anderen Kram. Die "modernen" ATTinys haben glaube ich alle einen Hardware-UART.
Moin, Nico schrieb: > kleinsten Anzeigen sollen dann nämlich nur mehr 7x7mm messen, allerdings > auch nur mehr 3 Leds tragen. Zwecks der Platzverhältnisse habe ich > eventuell an die Verlegung des MCs auf die Rückseite der Platine > gedacht. Wenn du den µC mit auf die LED-Platine bauen willst, wirds bei deinen Groessenvorstellungen wohl nicht anders gehen. Dumm nur, dass dann auch der Platz fuer die LEDs dank der noetigen Durchkontaktierungen knapp wird. Dagegen helfen dann "Vias-mit-Faxen" (buried, plugged, oder wie's sonst grad so heisst). Das wird dann halt nur unangenehm teuer. Und irgendwie muss der µC auch noch irgendwann mal mit Software aufgefuellt werden, d.h. irgendwie mit einem Programmer verbunden werden... Nico schrieb: > Ich lasse mich gerne eines Besseren > belehren, Besser ist's, sich selbst zu belehren, anstatt drauf zu warten, dass es ein Anderer tut. Nico schrieb: > ich ganz cool finden würde: > 1..2..3. Ist alles schon irgendwie per Software machbar. Aber halt programmiertechnisch ggf. nicht so ganz ohne... Gruss WK
Gerald B. schrieb: > Der WS2814 ist das Treiber IC, ohne LEDs, analog zum WS2811. > Der WS2814 ist eigentlich für RGBW, kann aber 4 eigenständige LEDs > treiben. Mit dem WS2814F Ahh sehr interessant. Da könnte man die "normalen" LEDs dann an den Anschlüssen für rot Gelb und Grün bzw. Weiß anschließen und in der Helligkeit im Arduino Sketch einstellen wenn ich das richtig verstehe? Das WS2814F ist für meine Platzverhältnisse recht groß. Ich bin aber auf den WS2811N gestoßen welcher augenscheinlich noch kleiner sein sollte, aber einen Ausgang weniger hat. Ich werde die Chinesischen Hyroglyphen mal entschlüsseln. Ben B. schrieb: > Das ist alles Deinen Programmierkünsten überlassen und ich würde das mit > dem Controller auf der LED-Platine machen (per Software-PWM). Dem musst > Du dann nur noch über einen Datenbus von der Steuerungsplatine aus > mitteilen, was er mit welcher LED machen soll und die Programmierung des > LED-Controllers muss non-blocking sein, d.h. alle Funktionen müssen > gleichzeitig ausgeführt werden können. Also eine Funktion mit einer LED > darf z.B. nicht die Software-PWM der anderen LEDs blockieren, sollte mit > Arduino LEDC oder analogWrite kein Problem sein. Da muss ich wohl meine Programmier Fähigkeiten auf ein neues Level bringen. Der MC sollte sich im Bereich maximal 4x4mm bewegen um ihn auf der Vorderseite lokalisieren zu können. Jörg R. schrieb: > Von den WS2812 würdest keine 10 Stück auf deine 15x7mm bekommen. Von den > WS2812B-2020 schon 10 Stück, aber nicht in einer Reihe. > > Wie sollen die LEDs angeordnet werden? Doch das geht sich mit bereits verwendeten 1010er LEDs aus. Die Anordnung steht bereits fest und ist auch ertestet. Ben B. schrieb: > Ich glaube, er will gar kein Multicolor, > er scheint einfarbige LEDs genommen zu haben. Ja genau einfärbige LEDs sind vollkommen ausreichend. Leidiglich eine LED muss in zwei Farben leuchten, was sich aber dank DoppelLEDs recht einfach realisieren lässt. Siehe: https://www.lcsc.com/product-detail/C404277.html F. schrieb: > Wie schön du die Helligkeitsstufen hinkriegst (und das ist ja wichtig, > damit das bei langsamer Helligkeitsänderung immer noch als fließend > wahrgenommen wird), hängt davon ab, wie hoch deine Multiplexfrequenz > ist. Muss man ausprobieren, gegebenenfalls direktere GPIO-Ansteuerung > verwenden, um Zyklen zu sparen. Sollte aber kein fundamentales Problem > sein. Klingt sehr interessant. In das Thema Charlieplexing werde ich mich morgen mal einlesen. F. schrieb: > Als nächstes kommt dann die Beschwerde, > dass ein Microcontroller auf der Platine ja nen Euro extra kostet In den meisten Fällen ist das so, ja. ich bezahle aber lieber ein paar Euro mehr pro Stück als den Lötkolben in die Hand zu nehmen und mich mit dem heißen Werkzeug erstens 100mal zu verbrennen, zweitens kalte Lötstellen zu haben und mit Lötzin und Lötpaste zu hantieren und zu guter letzt irgendwelche haudünnen Drähte zu verbauen, welche schon reißen, wenn man sie nur ansieht. Löten in den Massen-Nein danke. Dergute W. schrieb: > Besser ist's, sich selbst zu belehren, anstatt drauf zu warten, dass es > ein Anderer tut. Genau finde ich auch. Bei diesem Projekt sind mir aber meine Ideen ausgegangen und deswegen lasse ich mich gerne mit euren Ideen berieseln. Dergute W. schrieb: >> ich ganz cool finden würde: >> 1..2..3. > > Ist alles schon irgendwie per Software machbar. Aber halt > programmiertechnisch ggf. nicht so ganz ohne... Eine Herausforderung ist das Projekt von Anfang an, aber genau das gefällt mir richtig gut. Ständig was neues zu lernen und den Horizont zu erweitern.
Nico schrieb: > Eine Herausforderung ist das Projekt von Anfang an, aber genau das > gefällt mir richtig gut. Ständig was neues zu lernen und den Horizont zu > erweitern. Also jetzt machst du mal Folgendes: Such dir einen geeigneten Microcontroller und mach mal ein Platinenlayout damit. Dann können wir mal weiter darüber reden, denn so ist das irgendwie unsinnig. Du suchst eine Herausforderung, der wirklich herausfordernde Teil, nämlich das alles auf die Platine zu quetschen, ist dir aber noch überhaupt nicht bewusst. Dann geht's jetzt los. :) Beim Preis für die Bestückung wirst du dann mit den Ohren schlackern, denn je kleiner es wird, umso fürstlicher lassen sich die Bestücker das bezahlen.
Das grösste Problem wird sein die ganzen WS-LEDS über sehr dünne Leitungen zu versorgen. Es wird also viele Kondensatoren brauchen und damit eine Herausforderung für das Netzteil. Aber mal sehen was passiert.
Nico schrieb: > In das Thema Charlieplexing werde ich mich morgen mal einlesen. Ein Beispielprojekt kann ich dir hier anbieten: https://github.com/darc-s09/thermometer-bausatz Dort hatten wir ausreichend Pins, sodass ich die LEDs in zwei 6er-Gruppen aufgeteilt habe, die je 3 Pins brauchen. Die machen auch zwei Helligkeitsstufen gleichzeitig (also verschiedene LEDs verschieden hell). Für die Kommunikation würde ich schlicht Standard-UART nehmen: dann kannst du das einfach vom PC aus alles ausprobieren mit einem simplen USB-("TTL"-)Seriell-Wandler. Gerade geschaut, QFN-Gehäuse gibt es halt nicht mit allzu wenigen Pins. Bei den 8-Pinnern ist man dann schnell bei SOIC und damit ziemlich groß (ein SOT-23-6 reicht ja nicht). Wenn du einen ATtiny406 im 3x3 QFN-Gehäuse nimmst, dann hättest du sogar wirklich genügend Pins, um ohne Multi- oder Charlieplexing auszukommen.
Jörg W. schrieb: > Wenn du einen ATtiny406 im 3x3 > QFN-Gehäuse nimmst ... oder einen CH32V002/3. Der hat dann ebenfalls 20 Pins, womit sich jede LED auch einzeln ansteuern ließe. Den CH32V002 gibt es laut Datenblatt auch im QFN-12, das ist dann nur noch 2x2 mm groß, allerdings kenne ich keine Bezugsquelle.
:
Bearbeitet durch User
Nico schrieb: > Jörg R. schrieb: >> Von den WS2812 würdest keine 10 Stück auf deine 15x7mm bekommen. Von den >> WS2812B-2020 schon 10 Stück, aber nicht in einer Reihe. >> >> Wie sollen die LEDs angeordnet werden? > > Doch das geht sich mit bereits verwendeten 1010er LEDs aus. Die > Anordnung steht bereits fest und ist auch ertestet. Das ist ja eine vollkommen unwichtige Information. Bloß keine weiteren Informationen liefern, die könnten am Ende noch hilfreich sein. Die Information hätte in den Eröffnungsthread gehört, spätestens aber nach dem 2ten Kommentar in dem ein LED Vorschlag gemacht wurde. Jetzt liefere wenigstens detaillierte Informationen zu den bereits ausgewählten LEDs. Deine Titelzeile ist auch wenig aussagekräftig. Anschlüsse zu reduzieren suggeriert mir das es eine Schaltung gibt, die aber verändert/verbessert werden soll. Wie sieht die Schaltung aus?
:
Bearbeitet durch User
Nico schrieb: > Gerald B. schrieb: >> Der WS2814 ist das Treiber IC, ohne LEDs, analog zum WS2811. >> Der WS2814 ist eigentlich für RGBW, kann aber 4 eigenständige LEDs >> treiben. Mit dem WS2814F > > Ahh sehr interessant. Da könnte man die "normalen" LEDs dann an den > Anschlüssen für rot Gelb und Grün bzw. Weiß anschließen und in der > Helligkeit im Arduino Sketch einstellen wenn ich das richtig verstehe? > Das WS2814F ist für meine Platzverhältnisse recht groß. Ich bin aber auf > den WS2811N gestoßen Ja, jeder LED Ausgang kann 256 Helligkeitsstufen (1 byte) Der WS2811 ist im DFN Gehäuse. Das ist für mich kein bauelement, das ist Feinstaub :P Aber wenn du bestücken lässt und die dafür keine Mondpreise aufrufen, warum nicht... Du kannst Deine Signale alle in einer Reihe hintereinander schalten. Dann braust du zwar statt 3, 4 Leitungen, den Data Output dann weiterführen zum nächsten Signal... Da brauchst du keine zig µC, einer reicht, für die ganze Kette. Da es aber bei einer Bahnanlage vorkommen kann, das es von einem Signal zum nächsten mehr als 10-20 cm Datenleitung sein können, ist es nicht von Schaden, die Datensignale am Ausgang in RS485 zu wandeln und am nächsten Eingang dann wieder zurück zu wandeln. Ich habe das für Deckenspots so gemacht. Jeder Spot hat 2x MAX485, einen WS2814 und 4 Schaltregler für eine RGBW Power-LED. Da waren die Spots auch jeweils ca 1 Meter auseinader. Bis 500m Abstand sind da theoretisch möglich :-) Du kannst, wenn du 1x so einen Bus hast, auch in jedes Modellhaus so eine Platine setzen und verschiedene Räume, die Fenster zufällig ein und ausschalten. Oder Straßenlaternen usw.
Nico schrieb: > Programmier Fähigkeiten Jo, nicht nur das, aber mach das mal. Nico schrieb: > lokalisieren du meintest eher platzieren, oder? F. schrieb: > Charlieplexing. Nico schrieb: > Gute Idee, allerdings habe ich auch diese Möglichkeit schon umfangreich > durchdacht. Nico schrieb: > Klingt sehr interessant. In das Thema Charlieplexing werde ich mich > morgen mal einlesen. Du schreibst zu viel nebensächliches Zeug, kannst und weißt viel zu wenig und du widersprichst dir ständig selbst. Arbeite dich doch erstmal in die Fachthemen ein, bevor du dir noch mehr Möglichkeiten aufzählen lässt die du nicht verstehst, das bringt doch nichts... Nico schrieb: > lasse ich mich gerne mit euren Ideen berieseln. Wenn du eine Berieselung möchtest, geh doch einfach mal duschen.
:
Bearbeitet durch User
Nico schrieb: > Im Bereich der Programmierung bin ich noch ein ziemlicher Neuling. Aber > momentan hatte ich die Idee, mit dem MC auf der Steuerungsplatine > vielleicht Stromstöße zu senden. Warum nimmst du statt der "Stromstöße" nicht sowas simples wie eine serielle Schnittstelle? Funktioniert zigmilliardenfach ganz problemlos und das Beste: du bezahlst die beim Kauf des µC sowieso, es kostet nichts zusätzlich, wenn du die dann auch verwendest. > Meine Idee wäre Mach doch mal eine Skizze (mechanisch und elektrisch) statt nur mit Prosa um dich zu werfen und auf das Kopfkino der möglichen Helfer zu vertrauen. Daniel S. schrieb: > Arbeite dich doch erstmal in die Fachthemen ein In dem viertel Jahr seit dem letzten Thread zum selben Thema wäre dafür einiges an Zeit gewesen. Irgendwie sieht das hier für mich aus wie eine Totgeburt mit Ansage.
Wenn die Leds zu "punktiert" leuchten, wie wärs mit einem kleinen O-Led-Display? Angesteuert mit SPI oder I²C (= wenig Leitungen), kann man dann alles anzeigen, was man möchte.
Peter N. schrieb: > Wenn die Leds zu "punktiert" leuchten, wie wärs mit einem kleinen > O-Led-Display? Das ist viel zu groß; die kleinsten halbwegs verfügbaren Displays haben 0.42" Diagonale, und außerdem sind sie monochrom. Der Threadstarter ist auch noch nicht auf die Rückfrage eingegangen, ob er seine "LED-Separation", die er bei großen WS2812-LEDs wahrnimmt (und nicht nur er, das können auch andere sehen) denn auch wirklich bei SK6805-10 wahrzunehmen meint. Ich habe leichte Zweifel daran; tatsächlich sogar daran, daß er so eine LED überhaupt mal selbst irgendwo angeschlossen und angesteuert hat.
Hi Nico, ich habe eine Frage zu deinen "Skills":-) Hast du schon mal eine Platine in einem Layout Programm erstellt ? Hast du schon mal einen MC Programmiert ? Hast du dich ins Charlieplexing mal eingelesen und es verstanden? Ich lese da was von Stromstößen zum einschalten/dimmen, dann könnte man interpretieren das du von dem was du da möchtest noch wenig bis keine Erfahrung hast. Versteh mich nicht falsch. Viele suchen in diesem Forum einfach jemanden der das mal "schnell" für sie umsetzt soll weil es ja was ganz tolles ist. Wenn man weiß mit wem man es zu tun hat kann man auch schneller HELFEN :-)
:
Bearbeitet durch User
Nico schrieb: > Habt ihr andere Vorschläge? Was denkt ihr, > wie kann ich diese Aufgabe am besten meistern? Mit 3 Stück WS2811 im SOP-8 könntest du 9 LEDs über eine Datenleitung steuern. Mehr bekommst du davon räumlich nicht auf 15x7mm unter.
F. schrieb: > Dank > niedriger Baudrate kommt man auch problemlos mit den internen > RC-Oszillatoren aus. Das ist nicht richtig! Wurde hier schon zigfach diskutiert. Die (prozentuale) Abweichung ist unabhängig von der Geschwindigkeit. Wenn der Takt um 10% daneben liegt, funktioniert weder 1Bd, noch 115200Bd. Wenn der RC-Osc. ausreichend genau ist, funktionieren auch höhere Baudraten. Ben B. schrieb: > 0. Vergiss das Multi-/Charlieplexing wenn Du schon einen µC mit > einer LED pro GPIO auf Deiner LED-Platine hast. Vergiss einen µC mit einer LED pro GPIO, wenn Multi-/Charlieplexing Dein Problem löst! Ich denke nicht, dass der TO es unbedingt darauf anlegt einen uC auf das LED-Board zu setzen. Nico schrieb: > Es kommt nämlich noch besser (oder kleiner) Die > kleinsten Anzeigen sollen dann nämlich nur mehr 7x7mm messen, allerdings > auch nur mehr 3 Leds tragen. Zwecks der Platzverhältnisse habe ich > eventuell an die Verlegung des MCs auf die Rückseite der Platine > gedacht. Bei 3 LEDs ergibt der µC auf dem LED-Board überhaupt gar keinen Sinn mehr, da sich dadurch keine Leitungen einsparen lassen. In allen Fällen würde ich einen µC unter der Platte vorsehen, der die ankommenden Signale in Charlieplexing umsetzt und mit 4 Leitungen zu den LEDs überträgt. Für die Signale mit 3 LEDs kann das selbe Board dann ebenfalls eingesetzt werden. Gruß Jobst
Jobst M. schrieb: > Wenn der Takt um 10% daneben liegt, funktioniert weder 1Bd, noch > 115200Bd. Logisch, denn 10% Fehler bleiben 10% Fehler. Egal ob 1 Bd oder 1 MBd. > Wenn der RC-Osc. ausreichend genau ist, funktionieren auch höhere > Baudraten. Jetzt bist du selber in die Falle getappt, denn dann funktionieren alle Baudraten. Es reicht in der Praxis aber, wenn der RC-Oszillator ausreichend stabil ist, wenn also die Versorgungsspannung und die Temperatur nicht zu sehr (oder eher "zu schnell") schwanken. Denn man kann (zumindest bei niedrigen Baudraten) die Baudrate des Empfängers recht einfach an die Sendebaudrate anpassen. Ich beginne dafür einfach jedes Telegramm mit einem 0x7f, dann kann ich die Dauer für 8 Bits mit 2 Interrupts auf fallende Flanken am RX-Pin ermitteln (oder mit 2 Capture-Events). Diesen Wert "geschickt umgerechnet" ergibt dann den Vorteiler für den Baudratengenerator.
:
Bearbeitet durch Moderator
Lothar M. schrieb: > Ich beginne > dafür einfach jedes Telegramm mit einem 0x7f, dann kann ich die Dauer > für 8 Bits mit 2 Interrupts auf fallende Flanken am RX-Pin ermitteln > (oder mit 2 Capture-Events). Diesen Wert "geschickt umgerechnet" ergibt > dann den Vorteiler für den Baudratengenerator. Das ist clever.
Nico schrieb: > Auf der Steuerungsplatine wird für jede LED eine > Schraubklemme verbaut. Wieso das? Wenn du schon die Leds über ein serielles Protokoll ansteuerst, dann kannst du das auch fortführen und alle (oder mehrere) dieser Platinen an einen Bus hängen. Die Leds sollen doch bestimmt eh über einen Rechner gesteuert werden und nicht über hunderte von Schaltern.
Nico schrieb: > Das Thema WS812 habe ich mir schon angesehen, aber aufgrund > verschiedenster Gründe, welche zu umfangreich wären um sie alle zu > nennen, wieder verworfen. Vielleicht damit? https://github.com/cmfcmf/rp2040-ws2811-client
Aus den Angaben lese ich heraus, dass H/V-Hauptsignale entstehen sollen. Diese haben im Orignal 1.250 mm x 640 mm, also bei 1:87 14,4 mm x 7,4 mm. Das stimmt relativ gut mit den Angaben des TO überein. Ein Hauptsignal braucht aber keine mehrfarbigen LEDs. Bis auf ganz exotische Signale kann bei der großen Bahn jeder Lichtpunkt genau eine Farbe anzeigen. Das spricht m.E. dafür, einfarbige LEDs zu verwenden und die Ansteuerung im Schirm selbst zu machen. Konkret braucht es für ein Hauptsignal: * 1x rot (Hp0) - wenn auch Hp00 und/oder Notrot gezeigt werden soll, noch ein oder zwei mehr. * 1x gelb (Hp2) * 1x grün (Hp1, Hp2) * 3x weiß (Ra1 und Kennlicht) Damit komme ich auf maximal 7 LEDs und 6 verschiedene Signalbilder (Kennlicht, Hp0/Hp00, Notrot, Hp1, Hp2, Ra1). Dafür reichen 6 Ausgänge deines µC. Da Notrot m.E. ein bisschen übertrieben ist, reichen vielleicht auch 5. Falls du auch noch das Vorsignal auf der gleichen Leiterplatte haben willst (bei Kompaktschirmen durchaus plausibel), brauchst du zusätzlich noch eine gelbe und eine grüne LED, insgesamt also 9 (und damit 7 oder 8 Signalbilder). Wenn du auch vier statt drei Leitungen durch den Mast ziehen kannst, bietet sich ein I2C-Port Expander zur Ansteuerung an. Den TCA6408A gibt es in UQFN mit 2,6 mm x 1,8 mm, das sollte noch auf deinen Signalschirm passen. Der hat 8 Ausgänge und sollte den Signalschirm steuern können. Falls du noch Fahrtrichtungsanzeiger, Zs8 und ähnliche Dinge anzeigen willst, wird es natürlich aufwändiger. Vielleicht erklärst du mal, was du genau vorhast. Das alles ist nicht ganz trivial umzusetzen, aber durchaus machbar.
Lothar M. schrieb: >> Wenn der RC-Osc. ausreichend genau ist, funktionieren auch höhere >> Baudraten. > Jetzt bist du selber in die Falle getappt, denn dann funktionieren > alle Baudraten. Falle? Natürlich funktionieren dann alle Baudraten. Ich wollte damit nur zum Ausdruck bringen, dass die (unsinnige) Einschränkung auf niedrige Baudraten dann unnötig ist. Wenn man möchte, kann man dies natürlich auch falsch verstehen. Lothar M. schrieb: > Es reicht in der Praxis aber, wenn der RC-Oszillator ausreichend > stabil ist, wenn also die Versorgungsspannung und die Temperatur nicht > zu sehr (oder eher "zu schnell") schwanken. Nö, das ist völlig egal, solange man sich innerhalb der zulässigen Toleranz befindet, kann sich die Taktfrequenz beliebig schnell verändern. Die Taktfrequenz der beiden UARTs dürfen sich um 5% unterscheiden. Schwanken beide Seiten, müssen beide innerhalb von 2,5% bleiben. Aber wenn eine Seite +2,4% hat und die andere -2,4% und sich das während der Kommunikation schlagartig tauscht, werden die Daten dennoch unbeschadet ankommen. Natürlich kann man, wie von Dir geschildert, auch ein Autobaud-feature einbauen und damit der sich ändernden Taktfrequenz entgegen arbeiten. Andere Protokolle nutzen zur zeitlichen Vermessung ein "U". Auch das "A" in AT bei den Modems wurde dazu genutzt. Aber darum ging es auch gar nicht. Gruß Jobst
Daniel S. schrieb: > F. schrieb: >> Charlieplexing. > > Nico schrieb: >> Gute Idee, allerdings habe ich auch diese Möglichkeit schon umfangreich >> durchdacht. > > Nico schrieb: >> Klingt sehr interessant. In das Thema Charlieplexing werde ich mich >> morgen mal einlesen. > > Du schreibst zu viel nebensächliches Zeug, kannst und weißt viel zu > wenig und du widersprichst dir ständig selbst. Im Sommer hat er sich doch schon "eingelesen": Beitrag "Re: Platinen Anschluss?" Gruss Chregu
Jobst M. schrieb: > Falle? Natürlich funktionieren dann alle Baudraten. Ich wollte damit nur > zum Ausdruck bringen, dass die (unsinnige) Einschränkung auf niedrige > Baudraten dann unnötig ist. Die verstärkten Probleme bei höheren Baudraten entstehen, wenn die Granularität des Baudratengenerators zu schlängt und die Baudrate nicht mehr richtig eingestellt werden kann. Dann kommt zum relativen Fehler zusätzlich der Diskretisierungsfehler.
Lothar M. schrieb: > Totgeburt Gehirnoperationen für Anfänger. Christian M. schrieb: > hat er sich doch schon "eingelesen" Hm...
Rainer W. schrieb: > Die verstärkten Probleme bei höheren Baudraten entstehen, wenn die > Granularität des Baudratengenerators zu schlängt und die Baudrate nicht > mehr richtig eingestellt werden kann. Es gibt auch UARTs mit fraktionalem Teiler. Gruß Jobst
Rot grün gelb (blau gratis). Dann braucht man gelb nicht mischen. https://www.reichelt.de/de/de/shop/produkt/entwicklerboards_-_led_rgby_3-pin-282622 Oder ist die schon wieder zu groß? Dann halt 0402er LEDs quer untereinander in den passenden Farben anordnen. Gibt’s denn da mal wenigstens ein einziges Foto solch eines Modell-Signals? Das bekommt man doch hin! Das man die einzelnen Farbpunkte einer RGB bei Mischfarben sieht, mag ich gern glauben. Dann muss man diesen Ansatz halt verwerfen und diskrete LEDs verwenden. Die gibt es ja nun zum Glück in winzig-klein. 0402 ist ja nun, für mein Verständnis, durchaus noch händisch verarbeitbar. Wenn man sich darüber einig geworden ist, kann man auch den Rest designen. Ich kann mir vorstellen, das RGBWW (warmweiß) auch gelb aussieht. Die hab ich jetzt nicht in 1010 oderso rausgesucht, wirds vielleicht auch geben. Gibts denn ne technische Zeichnung vom „Signalturm“? Dann kann man das vielleicht Lasern (lassen) oder die Platine gleich als SignalMast „ausformen“, müsste man sehen und anfassen. Technisch kein Ding. Trau‘ ich mir zu. Wird aber sicher keine Unterlagen geben, bisher, mit denen man starten kann. Die braucht man als erstes. Vorher braucht man hier garnicht weitermachen. Gebastelt haben wir vor 35 Jahren. Da hätten wir zur Not n Relais abgewickelt und den CuL Draht durch den Mast gezogen. Ja - LEDs gab’s da nicht in den heutigen Ausführungen, schon klar. Viel Erfolg und Spaß beim Basteln. Bin gespannt, was hier am Ende bei rauskommt.
Jobst M. schrieb: > Lothar M. schrieb: >> Es reicht in der Praxis aber, wenn der RC-Oszillator ausreichend >> stabil ist, wenn also die Versorgungsspannung und die Temperatur nicht >> zu sehr (oder eher "zu schnell") schwanken. > Nö, das ist völlig egal, solange man sich innerhalb der zulässigen > Toleranz befindet, kann sich die Taktfrequenz beliebig schnell > verändern. Sage ich ja auch: während der Übertragung darf die Toleranz für die fehlerfreie Übertragung nicht überschritten werden. Nehmen wir aber mal an, es wäre ein RC-Oszillator, der über den gesamten Temperaturbereich um +-10% schwanken kann. Fazit: taugt nicht für RS232. Wenn ich aber sicherstellen kann, dass die Temperatur und die Versorgungsspannung immer stabil ist, dann taugt die Schnitte doch wieder. Und mit der Autobaud-Geschichte reicht es eben aus, dass diese "Stabilität" nur während der Übertragung eines Telegramms gewährleistet ist. Denn mit Beginn des nächsten Telegramms kalibriere ich den Baudratenteiler ja wieder anhand des ersten übertragenen Bytes. Deshalb habe ich für die Lösung mit dem Autobaud fein säuberlich zwischen "dauerhaft *genau*" und "während der Übertragung *stabil*" unterschieden. Jobst M. schrieb: > Es gibt auch UARTs mit fraktionalem Teiler. Man kann auch an der Oszillatorkalibrierung herumschrauben.
:
Bearbeitet durch Moderator
Ich hab mal schnell selbst nachgesehen. https://share.google/images/jID7BZPFsCOOQfh7e Wird mir doch niemand erzählen wollen, hier diese LEDs nicht unterzubringen? Unten ist sogar n viereckiges Gehäuse, wo der Rest reinpasst. Selbst die Drähte bekommt man da durch den Mast gefädelt. Also: immer davon ausgehend, es handle sich um solch ein Signal. Hätte ich im ersten Post oder wenigstens auf Nachfrage schonmal gezeigt. Oder ist es sowas? https://ebay.us/m/SXjT3o Edit Ein son Signal kostet jetzt nicht tatsächlich 35€?!? https://ebay.us/m/CmKxD3
:
Bearbeitet durch User
Max G. schrieb: > Konkret braucht es für ein Hauptsignal: Du hast Hl und Ks vergessen. ;-) Die optionalen grünen und gelben Balken bei Hl gehen ja noch, die gelben oder weißen Ziffern bei Ks könnten schon eine Herausforderung sein.
Du hast H/V vergessen, Du alter Ossi Du. ;) Sowas wie Fahrtrichtungsanzeiger (Zs2) oder die Geschwindigkeits(vor)anzeiger (Zs3/Zs3v) kriegt man vielleicht mit einem kleinen OLED-Display in der jeweiligen Farbe hin, wenn man die Displays klein genug bekommt. Ansonsten mit entsprechenden Blenden vor einer Lichtquelle, das ginge auch bei sowas wie dem Gegengleisanzeiger (Zs6). Man könnte sich auch die Mühe machen, und die dafür nötigen sehr kleinen Lichtpunkte mit Glasfasern darzustellen, dann braucht man aber etwas Platz wo man das entstandene Bündel auffächern und beleuchten kann.
Jörg W. schrieb: > Du hast Hl und Ks vergessen. ;-) > > Die optionalen grünen und gelben Balken bei Hl gehen ja noch, die gelben > oder weißen Ziffern bei Ks könnten schon eine Herausforderung sein. Nein, habe ich nicht :) Die angegebenen Maße passen nicht zu einem Hl-Schirm (der ist länger) und auch nicht zu einem Ks-Schirm (der ist kürzer). Die Blende würde ich als Stencil lasern lassen, dort kann man entsprechend feine Strukturen für überschaubares Geld herstellen lassen. Für Ersatzsignal usw. genügt dann eine LED für alle drei Punkte. Für die Leuchtstreifen der Hl fehlt mir dagegen die Fantasie, wie man die (vorbildgerecht) realisieren soll, die werden schon extrem filigran.
Max G. schrieb: > Für die Leuchtstreifen der Hl fehlt mir dagegen die Fantasie, wie man > die (vorbildgerecht) realisieren soll, die werden schon extrem filigran. Gleiches für die Geschwindigkeitsziffern bei Ks. Solange die nur einen Wert anzeigen sollen, kann man sie vielleicht auch als gelaserte Blende machen und dann nur eine (streuende) LED dahinter.
Jörg W. schrieb: > Gleiches für die Geschwindigkeitsziffern bei Ks. Solange die nur einen > Wert anzeigen sollen, kann man sie vielleicht auch als gelaserte Blende > machen und dann nur eine (streuende) LED dahinter. Ja. Anbei ein schnell zusammengehauener Entwurf für das Platinchen, das H/V-Vor- und Hauptsignal sowie Kennlicht beherrscht. Zs1 braucht noch eine weitere LED in der Mitte. Richtungs- und Geschwindigkeitsanzeiger (die es auch im H/V-System gibt) mit verschiedenen Werten werden aber echt kompliziert. Ein Zs3 (Geschwindigkeitsanzeiger) ist dreieckig und dürfte ca. 8 mm x 8 mm groß sein. Der Platz für die Leuchtziffer ist dann so im Bereich 4 mm x 6 mm. Die Leuchtziffern haben 4x9 Pixel. 0201 dürfte zu groß sein, 01005 könnte gehen. Da wird aber JLCPCB die Hand aufhalten, das ist kein Standardprozess mehr. Die kleinsten OLED sind 0,32", also ca. 8 mm diagonal und damit zu groß. Alternativ kann man mit Lichtleitern arbeiten. Das wird aber extrem fummelig. Irgendwo oben im Thread hatte sich jemand über 35 EUR für ein Signal beschwert. Beim zu treibenden Aufwand finde ich das billig.
Ich möchte nochmal die Verwendung von WS2812 o.ä. anregen, allerdings in einer Reverse-Mount-Option. D.h. die LEDs werden auf der Rückseite der Platine montiert, und die Platine hat entsprechende Aussparungen. Die Vorderseite der Platine ist dann flach und kann mit einem Papier beklebt werden. Das macht dann die Lichtmischung. Man kann es auch vorher bedrucken oder bemalen um die Lichtauslasspunkte klein zu machen und exakt zu positionieren. Wenn dann immer noch mehr Diffusor notwendig ist, dann würde ich 3-dimensionale Teile drucken und auf das Papier kleben. Die müssen ja nicht mal durchsichtig sein, weißes PLA müsste schon reichen. Die LEDs sollten hell genug sein, Effizienz ist da nicht wichtig.
Tilo R. schrieb: > Ich möchte nochmal die Verwendung von WS2812 o.ä. anregen, allerdings in > einer Reverse-Mount-Option. Wie groß sollen die LEDs dann sein? Die, die ich auf die Schnelle gefunden habe, haben ein 6028-Geäuse und sind doch ziemlich groß. Den Betrieb von WS2814 (bzw. deren Controller / Protokoll) hatten schon mehrere vorgeschlagen... Die WS2811-Controller bekommt man auch lose und kann daran LEDs beliebiger Farbe anschließen und ansteuern.
Die haben 5 mm x 4 mm und können drei Kanäle ansteuern. Natürlich kann man das machen, aber sonderlich überzeugend finde ich den Ansatz nicht - es passen einfach nicht genügend der Ansteuerungen auf die Leiterplatte.
Max G. schrieb: > Die haben 5 mm x 4 mm und können drei Kanäle ansteuern. Natürlich kann > man das machen, aber sonderlich überzeugend finde ich den Ansatz nicht - > es passen einfach nicht genügend der Ansteuerungen auf die Leiterplatte. Ich gehe mal davon aus, dass du die WS2811-Controller meinst. Deswegen hatte ich auch den Github-Link gepostet mit dem Raspberry Pico Pi. Der kann mehr.
Max G. schrieb: > Anbei ein schnell zusammengehauener Entwurf für das Platinchen, das > H/V-Vor- und Hauptsignal sowie Kennlicht beherrscht. Zs1 braucht noch > eine weitere LED in der Mitte. Wir wissen ja garnicht, was der TO nun genau für ein Signal hat. Am Ende muss es garnicht soo genau sein, sondern es reicht ein gelbes und ein rotes Lämpchen aus. Ich kann nur appelieren, dass sich der TO noch mal zu Wort meldet und hier endlich etwas Licht ins dunkle bringt. Seine Aussage
1 | Hallo liebes Forum, |
2 | Aktuell arbeite ich an einem Projekt für meine doch recht große |
3 | Modelleisenbahn. Ziel ist es 10 Leds auf einer Platine, welche maximal |
4 | 15x7mm groß sein darf, mit nur drei oder maximal 4 Zuleitungen zu |
5 | steuern. |
lässt ja tatsächlich auf eine voll ausgestattes Signal-Dinges schliessen.
:
Bearbeitet durch User
Für 9 oder 12 LEDs gibt es genau passende Chips: LP5009, LP5012 oder IS31FL3099. Die brauchen maximal 2 Cs und 1 R und sind 3x3mm klein. Trotzdem sollte kein Bestücker ein Problem damit haben. Der IS31 wirkt etwas rustikaler, braucht aber nur ein einziges Abblock-C. Die 9 Ausgänge liefern Konstantstrom, das spart die Widerstände und man kann die Helligkeit in 256 Stufen einstellen, auch ohne PWM. Die Daten kommen per I2C rein, das kostet leider 4 Adern, dafür müssen nur bei einer Änderung Daten gesendet werden; das Programm wird einfacher. Wer Blinklicht braucht, bekommt das auch gratis per Hardware.
Ich hab hier noch aus einem Consumergerät 2x2mm RGBs mit passendem PWM-Controller gefunden. Das CentStück dient als Maßstab. KTD2061 steht auf dem kleinen IC. https://www.mouser.de/ProductDetail/Kinetic-Technologies/KTD2061EUAC-TR?qs=uwxL4vQweFP18kM%2FMMXPuw%3D%3D
Rahul D. schrieb: > Die, die ich auf die Schnelle gefunden habe, haben ein 6028-Geäuse und > sind doch ziemlich groß. SK6805-10, die wurden schon etliche Male erwähnt, die sind 1.1x1.1x0.3mm groß. Werden genauso angesteuert wie die üblichen WS2812-LEDs, Datenblatt hab' ich vor zwei Tagen schon verlinkt. jlcpcb kann die wohl auch bestücken (von Hand möchte man die nicht unbedingt verarbeiten, das dürfte doch der meisten Leute Lötkünste arg fordern)
F. schrieb: > Charlieplexing. Deine 10 LEDs können mit 4 GPIOs und daher auch 4 > Leitungen angesteuert werden. > Kein Microcontroller auf der Anzeige-Platine notwendig. > Die Verbindung durch den Mast lässt sich zum Beispiel mit einer > doppelseitigen Flex-Platine umsetzen, ist aber natürlich alles relativ > empfindlich. oder mit vier verschiedenfarbigen Lackdrähten https://www.fohrmann.com/de/kupferlackdraht-duenn-in-verschiedenen-farben.html sind aber auch empfindlich, aber mit Vorsicht zu verarbeiten und evtl. mit feinem Schrumpfschlauch zumindest aussen sicher.
Harald K. schrieb: > SK6805-10, die wurden schon etliche Male erwähnt, die sind 1.1x1.1x0.3mm > groß. Das sind aber nicht die, die ich meinte. Die sind ja für die Top-Montage. Ich meinte den Vorschlag mit der rückseitigen Durchlicht-Montage. Die LEDs haben längere Beinchen als normale SMD-LEDs, damit man sie auf der Platinen Rückseite montieren kann und sie dann durch ein Loch in der Platine leuchten.
Rahul D. schrieb: > Das sind aber nicht die, die ich meinte. Die sind ja für die > Top-Montage. Ja, die anderen aber nehmen viel mehr Platz weg, weil sie deutlich größer sind. Und wie sieht der Footprint davon aus? Und man müsste ein ziemlich großes Loch durch die Platine bohren/fräsen, damit die Dinger überhaupt durchpassen. Wirklich gewonnen ist damit nach meiner Einschätzung nichts, jedenfalls nicht, wenn es um den Maßstab H0 (1:87) geht. Für Spur 0 (1:48) oder Spur G (1:22) würde das anders aussehen, nur hat man weiterhin das Problem der viel zu weit auseinanderliegenden Einzel-LEDs in diesem Gehäuse. Auf eine auf der Vorderseite nur mit 0.3mm hohen LEDs bestückte Platine könnte man, wenns nötig ist, flächig eine Folie aufkleben, die z.B. runde Löcher an den Stellen hat, an denen die LEDs sichtbar sein sollen. Ein ganz anderer Vorschlag: Das Signal und der Signalmast werden aus dünnem Metallblech gelasert, mit Löchern, durch die die LEDs scheinen sollen. Die LEDs lässt man auf Flexfolienleiter bestücken, der sich dann zu einem schmalen drei- oder vieradrigen Kabel verjüngt, das am Mast herabgeführt wird, um dort zu einem FFC-Steckverbinder zu werden, oder am unteren Ende, das dann irgendwo in der Modellandschaft verschwindet, noch einen µC zur Ansteuerung trägt, und irgendwelche Anschlüsse nach Wunsch. jlcpcb kann sowas anfertigen. Und wie sieht es mit den Größenverhältnissen aus? Skalieren wir das ganze doch mal, um einen Bezug zur Originalgröße zu erhalten: 1.1 mm Kantenlänge, Maßstab 1:87 (H0) - so eine LED hat also knapp 96 mm Kantenlänge. Das dürfte passen, oder sogar kleiner sein als manche Anwendungen. Wenn LED und Folienleiter zusammen 0.6 mm dick sind, sind das skaliert etwa 52 mm - das dürfte auch dem anspruchsvolleren Modellbahnbauer kein Magendrücken bereiten.
Harald K. schrieb: > Text, dem ich zustimm... Ich würde die LEDs auch von vorne bestücken (lassen). Die WS2811-kompatiblen mit den "Kontakt-Fähnchen" verwende ich als Hausbeleuchtung in Spur-N-Gebäuden. [OT] Für die Lok-Fahrtrichtungbeleuchtung verwende ich bi-color LEDs in 0603 oder 0605 natürlich ohne Controller... [/OT] Harald K. schrieb: > Ein ganz anderer Vorschlag: > Das Signal und der Signalmast werden aus dünnem Metallblech gelasert, > mit Löchern, durch die die LEDs scheinen sollen. "Früher" hat man sowas (selber) in Messing geätzt. Ich weiß nicht, wie gut man so eine Blende mit einem DLP-/SLA-3D-Drucker hinbekommt. Da könnte man dann auch gleich den Sonnenschirm für die Leuchten mitdrucken (und ein Gehäuse für die Platine).
Rahul D. schrieb: > Ich weiß nicht, wie gut man so eine Blende mit einem DLP-/SLA-3D-Drucker > hinbekommt. Das könnte funktionieren, sofern das Display des Druckers eine brauchbare Auflösung hat. Das könnte sogar richtig gut funktionieren. Modelle zum 'runterladen gibt es dafür, z.B. das hier: https://cults3d.com/en/3d-model/game/railway-signal-resin-3d-print-stl-files-pre-supported (Da sieht man auch Bilder, wie das dann als Druck aussieht)
Harald K. schrieb: > Modelle zum 'Runterladen gibt es dafür, z.B. das hier: 90ct? Das gilt doch als fast kostenlos. Bei dem Signal würde es sich ja anbieten, die Platine für die Zuleitung so breit zu gestalten, dass sie als Vorderseite des Gitermastes verwendbar ist, und man nur noch die restlichen Ausstattungsteile ankleben muss. Bei einer Ansteuerung per Lichterkettenprotokoll braucht man nur zwei Leitungen (dIN und dOUT) und zwei Versorgungsflächen (5V und GND) auf einer doppelseitigen Platine.
Harald K. schrieb: > Da sieht man auch Bilder, wie das dann als Druck aussieht Bei denen die scharf sind ja! Gruss Chregu
Christian M. schrieb: > Bei denen die scharf sind ja! Damit darfst du dich gerne an den Ersteller wenden. Das ist weder hier, noch dort eine Fotocommunity.
Christian M. schrieb: > Bei denen die scharf sind ja! Was Du alles herausfindest ... aus Dir wird sicherlich noch mal was. Daß ich das als ziemlich willkürlich ausgesuchtes Beispiel verlinkt habe, dürfte den meisten hier klar sein.
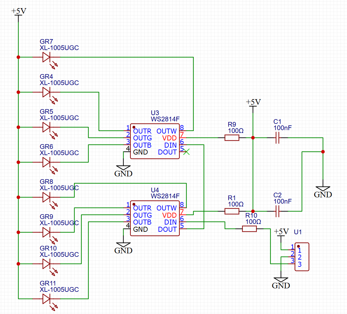
Hallo zusammen, Ich melde mich nach einer intensiven beruflichen Phase zurück. Mein Projekt geriet deswegen in den letzten Monaten etwas ins Stocken, aber ich habe mich heute endlich an den Schaltplan setzen können. Im Anhang findet ihr das aktuelle Ergebnis. Kurz zur Schaltung (Basis WS2814F): -Ich gehe davon aus, dass der WS2814F ein Low-Side-Treiber ist und die LEDs über die Kathode ansteuert. (Chinesisches Datenblatt ist sehr schwer zu lesen) -Alle LEDs sind identisch, erhalten aber noch farbspezifische Vorwiderstände zur Strombegrenzung (Richtigstellung der Helligkeit). Die verschieden farbenen LEDs werden auch noch ergänzt. -Das Feintuning der Helligkeit (Color-Balancing) plane ich grundsätzlich durch die farbspezifischen Vorwiderstände. Wenn doch notwendig, sekundär über die Pulsweitenmodulation (PWM) des Controllers, da ihr ja gemeint habt, dass die PWM die Lebensdauer der LEDs beeinträchtigen kann. -Die restliche Peripherie (Kondensatoren, etc.) entspricht den Herstellervorgaben aus dem Datenblatt. Allerdings habe ich entdeckt, dass der WS2814F eine Höhe von ca 1mm aufweist. Das ist schon sehr hoch, wenn man bedenkt, dass die Höhe die Dicke des Schirms beeinflusst. Darum habe ich noch den WS2811n angesehen, welcher aber leider nur über drei Ausgänge verfügt. Was sagt ihr zur Projektentwicklung? Ich freue mich auf euer Feedback!
:
Bearbeitet durch User
Nico schrieb: > -Ich gehe davon aus, dass der WS2814F ein Low-Side-Treiber ist und die > LEDs über die Kathode ansteuert. (Chinesisches Datenblatt ist sehr > schwer zu lesen) Bis auf das Package und den Auxiliary Data Input ist der wie der WS2814 https://www.superlightingled.com/PDF/SPEC/WS2814-RGBW-Datasheet.pdf
:
Bearbeitet durch User
Nico schrieb: > -Alle LEDs sind identisch, erhalten aber noch farbspezifische > Vorwiderstände zur Strombegrenzung (Richtigstellung der Helligkeit). Die > verschieden farbenen LEDs werden auch noch ergänzt. Nico schrieb: > -Das Feintuning der Helligkeit (Color-Balancing) plane ich grundsätzlich > durch die farbspezifischen Vorwiderstände. Wenn doch notwendig, sekundär > über die Pulsweitenmodulation (PWM) des Controllers, da ihr ja gemeint > habt, dass die PWM die Lebensdauer der LEDs beeinträchtigen kann. Vorwiderstände sind bei Konstantstromquellen überflüssig. Die Helligkeit stellt man per Software ein ("256 Gray level").
Rahul D. schrieb: > Vorwiderstände sind bei Konstantstromquellen überflüssig. Nicht nur das. Falls so ein Widerstand so groß gewählt wird, dass er die Helligkeit beeinflusst, kann die Konstantstromquelle nicht mehr richtig arbeiten.
Moin, im 001.png ist der Wurm drinnen bei der VDD der beiden Chipse und beim R9. Gruss WK
Dergute W. schrieb: > im 001.png ist der Wurm drinnen bei der VDD der beiden Chipse und beim > R9. komische Schaltung... Die WS281x-Contrller brauchen per 100Ohm-Widerstand kaskadiert werden (DOUT - 100Ohm - DIN). Ein RC-Glied würde doch nur die Flanken "schleifen". Falls es jemandenn interessiert: Ich habe mit WS2811 schon diverse Modellbahnhäuschen (Spur N) elektrifiziert. So kann man dann auch mal ein Wohnhaus mit einem "Fernsehsimulator" oder eine Werkstatt mit einem Schweisslicht ausrüsten.
Rahul D. schrieb: > Die WS281x-Contrller brauchen per 100Ohm-Widerstand kaskadiert werden Komischer Satz - nix verstehen. Dergute W. schrieb: > im 001.png ist der Wurm drinnen Noch vorm ersten Kaffee? Hast du vergessen, wie Links funktionieren? ;-) Nico schrieb: > 001.png Die Beschaltung des DIN von U3 ist wahrlich schief gegangen. Der DOUT vom U4 kann nie gegen die 100Ω von R9 gegenan treiben. Mindestens überschreitet der Strom sämtliche Grenzwerte des DOUT vom U4. Und ja, VDD sollten beide irgendwie bekommen.
:
Bearbeitet durch User
Rainer W. schrieb: > Die Beschaltung des DIN von U3 ist wahrlich schief gegangen. Der DOUT > vom U4 kann nie gegen die 100Ω von R9 gegenan treiben. Mindestens > überschreitet der Strom sämtliche Grenzwerte des DOUT vom U4. Und ja, > VDD sollten beide irgendwie bekommen. Ah, da ist mir ein Fehler unterlaufen. Ich werde den Schaltplan im nächsten Beitrag aktualisieren. Rahul D. schrieb: > Vorwiderstände sind bei Konstantstromquellen überflüssig. > Die Helligkeit stellt man per Software ein ("256 Gray level"). Notiert. Es wurde in diesem Thread aber auch schon erwähnt, dass die Helligkeitseinstellung per PWM die Lebenszeit der LEDs verkürzt. Habe ich das richtig verstanden? Ich verstehe aber euren Input noch nicht ganz. Wenn ich die Vorwiderstände entferne, zerschießt es mir ja logischerweise die Leds. Oder meint ihr damit, dass die Vorwiderstände so gewählt werden sollten, dass sie den Strom begrenzen, aber nicht die Helligkeit beeinflussen?
Nico schrieb: > Notiert. Es wurde in diesem Thread aber auch schon erwähnt, dass die > Helligkeitseinstellung per PWM die Lebenszeit der LEDs verkürzt. Habe > ich das richtig verstanden? Wenn man LEDs (dauerhaft) mit einem zu hohen Strom betreibt, mögen die das nicht. Im Datenblatt der jeweiligen LED steht normalerweise das Puls-Pause-Verhältnis für den maximalen Strom. > Ich verstehe aber euren Input noch nicht ganz. Wenn ich die > Vorwiderstände entferne, zerschießt es mir ja logischerweise die Leds. Du solltest dir mal die Funktion einer Konstantstromquelle angucken. (den blauen Text kann man anklicken...) > Oder meint ihr damit, dass die Vorwiderstände so gewählt werden sollten, > dass sie den Strom begrenzen, aber nicht die Helligkeit beeinflussen? DIE SIND BEI VERWENDUNG EINER (STEUERBAREN ) KONSTANTSTROMQUELLE WIE DEN WS281X-CHIPS ÜBERFLÜSSIG ODER SOGAR HINDERLICH, wie Rainer schon schrieb: Rainer W. schrieb: > Nicht nur das. Falls so ein Widerstand so groß gewählt wird, dass er die > Helligkeit beeinflusst, kann die Konstantstromquelle nicht mehr richtig > arbeiten.
:
Bearbeitet durch User
Rainer W. schrieb: > Komischer Satz - nix verstehen. Das war verwirrter-Yoda-Mode ;) "Zum Kaskadieren kann man 100Ohm zwischen DOUT und dem nächsten DIN schalten." war gemeint.
Rahul D. schrieb: > Das war verwirrter-Yoda-Mode ;) > "Zum Kaskadieren kann man 100Ohm zwischen DOUT und dem nächsten DIN > schalten." war gemeint. Wozu 100-Ohme, Dout und Din werden doch direkt verbunden
Stephan S. schrieb: > Wozu 100-Ohme, Dout und Din werden doch direkt verbunden Sieh dir den Schaltplan des TO an! Da wird einer überflüssigerweise verwendet. Ich verwende bei meinen Schaltungen auch keinen.
Stephan S. schrieb: > Wozu 100-Ohme, Dout und Din werden doch direkt verbunden Guckst du Datenblatt WS2814 S.5, nennt sich Serienterminierung und hilft bei längeren Leitungen, die auf einer Modellbahnanlage durchaus vorkommen können, gegen störende Signalreflektion. Für eine LED-Kette, wo die Controller dicht beieinander sitzen, hast du Recht.
:
Bearbeitet durch User
Danke für die Antworten. Anbei der aktualisierte Schaltplan. Der Schaltplan wurde auch schon auf dem Steckbrett gesteckt und funktioniert hervorragend. Der WS2814 hat schon eine große Höhe, aber um diese werde ich vermutlich nicht herumkommen. Würdet ihr noch Verbesserungen vornehmen?
:
Bearbeitet durch User
H. H. schrieb: > Nico schrieb: >> Anbei der aktualisierte Schaltplan. > > C1 ist falsch angeschlossen, und zu einsam. der R9 oxidiert da auch eher nicht nutzbringend rum, ist so mein Eindruck. Gruss WK
Dergute W. schrieb: > der R9 oxidiert da auch eher nicht nutzbringend rum, ist so mein > Eindruck. Ist eine Empfehlung von World-Semi, aus dem Datenblatt.
H. H. schrieb: > C1 ist falsch angeschlossen, und zu einsam. Dergute W. schrieb: > der R9 oxidiert da auch eher nicht nutzbringend rum, ist so mein > Eindruck. Alles laut Schaltplan des Herstellers, siehe Anhang. Was würdet ihr anders machen? Den Widerstand weglassen und den Kondensator größer wählen?
Nico schrieb: > Alles laut Schaltplan des Herstellers, siehe Anhang. Nö. Schau dir den nochmal genau an.
H. H. schrieb: > Dergute W. schrieb: >> der R9 oxidiert da auch eher nicht nutzbringend rum, ist so mein >> Eindruck. > > Ist eine Empfehlung von World-Semi, aus dem Datenblatt. Ralf Schuhmacher? Im Geschirrspuelmittel?? In der Versorgungsspannung??? Fragen ueber Fragen... Gruss WK
Nico schrieb: > Der WS2814 hat schon eine große Höhe, aber um diese werde ich vermutlich > nicht herumkommen. Du könntest den Chip IN die Platine legen. Bei einer Stärke des Platinenmaterials von 1mm würde er dann nur etwa 0,2 mm (Pin-Dicke + Lötzinn) auftragen.
Rainer W. schrieb: > Du könntest den Chip IN die Platine legen. Bei einer Stärke des > Platinenmaterials von 1mm würde er dann nur etwa 0,2 mm (Pin-Dicke + > Lötzinn) auftragen. Und mit dem gängigen 0,8mm FR4...
Na so ganz richtig ist das mit R9 lediglich für U3. Für U4 bitte nochmal das Selbe und dann keine Verbindung mehr zwischen Vdd von U3 und U4. So isses jedenfalls in der AppNote dargestellt.
Nico schrieb: > 004.png Wenn du jetzt noch den Knoten raus machst und R9/C1 wie im Datenblatt anordnest, wird das auch lesbar. Allerdings ist der Plan immer noch falsch. Guck dir einfach einmal die Versorgung des WS2814F im Datenblatt bei der 5V Variante an. Jeder der Treiber soll seinen EIGENEN 100Ω Widerstand und seinen EIGENEN Abblockkondensator bekommen.
:
Bearbeitet durch User
Beitrag #7980069 wurde vom Autor gelöscht.
Nico schrieb: > Langsam wirds peinlich, jetzt aber hoffentlich xD Könnte sein, dass noch ein weiter 100 Ohm Widerstand sinnvoll wäre. Kommt halt aufs Layout an.
H. H. schrieb: > Könnte sein, dass noch ein weiter 100 Ohm Widerstand sinnvoll wäre. > Kommt halt aufs Layout an. Nicht bei seinen paar Millimetern. Ich würde eher noch ein Lötauge für D out U3 vorsehen. Das kostet nichts, wenn man es nicht benutzt. Allerdings ärgert man sich schwarz, wenn man damit die Option, das Ganze mit mehreren Signalen, als Bus zu betreiben, verschenkt
Nico schrieb: > Langsam wirds peinlich, jetzt aber hoffentlich Beinahe: VDD vom U4 (Pin 7) ist nicht (richtig) angeschlossen, d.h. die erzeugte Netzliste wird falsch sein.
:
Bearbeitet durch User
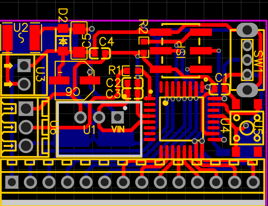
Gerald B. schrieb: > Ich würde eher noch ein Lötauge für D > out U3 vorsehen. Das kostet nichts, wenn man es nicht benutzt. > Allerdings ärgert man sich schwarz Danke für die gute Idee, Erledigt. Rainer W. schrieb: > VDD vom U4 (Pin 7) ist nicht (richtig) angeschlossen, d.h. die erzeugte > Netzliste wird falsch sein. Zum Glück habe ich beim aktuellen Schaltplan die Netzprüfung für mich entdeckt. :) Liebes Forum, Die Schaltung funktioniert einwandfrei. Allerdings möchte ich keine Arduinos verwenden, sondern meine eigene Platine verwenden. Um diese zu produzieren, habe ich gerade eine Schaltung aufgebaut, welche den Arduino "abbildet" und darunter einen Step-Down Regler gezeichnet, damit die Platine mit 12V problemlos betrieben werden kann. Der Regler hat mit 1A auch genug Leistung um alle Bauteile mit entsprechender Spannung zu versorgen. Das Programm hat mir mein Bruder bereits geschrieben. Was sagt ihr zum Schaltplan?
:
Bearbeitet durch User
U7 soll wohl ein Steckverbinder sein, oder?
Übliche Bezeichnungen sind eher "J" (für "Jack"), "P" (für "Plug") oder
"X".
Was soll da alles angeschlossen werden?
WS281x-LED-Controller brauchen nur eine Signallleitung ("DIN") und die
Stromversorgung. Damit kann man dann quasi beliebig viele LEDs
ansteuert, die mit DOUT auf DIN hintereinander geschaltet sind.
Nico schrieb: > Was sagt ihr zum Schaltplan? Gnd oben und VCC unten ist für ein Bauteil Symbol ETWAS gewöhnungsbedürftig (U8). Auch bei X1 gilt: Gnd der Lastkapazitäten nach unten. Was soll H1 sein - keine Typenbezeichnung und ein absolut nichtssagendes Symbol. Wozu an vielen Stellen die doppelten Pin-Nummern? Wenn du den Steckverbinder U7 ein klein wenig nach oben schiebst, kannst du dir viel Knickelei bei den XTAL-Leitungen ersparen. Das Layout vom Schaltregler mit seinen 2,25 MHz sollte halbwegs sauber sein, damit er vernünftig arbeitet und du deine Umgebung nicht zu sehr störst ;-)
:
Bearbeitet durch User
Rainer W. schrieb: > Was soll H1 sein - keine Typenbezeichnung und ein absolut nichtssagendes > Symbol. Ein "Header" als ISP-Anluss vielleicht. Rainer W. schrieb: > Das Layout vom Schaltregler mit seinen 2,25 MHz sollte halbwegs sauber > sein, damit er vernünftig arbeitet und du deine Umgebung nicht zu sehr > störst ;-) Hoffentlich gibt es dafür ein Refenzlayout, das man so übernehmen kann.
Rahul D. schrieb: > Ein "Header" als ISP-Anluss vielleicht. Gut möglich - warum also keine Beschriftung? Rahul D. schrieb: > Hoffentlich gibt es dafür ein Refenzlayout, das man so übernehmen kann. Deine Hoffnung wird erfüllt: Datenblatt TPS62163 Kap. 11 Layout auf S.26 ;-) https://www.ti.com/lit/ds/symlink/tps62160.pdf
:
Bearbeitet durch User
Rainer W. schrieb: > Deine Hoffnung wird erfüllt: Datenblatt TPS62163 Kap. 11 Layout auf S.26 > ;-) > https://www.ti.com/lit/ds/symlink/tps62160.pdf Dann wäre die nächste Hoffnung, dass das TO das auch so übernimmt. Dass er Vorschläge ungern übernimmt, hat er ja schon mehrfach bewiesen.
Nico schrieb: > Was sagt ihr zum Schaltplan? Jeder Versorgungsanschluss bekommt einen Abblockkondensator, also sowohl Vcc als auch AVcc. Der kommt direkt neben den entsprechenden Pin.
Nico schrieb: > Was sagt ihr zum Schaltplan? Warum verwendest du eigentlich für Gnd überall die Erdungssymbole? Gnd ist doch wahrscheinlich nur das Bezugspotential in deiner Schaltung/Anlage und nicht geerdet, oder?
:
Bearbeitet durch User
Jörg W. schrieb: > Jeder Versorgungsanschluss bekommt einen Abblockkondensator, also > sowohl Vcc als auch AVcc. Der kommt direkt neben den entsprechenden > Pin. Naja, wenn er nichts analoges veranstalten will ist AVCC abzublocken jetzt nicht soo wichtig. Ich würde VCC zusätzlich zum 100n KerKo noch mit einem 22µ KerKo oder einem 47µ Elko abblocken, wenn der Schaltregler nicht gerade 1 cm daneben sitzt. Was ist eigentlich der Sinn, dieser Controllerplatine? Nur die paar LEDs selbstständig blinken zu lassen? Das kann auch ein 8 beiniger ATinny. Ein ESP01 mit WLED draufgeflasht und Levelshifter dahinter, könnte das auch und kann dann sogar per WLAN gesteuert werden. Ansonsten kann man ja noch ein paar Digitalausgänge mit Treiberstufen versehen, für Weichenantriebe, o.ä. Die Treiber braucht man ja nicht bestücken, wenn man die auf dem entsprechenden Subboard nicht braucht.
Gerald B. schrieb: > Naja, wenn er nichts analoges veranstalten will ist AVCC abzublocken > jetzt nicht soo wichtig. AVCC ist VCC für Port C. Das muss man auch dann genauso abblocken wie jeden anderen Versorgungspin, wenn man nichts Analoges machen will. Bei AREF muss man nichts machen, wenn man den ADC nicht braucht.
Gerald B. schrieb: > Ein ESP01 mit WLED draufgeflasht und Levelshifter > dahinter, könnte das auch und kann dann sogar per WLAN gesteuert werden. Wer will schon dutzende bis hunderte von Aktuatoren seiner Modellbahnanlage im WLAN haben, zumal bei einer digital gesteuerten Anlage die Daten für den Fahrbetrieb typischerweise mit über den Fahrstrom verteilt werden.
:
Bearbeitet durch User
Rahul D. schrieb: > U7 soll wohl ein Steckverbinder sein, oder? > Übliche Bezeichnungen sind eher "J" (für "Jack"), "P" (für "Plug") oder > "X". > Was soll da alles angeschlossen werden? Genau, U7, CN 1 und U11 sind Schraubklemmen. U7 empfängt alle Signale von kippschaltern, welche Extern auf GND gezogen werden, CN 1 empfängt die 12V und U7 ist die Ausgangsklemme zu dem LEDs. Rainer W. schrieb: > Gnd oben und VCC unten ist für ein Bauteil Symbol ETWAS > gewöhnungsbedürftig (U8). > > Auch bei X1 gilt: Gnd der Lastkapazitäten nach unten. > > Was soll H1 sein - keine Typenbezeichnung und ein absolut nichtssagendes > Symbol. > > Wozu an vielen Stellen die doppelten Pin-Nummern? Die verdrehten Symbole habe ich aus Platzgründen so gesetzt :) H1 ist die 6 polige ISP Schnittstelle. Das war von EasyEDA so vorgegeben. Rahul D. schrieb: > Hoffentlich gibt es dafür ein Refenzlayout, das man so übernehmen kann. Ja genau, das Layout des U10 ist dem, des Datenblatts nachempfunden. (siehe Anhang. Jörg W. schrieb: > Jeder Versorgungsanschluss bekommt einen Abblockkondensator, also > sowohl Vcc als auch AVcc. Der kommt direkt neben den entsprechenden > Pin. Sehr gut, setze ich gleich um. Rainer W. schrieb: > Warum verwendest du eigentlich für Gnd überall die Erdungssymbole? > Gnd ist doch wahrscheinlich nur das Bezugspotential in deiner > Schaltung/Anlage und nicht geerdet, oder? Das ist sehr richtig, da in Herstellerzeichngen auch immer verwendet und einfach zu entschlüsseln, habe ich das auch verwendet. Gerald B. schrieb: > 22µ KerKo oder einem 47µ Elko abblocken, wenn der Schaltregler > nicht gerade 1 cm daneben sitzt. > Was ist eigentlich der Sinn, dieser Controllerplatine? > Nur die paar LEDs selbstständig blinken zu lassen? Sehr gut, ich setzte einen 22u Kerko pralell zum 100n. AVCC bekommt wie erwähnt einen eigenen 100n. Der Sinn hinter der Platine ergibt sich ganz einfach daraus, dass momentan drei Litzen aus dem Signal kommen und ich damit logischerweise nichts anfangen kann. Im Programm kann dann zu jedem der 14 Zustände beliebige LEDs mit einstellbarer Helligkeit und optionalem blinken, zugewiesen werden. Gerald B. schrieb: > Das kann auch ein 8 > beiniger ATinny. Der würde dann aber für die 14 Eingänge einen Port Extender brauchen. Gerald B. schrieb: > Ansonsten kann man ja noch ein paar Digitalausgänge mit Treiberstufen > versehen, für Weichenantriebe, o.ä. > Die Treiber braucht man ja nicht bestücken, wenn man die auf dem > entsprechenden Subboard nicht braucht. Das ist eine wirklich gute Idee, da ich aber nur die Signalsteuerung an sich auf einem möglichst kleinen Board brauche, eher überflüssig, bzw. wird sie nie verwendet. Jörg W. schrieb: > Bei AREF muss man nichts machen, wenn man den ADC nicht braucht. Ja sehr richtig, analogRead wird im Programm nicht aufgerufen. Angeblich aber für die Störunterdrückung sinnvoll. Rainer W. schrieb: > Wer will schon dutzende bis hunderte von Aktuatoren seiner > Modellbahnanlage im WLAN haben, zumal bei einer digital gesteuerten > Anlage die Daten für den Fahrbetrieb typischerweise mit über den > Fahrstrom verteilt werden. Hast du schon recht, ja. WLAN ist für ein so ein "einfaches" Projekt ein wenig zu viel. Da die Ansteuerung über normale Kippschalter erfolgt, muss die ganze Steuerungsplatine nur recht klein und zuverlässig sein. Ich werde eure Vorschläge in der heutigen Spätschicht nach Möglichkeit umsetzen und euch den Schaltplan und eventuell ein Layout vorstellen. Vielen Dank für eure Meinungen.
Nico schrieb: > Die verdrehten Symbole habe ich aus Platzgründen so gesetzt :) Das ist doch kein Grund, Symbole auf den Kopf zu stellen. Warum spiegelst du es nicht? > Da die Ansteuerung über normale Kippschalter erfolgt, > muss die ganze Steuerungsplatine nur recht klein und zuverlässig sein. Du solltest dir Gedanken um deine Verkabelung machen. Du willst nicht den Controller dicht beim Lichtsignal montieren und dann "armdicke" Kabelbündel zu irgendwelchen Schaltern verlegen. Günstiger und bei Änderungen flexibler wird es wohl sein, die Kippschalterzustände am Bedienpanel mit einem Controller in Datenpakete zu verpacken und nur diese Datenpakete über die Anlage zu schicken.
:
Bearbeitet durch User
Nico schrieb: > Der Sinn hinter der Platine ergibt sich ganz einfach daraus, dass > momentan drei Litzen aus dem Signal kommen und ich damit logischerweise > nichts anfangen kann. Im Programm kann dann zu jedem der 14 Zustände > beliebige LEDs mit einstellbarer Helligkeit und optionalem blinken, > zugewiesen werden. Willst du für jedes deiner Signale so eine Platine einsetzen?
Nico schrieb: > Ja genau, das Layout des U10 ist dem, des Datenblatts nachempfunden. > (siehe Anhang. Das ist kein Layout, sondern nur die Beschaltung. Du willst Seite 26 im Datenblatt ansehen.
Rainer W. schrieb: > Du solltest dir Gedanken um deine Verkabelung machen. Du willst nicht > den Controller dicht beim Lichtsignal montieren und dann "armdicke" > Kabelbündel zu irgendwelchen Schaltern verlegen. Günstiger und bei > Änderungen flexibler wird es wohl sein, die Kippschalterzustände am > Bedienpanel mit einem Controller in Datenpakete zu verpacken und nur > diese Datenpakete über die Anlage zu schicken. Sehr gute Idee, für den Anfang, möchte ich aber bei meiner Steuerungsplatine bleiben. Später möchte ich dann eine große Platine erstellen um mehrere Signale auf einmal steuern zu können. Rahul D. schrieb: > Willst du für jedes deiner Signale so eine Platine einsetzen? Korrekt, für den Anfang und die ersten Signale auf meiner Schauanlage schon. Harald K. schrieb: > Das ist kein Layout, sondern nur die Beschaltung. Sorry, ja sehr richtig.
So, ich habe den Schaltplan jetzt geupdatet. Die Schraubklemme U1 nimmt die 12Vauf und stellt den GND Anschluss für die kleinen Kippschalter bereit. An U11 möchte ich nämlich nur das Signal anschließen. Auch die GND Zeichen habe ich getauscht. Laut Design Manager ist die Schaltung unauffällig. Wäre nur noch super, wenn die Platine, sobald von JLCPCB hergestellt und bestückt, auch die richtige Funktion erfüllt.
Sofern du keine externe Kommunikation brauchst, die auf genaue Frequenzen angewiesen ist, kannst du auf den Quarz problemlos verzichten. Ab Werk läuft der Controller eh mit internem RC-Oszillator; um den Quarz zu benutzen, müsstest du Fuses umprogrammieren. Solltest du später mal sowas wie RS-422 machen wollen, kann das ein Thema sein, aber für derartige Kommunikation hast du ja im Moment eh nichts vorgesehen.
Jörg W. schrieb: > Sofern du keine externe Kommunikation brauchst, die auf genaue > Frequenzen angewiesen ist, kannst du auf den Quarz problemlos > verzichten. Ab Werk läuft der Controller eh mit internem RC-Oszillator; > um den Quarz zu benutzen, müsstest du Fuses umprogrammieren. Sehr gut, danke für die Information, ich werde die Schaltung morgen am Breadboard aufbauen und mal sehen, was passiert wenn ich den Quarz weglasse und den Chip entsprechend programmiere. Usbasp kam bereits heute an. Ich war in den letzten Stunden nicht ganz untätig und habe alle Bauteile auf die Platine gebracht, da mir die Beschirftungen mehr im Weg als hilfreich waren, habe ich sie kurzerhand entfernt. Für euch habe ich die Bauteilbezeichnungen wieder professionell markiert. Ich hoff das Layout gefällt euch. Kritische Bauteile, bei denen es um Geschwindigkeit geht, habe ich sehr nah zusammen gesetzt. Ich denke aber bei gerade mal 36x25mm Platinenmaß.
Nico schrieb: > Ich hoff das Layout > gefällt euch. Die 5 Pins auf die untere Anschlussleiste, um was hadnelt es sich ? Wenn möglich breiter routen. Was ist da los beim untersten aüsersten Pin zum Mikrocontroller ? Wieso soviele Layer changes ? Ich erkenne nicht den Unterschied zwischen Signallanes und Powerlanes die normalerweise mit einer "Breiteren Leiterbahn" geroutet sind
Nico schrieb: > Ich hoff das Layout gefällt euch. Die Strompfade von U10 solltest du dir noch einmal vorknöpfen. C6 liegt besser direkt oberhalb von U10 und L1 drehst du besser um 180°. Dort wo hochfrequent Strompulse fließen (L1, C6), müssen die Leiterbahnen kurz und breit sein. Damit die Stromschleifen möglichst wenig abstrahlen, muss die Fläche klein werden. Nebenbei: Das exposed Pad dient normalerweise als Wärmeübertrager und dient der Anbindung von Kupferfläche zur Kühlung, auch wenn das bei deinem Strom eher unkritisch ist. Harald K. schrieb: > Du willst Seite 26 im Datenblatt ansehen. > Für euch habe ich die Bauteilbezeichnungen wieder professionell > markiert. R4=R3 ? Blende besser nur den Layer aus, wenn dich die Bezeichnungen stören. Löschen ist keine gute Option.
:
Bearbeitet durch User
Moin, Zusaetzlich zum schon geschrubenen: Mir kommen die vias arg klein vor, mal so mit real existierenden vias auf real existierenden PCBs verglichen. Die Masse am Quarz und dessen Umgebung ist auch eher kagge, naja eigentlich halt ueberall. Und mich wuerden diese sichtbaren Unterbrechungen zwischen Leiterbahn und Pad etwas nervoes machen, auch wenn's nur "die Software" ist. Gruss WK
Wenn ich die Portpins so durchzähle könntest Du auch einen ATTINY3227 verwenden - Achtung, die Wortwahl ATTINY ist übrigens etwas ungeschickt vom Marketing, denn die neue Serie hat nur noch wenig mit den älteren doch sehr limitierten Chips zu tun. - Kleiner (4x4mm) - vollständig Arduino-integriert, sehr gute Lib - einen riesigen Berg an integrierten Funktionen - ein einziger Pin zum Programmieren (Reset-Pin) - relativ normaler UART TTL Adapter zum Programmieren reicht - kein Bootloader erforderlich - 1,8…5V fähig - guter Abgleich, Quarz kann ggf. entfallen Zum Schaltnetzteil: - Das Layout in diesem Bereich muss massiv überarbeitet werden, schau in die Beispiele vom Datenblatt - Nur ein 17V Max Typ? Wirklich? Mit nur einer keramischen Kapazität am Eingang und langer Zuleitung kann Dir recht schnell eine Überspannungssituation entstehen, siehe auch: https://www.analog.com/media/en/technical-documentation/application-notes/an88f.pdf In einem anderen Thread habe ich gerade noch ein „professionell“ designtes Gerät mit genau diesem Fail repariert. - Als Alternative inkl. Spule würde ich vorschlagen: https://www.lcsc.com/product-detail/C7296200.html https://www.lcsc.com/product-detail/C964123.html
:
Bearbeitet durch User
Nico schrieb: > So, ich habe den Schaltplan jetzt geupdatet. Mindestens bei den großen Kondensatoren fehlt die Angabe der Nennspannung. Denke an das Voltage Derating bei MLCCs. p.s. Du tust dir einen großen Gefallen, wenn du den Wert der Eingangspannung im Schaltplan vermerkst - spätestens, wenn du nach längerer wieder auf den Plan guckst, wirst du die Information zu schätzen wissen.
Na ja, das Routing des Schaltreglers hat noch ganz viel Luft nach oben ;-) Lurze Wege sind nur die halbe Miete. Guck dir mal das hier an: https://www.lothar-miller.de/s9y/archives/46-EMV-Optimiertes-Schaltreglerlayout.html - Die Sense Leitung hast du genau unter der Drossel durchgeführt - stromführende Leitungen sollte man dicker machen, als einfache Signalleitungen - Platz hast du, nutze ihn für Masseflächen - da es im Datenblatt einen Layoutvorschlag gibt, warum nutzt du ihn nicht? Dein Schaltregler wird schon irgendwie funktionieren, nur nicht so störungsarm, wie er eigentlich könnte. Hat der Schaltregler ein Exposed Pad? (die Fläche unter dem Gehäuse) Der kleine Klecks dient zum Auflöten, so wie du layoutet hast, ist er zur Kühlung weitestgehend sinnfrei. Geh so breit wie möglich zur Seite weg, mache gleich außerhalb des Lötpads ein paar Thermal Vias und binde die Unterseite ebenfalls zur Kühlung mit ein
Nico schrieb: > Rahul D. schrieb: >> Willst du für jedes deiner Signale so eine Platine einsetzen? > > Korrekt, für den Anfang und die ersten Signale auf meiner Schauanlage > schon. Dann reichen doch 10 oder 20mA? Wozu der Stress mit dem Schaltregler? Noch dazu als Eigenentwicklung und dann auch noch mit 2MHz auf klein optimiert? Ja klar, die Schraubklemmen brauchen so viel Platz :(
Chris K. schrieb: > Die 5 Pins auf die untere Anschlussleiste, um was hadnelt es sich ? > Wenn möglich breiter routen. Alle 14 Eingänge der unteren Schrubklemme sind einfach nur Schaltkontakte. Sobald sie mit einem schalter auf gnd verbunden werden, aktiviert der Atmega das entsprechende Signalbild. Es sind also alles Steuerleitungen. Chris K. schrieb: > Was ist da los beim untersten aüsersten Pin zum Mikrocontroller ? > Wieso soviele Layer changes ? Meinst du Pin 32? da habe ich unabsichtlich vor dem Screenshot den Pfad ausgewählt. Chris K. schrieb: > Ich erkenne nicht den Unterschied zwischen Signallanes und Powerlanes > die normalerweise mit einer "Breiteren Leiterbahn" geroutet sind Power Lanes sind alle in 0.3mm breite ausgeführt. Signal Lanes sind grunsätzlich auch in 0.3mm ausgeführt, außer nicht anders möglich. Rainer W. schrieb: > Die Strompfade von U10 solltest du dir noch einmal vorknöpfen. C6 liegt > besser direkt oberhalb von U10 und L1 drehst du besser um 180°. Dort wo > hochfrequent Strompulse fließen (L1, C6), müssen die Leiterbahnen kurz > und breit sein. Damit die Stromschleifen möglichst wenig abstrahlen, > muss die Fläche klein werden. Werde ich in Angriff nehmen. Rainer W. schrieb: > R4=R3 ? > Blende besser nur den Layer aus, wenn dich die Bezeichnungen stören. > Löschen ist keine gute Option. Was meint du mit R3? R3 ist nicht existent. Werde ich mir merken. Harald A. schrieb: > Wenn ich die Portpins so durchzähle könntest Du auch einen ATTINY3227 > verwenden - Achtung, die Wortwahl ATTINY ist übrigens etwas ungeschickt > vom Marketing, denn die neue Serie hat nur noch wenig mit den älteren > doch sehr limitierten Chips zu tun. > > - Kleiner (4x4mm) > - vollständig Arduino-integriert, sehr gute Lib > - einen riesigen Berg an integrierten Funktionen > - ein einziger Pin zum Programmieren (Reset-Pin) > - relativ normaler UART TTL Adapter zum Programmieren reicht > - kein Bootloader erforderlich > - 1,8…5V fähig > - guter Abgleich, Quarz kann ggf. entfallen Eine gute Idee, allerdings sprechen zwei Punkte dagegen. 1. Der MC ist auf JLCPCB (wo die Platine bestückt werden soll) nicht verfügbar 2. Sind meine Fähigkeiten was den Umgang mit MC angeht, leider sehr begrenzt. Rainer W. schrieb: > Du tust dir einen großen Gefallen, wenn du den Wert der Eingangspannung > im Schaltplan vermerkst - spätestens, wenn du nach längerer wieder auf > den Plan guckst, wirst du die Information zu schätzen wissen. Sehr guter Tipp! Danke, werde ich gleich umsetzen. Gerald B. schrieb: > Na ja, das Routing des Schaltreglers hat noch ganz viel Luft nach oben > ;-) > Lurze Wege sind nur die halbe Miete. > Guck dir mal das hier an: > https://www.lothar-miller.de/s9y/archives/46-EMV-Optimiertes-Schaltreglerlayout.html > - Die Sense Leitung hast du genau unter der Drossel durchgeführt > - stromführende Leitungen sollte man dicker machen, als einfache > Signalleitungen > - Platz hast du, nutze ihn für Masseflächen > - da es im Datenblatt einen Layoutvorschlag gibt, warum nutzt du ihn > nicht? > Dein Schaltregler wird schon irgendwie funktionieren, nur nicht so > störungsarm, wie er eigentlich könnte. > Hat der Schaltregler ein Exposed Pad? (die Fläche unter dem Gehäuse) > Der kleine Klecks dient zum Auflöten, so wie du layoutet hast, ist er > zur Kühlung weitestgehend sinnfrei. Geh so breit wie möglich zur Seite > weg, mache gleich außerhalb des Lötpads ein paar Thermal Vias und binde > die Unterseite ebenfalls zur Kühlung mit ein Danke für deinen Beitrag. Den von dir verlinkten Schaltregler habe ich mir angesehen. Leider wird aber nur von 24V eingangsspannung gesprochen, was passiert, wenn ich nur mit 12v oder gar 10v komme? Den gesamten Schaltregler werde ich mir in den nächsten Stunden vorknöpfen. Bauform B. schrieb: > Dann reichen doch 10 oder 20mA? Wozu der Stress mit dem Schaltregler? Leider nein, da bei maximal 20 aktiven LEDs ein gemessener verbrauch von 360mA bei 5V zustande kommt.
:
Bearbeitet durch User
Nico schrieb: > Leider nein, da bei maximal 20 aktiven LEDs ein gemessener verbrauch von > 360mA zustande kommt. Ist das ein Flakscheinwerfer? Ich dachte, es geht um ein Signal für eine Modelleisenbahn. Die bisherige Beschreibung lässt auf H0 tippen - Du willst da keine gleißenden Signalfackeln stehen haben, sondern lediglich sinnvoll hell leuchtende Signale. Sofern Du keine ultra-low-efficiency-LEDs einsetzt, reicht als Arbeitsstrom bei heutigen LEDs irgendwas unter 1 mA.
Harald K. schrieb: > Ist das ein Flakscheinwerfer? > > Ich dachte, es geht um ein Signal für eine Modelleisenbahn. Die > bisherige Beschreibung lässt auf H0 tippen - Du willst da keine > gleißenden Signalfackeln stehen haben, sondern lediglich sinnvoll hell > leuchtende Signale. > Sofern Du keine ultra-low-efficiency-LEDs einsetzt, reicht als > Arbeitsstrom bei heutigen LEDs irgendwas unter 1 mA. Haha, sehr gute Beschreibung, ;) Nein, Spaß beiseite. Der WS2814 ist leider ein Konstantstromtreiber, worauf ich weiter oben im Thread schon hingewiesen wurde. Im Durchschnitt gibt er 16,5mA aus. 16,5x20 sind laut Adam Riese 330mA plus MC kommen wir auf die erwähnten 360 gemessenen mA. Dazu habe ich auch schon recheriert, aber bis auf die Helligkeit per PWM dimmen, wird mir wohl nichts anderes über bleiben, wenn ich richtig recheriert habe. Thema bei der Helligkeitsregulierung ist aber auch, dass zwar der Durchschnittsstrom gesenkt wird, aber der Peak bei 16,5mA (max 17,5mA laut DB) bleibt.
Beitrag #7981769 wurde vom Autor gelöscht.
Harald A. schrieb: > Zum Schaltnetzteil: > - Das Layout in diesem Bereich muss massiv überarbeitet werden, schau in > die Beispiele vom Datenblatt > - Nur ein 17V Max Typ? Wirklich? Mit nur einer keramischen Kapazität am > Eingang und langer Zuleitung kann Dir recht schnell eine > Überspannungssituation entstehen, siehe auch: > https://www.analog.com/media/en/technical-documentation/application-notes/an88f.pdf > In einem anderen Thread habe ich gerade noch ein „professionell“ > designtes Gerät mit genau diesem Fail repariert. > > - Als Alternative inkl. Spule würde ich vorschlagen: > https://www.lcsc.com/product-detail/C7296200.html > https://www.lcsc.com/product-detail/C964123.html Danke Harald. Im Anhang habe ich den Schaltplan laut Datenblatt mal aufgezeichnet. U2 sollte damit mit 1100kHz arbeiten. Dazu habe ich ein wenig recheriert und herausgefunden, dass 1100kHz im vergleich zu 500kHz mehr rauschen, mehr Wärme und eventuell kritisches Elektrisches Rauschen erzeugen kann. Ich denke aber, dass du das bewusst bedacht hast und diese Fakten für meine Schaltung überflüssig sein werden. Stimmt das so?
Man muss bei 1.1MHz schon sauber arbeiten, halte Dich an die Vorschläge im Datenblatt und studiere den Aufbau des Evalkits. Habe es hier nicht konkret recherchiert, aber meist ist das Evalkit inkl. Gerberfiles gut dokumentiert. Nicht wundern, die Umsetzung in einem Evalkit kann von den Empfehlungen im Datenblatt abweichen. Liegt daran, dass die das Design eines solchen Kits meist fremdvergeben und das eben nicht die gleichen Leute machen, die das Datenblatt geschrieben haben. Wenn Du dann einen eigenen Mittelweg gehst ist alles gut.
Nico schrieb: > Was meint du mit R3? R3 ist nicht existent. Im letzten, davor von dir gezeigten Schaltplan schon Nico schrieb: > Screenshot_2025-12-17_161513.png
Nico schrieb: > 1. Der MC ist auf JLCPCB (wo die Platine bestückt werden soll) nicht > verfügbar 22 Stück sind am Lager, nicht viel, das stimmt. Und etwas teuer. Ansonsten vorher kaufen, einfach Stückzahl eingeben, Pre-Order und schon wandern die auf dein eigenes Lager. Bei solchen Teilen dauert die Beschaffung meist nicht lange. Ist überhaupt eine gute Sache für Bauteile, bei denen man Gefahr läuft, dass die zum Zeitpunkt der Bestückung nicht mehr am Lager sind. Man bezahlt die 1:1 und die kosten dann später nichts extra. ATTINY3226 bliebe noch, hat 4 Pins weniger.
Wenn Du Dir den ganzen Stress mit einem eigenen DCDC sparen willst kannst Du auch einfach so einen Trümmer einsetzen: https://www.lcsc.com/product-detail/C909662.html Sind wie RECOM oder TRACO, halt nur wesentlich billiger. 1A-Versionen findet man auch auf LCSC. Für Industrieeinsatz wäre ich skeptisch aber für privat sind absolut okay. Ich hatte auch ursprünglich gedacht, dass Du noch im Miniaturisierungs-Modus bist, aber wenn ich da die Reihenklemmen sehe scheint das ja schon alles egal zu sein.
Harald A. schrieb: > Man muss bei 1.1MHz schon sauber arbeiten, halte Dich an die Vorschläge > im Datenblatt und studiere den Aufbau des Evalkits. Habe ich gemacht. Wenn man das ganze Layout aber aufbaut wie in der Empfehlung, hat man annähernd die selbe größe wie der: https://www.lcsc.com/product-detail/C909662.html Harald A. schrieb: > Ich hatte auch ursprünglich gedacht, dass Du noch im > Miniaturisierungs-Modus bist, aber wenn ich da die Reihenklemmen sehe > scheint das ja schon alles egal zu sein. Ich bin tatsächlich noch immer im Miniatursierungsmodus unterwegs :) Die Reihenklemme ist ein kompromiss aus einfachem Anschluss und größe. Ich wüsste nicht wie ich da maximal 14 Litzen sonst mit der Platine verbinden sollte. Da das Steuermodul sowieso unter der Anlagenplatte verbaut ist, sind Platinen für Signale mit ca. 35x25mm wleche 4 Schirme tragen sehr verkraftbar. Die Platinen für Signale welche beispielsweise nur einen Schirm haben, möchte ich dann sowieso kleiner gestalten. Für den Fall bin ich auch noch nach der Suche nach geeigneten kleineren Schaltreglern des selben Typen, welche dann aufgrund des minderen Stromverbrauchs, niedere Anforderungen und daher vielleicht auch eine kleinere Größe haben. Da möchte ich mich immer an der Größe der Schraubklemmen orientieren. Harald A. schrieb: > 22 Stück sind am Lager, nicht viel, das stimmt. Und etwas teuer. > Ansonsten vorher kaufen, einfach Stückzahl eingeben, Pre-Order und schon > wandern die auf dein eigenes Lager. Hast du schon Recht, ja. Aber dadurch dass die Atmega328pb-au in größerer Stückzahl un zu geringeren Preis verfügbar sind, werde ich bei denen bleiben. Ganz nebenbei habe ich die Schaltung mal mit allen 5 WS2814 und allen 20 LEDs aufgebaut und getest. Zum testen hatte ich leider nur einen Atmega328p bei der Hand. Ich denke ob ich das Programm auf einen Atmega328p oder Atmega328pb brenne, wird egal sein, solange ich den Controllertyp in der IDE umstelle bevor ich mit dem USBasp brenne. Liege ich da mit meiner Vermutung richtig?
Nico schrieb: > Die Reihenklemme ist ein kompromiss aus einfachem Anschluss und größe. > Ich wüsste nicht wie ich da maximal 14 Litzen sonst mit der Platine > verbinden sollte. Sorry, wenn ich den entscheidenden Teil überlesen habe, aber was spräche gegen Steckverbinder wie JST XH? Fertig konfektionierte Leitung oder selber crimpen, gute Crimpzange kostet nur ein paar Euros. Oder JST SH, ist aber schon echt klein und nicht mehr schön manuell zu crimpen. > bin ich auch noch nach der Suche nach geeigneten kleineren > Schaltreglern des selben Typen, welche dann aufgrund des minderen > Stromverbrauchs, niedere Anforderungen und daher vielleicht auch > eine kleinere Größe haben. Da möchte ich mich immer an der Größe > der Schraubklemmen orientieren. Den Satz verstehe ich nicht, was ist ein kleiner Schaltregler, der sich an der Größe einer Schraubklemme orientiert?
:
Bearbeitet durch User
Harald A. schrieb: > Sorry, wenn ich den entscheidenden Teil überlesen habe, aber was spräche > gegen Steckverbinder wie JST XH? Fertig konfektionierte Leitung oder > selber crimpen, gute Crimpzange kostet nur ein paar Euros. Oder JST SH, > ist aber schon echt klein und nicht mehr schön manuell zu crimpen. Die Version habe ich schon auf einer Steuerplatine verbaut. Fazit: Das verlöten der Litzen mit denen aus dem vorgefertigten Stecker unter der Anlage war schwer verheerend. Die Litzen oft unter der Anlage dann selbst zu crimpen stelle ich mir ebenfalls sehr schwierig vor. In der aktuellen Bauform mit Schraubklemmen, messe ich einfach nur die benötigte Kabellänge vom Decoder, isoliere es beiseitig ab und schraube die Klemme zu. Fertig. Wahnsinniger Comfort. Harald A. schrieb: > Den Satz verstehe ich nicht, was ist ein kleiner Schaltregler, der sich > an der Größe einer Schraubklemme orientiert? Die Außenmaße des aktuellen Schaltreglers sind recht groß. Manche Signale bekommen dann eine Steuerungsplatine welche nur 4 anstatt 14 Anschlüssen bekommt dementsprechend wäre es super, wenn die Platine mitschrumpfen würde.
:
Bearbeitet durch User
Okay. Wenn 300mA reichen ist einer der kleinsten Schaltregler der MAXM15063 - der hat die Spule huckepack oben drauf. Fehlen nur noch 3 MLCCs. Nicht zu verwechseln mit dem fast gleichnamigen MAX15062, der hat keine Spule huckepack (nur zur Vorsicht, das geht - insbesondere bei der Googlesuche - oft durcheinander).
:
Bearbeitet durch User
Falls euch das interessieren sollte: Die Aktuelle Spannungsregelung wird von dem von Harald empfohlenen (DANKE) Spannugnsregler dominiert und von ein paar Bauteile ergänzt. Kurz zu den Bauteilen: -D1 = 1N5819WS zur Absicherung gegen Verpolung -D2 = SMBJ36A zur Absicherung gegen Spannungsspitzen beim Ein oder Ausstecken des Netzteils -C5 = Laut Datenblatt zum Betrieb bei 24v empfohlen -C4 = Laut Datenblatt -C6 = Laut Datenblatt Sollte mit meinen Ergänzungen eine gut abgesicherte Quelle für 5V sein.
Federzugklemmen für wenig Platz: https://datasheets.kyocera-avx.com/PHLPHorizontal_00-9296.pdf Gibt es auch bei LCSC https://www.lcsc.com/product-detail/C21723962.html
Nico schrieb: > Die Aktuelle Spannungsregelung wird von dem von Harald empfohlenen > (DANKE) Spannugnsregler dominiert und von ein paar Bauteile ergänzt. Verstehe ich da was nicht? D1 ist falsch gepolt (oder ist es eine Z-Diode, die einen Teil der 36V wegfressen soll?). D2 ist falsch gepolt. Es kommt nie mehr als UF am Spannungsregler an. C5 ist falsch gepolt (C4 und C6 vermutlich auch, aber da fällts nicht auf :) ).
Peter N. schrieb: > Verstehe ich da was nicht? Nee, du liegt richtig > D1 ist falsch gepolt (oder ist es eine Z-Diode, die einen Teil der 36V > wegfressen soll?). D1 ist laut Bezeichnung eine Schottky-Diode - nix mit "einen Teil wegfressen", sondern alles bei richtiger Polung. > D2 ist falsch gepolt. Es kommt nie mehr als UF am Spannungsregler an. > C5 ist falsch gepolt (C4 und C6 vermutlich auch, aber da fällts nicht > auf :) ). Irgendwie beschleicht mich immer mehr das Gefühl, dass das hier das Projekt eines eher ahnungs- und planlosen Mittelstufenschülers ist.
Nico schrieb: > 014.png Was würdest du an Pin 1 von U3 dran schreiben, wenn dort wirklich eine negative Spannung gegenüber Gnd angeschlossen werden müsste? Normalerweise verwendet man in einer Schaltung nur EIN Bezugspotential für Spannungsangaben, sofern nichts anders vermerkt ist. Lange Rede kurzer Sinn: Am Pin 1 müsste "0 V" stehen, weil zu Gnd eine Potentialdifferenz von 0V besteht. Es fehlt immer noch die Angabe der Nennspannung an den Kondensatoren.
:
Bearbeitet durch User
Harald A. schrieb: > D1 und D2 sind falsch gepolt ja, und die Kondensatoren auch. Hatte Peter schon geschrieben.
Statt D1 eine Sicherung. D2 dient gleichzeitig mit als Verpolschutz, wenn man nicht gerade die bidirektionale Ausführung nimmt. Bei den µC-Eingängen für die Schalter würde ich noch RC-Glieder vorsehen. Solange der Controller nur als besserer Decoder arbeitet, ist das eigentlich kein Thema, aber falls das Projekt mal wächst und die Controller untereinander kommunizieren sollen, kann derartiger Störnebel an den Eingängen zum Problem werden. Ok, man kann Kontaktprellen u. dgl. auch per Software abfangen, aber wenn man mit "Gattergräbern" aufgewachsen ist, ist das so "drin" Probleme dort wo sie entstehen, anzugehen ;-)
Rahul D. schrieb: > Irgendwie beschleicht mich immer mehr das Gefühl, dass das hier das > Projekt eines eher ahnungs- und planlosen Mittelstufenschülers ist. Mag vielleicht sein, ich nenne das aber eher eine dokumentierte Lernkurve. Wenn ich es wissen würde, würde ich nicht um euren Rat fragen. :) Rainer W. schrieb: > Am Pin 1 müsste "0 V" stehen, weil zu Gnd eine > Potentialdifferenz von 0V besteht. Erledigt. Gerald B. schrieb: > Kontaktprellen u. dgl. > auch per Software abfangen Genau so wurde es bereits gelöst. Welche widerstände, würdest du trotzdem empfehlen und wie verschalten? Für jeden eingang einen pullup? Gerald B. schrieb: > Statt D1 eine Sicherung. D2 dient gleichzeitig mit als Verpolschutz Genau das habe ich in den letzten Stunden gemacht. Siehe Anhang. Kleine Doku zu den verwendeten Bauteilen: U2 ist eine Polyfuse mit mit einer Absicherung von 300mA. 360mA bei 5V entsprechen bei 12V ca. 160mA und bei 24V ca. 80mA (Verlust von 10% bereits berechnet) Bei D2 handelt es sich um eine TVS Diode, welche auch gleich als Verpolschutz dient. Sie beginnt bei 28V zu arbeiten. Bei 34.4V arbeitet sie zuverlässig und schützt somit den Spannungsregler, welcher bis 36V verwendet werden darf. C5,C6 dienen als Pufferung der 12 bzw. 24V. Sie sind für maximal 50V (C6-35V) ausgelegt. Wobei C6 mit seiner Größe schon ein wahnsinniger Brocken ist. C4 laut Datenblatt. Ich hoffe der aktuelle Schaltplan ist für jeden ein Schritt in die richtige Richtung und vielleicht überzeugt er auch Rahul, das Projekt für sich in die Oberstufe zu überstellen. :)
:
Bearbeitet durch User
So, leider wieder spät geworden. :( Trotzdem habe ich mich die letzten Stunden reingehangen und die Platine fertig gemacht. Was sagt ihr dazu?
[OT] Nico schrieb: > Wenn ich es wissen würde, würde ich nicht um euren Rat > fragen. :) Man kann auch Dinge selbver nachlesen, wenn einem Fachbegriffe wie "Konstantstromquelle" erzählt werden.
@Nico: Mach Dir nichts draus, selbst wenn Du 100% weißt wie es geht kommt hier IMMER jemand um die Ecke und findet ein Haar in der Suppe. Wenn es fachlich nichts auszusetzen gibt geht es um Rechtschreibung, Uhrzeit, Unterforum, JPG-Größe, Bildformate, Schärfe, Aufteilung, Labels, etc. pp.
Wenn ich 019.PNG so sehe: Gönne Dir eine 4-Lagen Platine. Kostet heutzutage fast nichts mehr (insbesondere bei unter 100x100). Werden zwar einige herummaulen, dass das Verschwendung sei aber bei der Packungsdichte macht das schon Sinn. Obere Mittellage komplett GND, untere Mittellage komplett 5V. Siehe auch Bild, die GND-Führung ist gruselig.
:
Bearbeitet durch User
[Offtopic] Harald A. schrieb: > @Nico: Mach Dir nichts draus, selbst wenn Du 100% weißt wie es geht > kommt hier IMMER jemand um die Ecke und findet ein Haar in der Suppe. Ja, natürlich. Man kann aber auch fragen, was man an Eigenleistung / technischem Verständnis erwarten kann (deswegen hatte ich die Frae nach dem Alter gestellt). Normalerweise wird in Foren nach Hilfe und nicht nach kompletten Lösungen oder dem Vermitteln von Grundlagen gefragt. Eher war es doch bisher so, dass jemand sich mit einem Thema beschäftigt hat, aber (Verständnis-) Probleme dabei hatte, die er dann auch beschreiben kann. Auf die Lösungsanfrage "Wie könnte ich dieses Problem beheben?" gab es diverse Vorschläge. Harald A. schrieb: > Unterforum Naja, wenn man z.B. etwas verkaufen will, ist doch das Unterforum "Markt" bestens dazu geeignet. Warum gibt es wohl die Beschreibung der jeweiligen Unterforen? Harald A. schrieb: > JPG-Größe, Bildformate, Schärfe, Zumm Bildformat steht doch extra in dem Bereich über diesem Texteingabefeld, welches Dateiformat sich wofür am besten eignet. Über die Schärfe braucht man sich wohl kaum unterhalten: Wenn ein Bild derart unscharf ist, dass man den Inhalt nur erahnen kann, hilft das niemanden, oder? Du traust also jemandem, der Dioden und Kondensatoren falsch polt zu, einen MHz-DCDC-Wandler zu layouten? Ganz mein Humor. Der Hinweis zum empfohlenen Layout im Datenblatt kam ja schon einigen. [/Offtopic]
:
Bearbeitet durch User
Oh, Du fühltest dich angesprochen? Tut mir leid. Worüber regst Du dich eigentlich auf? Er möchte - vom Ursprung her - etwas möglichst klein bauen. Und mangels Kenntnissen sollte man ihm von gewissen Bauteilen abhalten weil die nur von „Experten“ verarbeitet werden dürfen? Mit dem Rat des Forums bekommt er das hin, mag sein dass der Wandler durch keine EMV-Prüfung käme oder relativ schlecht performt aber dadurch wird keine Zombi-Apokalypse ausgelöst, versprochen.
Harald A. schrieb: > Oh, Du fühltest dich angesprochen? Jein. Ich habe mich hier im Thread etwas engagiert. > Tut mir leid. Worüber regst Du dich eigentlich auf? Wenn du das aufregen nennst, hast du noch keinen echten Choleriker erlebt. Harald A. schrieb: > Mit dem > Rat des Forums bekommt er das hin Der Rat des Forums war "Sieh dir das Layout im Datenblatt an!". Warum sollte man - völlig unerfahren - gerade sowas neu erfinden? Harald A. schrieb: > mag sein dass der Wandler durch keine > EMV-Prüfung käme oder relativ schlecht performt aber dadurch wird keine > Zombi-Apokalypse ausgelöst, versprochen. Um sich dann zu wundern, dass im Umkreis der Eisenbahn sämtlicher Funk gestört wird? Harald A. schrieb: > Und mangels Kenntnissen sollte man ihm von gewissen Bauteilen > abhalten weil die nur von „Experten“ verarbeitet werden dürfen? Die Kenntnisse kann man sich aneignen.
Harald A. schrieb: > Wenn ich 019.PNG so sehe: Gönne Dir eine 4-Lagen Platine. Kostet > heutzutage fast nichts mehr (insbesondere bei unter 100x100). Werden > zwar einige herummaulen, dass das Verschwendung sei aber bei der > Packungsdichte macht das schon Sinn. Obere Mittellage komplett GND, > untere Mittellage komplett 5V. > > Siehe auch Bild, die GND-Führung ist gruselig. Vielen Dank, muss ich mir heute im Nachtdienst ansehen. Harald A. schrieb: > @Nico: Mach Dir nichts draus, selbst wenn Du 100% weißt wie es geht > kommt hier IMMER jemand um die Ecke und findet ein Haar in der Suppe. Danke, das habe ich mittlerweile schon mitbekommen :) Rahul D. schrieb: > Man kann auch Dinge selbver nachlesen, wenn einem Fachbegriffe wie > "Konstantstromquelle" erzählt werden. Sorry, von einer Konstantstromquelle war mir bis zum ersten Zeitpunkt der Erwähnung nichts bekannt. Zurück zum Thema: Ich habe die Schaltung ja am Breadboard aufgebaut. Alles Einwandfrei (DANKE für eure Hilfe). Allerdings ist mir eine einzige Sache aufgefallen: Wenn mehrere LEDs aktiv sind blitzen die LEDs hin und wieder ganz kurz. Grund dafür dürften (habe ich recheriert @Rahul) kurze Spannungseinbrüche sein. Sobald ich einen 10uF Kondensator zu den 100nF dazuhänge ist das Problem eleminiert. Ich würde die 100nF gerne durch 10uF im 0603 Format ersetzen. Allerdings habe ich auch gelesen (@Rahul) dass vorallem kleine Kondensatoren mit einer so hohen Kapazität nicht so schnell reagieren können. Ich werde versuchen beide Kondensatoren auf die kleine Platine zu quetschen. Dann sollten die 100nF die kleineren Spitzen abfangen und die 10uF als Backup dienen. Denkt ihr dass eventuell 1000uF auf der Steuerungsplatine in 30cm Entfernung, sinnvoll oder eher überflüssig wären?
:
Bearbeitet durch User
Ob die Polyfuse vor der TVS Diode eine so gute Idee ist, würde ich bezweifeln. Gesetzt den Fall, sie spricht bei Überspannung an: 28V x 0,08A sind etwas über 2 Watt, was die TVS dann verheizen muß. Bei einer Schmelzsicherung ist es sehr kurzzeitig mehr, aber nach dem Impuls hat sie Zeit zum auskühlen. In dieser Konstellation hier aber nicht
1000uF in 30cm Entfernng werden nicht sonderlich nützlich in Sachen „Spitzen abfangen“ sein. Wenn 10uF in 0603 hilfreich sind dann packe die mit drauf. 100nF kannst Du auch in 0402 zusätzlich draufmachen, wenn Du eh bestücken lässt. Sind bei JLC als Basic Part verfügbar.
:
Bearbeitet durch User
Nico schrieb: > 020.png Noch etwas für die Nachtschicht: C1 und C2 hängen jetzt am falschen Ende der 100Ω Widerstände (R1 bzw. R9). Nico schrieb: > 005.png Hier war es noch richtig. p.s. Warum änderst du dauernd die Name der Bauteile?
:
Bearbeitet durch User
Gerald B. schrieb: > Ob die Polyfuse vor der TVS Diode eine so gute Idee ist, würde ich > bezweifeln. Gesetzt den Fall, sie spricht bei Überspannung an: > 28V x 0,08A sind etwas über 2 Watt, was die TVS dann verheizen muß. Bei > einer Schmelzsicherung ist es sehr kurzzeitig mehr, aber nach dem Impuls > hat sie Zeit zum auskühlen. In dieser Konstellation hier aber nicht Danke für die Info, also würdest anstatt der Polyfuse eine Schmelzsicherung verwenden? Harald A. schrieb: > 1000uF in 30cm Entfernng werden nicht sonderlich nützlich in > Sachen „Spitzen abfangen“ sein. Wenn 10uF in 0603 hilfreich sind dann > packe die mit drauf. 100nF kannst Du auch in 0402 zusätzlich > draufmachen, wenn Du eh bestücken lässt. Sind bei JLC als Basic Part > verfügbar. Momentan bin ich beschäftigt, werde mir dann aber das Layout ansehen und versuchen die 10uF irgendwie hinzubekommen. Rainer W. schrieb: > Nico schrieb: >> 020.png > > Noch etwas für die Nachtschicht: > C1 und C2 hängen jetzt am falschen Ende der 100Ω Widerstände (R1 bzw. > R9). > Nico schrieb: >> 005.png > > Hier war es noch richtig. > p.s. > Warum änderst du dauernd die Name der Bauteile? Ah ja, danke für die Info. Die Bauteilnummern habe ich geändert, damit nicht bemängelt wird, dass es zB. einen R3 aber keinen R1 gibt.
Beitrag #7984134 wurde von einem Moderator gelöscht.
Bitte melde dich an um einen Beitrag zu schreiben. Anmeldung ist kostenlos und dauert nur eine Minute.
Bestehender Account
Schon ein Account bei Google/GoogleMail? Keine Anmeldung erforderlich!
Mit Google-Account einloggen
Mit Google-Account einloggen
Noch kein Account? Hier anmelden.






















