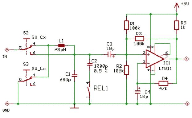
Hallo, ich wollte mir ein LC-Messgerät mit einem Mega8 bauen, und habe auch einige Schaltungen im Netz gefunden. Das einzige was ich nicht so recht deuten kann, ist ein Relais in den Schaltungen, welches einen Kondensator auf Masse zieht. Weiss einer von Euch, was das genau zu bedeuten hatt? Ist er nur zur Kallibrierung aktiv ? Habe mal den Analogteil hochgeladen. Danke !!!
Ja, das Relais dient nur zur Kalibrierung. Ohne Kalibrierung ist die Genauigkeit der Schaltung nicht wirklich gut.
Also ist das Relais nur kurz aktiv? Wird also der 1000pf als Messobjekt eingeschaltet und dessen größe mit dem tatsächlichen Wert verglichen?
Ja, so in etwa: Die 1nF dienen als Referenz. Daraus wird die Spule und der andere Kondensator berechnet. Die Abweichung der Schaltung gegenüber den Messungen mit einem teuren LCR Meter lagen bei <1% im Messbereich 10pF bis 100nF und 100nH-100mH. Man muss nur aufpassen, denn die Schaltung kann nicht zwischen Spulen und Kondensatoren unterscheiden: Misst man eine Spule und schaltet einen Kondensator parallel, wird die Spule zu groß gemessen. Je nach Spule kann dies schon >10% Fehler verursachen. Daher habe ich bei mir einen zweiten Messmodus eingebaut, in dem der 1nF Kondensator auch während der Messung verwendet wird, und so der parasitäre Kondensator der Spule herausgerechnet wird.
Ahhh, also könnte man solange kallibrieren, bis eine messung erfolg, um das ergebniss möglichst genau zu berechnen ?
>also könnte man solange kallibrieren....
genau, ich würde auf alle Fälle vor jeder Messung kalibrieren ;)
Habt Ihr mal einen kompletten Link? Sowas würde mich auch mal interessieren zu bauen...
Eine einfache Oszillatorschaltung findet Ihr hier (etwas weiter unten): Beitrag "Kapazizäten von 0,5 nF bis ca. 1µF messen (10E-3-4)"
Bernhard Schulz wrote: > > Eine einfache Oszillatorschaltung findet Ihr hier (etwas weiter unten): > > Beitrag "Kapazizäten von 0,5 nF bis ca. 1µF messen (10E-3-4)" was spricht gegen den LM311? Bei mir läuft die Schaltung von Sprut super.
>was spricht gegen den LM311? Es spricht nichts gegen den LM311, es gibt viele Möglichkeiten einen Oszillator zu realisieren. Nur es gibt Momente in einem Leben, da hat man keinen LM311 zur Hand und sucht eine Alternative ;)
@Stefan Du hast den LM311 verwendet, wenn Du einen 10,7 MHz LC-ZF-Filter anschließt, schwingt die Schaltung dann noch? Bernhard
So, habe die Hardware fertig. Eine frage zu der gemessenen Frequenz. Rechnerisch müßte der Oszillator mit 740192,45 Hz schwingen. Mein Programm zeigt mir 764500 Hz an. Ist das ok ?
>Rechnerisch müßte der Oszillator mit 740192,45 Hz schwingen. Mein >Programm zeigt mir 764500 Hz an. Ist das ok ? Prüfe doch mal mit einem einfachen Frequenzgenerator die Resonanzfrequenz Deines LC-Kreises. Wie hoch ist die gemessene Resonanzfrequenz?
Also das ist noch recht neu für mich. Ich dachte das ist die Resonanzfrequenz, da die Schaltung im leerlauf läuft ?
>Ich dachte das ist die >Resonanzfrequenz, da die Schaltung im leerlauf läuft ? nicht ganz, es wird sicherlich Abweichungen geben, hier ging es gerade um diese Thematik. Beitrag "Kapazizäten von 0,5 nF bis ca. 1µF messen (10E-3-4)" Wie hoch ist die gemessene Resonanzfrequenz, gemessen mit einem Frequenzgenerator?
Also, wenn ich einen DDS-Generator auf 740192Hz einstelle, und an den eingang vom m8 lege, messe ich 740045Hz.
> ...messe ich 740045Hz
ziemlich große Unterschiede.
Hast Du Deinen DDS mal geeicht (justiert)?
Wenn Du einen Quarz-OSzillator (1MHz o.ä.) zur Verfügung hast, dann
prüfe mal damit? Die sind in der Regel schon hinreichend genau :)
Der DDS ist schon recht genau. Kann das am Programm liegen ? Der Timer ist so eingestellt, das er 10 mal/sec. die Frequenz misst. Inovf: Incr Clkinovf Return Gateint: Stop Timer0 Stop Timer1 Timer1 = Timervorgabe Tmrtemp = Timer0 Ciotemp = Clkinovf Timer0 = 0 Clkinovf = 0 Ciotemp = Ciotemp * 256 Freq = Ciotemp + Tmrtemp Freq = Freq * 10 Start Timer1 Start Timer0 Return
>...das er 10 mal/sec. die Frequenz misst.
das kann sein,
sehe aber gerade, dass der Unterschied doch garnicht so groß ist,
die paar Hz unterschied, drücken wir mal in den Skat.
Jetzt koppelst Du mal bitte Deinen LC-Kreis von Deiner Schaltung ab,
hängst Dein Frequenzgenerator dran und einen Oszi o.ä. und versuchst mal
damit die Resonanzfrequenz zu ermitteln?
Also ich habe der einfachheit halber den LM311 aus der Fassung gehebelt. DDS wider drann, und messe 740080 Hz, was mit dem Oszi überein stimmt. Also 112 Hz weniger. Ist das OK ?
Die Resonanzfrequenz kann man wie folgt bestimmen: EIn Frequenzgenerator speist über einen Widerstand (z.B. 1k) einen LC-Parallelkreis. Der Oszi misst die Spannung am Schwingkreis. Jetzt wird am Frequenzgenerator so lange gedreht, bis die Spannung ihr Maximum erreicht hat. Die angezeigte Frequenz am Frequenzgenerator bei Maximum ist dann die Resonanzfrequenz. Hast Du es auch so getan?
>741700Hz, wenn ich alles richtig gemacht habe.........
Ich fasse mal zusammen:
740.192 Hz rechnerisch
741.700 Hz Resonanzmethode
764.500 Hz LMxxx
Du siehst selber, LMxxx Ergebnis ist ziemlich daneben.
Und nun nimmst Du einfach einen C und hängst ihn mal parallel und machst
das ganze Spielchen nocheinmal, und dann müssen wir mal rechnen.
Kann sein, dass sich die Fehler ausgleichen ;)
Bin selber gerade beim messen und rechnen, allerdings mit der diskreten Transistor-Variante. Wenn Du zwei gleiche Kondensatoren parallelschaltest, dann müsste die Frequenz wie folgt sein: f2 = f1 x Wurzel 2
Ich denke das liegt eher an den tolleranzen der im schwingkreis verbauten teile (L und C). Wenn das ganze Programm fertig ist, soll es nach der 2-frequenz-messung arbeiten, dann müßten sich doch die Tolleranzen so ziemlich aufheben.
>Wenn das ganze Programm fertig ist, soll es >nach der 2-frequenz-messung arbeiten Die Software kann aber nur die Daten berechnen, die zur Verfügung stehen, und wenn die Daten nicht korrekt sind, dann entstehen seltsame Rechenergebnisse ;)
Aber wie soll ich die Tolleranzen weg beckommen? Ich habe ja einen Referenzkondensator den ich beim Kallibrieren zu schalte. So erhelte ich eine zweite frequenz. mit den beiden frequenzen kann ich L1 und C1 neu berechnen, und diese werte für den rest der Lx und Cx berechnungen nehmen.
Ich habe folgende Ergebnisse: Zwei fast gleiche Kondensatoren 3,52 nF werden einer Induktivität (ca.8,2mH) parallelgeschaltet. Gemessene Frequenzen: bei Kondensator 1 = 28.605 Hz bei Kondensator 2 = 28.621 Hz Kondensator 1+2 gemessen = 20.122 Hz (parallel) Kondensator 1+2 rechnerisch = 20.226 Hz (parallel) Meine Frage, wie hoch wäre die rechnerisch die Induktivität und die parasitäre Kapazität ?
>Aber wie soll ich die Tolleranzen weg beckommen?
Schalte einfach mal einen zweiten Kondensator (möglichst gleich groß)
parallel und messe mal?
Brauchst mir nur die LMxxx Frequenz verraten ;)
>Ich habe ja einen >Referenzkondensator den ich beim Kallibrieren zu schalte Das ist ja auch so genial an diesm System, ich bewundere diese Idee. Nur bevor ich anfange ein Programm zu schreiben, muss ich wissen wo sind die Grenzen der Hardware ;)
Meine Erfahrungen mit der LM311 Schaltung: Diese ist etwas mit Vorsicht zu genießen: Manchmal schwingt die Schaltung auf einer anderen Frequenz als die eigentliche Resonanzfrequenz, oder aber die Amplitude ist so gering, dass der LM311 keine sauberen Rechtecksignale mehr erzeugt sondern stattdessen eine Art Prellen bei jeder Flanke erzeugt bzw. der uC nicht sauber die Pegel erkennt. Das könnte die zu hohe Frequenz erklären. Weiterhin ist die Schaltung etwas kritisch. Ich hatte die Schaltung mit billigen Elkos aufgebaut und sie wollte nicht so recht schwingen. Erst mit einen Keramik C parallel zu den Elkos lief alles. Ein weiteres Problem ist, dass bei sehr hohem L/C oder C/L Verhältnis die Schaltung auf verschiedenen Frequenzen schwingt, ne nachdem wie sie startet. Ich schalte dann einen Zusatzkondensator dazu und messe erneut. Per Software rechne ich diesen heraus und die beiden gemessenen Spulenwerte müssten dann eigentlich gleich sein. Aber das sind sie nicht immer, vor allem bei größeren Spulen weichen die Werte etwas voneinander ab (aufgrund der parasitären Spulenkapazität, die ich auch herausrechne) oder ich bekomme total unterschiedliche Werte (wenige uH und >100mH). Verwendet man nur einen Kondensator kann man schlecht beurteilen ob der Oszillator sauber schwingt oder gerade so an der Grenze ist und daher die Impulse nicht sauber sind.
@bernhard einen ZW-LC-Filter habe ich noch nicht gemessen (habe sowas auch nicht da) , dafür ist das Gerät auch nicht gedacht. Es soll nur Kondensatoren und Spulen messen. Schliesst man einen Schwingkreis in irgendeiner Form an kann ja nur Mist rauskommen. @Benedikt Ich betreibe das Messgerät seit 1996. Es war in Elektronic Kits 5/96 drin. Die Zeitschrift habe ich sogar noch. Ich habe oft Vergleichsmessungen mit anderen Geräten durchgeführt, die Abweichungen waren stets sehr gering. Meiner Ansicht nach das beste Messprinzip. @alle die Grundschwingfrequenz ist völlig egal, die Genauigkeit ist nur von dem zugeschalteten Kondensator abhängig, alles andere rechnet sich raus. Mein Osszillator schwingt je nach Temperatur zwischen 740 und 760kHz, trotzdem ist das Messergebnis immer korrekt und sogar die Messschnüre werden rausgerechnet wenn man mit ihnen kalibriert.
@Stefan Mess mal einen Netztrafo. Ich wette da kommt totaler Mist raus. Oder sonst eine Spule im Bereich 100mH oder mehr (z.B. Hochspannungswicklung von einem Zeilentrafo aus einem alten TV). Das Messprinzip ist wirklich super, aber man kann alles noch verbessern...
Benedikt K. wrote: > @Stefan > Mess mal einen Netztrafo. Ich wette da kommt totaler Mist raus. Oder > sonst eine Spule im Bereich 100mH oder mehr (z.B. Hochspannungswicklung > von einem Zeilentrafo aus einem alten TV). > Das Messprinzip ist wirklich super, aber man kann alles noch > verbessern... ja dafür hat man dann aber nochmal andere Messgeräte. Es gibt keine Eierlegendewollmichsau. Hier noch ein Link: http://www.spettel.de/ralf/ unter Projekte LC-Meter
@Steffan, also ist die Frequenz von 764500 Hz richtig bei den angegebenen größen der Induktivität und des Kondensators ? Entscheident bei der ganzen sache ist ja die güte des C-Reff, mit dem ja die anderen größen errechnet werden.
ja. Du brauchst einen Kondensator mit 1% Genauigkeit. Ich habe mir mehrere gekauft mit einem sehr gutem Labormessgerät an der Uni nachgemessen und mit einem Trimmer noch genau auf 1nF getrimmt. Man kann natürlich auch mit anderen Werten rechnen. Meine erste Schaltung sah so aus, dass ich nur einen Frequenzzähler gebaut habe (TTL-Grab), die Daten an den PC übertrug und dann die Rechnung per PC-Software gemacht habe. Die zweite Schaltung war dann schon mit AVR aber die Fließkommaarithmetik in Assembler konnte ich nicht richtig programmieren (Basic, C u.s.w gabs damals noch gar nicht für Atmel) Deshalb wieder PC-Auswertung.
@Benedikt
> Meine Erfahrungen mit der LM311 Schaltung:
Sehr gut beeschrieben, prima !!
Das Verfahren mit einem 2. Zusatzkondensator ist interessant.
@alle
Ich vermute, dass die erzeugte Schwingfrequenz einer LMxxx Variante
immer von der LC-Resonanzfrequenz "extrem" abweicht.
Scheint aber unterm Strich nicht viel auszumachen, da sich anscheind die
Frequenz-Fehler bei der Berechnung neutralisieren, oder?
Bernhard
Ich finde nur weit und breit keinen 1nf mit 0.5%, kann mir da einer weiter helfen ???
Woher bekommt man Spulen mit einer hohen Güte? Reichelt hat mehrere Alternativen im Programm: LQH3c 47uH (SMD) SMCC68uH (bedrahtet) MISC 40uH MESC 56uH FED 64u Welche Spule würdet ihr nehmen? Die unterschiedlichen Größen könnte man ja in der Rechnung berücksichtigen. Könnte man nicht die Grundfrequenz nicht erhöhen, um auch sicher Kapazitäten mis 1uF messen zu können? Betr.: Genauigkeit eines Referenzkondensator Ich werde mir als Referenz einen 2,5%igen Styroflexkondensator kaufen und im ersten Durchlauf von einer "absoluten" Genauigkeit ausgehen. Dann werde ich verschieden 2,5%ige Styroflexkondesatoren ausmessen. Aus den Abweichungen kann man dann über Mittelwertbildungen den Referenzkondensator berichtigen.
Bei Reichelt gibt es Glimmerkondensatoren. Ich habe mir davon mal ein paar gekauft und gemessen: Die lagen alle bei 1,00xxnF, also genauer 1%. Alles was Entstördrossel heißt, hat keine hohe Güte. Die SMCC sieht noch am besten aus, aber 1,35Ohm sind ziemlich viel. Eine hohe Güte wird man damit nicht erreichen, es reicht aber.
@bernhard (Resonanzfrequenzmessungen): stimmt nicht ganz, bei einem LC-Parallelschwingkreis bricht die Spannung ueber dem Schwingkreis in Resonanz zusammen und wird nicht maximal. Die Stroeme sind ja um 180 Grad phasenverschoben...
@Oliver > bei einem LC-Parallelschwingkreis bricht die Spannung > ueber dem Schwingkreis in Resonanz zusammen Nein, die Spannung wird bei Resonanz maximal. Sonst würde kein Radio o.ä. funktionieren. Beim Reihenschwingkreis dagegen wird sie NULL, man soricht auch vom sogenannten Saugkreis, weil er alles wegsaugt ;)
Allen wünsche ich ein gesundes neues Jahr. In der angehängten Excel-Tabelle habe ich den Rechenweg zur Berechnung der unbekannten Kapazität Cx noch einmal einfach dargestellt. Wer schon eine funktionstüchtige Oszillatorschaltung sein eigen nennen kann und über einen Frequenzzähler verfügt, braucht nur noch die Frequenzwerte und die Referenz-Kapazität eingeben ;) Zwischenzeitlich konnte ich auch zwei Oszillatorschaltungen testen. Die besten Erfolge erziehlte ich mit einer OPV (Komerator) Schaltung. Die Variante mit diskreten Transistoren war zwar schwingfreudiger, aber aufgrund der der starken Kopplungseigenschaften etwas ungenauer. Bernhard
@Benedikt >Daher habe ich bei mir einen zweiten Messmodus eingebaut, in dem der 1nF >Kondensator auch während der Messung verwendet wird, und so der >parasitäre Kondensator der Spule herausgerechnet wird. verstehe ich das richtig: 1. Kalibrierung,zuschalten des Cref 2. dazuschalten der Induktivität Lx 3. Messung der Frequenz 4. nochmaliges zuschalten des Cref 5. Messung der Frequenz Bernhard
@Bernhard Ich mache das nu so: 1.Leehrlauffrequenz messen und merken 2.Cref dazuschalten, frequenz messen und merken 3.aus F1 und F2 den C1 und L1 neu Berechnen 4.Kalibrierung beendet 5.Cref wegschalten, und mit den neuen werten für C1 und L1, Cx/Lx messen
@Bernhard Ich mache das so wie Mr-400Volt beschrieben hat. Das ist die Kalibrierung nach dem Einschalten. Jetzt kenne ich L, C und den 1nF Kalibrierkondensator. Schließt man jetzt ein unbekanntes L oder C an, kann man diesen anhand der bekannten Werte berechnen. Schließt man dagegen ein Lx und Cx gleichzeitig an, misst die übliche Schaltung Mist. Schaltet man dagegen den 1nF Kalibrierkondensator (oder einen anderen bekannten bzw. gemessenen Kondensator dazu, kann man anhand der 2 gemessenen Frequenzen und der bekannten L, C, C+1nF Werte die unbekannten Lx und Cx Werte gleichzeitig messen. Das einzige Problem das sich ergibt: Der parasitäre Kondensator parallel zur Spule liegt nicht parallel zu dem Schwingkreis, da bei der Induktivitätsmessung die Spule in Reihe zur anderen Spule geschaltet wird. Wie sich da die Resonanzfrequenz berechnet weiß ich nicht, aber ich hatte Testweise so gerechnet als wäre er parallel. Die gemessenen Werte haben immer recht gut gepasst. (Bsp: 1mH Spule gemessen, 10nF parallel gelegt: Die Induktivität hat sich nicht geändert, als Kapazität wurden 10nF angezeigt.)
> da bei der Induktivitätsmessung die Spule in Reihe zur > anderen Spule geschaltet wird. > Wie sich da die Resonanzfrequenz berechnet weiß ich nicht Das ist auch eine sehr komplexe Rechnung, wenn die Serieninduktivität eine ziemlich hohe parasitäre Kapazität aufweist. Denn plötzlich hat man zwei Induktivitäten mit nicht bekannten parasitären Kapazitäten. Da gebe ich Mr-400-Volt Recht, im Zweifelsfall CX und LX messen, vorausgesetzt, der Oszillator springt an ;) Bernhard
@alle Das Anschwingverhalten der LMxxx Oszillator Variante konnte ich erheblich mit dieser Schaltung verbessern. Ich denke, mit normalen OPVs funktioniert diese Schaltung bis 1MHz. Bernhard
Das Problem ist aber: Lx und Cx lassen sich nicht getrennt messen, wenn der Kondensator parasitär in der Spule enthalten ist. Ich habe bei meiner Schaltung nachgesehen: Ich habe ein zusätzliches Relais drin, das die interne Spule in der LC Messchaltung kurzschließt. Im LC Messmodus wird also nur die externe Spule parallel zum internen Kondensator geschaltet und zusätzlich nochmals mit den 1nF zusätzlich gemessen. So kann ich L und C der Spule getrennt ausrechnen. Was mich interessieren würde: Kann man irgendwie ein einfaches RLC Meter bauen, das von jeder beliebigen RLC Schaltung die Werte bestimmen kann ? Also im Prinzip ein Networkanalyser in einfach mit fester Frequenz ?
kann man nicht einfach den internen quarz-oszi eines avrs nehmen und die spule wie einen quarz (mit C und R) anschließen?
>kann man nicht einfach den internen quarz-oszi eines avrs nehmen und die >spule wie einen quarz (mit C und R) anschließen? Gute Idee, aber die Verstärkung (Oszillatorverstärkung) des µC ist meines erachtens nicht sehr hoch, und gerade das führt zu Problemen, das Signal müsste auch vorher noch invertiert werden. Ein OPV hat bei Schwinkreisen mit schlechter Güte schon Probleme, s. Beitrag vom Benedikt, deshalb habe ich obrige Schaltung mit 2 OPVs realiert.
Ich habe mehrere Fragen: - Welche OPVs würdet ihr wählen, wenn man die Variante von Bernhard S. mit zwei OPVs aufbaut. Ist die Wahl kritisch? - Bis zu welcher Frequenz, kann man in diesem Zusammenhang einen ATMEGA8 sinnvoll als Frequenzzähler einsetzen? Ist es sinnvoll die Grundfrequenz des Schwingkreises zu erhöhen? - Können die Ströme, die notwendig sind um kleine Reedrelais zu steuern, den Schwingkeis stören? Nehmt ihr Reedrelais, Drehschalter oder Halbleiter (welche?) zum Schalten? - Welche Rolle spielt die Größe des Kopplungskondensators? Kann ich statt 10uF (Tantal) beliebige Keramikkondensatoren im Bereich 1uF bis 10uF einsetzen? Bringt es Vorteile dem großen Kondensator einen 100nF parallel zu schalten? - In welchem Bereich könnt ihr Kapazitäten messen. Wie kann man den Bereich nach oben erweitern? Vor zwei Jahren habe ich die Grundschaltung mal provisorisch aufgebaut und hatte Schwierigkeiten Kapazitäten über 150nF (ungepolt) zu messen.
- Der LM311 schwingt bis >10MHz. Das schafft ein normaler Wald und Wiesen OP vermutlich nicht. Ich würde einfach mal ein paar schnellere OPs durchprobieren und schauen wie weit es geht. - Der mega8 kann bis max halber Quarztakt messen. Die Grundfrequenz sollte also etwas darunter liegen. z.B. bei 1-5MHz wenn der AVR mit 16MHz läuft. Je nachdem wie stabil der Oszillator schwingt. - 10uF Keramik sind aber OK. Der kleiner Keramik C parallel ist z.B. nur bei Elkos notwendig damit alles sauber schwingt. Die Werte sollte man nicht kleiner machen. - Meine Schaltung geht ähnlich weit (>100nF geht nur noch mit guten Kondensatoren). Wenn man die beiden 10uF Kondensatoren vergrößert, dann könnte es weiter gehen. Vermutlich wird aber auch das C/L Verhältnis zu groß, weshalb man eine größere Spule einsetzen müsste.
> Welche OPVs würdet ihr wählen, wenn man die Variante von Bernhard S. > mit zwei OPVs aufbaut. Ist die Wahl kritisch? Ich habe einen uralten "B082" (DDR 1984) verwendet, oberhalb von 1MHz sind sie ungeeignet. Manche LC-Schwingkreise wollten bei der Variante mit einem OPV nicht anschwingen, erst als der zusätzliche Verstärker dazukam (Verstärkung auf ca. 20 eingestellt), begannen auch diese zu scchwingen. > Welche Rolle spielt die Größe des Kopplungskondensators? Kann ich > statt 10uF (Tantal) beliebige Keramikkondensatoren im Bereich 1uF bis > 10uF einsetzen? Dieser Koppelkondensator ist sehr wichtig und auch sehr kritisch, aus unerklärlichen Gründen schwingt die Schaltung sehr schlecht, wenn dieser keiner als 1µF ist. Verwendet habe ich einen normalen 10µF Elko. Bernhard
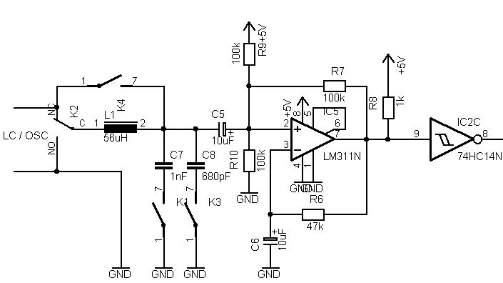
@alle Ich habe versucht, alle Eure Erfahrungen und Ideen in diesen Schaltplan einzubauen. Drei Relais musste ich verwenden, um LX und Cx an den Eingängen entsprechend umzuschalten. Könnte man es so belassen? Bernhard
Ja, die Schaltung sieht gut aus. Ich verwende 4 Relais, da ich nur 2 Anschlüsse zum Messobjekt habe. So kann man nichts falsch anschließen.
> Ich verwende 4 Relais, da ich nur 2 Anschlüsse zum Messobjekt habe.
Nur 2 Anschlüsse, und nur 4 Relauis ? Wie hast Du die verschaltet?
Beim Projekt HFM9 ist ebenfalls ein LC-Messgerät optional eingebaut. In der Beschreibung des Projekts http://www.dl9an.de/home/download/Hochfrequenzmessplatz_HFM91.pdf auf Seite 13 findet sich die Beschreibung dazu. Ich habe das Teil aber erst kürzlich entdeckt (hier im Forum) und es noch nicht ausprobiert. Alternativ hat ELV ein sehr interessantes RLC-Meter, das aber nicht ganz so einfach aufgebaut ist. http://shop.elv.de/output/controller.aspx?cid=74&detail=10&detail2=2219 Sicher auch ein interessantes Projekt; allein schon aus der Schaltungsbeschreibung kann man viel lernen. Gruß, Degi
@Mr-400-Volt @Benedikt wenn ih es richtig gedeutet habe gibt es insgesamt 4 Mess Modis ? (der Kalibrier-Modus ist nicht aufgeführt) 1. Cx messen 2. Lx seriell zu L messen 3. Lx parallel zu L messen 4. Lx und Cx (Schwingkreis) messen Bernhard
Ich habe nur probleme, einen vernünftigen wert ab 100nf zu beckommen. Da bleibt nix still stehen......
Wenn ich zwei 150nf parallel messe (also300nf) steigt die Resonanzfrequenz auf das doppelte an ????
@ Bernhard Schulz Welchen OPV (2 mal LM311 ??)und was für Spulen (besonders gute?) hast du genommen? Ist dein Aufbau kritisch gegen Störungen (z.B. Ansteuerströme der Relais, usw )? Was meinst du mit 8,8mH? Ich staune über den Messbereich, da bei mir immer bei ca. 150nF Schluss war.
@ Bernhard Hast du auch mal versucht kleine Werte (pF) zu messen ? Die dürften jetzt schlecht gehen, da bei diesen dass L/C Verhältnis zu groß wird. Dagegen ist bei bei großen Kapazitäten aufgrund der großen Spule das L/C Verhältnis besser, weshalb so große Kapazitäten messbar sind.
Hallo Gast, > Welchen OPV (2 mal LM311 ??) gegenwärtig verwende ich 2xB082 (NF-OPV DDR 1984), andere hab' ich momentan nicht vorrätig Besser wäre die Komination OPV mit hoher Grenzfrequenz + LM311, vielleicht sogar 2x LM311, aber ich weiss nicht, ob der LM311 bei starker Gegenkopplung (Verstärkung von ca. 20) zum schwingen neigt, denn er ist als Komperator ausgelegt (schnelles Schalten) > und was für Spulen (besonders gute?) Nein, habe eine sttehende Induktivität 8,2 mH (Reichelt) verwendet > Ist dein Aufbau kritisch gegen Störungen (z.B. Ansteuerströme > der Relais, usw )? eigentlich unkritisch > Was meinst du mit 8,8mH? Das ist die verwendete Induktivität Bernhard
Hallo Benedikt
>Hast du auch mal versucht kleine Werte (pF) zu messen ?
Ja, bin zu der Erkenntnis gekommen, dass man vielleicht sogar für die
kleinen Kapazitäten besser auch ein kleines L verwenden sollte,
um so genauer sind die Mess-Ergebnisse.
Bei mir wird ein zusätzliches Relais wird ein kleines L bereitstellen ;)
Bernhard
Das mein LC-Testgerät ab ca. 200nf spinnt, scheint an der Software zu liegen. Hab mal einen 1,5 müF angelegt und am oszi gemessen, und das signal ist einwandfrei ein schöner rechteck.
@Bernhard Schulz Entspricht der B080 nicht dem TL082? Bei 0 bis 5V wir der außerhalb seiner Spezifikation verwendet. Ist das bei deinen B080 auch so? Worauf sollte man bei Ersatztypen achten? Kann an irgendeinen schnellen Rail-to-Rail OPV nehmen (zB OPA2350 35Mhz oder OPA2340 5,5MHz)? Oder ist die Wahl übertrieben?
> wie habt ihr bei der Frequenzmessung den Timer eingestellt ? Ich werde den ATmega8 verwenden, Timer 0 ist verantwortlich für den Sekundentakt, Timer 1 wird extern durch die Messfrequenz an (T1) hochgezählt > Entspricht der B080 nicht dem TL082? Ja, das müsste er sein, arbeitet ungefähr bis 500kHz >Bei 0 bis 5V wir der außerhalb seiner Spezifikation verwendet. Ist das >bei deinen B080 auch so? In versorge ich mit 9V >Worauf sollte man bei Ersatztypen achten? Kann an irgendeinen schnellen >Rail-to-Rail OPV nehmen (zB OPA2350 35Mhz oder OPA2340 5,5MHz)? Oder ist >die Wahl übertrieben? Ich vermute, dass diese Schwingschaltungen bis einige 100 kHZ mit dieser hochohmigen Dimmensionierung schwingen kann. Dimmensioniert man die Mittkopplung niederohmiger, wird die Messfrequenz verfälscht. Die Phasenverschiebungen der OPVs werden dem LC-Kreis zu schaffen machen. Wichtig ist, dass der Komerator OPV sehr schnell schaltet. Einen normaler OPV ist als Komparator nicht so gut geeignet, es treten interne Sättigungseffekte auf. Einen 5,5MHz OPV? Einfach ausprobieren. Es lässt sich schlecht voraussagen, ob es wesentliche Verbesserungen bringt. Bernhard
@ Bernhard Schulz Um deine Schaltung besser verstehen zu können: Welcher OPV wirkt als Komperator und welcher nur als Verstärker? moin
>Welcher OPV wirkt als Komperator und welcher nur als Verstärker?
Der erste verstärkt, der zweite komperiert.
@ Berhard, ich hab es genau anders. Frequenz an T0 (PD4) und T1 für die sec. Müßte doch eigendlich auch laufen, oder ?
> Frequenz an T0 (PD4) und T1 für die sec.
Natürlich, nur aufpassen, Timer 0 ist 8Bit
Ich habe mir mal wärend einer Messung die Frequenz mit anzeigen lassen. Wenn ich also z.b. 2*150nF parallel schalte, geht die angezeigte Frequenz tatsächlich um das doppelte nach oben. Am Oszi gemessen geht sie runter. Hat von euch jemand eine Idee worann das liegen könnte ?
> Hat von euch jemand eine Idee worann das liegen könnte ?
Teste es mal mit einem Frequenzgenerator?
Vielleicht ist das Eingangssignal nicht i.o.,
vielleicht schaltet der komparator beim Nulldurchgang mehrere male
durch?
Schalte mal einen kleinen C parallel zum Frequenzzähler-Eingang?
Bringt keine änderung. Die eingespeisten Frequenzen werden exact widergegeben (habe sie direkt an Frequ.in eingespeist, ohne den LM311). Der Frequenzzähler arbeitet also richtig.
Schau Dir mal die Flanken des LM311 bei der niedrigen Frequenz genau an, ist da nicht doch irgend etwas?
Oh, bei kleineren Frequenzen tauch ab und an ein Phsenverschobener rechteck als eine art schatten auf.......Bild im anhang...
Und mit 300 nF, wo auch ab und an eine Phasenverschobene welle auftaucht. Die 300 nF werden auch nicht angezeigt......
>Das ist das Signal im leehrlauf....... Meinst Du ohne Cx? Also nur mit C und L ? >Und mit 300 nF, wo auch ab und an eine Phasenverschobene welle >auftaucht. Die 300 nF werden auch nicht angezeigt...... Ich kann nichts erkennen, hattest Du die x-Ablenkung geänderT?
Habe L von 68 auf 100 erhöht, ohne besserung. Mit einem 150nF messe ich eine Frequenz von ca.39320 und mit einem 2ten (300nF) 53950 Hz.
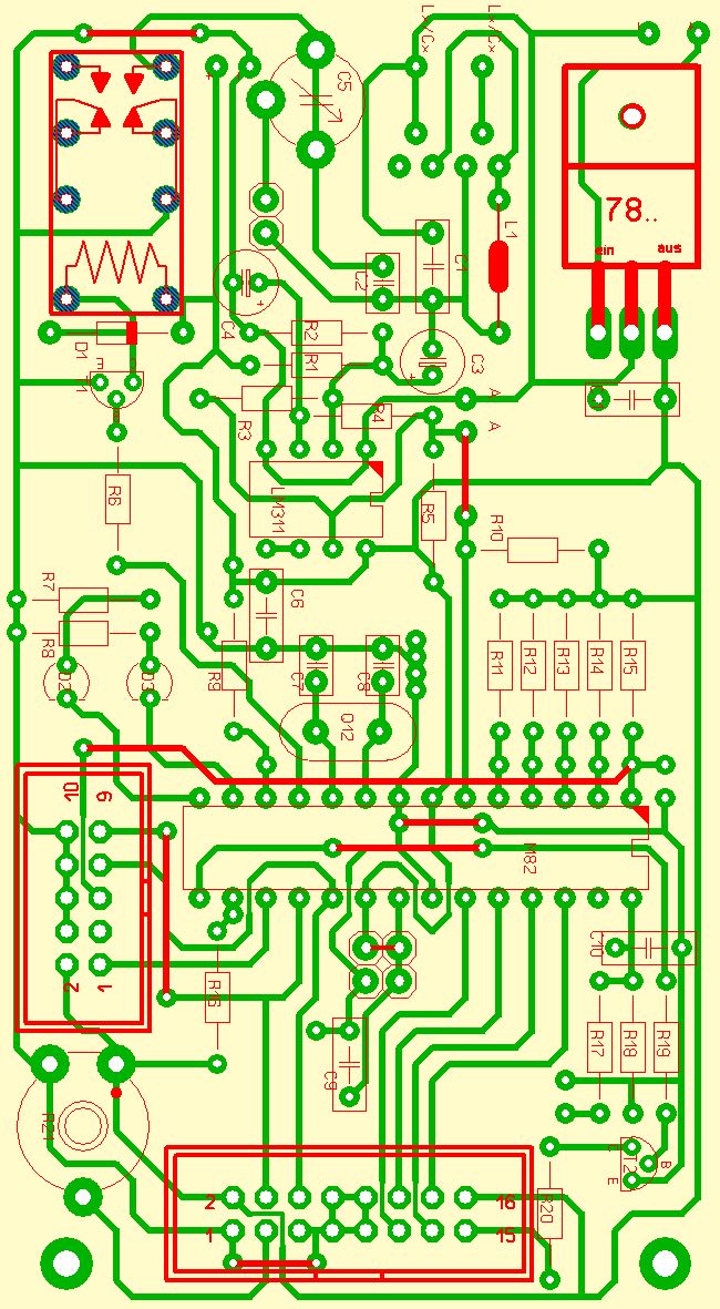
Ich habe mal das Layout hochgeladen, vieleicht könnte der ein oder andere mal drüberfliegen, ob ich vieleicht einen Bock eingebaut habe ? Der Komparator ist nach der Schaltung aufgebaut, die am anfang des Beitrages steht.
moin moin, auch wenn das mit 8051 aufgebaut ist, http://www.hw.cz/constrc/lc_metr/index.html#DOWNLOAD Diese Schaltung und das Prog funktionieren gut. Pieter
@ Mr-400-Volt Kannst du deinen Schaltplan (aus dem gleichen Programm) posten. Vielleicht fehlt eine Verbindung oder es wurde ein ähnlicher Flüchtigkeitsfehler gemacht.
Der Schaltplan vom Komparator steht ganz oben am anfang des Beitrages. Ich habe mittlerweile rausbeckommen, das das Programierkabel, welches genau über den Messeingängen lag, sehr stark gestört hat. Also Kabel ab, 9V-Block drann, und siehe da, kann jetzt immerhin bis 500nF Messen.
> das das Programierkabel, welches > genau über den Messeingängen lag, sehr stark gestört hat Na auf soetwas muss man ersteinmal kommen. Vermutlich strahlte das Kabel in den hochempfindlichen Komparator-Eingang, wäre zumindest eine mögliche Erklärung. Gerade wollte ich Dir den Tipp geben, dass Du den Mittkopplungswiderstand (100k) veringern könntest, damit alles etwas schwingfreudiger wird ;)
@alle Ich programmiere gerade das Assembler-Programm. Komme aber in's stolpern. Die Frequenzen müssen doch quadriert werden, 100.000 KHz x 100.000 KHz = 5 Byte Zahl Dividiert Ihr die Frequenzen vorher durch 10 ? Aber dann wird das Ergebnis etwas ungenauer :( Bernhard
Ich habe float genommen, denn nur so kann man den große Wertebereich verarbeiten, der bei der Berechnung anfällt. Ich habe die Software auch in C geschrieben, in Assembler wollte ich mir das nicht antun. In Assembler würde ich mit 48 oder 64bit rechnen. Die mul und div Routinen von Atmel kann man leicht an solche Zahlen anpassen.
@Alle ich quäle mich gerade durch die Assemlerroutinen durch. Wie genau sind denn Eure Rechenergebnisse? Bei mir habe ich folgende Resultate: Diese Frequenzen habe ich mal fest zugewiesen: f1= 24.000 kHz (ohne Cref) f2= 18.000 KHz (mit Cref) Cref = 3520 pf L + C errechnet: L= 9.717 µH C= 4.526 pF Messung Cx (auch diese Frequenze habe ich mal fest zugewiesen): f2= 18.000 KHz C errechnet: 3521pf Bernhard
@ alle Ich versuche gerade die Schaltung von Bernhard Schulz nachzubauen. Bei mir will sie nicht funktionieren. Hat von euch jemand diese Schaltung schonmal nachgebaut? Wenn ja mit welchen OPVs? Ich versuche es mit OPA2340 und LM311 (am Ausgang 1k gegen 5V). Ich glaube das bei mir der Kondensator am ersten OPV kritisch ist. Mein Aufbau verfällt manchmal in eine langsame Grundschwingung (1-5 Hz). Euer moin PS: Damit man in diesem langen Beiträgen nicht scrollen muss habe ich die Schaltung von Bernhard angehängt.
ich hab die 2-opv-variante mit lm358 und tl072 getestet. wollte bei mir aber auch nicht schwingen.
Ich habe die Standartschaltung aufgebaut und die Werte der Bauteile so verändert, dass die Schaltung besser schwingt. Auch bei meinem Drahtverhau (s. Anhang) schwingt die Schaltung bis zu einem Messkondensator von 470nF. In dieser Version wird der Kondensator noch per Hand hinzugefügt. Die Standardwerte (s. 1. Beitrag) führten in meinem wilden Aufbau schnell zu einem Abreißen der Schwingungen. Im Anhang befindet sich auch ein Bild von einem 1,5uF Kondensator der stabil mit der falschen Frequenz schwingt (Faktor 3). Die Gründe sind für mich rätselhaft ;-((
meine lm311-steckbrettversion mit 68µH und 470pF und ansonsten standardwerten schwingt einwandfrei. mit Cx=1µF und Lx=13mH funktionierts noch; groessere werte hab ich nicht da.
@alle das der komplette Schaltplan für die 1 bzw 2 OPV-Variante. So hab' ich es derzeit realisiert. Alle eventuell notwendigen Widerstände an den Ausgangspins sind vorsichtshalber mit eingezeichnet. Aber manche OPVs benötigen diese nicht unbedingt ;) @moin >Im Anhang befindet sich auch ein Bild von einem 1,5uF Kondensator der >stabil mit der falschen Frequenz schwingt (Faktor 3). Die Gründe sind >für mich rätselhaft ;-(( Fehlt nicht der Mitkopplungswiderstand? @ALEX >ich hab die 2-opv-variante mit lm358 und tl072 getestet. wollte bei mir >aber auch nicht schwingen. Besitzen diese OPVs nocht ein open Kollektor Ausgang? Auch an den Widerstand (Bertriebsspannung gegen Ausgang) gedacht? Bernhard
Peinlicher Fehler. Ich habe vergessen eine Verbindung einzuzeichnen. Verbesserung siehe Anhang
@ Bernhard Wenn ich ehrlich bin, funktioniert deine Schaltung bei mir immer noch nicht ;-( Ich habe den TL082 gegen eine TL072 (rauscharme Variante???) austauschen müssen. Die Schaltung funktioniert nach dem Einschalten nur für kurze Zeit in einem engen Frequenzbereich, dann fängt sie wieder an zu pumpen oder sich kontinuierlich bei einer sehr niedrigen Fraquenz (1-10Hz) einzuschwingen. Meines Wissens sind die LM358 oder LT072 keine open Kollektor OPVs.
@moin Irgenwo hast Du einen Fehler. Teste mal folgendes: Am Ausgang des Verstärkers (1.OPV) müsstest Du eine Gleichspannung von ca. 2,5 V messen, wenn der Mittkopplungswiderstand (100k) nicht zugeschaltet ist. Die Verstärkung sollte nicht zu hoch gewählt werden (Potentiometer auf hochohmig stellen), in diesem Fall ist nämlich weniger mehr. Notfalls mal den 1. OPV entfernen, also die Schaltung nur mit dem Komparator LM311 betreiben. Der 1.OPV soll die Spannung am Schwingkreis nur um einige dB aufpeppen, damit auch Schwingkreise mit niedriger Güte noch schwingen. Bernhard
@alle hat jemand von Euch schon mal die Formel umgestellt, wenn Lx parallel zum Schwingkreis geschaltet wird ? Bernhard PS: 1/Lges = 1/L + 1/Lx bzw: Lges=L x Lx / (L+Lx)
@alle das ist die Formel, wenn ein L parallel zu LC geschaltet wird, besonders gut geeignet für große Induktivitäten. Hatte heute zwischendurch doch noch mal 5 Minuten Zeit gehabt, die Thomsonsche Schwingungsgleichung auf diesen Anwendungsfall umzustellen :) Bernhard
Ich danke Euch, das Gerät funktioniert, habe es gerade veröffentlicht: Beitrag "LC-METER / LC-Messgerät ATmega8 Assembler" Bernhard
Mein LC-Meter geht um den Faktor 1000 falsch, statt 33p zeigt es 33n. Ich denke es liegt an dem Glimmerkondensator den ich von Reichelt habe (CY 22-3 1.0N), auf dem steht nur 1000 (also eine eins mit drei nullen). 1000 bedeutet doch 100 mit null folgenden Nullen, oder? Dann hätte der Glimmerkondensator statt den 1nF nur 100pF. Kennt sich jemand mit der Beschriftung von Glimmerkondensatoren aus?
Okay, Fehler gefunden... Ich habe das Relais falsch angeschlossen... Also die Angabe auf dem Kondensator ist richtig. Jetzt geht das LC-Meter auch richtig. Der 1000 pF Glimmerkondensator wird jetzt mit 1001 pF angezeigt. Der 33 pF Keramikkondensator mit 31.75 pF. Und das obwohl das LC-Meter auf der Steckplatine aufgebaut ist.
Hallo, ist es nicht möglich, den LM311 gegen den NE5532 auszutauschen? Oder hat es jemand schon versucht? Gruß, Wolfram.
So, habe mir nun auch endlich mal den LM311 besorgt. Die Schaltung funktioniert. Hier mal Messergebnisse vom Oszillator: Relays offen: 730.46 Khz Relays geschlossen: 475.82 Khz. Nach den anfänglichen Stolperfallen mit den Schaltern (Öffner, Schliesser) Ist die Schaltung nun eigentlich i.O. Jedoch kommt das Teil nicht aus dem Kalibrieren raus! :-(( Der Taster zum kalibrieren ist auch richtig (öffner). Nach dem Einschalten kommt für 3sek lang "wait", dann "calibrating" wobei das Relays für etwa 1sek angezogen wird und den Cref dazuschaltet. Das Ausgangssignal des LM311s sieht gut aus auf dem scope. Eigentlich alles richtig, oder? Hat jemand ne idee, was falsch sein könnte? Gruß, Wolfram.
Hat jemand ne idee, was falsch sein könnte? Mir erscheint die Frequenz ziemlich hoch, versuch's mal mit einer etwas größeren Induktivität? Bernhard
>Mir erscheint die Frequenz ziemlich hoch, versuch's mal mit einer etwas >größeren Induktivität? die frequenzen und bauteilwerte sind in ordnung, denk ich mal:
1 | osc frequency = 730460 |
2 | cal frequency = 475820 |
3 | ---------------------------------------- |
4 | L_cal = 64.407544 µH |
5 | C_cal = 0.737073 nF |
6 | ---------------------------------------- |
oh, ich seh grad, dass in der variante in der codesammlung 1mH vorgesehen sind. dann ist die spule natuerlich viel zu klein...
Oh nein... War wohl etwas spät als ich alles überprüft habe... :-) Fehler gefunden! Alles bis auf die Verbindung Oszillator -> PIC war richtig! Die Verbindung zum Zähleingang des PICs hab ich vergessen.. Nun funktioniert es prima! Gruß, Wolfram.
Beitrag "[V] MKT 1000pF 1% 63V f.LCR-Meter" wollte nur drauf hinweisen, evtl. besteht noch Interesse? Gruß XlR.
Hallo Leute, nachdem ich das LC-meter mit einem geeichten verglichen habe, muss ich feststellen, daß diese Schaltung SEHR präzise arbeitet! Die "Feinabstimmung" des Cref`s habe ich mit mehreren 15pF Kondensatoren bewerkstelligt. Heute war dann die Zeit, das "Teil" endlich hinter eine Frontplatte einzubauen, die dann in meinen Kabelkanal, in dem noch mehr Messgeräte eingebaut sind, eingesetzt wird. Nach dem alles fertig war, war ich es auch: Das Gerät zeigt pF wunderbar an, hänge ich jedoch einen 2.2uF dran, zeigt es 2.2F ! Ebenso bei Spulen: anstatt mHy zeigt es Hy an! Nach etwa 3 Std. Fehlersuche folgendes Ergebnis: Da die Frequenzen des Oszillators immernoch stimmen, muss etwas anderes sein und so war es! Etwas völlig banales! Durch den Einbau eines anderen LCD-Displays musste ich nun festsellen, daß dieses LCD einfach kein mikro-zeichen kann!!! Auf so einen Fehler muss man erstmal kommen! Mal sehen, ob ich die stelle finde, an der im HEX File das mikro-zeichen steht... Gruß, Wolfram.
so, geschafft! Die HEX-Datei in eine BIN umwandeln (z.B. mit dem GALEP) und dann nach den HEX Werten E4 suchen. Sind 3x zu finden. E4 steht für das micro-zeichen. Ich habe alle 3 E4`s gegen 75 ausgetauscht, also ein kleines u. Nun klappts. Wer das gepatchte File haben möchte, einfach bescheid sagen! GRuß, Wolfram.
Hallo, suche ein aktuelles hex file für einen 16f84 für das LC-Meter nach vk3bhr. Gibt es vielleicht bei der Induktivmessung eine Anzeige in nH? Für Infos wäre ich dankbar. Danke + Gruß Heiko
Bitte melde dich an um einen Beitrag zu schreiben. Anmeldung ist kostenlos und dauert nur eine Minute.
Bestehender Account
Schon ein Account bei Google/GoogleMail? Keine Anmeldung erforderlich!
Mit Google-Account einloggen
Mit Google-Account einloggen
Noch kein Account? Hier anmelden.







