Ein kleines LC-Meter, welches hinreichend genau Induktivitäten und Kapazitäten messen kann. Messprinzip: Ein interner LC-Schwingkreis wird durch das anlegen einer externen Kapazität Cx bzw. Induktivität Lx in seiner Frequenz verstimmt. Duch messen der Frequenzverstimmung kann Lx und Cx hinreichend genau berechnet werden. Features: - Cx parallel zum internen LC-Schwingkreis - Lx parallel zum internen LC-Schwingkreis - LX seriell zum internen LC-Schwingkreis - externe Schwingkreis-Messung - Referenz Kondensator durch Menueführung veränderbar (EEPROM) - Simulatorfunktion - LCD 2 x 16 Zeichen Besonderheiten Hardware: Duch den davorgeschalteten OPV können selbst Schwingkreise mit niedriger Güte zum Schwingen animiert werden, wobei dessen Verstärkung nicht zu hoch eingestellt werden darf (Signalverzerrung) Besonderheiten Software: In Assembler habe ich das Programm geschrieben, teilweise mussten 64 Bit Zahlen berechnet werden, hätt gern gewußt, ob bei Hochsprachen die Rechenergebnisse besser ausfallen? Bis ca. 500KHz ist die Software in der Lage L und C zu berechen. Freuen würde ich mich, über Hinweise, Kritiken und Verbesserungsvorschläge. Gern stelle ich Euch dann die Updates zur Verfügung. Beigelegt habe ich: - Schaltplan - Fuse Bits - Assembler-Code - hex-File - Excel-Tabelle Viel Spaß Bernhard
Super gemacht :-) Das mit den Relais muss ich mir genau ansehen. Ich habe auch so ein Ding, da ist aber nur ein Relais mit Wechsler drin. Im Moment finde ich den Schaltplan nicht, werd die Funktionen heute Mittag mal vergleichen. Der Thread dazu Beitrag "LC-Messgerät" ist ja leider etwas lang zu geworden um alles zu lesen. Vielleicht könntest du hier eine kleine Zusammenfassung schreiben.
Hallo Stefan, > Super gemacht :-) Danke :) > Das mit den Relais muss ich mir genau ansehen. Bei diesem Beispiel habe ich 5 DIL-Relais vorgesehen, damit einige Lx und Cx Kombinationen ausgemessen werden können. Lx kann parallel oder seriell zu L geschaltet werden. Selbst ein unbekannter Schwingkreis (Bsp: DCF77 Feritstab) kann durchgemessen werden. Wer es ganz einfach haben möchte, der kann die Schaltung auch mit einem einzigen Relais (für Cref) bestücken. Somit lässt sich trotzdem noch ein Cx und ein etwas größeres Lx durchmessen. > Vielleicht könntest du hier eine kleine Zusammenfassung schreiben. Es geht im wesentlichen um die Problematik der Schwingschaltung. Eine Komparatorschaltung mit dem LM311 funktioniert ganz vernünftig, nur Schwingkreise mit schlechter Güte wollen manchmal micht anschwingen. Deshalb spendierte ich der Schaltung einen Verstärkungs-OPV. Ist aber auch mit Vorsicht zu genießen, denn dieser OPV darf das Signal nicht verfälschen (nur wenig verstärken!!), sonnst stimmt die Frequenz nicht. Bernhard
Update Version 2 !! Was ist neu? - Bei der Kalibrierung wird geprüft, ob die Frequenzen plausibel sind (schwingt der Oszillator nicht, dann erfolgt eine Fehlermeldung) - längere Pausenzeiten, wenn die Relais umgeschaltet wurden - Programmstartzähler - einige Bugs beseitigt ;) Bernhard
So, ich habe das LC-Meter nachgebaut. Es funktioniert prima. Hier sende ich noch die EAGLE-Dateien dafür und ein paar Bilder vom Apparat. :-) FF (Fiel Fergnügen) MfG Paul
@Paul, Du hast den LM311 zur Schwingungserzeugung verwendet, hast Du Probleme, dass manche LC-Schwingkreise mit schlechter Güte nicht anschwingen wollen? Bernhard
@Bernhard ....bis jetzt noch nicht. Ich habe hier aus vorhandenem Zeug 6 verschiedene (Parallel)-Schwingkreise gebastelt. Die gingen alle. MfG Paul
So, hier ist noch ein Bild des fertigen "Apparates". Das Gehäuse besteht aus 2mm starken Polystyrolfliesen, die sich mit dem Cuttermesser und einem Stahllineal ritzen lassen. Dann kann man sie über die Tischkante brechen. Geklebt wurde mit Nitroverdünnung. Das Material polymerisiert an den Klebestellen sofort wieder und ergibt ein stabiles Gehäuse. An der Stelle noch einmal Dank an Bernhard für sein Programm und den zur Verfügung gestellten Quelltext. Ich konnte daraus eine Menge über Assemblerprogrammierung lernen, da ich ja eigentlich ein Bascom- Mann bin. ;-) MfG Paul
@Paul - das Gehäuse sieht ja sauber aus - und die Verarbeitung hört sich ja auch einfach an, kannst du nicht mal eine Anleitung Posten, viele brauchen Ihr eigenes format an Gehäuse :) . Gibt da ein haken an der Sache und wie teuer ist das selbstbau Gehäuse gegenüber ein gekauftes? Sorry OT hier - ich denke das wurde viele interresieren wie man ein Gehäuse selber bauen kann. Mit Bildern und so erklären. AVRNix www.comwebnet.de
@Avr-Nix Da gibt es eigentlich nicht so viel zu erklären: Die Polystyrolplatten gibt es in vilen verschiedenen Stärken und auch Farben bei gängigen Bastlerversandgeschäften für verhältnismäßig wenig Geld. Wie es gemacht wird, ist auch auf diversen Modellbauseiten nachzulesen. Ich hebe mir auch gerne alte CD-"Jewelcases" auf, um mal ein Stück klares Material für Fenster im Gehäuse zu haben. Teuren Spezialklebstoff kann man sich sparen, wenn man Nitroverdünnung in eine kleine Spritze (Sanitätshaus) füllt und damit klebt. Das läßt sich gut dosieren. Ich hoffe, geholfen zu haben. MfG Paul
hallo, ich hab mir das lc-meter auch mal aufgebaut, aber irgendwie misst es nur mist ;-) Also teilweise zeigt es gar nichts an und ab und an dann wieder nen wert allerdings immer den selben (falschen) egal was ich anschließe... ich hab es übrigens nur mit einem opv angeschlossen kann es daran liegen?
Hallo bjoern, > Und was kann ich machen um den fehler einzugrenzen? Der LC-Generator muss einwandfrei laufen, konntest Du mit einem OSZI das Rechtecksignal prüfen? Ich empfehle, die Schaltung mit einem einfachen LM311 aufzubauen, denn die funktioniert relativ sicher. Bernhard
@Paul: kannst du mir bitte paar Seiten nennen die mit deiner Technik arbeiten? thx
Leider steht mit im moment kein oszi zur verfügung zur not könnte ich in der uni an eins rankommen... also ich habe die schaltung mit lm311 aufgebaut allerdings ohne tl082.
@bjoern,
> also ich habe die schaltung mit lm311 aufgebaut allerdings ohne tl082
verwende mal andere Induktivitäten und andere Kapazitäten,
die gemessene Frequenz muss relativ stabil sein.
Die Frequenz wird doch auch von dem Atmel gemessen oder? Ich bin der Meinung ich konnte die irgendwo auf dem Lcd ablesen...? Gibt es einen Richtwert für die Frequenz? Wenn ja, wie hoch sollte der sein?
@bjoern, > Die Frequenz wird doch auch von dem Atmel gemessen oder? ja > Ich bin der Meinung ich konnte die irgendwo auf dem Lcd ablesen...? bei "momentane Frequenz" wir dieser Wert angezeigt, dieser Wert sollte auch relativ konstant sein, seit dem Du änderst C oder L > Gibt es einen Richtwert für die Frequenz? > Wenn ja, wie hoch sollte der sein? abhängig von L und C zw. 20kHz .... 200kHz Mit der Thomsonschen Schwingungsgleichung kann die Frequenz berechnet werden
Also laut LCD, hat meine Schaltung 600-700kHz aber die Frequenz ist alles andere als stabil driftet immer um ein paar hundert Herz... Und ich habe das gefühl das die immer größer wird je länger ich das ganze laufen lasse... was könnte das sein?
@Björn Ich habe es so aufgebaut wie von Paul beschrieben. Die Schaltung muß erst "abgeglichen" werden, sprich im Menü mußt Du den Referenzkondensator einstellen. Der steht im Urzustand bei irgendwas vón 64000pF. Daran habe ich auch lange geknabbert. Gruß Erwin
bei mir ist der referenzkondensator richtig eingestellt aber es funktioniert trotzdem noch nicht vllt. werde ich auch mal die version von paul aufbauen ;-)
> Also laut LCD, hat meine Schaltung 600-700kHz
Zitat vom ersten Beitrag:
"Bis ca. 500KHz ist die Software in der Lage L und C zu berechen."
Kann das sein, dass L zu klein ist? Desshalb ist die Frequenz zu hoch.
Das seltsame ist ja, das sich die Frequenz egal was ich für eine Spule dran hänge nicht ändert... selstam seltsam...
> Das seltsame ist ja, das sich die Frequenz egal was ich für eine Spule > dran hänge nicht ändert konntest Du mal den Frequenzzähler vom LC-Meter testen, zB. duch anlegen von 50Hz, oder anderen Frequenzen? Ist der LM311 auch richtig beschaltet? Wurden die Eingänge auch nicht vertauscht?
So der Fehler ist eingegrenzt! Es liegt eine viel zu hohe Frequenz am Ausgang des LM311 an! Fast 2MHz!! Ich werde den Schwingkreis nochmal neu Aufbauen der LM311 sollte aber richtig beschaltet sein...
1. RESPEKT!!!! 2. Ich entwickle gerade mal ein Layout und dann baue ichs mir auch nach. Platine basst dann genau in ein TEKO 363
Da hätte ich dann noch ne Frage. Wozu ist es gut die Induktivität einal Paralell und einmal Seriell zum Schwingkreis zu schalten? Ich habe gelesen da kommt was unterschiedliches raus was ist den was?
@Robin T >Wozu ist es gut die Induktivität einal >Paralell und einmal Seriell zum Schwingkreis zu schalten große Induktivitäten lassen sich besser parallel messen, kleine dagegen besser seriell >Ich habe gelesen da kommt was unterschiedliches raus das ist korrekt, da die parasitären Induktivitäten und Kapazitäten unterschiedlich wirken (z.B. Kapazitäten der Anschlüsse, oder Wicklungskapazitäten) Macht aber nichts, für die meisten Anwendungen ist dieses Verfahren hinreichend genau :)
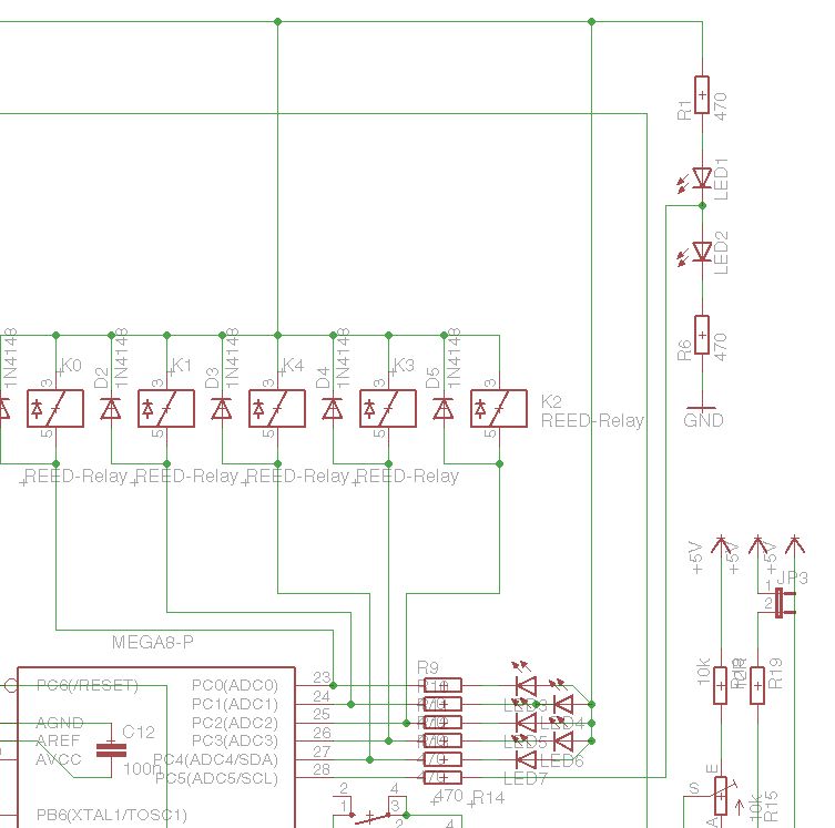
Hallo, Die 470R Wiederstände vor den LED´s, sind die nicht zu groß? DIe Hälfte würde meiner Meinung nach reichen. ODer nicht?
>Die 470R Wiederstände vor den LED´s, sind die nicht zu groß? R=U/I =(5V-2V)/6,3mA = 470 Ohm Erhöhst Du den Widerstandswert, wird natürlich der LED-Strom niedriger ;)
6,3mA ist doch wenig? Reicht vieleicht gerade für ne Low current
Robin Tönniges wrote: > 6,3mA ist doch wenig? Reicht vieleicht gerade für ne Low current Wieso? Wenn man die richtigen LEDs nimmt, geht noch weniger. Ich habe es mir mittlerweile angewöhnt, nur noch superhelle LEDs zu verwenden und diese Teile mit Strömen zwischen 200µA und 1mA zu fahren. Habe hier weiße Nichia-LEDs im Einsatz, bei 1 mA machen die jede 20mA-Normal-LED naß. Andere LEDs der 1000+ mcd-Klasse können normale LowCurrent-LEDs (2mA) ebenfalls problemlos ersetzen und den Stromverbrauch nochmal halbieren. Gruß Jadeclaw.
Ich habe das verlängerte Wochenende genutzt und das LC-Meter nachgebaut. Leider funktioniert es nicht ganz. Ich habe den PIN 11 vom AVR zur Seite gebogen und bin dort mit einen Funktionsgenerator drauf. Gebe ich auf den AVR ein 50Hz Rechteck, zeigt mir das Display 50Hz an. Anderen Frequenzen werden ebenfalls korrekt gemessen. Lege ich nun eine Spule mit 1mH an, werden in Reihe 1.055µH und parallel 1.024µH gemessen. Eine Spule mit 10µH wird parallel mit 8µH gemessen. Das passt ja soweit auch ganz gut. Messe ich die Spule in Reihe, werden 4.294.963µH angzeigt. Mit den Kondensatoren ist es noch wirrer. 100nF werden mit 97.993pF angezeigt, soweit noch plausibel. Lege ich nun einen 0,22µF Kondensator an, werden 64.214pF angezeigt, ein kleiner Elko mit 10µF wird mit 156.858pF gemessen. Da der AVR die Frequenz richtig misst, muß der Fehler ja an der Eingangsbeschaltung liegen. Da wundert mich aber, warum Spulen halbwegs richtig gemessen werden und Kondensatoren total daneben liegen. Im Anhang habe ich noch ein Bild der Platine eingefügt.
Hallo! Wollte mal fragen, ob statt der Relais auch ein simpler CD4016 (oder ähnlich) eingesetzt werden kann Danke für eure Antworten Vex
Sehr wahrscheinlich nein. Grund: Der Durchgangwiderstand der Analogschalter, der je nach verwendetem IC zwischen 50 und 400 Ohm liegt. Ein gutes Relais liegt im Milliohm-Bereich. Gruss Jadeclaw.
Wahrscheinlich auch nicht besser. Bipolare Transistoren sind als Wechselstromschalter prinzipbedingt ungeeignet, FETs haben bei den hier anliegenden Spannungen das gleiche Übergangswiderstandsproblem wie Analogschalter, die ja nun auch nichts anderes sind als FETs mit angehängeter Ansteuerschaltung. Mein Rat: Nimm gute, gasdicht gekapselte Relais und du hast Ruhe für die nächsten 10 Jahre. Gruss Jadeclaw.
Nochmal ne Frage und zwar zu den Relais können das auch Schließer sein?
>Nochmal ne Frage und zwar zu den Relais können das auch Schließer sein?
In der Schaltung wurden Schließer verwendet, also wenn die Ankerwicklung
stromlos ist, dann ist der Kontakt offen (z.B. Reed-Relais)
Prima danke! Ja hab ich auch genommen. nur bin ich mit meinen Layout schon so weit, dass ich nur 3 Tasten (Kalibrieren L/C und Messen) eingebaut hab .. ergo werd ich die Firmware daraufhin anpassen/umschreiben, was bei mir dann in C wahrscheinlich geschieht, da ich mit Asm wöhl nur Chaos verursachen würde ;-). Trotzallem eine prima Schaltung und Software, der man auch ohne Studiengang und ohne viel Geldinvestitionen, einfach folgen kann danke :-) (Platinen Layout und Software folgen noch) Gruß Ulli
Hallo, kann man statt dem LM311 auch ein anderes IC nehmen? Conrad hatte leider keins mehr... ;) mfg Daniel
Wie assemblier ich den Quellcode? Bisher hatte ich immer sowas wie ne main.hex. Aber diesmal sind da nur die einzelnen Dateien.
Hallo, Ich habe mir das LC-Meter mal nachgebaut und habe ein Problem mit dem Komparator. Ich bekomme immer die selbe Fehlermeldung: keine Frequenz... Wenn ich ein Rechteck auf den Pin11 des AVRs gebe wird die Frequenz richtig angezeigt. Wenn ich aber den Komparator anschließe läuft nichts mehr. Das Problem ist das ich am Komparatorausgang nur eine Gleichspannung von ca 5 V habe und kein Rechtecksignal. Ich habe alles richtig verdrahtet und ich kann den Fehler einfach nicht finden. Wenn ich den Komparator mit PSpice simuliere kommt da auch nur eine Gleichspannung von ca. 5 V raus und keine Rechteck. Das verwirrt mich ein bißchen. Hat jemand mal eine Idee was ich falsch gemacht haben könnte oder gab es noch irgendwelche Layout Änderungen die ich nicht mitbekommen habe? Ich bin für jeden Rat sehr dankbar. Grüße
>Das Problem ist das ich am Komparatorausgang nur eine >Gleichspannung von ca 5 V habe und kein Rechtecksignal. Ich habe alles >richtig verdrahtet und ich kann den Fehler einfach nicht finden. Lege den Eingang des Komparators einfach mal auf GND und anschließend auf +5V. Wenn Sich dabei der Ausgangspegel ändert, dann könnte der Komperator schonmal funktionieren. Gruß
Hallo, Also ich habe es jetzt hinbekommen. Es kommt ein Rechteck raus, allerding nur mit einer Frequenz von ca 160 Hz. Das scheint mir ein bißchen wenig(er mißt auch nur mist). Zwei Fragen habe ich noch: Wenn ich auf kalibrieren drücke welche Relais sind dann geschlossen ? und sind Kerkos eventuell ungeeignet als refkondensator und schwingkreis kondensator? Grüße
gast wrote: > Hallo, > > Also ich habe es jetzt hinbekommen. Es kommt ein Rechteck raus, > allerding nur mit einer Frequenz von ca 160 Hz. Das scheint mir ein > bißchen wenig(er mißt auch nur mist). > Zwei Fragen habe ich noch: > Wenn ich auf kalibrieren drücke welche Relais sind dann geschlossen ? > und sind Kerkos eventuell ungeeignet als refkondensator und schwingkreis > kondensator? > > Grüße Ich habe Foliankondensatoren genommen und läuft prima. Aber eigentlich habe ich die genommen wegen der kleinen Toleranz.
@Bernhard Mit was hast Du eigentlich den Schaltplan gezeichnet, wenn ich fragen darf ??
>Mit was hast Du eigentlich den Schaltplan gezeichnet, wenn ich fragen >darf ?? Mit SPLAN 4.0, dieses Programm ist einfach, unkompliziert und schont den Geldbeutel ;)
Hallo, so jetzt habe ich auch den letzten Fehler wegbekommen. Eine Frage noch: Ein Fehler von 5% bei der Messung ist noch im Rhmen, oder ? Geht das bei euch noch genauer? Grüße
Keramikkondensatoren haben eine von der anliegenden Spannung abhängige kapazität. Am besten sind da Folienkondensatoren mit geringer toleranz.
>Eine Frage noch: Ein Fehler von 5% bei der Messung ist noch im Rhmen, >oder ? Wie hast Du die 5% Genauigkeit ermittelt?
@Bernhard: Hübsches Projekt. Vor Allem die Firmware in Assembler ist interessant, von der Komplexität her aber wohl schon an der oberen Grenze. Ich hatte gerade kein 2x16er Display zur Hand und für mein 2x8er konnte ich die Software nicht so recht umschreiben. Daher habe ich meine eigene Firmware geschrieben. Ist komplett in C verfasst und lässt sich mit dem AVR-GCC kompilieren. Ich verwende WinAVR-20071221, möglicherweise wird das Programm in einer anderen Version zu gross. Ich bin immerhin bei ungefähr 8'050 Bytes, mit einigen "Hacks" habe ich es gerade so knapp in den ATmega8 gekriegt ;) Von der Funktion her wird das Ding wohl ziemlich ähnlich sein wie deine Version, wenn auch die Steuerung wohl etwas abweicht: Nach dem Start wird erstmal kalibriert. Dabei wird zuerst der Wert der eingebauten Spule berechnet, anschliessend der des eingebauten Kondensators und am Ende Cref. Die Differenz zwischen dem so "gemessenen" Cref und dem eingestellten Wert wird nachher ausgegeben und gibt Aufschluss über die Qualität der Hardware. Je tiefer, desto besser. Ich komme mit meinem Drahtverhau auf etwa 30pF. Das ist nicht der Hammer, aber ausreichend genau, jedenfalls lassen sich auch recht kleine Kondensatoren (z.B. 22pF) ganz ordentlich messen. Die Steuerung ist recht einfach gehalten: Nach der Kalibrierung ist man im "Hauptmenü" und kann Messungen vornehmen. Mittels [MODE] kann der entsprechende Modus ausgewählt werden: "Lx=?" Spule "Cx=?" Kondensator "LCf=?" Frequenz eines Schwingkreises "LClx=?" Induktive Komponente eines Schwingkreises "LCcx=?" Kapazitive Komponente eines Schwingkreises Eine Messung kann mit [START] gestartet werden, [CAL] löst einen erneuten Kalibrierungsvorgang aus. Über die [M+]- und [M-]-Tasten lassen sich die Werte von L (Eingebaute Spule), C (Eingebauter Kondensator) und Cref ausgeben. Drückt man bei der Anzeige von Cref erneut [M+], kann der Wert von Cref mit [+] und [-] geändert werden. Mit [M+] und [M-] lässt sich die betreffende Stelle auswählen. Bestätigen ist nicht nötig, der Wert wird nach jeder Änderung sofort in's EEPROM geschrieben. Mit [M+] oder [M-] kann dieser Bildschirm auch wieder verlassen werden. Es wäre schön, wenn der ein oder andere das Programm mal testen könnte. Funktionieren müsste eigentlich alles (Wenn ihr negative oder komplett falsche Ergebnisse bekommt ist meistens der falsche Modus eingestellt oder kein DUT drin), besonders interessieren würde mich, was ihr denn für dCref (Wird nach der Kalibrierung angezeigt) bekommt. Achja, das Programm ist für ein 1x16-LCD mit 2x8er Organisation geschrieben, durch ändern der Zeile #define LCD_2X8 1 in #define LCD_2X8 0 lässt sich das Programm aber für ein 1x16-LCD in normaler Ausführung kompilieren. Konnte ich mangels Display allerdings noch nicht testen. Danke und Gruss, Philipp
@Bernhard: also wenn ich einen 1nF Kondensator messe (5% Toleranz) dann mißt das Gerät bei einigen Kondensatoren 910 pF (als bisher niedrigsten Wert) Bei 10nF Kondensatoren mißt er nur 8500 pF Bei 100nF mißt er sogar nur 5000pF Die Spulen die ich habe (1mH und 10uH) mißt er ziemlich genau. Hast du ne Idee warum er bei Kondensatoren so falsch mißt? Grüße
Gast wrote: > @Bernhard: > > also wenn ich einen 1nF Kondensator messe (5% Toleranz) dann mißt das > Gerät bei einigen Kondensatoren 910 pF (als bisher niedrigsten Wert) > Bei 10nF Kondensatoren mißt er nur 8500 pF > Bei 100nF mißt er sogar nur 5000pF > > Die Spulen die ich habe (1mH und 10uH) mißt er ziemlich genau. > > Hast du ne Idee warum er bei Kondensatoren so falsch mißt? > > > Grüße Bei mir ises genau andersherum. C's mißt er bei mir sehr genau Spulen "eigentlich" auch nur kommen meistens SEHR unterschiedliche Werte bei parallel und seriel gemessenen Induktivitäten raus. Einer davon stimmt, nur welcher weiß ich nicht bevor ich das Ergebnis mit einem anderem LC-Meter überprüft habe. Deshalb ist das Spulen-Messsystem eindeutig verbesserungswürdig.
Robin Tönniges wrote: > Bei mir ises genau andersherum. C's mißt er bei mir sehr genau Spulen > "eigentlich" auch nur kommen meistens SEHR unterschiedliche Werte bei > parallel und seriel gemessenen Induktivitäten raus. Einer davon stimmt, > nur welcher weiß ich nicht bevor ich das Ergebnis mit einem anderem > LC-Meter überprüft habe. Deshalb ist das Spulen-Messsystem eindeutig > verbesserungswürdig. Was sind es denn für Werte? Bei mir sind die Messungen dann ungenau, wenn die Werte zwischen gemessener Spule und eingebauten Spulen/Kondensatoren sehr gross ist. Als L habe ich bei mir beispielsweise 180uH eingebaut, da sind die Abweichungen bei "grossen" Spulen (Über 1mH) schon recht gross. Kondis gehen aber auch bei mir ganz ordentlich bis runter auf ca. 20pF.
Moin, ich würde mir das ganze auch gerne nachbauen wollen, aber hätte das gerne etwas verkleinert. Von daher hab ich mal die LEDs gekürzt und die Steckverbinder etwas geändert. Wird das so funktionieren oder bekomm ich da irgend welche Probleme? Ich glaube irgendwo gelesen zu haben, dass die Cref LED rein muss?!
Hallo, auch wenn es nicht direkt hier rein passt: ich habe die "Original"-Version gebaut, mit AVR und der Software von http://home.ict.nl/~fredkrom/pe0fko/LCMeter/ Das Teil hatte etwas von einer Würfelbude an sich. ;) Mein Vrsuch, durch diese ASM-Source war mir ddann doch zu anstrengend und so kam es, wie es sollte: Copy&Paste aus meinen Source-Vorräten und den Rest neu. Stand im Moment: Schaltung nach obigem Link. Nun der Grund des Postings: Rechnungen neu zusammensortiert und Grenzen gesetzt. L sollte 100µH sein, C 680pF, Ruhefrequenz ca. 500kHz. Die maximal (rechnerisch!) mögliche Schwingfrequenz ist 653,35 kHz... L wird in 1nH Auflösung berechnet, da maximal 24 Bit intern -> Lmax 16mH Zwischen 20µH und 3,3mH ist der Fehler sicher unter 5%, andere bekannte Werte hatte ich nicht, der Fehler ist vermutlich kleiner, ich habe aber keine passenden genauen L. C wird in 0,1pF Auflösung berechnet, maximal also 1,6µF. Fehler ähnlich, unter 10pF habe ich meist 1-2pF zuviel. Referenz-C sollte 1-1,2n sein. Der LM311 schwingt zuverlässig und die Frequenzen waren auch mit der Software von oben reproduzierbar, trotzdem rechnete die Software offenbar bei etlichen Wert-Bereichen falsch. Ich habe noch Frequenzmessung mit reingenommen, Bereich ca. 100Hz bis 3MHz mit 10MHz Takt. Bei mir ist noch ein automatisch zuschaltbarer 16:1 Teiler raufgekommen, so geht Frequenz bis 80MHz. Im Moment habe ich nur das Problem, daß der Tiny2313 voll ist, ich muß aufräumen, nein, der Tiny bleibt drauf. ;) @Bernhard Schulz: wenn Du willst, hänge ich den momentanen Source hier gern mal rein, falls Du die Rechnerei vergleichen willst. Funktioniert so, wie er ist in obiger Schaltung, sollte sich auch problemlos auf Deine Hardware zum Testen bringen lassen. Wenn das Ding gar ist, mache ich dazu noch einen Thread auf. Gruß aus Berlin Michael
Nur noch eine Frage... Kann ich die Spule "09P 1,0M" (ohne ") von Reichelt verwenden? Oder auf was muss ich da genau achten, wurde aus dem Posting hier nicht ganz schlau. Und was für DIL-Relais habt ihr verwendet, da mir die Varianten mit 1 Ampere wohl etwas oversized wirken?!
@Michael >wenn Du willst, hänge ich den momentanen Source hier >gern mal rein, falls Du die Rechnerei vergleichen willst. Ja, das könntest Du ruhig tun, das interessiert sicherlich nicht nur mich. @Orikson >Kann ich die Spule "09P 1,0M" (ohne ") von Reichelt verwenden? Oder auf >was muss ich da genau achten, wurde aus dem Posting hier nicht ganz >schlau. Ich denke schon. Es kann vorkommen, dass die Schwingschaltung nich vernünftig arbeitet, das merkt man aber sofort, wenn die gemessene Frequenz instabil oder jenseits vom berechneten Wert ist. Die Schwingschaltung (L+C+Komparator) ist das Herzstück dieses Messgerätes, der Rest ist pure Mathematik. >Und was für DIL-Relais habt ihr verwendet, da mir die Varianten mit 1 >Ampere wohl etwas oversized wirken?! Das mag sein, aber sie funktionieren ganz vernünftig, natürlich können auch andere Relais verwendet werden, Hauptsache es gelangen nicht zu viele Störsignale (Netzbrummen u.d.gleichen)in die Schaltung. Bernhard
Hallo, ich weiß, der Thread ist schon was älter. Aber ich möchte gerne ein solches LC-Meter nachbauen. Nun habe ich mir die Eagle Dateien von Paul Baumann herrunter geladen und angefangen das etwas anzupassen. Was mich dabei arg irittiert ist die ISP Schnittstelle, bzw. genauer der Pin 2 am JP3, wieso ist das einmal mit dem Output des lm311 verbunden und einmal mit dem Pin PD5? Und wozu ist der 100 Ohm Widerstand da? Das will sich mir nicht erschließen. viele Grüße Biertrinker
Oh, da ist ein Fehler drin. :-( Also: der 100 Ohm Widerstand muß zwischen den PIN 7 des LM311 und den Pin 11 des Mega8. Der PIN2 von J3 muß auf den RESET-Anschluß des Controllers. Das ist die ISP-Schnittstelle von Scott-Falk Hühn. Ich habe das gar nicht gemerkt, da ich den MC "im Freien" programmiert habe. Asche auf mein Haupt Paul
ah ja, jetzt bekomme ich das auch mit dem Original-Schaltplan überein. Dann korrigiere ich das mal ;-) vielen Dank
Öhm, da hätte ich noch eine Frage, das Relais K0 ist irgendwie genau verdreht, hat das einen Sinn? Kann vergleiche jetzt schon ne habe Stunde die Schaltpläne, sieht für mich auch verdreht aus, oder? viele Grüße Biertrinker
Du meinst die Spulenanschlüsse des Relais K0 ? Das ist doch elektrisch völlig Brust, da es kein polarisiertes Relais ist. Sicher habe ich das so gemacht, damit es sich besser routen ließ. MfG Paul
Stimmt, du hast ja vollkommen recht, da habe ich mich doch gestern ein bischen zu viel von Eagle täuschen lassen, das schreibt ja + und - an die Pins. Da habe ich dann garnicht weiter drüber nachgedacht, was da hinter steckt. Sorry!
Eventuell mußt Du aufpassen, daß Du keine Relais mit internen Freilaufdioden erwischst. Na dann: FF (Fiel Fergnügen) ;-) MfG Paul
Hallo mal wieder, ich habe das Messgerät jetzt soweit aufgebaut, die Größe ist sicherlich ungewöhnlich klein damit das in ein Gehäuse in der Größe eines Digitalmultimeters passt. Große Teile sind dann auch smd Bauteile, auch der Mega 8. Ich habe mal ein Bild mit der Handy-Kammera angehängt, später kann ich auch mal bessere Fotos mit ner Richtigen Kamera machen. Nun zu meinen Problemen: 1. Ich verstehe die Menüführung nicht so recht. Ich habe 5 Tasten, also Menu +, Menu -, +, -, Start Wann benutze ich denn welche? + Scheint manchmal zum bestätigen verwendet zu werden, aber mir ist nicht klar wann? So, jetzt muss man ja erstmal den Referenz-C einstellen. Der ist bei mir wie vorgesehen 1nF. Also müsste ich doch wohl 1000pF einstellen. Muss ich die Spule nicht auch irgendwo einstellen? Und wie stelle ich denn jetzt ein was ich messen will? vielleicht kann mich ja mal jemand aufklären, wie das funktioniert. vielen Dank Biertrinker
>Ich habe mal ein Bild mit der Handy-Kammera angehängt...
Das ist nicht richtig. ;-)
Welche Software hast Du genommen? Die von Phillip Burch vom 8.3.08? Dort
hat er die Tastenfunktionen beschrieben. Bei der Software von Bernhard
ist die Bedienung eigentlich gleich. Bei mir hat die interne Spule
1,004mH und der Kondensator 993pF, so daß ich auf den Abgleich
verzichtet
habe und meine Werte hinreichend genau sind. Die tollen Ranzen, äh
Toleranzen vor allen Dingen von Induktivitäten sind ja auch ganz
anständig.
MfG Paul
Hm, herrlich, glatt das Bild vergessen. So, nun ist mir selber schon ein Fehler aufgefallen, ich habe doch glatt 2 Taster vergessen einzuplanen ;-) Ich werde das jetzt erstmal dran friemeln und dann nochmal weiter testen, ob ich dann besser klar komme.
Hallo nochmal, also, habe mal schnell die 2 fehlenden Taster nachgerüstet, jetzt kann ich zumindest einigermaßen nachvollziehen, wie das Programm funktioniert. Habe den Referenz Kondensator auf 1000pF eingestellt. Wenn ich jetzt versuche einen Kondensator zu messen kommt nicht wirklich was sinnvolles bei raus. Die Frequenz liegt irgendwie meist irgendwo bei 800-830 khz. Das klingt irgendwie nicht so richtig? Schwankt auch immer. Messe ich eine Spule mit 1mH mist die Schaltung 122µH, bei Kondensatoren ist das Ergebnis noch weniger passend. Jetzt rätsel ich doch etwas, wie ich das Problem lösen soll. noch jemand nen Tipp? Ach ja, ich habe das ganze mit den Werten wie im Original-Schaltplan bestückt, also 1mH und 1nF.
Nun denn, ich mal wieder. Bevor ich jetzt ins Bett gehe nochmal ein Update. Ich habe noch einen Routing-Fehler gefunden, durch den der Messkontakt auf Masse gezogen wurde. Das habe ich behoben, funktionieren will es aber immer noch nicht wirklich. Was mich jetzt aber irritiert ist, das die Schaltung im Modus für Kondensator-Messungen plötzlich 160 mA zieht, in allen anderen nur 62 mA. Nebenbei wird der Mega8 dann sehr heiß. Ist das normal? Könnte das mal jemand nachmessen? Die Frequenz ist immernoch irritierend hoch und verändert sich immer mal wieder nach dem einschalten. Gerade ist sie bei 1.156.081 Hz, wenn ich eine Spule mit 1mH anhände sinkt sie auf knapp 800 khz. vielen Dank Biertrinker
Hallo mal wieder, ich habe mir jetzt die mühe gemacht und habe die Platine nochmal neu geroutet, neu geätzt und bestückt. Jetzt funktioniert das schon viel besser. Allerdings habe ich noch zwei Dinge, die mich iritieren. Ich habe hier eine Reihe Kondensatoren durchgemessen. von 22pF bis 330nF hat soweit alles gut geklappt. Wenn ich allerdings einen 10µF SMD-Keramik Kondensator messen will kommt immer was zwischen 9000-14000pF raus. Ist das normal? Spulen messen klappt gut, wenn es denn klappt. Beim Kalibrieren von R-Seriell und R-Parallel resettet sich der Controller gerne immer mal wieder, und oft muss man vor dem Kalibrierern erstmal eine Spule anhängen, bevor man kalibrieren kann. Sollte das so sein? Da scheint der Schwingkreis nicht anschwingen zu wollen, oder? Solle ich mal eine andere Spule verwenden? Ach ja, im Bereich um 1mH misst das Ding recht genau, bei einer Spule die 2,2µH haben soll werden meist aber ca. 20 µH gemessen. Was könnte ich denn da noch verbessern? vielen Dank Aike
@Aike Das Herzstück dieser Schaltung ist der Oszillator. Wenn aus irgend einem Grund die Schaltung nicht korrekt schwingt, dann können die Induktivitäten und Kapazitäten nicht berechnet werden. Du kannst Dir die anliegende Frequenz anzeigen lassen und per Hand die L und C nachrechnen. Bei Kapazitäten im µF Bereich könnte der Messfehler extrem hoch sein, da ja die dazugehörige Induktivität ebenfalls sehr hoch sein müsste. Bernhard
Hallo nochmal, also für den 10µF Kondensator werde ich das mal genauer nachrechnen. Aber was ist mit diesem Reset Problem? Muss ich eigentlich die beiden Messfühler zum L-Kallibrieren verbinden? Das ist nämlich das Problem, wenn ich auf L-Seriell schalte und dann die Frequenz angucke, dann ist die bei 1Hz. Kalibrieren geht dann micht, weil keine Frequenz vorhanden. Wenn ich dann die beiden Fühler verbinde, dann kann ich kalibrieren - vorrausgesetzt das Programm startet dann nicht neu.
help me..LC-METER / LC-Messgerät ATmega8 Assembler hex
Hallo, habs jetz auch endlich mal mehr oder weniger fertig gebracht, mein LC Meter. Bilder vom Gehäuse und der Elektronik: http://pic.leech.it/pic.php?id=687395c2imgp0573.jpg http://pic.leech.it/pic.php?id=32b6563imgp0574.jpg Leider tut es aber nich so wie es soll. Zum einen hab ich das selbe Resetproblem, was auch Aike hat. Aber bei mir macht er den Reset fast immer beim Kalibrieren von parallelen Induktivitäten, bei seriellen fast nie. Dabei zeigt er manchmal nur "Kalibriere...", manchmal (wenn man dann was messen kann) aber "Kalibriere...CL.." an. Das messen klappt aber auch nicht so ganz. 100µH Spulen misst er so um die 20 - 40 mH, egal in welchem Modus. Einen 10µF ElKo misst er so zwischen 5 - 1 µF. Die Freuquenz liegt bei ca. 159kHz (siehe Bild) und ist da auch relativ stabil (+/- 2 kHz). Wenn ich ne Spule oder nen ElKo ranhängt steigt die aber auf was zwischen 400 - 500 kHz. Hab auch mal den alten Quellcode aus dem ersten Post zu versuchen, da kommt er aber nicht mal über die Startroutine raus und resettet wohl immer und immer wieder.
Hallo Orikson, ich kann dir zwar nicht bei allen Problemen helfen, aber zumindest ein klein bischen sollte gehen. Also, 10µF kann ich auch nicht messen, das ist wohl zu viel für das Messgerät. Zum testen solltest du erstmal was im nF bereich versuchen. Gut funktionieren bei mit 22p - 330n, mehr habe ich noch nicht getestet. Was passiert wenn du ne Spule in Reihe messen willst? bei mir sagt der dann immer keine Frequenz. Ich muss erst die beiden Messkontakte verbinden, dann kann ich kalibrieren. Anschließend kann ich auch richtig messen, bisher haben alle Spulen gestimmt. Insgesamt alles etwas wackellig.
Also Kondensator messen ging jetz grad schon mal gar nicht, egal wie ich es gedreht hab ... Einzige Ausnahme: Gerät abschalten, Messkontakte verbinden, Gerät einschalten. Dann zeigt es mir aber immer unterschiedliche Werte an, das kann nichts mit Messtoleranzen zu tun haben. Die Frequenz liegt dann bei ca. 500kHz. Ohne verbundene Messkontakte sinds wieder ca. 157kHz. Außerdem resettet er sich schon bei der Kalibrierung während dem Einschalten immer wieder mal. Habe jetz grad ne 100µH Spule rangehängt, Frequenz ging wieder hoch auf ca. 500kHz, in Reihe und Parallel misst er aber nur 1 - 2 µH, grad waren es aber auch etwas mehr als 40000000 µH. Grad hat er sich wieder resettet, jetz misst er gar nix mehr, also nochmal Strom weg, Kontakte zamgeschlossen, Strom her, die 100µH Spule hat jetz zwischen 255 und 372 µH, aber nur in Reihe gemessen. Parallel misst sich nix... Woran kann das liegen? Kurzschluss oder Wackelkontakt konnte ich keinen finden...
> ....Frequenz ging wieder hoch auf ca. 500kHz
Es kann sein, dass die Frequenz von 500 kHz für den Komparator zu hoch
ist, versuch's mal mit größeren Kapazitäten und Induktivitäten, damit
die Schwingschaltung "sauberer" arbeitet.
Übrigens, die Software hatte bei ca. 500 kHz ebenfalls ihr äußerstes
Limit erreicht. Mehr geht nicht, da die Zahlenwerte zu groß wurden (z.B.
das Quadrat einer Frequenz)
Ich weiß dass sowas in Foren unbeliebt ist, aber ich suche jemanden, der mir ein ähnliches Gerät baut. Es geht um eine spezielle Variante eines Widerstandsmessgeräts. Ich selber bin reiner Analogmensch und kann allenfalls noch in LabView dilettieren, aber für diese kleine AUfgabe möchte ich extra nen PC mit Messkarte beschäftigen. Wer möchte?
Rudolf Dölling wrote: > Ich weiß dass sowas in Foren unbeliebt ist, aber ich suche jemanden, der > mir ein ähnliches Gerät baut. Es geht um eine spezielle Variante eines > Widerstandsmessgeräts. Ich selber bin reiner Analogmensch und kann > allenfalls noch in LabView dilettieren, aber für diese kleine AUfgabe > möchte ich extra nen PC mit Messkarte beschäftigen. Wer möchte? Hallo Rudolf, poste doch sowas besser im Markt-Forum. Ausserdem solltest du noch einige weitere Informationen preisgeben, insbesondere Wertebereich, geforderte Auflösung und Genauigkeit, sowie Datenein- und Ausgabe (Schnittstelle zum PC, Display, ...).
Wie sollte man dieses Messgerät optimieren, wenn man hauptsächlich kleine Induktivitäten und Kapazitäten messen möchte? Welche Spule und welche Kapazität würdet ihr für den Grundschwingkreis wählen? Sind 100uH und 1nF sinnvoll? Was für eine Spule würdet ihr verwenden. (für eine höhere Güte) -Selbstgewickelte Luftspule -Selbstgewickelt auf Spulenkörper -gekauft (wo, welche) Führt bei der L-C Umschaltung ein Reed Relais oder ein Umschalter zu genaueren Ergebnissen? Werden wirklich alle Fehler beider Verwendung von mehreren Reedrelais herauskalibriert oder sollte man bei genauen Ergebnissen und kleinen Werten lieber eine minimalistische Schaltung verwenden: (Siehe Links) http://www.amqrp.org/kits/elsie/ELSIE_BA.PDF http://www.amqrp.org/kits/elsie/ (Hier ist vermutlich der Ursprung der Schaltung zu finden)
@Jörn > Wie sollte man dieses Messgerät optimieren, wenn man hauptsächlich > kleine Induktivitäten und Kapazitäten messen möchte? Durch eine relativ hohe Frequenz des Schwingkreises, da wirken sich kleinste Kapazitäts-Änderungen bzw. L-Änderungen sehr stark aus. > Welche Spule und welche Kapazität würdet ihr für den Grundschwingkreis > wählen? Sind 100uH und 1nF sinnvoll? Versuche in den Bereich von 200 kHz zu kommen, da sind die Ergenbnisse ganz brauchbar. > Führt bei der L-C Umschaltung ein Reed Relais oder ein Umschalter zu > genaueren Ergebnissen? Die Reed Relais sind ganz brauchbar, > Werden wirklich alle Fehler beider Verwendung von mehreren Reedrelais > herauskalibriert oder sollte man bei genauen Ergebnissen und kleinen > Werten lieber eine minimalistische Schaltung verwenden: (Siehe Links) > http://www.amqrp.org/kits/elsie/ELSIE_BA.PDF > http://www.amqrp.org/kits/elsie/ (Hier ist vermutlich der > Ursprung der Schaltung zu finden) Weniger Hardware, in der Regel weniger Störeinfüsse. Aber, das ganze Schaltungsprinzip mit dem Komparator hat Grenzen, denn der Komparator ist kein "idealer Komparator", er sorgt fleißig dafür, dass der Schwingkreis nicht auf seiner eigentlichen Resonanzfrequenz schwingt, besonders deutlich wird das, bei höheren Frequenzen. Vernünftige angepasste Oszillatoren, für einen bestimmten Frequenzbereich, bringen auch genauere Ergebnisse. Es bleibt aber immer wieder die Frage, wie genau soll denn die Kapazitätsbestimmung eines C wirklich sein, denn bei einem C von 1 pF ist selbst die Länge der Anschlüsse und der Abstand des C zu einem anderen Bauteil, bzw. Ground, von Bedeutung. Gruß Bernhard
-Bis zu welchen Frequenzen arbeitet den der lm311 ohne den Schwingkreis zu verzerren? -Bis zu welchen Frequenzen arbeitet den der lm319 ohne den Schwingkreis zu verzerren? Frage zum Messbereich: Ich benötige das LC-Meter für Kapazitäten bis zu 5nF und für kleiner Induktivitäten. Verstehe ich dich richtig, dass du lieber Reed-Relais verwenden würdest als Umschalter (sind meist keine guten) Gruß Jörn
Eine Frage habe ich noch vergessen: Wie sieht die optimale Induktivität aus? Die SMCC Spule (von Reichelt) haben nur eine begrenzte Güte. Ist eine selbstgewickelte Spule besser (welcher Wickelkörper)? Gruß Jörn
Jetzt antworte ich mir schon wieder selber ;-) Ich versuche die Güte der Spule zu verbessern: Was haltet ihr von einem Amidon Ringkern T68-26 mit 40-60 Windungen 0,3er Cu?
Jörn schrieb: > Jetzt antworte ich mir schon wieder selber ;-) > > Ich versuche die Güte der Spule zu verbessern: > Was haltet ihr von einem Amidon Ringkern T68-26 mit 40-60 Windungen > 0,3er Cu? Ich habe eine TOKO Spule aus einem alten Transistorradio umgewickelt auf 69 uH + 1000pF Styro +20 pF Schaltkapazität. Die hat die beste Stabilität über Temperatur. Ringkerne ohne Luftspalt sind nach meinen Erfahrungen nicht für ein LC-Meter geeignet. Habe auch LC-Meter entwickelt mit tiny 2313 mit Ascii Ausgabe an ein weiteres Displaymodul mit einem 9 stelligen VFD Display aus der "Eisenkiste", auch mit t2313. 500 kHz ist gut als max. Frequenz. Ich nahm 600 kHz mit 0,1 sec Torzeit, dann läuft Timer 1 nicht über und fast 16 bit Auflösung ist mehr als genug. Alles in Assembler mit Mathe aus dem math32.asm. Alle Bildchen, wo ich z.B. 0,13 pF als Ergebnis sehe sind zwar nett, aber dann darf man sich nicht mehr im Zimmer bewegen!! Mein Display zeigt zwar auch 8 Stellen an, aber nur 4 sind sinnvoll. Min. Auflösung ist 1 pF und theor. 1 nH. Eine Kalibration mache ich nicht. Warum soll der Kalibrierstyro besser sein als der Oscillatorstyro. Dafür mache ich öfters automatische Nullungen. LG Rudi
Hallo.
Ich habe mir auch diesen LC-Meter nachgebaut.
In meiner Version sind nur leider 2 kleine Fehler/Mängel...
- Das Display hat nur 1 Aktive Zeile und ich bekomme nur "wait..."
beim Messen angezeigt (Kann das Absicht sein?!)
- Beim Kalibrieren erhalte ich werte zwichen 8 und 50µH
(Ich hatte keine 1µH Spule da, deshalb ist eine 10µH Spule drin;
damit wäre 8µH ja noch plausiebel, aber 50 µH?)
Kann mir da jemand helfen? Hatte auch schon 10 x 10µH paralell, da kam
dann garkein Ergebniss mehr.
Display defekt kann ich auch schon ausschließen, denn ich habe 2 2x16
LCD probiert und 1 4x20.
Gefust (Mit Ponyprog)
CKOPT , EESAVE , BOOTSZ1 , BOOTSZ0 , BODLEVEL , BODEN , SUT0 .
Entspricht lt. AVR DUDE (ausgelesen)
LFUSE : 2F
HFUSE : C1
Hat jemand eine Idee, was da los ist?
MfG Denis
Hallo, ich hatte da auch mal eine ASM-Software neu geschrieben. Schwingfrequenz maximal rund 655 kHz, sonst gibt es Überläufe. Mein LC-Meter hat als Ruhefrequenz rund 520kHz, Messbereich ist (rechnerisch) 0,1pF...1,6µH und 1nH...16mH. Ich stell es bei Gelegenheit mal mit auf meine Webseite. http://www.avr.roehres-home.de Gruß aus Berlin Michael
@Michael Könntest du bitte die ASM Software schon mal vor ab posten, dann brauche ich nicht so lange zu warten bis du deine HP aktualisiert hast, Danke Viele Grüße Sven
Vielleicht für dich interessant? http://www.elo-web.de/elo/mikrocontroller-und-programmierung/avr-anwendungen/das-lc-meter-projekt
Hallo, Freunde der LC-Messtechnik, ich habe mir vor einiger Zeit das LC-Messgerät nach dem Konzept von Bernhard nachgebaut. Klasse Konzept übrigens, meine Hochachtung. Es hat bei mir auch sofort perfekt funktioniert. Wer sich an den Nachbau wagt, dem sollte allerdings klar sein, das A und O ist die Schwingschaltung mit dem LM311 (2. Variante, nur 1 OPV). Ich habe die Schwingschaltung vorher auf dem Steckbrett aufgebaut und optimiert. Ohne Meßtechnik (Multimeter und Oszi) wird man da aber nichts. Meine Schaltung schwingt jetzt locker bis über 1,5 MHz! Aber wie das so ist, mit der Zeit fallen einem auch bei einem guten Projekt bestimmte Macken auf. In der Ausgabe der aktuellen Frequenz war ein kleiner Bug. Die Frequenz wurde richtigerweise mit 9 Stellen formatiert, aber nur mit der 8-stelligen Ausgabe auf dem Display ausgegeben. Ich habe dies im ASM-Code berichtigt und siehe da, das Gerätchen eignet sich auch als passabler Frequenzmesser. Schalt- stellung: "LC-Schwingkreis" und dann auf "aktuelle Frequenz" gehen. Da wird sogar ein um 50dB gedämpftes Rechteck-TTL-Signal von 3,5 MHz noch richtig angezeigt. Da ich aber nun einmal im ASM-Code steckte, habe ich noch etwas mehr modifiziert. Bernhard möge mir verzeihen. Der Kapazitätsmessbereich hat jetzt 1 Kommastelle (mehr ist wirklich nicht sinnvoll). Der Messbereich geht modifiziert also nur bis 1 µF. Das sollte auch reichen. Die Induktivität (in Reihe) hat jetzt 2 Kommastellen. Damit dies auch physikalisch funktioniert, muss die Ausgangsfrequenz beim Messen höher liegen. Ich habe also bei mir eingebaut: L=100µH, C/Cp=1000/1000pF, ergibt eine Ruhefrequenz von ca. 500kHz. (Rein physikalisch reicht sonst die Frequenzvarianz nicht aus, um die Induktivität auf 10nH genau auszugeben. D.h. das äußert sich dann so, dass in der Anzeige bei kontinuierlicher Änderung der Induktivität der Wert z.B. von 1,42 ... 1,64 ... 1,86 usw. springt.) Für die Messaufgaben des Funkamateurs ist diese Modifikation sicherlich besser geeignet. Die geänderten Dateien sind in der Anlage enthalten. MfG P. Hofmann
Philipp Burch, ich weiss dass es sehr lange her war, aber dürfte ich vielleicht dich fragen was für ein Compiler du verwendet hast um so einen kleinen hex-code zu bekommen? Fantastisches Gerät übrigens!
Hallo ! Da ich mir dieses Wunderbare Gerät soeben aufgebaut habe, stehe ich vor dem selben Problem :-( Könnte wer so nett sein, und mir das Menue erklähren ! Danke Rudolf Hallo mal wieder, ich habe das Messgerät jetzt soweit aufgebaut, die Größe ist sicherlich ungewöhnlich klein damit das in ein Gehäuse in der Größe eines Digitalmultimeters passt. Große Teile sind dann auch smd Bauteile, auch der Mega 8. Ich habe mal ein Bild mit der Handy-Kammera angehängt, später kann ich auch mal bessere Fotos mit ner Richtigen Kamera machen. Nun zu meinen Problemen: 1. Ich verstehe die Menüführung nicht so recht. Ich habe 5 Tasten, also Menu +, Menu -, +, -, Start Wann benutze ich denn welche? + Scheint manchmal zum bestätigen verwendet zu werden, aber mir ist nicht klar wann? So, jetzt muss man ja erstmal den Referenz-C einstellen. Der ist bei mir wie vorgesehen 1nF. Also müsste ich doch wohl 1000pF einstellen. Muss ich die Spule nicht auch irgendwo einstellen? Und wie stelle ich denn jetzt ein was ich messen will? vielleicht kann mich ja mal jemand aufklären, wie das funktioniert. vielen Dank Biertrinker Beitrag melden | Bearbeiten | Löschen |
@Bernhard: Vielleicht helfen Dir meine 64bit Routinen, die ich für meinen Frequenzzähler geschrieben habe - siehe Beitrag "Reziproker Frequenzzähler+ Optimierte 64bit uint Routinen" . Das ganze ist zwar C-Code, aber die uint64_t Routinen sind Assembler-Einschübe. Für Deinen Anwendungsfall ist ein reziproker Frequenzzähler wahrscheinlich overkill, solange die Frequenz hoch genug ist kannst Du sie ja auch so genau genug messen.
Ich weis der Beitrag ist schon mächtig alt aber hat zufällig jemand ein Aktuelles Eagle Layout und Board zur Hand ? ( Man muss ja das Rad nicht zweimal erfinden. HI ) Gruß Wolf
Hallo Zusammen! Ich habe auch die Gerät Gebaut, aber in display geht nur die beleuchtung sonst nicht! kann sein das alle avr projekte mit display brauchen ein LCD mit HD44780-kompatiblem Controller? kann wohl nicht war sein oder? Gruß Salva
Monteleone Salvatore schrieb: > Hallo Zusammen! > > Ich habe auch die Gerät Gebaut, aber in display geht nur die beleuchtung > sonst nicht! kann sein das alle avr projekte mit display brauchen ein > LCD mit HD44780-kompatiblem Controller? kann wohl nicht war sein oder? > > Gruß Salva wo ist das problem ? ich habe ein oled angeschlossen, etwas selber coden schadet nicht, ist doch nur display steuerung.
Hi Thomas! Meinst Du soll ich das ganze nochmal selber umprogrammieren? Die Ganze code für displaytech 16x2 steuern? na ja wenn ich wusste wie! Gruß Salva
Hallo Zusammen! Endlich habe ich meine display bekommen! jetzt ist mal der display problem erledigt! aber ich habe jetzt eine andere fehler!! unswar wenn ich das gerät einschalte nach der initialisierung kommt ein meldung " ERROR KEINE FREQUENZ" dann von alleine fängt an funktionen weckseln lc lx lcx und das kontinuerlich ich habe an der schaltung die verstärker weg gelassen. Gruß
@Salvatore
> ... kommt ein meldung " ERROR KEINE FREQUENZ"
Ich vermute, dass der Oszillator nicht schwingt.
Gruß
Bernhard
Ich habe mal Überlegungen angestellt wie man eventuell grössere Kapazitäten bzw Induktivitäten messen könnte.Und habe überlegt das ja L Bzw. C immer einen Filter 1.Ordnung also 6db flanke bei frequenz X.Könnte man nicht mit dem AVR eine Frequenz hochlaufen lassen und am ADC messen wo die 6db liegen und dann berechnen.L und C sind Tief- und Hochpass also könnte man auch eine Autoerkennung realisieren.Da ich noch nichts in der Richtung im Netz gefunden habe,frage ich mich ob die Idee vieleicht nicht realisierbar ist oder zu ungenau?
Salvatore M. schrieb: > ich habe an der schaltung die verstärker weg gelassen. Den LM311? Dann ist es kein Wunder, daß der Oszillator nicht schwingt. DAS ist nämlich der Oszillator. Ohne den geht es nicht. Gruß Jadeclaw.
@"Neuling" > ...AVR eine Frequenz hochlaufen lassen und am > ADC messen wo die 6db liegen und dann berechnen.L und C sind Tief- und > Hochpass also könnte man auch eine Autoerkennung realisieren. Deine Idee ist gut, gefällt mir, würde auch funktionieren. Man könnte auch das Maximum ermitteln, dann stünde gleich die Resonanzfrequenz zur Verfügung. Diese Messung müsste dann mit einem definierten L oder C wiederholt werden, der Rest ist dann nur noch Mathematik :-) Ich bin mir jetzt nicht ganz sicher, ob es mathematisch ausreicht, wenn die Bandbreite (6 db - Grenze) bekannt ist, wie groß dann L+C ist? Gruß Bernhard
Hallo .. Also mein Schaltung ist nun auch fertig. Das ganze muss nur noch in ein angemessenes Gehäuse. Als Spule hab ich noch die SMCC von Reichelt drinn. Vermutlich könnte ich da die Genauigkeit steigern wenn ich was anderes verbauen würde. Hat zur Spule noch jemand Infos ? Gruß Wolf
Hallo Wolfgang, da hast du ja ein totschickes Gerät zusammengebaut, Hut ab, sieht sehr schön aus! Wie ich sehe, ist das ein Doppelseitiges Layout. Hast du dieses neu geroutet oder habe ich da was übersehen? Wie war das noch mit dem Rad... :) Zur deiner Anfrage der Spulengüte kann ich dir leider keine Auskunft geben, bin selber gerade am routen... Nach dem ich den Transistortester erfogreich aufgebaut habe, fehlt mir eben noch dieses geniale Messgerät für Kapazitäten u. Induktivitäten. Hier gibt es jede Menge FW's, die Einen für den Atmega8 (den ich verbauen möchte) die Anderen für Pic usw. Jetzt habe ich so ein wenig den Überblick verloren, welche ist denn die aktuellste FW. für den Mega8? ...wird eigentlich das EEProm mit benutzt (Ref.-Werte, Sprache...) ? Zur Schaltung: Laut Bernard's Schaltplan ist noch ein OPAmp(TL082) als Verstärker vor dem LM311 geschaltet, welche Vorteile bringt dieser und hat das Einfluß auf das Schwingverhalten des LM311 oder sollte man den besser weg lassen? v. Grüße, Michael
@Michael >Laut Bernard's Schaltplan ist noch ein OPAmp(TL082) als Verstärker vor >dem LM311 geschaltet, welche Vorteile bringt dieser.. Auf den zusätzlichen OPV kannst Du verzichten, der LM311 reicht vollkommen. Gruß Bernhard
Hallo Bernhard, danke schon mal für die schnelle Info..."ich verzichte" :) ...Welche FW. ist denn nun zu empfehlen für den Mega8, gibt ja ettliche, wenn dann noch der Sourcecode dabei ist, wäre das schick. Versuche gerade mit dem AVR-Studio klar zu kommen. Danke schon mal, Gruß Michael Edit: Eine Frage noch, gibt es Alternativen zum LM311 (ausser dem LM319)?
@Michalel, > ...Welche FW. ist denn nun zu empfehlen für den Mega8, gibt ja ettliche, > wenn dann noch der Sourcecode dabei ist, wäre das schick. Versuche > gerade mit dem AVR-Studio klar zu kommen. > Was ist FW? > > Edit: Eine Frage noch, gibt es Alternativen zum LM311 (ausser dem > LM319)? Du kannst eigentlich jeden OPV nutzen, ggf. auch diskret aufbauen. Gruß Bernhard
Hallo Bernhard, mit "FW" meine ich die "Firmware" für den Atmega! Da hier so einige Versionen kursieren, hätte ich gerne gewusst, welche denn nun die beste oder letzte für den Atmega8 in Frage kommt Update Bernhard, Beitrag "Re: LC-METER / LC-Messgerät ATmega8 Assembler" Hast du da noch etwas weiter entwickelt oder ist das das entgültige "Release" ? oder--- Phillip Burch, nur 1x16 Display tauglich? Beitrag "Re: LC-METER / LC-Messgerät ATmega8 Assembler" oder--- Peter Hofmann, mit einer Anzeigenstelle weniger?!? Beitrag "Re: LC-METER / LC-Messgerät ATmega8 Assembler" Mit dieser Schaltung... Beitrag "Re: LC-Messgerät" ...wars't du der Meinung, bessere Ergebnisse erziehlt zu haben!?! und wie sieht es hiermit aus? Beitrag "Re: LC-Messgerät" Diskret ist zwar mehr Aufwand, kann aber mit keinem OPV mithalten. Hier habe ich was gefunden, ist übrigens auch von dir! Beitrag "Re: Kapazizäten von 0,5 nF bis ca. 1µF messen (10E-3-4)" Gruß Michael
EDIT: Was habe ich denn da für einen Quatsch geschrieben?!? Sollte da heißen: "Da kann kein OPV mithalten..."
Hallo, beim Bestücken der Platine ist mir aufgefallen, das "R14 470R", wohl dort fehl am Platz ist, da LED 1 u. LED 2 doch schon mit R1 u. R6 470R begrenzt sind, oder irre ich mich da? Anbei mal ein Screenshot Gruß Michael
hm, ich knalle hier 4 Posts rein, liest hier keiner mit? Auch ich habe das Gerätchen aufgebaut, der Komperator schwingt auch fröhlich nur steht mir z.Z. leider keine 1mH Induktivität zur Verfügung. Verbaut ist zur Zeit Lref 680µH und Cref 1nF. Ich komme, wie der Eine oder Andere auch, mit der Menuführung nicht zurecht! Die Ref-Werte werden o. sollten doch in das EEprom geschrieben werden, oder? Wie kann ich über die Menutasten die Refwerte editieren? Gibt es eine Doku über die Handhabung des Menus ? Wäre nett, wenn das mal Jemand offen legen könnte. Anbei mal ein Shot von den Fusebiteinstellung, die ich im eXtrem-Burner ausgelesen habe, stimmen diese? (im Ponyprog kann ich die nicht setzen) Gruß Michael
So, damit es hier nicht langweilig wird, setze ich mal mein kleines Werk hier rein mit einem mal etwas anderem "Gehäuse". Die Plexiplatte ist 8mm Dick. Die Ränder sind nassgeschliffen u. poliert. Die Füsse sind aus rundem Alu, ebenfalls nassgeschl., poliert und abgeschrägt, das Teil bleibt stehen beim messen... Verbaut habe ich wie angegeben den LM311 als Schwinger. Das Display ist ein Displaytech 16x2 (läuft ohne Probleme und hat einen schicken Kontrast). Die Induktivität habe ich mal selbst gewickelt, hat so um die 1018µH, ist zwar ein mords Bremmel, funktioniert aber sehr gut! Verbaut sind noch Gleichrichterdioden u. ein Verpolungsschutz. Läuft mit Netztsp. oder Batterie. Mit dem Menu komme ich einigermassen klar(hat wahrscheinlich an den Fusebits gelegen...), es wird nur der REF-Kondensator editiert, die Spule wird automatisch erkannt und kann nicht manuell eingetragen werden! Das Teil mist Induktivitäten(1µH) u. Kapazitäten(1pF) im unteren Bereich sehr genau(wenn man voher Kalibriert und den Eingang kurzgeschlossen hat, ist das korrekt?). Ich bin begeistert von diesem Gerät, es ist einfach genial! Ein Lob an den Entwickler, super Arbeit!!! Anbei mal ein paar Fotos! @Bernhard, Was hat es mit der Simulation auf sich bzw. wie bekommt man die in Gang? Im Menu erscheint nach "EDIT, VIEW" ---"LEER 5, 6, 7" Was ist das? Gruß Michael
@ Michael Ich finde, du hast es schön ausgearbeitet. Ein Lob für das Design. Aber grundsätzlich muss ich mal etwas zu der ganzen Sache sagen, da ich selbst mal einige Zeit an einem ähnlichen projekt gearbeitet habe. -> http://www.aplomb.nl/TechStuff/Elmcie/Elmcie.html Die Schaltung von Nard Awater hat ja noch den Vorteil, dass diese auch dicke Elkos messen kann. (anderes Verfahren) Allerdings sehe ich in allen derartigen Schaltungen den blöden LM311 oder ähnlich. Meiner Erfahrung nach schwingt der Quatsch nicht stabil. Wenn Ihr also einen Kondensator anschliesst und das ganze schwingen lasst und dann die Frequenz messt, werdet ihr feststellen, dass die Frequenz ständig driftet. Daher lohnt es auch nicht zu kalibrieren, da es 3 Minuten später sowieso nicht mehr stimmt. Es ist also mehr oder weniger ein schönes "Täuschgerät". Während meiner Tests habe ich auch mal einen LM393 ausprobiert. Auch dieses machte die ganze Sache nicht stabiler. Das finale und zufriedenstellede Ergebnis erzielte ich dann mit einem lt1713. Zuufriedenstellen heisst hier, dass man einen Probanden anschliesst, die Frequenz misst und nach einer Minute noch die gleiche Frequenz misst. Ebenso misst man nach einer Stunde immer noch die gleiche und wenn man den gleichen Kondensator morgen nochmal anschliesst misst man immer noch die gleiche. zudem hat der LT1713 ein Push Pull Ausgang, welches ein geändertes Design der Oscillatorstufe ermöglicht. (Grundschaltung im Anhang) Grüsse von klaus
Hallo Klaus, danke für dein Lob! Ich brauche dir nicht erzählen, was das für ein Aufwand war, ist alles mit der Hand bearbeitet, so ein dickes Plexiglas kann ganz schön zickig sein! Ich werde noch einen Plexideckel anfertigen, das kann aber noch dauern, man muß ja auch noch ein paar Brödchen verdiehnen... ;) Mich wundert überhaupt, das hier eine Resonans ankommt, ich dachte schon, ich müsste mich hier alleine unterhalten. Ich finde diese Projekt hoch interessant, schade das ich vom programmieren keine Ahnung habe... :( Eine Alternative zum LM311(Singlekomp) wäre noch der LM319(Dualkomp), der ist noch ein wenig schneller, sprich, eine Responstime von 80nS gegenüber dem LM311 mit 200nS. Der LM393(Dualkomp) ist also noch langsamer als die Anderen, nämlich 300nS bzw. 1,5µS, was ich jetzt mal so auf die Schnelle den Datenblättern entnehmen konnte. Der LT1713 ist ja ein schnelles Kerlchen, habe mal kurz gegoogelt, das Teil bekommt man hier: http://search.digikey.com/scripts/DkSearch/dksus.dll?vendor=0&keywords=lt1713 Hast du ihn selbst schon getestet? Gruß Michael
Hallo Michael, ich habe gerade gesehen, dass ich in meinem Post einen Tippfehler hatte. Ich schrieb zwar LM393 aber ich meinte den schnelleren Lm319. Dieser behob das Problem mit der Drift aber auch nicht. Ich hatte seinerzeit sehr viel Zeit in die analyse des Driftproblemes gesteckt und es zeigte sich im Endeffekt das ausschliesslich der Einsatz des schnellen LT1713 das Problem löste. Ich habe diesen nun schon sehr lange im Einsatz und bin happy damit. Gruss Klaus
Ergänzung: Was miur gerade noch einfällt: Auch die Wahl der Relais scheint nicht ohne zu sein. Ich hatte mit diesem hier gute Erfahrungen gemacht: Conrad SIGNALRELAIS DS2Y 2U 2A 5V Artikel-Nr.: 504944 - 62 2,93 EUR
Hallo Klaus, dann wäre das ja mit dem LM319 auch geklärt. Ich habe das mal bei diesem Gerät beobachtet, der Frequenzdrift hält sich in Grenzen und driftet nur so um die 2-5Hz, natürlich könnte das noch stabiler sein! Ich denke das das Layout u. Abschirmsache ist. Die Induktivität müßte vielleicht verpackt werden, so das keine äusseren Einflusse darauf wirken, denn diese ist dafür sehr anfällig, es reicht manchmal schon nur die Nähe einer Hand, ich habe das mal getestet. Die Messanschlüsse spielen da auch eine sehr große Rolle, gerade bei Messungen mit sehr kleinen Kapazitäten! Messstrippen verfälschen die Messungen total! Am besten man hat alles "Onboard" mit äusserst geringem Abstand. Nach Bernhards Angaben misst das Programm nur bis 500kHz zuverlässig, wenn ich eine Induktivität mit 10µH einstecke, komme ich auf eine Frequenz von 1,6MHz, diese wäre dann ja schon zu hoch, zeigt aber trotzdem den richtigen Wert an. Dein Relays ist ein Wechsler, wie ich sehe?!? Welche Schaltung hast du denn da in Betrieb? Die von dir angegebenen Link? Ich denke Reedrelays sind die bessere Wahl, oder? Ich habe diese hier verbaut: http://www.conrad.de/ce/de/product/504599/SIL-REED-RELAIS-5-V/SHOP_AREA_17391&promotionareaSearchDetail=005 sind ja nur Schliesser, keine Wechsler Gruß Michael
So, hier nun die angedrohten Fotos mit Deckel ebenfalls aus Plexiglas, allerdings nur 3mm Dicke. Ich habe mir mit der Bearbeitung etwas Mühe gegeben, jetzt sieht das nach was aus, hoffe ich. Für die Tasterknöppe muß ich mir noch was anderes einfallen lassen, schätze ich, Jemand eine Idee? > Die Induktivität (in Reihe) hat jetzt 2 Kommastellen. Damit dies > auch physikalisch funktioniert, muss die Ausgangsfrequenz beim > Messen höher liegen. Ich habe also bei mir eingebaut: L=100µH, > C/Cp=1000/1000pF, ergibt eine Ruhefrequenz von ca. 500kHz. die 100µH habe ich zu Testzwecken, ebenfalls verbaut, habe aber eine zu hohe Ruhefrequenz (537kHz), werde das Teil also selber Wickeln müssen! Gruß Michael
nimm es mir nicht übel, aber: sinnloser Fick-Fack. Nimm eine alte Tablettendose und dann ist aber auch gut. Das Ding soll messen können, schön aussehen muß es nicht, meins liegt zu 90% irgendwo auf dem vemüllten Arbeitstisch, genau da wo es hingehört. Naja, es gibt halt Anwender und Anschauer, aber Jeder wie er will....
...doch, das nehme ich übel, ganz übel! Der "sinnlose Fick-Fack", wie du ihn nennst, liegt immer im Auge des Betrachters. Ich sehe so eine Platine und das evtl. dazugehörige Gehäuse, immer als ein kleines Kunstwerk an! ...mit anderen Worten, es sollte meiner Meinung nach auch was für's Auge sein. Wenn ich hier so manche Arbeiten sehe, kann ich nur mit dem Kopf schütteln, lieblos dahingefrickelt... Mir macht das Spass etwas zu vereldeln, ist halt ein Hobby, wie von Vielen hier, die deine Meinung bestimmmt nicht teilen werden! Immerhin ist hier fast alles "Handgemacht", sogar die Standfüsse, mach das erst mal. Bin halt keine Schlampe und das bleibt auch so!!! Gruß Michael
Michael D. schrieb: > sogar die Standfüsse, mach > das erst mal. Genau welchen Anwendungvorteil hast Du deswegen?? Mich interessieren letztendlich Messwerte und Ergebnisse, der Rest ist Kinderkram und für die Katz. Aber soll doch jeder machen wie er will. Naja, Mädchen halt, es soll auch schön aussehen................. Ich hau mich dann mal weg!!
Hallo Michael, nachdem ich Äusserungen vom "schnellen Olli " gelesen habe war ich vollkommen entsetzt. Wie kann ein solcher Banause eine schöne Ausarbeitung einer Sache so dermassen zerfleddern ? Was bildet der sich eigentlich ein ? Nimms nicht tragisch.. es ist halt nur ein GAST. Nachdem ich aber über diese Aussage länger nachgedacht hatte kam ich natürlich auch zu dem Schluss, dass ein LC-Meter hauptsächlich interessant ist, solange man es nicht hat. Hat man es erstmal und hat einige (vor Allem Spulen) vermessen, entwickelt sich plötzlich eine Idee über Spulen und man benötigt das Gerät immer seltener, da man es abschätzen kann. Insofern ist der Besitz eines LC-Meters absolut wichtig. Was die Ausformung des Gehäuses betrifft .. Ich finde es schön, wenn jemand sich //LC Meter als Grund// mit neuen Materialien befasst und es gut hinbekommt. Ich habe mal ein Foto von meinem LC-Meter gemacht, welches ich poste. Da sieht maqn doch ganz klar, dass ich auf Holzgehäuse stehe aber eine Abneigung gegen spitze Ecken habe. Ich liebe diese flachen runden Dinger. Und alles ist mir lieber als ein Waschzwang oder sowas. (Ich bin happy mit dem "runde Ecken" Zwang) Zudem zeigt dir das Foto auch eine Option für die Anschlüsse. Eine Lautsprecher Klemmbuchse (oder so) mit kurzen Strippen. kalibriert wird natürlich, wenn die Strippen schon stecken. zudem , ich meine mich zu erinnern, kannst du nicht programmieren. Vielleicht solltest du es nun anfangen. Es ist eigentlich ganz einfach. Solltest du gute und präzise Kondensatoren suchen, könntest du diese bei Conrad finden. Polypropilen Kodis gibt es mit Toleranzen < 2%. Ansonsten nimmt man Silver-Mica oder zur Not auch Styroflex. Wie findet man die Kalibration ? Man nehme 10 kondensatoren gleicher Bauart und Kapazität und messe alle insofern mit dem (unkalibrierten) LC Meter durch, dass man 2 bis 3 STCK findet, die von den Messwerten nahe beieinander liegen. Auch wenn der absolute Wert nun nicht stimmt, sind die Werte sehr ähnlich. Nun kalibriert man auf den vermeintlichen Wert. Und misst die Probanden nochmals (succesive approximation) und überlegt ob das Ergebnis Sinn macht. Immer wieder mit neuem Wert kalibrieren bis plausibel. Endkontrolle ist dann die Parallelschaltung zweier dieser 10 Kondis. Der Messwert sollte der doppelte sein. Danach die Reihenschaltung dieser beiden calfaktor ggf. anpassen ... u.s.w und wieder und wieder. So geht es mit Henne und Ei. Allerdings könnte ich mir vorstellen dir eine Referenz zuzusenden. Einfach weil du so schön gearbeitet hast. Gruss Klaus
@ Klaus De lisson: Das Gehäuse passt doch, muss doch nur seinen Zweck erfüllen oder? Lass dir nichts einreden, muss funktional sein... Grüße
Klaus De lisson schrieb: > @ l_domme > Bist du im falschen Film ? > > GK Habe deine Arbeit anerkannt ;) andere stempeln dass sofort als "KinderBastelei" ab, wenn du weißt was ich meine
immer noch "Falscher FILM" der letzte Beitraggeber ist Autor: Michael D. (mike0815) Datum: 21.01.2011 20:35
Hi Klaus, es gibt schon sehr spezielle "Individuen" auf dieser Plattform, ich lass' mich jetzt besser nicht darüber aus! Mein Job ist die Werbetechnik und dies hat auch jede Menge mit Design zutun, daher auch die "Spinnerei" etwas in Form zu bringen. Ich dachte eben mal etwas Anderes zu machen, deiner Aussage nach scheint mir das ja gelungen zu sein. Es kauft sich bestimmt keiner einen Receiver im Schuhkarton oder ähnliches... Der Bernhard, hat einen erheblichen Aufwand mit der Programmierung betrieben, dann hat das auch eine solche Verpackung verdiehnt, finde ich! ...auch wenn ich die restlichen Menuoptionen noch nicht blicke, siehe z.B.: >> @Bernhard, >> Was hat es mit der Simulation auf sich bzw. wie bekommt man die in Gang? >> Im Menu erscheint nach "EDIT, VIEW" ---"LEER 5, 6, 7" Was ist das? Beim Conrad, habe ich mir einen Wolf nach den Kondensatoren gesucht, bin da irgenwie nicht fündig geworden, komisch! Wird der Calfaktor in der SW angepasst? > Allerdings könnte ich mir vorstellen dir eine Referenz zuzusenden. > Einfach weil du so schön gearbeitet hast. Das finde ich klasse und würde mich darüber freuen! Ich danke dir nochmal für die positive Resonanz, freut mich das es dir wenigstens gefällt Dein Gehäuse ist ganz schön groß, was hast du denn da alles drinnen? Gruß Michael
Hallo Michael, aufgrund deiner Frage habe ich die Kiste mal aufgeschraubt. Es hat sehr viel Gehäuse und auf der linken Seite sind Teile für Messungen von grossen Kapazitäten (Ich bins nicht) Auf der rechten Seite ist der LC-Meter. In der Mitte ist der Microcontroller. Ich dachte damals, da ich sowieso Frequenzen messen muss hätte ich auch gleich einen Frequenzzähler dabei. und ich habe ihn nun. .. irgendwie hast du gefragt, ob man in der Software kalibrieren muss.. --- Aber ja ! da man ja nicht weiss auf welcher frequenz der Quarz denn wirklich schwingt. (Ich kenne die Software nicht) Die Weisheit führt zum Design.. Nutzbringend oder einfach eine Augenweide..... Eine Weide voller Grün .. Nur für die Augen Gruss Klaus
Anmerkung Kondensator: Bei Conrad scheint es die genannten Kondis wirklich nicht mehr zu geben. Habe bei Reichelt aber auch was gutes finden können: # # Glimmer-Kondensator, 1,0nF, 100V, +/- 1% Glimmer Kondensator - Für frequenzstabile HF-Anwendungen • Auch bei sehr hohen Frequenzen sehr kleine Verluste • Linearer Temperaturgang • Als Hochfrequenzanwendung in frequenzstabilen Schaltungen sowie als Messnormal prädestiert • Max. Betriebsspannung: 100 V • Toleranz: ±1 % • Rastermaß: 4,5 mm CY 22-3 1,0N 1,65 € Muss man halt mal mehrere nehmen um die Toleranzen auszutesten. Gruss
hier gibts sogar welche mit 0,3% http://www.hobbyhifiladen.de/Frequenzweichentuning/Audiophiler-Glimmer-Kondensator-0-01F::405.html
aber 10nF sind schon saumässig viel. sind ja bei 0,3% schon +-30pF. Zudem kommt man mit der Grundfrequenz dann schlecht hin. 1% bei 1nF sind absolut schon +- 10pF Gruss K
Hallo Klaus, > Aber ja ! da man ja nicht weiss auf welcher frequenz der Quarz > denn wirklich schwingt Welchen Quarz meinst du denn? Da ist nur einer für die externe Taktung des µc von 16MHz, den wirst du wohl nicht meinen?!? Ich habe als referenz einen SMD mit 1nF verbaut (gemessene 1006pF). die Frequenz driftet so um 10-20Hz, dann darf aber nichts in die Nähe der Spule kommen, sonst sind es mehrere Hundert Hz! Ich will mir mal eine 100µH mit Kern Wickeln, dafür muß eine Coilcraft (Diameter 6mm u. Länge 6mm) hin halten, jedoch finde ich kein Berechnungsprogramm für Spulen mit "Kern"! Der Kupferdrahtdurchmesser den ich verwenden möchte ist ohne Lack 0,1mm. Ich muß auf die 500kHz Grundfrequenz kommen, damit das mit der modifiziereten SW siehe hier: Beitrag "Re: LC-METER / LC-Messgerät ATmega8 Assembler" ...hinhaut. Sach mal, hast du das Holzgehäuse geschnitzt? Gruß Michael Edit: @ l_domme In deinem angezeigten Link, ist der niedrigste Wert 10000pF, das ist eindeutig zuviel!
Bernhard S. schrieb: > > Ein kleines LC-Meter, welches hinreichend genau Induktivitäten und > Kapazitäten messen kann. > > ... > > Viel Spaß > > > Bernhard Hallo, eine schöne Sache. Aber beim ersten überfliegen, fehlen die wichtigsten Informationen. Z.B. was für ein Meßbreich gilt für die Induktivitäten ? Mit Hardware kaufen, Programm laden, fertig ! scheint es ja auch nicht getan zu sein, da einige Leute hier verkehrte Meßwerte angezeigt bekommen. Was kostet in etwa die Hardware ? Bin ich nicht hiermit besser bedient ? http://german.alibaba.com/product-gs/vichy-dm4070-capacitance-inductance-resistance-digital-multimeter-377331679.html Das VICHY DM4070 gibt es bei E... für knappe 25 EUR. Frage mich natürlich wo der Haken bei dem Meßgerät ist. Hat jemand schon Erfahrung mit diesem Gerät, oder kann an Hand der Angaben sagen was hier den Preis bestimmt, außer natürlich das es Hong Kong ware ist ? Bernd_Stein
Hallo Bernd, es mag sein, dass man fertige und auch preiswerte Messgeräte käuflich erwerben kann, aber in diesem Beitrag geht es vielmehr darum, sich mit technischen Problemen auseinanderzusetzen und diese zu lösen. Bernhard
Auch wir vom RaumZeitLabor [1] haben das LC-Meter nachgebaut - mangels Möglichkeit zum Platinen ätzen auf Lochraster. Viele Infos + Bilder gibt's unter [2], darunter auch (in den nächsten Stunden) das Lochmaster-File zum Download. Leider können wir derzeit nur C messen, L mag nicht. Vermutlich eine kalte Lötstelle, da während des Testbetriebs L schon mal ging (zumindest ab und zu). [1] http://www.raumzeitlabor.de [2] http://raumzeitlabor.de/wiki/LC_Meter
Bernhard S. schrieb: > > es mag sein, dass man fertige und auch preiswerte Messgeräte käuflich > erwerben kann, aber in diesem Beitrag geht es vielmehr darum, sich mit > technischen Problemen auseinanderzusetzen und diese zu lösen. So ist es! Übrigens die Drift habe ich durch 2x messen herausgerechnet. Der freie Artikel steht da: http://www.elo-web.de/elo/mikrocontroller-und-programmierung/avr-anwendungen/das-lc-meter-projekt Das Ergebnis steht via RS232 zur Verfügung. Vielleicht geb ich irgendwann ein Display dazu.
@ Bernhard ich habe schon lange einen LC-Meter mir bauen wollen ( bin Elektroniker ) bin aber nie dazugekommen. Erst vor kurzem habe ich dieses hier alles gelesen und nachgebaut. Ich bedanke mich bei Dir für das schöne Projekt und daß Du alles hier uns weitergegeben hast. Das Gerät funktioniert mit Deiner Software einwandfrei ist mir eine schöne Unterstützung bei meinen Hobby's ( Amateurfunk, Modellbau, Musik ...) Viele Grüße, Richard
Hallo Richard S. vielleicht zeigst du uns mal deinen Aufbau in bebilderter Form? Gruß Michael
Hallo Michael, wenn ich soweit mit dem Einbau ins Gehäuse fertig bin, mache ich n'paar Bilder und lege hier rein. Übrigens, für den internen Schwingkreis habe ich eine Luftspule gewickelt ( 100 µH ) um die Güte so hoch wie möglich und weniger von äusseren Eiflüssen abhängig zu sein. Gruß, Richard
Richard S.: > Hallo Michael, Hallo Richard, > > wenn ich soweit mit dem Einbau ins Gehäuse fertig bin, > mache ich n'paar Bilder und lege hier rein. fein! :-) > > Übrigens, für den internen Schwingkreis habe ich eine Luftspule > gewickelt ( 100 µH ) um die Güte so hoch wie möglich und weniger von > äusseren Eiflüssen abhängig zu sein. Als Luftspule? Da braucht man so über den Daumen die 4fache Windungszahl, wie groß ist das Ding denn geworden? Welche Software-Version verwendest du? Ich habe diese hier in Benutzung Beitrag "Re: LC-METER / LC-Messgerät ATmega8 Assembler" , schwingt mit (100µH und 1nF)500kHz und es fallen einige Nachkomastellen weg! > > Gruß Michael
Hallo Michael, ja, Luftspule, Spulenkorpus ist ca. 8.5 mm im Durchmesser und 9 mm lang (Kunststoff). Ist doch gar nicht so groß, ich habe so viel gewickelt bis die 100 µH erreicht wurden - gemessen selbstverständlich. Als Kondensatoren habe ich 2 x 1000 pF - NPO (Temperaturunempfindlich ! ). Die Software habe ich die mit den Kommastellen drauf, mir geht es eher um die kleinere Lx/Cx Werte als um die grösseren, deswegen so wie ich jetzt habe ist auch sehr gut so. Gruß, Richard
Richard S. schrieb: > Hallo Michael, Hallo Richard, > > ja, Luftspule, Spulenkorpus ist ca. 8.5 mm im Durchmesser und 9 mm lang > (Kunststoff). Ist doch gar nicht so groß, ich habe so viel gewickelt bis > die 100 µH erreicht wurden - gemessen selbstverständlich. Die Grösse ist wirklich noch vertretbar, was für einen Drahtdurchmesser hast du verwendet? > Als Kondensatoren habe ich 2 x 1000 pF - NPO (Temperaturunempfindlich ! > ). > > Die Software habe ich die mit den Kommastellen drauf, mir geht es > eher um die kleinere Lx/Cx Werte als um die grösseren, deswegen so wie > ich jetzt habe ist auch sehr gut so. Selbstverständlich geht es nur um die kleinen Werte, für die großen Werte nimmt man ja andere Instrumente ;-) > > Gruß, > Richard Zeig doch mal deinen Aufbau. Und? Wie fallen deine Ergebnisse aus? Gruß Michael
Hallo Michael, ich habe endlich mal Zeit gefunden und alles ins Gehäse eingebaut. Das Gehäuse ist ein Aluprofil von BOPLA bei Reichelt. Ich habe es auch um ca. 15 mm gekürzt, auf ca. 135 mm. Mit den Meßergebnissen bin absolut zufrieden, das Gerät ist sehr empfindlich auf äussere Einflüsse, aber man muß schon wissen, was man damit misst, :) Wolltest noch wissen: die Spule habe ich mit 0.3 mm CuL gewickelt. Gruß, Richard
@alle Hier der etwas verbesserte Oszillator mit einem LM311. Er schwingt etwas besser an und bleibt nicht "kleben", da C3 nur eine Mittkopplung bei Wechselspannung bewirkt. In der Testschaltung schwang er problemlos bei 2MHz noch an, aber ab 2,5 MHz wurde er instabil. Mit R6 kann man die Mittkoplung verändern, ev. nötig bei LC-Kombinationen mit niedriger Güte. Das Oszibild entstand an einem handelsüblichen 455kHz LC-ZF-Filter. Bernhard
Hallo, @ Bernhard da ich 100µH/1000pF eingebaut habe, geht Lx bei mir nur seriell ( kleiner 500kHz )- Lx-parallel habe ich in der Software ausgeblendet. In der Praxis habe ich festgestellt, dass die untere Grenzfrequenz bei akzeptablen Genauigkeit bei ca. 25 kHz liegt. Das ergiebt so für mein Gerät : Lx ---> ca. 1 µH - 10 mH ..............................: Cx ---> ca. 1 pF - 400 nF Dass der LM 311 bei der niedrigsten Frequenzen problemlos anschwingt musste R6 = 15 k gewählt werden. Grüße, Richard
Bitte melde dich an um einen Beitrag zu schreiben. Anmeldung ist kostenlos und dauert nur eine Minute.
Bestehender Account
Schon ein Account bei Google/GoogleMail? Keine Anmeldung erforderlich!
Mit Google-Account einloggen
Mit Google-Account einloggen
Noch kein Account? Hier anmelden.


























