Hallo, da ich immernoch auf meinen Umzug warte und an einige Gerätschaften nicht zur Zeit rankomme, fehlte mir etwas ganz simples: ein Logik-Prüfstift... Nach durchkramen der greifbaren Materialvorräte kam etwas mehr dabei raus. "Multimeter" war die einzige Überschrift, die mir erstmal dazu einfiel. Stand der Dinge: Spannungsmesser (nur positive Gleichspannung) 0,00 - 9,99V und 10,0 - 30,0V mit automatischer Bereichsumschaltung. Frequenzzähler 0...7,999 MHz (theoretisch...) mit automatischer Umschaltung der Zeitbasis Logiktester L - verbotener Bereich - H (eigentlich auch offene Leitung). Die Hardware ist absichtlich minimalistisch, die Meßgenauigkeit miserabel, Spannung ca. 2%, Frequenz ca. 0,1%. Spannung liegt an ungünstigen Widerstandswerten (waren gerade in der Kiste...), Frequenz an einem etwas ungünsitgen Counter-Handling. Da werde ich für mich vielleicht noch nachbessern, allerdings reicht für meine Verwendung diese Genauigkeit auch bei weitem aus... Das Teil hat Prüfstift-Form, ist auf Lochraster verdrahtet (naja, nicht unbedingt zu empfehlen in der Größe) und kommt ohne Spezialteile aus. Schaltplan als Eagle-Datei: http://www.roehres-home.de/avr/eagle.zip Das AVR-Studio-Projekt: http://www.roehres-home.de/avr/avrstudio.zip Weiter Bilder zum Aufbau: http://www.roehres-home.de/avr/bilder.zip Software ist in Assembler, halbwegs kommentiert, halbwegs aufgeräumt... Vielleicht interessiert es ja jemanden. Gruß aus Berlin Michael
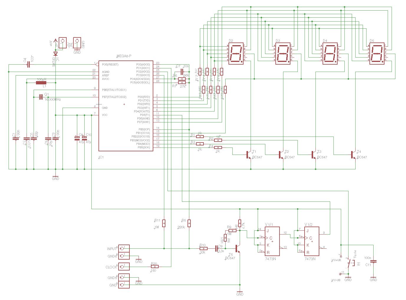
Hallo, die Schaltung mal als Bild noch hinterher, falls jemand nicht den Kram ziehen will, nur um dann festzustellen, daß er es nicht braucht. ;) Gruß aus Berlin Michael
Hallo, grrr, 16.000 kHz mit Tausender-Trenner... Hätte ich den Punkt weglöschen können, ja... 16MHz ist für mich da immer falsch, weil Grundwellenquarze in kHz angegeben werden (sollten...)... Gruß aus Berlin Michael
Hallo Michael ! Mal ein Lob für Dich: Ich finde das Projekt für "mal eben" echt gelungen! Lg EC
Ich finde es Übertoll !!! Ich hatte ein Logic-Tester war immer sehr sehr nutzlich :-), aber hatte keine Spannungs und Frequenz messung. (ein Freq teiler wie 74HC90 kann die Freq messung einfacher/genauer machen in die hoch bericht).
Hallo, ich bin ohnehin gerade am Überlegen, auf einem Zusatzstreifen Leiterplatte einen 74HC73 raufzulöten, damit wäre dann 30MHz sicher machbar, das reicht für alle üblichen AVR-Anwendungen dann aus. Außerdem könnte ich da vielleicht noch einen Rail-To-Rail-OPV unterbringen, dann könnte man auch negative Spannungen messen, allerdings würde sich die Auflösung dann halbieren und an den Grenzen auch sicher etwas ungenauer werden. Die Genauigkeit muß garnicht so sonderlich gut sein, meist ist das Problem ja nur, daß man schnell sehen will, ob etwas überhaupt noch etwa da ist, wo es sein sollte. Für genauere Messungen kann man ja weiter zur "richtigen" Meßtechnik greifen. Wenn er mir, wie im Beispiel, an einem 3,579MHz Quarz 3,582MHz anzeigt, ist zumindest sicher, daß der schwingt. Wenn der Eingang eines 7805 nur 6,41V bekommt, ist das normalerweise zuwenig, egal, ob es genau 6,37V oder 6,45V sind... Ansonsten soll es weiter ohne Spezialteile auskommen. Softwareseitig könnte amn auch noch (sinusförmige) Wechselspannungen messen, Tastverhältnis für PWM wäre sicher noch interessant, Fernsteuerfreaks könnten sicher noch Servosignale auswerten oder sowas. Mein Bekannter meinte gestern noch, eine 2mm Buchse einbauen, auf die man einen Takt legt für die "Wiedererweckung" falsch gefuster AVR. Mal schauen... Gruß aus Berlin Michael
Hallo Michael, nettes kleines Ding. Sehr nützlich, und einfach zu bauen. Was hälst Du denn von dem hier : http://www.lcd-module.de/deu/pdf/doma/dips082.pdf Kleines 2x8 Display 40x 20mm. Damit ließe sich der Stick sehr klein machen. Und Du hättest viel bessere Darstellungsmöglichkeiten. Gibts glaub ich auch bei R*. Also schönes Projekt und bleib dran. Gruß aus Frankfurt (Oder) Stephan
Hallo, die Module sind gut, danke für den Tipp. Das 1x8 wäre wohl ideal, weil die Ziffernhöhe mir da noch groß genug wäre. R* hat die 1x8, aber nur ohne Hintergrundbeleuctung, der Preis ist auch relativ heftig. :( Ich habe gerade mal einen 74HC73 als 4:1 Vorteiler mit raufgelötet, damit sind dann zumindest theoretisch 30MHz machbar. Ich muß nur mal schauen, was für eine Trickschaltung mir für den Frequenzeingang noch einfällt. Einerseits muß da noch ein recht hochfrequentes Signal irgendwie durch, andererseits soll sie nicht mehr Last als nötig darstellen und soll die Spannungsmessung nicht mehr stären als unvermeidbar... Für TTL-Pegel geht der alte Transistor-Trick ja noch halbwegs, der HC kann auch ganz gut damit leben, daß der Eingang im verbotenen Bereich betrieben wird. Irgendwelche Umschaltungen will da möglichst vermeiden, kostet Bauteile und Aufwand. Ich habe die Taste mal umgelagert, um den Capture frei zu bekommen. Mal schauen, od da eine sinnvolle Periodendauer-Messung für niedrige Freqnuenzen noch machbar ist. Mit PWM habe ich eigentlich noch garnichts gemacht, hat da jemand eine Ahnung, bis zu welchen Frequenzes da üblicherweise gearbeitet wird? Gruß aus Berlin Michael
Also manche AVRs schaffen bis 250 kHz (Tiny26 wegen interner PLL) andere AVRs schaffen bei 16 MHz maximal 62,5kHz
Hallo Michael, ich habe mal das Board überarbeitet (aufgeräumt), damit ist es besser nachbaubar (einseitiges Layout). Nur noch sieben Drahtbrücken, davon ließen sich zwei an den beiden äußeren Displays auch einsparen (wer's mag). Die SIL-Netzwerke habe ich durch normale Widerstände ersetzt. Somit können andere 7-Deg. Displays einfacher angepasst werden. Ich glaube, die Platine ist noch etwas kleiner geworden. Auf SMD-Bauteile habe ich zunächst verzichtet (ggf. später). Hier bieten sich die vier Transistoren und deren Basiswiderstände für die Anzeigen an. MfG cdg
Hallo, vielen Dank für Deine Mühe. Ich habe ja das Layout bisher völlig ignoriert, weil stückweise handverdrahtet... Die SIL-Netzwerke waren drauf, weil in meinen greifbaren Kisten keine 8 gleichen Widerstände zu finden waren. Ich habe inzwischen mal einen 74HC73 als Vorteiler auf dem (bei mir noch ;)) vorhandenen Platz bestückt, damit geht Frequenz bei ca. TTL-Pegel praktisch im Moment zuverlässig zwischen 8 MHz (hatte gerade nichts anderes, am Quarz meines geänderten STK200 gemessen und ca. 7 kHz unteres Ende. 16MHz hatt ich zwar an einem anderen AVR, da ist aber CKOPT nicht gesetzt, dann reichte der Pegel nicht mehr. Allerdings störte der Prüfstft auch nicht erkennbar, der Osszillator setzte zumindest nicht aus. Den Basiswiderstand mußte ich allerdings auf 2,2 MOhm erhöhen, Uce dann 2,3V. Mein 74HC73 stört sich da zumindest nicht dran... Ich muß mal experimentieren, wenn ich den Capture-Eingang mit an den ADC hänge, bei Spannungsmessung als Eingang ohne PullUp stört der da nicht weiter, und den 10n + 68k ebenfalls abschaltbar machen, wie weit nach oben eine Impulsbreitenmessung in Software dann am Capture-Pin noch machbar ist. Der Tiefpass wäre ja dann 200k / Verdrahtungskapazität+Eingangskapazität des AVR Im Moment ist die "Eingangsschaltung" noch so, daß man recht hemmungslos in üblichen Logikschaltungen rumstochern kann und durchaus sinnvolle Anzeigen ohne übermäßige Beeinflussung bekommt. Viel Spielraum fällt mir da aber langsam nicht mehr ein. ;) Gruß aus Berlin Michael
Hallo, mal der aktuelle Stand in den Archiven: Das Bildarchiv ist unverändert mit den alten Bildern. Die Eagle-Dateien: http://www.roehres-home.de/avr/eagle.zip das Board ist nicht geroutet, meine Freewareversion kam mit der Länge nicht mehr klar... An der Hardware werde ich jetzt nichts mehr ändern. Die AVR-Studio-Files: http://www.roehres-home.de/avr/avrstudio.zip Etlliches geändert, speziell IRQ-Routinen, Frequenzen unter 10kHz jetzt mit Periodendauer-Messung, Logik im Moment nur L/H... Software wird mit Sicherheit noch weiter verändert. Frequenz über 8MHz ist noch nicht getestet, nach unten ist bei 30Hz Schluß, das könnte man aber auch noch in der Software ändern, wenn nötig. Gruß aus Berlin Michael
Hallo, ich habe die neue Version (mit Vorteiler) ebenfalls als einseitiges Board umgesetzt. Damit es mit der Freewareversion klappt, habe ich den Vorteiler (74HC73) und den Eingangstransistor in SMD auf die Unterseite gepackt. Es ist bei den 6 Drahtbrücken geblieben. Zur Unterscheidung, die neue Version ist Multimeter-2 cdg
Ich habe mal eine Vorschau beigefügt. Die angehängten Dateien im vorigen Beitrag sind die Eagle Dateien passend zur Free-Version. cdg
Es hat mir keine Ruhe gelassen, nun habe ich das DIL-IC doch reingeroutet. Den SMD-Transistor (nun einziges SMD-Teil) habe ich drin gelassen. Mit den sechs Drahtbrücken hatte ich gelogen, es sind sieben Stück. Aber die Brücke im rechten Display kann man rechts herum routen und dann sind es nur noch sechs! Wenn Interesse an dieser (DIL)-Version besteht, setzte ich die Dateien rein. cdg
Hallo, erstmal Danke für Deine Mitwirkung, ich benutze Eagle eigentlich nur zum Schaltpläne zeichnen... Ich traue es mich garnicht zu sagen: es gibt noch eine kleine Änderung......... Schaltplan als Eagle-Datei: http://www.roehres-home.de/avr/eagle.zip Das AVR-Studio-Projekt: http://www.roehres-home.de/avr/avrstudio.zip Ich habe 2 Pins am PORT C vertauscht (Taster und den 1M Widerstand), ich wollte den Widerstand vorsichtshalber weiter weg vom ADC-In haben... Außerdem habe ich das letzte freie Pin PC1 über einen Schutzwiderstand nach außen geführt, da gibt es jetzt eine 4. Menüstellung: Clock Out. Da liegt ein Takt von ca. 1MHz an, damit man z.B. "verfuste" AVR wiederbeleben kann. Dafür kann Dein GND vorn herhalten, ich habe absichtlich alle Tests und Messungen nur mit der Verbindung der Betriebsspannung (ca. 60cm 2-adrig) des jeweiligen Boards gemacht, auch Takt am Quarz mit 8NHz wird zuverlässig gezählt. Die Beschaltung des ISP ist auch egal, der entspricht sowieso keiner Norm, das passte nur gerade beim Verdrahten so. ;) Der Eingang ist bei mir eine Tastspitze, den Clock-Out werde ich auf eine Minibuchse oder einen versenkten Steckstift legen, man kann antürlich vorn auch eine Minibuchse für GND einplanen. Ich mache morgen um mein Machwerk irgendwas als Gehäuse drumrum und werde es erstmal praktisch benutzen. Die aktuellen Daten nochmal: Spannung (nur positiv) 0,00...9,99V und 10,0...29,9V Autorange Frequenz 30Hz...9999Hz mit Periodendauer, 10,00...9999kHz per Torzeit mit Autorange Logik: offen (-), L (bis 0,2V), verbotener Bereich (=), H (ab 3V), Impulse (P) Mit dem Logikkram bin ich nocht nicht so zufrieden, Einzelimpulse gehen zu oft unter, wiederkehrende Impulse ab ca. 30Hz bis 10MHz werden sicher angezeigt. Zu hohe Eingansspannung (ab 30,0V) und Frequenz (ab 10MHz) geben E für Error. Wenn die Abstände am Eingang und die Widerstände geeignet wären, dürfte das Ding selbst versentliche 230V noch überleben, im ungünstigsten Fall sind 220k am Eingang, das sind dann Spitze rund 1,5mA verteilt auf 2 interne Schutzdioden (ADC und Capture-Eingang). Der Transistor würde den Basisstrom auch überstehen, allerdings müßte der 3,3n dann ein spannungsfester Typ sein. Naja, ich werde das nicht probieren, aber es beruhigt doch etwas. ;) Vielleicht findet sich Dank Deiner Mithilfe ja doch noch ein Interessent, der das Ding zusammlötet und testet. Tastverhältnis werde ich wohl noch irgendwie reinbauen, aber das ist Softwaregeschichte. Gruß aus Berlin Michael
Hallo, noch schnell einen Fehler behoben: maximale Spannung war noch von Testen auf zu kleinem Wert und die Logik-Pulsauswertung hatte noch den falschen Korrekturwert. Gruß aus Berlin Michael
Hallo Michael, ich schaue es erst morgen an. Änderungen sollten kein (großes) Problem sein. Da Du mit dem Schaltplan und der ersten gerouteten Version schon viel Vorarbeit geleistet hast, will ich gerne meinen Beitrag dazu leisten. Wie sieht es generell bei den Nachbauern mit der Vorliebe (oder Abneigung) zu SMD aus ? Ich löte lieber SMD's als zu bohren. Gruss aus Osnabrück cdg
...ich präferiere auch SMD (zumindest bis 'runter zu 0,5mm Pinabstand)! Gibt's den aktuellen Schaltplan bitte auch noch mal als Bildchen für Eagle-Abstinenzler (oder gerne auch im OrCAD, Protel oder EDIF-Format ;-)) ? Irgendwo hatte ich mal so nette Prüfstift-Gehäuse (mit eingespritzter Prüfspitze) gesehen - das hier wäre doch ein Fall für sowas... (..oder sowas wie SP 2090 SW von Angelika) Grüße aus Berlin-Tempelhof, Stefan
cdg wrote: > Wie sieht es generell bei den Nachbauern mit > der Vorliebe (oder Abneigung) zu SMD aus ? Bin zwar nicht repräsentativ, aber mit ist DIL und konventionell lieber. Da kann ich als 'alter Mann' auch ein bischen zittern und mit den Augen gehts auch leichter :-) Ansonsten: wird Zeit ein virtuelles Bier auszugeben :-)
Wenn ich morgen (also heute ... schon so spät gähn) zeit hab probier ich mich mal an nem SMD schaltplan, da ich auch lieber SMD löte als viele löcher zu bohren ;)
Hallo, @Karl heinz Buchegger: Du hast meine Beweggründe schon ziemlich komplett aufgeführt, incl. dem 'alter Mann' ;) @Stefan Wimmer: wer soviel Auswahl hat, kann auch noch Eagle draufhaben... ;) Schaltplan als JPG hängt dran. Dazu kommt: sowas ist bei mir meist Eintagsfliege, ich brauche es, löte es zusammen und benutze es dann so. Kleine Änderungen, die sich ergeben, sind im Drahtverhau auf Lochraster auch schnell noch gemacht. Wenn es dann spielt, habe ich normalerweise wenig Anlaß, es nochmal neu zu bauen. Ansonsten hätte ich aber auch nichts gegen eine nette SMD-Version in einem schönen Gehäuse, die würde ich dann schon noch bestücken. Da Ergonomie schon angesprochen wurde: die Anzeigen sollten dann Richtung Prüfspitze verlagert werden und der Kram eben ans obere Ende. So hätte man Spitze und Anzeige besser im Blick. Der Taster scheint an der jetzigen Stelle recht brauchbar angeordnet zu sein. Ansonsten ist der ganze Kram recht unempfindlich, Bauteilanordnung und Leitungsführung scheinen nicht so kritisch. Die Widerstände der Eingangsbeschaltung wären mit 300k / 100k für 10V und 36k für 30V wohl noch günstiger, ob alle Mega8 da mit den Messfehlern des S&H des ADC noch brauchbar sind? Eine günstige Kombination könnte man ja noch ausrechnen, die Teiler sollten so dicht wie möglich an der internen ARef bei Maximal-Spannung landen, dürfen aber mit Widerstandstoleranzen nicht drüber gelangen... Atmel gibt eine recht hohe Toleranz des internen Längswiderstandes an, deshalb ja eigentlich eine recht niederohmige Quelle des ADC... Der Kondensator am ADC-Eingang soll deshalb bei mir schnelle Änderungen unterdrücken, der kann auch größer gemacht werden, er wird sowieso abgeschaltet, wenn er nicht gebraucht wird. In SMD sollte wohl auch der 2,2M Basiswiderstand des Eingangstransistors als Einstellregler/Widerstandskombination ausgelegt sein, die Funktion hängt davon ab, wie hoch die Stromverstärkung des Transitors ist. Uce muß nahe der Schaltschwelle des AVR-Eingangs landen... Die Stabilität der Geschichte selbst ist ausreichend, ich gehe von einer Nutzung in normal warmen Räumen aus. ;) So, ich höre hier erstmal auf, man kann das Ganze in SMD natürlich auf gleicher Fläche aufwändiger gestalten... Gruß aus Berlin Michael
Hallo, gerade noch 2 Experimente gemacht: wie gaaaanz früher aus dünnem Leiterplattenmaterial angefangen, ein "Gehäuse" zu feilen und zu löten. ;) Außenmaße sind: Länge 108mm (vorn fehlen noch rund 8mm Verkleidung der Schräge an der Tastspitze, wären also dann rund 116mm), Breite 27mm, Höhe 14mm. Dann habe ich das STK200 mal auf 3,3V gejumpert: alles läuft (fast) ohne Probleme zumindest mit meinem Mega8-Exemplar. Reale Betriebsspannung dürfte also so um 3V sein, stabil trotz 16MHz Takt. Die Abweichung der Spannungsmessung muß ich mal genauer schauen, das Ding geht im Moment sowieso etwas vor. ;) Frequenz bei 8MHz ging direkt am Quarz des STK200 richtig, am 8515-Clock Pin dagegen nicht. Der Arbeitspunkt des Transistors liegt ja logischerweise auch anders, da muß ich mal drüber nachdenken... Werde mal den Basiswiderstand provisorisch durch einen Einstellregler ersetzen, ob es eine gemeinsam funktionierende Einstellung gibt. Basisteiler und Emitterwiderstand würde ja auch gehen, aber ich weiß noch nicht, ob ich das durchprobiere, auf meinem Lochraster ist der Platz knapp. ;-) Logik usw. ist ok. Zumindest werde ich in der Software mal beim Init die Betriebsspannung messen und bei 3V die Logikpegel anpassen. Es macht wohl durchaus Sinn, 3,3V-Betrieb mit einzuplanen, selbst wenn man "ausgesuchte" Mega8 nehmen muß. Könnte nur bei SMD ein Problem werden. Gruß aus Berlin Michael
So, ich habe nun die letzten Änderungen eingebracht.
Das Ergebnis (siehe Bild) ist nun wieder ganz ohne SMD.
Die teilweise mit SMD-Version lässt sich auch so ändern,
bei Bedarf stelle ich die zugehörigen Eagle-Dateien hier ein.
Dann bitte DIL oder SMD zuschreiben.
Die Maße der obigen Platine sind 32 x 100 mm.
@Michael: Wenn ich in der SMD-Version den Quarz nach rechts rücke
(wie in der DIL-Version) ist noch Platz für weitere
Spielereien.
Die Anzeige nach unten in Richtung Prüfspitze zu bringen
halte ich nicht für gut.
Bei dieser Größe liegt die Anzeige genau richtig auf der Hand.
Manchmal muss man auch etwas innerhalb eines Gerätes prüfen,
dann ist eine unten liegende Anzeige schlecht ablesbar.
cdg
Hallo, @cdg: Danke wiedermal. Dein Argument mit den Anzeigen überzeugt, war auch nur so eine Idee. Sieht dich sehr gut aus mit dem Layout. Bei meinen Anzeigen würden die Kathodenbrücken sowieso ersatzlos entfallen können, die sind intern verbunden. Allerdings sind das Schlachtteile, ich habe nicht nachgesehen, wie es bei baugleichen Typen aussieht. Ich bau an der Hardware jedenfalls jetzt erstmal nichts mehr um, die Software ändere ich noch wie oben geschrieben für 3,3V und 5V. Gruß aus Berlin Michael
Hallo, so, die Software misst jetzt beim PowerOn die Betriebsspannung und setzt die H-Schwelle für die Logikanzeige auf 60% von Ub. http://www.roehres-home.de/avr/avrstudio.zip Gruß aus Berlin Michael
Hallo cdg. Also ich wäre an den Eagle Dateien Interessiert. Ich gebe zu ich wollte ein SMD Layout machen aber ich habe soviel Layouts diese Woche gmacht. Ich hbae auf gut deutsch "keinen Bock mehr". Wäre nett wenn du sie hier reinstellen könntest. Danke
Hallo, beigefügt die aktuelle Platinenversion ohne SMD-Teile. Alle vorstehend beschriebenen Änderungen und der Vorteiler sind drin. Wenn in den Anzeigen die beiden GK-Anschlüsse PIN 1+6 intern verbunden sind (wie bei Michael) können die 4 Drahtbrücken entfallen und es gibt dann nur noch !! eine !! Drahtbrücke. Die Masse wird nun an drei Seiten der Platine außen entlang geführt. Prima zum Platinengehäuse anlöten geeignet. Da ich nicht weiss, wie gut die im Layout verwendeten Anzeigen erhältlich sind (die SC39-11 von Reichelt passen natürlich nicht), habe ich auch ein angepasstes Layout dafür fertig. @Michael: In der Größe der 4 LED-Anzeigen gibt es ja kleine LC-Displays. Wie wäre es damit (wurde ja schon erwähnt) und dann einen Lithium-Akku (aus Handy oder Kamera) unter das Display. Beste Grüße, cdg
Hallo, Danke für Deine Mühe, sicher auch im Namen der anderen Interessierten. Ja, meine Anzeigen sind Ausbauteile, andere werden sicher ein abweichendes Pinout haben. LCD habe ich mir angeschaut und auch vorgemerkt, ich werde da aber in absehbarer Zeit nichts machen. Wenn jemand das will und Probleme mit dem Einbinden des Treibers hat, kann ich das gern machen. Ist ansich kein Problem, den Multiplex aus der IRQ raus, die Segmentcodierung raus und dann am einfachsten bei Änderung erstmal die ganze Displayzeile rausschicken. Ich würde das 1x8 nehmen, mein Problem dabei ist die Ablesbarkeit, LED sind aus ungünstigen Lagen auch gut erkennbar... Akku könnte man sicher auch machen, dann käme man mit einer Masseklemme aus. Bisher nutze ich es hier bei meinen Bastelein und da ist Ub logischereise immer verfügbar. Naja, früher in TTL-Gräbern hätte man eine DIL-14-Klemme nehmen können, da war immer ein passendes IC zur Hand. ;) So am Rande: ich bin gestern durch die LCD-Geschichte im Forum auf eine andere Idee gekommen. Nach der Demontage von Steckboard-Aufbaute sammeln sich bei mir meist etliche Widerstände an und irgenwann sortiere ich die wieder halbwegs ein. Dann nerven mich die Farbcodes, ich kann die zwar auswändig, aber das sind die Sachen, wo ich dann meine Brille brauche... Multimeter ist auch nicht so toll, Meßbereich und gefummel. Auf dem STK200 steckt hier im Moment ein Tiny2313, der den Wert eines LDR anzeigt, nicht als Widerstandswert, nur als Counterwert. Ein BEreich zwischen 10 Ohm und 10 MOhm läßt sich damit aber relativ genau auswerten. Also tiny2313, 3x 7-Segment (ich habe noch genug von den Dinger...) mit Digit-Treiber und Segmentwiderständen und 1-2 Kondensatoren gibt einen brauchbaren Autorange-Widerstands-Sortierer ab. Der arme tiny wird allerdings da auch etwas gequält, die Stromspitzen beim Messen dürften außerhalb der Spezifikation sein, allerdings lasse ich das Impulsverhältnis so bei 1:10 bis 1:100, da kann er sich dann ja erholen. Ich schätze mal, E24 sollte sich noch sicher sortieren lassen... Gruß aus Berlin Michael
@Michael, bist ja leider nur als Gast drin. Kenne Dich über 3 Ecken vom Computerclub, jeden Freitag. Bitte um Rückmeldung bei mir per euv-5820@freenet.de Danke Stephan
Habe die Platine aufgebaut. Läuft prima, nur die Ziffern sind falsch angeordnet. Die letzte Stelle steht am Anfang. Läßt sich aber schnell "umfädeln".
Hallo, freut micht, daß es spielt. :) Mit den Stellen kann sein, ich habe das Ding mehr oder weniger 3x komplett umgebaut und neu verdrahtet, habe ich vermutlich nicht auf die Nummerierung geachtet... Gruß aus Berlin Michael
Hallo, super Projekt, könnt ja mal drüber nachdenken. ob Ihr dem Teil nicht noch eine serielle Schnittstelle spendiert, damit man z.B. Spannungen über eine gewisse Zeitspanne mit dem PC mitloggen kann. Ansonsten: weiter so!
Das Projekt ist so gut, das könnte glatt von elektor geklaut werden... pass lieber auf ;-)
Hallo, da würde mir ja der Arm lahm werden vom Festhalten des Prüfstiftes. ;) Im Ernst: Mega8, ein paar Widerstände, ein MAX232 in eine Schachtel rein und fertig. Anzeige usw. fällt dann weg. Wäre mir persöhnlich dann lieber, als "universell" zu weit zu treiben. Gruß aus Berlin Michael
ich hätte die treiber für die segmentanzeigen weggelassen. wenn man den strom begrenzt tut der m8 völlig ausreichend. wenn du es ganz weit treibst könnte man versuchen den m8 in smd zu machen. spart ne menge platz
"wenn du es ganz weit treibst könnte man versuchen den m8 in smd zu machen. spart ne menge platz" Dann ist wohl nichts mehr mit einseitiger Platine. Man kann die Platine aber falten, d.h. Anzeige oben, Atmel unten. Dazu müssen die Anzeigen abergedreht werden und die Reihenfolge ändert sich (DIS4 liegt am Eingang) Als Pegelwandeler der seriellen Schnittstelle täte es auch ein bzw. zwei Transistor(en). cdg
Hallo, @basti: das hieße aber dann auf rund 40mA begrenzen, sind bei einer 8+Dezimalpunkt dann nur noch rund 4,5mA Segmentstrom, wäre mir a) zuwenig im Multiplex und b) habe ich eine ziemliche Sammlung älterer Ausbau-Anzeigen, die mit Sicherheit nicht unter super-hell einzustufen sind. zu seriell und SMD usw: man könnte das auch ziemlich ausbauen: richtige Eingsschaltung für Frequenzzähler, OPV zur Pegelverschiebung, um negative Spannungen messen zu können usw. usw. Das Problem, das dann entsteht, ist meiner Meinung nach, daß es dann richtig aufwändig wird. Spannungs- und Frequenzmessung sind z.B. ein Widerspruch: für hohe Frequenzen muß das Ding relativ niederohmig im Eingang sein, für Spannung aber hochohmig. Da wäre dann Umschaltung am Eingang fällig, DIL-Relais o.ä., sonst dürfte es schwer werden, den Eingang halbwegs überlastfest zu bekommen. Will zumindest ich alles nicht machen. ;) Ich werde die Software noch dahin erweitern, daß TTL- und CMOS-Pegelbereiche angezeigt werden, also - für offen, l für TTL-Low, L für CMOS-Low, = für verbotener Bereich, h für TTL-High und H für CMOS-High. Das läßt sich auch darstellen. Vielleicht baue ich noch eine simple Wechselspannungs-"schätzung" ein, eine Halbwelle und Effektivwert berechnen, reicht dann sicher, um eine Trafospannung abzuschätzen. Frequenz gefällt mir das Verhalten auch noch nicht so 100%tig, da bastle ich vielleicht nochmal an den Werten rum. Gruß aus Berlin Michael
Ich habe das Ding jetzt auch nachgebaut. Kann es sein dass du Die Anzeigen im Schaltplan vertauscht hast? Bei mir ist es so dass beim Spanungsmessen die Deaktivierte Anzeige am Ende steht, und nicht wie auf deinen Fotots am Anfang. Oder hast du das Softwareseitig geändert?
Da steht leider nicht ob Layout oder Schaltplan. Und auch nicht welche die letze stelle ist.
In beidem. Nimm das Layout und verdrahte die Treiber-Transistoren neu, so das die erste Stelle zur letzten und die letzte zur ersten Stelle wird. Die zwei Stellen in der Mitte tauscht du auch. Das wars. Was ist denn daran so kompliziert?
Hallo, da ich den Schaltplan mal gezeichnet hatte, und nur Änderungen an der Eingansbeschaltung gemacht habe, ist es mir leider nie aufgefallen, daß die Verdrahtung bei mir andersrum ist... Das Layout wurde ja von cdg gemacht und der hatte ja nur meinen Schaltplan zur Verfügung. Ich werde mal den Multiplex wahlweise umdrehen, falls jemand Leiterplatten gemacht hat und da nicht drauf rumkratzen will. Komme ich aber erst am Sonntag zu. Gruß aus Berlin Michael
Nach Wolfgangs Angaben (Beitrag eins höher) habe ich mal Schaltbild und Layout korrigiert und als Multimeter3_1-DIL beigefügt. Ich hoffe die Angaben waren richtig. cdg
Ich habe oben gelesen dass man z.B. Servosignale auswerten könnte. Da fiel mir noch was ein. Könnte man nicht auch ein Schiebepote an die Seite von dem Stift klatschen und Softwareseitig damit den Clock Out bei etwa 50Hz bis 100Hz Pulsbreitenmoduliernen kann um ein Servo zu testen? Dafür könnte man ein 5. Menü machen damit der Clock Out trotzdem auch noch 1MHz für wiederbelebungszwecke hat.
Hallo, prinzipiell ja, aber... ;) 1. Es wird schwierig bis unmöglich, ein ADC-Pin für ein Poti zu finden, ohne alles mögliche umzubauen. 2. Ich habe mit Servos nichts am Hut, ich weiß, was sie machen und wie sie es machen, benutze aber keine. Kompromiß wäre vielleicht, Servoimpulse in festen Schritten zyklisch auszugeben, also den Bereich in Schritten durchzufahren und den Wert anzuzeigen. Dann ist es reine Software-Sache. 2. Variante wäre vielleicht, ein externes Poti zu benutzen und an den normalen Eingang an dessen Schleifer zu halten. Wäre dann auch nur Software. Mini-Poti mit Schalter intern würde auch gehen, verwirrt aber dann alles, wenn es versehentlich eingeschaltet wäre. Es sind ja bis jetzt nur rund 1,4k der 8k Flash belegt, Ram ist auch fast alles frei, der EEPROM auch, dann kann man natürlich noch alles mögliche unterbringen. Günstig wäre natürlich, die vorhandene Hardware irgendwie zu nutzen und andere Funktionen nicht zu stören. Zusätzliche Schalter, Anschlüsse, Probleme mit dem Stift oder in der Schaltung, in der man misst, weil man einmal zu oft die Taste gedrückt hat, würden mir nicht so gefallen. Im Moment kann er dann zwar Müll anzeigen, es richtet aber keinerlei Schaden an. Gruß aus Berlin Michael
Die Servoimpule in festen Schritten durchzufahren wäre auf jedendfall gut. Wäre toll wenn du dass irgendwie, irgendwann mal einbauen könntest. Danke
Habe jetzt doch mal ein Layout gemacht. Ist SMD und Bedrahtet. Wer interesse hat einfach melden. Achja ganz wichtig: Diese Layout ist nur für Leute die mit Pfuschen kein Problem haben:) Der ATmega8 ist auf die Leiterseite zu Löten. Hat ne Menge Brücken gespart. P.S. Passt übrigens genau ein Etui-Gehäuse von Reichelt. http://www.reichelt.de/?SID=26RuE@I6wQARoAADTgUR4b447b2e9a3fac7474855c019d84a24cd;ACTION=3;LA=2;GROUP=C715;GROUPID=3356;ARTICLE=33828;START=0;SORT=artnr;OFFSET=16
Hallo Robin, "Passt übrigens genau ein Etui-Gehäuse von Reichelt" so groß ist das geworden? Meine einseitige Platine ist 32x100 mm und passt somit locker in das Gehäuse (das wäre mir aber zu groß). Das erwähnte Reichelt-Gehäuse dazu: Maße Länge 129,0 mm Breite 40,0 mm Höhe 26,0 mm Ich will ja nicht meckern, aber die Verwendung von SMD bringt in Deinem Entwurf keine Vorteile, der Nachbau wird durch "den Atmel auf die Lötseite setzen" erschwert. Den Taster hast Du auf die falsche Seite gesetzt. Das wurde bereits weiter oben als ungünstig erwähnt weil man mit dem "Festhaltedaumen" unabsichtlich drankommt. Nun sind Drahtbrücken drin, die vermeidbar sind. Mir ging es um Nachbaubarkeit beim Layout, deshalb nur bedrahtet. Wenn SMD, dann konsequent oder konsequenter. Zum Beispiel: 74HC73, den Einganstransistor und die Widerstände darüber. Die Kondensatoren über dem Quarz zur Seite bringen, die Elkos über der Anzeige verrücken und die Platine könnte schmaler werden. Ob das allerdings wichtig ist weiss ich nicht Warum wer Interesse hat melden ? Stell es doch einfach mal rein. Gruß cdg
In welchem Dateiformat den. Bei jpeg sind die Maße nicht korrekt. Ich könnte DXF anbieten. oder auch Postscript
Hallo Robin, hast Du das denn mit AutoCad gezeichnet ??? Was soll ein besseres .jpg ??? Wenn schon, dann etwas was man/ich weiterbearbeiten kann (so wie die Files von Michael oder mir). cdg
aktuelle Siebensegmentanzeigen haben die gem. Kathode/Anode auf den Anschlüssen 3 und 8. Dein Layout ist für alte Anzeigen, die die gem. K/A auf den Anschlüssen 5 und 6 haben.
Ja die Anzeigen hatte ich gerade da. Dehalb hab ich eigentlich nur das Layout gemacht.
SO habe das gerät jetzt aufgebaut. Funktionert auch alles soweit bis auf den Frequenzzähler. Der geht bis ~5000Hz und dann zeigt er 0000 an. Woran kann dass liegen? Dann habe ich noch dass dass Voltmeter zeimlich genau 18mV zu wenig anzeigt, köännte man die Softwareseitig irgendwie immer dazu addieren? Danke
Achja An Quarz und Quarzoszillator zeigt er dementsprechend auch nichts an. P.S.:Ist die BAT49 wirklich nötig? Reichts nicht wenn ich die SPannung an + und - UB Pins anschließe?
Hat sich erledigt hab nen Wiederstand im Schaltplan abzeichnen vergessen. Naja bin ja noch am lernen :)
..warum nicht die platine nur so breit machen, wie der avr auch ist!? wiederstände quer, passen genau in 4 lochraster breiten, charlieplexing, keine transitoren, displays von vishay (TDSR 0750 in 7mm) sind so hoch wie ein avr breit ist, und mit etwas würgen bekommt man die auch aufs lochraster.. alles etwa so anordnen, lieber etwas länger, dfür aber schmaler, das verleiht dem ganzen etwas mehr stift chrakter... als gehäuse könnte man dann die tülle eines kleinen edding nehmen, und die wäre noch zu dick :_) dennis
ach ja, das sollte keine kritik sein, sondern nur etwas innovative beisteuerung, ich finde das kleine projekt ist eine witzige idee und mit einem edding gehäuse könnte man das ganze auch noch schön in der werkzeugkiste mitnehmen, die stiftkappe würde sogar noch die messspitze schützen... als versorgung könnten knopfzellen herhalten, da das genäuse des edding aus metall ist, könnte die sogar noch schirmung und masseführung übernehmen, und mit etwas glück findet man sogar noch passende knopfzellen für den durchmesser.... taster kann ober drauf, wie bei einem kugelschreiber.... dennis
und was ist mit spannungsversorgung? Willste immer ein Netzteil für den Stift mitschleppen?
@Robin: Dennis schrieb doch "Knopfzellen", das wäre dann die Stromversorgung. Zur Frage nach der BAT49, notwendig ist die nicht, aber wer schon mal versehentlich falsch anschliesst sollte die als Verpolungsschutz doch einbauen. @Dennis: ich hatte das ganze als nachbaubares Projekt gesehen und deshalb eine selbstätzbare einseitige Platine entworfen. Deine Idee würde dann wieder fädeln bedeuten, das ist fehlerträchtig und nicht jedermanns Ding. Eine zweiseitige Platine scheidet wegen allgemeiner Nachbaubarkeit auch aus. Im entscheidenden Moment (Einsatz des Stiftes) sind Deine Knopfzellen dann leer, also doch lieber aus dem zu prüfenden Gerät versorgen. Und ... den Ein-/Ausschalter nicht vergessen ... beim Knopfzellenbetrieb. Wer (wie ich) weitere Messgeräte (Analyzer, Oszi, Multimeter usw.) mitschleppen muss, dem ist die letztendliche Größe dieses nützlichen Gerätes egal. cdg
Hallo, @Robin T.: 18mV? Ich zeige doch nur bis zur 10mV Stelle an... Prinzipiell: Projekt in AVR-Studio reinladen, in definitionen.inc ziemlich am Anfang sind OFFSET_10V und OFFSET_30V, per Versuch anpassen. Die Rechnerei ist etwas tricky wegen des Wertebereiches, 100% genau wird es damit nicht, mir aber genau genug. Frequenzmessung: ich habe ihn jetzt mehrfach praktisch benutzt, mit TTL-Signalen hat er bis 9,999MHz hier sicher gezählt, unerwartete starke Schwankungen oder Anzeige 0 wenn Logikpegel P oder alle 3 Balken anzeigt, zeigen nur, daß der Zählwert dann Schrott ist. Normalerweise steht er stabil +- 1 Digit (wenn die Frequenz stabil ist). Sonst den B-C Widerstand (2,2M) des Transistors etwas ändern, auch da Versuch und Irrtum, die Kollektorspannung sollte etwa 2,3V bei 5V Ub sein. @dennis: wenn Du das Ding nicht gerade in Serie bauen willst, drahte ihn doch so zusammen. :) Ich bau mir solche Sachen normalerweise immer nur einmal... Gruß aus Berlin Michael
Hi Michael, ...wenn ich mal in versuchung kommen sollte, dann würde ich das auch so machen:-) Platinenentwicklung ist für Bastelzwecke immer in weiter ferne für ich...schön Lackdraht - und ab. damit würde man das wirklich am schnellsten schön klein hin bekommen... ein wenig heißkleber zum fixieren, und damit es keiner sieht - schnell ein kleines gehäuse drum rum...es muss dann nicht notwendiger weise weniger lange halten... zumal ich für so spontane einflüge immer zu wenig geduld hätte auf die platine zu warten....und selber ätzen habe ich mir bis jetzt noch nie angetan.... d.
So habe nochmal ein schöneres Layout gemacht komplett SMD. Wems nicht gefällt muss es ja nicht nachbauen. Ich finde es in diesem Gehüse von Reichelt super. Und auch SMD löten ist was schönes. Ich hänge es als PDF an. Bestückungsplan und Partliste folgen.
Achso bei meinem Prototypen habe ich einen LiPoly Akku mit ins Gehäuse gepackt. Funktioniert super.
Hallo Robin, "komplett SMD" ist aber gelogen. Der Atmel, Quarz, 74HC73, Taster, die Anzeigen und 11 Drahtbrücken erfordern Bohrlöcher (sind somit bedrahtete Teile). cdg
Ups. Sry Hast natürlich recht. Den 74HC73 gabs leider nicht SMD bei Reichelt. Den Atmel gabs nur in som sch... Gehäuse, und den Quarz wollte ich bedrahtet lassen. Der Rest ist ja klar
tipp: gebt mal "hdsp" bei ebay ein, und nehmt den ersten link unten in der shopliste... :25 Rote low current 7 segmentanzeigen für 10€. die 2,32 sind viel zu teuer für dieses projekt... damit lassen sich die gemuxten anzeigen auch direkt treiben, und es ist insgesamt nicht wirklich viel teurer - nur das man dann 25 stück hat, und somit auch noch mal ein wenig rumprobieren kann....zumal low current! dennis ps.: ich denke die pinbelegung ist anders, als ich so auf den ersten blick dem layout entnehmen konnte...: .---------------. o + ----- A o | | | | o F | | B o | | | | o G ----- C o | | | | o E | | DP o | | | | o D ----- o + o '---------------'
Hallo, kann mir jemand die Bestellbezeichnung der Siebensegmentanzeigen mit einer Bezugsquelle nennen. Ansonsten ein tolles Projekt. Gruss Wolfgang
Kann mir ma bitte einer die letzte ausbaustufe als SPL oder der gleochem zukommen lassen? ich würde micvh gern ma anner fast Perfektem SMD version versuchen! mail: DJ_SPEEDCAT@yahoo.de. die Jpg´s sind zu undeutlich um die zu drucken und ob i eagle noch zu laufen bekomm steht noch inna sternen. Gruß Maik
dennis wrote: > ..warum nicht die platine nur so breit machen, wie der avr auch ist!? > > wiederstände quer, passen genau in 4 lochraster breiten, charlieplexing, > keine transitoren, displays von vishay (TDSR 0750 in 7mm) sind so hoch > wie ein avr breit ist, und mit etwas würgen bekommt man die auch aufs > lochraster.. > > alles etwa so anordnen, lieber etwas länger, dfür aber schmaler, das > verleiht dem ganzen etwas mehr stift chrakter... > Du meinen für die Hosentasche bzw für en Arbeitkittel? > als gehäuse könnte man dann die tülle eines kleinen edding nehmen, und > die wäre noch zu dick :_) Kommt druf an walscher eddig! ob 400er oder 4000er!
Hi, @Michael U. Ich mahce mir gerade eine Website wo ich alle meine gebastelten Projekte veröffentlichen möchte. Jetzt wolte ich fragen ob ich da deinen Namen:"Michael U." und einen Link auf diesen Beitrag machen darf Gruß Robin T.
Könnte man den Spannungsmesser dahingehend erweitern, dass man die Spannung mit Bezug auf 1/2 * Versorgungsspannung (über Spannungsteiler) anschließt? Dann wäre es auch möglich negative spannungen zu messen (natürlich nur mit "halber" Auflösung)
Hallo, @Robin T.: ja, kein Problem. Wo findet man denn Deine Webseite? @Marius Schmidt: habe ich mal mit rumexperimentiert, allerdings ohne sinnvollen Erfolg. Vielleicht hast Du da ja eine sinnvolle Idee. Ansonsten bliebe wohl nur, in einen 7660 und einen OPV zusätzlich zu investieren. Dann klappt aber vermutlich die Trickschaltung mit Bereich, Frequenz usw. nicht mehr so und... ...dann habe ich beschlossen, es so zu lassen. ;-) Gruß aus Berlin Michael
Vielen Dank erstmal. Die Website findet man auf http://toenniges.hobby-site.org läuft auf dem AVR-Webserver. Befindet sich noch ganz am Anfang die Seite. Also wegen schlechten Fotos und unvollsändigkeit bitte nicht mekern. :)
Nee gibt's ja gar nicht, dass du das dem AVR zumuten willst... aber ich denke so lange du keine hunderttausend besucher pro tag hast wird das schon passen :) Ich hatte mir das so vorgestellt, dass du anstatt deine Spannung an Masse an zu schließen, die an die halbe Betriebsspannung (über Spannungsteiler) anschließt (natürlich auch mit entsprechenden Spannungsteiler runter teilen). Hast du das mal so ausprobiert? was hat denn da nicht funktioniert? Wegen Frequenz hätte ich sowieso einen Komperator genommen um am Ausgang immer ein Rechteck zu haben.
Hallo! Interessantes Projekt. Hab die Beträge nicht großem Interesse gelesen. Würde die Sache gerne Nachbauen. Leider sind inzwischen die meinsten Links nicht mehr brauchbar. Kann mir da noch jemand weiterhelfen LG iwiki
nabend, da ich das Multimeter schon seit einem Jahr bauen wollte, hatte mich am Wochenende der Bastlerwahn gepackt. Platine ist neu geroutet da ich nur 14mm SC56 (Gelb)von Kingbright da hatte. Die Pltine ist bei den Maßen H:32 B:100mm geblieben, dafür aber 9 Brücken. :-( Das Multimeter ist eine geniale Sache und hat auch auf Anhieb funktioniert, bis auf die Spannungsanzeige, die geht nur bis 9,99V. Alles was darüber ist, spielt die Autorange verrückt, die dot's springen hin u. her (Displaygezappel)! Könnte das an den Fuses liegen? > Die aktuellen Daten nochmal: > Spannung (nur positiv) 0,00...9,99V und 10,0...29,9V Autorange > Frequenz 30Hz...9999Hz mit Periodendauer, 10,00...9999kHz per Torzeit > mit Autorange ...haut bei mir leider nicht hin, werde wohl o. übel nach einem Schaltungsfehler suchen müssen, es sei denn, es fällt Jemanden was ein?!? Frequenzmessung ist von 514Hz - 8MHz TTL-Pegel möglich und das ziehmlich genau! Der untere Frequenzbereich sollte ja schon ab 30Hz beginnen Anbei mal ein paar Fotos von Platine Aufbau und Messungen. Gruß Michael
So, jetzt habe ich den Übeltäter für die Spannungsmessung ab 10V lokalisiert! Der Spannungsteilerwiderstand R7 27k war ein 2k7...mal voll vergriffen. Das Teil getauscht und funktioniert wunderbar. Abweichung im oberen Spannungs-Messbereich sind sogar nur 10mV(nach Anpassung in der Software). Mit der Frequenzmessung bin ich noch nicht so glücklich, da der unterste Wert bei 123Hz (2,4 Volt Pegel) stehen bleibt, erwartet hätte ich 30Hz. :-( Anmerkung: Das Multimeter funktioniert noch zuverlässig bei 3,5 Volt und benötigt einen Strom von 24mA, allerdings nicht die Frequenzmessung im oberen MHz-Bereich. Vielleicht interessiert es ja Jemand Gruß Michael
Hallo, schön, daß mein Projekt immernoch lebt. :-) Zur Frequenzmessung: variiere mal den Basiswiderstand des Transistors. Die Kollektorapannung sollte nahe der Umschaltschwelle des 74HC73 liegen, also etwa Ub/2. Ist natürlich ein Kompromiß wegen Betriebsspannung 5V oder 3,3V. Ich habe den Wert damals einfach ausprobiert... Genauso sind R10 und C9 nur geschätzt, eben ein Kompromiß zwischen halbwegs geringer Last und Beeinflussung der anderen Funktionen. Mein Multimeter läuft auch mit 3,3V noch stabil mit dem zufällig gegriffenen Mega8. Gruß aus Berlin Michael
Hallo Michael Berlin, danke für das Projekt. Leider sind die ersten Links nicht mehr aktuell, ich habe diesen gefunden: - http://www.roehres-home.de/avr/multimeter/index.html Ist die Firmware - dort - die Letzte von Dir ? VG Uwe .
Michael D., die untere Grenzfrequenz wird auch durch C3 = 3,3nF begrenzt, ich würde dort 1µF||10nF nehmen und einen BF199 als HF-Transistor. R8 = 470R und R9 = 10k-27k (auf 2,5V am Kollektor anpassen). So mache ich das immer bei meinen Frequenzzählereingängen.
Michael U. schrieb: > Hallo, auch hallo! > > schön, daß mein Projekt immernoch lebt. :-) > Selbsverständlich, hoch soll es leben! :-))) > Zur Frequenzmessung: variiere mal den Basiswiderstand des Transistors. sind momentan die 33k verbaut. Könnte man mal gegen 22k tauschen?!? > Die Kollektorapannung sollte nahe der Umschaltschwelle des 74HC73 > liegen, also etwa Ub/2. Ist natürlich ein Kompromiß wegen also 2,5V? Sind im Moment 2,41V > Betriebsspannung 5V oder 3,3V. > Ich habe den Wert damals einfach ausprobiert... > Genauso sind R10 und C9 nur geschätzt, eben ein Kompromiß zwischen > halbwegs geringer Last und Beeinflussung der anderen Funktionen. Sollte C9 (3,3nF) erhöht werden? Ich dachte so an 5-10nF. > > Mein Multimeter läuft auch mit 3,3V noch stabil mit dem zufällig > gegriffenen Mega8. Ich habe hier auch mehrere rumliegen, einer davon war völlich daneben... > > Gruß aus Berlin > Michael Ich hänge mal ein paar Oszibilder an. Zwischen 512Hz bis runter 200Hz, geht die Anzeige auf Null und fängt danach wieder an zu Zählen, obwohl Amplitude und Signal sich kaum verändern, ist mir ein Rätsel! Ab 2kHz bekommt die steigende Flanke einen Knick. Bei 122Hz geht die Flanke halb hoch und bleibt da eine weile bis sie oben angekommen ist. Bei 30Hz sieht das Signal am Kollektor gar nicht mehr gut aus. Gruß Michael
Michael D., danke für die Bilder. Der C-Strom ist (mir) zu klein gewählt, da gibt's auch noch C zwischen Basis-Emitter und Basis-Kollektor, die wollen auch noch umgeladen werden. .
Uwe S. schrieb: Ha, der Uwe! Du bist ja überall...so sieht man sich wieder! > Michael D., > > die untere Grenzfrequenz wird auch durch C3 = 3,3nF begrenzt, > ich würde dort 1µF||10nF nehmen und einen BF199 als HF-Transistor. Das war auch mein Gedanke, siehe Post unten. Ebenfalls wollte ich den BC547C gegen einen HF-Typen tauschen. > > R8 = 470R und R9 = 10k-27k (auf 2,5V am Kollektor anpassen). R8 sind 4k7 und R9 2M2. 27k scheinen mir sehr wenig, hattest du das mal getestet? Wie sieht's dann mit der oberen Frequenzmessung aus, leidet die nicht darunter? > > So mache ich das immer bei meinen Frequenzzählereingängen. Dein Schaltplan kommt mir bekannt vor! Für den J310 könnte ich einen BF245 nehmen. Jetzt ist auf der Platine kein Platz mehr, ich tausche erstmal die von dir vorgeschlagenen Komponenten, dann schauen wir mal. Danke für deine Vorschläge, spart mir eine Menge Zeit!!! Ich werde dann berichten, Bebildert versteht sich. Gruß Michael EDIT: C zwischen Basis u. Emitter? Da sehe ich jetzt aber keinen, welchen meinst du denn?
Hier noch mal der aktuelle Schaltplan, dann muß hier keiner die ganze Seite hoch scrollen.
Michael D. schrieb: > Uwe S. schrieb: > Ha, der Uwe! Du bist ja überall...so sieht man sich wieder! Zuordnen kann ich dich gerade nicht. >> Michael D., >> >> die untere Grenzfrequenz wird auch durch C3 = 3,3nF begrenzt, >> ich würde dort 1µF||10nF nehmen und einen BF199 als HF-Transistor. > Das war auch mein Gedanke, siehe Post unten. > Ebenfalls wollte ich den BC547C gegen einen HF-Typen tauschen. >> >> R8 = 470R und R9 = 10k-27k (auf 2,5V am Kollektor anpassen). > R8 sind 4k7 und R9 2M2. 27k scheinen mir sehr wenig, hattest du das mal > getestet? Wie sieht's dann mit der oberen Frequenzmessung aus, leidet > die nicht darunter? Ich verwende auch die FET Eingangsstufe mit dem BF199 als Verstärker mit den angegebenen Bauteilwerten: 10k und 470R Kollektorwidertand. Ohne weiteren Vorleiter, außer dem 4:1 für ein 50:50 Tastverhältnis, läuft dann der Frequenzzähler bis 38,9MHz mit einem atMega48 bei 20MHz Quarztakt. >> So mache ich das immer bei meinen Frequenzzählereingängen. > Dein Schaltplan kommt mir bekannt vor! Für den J310 könnte ich einen > BF245 nehmen. > Jetzt ist auf der Platine kein Platz mehr, ich tausche erstmal die von > dir vorgeschlagenen Komponenten, dann schauen wir mal. > Danke für deine Vorschläge, spart mir eine Menge Zeit!!! > > EDIT: C zwischen Basis u. Emitter? Da sehe ich jetzt aber keinen, > welchen meinst du denn? Natürlich den im Transistor ! Ist zwar klein aber da.
> Zuordnen kann ich dich gerade nicht. na hier warst du auch zugange... Beitrag "Re: Frequenzzähler 1Hz - 40MHz" ...da fiel mir gerade ein, das du den Frequenzzähler für einen Mega48 umgeschrieben hattest! Hatte ich getestet, aber nur Wirrwarr auf dem Display... :-( > Natürlich den im Transistor ! Ist zwar kein aber da. Du hast natürlich Recht, zwar nur im Picofaradbereich, reicht aber schon! Gruß Michael
Hallo Miteinander, ich habe heute die Firmware auf atMegax8 "aufgebohrt". Der atMega8 ist weiterhin vorhanden! Im Vergleich zwischen der original Quelle und meinen Änderungen liefert der Assembler das gleiche Hexfile für den atMega8 zurück. Also alles richtig gemacht.. Im Zip-File liegt der AVRASM sowie die m48def.inc, m88def.inc und m8def.inc vor, um "out the box" ein HEX-File erzeugen zu können. Nun muss ich nur noch den Messstick aufbauen und auf einem atMega48 testen. Danach werde ich den Quarztakt auf 20MHz erhöhen, so dass der Frequenzzähler etwas weiter zählen wird. .
der Uwe ist ein Mega48/88 Fan... ;-) Die Anpassung ist nur auf den Mega48/88, sonst erst mal nix, oder sollten wir da noch was wissen? Gruß Michael
Ok, ich habe mal die Komponenten der Eingangstufe getauscht wie folgt: T5= BF311 Basis= C9 100nF Kollektor= 470R Basis-Kollektor= 27k Das Signal am Kollektor von T5 sieht jetzt um einiges besser aus! Siehe Bilder. Was ich jetzt nicht nachvollziehen kann, ist das Verhalten wie vorher. Das heißt, bis 122Hz wird die Frequenz angezeigt, darunter nur noch 0000, obwohl Amplitude und Signalform in Ordnung sind! Kann mir das jemand erklären? Ich hänge noch eine 100Hz u. 30Hz Messung mit an, die nicht angezeigt wird. Gruß Michael
Hallo Michael D., die Änderungen beziehen sich bisher nur auf die anderen Registernamen bzgl. den atMega48, m88, m168 und m328. Das Programm belegt nicht mal 2kByte ! Also reicht ein atMega48 aus. Zwischen atMega8 und atMega88 gibt es noch Unterschiede beim ADC-Wandler AVR094: Migrating from ATmega8 to ATmega88 - http://www.atmel.com/dyn/resources/prod_documents/doc2553.pdf AVR095: Migrating between ATmega48, ATmega88 and ATmega168 - http://www.atmel.com/dyn/resources/prod_documents/doc2554.pdf Diese sind noch nicht berücksichtigt und führen daher zu falschen analogen Messergebnissen. Hättest Du noch eine Platine übrig ?
Hallo, man kann natürlich auch andere Transistoren nehmen (eben HF-Typen der BF-reihe o.ä.), einen wirklichen Vorteil hat es eigentlich nichtm die Transitfrequenz der BCxxx liegt irgendwo über 100MHz. Ich versuche mal am Wochenende, wie meiner sich bei niedrigen Frequenzen benimmt, nicht das da noch die Software ein Problem hat. Frequenzmessung war bei mir mehr als Frequenzschätzung gedacht und bisher nur über 1MHz in Benutzung. Ich werde mal den NF-Generator ranhängen. Kurvenformen usw. sind da eigentlich unkritisch, nur der Teiler muß eben sicher getriggert werden. PS: habe gerade im aktuellen Schaltplan oben gesehen, Du hast einen 7473 benutzt oder nur falsche Beschriftung? Bei TTL-(kompatiblen wie 74HCT) ist die Schaltschwelle irgendwo im 1,5V, da sollte dann Ube des Transistors auch niedriger liegen. Man kann da natürlich verbessern, lag damals nuicht in meiner Absicht, Zähler, der mit TTL-Pegel Rechtecken zählt, reichte mir erstmal. Gruß aus Berlin Michael
> Diese sind noch nicht berücksichtigt und führen daher zu falschen > analogen Messergebnissen. in wie fern? Ich habe auch gerade falsche Messergebnisse! Ab 122Hz-240Hz wird genau gemessen. Von 240Hz-504Hz werden falsche Werte angezeigt! Beispiel: 248Hz, angezeigt werden 55Hz 252Hz, " " 56Hz 300Hz, " " 66Hz 400Hz, " " 89Hz 473Hz, " " 105Hz ab 504Hz bis 9MHz wird die exakte Frequenz angezeigt und das ohne zicken. Das könnte jetzt an der Software liegen, oder liege ich da falsch??? > Hättest Du noch eine Platine übrig ? wieso, gefällt sie dir? :-) Müsste ich erst herstellen. Das Layout ist nicht so der Brüller, 9 Brücken habe ich drinnen, wegen den 14mm SC56 Digis. 4 Brücken davon verlaufen ziehmlich ungünstig! Gruß Michael
Hallo Michael, Ich hatte deinen Schaltplan so übernommen und nicht auf die Beschriftung geachtet. Verbaut habe ich einen M74HC73B1 von ST Microelectronics, ich glaube nicht das es an dem liegt, zumal das zu verarbeitende Signal in Ordnung ist. Noch mal eine Oszimessung mit 400Hz auf Kanal-1 gemessen am Kollektor des BF312 wo die Anzeige nicht korrekt ist. Gruß Michael
Hallo, so, gerade kurz geschaut: es gibt wohl wirklich einen Softwarefehler im oben angegebenen Bereich. Ich schau mir mal an, was ich da damals verbrüchen habe... ;-) Gruß aus Berlin Michael
nabend Michael, > es gibt wohl wirklich einen Softwarefehler im oben angegebenen Bereich. na, was ein Glück liegt's nicht an der Hardware, hatte schon den 74HC73 mehrmals gtauscht mit demselben Ergebnis! Wo du schon dabei bist, könnte man die Spannungsmessung ab 10 Volt mit 2 Nachkommastellen statt nur Einer realisieren, oder ist das eher ungünstig? Des weiteren könnte man den "Clockausgang" weglassen und dafür einen Tempfühler(z.B. KTY81-222) gegen A-Ref betreiben, fände ich vielleicht nützlicher. Gruß Michael
Hallo, ich sehe keinen Vorteil darin, eine Auflösung und/oder Genauigkeit vorzutäuschen, auf die das Ding (zumindest bei mir) nie angedacht war. Ich werde aber niemanden daran hindern. ;-) Den Clock-Ausgang habe ich bei mir nichtmal rausgeführt... Für Temperaturen liegt hier ein (Billig-) IR-Thermometer rum und ein 9.95 Multimeter mit einem Fühler dabei. Man kann das natürlich einbauen, genauso, wie den ganz oben mal angedachten Servotester usw. Bevor es aber falsche Hoffnungen weckt: ich werde es (schon aus Zeitgründen) nicht machen. Ich versuche aber morgen mal den Fehler bei der Periodendauermessung zu beheben. Gruß aus Berlin Michael
Es war ja nur so eine Idee... > Ich versuche aber morgen mal den Fehler bei der Periodendauermessung zu > beheben. Das wäre klasse! Mich wundert nur, das der Fehler noch Niemanden aufgefallen ist. Einen schönen restlichen Sonntag nach Berlin, Gruß Michael
Hallo Michael U., ich wollte mal nachfragen ob du inzwischen den Fehler in der SW für den unteren Frequenzbereich ausmerzen konntest? Ich wollte mein neues Layout mit Uwe's Eingangsstufe hier vorstellen, nur wenn der Deckel drauf ist, kann ich nicht mehr flashen :-( Gruß Michael D.
So, ich noch mal Ich habe in das Multimeter die Vorstufe von Uwe reingequetscht sowie einen ISP-Sockel, wer den nicht möchte, kann den ja weglassen! Der Platine habe ich mal eine Spitzenform verpasst, dadurch wurde da ganze etwas länger aber nicht breiter. @Michael U. > Ich versuche aber morgen mal den Fehler bei der Periodendauermessung zu > beheben. schonmal der Sache auf den Grund gegangen? "stammel" :-) Anbei der Schaltplan u. das Layout vom 'Update' in PDF. Bei Interesse, lade ich die Eagle-Files hoch. Gruß Michael
Michael schrob:
>Bei Interesse, lade ich die Eagle-Files hoch.
Interesse.
;-)
MfG Paul
Hallo Michael, ich habe noch ein Update für den Eingagsteil: Besser Q2: J310 und T5: BF199 verwenden. R21 wird dann im Bereich 18k-27kOhm liegen und so wählen, dass am Kollektor von T5 ca. 2,5V an liegen. R8 kann auf 390R verringert werden, dann steigt etwas die Bandbreite und es muss noch ein Ausgangskondensator 100nF, zwischen Kollektor T5 und V1 Pin1 gelegt werden. Und der Knotenpunkt "x" von Vcc-10k--x--10k-Gnd wird an V1 Pin1 an geschlossen. Hier ist noch ein neuer 2-stufiger Vorverstärker J310, 2x BFW92 real aufgebaut und vermessen: Schaltplan - http://www.qrpforum.de/index.php?page=Attachment&attachmentID=10139 S21 Messung bis 1MHz - http://www.qrpforum.de/index.php?page=Attachment&attachmentID=10140 S21 Messung bis 10MHz - http://www.qrpforum.de/index.php?page=Attachment&attachmentID=10141 S21 Messung bis 30MHz, das ist das Designziel dieses Vorverstärkers. - http://www.qrpforum.de/index.php?page=Attachment&attachmentID=10142 Und die S21 Messung bis 60MHz, weil es so schön ist. http://www.qrpforum.de/index.php?page=Attachment&attachmentID=10143 Der BFW92 kann auch gegen BFR96 (selbes Gehäuse), BF199 oder andere HF-Transistoren aus getauscht werden.
Hallo Michael, hier noch auf die Schnelle die Transistorparameter von BFW92 und BF199. Wie errechnet man nun den Basisvorwiderstand? Mit den Messwerten erhalten wir für Ib = 100µA die Spannungsverstärkung für die angegebene Uce. wir legen für einen BFW92 fest Uce = 2,5V Ube = 0,6V Rc = 470R Hfe = 50 (1) Ic = 2,5V / Rc (2) Rcb = (Uce - Ube) / (Ic / Hfe) Ic = 2,5V / 470V/A = 5,32mA Rcb = 1,9V / (5,32 *10-3A / 50) Rcb = 1,9V / 1,064 *10-4A Rcb = 17,86k Ohm (~18k Ohm) Man sieht, bei meinem Messaufbau kann ich Rcb noch verringern. /wir legen für einen BF199 fest/ Uce = 2,5V Ube = 0,6V Rc = 390R Hfe = 70 (1) Ic = 2,5V / Rc (2) Rcb = (Uce - Ube) / (Ic / Hfe) Ic = 2,5V / 390V/A = 6,41mA Rcb = 1,9V / (6,41 *10-3A / 70) Rcb = 1,9V / 9,158 *10-5A Rcb = 20,75k Ohm (~22k Ohm) Ich kann erst seit ein paar Tagen meinen fertigen /Kennlinienschreiber von DL4JAL/ nutzen, so dass vorher immer nur Werte aus den Datenblättern vorlagen. .
Hallo Forum! Ich verfolge jetzt schon seit langer Zeit diese Beiträge, und nun will ich auch so ein Wunderteil bauen! Je länger dieser Thread aber ging, desto unsicherer wurde ich in Hinsicht auf die letzte und optimale Version (hier und da gab es Fehler, und es nahm kein wirkliches Ende...). Vielleicht könnte jemand, bei dem alles geklappt hat die Endversion noch ein letztes Mal hochladen (Programm und Schalplan). Das wäre echt nett, vielen Dank!!
na toll, hier war bei mir die Mailbenachrichtigung abgeschaltet. :-( Hallo Uwe, da hast du einen mords Aufriss mit der Eingangsstufe veranstaltet, Respekt! ...und sehr Hilfreich. Weiter oben hatte ich ja schon mal das Layout überarbeitet. Es müsste eben noch die Eingangsstufe mit den entsprechenden Bauteilwerten angepasst werden! Ohne ISP-Sockel, kommt man beim Layout mit nur 6 Brücken aus! Ansonsten stelle ich mal die EagleCad-Files im Anhang zur Verfügung. @Andi Arbeit Und stimmt, in der Software ist noch ein Bug, den 'Michael U.' mal beheben wollte. D.h. bei der Frequenzmessung hakt es(bei mir) im unteren Bereich ab 122Hz abwärts, ab da bleibt die Anzeige auf "0". Schön wäre gewesen, wenn wenigstens bis runter auf 30 oder 20Hz gemessen werden könnte(besser noch weniger...), ob das machbar wäre, weiß nur der Programmierer. Gruß Michael EDIT: Hier der Link für den Code den Uwe auf den Mega48/88 umgeschrieben hat Beitrag "Re: Multimeter"
kleiner Nachtrag: hier der Link zu meinen fehlerhaften Frequenzmessungen zur besseren Übersicht, Beitrag "Re: Multimeter"
Hallo, ich versuche mal, am Wochenende mein Multimeter zu flashen und zu schauen, ob es klappt. Der Fehler dürfte in Funktionen.inc/get_periode sein. Ich hatte da ursprünglich über 8 Messungen gemittelt, habe das dann auf 16 Messungen erweitert. Entweder gibt es da einen Überlauf oder so... Gruß aus Berlin Michael
hi Michael hast du vielleicht berechnungen für dein multimeter? ich habe es mir zuhause gebaut und ein professor von mir ist so begeistert das er es als projekt in der schule ausführen will, doch will er von mir ein paar berechnungen ich habe zwar aus dem tread rausgelesen das dies alles schätzwerte sind doch brauch ich bitte berechnungen um diese werte begründen zu können. Ich bin noch anfänger deshalb bitte ich um verständniss :D gruß aus Österreich Matthias
Matthias schrieb: > hast du vielleicht berechnungen für dein multimeter? was meinst Du damit ? Ich verstehe die Frage leider nicht.
Ich meine für das RC-Glied und die Transistorbeschaltung bem 74HC73 warscheinlich bekomm ich für die frage eine auf dem kopf von euch xD
Hallo, befasst sich noch jemand mit dem Projekt Multimeter, habe da eine Frage: habe das Gerät jetzt nachgebaut im Schaltplan steht die Anzeigenbezeichnung HD-F103 kann keine Anzeigen mit der Bezeichnung finden. Hat jemand eine Idee was sich hinter der Bezeichnung verbirgt? Grüße Ronny
Hallo Ronny, es geht um diese displays: http://de.rs-online.com/web/p/led-displays/0451067/ Gruß Werner
Nachdem ich mit meinem ursprünglichen Nachbau des Sticks hinsichtlich des unteren Frequenzmessbereiches nicht so zufrieden war, habe ich ein abgespecktes Design erstellt, das zur Frequenzmessung nur das klassische Torzeit-Verfahren nutzt, ohne den 7473 Vorteiler auskommt und mit einem übertakteten ATmega48 den vollen ursprünglich vorgesehenen Frequenzbereich bis 9.999 MHz abdeckt. Die untere Grenze ist jetzt 1 Hz. Bei der Gelegenheit habe ich die Hardware auch noch etwas vereinfacht: Als Anzeige dient ein 4-stelliges LED-Display, bei dem die gleichnamigen Segmente bereits untereinander verschaltet sind (LITEON LTC4627G, bzw. YOUNG SUN YSD-439AK2B-35). Die Transistoren zur Ansteuerung der Digits sind ebenfalls entfallen. Die einseitig geroutete Platine ist so um 1,5cm kürzer geworden und weist nur noch eine Drahtbrücke auf der Bestückungsseite auf. Die Spannungsteiler für den ADC wurden ebenfalls für 1,1V interne Referenzspannung (statt 2,56V beim ATmega8) angepasst. Die überarbeitete Firmware und das Eagle-Layout sind beigefügt.
Hallo, erstmal freut es mich doch, das dieses damalige "mal schnell" Projkt immernoch auf Interesse stößt. @Thomas N.: da mein damaliges Exemplar inzwischen dazu neigt auseinander zu fallen, zwingst Du mich jetzt, das Ding neu aufzubauen. Vielen Dank für Deine Mühe und daß Du Dich durch meine damalige Software gewühlt hast. Eine Frage: was macht das Teil bei 3,3V Versorgung? Spielt der MEGA48 da noch mit? Ich habe in meiner Kramkiste ein brauchbares LED-Modul gefunden, natürlich gemeinsame Kathode und anderes Pinout. Aber gibt bei mir sowieso wieder Lochraster, also was solls. PS: 2007... wie die Zeit vergeht... Gruß aus Berlin Michael
:
Bearbeitet durch User
Hallo, auch bei 3,3V (=3V hinter der Schottky Diode) arbeitet der Stick noch. Das Voltmeter zeigt die korrekte Spannung an, und der Logiktester ist ebenfalls ok. Bei der Frequenzmessung wird die Anzeige oberhalb von 8,5MHz instabil. Das liegt vermutlich daran, dass sich der Arbeitspunkt der Transistorvorstufe verändert hat. Diesen hatte ich auch schon für den Betrieb an 5V nachjustieren müssen, ehe ich eine stabile Messung bei 10MHz bekam. Ist halt alles etwas "auf Kante genäht". Gruß Thomas PS: Noch schöner wäre es natürlich, die Periodendauer-Messung des ursprünglichen Designs zu überarbeiten. Daran habe ich mich bisher erfolglos versucht.
Hallo, sind bei 3V ja sowieso erstmal nur die Frage ob der übertaktete AVR noch Lust hat und ob die Helligkeit der grünen Anzeigen reicht. Ich hatte vor ewigen Zeiten schonaml wegen des Fehler bei der Periodendauermessung geschaut, es gibt einen Überlauf in einem bestimmten Frequenzbereich. Ist dann wieder eingeschalfen, weil die Zeit nicht da war und die Interessen woanders... Ich werde mir das wohl doch nochmal genau anschauen. Daß alles "auf Kante genäht" ist, ist logisch, war eben eine Idee und schnell mal zusammengelötet. Zeil war durchaus mit wenigen Bauteilen aus der Kiste möglichst viel zu erreichen ohne übertreibene Ansprüche zu stellen. Die Eingangsschaltung ist ohnehin ein Kompromiss, weil ich den Eingang halbwegs gegen Überlastung schützen wollte, wenn man z.B. mal an eine zu hohe Spannung kommt. Prinzipiell überlebt es auch kurz 220V, allerdings sind die Abstände dafür nicht ausgelegt, der 10n an der Basis müßte ein 250V Typ sein usw. Gruß aus Berlin Michael
:
Bearbeitet durch User
Hallo, die Helligkeit der grünen Anzeigen (Pollin #121 142) ist bei 3,3V mit den 330 Ohm Vorwiderständen schon sehr schwach. Da sind die roten YOUNG SUN LEDs deutlich heller. Anbei noch ein kleines Firmware Update mit neuem (kürzerem) Binär zu 7-Segment Dekoder, der zudem keine eigenen Register für die Packed BCD Zwischenspeicherung benötigt (BIN2BCD16 entfällt). Hiermit verschwinden auch die 3 Compilerwarnungen über doppelte Registerbelegung. Jetzt sind 4 Register frei. Gruß Thomas
Hallo, hier mal ein etwas anderer Ansatz zur Periodenmessung für die ursprüngliche Hardware von Michael U Die Messung erfolgt ohne ICP-Capture Interrupt durch Zählen der CPU-Takte (16MHz/8) über eine Periode der Eingangsfrequenz. Hierbei werden Start- und Stoppzeit einfach durch Polling des Signaleingangs (PB0) bestimmt. Das funktioniert erstaunlich gut. Da mit 16 Bit gezählt wird, ergibt sich als untere Frequenzgrenze 2MHz / 65535 = 31Hz. Unterhalb dessen wird der Zähler-Überlauf ausgewertet und 0000 ohne Dezimalpunkt angezeigt. Da mit zunehmender Frequenz die T1 Zählwerte immer kleiner werden, führt die nachfolgende Division von Prozessortakt durch Zählerstand selbst bei kleinen Schwankungen des Zählerstands zu großen Sprüngen auf dem Display: Bei 9kHz Messfrequenz ergibt sich z.B. rechnerisch ein Zählerstand von 222,22...also real entweder 222 oder 223. Als Anzeige auf dem Display erschiene dann entweder 2MHz / 222 = 9009 oder 2MHz / 223 = 8968. Bei kleineren Frequenzen reduziert sich dieser Effekt. Daher wird hier die Periodendauer-Messung nur bis 2kHz benutzt und oberhalb von 2kHz wieder auf die herkömmliche Frequenzmessung umgeschaltet. Zusätzlich habe ich noch einen 2ms Frequenzmess-Zyklus ergänzt, der Messungen bis ca 22MHz ermöglicht. Die Hardware mit 1:4 Teiler 74(HC)73 gibt das ja her. Eine neue ICP-Capture basierte Periodendauermessung läuft bei mir auch schon ganz gut; diese werde ich bei Gelegenheit noch mal hier posten. Gruß Thomas
Hier nun auch die überarbeitete Periodendauermessung mit T1 Capture Interrupt und Mittelwertbildung über 16 Messungen für den ursprünglichen Mess-Stick von Michael U. Der uC-Takt wird hier per 24 Bit Zähler erfasst ohne Umschaltung auf den 1:8 Prescaler. Die kleinste messbare Frequenz liegt bei 33Hz. Unterhalb hiervon spricht das Timeout an. Durch den höheren Zählertakt, die Mittelwertbildung und den "noise canceler" sind die Werte stabiler als zuvor. Gruß Thomas
Hallo, damit es nun zum Chaos wird... ;) Im Anhang die korrigierte alte Software. Fehler war, das ich vergessen hatte, das TOV1-Flag zu löschen... Nach der Korrektur fiel dann auf, daß der Timeout bei ca. 120Hz zuschlug, also zu kurz war. Auch das noch korrigiert. Bei mir am Signalgeneraor geht es jetzt sauber bis 31Hz runter, darunter wird 0000 angezeigt. Falls jemand noch meine "Original"-Hardware beutzt, wäre es nett, wenn er es mal testen könnte. Auf die Webseite habe ich auch die aktuelle Version gelegt. http://www.avr.roehres-home.de/index.html Ich werde zumindest den Text dort wohl noch aktualisieren müssen... Gruß aus Berlin
:
Bearbeitet durch User
und darauf mußte ich jetzt 4 Jahre warten :-))))))))))))) Beitrag "Re: Multimeter" Gruß aus dem schönen Seligenstadt
Hallo, @ Michael D. (mike0815): was sind schon 4 Jahre... ;-) Zeit ist eben relativ, wie lang 5 Minuten sind hängt zum Beispiel davon ab, auf welcher Seite der Klo-Tür man sich befindet. Ich hatte gestern etwas Zeit und ich gebe zu, die habe ich auch gebraucht, um nach 8 Jahren wieder zu verstehen, was ich damals da gemacht habe. Gruß aus Berlin Michael
Hallo, mein Test mit der korrigierten Firmware war erfolgreich! Allerdings streuen die Werte bei der Periodendauermessungen genau wie bei meinen Versuchen mit zunehmender Frequenz (= kleinerer Divisor) immer stärker. Bei 9000Hz Messfrequenz aus einem Quarztaktgeber bekomme ich Werte zwischen 8.998 und 9.100kHz angezeigt. Bei 1100Hz sind es nur 1.099-1.102kHz. Aber damit muss man in diesem Fall wohl leben. Gruß aus Bremen Thomas
Hallo, Danke für die Rückmeldung. das ist zumindest eigenartig. Ich habe hier einen alten Sinus/Rechteckgenerator dran gehabt, der geht von 20Hz bis 200kHz in 4 Bereichen. Die Werte stehen +-2 in der letzten Stelle. Allerdings ist die Eingangsbeschaltung recht pegelempfindlich (logisch...). Ich habe jetzt mal nachgemessen, was aus dem Teil rauskommt: ca. 8Veff bei Sinus, die hatte ich auch dran. Bei Rechteck mußte ich runterdrehen, auch auf ca. 8V, da kommen sonst ca. 18V raus, da zeigte er nur noch Unsinn an. Ich glaube, ich ignoriere das auch weiterhin. ;-) Gruß aus Berlin Michael
:
Bearbeitet durch User
Hallo, ich hab mir damals die Bauteile gekauft gehabt, das Multimeter jedoch nie zusammengelötet. Hab gerade geschaut, soweit wäre auch noch alles da. Wenn Ihr schon dran wieder aktiv seit, könnte ich mich ja eigentlich auch mal aufraffen. Michael U. hatte hier mal die Idee der Widerstandsmessung geschrieben gehabt: Beitrag "Re: Multimeter" Wenn ihr dem das auch noch beibbringen würdet, wäre es in meinen Augen für 99% der Fälle ein vollwertiger Multimeter-Ersatz. Vielen Dank für die bisherige Arbeit!!!
Hallo, da ich derzeit dabei bin meine C-Kenntnisse etwas aufzufrischen, habe ich mir mal das Multimeter als Übungsbeispiel hergenommen. Herausgekommen ist die in der Anlage beigefügte Firmware lauffähig auf der ursprünglichen Hardware von Michael U. mit 1:4 Teiler am Eingang. Das Programm funktioniert (fast) genauso gut wie das "Original", ist aber deutlich übersichlicher. Folgende Funktionen sind implementiert: Voltmeter: 0..9,9V und 10..30V, Frequenz: 1Hz..22MHz unterhalb von 10kHz als Periodendauer-Messung über eine mindest Zeitspanne. Logiktest: L (<0,2V), H (>0,6*Vcc), - (dazwischen), Pulserkennung ab 100Hz, Taktgenerator mit Festfrequenz ~100kHz. Bei Spannungs- und Frequenzmessung automatische Bereichswahl. Bei Frequenzmessung und fehlendem Eingangssignal Anzeige "tout" (Timeout) nach 1,5s. Gruß aus Bremen Thomas
Gerhard W. schrieb: > Wenn ihr dem das auch noch beibbringen würdet, wäre es in meinen Augen > für 99% der Fälle ein vollwertiger Multimeter-Ersatz. Ja, das wäre super (Durchgangsprüfung & Ohmmeter; ich bin auf der Suche nach sowas: Beitrag "DIY Messgeräte: Always-On Durchgangsprüfer und Ohmmeter?"). Aber wie? Es sind keine IO mehr frei, und der ADC hängt hinter 200 kOhm (zur Spannungsmessung werden 27k bzw. 1k8 als Spannungsteiler aktiviert). Evtl. ließe sich der separate CLOCK-Ausgang umbiegen und als Quelle für eine Durchgangsprüfung nutzen. Für eine brauchbare Widerstandsmessung ist mehr Aufwand erforderlich. Offenbar der letzte Schaltplan: Beitrag "Re: Multimeter"
Bitte melde dich an um einen Beitrag zu schreiben. Anmeldung ist kostenlos und dauert nur eine Minute.
Bestehender Account
Schon ein Account bei Google/GoogleMail? Keine Anmeldung erforderlich!
Mit Google-Account einloggen
Mit Google-Account einloggen
Noch kein Account? Hier anmelden.





























