Ich Denke, ich werde für die LiPos und Displays ein eigenes Topic starten. Bei den Teilen rentiert sich prinzipiell nur eine größre Menge da einen sonst die Transportkosten auffressen. Grüße Michelle
Hi, Ich bestücke gerade die Teile die ich noch habe. Wie rum wird IC5 eingelötet? Also in welche Richtung der Punkt? mfg
Ch D. schrieb: > Wie rum wird IC5 > eingelötet? Also in welche Richtung der Punkt? wenn ich das richtig gesehen habe mit dem punkt in richtung C22 http://www.mikrocontroller.net/attachment/62669/lpcboard003_small.jpg
Also könnte mir jemand helfen, ich bräuchte für den sn75lvds86 das tssop48 package oder ne fertige lib weil das erstellen von Packages ich net so richtig gebacken krieg.
Hey Alex brauchst du jetzt ne lib für Eagle oder das IC? Wenn ne lib für Eagle dann für welches packege. Gruß
zippi pennt vor sich hin... Er sagte Eagle Bibliothek für TSSOP40 und sn75lvds86 Ich hatte noch keine Zeit eine zu erstellen weil ich derzeit in Umzugsplanung bin... Grüße Michelle
Hallo, hat jemand schon eine LIB um das Display von Michelle anzusteueren? Gruß Arne
Hi, Für das Display: Beitrag "Re: SAMMELBESTELLUNG: 4" TFT Display mit 24bit digital interface". Hatte ich schon gepostet. Grüß
Hi, vielen Dank für den Link, aber ich habe mich falsch ausgedrückt. Ich meinte ob jemand sich schon eine LIB geschrieben hat um das Display mit dem LPC2478 anzusteuern. Oder hat jemand vielleicht ein paar Links als Anregung zu diesem Thema? Gruß Arne
Du könntest http://gsg-elektronik.de/download/LPC2478_LCD.zip für das LCD anpassen. Oder warten, bis ich eine Adapterplatine für dieses Display und das LPC Board habe, dann mache ich das.
Arne schrieb: > Ich meinte ob jemand sich schon eine LIB geschrieben hat um > das Display mit dem LPC2478 anzusteuern. > > Oder hat jemand vielleicht ein paar Links als Anregung zu diesem Thema? <wunder> Warum verwendest Du nicht den original Sourcecode, wie er von NXP angboten wird? </wunder> Grüße Michelle
Also hab mal weiter gemacht mit dem display port und hab jetz 2 Problem erstens wo her krieg ich 4 i/o s für den VS1011. Ausdem da ich mich noch nicht mit dem TFT Controller beschäftigt hat wie wird den das Bild aufgebaut von rechts nach links oder links nach rechts und oben nach unten oder unten nach oben? Ach Omega bis du sicher das der tps61181 aus der USB Spannung auch den Strom liefern kann. Denn laut Datatsheet arbeitet der erst ab 5V und meistens liefert USB ja ca.4,6V. Gruß Alexander
Mh... evtl. könnte dann der TPS61181 Probleme bereiten. Aber benötigt das Display nicht auch 5V? Dann könnte man doch einen Step-Up nehmen, der aus den 3,3V 5V macht und mit diesen 5V den LED Treiber versorgen. Müsste man sich nur mal überlegen, ob der Strom nicht zu hoch wird auf der 3,3V Seite. Die 4 freien GPIOs wirst du wohl nicht auf dieser Buchse finden, leider. Man könnte vllt. eine andere Stiftleiste so platzieren, dass die z.B. an I²C angeschlossen werden kann und dann diese Pins als GPIO nutzen. Oder irgendwo eine SPI oder I²C Porterweiterung dran. Edit: TPS61500 könnte funktionieren. Ich könnte es testen, das IC habe ich da und ist in einer funktionierenden Schaltung verbaut.
Ok der TPS61500 sieht gut aus. Nach neiner SPI Erweiterung such ich grad was feines raus. Ne des Display braucht auch 3V3 Volt. Also das Backlight benötigt 20mA,das Display 40mA, der VS1011 benötigt ca.20mA, der Touch Controller uA und die SPI Erweiterung warscheinlich auch recht wenig. Hat schon mal jemand gemessen wie viel mA die Schaltung auf vollen Takkt gerad so zieht?
Der Max7317 ist kleienr günstiger und der könnte das Backlight gleich dimmen mit der 8bit PWM. ; )
Der Max7317 hat die gleiche Pin belegung aber bloß keine Konstantstromquelle. Aber eine beim Überfliegen schlankeres ansprechen über SPI. Denke das ich wenn ich heute abend dazukomm den Schaltplan fertig bekomme. Gruß Alexander
Hallo Jungs (und Mädels), wer von euch hat das Display schon am Laufen? ;-)
Etwas schwierig ohne platine mit lvds reciever ; ) aber ich arbeite an einer aufsteck platine aber hab grade wenig zeit aber ich geb gas.^^
War heute noch net daheim aber muss noch den I/O expander in den schaltpla einsetzten und den led treiber tauschen. Dann kann ich den Schaltplan mal rein stellen. Des Routen geht dann hoffentlich schneller. Damit hab ich einiges mehr erfahrung.
Hab jetzt auch einen besseren Baustein für das Backlightning gefunden den LT3593, der ist im sot-23 package und liefer genau den gewünschten output.
Nachdem ich mehr anfragen bekomemn habe als erwartet, werde ich die 4"
Displayszusammenmit den 2"2 nachbestellen
Hier sind die vollständige Infos::
Beitrag "Re: SAMMELBESTELLUNG: 4" TFT Display mit 24bit digital interface"
Wenn die Datenblätter zum 2"4 und 8" gewünscht werden, kann ich sie
posten..
Grüße
Michelle
Also hier jetzt der vorläufige Schaltplan. Ich hab auch schon mit dem routen der Platine begonnen udn es gibt massig platz, falls noch jemand irgendwas vermisst lässt sich das sicher realisieren. Nur nen frage an dich omega, kasnt du mir die genau position des Steckers und der Bohrungen geben das es auch wirklich eine aufsteck platine wird? ; ). Ach und ich weiß noch nicht ob wie ich die Pins U/D und L/R am display beschalten soll. gruß Alexander
Hmm, hatte der VS1011 nicht ein Problem damit wenn man AVdd und DVdd nicht trennt? Sollte da nicht min. eine Ferritperle oder sogar ein zweiter 3V3 Regler für den analogen Teil rein? Viele hatten doch Probleme wenn es an einem Versorgungskreis hing... Ich bin mir da aber nicht 100%ig sicher, könnten auch andere Umstände gewesen sein.
Hab jetzt einfach einen kleinen ldo der 2,7V erzeugt für die analog versorgung eingefügt, auserdem waren noch ein paar kleine Fehler bei Ausgang des VS1011.
Du hast doch 5V zur Verfügung, warum nicht da einen 3V3 LDO dran? Aber ich werde selbst erst nochmal nachlesen zum VS1011.
So, das mit den 2.7V für den Analogteil ist vollkommen richtig, hatte ich irgendwie anders in Erinnerung/verwechselt. Aber die recommended Spannung für den Digitalteil ist mit 2.5V und maximal 3.6V auch gut ausgereizt. Aber da lässt sich höchstens noch ein 3V0 Regler einbauen, aber das ist dann auch kein großer Unterschied mehr. Weniger als 3.0V geht nicht wegen den maximal zulässigen Eingangsspannungen der Datenleitungen von DVdd + 0.3V. Was ist mit dem Masseanschluss des Köpfhörerausgangs? Der ist bisher noch komplett offen. Ansonsten vermisse ich den 100k Pull-Down am /XReset Eingang. Ansonsten ist mir in dem Bereich nichts mehr aufgefallen, gute Arbeit! PS: Hat schonmal einer die ganzen SPI Adressen der angeschlossenen ICs überprüft? Nicht das sich da welche doppeln...
Wie meinst du Adressen??? Bei Spi gibt es keine Adressen man spricht die slaves über den CS pin an. Aber da war eine doppelung die hab ich entfernt und nun wird auch jeder cs pin direkt vom controller angesprochen hab die version bloß noch nicht hoch geladen.
Ajo, sorry, richtig - ich bring die immer durcheinander. Die CS Leitungen sind mir auch gar nicht aufgefallen, sonst hätte ich den Müll wohl erst gar nicht geschrieben...
Mal ne Frage an alle die damals von NXP auch nur den Umschlag mit dem Infomaterial bekommen haben. Der kam ja per UPS. und in der Versandbestätigung per email war kein Abesender erkennbar. Haute kam nämlich wieder ne email von UPS pbwohl ich keine Lieferung erwarte. Liefert NXP die samples evtl. nach? Hat noch jemand so ne email heute von UPS bekommen?
Kleine Statusmeldung: ===================== 48 Stück 2"2 TFT Display 176x220 mit Touchscreen (8/16bit 8080) 4 Stück 2"4 TFT Display 240x320 mit Touchscreen (24bit RGB) 11 Stück 4" TFT Display 480x272 mit Touchscreen (24bit RGB) 3 Stück 8" TFT Display 800x600 mit Touchscreen (24bit RGB) 68 Stück SMD Connector 39polig (2"2 Display) 22 Stück SMD Connector 50 polig (habe noch 80 auf Lager) 30 Stück LiPoly 3,7V 5Ah 89 x 68 x 11 mm 13 Stück LiPoly 3,7V 6Ah 125 x 100 x 5 mm 2 Stück LiPoly 3,7V 12Ah 125 x 100 x 10,5 mm Also Bestellschluß ist Sonntag der 2010-02-20 3 Personen haben bereits Vorauskasse gezahlt womit die derzeitige Bestellung DEFINIF durchgeführt wird. Grüße Michelle
So die Samples sind doch tatsächlich noch gekommen! Gleich mal eine Email an NXP schreiben. Nun habe ich soo lange warten müssen und dann sind sie nicht mal JDEC konform verpackt, weil die Vakuumierung des Tray nicht komplett war ;-) Bevor ich nun anfange eine eigene Platine zu machen, wollte ich mal hören ob es möglich ist die Eagle-Dateien der hier entstandenen Platine zu bekommen? Man könnte dann ja eventuell eine zweite Version auflegen. So könnte man vllt. gefundene Fehler fixen oder nur schwer zu beschaffende Bauteile ersetzen...
Ein paar wenige Platinen für den LPC2478 hätte ich noch. Falls genug Interesse da sein sollte, könnte ich auch die zwei bekannten Fehler beheben und nochmal bestellen. Nur ich zweifel, dass das Interesse so groß ist.
Ich hätte auf jeden Fall Interesse. Muss nur sehen wo ich die Teile her bekomme. Also SDRAM, PHY, Eth-Buchse usw.. den SD-Slot brauche ich nicht. Gibts den SDRAM bei farnell oder so? Ich hätte halt gedacht das Layout ein wenig umzustricken auf Teile die man bei den üblichen Versendern bekommt.
PHY könnte ich noch was haben, SDRAM müsste ich erstmal schauen, Ethernet Buchse habe ich vielleicht auch noch. SD Slot definitiv nicht. Ist halt die Frage, was für dich die üblichen Versender sind. Ich habe damals sogar den Schaltwandler nochmal getauscht, weil Digikey den ursprünglich verplanten nicht auf Lager hatte.
Üblich wäre für mich: Reichelt, Farnell, RS, Bürklin. Vllt. auch noch Mouser, aber auch nur weil sie etwas billiger sind als digikey, ansonsten haben die die gleichen Nachteile wie jeder USA-Versender.
Also nach dem ich die letzten tag keine Zeit hatte, hab ich die befestigungsbohrungen eingebaut, und der rest ist auch soweit ich hab nur ein problem mit dem Connector für die Platinen. Omega welchen Connector muss ich nehmen in deine lib waren 2 stück (ist mir jetz erst aufgefallen) auserdem hab ich noch keine gestecker gefunden oO. Der hat zwar sicher das gleiche Package aber wo kann man den kaufen oder wie heist der?
Für die Aufsteckplatine müsste es ERM-20_S sein. In der Library, die ich dir geschickt habe, waren Stecker und Buchse. Eins davon ist auf dem LPC Board. Kannst meine Aussage ja nochmal überprüfen, das Layout hast du ja. Ich gehe mal davon aus, dass du mit dem Layout für das LPC Board nichts machst, was mir nicht recht wäre...
Also das mit dem Layout versteht ich habs bloß um die masse zu prüfen, ansosnten werde ich nichts damit tun. Ok dann bau ich den ERM-20_S morgen ein und route die platine zu ende. Gruß Alexander
Hallo Leute, ich lese hier schon eine ganze Weile mit, habe selber auch ein Board gebaut mit dem 2478er. Nur kriege ich das SDMMC-Interface nicht zum Laufen! Benutzt ihr das, um die SD-Karte anzusprechen, oder macht ihr das mit SPI? Hat einer von euch vielleicht Code, welcher läuft?
Ich habe das MMC/SD Interface benutzt. Irgendwo hier in diesem Thread ist das modifizierte Beispiel von NXP.
So jetz mal das layout und der dazu passende Schaltplan. Also ran ans fehler suchen. ; ) gruß Alexander
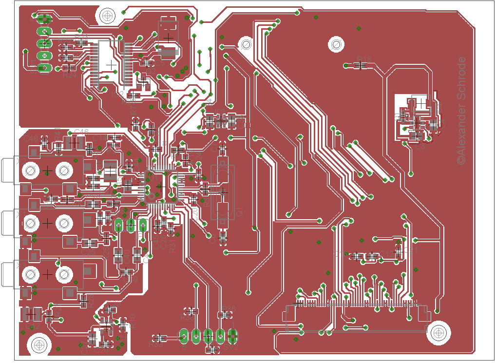
Hi Alexander schau dir mal im 2. Bild, oben links, die 5 pol. Stiftleiste genauer an! Von Pin 5 geht die Bahn durch ein Befestigungsloch!!! :-( Ist zwar Masse aber sieht nicht so toll aus. mfg Stephan Ps: Im Bild 3 ist es auch zu sehen.
Hey Alexander, Wie hast du dir das mit dem Flachband kabel vom Display gedacht? Willst du das um die Platiene biegen? Den Connector hast du auch recht mittig angebracht. Das Display würde dann zu einer Seite über Stehen. Soll das so? Normal sollte das Display doch perfekt auf die Platiene passen. Gruß
schlecht, hab gar net so arg drauf geachtet wie lang der anschluss ist... hmmm also im prinzip den connector drehen oder hab ich des falsch verstandne?
Wozu die 2,7V Versorgung? Ist die nur für den VS1011? Ich habe hier einige laufen, die keine extra Spannungsversorgung benötigt haben. Da sollteste nochmal das Datenblatt checken...
Hi Omega, stimmt, deinen Code habe ich auch erst jetzt gesehen. Danke dir! Aber dazu doch gleich mal ne Frage. Also der Code funktioniert so weit, dass ich die Karte initialisieren kann. Es wird auch korrekterweise eine SD-Karte erkannt. Jedoch kriege ich bei mci_read_sect immer nur Nullen zurück. Ich habe dann mal im MCISTATUS Register geguckt, und dort ist immer das Bit RXOVERRUN gesetzt. Was bedeutet das? Mein LPC läuft mit 72 MHz, ansonsten habe ich deinen Code 1:1 übernommen, und du sagst ja er funktioniere. Falls das von Belang ist: Meine Taktquelle ist ein 4 MHz Quarzoszi, und wie gesagt ist die PLL auf 72 MHz eingestellt (mit dem Oszi überprüft, der Takt stimmt also).
@Star Keeper: Es läuft auch ohne extra, aber selbst im Datenblatt sind es getrennte Versorgungsspannungen. Auch wird es empfohlen (in anderen Threads hier sogar als Lösung bestätigt), weil damit die analoge Spannung besser entkoppelt ist gegenüber der digitalen Spannungsversorgung.
Hab den Connector gedreht und nach links verschoben sagt mir mal ob ichs so lassen kann bevor ich des umsont neu route. @Star Keeper wenn man schon nen super display hat dann braucht man auch ein guten sound und deswegen halt ich mich so weit es sinn macht an die app notes des vs1011 und dort wird eine extra versorgung für den analogteil auch empfohlen. gruß Alexander
Was mir noch auffällt ist der 18Bit LVDS<->Dispaly Anschluss. Müssen da nicht die oberen Bits angeschlossen werden, wenn man ein 24Bit LCD an einen 18Bit Controller anschließt? Außerdem müssen die nicht genutzten Bits sicherlich fest auf einen Pegel gelegt werden.
Also des ist für mich auch das erste mal das ich was mit 18 auf 24bit bei nem lcd mach aber im datasheet für den lvds reciever werden bei deinem 12bit display empfholen nur R0 bis R3 anzuschließen deswegen bin ich davon ausgegangen. Aber berichtigt mich falls ich falsch lieg.Ob die nicht benutzten pins auf potenzial gelegt werden müssen weiß ich nicht.
Hi, also beim Connector, hab da auch noch keine richtige Lösung, vll unter das Display biegen. Da passte das dann schon mit der öffnung nach oben. Und dann noch etwas weiter links, so dass das Flachbandkabel an dem Schraubloch vorbeigehen kann. Dann sollte es Perfekt passen. Gruß
Hui, tolle Arbeit hier! Klasse Leistung von Alexander, das Layout zu übernehmen, schön das es schon fleißig diskutiert wurde. Das ist zwar nicht so, dass ich daraus einen Prototypen zum testen fertigen kann (beim letzten könnte es gehen...), aber ich denke es ist nicht unbedingt erforderlich. Wer würde denn so ein Board haben wollen? Ich wäre mit wohl mit 3 Platinen dabei.
Also habs mal umgeroutet dass das display auch passt. Was mich jetzt noch beunruhigt ist des mit dem Display, müssen da die unbelegten pins auf potenzial gelegt werden? Und sind die rgb signale richtig angeschlossen? Ansonsten Omega hat ja gemeint erkann die Platine ordern und ich kann von mir aus die sammelbestellung bei Digikey machen, wenn niemand anderes das Übernehmen will.
Sorry die top masse fläche ist nicht ganz angeschlossen. Sonst DRC ist durch und dürft bei jeden normalen platinen hersteller zumachen sein. Nur was heist Stop MAsk Fehler im DRC? Gruß Alexander
Hey, Der Connector ist noch falsch herrum, Mann muss das Kabel umbiegen damit es richtig im Connector steckt. Also die öffnung muss nach unten, raus aus der Platiene Zeigen. Sonst scheint aber alles ok zu sein. Gruß
Klasse Arbeit die ihr da verrichtet, wuerd mich ja beteiligen, aber hab vom routen keine Ahnung. Bei der Platine waere ich mit einem Stueck dabei. Mfg Jens
Hallo Omega, ich wäre bei einer Bestellung mit einer Platine dabei. Gruß Arne PS: Gibt es was neues von den restlichen Digikey Teilen ?
Ich bin ebenfals mit ner Platine dabei... Warum sollte ich das Rad neu erfinden? Grüße Michelle
Was mir noch immer sorgen macht ist die Verbindung des LCD-Controllers mit dem LCD. Aus der Basisplatine sind 18Bit in den LVDS-Tansceiver geroutet. Hierzu wurden anscheinend die Niederwertigen Bits genutzt. Der LCD-Controller selber kann Farben mit 24Bit oder mit 16Bit erzeugen. Nach welchem Verdrahtungs-Schema aus dem NXP-Datenblatt ist dann der Schaltplan der Basisplatine entstanden? Aus dieser Appnote von Atmel geht hervor, dass beim verbinden eines 24Bit Controller an ein 18Bit LCD die oberen Bits genutzt werden müssen. http://www.atmel-grenoble.com/dyn/resources/prod_documents/doc32063.pdf In dieser Einführung von NXP (die übrigens recht Informativ ist) wird gezeigt, wie man einen 16Bit-Controller an ein 18Bit-LCD anschließt: http://ics.nxp.com/literature/presentations/microcontrollers/pdf/graphics.lcd.technologies.pdf Auf Folie 26 sieht man, dass die oberen Bits am LCD genutzt werden müssen. Die ungenutzten Bits müssen auf GND. Auf der nächste Folie zeigt sich, dass eventuell die Verdrahtung des Basis-Board flasch ist, wenn der LPC2478 mit 24Bits genutzt werden soll.
Ohne jetzt nochmal in den Schaltplan und die Unterlagen geschaut zu haben. Ich habe ein LVDS TFT Panel angeschlossen. Aber wie man hier Beitrag "LCD Timings - SVGA - LPC2478" sehen kann, funktioniert es. Ich denke, wenn da was falsch verkabelt wäre, wären die Farben blass...
Also im Normalfall werden immer die höherwertigen Bits angeschlossen, weil sonst der Farbraum zu gering wird. Eine Farbwertänderungen in den untersten Bits ist kaum sichtbar und wenn die oberen Bits auf 0 bleiben, dann ist der Farbraum sehr eingeschränkt. Im Normalfall immer die untersten Bits auf 0 setzen, die obersten Bits anschließen.
Okay, dann könnte es sein, dass mein Board erfordert, dass man zwar im 24 Bit Modus initialisiert, aber im 18 Bit Modus in den Framebuffer schreibt. Allerdings finde ich, dass das nicht so schlimm ist... nur etwas ärgerlich.
Ich habe mir nochmal den Schaltplan vom Board angeschaut. Die LVDS Transmitter/Receiver übertragen ja einfach nur die Signale. D.h. das was am LVDS Dekoder wieder rauskommt kann man doch so entsprechend am 24 Bit LCD anschliessen. Es ist also nichts da was den Betrieb des 24 Bit LCDs am 18 Bit IF verhindert. Wenn D0-D17 (am LVDS) die Farbkanäle a 6 Bit sind, dann D0-D5, D6-D11, D12-17 (am LVDS) müssen dann jeweils an D2-D7 der jeweiligen Farbe (am LCD) angeschlossen werden. D0-D1 dann grounden.
Also hab den Schaltplan danach umgeändert und die hören Wertigen Bits angeschlossen und die nicht belegten gegrounded. Bin grad beim neu routen.
Schön, dass man man alles mögliche mittels der GPIOs umschalten und deaktivieren kann! Wenn mich nicht alles täuscht, sieht der Schaltplan korrekt aus. (bis auf die eine Spule die 10µF haben soll ;-)) Wo nimmst du die 5V her? Soll man die von dem Basis Board da anschließen? Könnte man nicht da noch einen Schaltwandler vorsehen, der aus den 3,3V wieder 5V macht? Auf dem Basisboard der läuft auch mit einem Li Akku, aber auch mit zwei. Als da könnte man einen höheren Spannungsbreich haben... Ich werde dann mal wegen den Platinenpreisen anfragen... Edit: Teils ist Bestückungsdruck noch über Pads, da kannst du einfach mit Smash die Bauteile von ihrer Beschriftung trennen und dann verschieben.
Also eigentlich reichen auch 3,3V aber ich dachte 3,3V vomn hauptboard könnten sonst zu hochbelastet werden und deswegen hätte ich die 5V die man vom Board benötigt oben noch mal angeschlossen. Deswegen hab ich auch die 3V3 über einen 0Ohm Wiederstand angeschlossen das man diesen entfernen kann, ok man könnte auch einen 2 Schaltregler einbauen der 3V3 für das obere Board erzeugen würde, platz wäre ja da^^
Ah okay, so hast du dir das gedacht. Also der 3,3V Regler auf dem Mainboard ist bis 800mA belastbar. Wie hoch der momentan belastet ist weiß ich nicht (ich schätze es auf rund 200mA, hängt natürlich davon ab, was alles aktiviert ist, welche Taktung der LPC hat etc.). Wieviel deine Platine benötigt weiß ich auch nicht, ich denke der größte Verbraucher wird die LED Hintergrundbeleuchtung sein.
Rechnung: 25mA Backlight mit Regler verlusten.
40mA Display Logic
94mA im worst Case LVDS RECEIVER
1mA Touch Controller mit 51mA spitzeleistung
16mA Vs1011 logic
ca30mA Audio Out mit Last
Also ca. 200 mA Last falls alles läuft.
100mA lvds transmiter 24mA FTDL 200mA Ram mit 320mA beim Autorefresh wobei ich im Datenblatt nicht genau durchblick. ca.200mA für den Controller ?? geschätzt und dann kommt die sdKarte hinzu kp 100mA bei einer Großen. macht ca. 700mA Sagt mir falls ich falsch liegen sollte oder das Datenblatt zu arg überflogen hab...
Mh... Könnte etwas knapp werden... zumindest die Peaks. Der LPC2478 verbraucht angeblich 125 mA maximal. (Datenblatt Seite 52) Lass es mal so wie du es geplant hast, da kann man es so versuchen, falls es nicht klappt kann man noch einen 3,3V Regler anlöten.
Soll ich auf dem Layout gleich einen Vorsehen der nicht bestückt würd oder extern dann? Ich schließ jetzt auf jeden fall den Backlight Treiber an die 3V3 Volt an.
Würde denn LP2992IM5-3.3 vorschlagen kann man für 1,75 inklusive Kondensatoren bei CSD kaufen, ok Porto halt noch dazu. Denn könnte dann jeder dazu kaufen falls es nicht funktioniert mit einem Regler.
So der ist jetzt auch drauf. Und ich hab mal meinen Schaltplan nen bischen rausgeputzt.
Okay, Platz ist ja mehr als genug... Kannst du mir die genauen Platinenmaße verraten, dann kann ich die Platinenkosten erfragen.
Ne halbe Europlatine 80mm * 100mm so wie das Grundboard oder? man könnte die Platine theoretisch verkleinern .
Die Außenmaße des Boards sind 75 mm * 102 mm. Also in eine Richtung mehr als eine halbe Europlatte, in die andere weniger.
Die Max I/O Expander sind über Digikey nicht zubekommen deswegen würde ich den MCP23S17 statdessen einbauen. Auch muss ich noch die Diode tauschen da diese ebenfalls nicht verfügbar ist. Also der Teilesatz kostet Digikey kostet 30 Euro (inklusive Mehrwertsteuer die Teile für den Reserveregler sind auch dabei handelt sich um 2euro) vtl billiger wenn viele mit bestellen. Der VS1011 muss jeder leider selber bei reichelt oder csd beziehen.
Klingt doch trotzdem gut und günstig. Also ich würde mich auch für die Platinensätze anmelden. Für mich ist nur die Frage ob das wieder gesammelt über Omega geht oder ob man sich für den Teilesatz direkt bei dir melden kann?
Also mir wäre es lieber das diesmal finanziell zu trennen. Platine bei mir, Digikey bei Alexander. Von mir aus kann ich aber die Platinen der Leute die auch Bauteile bestellen zu Alexander schicken, dann fällt nur einmal Porto an... @Alexander, wenn du ganz fertig bist mit dem Layout kannst du mir das Layout mailen, dass ich die Gerberdatein erzeugen kann und die Platinen bestelle. Aber keine Hektik, erst Kosten klären, Mitbesteller usw.
Moin, sehr schoen, herzlichen Dank an euch schon mal. Wuerd eine Platine mit Bauteilen nehmen. Gruesse Jens
Also Die Platinenkosten: Bei 20 Stück würde es uns rund 10€ pro Platine zzgl. Versand zu euch kosten.
Trennen halt ich für sinnvoll würde sagen jeder der an einem Bausatz und eine Platine interessiert ist soll mir eine pm schreiben ich teil dann Omega die Anzahl mit und Überweiß das Geld an ihn weiter und ich verschicke die Bauteile mit den Platinen von Omega dann an euch.
Die Platine wird doch vor der Massenbestellung an einem Muster getestet, oder?
Also jetzt ist die Schaltung meiner Meinung nach fertig hab nur verfügbare Bauteile jetzt in der Schaltung und hab noch ne kleinigkeit gelöst ein Slaveselect eingang kann nur über den I/o Expander geschaltet werden deswegen hab ich einen Transistor der Sobald Der I/O Expander selected wird automatisch der Slave Selected für VS1011 befehler auf high gezogen und kann dann deaktiviert werden. gruß Alexander ps: eigentlich ist kein Protype geplant.
Was für einen Durchmesser haben die Dukos? Bei 0,6mm könnte ich einen Prototypen fertigen, aber das erhöht den Platinenpreis und den Warenwert, weil's getestet ist ;-)
boar ich würd die kiste sooooooo gerne nachbauen :-( nur trau ich mich fürchte ich nicht an die größe dran :-(
Dukos sind 0,5mm und am LVDS Reciever kann ich auf jedenfall die dokus nicht größer machen an allen anderen stellen könnte ich die vergrößeren.
Okay, das könnte sich grade noch machen lassen... @1234: Was traust du dich nicht? Teile Satz für das Board habe keine mehr, aber ein paar Platinen und Controller.
Momentan siehts so aus:
Board | Bausatz
Netwanze 2 | 2
muetze1 3 | 3
arnegreve 1 | 1
Momentaner Status Bausatz: 29,48€
Platine: 10,00€
+ Porto
Falls interesse besteht könnte ich auch die VS1011 bei CSD beziehn für
15euro das Stück.
Wer noch an einem Bauteilsatz und Platine interessiert ist eine PM an
mich wer nur an einer Platine interessiert ist bitte eine nachricht an
omega.
Omega soll ich dir mein Eagelfile schicken das du einen Prototype
erstellen kanst?
Für mich kannst du drei Platinen notieren, aber die kann ich mir auch selbst dazuaddieren ;-) Wenn du mir die Eagle Daten gibst kann ich versuchen einen Prototyp zu machen.
Bei Reichelt gibt es den VS1011 für 13,40 €, ich weiss ich nun nicht wie es sich mit den Versandkosten verhält gegenüber CSD.
Also tausche den VS1011 gegen einen VS1053 den gibts bei Watterott für 10 euro und die Tantal Elkos entfallen.
Er kann auch viel mehr Datenformate - klar, wäre ja nur von Vorteil. Ich würde da sogar noch 2 VS1053 zusätzlich bestellen wollen, da der Preis sich lohnt.
Hallo, ich habe einige Probleme mit dem Connector. Kann mir einer von euch sagen, wie man das Displaykabel dort einsteckt, ohne dass der Connector oder das Kabel kaputt gehen? Mir ist nämlich Connector Nummer 1 zerbrochen, als ich den schwarzen Bügel vorne öffnen wollte (ich nehme mal an, den muss man etwas nach vorne ziehen, das Displaykabel einfädel und den Bügel wieder nach hinten drücken. Oder? So waren jedenfalls die Zif-Stecker, die ich kenne, bisher immer. Bitte um Aufklärung. Mir scheint, es ist eine halbe Wissenschaft, so ein Display anzuschliessen ;-) Ach ja: Müssen die goldenen Kontakte des Displaykabels oben (vom PCB weg zeigend) sein oder unten (auf den PCB hin zeigend) sein? Mir erschliesst sich das nicht so ganz.
Hey Alex, Du hast mich auf der Liste vergessen... Du hattest von mir ne PM über MKnet bekommen mit dem hinweis da ich den VS1011 plus sämmtlichen für ihn notwendigen Bauteilen nicht benötige. Habe jetzt nicht ins Datenblatt gesehen, aber ist der VS1053 (VLSI-Flagschiff) nicht pinkompatibel mit dem VS1011? Ich verwende eigentlich nur den VS1000 (nur OGG) und VS1053 Also wenn Du die Platine für den VS053 tauglich machst, will ich die komplett haben Schönes Wochenende Michelle
Hallo Tobias und andere... Der SMD connector läßt sich nach oben aufklappen... Die Kontakte sind OBEN und UNTEN womit es die aufgabe des Platinen-Designers ist, die Kontakte von RTL oder LTR richtig zu belegen In meinen Produkten montiere ich das Display mit Silikonkleber auf der Oberseite der Platine unter Verwendung eine 2mm Pertinax/Kunststoff-Platte, welche lediglich die Metallfläche des Displays umfaßtund und führe das Flachbandkabeln über eine Randeinbuchtung (um beschädigungen beim Einbau in gehäuse zu vermeiden) nach unten, wo sich dann der Rest der Bauteile befindet. Unglücklicherweise mach mein Handy keine guten Nahaufnahmen, sonst hätte ich eich die Fotos gesendet. Grüße Michelle
Hallo in die Runde. Ich habe mich mal in China kundig gemacht nach den VS1053 und habe erstmal eine Menge von 50 Stück angefragt. Da ich eh gerade dort am bestellen bin, würde ich diese dann mitbestellen, wenn der Preis stimmt. Ich warte diesen erstmal ab und wenn der günstiger wäre als die Angebote in den Shops hier, dann würde ich die mitordern. Die übrigbleibenden würde ich dann hier im Markt anbieten. Aber das wird erst spruchreif, wenn ich die Preise habe. Ich melde mich dann nochmal. Aso, das Gehäuse wird dann aber wahrscheinlich das LQFP werden und nicht der SOIC-28, aber ich bemühe mich das letztere zu bekommen. Grüße, Muetze1
Hi, >Die Kontakte sind OBEN und UNTEN womit es die aufgabe des >Platinen-Designers ist, die Kontakte von RTL oder LTR richtig zu >belegen Das ist leider nicht ganz richtig, geht nur mit Kontakten nach Unten bei den 4" Displays. Also die Eagle lib, welche ich gemacht hab, geht auch davon aus, das die Goldenen Kontakte nach unten Zeigen (auf den PCB hin zeigend). Das Passt auch zum Platienen layout von Alexander. PS: Ich nehm 1 Board ohne Bausatz. Gruß
Jo der VS1053 ist nicht pinkomtabile und im LQFP48, aber ich hab des
schon umgebaut muss nur noch nen bischen kosmetik betreiben. Es gibt
auch eine I2S out für Class D Endstufen oder nen 2DA . Also bei
Watterrot bekommst du ab 50 stück ein VS1053 für 8Euro und da die glaub
in Finnland produziert werden wirst du die in china auch net viel
billiger bekommen.
Ach hier die liste:
Board | Bausatz
Netwanze 2 | 2
muetze1 3 | 3 extra 2 VS1053
arnegreve 1 | 1
ohagendorf 1 | 1 extra VS1053
michellekonzack 1 | 1
Omega 3 | ?
schroeder 1 | 1 extra VS1053
Preise das Kompletpaket Platine(10€) + Digikey(~>31Euro) +
Watterrot(=>10€) = ca51 Euro + plus 2euro Versand in Deutschland.
Gruß Alexander
PS: Bei VLSI dierkt 1x 16€
100 piece(s) 8.00 €
250 piece(s) 5.20 €
500 piece(s) 3.20 €
1,000 piece(s) 2.48 €
Thomas K. schrieb: > Hallo in die Runde. > > Ich habe mich mal in China kundig gemacht nach den VS1053 und habe > erstmal eine Menge von 50 Stück angefragt. Bist Du sicher das das NEUE sind und keine "refurbished"? VLSI stellt die nämlich selber in Finnland her und NICHT in China. Grüße Michelle
Alexander S. schrieb: > Jo der VS1053 ist nicht pinkomtabile und im LQFP48, aber ich hab des > schon umgebaut muss nur noch nen bischen kosmetik betreiben. Es gibt > auch eine I2S out für Class D Endstufen oder nen 2DA . Eben... Ich habe einen einfachen MAXIM Audio CODEC angeschlossen und den Stereo LINE-IN des VS1053 mit einem derbeiden Stereo LINE-Out des CODECS verbunden... Nun ckann ich unter Linux
1 | cat /dev/vs1053 >somee_file.ogg |
Direkt hardwaremäßig OGGs sampeln (erfordert OGG-Vorbis plugin) > Also bei > Watterrot bekommst du ab 50 stück ein VS1053 für 8Euro und da die glaub > in Finnland produziert werden wirst du die in china auch net viel > billiger bekommen. Für 8 Euro würde ich auch eine reserve nehmen... > PS: Bei VLSI dierkt 1x 16€ > 100 piece(s) 8.00 € > 250 piece(s) 5.20 € > 500 piece(s) 3.20 € > 1,000 piece(s) 2.48 € Hier beginnt es für mich erst ab 500 Stück interessant zu werden... 1600 Euro ist aber ein Hammer und würde sich fürm ich nur rentieren wenn ich zu 8 Euro mindestens 150 Stück verkaufe aber da ich noch TFTs, LiPoly und sonstwas besorgen muß,... :-( Wirtschaftskriese! Grüße Michelle
Wie ich schon geschrieben habe: abhängig vom Preis. Morgen werde ich ihn erfahren und dann wird sich schnell entscheiden ob ja oder nein. Es kann ja gut sein, dass die Dinger einmal um die Welt gehen und dann wird der Preis in China hier nichts bringen - und somit auch nicht bestellt werden. Es war halt nur gerade die Idee, da ich nun gerade eine Abwicklung dort am laufen habe und es gleich mit ins Packet reingelegt hätte werden können. Morgen weiss ich mehr...
Also hier das Layout mit VS1053. gruß Alexander PS: Bitte vor allem auf den Schaltplan schauen ;)
Führst Du den Line-IN-R LINE-IN-L/MIC-R und MIC-L nicht raus? Ich würde es bevorzugen wenn Du dafür 2 3,5mm Jack auf die platinen packst, und einen 3 poligen Jumper, mit dem man zwischen LINE-IN-L und MIC-R wählen kann meistens benötgt man sowieso nur MONO-Mic aber Stereo-Line-In. Grüße Michelle
Die 3.5mm Buchsen wären wirklich eine gute Idee. Platz ist ja noch. Man könnte sich gleich überlegen bei der Digikey Bestellung die entsprechenden Farben zu nehmen (grün/rot). Der VS1053 bietet die Möglichkeit und die kann man doch gut nutzen.
Leider gibts bei digikey keine 3,5mm stecker in farbe Oo die lieferbar sind... Und es dauert ich den kompleten VS1053 versetzten und neu routen weil in der Momentanen ecke kein Platz ist... Also viel arbeit für morgen^^.
Ok, wäre eh nur nice to have gewesen mit den farblichen Buchsen. Ansonsten schonmal danke für deine Arbeit am morgigen Tage...
Michelle, also dass man den Connector aufklappen kann - DARAUF wäre ich jetzt nie gekommen! :-) raffiniert! ;-) Allerdings scheinen wirklich nur unten Kontakte zu sein; wenn man den Displayverbinder nämlich mit den Goldkontakten nach oben in den Connector steckt und diesen zuklappt, scheinen die Pins doch keinen Kontakt zu machen (LED-Beleuchtung lässt sich jedenfalls nicht einschalten - mein einziger Test bisher ;-). Vielleicht nennst du uns noch die Bezugsquelle von diesen Steckern? Ich glaube nämlich, das ist ein Verschleissteil, wovon man wohl wirklich mehrere auf Lager braucht (und ich habe ja schon einen zerlegt.). Gruss Tobias
@Alexander: Danke das Du meinen änderungswunsch umsetzt... @Tobias und andere FPC-Verschleißer: Ich hatte von ANFANG an gesagt, nehmt lieber ein paar Reserve... Vorsichtshalber hatte ich zu den 50 Displays 200 FPC auf Reel genommen. Ihr könnt sie jederzeit bei mir Nachbestellen... ~65 sind noch auf Lager und ich denke, mit meiner neuen Bestellung am 2010-02-21 werde ich nocheinmal 200 Stück nehmen. Es sind nämlich mehrere Personen die Probleme mit dem ersten mal Löten hatten. Da Du (Tobias) noch guthaben bei mir hast sollte es ja kein problem sein... Wenn Du noch was anderes benötigst wie 2"2, 5"7, 8" oder 10"4 Display und LiPoly laß es mich wissen. Paket bis 2 kG ist in die Schweiz 8,45 Euro. Grüße Michelle
So, Preise habe ich bei kommen. Bei 50 Stück wären es beim VS1011E 3 USD/Stück und beim VS1053 6 USD/Stück. Zoll kommt noch oben drauf. Aber wenn die China Ware so fraglich ist, dann kaufen wir hier.
Noch eine Frage zum Display. Wie sollte man die beiden Pins U/D bzw. L/R beschalten? Kann man das nach gutdünken selber wählen oder spielt es eine Rolle?
Wenn diese chinesische Firma eine Herstellerfirma von irgendwelchen Geräten währe, also das was ich mache, große Mengen einkauft und Überschuß kostengünstig abgibt, könnte ich sagen OK, aber da ich leider selber schon erfahrung mit "refurbished and repacked" chips machen mußte (gut 11.000 Euro Schaden für mich -> Tape-And-Reel einkauf) bin ich damit SEHR vorsichtig damit. Die Chinesen löten aus alten Geräten die Chips aus, entfernen die Gehäuse und packen sie neu... Ich hatte einen Fehler im Chip entdeckt und den Hersteller Techsupport gefragt und der wurde stutzig denn ich habe einen Chip verwendet der ausschließlich auf Kunden-Anfrage produziert wird... Eine Überprüfung der Datenbank ergab, das es unmöglich war, den Chip aus China zu bekommen. Der Hersteller hatte mir kollanter weise ein volles Reel unentgeldich zukommen lasse, und wollte irgendwie rechtliche Schritte gegen diese chinesische Firma einleiten... mehr weis ich nun nicht mehr Also für mich heißt es: Gebranntes Kind scheut das Feuer! Somit heist es für mich, das ich lieber mal 250 oder 500 Stück vom Hersteller direkt kaufe und den Überschuß hier verscherbele bevor ich nochmal draufzahlen muß. Grüße und kuchenreichen Sonntag (Ich futtere gleich einen selbst compilieten Käsekuchen in mich hinein) Michelle Schit das ich hier zwischen Strasbourg und Kehl ganz alleine bin... Ihr seid ja alle so weit weg...
Ich bin eingeschneit. Ich muss überhaupt mal schauen wie ich morgen zur Arbeit komme...
Habe ich das richtig gelesen? Die lösen die Gehäuse in ekliger Brühe auf und bonden neu? Uii. Bei uns heißt der leckere Kuchen übrigens Quarkkuchen. Schmeckt aber genauso :-) Mal mit Schmand probieren!
U/D bzw. L/R kann man umschalten um zumbeispiel das display zudrehen. Gruß Alexander
Kannst sagen was Du willst... Ich hätte Lust auf so ein richtiges Wochenend Microcontroller-Meeting mit basteln Kuchen und Was-Was-Ich... Vieleicht läßt sich sowas mal in Frankfurt realisieren wenn ich ne geeignete Wohnung oder geeignetes Haus habe. Bin immer noch am suchen... Grüße Michelle
Achja, damit der Käsekuchen nicht Off-Topic ist, ... ...will ich den Ofen zukünftig mit einem SiLabs C8051F502 betreiben, die Temperatur messen und die Leistung per PWM/TRIAC zu steuern... Der CAN-Bus ist dazu da, um den Ofen an meinen PC anzuschließen. Die Bauteile habe ich alle bereits nur noch nicht zusammengebaut. Nal sehn, ob ich noch ein 2"4 bis 2"4 Dispay mit Touchscreen bekomme, was automotive Temperaturen aushällt... Dann habe ich nen heißen Ofen. Grüße Michelle
Ha ha. Ich frage mich ja noch immer ob du eine Frau oder ein Mann bist. Nix für ungut. Aber die Kaffeetassen, hm... FFM wäre super. Da käme sogar ich vorbei. Liegt nahe meiner alten Heimat. Wollen wir nun einen Thread über gute Cafés in Frankfurt aufmachen? Ich könnte mit Bornheim beim Spargel beginnen.
Da fällt mir gerade was ein... Ich habe schon mal die beiden Herdplatten demontiert (auf der Unterseite ist nur eine Metallplatte die durch eine Schraube in der mitte gehalten wird) und es ist ein Hohlraum da, nun will ich in diesen Hohlraum einen Temperatursensor einbauen... Kann mir jemand einen passenden empfehlen? Der muß ja glaube ich 260°C aushalten oder so und die Kabel teflon oder silicon isoliert sein... Grüße Michelle
Hi, Ich habe mir den Schaltplan gerade mal angeschaut. Für die I2S-Pins würde ich noch Pulldowns hinzufügen. Eine Alternativbestückung für den Line-Out ohne GBUF wäre vielleicht auch nicht schlecht, falls man einen Verstärker mit gleichem Massepotenzial anschließen möchte. Gruß Andreas
Ich wundere mich gerade über die Anschlussart des SDRAM bei der Hauptplatine. Hat schon mal jemand den Speicher komplett beschrieben und wieder ausgelesen? Meiner Meinung nach sollte die Leitungen A0 und A1 bei einem 32Bit RAM nicht genutzt werden. Die Adress-leitungen müssen verschoben werden um die zwei Bit, um den kompleten RAM ansprechen zu können. Kann das jemand bestätigen? Hier mal ein Satz aus dem Datenblatt: If a memory bank is configured to be 32 bits wide, address lines A0 and A1 can be used as non-address lines. If a memory bank is configured to 16 bits wide, A0 is not required.
Hallo, bei SDRAM gilt diese verschiebung um 2 Bits nicht. Hier erledigt der SDRAM-Controller alles automatisch richtig. A0 und A1 müssen also wirklich angeschlossen werden. Nur bei SRAM darf man sie nicht verwenden.
Hi, hat noch einer einen von den Samtec(Con2: Erm-20) Steckern über. Ich bräuchte noch einen? Danke Jens
Star Keeper schrieb: > Meiner Meinung nach sollte die Leitungen A0 und A1 bei einem 32Bit RAM > nicht genutzt werden. Die Adress-leitungen müssen verschoben werden um > die zwei Bit, um den kompleten RAM ansprechen zu können. Kann das jemand > bestätigen? A0 und A1 müssen angeschlossen sein, damit man das SDRAM auch byteweise ansprechen kann. Außerdem wird die komplette Adresse ja durch "multiplexen" der Adressleitungen mit Hilfe von RAS und CAS gebildet und dabei dürfen A0 und A1 natürlich nicht fehlen. Der Hinweis im Datenblatt bezieht sich auf statischen Speicher, der per 32-Bit angeschlossen ist. Allerdings ist im Schaltplan trotzdem ein Fehler, denn die Bank-Select Pins B0 und B1 müssen immer an A13 und A14. Ich hab mein SDRAM in meiner eigenen Schaltung auch zunächst an A12 und A13 angeschlossen und dabei festgestellt, daß ich nur die Hälfte des Speichers ansprechen konnte. Hier habe ich übrigends meine Platine vorgestellt: Beitrag "TFT 480x272 am LPC2478" Die Drahtbrücke auf der Platine ist übrigends die A14-Leitung zum SDRAM. Erwin
Im Datenblatt habe ich nur dies hier gefunden zu BA0 und BA1: The SDRAM bank select pins BA1 and BA0 are connected to address lines A14 and A13, respectively. Das weist in der Tat darauf hin, dass man immer BA0 und BA1 benutzen muss. Dann hätte man die Leitungen A[0-12], BA[0-1], RAS, CAS mit 32Bit und käme auf die maximalen 256MByte SDRAM die der Controller unterstützt.
Andreas Watterott schrieb: > Ich habe mir den Schaltplan gerade mal angeschaut. Für die I2S-Pins > würde ich noch Pulldowns hinzufügen. Du kanst mir sicher auch verraten wie groß der sein muss. Gruß Alexander
Wie bei den anderen GPIOs auch - so um die 100k. (http://arm-webradio.googlecode.com/svn/trunk/pcb/v3/main.pdf) Gruß Andreas
Nette Arbeit! Da ist ja nochmal soviel Technik wie auf dem LPC Board. Ich glaube ein paar Bauteile würde ich gerne mitbestellen, wenn dir das nicht zu viel Arbeit ist. Den Prototyp konnte ich dieses Wochenende noch nicht ätzen.
Omega G. schrieb: > Nette Arbeit! Da ist ja nochmal soviel Technik wie auf dem LPC Board. > Ich glaube ein paar Bauteile würde ich gerne mitbestellen, wenn dir das > nicht zu viel Arbeit ist. Tja hab so gar noch Technik drauf gepackt, nämlich einen Dataflash mit 32mb oder 16mb um Grafiken und ähnliches auch ohne sd Karte, Lan oder USB zuladen. Ach und natürlich mach ich bei dir ne ausnahme und bestell bloß die teile die du brauchst, machst ja immerhin den Protoype ; ). Also meldet euch jetz noch mal das ich den genauen preis mit megenrabatt rechnen kann. Hier mal die Hausnummeren Platine 10€ Bausatz mit VS1053 45€ (eher gegen 40€) jeder weiter VS1053 momentan 10€ tendenz fallenend ;) gruß Alexander
Besteller bisher
Board | Bausatz
Netwanze 2 | 2
muetze1 3 | 3 extra 2 VS1053
arnegreve 1 | 1
ohagendorf 1 | 1 extra VS1053
michellekonzack 1 | 1
Omega 3 | teilweise
Zippi 1 | 0 extras VS1053
schroeder 1 | 1 extra VS1053
derMönch 1 | 1 extra VS1053
Was soll denn der VS1053 derzeit kosten? Bei entsprechendem Preis würde ich auch ein paar davon abnehmen. Sorry, gerade gesehen, 10 Euro, Tendenz fallend. Bei 7 Euro das Stück und weniger wäre ich mit 5 Teilen dabei.
Ich habe heute die Platine geätzt und Fotos hier hinterlegt: http://gsg-elektronik.de/?id=64#LCD_Board Fertig ist die Platine noch nicht, also kann ich es auch noch nicht testen. Leider habe ich auch nicht alle Bauteile hier. Aber das wichtigste, LVDS Receiver und Steckverbinder sind da.
So inzwischen ist die Platine auch laminiert, jetzt fehlt nicht mehr viel. Dieses Wochenende werde ich es hoffentlich noch testen können. Ärgerlich ist, dass die ganze Platine absolut fehlerfrei geätzt ist, keine Unterbrechungen und keine Kurzschlüsse, aber am Originalrand der Platine die ersten mm unbrauchbar sind. Deshalb muss ich jetzt einige Leiterbahnen von Hand flicken... Wer kennt dieses Problem noch? Ist übrigens original Bungard Material von Reichelt, noch weit entfernt vom mindest Haltbarkeistdatum.
Omega G. schrieb: > So inzwischen ist die Platine auch laminiert, jetzt fehlt nicht mehr > viel. Dieses Wochenende werde ich es hoffentlich noch testen können. Ich habe zwar schon öfter Platinen geätzt, aber bisher nur einseitig und ohne Durchkontaktierung sowie Stopplack. Entschuldige daher meine dumme frage: Wozu laminierst Du die Platine (und womit)? Mich würde mal interessieren, was Du mit der Platine noch genau anstellst. Chemische Durchkontaktierung? Lötstoplack? Wie machst Du das? Gibt es auch weiterführende Web-Links?
Der Lötstopp wird auf die geätzte Platine laminiert, anschließend Belichtet und Entwickelt. Danach muss der noch gehärtet werden. Den Lötstopp kann man mit einem normalen Laminiergerät aufbringen. Ich nutze zur Platinenherstellung aber nicht das Tonertransferverfahren, das ist nicht ausreichend reproduzierbar, dauert zu lange, erreicht nicht die nötige Auflösung. Durchkontaktierungen mache ich mit Nieten (0,4 mm / 0,6 mm). Manchmal verzinne ich auch noch chemisch. Allerdings chemische Durchkontaktierungen habe ich noch nicht versucht. Da das Thema ja scheinbar immer wieder interessant ist, werde ich dazu wohl mal eine genaue Anleitung schreiben. Kurzform: 1. Layout erstellen 2. Layout auf Folie bringen (z.B.: drucken) 3. Belichten (Bei mir: Uralte Höhensonne [Hg-Dampflampe}, durch Glasplatte in 15cm Abstand, ungefähr 5 Minuten) 4. Entwickeln (z.B.: NaOH, oder ich nutze alten NaOH freien Entwickler) 5. Ätzen (HCl und H2O2 haben sich bei mir bewährt) 6. Trocknen lassen 7. Reinigen (Aceton zum Entfernen des Lacks) 8. Aufrauen und Reinigen (Stahlwolle und anschließend Isopropanol) 9. Laminat aufbringen 10. Laminat belichten 11. Laminat entwickeln 12. Laminat härten 13. Chemisch Zinn 14. Bohren / Fräsen 15. Durchkontaktieren 16. Löten 17. Testen, bei Misserfolg zurück zu Schritt 1 Klingt aufwendig, ist es auch, aber es lohnt sich für mich. Teils sind zwischen den Schritten Haltezeiten erforderlich. Natürlich mache ich mir nicht mit jedem Layout diesen Aufwand, für schnelle Tests kann man nach Schritt 5 direkt zu Schritt 14 übergehen. Übrigens hat ein Freund von mir vor, nächste Woche Experimente zum chemischen durchkontaktieren zu starten.
Also ich hatte das auch schon mit Platinenmaterial. Ich nutze eigentlich immer das von Bungard, dass man bei reichelt bekommt. Einmal waren mehrere Platinen von denen mit einem Gummiband drum verpackt und dort wo es lang lief, hatte das wohl die Materialien angegeriffen. Jedenfalls gabs nach dem Ätzen eine Überraschung, genau dort wo das Gummiband verlief, war kein Kupfer stehen geblieben ist.. komplette Platine für die Katz. Das Laminieren würde mich nochmal interessieren, davon hab ich bisher noch nix gehört. Was braucht man dazu alles? Hast du dazu ein Tutorial? Und wo bekommst du deine Materialien her, also Laminat, Nieten usw..
starkeeper schrieb: > Das Laminieren würde mich nochmal interessieren, davon hab ich bisher > noch nix gehört. Was braucht man dazu alles? Hast du dazu ein Tutorial? > Und wo bekommst du deine Materialien her, also Laminat, Dito!
Nieten und Laminat bekommt man bei http://www.watterott.com/ Ein Tutorial habe ich jetzt nicht direkt, aber auch hier im Forum findet man einiges dazu. Was braucht man: - Laminat - Laminiergerät - Platine - Negativ gedruckte Vorlage (Das was schwarz ist geht nachher ab) - UV Belichtungsgerät - Stahlwolle - Aceton - Na2CO3 (Natriumcarbonat, bekommt man z.B. auch bei Watterott, oder ganz billig in der Apotheke) 1. Trocknen Die Platine sollte trocken sein. Es wird empfohlen die Platine vor dem laminieren zu trocknen, ansonsten kommt es zur Blasenbildung im Laminat. Die Platine zieht beim Ätzen Wasser, je länger man ätzen muss umso mehr. Zum trocknen kann man die Platine z.B. einen Tag liegen lassen, vor einen Heizlüfter hängen, mehrfach durch Laminiergerät schieben oder in den Rechner z.B. auf eine Festplatte legen. 2. Reingen und Aufrauen Anschließend die Platine mit Aceton vom Fotolack befreien. Danach empfehle ich die Platine mit Stahlwolle leicht aufzurauen, damit das Laminat besser haftet. Jetzt nochmal mit Aceton oder Isopropanol reingen um Fett, dass durchs Anfassen draufkommt zu entfernen. 3. Laminat aufbringen Das Laminat ist mit zwei Schutzfolien versehen, eine matte und eine glänzende. In diesem Schritt die matte Folie abziehen und das Laminat auf die Platine auflegen und glatt streichen. Mit bisschen Übung klappt das ohne Luftblasen einzuschließen. Jetzt das Laminat durch das aufgehizte Laminiergerät schieben. Bungard empfiehlt 110 - 115 °C, das ist genau die gleiche Temperatur die zum "normalen" laminieren verwendet wird. Hat man jetzt Lufteinschlüße die vorher nicht da waren war die Platine noch nicht ganz trocken. 4. Belichten Das Laminat wird durch die glänzende Folie belichtet, etwa ein Drittel so lange wie das Basismaterial von Bungard. Da es sich um negativ empflindlcihes AMterial handelt, muss das was frei sein soll schwarz sein. In Eagle sind die tStop und bStop Layer auszudrucken. Nach dem belichten sieht man auf dem Laminat keine Veränderung. 5. Entwickeln Nach rund 30 Minuten Wartezeit soll das Laminat in Na2CO3 Lösung (10g/L) entwickelt werden. Dabei werden all die Stellen, die kein UV Licht abbekommen haben wieder blank. Das Entwickeln kann rund 10 Minuten dauern. Stellt man fest, dass das Laminat an ein paar Stellen nicht auf der Platine haftet, kann man es nach dem Entwicklen festdrücken. Evtl. auch zwischen einer Folie nochmal durchs kalte Laminergerät schieben. 6. Härten Zum Schluß die Platine noch rund eine Stunde mit UV Licht härten. Ansonsten löst sich das Laminat beim Löten ab. Ich hoffe ich habe jetzt nicht wichtiges vergessen... Viel Spaß und Erfolg beim ausprobieren!
Klingt erstmal recht einfach :-) und ich werds sicherlich demnächst ausprobieren. Bleibt noch die Frage nach den Nieten und deren Verarbeitung. Wie klein sind deine Nieten und womit vernietest du sie? Wenn ich bei Watterott schaue, sehe ich nur Nieten mit 0,6mm Aussendruchmesser, wenn die Durchkontaktierung auf der Platine aber insgesamt nur 0,7mm hat wirds doch etwas knapp.. Und zum Schluss die Frage, wie du die Platinen zuschneidest?
hi @ Omega Ich wollte mal fragen was das Board so macht. Hast du es schon bestückt? Wenn du mal das Display druafsetzt passt das gut mit dem Umgeknickten flachband kabel. Wenn nicht muss man vll noch überlegen eine kleines Kunststoff Platiene in 10mm höhe drüber zu setzen wo man das Display auch drauf befesstigt. Gruß
Also zu kleinen Info ich hab an der Platine ein paar pull ups und downs noch rein gemacht und nen bischen kosmetik also wenn der display test erfolgreich ist kann die Platine in auftrag gehen ; ) die digikey Bestellung kann ich aber leider frühesten am monntag errechen wie viel es genau kostet weil bei uns ab morgen Fasching ist ; ) gruß Alexander
Das Board muss leider noch immer warten. Ich habe einen Teil der Durchkontaktierungen verlötet. Zumindest der Teil für's Display sollte sich so testen lassen. Bei mir stehen nächste Woche zwei Klausuren an, deshalb geht das momentan etwas langsamer als sonst üblich.
Ich bin gerade am testen der LCD Platine, eins ist mir aufgefallen weshalb ich noch nicht weiter gemacht habe: !SHTDN muss auf 3,3V Oder habe ich einen Denkfehler?!
So, nachdem ich mich noch etwas geärgert habe beim IC umlöten, kann ich jetzt sagen, dass zumindest der LVDS -> RGB Teil funktioniert. Zur Stromversorgung reicht der Spannungsregler auf dem LPC2478 Board aus, auch mit Hintergrundbeleuchtung (Test mit TPS61500) Man könnte das Display auf die Träger Platine montieren, müsste den Folienleiter aber um 180° knicken. !SHTDN muss auf 3,3V geändert werden!
Ok aber in meiner meiner nicht hoch geladen version ist der shtdn pin über den spi expander schaltbar. Muss die datei nur mal von meinem offline notebook holen.^^ gruß Alexander
Okay, dann passt's. Ich würde gerne zwei VS1053 und MCP23S17SS mitbestellen, den Rest habe ich oder brauche ich nicht. Wie man das Display befestigt weiß ich noch nicht genau. Aber vielleicht baue ich einen Rahmen um das Display, den ich mit den Platinen verschrauben kann.
Wie sieht's aus mit der Sammelbestellung? Will sich noch jemand anschließen, soll die Bestellung rausgehen?
Also ich mach mich morgen ran und denk das ich dann auch den definitiven Preis für jeden mitteilen kann. gruß Alexander
moin, ups das ist an mir vorbei gegangen. Wenn es noch geht würde ich einen kompletten Bausatz inkl. Platine nehmen. gruß
Preise:
Bausatz 35€
Platine 10€
VS1053 9€
Versandt 5€ per UPS(versichert)
oder 2,40€ per Brief unversichert
Board | Bausatz
Netwanze 2 | 2
muetze1 3 | 3 extra 2 VS1053
arnegreve 1 | 1 extra VS1053
ohagendorf 1 | 1 extra VS1053
michellekonzack 1 | 1 extra VS1053
Omega 3 | 0 extra 2 VS1053 + spi expander
Zippi 1 | 0 extras VS1053
schroeder 1 | 1 extra 3 VS1053
derMönch 1 | 1 extra VS1053 +
ERM8-020-02.0-S-DV
dusel 1 | 1 extra VS1053
christian-g 3 VS1053
deg (???) 1 | 1
Schick im laufe des Tages allen eine Mail mit Kontodaten und dem Betrag.
deg schrieb:
> moin,
> ups das ist an mir vorbei gegangen. Wenn es noch geht würde ich einen
> kompletten Bausatz inkl. Platine nehmen.
> gruß
Kanst du dich auch anmelden, und mir ne pm schreiben?
gruß Alexander
Ich grabe dieses Thread mal wieder aus, in der Hoffnung das jetzt mal wieder etwas Leben hier rein kommt. Ich habe etwas Zeit zwischen den Klausuren genutzt um ein Gehäuse anzufangen für LPC Board, LCD Board, LCD und einen Akku. Was ist da alles drinnen: - 2 Lithium Ionen Flachzellen, parallel geschaltet - BQ24023 als Li Lader - ein Beschleunigungssensor soll noch an den I²C Bus - LPC Board mit allem drum und dran - LCD Board (momentan nur mein Prototyp mit LVDS Receiver) - 4,3" Display aus der Sammelbestellung Das Gehäuse ist aus Buchenholz, für die Platinen etc. sind entsprechende Aussparungen gefräst. Teils muss man mehr als nur einen Schlitz fräsen, da einige Bauteile sehr nah am Rand liegen. (Ethernet PHY, SD Slot, Spule, USB Steckplatz...)
Ah sieht schonmal sehr gut aus ;) Gefällt mir richtig. Dann mal 2 Fragen. Passt das mit dem Display gut (connector position etc)? Und Läuft das Display auch schon? Gruß Zippi
Danke! :-) Also, das Display funktioniert perfekt (Die Farben sehen im Bild mies aus) Der Anschluß für den Folienleiter wäre besser etwas weiter in der Mitte der Platine, und ein Stück zum Rand hin. Das Gehäuse baue ich fertig, wenn die Platinen da sind. Dann kann ich die letzten Nuten fräsen, kleben, schleifen, lackieren...
Zwischenstand: Also es fehlen mir Momentan von dem Mönch und Zippi noch das Geld. So hab mir übers We Windows 7 drauf gemacht und steh jetzt vor einem Problem wenn egal mit welcher Toolchain ich bekomm immer den Fehler: cannot find -lm egal ob in eclipse mit yartago oder pn mit winarm. Hab die Files von Omega aus seinem Test3 also SAtartup usw.. Gruß Alexander
Der Fehler klingt nach einer fehlenden oder falschen Pfad Angabe im Makefile.
Ok des mit dem Makefile hat gestimmt aber ich hab keine ahnung von den Linux Müll ; ), deswegen hab ichs nur geschaft ne andere Fehler Meldung auszulösen weil die andern verzeichnisse die gcc libs hatte aber naja. Mir ist wider eingefallen das es von winarm doch ne fertig lpc2468 und lpc 2478 lib gibt. Mit der gehets. Aber trotzdem danke.
Omega G. schrieb: > Die 33p Kondensatoren sind nicht mit geliefert und die 12k1 Widerstände > auch nicht. Die hat Digikey als Nachlieferung markiert. Hat sich DigiKey nun schon bewegt?
Schön wär's... Scheinbar wird das nichts mit einer Nachlieferung (Bestellung zu lange her) und das Geld zahlt Digikey erst ab 10€ zurück. Jetzt ratet mal wie hoch der übrige Betrag ist. Ja richtig, nur minimal unter 10€. Dafür kam irgendwann ein Karton mit einem Tütchen Quarze, ob die aus dieser Bestellung sind müsste ich aber erst nachfragen. Um ehrlich zu sein, finde ich das zum *** Vorhin habe ich übrigens die Platinen für das Display Board bestellt!
Moin, mal eine Frage, ich war jetzt 2 Wochen um Urlaub, ist die Bestellung der Platinen für das LCD schon raus? Bei mir ist auch nie eine email von Alexander S. angekommen. Danke um Aufklaerung Jens
Hab dir ne pm am 16.02 geschrieben aber du bist dabei es fehlt nur noch dein geld dann geht die digikey und Watterrot bestellung raus, die Platinen sind schon bestellt. gruß Alexander ps: hab dir die mail noch mal geschickt
Also kleiner Zwischenstand: Die Platinen sind bestellt und bezahlt und müssten bald zu Omega raus, Digikey ist eigentlich bezahlt und heute ist der einzige nicht lieferbare artikel eingetroffen -> müsste auch bald raus, jedoch ist mir beim nach rechnen aufgefallen das einen nachzahlung von 2Euro pro Person fällig ist, zu den VS1053 gab kleien Kommunkiations schwierigkeiten bei Watterott und ein VS1053 kostet jetzt 10 Euro kp ob der alte Preis anders war oder ob ich mich verlessen hab... also auch nochmal pro VS1053 noch mal ein Euro. Gruß Alexander
Also des mit den Vs1053 kostet warscheinlich doch 9 Euro sie ham noch mal nach geschaut^^
Ok, dann schreib mal eine Mail rum, wenn das "wahrscheinlich" wegfällt und du sicher sagen kannst wieviel es kostet. Dann überweise ich den Differenzbetrag zusammen mit den 2 Euro.
Also die Digikeybauteile sind alle vollständig da und schon abgepackt, morgen sollte die VS1053 kommen, für die Bausätze fallen noch 2€ Nachzahlung an und die vs1053 kosten wie geplannt 9€ also kein nachzahlung. Gruß Alexander
Die Platinen sind heute weggeschickt worden und müssten am Mittwoch bei mir sein, dann gehen die weiter an Alexander. Je nach dem wann ich die Platinen bekomme sind sie am Donnerstag bei Alexander.
Hi A & O, :-D dachte schon, das sei tot... Mal sehn wo die Kontoverbindung von A ist... Ich finde irgendwie die E-Mehl nicht mehr. Guten Morgen Michelle
Ne nix ist hier tot ; ) wo bei mir schon ein fataler Fehler aufgefallen ist, der neue Data Flash den ich bestellt hab passt bin mäßig leider überhaupt nicht mit dem vorgesehenen über ein sry. Gruß Alexander ps: Michelle hab dir meine Bank verbindung noch mal geschickt
Also Platinen sind hier, muss nur noch zur Post doch leider kann ich heute die nicht mehr verschikcen, mal sehen obs mir morgen reicht ansonsten spätestens Monntag gehen die Platinen raus. Gruß Alexander
Bitte melde dich an um einen Beitrag zu schreiben. Anmeldung ist kostenlos und dauert nur eine Minute.
Bestehender Account
Schon ein Account bei Google/GoogleMail? Keine Anmeldung erforderlich!
Mit Google-Account einloggen
Mit Google-Account einloggen
Noch kein Account? Hier anmelden.






























