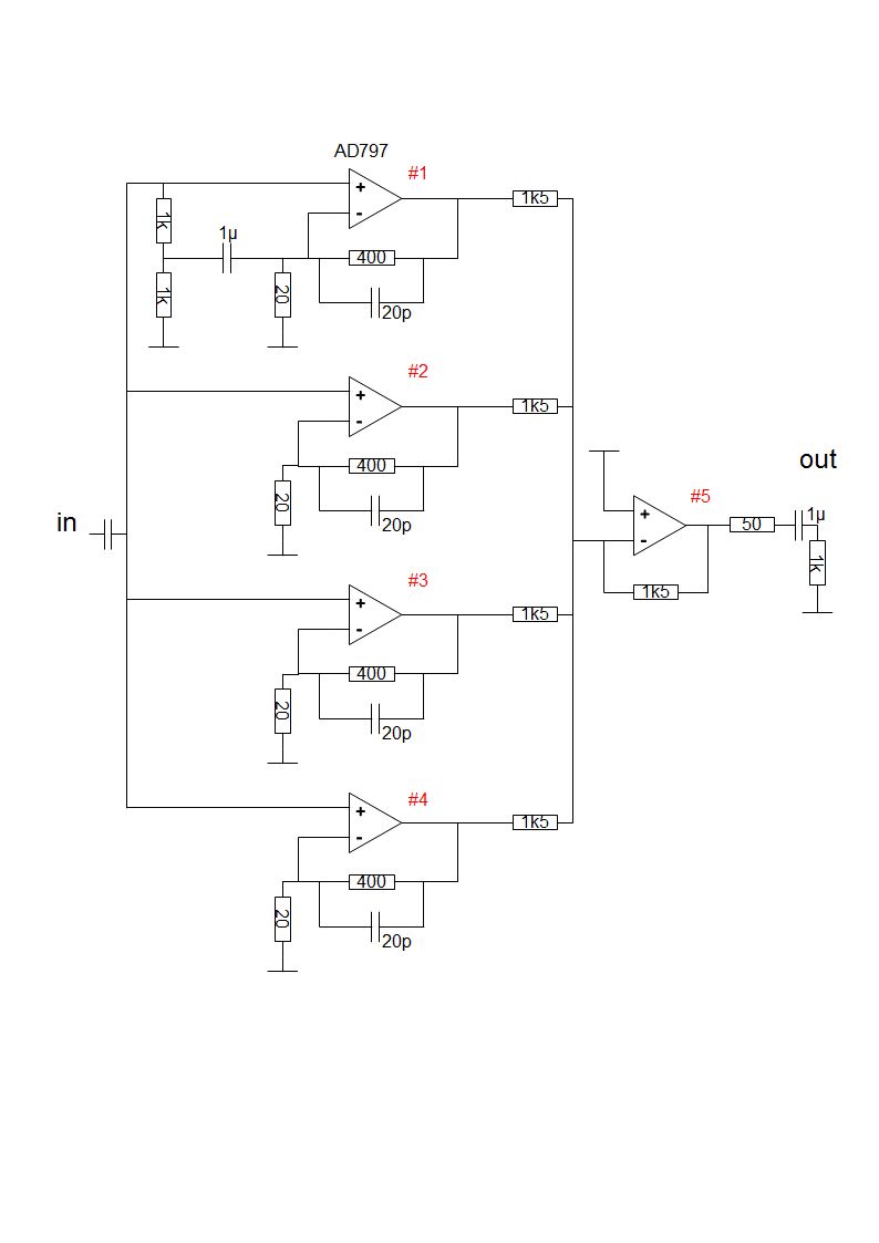
Hallo allerseits, im Anhang findet ihr den Schaltplan eines LNA den ich im Moment am bauen bin. (er ist schon aufgebaut) Wie könnte man das Teil noch weiter auf niedriges Eingangsrauschen hin optimieren? Verstärkt werden soll eine sehr schwache in einer Spule induzierte Spannung. Der relativ große Eingangswiderstand ist nur zu Testzwecken eingebaut, eigentlich sollen aus Rauschgründen sehr viel kleinere Widerstände eingebaut werden. Um trotzdem auf einen hohen Eingangswiderstrand zu kommen, ist ein Bootstrapkondensator zwischen invertierendem Eingang und der Hälfte des Eingangswiderstandes geschaltet. Da der OpAmp versucht die Spannung zwischen den Eingängen auf 0 zu regeln, fällt idealerweise keine Spannung über dem oberen Eingangswiderstand ab. I=U/R. Es fließt folglich kein Strom durch den Eingangswiderstand / der Eingangswiderstand erscheint sehr groß, es kann aber trotzdem ein kleiner, wenigrauschender Wert verwendet werden. So weit die Theorie. In der Praxis scheint das Konzept nicht zu funktionieren. Im Anhang gibt es außerdem Frequenzgang und Rauschen jeweils für 2x1kOhm und 2x22Ohm als Eingangswiderstand. Bei den Rauschmessungen ist der Eingang mit 80 Ohm abgeschlossen. Als Signalquelle für die Frequenzgangsmessung dient ein Signalgenerator mit 0.05V Ausgangsspannung. Wenn man die beiden Frequenzgänge vergleicht, scheint der Trick mit dem Bootstrap nicht zu funktionieren. Hat jemand eine schlüssige Erklärung parat? Wie würdet ihr einen hohen Eingangswiderstand bei geringem Rauschen realisieren? Das Eingangsrauschen sollte möglichst unter 1nV/rtHz bleiben. Je weniger desto besser. Vielen Dank fürs durchlesen und Tipps. Felix PS: die Peaks in der Rauschmessung bei 630kHz & 756kHz kommt von einem Radiosender in der Nähe. Datenblatt des Opamps: http://www.analog.com/static/imported-files/data_sheets/AD797.pdf
Felix F. schrieb: > Wie könnte man das Teil noch weiter auf > niedriges Eingangsrauschen hin optimieren? MMMEEEHHHRR OPAMPS!!!! und wenn du schon dabei bist kasnste auch gleich noch bessere nehmen
SPICE schrieb: > MMMEEEHHHRR OPAMPS!!!! > und wenn du schon dabei bist kasnste auch gleich noch bessere nehmen bessere? Der LT1028 hat einen hässlichen, breiten Rauschpeak bei 400kHz.
Die Widerstand zum Bereitstellen des Bias Stromes darf ruhig groß sein, also ruhig auch im MOhm Bereich. Der Widerstand liegt Wechselspannungsmässig parallel zur Signalquelle - das Rauschen des Widerstandes wird also deutlich runter geteilt und fällt damit nicht ins Gewicht. Im Bereich der unteren Grenzfrequenz (durch den Eingangkondensator und den Bias-Widerstand) kann sich ggf. ein etwas höheres Rauschen ergeben. Meist kann man die Grenzfrequenz am Eingang deutlich niedriger wählen und die untere Grenze für den ganzen Verstärker in einer den nachfolgenden Stufen festlegen.
Felix F. schrieb: > Wie könnte man das Teil noch weiter auf > niedriges Eingangsrauschen hin optimieren? Verstärkt werden soll eine > sehr schwache in einer Spule induzierte Spannung. http://tf.nist.gov/general/pdf/821.pdf http://tangentsoft.net/elec/lnmp/ http://www.analog.com/static/imported-files/data_sheets/SSM2220.pdf Und hier im Forum gibt es auch Aktivitäten, die man sich dazu anschauen kann: Beitrag "Audio Spektrum Analysator" Beitrag "Einfacher Messverstärker 10 Hz - 100 KHz"
Für die Induktionsspannung könnte man sogar auf die Idee kommen und die erste Stufe DC gekoppelt zu lassen, wenn einen ein kleiner Biasstrom nicht stört. Die mehr als 100 µV wird man kaum als Offset und Thermospannungen bekommen. Da macht es nichts wenn man das in der ersten Stufe auch 100 fach verstärkt. Von der Tendenz kommt man auch besser weg, wenn man die Spule mit mehr Windungen und dünnerem Draht wählt. Bei größerer Impedanz wird die Noise-Figure oft besser. Bei den wohl eher interessanten etwas höheren Frequenzen könnte man dann auch gut diskrete J-FETs nehmen (z.B. BF862).
Vielen Dank für deine Antwort Ulrich schrieb: > Die Widerstand zum Bereitstellen des Bias Stromes darf ruhig groß sein, > also ruhig auch im MOhm Bereich. Der Widerstand liegt > Wechselspannungsmässig parallel zur Signalquelle - das Rauschen des > Widerstandes wird also deutlich runter geteilt und fällt damit nicht ins > Gewicht. Hab ich dich richtig verstanden? Eingangswiderstände (hier die beiden 1k's) können ruhig groß sein, da das Rauschen - betrachtet als zum Eingangswiderstand parallele Stromquelle - die Parallelschaltung von Signalquellimpedanz und Eingangswiderstand sieht. Diese Parallelschaltung wird natürlich von der geringen Quellenimpedanz bestimmt. egal wie groß ich den Eingangswiderstand mache, größer als die Impedanz der Quelle wirds nicht. > Im Bereich der unteren Grenzfrequenz (durch den Eingangkondensator und > den Bias-Widerstand) kann sich ggf. ein etwas höheres Rauschen ergeben. > Meist kann man die Grenzfrequenz am Eingang deutlich niedriger wählen > und die untere Grenze für den ganzen Verstärker in einer den > nachfolgenden Stufen festlegen. Weil zu tieferen Frequenzen hin die Impedanz von Quelle + Koppelkondensator steigt, wird auch der Widerstand der Parallelschaltung steigen, es fällt also mehr Rauschspannung ab. ---- Ich habe noch weitere Messungen ohne Bootstrapkondensator gemacht. Kleine Eingangswiderstände verbessern das Rauschen nicht wesentlich.
@TETRA Danke für die Links, schaue ich mir gleich mal an. Ulrich schrieb: > Für die Induktionsspannung könnte man sogar auf die Idee kommen und die > erste Stufe DC gekoppelt zu lassen, wenn einen ein kleiner Biasstrom > nicht stört. Die mehr als 100 µV wird man kaum als Offset und > Thermospannungen bekommen. Da macht es nichts wenn man das in der ersten > Stufe auch 100 fach verstärkt. Stimmt. Habe ich auch schon drüber nachgedacht, allerdings keinen gravierenden Vorteil gesehen. Könnte man sich den Eingangswiderstand nicht eventuell sparen, wenn die Spule DC gekoppelt wird? > Von der Tendenz kommt man auch besser weg, wenn man die Spule mit mehr > Windungen und dünnerem Draht wählt. Bei größerer Impedanz wird die > Noise-Figure oft besser. Bei den wohl eher interessanten etwas höheren > Frequenzen könnte man dann auch gut diskrete J-FETs nehmen (z.B. BF862). Es gab schon einen Versuch einen Verstärker mit JFETs zu bauen. Dort wurden mehrere CommonSourceVerstärker parallel aufgebaut. Problem war, dass der Drainwiderstand klein sein musste um einen nicht zu großen Rauschbeitrag zu liefern. Wenn der erstmal warm war, war es mit dem LowNoise auch vorbei. Außerdem mussten die JFETs gematcht werden und Störungen in der Versorgung sind sofort sichtbar.
Mit einer DC gekoppelten Spule kann man sich den Widerstand am Eingang sparen, und den Kondensator. Wobei die Ersparnis eher beim Kondensator ist, wenn es um niedriger Frequenzen (unter ca. 10 Hz) geht - da wird der Kondensator nämlich schon recht groß. Für die hier wohl höheren Frequenzen ist die DC Kopplung aber kein wesentlicher Vorteil - hat dafür die Gefahr das z.B. 50 Hz schon zur Übersteuerung führen. Es lassen sich durchaus auch gute Verstärker mit JFETs am Eingang aufbauen - vor allem für etwas höhere Eingangswiderstände und nicht sehr tiefe Frequenzen. Eine gute Lösung ist da z.B. ein kleiner Widerstand (z.B. 10 Ohm) an Source und dann eine schwache Rückkopplung auf den Widerstand. Auch damit kommt man unter 1 nV/Sqrt(Hz) Rauschen. Nur bei tiefen Frequenzen unter etwa 100 Hz wird es schwer.
Vielen Dank erstmal für deine Hilfe. Angestrebter Frequenzbereich ist von 1kHz - ~1,x MHz. Ich glaube eine Sourcegegenkopplung gegen Temperaturdrift hatte mein Vorgänger, der sich mit der JFET-Version beschäftigt hatte, mit drin. Auf der Platine sind noch 2 Notchfilter drauf, die leider im Moment noch am Schwingen sind, und damit den LNA zum schwingen anregen (60MHz Â~10mV). Die Filter sind nicht direkt verbunden (keine Verbindung zwischen Ausgang LNA und Eingang Filter) und werden über eine seperate Versorgung mit gemeinsamer Massefläche gespeist. Vielleicht werden die 60MHz auch über die Masse oder anders eingekoppelt und der LNA schwingt nicht selber. Wenn ich nur den LNA versorge also die Filter nicht schwingen können, schwingt auch nix im LNA. Wenn die Filter dann mal vernünftig laufen, sollte es also keine Probleme geben. Trotzdem hätte ich die Schaltung gerne so stabil wie möglich. Masseflächen sternförmig aufbauen würde mir dazu noch einfallen. Gibt es sonst noch ein paar beruhigende/stabilisierende Tricks? Das der Bootstrapkondensator das Rauschen verschlechtert, könnte daran liegen, dass Rauschen vom Ausgang wieder auf den Eingang geführt wird. Was sagst du dazu? So ließe sich die Hochpasscharakteristik (0-200kHz) erklären.
Die Bootstrap Schaltung ist schon mal schlecht für die Stabilität. Das Rauschen kann auch gut daher kommen, das die Signalquelle als Induktivität bei den höheren Frequenzen eine relativ hohe Impedanz hat, so dass man dann das Stromrauschen der OPs sieht - mehr OPs geben dann auch schon mal mehr Rauschen. Für den Frequenzbereich 1 kHz -1 MHz würde ich eher JFETs nehmen, vor allem wenn man bei der Spule ggf. noch die Wahl hat mehr Windungen zu nehmen. Ein guter Start wäre schon mal das hier : http://tf.nist.gov/general/pdf/821.pdf Es geht dabei auch erst mal ohne die Kaskode.
Ulrich schrieb: > Das > Rauschen kann auch gut daher kommen, das die Signalquelle als > Induktivität bei den höheren Frequenzen eine relativ hohe Impedanz hat, > so dass man dann das Stromrauschen der OPs sieht - mehr OPs geben dann > auch schon mal mehr Rauschen. Für Rauschmessungen habe ich den Eingang mit einem Widerstand abgeschlossen. In den oben angegebenen Messungen mit 80 Ohm, inzwischen aber mit 15 Ohm was dem ohmschen Widerstand der Spule entspricht.
Bitte melde dich an um einen Beitrag zu schreiben. Anmeldung ist kostenlos und dauert nur eine Minute.
Bestehender Account
Schon ein Account bei Google/GoogleMail? Keine Anmeldung erforderlich!
Mit Google-Account einloggen
Mit Google-Account einloggen
Noch kein Account? Hier anmelden.




