Hallo, ich bin gerade wieder einmal am Endstufen basteln. Leider hat jetzt beim Testen meiner selbst entworfenen Endstufe der Stromverstärker nach kurzem Probehören bei geringer Lautstärke Rauchzeichen gegeben. Als Transistoren verwende ich TIP 147 und TIP 142 von reichelt. Die 142er (links) sind von STM die anderen von ISC. Der Ruhestrom war zu 100% richtig eingestellt und geschwungen hat auch nichts. Da ich nun schon oft von schlechten Reichelt Transistoren gehört hatte und mir die 147er sofort spanisch vorkamen habe ich mal 2 Transistoren "aufgeknackt". Die Chipfläche beim 142er ist mehr als doppelt so groß (9mm^2) wie beim 147er (4mm^2). Ich würde daher vom Kauf von TIP147 bei reichelt abraten. Gruß Max
Die größere Chipfläche ist nicht unbedingt ein gutes Qualitätsmerkmal. Je größer der Chip, desto kleiner im Verhältnis die Belastbarkeit, weil die mechanischen Spannungen infolge der unterschiedlichen Ausdehnungskoeffizienten von Chip und Träger zunehmen. Die Chiphersteller verwenden bei gängigen Typen auch mal verbesserte Technologien (die aktuellen Hexfet von IRF sind in der fünften Generation bei marginal oder garnicht veränderter Bezeichnung), um die Chips bei gleichen Daten zu verkleinern/verbessern. Außerdem kostet Chipfläche Geld. > nach kurzem Probehören bei geringer Lautstärke Rauchzeichen gegeben. > Der Ruhestrom war zu 100% > richtig eingestellt und geschwungen hat auch nichts. Zweifel. Dann hätte auch bei kleineren Chip nichts passieren dürfen, denn im Leerlauf werden die ja auch viel weniger belastet. Bei Darlingtons lässt sich der Ruhestrom durch einen Vbe-Multiplizierer besonders schlecht thermisch stabilisieren. Man misst ja außen nicht die Chip- sondern die Gehäusetemperatur und das wegen der Kühlkörpers auch noch stark zeitverzögert und mit 4-facher Wirkung. Woher weißt du dass da nichts schwingt? Meiner Erfahrung nach eine häufige Todesursache.
Max W. schrieb: > Die 142er (links) sind von STM die anderen von ISC. Und mit den Transistoren von STM funktionierte die Schaltung einwandfrei? > geschwungen hat auch nichts. Wie hast du das gemessen, während der Transistor kaputt ging? > Die Chipfläche beim 142er ist mehr als doppelt so groß (9mm^2) wie beim > 147er (4mm^2). Es wäre wohl sinnvoller die gleichen Transistoren zu vergleichen. Auch erscheint mir die Fläche des linken nicht doppelt so groß.
Ich hatte die ganze Zeit das Oszi dran. Der 1kHz Sinus war sauber bis zum plötzlichen ableben. Der Ruhestrom lag bei 100mA, Last war 8Ohm und die Ausgangsleistung lag bei vielleicht 3 Watt. Wie könnte ich den Ruhestrom effektiver einstellen?
Das hätten je nach Betriebsspannung (wieder mal nicht genannt, und Schaltung nicht gezeigt) wohl sogar BD139/140 ausgehalten. Die o.g. fetten Teile erst recht. Wenn die Endstufe bei so wenig Leistung und sauberem Sinus hochfährt, muss der Ruhestrom die Ursache sein.
ArnoR schrieb: > Bei Darlingtons lässt sich der Ruhestrom durch einen Vbe-Multiplizierer > besonders schlecht thermisch stabilisieren. Ich hielt bisher Darlingtons in einer Audioendstufe prinzipiell für fehl am Platze. Sollte ich mich da geirrt haben?
Dann muss ich den mit neuen Transistoren nochmal überprüfen wobei der eigentlich stabil war. @Alexander die 142er sind nur die NPNs .
> Sollte ich mich da geirrt haben?
Naja, alles hat 2 Seiten. Die Darlingtons sind dynamisch unkritischer
als Sziklai`s, aber thermisch schwieriger.
Max W. schrieb: > Ich würde daher vom Kauf von TIP147 bei reichelt abraten. Ich wohn in der Nähe der Niederlassung von reichelt und kaufe da öfters meinen Kram ein, auch mein ehemaliger Arbeitgeber hat da immer eingekauft. Reichelt ist dafür bekannt, und wir konnten das teilweise auch bestätigen, Bauteilserien mit höheren Ausfallraten zu kaufen. Bestes Beispiel sind die 5V Linearspannungsregler, die wir da mal gekauft habe, 50 Stk. Die konnten wir alle in die Tonne hauen, da kam alles raus, nur keine 5V. Ich will jetzt nicht sagen, dass man darum nicht mehr bei reichelt einkaufen soll, aber man muss sich darauf einstellen, mehr Bauteile kaufen zu müssen, als man eigentlich braucht.
Wenns nicht zuviel Aufwand ist, könnte ja mal ein Schaltplan reinwachsen?
Den muss ich erst zeichnen, ich hoffe ihr könnt bis morgen warten.
> Bestes Beispiel sind die 5V Linearspannungsregler, die wir da mal > gekauft habe, 50 Stk. Die konnten wir alle in die Tonne hauen, da kam > alles raus, nur keine 5V. Ich will jetzt nicht sagen, dass man darum > nicht mehr bei reichelt* einkaufen soll, aber man muss sich darauf > einstellen, mehr Bauteile kaufen zu müssen, als man eigentlich braucht. Es ist halt immer ein Problem, auch für Reichelt, von einem Kunden auf die produkte zu schliessen. Falls ihr den 100nF aAusgangskondensator in eurer Schaltung vergessen habt, konnte alles rauskommen, denn der Rgler konnte schwingen, und falls die Mindestlast fehlte, konnte auch alles rauskommen, denn der Regler ist erst am 5mA spezifiziert. So auch das Problem mit diesem Transistor: Klar kann da was anderes drin sein, also eine echte Fälschung, es könnte auch von einem anderen Hersteller ein kleinere Chip drin sein und der Hersteller ist trotzdem überzeugt, die Originaldatein damit einhalten zu können, das ist dann weniger eine Fälschung als ein schlechtes Second Source, genau so gut könnte der Originalhersteller eine neue Chiprevision rausgebracht haben, die zwar die Daten noch einhält, aber beispielsweise schneller ist, und damit schwingt dann der Verstärker und raucht ab. Es gibt so viele Möglichkeiten, und die Hersteller sind auch nicht kooperativ in dem sie z.B. das Chipbild zeigen oder bei Redesigns auch die Typennummer ändern, daß immer eine Unsicherheit bleibt. Ich war froh, neulich einen TIP142/TIP147 Verstärker von 1978 mit Bauteilen von Bassenberg reparieren zu können: Original TIP142 von Texas Instruments mit Date Code 1983, das gab ein gutes Gefühl. Vom TIP147 von Reichelt abzuraten ist bei den Erfahrungen von Max schon sinnvoll, egal welcher Hintergrund.
MaWin schrieb: > Es ist halt immer ein Problem, auch für Reichelt, von einem Kunden auf > die produkte zu schliessen. > > Falls ihr den 100nF aAusgangskondensator in eurer Schaltung vergessen > habt, konnte alles rauskommen, denn der Rgler konnte schwingen, und > falls die Mindestlast fehlte, konnte auch alles rauskommen, denn der > Regler ist erst am 5mA spezifiziert. Keine Angst, ein wenig Grundwissen hatten wir schon ;) Die waren tatsächlich im Eimer. Und klar, es ist schwierig, auf die angebotenen Produkte zu schließen. Nur hatten wir halt wirklich das Gefühl, dass reichelt Serien mit großen Ausfallraten kauft, gerade was die günstigeren Halbleiter wie Spannungsregler usw. angeht, auch Bekannte aus anderen Firmen erzählten sowas. Bei den teureren Bauteilen wie LeistungsFETs, Treiberbausteine, µController, etc. hatten wir hingegen keine Probleme. Naja, wie dem auch sei, das war zumindest das Erste, was mir dazu einfiel, vielleicht hat jemand anderes ja bessere Erfahrungen gemacht :)
Ich habe auch die Erfahrung gemacht, dass Reichelt unseriös oder zumindest irreführend anbietet. Beispiel: http://www.reichelt.de/?ARTICLE=39474; Dieser Regler mit dem 'A' in der Kennung wird von allen renommierten Herstellern mit einer Toleranz von 0,5% für die Ausgangsspannung angegeben und ohne die Kennung 'A' mit einer Toleranz von 1% Erste Merkwürdigkeit: Das downloadbare Datenblatt bei Reichelt ist vom Hersteller UTC Unisonic und dort ist von der 'A' Kennung keinerlei Rede. Und die Toleranz ist dort mit 2% angegeben. Nun, ich habe mal 10 Stck von den Teilchen bestellt. Geliefert wurde eine Tüte mit gelbem Reichelt-Etikett drauf: 'LP 2950 ACZ5.0' Hmm, also wie bestellt. Könnte gut sein. Und was war drin? Die Teilchen hatten den Aufdruck 'UTC LP2950L5.0 NDM' Also tatsächlich von UTC Unisonic. Dann vielleicht doch selektiert? Denkste. Von den Teilchen war einer im Toleranzbereich 0,5% und die anderen 9 Stck streuten von 0,7%....1,5%. Also wie im Datenblatt. (Gemessen mit Fluke 189) Und dann gibst es ja noch den 'LP 2950 CZ5.0' bei Reichelt: http://www.reichelt.de/?ARTICLE=39476; Erstaunlicherweise mit 0,45 EUR teurer als der 'ACZ' mit 0,33 EUR obwohl die Genauigkeit beim CZ nur 1% statt ACZ 0,5% liegt. Zumindest nach den Datenblattangaben der renommierten Hersteller. Aber beim 'CZ' hat Reichelt kein Datenblatt verlinkt. Und nun?
Bernd K. schrieb: > Und was war drin? Die Teilchen hatten den Aufdruck 'UTC LP2950L5.0 NDM' > Also tatsächlich von UTC Unisonic. Dann vielleicht doch selektiert? > Denkste. Von den Teilchen war einer im Toleranzbereich 0,5% und die > anderen 9 Stck streuten von 0,7%....1,5%. Und jetzt kackst Du Dich ein, weil Reichelt einen Reglers für 33ct nicht extra selektiert? Wenn Du die 0.5% brauchst, musst Du die halt bei Farnell kaufen, wo sie entsprechend teurer sind. Für andere Anwendungen reichen die 2% völlig aus. Leute, es ist dürfte sich doch inzwischen rumgesprochen haben: Reichelt ist - meist - günstiger, liefert aber durchaus mal Ersatzhersteller. Wer definiert diesen Hersteller* will, muss mehr Aufwand treiben und mehr bezahlen. *) Und das wird heutzutage nicht leicher mit den ganzen Fusionen und Aufkäufen der Halbleiterhersteller untereinander.
Christian Str schrieb: > Keine Angst, ein wenig Grundwissen hatten wir schon ;) Die waren > tatsächlich im Eimer. Und das äußerte sich wie? Haben sie gar nicht geregelt oder war die Ausgangsspannung bloß arg aus der Toleranz? > Und klar, es ist schwierig, auf die angebotenen Produkte zu schließen. > Nur hatten wir halt wirklich das Gefühl, dass reichelt Serien mit großen > Ausfallraten kauft Was hat das mit "Ausfallraten" zu tun? Ein Ausfall impliziert ja, daß das Bauteil ursprünglich mal funktionierte, bevor es ausfiel. Du meinst wahrscheinlich Defektrate. Als Anteil Bauteile, die direkt defekt geliefert werden (DOA = dead on arrival) Kann schon sein daß es Hersteller gibt, die entweder keine Stichproben testen oder Chargen trotz fehlerhafter Tests ausliefern. Und daß Reichelt die dann wegen des vermutlich geringen Preises kauft. Auf jeden Fall bin ich recht sicher, daß Reichelt selber nicht testet. Schuldig wäre in so einer Konstellation erstmal der Hersteller. Wobei der Händler eine Lieferung mit 100% Defekt zurück nehmen wird. Auf jeden Fall solltet ihr euch angewöhnen, Ware von Reichelt zumindest stichprobenartig zu testen. XL
Nochmal zu den ISC Transistoren: Ich habe schon etliche abgerauchte Endstufen reparieren dürfen, aber ich muß mal sagen das die Ersatztransistoren von ISC nie die Ursache von Problemen waren. Problematischer waren richtige Fakes auf denen außen z.B. Toshiba oder Fujitsu stand, deren Chip aber nicht mal ein Viertel der Fläche der Originalen hatten. Diese Dinger gingen dann auch schon bei der normalen Betriebsspannung ohne jede Aussteuerung durch. Niemand auf der Welt faked ISC Transistoren, das ist ein chinesischer Hersteller aber di Ich habe die mal angemailte stehen zu ihren Produkten und die reagieren sogar auf Emails. Ich habe mal eine Mail geschrieben weil die komplementären Transistoren irgendwie unterschiedliche TO247 Gehäuse hatten (fragt mich jetzt nicht nach dem Typ), die haben geantwortet das sei ok so, es währen ihre Transistoren und die Endstufe damit funktioniert auch noch. Ergo: Ich halte Markentransistoren aus fragwürdigen Quellen für problematischer. Bei Kessler-Elektronik hatte ich mich gewundert wieso Dicke Transistoren Verlustleistungsangaben wie 0,05 Watt hatten...Finger weg, das sind die Teile die durchstarten und der Händler weiß das. Er garantiert halt nicht mehr Pv für diese fragwürdigen Teile, habe das mal nach einem Telefonat herausgefunden. Gruß, Holm
Max W. schrieb: > Den muss ich erst zeichnen, ich hoffe ihr könnt bis morgen warten. Und da wunderst du dich, dass dein Transistor abraucht? Öhm...also ich hab idR erst den Schaltplan, dann die Schaltung. Nicht umgedreht ;)
> Und jetzt kackst Du Dich ein, weil Reichelt* einen Reglers für 33ct > nicht extra selektiert? Nein, weil er nicht liefert, was er bewirbt. Solche Ware hat man zurückzuschicken, so lange bis auch Daetwyler begreift, daß Gier und Kundenverarschung sich nicht auszahlt.
Timm Thaler schrieb: > Reichelt ist - meist - günstiger, liefert aber durchaus mal > Ersatzhersteller. Dann dürfen die Jungs aber nicht "irgendwas ACZ" verkaufen, sondern nur "irgendwas". Besonders, wenn sie hinterher nicht "irgendwas ACZ" liefern, sondern "irgendwas NDM". Du gehst ja auch nicht zum Audiverkäufer und bestellst da einen "Audi A7" und nimmst dann am Liefertag klaglos einen "Audi A1" in Empfang! Oder du bestellst eine "Unterhose, blau, Gr. 6" und bekommst eine "Unterhose, blau, Gr. 4". Was tust du dann? Und es ist einfach so: Reichelt verkauft Elektronikbauteile, wo jeder weiß, dass es eben exakt auf diesen letzten Buchstaben ankommt. Und wenn dann diese Buschstaben angegeben werden, sind sie auch zu liefern. Die werden ja hoffentlich noch wenigstens 1 Techniker unter ihren Kaufleuten haben...
Bernd K. schrieb: > Und die Toleranz ist dort mit 2% angegeben. Bernd K. schrieb: > Von den Teilchen war einer im Toleranzbereich 0,5% und die > anderen 9 Stck streuten von 0,7%....1,5%. Also wie im Datenblatt. Geliefert wie bestellt. Und wenn du unbedingt ein A haben willst: „He, Du!“ – „Wer, ich?“ – „Psssst!“ – (leiser) „Wer, ich?“ – „Genaaaaau…“ „…Möchtest du ein A kaufen?“ MfG Klaus
Wollte nur darauf hinweisein: Das: Max W. schrieb: > ich bin gerade wieder einmal am Endstufen basteln. Leider hat jetzt beim > Testen meiner selbst entworfenen Endstufe der Stromverstärker nach > kurzem Probehören bei geringer Lautstärke Rauchzeichen gegeben. und das: > Ich hatte die ganze Zeit das Oszi dran. Der 1kHz Sinus war sauber bis > zum plötzlichen ableben. Der Ruhestrom lag bei 100mA, Last war 8Ohm und > die Ausgangsleistung lag bei vielleicht 3 Watt. passt nicht so recht zusammen. Ich glaube nicht, dass du einen 1kHz Sinuston bei 3Watt als "geringe Lautstärke" bezeichnen würdest.
Das war jetzt grob geschätzt. Die Amplitude lag bei rund 5V. Ein Schaltplan existiert schon, jedoch nur grob per Hand gezeichnet.
Max W. schrieb: > Das war jetzt grob geschätzt. Die Amplitude lag bei rund 5V. Ein > Schaltplan existiert schon, jedoch nur grob per Hand gezeichnet. Dann behaupte ich einfach mal, du hattest keine Lautsprecher angeschlossen, sondern einen anderen Verbraucher (aber du hattest von Hörprobe und 1kHz Ton gesprochen). 1kHz bei 3Watt hält man ja im Kopf nicht aus (kommt natürlich noch auf die Lautsprecher an...).
Bei 5V Amplitude an 8 Ohm sind das 1,6W an Lautsprecher mit sehr schlechtem Wirkungsgrad. Das war schon recht nervig :-). Schaltplan folgt demnächst.
Gehe mal davon aus, auch wenn hier Gegenteiliges behauptet wird, dass die ISC-Transen minderwertiges Zeugs sind, vorallem die älteren Fertigungsdatums! Recht sparsamer Materialeinsatz, schlechte Bondungen etc. sind die Regel. Ist das Absicht, dass die ein Firmenlogo verwenden, dass ein "F"airchild-Bauteil suggerieren soll? Recherchen in diversen Audioforen bestätigen dies ebenso, wie der Umstand, dass, seitdem auch Pollin diesen Schrott verkauft, auch z.B. BU208 von Anbeginn an von 2 gelieferten Stück einer bereits kaputt war! Natürlich kommt keiner auf die Idee, ISC-Produkte zu faken, aber wer sich mal die Firmenhistorie reinzieht, merkt sehr schnell, dass die vor wenigen Jahren recht manufakturenhaft ein so breites HL-Sortiment produziert haben, da konnte was nicht ganz koscher sein. Jetzt haben sie natürlich bessere Fertigungslinien, aber das Spektrum ist weiter sprunghaft gestiegen. Und übrigens, Samples kann man bei denen keine ordern - bloss gut! :D
Ich bin nicht der Transistorspezialist, aber ist es nicht etwas gewagt die Komplementärtransistoren von verschiedenen Herstellern zu mischen? In Details gibt es ja immer irgendwelche Abweichungen. Du kannst ja mal einen von den fraglichen Transistoren einzeln im statischen Betrieb testen. Wenn er wirklich gefälscht oder madig ist sollte er hier auch nach kurzer Zeit ausfallen. Und Reichelt ist eben nicht Digi-Key. Da kostet so ein Transistor von ST eben auch das doppelte wie das Teil bei Reichelt. Dafür kommt aber auch immer genau das was man bestellt hat (oder gar nichts, wenn nichts am Lager ist).
Anfügen aus eigenem Erleben kann ich auch, dass Reichelt zwar von ST gefertigte Transistoren (BD23X), also Markenware, anbietet, wenn man diese aber ordert, bekommt man CDIL, ein indischer Produzent, geliefert.
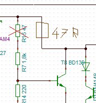
So hier ist der Schaltplan + Simulation. Ich muss dazu sagen, dass die 4 Dioden thermisch an der Kühlkörper gekoppelt sind. Zuerst hatte ich die Vorspannungserzeugung durch einen Transistor + Poti realisiert, jedoch war dann der Ruhestrom stets 0 und es gab hässliche Übernahmeverzerrungen, keine Ahnung, was ich falsch gemacht habe. Gelb ist das Eingangssignal (Amplitude 0,1V), Grün die Spannung über einen Emitterwiderstand und Rot das Ausgangssignal.
> So hier ist der Schaltplan
Oh je.
Eine Endstufe ohne Kurzschlusschutz, ohne Miller-Kondenstaor dafür mit 2
Betonkondensatoren, Ube aus 4 Dioden und R7 ist nun auch die das
Optimum.
So viel schwieriger wäre es nun auch nicht, wenn man es richtig baut,
siehe Bild.
Auch besteht das Problem das T4 nicht voll durchgesteuert werden kann. Dann fehlt der Bootstrap C vom Ausgang an den Widerstand R7. Das was in MaWin Schaltung R10,R11 C5 ist. Ohne diesen kann man den T4 nicht voll aussteuern. Bevor man ueber irgendwelche Transistoren mosert das die kaputt gehen sollte man erst einmal eine vernueftige Schaltung haben.
So habe das ganze mal nach euren Vorschlägen überarbeitet. Den Kurzschlussschutz hatte ich nur vergessen zu zeichnen, der ist schon eingebaut.
r3 alleine ist schrott. entweder da ne z diode rein oder (besser)ne konstantstromquelle. ne 2. stromquelle für t3 ist dann auch angesagt. t1 und t2 besser 2sa970..... die sind für sowas gemacht worden. t3 ein 2sa5171. immer noch ne sehr konfuse schaltung.... http://www.hifi-forum.de/viewthread-103-71.html mfg
Zwischen R15 und Kollektor T6 würde ich noch einen Widerstand einbauen. Richtwert ca. 47 Ohm. Mit dem kannst du den eingriff der Temperaturkompensation einstellen. Den genauen Wert must du etwas ausprobieren. Der richtige Wert ist erreicht wenn sich der Ruhestrom von der Temperatur nicht mehr beinflussen läst.
Mit diesen Transistoren hatte ich auch mal versucht eine Endstufe zu bauen, ganz ähnlicher Deiner. Gleiches Ergebnis: Viel Rauch und Gestank. Hier gibts zwei Probleme: 1. Darlington-IC's sind für den linearen Betrieb ungeeignet. Die Darlingtonschaltung hat zwischen Ein- und Ausgang zwei temperaturempfindliche BE-Übergänge. Treiber- und Ausgangstranse sitzen in einem Geäuse und heizen sich schön gegenseitig auf um diesen Effekt noch zu potenzieren. Eine Darlingtonstufe im linearen Betrieb ist eh schon schwer thermisch in den Griff zu kriegen (Sziklai ist hier vorteilhafter da nur 1x VBE), und mit den integrierten Dingern wird's nahezu unmöglich 2. Mit den 4 Dioden kriegt man keine anständige Ruhestromstabilisierung hin, dafür streuen die Bauteile viel zu stark. Besser ist eine "amplified diode" Schaltung; hier brauchts nur 2 Widerstände, ein Poti und einen Transistor. Den Ruhestrom kannst Du dann exakt so einstellen wie er für die Transistoren richtig ist. Daher mein Vorschlag: Vertick diese Transistoren auf ebay und bau die Darlingtonstufe diskret auf.
Ich denke auch das ich das Ding nochmal von Grund auf neu designen muss. Könnt ihr mir preiswerte und gute Endstufentransistoren empfehlen?
Man kann schon Audioendstufen mit Darlingtons wie TIP142 aufbauen, die sind nicht die schnellsten für höchste Frequenzen aber deine Probleme treten auch bei konventionell hintereinandergeschcalteten Transistoren auf und sind real kein Problem, und Sziklai keine Lösung (hätte sogar 0 * Ube, aber damit keine Möglichkeit den Ruhestrom vozugeben). 4 Dioden sind natürlich fest, erlauben keine Ruhrstromebinstellung, daher ist der Ube-Multiplikator besser.
> ohne Miller-Kondensator dafür mit 2 Betonkondensatoren Stimmt, die sind großer Mist, aber die sind doch in der dagegengehaltenen Elektor(?)-Schaltung auch drin. > So viel schwieriger wäre es nun auch nicht, wenn man es richtig baut, > siehe Bild. Die Schaltung im Bild ist doch kaum besser als die vom TE (von der Schutzschaltung mal abgesehen). Furchtbare Tiefpässe R12/C7 und R13/C8. Diese raus und C6 etwas größer. Dazu für T3 eine stabilisierende Stromgegenkopplung. Gut allein die Boostrap-Schaltung am Eingang (R2/R3). > immer noch ne sehr konfuse schaltung.... > http://www.hifi-forum.de/viewthread-103-71.html Genau wie das furchtbare Geschwafel hinter den Link. @Max W. R11/R12 müssen an den Ausgang angeschlossen sein. Warum hängst du nicht die *.tsc-Datei an? Soll man wirklich alles nochmal selbst malen? Ich würde auch keine Bootstrap-Schaltung in der Treiberstufe machen, sondern eine Stromquelle. Die Boostrapschaltung bringt keine Aussteuerungsvorteile, weil T3 eh nur bis etwa -Vcc aussteuerbar ist und die oben liegende Stromquelle dann entsprechend. Stromsymmetrie geht so eh nicht, dazu brauchts dann eine vollsymmetrische Schaltung. C4/C5 raus und dafür einen Miller-Kondensator an T3 (Simulation machen).
"aber deine Probleme treten auch bei konventionell hintereinandergeschcalteten Transistoren auf und sind real kein Problem" Ich spreche hier wie gesagt aus Erfahrung - mit den TIP42/147 war es nicht möglich einen stabilen Ruhestrom einzustellen; mit einer diskreten Ausgangsstufe habe ich dagegen keine Probleme gehabt. Der Grund ist wie gesagt m.M. dass die beiden Transistoren in einem Gehäuse sitzen und sich gegenseitig thermisch aufschaukeln. "und Sziklai keine Lösung (hätte sogar 0 * Ube, aber damit keine Möglichkeit den Ruhestrom vozugeben)" Der Treiber im Sziklai ist ein Emitterfolger und daher hat man genau 1xVBE zwischen Ein- und Ausgang. Aus diesem Grund kommt bei Sziklai eben die Diode zur Temperaturkompensation normalerweise auch auf den Treiber, nicht auf die Ausgangstransistoren. "Man kann schon Audioendstufen mit Darlingtons wie TIP142 aufbauen, die sind nicht die schnellsten für höchste Frequenzen" In der Tat, langsam sind die auch, eine fT steht nicht im Datenblatt aber turnon+turnoff ergeben ca. 5us, d.h. mehr als 200KHz ist wohl nicht drin.
was ich noch vergaß zu erwähnen: Das Spice-Modell dieser Transen legt nahe, dass die tatsächlich die gleichen Transistoren für Treiber/Ausgang verbaut haben. Das würde auch erklären warum die so lahm sind.
> Stimmt, die sind großer Mist, aber die sind doch in der > dagegengehaltenen Elektor(?)-Schaltung auch drin. Ja, ich hätte sie am liebsten wegretuschiert, die koppeln zunächst mal jede Schwankung der Versorgungsspannung sauber auf den Ausgang durch. Aber der Rest der Schaltung ist ohne sie und ohne Modifikation wohl nicht stabil. > Ich spreche hier wie gesagt aus Erfahrung - mit den TIP42/147 war es > nicht möglich einen stabilen Ruhestrom einzustellen; mit einer diskreten > Ausgangsstufe habe ich dagegen keine Probleme gehabt. Der Grund ist wie > gesagt m.M. dass die beiden Transistoren in einem Gehäuse sitzen und > sich gegenseitig thermisch aufschaukeln. Hmm, was soll ich sagen, bei der von mir neulich reparierten Endstufe war das kein Problem. Sie entprach vom Schaltplan her nicht der von Elektor, aber ähnlich (Schmelzsicherungen statt Strombegrenzung). Es ist egal, ob der Ruhestrom thermisch durch 2 x Ube (warm) + 2 * Ube (kalt) oder durch 4 x Ube (warm) beeinflusst wird, der Ube-Multiplikator passt für 4 x Ube (warm). > Der Treiber im Sziklai ist ein Emitterfolger und daher hat man genau > 1xVBE zwischen Ein- und Ausgang. Nein, es sind 2 gegenpolige Emitterfolger, daher hebt sich Ube des einen gegen Ube des anderen auf. Bei quasi 0V ist es schwer, einen Ruhestrom einzustellen, man müsste negative Spannungen haben um ihn zu reduzieren.
> Aus diesem Grund kommt bei Sziklai eben > die Diode zur Temperaturkompensation normalerweise auch auf den Treiber, > nicht auf die Ausgangstransistoren. Genau. Und dort reagiert die wegen des fehlenden oder jedenfalls kleineren KK auch viel schneller als an den Endstufen. > Könnt ihr mir preiswerte und gute Endstufentransistoren empfehlen? Wenn unbedingt bipolar sein soll: bis 100W: MJL1302A/3281A, BUZ90x-komplementär o.ä., darüber Parallelschaltung.
> Aber der Rest der Schaltung ist ohne sie und ohne Modifikation wohl > nicht stabil. Doch kann man ganz problemlos mit dem Miller-C machen und gewinnt durch Pole-Splitting sogar noch was. > Nein, es sind 2 gegenpolige Emitterfolger, daher hebt sich Ube des einen > gegen Ube des anderen auf. Nee nee, es sind 2 Ube zwischen den Basen der Treiber. Schau mal hier: Beitrag "Lehrling in Sachen Verstärker" Da haben wir das vor ein paar Tagen erst besprochen.
Die Verlinkung hat nicht funktioniert, vorletzter Post im Thread.
Hat etwas länger gedauert, bis ich etwas gut funktionierendes simuliert bekommen habe. Hier ist das Ergebnis. Ruhestrom liegt bei 35mA, der SOA schutz ist so eingestellt, dass er immer kurz unter der SOA-Kennlinie lang wandert. Hoffe diese Schaltung gefällt euch besser. Ich will an den TIPs festhalten und noch einen letzten Versuch mit sauberem Layout und dem BD139 direkt auf einem Endstufentransistor starten.
>Ich will an den TIPs festhalten...
Solange die Betriebsspannung unter +/- 65 Volt bleibt, kannst Du auch
noch an den Transistoren festhalten, ohne eine verpasst zu bekommen....
;-)
MfG Paul
R7 muss zwischen T8 Kollektor und R15 liegen, nicht an der Basis von T8 Paul Baumann schrieb: > Solange die Betriebsspannung unter +/- 65 Volt bleibt, kannst Du auch > noch an den Transistoren festhalten, ohne eine verpasst zu bekommen.... Wieso Paul, dann zappelt er wie in der Disko im Takte der Baesse :=)
@Helmi Wunderbar! :-) Ich stelle mir das gerade bildlich vor.... O.T. Ich habe mit einem Kumpel dessen Tochter zu nachtschlafener Zeit aus einer Disco abgeholt. Man konnte von außen in das Gebäude sehen. Mein Kumpel fragte mich: "Kriegen die da drin ihre Kippen nicht ausgetreten, oder ist das ein Tanzstil?" Ich weinte vor Lachen.... MfG Paul
Ich habe das mit dem Widerstand geändert. Hier ist die TSC-Datei und die beiden LIBs damit ihr das nicht alles nochmal abzeichnen müsst.
Du hast wieder nicht die tsc-Datei angehängt. Ohne Millerkondensator (ca. 100p zwischen C und B von T3) wird die Schaltung sicher schwingen. R1 und R5 sollten den gleichen Wert haben, R7 ist sinnlos.
ArnoR schrieb: > R7 ist sinnlos. Nicht am Kollektor. Mit dem kann man eine gewisse Ueberkompensation der Ruhestromeinstellung einstellen, b.z.w. die Unterschiede in den theoretischen -2mV/Grad der BE Dioden von Endtransistor und Kompensationstransistor ausgleichen.
>> R7 ist sinnlos. > > Nicht am Kollektor. Ja, ich bezog mich auf die im Bild gezeigte Schaltung von 16:17h, die restlichen Posts hatte ich nur schnell überflogen und die schon (falsch) geänderte *.tsc gar nicht gesehen.
Habe das Ganze nochmal geändert. Ruhestrom beträgt 48mA und ich habe einen kleinen Offset (3mV) am Ausgang, aber den kann ich durch das Poti wegdrehen.
Stimmt ich muss das nächste mal genauer lesen da stand ja T3. So müsste es jetzt stimmen.
Hab die Schaltung mal simuliert. Ganz schlecht. Kaum Leerlaufverstärkung und Bandbreite, die Schaltung schafft nicht mal annähernd die eingestellte Verstärkung, linkes Bild. Mit ein paar Änderungen gehts dann so, rechtes Bild.
R3 und 17 scheinen mir zu klein zu sein. Wie viel Strom fließen durch AM 3 und 4?
Da hab ich doch glatt vergessen zu speichern. Egal habe jetzt die Endstufe so geändert wie von dir vorgeschlagen.
Nochmal zu ISC: Ich halte die nicht für das Nonplusultra, ordentlich funktionierende Markentypen sind mir allemal lieber, da sie nicht zuletzt mir Zeit sparen. Ich wollte aber darauf hinaus, das wo ISC dran steht auch ISC drin ist und zumindest von der Siliziumfläche orientieren die Dinger sich am Original. Ich hatte aber mal Audiotransistoren mit mit Mitubishi oder Toshiba Logo die definitiv nicht von diesen Herstellern kamen, der Chip drin war geradezu winzig, der Heat Spreader fehlte etc. Ein Mix von Sowas und ISC hat immer dazu geführt das der ISC noch lebte, die Fälschung aber nicht. Ich habe ein paar Telefonate mit Frau Löffelholz von Darisus deswegen geführt (nettes Mädel!), sie hat sich auch bei den Lieferanten gekümmert und meinte das es teilweise so ist, das die Lieferanten nicht mal sagen können woher die Teile kommen, man kriegt einfach keine Marken mehr. Das Zeuchs wird vom Spotmarkt geholt... Das hat u.A. dazu geführt das ich irgend einer Philips Endstufe KD606 und KD616 aus Tesla Produktion verpaßt habe (neues Kühlblech angeflanscht da TO3) und die Dinger da erwartungsgemäß ohne Probleme tun, andere Ersatztypen hatte ich vorher schon ausprobiert, wollte den Sackgang mit dem Kühlblech umgehen. Das war eine Reparatur für einen Kumpel sonst hätte ich mir das nicht angetan. Streng genommen sind die KDs unterdimensioniert, haben aber bis jetzt gehalten. (Es geht sowieso Nichts über KD503..) Eine Andere Sache ist die, z.B. Sony Verstärker einen dermaßen unterdimensionierten Kühlkörper haben, dass die Mühle bei einer Fete zu deren Beschallung der HIFI Amp mißbraucht wird fast definitiv verenden. Die Dinger können Spitzenleistung aber keine Dauerbeschallung, die brennen trotz Schutzschaltung einfach ab... SoNie... Gruß, Holm
Als ich letztens eine Endstufe repariert habe, habe ich die entsprechenden Transistoren bei einem Halbleiter-Händler gekauft. Damals war es SH-Halbleiter Siehe hier: Beitrag "Hi-Fi Verstärker reparieren (Denon PMA-700AE)"
Christian Str schrieb: > Ich wohn in der Nähe der Niederlassung von reichelt und kaufe da öfters > meinen Kram ein, auch mein ehemaliger Arbeitgeber hat da immer > eingekauft. Reichelt ist dafür bekannt, und wir konnten das teilweise > auch bestätigen, Bauteilserien mit höheren Ausfallraten zu kaufen. Verunglimpft mal Reichelt nicht generell. Obwohl ich da auch Quarze mit saftigen 690ppm Abweichung bekam. Die TL062 von TESLA nach der Maueröffnung machten mich neugierig, besonders weil sie leicht verbiegbare Pins wie aus weich geglühtem Reinkupfer hatten. Schien mir mechanisch nicht so toll fürs Steckbrett. Sind die Originale doch von TI, und fester. Die elektrischen Parameter waren nach eigenen Tests alle besser. Das wiederum überzeugte mich. Was mich nicht überzeugt, ist, daß man auf Gedeih und Verderb alles erhalten kann. So erhielt ich auch mal einen Gatterbaustein neu CMOS 4000 von 1979, der bei Lieferung über 15 Jahre alt war. Aber auch darüber war ich nicht böse. Das wiederum amüsierte mich, der ist Museumsstück. Hat noch das alte Format Stempel von Motorola aus den 1970-er Jahren. Andererseits: Wie sollten die sonst preiswert sein? Die können doch auch nur mal eine 10.000-er Kiste einkaufen, und versuchen, sie wieder zu verkaufen.
TL062 von Tesla wundern mich ein Bisschen, sind mir rnie über den Weg gelaufen, allerdings wurden die als B062 in der DDR hergestellt... (Haust Du hier Tesla mit RFT [HFO] durcheinander?) Normalerweise stellte Sowas nur 1 RGW Land her.. Gruß, Holm
So ist es: Diese OPV wurden vom Halbleiterwerk Frankfurt/Oder gefertigt. MfG Paul
Holm Tiffe schrieb: > Normalerweise stellte Sowas nur 1 RGW Land her.. Naja, so die Theorie. In der Praxis hatte das nie funktioniert, sodass am Ende doch jeder zugesehen hat, alles "aus einheimischen Rohstoffen" zu zimmern. Auf diese Weise wurde in der DDR die Fertigungslinie von HV-Transistoren in Stahnsdorf hochgezogen, weil die TESLA-Lieferungen nicht zuverlässig genug waren für die Fernseher-Hersteller in Stassfurt. Im HFO gab es durchaus auch lead frames aus Kupfer (sehr weich), aber die wurden nur für Leistungs-Bauteile benutzt (NF-Endverstärker und Transistorarrays). Diese verbogen sich in der Tat viel leichter als die Standard-Nickellegierung.
Holm Tiffe schrieb: > Normalerweise stellte Sowas nur 1 RGW Land her.. Nein! Die Tschechen haben eine sehr große Palette an OP-Verstärkern. In der Zeit, als es noch nicht klar war, ob analoge oder digitale Rechner die Oberhand behalten, haben die Tschechen Analogrechner entwickelt.
Nach weiterem rumexperimentieren gebe ich es mit den TIPs auf. Die können bei 40V gerade einmal 1A ab. Das ist viel zu wenig, da müsste ich ja 5 parallel schalten. Habe jetzt mal einen Entwurf mit den MJLs gemacht. Die hat reichelt wenigstens von ONS.
Max W. schrieb: > Die hat reichelt wenigstens von ONS. Die fertigt auch kein anderer, es sei denn als Fakes! :D
Max W. schrieb: > abe jetzt mal einen Entwurf mit den MJLs > gemacht Ich habe das Thema gerade mal nur überflogen, aber.... ...vom Schaltplan und von der Versorgungsspannung schließe ich mal grob drauf, dass die Endstufe für eine Sinusleistung von 100W an 4 Ohm ausgelegt ist. Du bist zwar jetzt auf die MJLs von ONS umgestiegen, was sicher richtig ist, aber auch hier pass bitte mit der SOA der teile auf. Habe die auch in meiner 100W Endstufe drin. Klar...bei "normalen" Betrieb an einer ohmschen Last von 4 Ohm passiert denen nichts aber du musst höllisch mit deiner Srombegrenzungsschaltung aufpassen. Denn wenn die eingreift kann es durchaus sein, dass du für unerlaubt lange zeit aus der SOA raus läufst. Schließlich begrenzt du nur den Strom...aber P=U*I...Bei einem Kurzschluss sieht aber ein MJL jeweils die volle Versorgungsspannung. Und das passt nicht mehr in die SOA rein. Daher besser eine SOA-Schutztschaltung. Siehe dazu auch hier --> Beitrag "Re: Schutzbeschaltung bei Endstufen" Gruß
>Nein! Die Tschechen haben eine sehr große Palette an OP-Verstärkern. >In der Zeit, als es noch nicht klar war, ob analoge oder digitale >Rechner die Oberhand behalten, haben die Tschechen Analogrechner >entwickelt. Ja! Keiner der tschechischen OPVs hieß jemals TL062 und der wurde auch nicht gebaut als man sich noch nicht sicher war ob Analog- oder Digitalrechner das Rennen machen. ...Sollndas? Hatte gerade eben einen Tesla Katalog in der Hand weil ich nach einer KAS34 gesucht habe. Ich weiß nicht ob ich den Eindruck erwecke, aber ich komme nicht auf der Wurschtsuppe daher geschwommen. Vaxman (Tm)hat vorige Woche einen ADT3000 hier bei mir abgeholt, wir haben den noch zusammen auf den Transporter verladen. Gruß, Holm
Holm Tiffe schrieb: > ...Sollndas? Es ging doch um folgendes: Holm Tiffe schrieb: > Normalerweise stellte Sowas nur 1 RGW Land her.. Die Halbleiter wurden damals schon ausgelagert und parallel produziert. Es gab auch einen Transi GC301 von Tungsram. Eben nicht "Normalerweise".
Wilhelm Ferkes schrieb: > TESLA. Nur der obere (TL082). Der untere sieht gehäusemäßig und von der Schrift her voll nach HFO aus. Offenbar aber eine Exportversion des B062, daher als TL062 beschriftet und ohne HFO-Logo.
Jörg Wunsch schrieb: > Nur der obere (TL082). Stimmt. Da hab ich mich etwas vertan. Wobei beide ähnlich sind, der TL062 die Low-Power-Version vom TL082 und etwas lahmer. Die Rückseiten brauchte ich nicht zu fotografieren, da gibt es nichts. Merkwürdig bei dem TL062: Nur die absolut nackte Typbezeichnung, und recht grob, wie ein Kartoffelstempel, sonst nichts. Aber der Inhalt zählt ja. ;-)
Wilhelm Ferkes schrieb: > Merkwürdig bei dem TL062: Nur die absolut nackte Typbezeichnung, und > recht grob, wie ein Kartoffelstempel, sonst nichts. Ja, die Stempel im HFO waren recht grob. Anbei ein "regulärer" B062: ein HFO-Logo gibt's da auch nicht drauf, kein Platz :), nur noch der Herstellungszeitraum. Daneben ein B084 mit dem HFO-Logo.
Ich habe jetzt das ganze um einen SOA-Schutz erweitert. Orientiert habe ich mich an diesem Thread im HIFI Forum: http://www.hifi-forum.de/viewthread-103-25.html. Leider steht dort nirgens etwas zur Dimensionierung des Ganzen. Ich hatte mir jetzt überlegt, dass ich das RC-Glied auf 50Hz Grenzfrequenz dimensioniere, aber da hat die Endstufe überhaupt nicht runtergeregelt. Jetzt mit 10k für R25 und R26 regelt sie wenigstens auf 2,5A runter bei Kurzschluss. Sie muss aber unter 1A kommen, damit der SOA Schutz gewährleistet ist. Jedoch komme ich auch durch Veränderung der anderen Werte nicht weiter runter. Welche Spannung müssen die Z-Dioden haben? Wie komme ich auf R20, 21 und 22? Es wäre sehr nett, wenn ihr mir weiterhelfen könnt. Das Teil soll so unkaputtbar wie möglich werden, das soll so eine Art PA für kleine Feiern werden. Die letzte Endstufe ist mir durch Kurzschluss weggeflogen, weil irgendein Trottel eine Box umgetreten hat. Das eklige war, dass Irgendwie die Sicherung nicht durchgebrannt ist, sodass alle 6 ELKOs vom Netzteil dicke Backen gemacht haben und sich dann mit lautem Knall verabschiedeten.
Vielleicht solltest du mal einen anderen Thread für die Verstärkerdiskussion aufmachen, so laufen hier zwei Themen parallel. Bei deiner Art Schaltungen zu zeichnen tun einem die Augen weh, man braucht lange um sich hineinzudenken und ich muss immer erst ewig aufräumen um Platz auf den Monitor zu haben. So macht das keinen Spass. Ich hab dir oben schon mal gezeigt das es auch anders geht. Ich hab so meine Zweifel, dass du das vernünftig hinkriegst. Die Verstärkung und Bandbreite sind immer zu klein und du willst die Transistoren bis zum Anschlag ausreizen. So wird der weder gut klingen noch unkaputtbar werden.
Wie kann ich in TINA Bandbreite und Verstärkung ermitteln? Ich verwende jetzt 2 parallele Transistoren. Ich will aber unbedingt lernen, wie ich eine Gegentaktendstufe richtig dimensioniere. Ich habe das ganze zwar schon bei einem Kopfhörerverstärker gemacht aber der geht ja auch nicht so schnell in die Luft und IC-Verstärker habe ich schon genug gebaut, auch ein kleiner Class D Amp lief schon mal. Tut mir leid wegen dem Schaltplan aber ich bekomm es nicht besser hin. Habe mal einen neuen Thread eröffnet, für alle die noch daran interessiert sind: Beitrag "Entwurf eines Kurzschlussfesten, PA tauglichen 100W@4 und 8 Ohm Verstärkers".
> ...gebe ich es mit den TIPs auf. > Die können bei 40V gerade einmal 1A ab Ja, dann hat deine Box 100 Ohm, üblich sind 8 oder 4 oder 2 Ohm. Von Rencforce gabs mal den EV 1200 mit TIP141/TIP146 und +-40V, der konnte 1975 120 Watt Sinus.
> Mal so eingeworfen
Aber p.m.p.o.
Die Schaltung liefert realistisch keine 280W,
und ist sowieso grausam (kein einstellbarer
Ruhestrom, kein Kurzschlussschutz, ...)
MaWin schrieb: >> Mal so eingeworfen > > Aber p.m.p.o. > > Die Schaltung liefert realistisch keine 280W, > und ist sowieso grausam (kein einstellbarer > Ruhestrom, kein Kurzschlussschutz, ...) Wofür sind denn in dem Schaltplan D5-D8?
Simon K. schrieb: > Wofür sind denn in dem Schaltplan D5-D8? Für unnütze Verzerrungen.
1 | Die beiden Emitter-Widerstände R9 und R10 sind relativ hochohmig, so |
2 | daß auf eine Ruhestrom-Einstellung verzichtet werden kann. Damit der |
3 | Leistungsverlust in den Emitter-Widerständen gering bleibt, reduzieren |
4 | die Dioden D5, D6, D7 und D8 den maximalen Spannungsabfall auf 0,7V. |
Ich würde MaWin zustimmen bezüglich des Attributs "grausam".
Jörg Wunsch schrieb: > Simon K. schrieb: > >> Wofür sind denn in dem Schaltplan D5-D8? > Für unnütze Verzerrungen. Das war auch mein Bauchgefühl. Hab aber erstmal vorsichtig gefragt. ;-)
> Wofür sind denn in dem Schaltplan D5-D8?
Wofür steht das Wort "einstellbar" ?
MaWin schrieb: >> Wofür sind denn in dem Schaltplan D5-D8? > > Wofür steht das Wort "einstellbar" ? Klar kann man den Ruhestrom einstellen: einfach einen Butanbrenner auf den Kühlkörper der Endstufe halten. :-)
Jörg Wunsch schrieb: > Klar kann man den Ruhestrom einstellen: einfach einen Butanbrenner > auf den Kühlkörper der Endstufe halten. :-) Ja aber schmilzt dann das Alu des Kuehlkoerpers nicht? :=)
Wunsch schrieb: "Klar kann man den Ruhestrom einstellen: einfach einen Butanbrenner auf den Kühlkörper der Endstufe halten. :-)" Spätestens jetzt sollte man diesen unsäglichen Thread beenden. Wenn schon Moderatoren nur noch rumtrollen ist da etwas schief gelaufen! Aber so wie ich die Moderatoren hier kenne, wird eher mein Beitrag gelöscht.
> und ist sowieso grausam (kein einstellbarer Ruhestrom ....
Kein Wunder - ist ja auch eine ruhestromlose Variante.
wie wäre es denn, wenn statt dem Gepöpel, mal jemand die ultimative, perfekte Endstufe als Beispiel hier vorstellen würde? Vielleicht besser hier: Beitrag "Entwurf eines Kurzschlussfesten, PA tauglichen 100W@4 und 8 Ohm Verstärkers" Gruß Michael
...Nochmal zum B082/TL082: Das Ding hat den Aufdruck 9025 (25 Woche 1990?) und wäre damit Nachwendeproduktion. Der Tesla Katalog den ich hier habe ist von 1983 und da drin werden frisch und fröhlich D100-D195 und z.B. die VQE Reihe aus der DDR aufgelistet. U114,U118,U202, SU160-SU169 finden sich genauso wie russische GT322... Mag sein das Tesla TL082 noch gebaut hat, ich neige aber trotzdem zu der Annahme, dass die Chips selber noch aus Frankfurt stammen wenn nicht auch die Gehäuse.. Egal. Gruß, Holm
Holm Tiffe schrieb: > Mag sein das Tesla TL082 noch gebaut hat, ich neige aber trotzdem zu der > Annahme, dass die Chips selber noch aus Frankfurt stammen wenn nicht > auch die Gehäuse.. So langsam bekomme ich etwas Aufschluß, woher meine Chips wirklich stammen. Und ich habe da auch wirklich keine Neigung, zu sagen, DDR schlechter als Westen. Ganz bestimmt nicht. Es wurde da den West-Bürgern vor dem Mauerfall zwar immer vermittelt, daß dort alles rückständig gewesen wäre. Beispiel Trabant: Im Westen hätte nie jemand einen Trabant gekauft. Es sei denn, man hatte das Jahr 1963, und der wäre 1000DM billiger gewesen, als ein Goggo. An der Wende wird man aber auf jeden Fall keinen Switch umlegen können: Vor-Wende, eine Sekunde später Nach-Wende. Reichelt nutzte die politischen Umbrüche aber anscheinend schnell, um an günstige Halbleiterbaustein-Posten heran zu kommen. Sie hätten die TL062 und TL082 ja auch vom Original-Hersteller TI ordern können. Ich habe auch noch andere OP, wie den Siemens TCA335, auch mit dem Kartoffelstempel. Wollte das aber jetzt hier nicht erweitern. Auch die TTL-74xx. Wir sprechen hier nach wie vor nicht von Fakes, es sind keine, die Steine funktionieren zuverlässig, und haben teils noch bessere Parameter als das Original!
Sucht mal bei Reichelt nach TAA2761A. Die geben dafür sogar das Datenblatt vom HFO an...
Frank Xy schrieb: > Die geben dafür sogar das Datenblatt vom HFO an... Gibt es da eigentlich generell noch Datenblattquellen? Weil: Ich bestellte meine Bausteine 1991, damals gab es gar kein Internet, und keine Datenblatt-Ansicht. Man mußte einfach nehmen, was gerade kommt.
Wilhelm Ferkes schrieb: > Gibt es da eigentlich generell noch Datenblattquellen? > http://www.elektron-bbs.de/elektronik/tabellen/ddr/ http://www-user.tu-chemnitz.de/~heha/bastelecke/Konsumgüter-Bastelei/DDR-Halbleiter/ Die ersten Ergebnisse bei google/Suche nach "ddr ic"
Michael D. schrieb: > wie wäre es denn, wenn statt dem Gepöpel, mal jemand die ultimative, > perfekte Endstufe als Beispiel hier vorstellen würde? Dann aber bitte in einem separaten Thread. In diesem hier ging's ja um angebliche Fake-Transistoren. Aber "die ultimative, perfekte" Endstufe wird's sowieso nicht geben, und ansonsten sind dergleichen Bauanleitungen wohl eigentlich genug veröffentlicht. Das ist ja auch alles keine Raketentechnik, die man da meistern muss. Blöd wird's eben nur, wenn einer (wie im verlinkten Beitrag) meint, dass man bewährte Standardschaltungen nochum drei bis 5 Bauteile abspecken müsse, nur um die "Lästigkeit" der Ruhestromein- stellung los zu werden.
>Michael D. schrieb: >> wie wäre es denn, wenn statt dem Gepöpel, mal jemand die ultimative, >> perfekte Endstufe als Beispiel hier vorstellen würde? > Dann aber bitte in einem separaten Thread. Ja, eben, meine Rede. Ist da wohl "ein wenig" am Thema vorbei gelaufen. War aber trotzdem unterhaltsam und man konnte parallel etwas recherchieren... > In diesem hier ging's ja um angebliche Fake-Transistoren. > Aber "die ultimative, perfekte" Endstufe wird's sowieso nicht geben, > und ansonsten sind dergleichen Bauanleitungen wohl eigentlich genug > veröffentlicht. Das ist ja auch alles keine Raketentechnik, die man > da meistern muss. Blöd wird's eben nur, wenn einer (wie im verlinkten > Beitrag) meint, dass man bewährte Standardschaltungen nochum drei bis > 5 Bauteile abspecken müsse, nur um die "Lästigkeit" der Ruhestromein- > stellung los zu werden. Ist auch meine Meinung. Aber besser im anderen Thread! Gruß Michael
> wie wäre es denn, wenn statt dem Gepöpel, mal jemand die ultimative, > perfekte Endstufe als Beispiel hier vorstellen würde? Das wäre genau wie die Suche nach dem ultimativen, perfekten Auto, der Frau.... Kannst du vergessen, jeder hat andere Vorstellungen.
@Wilhelm: >So langsam bekomme ich etwas Aufschluß, woher meine Chips wirklich >stammen. Und ich habe da auch wirklich keine Neigung, zu sagen, DDR >schlechter als Westen. Ganz bestimmt nicht. Es wurde da den West-Bürgern >vor dem Mauerfall zwar immer vermittelt, daß dort alles rückständig >gewesen wäre. Beispiel Trabant: Im Westen hätte nie jemand einen Trabant >gekauft. Es sei denn, man hatte das Jahr 1963, und der wäre 1000DM >billiger gewesen, als ein Goggo. Die Politagitation in der DDR hat natürlich auch zum Westen nur Ausbeutung und Unterdrückung als die Hauptschauplätze definiert, ok die Feindbilder haben sich geändert, jetzt kämpfen wir zusammen gegen Feinde der Demokratie und Terroristen, offensichtlich muß man ständig Etwas bekämpfen.. Ich muß zugeben das mir Dein Beitrag gut tut, die allermeisten Wessis realisieren das Alter des Trabants nicht wenn sie darüber lästern. Andere Autos (ausgenommen Wartburg) durften in der DDR lt. RGW Beschlüssen nicht gebaut werden um die Pfründe der anderen RGW Länder zu sichern und in die DDR Autoindustrie durfte per Dekret Nichts investiert werden. auch in der Halbleiterindustrie wurde festgelegt, dass Leistungstransistoren aus der UdSSR und der Tschechoslovakei geliefert werden sollten, allerdings wurden die Lieferverträge eben dann nicht eingehalten, was daraufhin wieder dazu führte das die DDR in einer Nacht und Nebel Aktion Stahnsdorf hochzog um Schaltnetzteile und Hochspannungsendstufen mit Transistoren bauen zu können. Die Mikroelektronik als Schlüsseltechnologie sollte aber per Dekret entwickelt werden, was dazu führte das die DDR einige Mikroprozessoren, Speicher usw. baute. Schlechter als die Originale waren die Dinger eigentlich nie .. Ich erinnere mich z.B. an eine Geschichte die mir mal Jemand erzählt hat über PCM Coder/Decoder ICs für Telefonanlagen. Normalerweise sollte der IC das übliche Sprachband bis 3,4Khz umfassen, der für die Entwicklung verantwortliche feilte an dem Ding aber einfach weiter bis das Ding bis 20Khz schaffte, einfach um den Eigen- und Schwarzmarktbedarf von Bands für Echohallgeräte damit abdecken zu können. Die ICs sind also wesentlich besser als im Pflichtenheft gefordert, es steht nur in keinem Datenblatt :-) Mehrfach OPVs der 080er Reihe aus der DDR sollen wesentlich symmetrischer sein als westliche Equivalente, da die Strukturen optisch vervielfältigt worden sind und nicht vor dem Belichter auf dem CAD System. Solche ICs werden von Freaks gesucht. Auch der A244 wird vom Funkamateuren dem TCA440 bevorzugt, wohl wegen dem geringeren Rauschen. Ich weiß das allerdings nur vom Lesen irgendwo oder vom Hörensagen, hätte jetzt Probleme die genauen Quellen hervor zu kramen. Ich habe bis heute keine Bauchschmerzen dabei alte DDR Bauelemente anstatt von westlichen Markenfabrikaten in irgendwelche zu reparierenden Geräte einzusetzen, die Teile funktionieren einfach. Bei Teilen aus russischer Produktion sollte man aber vorsichtig sein, wobei die Russen mehrere Qualitätsklassen für Ihre Produkte hatten, Militärtechnik von dort muß man zwar mit einer Zange bedienen aber sie funktioniert. Die DDR war früher mal die verlängerte Werkbank der Bundesrepublik, für Westgeld hat die DDR Führung Alles gemacht und ich habe auch an für Westgeld gekaufter Technik zur Halbleiterproduktion gearbeitet die eigentlich Embargoware war. Das Embargo wurde halt umgangen, dreckige Geschäfte gab es damals wie heute, nur für das eigene Volk blieb Nichts übrig, genauso wie heute. Gruß, Holm
Beitrag #5761979 wurde von einem Moderator gelöscht.
Bitte melde dich an um einen Beitrag zu schreiben. Anmeldung ist kostenlos und dauert nur eine Minute.
Bestehender Account
Schon ein Account bei Google/GoogleMail? Keine Anmeldung erforderlich!
Mit Google-Account einloggen
Mit Google-Account einloggen
Noch kein Account? Hier anmelden.














